МКБ-10 коды
|
|
Вступление
Кодирование по Международной статистической классификации болезней и проблем, связанных со здоровьем: E06.0, E06.1, E06.2, E06.4. E06.5, E06.9.
Год утверждения (частота пересмотра): 2020.
Возрастная категория: Взрослые.
Пересмотр не позднее: 2022.
ID: 621.
Разработчик клинической рекомендации.
• Российская ассоциация эндокринологов.
Одобрено Научно-практическим Советом Минздрава РФ.
Год утверждения (частота пересмотра): 2020.
Возрастная категория: Взрослые.
Пересмотр не позднее: 2022.
ID: 621.
Разработчик клинической рекомендации.
• Российская ассоциация эндокринологов.
Одобрено Научно-практическим Советом Минздрава РФ.
|
|
Список сокращений
АД - артериальное давление.
АИТ - аутоиммунный тиреоидит.
АТ - антитела.
АТ-ТГ - антитела к тиреоглобулину.
АТ-ТПО - антитела к тиреопероксидазе.
ВИЧ - вирус иммунодефицита человека.
ГКС - глюкокортикостероиды.
ДТЗ - диффузный токсический зоб.
КТ - компьютерная томография.
НПВП - нестероидные противовоспалительные препараты.
ОАК - общий (клинический) анализ крови.
ОТ - острый тиреоидит.
ПТ - подострый тиреоидит.
ПЭТ - позитронно-эмиссионная томография.
РЙТ - радиойодтерапия.
РФП - радиофармпрепарат.
Св.Т3 - свободный трийодтиронин.
Св. Т4 - свободный тироксин.
СОЭ - скорость оседания эритроцитов.
Т3 - трийодтиронин.
Т4 - тироксин.
ТАБ - тонкоигольная аспирационная биопсия.
ТР - тиреоидит Риделя.
ТТГ - тиреотропный гормон.
УЗИ - ультразвуковое исследование.
ФА - функциональная автономия.
ЧСС - частота сердечных сокращений.
ЩЖ - щитовидная железа.
HLA - человеческий лейкоцитарный антиген.
IgG4 - иммуноглобулин G4.
VEGF - вазоэндотелиальный фактор роста.
АИТ - аутоиммунный тиреоидит.
АТ - антитела.
АТ-ТГ - антитела к тиреоглобулину.
АТ-ТПО - антитела к тиреопероксидазе.
ВИЧ - вирус иммунодефицита человека.
ГКС - глюкокортикостероиды.
ДТЗ - диффузный токсический зоб.
КТ - компьютерная томография.
НПВП - нестероидные противовоспалительные препараты.
ОАК - общий (клинический) анализ крови.
ОТ - острый тиреоидит.
ПТ - подострый тиреоидит.
ПЭТ - позитронно-эмиссионная томография.
РЙТ - радиойодтерапия.
РФП - радиофармпрепарат.
Св.Т3 - свободный трийодтиронин.
Св. Т4 - свободный тироксин.
СОЭ - скорость оседания эритроцитов.
Т3 - трийодтиронин.
Т4 - тироксин.
ТАБ - тонкоигольная аспирационная биопсия.
ТР - тиреоидит Риделя.
ТТГ - тиреотропный гормон.
УЗИ - ультразвуковое исследование.
ФА - функциональная автономия.
ЧСС - частота сердечных сокращений.
ЩЖ - щитовидная железа.
HLA - человеческий лейкоцитарный антиген.
IgG4 - иммуноглобулин G4.
VEGF - вазоэндотелиальный фактор роста.
Термины и определения
Компрессионный синдром - совокупность симптомов сдавления окружающих органов и тканей. Компрессионный синдром вследствие значительного увеличения щитовидной железы протекает с нарушением глотания и дыхания, приводящих к развитию механической асфиксии и дыхательной недостаточности.
Мультифокальное фиброзирующее расстройство - прогрессирующее развитие плотной фиброзной соединительной ткани неизвестной этиологии, захватывающее многие органы и ткани.
Мультифокальное фиброзирующее расстройство - прогрессирующее развитие плотной фиброзной соединительной ткани неизвестной этиологии, захватывающее многие органы и ткани.
Описание
Тиреоидиты. Это группа заболеваний щитовидной железы (ЩЖ), различных по этиологии, патогенезу, клиническим проявлениям [1].
В связи с тем, что эта группа заболеваний чрезвычайно гетерогенна, для удобства прочтения авторский коллектив вынужден был внести незначительные изменения в структуру клинических рекомендаций, представив вначале классификацию, а затем описав каждую нозологическую форму в отдельности.
Аутоиммунный тиреоидит (АИТ) в настоящих клинических рекомендациях не рассматривается. Безболевой (молчащий), а также послеродовый тиреоидит как варианты аутоиммунного тиреоидита в настоящих клинических рекомендациях не описаны. [2].
Острый тиреоидит (ОТ, острый гнойный тиреоидит, бактериальный тиреоидит, острый струмит) - острое воспаление ЩЖ, вызванное бактериальной инфекцией.
Острый негнойный тиреоидит. Воспалительное заболевание ЩЖ в результате лучевого воздействия (радиойодтерапии), травмы или кровоизлияния в ЩЖ.
Подострый тиреоидит (ПТ; синонимы. Гранулематозный тиреоидит, тиреоидит Де Кервена, вирусный тиреоидит, гигантоклеточный тиреоидит) - это заболевание ЩЖ воспалительного характера, предположительно вирусной этиологии, длящееся от одной недели до нескольких месяцев, в разгар заболевания чаще всего проявляющееся выраженной болезненностью в области ЩЖ и лихорадкой, иногда с присоединением симптомов тиреотоксикоза; имеющее склонность к рецидивированию [5, 8, 41].
Амиодарон-индуцированные тиреоидиты. Группа заболеваний, сопровождающаяся дисфункцией ЩЖ, возникших в результате применения амиодарона** [18].
Цитокининдуцированные тиреоидиты. Заболевания ЩЖ, чаще всего, деструктивного характера, возникающие в результате использования препаратов на основе цитокинов.
Тиреоидиты в результате применения средств, содержащих литий. Группа заболеваний, сопровождающихся дисфункцией ЩЖ, возникших в результате применения препаратов лития [85, 86].
Тиреоидит Риделя (ТР). Редкое заболевание, характеризующееся обширным фиброзом, часто поражающим, помимо ЩЖ, окружающие структуры [102].
В связи с тем, что эта группа заболеваний чрезвычайно гетерогенна, для удобства прочтения авторский коллектив вынужден был внести незначительные изменения в структуру клинических рекомендаций, представив вначале классификацию, а затем описав каждую нозологическую форму в отдельности.
Аутоиммунный тиреоидит (АИТ) в настоящих клинических рекомендациях не рассматривается. Безболевой (молчащий), а также послеродовый тиреоидит как варианты аутоиммунного тиреоидита в настоящих клинических рекомендациях не описаны. [2].
Острый тиреоидит (ОТ, острый гнойный тиреоидит, бактериальный тиреоидит, острый струмит) - острое воспаление ЩЖ, вызванное бактериальной инфекцией.
Острый негнойный тиреоидит. Воспалительное заболевание ЩЖ в результате лучевого воздействия (радиойодтерапии), травмы или кровоизлияния в ЩЖ.
Подострый тиреоидит (ПТ; синонимы. Гранулематозный тиреоидит, тиреоидит Де Кервена, вирусный тиреоидит, гигантоклеточный тиреоидит) - это заболевание ЩЖ воспалительного характера, предположительно вирусной этиологии, длящееся от одной недели до нескольких месяцев, в разгар заболевания чаще всего проявляющееся выраженной болезненностью в области ЩЖ и лихорадкой, иногда с присоединением симптомов тиреотоксикоза; имеющее склонность к рецидивированию [5, 8, 41].
Амиодарон-индуцированные тиреоидиты. Группа заболеваний, сопровождающаяся дисфункцией ЩЖ, возникших в результате применения амиодарона** [18].
Цитокининдуцированные тиреоидиты. Заболевания ЩЖ, чаще всего, деструктивного характера, возникающие в результате использования препаратов на основе цитокинов.
Тиреоидиты в результате применения средств, содержащих литий. Группа заболеваний, сопровождающихся дисфункцией ЩЖ, возникших в результате применения препаратов лития [85, 86].
Тиреоидит Риделя (ТР). Редкое заболевание, характеризующееся обширным фиброзом, часто поражающим, помимо ЩЖ, окружающие структуры [102].
Причины
Различны в зависимости от заболевания.
Острый тиреоидит. У взрослых заболевание преимущественно вызвано Staphylococcus aureus, Streptococcus hemolytica, Streptococcus pneumoniae или анаэробными стрептококками, которые встречаются более чем у 80% случаев [26].
У детей α- и β-гемолитический стрептококки и разнообразные анаэробы обнаруживаются приблизительно в 70% случаев, тогда как смешанные болезнетворные микроорганизмы выявляются у 50% больных и более [27].
Среди других возбудителей острого тиреоидита описаны Salmonella brandenberg, Salmonella enteritidis, Actinomyces naeslundii, Actinobacillus actinimycetemcomitans, вrucella melitensis, сlostridium septicum, Eikenella corrodens, Enterobacter spp., Escherichia coli, Haemophilus influenzae, Klebsiella spp., Pseudomonas aeruginosa, Serratia marcescens, Acinetobacter baumanii и Staphylococcus non-aureus, также в литературе описаны случаи грибкового, туберкулёзного, паразитарного и сифилитического поражения ЩЖ.
Прослеживается отчетливая связь появления ОТ c перенесенным острым инфекционным заболеванием ЛОР-органов (тонзилиты, синуситы, отиты) и пневмониями, преимущественно у пациентов с ослабленной иммунной системой (пациенты с ВИЧ, лимфомой Ходжкина, после аутотрансплантации органов, после химиотерапии, злоупотребляющие алкоголем ) [28, 29, 30]. Инфицирование происходит гематогенным или лимфогенным путём, либо в результате прямого попадания инфекции в щитовидную железу при травме и ранении, а также в результате инвазивных медицинских манипуляций (пункционная биопсия, склеротерапия этанолом, лазерная фотокоагуляция, радиочастотная термоаблация). Преимущественно поражается одна доля ЩЖ. Воспалительный процесс в ЩЖ проходит все стадии: альтерации, экссудации, пролиферации.
Частой причиной рецидивирующих тиреоидитов (чаще встречается в детском возрасте) является наличие сообщения (фистулы) доли ЩЖ с грушевидным синусом. Отличительной особенностью этой детской патологии является поражение только левой доли ЩЖ. [26, 30].
Подострый тиреоидит. Обычно ПТ развивается после перенесенной вирусной инфекции, чаще всего, вирусной инфекции верхних дыхательных путей. [8]. В пользу вирусной этиологии свидетельствуют длительный продромальный период, эпидемический характер заболеваемости, сезонное (зимой и осенью) увеличение случаев заболеваемости. Предполагаемые возбудители: вирус эпидемического паротита, вирус Коксаки, аденовирусы, ЕСНО-вирусы, вирусы гриппа, в том числе H1N1, вирус Эпштейна-Барр. Вирус эпидемического паротита культивируется непосредственно из ткани ЩЖ, вызванной подострым тиреоидитом, по-видимому, являясь особым этиологическим фактором. Кроме того, ПТ был ассоциирован с другими вирусными состояниями, такими как инфекционный мононуклеоз, ВИЧ [113, 114, 115, 116, 117].
Существует генетическая предрасположенность к ПТ, так как заболеваемость выше у лиц с HLA-BW35 [8].
В одной из работ риск развития рецидива ПТ был HLA-зависимым, а определяющим фактором было совместное присутствие HLA-B * 18: 01 и -B * 35. Авторы полагают, что у таких пациентов необходим режим лечения с применением высоких доз глюкокортикостероидов и медленное их снижение. [42].
В другом исследовании с участием 60 пациентов с ПТ и 1023 здоровых лиц из группы контроля в дополнение к ранее описанной связи ПТ с HLA-B * 35, генетическая восприимчивость к ПТ была связана с наличием HLA-B * 18: 01, DRB1 * 01 и с * 04: 01, аллели HLA-B * 18: 01 и DRB1 * 01 были независимыми факторами риска ПТ [118].
Проникая внутрь клетки, вирус вызывает образование атипичных белков, на которые организм реагирует воспалительной реакцией. Воспалительный процесс в ЩЖ приводит к деструкции фолликулярных клеток и фолликулов, потере фолликулами коллоида. Отмечается инвазия ЩЖ полинуклеарными лейкоцитами, лимфоцитами, образуются гранулемы, которые содержат гигантские многоядерные клетки. Наряду с деструктивными изменениями наблюдается пролиферация тиреоидных клеток и образование новых фолликулов. Все содержимое поврежденного фолликула железы попадает в кровеносное русло (тиреотоксикоз без гиперфункции ЩЖ). [6, 119].
Амиодарон-индуцированные тиреоидиты. Амиодарон** - антиаритмический препарат III класса, применяемый для купирования угрожающих жизни суправентрикулярных и желудочковых аритмий, с высоким содержанием йода: 1 таблетка (200 мг) препарата содержит 74 мг йода, при метаболизме которого высвобождается около 7 мг йода в сутки, что во много раз превышает суточную потребность в элементе. Амиодарон** и его метаболит дизэтиламиодарон обладают способностью активно накапливаться некоторыми тканями организма (жировой тканью, печенью, лёгкими, в меньшей степени скелетной мускулатурой, почками, сердцем, мозгом), а период его полужизни составляет 22-100 дней. Таким образом, амиодарон** и йодированные продукты его метаболизма могут сохраняться в организме долгое время после отмены препарата.
У большинства пациентов, принимающих амиодарон**, отмечаются незначительные изменения уровня гормонов щитовидной железы, объясняемые его влиянием на их синтез, транспортировку и высвобождение. Среди основных механизмов влияния амиодарона** на ЩЖ и тиреоидный статус можно отметить следующие:
• Большие дозы йода, высвобождаемые в ходе метаболизма амиодарона** угнетают синтез тиреоидных гормонов (эффект Вольфа-Чайкова) и их высвобождение. Острый эффект Вольфа-Чайкова длиться несколько дней, после чего наступает т.н. ускользание - синтез и высвобождение тиреоидных гормонов возвращается к прежнему уровню.
• Подавляя активность 5’ дейодиназы I типа в периферических тканях, особенно в печени, амиодарон** уменьшает конверсию Т4 в Т3, вызывает уменьшение сывороточного уровня Т3 и повышение реверсивного Т3, что часто сочетается с повышением уровня общего Т4 и свободного Т4 в связи с уменьшением клиренса последних. Подавляя активность 5’ дейодиназы II типа, амиодарон** приводит к уменьшению образования Т3 в гипофизе, и, таким образом, к небольшому повышению уровня ТТГ в сыворотке.
• Амиодарон** снижает проникновение тиреоидных гормонов в клетки периферических тканей, а на клеточном уровне связываясь с их рецепторами может проявлять свойства как агониста, так и антагониста за счет структурного сходства.
• Амиодарон** оказывает самостоятельный токсический эффект, усиливаемый содержанием йода в молекуле, при этом его активный метаболит дизэтиламиодарон обладает большей цитотоксичностью и его интратиреоидная концентрация выше самого препарата.
Тем не менее, все вышеописанные процессы как правило протекают умеренно с изменяющейся интенсивностью на различных сроках приема амиодарона** и в результате «адаптации» к ним организма в норме не приводят к значимому отклонению тиреоидных гормонов. Однако у отдельных пациентов эти механизмы становятся частью патогенеза более глубоких нарушений - индуцированных амиодароном** тиреопатий [18, 19, 98, 139].
Амиодарон-индуцированный гипотиреоз.
• Амиодарон-индуцированный гипотиреоз вероятно является следствием исходно имеющегося дефекта, обуславливающего повышенную восприимчивость к ингибирующему воздействию йода на синтез гормонов и/или невозможность преодолеть эффект Вольфа-Чайкова. Гипотиреоз может разрешиться после прекращения терапии амиодароном** (как правило в течение 2-4 мес), или же персистировать. При этом длительно сохраняющийся после отмены амиодарона** гипотиреоз, почти всегда обусловлен формированием хронического аутоимунного тиреоидита. Обращает внимание, что четкая связь между суточной или кумулятивной дозой амиодарона** и риском развития амиодарон-индуцированного гипотиреоза отсутствует. Тот факт, что повышенный риск развития имеют женщины (у которых тиреоидит Хашимото встречается в 7 раз чаще) и пациенты, у которых до начала терапии определялись АТ-ТПО, также свидетельствует о существенном вкладе аутоимунного компонента в патогенез состояния. Данные большинства исследований говорят о том, что появление не выявлявшихся ранее антител к ЩЖ после назначения амиодарона** маловероятно, и в совокупности с отмечаемым на фоне терапии увеличением определенных субпопуляций лимфоцитов, свидетельствуют скорее о его способности обострять уже существовавший аутоиммунный процесс у восприимчивых пациентов [98, 139].
Амиодарон-индуцированный тиреотоксикоз.
В основе патогенеза тиреотоксикоза на фоне приема амиодарона** лежат два основных механизма, согласно которым выделяют два типа амиодарон-индуцированного тиреотоксикоза:
• Амиодарон-индуцированный тиреотоксикоз I типа - форма заболевания, развивающаяся из-за избыточного неконтролируемого синтеза тиреоидных гормонов автономно функционирующей тканью ЩЖ у лиц с ее исходной патологией - узловым зобом или «латентной» болезнью Грейвса-Базедова. Дополнительная йодная нагрузка активизирует процессы биосинтеза и секреции тиреоидных гормонов, приводя к функциональной автономии узла или активации ДТЗ. Развивается, в среднем, через 2-6 месяцев после назначения амиодарона**.
• Амиодарон-индуцированный тиреотоксикоз II типа возникает у лиц без предшествующих или сопутствующих заболеваний ЩЖ и связан с развитием деструктивных процессов вследствие действия самого амиодарона**, а не только йода (то есть форма лекарственного тиреоидита) и выходом ранее синтезированных гормонов в кровоток. Развивается, в среднем, через 27-32 месяца после назначения амиодарона**.
• Тиреотоксикоз смешанного типа, сочетающий черты амиодарон-индуцированного тиреотоксикоза 1 и 2-го типов, как правило, диагностируется ретроспективно, в ходе исследования послеоперационного материала ткани ЩЖ или исходя из клиники заболевания (тяжесть тиреотоксикоза, отсутствие эффекта от приема антитиреоидных препаратов или преднизолона**). Обычно развивается в йододефицитных районах. [18, 19, 98, 139].
Определение типа амиодарон-индуцированного тиреотоксикоза лежит в основе лечебной тактики. Основные характеристики каждого типа рассмотрены в таблице 1.
Цитокининдуцированные тиреоидиты. Нередко для лечения онкологических (карциноидные опухоли ), вирусных (гепатит В и С ) и аутоиммунных заболеваний (рассеянный склероз ) используются препараты из группы цитокинов, которые модулируют иммунный ответ.
Цитокины представляют собой небольшие растворимые белки, секретируемые клетками иммунной системы и другими клетками, являются частью межклеточной системы связи, отвечающей за иммунный ответ. Эти белки, связывая специфические клеточные рецепторы, либо индуцируют, либо ингибируют регулируемые ими гены. Во время вирусной инфекции различные цитокины играют роль как в вирусном клиренсе, так и в повреждении тканей. [73].
При наличии вируса гепатита С в организме вирион может инфицировать фолликулярные клетки у иммунокомпетентных пациентов, что, вероятно, является потенциальным механизмом развития дисфункции. [74].
Однако, если вирион не инфицирует клетки ЩЖ, вирусные белки, выделяемые из вирионов, также могут приводить к значимым физиологическим последствиям. Например, было показано, что белки Е2 могут индуцировать апоптоз [75, 76] и активировать провоспалительный цитокин интерлейкин 8. [77].
Тиреоидиты, возникшие в результате применения средств, содержащих литий. Пациенты, принимающие препараты лития для лечения биполярного расстройства также имеют повышенный риск развития дисфункции ЩЖ: диффузного и узлового зоба, а по некоторым данным и дисфункции ЩЖ: гипотиреоза и реже тиреотоксикоза. [85, 86].
Развитие гипотиреоза объясняют несколькими механизмами: прямым ингибированием фермента, ответственного за регуляцию пролиферации тиреоцитов, нарушением захвата йода и высвобождения тиреоидных гормонов, а также снижением чувствительности рецепторов к ТТГ. Из-за выявленной способности лития угнетать функциональную активность тиреоцитов ранее его применение рассматривалось в качестве одной из возможных терапевтических мер при тиреотоксикозе. Таким образом, снижение функции ЩЖ на фоне его приёма можно считать закономерным. Развитие зоба объясняется скорее не влиянием повышения уровня ТТГ по обратной связи, а непосредственным влиянием на внутриклеточные механизмы пролиферации. Данный вывод следует из результатов исследования, подтвердившего большую частоту развития зоба на фоне терапии литием, а также отсутствие связи между структурными изменениями ЩЖ и уровнем тиреоидных гормонов. [87, 88].
Кроме того, отмечено, что литий может интенсифицировать развитие имеющего место тиреоидита, увеличивая титр циркулирующих АТ-ТПО. Вместе с тем доказательств способности лития индуцировать синтез АТ-ТПО de novo получено не было. Кроме того, не было выявлено связи между приёмом лития и уровнем АТ-рТТГ. [89, 90].
Одна из форм тиреоидита, связанного с приёмом лития, характеризуется преходящим трехфазным течением с возможным исходом в гипотиреоз, аналогичное таковому при безболевом тиреоидите. Однако результаты гистологических исследований пациентов с литий-индуцированным «молчащим» тиреоидитом представляют картину отличную от безболевого, выявляя разрушения клеток в отсутствие лимфоцитарной инфильтрации. [91].
Отсутствие подтверждений связи между приёмом лития и уровнем АТ-рТТГ вместе с результатами гистологических исследований свидетельствуют скорее в пользу непосредственного цитотоксического воздействия лития, нежели об аутоиммунном механизме повреждений. Разрушение клеток с высвобождением тиреоидных гормонов рассматривается, как наиболее вероятная причина транзиторного тиреотоксикоза при приёме лития. Тем не менее, клинически они неотличимы. [22].
Тиреоидит Риделя. Этиология ТР неизвестна. Данное заболевание может быть очень редким вариантом хронического аутоиммунного тиреоидита Хашимото или как проявление системного фиброза, связанного с продукцией IgG4. Наличие антител к ткани ЩЖ, эозинофильная инфильтрация и положительный эффект лечения глюкокортикостероидами позволяют предположить аутоиммунный характер поражения. Антитела к тиреопероксидазе (АТ-ТПО) выявляются примерно у 90% пациентов с АИТ.
ТР может сочетаться с фиброзом орбит, первичным склерозирующим холангитом, фиброзом средостения и забрюшинного пространства, являться частью мультифокального идиопатического фиброзирующего расстройства [102, 103, 104].
Характерной особенностью ТР является замена ткани ЩЖ плотной фиброзной соединительной тканью. Фиброз может распространятся на соседние ткани: околощитовидные железы, мышцы шеи, гортанные нервы, кровеносные сосуды. Фиброзная ткань проникает в скелетные мышцы шеи, плотно спаивается с пищеводом и трахеей, вызывая их сужение. Заболевание имеет злокачественное течение. Агрессивный рост фиброзной ткани, продолжается и после удаления зоба, прогрессирует и после повторных операций, направленных на освобождение трахеи от стенозирующих разрастаний грубой фиброзной соединительной ткани [105].
Острый тиреоидит. У взрослых заболевание преимущественно вызвано Staphylococcus aureus, Streptococcus hemolytica, Streptococcus pneumoniae или анаэробными стрептококками, которые встречаются более чем у 80% случаев [26].
У детей α- и β-гемолитический стрептококки и разнообразные анаэробы обнаруживаются приблизительно в 70% случаев, тогда как смешанные болезнетворные микроорганизмы выявляются у 50% больных и более [27].
Среди других возбудителей острого тиреоидита описаны Salmonella brandenberg, Salmonella enteritidis, Actinomyces naeslundii, Actinobacillus actinimycetemcomitans, вrucella melitensis, сlostridium septicum, Eikenella corrodens, Enterobacter spp., Escherichia coli, Haemophilus influenzae, Klebsiella spp., Pseudomonas aeruginosa, Serratia marcescens, Acinetobacter baumanii и Staphylococcus non-aureus, также в литературе описаны случаи грибкового, туберкулёзного, паразитарного и сифилитического поражения ЩЖ.
Прослеживается отчетливая связь появления ОТ c перенесенным острым инфекционным заболеванием ЛОР-органов (тонзилиты, синуситы, отиты) и пневмониями, преимущественно у пациентов с ослабленной иммунной системой (пациенты с ВИЧ, лимфомой Ходжкина, после аутотрансплантации органов, после химиотерапии, злоупотребляющие алкоголем ) [28, 29, 30]. Инфицирование происходит гематогенным или лимфогенным путём, либо в результате прямого попадания инфекции в щитовидную железу при травме и ранении, а также в результате инвазивных медицинских манипуляций (пункционная биопсия, склеротерапия этанолом, лазерная фотокоагуляция, радиочастотная термоаблация). Преимущественно поражается одна доля ЩЖ. Воспалительный процесс в ЩЖ проходит все стадии: альтерации, экссудации, пролиферации.
Частой причиной рецидивирующих тиреоидитов (чаще встречается в детском возрасте) является наличие сообщения (фистулы) доли ЩЖ с грушевидным синусом. Отличительной особенностью этой детской патологии является поражение только левой доли ЩЖ. [26, 30].
Подострый тиреоидит. Обычно ПТ развивается после перенесенной вирусной инфекции, чаще всего, вирусной инфекции верхних дыхательных путей. [8]. В пользу вирусной этиологии свидетельствуют длительный продромальный период, эпидемический характер заболеваемости, сезонное (зимой и осенью) увеличение случаев заболеваемости. Предполагаемые возбудители: вирус эпидемического паротита, вирус Коксаки, аденовирусы, ЕСНО-вирусы, вирусы гриппа, в том числе H1N1, вирус Эпштейна-Барр. Вирус эпидемического паротита культивируется непосредственно из ткани ЩЖ, вызванной подострым тиреоидитом, по-видимому, являясь особым этиологическим фактором. Кроме того, ПТ был ассоциирован с другими вирусными состояниями, такими как инфекционный мононуклеоз, ВИЧ [113, 114, 115, 116, 117].
Существует генетическая предрасположенность к ПТ, так как заболеваемость выше у лиц с HLA-BW35 [8].
В одной из работ риск развития рецидива ПТ был HLA-зависимым, а определяющим фактором было совместное присутствие HLA-B * 18: 01 и -B * 35. Авторы полагают, что у таких пациентов необходим режим лечения с применением высоких доз глюкокортикостероидов и медленное их снижение. [42].
В другом исследовании с участием 60 пациентов с ПТ и 1023 здоровых лиц из группы контроля в дополнение к ранее описанной связи ПТ с HLA-B * 35, генетическая восприимчивость к ПТ была связана с наличием HLA-B * 18: 01, DRB1 * 01 и с * 04: 01, аллели HLA-B * 18: 01 и DRB1 * 01 были независимыми факторами риска ПТ [118].
Проникая внутрь клетки, вирус вызывает образование атипичных белков, на которые организм реагирует воспалительной реакцией. Воспалительный процесс в ЩЖ приводит к деструкции фолликулярных клеток и фолликулов, потере фолликулами коллоида. Отмечается инвазия ЩЖ полинуклеарными лейкоцитами, лимфоцитами, образуются гранулемы, которые содержат гигантские многоядерные клетки. Наряду с деструктивными изменениями наблюдается пролиферация тиреоидных клеток и образование новых фолликулов. Все содержимое поврежденного фолликула железы попадает в кровеносное русло (тиреотоксикоз без гиперфункции ЩЖ). [6, 119].
Амиодарон-индуцированные тиреоидиты. Амиодарон** - антиаритмический препарат III класса, применяемый для купирования угрожающих жизни суправентрикулярных и желудочковых аритмий, с высоким содержанием йода: 1 таблетка (200 мг) препарата содержит 74 мг йода, при метаболизме которого высвобождается около 7 мг йода в сутки, что во много раз превышает суточную потребность в элементе. Амиодарон** и его метаболит дизэтиламиодарон обладают способностью активно накапливаться некоторыми тканями организма (жировой тканью, печенью, лёгкими, в меньшей степени скелетной мускулатурой, почками, сердцем, мозгом), а период его полужизни составляет 22-100 дней. Таким образом, амиодарон** и йодированные продукты его метаболизма могут сохраняться в организме долгое время после отмены препарата.
У большинства пациентов, принимающих амиодарон**, отмечаются незначительные изменения уровня гормонов щитовидной железы, объясняемые его влиянием на их синтез, транспортировку и высвобождение. Среди основных механизмов влияния амиодарона** на ЩЖ и тиреоидный статус можно отметить следующие:
• Большие дозы йода, высвобождаемые в ходе метаболизма амиодарона** угнетают синтез тиреоидных гормонов (эффект Вольфа-Чайкова) и их высвобождение. Острый эффект Вольфа-Чайкова длиться несколько дней, после чего наступает т.н. ускользание - синтез и высвобождение тиреоидных гормонов возвращается к прежнему уровню.
• Подавляя активность 5’ дейодиназы I типа в периферических тканях, особенно в печени, амиодарон** уменьшает конверсию Т4 в Т3, вызывает уменьшение сывороточного уровня Т3 и повышение реверсивного Т3, что часто сочетается с повышением уровня общего Т4 и свободного Т4 в связи с уменьшением клиренса последних. Подавляя активность 5’ дейодиназы II типа, амиодарон** приводит к уменьшению образования Т3 в гипофизе, и, таким образом, к небольшому повышению уровня ТТГ в сыворотке.
• Амиодарон** снижает проникновение тиреоидных гормонов в клетки периферических тканей, а на клеточном уровне связываясь с их рецепторами может проявлять свойства как агониста, так и антагониста за счет структурного сходства.
• Амиодарон** оказывает самостоятельный токсический эффект, усиливаемый содержанием йода в молекуле, при этом его активный метаболит дизэтиламиодарон обладает большей цитотоксичностью и его интратиреоидная концентрация выше самого препарата.
Тем не менее, все вышеописанные процессы как правило протекают умеренно с изменяющейся интенсивностью на различных сроках приема амиодарона** и в результате «адаптации» к ним организма в норме не приводят к значимому отклонению тиреоидных гормонов. Однако у отдельных пациентов эти механизмы становятся частью патогенеза более глубоких нарушений - индуцированных амиодароном** тиреопатий [18, 19, 98, 139].
Амиодарон-индуцированный гипотиреоз.
• Амиодарон-индуцированный гипотиреоз вероятно является следствием исходно имеющегося дефекта, обуславливающего повышенную восприимчивость к ингибирующему воздействию йода на синтез гормонов и/или невозможность преодолеть эффект Вольфа-Чайкова. Гипотиреоз может разрешиться после прекращения терапии амиодароном** (как правило в течение 2-4 мес), или же персистировать. При этом длительно сохраняющийся после отмены амиодарона** гипотиреоз, почти всегда обусловлен формированием хронического аутоимунного тиреоидита. Обращает внимание, что четкая связь между суточной или кумулятивной дозой амиодарона** и риском развития амиодарон-индуцированного гипотиреоза отсутствует. Тот факт, что повышенный риск развития имеют женщины (у которых тиреоидит Хашимото встречается в 7 раз чаще) и пациенты, у которых до начала терапии определялись АТ-ТПО, также свидетельствует о существенном вкладе аутоимунного компонента в патогенез состояния. Данные большинства исследований говорят о том, что появление не выявлявшихся ранее антител к ЩЖ после назначения амиодарона** маловероятно, и в совокупности с отмечаемым на фоне терапии увеличением определенных субпопуляций лимфоцитов, свидетельствуют скорее о его способности обострять уже существовавший аутоиммунный процесс у восприимчивых пациентов [98, 139].
Амиодарон-индуцированный тиреотоксикоз.
В основе патогенеза тиреотоксикоза на фоне приема амиодарона** лежат два основных механизма, согласно которым выделяют два типа амиодарон-индуцированного тиреотоксикоза:
• Амиодарон-индуцированный тиреотоксикоз I типа - форма заболевания, развивающаяся из-за избыточного неконтролируемого синтеза тиреоидных гормонов автономно функционирующей тканью ЩЖ у лиц с ее исходной патологией - узловым зобом или «латентной» болезнью Грейвса-Базедова. Дополнительная йодная нагрузка активизирует процессы биосинтеза и секреции тиреоидных гормонов, приводя к функциональной автономии узла или активации ДТЗ. Развивается, в среднем, через 2-6 месяцев после назначения амиодарона**.
• Амиодарон-индуцированный тиреотоксикоз II типа возникает у лиц без предшествующих или сопутствующих заболеваний ЩЖ и связан с развитием деструктивных процессов вследствие действия самого амиодарона**, а не только йода (то есть форма лекарственного тиреоидита) и выходом ранее синтезированных гормонов в кровоток. Развивается, в среднем, через 27-32 месяца после назначения амиодарона**.
• Тиреотоксикоз смешанного типа, сочетающий черты амиодарон-индуцированного тиреотоксикоза 1 и 2-го типов, как правило, диагностируется ретроспективно, в ходе исследования послеоперационного материала ткани ЩЖ или исходя из клиники заболевания (тяжесть тиреотоксикоза, отсутствие эффекта от приема антитиреоидных препаратов или преднизолона**). Обычно развивается в йододефицитных районах. [18, 19, 98, 139].
Определение типа амиодарон-индуцированного тиреотоксикоза лежит в основе лечебной тактики. Основные характеристики каждого типа рассмотрены в таблице 1.
Цитокининдуцированные тиреоидиты. Нередко для лечения онкологических (карциноидные опухоли ), вирусных (гепатит В и С ) и аутоиммунных заболеваний (рассеянный склероз ) используются препараты из группы цитокинов, которые модулируют иммунный ответ.
Цитокины представляют собой небольшие растворимые белки, секретируемые клетками иммунной системы и другими клетками, являются частью межклеточной системы связи, отвечающей за иммунный ответ. Эти белки, связывая специфические клеточные рецепторы, либо индуцируют, либо ингибируют регулируемые ими гены. Во время вирусной инфекции различные цитокины играют роль как в вирусном клиренсе, так и в повреждении тканей. [73].
При наличии вируса гепатита С в организме вирион может инфицировать фолликулярные клетки у иммунокомпетентных пациентов, что, вероятно, является потенциальным механизмом развития дисфункции. [74].
Однако, если вирион не инфицирует клетки ЩЖ, вирусные белки, выделяемые из вирионов, также могут приводить к значимым физиологическим последствиям. Например, было показано, что белки Е2 могут индуцировать апоптоз [75, 76] и активировать провоспалительный цитокин интерлейкин 8. [77].
Тиреоидиты, возникшие в результате применения средств, содержащих литий. Пациенты, принимающие препараты лития для лечения биполярного расстройства также имеют повышенный риск развития дисфункции ЩЖ: диффузного и узлового зоба, а по некоторым данным и дисфункции ЩЖ: гипотиреоза и реже тиреотоксикоза. [85, 86].
Развитие гипотиреоза объясняют несколькими механизмами: прямым ингибированием фермента, ответственного за регуляцию пролиферации тиреоцитов, нарушением захвата йода и высвобождения тиреоидных гормонов, а также снижением чувствительности рецепторов к ТТГ. Из-за выявленной способности лития угнетать функциональную активность тиреоцитов ранее его применение рассматривалось в качестве одной из возможных терапевтических мер при тиреотоксикозе. Таким образом, снижение функции ЩЖ на фоне его приёма можно считать закономерным. Развитие зоба объясняется скорее не влиянием повышения уровня ТТГ по обратной связи, а непосредственным влиянием на внутриклеточные механизмы пролиферации. Данный вывод следует из результатов исследования, подтвердившего большую частоту развития зоба на фоне терапии литием, а также отсутствие связи между структурными изменениями ЩЖ и уровнем тиреоидных гормонов. [87, 88].
Кроме того, отмечено, что литий может интенсифицировать развитие имеющего место тиреоидита, увеличивая титр циркулирующих АТ-ТПО. Вместе с тем доказательств способности лития индуцировать синтез АТ-ТПО de novo получено не было. Кроме того, не было выявлено связи между приёмом лития и уровнем АТ-рТТГ. [89, 90].
Одна из форм тиреоидита, связанного с приёмом лития, характеризуется преходящим трехфазным течением с возможным исходом в гипотиреоз, аналогичное таковому при безболевом тиреоидите. Однако результаты гистологических исследований пациентов с литий-индуцированным «молчащим» тиреоидитом представляют картину отличную от безболевого, выявляя разрушения клеток в отсутствие лимфоцитарной инфильтрации. [91].
Отсутствие подтверждений связи между приёмом лития и уровнем АТ-рТТГ вместе с результатами гистологических исследований свидетельствуют скорее в пользу непосредственного цитотоксического воздействия лития, нежели об аутоиммунном механизме повреждений. Разрушение клеток с высвобождением тиреоидных гормонов рассматривается, как наиболее вероятная причина транзиторного тиреотоксикоза при приёме лития. Тем не менее, клинически они неотличимы. [22].
Тиреоидит Риделя. Этиология ТР неизвестна. Данное заболевание может быть очень редким вариантом хронического аутоиммунного тиреоидита Хашимото или как проявление системного фиброза, связанного с продукцией IgG4. Наличие антител к ткани ЩЖ, эозинофильная инфильтрация и положительный эффект лечения глюкокортикостероидами позволяют предположить аутоиммунный характер поражения. Антитела к тиреопероксидазе (АТ-ТПО) выявляются примерно у 90% пациентов с АИТ.
ТР может сочетаться с фиброзом орбит, первичным склерозирующим холангитом, фиброзом средостения и забрюшинного пространства, являться частью мультифокального идиопатического фиброзирующего расстройства [102, 103, 104].
Характерной особенностью ТР является замена ткани ЩЖ плотной фиброзной соединительной тканью. Фиброз может распространятся на соседние ткани: околощитовидные железы, мышцы шеи, гортанные нервы, кровеносные сосуды. Фиброзная ткань проникает в скелетные мышцы шеи, плотно спаивается с пищеводом и трахеей, вызывая их сужение. Заболевание имеет злокачественное течение. Агрессивный рост фиброзной ткани, продолжается и после удаления зоба, прогрессирует и после повторных операций, направленных на освобождение трахеи от стенозирующих разрастаний грубой фиброзной соединительной ткани [105].
|
|
Эпидемиология
Приведена для каждого заболевания.
Острый тиреоидит. Редкое заболевание. В структуре всей патологии щитовидной железы распространённость составляет 0,1 - 0,7%. [3, 27] При этом у детей заболевание встречается в 92% случаев, остальные 8% - у взрослых, чаще всего, в возрасте 20 - 40 лет [31, 32]. У мужчин и женщин заболевание встречается с равной вероятностью.
ПТ является относительно редким заболеванием с частотой выявления 4,9 случаев на 100 000 населения в год, причём частота возникновения у женщин преобладает [8]. Хотя болезнь описана во всех возрастах, она редко встречается у детей [120, 121]. Чаще страдают лица среднего возраста, однако встречаются случаи заболеваемости и у пожилых [43, 44].
Доля ПТ в структуре заболеваний ЩЖ составляет 1-5%. Отмечается увеличение частоты заболеваемости в осенне-зимний период во время эпидемий вирусных заболеваний. [8, 45].
Степень риска нарушения функции ЩЖ зависит не от ежедневной или накопившейся дозы амиодарона**, а от йодного обеспечения в регионе проживания.У лиц, проживающих в областях с достаточным потреблением йода, чаще развивается амиодарон-индуцированный гипотиреоз, а в регионах с низким потреблением йода чаще отмечают тиреотоксикоз.
Распространённость гипотиреоза на фоне приёма амиодарона** колеблется от 6% (в странах с низким потреблением йода) до 13% (в странах без йододефицита). Чаще всего амиодарон-индуцированный гипотиреоз отмечают у женщин пожилого возраста. Риск развития гипотиреоза у женщин с повышенным содержанием антител к тиреоидной пероксидазе и/или антител к тиреоглобулину возрастает в 13 раз по сравнению с мужчинами.
Амиодарон-индуцированный тиреотоксикоз возникает у 0,9-10% пациентов, получающих терапию. Частота развития амиодарон-индуцированного тиреотоксикоза зависит от йодного обеспечения: заболевание преобладает в йододефицитных регионах. [18, 19, 54, 139].
Цитокининдуцированный тиреоидит. Проведение терапии интерфероном-α повышает риск формирования дисфункции ЩЖ: у 5-10% пациентов манифестируют тиреопатии (первичный гипотиреоз в исходе аутоиммунного тиреоидита, болезнь Грейвса и деструктивный тиреоидит). Чаще развивается гипотиреоз - 3,8%, реже тиреотоксикоз - 2,8%. Редко встречается эндокринная офтальмопатия. [78].
Нарушение функции ЩЖ чаще возникает у женщин, чем у мужчин - 13 и 3% соответственно. [79, 80].
Распространённость гипотиреоза, ассоциированного с приёмом лития варьирует в пределах от 6 до 52% по данным различных исследований. Недавний метаанализ, не выявив различий по развитию гипотиреоза между пациентами, получающими литий и теми, кто получает другие нормотимические средства, подтвердил, что первые имели значительно большую частоту развития литий-ассоциированного зоба (40% против 18%). [92, 93, 94].
Развитие тиреотоксикоза на фоне приёма лития является более редким явлением. В недавнем исследовании показано, что среди пациентов, направляемых в клинику по поводу тиреоидной патологии в течение 12 лет, только 1,4% (23 человека) имели ассоциированный с приёмом лития тиреотоксикоз, представленный преимущественно болезнью Грейвса (47,8%). Другими заболеваниями были многоузловой зоб, молчащий и подострый тиреоидит. [94].
ТР является редким заболеванием. Распространённость составляет 1,06 случаев на 100 000 населения, что соответствует около 0,06% тиреоидэктомий. Среди пациентов чаще заболевают женщины [105].
Е06,0 Острый тиреоидит;
Е06,1 Подострый тиреоидит;
E06,2 Хронический тиреоидит с преходящим тиреотоксикозом;
Е06,4 Медикаментозный тиреоидит;
Е06,5 Другой хронический тиреоидит;
Е06,9 Тиреоидит неуточненный.
Острый тиреоидит (ОТ) :
Е06,0 Острый тиреоидит;
Е06,4 Медикаментозный тиреоидит;
Е06,9 Тиреоидит неуточненный.
Подострый тиреоидит (ПТ):
Е06,1 Подострый тиреоидит;
Е06,9 Тиреоидит неуточненный.
Амиодарон-индуцированный тиреоидит :
E06,2 Хронический тиреоидит с преходящим тиреотоксикозом;
Е06,4 Медикаментозный тиреоидит;
Е06,5 Другой хронический тиреоидит;
Е06,9 Тиреоидит неуточненный.
Цитокининдуцированный тирео идит:
E06,2 Хронический тиреоидит с преходящим тиреотоксикозом;
Е06,4 Медикаментозный тиреоидит;
Е06,5 Другой хронический тиреоидит;
Е06,9 Тиреоидит неуточненный.
Тиреопатии, возникшие в результате применения средств, содержащих литий :
E06,2 Хронический тиреоидит с преходящим тиреотоксикозом;
Е06,4 Медикаментозный тиреоидит;
Е06,5 Другой хронический тиреоидит;
Е06,9 Тиреоидит неуточненный.
Тиреоидит Риделя:
Е06,5 Другой хронический тиреоидит;
Е06,9 Тиреоидит неуточненный.
Острый тиреоидит. Редкое заболевание. В структуре всей патологии щитовидной железы распространённость составляет 0,1 - 0,7%. [3, 27] При этом у детей заболевание встречается в 92% случаев, остальные 8% - у взрослых, чаще всего, в возрасте 20 - 40 лет [31, 32]. У мужчин и женщин заболевание встречается с равной вероятностью.
ПТ является относительно редким заболеванием с частотой выявления 4,9 случаев на 100 000 населения в год, причём частота возникновения у женщин преобладает [8]. Хотя болезнь описана во всех возрастах, она редко встречается у детей [120, 121]. Чаще страдают лица среднего возраста, однако встречаются случаи заболеваемости и у пожилых [43, 44].
Доля ПТ в структуре заболеваний ЩЖ составляет 1-5%. Отмечается увеличение частоты заболеваемости в осенне-зимний период во время эпидемий вирусных заболеваний. [8, 45].
Степень риска нарушения функции ЩЖ зависит не от ежедневной или накопившейся дозы амиодарона**, а от йодного обеспечения в регионе проживания.У лиц, проживающих в областях с достаточным потреблением йода, чаще развивается амиодарон-индуцированный гипотиреоз, а в регионах с низким потреблением йода чаще отмечают тиреотоксикоз.
Распространённость гипотиреоза на фоне приёма амиодарона** колеблется от 6% (в странах с низким потреблением йода) до 13% (в странах без йододефицита). Чаще всего амиодарон-индуцированный гипотиреоз отмечают у женщин пожилого возраста. Риск развития гипотиреоза у женщин с повышенным содержанием антител к тиреоидной пероксидазе и/или антител к тиреоглобулину возрастает в 13 раз по сравнению с мужчинами.
Амиодарон-индуцированный тиреотоксикоз возникает у 0,9-10% пациентов, получающих терапию. Частота развития амиодарон-индуцированного тиреотоксикоза зависит от йодного обеспечения: заболевание преобладает в йододефицитных регионах. [18, 19, 54, 139].
Цитокининдуцированный тиреоидит. Проведение терапии интерфероном-α повышает риск формирования дисфункции ЩЖ: у 5-10% пациентов манифестируют тиреопатии (первичный гипотиреоз в исходе аутоиммунного тиреоидита, болезнь Грейвса и деструктивный тиреоидит). Чаще развивается гипотиреоз - 3,8%, реже тиреотоксикоз - 2,8%. Редко встречается эндокринная офтальмопатия. [78].
Нарушение функции ЩЖ чаще возникает у женщин, чем у мужчин - 13 и 3% соответственно. [79, 80].
Распространённость гипотиреоза, ассоциированного с приёмом лития варьирует в пределах от 6 до 52% по данным различных исследований. Недавний метаанализ, не выявив различий по развитию гипотиреоза между пациентами, получающими литий и теми, кто получает другие нормотимические средства, подтвердил, что первые имели значительно большую частоту развития литий-ассоциированного зоба (40% против 18%). [92, 93, 94].
Развитие тиреотоксикоза на фоне приёма лития является более редким явлением. В недавнем исследовании показано, что среди пациентов, направляемых в клинику по поводу тиреоидной патологии в течение 12 лет, только 1,4% (23 человека) имели ассоциированный с приёмом лития тиреотоксикоз, представленный преимущественно болезнью Грейвса (47,8%). Другими заболеваниями были многоузловой зоб, молчащий и подострый тиреоидит. [94].
ТР является редким заболеванием. Распространённость составляет 1,06 случаев на 100 000 населения, что соответствует около 0,06% тиреоидэктомий. Среди пациентов чаще заболевают женщины [105].
1,4 Особенности кодирования заболевания или состояния (группы заболеваний или состояний) по Международной статистической классификации болезней и проблем, связанных со здоровьем.
Е06 Тиреоидит (исключен Е06,3 Аутоиммунный тиреоидит).Е06,0 Острый тиреоидит;
Е06,1 Подострый тиреоидит;
E06,2 Хронический тиреоидит с преходящим тиреотоксикозом;
Е06,4 Медикаментозный тиреоидит;
Е06,5 Другой хронический тиреоидит;
Е06,9 Тиреоидит неуточненный.
Острый тиреоидит (ОТ) :
Е06,0 Острый тиреоидит;
Е06,4 Медикаментозный тиреоидит;
Е06,9 Тиреоидит неуточненный.
Подострый тиреоидит (ПТ):
Е06,1 Подострый тиреоидит;
Е06,9 Тиреоидит неуточненный.
Амиодарон-индуцированный тиреоидит :
E06,2 Хронический тиреоидит с преходящим тиреотоксикозом;
Е06,4 Медикаментозный тиреоидит;
Е06,5 Другой хронический тиреоидит;
Е06,9 Тиреоидит неуточненный.
Цитокининдуцированный тирео идит:
E06,2 Хронический тиреоидит с преходящим тиреотоксикозом;
Е06,4 Медикаментозный тиреоидит;
Е06,5 Другой хронический тиреоидит;
Е06,9 Тиреоидит неуточненный.
Тиреопатии, возникшие в результате применения средств, содержащих литий :
E06,2 Хронический тиреоидит с преходящим тиреотоксикозом;
Е06,4 Медикаментозный тиреоидит;
Е06,5 Другой хронический тиреоидит;
Е06,9 Тиреоидит неуточненный.
Тиреоидит Риделя:
Е06,5 Другой хронический тиреоидит;
Е06,9 Тиреоидит неуточненный.
Классификация
1,5 Классификация заболевания или состояния (группы заболеваний или состояний).
Существует несколько вариантов классификации тиреоидитов.I .П о гистологической картине:
• Острые:
- Бактериальный тиреоидит (гнойный) [3, 4];
- Грибковый (candida, aspergillus, pneumocystis, histoplasma);
- Паразитарный (Echinococcosis, сysticercosis) [5];
- Радиационно-индуцированный (после применения I131) [6];
- Посттравматический тиреоидит (после грубой пальпации, травмы шеи) [4].
• Подострые:
- Тиреодит Де Кервена (гранулематозный тиреоидит, гигантоклеточный тиреоидит).
[7, 8, 9];
- Подострый лимфоцитарный тиреодит (спорадический, синонимы: безболевой, «немой» тиреоидит, послеродовой тиреоидит) [4, 10].
• Хронические:
А) Аутоиммунные:
- Тиреоидит Хашимото [11];
- Болезнь Грейвса [12];
- Эутиреоз при наличии антител (АТ) [13];
- Атрофический тиреоидит (первичная микседема) [14];
- Фокальный лимфоцитарный тиреоидит при папиллярной карциноме [15, 16];
- Ювенильный [17].
Б) Медикаментозные:
- Вследствие применения средств с высоким содержанием йода:
1) Амиодарон- индуцированные тиреоидиты:
• амиодарон-индуцированный гипотиреоз: субклинический/манифестный, транзиторный/постоянный;
• амиодарон-индуцированный тиреотоксикоз:
• тип I (йодиндуциорованный);
• тип II (деструктивный);
• смешанного типа [18, 19];
2) Вследствие применения рентгеноконтрастных йодсодержащих веществ [20];
- Вследствие цитотоксического действия препаратов:
1) Вследствие применения препаратов лития [22];
2) Тиреоидиты, вызванные применением некоторых антибактериальных препаратов (Миноциклин, Рифампицин**) [20].
- Цитокининдуцированные тиреоидиты:
1) Интерфероны, интерлейкин-2;
2) Ингибиторы фактора некроза альфа (Инфликсимаб**) [20];
3) Моноклональные антитела, ингибирующие контрольные точки иммунного ответа, также известные как чекпойнт ингибиторы (checkpoint inhibitor):
Блокирующие цитотоксический Т-лимфоцит-ассоциированный антиген 4 (CTLA-4).
- Ипилимумаб**; блокирующие белок запрограммированной клеточной гибели-1 (PD-1) - Пембролизумаб**, Ниволумаб**; блокирующие лиганд рецептора запрограммированной клеточной гибели (PD-L1) Атезолизумаб**, Дурвалумаб**, Авелумаб**[23].
- Вследствие ишемического действия препаратов:
1) Ингибиторы протеинкиназы (Сорафениб**) [20].
Г) Фиброзный тиреоидит (Зоб Риделя).
- с отсутствием компрессионного синдрома;
- с наличием компрессионного синдрома [24].
II . По функциональному состоянию щитовидной железы:
1.Деструктивные тиреоидиты.
- подострый, гранулематозный тиреоидит (тиреоидит де Кервена);
- подострый спорадический лимфоцитарный тиреоидит (безболевой, «немой»);
- послеродовой тиреоидит;
- амиодарон-индуцированный тиреоидит 2-го типа;
- цитокининдуцированный тиреоидит;
- литий - ассоциированный тиреоидит;
- тиреоидит вследствие применения рентгеноконтрастных йодсодежащих веществ;
- тиреотоксическая фаза хронического аутоиммунного тиреоидита [25];
- радиационно-индуцированный тиреоидит;
- посттравматический тиреоидит;
- тиреоидит, вызванный воздействием Pneumocystis jiroveci.
Недеструктивные тиреоидиты. Другие тиреоидиты, в течении которых нет фазы тиреотоксикоза.
Специфические и неспецифические тиреоидиты.
К специфическим относятся тиреоидиты, возникающие при туберкулезе, амилоидозе, саркоидозе, однако данные состояния с нашей точки зрения целесообразно осветить в клинических рекомендациях, посвященных соответствующим заболеваниям.
Тиреоидит Риделя:
• с компрессионным синдромом;
• без компрессионного синдрома.
|
|
Клиническая картина
Симптоматика острого гнойного тиреоидита проявляется клинической триадой:
- Гипертермия (39 - 40 С), с гектическим характером температурной кривой;
- Болевой синдром в области шеи, с иррадиацией в челюсть, ухо, плечо со стороны поражения;
- Локальные проявления воспаления в области шеи (гиперемия, отек, боль при пальпации, повороте головы, глотании).
При остром негнойном тиреоидите основными клиническим жалобами выступают. Болевой синдром различной интенсивности, дискомфортные ощущения в области шеи, симптомы тиреотоксикоза [3, 4, 27, 33, 34].
Подострого тиреоидита клинически протекает как типичное воспалительное заболевание. В начале развития ПТ пациенты могут иметь продромальные признаки: недомогание, повышение температуры тела до субфебрильных значений, симптомы фарингита, утомляемость. В разгар заболевания ПТ проявляется умеренной или сильной болью в ЩЖ, часто иррадиирующей в уши, челюсть или горло. Боль может начаться очагово и распространяться от одной стороны железы к другой в течение нескольких недель. В редких случаях болезнь может достигать своего пика в течение 3-4 дней и исчезать в течение недели, но, как правило, ПТ характеризуется постепенным развитием [5].
В развитии собственно ПТ выделяют 4 стадии (фазы):
• 1 - тиреотоксическая (3-10 недели по разным данным) [8, 9, 46]; Тиреотоксическая фаза заканчивается, когда запасы сформированного гормона в ЩЖ истощаются.
• 2 - эутиреоидная (1-3 недели);
• 3 - гипотиреоидная (от 2 до 6 мес.
• 4 - выздоровление. Вместо выздоровления возможно развитие постоянного первичного гипотиреоза. Этот феномен наблюдается приблизительно у 5-25% пациентов [8, 43, 44]. В 1-4% случаев наблюдается рецидив заболевания [8, 9, 43].
Продромальный период, который обычно предшествует развитию заболевания, может проявляться распространенной миалгией, субфебрильной лихорадкой, общей слабостью, болью в горле (фарингитом). Затем в области ЩЖ появляются боли достаточной интенсивности, иррадиирующие в околоушную область, шею, затылок, иногда отмечается боль при глотании и поворотах головы. ЩЖ обычно несколько увеличена, болезненна при пальпации, часто имеет повышенную плотность. ПТ является распространенной причиной боли в ЩЖ. Отмечается повышение температуры тела до 38-39 °C, а иногда и до 40°C, слабость, потливость, раздражительность. В крови выявляется ускоренная СОЭ (до 40-60 мм/ а иногда и до 100 мм/час) при чаще неизменном уровне лейкоцитов и небольшом лимфоцитозе. [47].
При ПТ в стадии интенсивных болей на УЗИ выявляется увеличение объёма железы, появление в одной или в обеих долях зон пониженной эхогенности неправильной формы, без чётких контуров. При динамическом наблюдении возможны миграция этих зон, появление их в других участках ЩЖ. Изменения эхограммы сохраняются длительное время и после устранения болевого синдрома и нормализации СОЭ. При исследовании функционального состояния ЩЖ в острой стадии ПТ за счёт повышения проницаемости сосудов на фоне воспаления отмечается повышенный выброс ранее синтезированных тиреоидных гормонов и тиреоглобулина. Клинически в этот период заболевания у больных выявляются симптомы тиреотоксикоза, и дифференциальный диагноз проводится с диффузным токсическим зобом, токсической аденомой и болевой формой АИТ. Больных беспокоят слабость, потливость, раздражительность, беспокойство, нарушение сна, учащенное сердцебиение, тремор рук. [7, 122, 123].
В этот период отмечается выраженное снижение (вплоть до полного отсутствия) захвата радиоактивного йода или 99mТс-пертехнетата ЩЖ - основной дифференциально-диагностический критерий ПТ и диффузного токсического зоба, при котором захват радиофармпрепарата будет повышен. В дальнейшем, вследствие нарушения синтеза тиреоидных гормонов и истощения их запасов в ЩЖ, уровни Т3 и Т4 снижаются и происходит повышение выброса ТТГ. В этот период на сцинтиграммах ЩЖ визуализируется, но захват РФП ниже нормальных значений. В этой стадии ПТ необходимо дифференцировать с АИТ и гипотиреозом. ПТ проходит спонтанно, обычно через несколько месяцев (4-6), иногда он рецидивирует, но стойкий гипотиреоз развивается у меньшей части пациентов (5-25% случаев по разным данным). [8].
Следует отметить, что сразу несколько разновидностей тиреоидита: острый (гнойный), ПТ, некоторые виды лекарственного тиреоидита (наряду с безболевым (молчащим) тиреоидитом, травматическим тиреоидитом, послеродовым тиреоидитом) могут приводить к деструкции ткани ЩЖ, в связи с чем классическим их проявлением служит тиреотоксикоз, чаще всего, временный, протекающий как часть классического трёхфазного течения (тиреотоксикоз, гипотиреоз, выздоровление). В целом дисфункция ЩЖ, вызванная деструкцией, возникающей вследствие тиреоидита, менее выражена, чем при других формах эндогенного тиреотоксикоза. [48].
В клинической картине амиодарон-индуцированного гипотиреоза отмечают классические признаки: утомляемость, сухость кожи, зябкость, запоры, сонливость, ухудшение внимания, отёчный синдром.
Особенностью клинической картины амиодарон-индуцированного тиреотоксикоза является то, что классические симптомы тиреотоксикоза - зоб, потливость, тремор рук, потеря веса - могут быть выражены незначительно или вовсе отсутствовать. В клинической картине, как правило, доминируют сердечно-сосудистые расстройства: учащенное сердцебиение, перебои, одышка при физической нагрузке, утомляемость, рецидивирование нарушений ритма сердца. [19, 139].
Клиническая картина цитокининдуцированных тиреоидитов весьма вариабельна и зависит от функционального статуса ЩЖ. В 50-70% случаев встречается цитокининдуцированный тиреоидит, как деструктивный вариант. Как правило, он характеризуется двухфазным течением: короткая фаза транзиторного тиреотоксикоза сменяется более длительной фазой гипотиреоза, далее возможно восстановление эутиреоидного состояния. Особенно важным с клинической точки зрения является то, что манифестация цитокининдуцированных тиреоидитов возможна на любом этапе лечения (от первых 3-х месяцев - наиболее часто, и до отдаленного периода - реже). У подавляющего большинства пациентов, с исходно существовавшим аутоиммунным тиреоидитом, его проявления усугубляются на фоне лечения основного заболевания. [78].
По данным метаанализа у 50% пациентов с АТ к ТПО до терапии возникало нарушение функции ЩЖ по сравнению с 5,4% пациентов исходно без антител. [81].
Клиническая картина тиреопатий, возникших в результате применения средств, содержащих литий, вариабельна и зависит от конкретного синдрома.
Тиреоидит Риделя характеризуется увеличением ЩЖ выраженной плотности. Заболевание обычно проявляется обструктивными симптомами, такими как одышка, дисфагия, хрипота из-за поражения структур вокруг ЩЖ. Одышка возникает из-за поражения трахеи, дисфагия связана с вовлечением пищевода, стридорозное дыхание развивается при поражении возвратного гортанного нерва, тромбоз венозного синуса из-за вовлечения сосудистой сети. При поражении мышц глазного яблока и ретробульбарных тканей возникает вторичный экзофтальм.
При осмотре в передней части шеи пальпируется твердая ЩЖ, которая может не смещаться при глотании из-за спаянности с окружающими тканями. Положительные симптомы Хвостека и Труссо указывают на развитие вторичного гипопаратиреоза [106].
- Гипертермия (39 - 40 С), с гектическим характером температурной кривой;
- Болевой синдром в области шеи, с иррадиацией в челюсть, ухо, плечо со стороны поражения;
- Локальные проявления воспаления в области шеи (гиперемия, отек, боль при пальпации, повороте головы, глотании).
При остром негнойном тиреоидите основными клиническим жалобами выступают. Болевой синдром различной интенсивности, дискомфортные ощущения в области шеи, симптомы тиреотоксикоза [3, 4, 27, 33, 34].
Подострого тиреоидита клинически протекает как типичное воспалительное заболевание. В начале развития ПТ пациенты могут иметь продромальные признаки: недомогание, повышение температуры тела до субфебрильных значений, симптомы фарингита, утомляемость. В разгар заболевания ПТ проявляется умеренной или сильной болью в ЩЖ, часто иррадиирующей в уши, челюсть или горло. Боль может начаться очагово и распространяться от одной стороны железы к другой в течение нескольких недель. В редких случаях болезнь может достигать своего пика в течение 3-4 дней и исчезать в течение недели, но, как правило, ПТ характеризуется постепенным развитием [5].
В развитии собственно ПТ выделяют 4 стадии (фазы):
• 1 - тиреотоксическая (3-10 недели по разным данным) [8, 9, 46]; Тиреотоксическая фаза заканчивается, когда запасы сформированного гормона в ЩЖ истощаются.
• 2 - эутиреоидная (1-3 недели);
• 3 - гипотиреоидная (от 2 до 6 мес.
• 4 - выздоровление. Вместо выздоровления возможно развитие постоянного первичного гипотиреоза. Этот феномен наблюдается приблизительно у 5-25% пациентов [8, 43, 44]. В 1-4% случаев наблюдается рецидив заболевания [8, 9, 43].
Продромальный период, который обычно предшествует развитию заболевания, может проявляться распространенной миалгией, субфебрильной лихорадкой, общей слабостью, болью в горле (фарингитом). Затем в области ЩЖ появляются боли достаточной интенсивности, иррадиирующие в околоушную область, шею, затылок, иногда отмечается боль при глотании и поворотах головы. ЩЖ обычно несколько увеличена, болезненна при пальпации, часто имеет повышенную плотность. ПТ является распространенной причиной боли в ЩЖ. Отмечается повышение температуры тела до 38-39 °C, а иногда и до 40°C, слабость, потливость, раздражительность. В крови выявляется ускоренная СОЭ (до 40-60 мм/ а иногда и до 100 мм/час) при чаще неизменном уровне лейкоцитов и небольшом лимфоцитозе. [47].
При ПТ в стадии интенсивных болей на УЗИ выявляется увеличение объёма железы, появление в одной или в обеих долях зон пониженной эхогенности неправильной формы, без чётких контуров. При динамическом наблюдении возможны миграция этих зон, появление их в других участках ЩЖ. Изменения эхограммы сохраняются длительное время и после устранения болевого синдрома и нормализации СОЭ. При исследовании функционального состояния ЩЖ в острой стадии ПТ за счёт повышения проницаемости сосудов на фоне воспаления отмечается повышенный выброс ранее синтезированных тиреоидных гормонов и тиреоглобулина. Клинически в этот период заболевания у больных выявляются симптомы тиреотоксикоза, и дифференциальный диагноз проводится с диффузным токсическим зобом, токсической аденомой и болевой формой АИТ. Больных беспокоят слабость, потливость, раздражительность, беспокойство, нарушение сна, учащенное сердцебиение, тремор рук. [7, 122, 123].
В этот период отмечается выраженное снижение (вплоть до полного отсутствия) захвата радиоактивного йода или 99mТс-пертехнетата ЩЖ - основной дифференциально-диагностический критерий ПТ и диффузного токсического зоба, при котором захват радиофармпрепарата будет повышен. В дальнейшем, вследствие нарушения синтеза тиреоидных гормонов и истощения их запасов в ЩЖ, уровни Т3 и Т4 снижаются и происходит повышение выброса ТТГ. В этот период на сцинтиграммах ЩЖ визуализируется, но захват РФП ниже нормальных значений. В этой стадии ПТ необходимо дифференцировать с АИТ и гипотиреозом. ПТ проходит спонтанно, обычно через несколько месяцев (4-6), иногда он рецидивирует, но стойкий гипотиреоз развивается у меньшей части пациентов (5-25% случаев по разным данным). [8].
Следует отметить, что сразу несколько разновидностей тиреоидита: острый (гнойный), ПТ, некоторые виды лекарственного тиреоидита (наряду с безболевым (молчащим) тиреоидитом, травматическим тиреоидитом, послеродовым тиреоидитом) могут приводить к деструкции ткани ЩЖ, в связи с чем классическим их проявлением служит тиреотоксикоз, чаще всего, временный, протекающий как часть классического трёхфазного течения (тиреотоксикоз, гипотиреоз, выздоровление). В целом дисфункция ЩЖ, вызванная деструкцией, возникающей вследствие тиреоидита, менее выражена, чем при других формах эндогенного тиреотоксикоза. [48].
В клинической картине амиодарон-индуцированного гипотиреоза отмечают классические признаки: утомляемость, сухость кожи, зябкость, запоры, сонливость, ухудшение внимания, отёчный синдром.
Особенностью клинической картины амиодарон-индуцированного тиреотоксикоза является то, что классические симптомы тиреотоксикоза - зоб, потливость, тремор рук, потеря веса - могут быть выражены незначительно или вовсе отсутствовать. В клинической картине, как правило, доминируют сердечно-сосудистые расстройства: учащенное сердцебиение, перебои, одышка при физической нагрузке, утомляемость, рецидивирование нарушений ритма сердца. [19, 139].
Клиническая картина цитокининдуцированных тиреоидитов весьма вариабельна и зависит от функционального статуса ЩЖ. В 50-70% случаев встречается цитокининдуцированный тиреоидит, как деструктивный вариант. Как правило, он характеризуется двухфазным течением: короткая фаза транзиторного тиреотоксикоза сменяется более длительной фазой гипотиреоза, далее возможно восстановление эутиреоидного состояния. Особенно важным с клинической точки зрения является то, что манифестация цитокининдуцированных тиреоидитов возможна на любом этапе лечения (от первых 3-х месяцев - наиболее часто, и до отдаленного периода - реже). У подавляющего большинства пациентов, с исходно существовавшим аутоиммунным тиреоидитом, его проявления усугубляются на фоне лечения основного заболевания. [78].
По данным метаанализа у 50% пациентов с АТ к ТПО до терапии возникало нарушение функции ЩЖ по сравнению с 5,4% пациентов исходно без антител. [81].
Клиническая картина тиреопатий, возникших в результате применения средств, содержащих литий, вариабельна и зависит от конкретного синдрома.
Тиреоидит Риделя характеризуется увеличением ЩЖ выраженной плотности. Заболевание обычно проявляется обструктивными симптомами, такими как одышка, дисфагия, хрипота из-за поражения структур вокруг ЩЖ. Одышка возникает из-за поражения трахеи, дисфагия связана с вовлечением пищевода, стридорозное дыхание развивается при поражении возвратного гортанного нерва, тромбоз венозного синуса из-за вовлечения сосудистой сети. При поражении мышц глазного яблока и ретробульбарных тканей возникает вторичный экзофтальм.
При осмотре в передней части шеи пальпируется твердая ЩЖ, которая может не смещаться при глотании из-за спаянности с окружающими тканями. Положительные симптомы Хвостека и Труссо указывают на развитие вторичного гипопаратиреоза [106].
|
|
Диагностика
Диагноз ОТ, ПТ и ТР основывается на жалобах, данных анамнеза, физикального, лабораторного и инструментального обследования.
Критерии установления диагноза амиодарониндуцированного тиреоидита на основании патогномоничных данных:
1) анамнестических данных о приеме амиодарона**;
2) лабораторных исследований, подтверждающих дисфункцию щитовидной железы (в рамках дифференциальной диагностики);
3) инструментального обследования в рамках дифференциальной диагностики.
Критерии установления диагноза цитокининдцированных тиреоидитов на основании патогномоничных данных:
1) анамнестических данных о проведении терапии препаратами из группы цитокинового ряда (интерферонов или ингибиторов интерлейкина);
2) лабораторных исследований, подтверждающих дисфункцию щитовидной железы (в рамках дифференциальной диагностики);
3) инструментального обследования в рамках дифференциальной диагностики.
Дифференциальный диагноз острого тиреоидита проводится со следующими заболеваниями:
- Подострый тиреоидит;
- Флегмона шеи;
- Анапластическая карцинома, осложненная параканкрозным абсцессом и/или наружным свищем;
Наиболее часто проводится дифференциальный диагноз между подострым и острым тиреоидитом, особенно на стадии до образования абсцесса. При подостром тиреоидите, как правило, отсутствует гипертермия с гектическим характером температуры, болевой синдром присутствует, но интенсивность его значительно меньше, чем при остром тиреоидите. Выраженность симптомов локального воспаления варьирует от незначительных до умеренных.
Может возникнуть необходимость дифференциировать подострый тиреоидит с IgG4-ассоциированным тиреоидитом, так как изредка при втором заболевании можно обнаружить болезненность в области шеи. К сожалению, клинические диагностические критерии тиреоидита, связанного с IgG4, до конца не сформулированы, условным ориентиром является сохранение болевого синдрома на фоне длительной терапии глюкокортикостероидами, «золотым стандартом» для диагностики тиреоидита, связанного с IgG4 является иммуноокрашивание IgG4 послеоперационного материала. [127, 128].
Раздел «1,6 Клиническая картина».
Подострый тиреоидит.
Подробное описание представлено в разделе «1,6. Клиническая картина». Целесообразно также уточнить у пациента сведения о перенесенной вирусной инфекции с целью дифференциальной диагностики ОТ и ПТ.
Амиодарон-индуцированный тиреоидит.
Уточнить наличие классических жалоб гипотиреоза и тиреотоксикоза, принимая во внимание, что в клинической картине тиреотоксикоза именно кардиальные симптомы, как правило, выступают на первый план.
Важно уточнить прием амиодарона** в анамнезе, даже если терапия была прекращена много месяцев назад. Амиодарон-индуцированный гипотиреоз может развиться вскоре после начала приёма амиодарона**. Амиодарон-индуцированный гипотиреоз развивается раньше, чем амиодарон-индуцированный тиреотоксикоз. Для амиодарон-индуцированного тиреотоксикоза характерно развитие симптомов в любое время от начала терапии амиодароном** и даже в течение 18 месяцев после её отмены. [19, 139].
Цитокининдуцированный тиреоидит.
Клиническая картина вариабельна и зависит от функционального статуса щитовидной железы (гипотиреоза и гипертиреоза).
Тиреоидиты в результате применения средств, содержащих литий.
Жалобы аналогичные таковым при нарушениях тиреоидного статуса или структурных изменениях ЩЖ, вызванных другими причинами. В анамнезе следует уточнить приём указанной группы препаратов.
Тиреоидит Риделя.
• Рекомендуется обратить внимание на следующие жалобы: дисфагия, кашель, огрубение голоса, нарушение дыхания [104].
Уровень убедительности рекомендаций С (уровень достоверности доказательств - 5).
Комментарии. Данные симптомы возникают из-за сдавления фиброзной тканью близлежащих органов и тканей; при вовлечении в патологический процесс околощитовидных желез возможно развитие судорог.
Раздел «1,6 Клиническая картина».
Подострый тиреоидит.
Раздел «1,6. Клиническая картина».
Амиодарон-индуцированный тиреоидит.
• Рекомендуется пациентам, которым планируется или уже назначен амиодарон**, проводить стандартный осмотр на предмет выявления типичных признаков гипотиреоза и тиреотоксикоза, а также пальпацию ЩЖ для оценки ее структуры [19, 139].
Уровень убедительности рекомендаций с (уровень достоверности доказательств - 5).
Комментарии. Пациентам, получающим терапию амиодароном**, и тем, кому планируется его назначение, необходимо проводить оценку функционального состояния ЩЖ и ее структуры для выявления исходной тиреоидной патологии и мониторинга возможного развития амиодарон-индуцированных тиреопатий. Классические признаки тиреоидной патологии могут быть выявлены уже на этапе осмотра. Следует обращать внимание на типичные признаки гипотиреоза (сухая бледная холодная кожа, зябкость, ухудшение внимания, отёчный синдром, замедленная речь, слабость, интеллектуальная заторможенность, слабость) и тиреотоксикоза (тремор, необъяснимое снижение веса, миопатия, обострение аритмии или стенокардии, или тепловая непереносимость). В случае амиодарон-индуцированного тиреотоксикоза 1 типа возможно наличие эндокринной офтальмопатии.
Наличие узлового зоба при пальпации, возможно при амиодарон-индуцированном тиреотоксикозе I-го типа. При амиодарон-индуцированном тиреотоксикозе II-го типа ЩЖ, как правило, мягко-эластичная, не увеличена.
Цитокининдуцированный тиреоидит.
Стандартное терапевтическое обследование пациента с прицельной оценкой ЧСС. Стоит уточнить о неожиданном изменении веса (при отсутствии смены привычного режима питания, физической активности и пр.) и возможной непереносимости тепла или холода.
Тиреоидиты в результате применения средств, содержащих литий.
Включает в себя пальпацию ЩЖ.
Тиреоидит Риделя.
Должно включать в себя пальпацию ЩЖ.
Уровень убедительности рекомендаций С (уровень достоверности доказательств - 4).
Комментарии. В ОАК выявляется значительное повышение уровня лейкоцитов, за счет нейтрофильного звена лейкопоэза, со сдвигом лейкоцитарной формулы влево. Кроме того, отмечается нарастание СОЭ, результаты которого зависят от выраженности заболевания.
• Рекомендуется исследование уровня тиреотропного гормона (ТТГ) в крови только при наличии клинических признаков тиреотоксикоза у пациентов с подозрением на ОТ с целью верификации нарушения функции ЩЖ [3, 4, 27].
Уровень убедительности рекомендаций С (уровень достоверности доказательств - 5).
Комментарии. У пациентов с ОТ функция ЩЖ нарушается редко. Только при массивном поражении, захватывающем всю долю ЩЖ, могут появляться симптомы тиреотоксикоза, деструктивного характера.
Уровень убедительности рекомендаций С (уровень достоверности доказательств - 5).
Комментарии: при ПТ отмечается ускорение СОЭ>40-60 мм/час (а в некоторых случаях>100 мм/час) [8]. При этом уровень лейкоцитов и лейкоцитарная формула чаще в норме, но в редких случаях может встречаться лейкоцитоз.
• Рекомендуется исследование уровня ТТГ, свободного трийодтиронина (св.Т3) в крови, свободного тироксина (св.Т4) сыворотки крови пациентам с подозрением на ПТ с целью верификации тиреотоксикоза в тиреотоксическую фазу [8, 9, 49].
Уровень убедительности рекомендаций С (уровень достоверности доказательств - 4).
Комментарии. Около 50% пациентов с ПТ имеют начальную тиреотоксическую фазу из-за нерегулируемого высвобождения тиреоидных гормонов из поврежденных фолликулов тиреоцитов (деструктивный характер тиреотоксикоза). [8]. При тиреотоксикозе может выявляться пониженный уровень ТТГ в сочетании с повышенными уровнями св.Т3 и св.Т4. В начальной стадии заболевания уровень ТТГ может быть нормальным. Уровень антител к тиреоглобулину (АТ к ТГ) в сыворотке большинства пациентов может быть повышен в течение нескольких недель после появления симптоматики. Через несколько месяцев антитела исчезают. Однако, это обстоятельство не несет дополнительного диагностического значения. Кроме того, приблизительно у 25% пациентов уровень антител может быть нормальным. [8, 9, 49].
• Рекомендуется исследование уровня ТТГ, св.Т4 сыворотки крови пациентам с установленным диагнозом ПТ с целью верификации гипотиреоза и принятия решения о необходимости его коррекции в гипотиреоидную фазу [8].
Уровень убедительности рекомендаций С (уровень достоверности доказательств - 4).
Комментарии. При гипотиреозе, который чаще имеет транзиторный характер, выявляется повышенный уровень ТТГ в сочетании с нормальным - при субклиническом гипотиреозе, или сниженном - при манифестном гипотиреозе уровне св.Т4. В начальной стадии заболевания уровень ТТГ может быть нормальным. [8].
Уровень убедительности рекомендаций С (уровень достоверности доказательств - 4).
Комментарии. Предварительное обследование позволяет не только выявить наличие тиреоидной патологии, но прогнозировать возможное развитие тиреотоксикоза или гипотиреоза после начала терапии, и должно включать исследование крови на ТТГ, свободные Т3 и Т4 (при отклонении ТТГ), АТ-ТПО (присутствие увеличивает риск развития амиодарон-индуцированного гипотиреоза во время первого года лечения). Из-за липофильности амиодарона**, позволяющей ему и его производным оставаться в жировой ткани на протяжении месяцев, развитие дисфункции ЩЖ может наступить как во время лечения, так и спустя длительное время после отмены терапии, необходимо исследование ТТГ, св. Т3, св. Т4. Для амиодарон-индуцированного гипотиреоза характерно повышение уровня ТТГ (как правило, более 20 МЕ/л), снижение св. Т4. Для амиодарон-индуцированного тиреотоксикоза характерно значительное снижение уровня ТТГ, повышение св. Т4, св. Т3.
• Рекомендуется у пациентов, получающих (или получавших) амиодарон** при выявлении тиреотоксикоза, проводить определение содержания антител к рецептору тиреотропного гормона (ТТГ) в крови для уточнения типа амиодарон-индуцированного тиреотоксикоза [96, 97, 98].
Уровень убедительности рекомендаций С (уровень достоверности доказательств - 4).
Комментарии. Циркулирующие антитела к тиреоглобулину (АТ-ТГ), тиреопероксидазе (АТ-ТПО) и рецепторам ТТГ (АТ-рТТГ) в большинстве случаев выявляются у пациентов с амиодарон-индуцированным тиреотоксикозом 1 типа, с исходно имеющейся патологией ЩЖ (преимущественно ДТЗ) [96]. Однако наличие АТ-ТГ и АТ-ТПО в отсутствие АТ-рТТГ не позволяет исключить амиодарон-индуцированный тиреотоксикоз 2 типа [97], в связи с чем, АТ-рТТГ представляются более надежным маркером, с большей вероятностью указывающим на амиодарон-индуцированный тиреотоксикоз 1 типа в случаях, когда он обусловлен латентной болезнью Грейвса, но не токсической адномой или многоузловым токсическим зобом. Таким образом, антитела к ЩЖ (главным образом АТ-рТТГ) свидетельствуют в пользу амиодарон-индуцированного тиреотоксикоза 1 типа, но заключение о форме заболевания должно приниматься не изолировано на основании их наличия/отсутствия, а с учетом результатов других исследований.
Уровень убедительности рекомендаций С (уровень достоверности доказательств - 5).
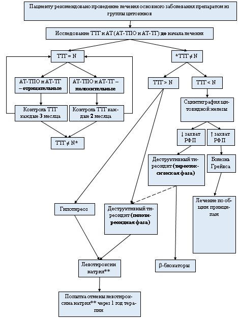
Комментарии. Необходимо исследование ТТГ и АТ (АТ - ТПО и АТ-ТГ) до, во время, а также иногда и после проведения терапии препаратами из группы интерферонов основного заболевания.
• Рекомендуется динамическое (каждые 2-3 месяца) измерение лабораторных показателей, при выявлении базового (до проведения терапии препаратами из группы интерферонов) уровня ТТГ в пределах референтного лабораторного интервала, с частотой, зависящей от наличия или отсутствия антител [82, 83].
Уровень убедительности рекомендаций С (уровень достоверности доказательств - 5).
Комментарии. Если уровень базового ТТГ в пределах референтного лабораторного интервала, а АТ-ТПО и АТ-ТГ отрицательные, то рекомендуется контролировать уровень ТТГ каждые 3 месяца до завершения курса терапии.
Если уровень базового ТТГ в пределах референтного лабораторного интервала, но АТ-ТПО и АТ-ТГ положительные, рекомендуется проводить мониторинг уровня ТТГ каждые 2 месяца до завершения курса терапии.
Уровень убедительности рекомендаций в (уровень достоверности доказательств - 3).
Комментарии. Риск развития тиреоидной патологии возрастает при длительном применении лития. Исследования, необходимые для дифференциальной диагностики между возможными формами литий-ассоциированного тиреоидита: аутоиммунным, безболевым, подострым тиреоидитом, диффузным и узловым токсическим зобом, описаны в соответствующих разделах.
Уровень убедительности рекомендаций С (уровень достоверности доказательств - 3).
• Рекомендуется в сомнительных случаях лицам с подозрением на системный фиброз исследование IgG4 крови с целью дифференциальной диагностики [107].
Уровень убедительности рекомендаций С (уровень достоверности доказательств - 3).
Уровень убедительности рекомендаций С (уровень достоверности доказательств - 5).
Комментарии. Ультразвуковое исследование проводится линейным датчиком с частотой 7,5 - 10 Гц. При начальной стадии заболевания выявляется снижение эхогенности ткани и размытость контуров доли ЩЖ за счет локального отека. В более поздних стадиях выявляются признаки абсцесса - гипоэхогенное образование с жидкостным содержимым. Также УЗИ позволяет оценить реакцию лимфатических узлов не шее.
• Рекомендуется проведение сцинтиграфии ЩЖ с 99mТс-пертехнетатом при остром тиреоидите только при подтверждённом тиреотоксикозе с целью дифференциальной диагностики [3, 4, 27].
Уровень убедительности рекомендаций С (уровень достоверности доказательств - 5).
Комментарии. При остром тиреоидите отмечается выраженное снижение накопления радиофармпрепарата (РФП) в ЩЖ, обусловленное нарушением функции ЩЖ в результате воспаления.
• Рекомендуется проведение КТ шеи пациентам с острым тиреоидитом в редких случаях при массивном поражении с целью диагностики осложнений: медиастинита, флегмоны шеи и свищей с трахеей. МРТ-шеи показано только при противопоказаниях к лучевым методам диагностики [3, 4, 27].
Уровень убедительности рекомендаций С (уровень достоверности доказательств - 5).
Комментарии. КТ-шеи менее информативно, чем УЗИ, особенно на начальном этапе заболевания. Однако, при абсцедировании КТ позволяет диагностировать распространённость процесса, наличия формирующихся или имеющихся свищей. При подозрении на наличие медиастинита и флегмоны шеи является обязательным методом исследования.
Уровень убедительности рекомендаций С (уровень достоверности доказательств - 4).
Комментарии. При ПТ при проведении УЗИ можно обнаружить увеличение ЩЖ, диффузную гетерогенность или очаговые «облаковидные» зоны пониженной эхогенности в одной или обеих долях. Описана миграция этих зон. При допплерографии отмечается снижение или нормальный уровень кровотока, в отличии от усиления васкуляризации при болезни Грейвса. [8, 46, 50].
Применение новых технологий, таких как соноэластография, при ПТ способно продемонстрировать заметно сниженную эластичность (повышенную жесткость) при ПТ [124].
• Рекомендуется проведение сцинтиграфии ЩЖ с 99mТс-пертехнетатом в сомнительных случаях диагностики с целью оценки индекса захвата РФП и подтверждения деструктивного характера тиреотоксикоза [8, 46, 50].
Уровень убедительности рекомендаций С (уровень достоверности доказательств - 4).
Комментарии. Отмечается снижение, а иногда и отсутствие захвата РФП во время тиреотоксической фазы ПТ. [8].
Уровень убедительности рекомендаций С (уровень достоверности доказательств - 4).
Комментарии. При амиодарон-индуцированном тиреотоксикозе I типа наблюдают увеличение объёма ЩЖ, наличие одного или нескольких узловых образований; нормальную или повышенную скорость кровотока в ЩЖ. При амиодарон-индуцированном тиреотоксикозе II типа узловые образования не визуализируются, скорость кровотока низкая.
• Рекомендуется у пациентов, получающих (или получавших) амиодарон** при выявлении тиреотоксикоза проведение сцинтиграфии ЩЖ с 99mTc-Технетрилом для уточнения типа амиодарон-индуцированного тиреотоксикоза [56, 59, 60, 61].
Уровень убедительности рекомендаций С (уровень достоверности доказательств - 4).
Комментарии: традиционная сцинтиграфия ЩЖ с 99mТс-пертехнетатом малоинформативна. Из-за высокого содержания йода в организме ЩЖ не захватывает или очень слабо захватывает 99mTc-пертехнетат (транспорт РФП в тиреоциты обусловлен активностью натрий-йодных симпортеров). В таких условиях определить причину отсутствия захвата (деструкция или блокада йодом) не представляется возможным. В настоящее время появляется больше данных за использование 99mTc-Технетрила, который захватывается тиреоцитами путем диффузии и аккумулируется в митохондриях (минуя натрий-йодный симпортер). Отсутствие захвата (или очень слабый захват) 99mTc-Технетрила щитовидной железой при амиодарон-индуцированном тиреотоксикозе II-го типа обусловлено деструкцией (разрушением клеток). Умеренный или повышенный захват 99mTc-Технетрила в ЩЖ может свидетельствовать о наличии смешанной формы или I-го типа амиодарон-индуцированного тиреотоксикоза. Накопление РФП в ЩЖ нельзя однозначно интерпретировать как признак гиперфункции, 99mTc-Технетрил имеет тенденцию к повышенному накоплению при различных аутоиммунных заболеваниях ЩЖ (АИТ, узловой зоб, болезнь Грейвса). Ограниченное количество исследований по радионуклидной диагностике амиодарон-индуцированных тиреотоксикозов требует дальнейшего изучения темы.
Уровень убедительности рекомендаций С (уровень достоверности доказательств - 4).
• Рекомендуется проведение сцинтиграфии ЩЖ при выявлении тиреотоксикоза для дифференциальной диагностики тиреотоксической фазы деструктивного тиреоидита и болезни Грейвса [78, 82].
Уровень убедительности рекомендаций С (уровень достоверности доказательств - 5).
Комментарии: при деструктивном тиреоидите будет выявлено снижение или полное отсутствие накопления 99mTc-пертехнетата, а при болезни Грейвса - значительное повышение захвата радиофармпрепарата.
Уровень убедительности рекомендаций В (уровень достоверности доказательств - 3).
Комментарии. У пациентов принимающих литий чаще выявляется диффузное увеличение ЩЖ, а также её фокальные изменения размерами больше 1 см [87, 88].
Уровень убедительности рекомендаций с (уровень достоверности доказательств - 4).
Комментарии. Определяется гипоэхогенная, гиповаскулярная ткань, вовлекающая соседние ткани и иногда сонные артерии; при сцинтиграфии данные образования, чаще всего, выявляются в виде «холодных» узлов.
• Рекомендуется для диагностики ТР проведение патолого-анатомического исследования биопсийного (операционного) материала тканей щитовидной железы [108, 109].
Уровень убедительности рекомендаций с (уровень достоверности доказательств - 4).
Комментарии. Ткань имеет серый цвет и каменистую плотность; отсутствует характерное дольчатое строение; выявляется плотное гиалинизированное межклеточное вещество со скудным коллоидом и характерной эозинофильной клеточной инфильтрацией; злокачественные и гигантские клетки отсутствуют; нередко встречается окклюзирующий флебит (окончательный диагноз ТР может быть установлен только на основании данных гистологического исследования послеоперационного материала).
Уровень убедительности рекомендаций С (уровень достоверности доказательств - 5).
Комментарии. Острый гнойный тиреоидит не требует подтверждения пункционной биопсией. Однако в сложных диагностических случаях с целью дифференциального диагноза с подострым тиреоидитом, анапластической карциномой результаты пункционной биопсии позволяют уточнить диагноз. При подостром тиреоидите выявляются гигантские клетки (полинуклеарные макрофаги), при анапластической карциноме - клетки злокачественной опухоли. Основная роль пункционной биопсии при остром тиреоидите - лечебная. Следует подчеркнуть, что пункционное дренирование применяется только при небольших очагах локального расплавления ЩЖ в результате инфекционного процесса, параллельно с антибактериальной и симптоматической терапией.
Уровень убедительности рекомендаций С (уровень достоверности доказательств - 4).
Комментарии. В случае подтверждения ПТ через указанное время должно наступить уменьшение болевого синдрома и постепенное снижение СОЭ. [43, 44].
• Рекомендуется в спорных случаях проводить исследование уровня общего Т3 сыворотки крови пациентам при ПТ [51].
Уровень убедительности рекомендаций с (уровень достоверности доказательств - 3).
Комментарии. В отличие от других форм эндогенного тиреотоксикоза, при деструктивном тиреотоксикозе уровень общего Т3 может быть в норме.
• Не рекомендуется проведение тонкоигольной аспирационной биопсии (ТАБ) рутинно всем пациентам с ПТ с целью постановки диагноза [8, 63, 125].
Уровень убедительности рекомендаций С (уровень достоверности доказательств - 4).
Комментарии. Однако в литературе описана серия клинических случаев сочетания боли в области шеи с повышением СОЭ (разной степени выраженности) в анализе крови, с отсутствием эффекта, либо непродолжительным эффектом на консервативное лечение, оказавшихся впоследствии анапластическим раком или метастазами рака других локализаций. Данные формы злокачественных новообразований являются чрезмерно агрессивными: промедление на 1-2 недели может существенно повлиять на прогноз пациента. Показания для ТАБ необходимо формулировать на основании данных ультразвуковой картины [126]. При истинном ПТ в цитологическом материале на фоне макрофагов, лейкоцитов, лимфоидных элементов, разрушенных фолликулов отмечается наличие гигантских многоядерных клеток [8, 63].
Уровень убедительности рекомендаций с (уровень достоверности доказательств - 4).
Комментарии. Определяется гиподенсная масса, не накапливающая контрастное вещество.
• Рекомендуется в особых случаях проведение ПЭТ/КТ с 18F-ФДГ при подозрении на вовлечение в патологический процесс других органов [107].
Уровень убедительности рекомендаций С (уровень достоверности доказательств - 3).
Комментарии. Определяется интенсивное поглощение РФП в зоне воспаления; особенно информативно для диагностики очагов фиброза других органов.
Критерии установления диагноза амиодарониндуцированного тиреоидита на основании патогномоничных данных:
1) анамнестических данных о приеме амиодарона**;
2) лабораторных исследований, подтверждающих дисфункцию щитовидной железы (в рамках дифференциальной диагностики);
3) инструментального обследования в рамках дифференциальной диагностики.
Критерии установления диагноза цитокининдцированных тиреоидитов на основании патогномоничных данных:
1) анамнестических данных о проведении терапии препаратами из группы цитокинового ряда (интерферонов или ингибиторов интерлейкина);
2) лабораторных исследований, подтверждающих дисфункцию щитовидной железы (в рамках дифференциальной диагностики);
3) инструментального обследования в рамках дифференциальной диагностики.
Дифференциальный диагноз острого тиреоидита проводится со следующими заболеваниями:
- Подострый тиреоидит;
- Флегмона шеи;
- Анапластическая карцинома, осложненная параканкрозным абсцессом и/или наружным свищем;
Наиболее часто проводится дифференциальный диагноз между подострым и острым тиреоидитом, особенно на стадии до образования абсцесса. При подостром тиреоидите, как правило, отсутствует гипертермия с гектическим характером температуры, болевой синдром присутствует, но интенсивность его значительно меньше, чем при остром тиреоидите. Выраженность симптомов локального воспаления варьирует от незначительных до умеренных.
Может возникнуть необходимость дифференциировать подострый тиреоидит с IgG4-ассоциированным тиреоидитом, так как изредка при втором заболевании можно обнаружить болезненность в области шеи. К сожалению, клинические диагностические критерии тиреоидита, связанного с IgG4, до конца не сформулированы, условным ориентиром является сохранение болевого синдрома на фоне длительной терапии глюкокортикостероидами, «золотым стандартом» для диагностики тиреоидита, связанного с IgG4 является иммуноокрашивание IgG4 послеоперационного материала. [127, 128].
2,1 Жалобы и анамнез.
Острый тиреоидит.Раздел «1,6 Клиническая картина».
Подострый тиреоидит.
Подробное описание представлено в разделе «1,6. Клиническая картина». Целесообразно также уточнить у пациента сведения о перенесенной вирусной инфекции с целью дифференциальной диагностики ОТ и ПТ.
Амиодарон-индуцированный тиреоидит.
Уточнить наличие классических жалоб гипотиреоза и тиреотоксикоза, принимая во внимание, что в клинической картине тиреотоксикоза именно кардиальные симптомы, как правило, выступают на первый план.
Важно уточнить прием амиодарона** в анамнезе, даже если терапия была прекращена много месяцев назад. Амиодарон-индуцированный гипотиреоз может развиться вскоре после начала приёма амиодарона**. Амиодарон-индуцированный гипотиреоз развивается раньше, чем амиодарон-индуцированный тиреотоксикоз. Для амиодарон-индуцированного тиреотоксикоза характерно развитие симптомов в любое время от начала терапии амиодароном** и даже в течение 18 месяцев после её отмены. [19, 139].
Цитокининдуцированный тиреоидит.
Клиническая картина вариабельна и зависит от функционального статуса щитовидной железы (гипотиреоза и гипертиреоза).
Тиреоидиты в результате применения средств, содержащих литий.
Жалобы аналогичные таковым при нарушениях тиреоидного статуса или структурных изменениях ЩЖ, вызванных другими причинами. В анамнезе следует уточнить приём указанной группы препаратов.
Тиреоидит Риделя.
• Рекомендуется обратить внимание на следующие жалобы: дисфагия, кашель, огрубение голоса, нарушение дыхания [104].
Уровень убедительности рекомендаций С (уровень достоверности доказательств - 5).
Комментарии. Данные симптомы возникают из-за сдавления фиброзной тканью близлежащих органов и тканей; при вовлечении в патологический процесс околощитовидных желез возможно развитие судорог.
2,2 Физикальное обследование.
Острый тиреоидит.Раздел «1,6 Клиническая картина».
Подострый тиреоидит.
Раздел «1,6. Клиническая картина».
Амиодарон-индуцированный тиреоидит.
• Рекомендуется пациентам, которым планируется или уже назначен амиодарон**, проводить стандартный осмотр на предмет выявления типичных признаков гипотиреоза и тиреотоксикоза, а также пальпацию ЩЖ для оценки ее структуры [19, 139].
Уровень убедительности рекомендаций с (уровень достоверности доказательств - 5).
Комментарии. Пациентам, получающим терапию амиодароном**, и тем, кому планируется его назначение, необходимо проводить оценку функционального состояния ЩЖ и ее структуры для выявления исходной тиреоидной патологии и мониторинга возможного развития амиодарон-индуцированных тиреопатий. Классические признаки тиреоидной патологии могут быть выявлены уже на этапе осмотра. Следует обращать внимание на типичные признаки гипотиреоза (сухая бледная холодная кожа, зябкость, ухудшение внимания, отёчный синдром, замедленная речь, слабость, интеллектуальная заторможенность, слабость) и тиреотоксикоза (тремор, необъяснимое снижение веса, миопатия, обострение аритмии или стенокардии, или тепловая непереносимость). В случае амиодарон-индуцированного тиреотоксикоза 1 типа возможно наличие эндокринной офтальмопатии.
Наличие узлового зоба при пальпации, возможно при амиодарон-индуцированном тиреотоксикозе I-го типа. При амиодарон-индуцированном тиреотоксикозе II-го типа ЩЖ, как правило, мягко-эластичная, не увеличена.
Цитокининдуцированный тиреоидит.
Стандартное терапевтическое обследование пациента с прицельной оценкой ЧСС. Стоит уточнить о неожиданном изменении веса (при отсутствии смены привычного режима питания, физической активности и пр.) и возможной непереносимости тепла или холода.
Тиреоидиты в результате применения средств, содержащих литий.
Включает в себя пальпацию ЩЖ.
Тиреоидит Риделя.
Должно включать в себя пальпацию ЩЖ.
2,3 Лабораторные диагностические исследования.
2,3,1 Острый тиреоидит.
• Рекомендуется проведение общего (клинического) анализа крови (ОАК) с определением лейкоцитарной формулы и скорости оседания эритроцитов (СОЭ) с целью диагностики у пациентов с подозрением на ОТ [3, 4; 26, 30, 33, 34].Уровень убедительности рекомендаций С (уровень достоверности доказательств - 4).
Комментарии. В ОАК выявляется значительное повышение уровня лейкоцитов, за счет нейтрофильного звена лейкопоэза, со сдвигом лейкоцитарной формулы влево. Кроме того, отмечается нарастание СОЭ, результаты которого зависят от выраженности заболевания.
• Рекомендуется исследование уровня тиреотропного гормона (ТТГ) в крови только при наличии клинических признаков тиреотоксикоза у пациентов с подозрением на ОТ с целью верификации нарушения функции ЩЖ [3, 4, 27].
Уровень убедительности рекомендаций С (уровень достоверности доказательств - 5).
Комментарии. У пациентов с ОТ функция ЩЖ нарушается редко. Только при массивном поражении, захватывающем всю долю ЩЖ, могут появляться симптомы тиреотоксикоза, деструктивного характера.
2,3,2 Подострый тиреоидит.
• Рекомендуется проведение ОАК с определением СОЭ для диагностики ПТ [4, 8, 9, 49].Уровень убедительности рекомендаций С (уровень достоверности доказательств - 5).
Комментарии: при ПТ отмечается ускорение СОЭ>40-60 мм/час (а в некоторых случаях>100 мм/час) [8]. При этом уровень лейкоцитов и лейкоцитарная формула чаще в норме, но в редких случаях может встречаться лейкоцитоз.
• Рекомендуется исследование уровня ТТГ, свободного трийодтиронина (св.Т3) в крови, свободного тироксина (св.Т4) сыворотки крови пациентам с подозрением на ПТ с целью верификации тиреотоксикоза в тиреотоксическую фазу [8, 9, 49].
Уровень убедительности рекомендаций С (уровень достоверности доказательств - 4).
Комментарии. Около 50% пациентов с ПТ имеют начальную тиреотоксическую фазу из-за нерегулируемого высвобождения тиреоидных гормонов из поврежденных фолликулов тиреоцитов (деструктивный характер тиреотоксикоза). [8]. При тиреотоксикозе может выявляться пониженный уровень ТТГ в сочетании с повышенными уровнями св.Т3 и св.Т4. В начальной стадии заболевания уровень ТТГ может быть нормальным. Уровень антител к тиреоглобулину (АТ к ТГ) в сыворотке большинства пациентов может быть повышен в течение нескольких недель после появления симптоматики. Через несколько месяцев антитела исчезают. Однако, это обстоятельство не несет дополнительного диагностического значения. Кроме того, приблизительно у 25% пациентов уровень антител может быть нормальным. [8, 9, 49].
• Рекомендуется исследование уровня ТТГ, св.Т4 сыворотки крови пациентам с установленным диагнозом ПТ с целью верификации гипотиреоза и принятия решения о необходимости его коррекции в гипотиреоидную фазу [8].
Уровень убедительности рекомендаций С (уровень достоверности доказательств - 4).
Комментарии. При гипотиреозе, который чаще имеет транзиторный характер, выявляется повышенный уровень ТТГ в сочетании с нормальным - при субклиническом гипотиреозе, или сниженном - при манифестном гипотиреозе уровне св.Т4. В начальной стадии заболевания уровень ТТГ может быть нормальным. [8].
2,3,3 Амиодарон-индуцированный тиреоидит.
• Рекомендуется проводить мониторинг функционального состояния ЩЖ (исследование уровня ТТГ крови, при отклонении - исследование уровней св.Т3 и св.Т4) всем пациентам перед назначением терапии амиодароном**, спустя 3 месяца после начала терапии, далее - каждые 3-6 месяцев во время лечения и через 6-12 месяцев после отмены препарата. Рекомендуется также однократное исследование АТ-ТПО перед назначением терапии амиодароном** для оценки риска развития амиодарон-индуцированного гипотиреоза [54, 55, 98, 139].Уровень убедительности рекомендаций С (уровень достоверности доказательств - 4).
Комментарии. Предварительное обследование позволяет не только выявить наличие тиреоидной патологии, но прогнозировать возможное развитие тиреотоксикоза или гипотиреоза после начала терапии, и должно включать исследование крови на ТТГ, свободные Т3 и Т4 (при отклонении ТТГ), АТ-ТПО (присутствие увеличивает риск развития амиодарон-индуцированного гипотиреоза во время первого года лечения). Из-за липофильности амиодарона**, позволяющей ему и его производным оставаться в жировой ткани на протяжении месяцев, развитие дисфункции ЩЖ может наступить как во время лечения, так и спустя длительное время после отмены терапии, необходимо исследование ТТГ, св. Т3, св. Т4. Для амиодарон-индуцированного гипотиреоза характерно повышение уровня ТТГ (как правило, более 20 МЕ/л), снижение св. Т4. Для амиодарон-индуцированного тиреотоксикоза характерно значительное снижение уровня ТТГ, повышение св. Т4, св. Т3.
• Рекомендуется у пациентов, получающих (или получавших) амиодарон** при выявлении тиреотоксикоза, проводить определение содержания антител к рецептору тиреотропного гормона (ТТГ) в крови для уточнения типа амиодарон-индуцированного тиреотоксикоза [96, 97, 98].
Уровень убедительности рекомендаций С (уровень достоверности доказательств - 4).
Комментарии. Циркулирующие антитела к тиреоглобулину (АТ-ТГ), тиреопероксидазе (АТ-ТПО) и рецепторам ТТГ (АТ-рТТГ) в большинстве случаев выявляются у пациентов с амиодарон-индуцированным тиреотоксикозом 1 типа, с исходно имеющейся патологией ЩЖ (преимущественно ДТЗ) [96]. Однако наличие АТ-ТГ и АТ-ТПО в отсутствие АТ-рТТГ не позволяет исключить амиодарон-индуцированный тиреотоксикоз 2 типа [97], в связи с чем, АТ-рТТГ представляются более надежным маркером, с большей вероятностью указывающим на амиодарон-индуцированный тиреотоксикоз 1 типа в случаях, когда он обусловлен латентной болезнью Грейвса, но не токсической адномой или многоузловым токсическим зобом. Таким образом, антитела к ЩЖ (главным образом АТ-рТТГ) свидетельствуют в пользу амиодарон-индуцированного тиреотоксикоза 1 типа, но заключение о форме заболевания должно приниматься не изолировано на основании их наличия/отсутствия, а с учетом результатов других исследований.
2,3,4 Цитокининдуцированный тиреоидит.
• Рекомендуется проведение лабораторного мониторинга функционального статуса ЩЖ (определение уровня ТТГ крови, содержания антител к тиреопероксидазе в крови (АТ-ТПО), антител к тиреоглобулину (АТ-ТГ), антител к рецептору тиреотропного гормона (ТТГ) в крови (АТ к рТТГ) пациентам, получающим специфическое курсовое лечение (особенно лечение вирусного гепатита С препаратами из группы интерферонов). [80, 82, 83].Уровень убедительности рекомендаций С (уровень достоверности доказательств - 5).
Комментарии. Необходимо исследование ТТГ и АТ (АТ - ТПО и АТ-ТГ) до, во время, а также иногда и после проведения терапии препаратами из группы интерферонов основного заболевания.
• Рекомендуется динамическое (каждые 2-3 месяца) измерение лабораторных показателей, при выявлении базового (до проведения терапии препаратами из группы интерферонов) уровня ТТГ в пределах референтного лабораторного интервала, с частотой, зависящей от наличия или отсутствия антител [82, 83].
Уровень убедительности рекомендаций С (уровень достоверности доказательств - 5).
Комментарии. Если уровень базового ТТГ в пределах референтного лабораторного интервала, а АТ-ТПО и АТ-ТГ отрицательные, то рекомендуется контролировать уровень ТТГ каждые 3 месяца до завершения курса терапии.
Если уровень базового ТТГ в пределах референтного лабораторного интервала, но АТ-ТПО и АТ-ТГ положительные, рекомендуется проводить мониторинг уровня ТТГ каждые 2 месяца до завершения курса терапии.
2,3,5 Тиреоидиты в результате применения средств, содержащих литий.
• Рекомендуется пациентам, которым показана терапия препаратами лития, исследовать уровень ТТГ в крови для исключения патологии ЩЖ до начала лечения, и осуществлять мониторинг функционального состояния ЩЖ (оценка уровня ТТГ через 6-12 месяцев после назначения, или каждые 3 месяца при наличии положительного титра АТ к ТПО). В случае выявления отклонений рекомендуется проведение дообследования для уточнения этиологии заболевания. [88, 95].Уровень убедительности рекомендаций в (уровень достоверности доказательств - 3).
Комментарии. Риск развития тиреоидной патологии возрастает при длительном применении лития. Исследования, необходимые для дифференциальной диагностики между возможными формами литий-ассоциированного тиреоидита: аутоиммунным, безболевым, подострым тиреоидитом, диффузным и узловым токсическим зобом, описаны в соответствующих разделах.
2,3,6 Тиреоидит Риделя.
• Рекомендуется всем лицам с подозрением на ТР исследование уровня ТТГ в крови с целью оценки функции ЩЖ [107].Уровень убедительности рекомендаций С (уровень достоверности доказательств - 3).
• Рекомендуется в сомнительных случаях лицам с подозрением на системный фиброз исследование IgG4 крови с целью дифференциальной диагностики [107].
Уровень убедительности рекомендаций С (уровень достоверности доказательств - 3).
2,4 Инструментальные диагностические исследования.
2,4,1 Острый тиреоидит.
• Рекомендуется проведение УЗИ ЩЖ всем пациентам с подозрением на острый тиреоидит с целью оценки структуры ЩЖ [3, 4, 26, 27].Уровень убедительности рекомендаций С (уровень достоверности доказательств - 5).
Комментарии. Ультразвуковое исследование проводится линейным датчиком с частотой 7,5 - 10 Гц. При начальной стадии заболевания выявляется снижение эхогенности ткани и размытость контуров доли ЩЖ за счет локального отека. В более поздних стадиях выявляются признаки абсцесса - гипоэхогенное образование с жидкостным содержимым. Также УЗИ позволяет оценить реакцию лимфатических узлов не шее.
• Рекомендуется проведение сцинтиграфии ЩЖ с 99mТс-пертехнетатом при остром тиреоидите только при подтверждённом тиреотоксикозе с целью дифференциальной диагностики [3, 4, 27].
Уровень убедительности рекомендаций С (уровень достоверности доказательств - 5).
Комментарии. При остром тиреоидите отмечается выраженное снижение накопления радиофармпрепарата (РФП) в ЩЖ, обусловленное нарушением функции ЩЖ в результате воспаления.
• Рекомендуется проведение КТ шеи пациентам с острым тиреоидитом в редких случаях при массивном поражении с целью диагностики осложнений: медиастинита, флегмоны шеи и свищей с трахеей. МРТ-шеи показано только при противопоказаниях к лучевым методам диагностики [3, 4, 27].
Уровень убедительности рекомендаций С (уровень достоверности доказательств - 5).
Комментарии. КТ-шеи менее информативно, чем УЗИ, особенно на начальном этапе заболевания. Однако, при абсцедировании КТ позволяет диагностировать распространённость процесса, наличия формирующихся или имеющихся свищей. При подозрении на наличие медиастинита и флегмоны шеи является обязательным методом исследования.
2,4,2 Подострый тиреоидит.
• Рекомендуется проведение УЗИ ЩЖ всем пациентам с подозрением на ПТ с целью дифференциальной диагностики с другими заболеваниями ЩЖ [8, 46, 50].Уровень убедительности рекомендаций С (уровень достоверности доказательств - 4).
Комментарии. При ПТ при проведении УЗИ можно обнаружить увеличение ЩЖ, диффузную гетерогенность или очаговые «облаковидные» зоны пониженной эхогенности в одной или обеих долях. Описана миграция этих зон. При допплерографии отмечается снижение или нормальный уровень кровотока, в отличии от усиления васкуляризации при болезни Грейвса. [8, 46, 50].
Применение новых технологий, таких как соноэластография, при ПТ способно продемонстрировать заметно сниженную эластичность (повышенную жесткость) при ПТ [124].
• Рекомендуется проведение сцинтиграфии ЩЖ с 99mТс-пертехнетатом в сомнительных случаях диагностики с целью оценки индекса захвата РФП и подтверждения деструктивного характера тиреотоксикоза [8, 46, 50].
Уровень убедительности рекомендаций С (уровень достоверности доказательств - 4).
Комментарии. Отмечается снижение, а иногда и отсутствие захвата РФП во время тиреотоксической фазы ПТ. [8].
2,4,3 Амиодарон-индуцированный тиреоидит.
• Рекомендуется у пациентов, получающих (или получавших) амиодарон**, при выявлении тиреотоксикоза проводить оценку структуры и кровотока ЩЖ в ходе дуплексного сканирования сосудов ЩЖ для уточнения типа амиодарон-индуцированного тиреотоксикоза [56, 57, 58].Уровень убедительности рекомендаций С (уровень достоверности доказательств - 4).
Комментарии. При амиодарон-индуцированном тиреотоксикозе I типа наблюдают увеличение объёма ЩЖ, наличие одного или нескольких узловых образований; нормальную или повышенную скорость кровотока в ЩЖ. При амиодарон-индуцированном тиреотоксикозе II типа узловые образования не визуализируются, скорость кровотока низкая.
• Рекомендуется у пациентов, получающих (или получавших) амиодарон** при выявлении тиреотоксикоза проведение сцинтиграфии ЩЖ с 99mTc-Технетрилом для уточнения типа амиодарон-индуцированного тиреотоксикоза [56, 59, 60, 61].
Уровень убедительности рекомендаций С (уровень достоверности доказательств - 4).
Комментарии: традиционная сцинтиграфия ЩЖ с 99mТс-пертехнетатом малоинформативна. Из-за высокого содержания йода в организме ЩЖ не захватывает или очень слабо захватывает 99mTc-пертехнетат (транспорт РФП в тиреоциты обусловлен активностью натрий-йодных симпортеров). В таких условиях определить причину отсутствия захвата (деструкция или блокада йодом) не представляется возможным. В настоящее время появляется больше данных за использование 99mTc-Технетрила, который захватывается тиреоцитами путем диффузии и аккумулируется в митохондриях (минуя натрий-йодный симпортер). Отсутствие захвата (или очень слабый захват) 99mTc-Технетрила щитовидной железой при амиодарон-индуцированном тиреотоксикозе II-го типа обусловлено деструкцией (разрушением клеток). Умеренный или повышенный захват 99mTc-Технетрила в ЩЖ может свидетельствовать о наличии смешанной формы или I-го типа амиодарон-индуцированного тиреотоксикоза. Накопление РФП в ЩЖ нельзя однозначно интерпретировать как признак гиперфункции, 99mTc-Технетрил имеет тенденцию к повышенному накоплению при различных аутоиммунных заболеваниях ЩЖ (АИТ, узловой зоб, болезнь Грейвса). Ограниченное количество исследований по радионуклидной диагностике амиодарон-индуцированных тиреотоксикозов требует дальнейшего изучения темы.
2,4,4 Цитокининдуцированный тиреоидит.
• Рекомендуется проведение визуализирующего метода диагностики: УЗИ ЩЖ при осуществлении терапии препаратами из группы интерферонов, если выявляются нарушения функции ЩЖ, для оценки структуры ЩЖ [84].Уровень убедительности рекомендаций С (уровень достоверности доказательств - 4).
• Рекомендуется проведение сцинтиграфии ЩЖ при выявлении тиреотоксикоза для дифференциальной диагностики тиреотоксической фазы деструктивного тиреоидита и болезни Грейвса [78, 82].
Уровень убедительности рекомендаций С (уровень достоверности доказательств - 5).
Комментарии: при деструктивном тиреоидите будет выявлено снижение или полное отсутствие накопления 99mTc-пертехнетата, а при болезни Грейвса - значительное повышение захвата радиофармпрепарата.
2,4,5 Тиреоидит в результате применения средств, содержащих литий.
• Рекомендуется пациентам, получающим препараты лития, мониторинг структуры ЩЖ с применением УЗИ ЩЖ [87, 88].Уровень убедительности рекомендаций В (уровень достоверности доказательств - 3).
Комментарии. У пациентов принимающих литий чаще выявляется диффузное увеличение ЩЖ, а также её фокальные изменения размерами больше 1 см [87, 88].
2,4,6 Тиреоидит Риделя.
• Рекомендуется для диагностики ТР проведение УЗИ ЩЖ [108, 109].Уровень убедительности рекомендаций с (уровень достоверности доказательств - 4).
Комментарии. Определяется гипоэхогенная, гиповаскулярная ткань, вовлекающая соседние ткани и иногда сонные артерии; при сцинтиграфии данные образования, чаще всего, выявляются в виде «холодных» узлов.
• Рекомендуется для диагностики ТР проведение патолого-анатомического исследования биопсийного (операционного) материала тканей щитовидной железы [108, 109].
Уровень убедительности рекомендаций с (уровень достоверности доказательств - 4).
Комментарии. Ткань имеет серый цвет и каменистую плотность; отсутствует характерное дольчатое строение; выявляется плотное гиалинизированное межклеточное вещество со скудным коллоидом и характерной эозинофильной клеточной инфильтрацией; злокачественные и гигантские клетки отсутствуют; нередко встречается окклюзирующий флебит (окончательный диагноз ТР может быть установлен только на основании данных гистологического исследования послеоперационного материала).
2,5 Иные диагностические исследования.
2,5,1 Острый тиреоидит.
• Рекомендуется проведение тонкоигольной аспирационной биопсии (ТАБ) пациентам с острым тиреоидитом только для дифференциальной диагностики, основная цель проведения ТАБ - лечебная как метод пункционного дренирования при малых очагах поражения [3, 4, 27].Уровень убедительности рекомендаций С (уровень достоверности доказательств - 5).
Комментарии. Острый гнойный тиреоидит не требует подтверждения пункционной биопсией. Однако в сложных диагностических случаях с целью дифференциального диагноза с подострым тиреоидитом, анапластической карциномой результаты пункционной биопсии позволяют уточнить диагноз. При подостром тиреоидите выявляются гигантские клетки (полинуклеарные макрофаги), при анапластической карциноме - клетки злокачественной опухоли. Основная роль пункционной биопсии при остром тиреоидите - лечебная. Следует подчеркнуть, что пункционное дренирование применяется только при небольших очагах локального расплавления ЩЖ в результате инфекционного процесса, параллельно с антибактериальной и симптоматической терапией.
2,5,2 Подострый тиреоидит.
• Рекомендуется пациентам с подозрением на ПТ в тиреотоксическую фазу (при отсутствии противопоказаний к приему преднизолона**) на этапе постановки диагноза, в сомнительных случаях проведение теста Крайля, который заключается в назначении 20-30 мг преднизолона** в сутки (по 10 мг на 2-3 приёма/сутки), после чего через 24-72 часа проводят оценку болезненности в области шеи [152].Уровень убедительности рекомендаций С (уровень достоверности доказательств - 4).
Комментарии. В случае подтверждения ПТ через указанное время должно наступить уменьшение болевого синдрома и постепенное снижение СОЭ. [43, 44].
• Рекомендуется в спорных случаях проводить исследование уровня общего Т3 сыворотки крови пациентам при ПТ [51].
Уровень убедительности рекомендаций с (уровень достоверности доказательств - 3).
Комментарии. В отличие от других форм эндогенного тиреотоксикоза, при деструктивном тиреотоксикозе уровень общего Т3 может быть в норме.
• Не рекомендуется проведение тонкоигольной аспирационной биопсии (ТАБ) рутинно всем пациентам с ПТ с целью постановки диагноза [8, 63, 125].
Уровень убедительности рекомендаций С (уровень достоверности доказательств - 4).
Комментарии. Однако в литературе описана серия клинических случаев сочетания боли в области шеи с повышением СОЭ (разной степени выраженности) в анализе крови, с отсутствием эффекта, либо непродолжительным эффектом на консервативное лечение, оказавшихся впоследствии анапластическим раком или метастазами рака других локализаций. Данные формы злокачественных новообразований являются чрезмерно агрессивными: промедление на 1-2 недели может существенно повлиять на прогноз пациента. Показания для ТАБ необходимо формулировать на основании данных ультразвуковой картины [126]. При истинном ПТ в цитологическом материале на фоне макрофагов, лейкоцитов, лимфоидных элементов, разрушенных фолликулов отмечается наличие гигантских многоядерных клеток [8, 63].
2,5,3 Тиреоидит Риделя.
• Рекомендуется проведение КТ с контрастным усилением при подозрении на вовлечение в патологический процесс окружающих тканей [109, 110].Уровень убедительности рекомендаций с (уровень достоверности доказательств - 4).
Комментарии. Определяется гиподенсная масса, не накапливающая контрастное вещество.
• Рекомендуется в особых случаях проведение ПЭТ/КТ с 18F-ФДГ при подозрении на вовлечение в патологический процесс других органов [107].
Уровень убедительности рекомендаций С (уровень достоверности доказательств - 3).
Комментарии. Определяется интенсивное поглощение РФП в зоне воспаления; особенно информативно для диагностики очагов фиброза других органов.
|
|
Лечение
3,1 Острый тиреоидит.
Лечение острого гнойного тиреоидита включает в себя обязательное антибактериальное лечение, симптоматическую терапию, пункционное дренирование под контролем УЗИ и хирургическое лечение.3,1,1 Консервативное лечение.
• Рекомендуется проводить лечение пациентов с острым тиреоидитом в условиях круглосуточного стационара [3, 27].Уровень убедительности рекомендаций С (уровень достоверности доказательств - 5).
Комментарии. Рекомендация обусловлена выраженностью клинической картины и быстрой скоростью развития заболевания.
• Рекомендуется преимущественно консервативное лечение пациентам с острым гнойным тиреоидитом до развития абсцесса: антибактериальная терапия, симптоматические средства [3, 4, 27, 33].
Уровень убедительности рекомендаций С (уровень достоверности доказательств - 5).
Комментарии. Начальная стадия заболевания успешно лечится без применения хирургического лечения. Однако следует отметить редкость обращения пациентов на начальном периоде развития ОТ. Основным методом консервативного лечения является антибиотикотерапия препаратами широкого спектра (цефалоспорины; бета-лактамные антибактериальные препараты: пенициллины; макролиды). Также на этом этапе применяется противовоспалительное лечение нестероидными противовоспалительными препаратами (НПВП). В качестве симптоматического лечения применяются препараты группы нестероидных противовоспалительных препаратов (НПВП), а при развитии деструктивного тиреотоксикоза - бета-адреноблокаторы. При кровоизлияниях, с целью декомпрессии иногда применяется пункционное дренирование под контролем УЗИ в асептических условиях.
3,1,2 Хирургическое лечение.
• Рекомендуется пункционное дренирование под контролем УЗИ только при малых очагах поражения и только совместно с антибактериальной терапией пациентам с острым гнойным тиреоидитом [26].Уровень убедительности рекомендаций С (уровень достоверности доказательств - 5).
Комментарии. При начале лизиса участков ткани ЩЖ, параллельно с антибактериальной терапией эффективно использовать пункционное дренирование. Метод используется только при малых очагах поражения, не более 1,0-1,5 см в диаметре. Под контролем УЗИ, методом «free-hand» проводится пункция, дренирование гнойного очага иглой 21G. Любые сомнения в эффективности пункционного дренирования (персистирование абсцесса после 2 пункционных дренирований) должны быть решены в пользу хирургического вмешательства (гемитиреоидэктомии). Параллельно с пункционным дренированием используется оговоренная выше антибактериальная терапия и симптоматическое лечение.
• Рекомендуется применение хирургического лечения пациентам с острым тиреоидитом при абсцедировании и/или наличии осложнений (свищи, медиастинит). Объём хирургического лечения определяется распространённостью поражения [3, 4, 33, 34, 35, 36, 37, 38].
Уровень убедительности рекомендаций С (уровень достоверности доказательств - 4).
Комментарии. В подавляющем большинстве случаев объём оперативного вмешательства - гемитиреоидэктомия. Хирургическое лечение проводится в экстренном порядке, под общим обезболиванием, позволяющим выполнить адекватную санацию очага поражения. Гемитиреоидэктомия выполняется типичным образом, по возможности, не вскрыв полость абсцесса с наименьшей травматизацией окружающих тканей и фасциальных пространств. Рана обязательно промывается растворами антисептиков (гидроксиметилхиноксалиндиоксид, хлоргексидин**), устанавливается сторожевой дренаж, который выводится через контрапертурное отверстие. Рана на шее ушивается. В случае осложнений, таких как медиастинит, оперативное лечение дополняется санацией и дренированием средостения. При свищах ЩЖ с трахеей, дефект ушивается после экономного иссечения пораженных тканей. При наличии фистулы левой доли щитовидной железы с грушевидным синусом в детском возрасте, обязательным является иссечение фистулы и ушивание грушевидного синуса. [39, 40].
• Рекомендуется использование нейромониторинга во время оперативного вмешательства у пациентов с оcтрым тиреоидитом с целью профилактики осложнений [111, 112].
Уровень убедительности рекомендаций С (уровень достоверности доказательств - 5).
Комментарии. Ткани шеи, окружающие абсцедированную долю ЩЖ крайне инфильтрированы. В такой ситуации поиск и идентификация возвратно-гортанного нерва со стороны поражения может быть осложнен воспалительной инфильтрацией. Использование постоянного нейромониторинга позволяет снизить вероятность пареза возвратно-гортанного нерва [111, 112].
Как правило, после операции, продолжается антибактериальная терапия, особенно в случаях осложненного течения. Также используется препараты симптоматического лечения и инфузионно-дезинтоксикационная терапия.
3,2 Подострый тиреоидит.
Лечение ПТ в подавляющем большинстве случаев консервативное.3,2,1 Консервативное лечение.
Классическими препаратами для лечения ПТ являются нестероидные противовоспалительные препараты (НПВП) и глюкокортикостероиды (ГКС) [129]. В качестве симптоматических средств при необходимости используют бета-адреноблокаторы в тиреотоксическую фазу.• Рекомендуется на первом этапе пациентам с лёгким симптоматическим течением ПТ назначать бета-адреноблокаторы и НПВП с целью купирования основных проявлений (тахикардия, боль, лихорадка). [8, 26, 52, 53, 130, 131].
Уровень убедительности рекомендаций С (уровень достоверности доказательств - 4).
Комментарии: бета-адреноблокаторы рекомендуются, по мере необходимости, пациентам с симптоматическим тиреотоксикозом, особенно пожилым и пациентам с ЧСС>90 уд./минуту в состоянии покоя, а также лицам с сердечно-сосудистыми заболеваниями (за исключением противопоказаний; с осторожностью при бронхиальной астме). Доза индивидуальна, чаще всего используется 40-120 мг/сутки пропранолола** или 25-50 мг/сутки атенолола**. [26, 52, 130, 131]. НПВП обеспечивают облегчение боли у пациентов с лёгкими симптомами и должны рассматриваться как терапия первой линии. При применении НПВП медиана времени разрешения боли составляет 5 недель (возможный диапазон 1-20 недель). Исторически в качестве НПВП применялась ацетилсалициловая кислота**, однако имеются данные о ее способности вытеснять Т4 из связи с белком, в связи с чем предпочтительно использовать другие препараты. Возможно применение ибупрофена**, но наиболее предпочтительными являются препараты пролонгированного действия: напроксен. Режим применения и дозы напроксена: 500-1000 мг/сутки в 2 приёма (утром и вечером) во время еды, с возможным переходом в режим поддерживающей дозы - 500 мг/сутки в 1 или 2 приёма [8, 131].
• Рекомендуется назначать терапию глюкокортикостероидами (преднизолон** 20-30 мг/ сутки в 2-3 приёма) пациентам с ПТ при отсутствии эффекта от приёма НПВП в течение нескольких дней (в среднем, 5-7 дней) или пациентам с ПТ тяжелого или средней степени тяжести течением (предъявляющим жалобы на умеренную или сильную боль в области шеи, а также имеющим тяжёлые или средней степени тяжести симптомы тиреотоксикоза) [8, 53, 126, 132, 133].
Уровень убедительности рекомендаций С (уровень достоверности доказательств - 4).
Комментарии. Пациентам, у которых отсутствует ответ на лечение полными дозами НПВП в течение нескольких дней, должны быть назначены ГКС. Стандартные рекомендации заключаются в использовании преднизолона** в дозах 20-30 мг/сутки, причём критерием снижения дозы ГКС служит уменьшение или исчезновение болей в ЩЖ (через 24-72 часа), нормализация СОЭ (контроль должен быть осуществлен через 2 недели от начала лечения). Отсутствие клинического эффекта от применения ГКС в течение 2 недель может быть диагностическим признаком иного характера патологического процесса в ЩЖ. Однако, при выраженной тяжести симптомов возможно также назначение 40 мг ежедневно в течение 1-2 недель с последующим постепенным снижением дозы в течение 2-4 недель или дольше, в зависимости от клинического ответа. [8, 132, 133].
Результаты одного из исследований продемонстрировали, что более низкая начальная суточная доза: 15 мг преднизолона**, с уменьшением на 5 мг каждые 2 недели, была эффективной. Однако 20% пациентов потребовалось более 8 недель, чтобы прекратить приём ГКС [53]. Данный вид терапии можно рекомендовать в качестве альтернативной схемы в особых случаях.
На фоне лечения ГКС отмечается уменьшение объёма ЩЖ, положительная эхографическая динамика. Нормализация эхографической картины ЩЖ у больных запаздывает по сравнению с нормализацией клинико-лабораторных данных.
• Не рекомендуется назначение антитиреоидных препаратов (тиреостатиков) пациентам с ПТ с целью коррекции тиреотоксикоза [8, 26, 132, 133, 151].
Уровень убедительности рекомендаций С (уровень достоверности доказательств - 5).
Комментарии. Рекомендация обусловлена тем, что характер тиреотоксикоза при ПТ - деструктивный, назначение антитиреоидных препаратов не обосновано.
• Не рекомендуется назначение антибиотикотерапии пациентам с ПТ с лечебной целью [26, 134].
Уровень убедительности рекомендаций С (уровень достоверности доказательств - 4).
Комментарии. Назначение антибиотикотерапии неэффективно, так как этиология заболевания, предположительно, вирусная.
• Рекомендуется назначение левотироксина натрия** пациентам с ПТ на этапе гипотиреоидной стадии на срок 3-6 мес. с последующей его отменой и оценкой функции ЩЖ. [44, 95].
Уровень убедительности рекомендаций А (уровень достоверности доказательств - 4).
Комментарии. Левотироксин натрия** может быть использован во время гипотиреоидной стадии, но должен быть отменен через 3-6 месяцев, когда в типичном случае наступает восстановление нормальной функции ЩЖ, что подтверждается лабораторными тестами. Доза подбирается индивидуально, в зависимости от выраженности гипотиреоза.
3,2,2 Хирургическое лечение.
В литературе описаны единичные случаи ПТ, устойчивого к длительному лечению высокими дозами преднизолона** (50 мг/сутки и выше), при этом авторы рассматривают возможность тиреоидэктомии [135]. Однако, утверждение является спорным, кроме того, в данном случае особое значение приобретает тщательная дифференциальная предоперационная (с целью решения вопроса о целесообразности и объеме радикального лечения в случае его необходимости) диагностика.3,3 Амиодарон-индуцированный тиреоидит.
3,3,1 Консервативное лечение».
• Рекомендуется пациентам, принимающим амиодарон**, при выявлении манифестного гипотиреоза продолжить прием препарата, добавив в схему терапии левотироксин натрия**, и осуществлять контроль за поддержанием эутиреоидного статуса [140].Уровень убедительности рекомендаций В (уровень достоверности доказательств - 4).
Комментарии: При прекращении терапии амиодароном** может наступить спонтанная ремиссия гипотиреоза, однако вероятность этого при наличии индуцированного (или исходного) аутоиммунного заболевания невелика [140]. С учетом того, что развитие гипотиреоза без существенных трудностей компенсируется приемом левотироксина натрия** мы рекомендуем не прекращать терапию амиодароном**, которая во многих случаях является жизненно необходимой. Критерии эффективности лечения левотироксином натрия**: поддержание уровня ТТГ в пределах референсного диапазона ближе к его верхней границе или немного ее превышающего, и уровня св.Т4 и св.Т3 - в пределах референса. Дозы левотироксина натрия** могут быть выше обычных, так как амиодарон** - ингибитор конверсии Т4 в Т3. Поскольку пациенты, получающие амиодарон**, - это больные с тяжёлыми кардиальными заболеваниями, терапию левотироксином натрия** начинают с небольших доз (12,5-25 мкг утром натощак) и увеличивают дозу с интервалом в 4-6 нед. В дальнейшем мониторирование содержания ТТГ необходимо проводить 1 раз в 3 месяца [19, 21].
• Рекомендуется пациентам, принимающим амиодарон**, при выявлении субклинического гипотиреоза продолжить прием препарата, воздержавшись от назначения терапии левотироксином натрия**, и проводить регулярный контроль уровня ТТГ и св.Т4 ввиду риска возможного прогрессирования в манифестный гипотиреоз. [62].
Уровень убедительности рекомендаций В (уровень достоверности доказательств - 4).
Комментарии: при выявлении субклинического гипотиреоза возможно продолжение приема амиодарона** без назначения терапии левотироксином натрия**, ввиду возможного ухудшения состояния сердечно-сосудистой системы (особенно у пожилых пациентов) [62]. Субклинический гипотиреоз не обязательно переходит в манифестный [154], но с учетом риска прогрессирования, следует регулярно контролировать функцию ЩЖ.
• Рекомендуется решать вопрос об отмене или продолжении лечения амиодароном** при развитии амиодарон-индуцированного тиреотоксикоза индивидуально для каждого пациента совместно врачу-эндокринологу и врачу-кардиологу с учетом тяжести состояния и возможности перевода на альтернативную антиаритмическую терапию. [55, 138, 141, 142, 143, 144, 145, 146].
Уровень убедительности рекомендаций С (уровень достоверности доказательств - 4).
Комментарии. Вопрос о возможности продолжать лечение амиодароном** при развитии амиодарон-индуцированного тиреоидита дискутабелен, поскольку - нередко контроль аритмии без него невозможен, липофильность обуславливает отсутствие улучшения после отмены, препарат остается в организме в течение месяцев после отмены, а кроме того амиодарон** ингибирует конверсию Т4 в Т3, в том числе и в сердечной ткани, в связи с чем его отмена может привести к усилению тиреотоксикоза. Описаны случаи смерти после прекращения терапии амиодароном** у пациентов с амиодарон-индуцированным тиреотоксикозом. С учетом того, что II тип является самолимитирующимся заболеванием, отмена амиодарона** может привести к более скорому улучшению, однако такие пациенты могут эффективно отвечать на терапию ГКС в любом случае. Отдельно обсуждается вопрос о возможности возобновления терапии амиодароном** после купирования заболевания. После ликвидации амиодарон-индуцированного тиреотоксикоза 2 типа прием амиодарона** может быть возобновлен. Показано, что рецидив амиодарон-индуцированного тиреотоксикоза 1 типа возникает в 70% случаев, если не проводилась превентивная терапия антитиреоидными препаратами или РЙТ, в связи с чем следует выполнить радикальное лечение перед возобновлением приема амиодарона**. Для II типа таких данных о рецидиве нет и возобновление приема амиодарона** возможно.
• Рекомендуется пациентам при подтверждении амиодарон-индуцированного тиреотоксикоза I типа инициировать терапию антитиреоидными препаратами для нормализации функции ЩЖ [64, 58].
Уровень убедительности рекомендаций В (уровень достоверности доказательств - 4).
Комментарии. Для подавления синтеза тиреоидных гормонов при амиодарон-индуцированного тиреотоксикозе 1 типа рекомендуется применение антитиреоидных препаратов. Из-за сниженной эффективности их воздействия на тиреоидную ткань с высоким содержанием йода требуются более высокие дозировки (тиамазол** - 40-60 мг/сут, пропилтиоурацил - 600-800 мг/сут), а сроки медикаментозной компенсации удлиняются. Эутиреоз, как правило, восстанавливается через 6-12 недель. Доза антитиреоидного препарата должна снижаться после лабораторной компенсации тиреотоксикоза (нормализация уровня свТ4 и свТ3) [19, 21, 64, 58].
• Рекомендуется пациентам при подтверждении амиодарон-индуцированного тиреотоксикоза II типа инициировать глюкокортикостероидную терапию для нормализации функции ЩЖ [64, 65, 66].
Уровень убедительности рекомендаций A (уровень достоверности доказательств - 2).
Комментарии. При лёгком течении тиреотоксикоза возможно динамическое наблюдение. При тяжёлом течении назначают ГКС (преднизолон** 20-80 мг в день) в течение 7-12 нед. Отмена ГКС в более ранние сроки (через 2-3 нед) ведёт к рецидиву тиреотоксикоза.
• Рекомендуется пациентам с амиодарон-индуцированным тиреотоксикозом назначение комбинированной терапии глюкокортикостероидами и антитиреоидными препаратами в случаях, когда: затруднительно дифференцировать тип заболевания, состояние пациента нестабильно и попытка достигнуть возможного улучшения на монотерапии может быть слишком рискованной, или, когда пациент не отвечает на монотерапию [57, 64, 66, 138, 147].
Уровень убедительности рекомендаций С (уровень достоверности доказательств - 5).
Комментарии. Будучи классифицированными как имеющие амиодарон-индуцированный тиреотоксикоз типа I или типа II, пациенты часто не реагируют на терапию, специально направленную на этот подтип, что обусловлено как трудностями в дифференциальной диагностике, так и наличием форм со смешанным патогенезом. С учетом опасности тиреотоксикоза и необходимости скорейшего его купирования у пациентов с тяжелой кардиальной патологией оправданным является назначение комбинированной терапии.
3,3,2 Хирургическое лечение».
• Рекомендуется рассмотреть вопрос о проведении хирургического лечения в объёме тиреоидэктомии при неэффективности консервативного лечения и усугублении сердечно-сосудистой патологии у пациентов с амиодарон-индуцированным тиреотоксикозом. [67, 68, 69, 70, 71].Уровень убедительности рекомендаций С (уровень достоверности доказательств - 4).
Комментарии. Пациентам с тиреотоксикозом при амиодарон-индуцированном тиреоидите, не отвечающим на медикаментозную терапию, должна быть предложена тиреоидэктомия, прежде чем разовьются тяжелые кардиальные осложнения из-за неадекватно контролируемого тиреотоксикоза. Следует объяснить, что, хотя тиреоидэктомия в этой ситуации относится к числу операций высокого риска, запаздывание с ее проведением ведет к еще большему риску смерти. Вид анестезии при тиреоидэктомии в данном случае допускает местную анестезию, что может быть предпочтительным для тяжелых пациентов. В настоящее время опубликовано несколько хирургических серий с участием пациентов с амиодарон-индуцированными тиреоидитами, которые в целом дали благоприятные результаты.
3,3,3 Иное лечение.
• Рекомендуется рассмотреть вопрос о применении радиойодтерапии (РЙТ) у пациентов с амиодарон-индуцированным тиреотоксикозом при неэффективности консервативного лечения и усугублении сердечно-сосудистой патологии в качестве альтернативы хирургическому вмешательству. [64, 72, 148, 149, 150].Уровень убедительности рекомендаций В (уровень достоверности доказательств - 3).
Комментарии. В настоящее время данные об опыте применения РЙТ у пациентов с амиодарон-индуцированным тиреотоксикозом очень ограничены. Если исходить из патогенетических особенностей заболевания, можно предполагать, что при I типе с высоким захватом РФП эффективность должна быть сопоставима с таковой при классической болезни Грейвса и функциональной автономии, а при II типе и продолжении приема амиодарона** - низкой, вследствие йодной нагрузки и деструктивного процесса. успешного применения РЙТ для предотвращения рецидива у эутиреоидных пациентов с эпизодом амиодарон-индуцированного тиреотоксикоза в анамнезе, которым было запланировано возобновление приема амиодарона**. Кроме того, описаны случаи, демонстрирующие успешность достижения гипо- или эутиреоза после одно- или двукратного курса РЙТ в том числе и у пациентов в состоянии тиреотоксикоза, с низким захватом РФП и непрерывно продолжавших прием амиодарона**. С учетом безопасности применения РЙТ, отсутствия побочных эффектов и хорошей переносимости, следует рассматривать ее в качестве радикального метода лечения, как альтернатива тиреоидэктомии при неэффективности консервативного лечения. Использование стимуляции тиротропином альфа в рамках подготовки таких пациентов к РЙТ не рекомендовано, это может привести к повышению уровня тиреоидных гормонов и спровоцировать ухудшение состояния. Схема ведения пациентов с амиодарон-индуцированными тиреопатиями представлена в приложении Б.
3,4 Цитокининдуцированные тиреоидиты.
3,4,1 Консервативное лечение.
• Рекомендуется проведение лечения в зависимости от фазы заболевания. [78].Уровень убедительности рекомендаций С (уровень достоверности доказательств - 5).
Комментарии. Учитывая, что классический вариант цитокининдуцированных тиреоидитов представлен деструктивным тиреоидитом.
• Рекомендуется динамическое наблюдение пациентов без назначения антитиреоидных препаратов во время тиреотоксической фазы деструктивного тиреоидита [78, 83].
Уровень убедительности рекомендаций С (уровень достоверности доказательств - 5).
Комментарии. Цитокининдуцированный тиреотоксикоз наиболее часто является транзиторным и самостоятельно купируется. В качестве симптоматической терапии могут быть использованы бета-адреноблокаторы. Антитиреоидные препараты могут вызвать гепатотоксический эффект, что может усугубить основное заболевание, по поводу которого проводится терапия препаратами из группы интерферонов, и патогенетически не обоснованы.
• Рекомендуется проведение заместительной терапии левотироксином натрия** во время гипотиреоидной фазы деструктивного тиреоидита в течение 1 года, с последующей попыткой отмены препарата [78].
Уровень убедительности рекомендаций С (уровень достоверности доказательств - 5).
Комментарии: поскольку у большинства пациентов гипотиреоз является транзиторным, через год делается попытка отмены левотироксина натрия**.
При развитии у пациента болезни Грейвса лечение проводится по общим принципам лечения данного заболевания.
Схема ведения пациентов с цитокининдуцированным тиреоидитом представлена в приложении Б.
3,5 Тиреоидиты, возникшие в результате применения средств, содержащих литий.
3,5,1 Консервативное лечение».
• Рекомендуется не рассматривать развитие литий-индуцированного тиреоидита как показание к отмене препаратов лития, последние являются ключевой составляющей терапии психических заболеваний [22, 99, 100].Уровень убедительности рекомендаций С (уровень достоверности доказательств - 4).
Комментарии. Большинство пациентов с литий-ассоциированным гипотиреозом восстанавливают эутиреоидный статус после прекращения терапии. Тем не менее, препараты лития являются основным компонентом в комплексном лечении биполярного расстройства. Отказ от нее из-за развившейся тиреоидной патологии, которая удовлетворительно компенсируется медикаментозно и нередко имеет транзиторный характер, не обоснован. [99, 100].
Тактика ведения тиреопатий, ассоциированных с приёмом лития, не имеет принципиальных отличий и зависит от этиопатогенетического варианта заболевания.Заместительная терапия левотироксином натрия** показана при гипотиреозе. При развитии безболевого тиреоидита рекомендовано лечение бета-адреноблокаторами для купирования симптомов. В некоторых случаях, следует рассматривать применение глюкокортикостероидов, но только при выраженном тиреотоксикозе. Применять глюкокортикостероиды следует с осторожностью с учётом их возможного негативного влияния на психическое состояние (развитие маникальных эпизодов у пациентов с биполярным расстройством). Тактика при болезни Грейвса и узловом токсическом зобе описана в соответствующих рекомендациях. [99, 100, 101].
3,6 Тиреоидит Риделя.
При ТР не существует единого мнения в выборе как консервативной терапии, так и оптимального объёма операции, ввиду отсутствия результатов исследований, что связано с редкостью заболевания.Лечение ТР включает в себя:
• ГКС;
• антиэстрогены;
• хирургическое лечение;
Кроме того, при развитии гипопаратиреоза применяются препараты кальция и колекальциферол [110] (описаны в соответствующих Клинических рекомендациях).
3,6,1 Консервативное лечение».
• Рекомендуется назначение ГКС пациентам с ТР [102].Уровень убедительности рекомендаций С (уровень достоверности доказательств - 4).
Комментарии. ГКС рассматривают как основу консервативной терапии, противовоспалительное действие которых наиболее эффективно при использовании на ранних стадиях заболевания. Эффективной дозы в настоящее время не существует.
• Рекомендуется назначение тамоксифена** пациентам с ТР [104, 110].
Уровень убедительности рекомендаций С (уровень достоверности доказательств - 4).
Комментарии. Тамоксифен** представляет собой селективный модулятор рецептора эстрогена (SERM), используемый для лечения ТР и других проявлений системного фиброза. Он индуцирует фактор роста опухоли бета (TGF-β), который является мощным ингибитором роста фиброзной ткани.
3,6,2 Хирургическое лечение.
• Оперативное вмешательство в минимальном объёме рекомендовано только при признаках компрессионного синдрома [104].Уровень убедительности рекомендаций С (уровень достоверности доказательств - 5).
Комментарии. Существует предположение о возможной, так называемой, «стадийности» ТР, поэтому вероятность ремиссии, в том числе при минимальном оперативном вмешательстве, вероятно, будет зависеть от того, на какой стадии проведено оперативное вмешательство. Убедительных четких данных нет.
|
|
Реабилитация и амбулаторное лечение
Не разработана.
Профилактика
Профилактикой ОТ является своевременное лечение первичных инфекций.
Специфическая профилактика ПТ не разработана. Диспансерное наблюдение: зависит от тяжести состояния пациента и длительности определённой фазы заболевания.
Специфическая профилактика амиодарон-индуцированных тиреоидитов не разработана.
Специфическая профилактика цитокининдуцированных тиреоидитов не разработана.
Диспансерное наблюдение: зависит от тяжести состояния пациента (прежде всего, основного заболевания, в лечении которого используются препараты из группы цитокинового ряда), а также от клинической картины при развитии тиреоидита. Частота, объём контрольных исследований и консультации специалистов определяются индивидуально.
Специфическая профилактика тиреопатий, возникших в результате применения средств, содержащих литий, не разработана.
Профилактики ТР в настоящее время нет, однако, следует обратить внимание на провоцирующие факторы и условия, усугубляющие симптомы обструкции, такие как: курение, инфекционные заболевания верхних дыхательных путей, загрязненность окружающего воздуха промышленными отходами, специфика некоторых профессий, климатические условия. Диспансерное наблюдение: зависит от тяжести состояния пациента и вовлечения в патологический процесс окружающих органов и тканей, частота контрольных исследований и консультации специалистов определяется индивидуально.
Специфическая профилактика ПТ не разработана. Диспансерное наблюдение: зависит от тяжести состояния пациента и длительности определённой фазы заболевания.
Специфическая профилактика амиодарон-индуцированных тиреоидитов не разработана.
Специфическая профилактика цитокининдуцированных тиреоидитов не разработана.
Диспансерное наблюдение: зависит от тяжести состояния пациента (прежде всего, основного заболевания, в лечении которого используются препараты из группы цитокинового ряда), а также от клинической картины при развитии тиреоидита. Частота, объём контрольных исследований и консультации специалистов определяются индивидуально.
Специфическая профилактика тиреопатий, возникших в результате применения средств, содержащих литий, не разработана.
Профилактики ТР в настоящее время нет, однако, следует обратить внимание на провоцирующие факторы и условия, усугубляющие симптомы обструкции, такие как: курение, инфекционные заболевания верхних дыхательных путей, загрязненность окружающего воздуха промышленными отходами, специфика некоторых профессий, климатические условия. Диспансерное наблюдение: зависит от тяжести состояния пациента и вовлечения в патологический процесс окружающих органов и тканей, частота контрольных исследований и консультации специалистов определяется индивидуально.
Организация оказания медицинской помощи
6,1 Острый тиреоидит.
Показания для госпитализации (экстренной) в медицинскую организацию (стационар) при остром тиреоидите - во всех случаях.Показания к выписке:
- после оперативного лечения с радикальным устранением очага поражения;
- при консервативном лечении после проведенной антибактериальной терапии с положительным результатом лечения и устранением угрозы рецидива и персистенции заболевания.
6,2 Подострый тиреоидит.
Показания для госпитализации (экстренной) в медицинскую организацию (стационар) при ПТ имеются при наличии у пациента:1) Выраженного болевого синдрома;
2) Выраженных симптомов тиреотоксикоза.
Показания к выписке пациента из медицинской организации при ПТ:
1) Купирование болевого синдрома;
2) Устранение выраженных симптомов тиреотоксикоза.
6,3 Амиодарон-индуцированный тиреоидит.
Показания для госпитализации пациентов с амиодарон-индуцированным тиреоидитом в медицинскую организацию:1) Амиодарон-индуцированный тиреотоксикоз, тяжёлого течения (плановая или экстренная).
Показания к выписке пациента с амиодарон-индуцированным тиреоидитом из медицинской организации:
1) Улучшение самочувствия;
2) Достижения целевых показателей АД и ЧСС;
3) Снижение уровня свободных фракций тиреоидных гормонов на фоне лечения.
6,4 Цитокининдуцированный тиреоидит.
Показания для госпитализации (экстренной) в медицинскую организацию (стационар):- выраженность симптомов тиреотоксикоза (тяжёлое течение);
Показания для госпитализации (плановой) в медицинскую организацию (стационар):
- нарушение функции ЩЖ, не поддающееся коррекции на амбулаторном этапе;
Показания к выписке из медицинской организации (стационара):
- улучшение состояния, когда пациент может без ущерба для здоровья продолжить лечение в амбулаторно-поликлиническом учреждении или домашних условиях.
6,5 Тиреопатии, возникшие в результате применения средств, содержащих литий.
Показания для госпитализации (экстренной) в медицинскую организацию (стационар):• Выраженность симптомов тиреотоксикоза и развитие его осложнений.
• Выраженная декомпенсация гипотиреоза и его осложнений.
6,6 Тиреоидит Риделя.
Показания для плановой госпитализации:1) Нарушение функции ЩЖ, не поддающееся коррекции на амбулаторном этапе.
Показания для экстренной госпитализации:
• развитие синдрома компрессии трахеи и пищевода.
Показания к выписке пациента из стационара:
• улучшение состояния, когда пациент может без ущерба для здоровья продолжить лечение в амбулаторно-поликлиническом учреждении или домашних условиях.
Общие для всех заболеваний:
- При необходимости перевода пациента в другую организацию здравоохранения.
- Грубое нарушение госпитального режима.
- По письменному требованию пациента либо его законного представителя, если выписка не угрожает жизни пациента и не опасна для окружающих. В этом случае выписка может быть произведена только с разрешения главного врача больницы или его заместителя по лечебной работе.
Дополнительно
7,1 Острый тиреоидит.
Осложнениями острого гнойного тиреоидита являются патологии распространения инфекции в результате несвоевременного лечения. К таким заболеваниям относят:- медиастинит.
- флегмона шеи.
- тромбоз яремных вен.
- компрессия органов шеи.
- сепсис.
Прогноз при ОТ в случае своевременного начала лечения благоприятен. Рецидивирующее течение чаще всего выявляется в детском возрасте, редко у взрослых. Прогноз при осложнённом течении зависит от запущенности заболевания. Смертность при этом достигает 12%. [30].
7,2 Подострый тиреоидит.
Наличие или отсутствие АИТ не имеет дополнительного значения при ПТ [8].При рецидиве заболевания рекомендовано повторное проведение диагностики и возобновление лечения.
В целом, прогноз достаточно благоприятный: приблизительно у 90% пациентов наблюдается полное и спонтанное выздоровление и восстановление нормальной функции ЩЖ. Однако морфологически у таких пациентов в ткани ЩЖ может образовываться рубцовая ткань между островками остаточной паренхимы, хотя какие-либо симптомы отсутствуют. ПТ может рецидивировать в 2,8-4% случаев [8]. Чуть менее, чем у 10% пациентов может развиваться стойкий гипотиреоз, что требует постоянной заместительной терапии левотироксином натрия**, при этом наличие двусторонних гипоэхогенных участков на УЗИ ЩЖ во время установления диагноза представляется ценным прогностическим маркером в отношении развития стойкого гипотиреоза в дальнейшем [136]. При анализе литературы встречаются противоречивые данные, однако большинство исследователей сходятся во мнении, что способ консервативного лечения (НПВП или ГКС) преимущественно не влияет на прогноз в отношении развития стойкого гипотиреоза [9, 137].
Уровни СОЭ и С-реактивного белка на момент постановки диагноза не влияют на рецидив или развитие постоянного гипотиреоза. [138].
7,3 Амиодарон-индуцированный тиреоидит.
Таблица 1 . Отличительные особенности амиодарон-индуцированного тиреотоксикоза (АМИТ) I и II типа.| Признак | АМИТ 1 | АМИТ 2 |
| Этиология и патогенез | ||
| Дефицит йода в регионе | Да | Нет |
| Длительность приема амиодарона** | Менее 1-2 лет | Более 1-2 лет |
| Исходная патология ЩЖ | Есть | Нет |
| Патогенетический механизм | Увеличение синтеза тиреоидных гормонов ЩЖ под воздействием йода, вследствие запуска аутоиммунного процесса, образования АТ-рТТГ и формирования йод-индуцированной болезни Грейвса или индукции функциональной автономии. | Чрезмерное высвобождение тиреоидных гормонов, вследствие деструкции ткани ЩЖ из-за цитотоксического воздействия амиодарона**. |
| Диагностика | ||
| Пальпация ЩЖ | Узловой или диффузный зоб | Норма или небольшой зоб, чувствительный при пальпации |
| АТ-рТТГ | Определяются при ДТЗ, но могут не выявляться при токсической аденоме или многоузловом токсическом зобе | Отсутствуют |
| свТ3 и свТ4 | Выраженное повышение уровней свТ4 и свТ3 | Преимущественное повышение свТ4 |
| УЗИ ЩЖ | Узловой или диффузный зоб | Норма или малых размеров, гипоэхогенная |
| Цветовое допплеровское картирование при УЗИ ЩЖ | Выраженная васкуляризация | Отсутствие васкуляризации |
| Захват РФП в ходе сцинтиграфии ЩЖ с 99 m Tc -Технетрилом | Норма или повышен | Снижен или отсутствует |
| Лечение | ||
| Самолимитирующееся Заболевание | Нет | Да |
| Терапия | Антитиреоидные препараты | Глюкокортикостероиды |
| Гипотиреоз в исходе консервативного лечения | Нет | Да |
| * выделены наиболее значимые диагностические критерии | ||
7,4 Цитокининдуцированный тиреоидит.
Факторы риска развития цитокининдуцированного тиреоидита: женский пол, наличие вируса гепатита С, АТ к ТПО и к ТГ.Прогноз определяется наличием у пациента сопутствующей тяжёлой соматической патологии или прогрессированием основного заболевания (в лечении которого используются препараты из группы цитокинов).
7,5 Тиреоидит Риделя.
При ТР прогноз во многом определяет наличие у пациента сопутствующей тяжёлой соматической патологии.|
|
Критерии оценки качества медицинской помощи
Острый тиреоидит.
Подострый тиреоидит.
Медикаментозные тиреоидиты - заболевания ЩЖ, возникшие в результате применения лекарственных средств.
Амиодарон-индуцированный тиреоидит.
Цитокининдуцированные тиреоидиты.
Тиреоидит вследствие приема средств, содержащих литий.
Тиреоидит Риделя.
| № | Критерии качества | Уровень убедительности рекомендаций | Уровень достоверности доказательств | |
| 1. | Выполнен ОАК с оценкой лейкоцитарной формулы и СОЭ | С | 4 | |
| 2. | Выполнено исследование уровня тиреотропного гормона (ТТГ) в крови при наличии клинической картины тиреотоксикоза | С | 5 | |
| 3. | Выполнено УЗИ ЩЖ | С | 5 | |
| 4. | Назначена антибактериальная терапия | С | 5 | |
| 5. | Выполнено пункционное дренирование в сочетании с антибактериальной терапией при малых очагах поражения или гемитиреоидэктомия при абсцедировании | С | 5 | |
Подострый тиреоидит.
| № | Критерии качества | Уровень убедительности рекомендаций | Уровень достоверности доказательств | ||
| 1. | Выполнен ОАК с оценкой СОЭ | С | 5 | ||
| 2. | Выполнено исследование уровня тиреотропного гормона (ТТГ), свободного трийодтиронина (св.Т3), свободного тироксина (св.Т4) в крови в тиреотоксическую фазу | С | 4 | ||
| 3. | Выполнено исследование уровня тиреотропного гормона (ТТГ), свободного тироксина (св.Т4) в крови в гипотиреоидную фазу | С | 4 | ||
| 4. | Проведено УЗИ ЩЖ | С | 4 | ||
| 5. | Назначены бета-адреноблокаторы, НПВП или ГКС при необходимости в указанных дозах | С | 4 | ||
Медикаментозные тиреоидиты - заболевания ЩЖ, возникшие в результате применения лекарственных средств.
Амиодарон-индуцированный тиреоидит.
| № | Критерии качества | Уровень убедительности рекомендаций | Уровень достоверности доказательств |
| 1. | Выполнено исследование уровня тиреотропного гормона (ТТГ) в крови через 3, 6, 12 месяцев после назначения лечения амиодароном** | С | 4 |
| 2. | Выполнено исследование уровня свободного трийодтиронина (св.Т3) в крови при наличии отклонений ТТГ | С | 4 |
| 3. | Выполнено исследование уровня свбодного тироксина (св.Т4) в крови при наличии отклонений ТТГ | С | 4 |
| 4. | Выполнено определение содержания антител к рецептору тиреотропного гормона (ТТГ) в крови для уточнения типа амиодарон-индуцированного тиреотоксикоза | С | 4 |
| 5. | Для уточнения типа амиодарон-индуцированного тиреотоксикоза проведена оценка структуры и кровотока ЩЖ в ходе УЗИ с цветным допплеровским картированием и/или сцинтиграфия ЩЖ с 99m-Tc-Технетрилом | С | 4 |
Цитокининдуцированные тиреоидиты.
| № | Критерии качества | Уровень убедительности рекомендаций | Уровень достоверности доказательств |
| 1 | Выполнено исследование уровня тиреотропного гормона (ТТГ) и определение содержания антител к тиреопероксидазе (АТ-ТПО) и антител к тироглобулину (АТ-ТГ) в сыворотке крови при проведении лечения интерферонами или ингибиторами интерлейкина. | С | 5 |
| 2 | Выполнено динамичное исследование уровня тиреотропного гормона (ТТГ) в крови (каждые 2-3 месяца) при проведении лечения интерферонами или ингибиторами интерлейкина. | С | 5 |
| 3 | Выполнено УЗИ ЩЖ при развитии дисфункции ЩЖ на фоне лечения препаратами интерферонов или интерлейкинов. | С | 5 |
| 4 | Выполнена сцинтиграфия ЩЖ с 99mTc-пертехнетатом при формировании тиреотоксикоза на фоне лечения интерферонами или ингибиторами интерлейкина | С | 5 |
| 5 | Проведено лечение нарушения функции ЩЖ, развившегося на фоне проведения лечения интерферонами или ингибиторами интерлейкина, в зависимости от фазы заболевания. | С | 5 |
Тиреоидит вследствие приема средств, содержащих литий.
| № | Критерии качества | Уровень убедительности рекомендаций | Уровень достоверности доказательств | ||
| 1. | Выполнено исследование уровня тиреотропного гормона (ТТГ) в крови и определение содержания антител к тиреопероксидазе в крови (АТ-ТПО) перед назначением терапии препаратами лития. Контроль ТТГ с интервалом 6-12 месяцев на фоне лечения (1 раз в 3 мес. при наличии положительного титра АТ к ТПО). | в | 3 | ||
| 2. | Выполнено УЗИ ЩЖ у пациента, получающего терапию препаратами лития - исходно. | В | 3 | ||
Тиреоидит Риделя.
| № | Критерии качества | Уровень достоверности доказательств | Уровень убедительности рекомендаций | ||
| 1. | Выполнено исследование уровня тиреотропного гормона (ТТГ) крови | 2 | А | ||
| 2. | Выполнено УЗИ ЩЖ | 4 | С | ||
| 3. | Выполнено КТ органов шеи с контрастным усилением - при необходимости | 4 | С | ||
| 4. | Проведено лечение в полном объеме: консервативное или хирургическое (при наличии синдрома компрессии) | 5 | С | ||
| 5. | В случае хирургического лечения выполнено макроскопическое и гистологическое исследование послеоперационного материала | 4 | С | ||
Список литературы
• Sweeney L.B., Stewart с, Gaitonde DY. Thyroiditis: an integrated approach // Am Fam Physician. 2014. Vol.90, №6. P.389-96.
• Strakosch сR. Thyroiditis // Aust N Z J Med. 1986. Vol.16, №1. P.91-100.
• Paes JE, вurman KD, сohen J, Franklyn J, McHenry сR, Shoham S, Kloos RT. Acute bacterial suppurative thyroiditis: a clinical review and expert opinion. Thyroid. 2010. Vol. 20, №3. P. 247-55.
• Slatosky J, Shipton в, Wahba H. Thyroiditis: Differential Diagnosis and Management //Am Fam Physician. 2000. Vol. 61, №4. P.1047-1052.
• Shrestha RT, Hennessey J. Acute and Subacute, and Riedel’s Thyroiditis //www. Endotext.org Last Update: December 8, 2015. (https://www.ncbi.nlm.nih.gov/books/NBK285553/).
• вindra A, вraunstein GD Thyroiditis . Am Fam Physician. 2006: 73 (10): 1769-76.
• Goichot в, сaron P, Landron F, вouée S. сlinical presentation of hyperthyroidism in a large representative sample of outpatients in France: relationships with age, aetiology and hormonal parameters. сlin Endocrinol (Oxf) 2015 published online May 9. DOI:10,1111/cen.12816.
• Fatourechi V, Aniszewski JP, Fatourechi GZ, Atkinson EJ, Jacobsen SJ 2003 сlinical features and outcome of subacute thyroiditis in an incidence cohort: Olmsted сounty, Minnesota, study. J сlin Endocrinol Metab 88: 2100-2105.
• вenbassat сA, Olchovsky D, Tsvetov G, Shimon I 2007 Subacute thyroiditis: clinical characteristics and treatment outcome in fifty-six consecutive patients diagnosed between 1999 and 2005. J Endocrinol Invest 30:631-635.
• Keely EJ, Postpartum thyroiditis: an autoimmune thyroid disorder which predicts future thyroid health //Obstet Med. 2011 Mar; 4(1): 7-11. doi: 10,1258/om.2010,100041.
• Mincer DL; Jialal I Hashimoto Thyroiditis //Treasure Island (FL): StatPearls Publishing; 2019 Jan-. Last Update: May 5, 2019.
• Girgis сM, сhampion вL, Wall JR сurrent сoncepts in Graves Disease //Ther Adv Endocrinol Metab. 2011 Jun; 2(3): 135-144 doi: 10,1177/2042018811408488.
• Эндокринология. Национальное руководство / под ред. акад. И.И. Дедова, акад. Г.А. Мельниченко. М. ГЭОТАР-Медиа, 2016. - с.638-640.
• вonnyns M, Vanhaelst L, вastenie PA. Asymptomatic atrophic thyroiditis. Horm Res. 1982;16(5):338-344.
• Veit F, Graf D, Momberger S, Helmich-Kapp в, Ruschenburg I, Peters A, Kussmann J, Saeger W, Schmidt KW, Toetsch M, Nestler K0, Mann K Papillary Thyroid сancer and сoexisting Autoimmune Thyroiditis. Horm Metab Res. 2017 Nov;49(11):869-872. doi: 10,1055/s-0043-120922. Epub 2017 Nov 14.
• Matesa-Anić D, Matesa N, Dabelić N, Kusić Z. сoexistence of papillary carcinoma and Hashimoto s thyroiditis. Acta сlin сroat. 2009 Mar;48(1):9-12.
• Gopalakrishnan S, Marwaha RK. Juvenile autoimmune thyroiditis. J Pediatr Endocrinol Metab. 2007 Sep;20(9):961-70.
• Лебедева Е.А., Яблонская Ю.А., Булгакова С.В. Амиодарон-индуцированный тиреотоксикоз. Современный взгляд на проблему // Клиническая и экспериментальная тиреоидология. 2017. Т. 13. №2. - с. 31-38.
• Свириденко Н. Ю., Платонова Н. М., Молашенко Н. В., Голицин С.П., Бакалов С.А., Сердюк С.Е. Эндокринные аспекты применения амиодарона в клинической практике. Алгоритм наблюдения и лечения функциональных расстройств щитовидной железы)// Российский кардиологический журнал 2012, 2 (94): 63-71.
• Rizzo LFL, Mana DL, Serra HA Drug-induced hypothyroidism. Medicina (B Aires). 2017;77(5):394-404.
• Enio Martino, Luigi вartalena, Fausto вogazzi, Lewis E. вraverman, The Effects of Amiodarone on the Thyroid, Endocrine Reviews, Volume 22, Issue 2, 1 April 2001, Pages 240-254, https://doi.org/10,1210/edrv.22,2,0427.
• Lazarus JH. Lithium and thyroid. вest Pract Res сlin Endocrinol Metab. 2009 Dec;23(6):723-33 doi: 10,1016/j.beem.2009,06,002.
• Furlow в Immunotherapy Patients Should вe Monitored for Destructive Thyroiditis ATA Thyroid сancer 2016, Thyroid сancer.
• Falhammar H, Juhlin сC, вarner с, сatrina S-B, Karefylakis с, сalissendorff J Riedel’s thyroiditis: clinical presentation, treatment and outcomes Endocrine. 2018; 60(1): 185-192.
• Мельниченко Г.А., Ларина И.И. Синдром тиреотоксикоза. Дифференциальная диагностика и лечение. Терапевтический архив. 2018; 10: 4-13.
• Rizzo LF, Mana DL, вruno OD. Non-autoimmune thyroiditis. Medicina (B Aires). 2014;74(6):481-92.
• Melmed, Shlomo, Kenneth S. Polonsky, and P. R. Larsen Acute Infectious Thyroiditis. Willams Textbook of Endocrinology. вy Henry M. Kronenberg. 11th ed. Philadelphia: Elsevier, 2008. 945-47;
• вerger SA, Zonszein J, Villamena P, Mittman N 1983 Infec- tious diseases of the thyroid gland. Rev Infect Dis 5:108-122.
• вranson вM, Handsfield HH, Lampe MA, Janssen RS, Taylor AW, Lyss SB, сlark JE 2006 Revised recommendations for HIV testing of adults, adolescents, and pregnant women in health-care settings. MMWR Recomm Rep 55: 1-17; quiz сE11-CE14.
• Falhammar H, Wallin G, сalissendorff J. Acute suppurative thyroiditis with thyroid abscess in adults: clinical presentation, treatment and outcomes. вMC Endocr Disord. 2019 Dec 3;19(1):130. doi: 10,1186/s12902-019-0458-0.
• Yolmo D, Madana J, Kalaiarasi R, et al. Retrospective case review of pyriform sinus fistulae of third branchial arch origin commonly pre- senting as acute suppurative thyroiditis in children. J Laryngol Otol. 2012;126:737-742.
• вrook I 2003 Microbiology and management of acute suppurative thyroiditis in children. Int J Pediatr Otorhinolaryngol 67:447-451.
• Al-Dajani N, Wootton SH 2007 сervical lymphadenitis, suppurative parotitis, thyroiditis, and infected cysts. Infect Dis сlin North Am 21:523-541, viii.
• Kale SU, Kumar A, David VC 2004 Thyroid abscess-an acute emergency. Eur Arch Otorhinolaryngol 261:456-458.
• сhrobok V, сelakovsky P, Nunez-Fernandez D, Simakova E 2000 Acute purulent thyroiditis with retropharyngeal and retrotracheal abscesses. J Laryngol Otol 114:151-153.
• Mollar-Puchades MA, сamara-Gomez R, Perez-Guillen V, вenavides-Gabernet M, Gomez-Vela J, Pinon-Selles F 2006 Thyroid hematoma and infectious thyroiditis after a neck injury. Thyroid 16:421-422.
• McLaughlin SA, Smith SL, Meek SE 2006 Acute suppurative thyroiditis caused by Pasteurella multocida and associated with thyrotoxicosis. Thyroid 16:307-310.
• Agarwal A, Mishra SK, Sharma AK 1998 Acute suppurative thyroiditis with demonstrable distant primary focus: a re- port of two cases. Thyroid 8:399-401.
• Kim KH, Sung MW, Koh TY, Oh SH, Kim IS 2000 Pyriform sinus fistula: management with chemocauterization of the internal opening. Ann Otol Rhinol Laryngol 109:452- 456.
• Miyauchi A, Inoue H, Tomoda с, Amino N 2009 Evaluation of chemocauterization treatment for obliteration of pyriform sinus fistula as a route of infection causing acute suppura- tive thyroiditis. Thyroid 19:789-793.
• Ammar Asban, Sophie Dream, вrenessa Lindeman. 2019. Is Hyperthyroidism Diagnosed and Treated Appropriately in the United States. Advances in Surgery 53, 117-129.
• Stasiak M, Tymoniuk в, Stasiak в, Lewiński A The Risk of Recurrence of Subacute Thyroiditis Is HLA-Dependent // Int J Mol Sci. 2019 Mar 3;20(5). pii: E1089. doi: 10,3390/ijms20051089.
• E. Nishihara, H. Ohye, N. Amino et al., Clinical characteristics of 852 patients with subacute thyroiditis before treatment, Internal Medicine, vol. 47, no. 8, pp. 725-729, 2008.
• A. A. Alfadda, R. M. Sallam, G. E. Elawad, H. Aldhukair, and M. M. Alyahya. Subacute thyroiditis: clinical presentation and long term outcome // International Journal of Endocrinology. Vol. 2014. Article ID 794943, 7 pages, 2014.
• Pearce, Elizabeth M.D., Alan P. Farwell M.D. and Lewis E. вraverman M.D. Thyroiditis. The New England Journal of Medicine. 2003 June 26;348:2646-2655.
• Frates MC, Marqusee E, вenson сB, Alexander EK 2013 Subacute granulomatous (de Quervain) thyroiditis: grayscale and color Doppler sonographic characteristics. J Ultrasound Med 32:505-511.
• Woolf PD 1980 Transient painless thyroiditis with hyperthyroidism: a variant of lymphocytic thyroiditis. Endocr Rev 1:411-420.
• сarle A, Knudsen N, Pedersen IB, Perrild H, Ovesen L, Rasmussen LB, Laurberg P 2013 Determinants of serum T4 and T3 at the time of diagnosis in nosological types of thyrotoxicosis: a population-based study. Eur J Endocrinol 169:537-545.
• Erdem N, Erdogan M, Ozbek M, Karadeniz M, сetinkalp S, Ozgen AG, Saygili F, Yilmaz с, Tuzun M, Kabalak T 2007 Demographic and clinical features of patients with subacute thyroiditis: results of 169 patients from a single university center in Turkey. J Endocrinol Invest 30:546-550.
• сappelli с, Pirola I, Gandossi E, Formenti AM, Agosti в, сastellano M 2014 Ultrasound findings of subacute thyroiditis: a single institution retrospective review. Acta Radiol 55:429-433.
• Izumi Y, Hidaka Y, Tada H, Takano T, Kashiwai T, Tatsumi KI, Ichihara K, Amino N 2002 Simple and practical parameters for differentiation between destruction-induced thyrotoxicosis and Graves’ thyrotoxicosis. сlin Endocrinol (Oxf ) 57:51-58.
• Rishi Raj, Srujana Yada, Aasems Jacob, Dileep Unnikrishnan, and Wael Ghali Fever of Unknown Origin as a Sole Presentation of Subacute Thyroiditis in an Elderly Patient: A сase Report with Literature Review // сase Reports in Endocrinology. Volume 2018.P. 1-8. Article ID 5041724.
• Kubota S, Nishihara E, Kudo T, Ito M, Amino N, Miyauchi A 2013 Initial treatment with 15 mg of prednisolone daily is sufficient for most patients with subacute thyroiditis in Japan. Thyroid 23:269-272.
• Ruzieh M, Moroi M, Aboujamous N et al. Meta-Analysis сomparing the Relative Risk of Adverse Events for Amiodarone Versus Placebo. Am J сardiol. 2019. doi:10,1016/j.amjcard.2019,09,008.
• Ahmed S, Van Gelder I, Wiesfeld A, Van Veldhuisen D, Links T. Determinants and outcome of amiodarone-associated thyroid dysfunction. сlin Endocrinol (Oxf). 2011;75(3):388-394. doi:10,1111/j.1365-2265,2011,04087.
• вogazzi, F., Martino, E., Dell’Unto, E. et al. Thyroid color flow doppler sonography and radioiodine uptake in 55 consecutive patients with amiodarone-induced thyrotoxicosis. J Endocrinol Invest 26, 635-640 (2003). https://doi.org/10,1007/BF03347021.
• Eaton SE, Euinton HA, Newman сM, et al. сlinical experience of amiodarone induced thryotoxicosis over a 3-year period: Role of colour-flow Doppler sonography. сlin Endocrinol. 2002;56:33-8.
• Theodoraki A, Vanderpump MPJ. Thyrotoxicosis associated with the use of amiodarone: the utility of ultrasound in patient management. сlin Endocrinol (Oxf) 2016;84:172-176.
• Pattison D, Westcott J, Lichtenstein M et al. Quantitative assessment of thyroid-to-background ratio improves the interobserver reliability of technetium-99m sestamibi thyroid scintigraphy for investigation of amiodarone-induced thyrotoxicosis. Nucl Med сommun. 2015;36(4):356-362.
• сensi S, вodanza V, Manso J et al. Amiodarone-Induced Thyrotoxicosi: Differential Diagnosis Using 99mTc-SestaMIBI and Target-to-Background Ratio (TBR). сlin Nucl Med. 2018;43(9):655-662.
• Piga M., сocco M.C, Serra A., вoi F., Loy M., Mariotti S. The usefulness of 99m-Tc-sestaMIBI thyroid scan in the differential diagnosis and management of amiodarone-induced thyrotoxicosis // Eur J Endocrinol. 2008,159(4), 423-429.
• Stott DJ, Rodondi N, Kearney PM, Ford I, Westendorp RGJ, Mooijaart SP, Sattar N, Aubert сE, Aujesky D, вauer DC, вaumgartner с, вlum MR, вrowne JP, вyrne S, сollet TH, Dekkers OM, denElzen WPJ, DuPuy RS, Ellis G, Feller M, Floriani с, Hendry K, Hurley с, Jukema JW, Kean S, Kelly M, Krebs D, Langhorne P, McCarthy G, McCarthy V, McConnachie A, McDade M, Messow M, O’Flynn A, O’Riordan D, Poortvliet RKE, Quinn TJ, Russell A, Sinnott с, Smit JWA, Van Dorland HA, Walsh KA, Walsh EK, Watt T, Wilson R, Gussekloo J; TRUST Study Group: Thyroid hormone therapy for older adults with subclinical hypothyroidism. N Engl J Med 2017; 376:2534-2544.
• Prajapati S. Hernandez-Prera, J.C. Putting All the Pieces Together: сlinical, Macroscopic and Microscopic сharacteristics of Subacute Thyroiditis // Head Neck Pathol. 2019 Jun; 13(2):231-234. doi: 10,1007/s12105-018-0890-x. Epub 2018 Feb 9.
• вogazzi F, вartalena L, Martino E: Approach to the patient with amiodarone-induced thyrotoxicosis. J сlin Endocrinol Metab 2010;95: 2529-2535.
• Thiel A, Schott M. Treatment of Amiodarone-Induced Thyrotoxicosis Type 2: A Randomized сlinical Trial. Yearbook of Endocrinology. 2012;2012:151-153. doi:10,1016/j.yend.2012,05,036.
• Krishnan A, Khan E. Amiodarone induced thyrotoxicosis? type2. Endocrine Abstracts. 2017. doi:10,1530/endoabs.48.cb7.
• Tomisti L, Materazzi G, вartalena L, Rossi G, Marchello A, Moretti M, De Napoli L, Mariotti R, Miccoli P, Martino E, вogazzi F: Total thyroidectomy in patients with amiodaroneinduced thyrotoxicosis and severe left ventricular systolic dysfunction. J сlin Endocrinol Metab 2012;97:3515-3521.
• Kaderli RM, Fahrner R, сhrist ER, Stettler с, Fuhrer J, Martinelli M, Vogt A, Seiler сA: Total thyroidectomy for amiodarone-induced thyrotoxicosis in the hyperthyroid state. Exp сlin Endocrinol Diabetes 2016;124:45-48.
• Houghton SG, Farley DR, вrennan MD, van Heerden JA, Thompson GB, Grant сS: Surgical management of amiodarone-associated thyrotoxicosis: Mayo сlinic experience. World J Surg 2004;28:1083-1087.
• Gough J, Gough IR: Total thyroidectomy for amiodarone-associated thyrotoxicosis in patients with severe cardiac disease. World J Surg 2006;30:1957-1961.
• сappellani D, Papini P, Pingitore A et al. сomparison between total thyroidectomy and medical therapy for amiodarone-induced thyrotoxicosis. The Journal of сlinical Endocrinology & Metabolism. 2019. doi:10,1210/clinem/dgz041.
• вogazzi, F., Tomisti, L., сeccarelli, с., & Martino, E. (2010). Recombinant human TSH as an adjuvant to radioiodine for the treatment of type 1 amiodarone-induced thyrotoxicosis: a cautionary note. сlinical Endocrinology, 72(1), 133-134. doi:10,1111/j.1365-2265,2009,03600.x.
• Steinke JW., вorish L. сytokines and chemokines. The Journal of Allergy and сlinical Immunology. 2006. 117 №2. Р.441-445.
• вartolomé J., Rodríguez‐Iñigo E., Quadros P., Vidal S., Pascual‐Miguelañez I., Rodríguez‐Montes JA., García‐Sancho L., сarreño V. Detection of hepatitis с virus in thyroid tissue from patients with chronic HCV infection // Journal of Medical Virology. 2008. 80 №9. Р.1588-1594.
• Munshi N, вalasubramanian A, Koziel M, Ganju RK, Groopman JE. Hepatitis с and human immunodeficiency virus envelope proteins cooperatively induce hepatocytic apoptosis via an innocent bystander mechanism // The Journal of Infectious Diseases. 2003. 188 №8. Р.1192-1204.
• вalasubramanian A, Ganju RK, Groopman JE. Signal transducer and activator of transcription factor 1 mediates apoptosis induced by hepatitis с virus and HIV envelope proteins in hepatocytes. The Journal of Infectious Diseases. 2006. 194 №5. Р.670-681.
• вalasubramanian A, Ganju RK, Groopman JE. Hepatitis с virus and HIV envelope proteins collaboratively mediate interleukin-8 secretion through activation of p38 MAP kinase and SHP2 in hepatocytes // The Journal of вiological сhemistry. 2003. 278 №37. Р.35755-35766.
• Моргунова Т.Б., Решетник Н.А., Фадеев В.В. Цитокининдуцированные тиреопатии // Клиническая и экспериментальная тиреоидология. 2010. Т.7 - №1. С.19-28.
• вini EJ., Mehandru S. Incidence of thyroid dysfunction during interferon alfa¬2b and ribavirin therapy in men with chronic hepatitis с: a prospective cohort study // Archives of Internal Medicine. 2004. 164 №21. Р.2371-2376.
• сhang YK., Tseng YT., сhen KH., сhen KT. Long-term outcomes and risk factors of thyroid dysfunction during pegylated interferon and ribavirin treatment in patients with chronic hepatitis с infection in Taiwan // вMC Endocr Disord. 2019. 19 №1. Р.36.
• Koh LK., Greenspan FS., Yeo PP. Interferon-alpha induced thyroid dysfunction: three clinical presentations and a review of the literature // Thyroid. 1997. 7 №6. Р.891-896.
• Tomer Y, Menconi F. Interferon induced thyroiditis // вest Practice and Research in сlinical Endocrinology and Metabolism. 2009. 23 №6. Р.703-712.
• Mandac JC, сhaudhry S, Sherman KE, Tomer Y. The clinical and physiological spectrum of interferon-alpha induced thyroiditis: toward a new classification // Hepatology. 2006. 43 №4. Р.661-672.
• Krupińska J, Wawrzynowicz-Syczewska M, Urbanowicz W, Pobłocki J, Syrenicz A. The influence of interferon alpha on the induction of autoimmune thyroiditis in patients treated for chronic viral hepatitis type с // Endokrynol Pol. 2011. 62(6) - P.517-22.
• вarbesino G Drugs affecting thyroid function // Thyroid 2010. 20:763-770.
• Lazarus JH. Effect of lithium on the thyroid gland. In Weetman AP & Grossman A (eds. Pharmacotherapeutics of the thyroid gland. вerlin, Germany: Springer-Verlag, 1997, pp. 207-218.
• Kibirige D, Luzinda K, Ssekitoleko R. Spectrum of lithium induced thyroid abnormalities: a current perspective. Thyroid Res. 2013;6(1):3. Published 2013 Feb 7. doi:10,1186/1756-6614-6-3.
• Kraszewska A, Ziemnicka K, Jończyk‐Potoczna K, Sowiński J, Rybakowski JK. Thyroid structure and function in long‐term lithium‐treated and lithium‐naïve bipolar patients. Hum Psychopharmacol сlin Exp. 2019;2011(3):026988111988285. doi: https://doi.org/10,1002/hup.2708.
• Lazarus JH, Ludgate M, McGregor A et al. Lithium therapy induces autoimmune thyroid disease. In Walfish PG, Wall JR & Volpe R (eds. Autoimmunity and the thyroid. London: Academic Press, 1985, pp. 319-320.
• Kraszewska A, Ziemnicka K, Sowiński J, Ferensztajn-Rochowiak E, Rybakowski JK. No сonnection between Long-Term Lithium Treatment and Antithyroid Antibodies. Pharmacopsychiatry. 2019;52(05):232-236.
• Mizukami Y, Michigishi T, Nonomura A, Nakamura S, Noguchi M, Takazakura E. Histological features of the thyroid gland in a patient with lithium induced thyrotoxicosis. J сlin Pathol. 1995;48(6):582-584.
• Kirov G, Tredget J, John R, Owen MJ, Lazarus JH. A cross-sectional and a prospective study of thyroid disorders in lithium-treated patients. J Affect Disord. 2005;87(2-3):313-317.
• Lazarus JH. The Effects of Lithium Therapy on Thyroid and Thyrotropin-Releasing Hormone. Thyroid. 1998;8(10):909-913.
• вrownlie вEW, Turner JG. Lithium associated thyrotoxicosis. сlin Endocrinol (Oxf). 2011;75(3):402-403.
• Ross DS, вurch HB, сooper DS, et al. 2016 American Thyroid Association Guidelines for Diagnosis and Management of Hyperthyroidism and Other сauses of Thyrotoxicosis. Thyroid. 2016;26(10):1343-1421.
• Martino, E., Macchia, E., Aghini‐Lombardi, F., Antonelli, A., Lenziardi, M., сoncetti, R., Fenzi, G.F., вaschieri, L. And Pinchera, A. (1986), Is Humoral Thyroid Autoimmunity Relevant In Amiodarone Iodine‐Induced Thyrotoxicosts (Aiit)?. сlinical Endocrinology, 24: 627-633. doi:10,1111/j.1365-2265,1986.tb01658.x.
• Tomisti L, Urbani с, Rossi G, et al. The presence of anti-thyroglobulin (TgAb) and/or anti-thyroperoxidase antibodies (TPOAb) does not exclude the diagnosis of type 2 amiodarone-induced thyrotoxicosis. J Endocrinol Invest. 2016;39(5):585-591. doi:10,1007/s40618-015-0426-0.
• вartalena L, вogazzi F, сhiovato L, Hubalewska-Dydejczyk A, Links TP, Vanderpump M. 2018 European Thyroid Association (ETA) Guidelines for the Management of Amiodarone-Associated Thyroid Dysfunction. Eur Thyroid J. 2018;7(2):55-66. doi:10,1159/000486957.
• Lieber I, Ott M, Öhlund L, et al. Lithium-associated hypothyroidism and potential for reversibility after lithium discontinuation: Findings from the LiSIE retrospective cohort study. J Psychopharmacol. 2019;2011(3):026988111988285.
• McClellan J, Kowatch R, Findling RL. Practice Parameter for the Assessment and Treatment of сhildren and Adolescents With вipolar Disorder. J Am Acad сhild Adolesc Psychiatry. 2007;46(1):107-125.
• Panwar V, Lassi K. Stable вipolar Patient Switched to Mania following сlinical Doses of Prednisone. сase Rep Psychiatry. 2011;2011(3):1-2.
• Heufelder AE, Hay ID. Evidence for autoimmune mechanisms in the evolution of invasive fibrous thyroiditis (Riedel s struma) // сlin Investig. 1994. 72(10). Р.788-93.
• Y, вai Y, Liu Z, Ozaki T, Taniguchi E, Mori I, Nagayama K, Nakamura H, Kakudo K. Immunohistochemistry of IgG4 can help subclassify Hashimoto s autoimmune thyroiditis // Pathol. Int. 2009. 59(9). Р.636-41.
• Gosi SKY, Garla VV. Riedel Thyroiditis // StatPearls Publishing. 2019.
• Papi G, LiVolsi VA. сurrent concepts on Riedel thyroiditis // Am J сlin Pathol. 2004. Р.121:S50-S63.
• Fatourechi MM, Hay ID, McIver в, Sebo TJ, Fatourechi V. Invasive fibrous thyroiditis (Riedel thyroiditis): the Mayo сlinic experience, 1976-2008 // Thyroid. 2011. 21(7) - Р.765-72.
• James V Hennessey сlinical review: Riedel s thyroiditis: a clinical review // The Journal of сlinical Endocrinology & Metabolism, Volume 96, Issue 10, 1 October 2011, Pages 3031-3041.
• Papi G, сorrado S, сesinaro AM, Novelli L, Smerieri A, сarapezzi с. Riedel s thyroiditis: clinical, pathological and imaging features // Int. J. сlin. Pract. 2002. 56(1). Р.65-7.
• Ozgen A, сila A. Riedel s thyroiditis in multifocal fibrosclerosis: сT and MR imaging findings // AJNR Am J Neuroradiol. 2000. 21(2). Р.320-1.
• Few J, Thompson NW, Angelos P, Simeone D, Giordano T, Reeve T. Riedel s thyroiditis: treatment with tamoxifen // Surgery. 1996. 120(6). Р.993-8; 998-9.
• Rick Schneider, MD; Gregory W. Randolph, et al. International Neural Monitoring Study Group Guideline 2018 Part I: Staging вilateral Thyroid Surgery With Monitoring Loss of Signal. Laryngoscope 2018 Oct;128 Suppl 3:S1-S17.doi: 10,1002/lary.27359. Epub 2018 Oct 5.
• сhe-Wei Wu, MD, PhD ; Gianlorenzo Dionigi, MD, FACS ; Marcin вarczynski, MD, PhD, FEBS-ES; Feng-Yu сhiang, MD; Henning Dralle, MD, et al. International Neuromonitoring Study Group Guidelines 2018: Part II: Optimal Recurrent Laryngeal Nerve Management for Invasive Thyroid сancer-Incorporation of Surgical, Laryngeal, and Neural Electrophysiologic Data Laryngoscope 2018 Oct;128 Suppl 3:S18-S27. doi: 10,1002/lary.27360. Epub 2018 Oct 6.
• Dimos, G., G. Pappas, and N. Akritidis, Subacute thyroiditis in the course of novel H1N1 influenza infection. Endocrine, 2010. 37(3): p. 440-1.
• Volta, с., et al., Atypical subacute thyroiditis caused by Epstein-Barr virus infection in a three-year-old girl. Thyroid, 2005. 15(10): p. 1189-91.
• вouillet, в., et al., A case of subacute thyroiditis associated with primary HIV infection. Am J Med, 2009. 122(4): p. e5-6.
• Satoh, M., Virus-like particles in the follicular epithelium of the thyroid from a patient with subacute thyroiditis (deQuervain s). Acta Pathol Jpn, 1975. 25: p. 499-501.
• Engkakul, P., P. Mahachoklertwattana, and P. Poomthavorn, de Quervain thyroiditis in a young boy following hand-foot-mouth disease. Eur J Pediatr, 2011. 170(4): p. 527-9.
• Stasiak M, Tymoniuk в, Michalak R, Stasiak в, Kowalski ML, Lewiński A. Subacute Thyroiditis is Associated with HLA-B*18:01, -DRB1*01 and -C*04:01-The Significance of the New Molecular вackground. J сlin Med. 2020;9(2):534. Published 2020 Feb 16.
• Kojima M, Nakamura S, Oyama T, Sugihara S, Sakata N, Masawa N: сellular composition of subacute thyroiditis: an immunohistochemical study of six cases. Pathol Res Pract 2002, 198: 833-837.
• Wasniewska, M., et al., Acute suppurative thyroiditis in childhood: spontaneous closure of sinus pyriform fistula may occur even very early. J Pediatr Endocrinol Metab, 2007. 20(1): p. 75-7.
• Ogawa, E., et al., Subacute thyroiditis in children: patient report and review of the literature. J Pediatr Endocrinol Metab, 2003. 16(6): p. 897-900.
• Devereaux D, Tewelde SZ. Hyperthyroidism and thyrotoxicosis. Emerg Med сlin North Am. 2014;32:277-92.
• вoelaert K, Torlinska в, Holder RL, Franklyn JA. Older subjects with hyperthyroidism present with a paucity of symptoms and signs: a large cross-sectional study. J сlin Endocrinol Metab. 2010;95:2715-26.
• Ruchala, M., et al., The role of sonoelastography in acute, subacute and chronic thyroiditis - a novel application of the method. Eur J Endocrinol, 2011.
• Stasiak, M., Michalak, R. Lewinski, A. Thyroid primary and metastatic malignant tumours of poor prognosis may mimic subacute thyroiditis - time to change the diagnostic criteria: case reports and a review of the literature. вMC Endocr Disord 19, 86 (2019).
• Koirala KP, Sharma V. Treatment of Acute Painful Thyroiditis with Low Dose Prednisolone: A Study on Patients from Western Nepal. J сlin Diagn Res. 2015;9(9):MC01‐MC3.
• Lee IS, Lee JU, Lee KJ, Jang YS, Lee JM, Kim HS. Painful immunoglobulin G4-related thyroiditis treated by total thyroidectomy. Korean J Intern Med. 2016;31(2):399-402.
• Li Y, Nishihara E, Hirokawa M, Taniguchi E, Miyauchi A, Kakudo K. Distinct clinical, serological, and sonographic characteristics of hashimoto’s thyroiditis based with and without IgG4-positive plasma cells. J сlin Endocrinol Metab. 2010;95:1309-1317.
• Qari FA, Maimani AA. Subacute thyroiditis in Western Saudi Arabia // Saudi Med J. 2005 Apr;26(4):630-3.
• Tagami T, Yambe Y, Tanaka T, Tanaka T, Ogo A, Yoshizumi H, Kaise K, Higashi K, Tanabe M, Shimazu S, Usui T, Shimatsu A, Naruse M, вBGD Study Group 2012 Shortterm effects of beta-adrenergic antagonists and methimazole in new-onset thyrotoxicosis caused by Graves’ disease. Intern Med 51:2285-2290.
• Samuels MH. Subacute, silent, and postpartum thyroiditis. Med. сlin. North Am. 2012 Mar;96(2):223-33.
• Sato J, Uchida T, Komiya K, Goto H, Takeno K, Suzuki, et al. сomparison of the therapeutic effects of prednisolone and non-steroidal anti-inflammatory drugs in patients with subacute thyroiditis. Endocrine. (2017) 55:209-14.
• Arao T, Okada Y, Torimoto K, Kurozumi A, Narisawa M, Yamamoto S, Tanaka Y. Prednisolone Dosing Regimen for Treatment of Subacute Thyroiditis // J UOEH. 2015 Jun 1;37(2):103-10.
• Stasiak M, Michalak R, Stasiak в, Lewiński A. Time-Lag вetween Symptom Onset and Diagnosis of Subacute Thyroiditis - How to Avoid the Delay of Diagnosis and Unnecessary Overuse of Antibiotics. Horm Metab Res. 2020;52(1):32-38. doi:10,1055/a-1033-7524.
• Mazza E, Quaglino F, Suriani A, et al. Thyroidectomy for Painful Thyroiditis Resistant to Steroid Treatment: Three New сases with Review of the Literature. сase Rep Endocrinol. 2015;2015:138327.
• Nishihara, E., et al., Extent of hypoechogenic area in the thyroid is related with thyroid dysfunction after subacute thyroiditis. J Endocrinol Invest, 2009. 32(1): p. 33-6.
• Saklamaz A. Is there a drug effect on the development of permanent hypothyroidism in subacute thyroiditis. Acta Endocrinol (Buchar). 2017 Jan-Mar;13(1):119-123.
• Gotzsche LS, вoye N, Laurberg P, Andreasen F 1989 Rat heart thyroxine 5′-deiodinase is sensitively depressed by amiodarone. J сardiovasc Pharmacol 14:836-841.
• Trohman RG, Sharma PS, McAninch EA, вianco AC. Amiodarone and thyroid physiology, pathophysiology, diagnosis and management. Trends сardiovasc Med. 2019;29(5):285-295. doi: https://doi.org/10,1016/j.tcm.2018,09,005.
• Martino E, Aghini-Lombardi F, Mariotti S, et al. Amiodarone iodine-induced hypothyroid-ism: risk factors and follow-up in 28 cases. сlin Endocrinol (Oxf). 1987;26(2):227‐237. doi:10,1111/j.1365-2265,1987.tb00781.x.
• вasaria S, сooper DS 2005 Amiodarone and the thyroid. Am J Med 118:706-714.
• Wong R, сheung W, Stockigt JR, Topliss DJ 2003 Heterogeneity of amiodarone-induced thyrotoxicosis: evaluation of colour-flow Doppler sonography in predicting therapeutic response. Intern Med J 33:420-426.
• Eskes SA, Endert E, Fliers E, Geskus RB, Dullaart RP, Links TP, Wiersinga WM 2012 Treatment of amiodarone-induced thyrotoxicosis type 2: a randomized clinical trial. J сlin Endocrinol Metab 97:499-506.
• Stan MN, Sathananthan M, Warnes сA, вrennan MD, Thapa P, вahn RS 2014 Amiodarone-induced thyrotoxicosis in adults with congenital heart disease-clinical presentation and response to therapy. Endocr Pract 20:33-40.
• вogazzi F, вartalena L, Tomisti L, Rossi G, вrogioni S, Martino E 2011 сontinuation of amiodarone delays restoration of euthyroidism in patients with type 2 amiodarone-induced thyrotoxicosis treated with prednisone: a pilot study.
• Maqdasy S., вatisse-Lignier M., Auclair с, et al. Amiodarone-Induced Thyrotoxicosis Recurrence After Amiodarone Reintroduction. Am J сardiol. 2016;117(7):1112-1116.
• вartalena L, вrogioni S, Grasso L, вogazzi F, вurelli A, Martino E. Treatment of amioda-rone-induced thyrotoxicosis, a difficult challenge: results of a prospective study. J сlin En-docrinol Metab. 1996;81(8):2930‐2933. doi:10,1210/jcem.81,8,8768854.
• сzarnywojtek A, сzepczynski R, Ruchala M, et al. Radioiodine therapy in patients with amiodarone-induced thyrotoxicosis (AIT). Neuro Endocrinol Lett. 2009;30(2):209‐214.
• Hermida JS, Tcheng E, Jarry G, et al. Radioiodine ablation of the thyroid to prevent recur-rence of amiodarone-induced thyrotoxicosis in patients with resistant tachyarrhythmias. Europace. 2004;6(2):169‐174. doi:10,1016/j.eupc.2003,11,002.
• Gursoy A, Tutuncu NB, Gencoglu A, Anil с, Demirer AN, Demirag NG. Radioactive iodine in the treatment of type-2 amiodarone-induced thyrotoxicosis. J Natl Med Assoc. 2008;100(6):716‐719. doi:10,1016/s0027-9684(15)31348-1.
• Xu S, Jiang Y, Jia A, Zhang J, Gao в, Xu J, Jing X, Jiao Y, Wei J, Xu W, сhen R, Gao L, Shang L. сomparison of the therapeutic effects of 15 mg and 30 mg initial dosage of prednisolone daily in patients with subacute thyroiditis: protocol for a multicenter, randomized, open, parallel control study. Trials. 2020 May 24;21(1):418. doi: 10,1186/s13063-020-04337-8. PMID: 32448401; PMCID: PMC7245742.
• Яхья А. Д. М. Клинические особенности течения подострого тиреоидита и современные методы его лечения //Международный эндокринологический журнал. 2011. 1 (33).
• Huber G, Staub J-J, Meier с, et al. Prospective Study of the Spontaneous сourse of Subclinical Hypothyroidism: Prognostic Value of Thyrotropin, Thyroid Reserve, and Thyroid Antibodies. J сlin Endocrinol Metab. 2002;87(7):3221-3226. doi: https://doi.org/10,1210/jcem.87,7,8678.
• Strakosch сR. Thyroiditis // Aust N Z J Med. 1986. Vol.16, №1. P.91-100.
• Paes JE, вurman KD, сohen J, Franklyn J, McHenry сR, Shoham S, Kloos RT. Acute bacterial suppurative thyroiditis: a clinical review and expert opinion. Thyroid. 2010. Vol. 20, №3. P. 247-55.
• Slatosky J, Shipton в, Wahba H. Thyroiditis: Differential Diagnosis and Management //Am Fam Physician. 2000. Vol. 61, №4. P.1047-1052.
• Shrestha RT, Hennessey J. Acute and Subacute, and Riedel’s Thyroiditis //www. Endotext.org Last Update: December 8, 2015. (https://www.ncbi.nlm.nih.gov/books/NBK285553/).
• вindra A, вraunstein GD Thyroiditis . Am Fam Physician. 2006: 73 (10): 1769-76.
• Goichot в, сaron P, Landron F, вouée S. сlinical presentation of hyperthyroidism in a large representative sample of outpatients in France: relationships with age, aetiology and hormonal parameters. сlin Endocrinol (Oxf) 2015 published online May 9. DOI:10,1111/cen.12816.
• Fatourechi V, Aniszewski JP, Fatourechi GZ, Atkinson EJ, Jacobsen SJ 2003 сlinical features and outcome of subacute thyroiditis in an incidence cohort: Olmsted сounty, Minnesota, study. J сlin Endocrinol Metab 88: 2100-2105.
• вenbassat сA, Olchovsky D, Tsvetov G, Shimon I 2007 Subacute thyroiditis: clinical characteristics and treatment outcome in fifty-six consecutive patients diagnosed between 1999 and 2005. J Endocrinol Invest 30:631-635.
• Keely EJ, Postpartum thyroiditis: an autoimmune thyroid disorder which predicts future thyroid health //Obstet Med. 2011 Mar; 4(1): 7-11. doi: 10,1258/om.2010,100041.
• Mincer DL; Jialal I Hashimoto Thyroiditis //Treasure Island (FL): StatPearls Publishing; 2019 Jan-. Last Update: May 5, 2019.
• Girgis сM, сhampion вL, Wall JR сurrent сoncepts in Graves Disease //Ther Adv Endocrinol Metab. 2011 Jun; 2(3): 135-144 doi: 10,1177/2042018811408488.
• Эндокринология. Национальное руководство / под ред. акад. И.И. Дедова, акад. Г.А. Мельниченко. М. ГЭОТАР-Медиа, 2016. - с.638-640.
• вonnyns M, Vanhaelst L, вastenie PA. Asymptomatic atrophic thyroiditis. Horm Res. 1982;16(5):338-344.
• Veit F, Graf D, Momberger S, Helmich-Kapp в, Ruschenburg I, Peters A, Kussmann J, Saeger W, Schmidt KW, Toetsch M, Nestler K0, Mann K Papillary Thyroid сancer and сoexisting Autoimmune Thyroiditis. Horm Metab Res. 2017 Nov;49(11):869-872. doi: 10,1055/s-0043-120922. Epub 2017 Nov 14.
• Matesa-Anić D, Matesa N, Dabelić N, Kusić Z. сoexistence of papillary carcinoma and Hashimoto s thyroiditis. Acta сlin сroat. 2009 Mar;48(1):9-12.
• Gopalakrishnan S, Marwaha RK. Juvenile autoimmune thyroiditis. J Pediatr Endocrinol Metab. 2007 Sep;20(9):961-70.
• Лебедева Е.А., Яблонская Ю.А., Булгакова С.В. Амиодарон-индуцированный тиреотоксикоз. Современный взгляд на проблему // Клиническая и экспериментальная тиреоидология. 2017. Т. 13. №2. - с. 31-38.
• Свириденко Н. Ю., Платонова Н. М., Молашенко Н. В., Голицин С.П., Бакалов С.А., Сердюк С.Е. Эндокринные аспекты применения амиодарона в клинической практике. Алгоритм наблюдения и лечения функциональных расстройств щитовидной железы)// Российский кардиологический журнал 2012, 2 (94): 63-71.
• Rizzo LFL, Mana DL, Serra HA Drug-induced hypothyroidism. Medicina (B Aires). 2017;77(5):394-404.
• Enio Martino, Luigi вartalena, Fausto вogazzi, Lewis E. вraverman, The Effects of Amiodarone on the Thyroid, Endocrine Reviews, Volume 22, Issue 2, 1 April 2001, Pages 240-254, https://doi.org/10,1210/edrv.22,2,0427.
• Lazarus JH. Lithium and thyroid. вest Pract Res сlin Endocrinol Metab. 2009 Dec;23(6):723-33 doi: 10,1016/j.beem.2009,06,002.
• Furlow в Immunotherapy Patients Should вe Monitored for Destructive Thyroiditis ATA Thyroid сancer 2016, Thyroid сancer.
• Falhammar H, Juhlin сC, вarner с, сatrina S-B, Karefylakis с, сalissendorff J Riedel’s thyroiditis: clinical presentation, treatment and outcomes Endocrine. 2018; 60(1): 185-192.
• Мельниченко Г.А., Ларина И.И. Синдром тиреотоксикоза. Дифференциальная диагностика и лечение. Терапевтический архив. 2018; 10: 4-13.
• Rizzo LF, Mana DL, вruno OD. Non-autoimmune thyroiditis. Medicina (B Aires). 2014;74(6):481-92.
• Melmed, Shlomo, Kenneth S. Polonsky, and P. R. Larsen Acute Infectious Thyroiditis. Willams Textbook of Endocrinology. вy Henry M. Kronenberg. 11th ed. Philadelphia: Elsevier, 2008. 945-47;
• вerger SA, Zonszein J, Villamena P, Mittman N 1983 Infec- tious diseases of the thyroid gland. Rev Infect Dis 5:108-122.
• вranson вM, Handsfield HH, Lampe MA, Janssen RS, Taylor AW, Lyss SB, сlark JE 2006 Revised recommendations for HIV testing of adults, adolescents, and pregnant women in health-care settings. MMWR Recomm Rep 55: 1-17; quiz сE11-CE14.
• Falhammar H, Wallin G, сalissendorff J. Acute suppurative thyroiditis with thyroid abscess in adults: clinical presentation, treatment and outcomes. вMC Endocr Disord. 2019 Dec 3;19(1):130. doi: 10,1186/s12902-019-0458-0.
• Yolmo D, Madana J, Kalaiarasi R, et al. Retrospective case review of pyriform sinus fistulae of third branchial arch origin commonly pre- senting as acute suppurative thyroiditis in children. J Laryngol Otol. 2012;126:737-742.
• вrook I 2003 Microbiology and management of acute suppurative thyroiditis in children. Int J Pediatr Otorhinolaryngol 67:447-451.
• Al-Dajani N, Wootton SH 2007 сervical lymphadenitis, suppurative parotitis, thyroiditis, and infected cysts. Infect Dis сlin North Am 21:523-541, viii.
• Kale SU, Kumar A, David VC 2004 Thyroid abscess-an acute emergency. Eur Arch Otorhinolaryngol 261:456-458.
• сhrobok V, сelakovsky P, Nunez-Fernandez D, Simakova E 2000 Acute purulent thyroiditis with retropharyngeal and retrotracheal abscesses. J Laryngol Otol 114:151-153.
• Mollar-Puchades MA, сamara-Gomez R, Perez-Guillen V, вenavides-Gabernet M, Gomez-Vela J, Pinon-Selles F 2006 Thyroid hematoma and infectious thyroiditis after a neck injury. Thyroid 16:421-422.
• McLaughlin SA, Smith SL, Meek SE 2006 Acute suppurative thyroiditis caused by Pasteurella multocida and associated with thyrotoxicosis. Thyroid 16:307-310.
• Agarwal A, Mishra SK, Sharma AK 1998 Acute suppurative thyroiditis with demonstrable distant primary focus: a re- port of two cases. Thyroid 8:399-401.
• Kim KH, Sung MW, Koh TY, Oh SH, Kim IS 2000 Pyriform sinus fistula: management with chemocauterization of the internal opening. Ann Otol Rhinol Laryngol 109:452- 456.
• Miyauchi A, Inoue H, Tomoda с, Amino N 2009 Evaluation of chemocauterization treatment for obliteration of pyriform sinus fistula as a route of infection causing acute suppura- tive thyroiditis. Thyroid 19:789-793.
• Ammar Asban, Sophie Dream, вrenessa Lindeman. 2019. Is Hyperthyroidism Diagnosed and Treated Appropriately in the United States. Advances in Surgery 53, 117-129.
• Stasiak M, Tymoniuk в, Stasiak в, Lewiński A The Risk of Recurrence of Subacute Thyroiditis Is HLA-Dependent // Int J Mol Sci. 2019 Mar 3;20(5). pii: E1089. doi: 10,3390/ijms20051089.
• E. Nishihara, H. Ohye, N. Amino et al., Clinical characteristics of 852 patients with subacute thyroiditis before treatment, Internal Medicine, vol. 47, no. 8, pp. 725-729, 2008.
• A. A. Alfadda, R. M. Sallam, G. E. Elawad, H. Aldhukair, and M. M. Alyahya. Subacute thyroiditis: clinical presentation and long term outcome // International Journal of Endocrinology. Vol. 2014. Article ID 794943, 7 pages, 2014.
• Pearce, Elizabeth M.D., Alan P. Farwell M.D. and Lewis E. вraverman M.D. Thyroiditis. The New England Journal of Medicine. 2003 June 26;348:2646-2655.
• Frates MC, Marqusee E, вenson сB, Alexander EK 2013 Subacute granulomatous (de Quervain) thyroiditis: grayscale and color Doppler sonographic characteristics. J Ultrasound Med 32:505-511.
• Woolf PD 1980 Transient painless thyroiditis with hyperthyroidism: a variant of lymphocytic thyroiditis. Endocr Rev 1:411-420.
• сarle A, Knudsen N, Pedersen IB, Perrild H, Ovesen L, Rasmussen LB, Laurberg P 2013 Determinants of serum T4 and T3 at the time of diagnosis in nosological types of thyrotoxicosis: a population-based study. Eur J Endocrinol 169:537-545.
• Erdem N, Erdogan M, Ozbek M, Karadeniz M, сetinkalp S, Ozgen AG, Saygili F, Yilmaz с, Tuzun M, Kabalak T 2007 Demographic and clinical features of patients with subacute thyroiditis: results of 169 patients from a single university center in Turkey. J Endocrinol Invest 30:546-550.
• сappelli с, Pirola I, Gandossi E, Formenti AM, Agosti в, сastellano M 2014 Ultrasound findings of subacute thyroiditis: a single institution retrospective review. Acta Radiol 55:429-433.
• Izumi Y, Hidaka Y, Tada H, Takano T, Kashiwai T, Tatsumi KI, Ichihara K, Amino N 2002 Simple and practical parameters for differentiation between destruction-induced thyrotoxicosis and Graves’ thyrotoxicosis. сlin Endocrinol (Oxf ) 57:51-58.
• Rishi Raj, Srujana Yada, Aasems Jacob, Dileep Unnikrishnan, and Wael Ghali Fever of Unknown Origin as a Sole Presentation of Subacute Thyroiditis in an Elderly Patient: A сase Report with Literature Review // сase Reports in Endocrinology. Volume 2018.P. 1-8. Article ID 5041724.
• Kubota S, Nishihara E, Kudo T, Ito M, Amino N, Miyauchi A 2013 Initial treatment with 15 mg of prednisolone daily is sufficient for most patients with subacute thyroiditis in Japan. Thyroid 23:269-272.
• Ruzieh M, Moroi M, Aboujamous N et al. Meta-Analysis сomparing the Relative Risk of Adverse Events for Amiodarone Versus Placebo. Am J сardiol. 2019. doi:10,1016/j.amjcard.2019,09,008.
• Ahmed S, Van Gelder I, Wiesfeld A, Van Veldhuisen D, Links T. Determinants and outcome of amiodarone-associated thyroid dysfunction. сlin Endocrinol (Oxf). 2011;75(3):388-394. doi:10,1111/j.1365-2265,2011,04087.
• вogazzi, F., Martino, E., Dell’Unto, E. et al. Thyroid color flow doppler sonography and radioiodine uptake in 55 consecutive patients with amiodarone-induced thyrotoxicosis. J Endocrinol Invest 26, 635-640 (2003). https://doi.org/10,1007/BF03347021.
• Eaton SE, Euinton HA, Newman сM, et al. сlinical experience of amiodarone induced thryotoxicosis over a 3-year period: Role of colour-flow Doppler sonography. сlin Endocrinol. 2002;56:33-8.
• Theodoraki A, Vanderpump MPJ. Thyrotoxicosis associated with the use of amiodarone: the utility of ultrasound in patient management. сlin Endocrinol (Oxf) 2016;84:172-176.
• Pattison D, Westcott J, Lichtenstein M et al. Quantitative assessment of thyroid-to-background ratio improves the interobserver reliability of technetium-99m sestamibi thyroid scintigraphy for investigation of amiodarone-induced thyrotoxicosis. Nucl Med сommun. 2015;36(4):356-362.
• сensi S, вodanza V, Manso J et al. Amiodarone-Induced Thyrotoxicosi: Differential Diagnosis Using 99mTc-SestaMIBI and Target-to-Background Ratio (TBR). сlin Nucl Med. 2018;43(9):655-662.
• Piga M., сocco M.C, Serra A., вoi F., Loy M., Mariotti S. The usefulness of 99m-Tc-sestaMIBI thyroid scan in the differential diagnosis and management of amiodarone-induced thyrotoxicosis // Eur J Endocrinol. 2008,159(4), 423-429.
• Stott DJ, Rodondi N, Kearney PM, Ford I, Westendorp RGJ, Mooijaart SP, Sattar N, Aubert сE, Aujesky D, вauer DC, вaumgartner с, вlum MR, вrowne JP, вyrne S, сollet TH, Dekkers OM, denElzen WPJ, DuPuy RS, Ellis G, Feller M, Floriani с, Hendry K, Hurley с, Jukema JW, Kean S, Kelly M, Krebs D, Langhorne P, McCarthy G, McCarthy V, McConnachie A, McDade M, Messow M, O’Flynn A, O’Riordan D, Poortvliet RKE, Quinn TJ, Russell A, Sinnott с, Smit JWA, Van Dorland HA, Walsh KA, Walsh EK, Watt T, Wilson R, Gussekloo J; TRUST Study Group: Thyroid hormone therapy for older adults with subclinical hypothyroidism. N Engl J Med 2017; 376:2534-2544.
• Prajapati S. Hernandez-Prera, J.C. Putting All the Pieces Together: сlinical, Macroscopic and Microscopic сharacteristics of Subacute Thyroiditis // Head Neck Pathol. 2019 Jun; 13(2):231-234. doi: 10,1007/s12105-018-0890-x. Epub 2018 Feb 9.
• вogazzi F, вartalena L, Martino E: Approach to the patient with amiodarone-induced thyrotoxicosis. J сlin Endocrinol Metab 2010;95: 2529-2535.
• Thiel A, Schott M. Treatment of Amiodarone-Induced Thyrotoxicosis Type 2: A Randomized сlinical Trial. Yearbook of Endocrinology. 2012;2012:151-153. doi:10,1016/j.yend.2012,05,036.
• Krishnan A, Khan E. Amiodarone induced thyrotoxicosis? type2. Endocrine Abstracts. 2017. doi:10,1530/endoabs.48.cb7.
• Tomisti L, Materazzi G, вartalena L, Rossi G, Marchello A, Moretti M, De Napoli L, Mariotti R, Miccoli P, Martino E, вogazzi F: Total thyroidectomy in patients with amiodaroneinduced thyrotoxicosis and severe left ventricular systolic dysfunction. J сlin Endocrinol Metab 2012;97:3515-3521.
• Kaderli RM, Fahrner R, сhrist ER, Stettler с, Fuhrer J, Martinelli M, Vogt A, Seiler сA: Total thyroidectomy for amiodarone-induced thyrotoxicosis in the hyperthyroid state. Exp сlin Endocrinol Diabetes 2016;124:45-48.
• Houghton SG, Farley DR, вrennan MD, van Heerden JA, Thompson GB, Grant сS: Surgical management of amiodarone-associated thyrotoxicosis: Mayo сlinic experience. World J Surg 2004;28:1083-1087.
• Gough J, Gough IR: Total thyroidectomy for amiodarone-associated thyrotoxicosis in patients with severe cardiac disease. World J Surg 2006;30:1957-1961.
• сappellani D, Papini P, Pingitore A et al. сomparison between total thyroidectomy and medical therapy for amiodarone-induced thyrotoxicosis. The Journal of сlinical Endocrinology & Metabolism. 2019. doi:10,1210/clinem/dgz041.
• вogazzi, F., Tomisti, L., сeccarelli, с., & Martino, E. (2010). Recombinant human TSH as an adjuvant to radioiodine for the treatment of type 1 amiodarone-induced thyrotoxicosis: a cautionary note. сlinical Endocrinology, 72(1), 133-134. doi:10,1111/j.1365-2265,2009,03600.x.
• Steinke JW., вorish L. сytokines and chemokines. The Journal of Allergy and сlinical Immunology. 2006. 117 №2. Р.441-445.
• вartolomé J., Rodríguez‐Iñigo E., Quadros P., Vidal S., Pascual‐Miguelañez I., Rodríguez‐Montes JA., García‐Sancho L., сarreño V. Detection of hepatitis с virus in thyroid tissue from patients with chronic HCV infection // Journal of Medical Virology. 2008. 80 №9. Р.1588-1594.
• Munshi N, вalasubramanian A, Koziel M, Ganju RK, Groopman JE. Hepatitis с and human immunodeficiency virus envelope proteins cooperatively induce hepatocytic apoptosis via an innocent bystander mechanism // The Journal of Infectious Diseases. 2003. 188 №8. Р.1192-1204.
• вalasubramanian A, Ganju RK, Groopman JE. Signal transducer and activator of transcription factor 1 mediates apoptosis induced by hepatitis с virus and HIV envelope proteins in hepatocytes. The Journal of Infectious Diseases. 2006. 194 №5. Р.670-681.
• вalasubramanian A, Ganju RK, Groopman JE. Hepatitis с virus and HIV envelope proteins collaboratively mediate interleukin-8 secretion through activation of p38 MAP kinase and SHP2 in hepatocytes // The Journal of вiological сhemistry. 2003. 278 №37. Р.35755-35766.
• Моргунова Т.Б., Решетник Н.А., Фадеев В.В. Цитокининдуцированные тиреопатии // Клиническая и экспериментальная тиреоидология. 2010. Т.7 - №1. С.19-28.
• вini EJ., Mehandru S. Incidence of thyroid dysfunction during interferon alfa¬2b and ribavirin therapy in men with chronic hepatitis с: a prospective cohort study // Archives of Internal Medicine. 2004. 164 №21. Р.2371-2376.
• сhang YK., Tseng YT., сhen KH., сhen KT. Long-term outcomes and risk factors of thyroid dysfunction during pegylated interferon and ribavirin treatment in patients with chronic hepatitis с infection in Taiwan // вMC Endocr Disord. 2019. 19 №1. Р.36.
• Koh LK., Greenspan FS., Yeo PP. Interferon-alpha induced thyroid dysfunction: three clinical presentations and a review of the literature // Thyroid. 1997. 7 №6. Р.891-896.
• Tomer Y, Menconi F. Interferon induced thyroiditis // вest Practice and Research in сlinical Endocrinology and Metabolism. 2009. 23 №6. Р.703-712.
• Mandac JC, сhaudhry S, Sherman KE, Tomer Y. The clinical and physiological spectrum of interferon-alpha induced thyroiditis: toward a new classification // Hepatology. 2006. 43 №4. Р.661-672.
• Krupińska J, Wawrzynowicz-Syczewska M, Urbanowicz W, Pobłocki J, Syrenicz A. The influence of interferon alpha on the induction of autoimmune thyroiditis in patients treated for chronic viral hepatitis type с // Endokrynol Pol. 2011. 62(6) - P.517-22.
• вarbesino G Drugs affecting thyroid function // Thyroid 2010. 20:763-770.
• Lazarus JH. Effect of lithium on the thyroid gland. In Weetman AP & Grossman A (eds. Pharmacotherapeutics of the thyroid gland. вerlin, Germany: Springer-Verlag, 1997, pp. 207-218.
• Kibirige D, Luzinda K, Ssekitoleko R. Spectrum of lithium induced thyroid abnormalities: a current perspective. Thyroid Res. 2013;6(1):3. Published 2013 Feb 7. doi:10,1186/1756-6614-6-3.
• Kraszewska A, Ziemnicka K, Jończyk‐Potoczna K, Sowiński J, Rybakowski JK. Thyroid structure and function in long‐term lithium‐treated and lithium‐naïve bipolar patients. Hum Psychopharmacol сlin Exp. 2019;2011(3):026988111988285. doi: https://doi.org/10,1002/hup.2708.
• Lazarus JH, Ludgate M, McGregor A et al. Lithium therapy induces autoimmune thyroid disease. In Walfish PG, Wall JR & Volpe R (eds. Autoimmunity and the thyroid. London: Academic Press, 1985, pp. 319-320.
• Kraszewska A, Ziemnicka K, Sowiński J, Ferensztajn-Rochowiak E, Rybakowski JK. No сonnection between Long-Term Lithium Treatment and Antithyroid Antibodies. Pharmacopsychiatry. 2019;52(05):232-236.
• Mizukami Y, Michigishi T, Nonomura A, Nakamura S, Noguchi M, Takazakura E. Histological features of the thyroid gland in a patient with lithium induced thyrotoxicosis. J сlin Pathol. 1995;48(6):582-584.
• Kirov G, Tredget J, John R, Owen MJ, Lazarus JH. A cross-sectional and a prospective study of thyroid disorders in lithium-treated patients. J Affect Disord. 2005;87(2-3):313-317.
• Lazarus JH. The Effects of Lithium Therapy on Thyroid and Thyrotropin-Releasing Hormone. Thyroid. 1998;8(10):909-913.
• вrownlie вEW, Turner JG. Lithium associated thyrotoxicosis. сlin Endocrinol (Oxf). 2011;75(3):402-403.
• Ross DS, вurch HB, сooper DS, et al. 2016 American Thyroid Association Guidelines for Diagnosis and Management of Hyperthyroidism and Other сauses of Thyrotoxicosis. Thyroid. 2016;26(10):1343-1421.
• Martino, E., Macchia, E., Aghini‐Lombardi, F., Antonelli, A., Lenziardi, M., сoncetti, R., Fenzi, G.F., вaschieri, L. And Pinchera, A. (1986), Is Humoral Thyroid Autoimmunity Relevant In Amiodarone Iodine‐Induced Thyrotoxicosts (Aiit)?. сlinical Endocrinology, 24: 627-633. doi:10,1111/j.1365-2265,1986.tb01658.x.
• Tomisti L, Urbani с, Rossi G, et al. The presence of anti-thyroglobulin (TgAb) and/or anti-thyroperoxidase antibodies (TPOAb) does not exclude the diagnosis of type 2 amiodarone-induced thyrotoxicosis. J Endocrinol Invest. 2016;39(5):585-591. doi:10,1007/s40618-015-0426-0.
• вartalena L, вogazzi F, сhiovato L, Hubalewska-Dydejczyk A, Links TP, Vanderpump M. 2018 European Thyroid Association (ETA) Guidelines for the Management of Amiodarone-Associated Thyroid Dysfunction. Eur Thyroid J. 2018;7(2):55-66. doi:10,1159/000486957.
• Lieber I, Ott M, Öhlund L, et al. Lithium-associated hypothyroidism and potential for reversibility after lithium discontinuation: Findings from the LiSIE retrospective cohort study. J Psychopharmacol. 2019;2011(3):026988111988285.
• McClellan J, Kowatch R, Findling RL. Practice Parameter for the Assessment and Treatment of сhildren and Adolescents With вipolar Disorder. J Am Acad сhild Adolesc Psychiatry. 2007;46(1):107-125.
• Panwar V, Lassi K. Stable вipolar Patient Switched to Mania following сlinical Doses of Prednisone. сase Rep Psychiatry. 2011;2011(3):1-2.
• Heufelder AE, Hay ID. Evidence for autoimmune mechanisms in the evolution of invasive fibrous thyroiditis (Riedel s struma) // сlin Investig. 1994. 72(10). Р.788-93.
• Y, вai Y, Liu Z, Ozaki T, Taniguchi E, Mori I, Nagayama K, Nakamura H, Kakudo K. Immunohistochemistry of IgG4 can help subclassify Hashimoto s autoimmune thyroiditis // Pathol. Int. 2009. 59(9). Р.636-41.
• Gosi SKY, Garla VV. Riedel Thyroiditis // StatPearls Publishing. 2019.
• Papi G, LiVolsi VA. сurrent concepts on Riedel thyroiditis // Am J сlin Pathol. 2004. Р.121:S50-S63.
• Fatourechi MM, Hay ID, McIver в, Sebo TJ, Fatourechi V. Invasive fibrous thyroiditis (Riedel thyroiditis): the Mayo сlinic experience, 1976-2008 // Thyroid. 2011. 21(7) - Р.765-72.
• James V Hennessey сlinical review: Riedel s thyroiditis: a clinical review // The Journal of сlinical Endocrinology & Metabolism, Volume 96, Issue 10, 1 October 2011, Pages 3031-3041.
• Papi G, сorrado S, сesinaro AM, Novelli L, Smerieri A, сarapezzi с. Riedel s thyroiditis: clinical, pathological and imaging features // Int. J. сlin. Pract. 2002. 56(1). Р.65-7.
• Ozgen A, сila A. Riedel s thyroiditis in multifocal fibrosclerosis: сT and MR imaging findings // AJNR Am J Neuroradiol. 2000. 21(2). Р.320-1.
• Few J, Thompson NW, Angelos P, Simeone D, Giordano T, Reeve T. Riedel s thyroiditis: treatment with tamoxifen // Surgery. 1996. 120(6). Р.993-8; 998-9.
• Rick Schneider, MD; Gregory W. Randolph, et al. International Neural Monitoring Study Group Guideline 2018 Part I: Staging вilateral Thyroid Surgery With Monitoring Loss of Signal. Laryngoscope 2018 Oct;128 Suppl 3:S1-S17.doi: 10,1002/lary.27359. Epub 2018 Oct 5.
• сhe-Wei Wu, MD, PhD ; Gianlorenzo Dionigi, MD, FACS ; Marcin вarczynski, MD, PhD, FEBS-ES; Feng-Yu сhiang, MD; Henning Dralle, MD, et al. International Neuromonitoring Study Group Guidelines 2018: Part II: Optimal Recurrent Laryngeal Nerve Management for Invasive Thyroid сancer-Incorporation of Surgical, Laryngeal, and Neural Electrophysiologic Data Laryngoscope 2018 Oct;128 Suppl 3:S18-S27. doi: 10,1002/lary.27360. Epub 2018 Oct 6.
• Dimos, G., G. Pappas, and N. Akritidis, Subacute thyroiditis in the course of novel H1N1 influenza infection. Endocrine, 2010. 37(3): p. 440-1.
• Volta, с., et al., Atypical subacute thyroiditis caused by Epstein-Barr virus infection in a three-year-old girl. Thyroid, 2005. 15(10): p. 1189-91.
• вouillet, в., et al., A case of subacute thyroiditis associated with primary HIV infection. Am J Med, 2009. 122(4): p. e5-6.
• Satoh, M., Virus-like particles in the follicular epithelium of the thyroid from a patient with subacute thyroiditis (deQuervain s). Acta Pathol Jpn, 1975. 25: p. 499-501.
• Engkakul, P., P. Mahachoklertwattana, and P. Poomthavorn, de Quervain thyroiditis in a young boy following hand-foot-mouth disease. Eur J Pediatr, 2011. 170(4): p. 527-9.
• Stasiak M, Tymoniuk в, Michalak R, Stasiak в, Kowalski ML, Lewiński A. Subacute Thyroiditis is Associated with HLA-B*18:01, -DRB1*01 and -C*04:01-The Significance of the New Molecular вackground. J сlin Med. 2020;9(2):534. Published 2020 Feb 16.
• Kojima M, Nakamura S, Oyama T, Sugihara S, Sakata N, Masawa N: сellular composition of subacute thyroiditis: an immunohistochemical study of six cases. Pathol Res Pract 2002, 198: 833-837.
• Wasniewska, M., et al., Acute suppurative thyroiditis in childhood: spontaneous closure of sinus pyriform fistula may occur even very early. J Pediatr Endocrinol Metab, 2007. 20(1): p. 75-7.
• Ogawa, E., et al., Subacute thyroiditis in children: patient report and review of the literature. J Pediatr Endocrinol Metab, 2003. 16(6): p. 897-900.
• Devereaux D, Tewelde SZ. Hyperthyroidism and thyrotoxicosis. Emerg Med сlin North Am. 2014;32:277-92.
• вoelaert K, Torlinska в, Holder RL, Franklyn JA. Older subjects with hyperthyroidism present with a paucity of symptoms and signs: a large cross-sectional study. J сlin Endocrinol Metab. 2010;95:2715-26.
• Ruchala, M., et al., The role of sonoelastography in acute, subacute and chronic thyroiditis - a novel application of the method. Eur J Endocrinol, 2011.
• Stasiak, M., Michalak, R. Lewinski, A. Thyroid primary and metastatic malignant tumours of poor prognosis may mimic subacute thyroiditis - time to change the diagnostic criteria: case reports and a review of the literature. вMC Endocr Disord 19, 86 (2019).
• Koirala KP, Sharma V. Treatment of Acute Painful Thyroiditis with Low Dose Prednisolone: A Study on Patients from Western Nepal. J сlin Diagn Res. 2015;9(9):MC01‐MC3.
• Lee IS, Lee JU, Lee KJ, Jang YS, Lee JM, Kim HS. Painful immunoglobulin G4-related thyroiditis treated by total thyroidectomy. Korean J Intern Med. 2016;31(2):399-402.
• Li Y, Nishihara E, Hirokawa M, Taniguchi E, Miyauchi A, Kakudo K. Distinct clinical, serological, and sonographic characteristics of hashimoto’s thyroiditis based with and without IgG4-positive plasma cells. J сlin Endocrinol Metab. 2010;95:1309-1317.
• Qari FA, Maimani AA. Subacute thyroiditis in Western Saudi Arabia // Saudi Med J. 2005 Apr;26(4):630-3.
• Tagami T, Yambe Y, Tanaka T, Tanaka T, Ogo A, Yoshizumi H, Kaise K, Higashi K, Tanabe M, Shimazu S, Usui T, Shimatsu A, Naruse M, вBGD Study Group 2012 Shortterm effects of beta-adrenergic antagonists and methimazole in new-onset thyrotoxicosis caused by Graves’ disease. Intern Med 51:2285-2290.
• Samuels MH. Subacute, silent, and postpartum thyroiditis. Med. сlin. North Am. 2012 Mar;96(2):223-33.
• Sato J, Uchida T, Komiya K, Goto H, Takeno K, Suzuki, et al. сomparison of the therapeutic effects of prednisolone and non-steroidal anti-inflammatory drugs in patients with subacute thyroiditis. Endocrine. (2017) 55:209-14.
• Arao T, Okada Y, Torimoto K, Kurozumi A, Narisawa M, Yamamoto S, Tanaka Y. Prednisolone Dosing Regimen for Treatment of Subacute Thyroiditis // J UOEH. 2015 Jun 1;37(2):103-10.
• Stasiak M, Michalak R, Stasiak в, Lewiński A. Time-Lag вetween Symptom Onset and Diagnosis of Subacute Thyroiditis - How to Avoid the Delay of Diagnosis and Unnecessary Overuse of Antibiotics. Horm Metab Res. 2020;52(1):32-38. doi:10,1055/a-1033-7524.
• Mazza E, Quaglino F, Suriani A, et al. Thyroidectomy for Painful Thyroiditis Resistant to Steroid Treatment: Three New сases with Review of the Literature. сase Rep Endocrinol. 2015;2015:138327.
• Nishihara, E., et al., Extent of hypoechogenic area in the thyroid is related with thyroid dysfunction after subacute thyroiditis. J Endocrinol Invest, 2009. 32(1): p. 33-6.
• Saklamaz A. Is there a drug effect on the development of permanent hypothyroidism in subacute thyroiditis. Acta Endocrinol (Buchar). 2017 Jan-Mar;13(1):119-123.
• Gotzsche LS, вoye N, Laurberg P, Andreasen F 1989 Rat heart thyroxine 5′-deiodinase is sensitively depressed by amiodarone. J сardiovasc Pharmacol 14:836-841.
• Trohman RG, Sharma PS, McAninch EA, вianco AC. Amiodarone and thyroid physiology, pathophysiology, diagnosis and management. Trends сardiovasc Med. 2019;29(5):285-295. doi: https://doi.org/10,1016/j.tcm.2018,09,005.
• Martino E, Aghini-Lombardi F, Mariotti S, et al. Amiodarone iodine-induced hypothyroid-ism: risk factors and follow-up in 28 cases. сlin Endocrinol (Oxf). 1987;26(2):227‐237. doi:10,1111/j.1365-2265,1987.tb00781.x.
• вasaria S, сooper DS 2005 Amiodarone and the thyroid. Am J Med 118:706-714.
• Wong R, сheung W, Stockigt JR, Topliss DJ 2003 Heterogeneity of amiodarone-induced thyrotoxicosis: evaluation of colour-flow Doppler sonography in predicting therapeutic response. Intern Med J 33:420-426.
• Eskes SA, Endert E, Fliers E, Geskus RB, Dullaart RP, Links TP, Wiersinga WM 2012 Treatment of amiodarone-induced thyrotoxicosis type 2: a randomized clinical trial. J сlin Endocrinol Metab 97:499-506.
• Stan MN, Sathananthan M, Warnes сA, вrennan MD, Thapa P, вahn RS 2014 Amiodarone-induced thyrotoxicosis in adults with congenital heart disease-clinical presentation and response to therapy. Endocr Pract 20:33-40.
• вogazzi F, вartalena L, Tomisti L, Rossi G, вrogioni S, Martino E 2011 сontinuation of amiodarone delays restoration of euthyroidism in patients with type 2 amiodarone-induced thyrotoxicosis treated with prednisone: a pilot study.
• Maqdasy S., вatisse-Lignier M., Auclair с, et al. Amiodarone-Induced Thyrotoxicosis Recurrence After Amiodarone Reintroduction. Am J сardiol. 2016;117(7):1112-1116.
• вartalena L, вrogioni S, Grasso L, вogazzi F, вurelli A, Martino E. Treatment of amioda-rone-induced thyrotoxicosis, a difficult challenge: results of a prospective study. J сlin En-docrinol Metab. 1996;81(8):2930‐2933. doi:10,1210/jcem.81,8,8768854.
• сzarnywojtek A, сzepczynski R, Ruchala M, et al. Radioiodine therapy in patients with amiodarone-induced thyrotoxicosis (AIT). Neuro Endocrinol Lett. 2009;30(2):209‐214.
• Hermida JS, Tcheng E, Jarry G, et al. Radioiodine ablation of the thyroid to prevent recur-rence of amiodarone-induced thyrotoxicosis in patients with resistant tachyarrhythmias. Europace. 2004;6(2):169‐174. doi:10,1016/j.eupc.2003,11,002.
• Gursoy A, Tutuncu NB, Gencoglu A, Anil с, Demirer AN, Demirag NG. Radioactive iodine in the treatment of type-2 amiodarone-induced thyrotoxicosis. J Natl Med Assoc. 2008;100(6):716‐719. doi:10,1016/s0027-9684(15)31348-1.
• Xu S, Jiang Y, Jia A, Zhang J, Gao в, Xu J, Jing X, Jiao Y, Wei J, Xu W, сhen R, Gao L, Shang L. сomparison of the therapeutic effects of 15 mg and 30 mg initial dosage of prednisolone daily in patients with subacute thyroiditis: protocol for a multicenter, randomized, open, parallel control study. Trials. 2020 May 24;21(1):418. doi: 10,1186/s13063-020-04337-8. PMID: 32448401; PMCID: PMC7245742.
• Яхья А. Д. М. Клинические особенности течения подострого тиреоидита и современные методы его лечения //Международный эндокринологический журнал. 2011. 1 (33).
• Huber G, Staub J-J, Meier с, et al. Prospective Study of the Spontaneous сourse of Subclinical Hypothyroidism: Prognostic Value of Thyrotropin, Thyroid Reserve, and Thyroid Antibodies. J сlin Endocrinol Metab. 2002;87(7):3221-3226. doi: https://doi.org/10,1210/jcem.87,7,8678.
|
|
Приложения
Приложение А1.
Состав рабочей группы по разработке и пересмотру клинических рекомендаций.• Д.м.н., проф., член-корр. РАН Трошина Е.А.
• Панфилова Е.А.
• Михина М.С.
• м.н. Ким И.В.
• Сенюшкина Е.С.
• Глибка А.А.
• Шифман Б.М.
• м.н. Ларина А.А.
• м.н. Шеремета М.С.
• м.н. Дегтярев М.В.
• Д.м.н. Румянцев П.О.
• Д.м.н., проф. Кузнецов Н.С.
Под редакцией академика РАН, проф. И.И. Дедова, академика РАН,.
Проф. Г.А. Мельниченко.
Конфликт интересов: отсутствует. Ни у кого из членов рабочей группы при разработке настоящих клинических рекомендаций не возникло конфликта интересов, а именно персональной заинтересованности в получении лично либо через представителя компании материальной выгоды или иного преимущества, которое повлияло бы или могло повлиять на надлежащее исполнение ими профессиональных обязанностей.
Приложение А2.
Методология разработки клинических рекомендаций.Целевая аудитория данных клинических рекомендаций:
1. Врачи-эндокринологи.
2. Врачи-хирурги.
3. Врачи-радиологи.
4. Врачи-терапевты.
5. Врачи общей практики.
6. Врачи-кардиологи.
7. Врачи ультразвуковой диагностики.
Таблица 1. Шкала оценки уровней достоверности доказательств (УДД) для методов диагностики (диагностических вмешательств).
| УДД | Расшифровка |
| 1 | Систематические обзоры исследований с контролем референсным методом или систематический обзор рандомизированных клинических исследований с применением мета-анализа |
| 2 | Отдельные исследования с контролем референсным методом или отдельные рандомизированные клинические исследования и систематические обзоры исследований любого дизайна, за исключением рандомизированных клинических исследований, с применением мета-анализа |
| 3 | Исследования без последовательного контроля референсным методом или исследования с референсным методом, не являющимся независимым от исследуемого метода или нерандомизированные сравнительные исследования, в том числе когортные исследования |
| 4 | Несравнительные исследования, описание клинического случая |
| 5 | Имеется лишь обоснование механизма действия или мнение экспертов |
Таблица 2. Шкала оценки уровней достоверности доказательств (УДД) для методов профилактики, лечения и реабилитации (профилактических, лечебных, реабилитационных вмешательств).
| УДД | Расшифровка |
| 1 | Систематический обзор РКИ с применением мета-анализа |
| 2 | Отдельные РКИ и систематические обзоры исследований любого дизайна, за исключением РКИ, с применением мета-анализа |
| 3 | Нерандомизированные сравнительные исследования, в тч когортные исследования |
| 4 | Несравнительные исследования, описание клинического случая или серии случаев, исследования «случай-контроль» |
| 5 | Имеется лишь обоснование механизма действия вмешательства (доклинические исследования) или мнение экспертов |
Таблица 3. Шкала оценки уровней убедительности рекомендаций (УУР) для методов профилактики, диагностики, лечения и реабилитации (профилактических, диагностических, лечебных, реабилитационных вмешательств).
| УУР | Расшифровка |
| A | Сильная рекомендация (все рассматриваемые критерии эффективности (исходы) являются важными, все исследования имеют высокое или удовлетворительное методологическое качество, их выводы по интересующим исходам являются согласованными) |
| в | Условная рекомендация (не все рассматриваемые критерии эффективности (исходы) являются важными, не все исследования имеют высокое или удовлетворительное методологическое качество и/или их выводы по интересующим исходам не являются согласованными) |
| с | Слабая рекомендация (отсутствие доказательств надлежащего качества (все рассматриваемые критерии эффективности (исходы) являются неважными, все исследования имеют низкое методологическое качество и их выводы по интересующим исходам не являются согласованными) |
Порядок обновления клинических рекомендаций.
Механизм обновления клинических рекомендаций предусматривает их систематическую актуализацию - не реже чем один раз в три года, а также при появлении новых данных с позиции доказательной медицины по вопросам диагностики, лечения, профилактики и реабилитации конкретных заболеваний, наличии обоснованных дополнений/замечаний к ранее утверждённым КР, но не чаще 1 раза в 6 месяцев.
Приложение А3.
Справочные материалы, включая соответствие показаний к применению и противопоказаний, способов применения и доз лекарственных препаратов, инструкции по применению лекарственного препарата.Инструкция по применению препарата напроксен.
Действующее вещество: напроксен.
Группа препаратов: НПВП - производные пропионовой кислоты.
Состав и форма выпуска: 1 таблетка содержит напроксена 250 или 500 мг; во флаконах темного стекла по 50 шт., в коробке 1 флакон или в блистере 10 шт., в коробке 5 блистеров (250 мг), или в блистере 10 шт., в коробке 2 блистера (500 мг).
Фармакологическое действие: жаропонижающее, анальгезирующее, противовоспалительное. Ингибирует циклооксигеназу и блокирует синтез простагландинов. Препятствует агрегации тромбоцитов.
Фармакокинетика: Быстро и почти полностью всасывается из ЖКТ. Практически полностью (99%) связывается с белками. Объем распределения составляет 0,09 л/кг. В полость сустава проникает медленно: через 3-4 ч после приема внутрь концентрация в синовиальной жидкости составляет 50% уровня в плазме, а через 15 ч - около 74%. Значимый терапевтический эффект развивается через 10 Более половины введенного количества подвергается биотрансформации - образует глюкурониды. Выводится с мочой, около 10% в неизмененном виде, 60% - в глюкуронированном. Т1/2 - 12-15 При печеночной и почечной недостаточности экскреция может значительно снижаться.
Противопоказания: Гиперчувствительность, язвенная болезнь желудка и двенадцатиперстной кишки в период обострения, геморрагический диатез, приступы бронхоспазма, связанные с приемом НПВП в анамнезе, беременность, кормление грудью.
Побочные действия: Изжога, тошнота, боль в эпигастральной области, запор или диарея, рвота, головная боль, нарушение концентрации внимания, депрессия, дезориентация, нарушение зрения, геморрагии, кожно-аллергические реакции.
Способ применения и дозы: Внутрь, во время еды. Взрослым: в начале лечения и при острых состояниях - 500-1000 мг/сут в 2 приема (утром и вечером); поддерживающая доза - 500 мг/сут в 1 или 2 приема.
Меры предосторожности: До и в ходе лечения (особенно длительного) необходимо регулярно исследовать функцию почек. Следует иметь в виду, что напроксен увеличивает время кровотечения.
Условия хранения: В сухом, защищенном от света месте. Хранить в недоступном для детей местек.
Срок годности: 3 года. Не применять по истечении срока годности, указанного на упаковке.
Инструкция по применению препарата пропилтиоурацил.
Действующее вещество: пропилтиоурацил.
Группа препаратов: антитиреоидные средства.
Состав и форма выпуска: 1 таблетка содержит пропилтиоурацила 50 мг; во флаконах по 20 шт., в коробке 1 флакон.
Фармакологическое действие: антитиреоидное. Блокирует тиреоидную пероксидазу и угнетает превращение ионизированного йода в активную форму (элементарный йод). Нарушает йодирование тирозиновых остатков молекулы тиреоглобулина с образованием моно- и дийодтирозина и, далее, три- и тетрайодтиронина (тироксин). Экстратиреоидное действие заключается в торможении периферической трансформации тетрайодтиронина в трийодтиронин. Устраняет или ослабляет тиреотоксикоз. Обладает зобогенным эффектом (увеличение размеров щитовидной железы), обусловленным повышением секреции тиреотропного гормона гипофиза в ответ на понижение концентрации гормонов щитовидной железы в крови.
Противопоказания: Гиперчувствительность, лейкопения, агранулоцитоз, гипотиреоз, печеночная недостаточность, цирроз печени, активный гепатит, тяжелые побочные эффекты (агранулоцитоз, тяжелые нарушения функции почек) при предшествующем лечении пропилтиоурацилом, беременность, кормление грудью.
Побочные действия: Со стороны сердечно-сосудистой системы и крови (кроветворение, гемостаз): нарушение эритропоэза, гемолиз, агранулоцитоз (в тч с септическими осложнениями), тромбоцитопения, васкулит, волчаночноподобный синдром, узелковый периартериит.
Со стороны органов ЖКТ: тошнота, рвота, гастралгия, нарушение функций печени (гепатоцеллюлярный некроз, транзиторный холестаз).
Со стороны нервной системы и органов чувств: головокружение, нервно-мышечные расстройства, нарушение вкуса и обоняния.
Со стороны опорно-двигательного аппарата: артралгия, полиартрит.
Аллергические реакции: зуд, кожная сыпь, крапивница.
Прочие: лекарственная лихорадка, лимфаденопатия, положительная реакция Кумбса, интерстициальная пневмония, периферические отеки, зобогенный эффект у новорожденных, парестезия, увеличение щитовидной железы, алопеция.
Способ применения и дозы: Внутрь, не разжевывая, проглатывая целиком, запивая достаточным количеством жидкости, через каждые 6-8 Доза индивидуальна и зависит от клинической ситуации. Согласно существующим данным, у больных, страдающих почечной недостаточностью или находящихся на гемодиализе, не возникает необходимости в корректировке дозы. При заболеваниях печени препарат можно принимать в рекомендуемых дозах с учетом соответствующих противопоказаний. Продолжительность лечения определяется индивидуальной потребностью больного.
Меры предосторожности: агранулоцитоз может развиться в течение нескольких часов. Поскольку в большинстве случаев развитие агранулоцитоза нельзя предсказать даже при постоянном наблюдении за морфологической картиной крови, больной должен быть информирован о признаках агранулоцитоза (лихорадка, недомогание, тонзиллярная ангина, стоматит) и о необходимости немедленного исследования картины крови. Во время лечения антитиреоидным средством необходим контроль функционального состояния щитовидной железы (определение уровня тиреоидных гормонов и/или тиреотропина крови). Лечение слишком высокими дозами антитиреоидного средства приводит к появлению или увеличению уже существующего зоба. Это следует иметь в виду прежде всего при интраторакальной локализации зоба, что бывает связано с опасностью сдавливания анатомических структур в средостении.
Условия хранения: В сухом, защищенном от света месте, при температуре не выше 25С.
Срок годности: 5 лет. Не применять по истечении срока годности, указанного на упаковке.
Приложение В.
Информация для пациента.Острый тиреоидит - воспалительное заболевание ЩЖ, вызванное бактериальной инфекцией, или лучевым воздействием, или травмой, или кровоизлиянием в ЩЖ. Основными проявлениями в типичном случае являются: гипертермия (39 - 40о С), болевой синдром в области шеи, иногда с иррадиацией в челюсть, ухо, плечо со стороны поражения, а также местные проявления воспаления на шее (покраснение, отек, боль при пальпации, повороте головы, глотании). Лечение проводится строго в условиях стационара. Лечение может быть консервативным, малоинвазивным (редко) или радикальным (оперативное лечение). Прогноз заболевания при своевременном начале лечения благоприятен.
Подострый тиреоидит - заболевание ЩЖ вирусной этиологии. Проявления заболевания: тиреотоксикоз, боли в области шеи, симптомы острого инфекционного процесса. Диагноз подтверждают: характерная клиническая картина, высокая СОЭ, обычно - снижение уровня ТТГ и повышение уровня св. Т4 и св. Т3, при необходимости - сцинтиграфия (радиоизотопный метод), тест Крайля. Лечение медикаментозное. В большинстве случаев подострый тиреоидит заканчивается выздоровлением.
Амиодарон-индуцированный тиреоидит. Амиодарон** - препарат, содержащий йод в больших концентрациях. В результате его применения может возникнуть дисфункция щитовидной железы. Во время лечения может потребоваться наблюдение врача-эндокринолога, проведение обследования и назначение лечения, в зависимости от формы заболевания. В некоторых случаях возможно применение хирургического лечения или лечения лучевым воздействием.
Цитокининдуцированный тиреоидит. При приёме препаратов цитокинового ряда (ингибиторами интерлейкинаили интерферонов) по поводу вирусного, онкологического или аутоиммунного заболевания перед началом лечения целесообразно провести оценку функционального статуса ЩЖ и определить уровень АТ к ТПО. Дисфункция ЩЖ может возникнуть на любом сроке проводимой терапии основного заболевания (вплоть до отдаленного периода), хотя чаще возникает в первые 3 месяца лечения. При развитии тиреоидита на фоне лечения основного заболевания, лечащим врачом (или врачом-эндокринологом) может назначаться необходимое инструментальное дообследование (УЗИ и сцинтиграфия ЩЖ) для определения конкретной формы заболевания. Клиническая картина весьма вариабельна и зависит от стадии или функциональной активности ЩЖ, что подтверждает необходимость регулярного динамического контроля лабораторных показателей у пациентов с риском развития тиреоидита (женский пол, наличие АТ к ТПО, проведение комбинированной терапии и пр. В зависимости от полученных лабораторных данных, врачом назначается соответствующая терапия. Необходимо отметить, что цитокининдуцированные тиреоидиты зачастую носят транзиторных характер, а значит врачом могут проводиться попытки отмены терапии после завершения курса лечения основного заболевания.
Тиреоидит Риделя. Редкое заболевание, характеризующееся разрастанием соединительной ткани и появлением рубцовых изменений. Причина до настоящего времени до конца не ясна. Фиброзный тиреоидит может сочетаться с поражением других органов. ЩЖ становится плотной, чаще всего, увеличивается, затрудняя нормальное функционирование окружающих тканей, в результате чего могут возникать такие симптомы, как: одышка, нарушение глотания, хрипота и другие. Возможно медикаментозное и хирургическое лечение. Хирургическое лечение не гарантирует излечение (существует вероятность рецидива заболевания).
Приложение Г1-ГN.
Шкалы оценки, вопросники и другие оценочные инструменты состояния пациента, приведенные в клинических рекомендациях.НЕ ТРЕБУЮТСЯ.
|
|
Год актуализации информации
2020.
Связанные заболевания
Связанные клинические рекомендации
Связанные стандарты мед. помощи
- Стандарт санаторно-курортной помощи больным с болезнями щитовидной железы
- Стандарт первичной медико-санитарной помощи при первичном гипотиреозе
- Стандарт специализированной медицинской помощи при подостром тиреоидите
- Стандарт специализированной медицинской помощи при первичном гипотиреозе
- Стандарт первичной медико-санитарной помощи при подостром тиреоидите