МКБ-10 коды
|
|
Вступление
Кодирование по Международной статистической классификации болезней и проблем, связанных со здоровьем: H40.2.
Год утверждения (частота пересмотра): 2021.
Возрастная категория: Взрослые.
Пересмотр не позднее: 2023.
ID: 631.
Разработчик клинической рекомендации.
• Общероссийская общественная организация Ассоциация врачей-офтальмологов .
• Общероссийская общественная организация «Общество офтальмологов России».
• Межрегиональная общественная организация «Глаукомное общество».
Одобрено Научно-практическим Советом Минздрава РФ.
Год утверждения (частота пересмотра): 2021.
Возрастная категория: Взрослые.
Пересмотр не позднее: 2023.
ID: 631.
Разработчик клинической рекомендации.
• Общероссийская общественная организация Ассоциация врачей-офтальмологов .
• Общероссийская общественная организация «Общество офтальмологов России».
• Межрегиональная общественная организация «Глаукомное общество».
Одобрено Научно-практическим Советом Минздрава РФ.
|
|
Список сокращений
АГО - антиглаукомная операция.
БАБ - бета-адреноблокаторы.
ВВ - водянистая влага.
ВГД - внутриглазное давление.
ВГЖ - внутриглазная жидкость.
ГКС - ганглиозные клетки сетчатки.
ДЗН - диск зрительного нерва.
ЗГ - злокачественная глаукома.
ЗУГ - закрытоугольная глаукома.
ИКА - ингибиторы карбоангидразы.
ИТК - иридотрабекулярный контакт.
ЛГП - лазерная гониопластика.
ЛИ - лазерная иридотомия/иридэктомия.
ЛС - лекарственное средство.
МКБ 10 - международная классификация болезней 10-го пересмотра.
НРП - нейроретинальный поясок.
ОКТ - оптическая когерентная томография.
ОПЗГ - острый приступ закрытоугольной глаукомы.
ОСР - оптический срез роговицы.
ПЗ - поле зрения.
ПЗО - переднезадняя ось глаза.
ПЗУ - первичное закрытие угла.
ПЗУГ - первичная закрытоугольная глаукома.
ПК - передняя камера.
ППЗУ - подозрение на первичное закрытие угла.
ППС - периферические передние синехии.
ПОУГ - первичная открытоугольная глаукома.
РРР - расстояние «роговица - радужка».
САП - стандартная автоматизированная периметрия.
СНВС - слой нервных волокон сетчатки.
СТ - стекловидное тело.
ТЭ - трабекулэктомия.
УПК - угол передней камеры.
ФЭК - факоэмульсификация.
ЦТ - цилиарное тело.
ЦТР -толщина роговицы в центральной оптической зоне.
P0 - истинный уровень внутриглазного давления.
Pt - тонометрический уровень внутриглазного давления.
БАБ - бета-адреноблокаторы.
ВВ - водянистая влага.
ВГД - внутриглазное давление.
ВГЖ - внутриглазная жидкость.
ГКС - ганглиозные клетки сетчатки.
ДЗН - диск зрительного нерва.
ЗГ - злокачественная глаукома.
ЗУГ - закрытоугольная глаукома.
ИКА - ингибиторы карбоангидразы.
ИТК - иридотрабекулярный контакт.
ЛГП - лазерная гониопластика.
ЛИ - лазерная иридотомия/иридэктомия.
ЛС - лекарственное средство.
МКБ 10 - международная классификация болезней 10-го пересмотра.
НРП - нейроретинальный поясок.
ОКТ - оптическая когерентная томография.
ОПЗГ - острый приступ закрытоугольной глаукомы.
ОСР - оптический срез роговицы.
ПЗ - поле зрения.
ПЗО - переднезадняя ось глаза.
ПЗУ - первичное закрытие угла.
ПЗУГ - первичная закрытоугольная глаукома.
ПК - передняя камера.
ППЗУ - подозрение на первичное закрытие угла.
ППС - периферические передние синехии.
ПОУГ - первичная открытоугольная глаукома.
РРР - расстояние «роговица - радужка».
САП - стандартная автоматизированная периметрия.
СНВС - слой нервных волокон сетчатки.
СТ - стекловидное тело.
ТЭ - трабекулэктомия.
УПК - угол передней камеры.
ФЭК - факоэмульсификация.
ЦТ - цилиарное тело.
ЦТР -толщина роговицы в центральной оптической зоне.
P0 - истинный уровень внутриглазного давления.
Pt - тонометрический уровень внутриглазного давления.
Термины и определения
Биомикроскопия глаза. Это метод прижизненного визуального исследования оптических сред и тканей глаза, основанный на создании контраста между освещенными и неосвещенными участками, проводимый при помощи щелевой лампы и дополнительных диагностических линз (в частности, для биомикроскопии глазного дна).
Глаукомная оптическая нейропатия (ГОН). Это аксонопатия, при которой поражение зрительного пути обусловлено повреждением аксонов ганглиозных клеток сетчатки в месте выхода их из глазного яблока в диске зрительного нерва (ДЗН).
Внутриглазное давление (ВГД). Давление жидкости внутри глаза, поддерживающее форму глазного яблока и обеспечивающее постоянство циркулирующих питательных веществ и нормальную трофику внутриглазных тканей.
Гониоскопия. Это метод визуального исследования (осмотра) угла передней камеры глаза (УПК), проводят при помощи щелевой лампы и гониолинзы (гониоскопа).
Давление «цели». Это максимальное допустимое внутриглазное давление, при котором заболевание прогрессирует настолько медленно, что в течение всей жизни качество ее, связанное со зрением, остается на достаточно высоком уровне.
Метод Ван Херика. Это метод исследования, который проводят при биомикроскопии для определения вероятности закрытия УПК. Тест позволяет косвенно оценить УПК и не может служить альтернативой гониоскопии.
Нейроретинальный поясок (НРП) ‒ это область между краем диска зрительного нерва и краем его экскавации, где сосредоточена основная масса аксонов ганглиозных клеток сетчатки.
Оптическая когерентная томография (ОКТ) ‒ это диагностический неинвазивный метод прижизненной визуализации, качественного и количественного анализа морфологических особенностей структур глазного дна, основанный на принципе световой интерферометрии.
Офтальмотонометрия. Косвенный метод измерения уровня внутриглазного давления, величину офтальмотонуса при тонометрии определяют анализом данных деформации глаза тонометром и оценивают в миллиметрах ртутного столба (мм ).
Проба Форбса. Это метод гониоскопии с компрессией. Во время исследования гониоскопом надавливают на центральную часть роговицы, при этом жидкость передней камеры оттесняется к периферии и отдавливает прикорневую часть радужки назад. Проба Форбса положительная - если при надавливании открывается большая часть фильтрующей зоны. Проба Форбса отрицательная - если корень радужки при надавливании не оттесняется вследствие обширных синехий.
Стандартная автоматизированная периметрия (САП). Это компьютерная статическая периметрия, при которой исследуют светочувствительность в центральной зоне поля зрения с помощью белого стимула на белом фоне.
Глаукомная оптическая нейропатия (ГОН). Это аксонопатия, при которой поражение зрительного пути обусловлено повреждением аксонов ганглиозных клеток сетчатки в месте выхода их из глазного яблока в диске зрительного нерва (ДЗН).
Внутриглазное давление (ВГД). Давление жидкости внутри глаза, поддерживающее форму глазного яблока и обеспечивающее постоянство циркулирующих питательных веществ и нормальную трофику внутриглазных тканей.
Гониоскопия. Это метод визуального исследования (осмотра) угла передней камеры глаза (УПК), проводят при помощи щелевой лампы и гониолинзы (гониоскопа).
Давление «цели». Это максимальное допустимое внутриглазное давление, при котором заболевание прогрессирует настолько медленно, что в течение всей жизни качество ее, связанное со зрением, остается на достаточно высоком уровне.
Метод Ван Херика. Это метод исследования, который проводят при биомикроскопии для определения вероятности закрытия УПК. Тест позволяет косвенно оценить УПК и не может служить альтернативой гониоскопии.
Нейроретинальный поясок (НРП) ‒ это область между краем диска зрительного нерва и краем его экскавации, где сосредоточена основная масса аксонов ганглиозных клеток сетчатки.
Оптическая когерентная томография (ОКТ) ‒ это диагностический неинвазивный метод прижизненной визуализации, качественного и количественного анализа морфологических особенностей структур глазного дна, основанный на принципе световой интерферометрии.
Офтальмотонометрия. Косвенный метод измерения уровня внутриглазного давления, величину офтальмотонуса при тонометрии определяют анализом данных деформации глаза тонометром и оценивают в миллиметрах ртутного столба (мм ).
Проба Форбса. Это метод гониоскопии с компрессией. Во время исследования гониоскопом надавливают на центральную часть роговицы, при этом жидкость передней камеры оттесняется к периферии и отдавливает прикорневую часть радужки назад. Проба Форбса положительная - если при надавливании открывается большая часть фильтрующей зоны. Проба Форбса отрицательная - если корень радужки при надавливании не оттесняется вследствие обширных синехий.
Стандартная автоматизированная периметрия (САП). Это компьютерная статическая периметрия, при которой исследуют светочувствительность в центральной зоне поля зрения с помощью белого стимула на белом фоне.
Описание
Первичная закрытоугольная глаукома (ПЗУГ) ‒ это заболевание, при котором причиной повышения внутриглазного давления (ВГД) становится препятствие оттоку водянистой влаги (ВВ) за счет частичной или полной блокады УПК корнем радужки, сопровождающееся следующими признаками [1,2]:
• периодическим или постоянным повышением уровня ВГД;
• атрофией зрительного нерва (с экскавацией);
• характерными изменениями поля зрения (ПЗ);
• закрытым УПК.
Термин «глаукома» используется в тех случаях, когда имеются признаки глаукомной оптической нейропатии. При закрытии угла и отсутствии признаков повреждения зрительного нерва рекомендуется использовать термины «подозрение на первичное закрытие угла» и «первичное закрытие угла» [3,4].
Подозрение на первичное закрытие угла (ППЗУ). Это состояние, при котором имеется два или более квадранта иридотрабекулярного (ИТК) контакта, без периферических передних синехий (ППС), без повышения уровня ВГД и признаков повреждения зрительного нерва.
Первичное закрытие угла (ПЗУ). Это состояние, при котором имеется два или более квадранта иридотрабекулярного (ИТК) контакта с развитием ППС, и/или повышение ВГД без признаков повреждения зрительного нерва.
Острый приступ закрытоугольной глаукомы (ОПЗГ). Это состояние, характеризующееся внезапным и полным закрытием УПК, резким повышением ВГД, которое при отсутствии неотложного лечения может привести к потере зрительных функций.
• периодическим или постоянным повышением уровня ВГД;
• атрофией зрительного нерва (с экскавацией);
• характерными изменениями поля зрения (ПЗ);
• закрытым УПК.
Термин «глаукома» используется в тех случаях, когда имеются признаки глаукомной оптической нейропатии. При закрытии угла и отсутствии признаков повреждения зрительного нерва рекомендуется использовать термины «подозрение на первичное закрытие угла» и «первичное закрытие угла» [3,4].
Подозрение на первичное закрытие угла (ППЗУ). Это состояние, при котором имеется два или более квадранта иридотрабекулярного (ИТК) контакта, без периферических передних синехий (ППС), без повышения уровня ВГД и признаков повреждения зрительного нерва.
Первичное закрытие угла (ПЗУ). Это состояние, при котором имеется два или более квадранта иридотрабекулярного (ИТК) контакта с развитием ППС, и/или повышение ВГД без признаков повреждения зрительного нерва.
Острый приступ закрытоугольной глаукомы (ОПЗГ). Это состояние, характеризующееся внезапным и полным закрытием УПК, резким повышением ВГД, которое при отсутствии неотложного лечения может привести к потере зрительных функций.
Причины
При ПЗУГ закрытие УПК может быть обусловлено различными механизмами в предрасположенных к этому глазах. ПЗУГ необходимо дифференцировать от вторичной закрытоугольной глаукомы (ЗУГ), при которой УПК закрывается радужкой вследствие других заболеваний (увеит, неоваскулярная глаукома при диабете и тромбозе ЦВС, иридокорнеальный эндотелиальный синдром, факоморфическая глаукома, нанофтальм, сублюксация хрусталика, опухоли заднего отдела глаза ) [1,3,4].
Различают врожденные, приобретенные и демографические факторы риска развития ПЗУГ [1,3,4].
К врожденным факторам относятся:
• мелкая ПК (менее 2,5 мм);
• узкий профиль УПК;
• короткая переднезадняя ось глаза;
• большой переднезадний размер хрусталика;
• малый диаметр роговицы;
• малая кривизна роговицы;
• рефракция (гиперметропическая рефракция часто сочетается с узким УПК);
• переднее расположение цилиарного тела;
• коричневый цвет радужки.
Приобретенные факторы риска:
• увеличение объема хрусталика с возрастом;
• возрастное уплощение радужки;
• возрастная атрофия прикорневой зоны радужки;
• скопление жидкости в заднем отделе стекловидного тела;
• применение препаратов у лиц с предрасположенностью к закрытию УПК.
Демографические факторы риска:
• возраст (в среднем заболевание проявляется в возрасте 60 лет; с годами распространенность возрастает) [5-7];
• женский пол (женщины болеют чаще мужчин в соотношении 4:1) [8];
• раса (чаще у коренных жителей Юго-Восточной Азии, Китая и эскимосов) [9,10];
• семейный анамнез (родственники первой линии имеют повышенный риск развития заболевания, поскольку наследуют анатомически предрасполагающие факторы) [11,12].
В патогенезе ПЗУГ основную роль играет закрытие (блокада) УПК корнем радужкиПо ведущему механизму закрытия УПК выделяют четыре основные формы ПЗУГ. Со зрачковым блоком, с плоской радужкой, «ползучая», с витреохрусталиковым блоком (злокачественная).
Преобладающим механизмом первичного закрытия УПК приблизительно у 80-90% пациентов является относительный зрачковый блок. Относительный зрачковый блок может быть на глазах с любыми типами рефракции, но чаще встречается при гиперметропии, где глубина и объем передней камеры меньше, а контакт радужки с хрусталиком в области зрачка более плотный, чем при эмметропии. Увеличение аксиального размера хрусталика в течение жизни ведет к приближению его передней поверхности к роговице, в то время как экваториальный рост ослабляет связочный аппарат, позволяя иридохрусталиковой диафрагме смещаться кпереди. Оба фактора приводят к постепенному прогрессирующему сужению ПК. При расширении зрачка (4-6 мм) затрудняется отток ВГЖ из задней камеры в переднюю, что усиливает относительный зрачковый блок. Разница в давлении в камерах глаза еще больше усиливает адгезию радужки к УПК с образованием в дальнейшем периферических передних синехий (гониосинехий) [1-4].
ПЗУГ с плоской радужкой встречается редко. В этом случае радужка имеет плоский профиль, у корня она имеет избыточную толщину («валики») и находится напротив трабекулы. При расширении зрачка радужка «собирается» напротив УПК и закрывает его бухту. Чаще встречается у молодых миопов азиатской расы.
При плоской конфигурации радужки имеется преимущественно переднее расположение отростков цилиарного тела. После проведения иридэктомии радужка не отходит от УПК, так как удерживается отростками цилиарного тела, такое состояние принято называть синдромом плоской радужки [1,3,4].
ПЗУГ с укороченным углом («ползучая» глаукома) рассматривается зарубежными авторами в рамках «конфигурации плоской радужки», поскольку причиной является переднее расположение цилиарных отростков и иногда «плоское» строение радужки. В отечественной литературе выделяется отдельно. Характеризуется постепенной и прогрессирующей синехиальной блокадой УПК. Процесс начинается в верхнем отделе и распространяется циркулярно. ВГД обычно повышается, когда перекрывается более половины угла. До сих пор неясно, является ли «ползучая глаукома» следствием не выявленного преходящего закрытия угла или хронической терапии миотиками [2].
Витреохрусталиковый блок. «злокачественная глаукома» (ЗГ) редко встречающаяся, но крайне тяжелая по течению и прогнозу форма. К факторам риска развития ЗГ относятся: осевая гиперметропия, женский пол, микрофтальм, нанофтальм, передний микрофтальм, ЗУГ с высоким ВГД, длительное применение миотиков, послеоперационный увеит с экссудацией. В этих случаях, чаще у женщин молодого или среднего возраста, цилиарные отростки соприкасаются с экватором хрусталика, вызывая изменение направления тока ВВ в стекловидное тело (СТ) с образованием в нем дополнительных камер. Внутриглазная жидкость (ВГЖ) скапливается в заднем отделе глаза, в результате чего СТ и хрусталик смещаются вперед, блокируя полностью УПК. Может развиться как при наличии собственного хрусталика, так и в афакичных и артифакичных глазах, после лазерных или хирургических вмешательств, в глазах с очень мелкой ПК и гиперметропией [13-15].
Различают врожденные, приобретенные и демографические факторы риска развития ПЗУГ [1,3,4].
К врожденным факторам относятся:
• мелкая ПК (менее 2,5 мм);
• узкий профиль УПК;
• короткая переднезадняя ось глаза;
• большой переднезадний размер хрусталика;
• малый диаметр роговицы;
• малая кривизна роговицы;
• рефракция (гиперметропическая рефракция часто сочетается с узким УПК);
• переднее расположение цилиарного тела;
• коричневый цвет радужки.
Приобретенные факторы риска:
• увеличение объема хрусталика с возрастом;
• возрастное уплощение радужки;
• возрастная атрофия прикорневой зоны радужки;
• скопление жидкости в заднем отделе стекловидного тела;
• применение препаратов у лиц с предрасположенностью к закрытию УПК.
Демографические факторы риска:
• возраст (в среднем заболевание проявляется в возрасте 60 лет; с годами распространенность возрастает) [5-7];
• женский пол (женщины болеют чаще мужчин в соотношении 4:1) [8];
• раса (чаще у коренных жителей Юго-Восточной Азии, Китая и эскимосов) [9,10];
• семейный анамнез (родственники первой линии имеют повышенный риск развития заболевания, поскольку наследуют анатомически предрасполагающие факторы) [11,12].
В патогенезе ПЗУГ основную роль играет закрытие (блокада) УПК корнем радужкиПо ведущему механизму закрытия УПК выделяют четыре основные формы ПЗУГ. Со зрачковым блоком, с плоской радужкой, «ползучая», с витреохрусталиковым блоком (злокачественная).
Преобладающим механизмом первичного закрытия УПК приблизительно у 80-90% пациентов является относительный зрачковый блок. Относительный зрачковый блок может быть на глазах с любыми типами рефракции, но чаще встречается при гиперметропии, где глубина и объем передней камеры меньше, а контакт радужки с хрусталиком в области зрачка более плотный, чем при эмметропии. Увеличение аксиального размера хрусталика в течение жизни ведет к приближению его передней поверхности к роговице, в то время как экваториальный рост ослабляет связочный аппарат, позволяя иридохрусталиковой диафрагме смещаться кпереди. Оба фактора приводят к постепенному прогрессирующему сужению ПК. При расширении зрачка (4-6 мм) затрудняется отток ВГЖ из задней камеры в переднюю, что усиливает относительный зрачковый блок. Разница в давлении в камерах глаза еще больше усиливает адгезию радужки к УПК с образованием в дальнейшем периферических передних синехий (гониосинехий) [1-4].
ПЗУГ с плоской радужкой встречается редко. В этом случае радужка имеет плоский профиль, у корня она имеет избыточную толщину («валики») и находится напротив трабекулы. При расширении зрачка радужка «собирается» напротив УПК и закрывает его бухту. Чаще встречается у молодых миопов азиатской расы.
При плоской конфигурации радужки имеется преимущественно переднее расположение отростков цилиарного тела. После проведения иридэктомии радужка не отходит от УПК, так как удерживается отростками цилиарного тела, такое состояние принято называть синдромом плоской радужки [1,3,4].
ПЗУГ с укороченным углом («ползучая» глаукома) рассматривается зарубежными авторами в рамках «конфигурации плоской радужки», поскольку причиной является переднее расположение цилиарных отростков и иногда «плоское» строение радужки. В отечественной литературе выделяется отдельно. Характеризуется постепенной и прогрессирующей синехиальной блокадой УПК. Процесс начинается в верхнем отделе и распространяется циркулярно. ВГД обычно повышается, когда перекрывается более половины угла. До сих пор неясно, является ли «ползучая глаукома» следствием не выявленного преходящего закрытия угла или хронической терапии миотиками [2].
Витреохрусталиковый блок. «злокачественная глаукома» (ЗГ) редко встречающаяся, но крайне тяжелая по течению и прогнозу форма. К факторам риска развития ЗГ относятся: осевая гиперметропия, женский пол, микрофтальм, нанофтальм, передний микрофтальм, ЗУГ с высоким ВГД, длительное применение миотиков, послеоперационный увеит с экссудацией. В этих случаях, чаще у женщин молодого или среднего возраста, цилиарные отростки соприкасаются с экватором хрусталика, вызывая изменение направления тока ВВ в стекловидное тело (СТ) с образованием в нем дополнительных камер. Внутриглазная жидкость (ВГЖ) скапливается в заднем отделе глаза, в результате чего СТ и хрусталик смещаются вперед, блокируя полностью УПК. Может развиться как при наличии собственного хрусталика, так и в афакичных и артифакичных глазах, после лазерных или хирургических вмешательств, в глазах с очень мелкой ПК и гиперметропией [13-15].
|
|
Эпидемиология
Первичная глаукома - является одна из ведущих причин слепоты в мире. Всемирная организация здравоохранения считает глаукому второй по распространенности причиной слепоты после катаракты. Именно первичная закрытоугольная глаукома (ПЗУГ) вызывает почти половину всех случаев слепоты вследствие глаукомы во всем мире [16].
Число больных глаукомой по всему миру в 2010 году составляла около 60,5 миллиона человек, из них 15,7 миллионов человек страдали от ПЗУГ. По прогнозам к 2020 году количество больных первичной глаукомой увеличится до 80 млн. человек, из них у 21 миллиона будет диагностирована ПЗУГ, а 5,3 миллиона могут ослепнуть вследствие заболевания [17].
Вопросы эпидемиологии и популяционного скрининга первичной закрытоугольной глаукомы (ПЗУГ) имеют значимые отличия от эпидемиологических и этнических характеристик первичной открытоугольной глаукомы (ПОУГ) [9].
Этническая принадлежность - является один из основных факторов, определяющих предрасположенность к первичному закрытию угла (ПЗУ). Популяционные исследования показывают, что ПЗУ чаще встречается у лиц азиатской, чем европейской расы. Данные последних исследований свидетельствуют о широкой распространенности ПЗУГ среди населения Индии [18-21], восточно-азиатских народов, за пределами Китая [22- 25], в Китае [26,27], в странах Юго-Восточной Азии [28].
Среди лиц в возрасте 40 лет и старше распространенность ПЗУ составляет от 0,1% у европейцев, до 1,4% у представителей азиатской расы [26, 29] и до 5% у инуитов Гренландии [9].
В популяции европейцев в возрасте старше 40 лет распространенность ПЗУГ составляет 0,4%. Три четверти пациентов составляют женщины. Количество пациентов с ПЗУГ в Европе составляет 1,6 миллиона человек, а в США 581 тысяча человек [30].
По данным федерального статистического наблюдения в Российской Федерации в 2018 году всего было зарегистрировано около 1,3 млн. пациентов с первичной глаукомой [31].
H40,2 - Первичная закрытоугольная глаукома.
Число больных глаукомой по всему миру в 2010 году составляла около 60,5 миллиона человек, из них 15,7 миллионов человек страдали от ПЗУГ. По прогнозам к 2020 году количество больных первичной глаукомой увеличится до 80 млн. человек, из них у 21 миллиона будет диагностирована ПЗУГ, а 5,3 миллиона могут ослепнуть вследствие заболевания [17].
Вопросы эпидемиологии и популяционного скрининга первичной закрытоугольной глаукомы (ПЗУГ) имеют значимые отличия от эпидемиологических и этнических характеристик первичной открытоугольной глаукомы (ПОУГ) [9].
Этническая принадлежность - является один из основных факторов, определяющих предрасположенность к первичному закрытию угла (ПЗУ). Популяционные исследования показывают, что ПЗУ чаще встречается у лиц азиатской, чем европейской расы. Данные последних исследований свидетельствуют о широкой распространенности ПЗУГ среди населения Индии [18-21], восточно-азиатских народов, за пределами Китая [22- 25], в Китае [26,27], в странах Юго-Восточной Азии [28].
Среди лиц в возрасте 40 лет и старше распространенность ПЗУ составляет от 0,1% у европейцев, до 1,4% у представителей азиатской расы [26, 29] и до 5% у инуитов Гренландии [9].
В популяции европейцев в возрасте старше 40 лет распространенность ПЗУГ составляет 0,4%. Три четверти пациентов составляют женщины. Количество пациентов с ПЗУГ в Европе составляет 1,6 миллиона человек, а в США 581 тысяча человек [30].
По данным федерального статистического наблюдения в Российской Федерации в 2018 году всего было зарегистрировано около 1,3 млн. пациентов с первичной глаукомой [31].
1,4 Особенности кодирования заболевания или состояния (группы заболеваний или состояний) по Международной статистической классификации болезней и проблем, связанных со здоровьем.
Глауком а ( H40 ).H40,2 - Первичная закрытоугольная глаукома.
Классификация
1,5 Классификация заболевания или состояния (группы заболеваний или состояний).
В широкой клинической практике используют классификацию ПЗУГ по следующим признакам [2]:• по механизму закрытия УПК выделяют:
- относительный зрачковый блок;
- плоская радужка;
- «ползучая глаукома»;
- витреохрусталиковый блок (злокачественная глаукома).
• по клиническому течению [2]:
- острый приступ закрытоугольной глаукомы;
- интермиттирующая (подострая) закрытоугольная глаукома;
- хроническая закрытоугольная глаукома.
• по стадиям первичного закрытия угла (табл. 1).
• подозрение на первичное закрытие угла.
• первичное закрытие угла.
• первичная закрытоугольная глаукома.
Таблица 1. Классификация первичного закрытия угла по стадиям.
| Стадия | ИТК≥ 180° | Офтальмогипертензия и/или синехии | Глаукомная оптиконейропатия (ГОН) |
| Подозрение на первичное закрытие УПК | + | - | - |
| Первичное закрытие УПК | + | + | - |
| Первичная закрытоугольная глаукома | + | + | + |
По степени выраженности патологического процесса, уровню ВГД и течению болезни, ПЗУГ классифицируют так же, как и первичную открытоугольную глаукому (ПОУГ) [2].
• по степени выраженности патологического процесса:
- начальная стадия глаукомы;
- развитая стадия глаукомы;
- далекозашедшая стадия глаукомы;
- терминальная стадия глаукомы.
• по течению болезни:
- стабилизированная - отсутствует отрицательная динамика в состоянии ДЗН и ПЗ при продолжительном наблюдении за больным (не менее 6 месяцев).
- нестабилизированная - при повторных исследованиях регистрируют отрицательную динамику структурных (ДЗН, нервные волокна сетчатки) и функциональных (ПЗ) показателей.
• по уровню ВГД:
А ‒ ВГД в пределах нормальных значений ( Р0 < 22 мм , Pt< 25 мм );
В ‒ умеренно повышенное ВГД (от 22 ≤ Р0≤ 28 мм , Pt - 26-32 мм );
С ‒ высокое ВГД ( Р0 ≥ 29 мм , Pt ≥ 33 мм ).
По степени выраженности патологического процесса ПОУГ подразделяют на:
Таблица 2. Классификационная схема стадий глаукомы [2].
| Стадии | Признаки | |
| Поле зрения | Диск зрительного нерва | |
| I, начальная | Границы ПЗ нормальные, небольшие изменения (скотомы) в парацентральных участках ПЗ (мелкие парацентральные скотомы, относительная скотома в зоне Бьеррума) | Асимметрия экскавации на двух глазах, вертикально-овальная форма экскавации, экскавация расширена, но не доходит до края ДЗН |
| II, развитая | Сужение границ ПЗ с носовой стороны более чем на 10° или слияние мелких парацентральных скотом в дугообразную скотому | Экскавация ДЗН расширена, появляется краевая экскавация ДЗН |
| III, далеко зашедшая | Граница ПЗ с носовой стороны (или концентрически) находятся менее чем в 15° от точки фиксации. К этой стадии относят также случаи с сохранившимся только на периферии участком ПЗ при отсутствии центрального зрения | Краевая субтотальная экскавация ДЗН |
| IV, терминальная | Утрата предметного зрения | Экскавация тотальная |
Для диагностики стадий глаукомы важно не только определение перехода от одной стадии к другой, но и выявление и количественная оценка прогрессирования заболевания. Для этого необходимы классификации, в которых используют функциональные (периметрические интегральные индексы, полученные с помощью стандартной автоматизированной периметрии). При использовании метода САП применяется модифицированная классификация E. Hodapp, R. Parrish и D. Anderson (табл.3) [32,33].
Таблица 3. Классификация стадий глаукомы по данным статической периметрии.
| Степень изменения поля зрения | MD | Снижение светочувствительности | Центральная область |
| Начальные глаукомные изменения | < -6 dB | Снижение светочувствительности ниже 5% уровня значимости менее чем в 18 точках, и ниже 1% уровня значимости менее чем в 10 точках | Отсутствие в пределах центральной области (5° от точки фиксации) точек с чувствительностью менее 15 dB |
| Умеренные глаукомные изменения | < -12 dB | Снижение светочувствительности ниже 5% уровня значимости менее чем в 37 точках, и ниже 1% уровня значимости менее чем в 20 точках | Отсутствие в пределах центральной области (5° от точки фиксации) абсолютных дефектов (0 dB). Только в одной половине поля зрения в центральной области 5° снижение светочувствительности <15 dB |
| Выраженные глаукомные изменения | > 12dB | Снижение светочувствительности ниже 5% уровня значимости более чем в 37 точках или ниже 1% уровня значимости более чем в 20 точках | Абсолютный дефицит (0 dB) в центральной зоне 5° В обеих половинах поля зрения в центральной области 5° снижение светочувствительности worse 15 dB |
Для исследования ПЗ (как указано в табл. 3) используется компьютерный периметр Humphrey или его аналоги.
|
|
Клиническая картина
Клиническая картина ПЗУГ зависит от механизма закрытия угла и течения заболевания [1-4].
Относительный зрачковый блок. При биомикроскопии передняя камера, как правило, мельче средней глубины. При гониоскопии, в зависимости от стадии процесса, выявляют частичное или полное закрытие УПК. Для определения функциональной или органической блокады УПК применяют компрессионную пробу Форбса.
Плоская радужка. При биомикроскопии ПК средней глубины, однако, у корня радужка имеет избыточную толщину («валики», складка Фукса) и находится напротив трабекулы. По данным ультразвукового сканирования переднего отдела глаза при плоской конфигурации радужки имеется преимущественно переднее расположение отростков цилиарного тела, в связи с чем, после проведения иридэктомии радужка не отходит от УПК.
«Ползучая» глаукома. При гониоскопии УПК укорочен по всей окружности, но неравномерно в разных секторах. Радужка отходит не от цилиарного тела, а от склеральной шпоры или трабекулы на разных её уровнях в зависимости от высоты гониосинехий. ВГД обычно повышается, когда перекрывается более половины угла. Течение, как правило, хроническое, но могут быть эпизоды, напоминающие подострое течение ПЗУГ.
Витреохрусталиковый блок или ЗГ. Диагноз ЗГ нередко бывает поставлен с опозданием в значительной мере из-за небольшой частоты возникновения заболевания, а также по причине схожести с некоторыми другими патологическими состояниями. ЗГ имеет характерные клинические признаки. Вследствие переднего сдвига иридохрусталиковой диафрагмы при ЗГ усиливается миопическая рефракция. Для ЗГ после антиглаукомных операций характерно отсутствие фильтрационной подушечки при отсутствии наружной фильтрации по причине несостоятельности швов конъюнктивы, подтвержденной пробой с флуоресцеином натрия. Передняя камера мелкая до щелевидной на всём протяжении или отсутствует даже при наличии иридэктомии. При длительном существовании корнеохрусталикового контакта развиваются передние синехии, декомпенсация роговицы. ВГД повышается быстро или постепенно по мере закрытия УПК. Повышение ВГД может происходить и на фоне активно функционирующей фильтрационной подушки. Назначение традиционной гипотензивной терапии не приводит к снижению офтальмотонуса, однако, назначение средств с мидриатическим и циклоплегическим действием может дать положительный эффект. При биомикроскопии, если оптические среды глаза прозрачны, в стекловидном теле можно увидеть свободные зоны, отграниченные полости, где накапливается ВГЖ. На афакичных глазах визуализируется контакт цилиарных отростков с передней поверхностью стекловидного тела. В афакичных и артифакичных глазах с ЗГ отмечается высокая плотность гиалоидной мембраны вследствие её тотальной облитерации с задней камерой глаза. Ультразвуковая эхография при ЗГ позволяет определить передне-заднюю длину глаза (часто меньше 22 мм), состояние цилиарного тела и отростков (размеры, расположение), определить состояние оболочек глаза и толщину хориоидеи. Ультразвуковое сканирование переднего отдела глаза позволяет определить взаиморасположение задней камеры, радужки, цилиарного тела, хрусталика, передней поверхности стекловидного тела, а также обнаружить переднюю ротацию цилиарных отростков и дополнительные полости в стекловидном теле.
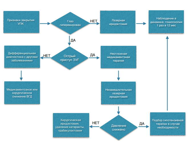
Острый приступ закрытоугольной глаукомы. Провоцирующими факторами развития острого приступа считают лекарственный мидриаз, эмоциональное напряжение, пребывание в затемненном помещении, работу с наклоном головы, напряжение аккомодации, переохлаждение. Характерны жалобы пациента на головную боль, тошноту (редко рвоту), боль в глазу, снижение зрения, радужные круги. ВГД высокое, при биомикроскопии характерны гиперемия конъюнктивы, отек роговицы, отек радужки, ПК мелкая, водянистая влага теряет свою прозрачность (из-за выпота белка), зрачок расширен, приобретает зачастую неправильную форму, реакция зрачка на свет отсутствует. В связи с быстрым повышением офтальмотонуса и значительной компрессией корня радужки в корнеосклеральной зоне возникает сегментарное нарушение кровообращения в радиальных сосудах с признаками некроза и асептического воспаления. Клинически это проявляется образованием задних синехий по краю зрачка, появлением гониосинехий. После перенесенного приступа остается очаговая атрофия радужки, деформация и смещение зрачка. В хрусталике выявляют помутнения в виде белых пятен, расположенных преимущественно в передних и средних субкапсулярных слоях. Отек роговицы затрудняет осмотр деталей глазного дна, однако, можно рассмотреть отечный ДЗН, расширенные вены сетчатки; в некоторых случаях ‒ кровоизлияния в области ДЗН и парацентральных участках сетчатки. После снятия отека роговицы гониоскопия позволяет определить состояние УПК. Увеальная, неоваскулярная и другие вторичные ЗУГ могут протекать остро, маскируя первичный острый приступ. Для дифференциальной диагностики важно проводить гониоскопию на парном глазу: если там УПК открыт, значит это не острый приступ. Компрессионная гониоскопия по Форбсу позволит найти участок открытого УПК, где можно выполнить лазерную иридэктомию.
Интермиттирующая ПЗУГ. Характеризуется периодическими, умеренно выраженными болями в области глаза и затуманиванием зрения. Жалобы больного бывают неопределенными, усиливаются к вечеру и уменьшаются утром (предположительно, из-за того, что во время сна зрачок сужается и ВГД снижается). Если есть жалобы на цветные радужные круги (при катаракте - монохромные), это может быть признаком периодического отека роговицы. Поэтому даже при отсутствии на момент осмотра повышенного ВГД рекомендуется провести гониоскопию.
Клинические симптомы ГОН при хроническом течении ПЗУГ так же, как при ПОУГ начинаются с расширения физиологической экскавации. Постепенно происходит «прорыв» нейроретинального пояска (НРП) к краю зрительного нерва, атрофия сосудистой оболочки вокруг него. В поздней стадии экскавация становится тотальной и глубокой.Для ГОН также характерны очаговые поражения слоя нервных волокон сетчатки (СНВС), вертикальное расширение экскавации, асимметрия экскавации/диска, кровоизлияния на ДЗН [1,2 ].
Для качественной и количественной оценки параметров ДЗН, СНВС и внутренних слоев сетчатки в макулярной зоне используют инструментальную диагностику - оптическую когерентную томографию (ОКТ). Для ГОН характерны прогрессирующее уменьшение толщины СНВС в сочетании с сужением НРП, чаще в нижне- и верхневисочном секторах ДЗН [34].
Периметрия позволяет выявить изменения зрительных функций, которые не определяются при проверке остроты зрения (это субъективный метод, достоверность достигается повторными исследованиями в динамике). С помощью периметрии определяют, локализуют и дают количественную оценку степени потери ПЗ. Характерны как диффузные, так и очаговые изменения ПЗ. В начальной стадии болезни характерны расширение слепого пятна, очаговые поражения (скотомы) в парацентральном отделе, особенно часто в зоне Бьеррума, в редких случаях дефекты могут возникать на периферии височной половины ПЗ. При развитии болезни возможно появление дугообразных скотом, сливающихся со слепым пятном, назальной ступеньки, сужение периферических границ до трубчатого и остаточного ПЗ. Прогрессирование дефектов ПЗ характеризуется: наличием нового дефекта в ранее нормальном участке, углублением ранее существовавшего дефекта, расширением ранее существовавшей скотомы на смежные точки, наличием общего снижения чувствительности.
Относительный зрачковый блок. При биомикроскопии передняя камера, как правило, мельче средней глубины. При гониоскопии, в зависимости от стадии процесса, выявляют частичное или полное закрытие УПК. Для определения функциональной или органической блокады УПК применяют компрессионную пробу Форбса.
Плоская радужка. При биомикроскопии ПК средней глубины, однако, у корня радужка имеет избыточную толщину («валики», складка Фукса) и находится напротив трабекулы. По данным ультразвукового сканирования переднего отдела глаза при плоской конфигурации радужки имеется преимущественно переднее расположение отростков цилиарного тела, в связи с чем, после проведения иридэктомии радужка не отходит от УПК.
«Ползучая» глаукома. При гониоскопии УПК укорочен по всей окружности, но неравномерно в разных секторах. Радужка отходит не от цилиарного тела, а от склеральной шпоры или трабекулы на разных её уровнях в зависимости от высоты гониосинехий. ВГД обычно повышается, когда перекрывается более половины угла. Течение, как правило, хроническое, но могут быть эпизоды, напоминающие подострое течение ПЗУГ.
Витреохрусталиковый блок или ЗГ. Диагноз ЗГ нередко бывает поставлен с опозданием в значительной мере из-за небольшой частоты возникновения заболевания, а также по причине схожести с некоторыми другими патологическими состояниями. ЗГ имеет характерные клинические признаки. Вследствие переднего сдвига иридохрусталиковой диафрагмы при ЗГ усиливается миопическая рефракция. Для ЗГ после антиглаукомных операций характерно отсутствие фильтрационной подушечки при отсутствии наружной фильтрации по причине несостоятельности швов конъюнктивы, подтвержденной пробой с флуоресцеином натрия. Передняя камера мелкая до щелевидной на всём протяжении или отсутствует даже при наличии иридэктомии. При длительном существовании корнеохрусталикового контакта развиваются передние синехии, декомпенсация роговицы. ВГД повышается быстро или постепенно по мере закрытия УПК. Повышение ВГД может происходить и на фоне активно функционирующей фильтрационной подушки. Назначение традиционной гипотензивной терапии не приводит к снижению офтальмотонуса, однако, назначение средств с мидриатическим и циклоплегическим действием может дать положительный эффект. При биомикроскопии, если оптические среды глаза прозрачны, в стекловидном теле можно увидеть свободные зоны, отграниченные полости, где накапливается ВГЖ. На афакичных глазах визуализируется контакт цилиарных отростков с передней поверхностью стекловидного тела. В афакичных и артифакичных глазах с ЗГ отмечается высокая плотность гиалоидной мембраны вследствие её тотальной облитерации с задней камерой глаза. Ультразвуковая эхография при ЗГ позволяет определить передне-заднюю длину глаза (часто меньше 22 мм), состояние цилиарного тела и отростков (размеры, расположение), определить состояние оболочек глаза и толщину хориоидеи. Ультразвуковое сканирование переднего отдела глаза позволяет определить взаиморасположение задней камеры, радужки, цилиарного тела, хрусталика, передней поверхности стекловидного тела, а также обнаружить переднюю ротацию цилиарных отростков и дополнительные полости в стекловидном теле.
Острый приступ закрытоугольной глаукомы. Провоцирующими факторами развития острого приступа считают лекарственный мидриаз, эмоциональное напряжение, пребывание в затемненном помещении, работу с наклоном головы, напряжение аккомодации, переохлаждение. Характерны жалобы пациента на головную боль, тошноту (редко рвоту), боль в глазу, снижение зрения, радужные круги. ВГД высокое, при биомикроскопии характерны гиперемия конъюнктивы, отек роговицы, отек радужки, ПК мелкая, водянистая влага теряет свою прозрачность (из-за выпота белка), зрачок расширен, приобретает зачастую неправильную форму, реакция зрачка на свет отсутствует. В связи с быстрым повышением офтальмотонуса и значительной компрессией корня радужки в корнеосклеральной зоне возникает сегментарное нарушение кровообращения в радиальных сосудах с признаками некроза и асептического воспаления. Клинически это проявляется образованием задних синехий по краю зрачка, появлением гониосинехий. После перенесенного приступа остается очаговая атрофия радужки, деформация и смещение зрачка. В хрусталике выявляют помутнения в виде белых пятен, расположенных преимущественно в передних и средних субкапсулярных слоях. Отек роговицы затрудняет осмотр деталей глазного дна, однако, можно рассмотреть отечный ДЗН, расширенные вены сетчатки; в некоторых случаях ‒ кровоизлияния в области ДЗН и парацентральных участках сетчатки. После снятия отека роговицы гониоскопия позволяет определить состояние УПК. Увеальная, неоваскулярная и другие вторичные ЗУГ могут протекать остро, маскируя первичный острый приступ. Для дифференциальной диагностики важно проводить гониоскопию на парном глазу: если там УПК открыт, значит это не острый приступ. Компрессионная гониоскопия по Форбсу позволит найти участок открытого УПК, где можно выполнить лазерную иридэктомию.
Интермиттирующая ПЗУГ. Характеризуется периодическими, умеренно выраженными болями в области глаза и затуманиванием зрения. Жалобы больного бывают неопределенными, усиливаются к вечеру и уменьшаются утром (предположительно, из-за того, что во время сна зрачок сужается и ВГД снижается). Если есть жалобы на цветные радужные круги (при катаракте - монохромные), это может быть признаком периодического отека роговицы. Поэтому даже при отсутствии на момент осмотра повышенного ВГД рекомендуется провести гониоскопию.
Клинические симптомы ГОН при хроническом течении ПЗУГ так же, как при ПОУГ начинаются с расширения физиологической экскавации. Постепенно происходит «прорыв» нейроретинального пояска (НРП) к краю зрительного нерва, атрофия сосудистой оболочки вокруг него. В поздней стадии экскавация становится тотальной и глубокой.Для ГОН также характерны очаговые поражения слоя нервных волокон сетчатки (СНВС), вертикальное расширение экскавации, асимметрия экскавации/диска, кровоизлияния на ДЗН [1,2 ].
Для качественной и количественной оценки параметров ДЗН, СНВС и внутренних слоев сетчатки в макулярной зоне используют инструментальную диагностику - оптическую когерентную томографию (ОКТ). Для ГОН характерны прогрессирующее уменьшение толщины СНВС в сочетании с сужением НРП, чаще в нижне- и верхневисочном секторах ДЗН [34].
Периметрия позволяет выявить изменения зрительных функций, которые не определяются при проверке остроты зрения (это субъективный метод, достоверность достигается повторными исследованиями в динамике). С помощью периметрии определяют, локализуют и дают количественную оценку степени потери ПЗ. Характерны как диффузные, так и очаговые изменения ПЗ. В начальной стадии болезни характерны расширение слепого пятна, очаговые поражения (скотомы) в парацентральном отделе, особенно часто в зоне Бьеррума, в редких случаях дефекты могут возникать на периферии височной половины ПЗ. При развитии болезни возможно появление дугообразных скотом, сливающихся со слепым пятном, назальной ступеньки, сужение периферических границ до трубчатого и остаточного ПЗ. Прогрессирование дефектов ПЗ характеризуется: наличием нового дефекта в ранее нормальном участке, углублением ранее существовавшего дефекта, расширением ранее существовавшей скотомы на смежные точки, наличием общего снижения чувствительности.
|
|
Диагностика
Для определения стратегии лечения, направленной на сохранение зрения и качества жизни пациента особое значение имеют возможность точной диагностики ПЗУГ, оценка механизма развития, степени и стабилизации заболевания, а также своевременное обследование пациентов в группе риска для предупреждения дальнейшего закрытия УПК и развития острого приступа.
Критерии установления диагноза/состояния:
Анамнез;
Данные инструментальных исследований (визометрия, рефрактометрия, офтальмотонометрия, биомикроскопия глаза, гониоскопия, биомикроскопия глазного дна/офтальмоскопия).
• Рекомендуется обследование пациентов из группы риска с целью своевременного выявления и предупреждения дальнейшего закрытия УПК и развития острого приступа [35-39].
Уровень убедительности рекомендаций В (уровень достоверности доказательств - 3).
• Рекомендуется обследование пациентов ПЗУ и ПЗУГ с целью определения механизма развития, течения и стадии болезни, выбора тактики лечения и динамического наблюдения для предотвращения клинически значимого прогрессирования заболевания [40-43].
Уровень убедительности рекомендаций В (уровень достоверности доказательств - 3).
Уровень убедительности рекомендаций с (уровень достоверности доказательств - 5).
Комментарии: чаще всего при ПЗУ и хроническом течении ПЗУГ жалобы могут отсутствовать. Характерные жалобы для острого и интермиттирующего течения заболевания: боль в глазу и соответствующей половины головы, покраснение глаза, нечеткое зрение, ореолы вокруг источника света, реже тошнота и/или рвота, сердцебиение, схваткообразная боль в животе.
• Рекомендуется собирать анамнез у всех пациентов с целью выявления факторов, которые могут повлиять на выбор тактики ведения [8,38,39,45].
Уровень убедительности рекомендаций С (уровень достоверности доказательств - 5).
Комментарии. Следует выяснить наличие случаев ПЗУГ среди близких родственников, предыдущие заболевания глаз, хирургические вмешательства или травмы, приём препаратов провоцирующих острый приступ:антихолинэргические средства, психоаналептики (код N06) и входящие в них подгруппы - антидепрессанты (N06A), симпатомиметики центрального действия (N06BA), противопаркинсонические - центральные холиноблокаторы (N04A), антипсихотические препараты (N05A), антигистаминные препараты для системного применения (R06), зрительную работу при плохом освещении, длительную работу с наклоном головы, переохлаждение, наличие аллергии на лекарства, курение и употребление алкоголя/наркотиков, наличие сопутствующих системных заболеваний [45-48]. С целью систематизации полученных данных возможно использование «Опросного листа при подозрении на глаукому» и «Анкеты для выявления факторов риска глаукомы», представленных в Приложении Г1-Г2.
Уровень убедительности рекомендаций С (уровень достоверности доказательств - 5).
Комментарии. Зрение следует проверять без расширения зрачка, и с наилучшей коррекцией на расстоянии и вблизи. Глаукома на поздней стадии может повлиять не только на периферическое, но и на центральное зрение. При остром приступе закрытоугольной глаукомы острота зрения резко снижена.
• Рекомендуется рефрактометрия всем пациентам с целью определения риска развития ПЗУ и ПЗУГ и возможности нейтрализации аномалии рефракции для проведения периметрии [49-52].
Уровень убедительности рекомендаций С (уровень достоверности доказательств -- 3).
Комментарии. ПЗУ и ПЗУГ чаще сочетаются с гиперметропией, кроме конфигурации «плоской» радужки, где преимущественно встречается миопическая рефракция. Нейтрализация любой аномалии рефракции имеет решающее значение для точной периметрии.
• Рекомендуется офтальмотонометрия всем пациентам для диагностики, мониторинга и контроля эффективности лечения, в том числе с целью выявления суточных колебаний ВГД [53-56].
Уровень убедительности рекомендаций А (уровень достоверности доказательств - 2).
Комментарии проводить измерение ВГД необходимо до гониоскопии. Рекомендуется проведение несколько измерений ВГД, с регистрацией времени проведения процедуры, что может быть важно для выявления суточных колебаний и подбора медикаментозной терапии [53-56]. Общее количество измерений, как правило, должно составлять не менее 3 утренних и 3 вечерних. Они могут проводиться дискретно, с перерывом в течение недели или 10 дней, возможно использование специальных хронобиологических схем [2].
• Рекомендуется биомикроскопия глаза всем пациентам с факторами риска закрытия УПК, ПЗУ и ПЗУГ для оценки и мониторинга состояния сред и структур глаза [57-59].
Уровень убедительности рекомендаций В (уровень достоверности доказательств - 3).
Комментарии: биомикроскопические изменения сред и структур глаза описаны в разделе 1,6. При биомикроскопии переднего отрезка для определения вероятности закрытия УПК возможно применение метода Ван Херика, который не является альтернативой гониоскопии. Узкой световой щелью освещают периферию роговицы под углом 600 максимально близко к лимбу. Визуализируют световую полосу оптического среза роговицы, полосу света на поверхности радужки и расстояние от внутренней поверхности роговицы до радужки. О ширине угла передней камеры судят по отношению толщины оптического среза роговицы (ОСР) к расстоянию «роговица - радужка» (РРР). При соотношении ОСР к РРР 1:1 - имеется низкая вероятность узкого угла УПК 35-45о, 1:1/2 - низкая вероятность узкого угла УПК 20-45о, 1:1/4 - возможность узкого угла УПК 20о, 1:меньше ¼ - возможность закрытого угла УПК 10о, 1:0 - УПК закрыт 0о[1,2,4].
• Рекомендуется гониоскопия всем пациентам с факторами риска закрытия УПК, ПЗУ и ПЗУГ с целью определения состояния УПК и мониторинга изменений при последующих осмотрах [1,4,60,61].
Уровень убедительности рекомендаций. с (уровень достоверности доказательств - 5).
Комментарии. Гониоскопию обязательно проводить на обоих глазах. Необходима правильная посадка гониолинзы, особенно при компрессии, чтобы получить истинную картину УПК. Гониоскопию проводят в темном помещении с помощью короткого светового пучка (около 1 мм) на щелевой лампе, избегая попадания света в зону зрачка, что может расширить УПК. При отеке роговицы во время острого приступа глаукомы гониоскопия затруднена, в этом случае для дифференциальной диагностики важна оценка состояния УПК на парном глазу. Для оценки результатов гониоскопии можно использовать классификации Spaeth, Shaffer или Kanski [2,61,62].
• Рекомендуется биомикроскопия глазного дна или офтальмоскопия всем пациентам ПЗУ и ПЗУГ для оценки изменений ДЗН и сетчатки и мониторинга изменений при последующих осмотра [1,4,63,64].
Уровень убедительности рекомендаций с (уровень достоверности доказательств - 5).
Комментарии. Расширение зрачка для детального осмотра глазного дна рекомендуется после иридэктомии. При отсутствии иридэктомии возможен осмотр глазного дна с широким зрачком (с использованием мидриатика короткого действия (мидриатические и циклоплегические средства (S01F)) при условии его последующего сужения под контролем врача для исключения потенциальной опасности развития острого приступа глаукомы.
• Рекомендуется компьютерная периметрия пациентам ПЗУ и ПЗУГ с целью определения функциональных изменений и их мониторинга для контроля прогрессирования заболевания [1,4,65-67].
Уровень убедительности рекомендаций с (уровень достоверности доказательств - 5).
Комментарии. В современной диагностике глаукомы периметрия остается важным и обязательным методом исследования для диагностики, наблюдения и лечения пациентов. В начальной и развитой стадиях ПЗУГ целесообразно проведение стандартной автоматизированной периметрии (САП) (пороговые программы в пределах 30, 24, 10º со стандартным белым стимулом), в далекозашедшей стадии приемлемой альтернативой может быть периметрия по Гольдману для определения периферических границ ПЗ, или использование тестов, предусмотренных для низкой остроты зрения со стимулом больше стандартного размера. Для более точной оценки прогрессирования изменений ПЗ у пациента предпочтительнее пользоваться одним и тем же типом прибора и тестом. Важным условием правильного определения границ поля зрения считают предварительное инструктирование пациента по проведению периметрии, а также коррекция рефракции перед тестированием. Для оценки результатов САП используют различные индексы, а также разные диагностические тесты, подтверждающие результаты компьютерного анализа прогрессирования при исследовании в динамике [66,67].
Уровень убедительности рекомендаций. с (уровень достоверности доказательств - 4).
Комментарии. Среднее значение ЦТР составляет 540±30 мкм. Пациенты с ЦТР более 580 мкм нуждаются в коррекции в сторону понижения. Пациенты с ЦТР менее 520 мкм в коррекции тонометрических показателей в сторону повышения [57-60].
• Рекомендуется оптическое исследование сетчатки с помощью компьютерного анализатора (оно же - оптическая когерентная томография, ОКТ) пациентам ПЗУ и ПЗУГ в начальной и развитой стадии на этапе диагностики и в ходе регулярного мониторинга с целью выявления количественных изменений ДЗН и сетчатки [72-75].
Уровень убедительности рекомендаций С (уровень достоверности доказательств - 5).
Комментарии. ОКТ проводят дополнительно с целью количественной оценки ДЗН, СНВС и внутренних слоев макулы.Результаты визуализации ОКТ предоставляют в трех видах. «в пределах нормы», «пограничный», «вне границ нормы» ‒ и не могут быть клиническим диагнозом. Это статистические данные, результаты сравнения показателей пациента с нормативной базой данных прибора. Полученные результаты необходимо сопоставлять с клинической картиной во избежание ложных выводов, особенно, в случае нестандартных,атипичных вариантов ДЗН, показатели которых отсутствуют в базе. Ключевое значение при проведении ОКТ имеет первое исследование, важно его высокое качество, так как оценку прогрессирования в дальнейшем проводят при сравнении с исходным изображением.
• Рекомендуется ультразвуковая биометрия глаза пациентам ПЗУ и ПЗУГ для определения размера переднезадней оси (ПЗО) глаза и количественной оценки глубины ПК [27,49,76,77].
Уровень убедительности рекомендаций с (уровень достоверности доказательств - 5).
Комментарии. Определение размера ПЗО глаза возможно с использованием ультразвукового или оптического биометров. Размер ПЗО меньше 20-21 мм считают фактором риска развития ПЗУГ.Также возможно определение глубины передней камеры. При витреохрусталиковом блоке и нанофтальме передняя камера мелкая или щелевидная, при зрачковом блоке ≤2,0 при «плоской радужке» ≥2,5.
• Рекомендуется ультразвуковое сканирование переднего отдела глаза пациентам ПЗУ и ПЗУГ для оценки и мониторинга топографо-анатомического взаимоотношения иридоцилиарной зоны, цилиарного тела и хрусталика [78-81].
Уровень убедительности рекомендаций A (уровень достоверности доказательств - 2).
Комментарии. Инструментальную оценку конфигурации УПК и количественной оценки структур переднего отрезка глаза, в том числе для дифференциальной диагностики, можно проводить с помощью ультразвукового сканирования и ОКТ переднего отрезка глаза. Ультразвуковое сканирование позволяет в режиме реального времени выполнить морфологическую оценку переднего отрезка глаза на глубине до 5 методика контактная, но, в отличие от ОКТ, позволяет оценить состояние структур глаза за радужкой. При ОКТ исследовании длина волны инфракрасной области спектра позволяет получать сканы через роговицу и склеру до пигментного слоя радужки, возможно применение методики для оценки результатов провокационных тестов, преимуществом исследования считают его неинвазивность.
Для диагностики ПЗУ и ПЗУГ применяют нагрузочные провокационные тесты. Различают медикаментозные (с мидриатиками) и физиологические (темновая, с положением лица вниз) провокационные тесты. Специфичность тестов повышается при их комбинации. В настоящее время роль нагрузочных провокационных тестов невелика; используют их редко, так как положительный тест не гарантирует в дальнейшем закрытие УПК, а отрицательный не избавляет от острого приступа. Легкость и безопасность проведения лазерной иридэктомии снизила необходимость проведения провокационных тестов [2,4].
Критерии установления диагноза/состояния:
Анамнез;
Данные инструментальных исследований (визометрия, рефрактометрия, офтальмотонометрия, биомикроскопия глаза, гониоскопия, биомикроскопия глазного дна/офтальмоскопия).
• Рекомендуется обследование пациентов из группы риска с целью своевременного выявления и предупреждения дальнейшего закрытия УПК и развития острого приступа [35-39].
Уровень убедительности рекомендаций В (уровень достоверности доказательств - 3).
• Рекомендуется обследование пациентов ПЗУ и ПЗУГ с целью определения механизма развития, течения и стадии болезни, выбора тактики лечения и динамического наблюдения для предотвращения клинически значимого прогрессирования заболевания [40-43].
Уровень убедительности рекомендаций В (уровень достоверности доказательств - 3).
2,1 Жалобы и анамнез.
• Рекомендуется собирать жалобы у пациентов ПЗУ и ПЗУГ с целью выявления симптомов, которые могут повлиять на выбор тактики дальнейшего ведения [5, 8, 44].Уровень убедительности рекомендаций с (уровень достоверности доказательств - 5).
Комментарии: чаще всего при ПЗУ и хроническом течении ПЗУГ жалобы могут отсутствовать. Характерные жалобы для острого и интермиттирующего течения заболевания: боль в глазу и соответствующей половины головы, покраснение глаза, нечеткое зрение, ореолы вокруг источника света, реже тошнота и/или рвота, сердцебиение, схваткообразная боль в животе.
• Рекомендуется собирать анамнез у всех пациентов с целью выявления факторов, которые могут повлиять на выбор тактики ведения [8,38,39,45].
Уровень убедительности рекомендаций С (уровень достоверности доказательств - 5).
Комментарии. Следует выяснить наличие случаев ПЗУГ среди близких родственников, предыдущие заболевания глаз, хирургические вмешательства или травмы, приём препаратов провоцирующих острый приступ:антихолинэргические средства, психоаналептики (код N06) и входящие в них подгруппы - антидепрессанты (N06A), симпатомиметики центрального действия (N06BA), противопаркинсонические - центральные холиноблокаторы (N04A), антипсихотические препараты (N05A), антигистаминные препараты для системного применения (R06), зрительную работу при плохом освещении, длительную работу с наклоном головы, переохлаждение, наличие аллергии на лекарства, курение и употребление алкоголя/наркотиков, наличие сопутствующих системных заболеваний [45-48]. С целью систематизации полученных данных возможно использование «Опросного листа при подозрении на глаукому» и «Анкеты для выявления факторов риска глаукомы», представленных в Приложении Г1-Г2.
2,2 Физикальное обследование.
Физикальное обследование для диагностики ПЗУГ не проводят.2,3 Лабораторные диагностические исследования.
Диагностических критериев ПЗУГ на основании данных клинического лабораторного обследования не используется.2,4 Инструментальные диагностические исследования.
• Рекомендуется визометрия всем пациентам для оценки и мониторинга функционального состояния зрительного нерва и сетчатки [1,3,4].Уровень убедительности рекомендаций С (уровень достоверности доказательств - 5).
Комментарии. Зрение следует проверять без расширения зрачка, и с наилучшей коррекцией на расстоянии и вблизи. Глаукома на поздней стадии может повлиять не только на периферическое, но и на центральное зрение. При остром приступе закрытоугольной глаукомы острота зрения резко снижена.
• Рекомендуется рефрактометрия всем пациентам с целью определения риска развития ПЗУ и ПЗУГ и возможности нейтрализации аномалии рефракции для проведения периметрии [49-52].
Уровень убедительности рекомендаций С (уровень достоверности доказательств -- 3).
Комментарии. ПЗУ и ПЗУГ чаще сочетаются с гиперметропией, кроме конфигурации «плоской» радужки, где преимущественно встречается миопическая рефракция. Нейтрализация любой аномалии рефракции имеет решающее значение для точной периметрии.
• Рекомендуется офтальмотонометрия всем пациентам для диагностики, мониторинга и контроля эффективности лечения, в том числе с целью выявления суточных колебаний ВГД [53-56].
Уровень убедительности рекомендаций А (уровень достоверности доказательств - 2).
Комментарии проводить измерение ВГД необходимо до гониоскопии. Рекомендуется проведение несколько измерений ВГД, с регистрацией времени проведения процедуры, что может быть важно для выявления суточных колебаний и подбора медикаментозной терапии [53-56]. Общее количество измерений, как правило, должно составлять не менее 3 утренних и 3 вечерних. Они могут проводиться дискретно, с перерывом в течение недели или 10 дней, возможно использование специальных хронобиологических схем [2].
• Рекомендуется биомикроскопия глаза всем пациентам с факторами риска закрытия УПК, ПЗУ и ПЗУГ для оценки и мониторинга состояния сред и структур глаза [57-59].
Уровень убедительности рекомендаций В (уровень достоверности доказательств - 3).
Комментарии: биомикроскопические изменения сред и структур глаза описаны в разделе 1,6. При биомикроскопии переднего отрезка для определения вероятности закрытия УПК возможно применение метода Ван Херика, который не является альтернативой гониоскопии. Узкой световой щелью освещают периферию роговицы под углом 600 максимально близко к лимбу. Визуализируют световую полосу оптического среза роговицы, полосу света на поверхности радужки и расстояние от внутренней поверхности роговицы до радужки. О ширине угла передней камеры судят по отношению толщины оптического среза роговицы (ОСР) к расстоянию «роговица - радужка» (РРР). При соотношении ОСР к РРР 1:1 - имеется низкая вероятность узкого угла УПК 35-45о, 1:1/2 - низкая вероятность узкого угла УПК 20-45о, 1:1/4 - возможность узкого угла УПК 20о, 1:меньше ¼ - возможность закрытого угла УПК 10о, 1:0 - УПК закрыт 0о[1,2,4].
• Рекомендуется гониоскопия всем пациентам с факторами риска закрытия УПК, ПЗУ и ПЗУГ с целью определения состояния УПК и мониторинга изменений при последующих осмотрах [1,4,60,61].
Уровень убедительности рекомендаций. с (уровень достоверности доказательств - 5).
Комментарии. Гониоскопию обязательно проводить на обоих глазах. Необходима правильная посадка гониолинзы, особенно при компрессии, чтобы получить истинную картину УПК. Гониоскопию проводят в темном помещении с помощью короткого светового пучка (около 1 мм) на щелевой лампе, избегая попадания света в зону зрачка, что может расширить УПК. При отеке роговицы во время острого приступа глаукомы гониоскопия затруднена, в этом случае для дифференциальной диагностики важна оценка состояния УПК на парном глазу. Для оценки результатов гониоскопии можно использовать классификации Spaeth, Shaffer или Kanski [2,61,62].
• Рекомендуется биомикроскопия глазного дна или офтальмоскопия всем пациентам ПЗУ и ПЗУГ для оценки изменений ДЗН и сетчатки и мониторинга изменений при последующих осмотра [1,4,63,64].
Уровень убедительности рекомендаций с (уровень достоверности доказательств - 5).
Комментарии. Расширение зрачка для детального осмотра глазного дна рекомендуется после иридэктомии. При отсутствии иридэктомии возможен осмотр глазного дна с широким зрачком (с использованием мидриатика короткого действия (мидриатические и циклоплегические средства (S01F)) при условии его последующего сужения под контролем врача для исключения потенциальной опасности развития острого приступа глаукомы.
• Рекомендуется компьютерная периметрия пациентам ПЗУ и ПЗУГ с целью определения функциональных изменений и их мониторинга для контроля прогрессирования заболевания [1,4,65-67].
Уровень убедительности рекомендаций с (уровень достоверности доказательств - 5).
Комментарии. В современной диагностике глаукомы периметрия остается важным и обязательным методом исследования для диагностики, наблюдения и лечения пациентов. В начальной и развитой стадиях ПЗУГ целесообразно проведение стандартной автоматизированной периметрии (САП) (пороговые программы в пределах 30, 24, 10º со стандартным белым стимулом), в далекозашедшей стадии приемлемой альтернативой может быть периметрия по Гольдману для определения периферических границ ПЗ, или использование тестов, предусмотренных для низкой остроты зрения со стимулом больше стандартного размера. Для более точной оценки прогрессирования изменений ПЗ у пациента предпочтительнее пользоваться одним и тем же типом прибора и тестом. Важным условием правильного определения границ поля зрения считают предварительное инструктирование пациента по проведению периметрии, а также коррекция рефракции перед тестированием. Для оценки результатов САП используют различные индексы, а также разные диагностические тесты, подтверждающие результаты компьютерного анализа прогрессирования при исследовании в динамике [66,67].
2,5 Иные диагностические исследования.
• Рекомендуется ультразвуковая кератопахиметрия пациентам ПЗУ и ПЗУГ с целью измерения центральной толщины роговицы (ЦТР) в оптической зоне для уточнения результатов тонометрических исследований и прогноза возможного прогрессирования глаукомы [68-71].Уровень убедительности рекомендаций. с (уровень достоверности доказательств - 4).
Комментарии. Среднее значение ЦТР составляет 540±30 мкм. Пациенты с ЦТР более 580 мкм нуждаются в коррекции в сторону понижения. Пациенты с ЦТР менее 520 мкм в коррекции тонометрических показателей в сторону повышения [57-60].
• Рекомендуется оптическое исследование сетчатки с помощью компьютерного анализатора (оно же - оптическая когерентная томография, ОКТ) пациентам ПЗУ и ПЗУГ в начальной и развитой стадии на этапе диагностики и в ходе регулярного мониторинга с целью выявления количественных изменений ДЗН и сетчатки [72-75].
Уровень убедительности рекомендаций С (уровень достоверности доказательств - 5).
Комментарии. ОКТ проводят дополнительно с целью количественной оценки ДЗН, СНВС и внутренних слоев макулы.Результаты визуализации ОКТ предоставляют в трех видах. «в пределах нормы», «пограничный», «вне границ нормы» ‒ и не могут быть клиническим диагнозом. Это статистические данные, результаты сравнения показателей пациента с нормативной базой данных прибора. Полученные результаты необходимо сопоставлять с клинической картиной во избежание ложных выводов, особенно, в случае нестандартных,атипичных вариантов ДЗН, показатели которых отсутствуют в базе. Ключевое значение при проведении ОКТ имеет первое исследование, важно его высокое качество, так как оценку прогрессирования в дальнейшем проводят при сравнении с исходным изображением.
• Рекомендуется ультразвуковая биометрия глаза пациентам ПЗУ и ПЗУГ для определения размера переднезадней оси (ПЗО) глаза и количественной оценки глубины ПК [27,49,76,77].
Уровень убедительности рекомендаций с (уровень достоверности доказательств - 5).
Комментарии. Определение размера ПЗО глаза возможно с использованием ультразвукового или оптического биометров. Размер ПЗО меньше 20-21 мм считают фактором риска развития ПЗУГ.Также возможно определение глубины передней камеры. При витреохрусталиковом блоке и нанофтальме передняя камера мелкая или щелевидная, при зрачковом блоке ≤2,0 при «плоской радужке» ≥2,5.
• Рекомендуется ультразвуковое сканирование переднего отдела глаза пациентам ПЗУ и ПЗУГ для оценки и мониторинга топографо-анатомического взаимоотношения иридоцилиарной зоны, цилиарного тела и хрусталика [78-81].
Уровень убедительности рекомендаций A (уровень достоверности доказательств - 2).
Комментарии. Инструментальную оценку конфигурации УПК и количественной оценки структур переднего отрезка глаза, в том числе для дифференциальной диагностики, можно проводить с помощью ультразвукового сканирования и ОКТ переднего отрезка глаза. Ультразвуковое сканирование позволяет в режиме реального времени выполнить морфологическую оценку переднего отрезка глаза на глубине до 5 методика контактная, но, в отличие от ОКТ, позволяет оценить состояние структур глаза за радужкой. При ОКТ исследовании длина волны инфракрасной области спектра позволяет получать сканы через роговицу и склеру до пигментного слоя радужки, возможно применение методики для оценки результатов провокационных тестов, преимуществом исследования считают его неинвазивность.
Для диагностики ПЗУ и ПЗУГ применяют нагрузочные провокационные тесты. Различают медикаментозные (с мидриатиками) и физиологические (темновая, с положением лица вниз) провокационные тесты. Специфичность тестов повышается при их комбинации. В настоящее время роль нагрузочных провокационных тестов невелика; используют их редко, так как положительный тест не гарантирует в дальнейшем закрытие УПК, а отрицательный не избавляет от острого приступа. Легкость и безопасность проведения лазерной иридэктомии снизила необходимость проведения провокационных тестов [2,4].
|
|
Лечение
Метод лечения определяется причиной закрытия угла, и, поскольку чаще всего оно вызвано функциональным зрачковым блоком, всем пациентам, прежде всего, рекомендуется лазерная иридэктомия (ЛИ). У пациентов с ПЗУ или ПЗУГ консервативное лечение не должно использоваться в качестве замены лазерной или хирургической иридэктомии [1,4,82].
Уровень убедительности рекомендаций. с (уровень достоверности доказательств - 3).
Комментарии. Медикаментозное лечение ПЗУГ начинают сразу после установления факта ПЗУ. Пилокарпин** 1% по 1-2 капли 1-2 раза в день назначают до выполнения ЛИ для профилактики ОПЗГ. Длительное назначение пилокарпина** может приводить к усилению зрачкового блока, стойкому миозу и развитию задних синехий. Назначение пилокарпина** больным ПЗУГ в постоянном режиме возможно при наличии остаточного закрытия УПК после ЛИ и/или лазерной гониопластики (ЛГП), и в тех случаях, когда назначение других групп противоглаукомных препаратов не снижает уровень ВГД до давления цели. При назначении пилокарпина** больным ПЗУГ с осевой гиперметропией, микрофтальмом, с несоответствием ПЗО и толщины хрусталика возможно развитие ЗГ [82,85].
Механизм действия, побочные эффекты и противопоказания к назначению парасимпатомиметиков представлены в таблице 4.
Таблица 4. Характеристика фармакотерапевтической группы парасимпатомиметиков (м-холиномиметики).
• Рекомендуется длительное назначение парасимпатомиметиков (S01EB) пациентам ПЗУГ с плоской радужкой для предотвращения дальнейшего развития гониосинехий и снижения ВГД [1, 86].
• Уровень убедительности рекомендаций. С (уровень достоверности доказательств - 5).
Комментарии. При плоской радужке хроническое назначение м-холиномиметиков парасимпатомиметиков рассматривается как альтернатива ЛГП.
• Рекомендуется назначить местную терапию противоглаукомными моно. Или комбинированнными препаратами (бета-адреноблокаторы (S01ED), ингибиторы (S01EC), симпатомиметики для лечения глаукомы (S01EA), аналоги простагландина (АПГ) (S01EE) пациентам ПЗУГ параллельно с выполнением ЛИ для нормализации ВГД и достижения давления цели [4,87-89].
Уровень убедительности рекомендаций. С (уровень достоверности доказательств - 5).
Комментарии. Возможно назначение всех групп противоглаукомных препаратов с учетом противопоказаний (бета-адреноблокаторы (S01ED), ингибиторы карбоангидразы (S01EC), симпатомиметики для лечения глаукомы (S01EA), аналоги простагландина (S01EE). Суточную дозу, а также длительность курса лечения определяет врач в зависимости от уровня ВГД. Применение местных противоглаукомных препаратов возможно в комбинации друг с другом, а также в сочетании с лазерными и хирургическими методами лечения. Фиксированные лекарственные комбинации в целом предпочтительнее назначения препратов по отельности.
Режим дозирования бета-адреноблокаторов - по 1-2 капли в нижний конъюнктивальный свод больного глаза (глаз) 2 раза в сутки. Механизм действия, побочные эффекты и противопоказания БАБ представлены в таблице 5.
Таблица 5. Характеристика фармакотерапевтической группы бета-адреноблокаторов.
Режим дозирования ингибиторов карбоангидразы - бринзоламид 1% по 1 капле в нижний конъюнктивальный мешок больного глаза (глаз) 2 раза в сутки; дорзоламид** 2% по 1 капле в нижний конъюнктивальный свод больного глаза (глаз) 2-3 раза в сутки [1-4]. Механизм действия, побочные эффекты и противопоказания ингибиторов карбоангидразы представлены в таблице 6.
Таблица 6. Характеристика фармакотерапевтической группы ингибиторов карбоангидразы.
Режим дозирования симпатомиметика для лечения глаукомы (S01EA) бримонидина 0,15% - по 1 капле в нижний конъюнктивальный свод больного глаза (глаз) 3 раза в сутки, бримонидина 0,2% - по 1 капле 2 раза в сутки [1-4].
Механизм действия, побочные эффекты и противопоказания бримонидина представлены в таблице 7.
Таблица 7. Характеристика фармакотерапевтической группы симпатомиметиков для лечения глаукомы.
Режим дозирования аналогов простагландина (S01EE) - по 1 капле в нижний конъюнктивальный свод больного глаза (глаз) 1 раз в сутки, желательно вечером [1-4]. Механизм действия аналогов простагландина (S01EE), побочные эффекты и противопоказания представлены в таблице 8.
Таблица 8. Характеристика фармакотерапевтической группы аналогов простагландина [1-4, 172].
У пациентов в развитой стадии ПЗУГ и/или исходно очень высоком уровне ВГД возможен более быстрый переход на комбинированное лечение.Целесообразно комбинировать препараты с различным механизмом действия. Улучшающие отток и снижающие секрецию ВГЖ. Предпочтительно назначение фиксированных комбинаций с целью уменьшения проблем, таких как снижение приверженности пациента к лечению при закапывании нескольких капель, снижение эффективности лечения из-за вымывания одного препарата другим, усиление действия консервантов. Не рекомендуется назначать одновременно две фиксированные комбинации. В настоящее время практически все доступные в России комбинации препаратов содержат бета-адреноблокаторы, что необходимо учитывать при их назначении пациентам с сердечно-легочной патологией [90-95].
• Рекомендуются бесконсервантные гипотензивные капли пациентам ПЗУГ с патологией глазной поверхности, выраженной клиникой синдрома «сухого глаза», с дисфункцией мейбомиевых желез и хроническими аллергическими реакциями, а также тем, кому предстоит оперативное лечение ПЗУГ и в качестве стартовой терапии с целью снижения ВГД [96].
Уровень убедительности рекомендаций. в (уровень достоверности доказательств - 3).
• Рекомендуется коррекция местной терапии противоглаукомными препаратами беременным /кормящим пациенткам с ПЗУГ для снижения уровня ВГД с учетом риска тератогенного воздействия препаратов на плод, течение беременности и на новорожденного в период лактации [84].
Уровень убедительности рекомендаций С (уровень достоверности доказательств - 5).
Комментарий. Препараты для местного лечения ПЗУГ беременным/кормящим пациенткам назначают лишь в том случае, если потенциальная польза лечения оправдывает потенциальный риск для плода. Основные принципы назначения ЛС: использовать минимальное количество препаратов, достаточное для достижения давления цели, обсудить лечение с акушером-гинекологом и педиатром, уменьшить системное всасывание препарата (при легком нажатии пациентом на область внутреннего угла глаза или применении окклюдоров). Наиболее чувствительным периодом является первый триместр беременности из-за возможного тератогенного воздействия на плод систематически применяемых гипотензивных препаратов. Учитывая возможное снижение уровня ВГД в период беременности у некоторых пациенток, может рассматриваться временное прекращение местного гипотензивного лечения в условиях тщательного наблюдения. В период беременности возможно назначение бета-адреноблокатов, симпатомиметиков для лечения глаукомы (альфа 2-адреномиметиков), и/или ингибиторов карбоангидразы ИКА (местных). Аналоги простагландина следует использовать с осторожностью по причине влияния на тонус матки. Поэтому при появлении признаков гипертонуса матки необходимо прекратить их применение. На 9 месяце беременности бета-адреноблокаторы и симпатомиметики для лечения глаукомы (альфа 2-адреномиметики) следует отменить во избежание осложнений у новорожденного. Местные ингибиторы карбоангидразы могут быть продолжены. В период лактации предпочтительнее назначать местные ингибиторы карбоангидразы и аналоги простагландина. ЛИ может быть стартовым или дополнительным вмешательством у беременных и кормящих женщин. В некоторых случаях может быть рассмотрена АГО [84,97-99].
• Рекомендуется назначать системные ингибиторы карбоангидразы пациентам ПЗУГ для купирования ОПЗГ, в комплексной терапии сложных случаев и в предоперационной подготовке для снижения уровня ВГД [1,100].
Уровень убедительности рекомендаций. с (уровень достоверности доказательств - 5).
Комментарии. Ацетазоламид** - системный ИКА, снижает секрецию ВГЖ цилиарным телом. Способ применения и дозы: внутрь по 250мг г 1-2 раза в день. При ОПЗГ - по 250 мг 4 раза в сутки. После 5 дней приема делают перерыв на 2 дня. При длительном применении необходимо назначение препараты калия (А12В) (калия аспарагинат + магния аспарагинат & ) и калийсберегающей диеты. При подготовке к операции назначают по 250-500 мг накануне и утром в день операции.
Противопоказания к применению: гиперчувствительность (в тч к другим сульфаниламидам), гипонатриемия, гипокалиемия, недостаточность надпочечников, почечная и/или печеночная недостаточность, цирроз печени (риск развития энцефалопатии), мочекаменная болезнь (при гиперкальциурии), гиперхлоремический ацидоз, хроническая декомпенсированная закрытоугольная глаукома (при длительной терапии), сахарный диабет, уремия, кормление грудью. Нежелательные эффекты: парестезии, кожный зуд, гиперемия кожи, снижение аппетита, рвота, понос, снижение массы тела, гемолитическая анемия, лейкопения, агранулоцитоз, нарушение мочевыделения [1-2].
• Рекомендуется назначать пероральные и парентеральные растворы с осмодиуритическим действием (В05ВС) пациентам ПЗУГ для купирования ОПЗГ, в комплексной терапии сложных случаев и в предоперационной подготовке для снижения уровня ВГД [2,3].
Уровень убедительности рекомендаций. с (уровень достоверности доказательств - 5).
Комментарии. Растворы с осмодиуритическим действием (B05BC) (маннитола раствор** 15%, глицерол раствор 50%) повышают осмотическое давление в крови, что сопровождается поступлением жидкости из тканей в кровь, в результате чего снижается внутричерепное и внутриглазное давление. Уменьшая реабсорбцию воды в проксимальных канальцах, эти препараты обладают диуретическим эффектом. Уровень ВГД на фоне применения осмотических средств снижается в среднем через 30 мин, максимальное действие развивается через 60 мин и продолжается в течение 4-6 Режим дозирования: глицерол раствор 50% - внутрь 1-2 г/кг массы тела 1 раз в сутки, маннитола раствор** 15% внутривенно капельно в течение не менее 30 мин. по 1,5-2 г/кг массы тела. Нежелательные эффекты: рвота, тошнота, диарея, головокружение, судороги, гипотензия или гипертензия, тахикардия, нарушение мочевыделения, метаболические нарушения. С осторожностью: у больных сахарным диабетом [1-4].
• Рекомендуется начинать неотложное комплексное лечение с применением местных противоглаукомных, кортикостероидных и нестероидных противовоспалительных препаратов и противовоспалительной терапии лечение с местной гипотензивной и противовоспалительной терапии пациентам ПЗУГ с ОПЗГ с целью снижения уровня ВГД и устранения отека роговицы [3].
Уровень убедительности рекомендаций с (уровень достоверности доказательств - 5).
Комментарии. Медикаментозное лечение острого приступа глаукомы включает в себя неотложное применение бета-адреноблокатов, ингибиторов карбоангидразы, симпатомиметиков для лечения глаукомы, парасимпатомиметиков, пероральных или внутривенных растворов с осмодиуритическим действием (B05BC), кортикостероидов (S01BA), нестероидных противовоспалительных препаратов (S01BC) [1-4]. С учетом противопоказаний для каждого конкретного больного. Ингибиторы карбоангидразы, бета-адреноблокаторы или симпатомиметики для лечения глаукомы могут использоваться в качестве терапии первой линии либо самостоятельно, либо в комбинации. Бета-адреноблокаторы снижают уровень ВГД примерно на 20-30% в течение 1 часа после инстилляции; симпатомиметики для лечения глаукомы снижают ВГД примерно на 26% в течение 2 часов после инстилляции [101-103].
При ОПЗГ средства, подавляющие образование водянистой влаги, могут быть неэффективны при выраженной ишемии цилиарного тела. Парасимпатомиметики могут не сужать зрачок при уровне ВГД более 40 мм вследствие ишемии зрачкового сфинктера [104].
Интенсивное лечение парасимпатомиметиками больше не используют для лечения ОПЗГ по причине системных побочных эффектов (схваткообразной боли в животе и потливости) [1].
ЛИ или хирургическая иридэктомия, если лазерная процедура недоступна, при ОПЗГ должна быть выполнена как можно скорее. ЛИ возможна при купировании отека роговицы, на которое может потребоваться от нескольких часов до 1-2 суток. Риск развития осложнений при лазерной иридэктомии несопоставим с преимуществами процедуры. Правильное неотложное лечение приводит к купированию острого приступа глаукомы у большинства пациентов [4]. Комплекс мероприятий, рекомендованный при лечении ОПЗГ указаны в приложении Б.
• Рекомендуется назначить антихолинэргические средства (S01FA), симпатомиметики (исключая противоглаукомные препараты) (S01FВ) пациентам ПЗУГ с осевой гиперметропией, микрофтальмом, с несоответствием размеров ПЗО и толщины хрусталика и с ЗГ после выполнения ЛИ на фоне назначения местных противоглаукомных препаратов с целью восстановления глубины ПК и снижения ВГД [13,105].
Уровень убедительности рекомендаций с (уровень достоверности доказательств - 5).
Комментарии. При наличии зрачкового блока у пациентов ПЗУГ с осевой гиперметропией, микрофтальмом и ЗГ создание циклоплегии каплями атропина 1%** (или инъекциями атропина 0,1%**) вызывает паралич цилиарной мышцы, расширяется кольцо цилиарных отростков, натягиваются зонулярные волокна, хрусталик отодвигается кзади. Капли фенилэфрин 2,5% (или инъекции фенилэфрина 1%**) используют для подтягивания зонулярных волокон хрусталика путем стимуляции продольной мускулатуры цилиарного тела [86,105-107].
Атропин 1%**. М-холиноблокатор - это природный третичный амин. Влияет как на центральные, так и на периферические м-холинорецепторы. Вызывает мидриаз, паралич аккомодации, уменьшает секрецию слезной жидкости. При местном применении в офтальмологии максимальное расширение зрачка наступает через 30-40 мин и исчезает через 7-10 дней. Мидриаз, вызванный атропином**, не устраняется при инстилляции при инстилляции парасимпатомиметиков. Режим дозирования: при местном применении закапывают по 1-2 капли 1% раствора от 1 до 3 раз в день. Побочное действие при местном применении: гиперемия кожи век, гиперемия и отек конъюнктивы век и глазного яблока, фотофобия, сухость во рту, тахикардия. Противопоказания к применению: повышенная чувствительность к атропину**. Применение при беременности и кормлении: атропин** проникает через плацентарный барьер. При в/в введении при беременности или незадолго до родов возможно развитие тахикардии у плода. с осторожностью применять у пациентов с заболеваниями сердечно-сосудистой системы, при которых увеличение частоты сердечных сокращений может быть нежелательным; при атонии кишечника у больных пожилого возраста или ослабленных больных (возможно развитие непроходимости), при гипертрофии предстательной железы и задержке мочи.
Фенилэфрин 2,5%. Альфа-адреномиметик. При местном применении сокращает дилататор зрачка, тем самым вызывая расширение зрачка, и гладкие мышцы артериол конъюнктивы. Побочное действие при местном применении: повышение или понижение АД, боль в области сердца, учащенное сердцебиение, тахикардия, сердечные аритмии, рефлекторная брадикардия, головная боль, головокружение, возбуждение, тошнота или рвота, угнетение дыхания, олигурия, ацидоз, бледность кожи, потливость.
Другие методы лечения.
Так как у пациентов с ПЗУГ заболевание может прогрессировать, несмотря на кажущийся достаточный уровень ВГД, признается необходимость проведения таким больным нейропротекторного лечения (витаминно-минеральные комплексы, ноотропные препараты ), не связанных со снижением уровня ВГД [1,2]. Однако, доказательная база, достаточная для использования их в рутинной офтальмологической практике, еще не накоплена [107,108]. Альтернативные стратегии лечения ГОН (нейропротекция) являются предметом исследований и обсуждений [109].
Уровень убедительности рекомендаций. с (уровень достоверности доказательств - 3).
Комментарии. ЛИ является предпочтительным методом лечения для больных с подозрением на ПЗУ, ПЗУ, ПЗУГ и ОПЗГ непосредственно после установления диагноза [111]. Это процедура, позволяющая ВГЖ проходить непосредственно из задней камеры в переднюю через отверстия в радужке. ЛИ успешно устраняет относительную составляющую зрачкового блока, независимо от того, связано ли основное закрытие угла в первую очередь со зрачковым блоком или другим механизмом [113].
Показания для ЛИ: профилактика ОПЗГ, достижение давления цели, долгосрочный контроль ВГД, профилактика формирования гониосинехий и предотвращение дальнейшего закрытия УПК. Изменения конфигурации УПК после ЛИ можно количественно оценить с помощью гониоскопии или методов визуализации (ультразвуковое сканирование или ОКТ переднего отдела глаза) [114]. В случае остаточного закрытия УПК после ЛИ может иметь место прогрессирующее синехиальное закрытие УПК вследствие механизмов не зрачкового блока. ЛИ выполняется с помощью Nd: YAG и/или аргонового лазера. Используют инстилляционную анестезию. Пациенту за 30 минут до операции проводят медикаментозный миоз с помощью глазных капель 1% раствора пилокарпина** для уменьшения толщины радужной оболочки и облегчения перфорации [1]. Эффективность ЛИ у больных ПЗУГ зависит как от основного механизма закрытия УПК, так и от стадии заболевания, когда оно диагностируется. До 35% пациентов ПЗУГ имеют закрытый угол после ЛИ [38,115,116].
• Рекомендуется назначить медикаментозную терапию пациентам с ПЗУГ с целью профилактики реактивной гипертензии ВГД после проведение ЛИ [117].
Уровень убедительности рекомендаций. A (уровень достоверности доказательств - 2).
Комментарии. Назначение противоглаукомных препаратов (парасимпатомиметиков, бета-адреноблокатов, ингибиторов карбоангидразы симпатомиметиков для лечения глаукомы, аналогов простагландина, осмотических диуретиков) может снизить степень выраженности реактивной гипертензии после ЛИ [118, 119].
• Рекомендуется контроль ВГД через 1 час и через 2 недели после выполнения ЛИ пациентам с ППЗУ, ПЗУ, ПЗУГ для определения степени выраженности реактивной гипертензии [120].
Уровень убедительности рекомендаций. А (уровень достоверности доказательств - 2).
Комментарии. Реактивная гипертензия более выражена при обширном синехиальном закрытии УПК, вследствие затруднения оттока через оставшуюся открытой часть трабекулы частицами радужки и пигментом в результате ЛИ. Предшествующее назначение пилокарпина 1%** и инстилляция бримонидина 0,15-0,2% по 1-2 капли (при отсутствии противопоказаний к его применению у конкретного больного) за 1 час и/или непосредственно перед ЛИ снижает риск кровотечений из радужки и степень выраженности реактивной гипертензии [1-4, 121].
Использование глазных капель дексаметазона 0,1% может быть фактором, способствующим длительному повышение ВГД после ЛИ. Послеоперационные осложнения более характерны для лиц с темными толстыми радужками (чаще азиатской расы) [122,123].
Образование задних синехий и необратимый миоз после ЛИ возможны вследствие продолжительного назначения парасимпатомиметиков и/или недостаточной противовоспалительной терапии.
• Рекомендуется выполнить комбинированное ЛИ и лазерную гониопластику (ЛГП) пациентам ПЗУГ с «плоской радужкой» с целью увеличения ширины УПК и снижения ВГД [124].
Уровень убедительности рекомендаций. с (уровень достоверности доказательств - 4).
Комментарии. ЛГП позволяет расширить профиль УПК за счет сокращения периферической части радужки. При наличии возможности, рекомендуется выполнять лазерную гониопластику после лазерной иридотомии. Показанием считают наличие хронической ПЗУГ, которая развивается длительное время, часто на фоне ранее существующей ПОУГ при наличии предрасполагающих к закрытию УПК факторов (гиперметропия, увеличение размеров хрусталика). При синдроме «плоской радужки» ЛГП иногда рассматривается как альтернатива хроническому назначению миотиков.
После процедуры ЛГП развиваются пигментированные ожоги радужки в местах коагуляции. Поскольку гониопластику часто выполняют пациентам с неглубокой ПК, могут возникать диффузные ожоги эндотелия роговицы. Серьезным осложнением считают дислокацию зрачка и стойкий мидриаз.
ЛГП выполняют зеленым или сине-зеленым аргоновым лазером. Анестезия местная. Пациенту за 30 минут до операции проводят медикаментозный миоз с помощью 1-2% раствора пилокарпина** [125].
• Рекомендуется ЛТП пациентам ПЗУГ с открытым УПК не менее чем на 1800 окружности после ранее проведенной ЛИ для улучшения оттока внутриглазной жидкости через трабекулярную сеть и снижения ВГД [126,127].
Уровень убедительности рекомендаций. В (уровень достоверности доказательств - 2).
Комментарии. Возможно использование нескольких видов лазеров - Аргоновый/Диодный лазер; для селективной лазерной трабекулопластики - YAG лазер с модулируемой добротностью, с удвоенной частотой (532 нм). Анестезия местная [126,127].
Инстилляция симпатомиметиков для лечения глаукомы (селективных альфа 2-адреномиметиков) 0,15-0,2% или местных ингибиторов карбоангидразы 1-2% по 1-2 капли (при отсутствии противопоказаний к применению у конкретного больного) за 1 час и/или непосредственно перед ЛТП может снизить степень выраженности реактивной гипертензии [1,121,128].
• Рекомендуется проведение лазерной транссклеральной циклокоагуляции пациентам с ПЗУГ с отсутствием предметного зрения при высоком ВГД и/или отсутствием эффекта от предшествующих проникающих АГО (в том числе дренажной хирургии) с целью снижения ВГД и/или купирования болевого синдрома [1,129-131].
Уровень убедительности рекомендаций С (уровень достоверности доказательств - 3).
Комментарии. Лазерную транссклеральную циклокоагуляцию выполняют с помощью диодного лазера (810 нм). Используют местную и субтеноновую и/или ретробульбарную анестезию, общую анестезию - по показаниям. При проведении процедуры необходимо оценить возможные риски осложнений, в том числе послеоперационное воспаление, снижение зрения, гипотонию, субатрофию глазного яблока. Возможно проведение лазерной циклокоагуляции альтернативными методами: эндоскопическая и микроимпульсная циклокоагуляция [132,133].
• Рекомендуется назначение противовоспалительной терапии из группы нестероидных противовоспалительных препаратов и/или кортикостероидов для профилактики послеоперационных осложнений (реактивная гипертензия, посткоагуляционный увеит, задние синехии) пациентам после ЛИ, ЛГП, ЛТП, лазерной трансклеральной циклокоагуляции [1].
Уровень убедительности рекомендаций. С (уровень достоверности доказательств - 5).
Комментарии. Возможно назначение противовоспалительной терапии из группы нестероидных противовоспалительных препаратов (диклофенак 0,1%** по 1 капле 3-4 раза в день или индометацин - также по 1 капле 3-4 раза в день, или непафенак 0,1% по 1-2 капли 2 раза в день, или бромфенак 0,09% по 1 капле 1 раз в день) и/или глюкокортикостероидов (дексаметазон 0,1% по 1-2 капли 3 раза в день) за 1-2 дня до и в течение 7-14 дней после лазерных вмешательств [2].
Уровень убедительности рекомендаций с (уровень достоверности доказательств - 5).
Комментарии. При прогрессировании закрытия УПК и/или отсутствии давления цели у пациентов после проведения ЛИ, возможен выбор следующих хирургических вмешательств - 1) фистулизирующая операция (трабекулоэктомия (ТЭ)), 2) экстракция хрусталика, 3) комбинированное вмешательство - ТЭ/экстракция хрусталика.
• Рекомендуется направлять к профильным специалистам за консультацией пациентов с сопутствующими системными заболеваниями и факторами риска системных осложнений перед выполнением оперативного лечения с целью выявления возможных противопоказаний к данному виду лечения или минимизирования риска осложнений [2].
Уровень убедительности рекомендаций С (уровень достоверности доказательств - 5).
• Рекомендуется ТЭ пациентам ПЗУГ после ЛИ с высоким уровнем ВГД, которое не может быть нормализовано каким-либо другим методом лечения; при недоступности соответствующей медикаментозной терапии; невозможности осуществления адекватного врачебного контроля за течением глаукомного процесса и приверженностью пациента, быстром прогрессировании заболевания с целью нормализации ВГД и достижения давления цели, предотвращения прогрессирования синехиальной блокады УПК [3,4,134,135].
Уровень убедительности рекомендаций с (уровень достоверности доказательств - 4).
Комментарии. Трабекулоэктомия при ПЗУГ эффективна, однако, в отличие от ПОУГ имеется значительный риск осложнений, особенно в анатомически предрасположенных глазах (маленькая ПЗО, гиперметропическая рефракция, мелкая ПК, глубоко посаженные глаза). В глазах, недавно перенесших ОПЗГ, дополнительные сложности создают гиперемированная конъюнктива, отечная роговица, мелкая ПК. Кроме того, повышается риск развития интраоперационной экспульсивной геморрагии и злокачественной глаукомы, а также прогрессирование катаракты [135,136].
• Рекомендуется интра. И послеоперационная коррекция процессов избыточного рубцевания при ТЭ пациентам ПЗУГ с факторами риска рубцевания конъюнктивы, в том числе - молодой возраст, воспалительные заболевания глаза, продолжительная местная медикаментозная терапия с использованием нескольких препаратов, афакия, предшествующая интраокулярная хирургия в сроки менее трех месяцев, после операций с разрезом конъюнктивы, а также при неэффективной предшествующей фистулизирующей хирургии [137-139].
Уровень убедительности рекомендаций С (уровень достоверности доказательств - 4).
Комментарии. Интра - и послеоперационная коррекция избыточного рубцевания включает в себя усовершенствование этапов операции (применение вискоэластиков, регулируемых швов ), применение дренажей, процедуру нидлинга (от анг. needle - игла) - трансконъюнктивальную ревизию зоны фильтрации [137-139]. В каждом случае важно оценивать возможные риски и необходимость достижения более низкого ВГД при выборе метода коррекции избыточного рубцевания.
• Рекомендуется экстракция хрусталика/факоэмульсификация (ФЭК) пациентам ПЗУГ с целью предотвращения прогрессирования закрытия УПК, улучшения зрительных функций и дополнительного снижения ВГД для нормализации ВГД и достижения давления цели [140-143].
Уровень убедительности рекомендаций в (уровень достоверности доказательств - 2).
Комментарии. Клинические исследования подтверждают положительные результаты ФЭК при ПЗУГ, включающие, увеличение глубины ПК, расширение УПК, а также дополнительное снижение ВГД [144-146]. Однако, до сих пор не определены четкие показания хирургии катаракты в комплексном лечении ПЗУГ, в том числе целесообразность удаления прозрачного хрусталика, как основного метода лечения вместо ЛИ и/или медикаментозного лечения. Хирургическое лечение катаракты при ПЗУГ, как правило, сложнее, и связано с повышенным риском развития осложнений по причине мелкой ПК, большого размера хрусталика, отека роговицы, недостаточного мидриаза зрачка, наличия задних синехий, меньшего количества эндотелиальных клеток, слабых зонулярных волокон, особенно после перенесенного острого приступа.
• Рекомендуется комбинированное хирургическое лечение (экстракция хрусталика/ФЭК в сочетании с ТЭ) пациентам ПЗУГ при повышенном уровне ВГД на максимальном гипотензивном режиме с целью предотвращения прогрессирования закрытия УПК, улучшения зрительных функций, нормализации ВГД и достижения давления цели [147-149].
Уровень убедительности рекомендаций в (уровень достоверности доказательств - 2).
Комментарии. Экстракция хрусталика/ФЭК имеет менее выраженный гипотензивный эффект, чем в сочетании с ТЭ. В то же время сочетанная хирургия сопряжена с большим риском осложнений [150-152]. В каждом индивидуальном случае необходимо оценивать возможные риски и преимущества.
• Рекомендуется хирургическая иридэктомия пациентам ПЗУГ при отсутствии технической возможности выполнения лазерной иридэктомии, выраженном отеке роговицы с целью предотвращения прогрессирования закрытия УПК и снижения ВГД [1,3,4].
Уровень убедительности рекомендаций С (уровень достоверности доказательств - 5).
Комментарии. Лазерная процедура предпочтительнее, поскольку исключает возможные осложнения хирургического вмешательства (мелкая ПК, образование гониосинехий, злокачественная глаукома, эндофтальмит).
• Рекомендуется экстракция хрусталика с витрэктомией пациентам ЗГ при наличии собственного хрусталика при отсутствии эффективности от медикаментозного и лазерного лечения с целью предотвращения необратимых изменений в переднем отрезке глаза, восстановления правильного тока внутриглазной жидкости из задней камеры в переднюю, улучшения зрительных функций и снижения ВГД [1,105,153,154].
Уровень убедительности рекомендаций с (уровень достоверности доказательств - 4).
Комментарии. Хирургическое лечение ЗГ должно быть своевременно во избежание необратимых изменений в переднем отрезке глаза. Витрэктомию проводят не только с целью декомпрессии стекловидного тела, а также создания прямой связи между стекловидным телом и передней камерой [105,154]. Во время витрэктомии при необходимости в одной локализации проводят гиалоидотомию, капсулотомию и иридэктомию для создания полноценной связи между передней и задней камерами. Эффективность вмешательства оценивают по увеличению глубины передней камеры и снижению ВГД.
• Рекомендуется витрэктомия пациентам ЗГ с афакией/артифакией при отсутствии эффективности от медикаментозного и лазерного лечения с целью предотвращения необратимых изменений в переднем отрезке глаза, восстановления правильного тока внутриглазной жидкости из задней камеры в переднюю, улучшения зрительных функций и снижения ВГД [1,105,153,154].
Уровень убедительности рекомендаций с (уровень достоверности доказательств - 5).
• Рекомендуется имплантация антиглаукоматозных дренажей пациентам ПЗУГ с целью достижения давления цели и предотвращения клинически значимого прогрессирования заболевания при неэффективности трабекулэктомии, выраженном рубцевании конъюнктивы, вследствие предшествующих операций на глазах на фоне заболеваний конъюнктивы или тканей глазной поверхности [1,3,155,156].
Уровень убедительности рекомендаций С (уровень достоверности доказательств - 4).
Комментарии. Дренажная хирургия рекомендована в наиболее сложных случаях. Выбор дренажного устройства зависит от технических возможностей и предпочтений хирурга. Технически использование дренажей при ПЗУГ сложнее, чем при ПОУГ и потенциально опаснее развитием серьезных осложнений. Их использование предпочтительнее у пациентов с предшествующими фильтрующими процедурами без достаточного гипотензивного эффекта.
• Рекомендуется циклодеструктивная операция пациентам ПЗУГ с целью снижения ВГД и купирования болевого синдрома при отсутствии предметного зрения и высоком уровне ВГД с болевым синдромом [129-131].
Уровень убедительности рекомендаций С (уровень достоверности доказательств - 3).
Комментарии. В современной антиглаукоматозной хирургии предпочтительно применение лазерных методов циклодеструкции, чем циклокриопексии. При проведении этих процедур необходимо оценить возможные риски развития осложнений, таких как послеоперационное воспаление, снижение зрения, гипотония, субатрофия глазного яблока.
• Рекомендуется перед операцией максимальное снижение уровня ВГД с применением местных и системных противоглаукомных препаратов, при показаниях назначение антибактериальной, противовоспалительной терапии с целью предупреждения интра- и послеоперационных осложнений [2].
Уровень убедительности рекомендаций С (уровень достоверности доказательств - 5).
Рекомендуется применение местной (инстилляционной, ретробульбарной или субтеноновой) или при необходимости, общей анестезии пациентам перед началом хирургического вмешательства для обезболивания и предупреждения интраоперационных осложнений [157].
Уровень убедительности рекомендаций С (уровень достоверности доказательств - 5).
• Рекомендуется назначение пациентам после проведения хирургического вмешательства антибактериальной, противовоспалительной терапии из группы нестероидных противовоспалительных препаратов, глюкокортикостероидов, антихолинергических средств (S01FA), симпатомиметиков для профилактики послеоперационных осложнений [2].
Уровень убедительности рекомендаций С (уровень достоверности доказательств - 5).
3,1 Консервативное лечение.
• Рекомендуется местная терапия противоглаукомными препаратами. Парасимпатомиметиками (S01EB) пациентам ПЗУГ с впервые установленным диагнозом в качестве начального лечения до выполнения ЛИ для предотвращения острого или хронического закрытия УПК, устранения иридотрабекулярного контакта, и улучшения оттока ВГЖ и снижения ВГД [1,83,84].Уровень убедительности рекомендаций. с (уровень достоверности доказательств - 3).
Комментарии. Медикаментозное лечение ПЗУГ начинают сразу после установления факта ПЗУ. Пилокарпин** 1% по 1-2 капли 1-2 раза в день назначают до выполнения ЛИ для профилактики ОПЗГ. Длительное назначение пилокарпина** может приводить к усилению зрачкового блока, стойкому миозу и развитию задних синехий. Назначение пилокарпина** больным ПЗУГ в постоянном режиме возможно при наличии остаточного закрытия УПК после ЛИ и/или лазерной гониопластики (ЛГП), и в тех случаях, когда назначение других групп противоглаукомных препаратов не снижает уровень ВГД до давления цели. При назначении пилокарпина** больным ПЗУГ с осевой гиперметропией, микрофтальмом, с несоответствием ПЗО и толщины хрусталика возможно развитие ЗГ [82,85].
Механизм действия, побочные эффекты и противопоказания к назначению парасимпатомиметиков представлены в таблице 4.
Таблица 4. Характеристика фармакотерапевтической группы парасимпатомиметиков (м-холиномиметики).
| Фармакотерапевтическая группа в соответствии с АТХ -классификацией | Препарат | Механизм действия | Снижение ВГД | Противопоказания | Побочные эффекты |
| Парасимпатомиметики (S01EB) | Пилокарпин** 1% | Усиление оттока водянистой влаги за счет сокращения цилиарной мышцы, натяжения склеральной шпоры и открытия трабекулярной сети | 20-25% | Послеоперационное воспаление, увеит, неоваскулярная глаукома. Риск отслоения сетчатки, спазмы желудочно-кишечного тракта, язвенная болезнь, выраженная брадикардия, артериальная гипотензия, недавно перенесенный инфаркт миокарда, эпилепсия, паркинсонизм | Местные: ухудшение зрения по причине миоза и миопии, вызванной ухудшением аккомодации, гиперемия конъюнктивы, отслойки сетчатки, помутнение хрусталика, предрасположенность к закрытию угла, кисты радужной оболочки Системные: кишечные спазмы, бронхоспазм, головная боль |
• Рекомендуется длительное назначение парасимпатомиметиков (S01EB) пациентам ПЗУГ с плоской радужкой для предотвращения дальнейшего развития гониосинехий и снижения ВГД [1, 86].
• Уровень убедительности рекомендаций. С (уровень достоверности доказательств - 5).
Комментарии. При плоской радужке хроническое назначение м-холиномиметиков парасимпатомиметиков рассматривается как альтернатива ЛГП.
• Рекомендуется назначить местную терапию противоглаукомными моно. Или комбинированнными препаратами (бета-адреноблокаторы (S01ED), ингибиторы (S01EC), симпатомиметики для лечения глаукомы (S01EA), аналоги простагландина (АПГ) (S01EE) пациентам ПЗУГ параллельно с выполнением ЛИ для нормализации ВГД и достижения давления цели [4,87-89].
Уровень убедительности рекомендаций. С (уровень достоверности доказательств - 5).
Комментарии. Возможно назначение всех групп противоглаукомных препаратов с учетом противопоказаний (бета-адреноблокаторы (S01ED), ингибиторы карбоангидразы (S01EC), симпатомиметики для лечения глаукомы (S01EA), аналоги простагландина (S01EE). Суточную дозу, а также длительность курса лечения определяет врач в зависимости от уровня ВГД. Применение местных противоглаукомных препаратов возможно в комбинации друг с другом, а также в сочетании с лазерными и хирургическими методами лечения. Фиксированные лекарственные комбинации в целом предпочтительнее назначения препратов по отельности.
Режим дозирования бета-адреноблокаторов - по 1-2 капли в нижний конъюнктивальный свод больного глаза (глаз) 2 раза в сутки. Механизм действия, побочные эффекты и противопоказания БАБ представлены в таблице 5.
Таблица 5. Характеристика фармакотерапевтической группы бета-адреноблокаторов.
| Фармакотерапевтическая группа в соответствии с АТХ -классификацией | Препарат | Механизм действия | Снижение ВГД | Противопоказания | Побочные эффекты |
| бета-адреноблокаторы (неселективные) | Тимолол ** 0,25-0,5% | Уменьшение продукции водянистой влаги | 20-25% | Бронхиальная астма, анамнез ХОБЛ, синусовая брадикардия (<60 ударов/ мин.), сердечная блокада или сердечная недостаточность | Местные: Гиперемия конъюнктивы, поверхностный кератит, сухость глаз, анестезия роговицы, аллергический блефароконъюнктивит Системные: брадикардия, аритмия, сердечная недостаточность, обморок, бронхоспазм, обструкция дыхательных путей, периферические отеки, артериальная гипотензия, гипогликемия, может маскироваться при инсулин зависимом сахарном диабете, ночная системная артериальная гипотензия, депрессия, половая дисфункция |
| бета-адреноблокаторы (Селективные) | Бетаксолол 0,25-0,5% [1-4] | Уменьшение продукции водянистой влаги | ±20% | Бронхиальная астма, анамнез ХОБЛ, синусовая брадикардия (<60 ударов/ мин.), сердечная блокада или сердечная-коронарная недостаточность | Местные: жжение, покалывание, более выраженное чем при использовании неселективных препаратов Системные: респираторные и кардиальные побочные эффекты менее выражены, чем при использовании неселективных препаратов, депрессия, эректильная дисфункция. |
Режим дозирования ингибиторов карбоангидразы - бринзоламид 1% по 1 капле в нижний конъюнктивальный мешок больного глаза (глаз) 2 раза в сутки; дорзоламид** 2% по 1 капле в нижний конъюнктивальный свод больного глаза (глаз) 2-3 раза в сутки [1-4]. Механизм действия, побочные эффекты и противопоказания ингибиторов карбоангидразы представлены в таблице 6.
Таблица 6. Характеристика фармакотерапевтической группы ингибиторов карбоангидразы.
| Фармакотерапевтическая группа в соответствии с АТХ -классификацией | Препарат | Механизм действия | Снижение ВГД | Противопоказания | Побочные эффекты |
| Ингибиторы карбоангидразы (Местные) | Бринзоламид 1% Дорзоламид** 2% [1-4] | Уменьшение продукции водянистой влаги | 20% | Малое количество эндотелиальных клеток роговицы по причине повышенного риска отека роговицы | Местные: жжение, покалывание, горький вкус, поверхностный точечный кератит, нечеткость зрения, слезотечение Системные: головная боль, крапивница, ангионевротический отек, зуд, астения, несистемное головокружение, парестезии и преходящая миопия |
| Ингибиторы карбоангидразы (Системные) | Ацетозоламид** 250 мг | Уменьшение продукции водянистой влаги | 30-40% | Низкая концентрация натрия и/или калия в крови, заболевания или дисфункция почек и печени, недостаточность надпочечников, гиперхлоремический ацидоз. Повышенная чувствительность к сульфаниламидам | Системные: парестезии, нарушение слуха, шум в ушах, ухудшение аппетита, изменение вкуса, тошнота, рвота, диарея, депрессия, снижение либидо, камни в почках, дискразии крови, метаболический ацидоз, нарушение электролитного баланса |
Режим дозирования симпатомиметика для лечения глаукомы (S01EA) бримонидина 0,15% - по 1 капле в нижний конъюнктивальный свод больного глаза (глаз) 3 раза в сутки, бримонидина 0,2% - по 1 капле 2 раза в сутки [1-4].
Механизм действия, побочные эффекты и противопоказания бримонидина представлены в таблице 7.
Таблица 7. Характеристика фармакотерапевтической группы симпатомиметиков для лечения глаукомы.
| Фармакотерапевтическая группа в соответствии с АТХ -классификацией | Препарат | Механизм действия | Снижение ВГД | Противопоказания | Побочные эффекты |
| симпатомиметики для лечения глаукомы | Бримонидин -0,15 - 0,2% | Уменьшение продукции водянистой влаги и увеличение увеосклерального оттока | 18-25% | Сопутствующее лечение ингибиторами моноаминоксидазы (МАО) для приема внутрь Детский возраст до 2 лет низкая масса тела (до 20 кг) | Местные: ретракция века, обесцвечивание конъюнктивы, ограниченный мидриаз аллергический блефароконъюнктивит, периокулярный контактный дерматит, аллергия или гиперчувствительность замедленного типа Системные: общая слабость, сонливость |
Режим дозирования аналогов простагландина (S01EE) - по 1 капле в нижний конъюнктивальный свод больного глаза (глаз) 1 раз в сутки, желательно вечером [1-4]. Механизм действия аналогов простагландина (S01EE), побочные эффекты и противопоказания представлены в таблице 8.
Таблица 8. Характеристика фармакотерапевтической группы аналогов простагландина [1-4, 172].
| Фармакотерапевтическая группа в соответствии с АТХ -классификацией | Препарат | Механизм действия | Снижение ВГД | Противо показания | Побочные эффекты |
| Аналоги простагландина | Латанопрост 0,005% Тафлупрост 0,0015%** Травопрост 0,004% | Увеличение увеосклерального оттока | 25-35% | Контактные линзы (за исключением надевания через 15 минут после введения препарата) | Местные: гиперемия конъюнктивы, жжение, покалывание, ощущение инородного тела, зуд, увеличение пигментации кожи вокруг глаз, атрофия периорбитальной жировой ткани, изменение ресниц. Увеличение пигментации радужной оболочки (зелено-коричневой, голубой/серо-коричневой или желто-коричневой радужки). Кистозный макулярный отек (пациенты с афакией/ псевдофакией) с разрывом задней капсулы хрусталика или у пациентов с известными факторами риска отека макулы), реактивация герпетического кератита, увеит. Системные: одышка, боль в груди/ стенокардия, боль в мышцах, обострение бронхиальной астмы |
| Биматопрост 0,03% Биматопрост 0,01% | Увеличение увеосклерального оттока | 25-35% |
У пациентов в развитой стадии ПЗУГ и/или исходно очень высоком уровне ВГД возможен более быстрый переход на комбинированное лечение.Целесообразно комбинировать препараты с различным механизмом действия. Улучшающие отток и снижающие секрецию ВГЖ. Предпочтительно назначение фиксированных комбинаций с целью уменьшения проблем, таких как снижение приверженности пациента к лечению при закапывании нескольких капель, снижение эффективности лечения из-за вымывания одного препарата другим, усиление действия консервантов. Не рекомендуется назначать одновременно две фиксированные комбинации. В настоящее время практически все доступные в России комбинации препаратов содержат бета-адреноблокаторы, что необходимо учитывать при их назначении пациентам с сердечно-легочной патологией [90-95].
• Рекомендуются бесконсервантные гипотензивные капли пациентам ПЗУГ с патологией глазной поверхности, выраженной клиникой синдрома «сухого глаза», с дисфункцией мейбомиевых желез и хроническими аллергическими реакциями, а также тем, кому предстоит оперативное лечение ПЗУГ и в качестве стартовой терапии с целью снижения ВГД [96].
Уровень убедительности рекомендаций. в (уровень достоверности доказательств - 3).
• Рекомендуется коррекция местной терапии противоглаукомными препаратами беременным /кормящим пациенткам с ПЗУГ для снижения уровня ВГД с учетом риска тератогенного воздействия препаратов на плод, течение беременности и на новорожденного в период лактации [84].
Уровень убедительности рекомендаций С (уровень достоверности доказательств - 5).
Комментарий. Препараты для местного лечения ПЗУГ беременным/кормящим пациенткам назначают лишь в том случае, если потенциальная польза лечения оправдывает потенциальный риск для плода. Основные принципы назначения ЛС: использовать минимальное количество препаратов, достаточное для достижения давления цели, обсудить лечение с акушером-гинекологом и педиатром, уменьшить системное всасывание препарата (при легком нажатии пациентом на область внутреннего угла глаза или применении окклюдоров). Наиболее чувствительным периодом является первый триместр беременности из-за возможного тератогенного воздействия на плод систематически применяемых гипотензивных препаратов. Учитывая возможное снижение уровня ВГД в период беременности у некоторых пациенток, может рассматриваться временное прекращение местного гипотензивного лечения в условиях тщательного наблюдения. В период беременности возможно назначение бета-адреноблокатов, симпатомиметиков для лечения глаукомы (альфа 2-адреномиметиков), и/или ингибиторов карбоангидразы ИКА (местных). Аналоги простагландина следует использовать с осторожностью по причине влияния на тонус матки. Поэтому при появлении признаков гипертонуса матки необходимо прекратить их применение. На 9 месяце беременности бета-адреноблокаторы и симпатомиметики для лечения глаукомы (альфа 2-адреномиметики) следует отменить во избежание осложнений у новорожденного. Местные ингибиторы карбоангидразы могут быть продолжены. В период лактации предпочтительнее назначать местные ингибиторы карбоангидразы и аналоги простагландина. ЛИ может быть стартовым или дополнительным вмешательством у беременных и кормящих женщин. В некоторых случаях может быть рассмотрена АГО [84,97-99].
• Рекомендуется назначать системные ингибиторы карбоангидразы пациентам ПЗУГ для купирования ОПЗГ, в комплексной терапии сложных случаев и в предоперационной подготовке для снижения уровня ВГД [1,100].
Уровень убедительности рекомендаций. с (уровень достоверности доказательств - 5).
Комментарии. Ацетазоламид** - системный ИКА, снижает секрецию ВГЖ цилиарным телом. Способ применения и дозы: внутрь по 250мг г 1-2 раза в день. При ОПЗГ - по 250 мг 4 раза в сутки. После 5 дней приема делают перерыв на 2 дня. При длительном применении необходимо назначение препараты калия (А12В) (калия аспарагинат + магния аспарагинат & ) и калийсберегающей диеты. При подготовке к операции назначают по 250-500 мг накануне и утром в день операции.
Противопоказания к применению: гиперчувствительность (в тч к другим сульфаниламидам), гипонатриемия, гипокалиемия, недостаточность надпочечников, почечная и/или печеночная недостаточность, цирроз печени (риск развития энцефалопатии), мочекаменная болезнь (при гиперкальциурии), гиперхлоремический ацидоз, хроническая декомпенсированная закрытоугольная глаукома (при длительной терапии), сахарный диабет, уремия, кормление грудью. Нежелательные эффекты: парестезии, кожный зуд, гиперемия кожи, снижение аппетита, рвота, понос, снижение массы тела, гемолитическая анемия, лейкопения, агранулоцитоз, нарушение мочевыделения [1-2].
• Рекомендуется назначать пероральные и парентеральные растворы с осмодиуритическим действием (В05ВС) пациентам ПЗУГ для купирования ОПЗГ, в комплексной терапии сложных случаев и в предоперационной подготовке для снижения уровня ВГД [2,3].
Уровень убедительности рекомендаций. с (уровень достоверности доказательств - 5).
Комментарии. Растворы с осмодиуритическим действием (B05BC) (маннитола раствор** 15%, глицерол раствор 50%) повышают осмотическое давление в крови, что сопровождается поступлением жидкости из тканей в кровь, в результате чего снижается внутричерепное и внутриглазное давление. Уменьшая реабсорбцию воды в проксимальных канальцах, эти препараты обладают диуретическим эффектом. Уровень ВГД на фоне применения осмотических средств снижается в среднем через 30 мин, максимальное действие развивается через 60 мин и продолжается в течение 4-6 Режим дозирования: глицерол раствор 50% - внутрь 1-2 г/кг массы тела 1 раз в сутки, маннитола раствор** 15% внутривенно капельно в течение не менее 30 мин. по 1,5-2 г/кг массы тела. Нежелательные эффекты: рвота, тошнота, диарея, головокружение, судороги, гипотензия или гипертензия, тахикардия, нарушение мочевыделения, метаболические нарушения. С осторожностью: у больных сахарным диабетом [1-4].
• Рекомендуется начинать неотложное комплексное лечение с применением местных противоглаукомных, кортикостероидных и нестероидных противовоспалительных препаратов и противовоспалительной терапии лечение с местной гипотензивной и противовоспалительной терапии пациентам ПЗУГ с ОПЗГ с целью снижения уровня ВГД и устранения отека роговицы [3].
Уровень убедительности рекомендаций с (уровень достоверности доказательств - 5).
Комментарии. Медикаментозное лечение острого приступа глаукомы включает в себя неотложное применение бета-адреноблокатов, ингибиторов карбоангидразы, симпатомиметиков для лечения глаукомы, парасимпатомиметиков, пероральных или внутривенных растворов с осмодиуритическим действием (B05BC), кортикостероидов (S01BA), нестероидных противовоспалительных препаратов (S01BC) [1-4]. С учетом противопоказаний для каждого конкретного больного. Ингибиторы карбоангидразы, бета-адреноблокаторы или симпатомиметики для лечения глаукомы могут использоваться в качестве терапии первой линии либо самостоятельно, либо в комбинации. Бета-адреноблокаторы снижают уровень ВГД примерно на 20-30% в течение 1 часа после инстилляции; симпатомиметики для лечения глаукомы снижают ВГД примерно на 26% в течение 2 часов после инстилляции [101-103].
При ОПЗГ средства, подавляющие образование водянистой влаги, могут быть неэффективны при выраженной ишемии цилиарного тела. Парасимпатомиметики могут не сужать зрачок при уровне ВГД более 40 мм вследствие ишемии зрачкового сфинктера [104].
Интенсивное лечение парасимпатомиметиками больше не используют для лечения ОПЗГ по причине системных побочных эффектов (схваткообразной боли в животе и потливости) [1].
ЛИ или хирургическая иридэктомия, если лазерная процедура недоступна, при ОПЗГ должна быть выполнена как можно скорее. ЛИ возможна при купировании отека роговицы, на которое может потребоваться от нескольких часов до 1-2 суток. Риск развития осложнений при лазерной иридэктомии несопоставим с преимуществами процедуры. Правильное неотложное лечение приводит к купированию острого приступа глаукомы у большинства пациентов [4]. Комплекс мероприятий, рекомендованный при лечении ОПЗГ указаны в приложении Б.
• Рекомендуется назначить антихолинэргические средства (S01FA), симпатомиметики (исключая противоглаукомные препараты) (S01FВ) пациентам ПЗУГ с осевой гиперметропией, микрофтальмом, с несоответствием размеров ПЗО и толщины хрусталика и с ЗГ после выполнения ЛИ на фоне назначения местных противоглаукомных препаратов с целью восстановления глубины ПК и снижения ВГД [13,105].
Уровень убедительности рекомендаций с (уровень достоверности доказательств - 5).
Комментарии. При наличии зрачкового блока у пациентов ПЗУГ с осевой гиперметропией, микрофтальмом и ЗГ создание циклоплегии каплями атропина 1%** (или инъекциями атропина 0,1%**) вызывает паралич цилиарной мышцы, расширяется кольцо цилиарных отростков, натягиваются зонулярные волокна, хрусталик отодвигается кзади. Капли фенилэфрин 2,5% (или инъекции фенилэфрина 1%**) используют для подтягивания зонулярных волокон хрусталика путем стимуляции продольной мускулатуры цилиарного тела [86,105-107].
Атропин 1%**. М-холиноблокатор - это природный третичный амин. Влияет как на центральные, так и на периферические м-холинорецепторы. Вызывает мидриаз, паралич аккомодации, уменьшает секрецию слезной жидкости. При местном применении в офтальмологии максимальное расширение зрачка наступает через 30-40 мин и исчезает через 7-10 дней. Мидриаз, вызванный атропином**, не устраняется при инстилляции при инстилляции парасимпатомиметиков. Режим дозирования: при местном применении закапывают по 1-2 капли 1% раствора от 1 до 3 раз в день. Побочное действие при местном применении: гиперемия кожи век, гиперемия и отек конъюнктивы век и глазного яблока, фотофобия, сухость во рту, тахикардия. Противопоказания к применению: повышенная чувствительность к атропину**. Применение при беременности и кормлении: атропин** проникает через плацентарный барьер. При в/в введении при беременности или незадолго до родов возможно развитие тахикардии у плода. с осторожностью применять у пациентов с заболеваниями сердечно-сосудистой системы, при которых увеличение частоты сердечных сокращений может быть нежелательным; при атонии кишечника у больных пожилого возраста или ослабленных больных (возможно развитие непроходимости), при гипертрофии предстательной железы и задержке мочи.
Фенилэфрин 2,5%. Альфа-адреномиметик. При местном применении сокращает дилататор зрачка, тем самым вызывая расширение зрачка, и гладкие мышцы артериол конъюнктивы. Побочное действие при местном применении: повышение или понижение АД, боль в области сердца, учащенное сердцебиение, тахикардия, сердечные аритмии, рефлекторная брадикардия, головная боль, головокружение, возбуждение, тошнота или рвота, угнетение дыхания, олигурия, ацидоз, бледность кожи, потливость.
Другие методы лечения.
Так как у пациентов с ПЗУГ заболевание может прогрессировать, несмотря на кажущийся достаточный уровень ВГД, признается необходимость проведения таким больным нейропротекторного лечения (витаминно-минеральные комплексы, ноотропные препараты ), не связанных со снижением уровня ВГД [1,2]. Однако, доказательная база, достаточная для использования их в рутинной офтальмологической практике, еще не накоплена [107,108]. Альтернативные стратегии лечения ГОН (нейропротекция) являются предметом исследований и обсуждений [109].
3,2 Лазерное лечение.
• Рекомендуется выполнить ЛИ пациентам с ППЗУ, ПЗУ, ПЗУГ и ОПЗГ в качестве процедуры первого выбора для открытия или расширения УПК вне зависимости от уровня ВГД [1,110-112].Уровень убедительности рекомендаций. с (уровень достоверности доказательств - 3).
Комментарии. ЛИ является предпочтительным методом лечения для больных с подозрением на ПЗУ, ПЗУ, ПЗУГ и ОПЗГ непосредственно после установления диагноза [111]. Это процедура, позволяющая ВГЖ проходить непосредственно из задней камеры в переднюю через отверстия в радужке. ЛИ успешно устраняет относительную составляющую зрачкового блока, независимо от того, связано ли основное закрытие угла в первую очередь со зрачковым блоком или другим механизмом [113].
Показания для ЛИ: профилактика ОПЗГ, достижение давления цели, долгосрочный контроль ВГД, профилактика формирования гониосинехий и предотвращение дальнейшего закрытия УПК. Изменения конфигурации УПК после ЛИ можно количественно оценить с помощью гониоскопии или методов визуализации (ультразвуковое сканирование или ОКТ переднего отдела глаза) [114]. В случае остаточного закрытия УПК после ЛИ может иметь место прогрессирующее синехиальное закрытие УПК вследствие механизмов не зрачкового блока. ЛИ выполняется с помощью Nd: YAG и/или аргонового лазера. Используют инстилляционную анестезию. Пациенту за 30 минут до операции проводят медикаментозный миоз с помощью глазных капель 1% раствора пилокарпина** для уменьшения толщины радужной оболочки и облегчения перфорации [1]. Эффективность ЛИ у больных ПЗУГ зависит как от основного механизма закрытия УПК, так и от стадии заболевания, когда оно диагностируется. До 35% пациентов ПЗУГ имеют закрытый угол после ЛИ [38,115,116].
• Рекомендуется назначить медикаментозную терапию пациентам с ПЗУГ с целью профилактики реактивной гипертензии ВГД после проведение ЛИ [117].
Уровень убедительности рекомендаций. A (уровень достоверности доказательств - 2).
Комментарии. Назначение противоглаукомных препаратов (парасимпатомиметиков, бета-адреноблокатов, ингибиторов карбоангидразы симпатомиметиков для лечения глаукомы, аналогов простагландина, осмотических диуретиков) может снизить степень выраженности реактивной гипертензии после ЛИ [118, 119].
• Рекомендуется контроль ВГД через 1 час и через 2 недели после выполнения ЛИ пациентам с ППЗУ, ПЗУ, ПЗУГ для определения степени выраженности реактивной гипертензии [120].
Уровень убедительности рекомендаций. А (уровень достоверности доказательств - 2).
Комментарии. Реактивная гипертензия более выражена при обширном синехиальном закрытии УПК, вследствие затруднения оттока через оставшуюся открытой часть трабекулы частицами радужки и пигментом в результате ЛИ. Предшествующее назначение пилокарпина 1%** и инстилляция бримонидина 0,15-0,2% по 1-2 капли (при отсутствии противопоказаний к его применению у конкретного больного) за 1 час и/или непосредственно перед ЛИ снижает риск кровотечений из радужки и степень выраженности реактивной гипертензии [1-4, 121].
Использование глазных капель дексаметазона 0,1% может быть фактором, способствующим длительному повышение ВГД после ЛИ. Послеоперационные осложнения более характерны для лиц с темными толстыми радужками (чаще азиатской расы) [122,123].
Образование задних синехий и необратимый миоз после ЛИ возможны вследствие продолжительного назначения парасимпатомиметиков и/или недостаточной противовоспалительной терапии.
• Рекомендуется выполнить комбинированное ЛИ и лазерную гониопластику (ЛГП) пациентам ПЗУГ с «плоской радужкой» с целью увеличения ширины УПК и снижения ВГД [124].
Уровень убедительности рекомендаций. с (уровень достоверности доказательств - 4).
Комментарии. ЛГП позволяет расширить профиль УПК за счет сокращения периферической части радужки. При наличии возможности, рекомендуется выполнять лазерную гониопластику после лазерной иридотомии. Показанием считают наличие хронической ПЗУГ, которая развивается длительное время, часто на фоне ранее существующей ПОУГ при наличии предрасполагающих к закрытию УПК факторов (гиперметропия, увеличение размеров хрусталика). При синдроме «плоской радужки» ЛГП иногда рассматривается как альтернатива хроническому назначению миотиков.
После процедуры ЛГП развиваются пигментированные ожоги радужки в местах коагуляции. Поскольку гониопластику часто выполняют пациентам с неглубокой ПК, могут возникать диффузные ожоги эндотелия роговицы. Серьезным осложнением считают дислокацию зрачка и стойкий мидриаз.
ЛГП выполняют зеленым или сине-зеленым аргоновым лазером. Анестезия местная. Пациенту за 30 минут до операции проводят медикаментозный миоз с помощью 1-2% раствора пилокарпина** [125].
• Рекомендуется ЛТП пациентам ПЗУГ с открытым УПК не менее чем на 1800 окружности после ранее проведенной ЛИ для улучшения оттока внутриглазной жидкости через трабекулярную сеть и снижения ВГД [126,127].
Уровень убедительности рекомендаций. В (уровень достоверности доказательств - 2).
Комментарии. Возможно использование нескольких видов лазеров - Аргоновый/Диодный лазер; для селективной лазерной трабекулопластики - YAG лазер с модулируемой добротностью, с удвоенной частотой (532 нм). Анестезия местная [126,127].
Инстилляция симпатомиметиков для лечения глаукомы (селективных альфа 2-адреномиметиков) 0,15-0,2% или местных ингибиторов карбоангидразы 1-2% по 1-2 капли (при отсутствии противопоказаний к применению у конкретного больного) за 1 час и/или непосредственно перед ЛТП может снизить степень выраженности реактивной гипертензии [1,121,128].
• Рекомендуется проведение лазерной транссклеральной циклокоагуляции пациентам с ПЗУГ с отсутствием предметного зрения при высоком ВГД и/или отсутствием эффекта от предшествующих проникающих АГО (в том числе дренажной хирургии) с целью снижения ВГД и/или купирования болевого синдрома [1,129-131].
Уровень убедительности рекомендаций С (уровень достоверности доказательств - 3).
Комментарии. Лазерную транссклеральную циклокоагуляцию выполняют с помощью диодного лазера (810 нм). Используют местную и субтеноновую и/или ретробульбарную анестезию, общую анестезию - по показаниям. При проведении процедуры необходимо оценить возможные риски осложнений, в том числе послеоперационное воспаление, снижение зрения, гипотонию, субатрофию глазного яблока. Возможно проведение лазерной циклокоагуляции альтернативными методами: эндоскопическая и микроимпульсная циклокоагуляция [132,133].
• Рекомендуется назначение противовоспалительной терапии из группы нестероидных противовоспалительных препаратов и/или кортикостероидов для профилактики послеоперационных осложнений (реактивная гипертензия, посткоагуляционный увеит, задние синехии) пациентам после ЛИ, ЛГП, ЛТП, лазерной трансклеральной циклокоагуляции [1].
Уровень убедительности рекомендаций. С (уровень достоверности доказательств - 5).
Комментарии. Возможно назначение противовоспалительной терапии из группы нестероидных противовоспалительных препаратов (диклофенак 0,1%** по 1 капле 3-4 раза в день или индометацин - также по 1 капле 3-4 раза в день, или непафенак 0,1% по 1-2 капли 2 раза в день, или бромфенак 0,09% по 1 капле 1 раз в день) и/или глюкокортикостероидов (дексаметазон 0,1% по 1-2 капли 3 раза в день) за 1-2 дня до и в течение 7-14 дней после лазерных вмешательств [2].
3,3 Хирургическое лечение.
• Рекомендуется хирургическое лечение пациентам ПЗУГ и ОПЗГ после проведения ЛИ при прогрессировании синехиальной блокады УПК и высоком ВГД на медикаментозном режиме с целью предотвращения дальнейшего закрытия УПК, нормализации ВГД и достижения давления цели [1,3,4,134].Уровень убедительности рекомендаций с (уровень достоверности доказательств - 5).
Комментарии. При прогрессировании закрытия УПК и/или отсутствии давления цели у пациентов после проведения ЛИ, возможен выбор следующих хирургических вмешательств - 1) фистулизирующая операция (трабекулоэктомия (ТЭ)), 2) экстракция хрусталика, 3) комбинированное вмешательство - ТЭ/экстракция хрусталика.
• Рекомендуется направлять к профильным специалистам за консультацией пациентов с сопутствующими системными заболеваниями и факторами риска системных осложнений перед выполнением оперативного лечения с целью выявления возможных противопоказаний к данному виду лечения или минимизирования риска осложнений [2].
Уровень убедительности рекомендаций С (уровень достоверности доказательств - 5).
• Рекомендуется ТЭ пациентам ПЗУГ после ЛИ с высоким уровнем ВГД, которое не может быть нормализовано каким-либо другим методом лечения; при недоступности соответствующей медикаментозной терапии; невозможности осуществления адекватного врачебного контроля за течением глаукомного процесса и приверженностью пациента, быстром прогрессировании заболевания с целью нормализации ВГД и достижения давления цели, предотвращения прогрессирования синехиальной блокады УПК [3,4,134,135].
Уровень убедительности рекомендаций с (уровень достоверности доказательств - 4).
Комментарии. Трабекулоэктомия при ПЗУГ эффективна, однако, в отличие от ПОУГ имеется значительный риск осложнений, особенно в анатомически предрасположенных глазах (маленькая ПЗО, гиперметропическая рефракция, мелкая ПК, глубоко посаженные глаза). В глазах, недавно перенесших ОПЗГ, дополнительные сложности создают гиперемированная конъюнктива, отечная роговица, мелкая ПК. Кроме того, повышается риск развития интраоперационной экспульсивной геморрагии и злокачественной глаукомы, а также прогрессирование катаракты [135,136].
• Рекомендуется интра. И послеоперационная коррекция процессов избыточного рубцевания при ТЭ пациентам ПЗУГ с факторами риска рубцевания конъюнктивы, в том числе - молодой возраст, воспалительные заболевания глаза, продолжительная местная медикаментозная терапия с использованием нескольких препаратов, афакия, предшествующая интраокулярная хирургия в сроки менее трех месяцев, после операций с разрезом конъюнктивы, а также при неэффективной предшествующей фистулизирующей хирургии [137-139].
Уровень убедительности рекомендаций С (уровень достоверности доказательств - 4).
Комментарии. Интра - и послеоперационная коррекция избыточного рубцевания включает в себя усовершенствование этапов операции (применение вискоэластиков, регулируемых швов ), применение дренажей, процедуру нидлинга (от анг. needle - игла) - трансконъюнктивальную ревизию зоны фильтрации [137-139]. В каждом случае важно оценивать возможные риски и необходимость достижения более низкого ВГД при выборе метода коррекции избыточного рубцевания.
• Рекомендуется экстракция хрусталика/факоэмульсификация (ФЭК) пациентам ПЗУГ с целью предотвращения прогрессирования закрытия УПК, улучшения зрительных функций и дополнительного снижения ВГД для нормализации ВГД и достижения давления цели [140-143].
Уровень убедительности рекомендаций в (уровень достоверности доказательств - 2).
Комментарии. Клинические исследования подтверждают положительные результаты ФЭК при ПЗУГ, включающие, увеличение глубины ПК, расширение УПК, а также дополнительное снижение ВГД [144-146]. Однако, до сих пор не определены четкие показания хирургии катаракты в комплексном лечении ПЗУГ, в том числе целесообразность удаления прозрачного хрусталика, как основного метода лечения вместо ЛИ и/или медикаментозного лечения. Хирургическое лечение катаракты при ПЗУГ, как правило, сложнее, и связано с повышенным риском развития осложнений по причине мелкой ПК, большого размера хрусталика, отека роговицы, недостаточного мидриаза зрачка, наличия задних синехий, меньшего количества эндотелиальных клеток, слабых зонулярных волокон, особенно после перенесенного острого приступа.
• Рекомендуется комбинированное хирургическое лечение (экстракция хрусталика/ФЭК в сочетании с ТЭ) пациентам ПЗУГ при повышенном уровне ВГД на максимальном гипотензивном режиме с целью предотвращения прогрессирования закрытия УПК, улучшения зрительных функций, нормализации ВГД и достижения давления цели [147-149].
Уровень убедительности рекомендаций в (уровень достоверности доказательств - 2).
Комментарии. Экстракция хрусталика/ФЭК имеет менее выраженный гипотензивный эффект, чем в сочетании с ТЭ. В то же время сочетанная хирургия сопряжена с большим риском осложнений [150-152]. В каждом индивидуальном случае необходимо оценивать возможные риски и преимущества.
• Рекомендуется хирургическая иридэктомия пациентам ПЗУГ при отсутствии технической возможности выполнения лазерной иридэктомии, выраженном отеке роговицы с целью предотвращения прогрессирования закрытия УПК и снижения ВГД [1,3,4].
Уровень убедительности рекомендаций С (уровень достоверности доказательств - 5).
Комментарии. Лазерная процедура предпочтительнее, поскольку исключает возможные осложнения хирургического вмешательства (мелкая ПК, образование гониосинехий, злокачественная глаукома, эндофтальмит).
• Рекомендуется экстракция хрусталика с витрэктомией пациентам ЗГ при наличии собственного хрусталика при отсутствии эффективности от медикаментозного и лазерного лечения с целью предотвращения необратимых изменений в переднем отрезке глаза, восстановления правильного тока внутриглазной жидкости из задней камеры в переднюю, улучшения зрительных функций и снижения ВГД [1,105,153,154].
Уровень убедительности рекомендаций с (уровень достоверности доказательств - 4).
Комментарии. Хирургическое лечение ЗГ должно быть своевременно во избежание необратимых изменений в переднем отрезке глаза. Витрэктомию проводят не только с целью декомпрессии стекловидного тела, а также создания прямой связи между стекловидным телом и передней камерой [105,154]. Во время витрэктомии при необходимости в одной локализации проводят гиалоидотомию, капсулотомию и иридэктомию для создания полноценной связи между передней и задней камерами. Эффективность вмешательства оценивают по увеличению глубины передней камеры и снижению ВГД.
• Рекомендуется витрэктомия пациентам ЗГ с афакией/артифакией при отсутствии эффективности от медикаментозного и лазерного лечения с целью предотвращения необратимых изменений в переднем отрезке глаза, восстановления правильного тока внутриглазной жидкости из задней камеры в переднюю, улучшения зрительных функций и снижения ВГД [1,105,153,154].
Уровень убедительности рекомендаций с (уровень достоверности доказательств - 5).
• Рекомендуется имплантация антиглаукоматозных дренажей пациентам ПЗУГ с целью достижения давления цели и предотвращения клинически значимого прогрессирования заболевания при неэффективности трабекулэктомии, выраженном рубцевании конъюнктивы, вследствие предшествующих операций на глазах на фоне заболеваний конъюнктивы или тканей глазной поверхности [1,3,155,156].
Уровень убедительности рекомендаций С (уровень достоверности доказательств - 4).
Комментарии. Дренажная хирургия рекомендована в наиболее сложных случаях. Выбор дренажного устройства зависит от технических возможностей и предпочтений хирурга. Технически использование дренажей при ПЗУГ сложнее, чем при ПОУГ и потенциально опаснее развитием серьезных осложнений. Их использование предпочтительнее у пациентов с предшествующими фильтрующими процедурами без достаточного гипотензивного эффекта.
• Рекомендуется циклодеструктивная операция пациентам ПЗУГ с целью снижения ВГД и купирования болевого синдрома при отсутствии предметного зрения и высоком уровне ВГД с болевым синдромом [129-131].
Уровень убедительности рекомендаций С (уровень достоверности доказательств - 3).
Комментарии. В современной антиглаукоматозной хирургии предпочтительно применение лазерных методов циклодеструкции, чем циклокриопексии. При проведении этих процедур необходимо оценить возможные риски развития осложнений, таких как послеоперационное воспаление, снижение зрения, гипотония, субатрофия глазного яблока.
• Рекомендуется перед операцией максимальное снижение уровня ВГД с применением местных и системных противоглаукомных препаратов, при показаниях назначение антибактериальной, противовоспалительной терапии с целью предупреждения интра- и послеоперационных осложнений [2].
Уровень убедительности рекомендаций С (уровень достоверности доказательств - 5).
Рекомендуется применение местной (инстилляционной, ретробульбарной или субтеноновой) или при необходимости, общей анестезии пациентам перед началом хирургического вмешательства для обезболивания и предупреждения интраоперационных осложнений [157].
Уровень убедительности рекомендаций С (уровень достоверности доказательств - 5).
• Рекомендуется назначение пациентам после проведения хирургического вмешательства антибактериальной, противовоспалительной терапии из группы нестероидных противовоспалительных препаратов, глюкокортикостероидов, антихолинергических средств (S01FA), симпатомиметиков для профилактики послеоперационных осложнений [2].
Уровень убедительности рекомендаций С (уровень достоверности доказательств - 5).
|
|
Реабилитация и амбулаторное лечение
Медико-социальная реабилитация больных глаукомой должна включать не только послеоперационный этап, но все этапы ведения больного: диагностику, собственно лечение (терапевтическое и/или хирургическое), диспансерное наблюдение, психологическую реабилитацию, социальную адаптацию.
• Рекомендуется проведение реабилитации пациентов с ПЗУГ с целью предотвращения инвалидизации вследствие прогрессивного снижения зрительных функций: 1) своевременное назначение лечения; 2) регулярное диспансерное наблюдение врача-офтальмолога 3) адекватное медикаментозное лечение [2].
Уровень убедительности рекомендаций С (уровень достоверности доказательств - 5).
• Рекомендуется амбулаторное наблюдение врачом-офтальмологом в течение 1-1,5 месяца всех пациентов ПЗУГ после хирургического лечения с целью профилактики и лечения послеоперационных осложнений [4,135,158].
Уровень убедительности рекомендаций С (уровень достоверности доказательств - 5).
• Рекомендуется массаж глазного яблока и нидлинг фильтрационной подушки пациентам ПЗУГ после антиглаукомной операции (АГО) при выявлении признаков рубцевания вновь созданных путей оттока с целью восстановления пассажа ВГЖ и снижения ВГД [159,160].
Уровень убедительности рекомендаций С (уровень достоверности доказательств - 5).
• Рекомендуется подбор средств оптической коррекции слабовидения пациентам со слабовидением с целью повышения качества жизни [2].
Уровень убедительности рекомендаций С (уровень достоверности доказательств - 5).
• Рекомендуется проведение реабилитации пациентов с ПЗУГ с целью предотвращения инвалидизации вследствие прогрессивного снижения зрительных функций: 1) своевременное назначение лечения; 2) регулярное диспансерное наблюдение врача-офтальмолога 3) адекватное медикаментозное лечение [2].
Уровень убедительности рекомендаций С (уровень достоверности доказательств - 5).
• Рекомендуется амбулаторное наблюдение врачом-офтальмологом в течение 1-1,5 месяца всех пациентов ПЗУГ после хирургического лечения с целью профилактики и лечения послеоперационных осложнений [4,135,158].
Уровень убедительности рекомендаций С (уровень достоверности доказательств - 5).
• Рекомендуется массаж глазного яблока и нидлинг фильтрационной подушки пациентам ПЗУГ после антиглаукомной операции (АГО) при выявлении признаков рубцевания вновь созданных путей оттока с целью восстановления пассажа ВГЖ и снижения ВГД [159,160].
Уровень убедительности рекомендаций С (уровень достоверности доказательств - 5).
• Рекомендуется подбор средств оптической коррекции слабовидения пациентам со слабовидением с целью повышения качества жизни [2].
Уровень убедительности рекомендаций С (уровень достоверности доказательств - 5).
Профилактика
Систематические обзоры или исследования, в которых получены данные об экономической эффективности скрининга для выявления ПЗУГ, также как и при ПОУГ отсутствуют, а публикации носят противоречивый характер [3,161-163].
• Рекомендуется измерение ВГД гражданам при первом прохождении профилактического медицинского осмотра, далее в возрасте 40 лет и старше 1 раз в год с целью раннего выявления ПЗУГ [2,164].
Уровень убедительности рекомендаций С (уровень достоверности доказательств - 5).
Комментарии. Первый этап диспансеризации (скрининг) проводится с целью выявления у граждан признаков ПЗУГ, факторов риска, особенно при отягощенном семейном анамнезе; определения медицинских показаний к выполнению дополнительных обследований и осмотров врачом-офтальмологом для уточнения диагноза глаукомы.
• Рекомендуется осмотр (консультация) врачом-офтальмологом населения с факторами риска закрытия УПК с целью раннего выявления ПЗУГ [1,2,4].
Уровень убедительности рекомендаций С (уровень достоверности доказательств - 5).
• Рекомендуется назначение ЛИ всем пациентам на парном глазу после перенесенного ОПЗГ с профилактической целью [165-169].
Уровень убедительности рекомендаций с (уровень достоверности доказательств - 3).
Комментарии. На парном глазу после перенесенного ОПЗГ необходима незамедлительная ЛИ при наличии узкого УПК, так как примерно у половины пациентов имеется вероятность развития ОПЗГ в течение 5 лет [165-169].
• Рекомендуется диспансерный осмотр всем пациентам ПЗУГ после ЛИ с целью предотвращения дальнейшего прогрессирования синехиальной блокады УПК [1,2,4].
Уровень убедительности рекомендаций с (уровень достоверности доказательств - 5).
• Рекомендуется мониторинг визометрии, офтальмотонометрии осуществлять не менее одного раза в 6 месяцев, периметрию, гониоскопию, офтальмоскопию - один раз в 6-12 месяцев пациентам при стабилизированном течении ПЗУГ на фоне достижения давления цели, отсутствия прогрессирования состояния УПК, ДЗН и поля зрения [1,2,4].
Уровень убедительности рекомендаций С (уровень достоверности доказательств - 5).
• Рекомендуются индивидуальная периодичность мониторинга пациентов с нестабилизированным течением ПЗУГ, в зависимости от особенностей течения глаукомного процесса, наличия сопутствующей патологии и используемых ЛС [1,2,4].
Уровень убедительности рекомендаций С (уровень достоверности доказательств - 5).
Комментарии. У пациентов ПЗУГ, находящихся на медикаментозной терапии, определяют эффективность и любые побочные эффекты лечения; выявляют изменения и новые назначения других специалистов по системным показаниям, которые могут повлиять на лечение глаукомы; контролируют правильность соблюдения пациентом режима гипотензивной терапии глаукомы. Пациентам после хирургических вмешательств оценивают функциональный и гипотензивный эффект операции, корректируют послеоперационное лечение (антимикробное, противовоспалительное, репаративное ), осуществляют контроль и лечение другой офтальмологической патологии (катаракта, увеит, диабетическая ретинопатия, синдром сухого глаза ). У пациентов с наличием фильтрационной подушки должны оцениваться ее высота, ширина, наличие истончения, васкуляризации, инкапсулирования, активной фильтрации и инфицирования.
Каждый визит пациента сопровождается оценкой субъективного самочувствия больного, зрительных функций (трудности при вождении, темновая адаптация, проблемы с контрастной чувствительностью, чтением мелкого шрифта и оценкой расстояния до предметов), качества жизни и приверженности пациента к назначенному лечению. Переоценку факторов риска проводят при каждом посещении пациента.
При оценке качества жизни пациента акцент должен быть сделан на улучшение состояния больного. Возможно, использование вопросников по качеству жизни с оценкой бремени болезни и бремени лечения.
• Рекомендуется измерение ВГД гражданам при первом прохождении профилактического медицинского осмотра, далее в возрасте 40 лет и старше 1 раз в год с целью раннего выявления ПЗУГ [2,164].
Уровень убедительности рекомендаций С (уровень достоверности доказательств - 5).
Комментарии. Первый этап диспансеризации (скрининг) проводится с целью выявления у граждан признаков ПЗУГ, факторов риска, особенно при отягощенном семейном анамнезе; определения медицинских показаний к выполнению дополнительных обследований и осмотров врачом-офтальмологом для уточнения диагноза глаукомы.
• Рекомендуется осмотр (консультация) врачом-офтальмологом населения с факторами риска закрытия УПК с целью раннего выявления ПЗУГ [1,2,4].
Уровень убедительности рекомендаций С (уровень достоверности доказательств - 5).
• Рекомендуется назначение ЛИ всем пациентам на парном глазу после перенесенного ОПЗГ с профилактической целью [165-169].
Уровень убедительности рекомендаций с (уровень достоверности доказательств - 3).
Комментарии. На парном глазу после перенесенного ОПЗГ необходима незамедлительная ЛИ при наличии узкого УПК, так как примерно у половины пациентов имеется вероятность развития ОПЗГ в течение 5 лет [165-169].
• Рекомендуется диспансерный осмотр всем пациентам ПЗУГ после ЛИ с целью предотвращения дальнейшего прогрессирования синехиальной блокады УПК [1,2,4].
Уровень убедительности рекомендаций с (уровень достоверности доказательств - 5).
• Рекомендуется мониторинг визометрии, офтальмотонометрии осуществлять не менее одного раза в 6 месяцев, периметрию, гониоскопию, офтальмоскопию - один раз в 6-12 месяцев пациентам при стабилизированном течении ПЗУГ на фоне достижения давления цели, отсутствия прогрессирования состояния УПК, ДЗН и поля зрения [1,2,4].
Уровень убедительности рекомендаций С (уровень достоверности доказательств - 5).
• Рекомендуются индивидуальная периодичность мониторинга пациентов с нестабилизированным течением ПЗУГ, в зависимости от особенностей течения глаукомного процесса, наличия сопутствующей патологии и используемых ЛС [1,2,4].
Уровень убедительности рекомендаций С (уровень достоверности доказательств - 5).
Комментарии. У пациентов ПЗУГ, находящихся на медикаментозной терапии, определяют эффективность и любые побочные эффекты лечения; выявляют изменения и новые назначения других специалистов по системным показаниям, которые могут повлиять на лечение глаукомы; контролируют правильность соблюдения пациентом режима гипотензивной терапии глаукомы. Пациентам после хирургических вмешательств оценивают функциональный и гипотензивный эффект операции, корректируют послеоперационное лечение (антимикробное, противовоспалительное, репаративное ), осуществляют контроль и лечение другой офтальмологической патологии (катаракта, увеит, диабетическая ретинопатия, синдром сухого глаза ). У пациентов с наличием фильтрационной подушки должны оцениваться ее высота, ширина, наличие истончения, васкуляризации, инкапсулирования, активной фильтрации и инфицирования.
Каждый визит пациента сопровождается оценкой субъективного самочувствия больного, зрительных функций (трудности при вождении, темновая адаптация, проблемы с контрастной чувствительностью, чтением мелкого шрифта и оценкой расстояния до предметов), качества жизни и приверженности пациента к назначенному лечению. Переоценку факторов риска проводят при каждом посещении пациента.
При оценке качества жизни пациента акцент должен быть сделан на улучшение состояния больного. Возможно, использование вопросников по качеству жизни с оценкой бремени болезни и бремени лечения.
Организация оказания медицинской помощи
Основные принципы организации медицинской помощи при остром приступе глаукомы:
1) Диагностика острого приступа глаукомы на догоспитальном этапе.
2) Проведение комплекса неотложных лечебных мероприятий на догоспитальном этапе.
3) Ранняя госпитализация при отсутствии купирования острого приступа глаукомы.
4) Проведение диагностических и неотложных лечебных мероприятий, патогенетического и симптоматического лечения на госпитальном этапе.
5) Мероприятия по профилактике острого приступа глаукомы на парном глазу и диспансерное наблюдение.
Основные принципы организации медицинской помощи при ПЗУГ:
Первичная специализированная медико-санитарная помощь оказывается врачом-офтальмологом в поликлиническом отделении медицинской организации.
Проведение лечения (лазерных вмешательств, медикаментозного консервативного или физиотерапевтического лечения) проводится в амбулаторных условиях, условиях дневного стационара или круглосуточного стационара.
Показание для плановой госпитализации в медицинскую организацию:
- необходимость выполнения оперативного лечения ПЗУГ и/или лазерного лечения и/или медикаментозного лечения при невозможности проведения лечения в амбулаторных условиях, условиях дневного стационара.
Показание для неотложной госпитализации в медицинскую организацию:
- не купируемый ОПЗГ.
- эндофтальмит, как осложнение АГО.
Показание к выписке пациента из медицинской организации:
1) завершение лечения или одного из этапов оказания специализированной, в том числе высокотехнологичной, медицинской помощи, в условиях круглосуточного или дневного стационара при условии отсутствия осложнений, требующих медикаментозной коррекции и/или медицинских вмешательств в стационарных условиях;
2) отказ пациента или его законного представителя от специализированной, в том числе высокотехнологичной, медицинской помощи в условиях круглосуточного или дневного стационара, подтвержденный консилиумом медицинской организации;
3) необходимость перевода пациента в другую медицинскую организацию.
1) Диагностика острого приступа глаукомы на догоспитальном этапе.
2) Проведение комплекса неотложных лечебных мероприятий на догоспитальном этапе.
3) Ранняя госпитализация при отсутствии купирования острого приступа глаукомы.
4) Проведение диагностических и неотложных лечебных мероприятий, патогенетического и симптоматического лечения на госпитальном этапе.
5) Мероприятия по профилактике острого приступа глаукомы на парном глазу и диспансерное наблюдение.
Основные принципы организации медицинской помощи при ПЗУГ:
Первичная специализированная медико-санитарная помощь оказывается врачом-офтальмологом в поликлиническом отделении медицинской организации.
Проведение лечения (лазерных вмешательств, медикаментозного консервативного или физиотерапевтического лечения) проводится в амбулаторных условиях, условиях дневного стационара или круглосуточного стационара.
Показание для плановой госпитализации в медицинскую организацию:
- необходимость выполнения оперативного лечения ПЗУГ и/или лазерного лечения и/или медикаментозного лечения при невозможности проведения лечения в амбулаторных условиях, условиях дневного стационара.
Показание для неотложной госпитализации в медицинскую организацию:
- не купируемый ОПЗГ.
- эндофтальмит, как осложнение АГО.
Показание к выписке пациента из медицинской организации:
1) завершение лечения или одного из этапов оказания специализированной, в том числе высокотехнологичной, медицинской помощи, в условиях круглосуточного или дневного стационара при условии отсутствия осложнений, требующих медикаментозной коррекции и/или медицинских вмешательств в стационарных условиях;
2) отказ пациента или его законного представителя от специализированной, в том числе высокотехнологичной, медицинской помощи в условиях круглосуточного или дневного стационара, подтвержденный консилиумом медицинской организации;
3) необходимость перевода пациента в другую медицинскую организацию.
|
|
Дополнительно
Риск прогрессирования заболевания до поздней стадии выше у пациентов, не соблюдающих режим закапывания гипотензивных капель.
Перспективы лечения ПЗУГ с целью сохранения зрительных функций зависят от своевременного начала лечения и соблюдения оптимального режима гипотензивной терапии в соответствии с инструкцией к препарату и клинических рекомендаций на основе данных регулярного наблюдения.
У пациентов с начальной и развитой стадиями глаукомы сохраняются зрительные функции и умерено ухудшается качество жизни, в то время как далекозашедший процесс (из-за потери зрительных функций) приводит к значительному ухудшению качества жизни. Поэтому наиболее значимым для сохранения зрения и профилактики слепоты от глаукомы становится раннее выявление заболевания.
Перспективы лечения ПЗУГ с целью сохранения зрительных функций зависят от своевременного начала лечения и соблюдения оптимального режима гипотензивной терапии в соответствии с инструкцией к препарату и клинических рекомендаций на основе данных регулярного наблюдения.
У пациентов с начальной и развитой стадиями глаукомы сохраняются зрительные функции и умерено ухудшается качество жизни, в то время как далекозашедший процесс (из-за потери зрительных функций) приводит к значительному ухудшению качества жизни. Поэтому наиболее значимым для сохранения зрения и профилактики слепоты от глаукомы становится раннее выявление заболевания.
Критерии оценки качества медицинской помощи
Таблица 9,1. Критерии оценки качества оказания неотложной помощи при ОПЗГ и уровни достоверности доказательств и убедительности рекомендации.
Таблица 9,2. Критерии оценки качества оказания амбулаторно-поликлинической медицинской помощи и уровни достоверности доказательств и убедительности рекомендаций.
1возможен иной вариант периметрии (кинетическая, кампиметрия) исходя из оснащения кабинета оборудованием, согласно Стандарту оснащения офтальмологического кабинета, предусмотренному «Порядком оказания медицинской помощи взрослому населению при заболеваниях глаза, его придаточного аппарата и орбиты» (Приказ Министерства здравоохранения РФ от 12,11,2012г. №902н).
Таблица 9,3. Критерии оценки качества оказания медицинской помощи в дневном стационаре и уровни достоверности доказательств и убедительности рекомендаций.
Таблица 9,4. Критерии оценки качества оказания медицинской помощи в круглосуточном стационаре и уровни достоверности доказательств и убедительности рекомендаций.
2исходя из оснащения оборудованием, в соответствии со Стандартом оснащения офтальмологического отделения/ Центра медицинского офтальмологического, предусмотренного «Порядком оказания медицинской помощи взрослому населению при заболеваниях глаза, его придаточного аппарата и орбиты» (Приказ Министерства здравоохранения РФ от 12,11,2012г. №902н).
| № № | Критерии качества | Оценка выполнения | Уровень достоверности доказательств | Уровень убедительности рекомендаций |
| 11 | Выполнена визометрия с определением коррекции остроты зрения | Да/Нет | 5 | С |
| 22 | Выполнена офтальмотонометрия | Да/Нет | 2 | А |
| 33 | Выполнена биомикроскопия глаза | Да/Нет | 3 | В |
| 44 | Выполнена гониоскопия | Да/Нет | 3 | В |
| 55 | Выполнена биомикроскопия глазного дна или офтальмоскопия | Да/Нет | 3 | В |
| 66 | Проведена терапия лекарственными препаратами группы β-адреноблокаторов и/или лекарственными препаратами группы ингибиторов карбоангидразы и/или лекарственными препаратами группы парасимпатомиметиков и/или лекарственными препаратами группы симпатомиметиков (в зависимости от медицинских показаний и при отсутствии медицинских противопоказаний) | Да/Нет | 3 | В |
| 77 | Купирование острого приступа глаукомы | Да/Нет | 3 | В |
| 88 | Выполнено лазерное вмешательство | Да/Нет | 3 | В |
Таблица 9,2. Критерии оценки качества оказания амбулаторно-поликлинической медицинской помощи и уровни достоверности доказательств и убедительности рекомендаций.
| № № | Критерии Качества | Оценка выполнения | Уровень достоверности доказательств | Уровень убедительности рекомендаций |
| 11 | Выполнена визометрия с определением коррекции остроты зрения | Да/Нет | 5 | С |
| 22 | Выполнена офтальмотонометрия | Да/Нет | 2 | А |
| 33 | Выполнена компьютерная 1 периметрия не реже 2 раз в год | Да/Нет | 3 | В |
| 44 | Выполнена биомикроскопия глазного дна или офтальмоскопия | Да/Нет | 3 | В |
| 55 | Выполнена биомикроскопия глаза | Да/Нет | 3 | В |
| 66 | Выполнена гониоскопия | Да/Нет | 3 | В |
| 77 | Проведена терапия лекарственными препаратами группы аналогов простагландинов (простамидов) и/или β-адреноблокаторов и/или лекарственными препаратами группы ингибиторов карбоангидразы и/или лекарственными препаратами группы парасимпатомиметиков и/или лекарственными препаратами группы симпатомиметиков (в зависимости от медицинских показаний и при отсутствии медицинских противопоказаний) | Да/Нет | 3 | В |
1возможен иной вариант периметрии (кинетическая, кампиметрия) исходя из оснащения кабинета оборудованием, согласно Стандарту оснащения офтальмологического кабинета, предусмотренному «Порядком оказания медицинской помощи взрослому населению при заболеваниях глаза, его придаточного аппарата и орбиты» (Приказ Министерства здравоохранения РФ от 12,11,2012г. №902н).
Таблица 9,3. Критерии оценки качества оказания медицинской помощи в дневном стационаре и уровни достоверности доказательств и убедительности рекомендаций.
| 3№ | Критерии качества | Оценка выполнения | Уровень достоверности доказательств | Уровень убедительности рекомендаций |
| 11 | Выполнена визометрия с определением коррекции остроты зрения | Да/Нет | 5 | С |
| 22 | Выполнена офтальмотонометрия | Да/Нет | 2 | А |
| 33 | Выполнена компьютерная периметрия | Да/Нет | 3 | В |
| 44 | Выполнена биомикроскопия глаза | Да/Нет | 3 | В |
| 55 | Выполнена биомикроскопия глазного дна или офтальмоскопия | Да/Нет | 3 | В |
| 66 | Выполнена гониоскопия | Да/Нет | 3 | В |
| 77 | Проведена терапия лекарственными препаратами группы аналогов простагландинов (простамидов) и/или β-адреноблокаторов и/или лекарственными препаратами группы ингибиторов карбоангидразы и/или лекарственными препаратами группы парасимпатомиметиков и/или лекарственными препаратами группы симпатомиметиков (в зависимости от медицинских показаний и при отсутствии медицинских противопоказаний) | Да/Нет | 3 | В |
| 88 | Выполнено лазерное вмешательство (при наличии показаний) | Да/Нет | 3 | В |
| 99 | Достигнута нормализация уровня внутриглазного давления на момент выписки из стационара (за исключением терминальной болящей глаукомы) | Да/Нет | 2 | А |
Таблица 9,4. Критерии оценки качества оказания медицинской помощи в круглосуточном стационаре и уровни достоверности доказательств и убедительности рекомендаций.
| № № | Критерии Качества | Оценка выполнения | Уровень достоверности доказательств | Уровень убедительности рекомендаций |
| 11 | Выполнена визометрия с определением коррекции остроты зрения | Да/Нет | 5 | С |
| 22 | Выполнена офтальмотонометрия | Да/Нет | 2 | А |
| 33 | Выполнена компьютерная периметрия | Да/Нет | 3 | В |
| 44 | Выполнена биомикроскопия глазного дна или офтальмоскопия | Да/Нет | 3 | В |
| 55 | Выполнена биомикроскопия глаза | Да/Нет | 3 | В |
| 66 | Выполнена гониоскопия | Да/Нет | 3 | В |
| 77 | Произведено оптическое исследование головки зрительного нерва и слоя нервных волокон с помощью компьютерного анализатора (ОКТ сетчатки и зрительного нерва)2 | Да/Нет | 5 | С |
| 88 | Выполнена ультразвуковая кератопахиметрия | Да/Нет | 5 | С |
| 99 | Проведена терапия лекарственными препаратами группы аналогов простагландинов (простамидов) и/или β-адреноблокаторов и/или лекарственными препаратами группы ингибиторов карбоангидразы и/или лекарственными препаратами группы парасимпатомиметиков и/или лекарственными препаратами группы симпатомиметиков (в зависимости от медицинских показаний и при отсутствии медицинских противопоказаний) | Да/Нет | 3 | В |
| 110 | Выполнено лазерное вмешательство (при наличии показаний) | Да/Нет | 3 | В |
| 111 | Проведена антиглаукоматозная операция (при наличии показаний) | Да/Нет | 4 | В |
| 112 | Достигнута нормализация уровня внутриглазного давления на момент выписки из стационара (за исключением терминальной болящей глаукомы) | Да/Нет | 2 | А |
2исходя из оснащения оборудованием, в соответствии со Стандартом оснащения офтальмологического отделения/ Центра медицинского офтальмологического, предусмотренного «Порядком оказания медицинской помощи взрослому населению при заболеваниях глаза, его придаточного аппарата и орбиты» (Приказ Министерства здравоохранения РФ от 12,11,2012г. №902н).
|
|
Список литературы
• European Glaucoma Society Terminology and Guidelines for Glaucoma (4th Edition). Savona: PubliComm, 2014: 196.
• Национальное руководство по глаукоме для практикующих врачей. Изд. 4-е, испр. и доп. Под ред. Е.А. Егорова, В.П. Еричева. М. ГЭОТАР-Медиа, 2019: 384.
• World Glaucoma Association сonsensus Statement: Angle сlosure and Angle сlosure Glaucoma / Eds. Weinreb R.N., Friedman D.S. The Netherlands: Kluger; 2006: 113.
• Primary Angle сlosure / American Academy of Ophthalmology Preferred Practice Pattern® Guidelines, San Francisco; 2015: 40.
• Seah S.K., Foster P.J., сhew P.T. et al. Incidence of acute primary angle-closure glaucoma in Singapore. An island-wide survey. Arch Ophthalmol. 1997; 115(11): 1436-1440.
• Foster P.J., вaasanhu J., Alsbirk P.H. et al. Glaucoma in Mongolia. A population-based survey in Hovsgol province, northern Mongolia. Arch Ophthalmol. 1996; 114(10): 1235-1241.
• вengtsson в. The prevalence of glaucoma. вr J Ophthalmol. 1981; 65(1): 46-49.
• Wolfs R.C., Grobbee D.E., Hofman A., de Jong P.T. Risk of acute angle-closure glaucoma after diagnostic mydriasis in nonselected subjects: the Rotterdam Study. Invest Ophthalmol Vis Sci. 1997; 38(12): 2683-2687.
• сongdon N., Wang F., Tielsch J.M. Issues in the Epidemiology and Population-Based Screening of Primary Angle-Closure Glaucoma. Surv Ophthalmol. 1992; 36(6): 411-423.
• Lai J.S., Liu D.T., Tham с.C. et al. Epidemiology of acute primary angle-closure glaucoma in the Hong Kong сhinese population: prospective study. Hong Kong Med J. 2001; 7(2): 118-123.
• Perkins E.S. Family studies in glaucoma. вr J Ophthalmol. 1974; 58(5): 529-535.
• Leighton D.A. Survey of the first-degree relatives of glaucoma patients. Trans Ophthalmol Soc UK. 1976; 96(1): 28-32.
• Ефимова М.Н. Злокачественная глаукома: диагностика, клиника, лечение. Глаукома. 2002; 1: 53-60.
• Quigley H.A., Friedman D.S., сongdon N.G. Possible mechanisms of primary angle-closure and malignant glaucoma. J Glaucoma 2003; 12(2): 167-180.
• Yue в.Y., Duvall J., Goldberg M.F. et al. Nanophthalmic sclera; morphologic and tissue culture studiem. Ophtalmology. 1986; 93(4): 534-541.
• Resnikoff S., Pascolini D., Etyaale D. et al. Global data on visual impairment in the year 2002. WHO вull. 2004; 82(11): 844-855.
• Quigley H.A., вroman A.T. The number of persons with glaucoma worldwide in 2010 and 2020. вr J Ophthalmol. 2006; 90(3): 262-267.
• Dandona L., Dandona R., Mandal P. et al. Angle closure glaucoma in an urban population in southern India. The Andhra Pradesh eye disease study. Ophthalmology. 2000; 107(9): 1710-1716.
• Jacob A., Thomas R., Koshi S.P. et al. Prevalence of primary glaucoma in an urban south Indian population. Ind J Ophthalmol. 1998; 46(2): 81-86.
• Ramakrishnan R., Nirmalan P.K., Krishnadas R. et al. Glaucoma in a rural population of southern India: the Aravind comprehensive eye survey. Ophthalmology. 2003; 110(8): 1484-1490.
• Vijaya L., George R., Arvind H. et al. Prevalence of angle-closure disease in a rural southern Indian population. Arch Ophthalmol. 2006; 124(3): 403-409.
• Shiose Y., Kitazawa Y., Tsukuhara S. et al. Epidemiology of glaucoma in Japan - A nationwide glaucoma survey. Jpn J Ophthalmol. 1991; 35(2): 133-135.
• Foster P.J., вaasanhu J., Alsbrik P.H. et al. Glaucoma in Mongolia - A poplation-based survey in Hovsgol Province, Northern Mongolia. Arc Ophthalmol. 1996; 114(10): 1235-1241.
• Foster P.J., Oen F.T., Machin D.S. et al. The prevalence of glaucoma in сhinese residents of Singapore. A cross-sectional population survey in Tanjong Pagar district. Arch Ophthalmol. 2000; 118(8): 1105-1111.
• Yamamoto T., Iwase A., Araie M., et al. The Tajimi Study report 2: prevalence of primary angle closure and secondary glaucoma in a Japanese population. Ophthalmology. 2001; 112(10): 1661-1669.
• Foster P.J., Jonson G.J. Glaucoma in сhina: how big is the problem? вr J Ophthalmol. 2001; 85(11): 1277-1282.
• Alsbirk P.H. Primary angle closure glaucoma. Oculometry, epidemiology, and genetics in a high risk population. Acta Ophthalmol. 1976; 127: 5-31.
• вourne R.A., Sukudom P., Foster P.J. et al. Prevalence of glaucoma in Thailand: a population based survey in Rom Klao District, вangkok. вr J Ophthalmol. 2003; 87(9): 1069-1074.
• Foster P.J., вuhrmann R., Quigley H.A., Johnson G.J. The definition and classification of glaucoma in prevalence surveys. вr J Ophthalmol. 2002; 86(2): 238-242.
• Day A.C., вaio G., Gazzard G., et al. The prevalence of primary angle closure glaucoma in European derived populations: a systematic review. вr J Ophthalmol. 2012; 96(9): 1162-1167.
• Общая заболеваемость взрослого населения России в 2018 году: Статистические материалы. Часть IV. Электронный ресурс]. М. 2019: 45-46. URL: https://www.rosminzdrav.ru/ministry/61/22/stranitsa-979/statisticheskie-informatsionnye-materialy/statisticheskiy-sbornik-2018-god (дата обращения: 20,04,2020).
• сlinical decisions in glaucoma / E. Hodapp, R. Parrish, D. Anderson // St. Louis: The сV Mosby сo. 1993: 204.
• Shah N.N., вowd с., Medeiros F.A. et al. сombining structural and functional testing for detection of glaucoma. Ophthalmology. 2006; 113(9): 1593-1602.
• сoleman A., Friedman D., Gandolfi S., Singh K., Tuulonen A. Levels of diagnostic studies. In Weinreb R.N., Greve E.L. (Eds. Glaucoma diagnosis: Structure and Function. сonsensus series I. Amsterdam: Kugler Puplications. 2004: 9-12 .
• Alsbirk P.H. Early detection of primary angle-closure glaucoma. Limbal and axial chamber depth screening in a high risk population (Greenland Eskimos). Acta Ophthalmol. 1988; 66(5): 556-564.
• Wilensky J.T., Kaufman P.L., Frohlichstein D. et al. Follow-up of angle-closure glaucoma suspects. Am J Ophthalmol. 1993; 115(3): 338-346.
• Alsbirk P.H. Anatomical risk factors in primary angle-closure glaucoma. A ten-year follow-up survey based on limbal and axial anterior chamber depths in a high risk population. Int Ophthalmol. 1992; 16(4-5): 265-272.
• Thomas R., George R., Parikh R. et al. Five year risk of progression of primary angle closure suspects to primary angle closure: a population based study. вr J Ophthalmol. 2003; 87(4): 450-454.
• Amerasinghe N., Zhang J., Thalamuthu A. et al. The heritability and sibling risk of angle closure in Asians. Ophthalmology. 2011; 118(3): 480-485.
• Lowe R.F. Aetiology of the anatomical basis for primary angle-closure glaucoma. вiometrical comparisons between normal eyes and eyes with primary angle-closure glaucoma. вr J Ophthalmol. 1970; 54(3): 161-169.
• сongdon N.G., Quigley H.A., Hung P.T. et al. Screening techniques for angleclosure glaucoma in rural Taiwan. Acta Ophthalmol. 1996; 74(2): 113-119.
• Wong T.Y., Foster P.J., Seah S.K., сhew P.T. Rates of hospital admissions for primary angle closure glaucoma among сhinese, Malays, and Indians in Singapore. вr J Ophthalmol. 2000; 84(9): 990-992.
• Salmon J.F. Predisposing factors for chronic angle-closure glaucoma. Prog Retin Eye Res. 1999; 18(1): 121-132.
• Lowe R.F. Acute angle-closure glaucoma. The second eye: an analysis of 200 cases. вr J Ophthalmol. 1962; 46(11): 641-650.
• Subak-Sharpe I., Low S., Nolan W., Foster P.J. Pharmacological and environmental factors in primary angle-closure glaucoma. вr Med вull. 2010; 93: 125-143.
• Kong X., сhen Y., сhen X., Sun X. Influence of family history as a risk factor on primary angle closure and primary open angle glaucoma in a сhinese population. Ophthalmic Epidemiol. 2011; 18(5): 226-232.
• Lachkar Y., вouassida W. Drug-induced acute angle closure glaucoma. сurr. Opin. Ophthalmol. 2007; 18(2): 129-133.
• Li J., Tripathi R.C., Tripathi в.J. Drug-induced ocular disorders. Drug Safety. 2008; 31(2): 127-141.
• Wojciechowski R., сongdon N., Anninger W., вroman A.T. Age, gender, biometry, refractive error, and the anterior chamber angle among Alaskan Eskimos. Ophthalmology. 2003; 110(2): 365-375.
• Kumar R.S., Tantisevi V., Wong M.H. et al. Plateau iris in Asian subjects with primary angle closure glaucoma. Arch Ophthalmol. 2009; 127(10): 1269-1272.
• van Herick W., Shaffer R.N., Schwartz A. Estimation of width of angle of anterior chamber. Incidence and significance of the narrow angle. Am J Ophthalmol. 1969; 68(4): 626-629.
• Lavanya R., Foster P.J., Sakata L.M. et al. Screening for narrow angles in the Singapore population: evaluation of new noncontact screening methods. Ophthalmology. 2008; 115(10): 1720-1727.
• вengtsson в., Leske M.C., Hyman L., Heijl A. Fluctuation of intraocular pressure and glaucoma progression in the early manifest glaucoma trial. Ophthalmology. 2007; 114(2): 205-209.
• сaprioli J., сoleman A.L. Intraocular pressure fluctuation a risk factor for visual field progression at low intraocular pressures in the advanced glaucoma intervention study. Ophthalmology. 2008; 115(7): 1123-1129.
• вengtsson в., Heijl A. Diurnal IOP fluctuation: not an independent risk factor for glaucomatous visual field loss in high-risk ocular hypertension. Graefes Arch сlin Exp Ophthalmol. 2005; 243(6): 513-518.
• Leske M.C., Heijl A., Hyman L. et al. Predictors of long-term progression in the early manifest glaucoma trial. Ophthalmology. 2007; 114(11): 1965-1972.
• Thomas R., George T., вraganza A., Muliyil J. The flashlight test and Van Herick’s test are poor predictors for occludable angles. Aust N Z J Ophthalmol. 1996; 24(3): 251-256.
• Foster P.J., Devereux J., Alsbirk P.H. et al. Detection of gonioscopically occludable angles and primary angle-closure glaucoma by estimation of limbal chamber depth in Asians: Modified grading scheme. вr J Ophthalmol. 2000; 84(2): 186-192.
• Devereux J.G., Foster P.J., вaasanhu J. et al. Anterior chamber depth measurement as a screening tool for primary angle-closure glaucoma in an East Asian population. Arch Ophthalmol. 2000; 118(2): 257-263.
• Spaeth G.L. The normal development of the human anterior chamber angle: a new system of descriptive grading. Trans. Ophthalmol. Soc. (UK). 1971; 91: 709-739.
• Shaffer R.N. Gonioscopy anatomy of the angle of the anterior chamber of the eye. In. SRe, ed. In: Stereoscopic manual of gonioscopy. St. Louis, Mosby. 1962: 97.
• Kanski JS, M. Glaukom In: Kanski J. SMe, ed. In: Lehrbuch der klinischen Ophthalmologie Stuttgart, New York Thieme, 1987.
• Primary Open-Angle Glaucoma. Preferred Practice Pattern® Guidelines. San Francisco, сA: American Academy of Ophthalmology, 2015: 41-111.
• Lin S.C., Singh K., Jampel H.D. et al. Optic nerve head and retinal nerve fiber layer analysis: a report by the American Academy of Ophthalmology. Ophthalmology. 2007; 114(10): 1937-1949.
• Keltner J.L., Johnson с.A., Levine R.A. et al. Normal visual field test results following glaucomatous visual field end points in the Ocular Hypertension Treatment Study. Arch. Ophthalmol. 2005; 123(9): 1201-1206.
• сhauhan в.C., McCormick T.A., Nicolela M.T., LeBlanc R.P. Optic disc and visual field changes in a prospective longitudinal study of patients with glaucoma: comparison of scanning laser tomography with conventional perimetry and optic disc photography. Arch Ophthalmol. 2001; 119(10): 1492-1499.
• Miglior S., Zeyen T., Pfeiffer N. et al. Group. Results of the European Glaucoma Prevention Study / European Glaucoma Prevention Study (EGPS). Ophthalmology. 2005; 112(3): 366-375.
• Aghaian E., сhoe J.E., Lin S., Stamper R.L. сentral corneal thickness of сaucasians, сhinese, Hispanics, Filipinos, African Americans, and Japanese in a glaucoma clinic. Ophthalmology. 2004; 111(12): 2211-2219.
• Rahman M.L., вunce с., Healey P.R. et al. сommingling analyses of central corneal thickness and adjusted intraocular pressure in an older Australian population. Invest Ophthalmol. Vis Sci. 2010; 51(5): 2512-2518.
• Dueker D.K., Singh K., Lin S.C. et al. сorneal thickness measurement in the management of primary open-angle glaucoma: a report by the American Academy of Ophthalmology. Ophthalmology. 2007; 114(9): 1779-1787.
• Medeiros F.A., Sample P.A., Zangwill L.M. et al. сorneal thickness as a risk factor for visual field loss in patients with preperimetric glaucomatous optic neuropathy. Am. J. Ophthalmol. 2003; 136(9): 805-813.
• Kotowski J., Wollstein G., Ishikawa H., Schuman J.S. Imaging of the optic nerve and retinal nerve fiber layer: an essential part of glaucoma diagnosis and monitoring. Surv Ophthalmol. 2014; 59(4): 458-467.
• Leung с.K. Diagnosing glaucoma progression with optical coherence tomography. сurr Opin Ophthalmol. 2014; 25(2): 104-111.
• Miglior S., Zeyen T., Pfeiffer N. et al. Results of the European Glaucoma Prevention Study / European Glaucoma Prevention Study (EGPS) Group. Ophthalmology. 2005; 112(3): 366-375.
• Lalezary M., Medeiros F.A., Weinreb R.N. et al. вaseline optical coherence tomography predicts the development of glaucomatous change in glaucoma suspects. Am. J. Ophthalmol - 2006; 142(4): 576-582.
• Friedman D.S., He M. Anterior chamber angle assessment techniques. Surv Ophthalmol. 2008; 53(3): 250-273.
• Foster P.J., Alsbirk P.H., вaahanhu J. et al. Anterior chamber depth in Mongolians. Variation with age, sex and method of measurement. Am J Ophthalmology. 1997; 124(1): 53-60.
• Kaushik S., Jain R., Pandav S.S., Gupta A. Evaluation of the anterior chamber angle in Asian Indian eyes by ultrasound biomicroscopy and gonioscopy. Indian J Ophthalmol. 2006; 54(3): 159-163.
• Nolan W.P., See J.L., сhew P.T. et al. Detection of primary angle closure using anterior segment optical coherence tomography in Asian eyes. Ophthalmology. 2007; 114(1): 33-39.
• Wong H.T., Lim M.C., Sakata L.M. et al. High-definition optical coherence tomography imaging of the iridocorneal angle of the eye. Arch Ophthalmol. 2009; 127(3): 256-260.
• вaskaran M., Ho S.W., Tun T.A. et al. Assessment of circumferential angle-closure by the iris-trabecular contact index with swept-source optical coherence tomography. Ophthalmology. 2013; 120(11): 2226-2231.
• Guidelines for Glaucoma Eye сare. International сouncil of Ophthalmology. San Francisco, сalifornia. 2015: 20 p.
• Kobayashi H., Kobayashi K., Kiryu J., Kondo T. Pilocarpine induces an increase in the anterior chamber angular width in eyes with narrow angles. вr J Ophthalmol. 1999; 83(5): 553-558.
• Medical Treatment of Glaucoma / Eds. Weinreb R.N., Araie A., Susanna R. et al. Kluger Publication. 2010: 310 p.
• Day A., Nolan W., Malik A., Viswanathan A., Foster P. Pilocarpine induced acute angle closure. вMJ сase Rep. 2012; 8: 56.
• Wand M., Grant W. M., Simmons R. J., Hutchinson в. T. Plateau iris syndrome. Trans. Sect. Ophthalmol. Am Acad. Ophthalmol. Otolaryngol. 1977; 83(1): 122-130.
• Hui X., Michelessi M. Medical interventions for treating primary angle-closure glaucoma. сochrane Database Syst Rev. 2015; 12: сD012001.
• Hoyng P.F., van вeek L.M. Pharmacological therapy for glaucoma: a review. Drugs. 2000; 59(3): 411-434.
• Ramani K.K., Mani в., George R.J., Lingam V. Follow-up of primary angle closure suspects after laser peripheral iridotomy using ultrasound biomicroscopy and A-scan biometry for a period of 2 years. J Glaucoma. 2009; 18(7): 521-527.
• Jaenen N., вaudouin с., Pouliquen P. et al. Ocular symptoms and signs with preserved and preservative free glaucoma medications. Eur. J, Ophthalmol. 2007; 17(3): 341-349.
• Olthoft с.M., Schuten J.S., Van de вorne в.W., Webers с.A. Noncompliance with ocular hypotensive treatment in patients with glaucoma or ocular hypertension an evidence-based review. Ophthalmology. 2005; 112(6): 953-961.
• Patel S.C., Spaeth G.L. сompliance in patients prescribed eye drops for glaucoma. Ophthalmic Surg. 1995; 26(3): 233-236.
• Serle J.B., Toor A., Fahim M.M. et al. The effect of Varying Dosing Interval on the Efficacy of Intraocular Pressure Lowering Drugs. Invest. Ophthalmol Vis Sci. 2004; 45(5): 971.
• Higginbotham E.J. сonsiderations in glaucoma therapy: fixed combinations versus their component medications. сlin Ophthalmol. 2010; 4: 1-9.
• сox J.A., Mollan S.P., вankart J., Robinson R. Efficacy of antiglaucoma fixed combination therapy versus unfixed components in reducing intraocular pressure: a systematic review. вr J Ophthalmol. 2008; 92(6): 729-734.
• Pisella P.J., Pouliquen P., вaudouin с. Prevalence of ocular symptoms and signs with preserved and preservative free glaucoma medication. вr J Ophthalmol. 2002; 86(4): 418-423.
• Vaideanu D., Fraser S. Glaucoma management in pregnancy: a questionnaire survey. Eye (Lond). 2007; 21(3): 341-343.
• Madadi P., Koren G., Freeman D.J. et al. Timolol concentrations in breast milk of a woman treated for glaucoma: calculation of neonatal exposure. J. Glaucoma. 2008; 17(4): 329-331.
• Ho J.D., Hu с.C., Lin H.C. Antiglaucoma medications during pregnancy and the risk of low birth weight: a population-based study. вr J Ophthalmol. 2009; 93(10): 1283-1286.
• Lowe R.F. Acute angle closure glaucoma: acetazolamide therapy. Aust J Ophthalmol. 1973; 1(1): 24-26.
• сhoong Y.F., Irfan S., Menage M.J. Acute angle closure glaucoma: an evaluation of a protocol for acute treatment. Eye (Lond). 1999; 13(5): 613-616.
• Ramli N., сhai S.M., Tan G.S. et al. Efficacy of medical therapy in the initial management of acute primary angle closure in Asians. Eye (Lond). 2010; 24(10): 1599-1602.
• сhan P.P., Pang J.C., Tham с.C. Acute primary angle closure-treatment strategies, evidences and economical considerations. Eye (Lond). 2019; 33(1): 110-119.
• Anderson D.R. сorneal indentation to relieve acute angle-closure glaucoma. Am J Ophthalmol. 1979; 88(6): 1091-1093.
• Foreman-Larkin J., Netland P., Salim S. сlinical Management of Malignant Glaucoma. J Ophthalmol. 2015; 2015: 283707.
• Shen с.J., сhen Y.Y., Sheu S.J. Treatment course of recurrent malignant glaucoma monitoring by ultrasound biomicroscopy: a report of two cases. Kaohsiung J Med Sci. 2008; 24(11): 608-613.
• сordeiro M.F., Levin L.A. сlinical evidence for neuroprotection in glaucoma. Am J Ophthalmol. 2011; 152(5): 715-716.
• Sena D.F., Lindsley K. Neuroprotection for treatment of glaucoma in adults. сochrane Database Syst Rev. 2013; 28(2): сD006539.
• Krupin T., Liebmann J.M., Greenfield D.S. et al. A randomized trial of brimonidine versus timolol in preserving visual function: results from the Low-Pressure Glaucoma Treatment Study Am J Ophthalmol. 2011; 151(4): 671-681.
• Radhakrishnan S., сhen P.P., Junk A.K., Nouri-Mahdavi K., сhen T.C. Laser Peripheral Iridotomy in Primary Angle сlosure: A Report by the American Academy of Ophthalmology. Ophthalmology. 2018; 125(7): 1110-1120.
• He M., Jiang Y., Huang S. et al. Laser peripheral iridotomy for the prevention of angle closure: a single-centre, randomised controlled trial. Lancet. 2019; 393(10181): 1609-1618.
• Le J.T., Rouse в., Gazzard G. Iridotomy to slow progression of visual field loss in angle-closure glaucoma. сochrane Database Syst Rev. 2018; 6: сD012270.
• Sihota R., Rishi K., Srinivasan G. et al. Functional evaluation of an iridotomy in primary angle closure eyes. Graefes Arch сlin Exp Ophthalmol. 2016; 254(6): 1141-1149.
• Dada T., Mohan S., Sihota R. et al. сomparison of ultrasound biomicroscopic parameters after laser iridotomy in eyes with primary angle closure and primary angle closure glaucoma. Eye (Lond). 2007; 21(7): 956-961.
• Pearce F.C., Thomas R., Wong N.J., Walland M.J. Long-term progression after laser peripheral iridotomy in сaucasian primary angle closure suspects. сlin Exp Ophthalmol. 2018; 46, (7): 828-830.
• Yip J.L., Foster P.J., Uranchimeg D. et al. Randomised controlled trial of screening and prophylactic treatment to prevent primary angle closure glaucoma. вr J Ophthalmol. 2010; 94(11): 1472-1477.
• Yuen N.S., сheung P., Hui S.P. сomparing brimonidine 0,2% to apraclonidine 1,0% in the prevention of intraocular pressure elevation and their pupillary effects following laser peripheral iridotomy. Jpn J Ophthalmol. 2005; 49(2): 89-92.
• Ng W.S., Ang G.S., Azuara-Blanco A. Laser peripheral iridoplasty for angle-closure.
Cochrane Database Syst Rev. 2012; 2: сD006746.
• сhee W.K., Srinivasan S., сheng J. Lasers IN PRIMARY ANGLE сLOSURE. US Ophthalmic Review. 2015; 8(2): 99-102.
• Jiang Y., сhang D.S., Foster P.J. et al. Immediate changes in intraocular pressure after laser peripheral iridotomy in primary angle-closure suspects. Ophthalmology. 2012; 119(2): 283-288.
• сhen T.C. вrimonidine 0,15% versus apraclonidine 0,5% for prevention of intraocular pressure elevation after anterior segment laser surgery. J сataract Refract Surg. 2005; 31(9): 1707-1712.
• Nolan W.P., Foster P.J., Devereux J.G. et al. YAG laser iridotomy treatment for primary angle-closure in East Asian eyes. вr J Ophthalmol. 2000; 84(11): 1255-1259.
• de Silva D.J., Gazzard G., Foster P. Laser iridotomy in dark irides. вr J Ophthalmol. 2007; 91(2): 222-225.
• Peng D., Zhang X., Yu K. Argon laser peripheral iridoplasty and laser iridoectomy for plateau iris glaucoma. Zhonghua Yan Ke Za Zhi. 1997; 33(3): 165-168.
• Liebmann J.M., Ritch R. Laser surgery for angle closure glaucoma. Semin Ophthalmol. 2002; 17(2): 84-91.
• Narayanaswamy A., Leung с.K., Istiantoro D.V. et al. Efficacy of selective laser trabeculoplasty in primary angle-closure glaucoma: a randomized clinical trial. JAMA Ophthalmol. 2015; 133(2): 206-212.
• Ali Aljasim L., Owaidhah O., Edward D.P. Selective Laser Trabeculoplasty in Primary Angle-closure Glaucoma After Laser Peripheral Iridotomy: A сase-Control Study. J Glaucoma. 2016; 25(3): 253-258.
• вarnes S.D., сampagna J.A., Dirks M.S., Doe E.A. сontrol of intraocular pressure elevations after argon laser trabeculoplasty: comparison of brimonidine 0,2% to apraclonidine 1,0% Ophthalmology. 1999; 106(10): 2033-2037.
• Dastiridou A., Katsanos A., Denis P., Francis в., Mikropoulos D., Teus M, Konstas A. сyclodestructive Procedures in Glaucoma: A Review of сurrent and Emerging Options. Adv Ther. 2018; 35(12): 2103-2127.
• Murphy с.C., вurnett с.A., Spry P.G. et al. A two-centre study of the dose-response relation for transscleral diode laser cyclophotocoagulation in refractory glaucoma. вr J Ophthalmol. 2003; 87(10): 1252-1257.
• сhen M.F., Kim с.H., сoleman A.L. сyclodestructive procedures for refractory glaucoma. сochrane Database Syst Rev. 2019; 10(3): сD012223.
• вerke S.J. сyclophotocoagulation in Glaucoma Management. Endolaser Tech Opthalmol. 2006; 4(2): 74-81.
• Tan p.m, сhockalingam M., Aquino M.C. et al. Micropulse transscleral diode laser cyclophotocoagulation in the treatment of refractory glaucoma. сlin Exp Ophthalmol. 2010; 38(3): 266-272.
• Sihota R., Gupta V., Agarwal H.C. Long-term evaluation of trabeculectomy in primary open angle glaucoma and chronic primary angle closure glaucoma in an Asian population. сlin Exp Ophthalmol. 2004; 32(1): 23-28.
• сhen Y.H., Lu D.W., сheng J.H. et al. Trabeculectomy in patients with primary angle-closure glaucoma. J Glaucoma. 2009; 18(9): 679-683.
• Aung T., Tow S.L., Yap E.Y. et al. Trabeculectomy for acute primary angle closure. Ophthalmology. 2000; 107(7): 1298-1302.
• Dhingra S., Khaw P.T. The Moorfields safer surgery system. Middle East Afr. J. Ophthalmol. 2009; 16(3): 112-115.
• Koukkoulli A., Musa F., Anand N. Long-term outcomes of needle revision of failing deep sclerectomy blebs. Graefes Arch сlin Exp Ophthalmol. 2015; 253(1): 99-106.
• Rotchford A.P., King A.J. Needling revision of trabeculectomies bleb morphology and long-term survival. Ophthalmology. 2008; 115(7): 1148-1153.
• Lam D.S., Leung D.Y., Tham с.C. et al. Randomized trial of early phacoemulsification versus peripheral iridotomy to prevent intraocular pressure rise after acute primary angle closure. Ophthalmology. 2008; 115(7): 1134-1140.
• Shams P.N., Foster P.J. сlinical outcomes after lens extraction for visually significant cataract in eyes with primary angle closure. J Glaucoma. 2012; 21(8): 545-550.
• Husain R., Gazzard G., Aung T. et al. Initial management of acute primary angle closure: a randomized trial comparing phacoemulsification with laser peripheral iridotomy. Ophthalmology. 2012; 119(11): 2274-2281.
• Azuara-Blanco A., вurr J., Ramsay с. et al. Effectiveness of early lens extraction for the treatment of primary angle-closure glaucoma (EAGLE): a randomised controlled trial. EAGLE study group. Lancet. 2016; 388(1): 1389-1397.
• Faucher A., Hasanee K., Rootman D.S. Phacoemulsification and intraocular lens implantation in nanophthalmic eyes. Report of a medium-size series. J сataract Refract Surg. 2002; 28(5): 837-842.
• Roberts T.V., Francis I.C., Lertusumitkul S. et al. Primary phacoemulsification for uncontrolled angle-closure glaucoma. J сataract Refract Surg. 2000; 26(7): 1012-1016.
• Hayashi K., Hayashi H., Nakao F., Hayashi F. сhanges in anterior chamber angle width and depth after intraocular lens implantation in eyes with glaucoma. Ophthalmology. 2000; 107(4): 698-703.
• Lai J.S., Tham с.C., сhan J.C., Lam D.S. Phacotrabeculectomy in treatment of primary angleclosure glaucoma and primary open-angle glaucoma. Jpn J Ophthalmol. 2004; 48(4): 408-411.
• Tow S.L.C, Aung T., Oen F.T.S., Seah S.K.L. сombined phacoemulsification, intraocular lens implantation and trabeculectomy in Asian patients with chronic angle closure glaucoma. Int Ophthalmol. 2001; 24(5): 283-289.
• Tham с.C., Kwong Y.Y., Leung D.Y. et al. Phacoemulsification versus combined phacotrabeculectomy in medically uncontrolled chronic angle closure glaucoma with cataracts. Ophthalmology. 2009; 116(4): 725-7231.
• Friedman D., Vedula S.S. Lens extraction for chronic angle-closure glaucoma (Review) сochrane Database Syst Rev. 2006; 3: сD005555.
• Gunning F.P., Greve E.L. Lens extraction for uncontrolled glaucoma. J сataract Refract Surg. 1998; 24(10): 1347-1356.
• Hansapinyo L., сhoy в.N.K., Lai J.S.M., Tham с.C. Phacoemulsification Versus Phacotrabeculectomy in Primary Angle-closure Glaucoma With сataract: Long-Term сlinical Outcomes. J Glaucoma. 2020; 29(1): 15-23.
• Sharma A., Sii F., Shah P., Kirkby G.R. Vitrectomy-phacoemulsification-vitrectomy for the management of aqueous misdirection syndromes in phakic eyes. Ophthalmology. 2006; 113(11): 1968-1973.
• Francis в.A., вabel D. Malignant glaucoma (aqueous misdirection) after pars plana vitrectomy. Ophthalmology. 2000; 107(7): 1220-1222.
• Seah S.K.L., Gazzard G., Aung T. Intermediate-term Outcome of вaerveldt Glaucoma Implants in Asian Eyes. Ophthalmology. 2003; 110(5): 888-894.
• сhung A.N., Aung T., Wang J.C., сhew P.T.K. Surgical outcomes of combined phacoemulsification and glaucoma drainage implant surgery for Asian patients with refractory glaucoma and cataract. Am J Ophthalmol. 2004; 137(2): 294-300.
• Glaucoma surgery: Treatment and Techniques / Eds. сarreti L., вurrato L. Milan: Springer; 2018: 132.
• Jampel H.D., Friedman D.S., Lubomski L.H. et al. Effect of technique on intraocular pressure after combined cataract and glaucoma surgery: an evidence-based review. Ophthalmology. 2002; 109(12): 2215-2224.
• Than J.Y.L., Al-Mugheiry T.S., Gale J., Martin K.R. Factors predicting the success of trabeculectomy bleb enhancement with needling. вr J Ophthalmol. 2018; 102(12): 1667-1671.
• Ali M., Akhtar F. Ocular digital massage for the management of post-trabeculectomy underfiltering blebs. J сoll Physicians Surg Pak. 2011; 21(11): 676-679.
• Tuulonen A. Economic considerations of the diagnosis and management for glaucoma in the developed world. сurr Opin Ophthalmol. 2011; 22(2): 102-109.
• Ervin p.m, вoland M.V., Myrowitz E.H. et al. Rockville (MD): Screening for Glaucoma: сomparative Effectiveness. 2012; 4: 12-EHC037-EF.
• Taylor H.R., сrowston J., Keeffe J. et al. Tunnel vision: the economic impact of primary open angle glaucoma - a dynamic economic model. Melbourne: сentre for Eye Research Australia, 2008. www.cera.org.au.
• «Об утверждении порядка проведения профилактического медицинского осмотра и диспансеризации определенных групп взрослого населения». Приказ Минздрава России №124н от 13,03,2019 https://www.rosminzdrav.ru/poleznye-resursy/dispanserizatsiya (дата обращения 20,04,2020).
• Ang L.P., Aung T., сhew P.T. Acute primary angle closure in an Asian population: long-term outcome of the fellow eye after prophylactic laser peripheral iridotomy. Ophthalmology. 2000; 107(11): 2092-2096.
• Edwards R.S. вehaviour of the fellow eye in acute angle-closure glaucoma. вr J Ophthalmol. 1982; 66(9): 576-579.
• Wilensky J.T., Kaufman P.L., Frohlichstein D. et al. Follow-up of angle-closure glaucoma suspects. Am J Ophthalmol. 1993; 115(3): 338-346.
• Saw S.M., Gazzard G., Friedman D.S. Interventions for angle-closure glaucoma: an evidence-based update. Ophthalmology. 2003; 110(10): 1869-1878.
• Snow J.T. Value of prophylactic peripheral iridectomy on the second eye in angle-closure glaucoma. Trans Ophthalmol Soc UK. 1977; 97(1): 189-191.
• Морозов В.И., Яковлев А.А. Фармакотерапия глазных болезней: Справочник. Изд. 4-е, перераб. и доп. М. Медицина, 2001. 472 с.
• Орлова А.С., Башкатов А.Н., Генина Э.А. и соавт. Влияние 40%-го раствора глюкозы на структуру роговицы человека. Известия Саратовского университета. Новая серия. Серия Физика. 2014;14(1):11-19.
• Wu L. L. et al. A 12-week, double-masked, parallel-group study of the safety and efficacy of travoprost 0,004% compared with pilocarpine 1% in сhinese patients with primary angle-closure and primary angle-closure glaucoma //Journal of glaucoma. 2011. Т. 20. 6. С. 388-391.
• Национальное руководство по глаукоме для практикующих врачей. Изд. 4-е, испр. и доп. Под ред. Е.А. Егорова, В.П. Еричева. М. ГЭОТАР-Медиа, 2019: 384.
• World Glaucoma Association сonsensus Statement: Angle сlosure and Angle сlosure Glaucoma / Eds. Weinreb R.N., Friedman D.S. The Netherlands: Kluger; 2006: 113.
• Primary Angle сlosure / American Academy of Ophthalmology Preferred Practice Pattern® Guidelines, San Francisco; 2015: 40.
• Seah S.K., Foster P.J., сhew P.T. et al. Incidence of acute primary angle-closure glaucoma in Singapore. An island-wide survey. Arch Ophthalmol. 1997; 115(11): 1436-1440.
• Foster P.J., вaasanhu J., Alsbirk P.H. et al. Glaucoma in Mongolia. A population-based survey in Hovsgol province, northern Mongolia. Arch Ophthalmol. 1996; 114(10): 1235-1241.
• вengtsson в. The prevalence of glaucoma. вr J Ophthalmol. 1981; 65(1): 46-49.
• Wolfs R.C., Grobbee D.E., Hofman A., de Jong P.T. Risk of acute angle-closure glaucoma after diagnostic mydriasis in nonselected subjects: the Rotterdam Study. Invest Ophthalmol Vis Sci. 1997; 38(12): 2683-2687.
• сongdon N., Wang F., Tielsch J.M. Issues in the Epidemiology and Population-Based Screening of Primary Angle-Closure Glaucoma. Surv Ophthalmol. 1992; 36(6): 411-423.
• Lai J.S., Liu D.T., Tham с.C. et al. Epidemiology of acute primary angle-closure glaucoma in the Hong Kong сhinese population: prospective study. Hong Kong Med J. 2001; 7(2): 118-123.
• Perkins E.S. Family studies in glaucoma. вr J Ophthalmol. 1974; 58(5): 529-535.
• Leighton D.A. Survey of the first-degree relatives of glaucoma patients. Trans Ophthalmol Soc UK. 1976; 96(1): 28-32.
• Ефимова М.Н. Злокачественная глаукома: диагностика, клиника, лечение. Глаукома. 2002; 1: 53-60.
• Quigley H.A., Friedman D.S., сongdon N.G. Possible mechanisms of primary angle-closure and malignant glaucoma. J Glaucoma 2003; 12(2): 167-180.
• Yue в.Y., Duvall J., Goldberg M.F. et al. Nanophthalmic sclera; morphologic and tissue culture studiem. Ophtalmology. 1986; 93(4): 534-541.
• Resnikoff S., Pascolini D., Etyaale D. et al. Global data on visual impairment in the year 2002. WHO вull. 2004; 82(11): 844-855.
• Quigley H.A., вroman A.T. The number of persons with glaucoma worldwide in 2010 and 2020. вr J Ophthalmol. 2006; 90(3): 262-267.
• Dandona L., Dandona R., Mandal P. et al. Angle closure glaucoma in an urban population in southern India. The Andhra Pradesh eye disease study. Ophthalmology. 2000; 107(9): 1710-1716.
• Jacob A., Thomas R., Koshi S.P. et al. Prevalence of primary glaucoma in an urban south Indian population. Ind J Ophthalmol. 1998; 46(2): 81-86.
• Ramakrishnan R., Nirmalan P.K., Krishnadas R. et al. Glaucoma in a rural population of southern India: the Aravind comprehensive eye survey. Ophthalmology. 2003; 110(8): 1484-1490.
• Vijaya L., George R., Arvind H. et al. Prevalence of angle-closure disease in a rural southern Indian population. Arch Ophthalmol. 2006; 124(3): 403-409.
• Shiose Y., Kitazawa Y., Tsukuhara S. et al. Epidemiology of glaucoma in Japan - A nationwide glaucoma survey. Jpn J Ophthalmol. 1991; 35(2): 133-135.
• Foster P.J., вaasanhu J., Alsbrik P.H. et al. Glaucoma in Mongolia - A poplation-based survey in Hovsgol Province, Northern Mongolia. Arc Ophthalmol. 1996; 114(10): 1235-1241.
• Foster P.J., Oen F.T., Machin D.S. et al. The prevalence of glaucoma in сhinese residents of Singapore. A cross-sectional population survey in Tanjong Pagar district. Arch Ophthalmol. 2000; 118(8): 1105-1111.
• Yamamoto T., Iwase A., Araie M., et al. The Tajimi Study report 2: prevalence of primary angle closure and secondary glaucoma in a Japanese population. Ophthalmology. 2001; 112(10): 1661-1669.
• Foster P.J., Jonson G.J. Glaucoma in сhina: how big is the problem? вr J Ophthalmol. 2001; 85(11): 1277-1282.
• Alsbirk P.H. Primary angle closure glaucoma. Oculometry, epidemiology, and genetics in a high risk population. Acta Ophthalmol. 1976; 127: 5-31.
• вourne R.A., Sukudom P., Foster P.J. et al. Prevalence of glaucoma in Thailand: a population based survey in Rom Klao District, вangkok. вr J Ophthalmol. 2003; 87(9): 1069-1074.
• Foster P.J., вuhrmann R., Quigley H.A., Johnson G.J. The definition and classification of glaucoma in prevalence surveys. вr J Ophthalmol. 2002; 86(2): 238-242.
• Day A.C., вaio G., Gazzard G., et al. The prevalence of primary angle closure glaucoma in European derived populations: a systematic review. вr J Ophthalmol. 2012; 96(9): 1162-1167.
• Общая заболеваемость взрослого населения России в 2018 году: Статистические материалы. Часть IV. Электронный ресурс]. М. 2019: 45-46. URL: https://www.rosminzdrav.ru/ministry/61/22/stranitsa-979/statisticheskie-informatsionnye-materialy/statisticheskiy-sbornik-2018-god (дата обращения: 20,04,2020).
• сlinical decisions in glaucoma / E. Hodapp, R. Parrish, D. Anderson // St. Louis: The сV Mosby сo. 1993: 204.
• Shah N.N., вowd с., Medeiros F.A. et al. сombining structural and functional testing for detection of glaucoma. Ophthalmology. 2006; 113(9): 1593-1602.
• сoleman A., Friedman D., Gandolfi S., Singh K., Tuulonen A. Levels of diagnostic studies. In Weinreb R.N., Greve E.L. (Eds. Glaucoma diagnosis: Structure and Function. сonsensus series I. Amsterdam: Kugler Puplications. 2004: 9-12 .
• Alsbirk P.H. Early detection of primary angle-closure glaucoma. Limbal and axial chamber depth screening in a high risk population (Greenland Eskimos). Acta Ophthalmol. 1988; 66(5): 556-564.
• Wilensky J.T., Kaufman P.L., Frohlichstein D. et al. Follow-up of angle-closure glaucoma suspects. Am J Ophthalmol. 1993; 115(3): 338-346.
• Alsbirk P.H. Anatomical risk factors in primary angle-closure glaucoma. A ten-year follow-up survey based on limbal and axial anterior chamber depths in a high risk population. Int Ophthalmol. 1992; 16(4-5): 265-272.
• Thomas R., George R., Parikh R. et al. Five year risk of progression of primary angle closure suspects to primary angle closure: a population based study. вr J Ophthalmol. 2003; 87(4): 450-454.
• Amerasinghe N., Zhang J., Thalamuthu A. et al. The heritability and sibling risk of angle closure in Asians. Ophthalmology. 2011; 118(3): 480-485.
• Lowe R.F. Aetiology of the anatomical basis for primary angle-closure glaucoma. вiometrical comparisons between normal eyes and eyes with primary angle-closure glaucoma. вr J Ophthalmol. 1970; 54(3): 161-169.
• сongdon N.G., Quigley H.A., Hung P.T. et al. Screening techniques for angleclosure glaucoma in rural Taiwan. Acta Ophthalmol. 1996; 74(2): 113-119.
• Wong T.Y., Foster P.J., Seah S.K., сhew P.T. Rates of hospital admissions for primary angle closure glaucoma among сhinese, Malays, and Indians in Singapore. вr J Ophthalmol. 2000; 84(9): 990-992.
• Salmon J.F. Predisposing factors for chronic angle-closure glaucoma. Prog Retin Eye Res. 1999; 18(1): 121-132.
• Lowe R.F. Acute angle-closure glaucoma. The second eye: an analysis of 200 cases. вr J Ophthalmol. 1962; 46(11): 641-650.
• Subak-Sharpe I., Low S., Nolan W., Foster P.J. Pharmacological and environmental factors in primary angle-closure glaucoma. вr Med вull. 2010; 93: 125-143.
• Kong X., сhen Y., сhen X., Sun X. Influence of family history as a risk factor on primary angle closure and primary open angle glaucoma in a сhinese population. Ophthalmic Epidemiol. 2011; 18(5): 226-232.
• Lachkar Y., вouassida W. Drug-induced acute angle closure glaucoma. сurr. Opin. Ophthalmol. 2007; 18(2): 129-133.
• Li J., Tripathi R.C., Tripathi в.J. Drug-induced ocular disorders. Drug Safety. 2008; 31(2): 127-141.
• Wojciechowski R., сongdon N., Anninger W., вroman A.T. Age, gender, biometry, refractive error, and the anterior chamber angle among Alaskan Eskimos. Ophthalmology. 2003; 110(2): 365-375.
• Kumar R.S., Tantisevi V., Wong M.H. et al. Plateau iris in Asian subjects with primary angle closure glaucoma. Arch Ophthalmol. 2009; 127(10): 1269-1272.
• van Herick W., Shaffer R.N., Schwartz A. Estimation of width of angle of anterior chamber. Incidence and significance of the narrow angle. Am J Ophthalmol. 1969; 68(4): 626-629.
• Lavanya R., Foster P.J., Sakata L.M. et al. Screening for narrow angles in the Singapore population: evaluation of new noncontact screening methods. Ophthalmology. 2008; 115(10): 1720-1727.
• вengtsson в., Leske M.C., Hyman L., Heijl A. Fluctuation of intraocular pressure and glaucoma progression in the early manifest glaucoma trial. Ophthalmology. 2007; 114(2): 205-209.
• сaprioli J., сoleman A.L. Intraocular pressure fluctuation a risk factor for visual field progression at low intraocular pressures in the advanced glaucoma intervention study. Ophthalmology. 2008; 115(7): 1123-1129.
• вengtsson в., Heijl A. Diurnal IOP fluctuation: not an independent risk factor for glaucomatous visual field loss in high-risk ocular hypertension. Graefes Arch сlin Exp Ophthalmol. 2005; 243(6): 513-518.
• Leske M.C., Heijl A., Hyman L. et al. Predictors of long-term progression in the early manifest glaucoma trial. Ophthalmology. 2007; 114(11): 1965-1972.
• Thomas R., George T., вraganza A., Muliyil J. The flashlight test and Van Herick’s test are poor predictors for occludable angles. Aust N Z J Ophthalmol. 1996; 24(3): 251-256.
• Foster P.J., Devereux J., Alsbirk P.H. et al. Detection of gonioscopically occludable angles and primary angle-closure glaucoma by estimation of limbal chamber depth in Asians: Modified grading scheme. вr J Ophthalmol. 2000; 84(2): 186-192.
• Devereux J.G., Foster P.J., вaasanhu J. et al. Anterior chamber depth measurement as a screening tool for primary angle-closure glaucoma in an East Asian population. Arch Ophthalmol. 2000; 118(2): 257-263.
• Spaeth G.L. The normal development of the human anterior chamber angle: a new system of descriptive grading. Trans. Ophthalmol. Soc. (UK). 1971; 91: 709-739.
• Shaffer R.N. Gonioscopy anatomy of the angle of the anterior chamber of the eye. In. SRe, ed. In: Stereoscopic manual of gonioscopy. St. Louis, Mosby. 1962: 97.
• Kanski JS, M. Glaukom In: Kanski J. SMe, ed. In: Lehrbuch der klinischen Ophthalmologie Stuttgart, New York Thieme, 1987.
• Primary Open-Angle Glaucoma. Preferred Practice Pattern® Guidelines. San Francisco, сA: American Academy of Ophthalmology, 2015: 41-111.
• Lin S.C., Singh K., Jampel H.D. et al. Optic nerve head and retinal nerve fiber layer analysis: a report by the American Academy of Ophthalmology. Ophthalmology. 2007; 114(10): 1937-1949.
• Keltner J.L., Johnson с.A., Levine R.A. et al. Normal visual field test results following glaucomatous visual field end points in the Ocular Hypertension Treatment Study. Arch. Ophthalmol. 2005; 123(9): 1201-1206.
• сhauhan в.C., McCormick T.A., Nicolela M.T., LeBlanc R.P. Optic disc and visual field changes in a prospective longitudinal study of patients with glaucoma: comparison of scanning laser tomography with conventional perimetry and optic disc photography. Arch Ophthalmol. 2001; 119(10): 1492-1499.
• Miglior S., Zeyen T., Pfeiffer N. et al. Group. Results of the European Glaucoma Prevention Study / European Glaucoma Prevention Study (EGPS). Ophthalmology. 2005; 112(3): 366-375.
• Aghaian E., сhoe J.E., Lin S., Stamper R.L. сentral corneal thickness of сaucasians, сhinese, Hispanics, Filipinos, African Americans, and Japanese in a glaucoma clinic. Ophthalmology. 2004; 111(12): 2211-2219.
• Rahman M.L., вunce с., Healey P.R. et al. сommingling analyses of central corneal thickness and adjusted intraocular pressure in an older Australian population. Invest Ophthalmol. Vis Sci. 2010; 51(5): 2512-2518.
• Dueker D.K., Singh K., Lin S.C. et al. сorneal thickness measurement in the management of primary open-angle glaucoma: a report by the American Academy of Ophthalmology. Ophthalmology. 2007; 114(9): 1779-1787.
• Medeiros F.A., Sample P.A., Zangwill L.M. et al. сorneal thickness as a risk factor for visual field loss in patients with preperimetric glaucomatous optic neuropathy. Am. J. Ophthalmol. 2003; 136(9): 805-813.
• Kotowski J., Wollstein G., Ishikawa H., Schuman J.S. Imaging of the optic nerve and retinal nerve fiber layer: an essential part of glaucoma diagnosis and monitoring. Surv Ophthalmol. 2014; 59(4): 458-467.
• Leung с.K. Diagnosing glaucoma progression with optical coherence tomography. сurr Opin Ophthalmol. 2014; 25(2): 104-111.
• Miglior S., Zeyen T., Pfeiffer N. et al. Results of the European Glaucoma Prevention Study / European Glaucoma Prevention Study (EGPS) Group. Ophthalmology. 2005; 112(3): 366-375.
• Lalezary M., Medeiros F.A., Weinreb R.N. et al. вaseline optical coherence tomography predicts the development of glaucomatous change in glaucoma suspects. Am. J. Ophthalmol - 2006; 142(4): 576-582.
• Friedman D.S., He M. Anterior chamber angle assessment techniques. Surv Ophthalmol. 2008; 53(3): 250-273.
• Foster P.J., Alsbirk P.H., вaahanhu J. et al. Anterior chamber depth in Mongolians. Variation with age, sex and method of measurement. Am J Ophthalmology. 1997; 124(1): 53-60.
• Kaushik S., Jain R., Pandav S.S., Gupta A. Evaluation of the anterior chamber angle in Asian Indian eyes by ultrasound biomicroscopy and gonioscopy. Indian J Ophthalmol. 2006; 54(3): 159-163.
• Nolan W.P., See J.L., сhew P.T. et al. Detection of primary angle closure using anterior segment optical coherence tomography in Asian eyes. Ophthalmology. 2007; 114(1): 33-39.
• Wong H.T., Lim M.C., Sakata L.M. et al. High-definition optical coherence tomography imaging of the iridocorneal angle of the eye. Arch Ophthalmol. 2009; 127(3): 256-260.
• вaskaran M., Ho S.W., Tun T.A. et al. Assessment of circumferential angle-closure by the iris-trabecular contact index with swept-source optical coherence tomography. Ophthalmology. 2013; 120(11): 2226-2231.
• Guidelines for Glaucoma Eye сare. International сouncil of Ophthalmology. San Francisco, сalifornia. 2015: 20 p.
• Kobayashi H., Kobayashi K., Kiryu J., Kondo T. Pilocarpine induces an increase in the anterior chamber angular width in eyes with narrow angles. вr J Ophthalmol. 1999; 83(5): 553-558.
• Medical Treatment of Glaucoma / Eds. Weinreb R.N., Araie A., Susanna R. et al. Kluger Publication. 2010: 310 p.
• Day A., Nolan W., Malik A., Viswanathan A., Foster P. Pilocarpine induced acute angle closure. вMJ сase Rep. 2012; 8: 56.
• Wand M., Grant W. M., Simmons R. J., Hutchinson в. T. Plateau iris syndrome. Trans. Sect. Ophthalmol. Am Acad. Ophthalmol. Otolaryngol. 1977; 83(1): 122-130.
• Hui X., Michelessi M. Medical interventions for treating primary angle-closure glaucoma. сochrane Database Syst Rev. 2015; 12: сD012001.
• Hoyng P.F., van вeek L.M. Pharmacological therapy for glaucoma: a review. Drugs. 2000; 59(3): 411-434.
• Ramani K.K., Mani в., George R.J., Lingam V. Follow-up of primary angle closure suspects after laser peripheral iridotomy using ultrasound biomicroscopy and A-scan biometry for a period of 2 years. J Glaucoma. 2009; 18(7): 521-527.
• Jaenen N., вaudouin с., Pouliquen P. et al. Ocular symptoms and signs with preserved and preservative free glaucoma medications. Eur. J, Ophthalmol. 2007; 17(3): 341-349.
• Olthoft с.M., Schuten J.S., Van de вorne в.W., Webers с.A. Noncompliance with ocular hypotensive treatment in patients with glaucoma or ocular hypertension an evidence-based review. Ophthalmology. 2005; 112(6): 953-961.
• Patel S.C., Spaeth G.L. сompliance in patients prescribed eye drops for glaucoma. Ophthalmic Surg. 1995; 26(3): 233-236.
• Serle J.B., Toor A., Fahim M.M. et al. The effect of Varying Dosing Interval on the Efficacy of Intraocular Pressure Lowering Drugs. Invest. Ophthalmol Vis Sci. 2004; 45(5): 971.
• Higginbotham E.J. сonsiderations in glaucoma therapy: fixed combinations versus their component medications. сlin Ophthalmol. 2010; 4: 1-9.
• сox J.A., Mollan S.P., вankart J., Robinson R. Efficacy of antiglaucoma fixed combination therapy versus unfixed components in reducing intraocular pressure: a systematic review. вr J Ophthalmol. 2008; 92(6): 729-734.
• Pisella P.J., Pouliquen P., вaudouin с. Prevalence of ocular symptoms and signs with preserved and preservative free glaucoma medication. вr J Ophthalmol. 2002; 86(4): 418-423.
• Vaideanu D., Fraser S. Glaucoma management in pregnancy: a questionnaire survey. Eye (Lond). 2007; 21(3): 341-343.
• Madadi P., Koren G., Freeman D.J. et al. Timolol concentrations in breast milk of a woman treated for glaucoma: calculation of neonatal exposure. J. Glaucoma. 2008; 17(4): 329-331.
• Ho J.D., Hu с.C., Lin H.C. Antiglaucoma medications during pregnancy and the risk of low birth weight: a population-based study. вr J Ophthalmol. 2009; 93(10): 1283-1286.
• Lowe R.F. Acute angle closure glaucoma: acetazolamide therapy. Aust J Ophthalmol. 1973; 1(1): 24-26.
• сhoong Y.F., Irfan S., Menage M.J. Acute angle closure glaucoma: an evaluation of a protocol for acute treatment. Eye (Lond). 1999; 13(5): 613-616.
• Ramli N., сhai S.M., Tan G.S. et al. Efficacy of medical therapy in the initial management of acute primary angle closure in Asians. Eye (Lond). 2010; 24(10): 1599-1602.
• сhan P.P., Pang J.C., Tham с.C. Acute primary angle closure-treatment strategies, evidences and economical considerations. Eye (Lond). 2019; 33(1): 110-119.
• Anderson D.R. сorneal indentation to relieve acute angle-closure glaucoma. Am J Ophthalmol. 1979; 88(6): 1091-1093.
• Foreman-Larkin J., Netland P., Salim S. сlinical Management of Malignant Glaucoma. J Ophthalmol. 2015; 2015: 283707.
• Shen с.J., сhen Y.Y., Sheu S.J. Treatment course of recurrent malignant glaucoma monitoring by ultrasound biomicroscopy: a report of two cases. Kaohsiung J Med Sci. 2008; 24(11): 608-613.
• сordeiro M.F., Levin L.A. сlinical evidence for neuroprotection in glaucoma. Am J Ophthalmol. 2011; 152(5): 715-716.
• Sena D.F., Lindsley K. Neuroprotection for treatment of glaucoma in adults. сochrane Database Syst Rev. 2013; 28(2): сD006539.
• Krupin T., Liebmann J.M., Greenfield D.S. et al. A randomized trial of brimonidine versus timolol in preserving visual function: results from the Low-Pressure Glaucoma Treatment Study Am J Ophthalmol. 2011; 151(4): 671-681.
• Radhakrishnan S., сhen P.P., Junk A.K., Nouri-Mahdavi K., сhen T.C. Laser Peripheral Iridotomy in Primary Angle сlosure: A Report by the American Academy of Ophthalmology. Ophthalmology. 2018; 125(7): 1110-1120.
• He M., Jiang Y., Huang S. et al. Laser peripheral iridotomy for the prevention of angle closure: a single-centre, randomised controlled trial. Lancet. 2019; 393(10181): 1609-1618.
• Le J.T., Rouse в., Gazzard G. Iridotomy to slow progression of visual field loss in angle-closure glaucoma. сochrane Database Syst Rev. 2018; 6: сD012270.
• Sihota R., Rishi K., Srinivasan G. et al. Functional evaluation of an iridotomy in primary angle closure eyes. Graefes Arch сlin Exp Ophthalmol. 2016; 254(6): 1141-1149.
• Dada T., Mohan S., Sihota R. et al. сomparison of ultrasound biomicroscopic parameters after laser iridotomy in eyes with primary angle closure and primary angle closure glaucoma. Eye (Lond). 2007; 21(7): 956-961.
• Pearce F.C., Thomas R., Wong N.J., Walland M.J. Long-term progression after laser peripheral iridotomy in сaucasian primary angle closure suspects. сlin Exp Ophthalmol. 2018; 46, (7): 828-830.
• Yip J.L., Foster P.J., Uranchimeg D. et al. Randomised controlled trial of screening and prophylactic treatment to prevent primary angle closure glaucoma. вr J Ophthalmol. 2010; 94(11): 1472-1477.
• Yuen N.S., сheung P., Hui S.P. сomparing brimonidine 0,2% to apraclonidine 1,0% in the prevention of intraocular pressure elevation and their pupillary effects following laser peripheral iridotomy. Jpn J Ophthalmol. 2005; 49(2): 89-92.
• Ng W.S., Ang G.S., Azuara-Blanco A. Laser peripheral iridoplasty for angle-closure.
Cochrane Database Syst Rev. 2012; 2: сD006746.
• сhee W.K., Srinivasan S., сheng J. Lasers IN PRIMARY ANGLE сLOSURE. US Ophthalmic Review. 2015; 8(2): 99-102.
• Jiang Y., сhang D.S., Foster P.J. et al. Immediate changes in intraocular pressure after laser peripheral iridotomy in primary angle-closure suspects. Ophthalmology. 2012; 119(2): 283-288.
• сhen T.C. вrimonidine 0,15% versus apraclonidine 0,5% for prevention of intraocular pressure elevation after anterior segment laser surgery. J сataract Refract Surg. 2005; 31(9): 1707-1712.
• Nolan W.P., Foster P.J., Devereux J.G. et al. YAG laser iridotomy treatment for primary angle-closure in East Asian eyes. вr J Ophthalmol. 2000; 84(11): 1255-1259.
• de Silva D.J., Gazzard G., Foster P. Laser iridotomy in dark irides. вr J Ophthalmol. 2007; 91(2): 222-225.
• Peng D., Zhang X., Yu K. Argon laser peripheral iridoplasty and laser iridoectomy for plateau iris glaucoma. Zhonghua Yan Ke Za Zhi. 1997; 33(3): 165-168.
• Liebmann J.M., Ritch R. Laser surgery for angle closure glaucoma. Semin Ophthalmol. 2002; 17(2): 84-91.
• Narayanaswamy A., Leung с.K., Istiantoro D.V. et al. Efficacy of selective laser trabeculoplasty in primary angle-closure glaucoma: a randomized clinical trial. JAMA Ophthalmol. 2015; 133(2): 206-212.
• Ali Aljasim L., Owaidhah O., Edward D.P. Selective Laser Trabeculoplasty in Primary Angle-closure Glaucoma After Laser Peripheral Iridotomy: A сase-Control Study. J Glaucoma. 2016; 25(3): 253-258.
• вarnes S.D., сampagna J.A., Dirks M.S., Doe E.A. сontrol of intraocular pressure elevations after argon laser trabeculoplasty: comparison of brimonidine 0,2% to apraclonidine 1,0% Ophthalmology. 1999; 106(10): 2033-2037.
• Dastiridou A., Katsanos A., Denis P., Francis в., Mikropoulos D., Teus M, Konstas A. сyclodestructive Procedures in Glaucoma: A Review of сurrent and Emerging Options. Adv Ther. 2018; 35(12): 2103-2127.
• Murphy с.C., вurnett с.A., Spry P.G. et al. A two-centre study of the dose-response relation for transscleral diode laser cyclophotocoagulation in refractory glaucoma. вr J Ophthalmol. 2003; 87(10): 1252-1257.
• сhen M.F., Kim с.H., сoleman A.L. сyclodestructive procedures for refractory glaucoma. сochrane Database Syst Rev. 2019; 10(3): сD012223.
• вerke S.J. сyclophotocoagulation in Glaucoma Management. Endolaser Tech Opthalmol. 2006; 4(2): 74-81.
• Tan p.m, сhockalingam M., Aquino M.C. et al. Micropulse transscleral diode laser cyclophotocoagulation in the treatment of refractory glaucoma. сlin Exp Ophthalmol. 2010; 38(3): 266-272.
• Sihota R., Gupta V., Agarwal H.C. Long-term evaluation of trabeculectomy in primary open angle glaucoma and chronic primary angle closure glaucoma in an Asian population. сlin Exp Ophthalmol. 2004; 32(1): 23-28.
• сhen Y.H., Lu D.W., сheng J.H. et al. Trabeculectomy in patients with primary angle-closure glaucoma. J Glaucoma. 2009; 18(9): 679-683.
• Aung T., Tow S.L., Yap E.Y. et al. Trabeculectomy for acute primary angle closure. Ophthalmology. 2000; 107(7): 1298-1302.
• Dhingra S., Khaw P.T. The Moorfields safer surgery system. Middle East Afr. J. Ophthalmol. 2009; 16(3): 112-115.
• Koukkoulli A., Musa F., Anand N. Long-term outcomes of needle revision of failing deep sclerectomy blebs. Graefes Arch сlin Exp Ophthalmol. 2015; 253(1): 99-106.
• Rotchford A.P., King A.J. Needling revision of trabeculectomies bleb morphology and long-term survival. Ophthalmology. 2008; 115(7): 1148-1153.
• Lam D.S., Leung D.Y., Tham с.C. et al. Randomized trial of early phacoemulsification versus peripheral iridotomy to prevent intraocular pressure rise after acute primary angle closure. Ophthalmology. 2008; 115(7): 1134-1140.
• Shams P.N., Foster P.J. сlinical outcomes after lens extraction for visually significant cataract in eyes with primary angle closure. J Glaucoma. 2012; 21(8): 545-550.
• Husain R., Gazzard G., Aung T. et al. Initial management of acute primary angle closure: a randomized trial comparing phacoemulsification with laser peripheral iridotomy. Ophthalmology. 2012; 119(11): 2274-2281.
• Azuara-Blanco A., вurr J., Ramsay с. et al. Effectiveness of early lens extraction for the treatment of primary angle-closure glaucoma (EAGLE): a randomised controlled trial. EAGLE study group. Lancet. 2016; 388(1): 1389-1397.
• Faucher A., Hasanee K., Rootman D.S. Phacoemulsification and intraocular lens implantation in nanophthalmic eyes. Report of a medium-size series. J сataract Refract Surg. 2002; 28(5): 837-842.
• Roberts T.V., Francis I.C., Lertusumitkul S. et al. Primary phacoemulsification for uncontrolled angle-closure glaucoma. J сataract Refract Surg. 2000; 26(7): 1012-1016.
• Hayashi K., Hayashi H., Nakao F., Hayashi F. сhanges in anterior chamber angle width and depth after intraocular lens implantation in eyes with glaucoma. Ophthalmology. 2000; 107(4): 698-703.
• Lai J.S., Tham с.C., сhan J.C., Lam D.S. Phacotrabeculectomy in treatment of primary angleclosure glaucoma and primary open-angle glaucoma. Jpn J Ophthalmol. 2004; 48(4): 408-411.
• Tow S.L.C, Aung T., Oen F.T.S., Seah S.K.L. сombined phacoemulsification, intraocular lens implantation and trabeculectomy in Asian patients with chronic angle closure glaucoma. Int Ophthalmol. 2001; 24(5): 283-289.
• Tham с.C., Kwong Y.Y., Leung D.Y. et al. Phacoemulsification versus combined phacotrabeculectomy in medically uncontrolled chronic angle closure glaucoma with cataracts. Ophthalmology. 2009; 116(4): 725-7231.
• Friedman D., Vedula S.S. Lens extraction for chronic angle-closure glaucoma (Review) сochrane Database Syst Rev. 2006; 3: сD005555.
• Gunning F.P., Greve E.L. Lens extraction for uncontrolled glaucoma. J сataract Refract Surg. 1998; 24(10): 1347-1356.
• Hansapinyo L., сhoy в.N.K., Lai J.S.M., Tham с.C. Phacoemulsification Versus Phacotrabeculectomy in Primary Angle-closure Glaucoma With сataract: Long-Term сlinical Outcomes. J Glaucoma. 2020; 29(1): 15-23.
• Sharma A., Sii F., Shah P., Kirkby G.R. Vitrectomy-phacoemulsification-vitrectomy for the management of aqueous misdirection syndromes in phakic eyes. Ophthalmology. 2006; 113(11): 1968-1973.
• Francis в.A., вabel D. Malignant glaucoma (aqueous misdirection) after pars plana vitrectomy. Ophthalmology. 2000; 107(7): 1220-1222.
• Seah S.K.L., Gazzard G., Aung T. Intermediate-term Outcome of вaerveldt Glaucoma Implants in Asian Eyes. Ophthalmology. 2003; 110(5): 888-894.
• сhung A.N., Aung T., Wang J.C., сhew P.T.K. Surgical outcomes of combined phacoemulsification and glaucoma drainage implant surgery for Asian patients with refractory glaucoma and cataract. Am J Ophthalmol. 2004; 137(2): 294-300.
• Glaucoma surgery: Treatment and Techniques / Eds. сarreti L., вurrato L. Milan: Springer; 2018: 132.
• Jampel H.D., Friedman D.S., Lubomski L.H. et al. Effect of technique on intraocular pressure after combined cataract and glaucoma surgery: an evidence-based review. Ophthalmology. 2002; 109(12): 2215-2224.
• Than J.Y.L., Al-Mugheiry T.S., Gale J., Martin K.R. Factors predicting the success of trabeculectomy bleb enhancement with needling. вr J Ophthalmol. 2018; 102(12): 1667-1671.
• Ali M., Akhtar F. Ocular digital massage for the management of post-trabeculectomy underfiltering blebs. J сoll Physicians Surg Pak. 2011; 21(11): 676-679.
• Tuulonen A. Economic considerations of the diagnosis and management for glaucoma in the developed world. сurr Opin Ophthalmol. 2011; 22(2): 102-109.
• Ervin p.m, вoland M.V., Myrowitz E.H. et al. Rockville (MD): Screening for Glaucoma: сomparative Effectiveness. 2012; 4: 12-EHC037-EF.
• Taylor H.R., сrowston J., Keeffe J. et al. Tunnel vision: the economic impact of primary open angle glaucoma - a dynamic economic model. Melbourne: сentre for Eye Research Australia, 2008. www.cera.org.au.
• «Об утверждении порядка проведения профилактического медицинского осмотра и диспансеризации определенных групп взрослого населения». Приказ Минздрава России №124н от 13,03,2019 https://www.rosminzdrav.ru/poleznye-resursy/dispanserizatsiya (дата обращения 20,04,2020).
• Ang L.P., Aung T., сhew P.T. Acute primary angle closure in an Asian population: long-term outcome of the fellow eye after prophylactic laser peripheral iridotomy. Ophthalmology. 2000; 107(11): 2092-2096.
• Edwards R.S. вehaviour of the fellow eye in acute angle-closure glaucoma. вr J Ophthalmol. 1982; 66(9): 576-579.
• Wilensky J.T., Kaufman P.L., Frohlichstein D. et al. Follow-up of angle-closure glaucoma suspects. Am J Ophthalmol. 1993; 115(3): 338-346.
• Saw S.M., Gazzard G., Friedman D.S. Interventions for angle-closure glaucoma: an evidence-based update. Ophthalmology. 2003; 110(10): 1869-1878.
• Snow J.T. Value of prophylactic peripheral iridectomy on the second eye in angle-closure glaucoma. Trans Ophthalmol Soc UK. 1977; 97(1): 189-191.
• Морозов В.И., Яковлев А.А. Фармакотерапия глазных болезней: Справочник. Изд. 4-е, перераб. и доп. М. Медицина, 2001. 472 с.
• Орлова А.С., Башкатов А.Н., Генина Э.А. и соавт. Влияние 40%-го раствора глюкозы на структуру роговицы человека. Известия Саратовского университета. Новая серия. Серия Физика. 2014;14(1):11-19.
• Wu L. L. et al. A 12-week, double-masked, parallel-group study of the safety and efficacy of travoprost 0,004% compared with pilocarpine 1% in сhinese patients with primary angle-closure and primary angle-closure glaucoma //Journal of glaucoma. 2011. Т. 20. 6. С. 388-391.
|
|
Приложения
Приложение А1.
Состав рабочей группы по разработке и пересмотру клинических рекомендаций.• Алексеев И.Б., д.м.н., профессор, профессор кафедры офтальмогии ФГБОУ ДПО «Российская медицинская академия непрерывного профессонального образования» Министерства здравоохранения Российской Федерации, член МОО «Глаукомное общество», член ООО «Общество офтальмологов России», Москва.
• Антонов А.А., м.н., ведущий научный сотрудник отдела глаукомы ФГБНУ «НИИ глазных болезней», член ООО «Ассоциация врачей-офтальмологов», Москва.
• Астахов Ю.С., д.м.н., профессор, профессор кафедры офтальмологии ГБОУ ВПО «Первый Санкт-Петербургский государственный медицинский университет им. И.П. Павлова», член ООО «Ассоциация врачей-офтальмологов», Санкт-Петербург.
• Бессмертный А.М., д.м.н., старший научный сотрудник отдела глаукомы ФГБУ «НМИЦ глазных болезней им. Гельмгольца» Министерства здравоохранения Российской Федерации, член ООО «Ассоциация врачей-офтальмологов», Москва.
• Брежнев А.Ю., м.н., доцент, ФГБОУ ВО «Курский государственный медицинский университет» Министерства здравоохранения Российской Федерации, ОБУЗ «Офтальмологическая клиническая больница - Офтальмологический центр», член МОО «Глаукомное общество», член ООО «Общество офтальмологов России», Курск.
• Бржеский В.В., д.м.н., профессор, заведующий кафедрой офтальмологии ФГБОУ ВО СПбГПМУ Министерства здравоохранения Российской Федерации, член МОО «Глаукомное общество», член ООО «Общество офтальмологов России», Санкт-Петербург.
• Газизова И.Р., д.м.н., ФГБНУ ИЭМ Медицинский научный центр, член МОО «Глаукомное общество», член ООО «Общество офтальмологов России», Санкт-Петербург.
• Голубев С. Ю., м.н., руководитель цикла офтальмологии Филиала.
ФГБОУ ВО «Военно-медицинская академия им. С.М. Кирова» Министерства обороны Российской Федерации, член ООО «Ассоциация врачей-офтальмологов», Москва.
• Догадова Л.П., м.н., профессор кафедры офтальмологии ФГБОУ ВО «Тихоокеанский государственный медицинский университет» Министерства здравоохранения Российской Федерации, Главный офтальмолог ДФО, член МОО «Глаукомное общество», член ООО «Общество офтальмологов России», Владивосток.
• Егоров Е.А., д.м.н., профессор, заведующий кафедрой офтальмологии им. акад. А.П. Нестерова лечебного факультета ФГАОУ ВО РНИМУ им. Пирогова Министерства здравоохранения Российской Федерации, президент МОО «Глаукомное общество», член ООО «Общество офтальмологов России», Москва.
• Еричев В.П., д.м.н., профессор, заведующий отделом глаукомы ФГБНУ «НИИ ГБ», вице-президент МОО «Глаукомное общество», член ООО «Общество офтальмологов России», Москва.
• Золотарев А.В., д.м.н., доцент, заведующий кафедрой офтальмологии ФГБОУ ВО «Самарский государственный медицинский университет» Министерства здравоохранения Российской Федерации, главный врач ГБУЗ «Самарская областная клиническая офтальмологическая больница им. Т.И. Ерошевского», член ООО «Ассоциация врачей-офтальмологов», Самара.
• Журавлева А.Н., м.н., научный сотрудник отдела глаукомы ФГБУ «НМИЦ глазных болезней им. Гельмгольца» Министерства здравоохранения Российской Федерации, член ООО «Ассоциация врачей-офтальмологов», Москва.
• Карлова Е.В., д.м.н., ассистент кафедры офтальмологии ФГБОУ ВО «Самарский государственный медицинский университет», заведующая офтальмологическим отделением ГБУЗ «Самарская областная клиническая офтальмологическая больница им. Т.И. Ерошевского», член ООО «Ассоциация врачей-офтальмологов», Самара.
• Косакян С.М., м.н., и.о. начальника отдела глаукомы ФГБУ «НМИЦ глазных болезней им. Гельмгольца» Министерства здравоохранения Российской Федерации, член ООО «Ассоциация врачей-офтальмологов», Москва.
• Коновалова О.С., м.н., заведующая Тюменским Филиалом АО Екатеринбургский центр МНТК «Микрохирургия глаза», доцент кафедры хирургических болезней с курсом офтальмологии ФГБОУ ВО ТГМУ, член ООО «Ассоциация врачей-офтальмологов», Тюмень.
• Куроедов А.В., д.м.н., начальник офтальмологического отделения ФКУ «ЦВКГ им. Мандрыка» Министерства обороны Российской Федерации, профессор кафедры офтальмологии им. акад. А.П. Нестерова лечебного факультета ФГАОУ ВО РНИМУ им. Пирогова Министерства здравоохранения Российской Федерации, член МОО «Глаукомное общество», член ООО «Общество офтальмологов России», Москва.
• Лебедев О.И., д.м.н., профессор, заведующий кафедрой офтальмологии ФГБОУ ВО «Омский государственный медицинский университет» Минздрава России, член ООО «Ассоциация врачей-офтальмологов», Омск.
• Ловпаче Дж.Н., м.н., независимый эксперт, ООО Офтальмологическая клиника 3Z-МСК , член МОО «Глаукомное общество», член ООО «Общество офтальмологов России», Москва.
• Малишевская Т.Н., д.м.н., начальник отдела аналитической работы ФГБУ «НМИЦ глазных болезней им. Гельмгольца» Министерства здравоохранения Российской Федерации, член ООО «Ассоциация врачей-офтальмологов», Москва.
• Малюгин Б.Э., д.м.н., профессор, заместитель генерального директора по науке ФГАУ НМИЦ МНТК «Микрохирургия глаза» им. акад. Федорова Министерства здравоохранения Российской Федерации, Председатель ООО «Общество офтальмологов России», Москва.
• Петров С.Ю., д.м.н., начальник отдела глаукомы ФГБУ «НМИЦ глазных болезней им. Гельмгольца» Министерства здравоохранения Российской Федерации, член ООО «Ассоциация врачей-офтальмологов», Москва.
• Рябцева А.А., д.м.н., профессор, заведующая курсом офтальмологии при кафедре хирургии ФУВ МОНИКИ, руководитель отделения офтальмологии ГБУЗ МО МОНИКИ им. М.Ф. Владимирского, член ООО «Ассоциация врачей-офтальмологов», Москва.
• Селезнев А.В., м.н., доцент, ФГБОУ ВО «Ивановская государственная медицинская академия» Министерства здравоохранения Российской Федерации, член МОО «Глаукомное общество», член ООО «Общество офтальмологов России», Иваново.
• Симонова С.В., м.н., руководитель организационно-методического отдела по офтальмологии ДЗМ ГКБ им. Боткина, филиал №1, член МОО «Глаукомное общество», член ООО «Общество офтальмологов России», Москва.
• Соколовская Т.В., м.н., отдел хирургического лечения глаукомы, ФГАУ НМИЦ МНТК «Микрохирургия глаза» им. акад. Федорова Министерства здравоохранения Российской Федерации, член МОО «Глаукомное общество», член ООО «Общество офтальмологов России», Москва.
• Фурсова А.Ж., д.м.н., заслуженный врач РФ, заведующая офтальмологическим отделением ГБУЗ НСО «ГНОКБ», член ООО «Ассоциация врачей-офтальмологов», Новосибирск.
• Юрьева Т.Н., д.м.н., профессор, заместитель директора по научной работе Иркутского филиала ФГАУ «МНТК «Микрохирургия глаза» им. акад. С.Н. Федорова, член ООО «Ассоциация врачей-офтальмологов», Иркутск.
• Якубова Л.В., м.н., старший научный сотрудник отдела глаукомы ФГБУ «НМИЦ глазных болезней им. Гельмгольца» Министерства здравоохранения Российской Федерации, член ООО «Ассоциация врачей-офтальмологов», Москва.
• Ходжаев Н.С. д.м.н., профессор, заместитель генерального директора по организационной работе и инновационному развитию ФГАУ «Национальный медицинский исследовательский центр «МНТК «Микрохирургия глаза» им. академика С.Н. Федорова» МЗ России, член ООО «Общество офтальмологов России», Москва.
Конфликт интересов отсутствует.
Приложение А2.
Методология разработки клинических рекомендаций.Методы, использованные для сбора/селекции доказательств: поиск в электронных базах данных, библиотечные ресурсы. Описание методов, использованных для сбора/селекции доказательств: доказательной базой для рекомендаций являются публикации, вошедшие в Кохрайновскую библиотеку, базы данных EMBASE и MEDLINE, а также монографии и статьи в ведущих специализированных рецензируемых отечественных медицинских журналах по данной тематике. Глубина поиска составляла 10 лет.Методы, использованные для оценки качества и силы доказательств. Консенсус экспертов, оценка значимости в соответствии с рейтинговой схемой.
Целевая аудитория данных клинических рекомендаций:
• Врачи-офтальмологи.
• Специалисты в области организаций здравоохранения и общественного здоровья.
• Ординаторы по специальности «Офтальмология» (31,08,59) и научно-педагогические кадры (аспиранты) по направлению подготовки «Клиническая медицина» (31,06,01), профиль - «Глазные болезни» (14,01,07).
• Студенты медицинских Высших учебных заведений.
Таблица 10,1. Шкала оценки уровней достоверности доказательств (УДД) для методов диагностики (диагностических вмешательств).
| УДД | Расшифровка |
| 1 | Систематические обзоры исследований с контролем референсным методом или систематический обзор рандомизированных клинических исследований с применением мета-анализа |
| 2 | Отдельные исследования с контролем референсным методом или отдельные рандомизированные клинические исследования и систематические обзоры исследований любого дизайна, за исключением рандомизированных клинических исследований, с применением мета-анализа |
| 3 | Исследования без последовательного контроля референсным методом или исследования с референсным методом, не являющимся независимым от исследуемого метода или нерандомизированные сравнительные исследования, в том числе когортные исследования |
| 4 | Несравнительные исследования, описание клинического случая |
| 5 | Имеется лишь обоснование механизма действия или мнение экспертов |
Таблица 10,2. Шкала оценки уровней достоверности доказательств (УДД) для методов профилактики, лечения и реабилитации (профилактических, лечебных, реабилитационных вмешательств).
| УДД | Расшифровка |
| 1 | Систематический обзор РКИ с применением мета-анализа |
| 2 | Отдельные РКИ и систематические обзоры исследований любого дизайна, за исключением РКИ, с применением мета-анализа |
| 3 | Нерандомизированные сравнительные исследования, в тч когортные исследования |
| 4 | Несравнительные исследования, описание клинического случая или серии случаев, исследования «случай-контроль» |
| 5 | Имеется лишь обоснование механизма действия вмешательства (доклинические исследования) или мнение экспертов |
Таблица 10,3. Шкала оценки уровней убедительности рекомендаций (УУР) для методов профилактики, диагностики, лечения и реабилитации (профилактических, диагностических, лечебных, реабилитационных вмешательств).
| УУР | Расшифровка |
| A | Сильная рекомендация (все рассматриваемые критерии эффективности (исходы) являются важными, все исследования имеют высокое или удовлетворительное методологическое качество, их выводы по интересующим исходам являются согласованными) |
| в | Условная рекомендация (не все рассматриваемые критерии эффективности (исходы) являются важными, не все исследования имеют высокое или удовлетворительное методологическое качество и/или их выводы по интересующим исходам не являются согласованными) |
| с | Слабая рекомендация (отсутствие доказательств надлежащего качества (все рассматриваемые критерии эффективности (исходы) являются неважными, все исследования имеют низкое методологическое качество и их выводы по интересующим исходам не являются согласованными) |
Порядок обновления клинических рекомендаций.
Механизм обновления клинических рекомендаций предусматривает их систематическую актуализацию - не реже чем один раз в три года, а также при появлении новых данных с позиции доказательной медицины по вопросам диагностики, лечения, профилактики и реабилитации конкретных заболеваний, наличии обоснованных дополнений/замечаний к ранее утверждённым КР, но не чаще 1 раза в 6 месяцев.
Приложение А3.
Справочные материалы, включая соответствие показаний к применению и противопоказаний, способов применения и доз лекарственных препаратов, инструкции по применению лекарственного препарата.Данные клинические рекомендации разработаны с учетом следующих документов:
• Международная классификация болезней, травм и состояний, влияющих на здоровье, 10-го пересмотра (МКБ-10) (принята 43-ей Всемирной Ассамблеей Здравоохранения, 1990г.
• «О переходе органов и учреждений здравоохранения Российской Федерации на Международную статистическую классификацию болезней и проблем, связанных со здоровьем Х пересмотра» (в ред. Приказа Минздрава РФ от 12,01,1998г. №3) Приказ Министерства здравоохранения РФ от 27,05,1997г. №170.
• «О направлении перечня добавленных и исключенных рубрик МКБ-10». Письмо Министерства здравоохранения РФ 05,12,2014г. №13-2/166.
• Федеральный закон «Об основах охраны здоровья граждан в Российской Федерации» (с изменениями на 2 декабря 2019 года) от 21,11,2011г. 323 Ф3.
• Федеральный закон «О внесении изменений в статью 40 Федерального закона «Об обязательном медицинском страховании в Российской Федерации» и Федеральный̆ закон «Об основах охраны здоровья граждан в Российской Федерации» по вопросам клинических рекомендаций» от 19,12,2018г. №489 ФЗ.
• «Об утверждении стандарта медицинской помощи больным с глаукомой» (стандарт медицинской помощи больным с глаукомой при оказании дорогостоящей (высокотехнологичной) медицинской помощи)). Приказ Министерства здравоохранения и социального развития РФ от 06,09,2005г. №549.
• «Об утверждении стандарта медицинской помощи больным глаукомой» (стандарт медицинской помощи больным глаукомой при оказании амбулаторно-поликлинической помощи в 2007 году). Приказ Министерства здравоохранения и социального развития РФ от 13,10,2006г. №708.
• «Об утверждении стандарта медицинской помощи больным с глаукомой (при оказании специализированной помощи)» (стандарт медицинской помощи больным с глаукомой (при оказании специализированной помощи). Приказ Министерства здравоохранения и социального развития РФ от 21,05,2007г. №350.
• «Об утверждении Порядка возложения на фельдшера, акушерку руководителем медицинской организации при организации оказания первичной медико-санитарной помощи и скорой медицинской помощи отдельных функций лечащего врача по непосредственному оказанию медицинской помощи пациенту в период наблюдения за ним и его лечения, в том числе по назначению и применению лекарственных препаратов, включая наркотические лекарственные препараты и психотропные лекарственные препараты (с изменениями на 31 октября 2017 года)». Приказ Министерства здравоохранения РФ 23,03,2012г. №252н.
• «Об утверждении стандарта специализированной медицинской помощи при глаукоме». Приказ Министерства здравоохранения РФ от 09,11,2012г. №862н.
• «Об утверждении Порядка оказания медицинской помощи взрослому населению при заболеваниях глаза, его придаточного аппарата и орбиты». Приказ Министерства здравоохранения РФ от 12,11,2012г. №902н.
• «Об утверждении стандарта первичной медико-санитарной помощи при остром приступе закрытоугольной глаукомы». Приказ Министерства здравоохранения Российской РФ от 24,12. 2012 г. 1483н.
• «Об утверждении стандарта специализированной медицинской помощи при остром приступе закрытоугольной глаукомы . Приказ Министерства здравоохранения Российской РФ от 24,12,2012 г. 1412н.
• «Об утверждении стандарта первичной медико-санитарной помощи при глаукоме». Приказ Министерства здравоохранения Российской РФ от 29,12,2012г. №1700н.
• «О порядке организации медицинской реабилитации». Приказ Министерства здравоохранения Российской РФ от 29,12,2012г. №1705н.
• «Об утверждении Положения об организации оказания специализированной, в том числе высокотехнологичной, медицинской помощи (с изменениями от 27 августа 2015 года)». Приказ Министерства здравоохранения РФ от 02,12,2014г. №796н.
• «Об утверждении критериев оценки качества медицинской помощи». Приказ Министерства здравоохранения РФ от 10,05,2017г. №203н.
• «Об утверждении профессионального стандарта «Врач-офтальмолог». Приказ Министерства труда и социальной защиты РФ от 05,06,2017г. №470н.
• «Об утверждении номенклатуры медицинских услуг» (с изменениями и дополнениями). Приказ Министерства здравоохранения РФ от 13,10,2017г. №804н.
• «Об утверждении перечня медицинских изделий, имплантируемых в организм человека при оказании медицинской помощи, и перечня медицинских изделий, отпускаемых по рецептам на медицинские изделия при предоставлении набора социальных услуг (с изменениями на 8 октября 2019 года)» Распоряжение Правительства РФ от 31,12,2018г. №3053-р.
• «Об утверждении критериев формирования перечня заболеваний, состояний (групп заболеваний, состояний), по которым разрабатываются клинические рекомендации». Приказ Министерства здравоохранения РФ от 28,02,2019г. №101н.
• «Об утверждении порядка и сроков разработки клинических рекомендаций, их пересмотра, типовой формы клинических рекомендаций и требований к их структуре, составу и научной обоснованности включаемой в клинические рекомендации информации». Приказ Министерства здравоохранения РФ от 28,02,2019г. №103н.
• «Об утверждении порядка и сроков одобрения и утверждения клинических рекомендаций, критериев принятия научно-практическим советом решения об одобрении, отклонении или направлении на доработку клинических рекомендаций либо решения об их пересмотре». Приказ Министерства здравоохранения РФ от 28,02,2019г. №104н.
• «Об утверждении порядка проведения профилактического медицинского осмотра и диспансеризации определенных групп взрослого населения». Приказ Министерства здравоохранения РФ от 13,03,2019г. №124н.
• «Об утверждении Порядка организации оказания высокотехнологичной медицинской помощи с применением единой государственной информационной системы в сфере». Приказ Министерства здравоохранения РФ от 02,10,2019г. №824н.
• «Об утверждении перечня жизненно необходимых и важнейших лекарственных препаратов для медицинского применения на 2020 год, перечня лекарственных препаратов для медицинского применения, в том числе лекарственных препаратов для медицинского применения, назначаемых по решению врачебных комиссий медицинских организаций, перечня лекарственных препаратов, предназначенных для обеспечения лиц, больных гемофилией, муковисцидозом, гипофизарным нанизмом, болезнью Гоше, а также минимального ассортимента лекарственных препаратов, необходимых для оказания медицинской помощи». Распоряжение Правительства РФ от 12,10,2019г. №2406-р.
• «О Программе государственных гарантий бесплатного оказания гражданам медицинской помощи на 2020 год и на плановый период 2021 и 2022 годов». Постановление Правительства РФ от 07,12,2019г. №1610.
Приложение В.
Информация для пациента.Глаукома - хроническое заболевание, при котором у лиц старше 40-50 лет развивается атрофия зрительного нерва, приводящая при прогрессировании к необратимому ухудшению зрения, в тяжелых случаях - к полной слепоте. Как правило, заболевание развивается на обоих глазах, но на втором глазу может проявиться через несколько месяцев или лет. В подавляющем большинстве случаев зрение снижается вследствие повышения внутриглазного давления за пределы индивидуального уровня.
В начальных стадиях при глаукоме отсутствует какая-либо симптоматика, пациент может обнаружить снижение зрения или появление участков (зон) локального ухудшения в поле зрения только тогда, когда процесс зашел далеко, и вылечить глаукомную атрофию зрительного нерва и вернуть утраченные функции невозможно.
Поэтому выявить глаукому на ранних стадиях можно только при визите к офтальмологу на плановый ежегодный осмотр (диспансеризации) или обращении в случае ухудшения зрения.
Жалобы характерны для острого приступа закрытоугольной глаукомы, при котором происходит внезапный, быстрый и неконтролируемый подъем внутриглазного давления, сопровождающееся болью в глазу, иррадиирущей в одноименную половину головы (лоб, висок), могут возникать тошнота, рвота, сердцебиение, повышение артериального давления, снижение остроты зрения, радужные круги вокруг источника света.
Острый приступ закрытоугольной глаукомы это неотложная ситуация и требует оказания экстренной медицинской помощи.
Без лечения острый приступ закрытоугольной глаукомы может закончится слепотой.
Основная цель лечения глаукомы - снижение внутриглазного давления, что позволяет стабилизировать процесс или замедлить его прогрессирование. Это может быть достигнуто ежедневным длительным (пожизненным) закапываем капель, а также применением лазерного и/или хирургического лечения. Показания к тому или иному методу лечения определяет врач. Пациент с глаукомой нуждается в постоянном наблюдении врача-офтальмолога и измерении внутриглазного давления не реже 1 раза в 3 мес.
При раннем выявлении глаукомы и адекватном лечении прогноз заболевания благоприятный, с сохранением зрительных функций. При отсутствии надлежащего врачебного контроля и несоблюдении рекомендаций по лечению глаукома грозит полной слепотой обоих глаз.
Приложение Г1-ГN.
Шкалы оценки, вопросники и другие оценочные инструменты состояния пациента, приведенные в клинических рекомендациях.Приложение Г1.
Опросный лист при подозрении на глаукому.Название на русском языке: Опросный лист при подозрении на глаукому.
Оригинальное название (если есть): нет.
Источник (официальный сайт разработчиков, публикация с валидацией): нет.
Тип (подчеркнуть):
• шкала оценки.
• индекс.
• вопросник.
• другое (уточнить):_____________________________________________________.
Назначение: ранняя диагностика глаукомы.
Содержание (шаблон):
• Ваш отец, мать, брат, сестра больны глаукомой. Да/нет.
• Вы используете очки для дали сильнее - 4,0 диоптрий. Да/нет.
2а. Вы используете очки для дали сильнее +3,0 диоптрий. Да/нет.
• Вы проходили ранее обследования на глаукому. Да/нет.
• У Вас регистрировали повышение ВГД ранее. Да/нет.
• Вы закапываете какие-либо глазные каплй Да/нет. Если да - уточните какие и в какой глаз/ не помню точно__________________.
• Вы закапывали ранее какие-либо глазные каплй Да/нет. Если да - уточните какие и в какой глаз/ не помню точно______________.
• Вам выполнялись глазные операций Да/нет. Уточните: лазерная коррекция зрения, по поводу глаукомы, по поводу катаракты, не помню точно.
• Вы испытывали периодически наличие радужных кругов при взгляде на источник света. Да/нет.
• Вы применяли когда-либо препараты кортикостероидов. Да/нет. Уточните: в виде таблеток, инъекций, кожных мазей или кремов, глазных капель, затрудняюсь ответить.
• У Вас бывают эпизоды низкого артериального давления. Да/нет. Какое было артериальное давление __/__ мм.
• У Вас бывают обморокй Да/нет.
• У Вас бывают головокружение. Да/нет.
• Вы отмечали эпизоды резкого похолодания конечностей. Да/нет.
• Вы страдаете мигренью. Да/нет.
• Вы страдаете нарушениями сна. Да/нет.
• Вы храпите. Да/нет.
• У Вас были черепно-мозговые травмы. Да/нет.
• Вы курите сигареты. Да/нет.
• Вы употребляете алкоголь. Да/нет.
• У Вас имеются заболевания щитовидной железы. Да/нет. Если да - уточните ________.
• У Вас имеется сахарный диабет. Да/нет. Если да - уточните 1 или 2 типа и какое лечение: диета, таблетки, инсулин.
Ключ (интерпретация): нет.
Пояснения: нет.
Приложение Г 2.
Анкета для выявления факторов риска глаукомы.Название на русском языке: Анкета для выявления факторов риска глаукомы.
Оригинальное название (если есть): нет.
Источник (официальный сайт разработчиков, публикация с валидацией): нет.
Тип (подчеркнуть):
• шкала оценки.
• индекс.
• вопросник.
• другое (уточнить):_____________________________________________________.
Назначение: выявление пациентов, находящихся в группе риска развития глаукомы для проведения своевременного обследование и ранней диагностики глаукомы.
Содержание (шаблон):
ФИО, возраст _________________________.
ВГД OD_______OS_______ мм (способ измерения____________________).
1. Есть ли у Вас кровные родственники с глаукомой (мама, папа, сестры, братья, дети) да/нет.
2. Вы наблюдаетесь у эндокринолога по поводу заболеваний щитовидной железы? да/нет.
3. Вы замечали радужные круги вокруг источников света? да/нет.
4. Вы используете гормональные противовоспалительные средства. (кортикостероиды).
Да/нет.
5. У Вас часто бывают холодные руки, ноги или беспокоит мигрень? да/нет.
6. Вы храпите? да/нет.
7. Вы пользуетесь очками для дали с большими диоптриями (+4,0 и больше, -4,0 и меньше).
Да/нет.
|
|
Год актуализации информации
2021.
Связанные заболевания
Связанные стандарты мед. помощи
- Стандарт специализированной медицинской помощи при глаукоме
- Стандарт медицинской помощи больным глаукомой
- Стандарт санаторно-курортной помощи больным с болезнями глаза и его придаточного аппарата
- Стандарт специализированной медицинской помощи при остром приступе закрытоугольной глаукомы
- Стандарт медицинской помощи больным с глаукомой (при оказании специализированной помощи)
- Стандарт первичной медико-санитарной помощи при глаукоме
- Стандарт первичной медико-санитарной помощи при остром приступе закрытоугольной глаукомы