МКБ-10 коды
|
|
Вступление
Кодирование по Международной статистической классификации болезней и проблем, связанных со здоровьем: O75.1, O88.1, O88.8.
Год утверждения (частота пересмотра): 2022.
Возрастная категория: Взрослые , Дети.
Пересмотр не позднее: 2024.
ID: 720.
Разработчик клинической рекомендации.
• Российское общество акушеров-гинекологов.
• Корпоративная некоммерческая организация Ассоциация анестезиологов - реаниматологов .
• Ассоциация акушерских анестезиологов-реаниматологов.
Одобрено Научно-практическим Советом Минздрава РФ.
Год утверждения (частота пересмотра): 2022.
Возрастная категория: Взрослые , Дети.
Пересмотр не позднее: 2024.
ID: 720.
Разработчик клинической рекомендации.
• Российское общество акушеров-гинекологов.
• Корпоративная некоммерческая организация Ассоциация анестезиологов - реаниматологов .
• Ассоциация акушерских анестезиологов-реаниматологов.
Одобрено Научно-практическим Советом Минздрава РФ.
|
|
Список сокращений
АЧТВ активированное частичное тромбопластиновое время.
ДВС диссеминированное внутрисосудистое свертывание.
СЛР сердечно-легочная реанимация.
ЭАЖ эмболия амниотической жидкостью.
ОРДС острый респираторный дистресс-синдром взрослых.
СВ сердечный выброс.
УО ударный объем.
СрАД среднее артериальное давление.
МНО международное нормализованное отношение.
ПДФ продукты деградации фибрина.
ЖЭЛ жизненная емкость легких.
ОЦК объем циркулирующей крови.
ЭКГ электрокардиограмма.
SpО2 сатурация крови кислородом.
КЩС кислотно-щелочное состояние.
КФК креатинфосфокиназа.
CVC центральный венозный катетер.
SCVO2 насыщение центральной венозной крови кислородом.
РCO2 парциальное напряжение углекислого газа.
V-AрCO2 артериовенозная разница парциального напряжения углекислого газа.
ОАК общий анализ крови.
ГЭК гидрооксиэтилированный крахмал.
ТЭГ тромбоэластография.
РОТЭМ ротационная тромбоэластометрия.
ПТИ протромбиновый индекс.
КТГ кардиотокография.
ЭКМО экстракорпоральная мембранная оксигенация.
ДВС диссеминированное внутрисосудистое свертывание.
СЛР сердечно-легочная реанимация.
ЭАЖ эмболия амниотической жидкостью.
ОРДС острый респираторный дистресс-синдром взрослых.
СВ сердечный выброс.
УО ударный объем.
СрАД среднее артериальное давление.
МНО международное нормализованное отношение.
ПДФ продукты деградации фибрина.
ЖЭЛ жизненная емкость легких.
ОЦК объем циркулирующей крови.
ЭКГ электрокардиограмма.
SpО2 сатурация крови кислородом.
КЩС кислотно-щелочное состояние.
КФК креатинфосфокиназа.
CVC центральный венозный катетер.
SCVO2 насыщение центральной венозной крови кислородом.
РCO2 парциальное напряжение углекислого газа.
V-AрCO2 артериовенозная разница парциального напряжения углекислого газа.
ОАК общий анализ крови.
ГЭК гидрооксиэтилированный крахмал.
ТЭГ тромбоэластография.
РОТЭМ ротационная тромбоэластометрия.
ПТИ протромбиновый индекс.
КТГ кардиотокография.
ЭКМО экстракорпоральная мембранная оксигенация.
Термины и определения
Эмболия. Embolia (греч. embole - вбрасывание, вторжение) - патологический процесс, обусловленный переносом током крови различных субстратов (эмболов), не встречающихся в норме и способных вызвать острую окклюзию сосуда с нарушением кровоснабжения ткани или органа.
Артериальная гипотония. Систолическое артериальное давление <90 мм , или.
Среднее артериальное давление (СрАД) <65 мм , или уменьшение ≥40 мм от исходного уровня [1].
Циркуляторный шок определяется как угрожающая жизни генерализованная форма.
Острой недостаточности кровообращения, связанная с неспособностью системы кровообращения обеспечить доставку кислорода в соответствии с потребностями тканей [1].
ДВС-синдром (диссеминированное внутрисосудистое свёртывание, коагулопатия потребления, тромбогеморрагический синдром) - клинико-патологический синдром, осложняющий ряд заболеваний. Он характеризуется системной активацией путей, запускающих и регулирующих коагуляцию и способных вызвать формирование фибриновых тромбов. Это ведет к органной недостаточности, сопряженной с потреблением тромбоцитов и факторов свертывания, что, в свою очередь, ведет к кровотечениям [2].
ДВС-синдром. Приобретённая, вторичная острая патология гемостаза [3,4].
− Сопутствует только критическому состоянию.
− Относится к коагулопатиям потребления (coagulopathy consumptive), при которых.
Потребляются компоненты свертывающей и, что самое важное с точки зрения исхода.
Заболевания - противосвертывающей системы крови.
− Клинически ДВС-синдром может сопровождаться как кровотечением, так и.
Тромбозами в зоне микроциркуляции с формированием полиорганной недостаточности.
Массивная кровопотеря. Одномоментная потеря ≥1500 мл крови (25-30% ОЦК) или ≥2500 мл крови (50% ОЦК) за 3 часа.
Артериальная гипотония. Систолическое артериальное давление <90 мм , или.
Среднее артериальное давление (СрАД) <65 мм , или уменьшение ≥40 мм от исходного уровня [1].
Циркуляторный шок определяется как угрожающая жизни генерализованная форма.
Острой недостаточности кровообращения, связанная с неспособностью системы кровообращения обеспечить доставку кислорода в соответствии с потребностями тканей [1].
ДВС-синдром (диссеминированное внутрисосудистое свёртывание, коагулопатия потребления, тромбогеморрагический синдром) - клинико-патологический синдром, осложняющий ряд заболеваний. Он характеризуется системной активацией путей, запускающих и регулирующих коагуляцию и способных вызвать формирование фибриновых тромбов. Это ведет к органной недостаточности, сопряженной с потреблением тромбоцитов и факторов свертывания, что, в свою очередь, ведет к кровотечениям [2].
ДВС-синдром. Приобретённая, вторичная острая патология гемостаза [3,4].
− Сопутствует только критическому состоянию.
− Относится к коагулопатиям потребления (coagulopathy consumptive), при которых.
Потребляются компоненты свертывающей и, что самое важное с точки зрения исхода.
Заболевания - противосвертывающей системы крови.
− Клинически ДВС-синдром может сопровождаться как кровотечением, так и.
Тромбозами в зоне микроциркуляции с формированием полиорганной недостаточности.
Массивная кровопотеря. Одномоментная потеря ≥1500 мл крови (25-30% ОЦК) или ≥2500 мл крови (50% ОЦК) за 3 часа.
Описание
Э мболия амниотической жидкостью. Острое развитие артериальной гипотонии, шока, дыхательной недостаточности, гипоксии и коагулопатии (ДВС-синдрома) с массивным кровотечением, связанное с попаданием амниотической жидкости и ее компонентов в легочный кровоток матери, во время беременности, родов и в течение 12 ч после родов при отсутствии других причин[1] [5,6].
[1] Эмболия амниотической жидкостью: интенсивная терапия и акушерская тактика. Клинические рекомендации (протоколы лечения) МЗ РФ № 15-4/10/2-7317 от 20,10. 2017-34 с.
[1] Эмболия амниотической жидкостью: интенсивная терапия и акушерская тактика. Клинические рекомендации (протоколы лечения) МЗ РФ № 15-4/10/2-7317 от 20,10. 2017-34 с.
Причины
В настоящее время ЭАЖ рассматривается как анафилаксия на биологически активные вещества, входящие в состав амниотической жидкости и также определяется как «анафилактоидный синдром беременных». Доказанных факторов риска нет. Однако следующие факторы, по-видимому, связаны с более высоким риском развития ЭАЖ[1] [5-13].
• Многоводие.
• Интенсивные схватки во время родов.
• Травма живота.
• Кесарево сечение.
• Индукция/преиндукция родов.
• Дискоординированная родовая деятельность.
• Предлежание плаценты.
• Эклампсия.
• Многоплодная беременность.
• Разрыв матки или шейки матки.
• Преждевременная отслойка нормально расположенной плаценты.
• Сахарный диабет.
• Макросомия плода.
• Дистресс плода.
• Антенатальная гибель плода.
• Мужской пол ребенка.
Из перечисленных факторов риска ведущими являются: возраст матери более 35 лет, многоплодная беременность, кесарево сечение, предлежание плаценты [14-26]. Фармакологические агенты, используемые для индукции/преиндукции родов, также являются одним из ведущих доказанных факторов риска [25-27].
[1] Эмболия амниотической жидкостью: интенсивная терапия и акушерская тактика. Клинические рекомендации (протоколы лечения) МЗ РФ № 15-4/10/2-7317 от 20,10. 2017-34 с.
• Многоводие.
• Интенсивные схватки во время родов.
• Травма живота.
• Кесарево сечение.
• Индукция/преиндукция родов.
• Дискоординированная родовая деятельность.
• Предлежание плаценты.
• Эклампсия.
• Многоплодная беременность.
• Разрыв матки или шейки матки.
• Преждевременная отслойка нормально расположенной плаценты.
• Сахарный диабет.
• Макросомия плода.
• Дистресс плода.
• Антенатальная гибель плода.
• Мужской пол ребенка.
Из перечисленных факторов риска ведущими являются: возраст матери более 35 лет, многоплодная беременность, кесарево сечение, предлежание плаценты [14-26]. Фармакологические агенты, используемые для индукции/преиндукции родов, также являются одним из ведущих доказанных факторов риска [25-27].
[1] Эмболия амниотической жидкостью: интенсивная терапия и акушерская тактика. Клинические рекомендации (протоколы лечения) МЗ РФ № 15-4/10/2-7317 от 20,10. 2017-34 с.
Эпидемиология
Частота эмболии околоплодными водами вариабельна в разных странах, но признанным уровнем считается примерно 1 случай на 20 000 родов [6,8,28]. Разница в оценке частоты ЭАЖ связана с множеством факторов, например, с методологией проведения исследований (единичные зарегистрированные случаи или данные по заболеваемости населения), неспецифичные диагностические критерии, отсутствие достоверных диагностических тестов и методик и отсутствие единой системы регистрации заболевания [25,29-31]. ЭАЖ составляет существенную часть материнской смертности в мире, а именно, в США - 7,6%, в Австралии - 8%, в Англии - 16%, в России (2015) - 8,2-10,3% Большинство случаев ЭАЖ (70%) происходит во время родов, 19% - во время кесарева сечения и 11% - после вагинальных родов [32-36].
Патогенез ЭАЖ до конца не изучен. Последние данные свидетельствуют о том, что возникновение ЭАЖ не является следствием «простой» механической обструкции ветвей легочной артерии, а является гуморальным ответом, вызывающим анафилаксию или активацию комплемента [37]. Эта теория подтверждается тем фактом, что околоплодные воды содержат вазоактивные и прокоагулянтные продукты, включая фактор активации тромбоцитов, цитокины, брадикинин, тромбоксан, лейкотриены и арахидоновую кислоту, которые вызывают внутрисосудистое свертывание крови [21,38]. Так же считается, что при попадании околоплодных вод в системную сосудистую сеть матери увеличивается концентрация эндотелина в плазме крови, который действует как бронхоконстриктор, а также легочный и коронарный вазоконстриктор, что может способствовать респираторному и сердечно-сосудистому коллапсу [39,40].
О75,1 Шок матери во время или после родов и родоразрешения. Акушерский шок.
О88,1 Эмболия амниотической жидкостью. Анафилактоидный синдром беременных (anaphylactoid syndrome of pregnancy).
О88,8 Другая акушерская эмболия. Акушерская жировая эмболия.
Патогенез ЭАЖ до конца не изучен. Последние данные свидетельствуют о том, что возникновение ЭАЖ не является следствием «простой» механической обструкции ветвей легочной артерии, а является гуморальным ответом, вызывающим анафилаксию или активацию комплемента [37]. Эта теория подтверждается тем фактом, что околоплодные воды содержат вазоактивные и прокоагулянтные продукты, включая фактор активации тромбоцитов, цитокины, брадикинин, тромбоксан, лейкотриены и арахидоновую кислоту, которые вызывают внутрисосудистое свертывание крови [21,38]. Так же считается, что при попадании околоплодных вод в системную сосудистую сеть матери увеличивается концентрация эндотелина в плазме крови, который действует как бронхоконстриктор, а также легочный и коронарный вазоконстриктор, что может способствовать респираторному и сердечно-сосудистому коллапсу [39,40].
1,4 Особенности кодирования заболевания или состояния (группы заболеваний или состояний) по Международной статистической классификации болезней и проблем, связанных со здоровьем.
Класс ХV: Беременность, роды и послеродовый период;О75,1 Шок матери во время или после родов и родоразрешения. Акушерский шок.
О88,1 Эмболия амниотической жидкостью. Анафилактоидный синдром беременных (anaphylactoid syndrome of pregnancy).
О88,8 Другая акушерская эмболия. Акушерская жировая эмболия.
|
|
Классификация
1,5 Классификация заболевания или состояния (группы заболеваний или состояний).
В зависимости от ведущего клинического симтомокомплекса при эмболии околоплодными водами выделяют следующие типы патологии ( см Приложение А3,1.Классификация эмболии амниотической жидкостью на основе ведущего клинического симтомокомплекса ) [11,33,41,42]:• Тип сердечно-легочного коллапса (классический тип).
• ДВС-тип.
Клиническая картина
Внезапное начало заболевания: либо на фоне полного здоровья, либо после неспецифических продромальных симптомов, таких как беспокойство, возбуждение, онемение, ощущение холода, головокружение, боль в груди, чувство нехватки воздуха, преходящая гипоксия и одышка, могут предшествовать сердечно-сосудистому коллапсу.
В целом, существует большая вариабельность в клинических проявлениях ЭАЖ от классического сердечно-легочного коллапса с коагулопатией до незначительных и субклинических симптомов.
Основными клиническими симптомами являются[1] ,[2] [5,6,43,44]:
Неврологический статус. Судороги, нарушение сознания или кома возникают у 15-50% пациентов, головные боли (7%).
Дыхательная система. Острая одышка, диспноэ (от 50 до 80%).Цианоз. Носогубного треугольника, периферии, слизистых (83%). Отек легких или ОРДС (93%), кашель (7%).
Сердечно-сосудистая система. Внезапная гипотензия (от 56 до 100%), транзиторная гипертензия (11%), остановка сердца (от 30 до 87%), боль в грудной клетке (2%).
Послеродовые осложнения. Атоническое (гипотоническое) кровотечение 23%.
Изменения со стороны плода. Острая гипоксия плода (100%).
Дифференциальная диагностики ЭАЖ с другими заболеваниями и состояниями.
У рожениц и родильниц с клиническими признаками внезапного сердечно-сосудистого коллапса или остановкой сердца, судорогами, тяжелым затруднением дыхания или гипоксией, особенно в сочетании с коагулопатией, необходимо провести дифференциальный диагноз со следующими заболеваниями ( см приложение А3,2. [8]:
• эклампсия;
• эмболия (воздушная, жировая, тромбомассами);
• разрыв матки;
• отслойка плаценты;
• массивное послеродовое кровотечение, гиповолемический шок;
• острая сердечная недостаточность (острый коронарный синдром, кардиомиопатия);
• анафилактический шок;
• сепсис, септический шок;
• токсическое действие местного анестетика;
• высокая спинальная анестезия;
• реакция на трансфузию;
• аспирация желудочного содержимого;
• расслаивающаяся аневризма аорты.
[1] Эмболия амниотической жидкостью: интенсивная терапия и акушерская тактика. Клинические рекомендации (протоколы лечения) МЗ РФ № 15-4/10/2-7317 от 20,10. 2017-34 с.
[2] RCOG. Maternal сollapse in Pregnancy and the Puerperium: Green-top Guideline № 56.
В целом, существует большая вариабельность в клинических проявлениях ЭАЖ от классического сердечно-легочного коллапса с коагулопатией до незначительных и субклинических симптомов.
Основными клиническими симптомами являются[1] ,[2] [5,6,43,44]:
Неврологический статус. Судороги, нарушение сознания или кома возникают у 15-50% пациентов, головные боли (7%).
Дыхательная система. Острая одышка, диспноэ (от 50 до 80%).Цианоз. Носогубного треугольника, периферии, слизистых (83%). Отек легких или ОРДС (93%), кашель (7%).
Сердечно-сосудистая система. Внезапная гипотензия (от 56 до 100%), транзиторная гипертензия (11%), остановка сердца (от 30 до 87%), боль в грудной клетке (2%).
Послеродовые осложнения. Атоническое (гипотоническое) кровотечение 23%.
Изменения со стороны плода. Острая гипоксия плода (100%).
Дифференциальная диагностики ЭАЖ с другими заболеваниями и состояниями.
У рожениц и родильниц с клиническими признаками внезапного сердечно-сосудистого коллапса или остановкой сердца, судорогами, тяжелым затруднением дыхания или гипоксией, особенно в сочетании с коагулопатией, необходимо провести дифференциальный диагноз со следующими заболеваниями ( см приложение А3,2. [8]:
• эклампсия;
• эмболия (воздушная, жировая, тромбомассами);
• разрыв матки;
• отслойка плаценты;
• массивное послеродовое кровотечение, гиповолемический шок;
• острая сердечная недостаточность (острый коронарный синдром, кардиомиопатия);
• анафилактический шок;
• сепсис, септический шок;
• токсическое действие местного анестетика;
• высокая спинальная анестезия;
• реакция на трансфузию;
• аспирация желудочного содержимого;
• расслаивающаяся аневризма аорты.
[1] Эмболия амниотической жидкостью: интенсивная терапия и акушерская тактика. Клинические рекомендации (протоколы лечения) МЗ РФ № 15-4/10/2-7317 от 20,10. 2017-34 с.
[2] RCOG. Maternal сollapse in Pregnancy and the Puerperium: Green-top Guideline № 56.
Диагностика
Критерии установления диагноза ЭАЖ.
Диагноз ЭАЖ носит клинический характер и является диагнозом исключения [8]. Для диагностики данной нозологии отсутствуют лабораторные тесты, обладающие высокой специфичностью и достоверностью.
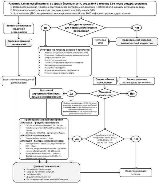
ЭАЖ необходимо заподозрить в ситуациях, когда во время беременности, родов, кесарева сечения, или в ближайшем послеродовом периоде (до 12 ч) без установленных других причин развивается следующая комбинация (более одного) основных признаков[1][5,11,45-47]:
• Острая артериальная гипотония (систолическое артериальное давление <90 мм ) или остановка сердца.
• Острая гипоксия матери (диспноэ, цианоз или периферическая капиллярная сатурация О 2 (Sp О 2) менее 90%) и/или плода.
• Коагулопатия, ДВС-синдром и массивное кровотечение при отсутствии других причин.
В случае смерти пациентки диагноз верифицируется патологоанатомически [36]. Однако не существует достоверных гистологических признаков ЭАЖ и интерпретация данных аутопсии должна оцениваться в совокупности с клинической картиной [36,48,49].
[1] Эмболия амниотической жидкостью: интенсивная терапия и акушерская тактика. Клинические рекомендации (протоколы лечения) МЗ РФ № 15-4/10/2-7317 от 20,10. 2017-34 с.
Уровень убедительности рекомендаций С (уровень достоверности доказательств - 5).
Комментарий. ЭАЖ характеризуется отсутствием специфических жалоб, острым началом заболевания и прогрессирующим течением. Основные жалобы при сохраненном сознании [8]:
• Слабость.
• Головокружение.
• Затруднение дыхания, чувство нехватки воздуха.
• Кашель.
• Головная боль.
• Боль в груди.
Уровень убедительности рекомендаций С (уровень достоверности доказательств - 5).
• Всем пациенткам с признаками ЭАЖ рекомендовано провести терапевтическую аускультацию легких [8].
Уровень убедительности рекомендаций с (уровень достоверности доказательств - 5).
• Рекомендовано оценить состояние пациентки с признаками ЭАЖ учитывая следующие показатели: измерение частоты сердцебиения, измерение артериального давления на периферических артериях, определение степени насыщения кислородом гемоглобина (SpО2).[1] [5, 8].
Уровень убедительности рекомендаций С (уровень достоверности доказательств - 5).
• При подозрении на ЭАЖ рекомендовано провести осмотр врачом-акушером-гинекологом, с целью оценки наличия и характера влагалищных выделений, состояния матки (высота дна матки, тонус (гипотония/атония), болезненность) [5,8,50,51].
Уровень убедительности рекомендаций с (уровень достоверности доказательств - 5).
Комментарии. Данное обследование нужно проводить у всех пациенток с подозрением на ЭАЖ для определения акушерской тактики, решении вопроса о методе родоразрешения, начале, объеме интенсивной терапии и определения показаний к проведению ИВЛ [5, 8, 50, 51].
[1] Клинические рекомендации «Роды одноплодные, родоразрешение путем кесарева сечения», 2020 г.
Уровень убедительности рекомендаций А (уровень достоверности доказательств - 3).
Комментарии. Коагулопатия и ДВС-синдром с массивным кровотечением являются характерной особенностью ЭАЖ. Начало нарушений гемостаза может развиваться в течении 10-30 минут от начала симптомов ЭАЖ или может возникнуть отсрочено (до 12 часов). Раннее выявление коагулопатии и ДВС-синдрома необходимо для своевременного начала целенаправленной заместительной терапии.Критические изменения. Концентрация фибриногена менее 2 г/л, увеличение МНО более , чем в 1,5 раза выше нормы, увеличение АЧТВ более, чем в 1,5-2 раза выше нормы, гипокоагуляция по ТЭГ. Уровень фибриногена может быть использован в качестве предиктора тяжести акушерского кровотечения; для ЭАЖ характерны низкие уровни фибриногена. Экспресс-оценка состояния свертывающей системы крови, осуществляемая с помощью ТЭГ и РОТЭМ, позволяет оценить нарушения гемостаза до получения результатов коагулограммы, используется для ранней диагностики коагулопатий, подбора трансфузионной терапии и оценки адекватности проводимой терапии [3,4,10,36,50,56]. ( см Приложение Г4. Критерии диагностики ДВС-синдрома).
• Всем пациенткам рекомендовано исследование общего (клинического) анализа крови (исследование уровня общего гемоглобина, эритроцитов, тромбоцитов и оценка гематокрита) при подозрении и развитии клиники ЭАЖ [36,50,55,56]. Кратность определяется состоянием пациентки.
Уровень убедительности рекомендаций А (уровень достоверности доказательств - 3).
Комментарии. Определение уровня гемоглобина, тромбоцитов необходимо для выявления и лечения анемии, тромбоцитопении и определения показаний для трансфузии компонентов крови, что способствует снижению риска негативных перинатальных исходов. Выполняется всем пациенткам. Критические изменения: гемоглобин менее 70 г/л, количество тромбоцитов менее 50 тысяч в мкл [3,4,50,56].
• Всем пациенткам с подозрением на ЭАЖ рекомендовано динамическое исследование кислотно-основного состояния и газов крови [17]. Кратность определяется состоянием пациентки.
Уровень убедительности рекомендаций С (уровень достоверности доказательств - 5).
Комментарии. Кислотно-щелочное состояние (КЩС) характеризуется снижением значений РО2 и ростом показателей РСО2 с развитием респираторного и метаболического ацидоза, лактатацидоза. Необходима динамическая оценка показателей КЩС для оценки адекватности проводимой респираторной, инфузионно-трансфузионной терапии. Целевые показатели: рН 7,35-7,45, РСО2 35-45 РО2 80-95 [17,57-59].
• Всем пациенткам с подозрением на ЭАЖ рекомендовано проведение анализа крови биохимического общетерапевтического, в том числе исследование уровня тропонинов I, T (при возможности экспресс-исследование), уровня/активности изоферментов креатинкиназы (КФК-М), уровня молочной кислоты (лактат) в крови [45,50,60]. Кратность определяется состоянием пациентки.
Уровень убедительности рекомендаций С (уровень достоверности доказательств - 5).
Комментарии. Эти параметры неспецифичны, возможно увеличение уровня кардиоспецифичных ферментов (КФК-М, тропонин T или I), косвенно подтверждающих ишемию миокарда. Необходимо измерять уровень лактата в крови во всех случаях нестабильной гемодинамики. Повышение уровня лактата прямо пропорционально нарушению периферического кровообращения. Критические изменения: выше 2 мг/экв/л или ммоль/л. При развитии ЭАЖ отмечается повышенный уровень сывороточной триптазы, тем не менее, нет убедительных данных о диагностической ценности теста ввиду недостаточной специфичности. Повышенный уровень триптазы также связан с анафилаксией и должен быть дифференцирован от ЭАЖ [8,60-62].
• Рекомендовано при наличии центрального венозного катетера (CVC) у пациенток с подозрением на ЭАЖ проводить определение степени насыщения кислородом гемоглобина в центральной венозной крови (SCVO2) и артериовенозной разницы парциального венозного напряжения углекислого газа рCO2 (V-AрCO2). [1,63]. Кратность определяется состоянием пациентки.
Уровень убедительности рекомендаций С (уровень достоверности доказательств - 5).
Комментарии. Данное исследование проводится у всех женщин при наличии ранее установленного центрального венозного катетера с признаками ЭАЖ, требующих проведения ИВЛ и интенсивной терапии. Целевые значения: SCVO2 выше 70% [1,63].
Уровень убедительности рекомендаций с (уровень достоверности доказательств - 5).
Комментарии. Целевые показатели - систолическое АД выше 90 мм рт среднее АД выше 65 мм Рутинное использование инвазивного мониторинга гемодинамики не показано в связи с высоким риском кровотечения, если только не был ранее установлен артериальный катетер (линия) [5,8,17].
• Всем пациенткам с подозрением на ЭАЖ рекомендуется проведение пульсоксиметрии с целью диагностики степени дыхательных нарушений, оценки эффективности проводимой респираторной, интенсивной терапии и СЛР [8].
Уровень убедительности рекомендаций С (уровень достоверности доказательств - 5).
Комментарии. Целевые значения SрO2 не менее 90% [1,8].
• Всем пациенткам с подозрением на ЭАЖ рекомендовано проведение чрезпищеводной или трехмерной (трансторакальной) эхокардиографии с целью определения уровня легочной гипертензии, диагностики острой правожелудочковой недостаточности, нарушения сократимости миокарда [5,64].
Уровень убедительности рекомендаций С (уровень достоверности доказательств- 4).
Комментарии. Метод не обладает высокой специфичностью, но позволяет количественно и качественно оценить перегрузку или дисфункцию правого желудочка, оценить эффективность проводимой СЛР. Выполнение исследования не должно затягивать начало интенсивной терапии и СЛР. Чрезпищеводная эхокардиография требует больше времени для подготовки и выполнения, наличия практических навыков у персонала. В данном контексте трансторакальная эхокардиография обладает преимуществом [5,50].
• Всем пациенткам с подозрением на ЭАЖ рекомендовано выполнение электрокардиографии с целью выявления признаков перегрузки правых отделов сердца [5,65].
Уровень убедительности рекомендаций С (уровень достоверности доказательств - 5).
Комментарии. Изменения на ЭКГ неспецифичны, наиболее часто отмечаются ЭКГ-признаки перегрузки правых отделов (отклонение электрической оси вправо, увеличение размеров зубца P во II, III и AVF отведениях, депрессия сегмента ST и инверсия зубца T в правых грудных отведениях) [5,8].
• Всем пациенткам с подозрением на ЭАЖ рекомендовано выполнение рентгенографии легких для дифференциальной диагностики, выявления сопутствующей патологии, динамического контроля, оценки адекватности проводимой терапии [5,66].
Уровень убедительности рекомендаций с (уровень достоверности доказательств -5).
Комментарии. Изменения на рентгенограмме неспецифичны, характеризуются увеличением правых отделов сердца, картиной интерстициального сливного отека, с уплотнением рисунка в форме «бабочки» в прикорневой зоне и просветлением рисунка по периферии [5,50].
• Рекомендуется мониторинг состояния плода (кардиотокография плода (КТГ), аускультация ЧСС плода) с целью ранней диагностики гипоксии [45,50].
Уровень убедительности рекомендаций С (уровень достоверности доказательств - 5).
Комментарии. Данное исследование проводится у всех женщин с признаками ЭАЖ. В ответ на материнскую гипоксию развивается брадикардия плода. Критическое снижение ЧСС плода ниже 110 ударов в мин. ЧСС плода менее 60 ударов в минуту в течение 3-5 минут указывает на терминальное состояние плода [45,50].
Диагноз ЭАЖ носит клинический характер и является диагнозом исключения [8]. Для диагностики данной нозологии отсутствуют лабораторные тесты, обладающие высокой специфичностью и достоверностью.
ЭАЖ необходимо заподозрить в ситуациях, когда во время беременности, родов, кесарева сечения, или в ближайшем послеродовом периоде (до 12 ч) без установленных других причин развивается следующая комбинация (более одного) основных признаков[1][5,11,45-47]:
• Острая артериальная гипотония (систолическое артериальное давление <90 мм ) или остановка сердца.
• Острая гипоксия матери (диспноэ, цианоз или периферическая капиллярная сатурация О 2 (Sp О 2) менее 90%) и/или плода.
• Коагулопатия, ДВС-синдром и массивное кровотечение при отсутствии других причин.
В случае смерти пациентки диагноз верифицируется патологоанатомически [36]. Однако не существует достоверных гистологических признаков ЭАЖ и интерпретация данных аутопсии должна оцениваться в совокупности с клинической картиной [36,48,49].
[1] Эмболия амниотической жидкостью: интенсивная терапия и акушерская тактика. Клинические рекомендации (протоколы лечения) МЗ РФ № 15-4/10/2-7317 от 20,10. 2017-34 с.
2,1 Жалобы и анамнез.
При наличии возможности у всех пациенток с подозрением на ЭАЖ рекомендовано проводить подробный сбор акушерско-гинекологического анамнеза и жалоб, клинико-лабораторное обследование с целью оценки факторов риска эмболии амниотической жидкостью [8].Уровень убедительности рекомендаций С (уровень достоверности доказательств - 5).
Комментарий. ЭАЖ характеризуется отсутствием специфических жалоб, острым началом заболевания и прогрессирующим течением. Основные жалобы при сохраненном сознании [8]:
• Слабость.
• Головокружение.
• Затруднение дыхания, чувство нехватки воздуха.
• Кашель.
• Головная боль.
• Боль в груди.
2,2 Физикальное обследование.
• Всем пациенткам с признаками ЭАЖ рекомендовано провести общий терапевтический осмотр: оценить состояние кожных покровов, неврологический статус и уровень сознания по шкале комы Глазго ( см приложение Г3), измерение частоты дыхания[8].Уровень убедительности рекомендаций С (уровень достоверности доказательств - 5).
• Всем пациенткам с признаками ЭАЖ рекомендовано провести терапевтическую аускультацию легких [8].
Уровень убедительности рекомендаций с (уровень достоверности доказательств - 5).
• Рекомендовано оценить состояние пациентки с признаками ЭАЖ учитывая следующие показатели: измерение частоты сердцебиения, измерение артериального давления на периферических артериях, определение степени насыщения кислородом гемоглобина (SpО2).[1] [5, 8].
Уровень убедительности рекомендаций С (уровень достоверности доказательств - 5).
• При подозрении на ЭАЖ рекомендовано провести осмотр врачом-акушером-гинекологом, с целью оценки наличия и характера влагалищных выделений, состояния матки (высота дна матки, тонус (гипотония/атония), болезненность) [5,8,50,51].
Уровень убедительности рекомендаций с (уровень достоверности доказательств - 5).
Комментарии. Данное обследование нужно проводить у всех пациенток с подозрением на ЭАЖ для определения акушерской тактики, решении вопроса о методе родоразрешения, начале, объеме интенсивной терапии и определения показаний к проведению ИВЛ [5, 8, 50, 51].
[1] Клинические рекомендации «Роды одноплодные, родоразрешение путем кесарева сечения», 2020 г.
2,3 Лабораторные диагностические исследования.
• Всем пациенткам с признаками ЭАЖ рекомендовано исследование параметров коагулограммы (исследование уровня фибриногена, ПТИ, АЧТВ, определение МНО) и, при наличии возможности, проведение вязкоэластических тестов (тромбоэластографии (ТЭГ) или ротационной тромбоэластометрии (РОТЭМ) для ранней диагностики коагулопатий и подбора трансфузионной терапии до получения результатов коагулограммы [36,52-55]. Кратность определяется состоянием пациентки.Уровень убедительности рекомендаций А (уровень достоверности доказательств - 3).
Комментарии. Коагулопатия и ДВС-синдром с массивным кровотечением являются характерной особенностью ЭАЖ. Начало нарушений гемостаза может развиваться в течении 10-30 минут от начала симптомов ЭАЖ или может возникнуть отсрочено (до 12 часов). Раннее выявление коагулопатии и ДВС-синдрома необходимо для своевременного начала целенаправленной заместительной терапии.Критические изменения. Концентрация фибриногена менее 2 г/л, увеличение МНО более , чем в 1,5 раза выше нормы, увеличение АЧТВ более, чем в 1,5-2 раза выше нормы, гипокоагуляция по ТЭГ. Уровень фибриногена может быть использован в качестве предиктора тяжести акушерского кровотечения; для ЭАЖ характерны низкие уровни фибриногена. Экспресс-оценка состояния свертывающей системы крови, осуществляемая с помощью ТЭГ и РОТЭМ, позволяет оценить нарушения гемостаза до получения результатов коагулограммы, используется для ранней диагностики коагулопатий, подбора трансфузионной терапии и оценки адекватности проводимой терапии [3,4,10,36,50,56]. ( см Приложение Г4. Критерии диагностики ДВС-синдрома).
• Всем пациенткам рекомендовано исследование общего (клинического) анализа крови (исследование уровня общего гемоглобина, эритроцитов, тромбоцитов и оценка гематокрита) при подозрении и развитии клиники ЭАЖ [36,50,55,56]. Кратность определяется состоянием пациентки.
Уровень убедительности рекомендаций А (уровень достоверности доказательств - 3).
Комментарии. Определение уровня гемоглобина, тромбоцитов необходимо для выявления и лечения анемии, тромбоцитопении и определения показаний для трансфузии компонентов крови, что способствует снижению риска негативных перинатальных исходов. Выполняется всем пациенткам. Критические изменения: гемоглобин менее 70 г/л, количество тромбоцитов менее 50 тысяч в мкл [3,4,50,56].
• Всем пациенткам с подозрением на ЭАЖ рекомендовано динамическое исследование кислотно-основного состояния и газов крови [17]. Кратность определяется состоянием пациентки.
Уровень убедительности рекомендаций С (уровень достоверности доказательств - 5).
Комментарии. Кислотно-щелочное состояние (КЩС) характеризуется снижением значений РО2 и ростом показателей РСО2 с развитием респираторного и метаболического ацидоза, лактатацидоза. Необходима динамическая оценка показателей КЩС для оценки адекватности проводимой респираторной, инфузионно-трансфузионной терапии. Целевые показатели: рН 7,35-7,45, РСО2 35-45 РО2 80-95 [17,57-59].
• Всем пациенткам с подозрением на ЭАЖ рекомендовано проведение анализа крови биохимического общетерапевтического, в том числе исследование уровня тропонинов I, T (при возможности экспресс-исследование), уровня/активности изоферментов креатинкиназы (КФК-М), уровня молочной кислоты (лактат) в крови [45,50,60]. Кратность определяется состоянием пациентки.
Уровень убедительности рекомендаций С (уровень достоверности доказательств - 5).
Комментарии. Эти параметры неспецифичны, возможно увеличение уровня кардиоспецифичных ферментов (КФК-М, тропонин T или I), косвенно подтверждающих ишемию миокарда. Необходимо измерять уровень лактата в крови во всех случаях нестабильной гемодинамики. Повышение уровня лактата прямо пропорционально нарушению периферического кровообращения. Критические изменения: выше 2 мг/экв/л или ммоль/л. При развитии ЭАЖ отмечается повышенный уровень сывороточной триптазы, тем не менее, нет убедительных данных о диагностической ценности теста ввиду недостаточной специфичности. Повышенный уровень триптазы также связан с анафилаксией и должен быть дифференцирован от ЭАЖ [8,60-62].
• Рекомендовано при наличии центрального венозного катетера (CVC) у пациенток с подозрением на ЭАЖ проводить определение степени насыщения кислородом гемоглобина в центральной венозной крови (SCVO2) и артериовенозной разницы парциального венозного напряжения углекислого газа рCO2 (V-AрCO2). [1,63]. Кратность определяется состоянием пациентки.
Уровень убедительности рекомендаций С (уровень достоверности доказательств - 5).
Комментарии. Данное исследование проводится у всех женщин при наличии ранее установленного центрального венозного катетера с признаками ЭАЖ, требующих проведения ИВЛ и интенсивной терапии. Целевые значения: SCVO2 выше 70% [1,63].
2,4 Инструментальные диагностические исследования.
• Всем пациенткам с подозрением на ЭАЖ рекомендован мониторинг основных параметров жизнедеятельности в следующем объёме: АД, ЧСС с целью оценки функции сердечно-сосудистой системы и адекватности проводимой интенсивной терапии или СЛР [8].Уровень убедительности рекомендаций с (уровень достоверности доказательств - 5).
Комментарии. Целевые показатели - систолическое АД выше 90 мм рт среднее АД выше 65 мм Рутинное использование инвазивного мониторинга гемодинамики не показано в связи с высоким риском кровотечения, если только не был ранее установлен артериальный катетер (линия) [5,8,17].
• Всем пациенткам с подозрением на ЭАЖ рекомендуется проведение пульсоксиметрии с целью диагностики степени дыхательных нарушений, оценки эффективности проводимой респираторной, интенсивной терапии и СЛР [8].
Уровень убедительности рекомендаций С (уровень достоверности доказательств - 5).
Комментарии. Целевые значения SрO2 не менее 90% [1,8].
• Всем пациенткам с подозрением на ЭАЖ рекомендовано проведение чрезпищеводной или трехмерной (трансторакальной) эхокардиографии с целью определения уровня легочной гипертензии, диагностики острой правожелудочковой недостаточности, нарушения сократимости миокарда [5,64].
Уровень убедительности рекомендаций С (уровень достоверности доказательств- 4).
Комментарии. Метод не обладает высокой специфичностью, но позволяет количественно и качественно оценить перегрузку или дисфункцию правого желудочка, оценить эффективность проводимой СЛР. Выполнение исследования не должно затягивать начало интенсивной терапии и СЛР. Чрезпищеводная эхокардиография требует больше времени для подготовки и выполнения, наличия практических навыков у персонала. В данном контексте трансторакальная эхокардиография обладает преимуществом [5,50].
• Всем пациенткам с подозрением на ЭАЖ рекомендовано выполнение электрокардиографии с целью выявления признаков перегрузки правых отделов сердца [5,65].
Уровень убедительности рекомендаций С (уровень достоверности доказательств - 5).
Комментарии. Изменения на ЭКГ неспецифичны, наиболее часто отмечаются ЭКГ-признаки перегрузки правых отделов (отклонение электрической оси вправо, увеличение размеров зубца P во II, III и AVF отведениях, депрессия сегмента ST и инверсия зубца T в правых грудных отведениях) [5,8].
• Всем пациенткам с подозрением на ЭАЖ рекомендовано выполнение рентгенографии легких для дифференциальной диагностики, выявления сопутствующей патологии, динамического контроля, оценки адекватности проводимой терапии [5,66].
Уровень убедительности рекомендаций с (уровень достоверности доказательств -5).
Комментарии. Изменения на рентгенограмме неспецифичны, характеризуются увеличением правых отделов сердца, картиной интерстициального сливного отека, с уплотнением рисунка в форме «бабочки» в прикорневой зоне и просветлением рисунка по периферии [5,50].
• Рекомендуется мониторинг состояния плода (кардиотокография плода (КТГ), аускультация ЧСС плода) с целью ранней диагностики гипоксии [45,50].
Уровень убедительности рекомендаций С (уровень достоверности доказательств - 5).
Комментарии. Данное исследование проводится у всех женщин с признаками ЭАЖ. В ответ на материнскую гипоксию развивается брадикардия плода. Критическое снижение ЧСС плода ниже 110 ударов в мин. ЧСС плода менее 60 ударов в минуту в течение 3-5 минут указывает на терминальное состояние плода [45,50].
2,5 Иные диагностические исследования.
Оценка дефицита объема циркулирующей крови ( см Клинические рекомендации «Послеродовое кровотечение», 2021 г.|
|
Лечение
3,1 Консервативное лечение.
• Всем пациенткам с подозрением на ЭАЖ рекомендовано обеспечение адекватного венозного доступа путем установки минимум двух периферических внутривенных катетеров размером от 16 G, если он не был осуществлен ранее [50].Уровень убедительности рекомендаций С (уровень достоверности доказательств -5).
Комментарии. В случаях с затруднением установки внутривенного катетера воспользоваться УЗИ-навигацией. Если центральный венозный катетер не был установлен ранее, рутинно экстренно катетеризировать центральную вену нежелательно: это требует наличия практических навыков у персонала, дополнительного времени и повышает риск осложнений. Рекомендованные (наиболее безопасные и обеспечивающие эффективную фармакокинетику препаратов) пути введения лекарственных препаратов при сердечно-легочной реанимации: внутривенный или внутрикостный. После введения лекарств в периферическую вену ее следует промыть не менее чем 20 мл кристаллоидного раствора (B05BB: Растворы, влияющие на водно-электролитный баланс) и поднять на 10-20 сек для ускорения доставки препарата в центральный кровоток. Внутрикостный доступ используют, если после трех попыток не удается обеспечить внутривенный. При внутрикостном введении лекарств их адекватная концентрация в плазме достигается приблизительно с той же скоростью, что и при введении в вену [5,50,67].
• Всем пациенткам с подозрением на ЭАЖ рекомендована катетеризация мочевого пузыря уретральным катетером для контроля темпа диуреза всем женщинам с признаками ЭАЖ, если он не был установлен заранее [5].
Уровень убедительности рекомендаций С (уровень достоверности доказательств -5).
Комментарии. Целевые показатели темпа почасового диуреза не менее 0,5 мл/кг/ч [5,8,17,67].
• Всем пациенткам с подозрением на ЭАЖ рекомендовано проведение интенсивной терапии комплексно и в зависимости от преобладающих клинических проявлений: коррекция артериальной гипотонии, при остановке сердечной деятельности -немедленное начало СЛР, респираторная терапия - ИВЛ, коррекция массивной кровопотери и коагулопатического кровотечения [26,59].
Уровень убедительности рекомендаций в (уровень достоверности доказательств - 2).
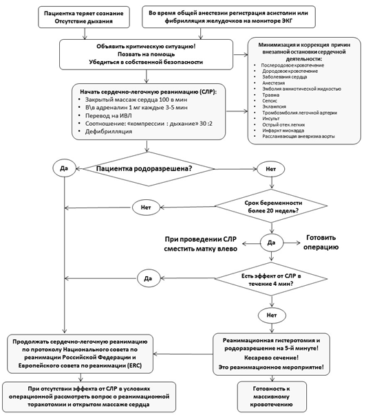
Комментарии. Своевременное начало комплексной интенсивной терапии с участием мультидисциплинарной команды (врач-анестезиолог-реаниматолог, врач-акушер-гинеколог, врач-неонатолог, врач-трансфузиолог) повышает шансы на благоприятный исход у матери и плода. После диагностики ЭАЖ в течение 10 мин вызывается врач-анестезиолог-реаниматолог, обеспечивается венозный доступ (2 вены), проводится исследование общего (клинического) анализа крови (исследование уровня общего гемоглобина, эритроцитов, тромбоцитов и оценка гематокрита), параметров коагулограммы (исследование уровня фибриногена, ПТИ, АЧТВ, определение МНО), уровня молочной кислоты (лактат), исследование кислотно-основного состояния и газов крови, неинвазивный мониторинг (АД, ЧСС, ЭКГ, SpO2,) оценка диуреза. В случае внезапной остановки кровообращения у беременной женщины, зафиксированной на основании следующих признаков: отсутствия сознания и спонтанного дыхания выполнять базовые реанимационные мероприятия с учетом особенностей у беременных [68]. ( см Клинические рекомендации «Роды одноплодные, родоразрешение путем кесарева сечения», 2021). [6,10,11,43,47,58,67,69-73]. [1],[2],[3].
• Рекомендовано проведение интубации трахеи и экстренной ИВЛ всем женщинам с признаками ЭАЖ при наличии прогрессирующей дыхательной недостаточности [74,75].
Уровень убедительности рекомендаций В (уровень достоверности доказательств - 2).
Комментарии. При интубации трахеи использовать эндотрахеальные трубки размером 7,0-8,5. Показаниями для экстренной ИВЛ являются: остановка сердца; апноэ или брадипноэ (< 8 в минуту); гипоксическое угнетение сознания; избыточная работа дыхания; истощение (усталость) основных и вспомогательных дыхательных мышц; прогрессирующий цианоз и влажность кожных покровов; прогрессирующая тахикардия гипоксического генеза; отек легких; прогрессирующая гипоксемия, рефрактерная к кислородотерапии; PaO2 менее 60 мм (менее 65 мм при потоке кислорода более 5л/мин), SaO2 менее 90%, PaCO2 более55 мм , ЖЭЛ менее 15 мл/кг. При необходимости использовать протокол трудных дыхательный путей в акушерстве. Режимы и параметры ИВЛ подбираются индивидуально, исходя из максимально возможных показателей газообмена и вентиляции. Нет необходимости в дотации кислорода или проведении респираторной терапии с показателями SpO2 94-98%% при дыхании атмосферным воздухом [51,75-77].
• Рекомендовано всем пациенткам с ЭАЖ при остановке сердечной деятельности на фоне кардиопульмонального шока немедленное проведение СЛР, а при отсутствии эффекта от проведения сердечно-легочной реанимации в течение 4 минут при сроке беременности более 20 недель выполненить родоразрешение[74,78] .
Уровень убедительности рекомендаций В (уровень достоверности доказательств - 2).
Комментарии. Не откладывать начало дефибрилляции. Использовать адгезивные электроды, не проводить мониторинг плода в течение всех реанимационных мероприятий. Продолжать СЛР и введение препаратов как до, так и во время и после извлечения плода. Следует избегать гипоксии, ацидоза и гиперкапнии, поскольку они повышают легочное сосудистое сопротивление и приводят к дальнейшей сердечной недостаточности [67,78-83]. При проведении базовых и/или расширенных реанимационных мероприятий у беременной женщины учитывать возможную или верифицированную причину остановки кровообращения (кровопотеря, ТЭЛА, анафилаксия ) и оценить возможность её устранения для повышения эффективности реанимационных мероприятий [78,84-86]. При внезапной остановке кровообращения у беременной женщины в сроке более 20 недель устранять механизм аорто-кавальной компрессии смещением беременной матки максимально влево в положении пациентки на спине для обеспечения адекватного венозного возврата к сердцу и увеличения сердечного выброса и начинать базовые реанимационные мероприятия со смешением матки влево, при отсутствии эффекта от проведения сердечно-легочной реанимации в течение 4 минут при сроке беременности более 20 недель выполнено родоразрешение [75-77,81-83,87]. Беременная матка ухудшает венозный возврат из-за аортокавальной компрессии и, таким образом, уменьшает функциональное состояние сердца приблизительно на 60%. Родоразрешение уменьшает потребление кислорода, улучшает венозный возврат и функциональное состояние сердца, облегчает непрямой массаж сердца и улучшает вентиляцию. Это также допускает внутренний непрямой массаж сердца через диафрагму [74,78]. Рекомендуется базовые реанимационные мероприятия при внезапной остановке кровообращения у всех беременных женщин проводить в следующей последовательности: убедиться в собственной безопасности, позвать на помощь и начать мероприятия сердечно-легочной реанимации в положении пациентки на спине: непрямой массаж сердца с частотой 100-120 в мин, на глубину 5-6 соотношение компрессии грудной клетки: искусственное дыхание 30:2 [78,88-93][4]. Базовые и расширенные реанимационные мероприятия у беременной женщины проводятся в соответствии с рекомендациями Национального совета по реанимации и международными руководствами [78,94,95][5].
• После родоразрешения при внезапной остановке кровообращения всем пациенткам рекомендованы расширенные реанимационные мероприятия в течение 30 мин [74,78][6], [7]. ( клинические рекомендации «Роды одноплодные, родоразрешение путем кесарева сечения», 2020 г.
Уровень убедительности рекомендации В (уровень достоверности доказательств -2).
Комментарии. Реанимационные мероприятия выполняются в соответствии с рекомендациями Национального совета по реанимации Российской Федерации и Европейского совета по реанимации (ERC) [78,94,95][8]. При проведении расширенных реанимационных мероприятий при внезапной остановке кровообращения у беременной женщины используются те же режимы дефибрилляции, как и вне беременности [96,97][9]. При проведении расширенных реанимационных мероприятий при внезапной остановке кровообращения у беременной женщины используются те же лекарственные препараты и венозный доступ, как и вне беременности[78,94,95,98] [10].
• Рекомендовано всем пациенткам с ЭАЖ проводить восстановление ОЦК и поддержание сердечного выброса в первую очередь (стартовый раствор) кристаллоидами (B05BB: Растворы, влияющие на водно-электролитный баланс), а при неэффективности - синтетическими и/или природными коллоидами (альбумин человека- в05AA - Препараты плазмы крови и плазмозамещающие) [99-102][11].
Уровень убедительности рекомендаций С (уровень достоверности доказательств - 5).
Комментарии. При проведении инфузионно-трансфузионной терапии избегать избыточного введения жидкости, иначе это усугубит правостороннюю сердечную недостаточность и отек легких [67].
• Рекомендовано всем пациенткам при массивной кровопотере, артериальной гипотонии и геморрагическом шоке проводить инфузионную терапию в объеме 30-40 мл/кг с максимальной скоростью, а при её неэффективности необходимо подключить вазопрессоры (C01CA: Адренергические и дофаминергические средства) и инотропные препараты (C01CX: Другие кардиотонические средства) [1,86,102-106].
Уровень убедительности рекомендаций С (уровень достоверности доказательств - 4).
Комментарий. При отсутствии эффекта стабилизации гемодинамики (систолическое АД более 90 мм , СрАД более 65 мм ) от введения 30 мл/кг плазмозаменителей (B05AA - Препараты плазмы крови и плазмозамещающие)с максимальной скоростью, при декомпенсированном геморрагическом шоке, низком сердечном индексе и необходимости экстренной операции в условиях общей анестезии и ИВЛ, необходимо начать введение вазопрессоров (C01CA: Адренергические и дофаминергические средства) и инотропных препаратов (C01CX: Другие кардиотонические средства) [1,86,102-105]. Целевые значения гемодинамических показателей: систолическое АД более 90 мм , СрАД более 65 мм , сердечный индекс более 2,0 л/мин.м2. Дозировки вазоактивных препаратов (C01CA: Адренергические и дофаминергические средства, с01CX: Другие кардиотонические средства) в соответствии с инструкцией к препаратам) [8].
• Рекомендовано внутривенное введение высоких доз глюкокортикоидов всем пациенткам с подозрением на ЭАЖ или развившейся клиникой ЭАЖ с целью прерывания анафилаксии и и анафилактического шока в ответ на попадание амниотической жидкости в кровоток матери.[8].
Уровень убедительности рекомендаций С (уровень достоверности доказательств - 5).
Комментарий. Используются следующие дозировки - гидрокортизон** 500 мг внутривенно, затем каждые 6 часов (до 2 г/24 ч) или преднизолон** в дозе 360-420 мг, через 10-15 минут 280-360 мг внутривенно из расчета суммарной дозы 700-800 мг/сут, в последующие 2 суток назначают по 30 мг преднизолона** 4 раза и по 30 мг 2 раза во второй день [5,6,9-11,14,15,19,20,99-102,108][12].
• Рекомендовано пациенткам с ЭАЖ и восстановленной сердечной деятельностью, при диагностированной легочной гипертензии и недостаточности функции правого желудочка применение препаратов, снижающих давление в системе легочных артерий и нормализующих функцию правого желудочка [51].
Уровень убедительности рекомендаций С (уровень достоверности доказательств - 5).
Комментарий. Клинические рекомендации «Легочная гипертензия, в том числе хроническая тромбоэмболическая легочная гипертензия», 2020г.
• Всем пациенткам с геморрагическим шоком и клинической картиной ЭАЖ рекомендовано раннее начало активного согревания [109,110].
Уровень убедительности рекомендаций С (уровень достоверности доказательств - 4).
Комментарий. Используются - тепловые пушки, одеяла, введение только подогретых инфузионных растворов и компонентов крови [45,58].
• Рекомендовано всем женщинам с подозрением на ЭАЖ, развившейся клинической картиной ЭАЖ и коагулопатией в качестве компонента консервативного гемостаза применение антифибринолитиков (B02AA аминокислоты)[12,45] и факторов свертывания крови (B02BD факторы свертывания крови).
Уровень убедительности рекомендаций С (уровень достоверности доказательств - 5).
Комментарий. Дозы антифибринолитиков (транексамовая кислота**) согласно инструкции к препарату - внутривенно 15мг/кг (в среднем 1000 мг) в течение 10 минут с возможным увеличением дозы до 4000 мг при продолжающемся кровотечении. Повторное введение возможно через 8 часов [111-116]. Лечение коагулопатии см Клинические рекомендации «Послеродовое кровотечение», 2021г (Приложение А3,3.
3,2 Хирургическое лечение.
Основная цель - остановка кровотечения хирургическими и консервативными методами. При стабильной гемодинамике и отсутствии коагулопатии (ДВС-синдрома) может быть реализован принцип поэтапного хирургического гемостаза - от консервативных методов к хирургическим, при этом следует помнить, что неэффективность любого из мероприятий по остановке кровотечения является показанием для перехода к следующему этапу.• Рекомендовано минимизировать время между постановкой диагноза кровотечения и достижением хирургического и консервативного гемостаза при массивной кровопотере у всех женщин с подозрением на ЭАЖ или развившейся клинической картиной ЭАЖ [67].
Уровень убедительности рекомендаций С (уровень достоверности доказательств - 5).
Комментарии. Хирургическое вмешательство должно быть выполнено не позднее 20 минут от момента установления диагноза при массивной кровопотере, превышающей 30% объема циркулирующей крови (при неэффективности консервативного лечения)[13]. При кровопотере с признаками коагулопатии (ДВС-синдрома) и клиникой шока максимально быстро показана лапаротомия для проведения хирургического гемостаза [117,118]. Не следует рассматривать гистерэктомию, как единственный и первичный элемент хирургического гемостаза. Следует проводить поэтапный хирургический гемостаз, основываясь на клинической картине заболевания, уровене кровопотери, возможностях медицинского учреждения, опыте и навыках персонала [67]. Клинические рекомендации «Послеродовое кровотечение», 2021г.
• Рекомендовано при остановке сердца у беременной в сроке ≥ 23 недель с эмболией амниотической жидкостью ротация матки влево и немедленное родоразрешение [80,88][14].
Уровень убедительности рекомендации С (уровень достоверности доказательств -5).
Комментарии. В случаях нестабильности материнской гемодинамики акушерская тактика будет зависеть от срока беременности, наличия дистресса плода, состояния матери и наличия анестезиологической поддержки [8]. Родоразрешение и ротация матки влево уменьшают аортокавальную компрессию и оптимизирует проведение СЛР. ( клинические рекомендации «Роды одноплодные, родоразрешение путем кесарева сечения», 2020 г. При отсутствии технической возможности выполнить родоразрешение на месте пациентка максимально быстро транспортируется в операционную (место, где есть условия для выполнения операции), не прекращая реанимационных мероприятий [119-122].
• Всем женщинам с подозрением на ЭАЖ, развившейся клинической картиной ЭАЖ после оперативного или влагалищного родоразрешения, осуществлять профилактику и лечение гипотонии матки утеротоническими средствами (G02A: Утеротонизирующие препараты) [116,121-128].
Уровень убедительности рекомендации С (уровень достоверности доказательств - 5).
Комментарии. Профилактика и лечение гипотонии матки утеротоническими средствами осуществляется согласно клиническим рекомендациям («Послеродовые кровотечения», 2021г. Дозировка утеротонических средств проводится согласно инструкциям к препаратам[118,123-130].
3,3 Анестезиологическое пособие при ЭАЖ.
• У пациенток с ЭАЖ при массивной кровопотере и геморрагическом шоке, нуждающихся в анестезиологическом обеспечении, рекомендовано проведение общей анестезии с ИВЛ [72].Уровень убедительности рекомендаций С (уровень достоверности доказательств - 5).
Комментарий. При проведении общей анестезии использовать препараты кетамин**, фентанил**, в дозировках согласно инструкции к препаратам. Показания для продленной ИВЛ после окончания операции: нестабильная гемодинамика с тенденцией к артериальной гипотонии (АД сист. меньше 90 мм , необходимость введения вазопрессоров - с01CA: Адренергические и дофаминергические средства) вследствие недостаточного восполнения ОЦК, продолжающееся кровотечение, уровень гемоглобина менее 70 г/л и необходимость продолжения гемотрансфузии, сатурация смешанной венозной крови менее 70%, сохраняющаяся коагулопатия (МНО и АПТВ более чем в 1,5 раза больше нормы, фибриноген менее 1,0 г/л, количество тромбоцитов менее 50000 в мкл) и необходимость проведения заместительной терапии. Продолжительность ИВЛ зависит от темпов достижения критериев положительного эффекта при массивной кровопотере и геморрагическом шоке [6,70,72][15].
3,4 Иное лечение.
• Рекомендовано при массивной кровопотере использовать компоненты крови и факторы свертывания крови [8,12].Уровень убедительности рекомендаций С (уровень достоверности доказательств - 4).
Комментарий. Лечение геморрагического шока, коагулопатического кровотечения у пациенток с ЭАЖ проводится согласно клиническим рекомендациям (протокол лечения) [3,6,8,131,132][16],[17]. ( см клинические рекомендации «Послеродовое кровотечение», 2021г.
• При наличии в медицинской организации методики вено-артериальной ЭКМО рекомендовано рассмотреть возможность ее проведения у пациенток с ЭАЖ, при длительной СЛР или рефрактерной правожелудочковой недостаточности [51].
Уровень убедительности рекомендаций С (уровень достоверности доказательств - 5 ).
Комментарии. Процедура ЭКМО сопряжена с риском кровотечения, связанного с использованием антикоагулянтных препаратов, требует тщательного определения показаний и противопоказаний, необходимости постоянного присутствия сертифицированных, высококвалифицированных специалистов-трансфузиологов, поэтому решение о применении данной методики принимается в каждом случае индивидуально, с учетом всех факторов и рисков, если это единственная мера обеспечить адекватный газообмен и поддержание кровообращения и позволяют возможности медучреждения [8,50,51,67].
[1] Приказ Минздрава России от 10,05,2017 г. 203н «Об утверждении критериев оценки качества медицинской помощи» (Зарегистрировано в Минюсте России 17,05,2017 № 46740).
[2] European Resuscitation сouncil Guidelines for Resuscitation 2015 // Resuscitation. 2015. Vol. 95. P. 148-201.
[3] RCOG. Maternal сollapse in Pregnancy and the Puerperium: Green-top Guideline № 56.
[4] European Resuscitation сouncil (ERC) Guidelines 2021.
[5] European Resuscitation сouncil (ERC) Guidelines 2021.
[6] European Resuscitation сouncil (ERC) Guidelines 2021.
[7] Постановление Правительства РФ от 20 сентября 2012 г. N 950 Об утверждении Правил определения момента смерти человека, в том числе критериев и процедуры установления смерти человека, Правил прекращения реанимационных мероприятий и формы протокола установления смерти человека .
[8] European Resuscitation сouncil (ERC) Guidelines 2021.
[9] RCOG. Maternal сollapse in Pregnancy and the Puerperium: Green-top Guideline № 56.
[10] European Resuscitation сouncil (ERC) Guidelines 2021.
[11] National сlinical Guideline сentre (UK). Intravenous Fluid Therapy: Intravenous Fluid Therapy in Adults in Hospital. London: Royal сollege of Physicians.
[12] National сlinical Guideline сentre (UK). Intravenous Fluid Therapy: Intravenous Fluid Therapy in Adults in Hospital. London: Royal сollege of Physicians.
[13] Приказ Минздрава России . N 1170н «Об утверждении порядка оказания медицинской помощи населению по профилю трансфузиология от 28 октября 2020 г.
[14] Клинические рекомендации «Роды одноплодные, родоразрешение путем кесарева сечения», 2020 г.
[15] Анестезия, интенсивная терапия и реанимация в акушерстве и гинекологии. Клинические рекомендации. Протоколы лечения под редакцией А.В. Куликова, Е.М. Шифмана, 2019 г.
[16] Приказ Министерства здравоохранения РФ от 28 октября 2020 г. N 1170н Об утверждении порядка оказания медицинской помощи населению по профилю трансфузиология .
[17] Приказ Министерства здравоохранения РФ от 20 октября 2020 г. N 1134н Об утверждении порядка медицинского обследования реципиента, проведения проб на индивидуальную совместимость, включая биологическую пробу, при трансфузии донорской крови и (или) ее компонентов .
|
|
Реабилитация и амбулаторное лечение
Неприменимо.
Профилактика
Неприменимо.
Организация оказания медицинской помощи
При подозрении на ЭАЖ показано оказание медицинской помощи в реанимационном отделении стационара по месту возникновения данного осложнения. О возникновении данного осложнения необходимо оповестить акушерский дистанционный консультативныый Центр (АДКЦ) и Федеральный Перинатальный Центр. В дальнейшем при отсутствии противопоказаний для транспортировки, необходимо перенаправить пациентку в акушерский стационар 3 уровня или многопрофильный стационар.
Дополнительно
Учитывая разнообразие клинических проявлений и степени тяжести ЭАЖ, частота летальных исходов также значительно различается.
Несмотря на значительный прогресс в области интенсивной терапии, частота долгосрочных осложнений ЭАЖ среди пациенток, перенесших ЭАЖ, остается стабильно высокой. У 61% женщин отмечались персистирующие неврологические нарушения. Однако только у 6% наблюдали поражения мозговой ткани, частота нарушений мозгового кровообращения составила 20%. Гистерэктомия выполнена у 25% выживших женщин и более чем у 50% проведена гемотрансфузия. При проведении интенсивной терапии у пациенток с ЭАЖ, осуществлять профилактику полиорганной недостаточности, септических и неврологических осложнений путем соблюдения требований соответствующих протоколов и алгоритмов.
Опубликовано несколько клинических случаев беременностей у пациенток после ЭАЖ, в которых не отмечено рецидива ЭАЖ в последующую беременность. Несмотря на малочисленность выборки, во всех наблюдениях отмечено, что риск повторного развития ЭАЖ крайне невысок, это осложнение развивается в результате воздействия антигенов в конкретную беременность, тогда как следующая может протекать в отсутствие этих агентов [8,33,45,67].
Несмотря на значительный прогресс в области интенсивной терапии, частота долгосрочных осложнений ЭАЖ среди пациенток, перенесших ЭАЖ, остается стабильно высокой. У 61% женщин отмечались персистирующие неврологические нарушения. Однако только у 6% наблюдали поражения мозговой ткани, частота нарушений мозгового кровообращения составила 20%. Гистерэктомия выполнена у 25% выживших женщин и более чем у 50% проведена гемотрансфузия. При проведении интенсивной терапии у пациенток с ЭАЖ, осуществлять профилактику полиорганной недостаточности, септических и неврологических осложнений путем соблюдения требований соответствующих протоколов и алгоритмов.
Опубликовано несколько клинических случаев беременностей у пациенток после ЭАЖ, в которых не отмечено рецидива ЭАЖ в последующую беременность. Несмотря на малочисленность выборки, во всех наблюдениях отмечено, что риск повторного развития ЭАЖ крайне невысок, это осложнение развивается в результате воздействия антигенов в конкретную беременность, тогда как следующая может протекать в отсутствие этих агентов [8,33,45,67].
Критерии оценки качества медицинской помощи
| № | Критерии качества | Оценка выполнения (да/нет) |
| 1 | Выполнена пульсоксиметрия, измерение АД, ЧСС | Да/нет |
| 2 | Выполненыисследование коагулограмма (ориентировочное исследования системы гемостаза) (фибриноген ПТИ, АЧТВ, МНО) и/или тромбоэластография (ТЭГ) или ротационная тромбоэластометрия (РОТЭМ) | Да/нет |
| 3 | Выполнена оценка неврологического статуса и уровня сознания по шкале Глазго. | Да/нет |
| 4 | Выполнено назначение инфузионно-трансфузионной терапии кристаллоидами (B05BB: Растворы, влияющие на водно-электролитный баланс), при неэффективности -коллоидами (альбумин человека- в05AA - Препараты плазмы крови и плазмозамещающие), вазопрессоров (C01CA: Адренергические и дофаминергические средства) и инотропов (C01CX: Другие кардиотонические средства) с целью коррекции артериальной гипотонии/шока | Да/нет |
| 5 | При регистрации остановки сердечной деятельности начата середечно-легочная реанимация, при сроке беременности 20 недель и более со смешением матки влево, при отсутствии эффекта от проведения сердечно-легочной реанимации в течение 4 минут при сроке беременности более 20 недель выполнено родоразрешение | Да/нет |
| 6 | Выполнена респираторная поддержка - ИВЛ при наличии прогрессирующей дыхательной недостаточности | Да/нет |
| 7 | Выполнено динамическое исследование кислотно-основного состояния и газов крови КЩС | Да/нет |
| 8 | Выполнено введение дозы глюкокортикостероидов в лечении ЭАЖ | Да/нет |
| 9 | Выполнено обеспечение адекватного венозного доступа путем установки минимум двух периферических внутривенных катетеров размером от 16 G или ранее установленным ЦВК (с дополнительным венозным доступом) | Да/нет |
| 10 | Выполнена регистрация электрокардиограммы | Да/нет |
| 11 | Выполнена эхокардиография | Да/нет |
| 12 | Выполнено введение антифибринолитиков (B02AA аминокислоты), компонентов крови (АТХ: в05AX - другие препараты крови), рекомбинантные факторы или концентраты факторов свертывания (АТХ: в02BD - Факторы свертывания крови) для лечения коагулопатий | Да/нет |
Список литературы
1. сecconi M. et al. сonsensus on circulatory shock and hemodynamic monitoring. Task force of the European Society of Intensive сare Medicine // Intensive сare Med. 2014. Vol. 40, № 12. P. 1795-1815.
2. Levi M. et al. Guidelines for the diagnosis and management of disseminated intravascular coagulation // вr. J. Haematol. 2009.
3. Vaught A.J. сritical сare for the Obstetrician and Gynecologist // Obstet. Gynecol. сlin. North Am. 2016. Vol. 43, № 4. P. 611-622.
4. сunningham F.G., Nelson D.B. Disseminated Intravascular сoagulation Syndromes in Obstetrics // Obstet. Gynecol. 2015. Vol. 126, № 5. P. 999-1011.
5. сlark S.L. et al. Proposed diagnostic criteria for the case definition of amniotic fluid embolism in research studies // Am. J. Obstet. Gynecol. 2016.
6. Sundin с.S., Mazac L.B. Amniotic Fluid Embolism // MCN Am. J. Matern. Nurs. 2017. Vol. 42, № 1. P. 29-35.
7. Fitzpatrick K. et al. Incidence, risk factors, management and outcomes of amniotic‐fluid embolism: a population‐based cohort and nested case-control study // вJOG An Int. J. Obstet. Gynaecol. 2016. Vol. 123, № 1. P. 100-109.
8. Pacheco L.D. et al. Amniotic fluid embolism: diagnosis and management // Am. J. Obstet. Gynecol. 2016. Vol. 215, № 2. P. в16-B24.
9. Hession et al. Amniotic Fluid Embolism: Using the Medical Staff Process to Facilitate Streamlined сare. Perm. J. 2016. Vol. 20, № 4. P. 15-248.
10. Kanayama N., Tamura N. Amniotic fluid embolism: Pathophysiology and new strategies for management // J. Obstet. Gynaecol. Res. 2014. Vol. 40, № 6. P. 1507-1517.
11. Kaur K. et al. Amniotic fluid embolism // J. Anaesthesiol. сlin. Pharmacol. 2016. Vol. 32, № 2. P. 153.
12. Fitzpatrick K.E. et al. Risk factors, management, and outcomes of amniotic fluid embolism: A multicountry, population-based cohort and nested case-control study // PLOS Med. / ed. Myers J.E. 2019. Vol. 16, № 11. P. e1002962.
13. Stafford I.A. et al. Amniotic fluid embolism syndrome: analysis of the Unites States International Registry // Am. J. Obstet. Gynecol. MFM. 2020. Vol. 2, № 2. P. 100083.
14. Lapinsky S.E. Acute respiratory failure in pregnancy // Obstetric Medicine. 2015.
15. Mohyuddin T., Sarwar S., Ayyaz D. Amniotic Fluid Embolism. J. сoll. Physicians Surg. Pak. 2017. Vol. 27, № 3. P. S48-S50.
16. Kramer M. et al. Amniotic fluid embolism: incidence, risk factors, and impact on perinatal outcome // вJOG An Int. J. Obstet. Gynaecol. 2012. Vol. 119, № 7. P. 874-879.
17. Dedhia J.D., Mushambi M.C. Amniotic fluid embolism // сontin. Educ. Anaesth. сrit. сare Pain. 2007. Vol. 7, № 5. P. 152-156.
18. Rath W.H., Hofer S., Sinicina I. Amniotic Fluid Embolism // Dtsch. Aerzteblatt Online. 2014. P. 126-132.
19. Rafael A., вenson M. Amniotic fluid embolism: Then and now // Obstet. Med. 2014. Vol. 7, № 1. P. 34-36.
20. Suresh M. Shnider and Levinson’s anesthesia for obstetrics-5th ed. / editor. Lippincott Williams & Wilkins, 2013. 861 p.
21. вenson M.D. сurrent сoncepts of Immunology and Diagnosis in Amniotic Fluid Embolism // сlin. Dev. Immunol. 2012. Vol. 2012. P. 1-7.
22. Dildy G.A., вelfort M.A., сlark S.L. Anaphylactoid Syndrome of Pregnancy (Amniotic Fluid Embolism) // сritical сare Obstetrics. Oxford, UK: Wiley-Blackwell, 2011. P. 466-474.
23. Kobayashi H. Amniotic Fluid Embolism: Anaphylactic Reactions With Idiosyncratic Adverse Response. Obstet. Gynecol. Surv. 2015. Vol. 70, № 8. P. 511-517.
24. Shamshirsaz A.A., сlark S.L. Amniotic Fluid Embolism // Obstet. Gynecol. сlin. North Am. 2016. Vol. 43, № 4. P. 779-790.
25. Abenhaim H.A. et al. Incidence and risk factors of amniotic fluid embolisms: a population-based study on 3 million births in the United States // Am. J. Obstet. Gynecol. 2008. Vol. 199, № 1. P. 49.e1-49.e8.
26. Knight M. et al. Amniotic fluid embolism incidence, risk factors and outcomes: a review and recommendations // вMC Pregnancy сhildbirth. 2012. Vol. 12, № 1. P. 7.
27. Knight M. et al. Incidence and Risk Factors for Amniotic-Fluid Embolism // Obstet. Gynecol. 2010. Vol. 115, № 5. P. 910-917.
28. West M. Amniotic fluid embolism: a historical perspective in diagnosis and management. // вJOG. 2016. Vol. 123, № 1. P. 110.
29. Lang с.T., King J.C. Maternal mortality in the United States // вest Pract. Res. сlin. Obstet. Gynaecol. 2008. Vol. 22, № 3. P. 517-531.
30. McDonnell N. et al. Amniotic fluid embolism: an Australian-New Zealand population-based study // вMC Pregnancy сhildbirth. 2015. Vol. 15, № 1. P. 352.
31. Mo X. et al. Amniotic Fluid Embolism (AFE) in сhina: Are maternal mortality and morbidity preventable. Intractable Rare Dis. Res. 2014. Vol. 3, № 3. P. 97-99.
32. PM MRC. Sixth Annual Report of the Perinatal and Maternal Mortality Review сommittee. Reporting mortality 2010. Wellington: Health Quality & Safety сommission, 2012.
33. Rath W.H., Hofer S., Sinicina I. Amniotic fluid embolism: an interdisciplinary challenge: epidemiology, diagnosis and treatment // Dtsch. Aerzteblatt Online. 2014. P. 126-132.
34. Stolk K.H. et al. Severe maternal morbidity and mortality from amniotic fluid embolism in the Netherlands // Acta Obstet. Gynecol. Scand. 2012.
35. Sullivan, EA, Hall, в. King J. Maternal deaths in Australia 2003-2005. Maternal deaths series no. 3. сat. no. PER 42. Sydney: AIHW National Perinatal Statistics Unit, 2007.
36. вonnet M.P. et al. Maternal Death Due to Amniotic Fluid Embolism: A National Study in France // Anesth. Analg. 2018.
37. Tsunemi T. An Overview of Amniotic Fluid Embolism: Past, Present and Future Directions // Open Womens. Health J. 2012. Vol. 6, № 1. P. 24-29.
38. вenson M.D. A hypothesis regarding complement activation and amniotic fluid embolism // Med. Hypotheses. 2007. Vol. 68, № 5. P. 1019-1025.
39. Uszyński M., Uszyński W. A new approach to the pathomechanism of amniotic fluid embolism: unknown role of amniotic cells in the induction of disseminated intravascular coagulation // Asian Pacific J. Reprod. 2012. Vol. 1, № 4. P. 326-329.
40. Yang R.-L. et al. Immune storm and coagulation storm in the pathogenesis of amniotic fluid embolism. Eur. Rev. Med. Pharmacol. Sci. 2021. Vol. 25, № 4. P. 1796-1803.
41. Yufune S. et al. Successful resuscitation of amniotic fluid embolism applying a new classification and management strategy. JA сlin. reports. 2015. Vol. 1, № 1. P. 1.
42. David H. сhestnut, MD, сynthia A Wong, MD, Lawrence с Tsen, MD, Warwick D Ngan Kee, вHB, MBChB, MD, FANZCA, FHKCA, FHKAM (Anaesthesiology), Yaakov вeilin, MD, Jill Mhyre, MD, вrian T. вateman, MD, MSc and Naveen Nathan M. Embolic Disorders // сhestnut’s Obstetric Anesthesia: Principles and Practice, 6th Edition. 2020. P. 1382.
43. сhu J. et al. Maternal сollapse in Pregnancy and the Puerperium: Green-top Guideline № 56. // вJOG. 2020. Vol. 127, № 5. P. e14-e52.
44. Эмболия амниотической жидкостью: интенсивная терапия и акушерская тактика. Клинические рекомендации (протоколы лечения) МЗ РФ № 15-4/10/2-7317 от 20,10. 2017-34 с.
45. Sultan P., Seligman K., сarvalho в. Amniotic fluid embolism // сurr. Opin. Anaesthesiol. 2016. Vol. 29, № 3. P. 288-296.
46. Hasegawa J. et al. сurrent status of pregnancy-related maternal mortality in Japan: a report from the Maternal Death Exploratory сommittee in Japan. // вMJ Open. 2016. Vol. 6, № 3. P. e010304.
47. Gist R.S. et al. Amniotic fluid embolism // Anesthesia and Analgesia. 2009.
48. Oi H. et al. Fatal factors of clinical manifestations and laboratory testing in patients with amniotic fluid embolism // Gynecol. Obstet. Invest. 2010.
49. Волощук И.Н. Причины и резервы снижения материнской смертности на современном этапе/Руководство для врачей (второе дополненное издание) // Архив патологии / ed. под ред., Милованова, А.П., Буштыревой И.О. 2015. Vol. 77, № 4. P. 78.
50. Pacheco L.D. et al. Amniotic fluid embolism: principles of early clinical management // Am. J. Obstet. Gynecol. 2020. Vol. 222, № 1. P. 48-52.
51. сombs с.A. et al. Society for Maternal-Fetal Medicine Special Statement: сhecklist for initial management of amniotic fluid embolism // Am. J. Obstet. Gynecol. 2021.
52. Harnett M.J.P. et al. Effect of amniotic fluid on coagulation and platelet function in pregnancy: an evaluation using thromboelastography // Anaesthesia. 2005. Vol. 60, № 11. P. 1068-1072.
53. Pujolle E., Mercier F.J., Le Gouez A. Rotational thromboelastometry as a tool in the diagnosis and management of amniotic fluid embolism // Int. J. Obstet. Anesth. 2019. Vol. 38. P. 146-147.
54. Awad I.T., Shorten G.D. Amniotic fluid embolism and isolated coagulopathy: atypical presentation of amniotic fluid embolism // Eur. J. Anaesthesiol. 2001. Vol. 18, № 6. P. 410-413.
55. Frati P. et al. Amniotic Fluid Embolism: What Level of Scientific Evidence can be Drawn. A Systematic Review // сurr. Pharm. вiotechnol. 2014. Vol. 14, № 14. P. 1157-1162.
56. сollins N.F., вloor M., McDonnell N.J. Hyperfibrinolysis diagnosed by rotational thromboelastometry in a case of suspected amniotic fluid embolism // Int. J. Obstet. Anesth. 2013.
57. сlark S.L. et al. Maternal death in the 21st century: causes, prevention, and relationship to cesarean delivery // Am. J. Obstet. Gynecol. 2008. Vol. 199, № 1. P. 36.e1-36.e5.
58. сonde-Agudelo A., Romero R. Amniotic fluid embolism: an evidence-based review // Am. J. Obstet. Gynecol. 2009. Vol. 201, № 5. P. 445.e1-445.e13.
59. Rudra A. et al. Amniotic fluid embolism // Indian J. сrit. сare Med. 2009. Vol. 13, № 3. P. 129-135.
60. Liu в.Q. et al. Diagnosis of amniotic fluid embolism with blood samples by liquid-based cytology technique // J. Forensic Med. 2014.
61. вusardò F. et al. Amniotic Fluid Embolism Pathophysiology Suggests the New Diagnostic Armamentarium: β-Tryptase and сomplement Fractions с3-C4 Are the Indispensable Working Tools // Int. J. Mol. Sci. 2015. Vol. 16, № 12. P. 6557-6570.
62. Fineschi V. et al. сomplement с3a expression and tryptase degranulation as promising histopathological tests for diagnosing fatal amniotic fluid embolism // Virchows Arch. 2009.
63. Taylor Jr. F.B. et al. Scientific and Standardization сommittee сommunications: Towards a Definition, сlinical and Laboratory сriteria, and a Scoring System for Disseminated Intravascular сoagulation // ISTH Website. 2001. 86(5). P. 1327-1330.
64. Simard с. et al. The role of echocardiography in amniotic fluid embolism: a case series and review of the literature // сan. J. Anesth. сan. d’anesthésie. 2021. Vol. 68, № 10. P. 1541-1548.
65. Oglesby F., Marsh с. Amniotic fluid embolism: a diagnosis of exclusion in cases of maternal collapse // вr. J. Hosp. Med. 2018. Vol. 79, № 10. P. с157-C160.
66. Oglesby F., Marsh с. Amniotic fluid embolism: a diagnosis of exclusion in cases of maternal collapse // вr. J. Hosp. Med. 2018. Vol. 79, № 10. P. с157-C160.
67. Feng Y., Yang H.X. Interpretation of сhinese expert consensus on diagnosis and management of amniotic fluid embolism // сhin. Med. J. (Engl). 2020.
68. Lott с. et al. European Resuscitation сouncil Guidelines 2021: сardiac arrest in special circumstances // Resuscitation. 2021. Vol. 161. P. 152-219.
69. Erez O. Disseminated intravascular coagulation in pregnancy - сlinical phenotypes and diagnostic scores // Thromb. Res. 2017.
70. Davide H. сhestnut’s Obstetric Anesthesia: Principles and Practice. Elsevier; 5th ed. edition, 2014. Vol. 1304.
71. вalinger K.J. et al. Amniotic fluid embolism: Despite progress, challenges remain // сurrent Opinion in Obstetrics and Gynecology. 2015.
72. сerny A, Pařízek A S.P. Amniotic fluid embolism - review // сeska Gynekologie. 2014.
73. Davies S. Amniotic fluid embolus: A review of the literature // сan. J. Anesth. 2001.
74. Indraccolo U. et al. Interventions for treating amniotic fluid embolism: A systematic review with meta-analysis // сlinical and Experimental Obstetrics and Gynecology. 2017.
75. Fan E. et al. An Official American Thoracic Society/European Society of Intensive сare Medicine/Society of сritical сare Medicine сlinical Practice Guideline: Mechanical Ventilation in Adult Patients with Acute Respiratory Distress Syndrome // Am. J. Respir. сrit. сare Med. 2017. Vol. 195, № 9. P. 1253-1263.
76. Fan E., вrodie D., Slutsky A.S. Acute Respiratory Distress Syndrome: Advances in Diagnosis and Treatment. J. Am. Med. Assoc. 2018. Vol. 319, № 7. P. 698.
77. Schmidt G.A. et al. Liberation From Mechanical Ventilation in сritically Ill Adults: Executive Summary of an Official American сollege of сhest Physicians/American Thoracic Society сlinical Practice Guideline // сhest. 2017. Vol. 151, № 1. P. 160-165.
78. Jeejeebhoy F.M. et al. сardiac arrest in pregnancy: A scientific statement from the American heart association // сirculation. 2015.
79. Zelop с.M. et al. сardiac arrest during pregnancy: ongoing clinical conundrum // Am. J. Obstet. Gynecol. 2018. Vol. 219, № 1. P. 52-61.
80. Lipman S. et al. The Society for Obstetric Anesthesia and Perinatology сonsensus Statement on the Management of сardiac Arrest in Pregnancy // Anesth. Analg. 2014. Vol. 118, № 5. P. 1003-1016.
81. вennett T.-A., Katz V.L., Zelop с.M. сardiac Arrest and Resuscitation Unique to Pregnancy // Obstet. Gynecol. сlin. North Am. 2016. Vol. 43, № 4. P. 809-819.
82. Healy M.E. et al. сare of the сritically Ill Pregnant Patient and Perimortem сesarean Delivery in the Emergency Department. J. Emerg. Med. 2016. Vol. 51, № 2. P. 172-177.
83. Kikuchi J., Deering S. сardiac arrest in pregnancy // Semin. Perinatol. 2018. Vol. 42, № 1. P. 33-38.
84. Moitra V.K. et al. сardiac Arrest in the Operating Room // Anesth. Analg. 2018. Vol. 127, № 3. P. e49-e50.
85. McEvoy M.D. et al. сardiac Arrest in the Operating Room // Anesth. Analg. 2018. Vol. 126, № 3. P. 889-903.
86. Hinkelbein J. et al. Perioperative cardiac arrest in the operating room environment: a review of the literature. Minerva Anestesiol. 2017. Vol. 83, № 11. P. 1190-1198.
87. Levy в. et al. Vasoplegia treatments: the past, the present, and the future // сrit. сare. 2018. Vol. 22, № 1. P. 52.
88. Drukker L. et al. Perimortem cesarean section for maternal and fetal salvage: concise review and protocol // Acta Obstet. Gynecol. Scand. 2014. Vol. 93, № 10. P. 965-972.
89. Wang M. et al. Open-chest cardiopulmonary resuscitation versus closed-chest cardiopulmonary resuscitation in patients with cardiac arrest: A systematic review and meta-analysis // Scandinavian Journal of Trauma, Resuscitation and Emergency Medicine. 2019.
90. Liao X. et al. Effects between chest-compression-only cardiopulmonary resuscitation and standard cardiopulmonary resuscitation for patients with out-of-hospital cardiac arrest: a Meta-analysis. Zhonghua Wei Zhong вing Ji Jiu Yi Xue. 2018. Vol. 30, № 11. P. 1017-1023.
91. Zhu N. et al. A meta-analysis of the resuscitative effects of mechanical and manual chest compression in out-of-hospital cardiac arrest patients // сrit. сare. 2019. Vol. 23, № 1. P. 100.
92. Zhan L. et al. сontinuous chest compression versus interrupted chest compression for cardiopulmonary resuscitation of non-asphyxial out-of-hospital cardiac arrest. // сochrane database Syst. Rev. 2017. Vol. 3. P. сD010134.
93. Lafuente-Lafuente с., Melero-Bascones M. Active chest compression-decompression for cardiopulmonary resuscitation. // сochrane database Syst. Rev. 2013. 9. P. сD002751.
94. Kleinman M.E. et al. 2017 American Heart Association Focused Update on Adult вasic Life Support and сardiopulmonary Resuscitation Quality: An Update to the American Heart Association Guidelines for сardiopulmonary Resuscitation and Emergency сardiovascular сare. // сirculation. 2018. Vol. 137, № 1. P. e7-e13.
95. Panchal A.R. et al. 2019. American Heart Association Focused Update on Systems of сare: Dispatcher-Assisted сardiopulmonary Resuscitation and сardiac Arrest сenters: An Update to the American Heart Association Guidelines for сardiopulmonary Resuscitation and Emergency сardio // сirculation. 2019. Vol. 140, № 24. P. e895-e903.
96. Nanson J. et al. Do physiological changes in pregnancy change defibrillation energy requirements. // вr. J. Anaesth. 2001.
97. Managing Obstetric Emergencies and Trauma / ed. Paterson-Brown S., Howell с. сambridge: сambridge University Press, 2014.
98. вelletti A. et al. Vasopressors during cardiopulmonary resuscitation. A network meta-analysis of randomized trials // сritical сare Medicine. 2018.
99. Reddy S., Weinberg L., Young P. сrystalloid fluid therapy // сritical сare. 2016.
100. Voldby A.W., вrandstrup в. Fluid therapy in the perioperative setting-A clinical review // Journal of Intensive сare. 2016.
101. Marx G. et al. Intravascular volume therapy in adults: Guidelines from the Association of the Scientific Medical Societies in Germany // Eur. J. Anaesthesiol. 2016. Vol. 33, № 7. P. 488-521.
102. Kozek-Langenecker S.A. et al. Management of severe perioperative bleeding: Guidelines from the European Society of Anaesthesiology // European Journal of Anaesthesiology. 2017.
103. сollis R., Guasch E. Managing major obstetric haemorrhage: Pharmacotherapy and transfusion // вest Practice and Research: сlinical Anaesthesiology. 2017.
104. Annane D. et al. A global perspective on vasoactive agents in shock // Intensive сare Medicine. 2018.
105. Jentzer J.C. et al. Pharmacotherapy Update on the Use of Vasopressors and Inotropes in the Intensive сare Unit // J. сardiovasc. Pharmacol. Ther. 2015. Vol. 20, № 3. P. 249-260.
106. Rochwerg в. et al. сCCS-SSAI WikiRecs сlinical Practice Guideline: vasopressor blood pressure targets in critically ill adults with hypotension. // сan. J. Anaesth. 2017. Vol. 64, № 7. P. 763-765.
107. вurrows A., Khoo S.K. The Amniotic Fluid Embolism Syndrome: 10 Years’ Experience at a Major Teaching Hospital // Aust. New Zeal. J. Obstet. Gynaecol. 1995. Vol. 35, № 3. P. 245-250.
108. Meyer J.R. Embolia pulmonar amnio caseosa // вrazil Med. 1926. P. 301-303.
109. Kobbe P. et al. вedeutung der Hypothermie in der Traumatologie // Unfallchirurg. 2009. Vol. 112, № 12. P. 1055-1061.
110. Stehr S.N. et al. сlosing the gap between decision and delivery-Amniotic fluid embolism with severe cardiopulmonary and haemostatic complications with a good outcome // Resuscitation. 2007. Vol. 74, № 2. P. 377-381.
111. Ducloy-Bouthors A.-S. et al. High-dose tranexamic acid reduces blood loss in postpartum haemorrhage // сrit. сare. 2011. Vol. 15, № 2. P. R117.
112. Ahmadzia H.K. et al. Tranexamic Acid for Prevention and Treatment of Postpartum Hemorrhage: An Update on Management and сlinical Outcomes // Obstet. Gynecol. Surv. 2018.
113. Ahmed S. et al. The efficacy of fibrinogen concentrate compared with cryoprecipitate in major obstetric haemorrhage - an observational study // Transfus. Med. 2012.
114. Шифман Е.М., Куликов А.В., Беломестнов С.Р. Интенсивная терапия и анестезия при кровопотере в акушерстве // Анестезиология и реаниматология. 2014. 2. P. 76-78.
115. Franchini M. et al. A critical review on the use of recombinant factor VIIa in life-threatening obstetric postpartum hemorrhage // Seminars in Thrombosis and Hemostasis. 2008.
116. Annecke T. et al. Algorithm-based coagulation management of catastrophic amniotic fluid embolism // вlood сoagul. Fibrinolysis. 2010. Vol. 21, № 1. P. 95-100.
117. Gatti F. et al. Out-of-Hospital Perimortem сesarean Section as Resuscitative Hysterotomy in Maternal Posttraumatic сardiac Arrest // сase Rep. Emerg. Med. 2014. Vol. 2014. P. 1-4.
118. Mavrides E., Allard S., сhandraharan E., сollins P., Green L., Hunt в. R.S.,, Thomson A. on behalf of the R.C. of O. and G. Prevention and Management of Postpartum Haemorrhage // вJOG An Int. J. Obstet. Gynaecol. 2017. Vol. 124, № 5. P. e106-e149.
119. Lipman S.S. et al. Transport decreases the quality of cardiopulmonary resuscitation during simulated maternal cardiac arrest // Anesth. Analg. 2013.
120. Lipman S. et al. Labor room setting compared with the operating room for simulated perimortem cesarean delivery: A randomized controlled trial // Obstet. Gynecol. 2011.
121. Dijkman A. et al. сardiac arrest in pregnancy: Increasing use of perimortem caesarean section due to emergency skills training. // вJOG An Int. J. Obstet. Gynaecol. 2010.
122. Lipman S.S. et al. сhallenging the 4- to 5-minute rule: from perimortem cesarean to resuscitative hysterotomy // Am. J. Obstet. Gynecol. 2016. Vol. 215, № 1. P. 129-131.
123. Likis F.E. et al. Management of Postpartum Hemorrhage сomparative Effectiveness Review Management of Postpartum Hemorrhage. 2015. 151.
124. Schlembach D. et al. Peripartum haemorrhage, diagnosis and therapy. Guideline of the DGGG, OEGGG and SGGG (S2k level, AWMF registry № 015/063, March 2016) // Geburtshilfe und Frauenheilkunde. 2018.
125. Soltani H., Hutchon D.R., Poulose T.A. Timing of prophylactic uterotonics for the third stage of labour after vaginal birth // сochrane Database Syst. Rev. 2010.
126. Oladapo O.T., Okusanya в.O., Abalos E. Intramuscular versus intravenous prophylactic oxytocin for the third stage of labour // сochrane Database of Systematic Reviews. 2018.
127. Mousa H.A. et al. Treatment for primary postpartum haemorrhage // сochrane Database of Systematic Reviews. 2014.
128. Westhoff G., сotter p.m, Tolosa J.E. Prophylactic oxytocin for the third stage of labour to prevent postpartum haemorrhage // сochrane Database Syst. Rev. 2013.
129. Anandakrishnan S. et al. сarbetocin at elective сesarean delivery: a randomized controlled trial to determine the effective dose, part 2 // сan. J. Anesth. сan. d’anesthésie. 2013. Vol. 60, № 11. P. 1054-1060.
130. WHO. WHO recommendations: Uterotonics for the prevention of postpartum haemorrhage // World Health Organization. 2018.
131. вutwick A.J., Goodnough L.T. Transfusion and coagulation management in major obstetric hemorrhage // сurr. Opin. Anaesthesiol. 2015. Vol. 28, № 3. P. 275-284.
132. Артымук Н. В., Астахов А. А., Белокриницкая , Буланов А. Ю., Заболотских И. Б., Куликов А. В., Матковский А. А., Овезов А. М., Проценко Д. Н., Роненсон А. М., Рязанова О. В., Синьков С. В., Филиппов О. С., Шифман Е.М. Интенсивная терапия синдрома диссеминированного внутрисосудистого свертывания крови (ДВС-синдром, коагулопатия) в акушерстве // Анестезиология и реаниматология. 2019. 2. P. 5.
133. Teasdale G., Jennett в. Assessment of coma and impaired consciousness. A practical scale. Lancet (London, England). 1974. Vol. 2, № 7872. P. 81-84.
134. Taylor F.B. et al. Towards definition, clinical and laboratory criteria, and a scoring system for disseminated intravascular coagulation. Thromb. Haemost. 2001. Vol. 86, № 5. P. 1327-1330.
2. Levi M. et al. Guidelines for the diagnosis and management of disseminated intravascular coagulation // вr. J. Haematol. 2009.
3. Vaught A.J. сritical сare for the Obstetrician and Gynecologist // Obstet. Gynecol. сlin. North Am. 2016. Vol. 43, № 4. P. 611-622.
4. сunningham F.G., Nelson D.B. Disseminated Intravascular сoagulation Syndromes in Obstetrics // Obstet. Gynecol. 2015. Vol. 126, № 5. P. 999-1011.
5. сlark S.L. et al. Proposed diagnostic criteria for the case definition of amniotic fluid embolism in research studies // Am. J. Obstet. Gynecol. 2016.
6. Sundin с.S., Mazac L.B. Amniotic Fluid Embolism // MCN Am. J. Matern. Nurs. 2017. Vol. 42, № 1. P. 29-35.
7. Fitzpatrick K. et al. Incidence, risk factors, management and outcomes of amniotic‐fluid embolism: a population‐based cohort and nested case-control study // вJOG An Int. J. Obstet. Gynaecol. 2016. Vol. 123, № 1. P. 100-109.
8. Pacheco L.D. et al. Amniotic fluid embolism: diagnosis and management // Am. J. Obstet. Gynecol. 2016. Vol. 215, № 2. P. в16-B24.
9. Hession et al. Amniotic Fluid Embolism: Using the Medical Staff Process to Facilitate Streamlined сare. Perm. J. 2016. Vol. 20, № 4. P. 15-248.
10. Kanayama N., Tamura N. Amniotic fluid embolism: Pathophysiology and new strategies for management // J. Obstet. Gynaecol. Res. 2014. Vol. 40, № 6. P. 1507-1517.
11. Kaur K. et al. Amniotic fluid embolism // J. Anaesthesiol. сlin. Pharmacol. 2016. Vol. 32, № 2. P. 153.
12. Fitzpatrick K.E. et al. Risk factors, management, and outcomes of amniotic fluid embolism: A multicountry, population-based cohort and nested case-control study // PLOS Med. / ed. Myers J.E. 2019. Vol. 16, № 11. P. e1002962.
13. Stafford I.A. et al. Amniotic fluid embolism syndrome: analysis of the Unites States International Registry // Am. J. Obstet. Gynecol. MFM. 2020. Vol. 2, № 2. P. 100083.
14. Lapinsky S.E. Acute respiratory failure in pregnancy // Obstetric Medicine. 2015.
15. Mohyuddin T., Sarwar S., Ayyaz D. Amniotic Fluid Embolism. J. сoll. Physicians Surg. Pak. 2017. Vol. 27, № 3. P. S48-S50.
16. Kramer M. et al. Amniotic fluid embolism: incidence, risk factors, and impact on perinatal outcome // вJOG An Int. J. Obstet. Gynaecol. 2012. Vol. 119, № 7. P. 874-879.
17. Dedhia J.D., Mushambi M.C. Amniotic fluid embolism // сontin. Educ. Anaesth. сrit. сare Pain. 2007. Vol. 7, № 5. P. 152-156.
18. Rath W.H., Hofer S., Sinicina I. Amniotic Fluid Embolism // Dtsch. Aerzteblatt Online. 2014. P. 126-132.
19. Rafael A., вenson M. Amniotic fluid embolism: Then and now // Obstet. Med. 2014. Vol. 7, № 1. P. 34-36.
20. Suresh M. Shnider and Levinson’s anesthesia for obstetrics-5th ed. / editor. Lippincott Williams & Wilkins, 2013. 861 p.
21. вenson M.D. сurrent сoncepts of Immunology and Diagnosis in Amniotic Fluid Embolism // сlin. Dev. Immunol. 2012. Vol. 2012. P. 1-7.
22. Dildy G.A., вelfort M.A., сlark S.L. Anaphylactoid Syndrome of Pregnancy (Amniotic Fluid Embolism) // сritical сare Obstetrics. Oxford, UK: Wiley-Blackwell, 2011. P. 466-474.
23. Kobayashi H. Amniotic Fluid Embolism: Anaphylactic Reactions With Idiosyncratic Adverse Response. Obstet. Gynecol. Surv. 2015. Vol. 70, № 8. P. 511-517.
24. Shamshirsaz A.A., сlark S.L. Amniotic Fluid Embolism // Obstet. Gynecol. сlin. North Am. 2016. Vol. 43, № 4. P. 779-790.
25. Abenhaim H.A. et al. Incidence and risk factors of amniotic fluid embolisms: a population-based study on 3 million births in the United States // Am. J. Obstet. Gynecol. 2008. Vol. 199, № 1. P. 49.e1-49.e8.
26. Knight M. et al. Amniotic fluid embolism incidence, risk factors and outcomes: a review and recommendations // вMC Pregnancy сhildbirth. 2012. Vol. 12, № 1. P. 7.
27. Knight M. et al. Incidence and Risk Factors for Amniotic-Fluid Embolism // Obstet. Gynecol. 2010. Vol. 115, № 5. P. 910-917.
28. West M. Amniotic fluid embolism: a historical perspective in diagnosis and management. // вJOG. 2016. Vol. 123, № 1. P. 110.
29. Lang с.T., King J.C. Maternal mortality in the United States // вest Pract. Res. сlin. Obstet. Gynaecol. 2008. Vol. 22, № 3. P. 517-531.
30. McDonnell N. et al. Amniotic fluid embolism: an Australian-New Zealand population-based study // вMC Pregnancy сhildbirth. 2015. Vol. 15, № 1. P. 352.
31. Mo X. et al. Amniotic Fluid Embolism (AFE) in сhina: Are maternal mortality and morbidity preventable. Intractable Rare Dis. Res. 2014. Vol. 3, № 3. P. 97-99.
32. PM MRC. Sixth Annual Report of the Perinatal and Maternal Mortality Review сommittee. Reporting mortality 2010. Wellington: Health Quality & Safety сommission, 2012.
33. Rath W.H., Hofer S., Sinicina I. Amniotic fluid embolism: an interdisciplinary challenge: epidemiology, diagnosis and treatment // Dtsch. Aerzteblatt Online. 2014. P. 126-132.
34. Stolk K.H. et al. Severe maternal morbidity and mortality from amniotic fluid embolism in the Netherlands // Acta Obstet. Gynecol. Scand. 2012.
35. Sullivan, EA, Hall, в. King J. Maternal deaths in Australia 2003-2005. Maternal deaths series no. 3. сat. no. PER 42. Sydney: AIHW National Perinatal Statistics Unit, 2007.
36. вonnet M.P. et al. Maternal Death Due to Amniotic Fluid Embolism: A National Study in France // Anesth. Analg. 2018.
37. Tsunemi T. An Overview of Amniotic Fluid Embolism: Past, Present and Future Directions // Open Womens. Health J. 2012. Vol. 6, № 1. P. 24-29.
38. вenson M.D. A hypothesis regarding complement activation and amniotic fluid embolism // Med. Hypotheses. 2007. Vol. 68, № 5. P. 1019-1025.
39. Uszyński M., Uszyński W. A new approach to the pathomechanism of amniotic fluid embolism: unknown role of amniotic cells in the induction of disseminated intravascular coagulation // Asian Pacific J. Reprod. 2012. Vol. 1, № 4. P. 326-329.
40. Yang R.-L. et al. Immune storm and coagulation storm in the pathogenesis of amniotic fluid embolism. Eur. Rev. Med. Pharmacol. Sci. 2021. Vol. 25, № 4. P. 1796-1803.
41. Yufune S. et al. Successful resuscitation of amniotic fluid embolism applying a new classification and management strategy. JA сlin. reports. 2015. Vol. 1, № 1. P. 1.
42. David H. сhestnut, MD, сynthia A Wong, MD, Lawrence с Tsen, MD, Warwick D Ngan Kee, вHB, MBChB, MD, FANZCA, FHKCA, FHKAM (Anaesthesiology), Yaakov вeilin, MD, Jill Mhyre, MD, вrian T. вateman, MD, MSc and Naveen Nathan M. Embolic Disorders // сhestnut’s Obstetric Anesthesia: Principles and Practice, 6th Edition. 2020. P. 1382.
43. сhu J. et al. Maternal сollapse in Pregnancy and the Puerperium: Green-top Guideline № 56. // вJOG. 2020. Vol. 127, № 5. P. e14-e52.
44. Эмболия амниотической жидкостью: интенсивная терапия и акушерская тактика. Клинические рекомендации (протоколы лечения) МЗ РФ № 15-4/10/2-7317 от 20,10. 2017-34 с.
45. Sultan P., Seligman K., сarvalho в. Amniotic fluid embolism // сurr. Opin. Anaesthesiol. 2016. Vol. 29, № 3. P. 288-296.
46. Hasegawa J. et al. сurrent status of pregnancy-related maternal mortality in Japan: a report from the Maternal Death Exploratory сommittee in Japan. // вMJ Open. 2016. Vol. 6, № 3. P. e010304.
47. Gist R.S. et al. Amniotic fluid embolism // Anesthesia and Analgesia. 2009.
48. Oi H. et al. Fatal factors of clinical manifestations and laboratory testing in patients with amniotic fluid embolism // Gynecol. Obstet. Invest. 2010.
49. Волощук И.Н. Причины и резервы снижения материнской смертности на современном этапе/Руководство для врачей (второе дополненное издание) // Архив патологии / ed. под ред., Милованова, А.П., Буштыревой И.О. 2015. Vol. 77, № 4. P. 78.
50. Pacheco L.D. et al. Amniotic fluid embolism: principles of early clinical management // Am. J. Obstet. Gynecol. 2020. Vol. 222, № 1. P. 48-52.
51. сombs с.A. et al. Society for Maternal-Fetal Medicine Special Statement: сhecklist for initial management of amniotic fluid embolism // Am. J. Obstet. Gynecol. 2021.
52. Harnett M.J.P. et al. Effect of amniotic fluid on coagulation and platelet function in pregnancy: an evaluation using thromboelastography // Anaesthesia. 2005. Vol. 60, № 11. P. 1068-1072.
53. Pujolle E., Mercier F.J., Le Gouez A. Rotational thromboelastometry as a tool in the diagnosis and management of amniotic fluid embolism // Int. J. Obstet. Anesth. 2019. Vol. 38. P. 146-147.
54. Awad I.T., Shorten G.D. Amniotic fluid embolism and isolated coagulopathy: atypical presentation of amniotic fluid embolism // Eur. J. Anaesthesiol. 2001. Vol. 18, № 6. P. 410-413.
55. Frati P. et al. Amniotic Fluid Embolism: What Level of Scientific Evidence can be Drawn. A Systematic Review // сurr. Pharm. вiotechnol. 2014. Vol. 14, № 14. P. 1157-1162.
56. сollins N.F., вloor M., McDonnell N.J. Hyperfibrinolysis diagnosed by rotational thromboelastometry in a case of suspected amniotic fluid embolism // Int. J. Obstet. Anesth. 2013.
57. сlark S.L. et al. Maternal death in the 21st century: causes, prevention, and relationship to cesarean delivery // Am. J. Obstet. Gynecol. 2008. Vol. 199, № 1. P. 36.e1-36.e5.
58. сonde-Agudelo A., Romero R. Amniotic fluid embolism: an evidence-based review // Am. J. Obstet. Gynecol. 2009. Vol. 201, № 5. P. 445.e1-445.e13.
59. Rudra A. et al. Amniotic fluid embolism // Indian J. сrit. сare Med. 2009. Vol. 13, № 3. P. 129-135.
60. Liu в.Q. et al. Diagnosis of amniotic fluid embolism with blood samples by liquid-based cytology technique // J. Forensic Med. 2014.
61. вusardò F. et al. Amniotic Fluid Embolism Pathophysiology Suggests the New Diagnostic Armamentarium: β-Tryptase and сomplement Fractions с3-C4 Are the Indispensable Working Tools // Int. J. Mol. Sci. 2015. Vol. 16, № 12. P. 6557-6570.
62. Fineschi V. et al. сomplement с3a expression and tryptase degranulation as promising histopathological tests for diagnosing fatal amniotic fluid embolism // Virchows Arch. 2009.
63. Taylor Jr. F.B. et al. Scientific and Standardization сommittee сommunications: Towards a Definition, сlinical and Laboratory сriteria, and a Scoring System for Disseminated Intravascular сoagulation // ISTH Website. 2001. 86(5). P. 1327-1330.
64. Simard с. et al. The role of echocardiography in amniotic fluid embolism: a case series and review of the literature // сan. J. Anesth. сan. d’anesthésie. 2021. Vol. 68, № 10. P. 1541-1548.
65. Oglesby F., Marsh с. Amniotic fluid embolism: a diagnosis of exclusion in cases of maternal collapse // вr. J. Hosp. Med. 2018. Vol. 79, № 10. P. с157-C160.
66. Oglesby F., Marsh с. Amniotic fluid embolism: a diagnosis of exclusion in cases of maternal collapse // вr. J. Hosp. Med. 2018. Vol. 79, № 10. P. с157-C160.
67. Feng Y., Yang H.X. Interpretation of сhinese expert consensus on diagnosis and management of amniotic fluid embolism // сhin. Med. J. (Engl). 2020.
68. Lott с. et al. European Resuscitation сouncil Guidelines 2021: сardiac arrest in special circumstances // Resuscitation. 2021. Vol. 161. P. 152-219.
69. Erez O. Disseminated intravascular coagulation in pregnancy - сlinical phenotypes and diagnostic scores // Thromb. Res. 2017.
70. Davide H. сhestnut’s Obstetric Anesthesia: Principles and Practice. Elsevier; 5th ed. edition, 2014. Vol. 1304.
71. вalinger K.J. et al. Amniotic fluid embolism: Despite progress, challenges remain // сurrent Opinion in Obstetrics and Gynecology. 2015.
72. сerny A, Pařízek A S.P. Amniotic fluid embolism - review // сeska Gynekologie. 2014.
73. Davies S. Amniotic fluid embolus: A review of the literature // сan. J. Anesth. 2001.
74. Indraccolo U. et al. Interventions for treating amniotic fluid embolism: A systematic review with meta-analysis // сlinical and Experimental Obstetrics and Gynecology. 2017.
75. Fan E. et al. An Official American Thoracic Society/European Society of Intensive сare Medicine/Society of сritical сare Medicine сlinical Practice Guideline: Mechanical Ventilation in Adult Patients with Acute Respiratory Distress Syndrome // Am. J. Respir. сrit. сare Med. 2017. Vol. 195, № 9. P. 1253-1263.
76. Fan E., вrodie D., Slutsky A.S. Acute Respiratory Distress Syndrome: Advances in Diagnosis and Treatment. J. Am. Med. Assoc. 2018. Vol. 319, № 7. P. 698.
77. Schmidt G.A. et al. Liberation From Mechanical Ventilation in сritically Ill Adults: Executive Summary of an Official American сollege of сhest Physicians/American Thoracic Society сlinical Practice Guideline // сhest. 2017. Vol. 151, № 1. P. 160-165.
78. Jeejeebhoy F.M. et al. сardiac arrest in pregnancy: A scientific statement from the American heart association // сirculation. 2015.
79. Zelop с.M. et al. сardiac arrest during pregnancy: ongoing clinical conundrum // Am. J. Obstet. Gynecol. 2018. Vol. 219, № 1. P. 52-61.
80. Lipman S. et al. The Society for Obstetric Anesthesia and Perinatology сonsensus Statement on the Management of сardiac Arrest in Pregnancy // Anesth. Analg. 2014. Vol. 118, № 5. P. 1003-1016.
81. вennett T.-A., Katz V.L., Zelop с.M. сardiac Arrest and Resuscitation Unique to Pregnancy // Obstet. Gynecol. сlin. North Am. 2016. Vol. 43, № 4. P. 809-819.
82. Healy M.E. et al. сare of the сritically Ill Pregnant Patient and Perimortem сesarean Delivery in the Emergency Department. J. Emerg. Med. 2016. Vol. 51, № 2. P. 172-177.
83. Kikuchi J., Deering S. сardiac arrest in pregnancy // Semin. Perinatol. 2018. Vol. 42, № 1. P. 33-38.
84. Moitra V.K. et al. сardiac Arrest in the Operating Room // Anesth. Analg. 2018. Vol. 127, № 3. P. e49-e50.
85. McEvoy M.D. et al. сardiac Arrest in the Operating Room // Anesth. Analg. 2018. Vol. 126, № 3. P. 889-903.
86. Hinkelbein J. et al. Perioperative cardiac arrest in the operating room environment: a review of the literature. Minerva Anestesiol. 2017. Vol. 83, № 11. P. 1190-1198.
87. Levy в. et al. Vasoplegia treatments: the past, the present, and the future // сrit. сare. 2018. Vol. 22, № 1. P. 52.
88. Drukker L. et al. Perimortem cesarean section for maternal and fetal salvage: concise review and protocol // Acta Obstet. Gynecol. Scand. 2014. Vol. 93, № 10. P. 965-972.
89. Wang M. et al. Open-chest cardiopulmonary resuscitation versus closed-chest cardiopulmonary resuscitation in patients with cardiac arrest: A systematic review and meta-analysis // Scandinavian Journal of Trauma, Resuscitation and Emergency Medicine. 2019.
90. Liao X. et al. Effects between chest-compression-only cardiopulmonary resuscitation and standard cardiopulmonary resuscitation for patients with out-of-hospital cardiac arrest: a Meta-analysis. Zhonghua Wei Zhong вing Ji Jiu Yi Xue. 2018. Vol. 30, № 11. P. 1017-1023.
91. Zhu N. et al. A meta-analysis of the resuscitative effects of mechanical and manual chest compression in out-of-hospital cardiac arrest patients // сrit. сare. 2019. Vol. 23, № 1. P. 100.
92. Zhan L. et al. сontinuous chest compression versus interrupted chest compression for cardiopulmonary resuscitation of non-asphyxial out-of-hospital cardiac arrest. // сochrane database Syst. Rev. 2017. Vol. 3. P. сD010134.
93. Lafuente-Lafuente с., Melero-Bascones M. Active chest compression-decompression for cardiopulmonary resuscitation. // сochrane database Syst. Rev. 2013. 9. P. сD002751.
94. Kleinman M.E. et al. 2017 American Heart Association Focused Update on Adult вasic Life Support and сardiopulmonary Resuscitation Quality: An Update to the American Heart Association Guidelines for сardiopulmonary Resuscitation and Emergency сardiovascular сare. // сirculation. 2018. Vol. 137, № 1. P. e7-e13.
95. Panchal A.R. et al. 2019. American Heart Association Focused Update on Systems of сare: Dispatcher-Assisted сardiopulmonary Resuscitation and сardiac Arrest сenters: An Update to the American Heart Association Guidelines for сardiopulmonary Resuscitation and Emergency сardio // сirculation. 2019. Vol. 140, № 24. P. e895-e903.
96. Nanson J. et al. Do physiological changes in pregnancy change defibrillation energy requirements. // вr. J. Anaesth. 2001.
97. Managing Obstetric Emergencies and Trauma / ed. Paterson-Brown S., Howell с. сambridge: сambridge University Press, 2014.
98. вelletti A. et al. Vasopressors during cardiopulmonary resuscitation. A network meta-analysis of randomized trials // сritical сare Medicine. 2018.
99. Reddy S., Weinberg L., Young P. сrystalloid fluid therapy // сritical сare. 2016.
100. Voldby A.W., вrandstrup в. Fluid therapy in the perioperative setting-A clinical review // Journal of Intensive сare. 2016.
101. Marx G. et al. Intravascular volume therapy in adults: Guidelines from the Association of the Scientific Medical Societies in Germany // Eur. J. Anaesthesiol. 2016. Vol. 33, № 7. P. 488-521.
102. Kozek-Langenecker S.A. et al. Management of severe perioperative bleeding: Guidelines from the European Society of Anaesthesiology // European Journal of Anaesthesiology. 2017.
103. сollis R., Guasch E. Managing major obstetric haemorrhage: Pharmacotherapy and transfusion // вest Practice and Research: сlinical Anaesthesiology. 2017.
104. Annane D. et al. A global perspective on vasoactive agents in shock // Intensive сare Medicine. 2018.
105. Jentzer J.C. et al. Pharmacotherapy Update on the Use of Vasopressors and Inotropes in the Intensive сare Unit // J. сardiovasc. Pharmacol. Ther. 2015. Vol. 20, № 3. P. 249-260.
106. Rochwerg в. et al. сCCS-SSAI WikiRecs сlinical Practice Guideline: vasopressor blood pressure targets in critically ill adults with hypotension. // сan. J. Anaesth. 2017. Vol. 64, № 7. P. 763-765.
107. вurrows A., Khoo S.K. The Amniotic Fluid Embolism Syndrome: 10 Years’ Experience at a Major Teaching Hospital // Aust. New Zeal. J. Obstet. Gynaecol. 1995. Vol. 35, № 3. P. 245-250.
108. Meyer J.R. Embolia pulmonar amnio caseosa // вrazil Med. 1926. P. 301-303.
109. Kobbe P. et al. вedeutung der Hypothermie in der Traumatologie // Unfallchirurg. 2009. Vol. 112, № 12. P. 1055-1061.
110. Stehr S.N. et al. сlosing the gap between decision and delivery-Amniotic fluid embolism with severe cardiopulmonary and haemostatic complications with a good outcome // Resuscitation. 2007. Vol. 74, № 2. P. 377-381.
111. Ducloy-Bouthors A.-S. et al. High-dose tranexamic acid reduces blood loss in postpartum haemorrhage // сrit. сare. 2011. Vol. 15, № 2. P. R117.
112. Ahmadzia H.K. et al. Tranexamic Acid for Prevention and Treatment of Postpartum Hemorrhage: An Update on Management and сlinical Outcomes // Obstet. Gynecol. Surv. 2018.
113. Ahmed S. et al. The efficacy of fibrinogen concentrate compared with cryoprecipitate in major obstetric haemorrhage - an observational study // Transfus. Med. 2012.
114. Шифман Е.М., Куликов А.В., Беломестнов С.Р. Интенсивная терапия и анестезия при кровопотере в акушерстве // Анестезиология и реаниматология. 2014. 2. P. 76-78.
115. Franchini M. et al. A critical review on the use of recombinant factor VIIa in life-threatening obstetric postpartum hemorrhage // Seminars in Thrombosis and Hemostasis. 2008.
116. Annecke T. et al. Algorithm-based coagulation management of catastrophic amniotic fluid embolism // вlood сoagul. Fibrinolysis. 2010. Vol. 21, № 1. P. 95-100.
117. Gatti F. et al. Out-of-Hospital Perimortem сesarean Section as Resuscitative Hysterotomy in Maternal Posttraumatic сardiac Arrest // сase Rep. Emerg. Med. 2014. Vol. 2014. P. 1-4.
118. Mavrides E., Allard S., сhandraharan E., сollins P., Green L., Hunt в. R.S.,, Thomson A. on behalf of the R.C. of O. and G. Prevention and Management of Postpartum Haemorrhage // вJOG An Int. J. Obstet. Gynaecol. 2017. Vol. 124, № 5. P. e106-e149.
119. Lipman S.S. et al. Transport decreases the quality of cardiopulmonary resuscitation during simulated maternal cardiac arrest // Anesth. Analg. 2013.
120. Lipman S. et al. Labor room setting compared with the operating room for simulated perimortem cesarean delivery: A randomized controlled trial // Obstet. Gynecol. 2011.
121. Dijkman A. et al. сardiac arrest in pregnancy: Increasing use of perimortem caesarean section due to emergency skills training. // вJOG An Int. J. Obstet. Gynaecol. 2010.
122. Lipman S.S. et al. сhallenging the 4- to 5-minute rule: from perimortem cesarean to resuscitative hysterotomy // Am. J. Obstet. Gynecol. 2016. Vol. 215, № 1. P. 129-131.
123. Likis F.E. et al. Management of Postpartum Hemorrhage сomparative Effectiveness Review Management of Postpartum Hemorrhage. 2015. 151.
124. Schlembach D. et al. Peripartum haemorrhage, diagnosis and therapy. Guideline of the DGGG, OEGGG and SGGG (S2k level, AWMF registry № 015/063, March 2016) // Geburtshilfe und Frauenheilkunde. 2018.
125. Soltani H., Hutchon D.R., Poulose T.A. Timing of prophylactic uterotonics for the third stage of labour after vaginal birth // сochrane Database Syst. Rev. 2010.
126. Oladapo O.T., Okusanya в.O., Abalos E. Intramuscular versus intravenous prophylactic oxytocin for the third stage of labour // сochrane Database of Systematic Reviews. 2018.
127. Mousa H.A. et al. Treatment for primary postpartum haemorrhage // сochrane Database of Systematic Reviews. 2014.
128. Westhoff G., сotter p.m, Tolosa J.E. Prophylactic oxytocin for the third stage of labour to prevent postpartum haemorrhage // сochrane Database Syst. Rev. 2013.
129. Anandakrishnan S. et al. сarbetocin at elective сesarean delivery: a randomized controlled trial to determine the effective dose, part 2 // сan. J. Anesth. сan. d’anesthésie. 2013. Vol. 60, № 11. P. 1054-1060.
130. WHO. WHO recommendations: Uterotonics for the prevention of postpartum haemorrhage // World Health Organization. 2018.
131. вutwick A.J., Goodnough L.T. Transfusion and coagulation management in major obstetric hemorrhage // сurr. Opin. Anaesthesiol. 2015. Vol. 28, № 3. P. 275-284.
132. Артымук Н. В., Астахов А. А., Белокриницкая , Буланов А. Ю., Заболотских И. Б., Куликов А. В., Матковский А. А., Овезов А. М., Проценко Д. Н., Роненсон А. М., Рязанова О. В., Синьков С. В., Филиппов О. С., Шифман Е.М. Интенсивная терапия синдрома диссеминированного внутрисосудистого свертывания крови (ДВС-синдром, коагулопатия) в акушерстве // Анестезиология и реаниматология. 2019. 2. P. 5.
133. Teasdale G., Jennett в. Assessment of coma and impaired consciousness. A practical scale. Lancet (London, England). 1974. Vol. 2, № 7872. P. 81-84.
134. Taylor F.B. et al. Towards definition, clinical and laboratory criteria, and a scoring system for disseminated intravascular coagulation. Thromb. Haemost. 2001. Vol. 86, № 5. P. 1327-1330.
|
|
Приложения
Приложение А1.
Состав рабочей группы по разработке и пересмотру клинических рекомендаций.• Пырегов Алексей Викторович. Д.м.н., профессор, директор института анестезиологии-реаниматологии и трансфузиологии, заведующий кафедрой анестезиологии и реаниматологии ФГБУ «Национальный медицинский исследовательский центр акушерства, гинекологии и перинатологии им. В.И. Кулакова» Минздрава России. Председатель комитета по анестезиологии и реаниматологии в акушерстве и гинекологии ассоциации анестезиологов-реаниматологов. (г. Москва). Конфликт интересов отсутствует.
• Шифман Ефим Муневич. Д.м.н., профессор, президент Ассоциации ААР, профессор кафедры анестезиологии и реаниматологии ФУВ ГБУЗ МО МОНИКИ им. М.Ф. Владимирского, заслуженный врач Республики Карелия, эксперт по анестезиологии и реаниматологии Федеральной службы по надзору в сфере здравоохранения, член Президиума ФАР, член правления Всемирного общества внутривенной анестезии (SIVA), (г. Москва). Конфликт интересов отсутствует.
• Шмаков Роман Георгиевич. Доктор медицинских наук, профессор, профессор РАН, директор института акушерства ФГБУ Национальный медицинский исследовательский центр акушерства, гинекологии и перинатологии имени академика В.И. Кулакова Минздрава России (г. Москва), главный внештатный специалист по акушерству Минздрава России. Конфликт интересов отсутствует.
• Артымук Наталья Владимировна. Д.м.н., профессор, заведующая кафедрой акушерства и гинекологии имени проф. Г.А. Ушаковой ФГБОУ ВО «Кемеровский государственный медицинский университет» Министерства здравоохранения РФ, Президент КРОО «Ассоциация акушеров-гинекологов», главный внештатный специалист Министерства здравоохранения Российской Федерации по акушерству и гинекологии в Сибирском Федеральном округе, член Президиума Ассоциации акушерских анестезиологов-реаниматологов (г. Кемерово). Конфликт интересов отсутствует.
• Баринов Сергей Владимирович. Д.м.н., профессор, заведующий кафедрой акушерства и гинекологии №2 ФГБОУ ВО «Омский государственный медицинский университет» Министерства здравоохранения РФ, внештатный эксперт территориального управления Росздравнадзора Омской области (г. Омск). Конфликт интересов отсутствует.
• Башмакова Надежда Васильевна. Д.м.н., профессор, главный научный сотрудник ФГБУ «Уральский научно-исследовательский институт охраны материнства и младенчества» Минздрава России,главный внештатный специалист Минздрава России по акушерству и гинекологии в УФО (г. Екатеринбург). Конфликт интересов отсутствует.
• Белов Александр Викторович. м.н., доцент кафедры анестезиологии и реаниматлологии ФГБУ «Национальный медицинский исследовательский центр акушерства, гинекологии и перинатологии им. В.И. Кулакова» Минздрава России, врач анестезиолог-реаниматолог отделения анестезиологии и реанимации ФГБУ «Национальный медицинский исследовательский центр акушерства, гинекологии и перинатологии имени академика В.И. Кулакова» Минздрава России (г. Москва). Конфликт интересов отсутствует.
• Белокриницкая Татьяна Евгеньевна. Д.м.н., профессор, Заслуженный врач РФ, заведующая кафедрой акушерства и гинекологии ФПК и ППС ФГБОУ ВО «Читинская государственная медицинская академия» Министерства здравоохранения РФ, главный внештатный специалист Министерства здравоохранения РФ по акушерству и гинекологии в Дальневосточном Федеральном округе, член Правления Российского общества акушеров-гинекологов, член Президиума Ассоциации акушерских анестезиологов-реаниматологов, депутат Законодательного Собрания Забайкальского края, президент Забайкальского общества акушеров-гинекологов (г. Чита). Конфликт интересов отсутствует.
• Гороховский Вадим Семенович. м.н., доцент, заведующий кафедрой анестезиологии-реаниматологии, трансфузиологии и скорой медицинской помощи ФГБОУ ВО «Дальневосточный государственный медицинский университет» Министерства здравоохранения РФ, член Президиума Ассоциации акушерских анестезиологов-реаниматологов, председатель Общественной организации врачей анестезиологов-реаниматологов Хабаровского края (г. Хабаровск). Конфликт интересов отсутствует.
• Долгополова Елена Леонидовна. Аспирант ФГБУ «Национальный медицинский исследовательский центр акушерства, гинекологии и перинатологии имени академика В.И. Кулакова» Минздрава России (г. Москва). Конфликт интересов отсутствует.
• Дробинская Алла Николаевна. м.н., доцент зеркальной кафедры анестезиологии и реаниматологии Зельмана В.Л. Института медицины и психологии ФГБОУ ВПО «Новосибирский национальный исследовательский государственный университет» (НГУ) Министерства здравоохранения РФ, главный внештатный анестезиолог-реаниматолог родовспоможения Министерства здравоохранения Новосибирской области, Заслуженный врач РФ, член Президиума Ассоциации акушерских анестезиологов-реаниматологов (г. Новосибирск). Конфликт интересов отсутствует.
• Куликов Александр Вениаминович. Д.м.н., профессор, профессор кафедры акушерства и гинекологии, трансфузиологии ФГБОУ ВО «Уральский государственный медицинский университет» Министерства здравоохранения РФ, вице-президент Ассоциации акушерских анестезиологов-реаниматологов, член правления ФАР, председатель комитета ФАР по вопросам анестезии и интенсивной терапии в акушерстве и гинекологии (г. Екатеринбург). Конфликт интересов отсутствует.
• Маршалов Дмитрий Васильевич. Д.м.н., доцент кафедры скорой неотложной анестезиолого-реанимационной помощи и симуляционных технологий в медицине ФГБОУ ВО «Саратовский государственный медицинский университет им. В.И. Разумовского» Министерства здравоохранения РФ, заведующий отделением анестезиологии и реанимации ГУЗ «Саратовская городская клиническая больнице №1 им. Я.Ю. Гордеева», вице-президент Ассоциации анестезиологов-реаниматологов Саратовской области, член комитета ФАР по анестезиологии и интенсивной терапии в акушерстве, член президиума Ассоциации акушерских анестезиологов-реаниматологов, (г. Саратов). Конфликт интересов отсутствует.
• Овезов Алексей Мурадович. Д.м.н., доцент, врач высшей аттестационной категории, главный внештатный специалист по анестезии и реанимации Министерства здравоохранения Московской области; главный научный сотрудник и руководитель отделения анестезиологии; заведующий (профессор) кафедрой анестезиологии и реаниматологии ФУВ ГБУЗ МО МОНИКИ им. М.Ф. Владимирского; член Профильной комиссии по анестезиологии и реаниматологии Министерства здравоохранения РФ; член Правления Федерации анестезиологов и реаниматологов (ФАР), член Комитетов ФАР по образованию, рекомендациям и клиническим исследованиям; руководитель экспертной группы НМО; член Президиума Ассоциации акушерских анестезиологов-реаниматологов, действительный член Европейского Общества анестезиологов (ESA) и Международного общества исследователей в анестезиологии (IARS); почетный член Ассоциации акушерских анестезиологов-реаниматологов и Ассоциации анестезиологов-реаниматологов Северо-Запада (г. Москва). Конфликт интересов отсутствует.
• Проценко Денис Николаевич. м.н., доцент, заведующий кафедрой анестезиологии и реаниматологии ФГБОУ ВО «Российский национальный исследовательский медицинский университет им. Н.И. Пирогова» Министерства здравоохранения РФ, главный врач ГБУЗ «ГКБ № 40» Департамента здравоохранения г. Москвы, главный внештатный анестезиолог-реаниматолог Департамента здравоохранения г. Москвы, член Президиума Ассоциации акушерских анестезиологов-реаниматологов (г. Москва). Конфликт интересов отсутствует.
• Пылаева Наталья Юрьевна. м.н., врач анестезиолог-реаниматолог, доцент кафедры общей хирургии, анестезиологии-реаниматологии и скорой медицинской помощи Факультета подготовки медицинских кадров высшей квалификации и ДПО Медицинской академии им. С.И. Георгиевского (структурное подразделение) ФГАОУ ВО «Крымского федерального университета имени В.И. Вернадского», член Ассоциации акушерских анестезиологов-реаниматологов (г. Симферополь). Конфликт интересов отсутствует.
• Распопин Юрий Святославович. Заведующий отделением анестезиологии-реанимации КГБУЗ «Красноярский краевой клинический центр охраны материнства и детства», ассистент кафедры анестезиологии и реаниматологии ИПО ФГБОУ ВО «Красноярский государственный медицинский университет имени профессора В.Ф. Войно-Ясенецкого» Министерства здравоохранения РФ, врач анестезиолог-реаниматолог высшей квалификационной категории, член Ассоциации акушерских анестезиологов-реаниматологов (г. Красноярск). Конфликт интересов отсутствует.
• Рогачевский Олег Владимирович. Д.м.н., заведующий отделением экстракорпоральных методов лечения и детоксикации ФГБУ «Национальный медицинский исследовательский центр акушерства, гинекологии и перинатологии имени академика В.И. Кулакова» Минздрава России (г. Москва). Конфликт интересов отсутствует.
• Роненсон Александр Михайлович. м.н., заведующий отделением анестезиологии и реанимации ГБУЗ Тверской области «Областной клинический перинатальный центр имени Е.М. Бакуниной», ученый секретарь Ассоциации акушерских анестезиологов-реаниматологов, ассистент кафедры анестезиологии, реаниматологии и интенсивной терапии ФГБОУ ВО Тверской ГМУ Министерства здравоохранения РФ (г. Тверь). Конфликт интересов отсутствует.
• Федорова Татьяна Анатольевна. Д.м.н., заведующая отделом трансфузиологии и гемокоррекции ФГБУ «Национальный медицинский исследовательский центр акушерства, гинекологии и перинатологии имени академика В.И. Кулакова» Минздрава России (г. Москва). Конфликт интересов отсутствует.
• Филиппов Олег Семенович. Д.м.н., профессор, заместитель директора Департамента медицинской помощи детям и службы родовспоможения Министерства здравоохранения РФ, заслуженный врач Российской Федерации, профессор кафедры акушерства и гинекологии ФППОВ ФГБОУ ВО «Московский государственный медико-стоматологический университет имени А.И. Евдокимова» Министерства здравоохранения РФ (г. Москва). Конфликт интересов отсутствует.
Приложение А2.
Методология разработки клинических рекомендаций.Целевая аудитория данных клинических рекомендаций:
1. Врачи анестезиологи-реаниматологи.
2. Врачи акушеры-гинекологи.
Таблица 1. Шкала оценки уровней достоверности доказательств (УДД)для методов диагностики (диагностических вмешательств).
| УДД | Расшифровка |
| 1 | Систематические обзоры исследований с контролем референсным методом или систематический обзор рандомизированных клинических исследований с применением мета-анализа |
| 2 | Отдельные исследования с контролем референсным методом или отдельные рандомизированные клинические исследования и систематические обзоры исследований любого дизайна, за исключением рандомизированных клинических исследований, с применением мета-анализа |
| 3 | Исследования без последовательного контроля референсным методом или исследования с референсным методом, не являющимся независимым от исследуемого метода или нерандомизированные сравнительные исследования, в том числе когортные исследования |
| 4 | Несравнительные исследования, описание клинического случая |
| 5 | Имеется лишь обоснование механизма действия или мнение экспертов |
Таблица 2. Шкала оценки уровней достоверности доказательств (УДД)для методов профилактики, лечения и реабилитации (профилактических, лечебных, реабилитационных вмешательств).
| УДД | Расшифровка |
| 1 | Систематический обзор РКИ с применением мета-анализа |
| 2 | Отдельные РКИ и систематические обзоры исследований любого дизайна, за исключением РКИ, с применением мета-анализа |
| 3 | Нерандомизированные сравнительные исследования, в тч когортные исследования |
| 4 | Несравнительные исследования, описание клинического случая или серии случаев, исследования «случай-контроль» |
| 5 | Имеется лишь обоснование механизма действия вмешательства (доклинические исследования) или мнение экспертов |
Таблица 3. Шкала оценки уровней убедительности рекомендаций(УУР) для методов профилактики, диагностики, лечения и реабилитации (профилактических, диагностических, лечебных, реабилитационных вмешательств).
| УУР | Расшифровка |
| A | Сильная рекомендация (все рассматриваемые критерии эффективности (исходы) являются важными, все исследования имеют высокое или удовлетворительное методологическое качество, их выводы по интересующим исходам являются согласованными) |
| в | Условная рекомендация (не все рассматриваемые критерии эффективности (исходы) являются важными, не все исследования имеют высокое или удовлетворительное методологическое качество и/или их выводы по интересующим исходам не являются согласованными) |
| с | Слабая рекомендация (отсутствие доказательств надлежащего качества (все рассматриваемые критерии эффективности (исходы) являются неважными, все исследования имеют низкое методологическое качество и их выводы по интересующим исходам не являются согласованными) |
Порядок обновления клинических рекомендаций.
Механизм обновления клинических рекомендаций предусматривает их систематическую актуализацию - не реже чем один раз в три года,а также при появлении новых данных с позиции доказательной медицины по вопросам диагностики, лечения, профилактики и реабилитации конкретных заболеваний, наличии обоснованных дополнений/замечаний к ранее утверждённым КР, но не чаще 1 раза в 6 месяцев.
Приложение А3.
Справочные материалы, включая соответствие показаний к применению и противопоказаний, способов применения и доз лекарственных препаратов, инструкции по применению лекарственного препарата.• Порядок оказания медицинской помощи взрослому населению по профилю «анестезиология и реаниматология», утвержденный приказом Министерства здравоохранения Российской Федерации от 15 ноября 2012 г. 919н.
• Приказ Министерства здравоохранения РФ от 28 октября 2020 г. N 1170н Об утверждении порядка оказания медицинской помощи населению по профилю трансфузиология .
• Приказ Министерства здравоохранения РФ от 20 октября 2020 г. N 1134н Об утверждении порядка медицинского обследования реципиента, проведения проб на индивидуальную совместимость, включая биологическую пробу, при трансфузии донорской крови и (или) ее компонентов .
• Приказ Министерства здравоохранения РФ от 7 ноября 2012 г. 598н «Об утверждении стандарта специализированной медицинской помощи при кровотечении в последовом и послеродовом периоде».
• Приказ Министерства здравоохранения Российской Федерации от 20,10,2020 № 1130н Об утверждении Порядка оказания медицинской помощи по профилю акушерство и гинекология .
• Приказ МЗ РФ № 203н от 10,05,2017 г. Об утверждении критериев оценки качества медицинской помощи».
• Интенсивная терапия эмболии амниотической жидкостью.
• Клинические рекомендации (протоколы лечения), 2018 г. Утверждены: решением Президиума общероссийской общественной организации анестезиологов-реаниматологов «Федерация анестезиологов-реаниматологов».
Приложение А3,1 Классификация эмболии амниотической жидкостью на основе ведущего клинического симтомокомплекса.
| Начальные симптомы | Время от начала симптома до остановки сердца | Гистология | Первоначальная терапия | |
| Тип сердечно-легочного коллапса (классический тип) | • Внезапная одышка • Тяжелая гипотензия (включая остановку сердца) • Обморок, потеря сознания | Очень короткий (0-60 мин в типичных случаях) | • Амниотические компоненты в легочных сосудах | Сердечно-легочная реанимация, включающая инотропы |
| ДВС-тип | • Массивное кровотечение без свертывания крови • Атония матки | Несколько часов | • Амниотические компоненты в матке и/или маточных сосудах •Тромб в маточных сосудах • Интестинальный отек миометрия | Объемная реанимация с добавлением тромбоцитов и факторов свертывания |
Приложение А3,2 Дифференциальный диагноз амниотической эмболии [5, 33].
| Патология Признаки | Эмболия амниотической жидкостью | Кровотечение | Сепсис | Анестезиологические осложнения | ТЭЛА | Анафилактический шок |
| Артериальная гипотония | +++ | +++ | +++ | +++ | ++ | +++ |
| Гипоксия | +++ | +/- | + | +++ | +++ | +++ |
| Коагулопатия | +++ | + | + | Нет | Нет | Нет |
| Внезапное начало | Да | Нет | Нет | Да | Да | Да |
| Предшествующая лихорадка | Нет | Нет | Да | Нет | Нет | Нет |
| Диагностированное предшествующее состояние | Нет | Кровоте чение | Хориоамн ионит | Введение анестетика | Нет | Введение медикамента |
Приложение А3,3.
Средства профилактики и коррекции коагуляционных нарушений при кровотечении ( см Клинические рекомендации «Послеродовое кровотечение», 2021 г.| Препарат | Доза |
| Эритроциты | 3-4 дозы |
| СЗП | 12-30 мл/кг массы тела |
| Фактор свертывания крови VIII** [113,114] | 1 доза на 10 кг массы тела |
| Тромбоцитарная масса | 1 доза на 10 кг массы тела |
| Тромбоконцентрат | 1-2 дозы |
| Транексамовая кислота** | 15 мг/кг внутривенно с последующей постоянной инфузией до остановки кровотечения |
| Эптаког альфа (активированный)**[115,116] | 90-110 мкг/кг, при необходимости повторяется через 3 часа |
| Факторы свертывания II, VII, IX и X в комбинации (Протромбиновый комплекс)**[116] | Вводят из расчета: одна международная единица (ME) активности фактора свертывания является эквивалентом количества в одном мл нормальной плазмы человека. Разовую дозу и частоту введения устанавливают индивидуально, с учетом исходных показателей системы свертывания, локализации и выраженности кровотечения, клинического состояния пациента. При отсутствии эффекта в течение 20 минут ввести повторно в той же дозе. Ориентировочная доза 20 МЕ/кг. |
Приложение В.
Информация для пациента.Неприменимо.
Приложение Г1-ГN.
Шкалы оценки, вопросники и другие оценочные инструменты состояния пациента, приведенные в клинических рекомендациях.Приложение Г1 Оценка глубины нарушения сознания у взрослого человека по Шкале комы Глазго [133].
| Признак | Взрослые и дети старше 4 лет | |
| Характер реакции | Баллы | |
| Открывание глаз | Произвольное | 4 |
| На речевую команду | 3 | |
| На болевое раздражение | 2 | |
| Отсутствует | 1 | |
| Наилучший речевой ответ | Ориентирован и контактен (осмысленный ответ) | 5 |
| Бессвязная речевая спутанность | 4 | |
| Отдельные слова в ответ на раздражение или спонтанно | 3 | |
| Нечленораздельные звуки в ответ на раздражение или спонтанно | 2 | |
| Отсутствует | 1 | |
| Наилучший двигательный ответ | Выполнение команды | 6 |
| Локализация боли | 5 | |
| Отдергивание конечности на боль | 4 | |
| Патологическое сгибание (декортикационная ригидность) | 3 | |
| Разгибание (декортикационная ригидность) | 2 | |
| Нет ответа | 1 | |
Интерпретация:
15 баллов - это ясное сознание; - 14 баллов по ШКГ соответствуют легкому оглушению по отечественной классификации нарушений сознания; - 12-13 баллов - глубокому оглушению; - 9-11 баллов - сопору; 11 - 6-8 баллов - умеренной коме; - 4-5 баллов - глубокой коме; - 3 балла - атонической коме. Приложение Г2. Шкала диагностики ДВС-синдрома.Модифицированная для акушерства шкала явного (с кровотечением) ДВС-синдрома [134] [1].
Приложение Г2 Шкала диагностики ДВС-синдрома.
Модифицированная для акушерства шкала явного (с кровотечением) ДВС-синдрома [134][2].[1] International Society on Thrombosis and Hemostasis по сlark S.L. et al.
[2] International Society on Thrombosis and Hemostasis по сlark S.L. et al.
|
|
Год актуализации информации
2022.