МКБ-10 коды
|
|
Вступление
Кодирование по Международной статистической классификации болезней и проблем, связанных со здоровьем: в17.1.
Год утверждения (частота пересмотра): 2021.
Возрастная категория: Взрослые.
Пересмотр не позднее: 2023.
ID: 771.
Разработчик клинической рекомендации.
• Некоммерческое партнерство «Национальное научное общество инфекционистов».
Одобрено Научно-практическим Советом Минздрава РФ.
Год утверждения (частота пересмотра): 2021.
Возрастная категория: Взрослые.
Пересмотр не позднее: 2023.
ID: 771.
Разработчик клинической рекомендации.
• Некоммерческое партнерство «Национальное научное общество инфекционистов».
Одобрено Научно-практическим Советом Минздрава РФ.
|
|
Список сокращений
АлАТ - аланинаминотрансфераза.
АсАТ - аспартатаминотрансфераза.
ВГС - вирус гепатита С.
ВГА - вирус гепатита А.
ВГВ - вирус гепатита В.
ВОЗ (WHO) - всемирная организация здравоохранения.
ГГТП - гаммаглютамилтранспептидаза.
КТ - компьютерная томография.
МЗ РФ - Министерство здравоохранения Российской Федерации.
МКБ-10 - международная классификация болезней, травм, и состояний, влияющих на здоровье 10-го пересмотра.
ОГС - острый гепатит С.
ПППД - противовирусные препараты прямого действия.
ПТИ - протромбиновый индекс.
РНК - рибонуклеиновая кислота.
РФ - Российская Федерация.
СОЭ - скорость оседания эритроцитов.
УЗИ - ультразвуковое исследование.
ФГДС - фиброгастродуоденоскопия.
ЩФ - щелочная фосфатаза.
ХГС - хронический гепатит С.
HBcAb - антитела к ядерному антигену вируса гепатита В.
HBsAg - поверхностный антиген вируса гепатита В.
AntiHCV - антитела к вирусу гепатита С.
IgG - иммуноглобулин G.
IgМ - иммуноглобулин М.
АсАТ - аспартатаминотрансфераза.
ВГС - вирус гепатита С.
ВГА - вирус гепатита А.
ВГВ - вирус гепатита В.
ВОЗ (WHO) - всемирная организация здравоохранения.
ГГТП - гаммаглютамилтранспептидаза.
КТ - компьютерная томография.
МЗ РФ - Министерство здравоохранения Российской Федерации.
МКБ-10 - международная классификация болезней, травм, и состояний, влияющих на здоровье 10-го пересмотра.
ОГС - острый гепатит С.
ПППД - противовирусные препараты прямого действия.
ПТИ - протромбиновый индекс.
РНК - рибонуклеиновая кислота.
РФ - Российская Федерация.
СОЭ - скорость оседания эритроцитов.
УЗИ - ультразвуковое исследование.
ФГДС - фиброгастродуоденоскопия.
ЩФ - щелочная фосфатаза.
ХГС - хронический гепатит С.
HBcAb - антитела к ядерному антигену вируса гепатита В.
HBsAg - поверхностный антиген вируса гепатита В.
AntiHCV - антитела к вирусу гепатита С.
IgG - иммуноглобулин G.
IgМ - иммуноглобулин М.
Термины и определения
Доказательная медицина. Подход к медицинской практике, при котором решения о применении профилактических, диагностических и лечебных мероприятий принимаются исходя из имеющихся доказательств их эффективности и безопасности, а такие доказательства подвергаются поиску, сравнению, обобщению и широкому распространению для использования в интересах пациентов.
Заболевание. Возникающее в связи с воздействием патогенных факторов нарушение деятельности организма, работоспособности, способности адаптироваться к изменяющимся условиям внешней и внутренней среды при одновременном изменении защитно-компенсаторных и защитно-приспособительных реакций и механизмов организма.
Качество медицинской помощи. Совокупность характеристик, отражающих своевременность оказания медицинской помощи, правильность выбора методов профилактики, диагностики, лечения и реабилитации при оказании медицинской помощи, степень достижения запланированного результата.
Клинические рекомендации. Документ, основанный на доказанном клиническом опыте, описывающий действия врача по диагностике, лечению, реабилитации и профилактике заболеваний, помогающий ему принимать правильные клинические решения.
Уровень достоверности доказательств. Отражает степень уверенности в том, что найденный эффект от применения медицинского вмешательства является истинным.
Уровень убедительности рекомендаций. Отражает не только степень уверенности в достоверности эффекта вмешательства, но и степень уверенности в том, что следование рекомендациям принесет больше пользы, чем вреда в конкретной ситуации.
Инструментальная диагностика. Диагностика с использованием для обследования больного различных приборов, аппаратов и инструментов.
Лабораторная диагностика. Совокупность методов, направленных на анализ исследуемого материала с помощью различного специализированного оборудования.
Медицинское вмешательство. Выполняемые медицинским работником и иным работником, имеющим право на осуществление медицинской деятельности, по отношению к пациенту, затрагивающие физическое или психическое состояние человека и имеющие профилактическую, диагностическую, лечебную, реабилитационную или исследовательскую направленность виды медицинских обследований и (или) медицинских манипуляций, а также искусственное прерывание беременности.
Заболевание. Возникающее в связи с воздействием патогенных факторов нарушение деятельности организма, работоспособности, способности адаптироваться к изменяющимся условиям внешней и внутренней среды при одновременном изменении защитно-компенсаторных и защитно-приспособительных реакций и механизмов организма.
Качество медицинской помощи. Совокупность характеристик, отражающих своевременность оказания медицинской помощи, правильность выбора методов профилактики, диагностики, лечения и реабилитации при оказании медицинской помощи, степень достижения запланированного результата.
Клинические рекомендации. Документ, основанный на доказанном клиническом опыте, описывающий действия врача по диагностике, лечению, реабилитации и профилактике заболеваний, помогающий ему принимать правильные клинические решения.
Уровень достоверности доказательств. Отражает степень уверенности в том, что найденный эффект от применения медицинского вмешательства является истинным.
Уровень убедительности рекомендаций. Отражает не только степень уверенности в достоверности эффекта вмешательства, но и степень уверенности в том, что следование рекомендациям принесет больше пользы, чем вреда в конкретной ситуации.
Инструментальная диагностика. Диагностика с использованием для обследования больного различных приборов, аппаратов и инструментов.
Лабораторная диагностика. Совокупность методов, направленных на анализ исследуемого материала с помощью различного специализированного оборудования.
Медицинское вмешательство. Выполняемые медицинским работником и иным работником, имеющим право на осуществление медицинской деятельности, по отношению к пациенту, затрагивающие физическое или психическое состояние человека и имеющие профилактическую, диагностическую, лечебную, реабилитационную или исследовательскую направленность виды медицинских обследований и (или) медицинских манипуляций, а также искусственное прерывание беременности.
Описание
Острый гепатит С (ОГС) - антропонозная инфекционная болезнь с гемоконтактным механизмом передачи возбудителя, характеризующаяся легким или субклиническим течением, с высокой частотой формирования хронических форм болезни (50-80%) и возможностью последующего развития у части больных цирроза печени (ЦП) и гепатоцеллюлярной карциномы (ГЦК) [2, 3, 4, 6, 11, 16, 17, 18, 21, 23].
Причины
Вирус гепатита С (ВГС) был открыт в 1989 г. Houghton с соавторами.
Возбудитель - вирус гепатита С (ВГС) - относится к семейству Flaviviridae, роду Hepacivirus, имеет сферическую форму, средний диаметр составляет 50 нм, содержит однонитевую линейную молекулу РНК протяженностью 9600 нуклеотидов. Нуклеокапсид окружен липидной оболочкой и включенными в нее белковыми структурами, кодированными РНК ВГС [1][2, 3, 4, 6, 11, 16, 17, 18, 21, 23].
В геноме ВГС выделяют две области, одна из которых (локусы core, El и E2/NS1) кодирует структурные белки, входящие в состав вириона (нуклеокапсид, белки оболочки), другая (локусы NS2, NS3, NS4A, NS4B, NS5A и NS5B) - неструктурные (функциональные) белки, не входящие в состав вириона, но обладающие ферментативной активностью и жизненно необходимые для репликации вируса (протеазу, хеликазу, РНК-зависимую РНК-полимеразу). Структурные белки входят в состав наружной оболочки вируса и несут на своей поверхности антигенные детерминанты вируса. Белки оболочки вируса участвуют в проникновении вируса в гепатоцит, а также в развитии специфических иммунных реакций и ускользании от иммунного ответа организма на инфицирование ВГС [2, 3, 4, 6, 11, 16, 17, 18, 21, 23].
Высокой нестабильностью характеризуются регионы Е1 и E2/NS1. В этих локусах наиболее часто происходят мутации, и они получили название гипервариабельного региона 1 и 2 (HVR1, HVR2). Антитела, вырабатываемые к белкам оболочки, преимущественно к HVR, обладают вируснейтрализующими свойствами, однако высокая гетерогенность этого локуса приводит к неэффективности гуморального звена иммунного ответа [2, 3, 4, 6, 11, 16, 17, 18, 21, 23].
Напротив, наиболее консервативными являются области, с которых считываются сердцевинный протеин и 5»-некодирующий регион E»-UTR). По генетическим различиям 5-UTR и core-региона определяют генотип ВГС. Согласно наиболее распространенной классификации, выделяют восемь генотипов ВГС [2, 3, 4, 6, 11, 16, 17, 18, 21, 23].
Особенность строения генома ВГС - его высокая антигенная изменчивость. Механизмы быстрой эволюции нуклеотидных последовательностей до конца не изучены. Мутации в геноме вируса в виде замены отдельных нуклеотидов со временем приводят к образованию родственной, но гетерогенной популяции изолятов, называемых квазивидами [2, 3, 4, 6, 11, 16, 17, 18, 21, 23].
В проникновении ВГС в клетки хозяина существенную роль играют белки Е1 и Е2. В организме человека существуют рецепторы (SR-B1, DC-SING и L-SING, сD81, липопротеины низкой плотности ), участвующие в процессе внедрения вируса в клетку. После прикрепления вируса к клетке его оболочка сливается с клеточной мембраной и вирус проникает в гепатоцит путем эндоцитоза. В цитоплазме гепатоцита происходит «раздевание» вирионов и высвобождение вирионной плюс-РНК ВГС в цитозоль. РНК ВГС не может реплицироваться в ядре, но имеет участок, с помощью которого она связывается в цитоплазме с рибосомой, и плюс-РНК ВГС выступает как матричная РНК, с которой транслируются белки вируса. В результате трансляции на рибосомах синтезируется полипротеин, из которого после нескольких расщеплений под действием протеаз клетки и вируса образуются 10 белков ВГС, которые модифицируются в зрелые белки, формируют репликативный комплекс на мембранах эндоплазматической сети, а также собираются в новые вирусные частицы и секретируются из клеток через аппарат Гольджи путем экзоцитоза. Получены данные, свидетельствующие о возможности внепеченочной репликации ВГС, например, в лимфоцитах периферической крови. Поражение клеток печени обусловлено не только прямым цитопатическим действием компонентов вируса или вирусспецифических продуктов на клеточные мембраны и структуры гепатоцита, но и иммунологически опосредованным (в том числе аутоиммунным) повреждением, направленным на внутриклеточные антигены ВГС [5].
ВГС, по сравнению с вирусами гепатита А (ВГА) и гепатита В (ВГВ), малоустойчив во внешней среде и к действию физических и химических факторов. Он чувствителен к хлороформу, формалину, действию УФО, при температуре 60оС инактивируется через 30 минут, а при кипячении (100оС) - в течение 2 мин. [2][2, 3, 4].
[1] СанПиН 3,3686-21 Санитарно-эпидемиологические требования по профилактике инфекционных болезней VII. Профилактика вирусных гепатитов В и С (Зарегистрировано в Минюсте России 15,02,2021 N 62500).
[2] СанПиН 3,3686-21 Санитарно-эпидемиологические требования по профилактике инфекционных болезней VII. Профилактика вирусных гепатитов В и С (Зарегистрировано в Минюсте России 15,02,2021 N 62500).
Возбудитель - вирус гепатита С (ВГС) - относится к семейству Flaviviridae, роду Hepacivirus, имеет сферическую форму, средний диаметр составляет 50 нм, содержит однонитевую линейную молекулу РНК протяженностью 9600 нуклеотидов. Нуклеокапсид окружен липидной оболочкой и включенными в нее белковыми структурами, кодированными РНК ВГС [1][2, 3, 4, 6, 11, 16, 17, 18, 21, 23].
В геноме ВГС выделяют две области, одна из которых (локусы core, El и E2/NS1) кодирует структурные белки, входящие в состав вириона (нуклеокапсид, белки оболочки), другая (локусы NS2, NS3, NS4A, NS4B, NS5A и NS5B) - неструктурные (функциональные) белки, не входящие в состав вириона, но обладающие ферментативной активностью и жизненно необходимые для репликации вируса (протеазу, хеликазу, РНК-зависимую РНК-полимеразу). Структурные белки входят в состав наружной оболочки вируса и несут на своей поверхности антигенные детерминанты вируса. Белки оболочки вируса участвуют в проникновении вируса в гепатоцит, а также в развитии специфических иммунных реакций и ускользании от иммунного ответа организма на инфицирование ВГС [2, 3, 4, 6, 11, 16, 17, 18, 21, 23].
Высокой нестабильностью характеризуются регионы Е1 и E2/NS1. В этих локусах наиболее часто происходят мутации, и они получили название гипервариабельного региона 1 и 2 (HVR1, HVR2). Антитела, вырабатываемые к белкам оболочки, преимущественно к HVR, обладают вируснейтрализующими свойствами, однако высокая гетерогенность этого локуса приводит к неэффективности гуморального звена иммунного ответа [2, 3, 4, 6, 11, 16, 17, 18, 21, 23].
Напротив, наиболее консервативными являются области, с которых считываются сердцевинный протеин и 5»-некодирующий регион E»-UTR). По генетическим различиям 5-UTR и core-региона определяют генотип ВГС. Согласно наиболее распространенной классификации, выделяют восемь генотипов ВГС [2, 3, 4, 6, 11, 16, 17, 18, 21, 23].
Особенность строения генома ВГС - его высокая антигенная изменчивость. Механизмы быстрой эволюции нуклеотидных последовательностей до конца не изучены. Мутации в геноме вируса в виде замены отдельных нуклеотидов со временем приводят к образованию родственной, но гетерогенной популяции изолятов, называемых квазивидами [2, 3, 4, 6, 11, 16, 17, 18, 21, 23].
В проникновении ВГС в клетки хозяина существенную роль играют белки Е1 и Е2. В организме человека существуют рецепторы (SR-B1, DC-SING и L-SING, сD81, липопротеины низкой плотности ), участвующие в процессе внедрения вируса в клетку. После прикрепления вируса к клетке его оболочка сливается с клеточной мембраной и вирус проникает в гепатоцит путем эндоцитоза. В цитоплазме гепатоцита происходит «раздевание» вирионов и высвобождение вирионной плюс-РНК ВГС в цитозоль. РНК ВГС не может реплицироваться в ядре, но имеет участок, с помощью которого она связывается в цитоплазме с рибосомой, и плюс-РНК ВГС выступает как матричная РНК, с которой транслируются белки вируса. В результате трансляции на рибосомах синтезируется полипротеин, из которого после нескольких расщеплений под действием протеаз клетки и вируса образуются 10 белков ВГС, которые модифицируются в зрелые белки, формируют репликативный комплекс на мембранах эндоплазматической сети, а также собираются в новые вирусные частицы и секретируются из клеток через аппарат Гольджи путем экзоцитоза. Получены данные, свидетельствующие о возможности внепеченочной репликации ВГС, например, в лимфоцитах периферической крови. Поражение клеток печени обусловлено не только прямым цитопатическим действием компонентов вируса или вирусспецифических продуктов на клеточные мембраны и структуры гепатоцита, но и иммунологически опосредованным (в том числе аутоиммунным) повреждением, направленным на внутриклеточные антигены ВГС [5].
ВГС, по сравнению с вирусами гепатита А (ВГА) и гепатита В (ВГВ), малоустойчив во внешней среде и к действию физических и химических факторов. Он чувствителен к хлороформу, формалину, действию УФО, при температуре 60оС инактивируется через 30 минут, а при кипячении (100оС) - в течение 2 мин. [2][2, 3, 4].
[1] СанПиН 3,3686-21 Санитарно-эпидемиологические требования по профилактике инфекционных болезней VII. Профилактика вирусных гепатитов В и С (Зарегистрировано в Минюсте России 15,02,2021 N 62500).
[2] СанПиН 3,3686-21 Санитарно-эпидемиологические требования по профилактике инфекционных болезней VII. Профилактика вирусных гепатитов В и С (Зарегистрировано в Минюсте России 15,02,2021 N 62500).
|
|
Эпидемиология
Источником инфекции являются лица, инфицированные ВГС, в том числе находящиеся в инкубационном периоде. Основное эпидемиологическое значение имеют невыявленные лица с бессимптомным течением острого или хронического гепатита [1, 3, 4, 5, 7, 8, 16, 18, 23].
Механизм передачи возбудителя - гемоконтактный, который реализуется естественными и искуственными путями. Основным фактором передачи возбудителя является кровь или ее компоненты, в меньшей степени - другие биологические жидкости человека (сперма, вагинальный секрет, слезная жидкость, слюна ) [1, 3, 4, 5, 7, 8, 16, 18, 23].
Ведущее эпидемиологическое значение при ОГС имеют искусственные пути передачи возбудителя, которые реализуются при проведении немедицинских и медицинских манипуляций, сопровождающихся повреждением кожи или слизистых оболочек, а также манипуляций, связанных с риском их повреждения [1, 3, 4, 5, 7, 8, 16, 18, 23].
Инфицирование ВГС при немедицинских манипуляциях, сопровождающихся повреждением кожи или слизистых оболочек, происходит при инъекционном введении наркотических средств (наибольший риск), нанесении татуировок, пирсинге, ритуальных обрядах, проведении косметических, маникюрных, педикюрных и других процедур с использованием контаминированных ВГС инструментов [1, 3, 4, 5, 7, 8, 16, 18, 23].
При медицинских манипуляциях инфицирование ВГС возможно при переливании крови или ее компонентов, пересадке органов или тканей и процедуре гемодиализа (высокий риск), через медицинский инструментарий для парентеральных вмешательств, лабораторный инструментарий и другие изделия медицинского назначения, контаминированные ВГС. Инфицирование ВГС возможно в ходе эндоскопических исследований и других диагностических и лечебных процедур, которые могут привести к повреждению кожи или слизистых оболочек [1, 3, 4, 5, 7, 8, 16, 18, 23].
Инфицирование ВГС может осуществляться при контакте слизистой оболочки или раневой поверхности с кровью (ее компонентами) и другими биологическими жидкостями, содержащими ВГС, половым путем. Половой путь передачи реализуется при гетеро- и гомосексуальных половых контактах. Риск заражения ВГС среди постоянных гетеросексуальных партнеров, один из которых болен ХГС, низкий (при отсутствии других факторов риска). В случае передачи ВГС половым путем существует социальная закономерность. Гомосексуалисты-мужчины заражаются приблизительно в 95-99% случаев, гетеросексуальные пары - менее, чем в 10% [1][1, 3, 4, 5, 7, 8, 16, 18, 23].
Возможна передача вируса от инфицированной матери новорожденному ребенку. Вероятность передачи инфекции от женщины, инфицированной ВГС к новорожденному низкая, и зависит от уровня вирусной нагрузки - вероятность инфицирования значительно возрастает при высоких концентрациях ВГС в сыворотке крови матери. Передача ВГС от инфицированной матери ребенку возможна во время беременности и родов (риск 1-5%). Случаев передачи ВГС от матери ребенку при грудном вскармливании не описан[1, 3, 4, 5, 7, 8, 16, 18, 23].
В Российской Федерации распространены по убывающей частоте генотипы 1, 3, 2. Среди подтипов чаще встречается 1b (52,8%), чем 1а (2,1%), что аналогично европейской популяции, а также 3а (36,3%), генотип 2 обнаруживают в 8,1% случаев. Гепатит С, вызванный вирусом генотипа 2, длительное время ассоциировался с высокой частотой вирусологического ответа на стандартную терапию интерферонами (Пэгинтерферон бета-1a**, Пэгинтерферон альфа-2b**, Пэгинтерферон альфа-2a (40 кДа)**, Цепэгинтерферон альфа-2b)** (ПегИФН**) и рибавирином** (РБВ**). Однако, по мере накопления клинического опыта стало ясно, что существует значительная категория пациентов, заболевание которых вызвано вирусом генотипа 2, у которых стандартный курс противовирусной терапии (интерферонами и рибавирин** в течение 24 недель) оказывался не эффективным. Секвенирование генома ВГС показало, что на территории нашей страны циркулирует рекомбинантный вариант (RF2k/1b), геном которого содержит часть генов, присущих генотипу 2 вируса и часть генов, которые входят в состав субтипа 1b вируса. В настоящий момент доля рекомбинантного варианта (2к1в) среди всех случаев гепатита С, которые относят к инфицированию 2 генотипом ВГС, на территории РФ составляет от 40% до 67%. Генотипы 4-6 практически не встречаются в популяции на территории Российской Федерации. Выявлена значительная частота ко-инфекции ВГС и вирусом гепатита В (ВГВ). Маркеры вируса гепатита В (ВГВ) обнаруживаются у пациентов с ХГС в 22% случаев, что определяет важность вакцинации больных ХГС без ко-инфекции ВГВ против вирусного гепатита В [1, 3, 4, 5, 7, 8, 16, 18, 23].
По данным ВОЗ, около 70 млн. человек в мире инфицировано ВГС, в странах Западной Европы, США на долю гепатита С приходится 75-95% посттрансфузионных гепатитов. Среди больных, получавших в комплексном лечении инфузии крови, наиболее высокая инфицированность HCV регистрируется у больных гемофилией - в 45-80 %. С 2001 г. в Российской Федерации отмечается ежегодное снижение заболеваемости острым гепатитом С (ОГС), с 2014 по 2018 г. снижение в 1,4 раза, с 1,54 до 1,10 на 100 тыс. населения в 2018 году (1,22 - в 2017 г., 1,23 - в 2016 г. Среди детей до 17 лет заболеваемость ОГС снизилась в 3,1 раза (с 0,68 до 0,22 на 100 тыс. детей соответственно). Однако, в этиологической структуре впервые зарегистрированных случаев хронических вирусных гепатитов преобладает хронический гепатит С (ХГС). С начала регистрации (1999 г.) до 2018 г. его доля возросла с 54,8 % до 77,6 % (в 2017 г. 78,0 %,). За последнее десятилетие, с 2009 г. заболеваемость ХГС снизилась на 20,0 % и составила в 2018 г. 32,72 на 100 тыс. населения (в 2017 г. 34,63, в 2016 г. 36,14). Обращает на себя внимание, что среди регистрируемых больных с ХГС в Российской Федерации половину составляли лица младше 40 лет [8].
В настоящее время абсолютно очевидны серьезные проблемы, связанные с данной инфекцией: высокая частота формирования хронических форм, длительное бессимптомное течение, манифестация заболевания на поздних стадиях (цирроз печени, ЦП), четкая ассоциация с развитием гепатоцеллюлярной карциномы (ГЦК) [1, 3, 4, 5, 7, 8, 11, 16, 18, 23].
Ассамблея ВОЗ в 2016 г определила глобальную стратегию по борьбе с вирусными гепатитами, предполагающую элиминацию этих инфекций к 2030 г. Важнейшими целями этой программы, принятой 194 странами мира, являются сокращение числа новых случаев заражения вирусными гепатитами на 90% и числа случаев смерти от него на 65% по сравнению с уровнем 2016 г. На сессии Всемирной ассамблеи ВОЗ в 2016 г. была включена целевая задача по обеспечению лечения 80% больных к 2030 году [10, 14, 15].
[1] СанПиН 3,3686-21 Санитарно-эпидемиологические требования по профилактике инфекционных болезней VII. Профилактика вирусных гепатитов В и С (Зарегистрировано в Минюсте России 15,02,2021 N 62500).
Механизм передачи возбудителя - гемоконтактный, который реализуется естественными и искуственными путями. Основным фактором передачи возбудителя является кровь или ее компоненты, в меньшей степени - другие биологические жидкости человека (сперма, вагинальный секрет, слезная жидкость, слюна ) [1, 3, 4, 5, 7, 8, 16, 18, 23].
Ведущее эпидемиологическое значение при ОГС имеют искусственные пути передачи возбудителя, которые реализуются при проведении немедицинских и медицинских манипуляций, сопровождающихся повреждением кожи или слизистых оболочек, а также манипуляций, связанных с риском их повреждения [1, 3, 4, 5, 7, 8, 16, 18, 23].
Инфицирование ВГС при немедицинских манипуляциях, сопровождающихся повреждением кожи или слизистых оболочек, происходит при инъекционном введении наркотических средств (наибольший риск), нанесении татуировок, пирсинге, ритуальных обрядах, проведении косметических, маникюрных, педикюрных и других процедур с использованием контаминированных ВГС инструментов [1, 3, 4, 5, 7, 8, 16, 18, 23].
При медицинских манипуляциях инфицирование ВГС возможно при переливании крови или ее компонентов, пересадке органов или тканей и процедуре гемодиализа (высокий риск), через медицинский инструментарий для парентеральных вмешательств, лабораторный инструментарий и другие изделия медицинского назначения, контаминированные ВГС. Инфицирование ВГС возможно в ходе эндоскопических исследований и других диагностических и лечебных процедур, которые могут привести к повреждению кожи или слизистых оболочек [1, 3, 4, 5, 7, 8, 16, 18, 23].
Инфицирование ВГС может осуществляться при контакте слизистой оболочки или раневой поверхности с кровью (ее компонентами) и другими биологическими жидкостями, содержащими ВГС, половым путем. Половой путь передачи реализуется при гетеро- и гомосексуальных половых контактах. Риск заражения ВГС среди постоянных гетеросексуальных партнеров, один из которых болен ХГС, низкий (при отсутствии других факторов риска). В случае передачи ВГС половым путем существует социальная закономерность. Гомосексуалисты-мужчины заражаются приблизительно в 95-99% случаев, гетеросексуальные пары - менее, чем в 10% [1][1, 3, 4, 5, 7, 8, 16, 18, 23].
Возможна передача вируса от инфицированной матери новорожденному ребенку. Вероятность передачи инфекции от женщины, инфицированной ВГС к новорожденному низкая, и зависит от уровня вирусной нагрузки - вероятность инфицирования значительно возрастает при высоких концентрациях ВГС в сыворотке крови матери. Передача ВГС от инфицированной матери ребенку возможна во время беременности и родов (риск 1-5%). Случаев передачи ВГС от матери ребенку при грудном вскармливании не описан[1, 3, 4, 5, 7, 8, 16, 18, 23].
В Российской Федерации распространены по убывающей частоте генотипы 1, 3, 2. Среди подтипов чаще встречается 1b (52,8%), чем 1а (2,1%), что аналогично европейской популяции, а также 3а (36,3%), генотип 2 обнаруживают в 8,1% случаев. Гепатит С, вызванный вирусом генотипа 2, длительное время ассоциировался с высокой частотой вирусологического ответа на стандартную терапию интерферонами (Пэгинтерферон бета-1a**, Пэгинтерферон альфа-2b**, Пэгинтерферон альфа-2a (40 кДа)**, Цепэгинтерферон альфа-2b)** (ПегИФН**) и рибавирином** (РБВ**). Однако, по мере накопления клинического опыта стало ясно, что существует значительная категория пациентов, заболевание которых вызвано вирусом генотипа 2, у которых стандартный курс противовирусной терапии (интерферонами и рибавирин** в течение 24 недель) оказывался не эффективным. Секвенирование генома ВГС показало, что на территории нашей страны циркулирует рекомбинантный вариант (RF2k/1b), геном которого содержит часть генов, присущих генотипу 2 вируса и часть генов, которые входят в состав субтипа 1b вируса. В настоящий момент доля рекомбинантного варианта (2к1в) среди всех случаев гепатита С, которые относят к инфицированию 2 генотипом ВГС, на территории РФ составляет от 40% до 67%. Генотипы 4-6 практически не встречаются в популяции на территории Российской Федерации. Выявлена значительная частота ко-инфекции ВГС и вирусом гепатита В (ВГВ). Маркеры вируса гепатита В (ВГВ) обнаруживаются у пациентов с ХГС в 22% случаев, что определяет важность вакцинации больных ХГС без ко-инфекции ВГВ против вирусного гепатита В [1, 3, 4, 5, 7, 8, 16, 18, 23].
По данным ВОЗ, около 70 млн. человек в мире инфицировано ВГС, в странах Западной Европы, США на долю гепатита С приходится 75-95% посттрансфузионных гепатитов. Среди больных, получавших в комплексном лечении инфузии крови, наиболее высокая инфицированность HCV регистрируется у больных гемофилией - в 45-80 %. С 2001 г. в Российской Федерации отмечается ежегодное снижение заболеваемости острым гепатитом С (ОГС), с 2014 по 2018 г. снижение в 1,4 раза, с 1,54 до 1,10 на 100 тыс. населения в 2018 году (1,22 - в 2017 г., 1,23 - в 2016 г. Среди детей до 17 лет заболеваемость ОГС снизилась в 3,1 раза (с 0,68 до 0,22 на 100 тыс. детей соответственно). Однако, в этиологической структуре впервые зарегистрированных случаев хронических вирусных гепатитов преобладает хронический гепатит С (ХГС). С начала регистрации (1999 г.) до 2018 г. его доля возросла с 54,8 % до 77,6 % (в 2017 г. 78,0 %,). За последнее десятилетие, с 2009 г. заболеваемость ХГС снизилась на 20,0 % и составила в 2018 г. 32,72 на 100 тыс. населения (в 2017 г. 34,63, в 2016 г. 36,14). Обращает на себя внимание, что среди регистрируемых больных с ХГС в Российской Федерации половину составляли лица младше 40 лет [8].
В настоящее время абсолютно очевидны серьезные проблемы, связанные с данной инфекцией: высокая частота формирования хронических форм, длительное бессимптомное течение, манифестация заболевания на поздних стадиях (цирроз печени, ЦП), четкая ассоциация с развитием гепатоцеллюлярной карциномы (ГЦК) [1, 3, 4, 5, 7, 8, 11, 16, 18, 23].
Ассамблея ВОЗ в 2016 г определила глобальную стратегию по борьбе с вирусными гепатитами, предполагающую элиминацию этих инфекций к 2030 г. Важнейшими целями этой программы, принятой 194 странами мира, являются сокращение числа новых случаев заражения вирусными гепатитами на 90% и числа случаев смерти от него на 65% по сравнению с уровнем 2016 г. На сессии Всемирной ассамблеи ВОЗ в 2016 г. была включена целевая задача по обеспечению лечения 80% больных к 2030 году [10, 14, 15].
[1] СанПиН 3,3686-21 Санитарно-эпидемиологические требования по профилактике инфекционных болезней VII. Профилактика вирусных гепатитов В и С (Зарегистрировано в Минюсте России 15,02,2021 N 62500).
1,4 Особенности кодирования заболевания или состояния (группы заболеваний или состояний) по Международной статистической классификации болезней и проблем, связанных со здоровьем.
В17,1. Острый гепатит С.Классификация
1,5 Классификация заболевания или состояния (группы заболеваний или состояний).
Клиническая классификация острого вирусного гепатита С. [2, 3, 4, 6, 11, 16, 17, 18, 21, 23].А. По выраженности клинических проявлений:
• Клинические варианты:
- желтушный;
- безжелтушный;
- стертый.
• Субклинический (инаппарантный) вариант.
Б. Формы по степени тяжести:
• легкая;
• среднетяжелая;
• тяжелая.
В. По длительности и цикличности течения:
• острое - до 3 мес.
• затяжное - 3-6 мес.
• с рецидивами, обострениями.
При сохранении клинико-лабораторной картины активной инфекции вирусом гепатита С более 6 месяцев, заболевание классифицируется как хронический гепатит С.
|
|
Клиническая картина
Инкубационный период при ОГС колеблется от 2 до 26 недель[1] (в среднем 6-8 недель). Клинические симптомы ОГС не имеют принципиальных отличий от таковых при других парентеральных гепатитах. ОГС в 50-80% случаев протекающего в безжелтушной форме, в результате чего острую фазу заболевания диагностируют редко [2, 3, 4, 6, 11, 16, 17, 18, 21, 23]. Безжелтушный вариант заболевания характеризуется теми же клиническими и лабораторными признаками, что и желтушный (за исключением гипербилирубинемии).
Желтушный вариант ВГС протекает циклически, вслед за инкубационным периодом следует преджелтушный, течение заболевания сопровождается развитием желтушности кожи и слизистых оболочек. Длительность преджелтушного периода составляет от нескольких дней до 2 недель; он может отсутствовать у 20% больных. В преджелтушном периоде чаще всего преобладает астеновегетативный синдром, выражающийся слабостью, быстрой утомляемостью. Часто возникают диспепсические расстройства: снижение аппетита, дискомфорт в правом подреберье, тошнота и рвота. Существенно реже бывает артралгический синдром, возможен кожный зуд. Желтушный период протекает значительно легче, чем при других парентеральных гепатитах [2, 3, 4, 6, 11, 16, 17, 18, 21, 23, 24].
Ведущие симптомы острого периода - слабость, снижение аппетита и чувство дискомфорта в животе. Тошноту и зуд встречают у трети больных, головокружение и головную боль - у каждого пятого, рвоту - у каждого десятого больного. Практически у всех больных увеличена печень, у 20% - селезенка [2, 3, 4, 6, 11, 16, 17, 18, 21, 23, 24].
Для ОГС характерны такие же изменения биохимических показателей, как при других парентеральных гепатитах: повышение уровня билирубина (при безжелтушной форме количество билирубина соответствует нормальным показателям), значительное повышение активности АлАТ (более чем в 10 раз). Нередко отмечают волнообразный характер гиперферментемии, что не сопровождается ухудшением самочувствия. В большинстве случаев уровень билирубина нормализуется к 30-му дню после появления желтухи. Другие биохимические показатели (уровень общего белка и белковых фракций, протромбина, холестерина, щелочной фосфатазы ) - обычно в пределах нормальных значений. Иногда регистрируют увеличение содержания гамма-глутамилтрансферазы. В гемограмме - тенденция к лейкопении, в моче обнаруживают желчные пигменты [2, 3, 4, 6, 11, 16, 17, 18, 21, 23, 24, 31-35].
Стертый вариант проявляется минимальными и быстро проходящими клиническими симптомами (в том числе желтухой) в сочетании с гиперферментемией.
При субклиническом (инаппарантном) варианте, в отличие от безжелтушного и стертого, самочувствие заболевших вообще не нарушается, печень не увеличивается, желтуха не появляется, но показатели активности АлАТ и АсАТ повышены, в сыворотке крови определяются специфические маркеры ВГС.
ОГС протекает преимущественно в среднетяжелой форме, у 30% больных - в легкой. Возможно тяжелое течение болезни (редко), а фульминантный ОГС, приводящий к летальному исходу, регистрируют очень редко, преимущественно среди лиц с хроническим гепатитом В [2, 3, 4, 6, 11, 16, 17, 18, 21, 23, 24].
При естественном течении 20-50% больных ОГС спонтанно выздоравливают, у остальных происходит развитие ХГС. О спонтанном выздоровлении можно говорить в том случае, если у пациента, не получавшего специфическую противовирусную терапию, на фоне хорошего самочувствия и нормальных размеров печени и селезенки определяют нормальные биохимические показатели крови, а в сыворотке крови не обнаруживают РНК HCV не менее чем в течение 2 лет после ОГС [19, 30].
У 50-80% лиц, перенесших острую форму болезни, происходит формирование хронического гепатита, который выступает наиболее распространенной патологией среди хронических вирусных поражений печени. Формирование ХГС может сопровождаться нормализацией клинико-биохимических показателей вслед за острым периодом, однако в последующем вновь появляются гиперферментемия и РНК HCV в сыворотке крови [2, 3, 4, 6, 11, 16, 17, 18, 21, 23, 24].
[1] СанПиН 3,3686-21 Санитарно-эпидемиологические требования по профилактике инфекционных болезней VII. Профилактика вирусных гепатитов В и С (Зарегистрировано в Минюсте России 15,02,2021 N 62500).
Желтушный вариант ВГС протекает циклически, вслед за инкубационным периодом следует преджелтушный, течение заболевания сопровождается развитием желтушности кожи и слизистых оболочек. Длительность преджелтушного периода составляет от нескольких дней до 2 недель; он может отсутствовать у 20% больных. В преджелтушном периоде чаще всего преобладает астеновегетативный синдром, выражающийся слабостью, быстрой утомляемостью. Часто возникают диспепсические расстройства: снижение аппетита, дискомфорт в правом подреберье, тошнота и рвота. Существенно реже бывает артралгический синдром, возможен кожный зуд. Желтушный период протекает значительно легче, чем при других парентеральных гепатитах [2, 3, 4, 6, 11, 16, 17, 18, 21, 23, 24].
Ведущие симптомы острого периода - слабость, снижение аппетита и чувство дискомфорта в животе. Тошноту и зуд встречают у трети больных, головокружение и головную боль - у каждого пятого, рвоту - у каждого десятого больного. Практически у всех больных увеличена печень, у 20% - селезенка [2, 3, 4, 6, 11, 16, 17, 18, 21, 23, 24].
Для ОГС характерны такие же изменения биохимических показателей, как при других парентеральных гепатитах: повышение уровня билирубина (при безжелтушной форме количество билирубина соответствует нормальным показателям), значительное повышение активности АлАТ (более чем в 10 раз). Нередко отмечают волнообразный характер гиперферментемии, что не сопровождается ухудшением самочувствия. В большинстве случаев уровень билирубина нормализуется к 30-му дню после появления желтухи. Другие биохимические показатели (уровень общего белка и белковых фракций, протромбина, холестерина, щелочной фосфатазы ) - обычно в пределах нормальных значений. Иногда регистрируют увеличение содержания гамма-глутамилтрансферазы. В гемограмме - тенденция к лейкопении, в моче обнаруживают желчные пигменты [2, 3, 4, 6, 11, 16, 17, 18, 21, 23, 24, 31-35].
Стертый вариант проявляется минимальными и быстро проходящими клиническими симптомами (в том числе желтухой) в сочетании с гиперферментемией.
При субклиническом (инаппарантном) варианте, в отличие от безжелтушного и стертого, самочувствие заболевших вообще не нарушается, печень не увеличивается, желтуха не появляется, но показатели активности АлАТ и АсАТ повышены, в сыворотке крови определяются специфические маркеры ВГС.
ОГС протекает преимущественно в среднетяжелой форме, у 30% больных - в легкой. Возможно тяжелое течение болезни (редко), а фульминантный ОГС, приводящий к летальному исходу, регистрируют очень редко, преимущественно среди лиц с хроническим гепатитом В [2, 3, 4, 6, 11, 16, 17, 18, 21, 23, 24].
При естественном течении 20-50% больных ОГС спонтанно выздоравливают, у остальных происходит развитие ХГС. О спонтанном выздоровлении можно говорить в том случае, если у пациента, не получавшего специфическую противовирусную терапию, на фоне хорошего самочувствия и нормальных размеров печени и селезенки определяют нормальные биохимические показатели крови, а в сыворотке крови не обнаруживают РНК HCV не менее чем в течение 2 лет после ОГС [19, 30].
У 50-80% лиц, перенесших острую форму болезни, происходит формирование хронического гепатита, который выступает наиболее распространенной патологией среди хронических вирусных поражений печени. Формирование ХГС может сопровождаться нормализацией клинико-биохимических показателей вслед за острым периодом, однако в последующем вновь появляются гиперферментемия и РНК HCV в сыворотке крови [2, 3, 4, 6, 11, 16, 17, 18, 21, 23, 24].
[1] СанПиН 3,3686-21 Санитарно-эпидемиологические требования по профилактике инфекционных болезней VII. Профилактика вирусных гепатитов В и С (Зарегистрировано в Минюсте России 15,02,2021 N 62500).
Диагностика
Критерии установления диагноза заболевания/состояния:
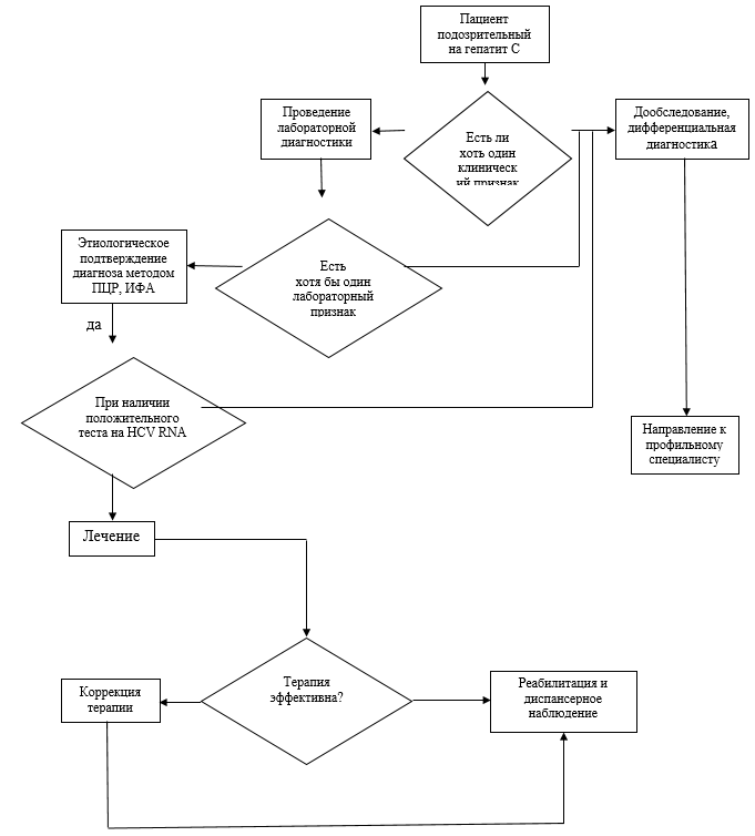
Острый гепатит С диагностируют на основании: [3, 6, 9, 10, 16, 17, 18, 21, 23, 24, 28, 29, 43].
• длительности инфекции (менее 6 мес);
• данных эпидемиологического анамнеза о событиях, произошедших в сроки, соответствующие инкубационному периоду (наличие парентеральных манипуляций медицинского и не медицинского характера, сопровождающихся нарушением целостности кожного покрова и слизистых оболочек, включая внутривенное введение психоактивных препаратов), переливание крови или ее компонентов; половые контакты (значительно реже, чем при гепатите В);
• клинической картины (длительность преджелтушного периода 1-2 нед), однако в 80% случаев при ОГС желтуха не развивается; заболевание характеризуется постепенным началом болезни, может сопровождаться астеновегетативным синдромом, слабостью, быстрой утомляемостью, диспепсическими расстройствами в виде снижения аппетита, дискомфорта в правом подреберье, тошноты и рвоты; артралгия и экзантема, в отличие от острого гепатита В, встречаются существенно реже, возможно кратковременное возникновение субфебрилитета; умеренное увеличение размеров печени, имеющей эластическую консистенцию, чувствительную при пальпации, реже увеличение селезенки;
• лабораторных данных: обнаружение anti-HCV в контрольных парных сыворотках в сочетании с феноменом стойкой виремии RNA HCV с учетом динамики уровня активности АЛТ и содержания билирубина при развитии желтушной формы. В крови больных ОГС в большинстве случаев сначала обнаруживают только RNA HCV, затем повышенный уровень активности АЛТ и только через определенный промежуток времени удается обнаружить anti-HCV. Наличие RNA HCV в фазе «серологического окна» (в период отсутствия anti-HCV) - важный критерий диагноза среди комплекса диагностических признаков ОГС.
Уровень убедительности рекомендаций С (уровень достоверности доказательств - 5).
• Рекомендовано обратить внимание на общее недомогание, повышение температуры, утомляемость, анорексию, тошноту, рвоту, появление желтухи и/или потемнение мочи, обесцвечивание кала всем пациентам с подозрением на ОГС [3, 4, 6, 9, 10, 16, 17, 18, 21, 23, 24, 28, 29, 43].
Уровень убедительности рекомендаций С (уровень достоверности доказательств - 5).
• Рекомендовано обратить внимание на совместное проживание с инфицированным ГС человеком и сексуальные отношения с человеком, имеющим острую или хроническую инфекцию ГС всем пациентам с подозрением на ОГС с целью выявления источника и факторов передачи инфекции1 [3, 4, 6, 9, 10, 16, 17, 18, 21, 23, 24, 28, 29, 43].
Уровень убедительности рекомендаций С (уровень достоверности доказательств - 5).
[1] СанПиН 3,3686-21 Санитарно-эпидемиологические требования по профилактике инфекционных болезней VII. Профилактика вирусных гепатитов В и С (Зарегистрировано в Минюсте России 15,02,2021 N 62500).
Уровень убедительности рекомендаций С (уровень достоверности доказательств - 5).
• Рекомендовано проведение пальпации живота с определением размеров (увеличение или уменьшение) и консистенции печени и селезенки пациентам с ОГС для диагностики гепатолиенального синдрома [3, 4, 6, 9, 10, 16, 17, 18, 21, 23, 24, 28, 29, 43].
Уровень убедительности рекомендаций С (уровень достоверности доказательств - 5).
• Рекомендовано пациентам с подозрением на ОГС выполнение общего (клинического) анализа крови с дифференцированным подсчетом лейкоцитов и исследованием уровня тромбоцитов для диагностики ОГС, своевременного выявления осложнений и неотложных состояний в комплексной оценке степени тяжести болезни [30, 31-35].
Уровень убедительности рекомендаций С (уровень достоверности доказательств - 4).
Комментарии. При неосложненном течении ОГС характерны лейкопения, нейтропения, тромбоцитопения, увеличение СОЭ в преджелтушный период, анемия возникает редко. При фульминантной или осложненных формах наблюдается лейкоцитоз, нейтрофилез, сдвиг лейкоцитарной формулы влево, тромбоцитопения, замедление СОЭ.
• Рекомендовано пациентам с подозрением на ОГС выполнение общего (клинического) анализа мочи для выявления признаков нарушения пигментного обмена и сопутствующей бактериальной инфекции мочевыводящих путей [30, 31-35].
Уровень убедительности рекомендаций с (уровень достоверности доказательств - 4).
Комментарии. Характерны изменение цвета мочи, повышение уробилиногена и желчных пигментов. Выявление в моче уробилина и желчных пигментов возможно уже в преджелтушном периоде.
• Рекомендовано пациентам с подозрением на ОГС выполнение анализа крови биохимического общетерапевтического: исследование уровня общего билирубина в крови и его фракции, определение активности аспартатаминотрансферазы (АсАТ), аланинаминотрансферазы (АлАТ), щелочной фосфатазы (ЩФ), гамма-глютамилтранспептидазы (ГГТП), исследование уровня холестерина в крови для оценки наличия и активности синдромов цитолиза и холестаза [32-35].
Уровень убедительности рекомендаций с (уровень достоверности доказательств - 5).
Комментарии. Выполняется для оценки базового уровня показателей, характерно увеличение активности АлАТ, АсАТ, ЩФ, ГГТП.
• Рекомендовано пациентам с ОГС с признаками осложнения в виде геморрагического синдрома выполнение коагулограммы (ориентировочное исследование системы гемостаза) исследование времени свертывания нестабилизированной крови или рекальцификации плазмы, времени кровотечения, определение протромбинового (тромбопластинового) времени в крови или в плазме, тромбинового времени в крови, ПТИ для оказания своевременной помощи [32-35, 57, 58].
Уровень убедительности рекомендаций с (уровень достоверности доказательств - 5).
Комментарии. Выявляется снижение фибриногена, снижение протромбинового времени, удлинение периода свертывания крови, снижение ПТИ.
• Рекомендовано. Пациентам с подозрением ОГС определение антител класса G (anti-HCV IgG) к вирусу гепатита с (Hepatitis с virus) в крови для подтверждения этиологического фактора заболевания [1] [3, 4, 6, 9, 10, 16, 17, 18, 21, 23, 24, 28, 29, 34, 35, 43].
Уровень убедительности рекомендаций С (уровень достоверности доказательств - 5).
• Не рекомендовано использование определения антител класса M (anti-HCV IgM) к вирусу гепатита с (Hepatitis с virus) в крови как маркера острой фазы ВГС. [3, 4, 6, 9, 10, 16, 17, 18, 21, 23, 24, 28, 29, 34, 35, 43].
Уровень убедительности рекомендаций С (уровень достоверности доказательств - 5).
Комментарии. Диагностика проводится с использованием скрининговых и подтверждающих наборов реагентов. Выявление anti-HCV класса IgM в качестве маркера острой инфекции неинформативно, поскольку антитела данного класса могут отсутствовать и обнаруживаться при хроническом гепатите С [6,8,9,21,34]. Кроме того, анти-HCV могут изолированно циркулировать в крови пациентов, которые выздоровели после ОГС или находятся в фазе ремиссии после элиминации РНК HCV в результате противовирусной терапии. Особенную диагностическую ценность для установления диагноза ОГС имеет обнаружение анти-HCV в динамике болезни при отрицательном результате исследования в ранние сроки болезни [6, 8, 21].
• Рекомендуется. Определение РНК вируса гепатита с (Hepatitis с virus) в крови методом ПЦР, качественное исследование пациентам при наличии HCVAb для определения виремии [2] [3, 4, 6, 9, 10, 16, 17, 18, 21, 23, 24, 28, 29, 34, 35, 43].
Уровень убедительности рекомендаций С (уровень достоверности доказательств - 5).
• Рекомендуется определение РНК вируса гепатита с (Hepatitis с virus) в крови методом ПЦР, количественное исследование при положительном результате качественного теста и планируемой ПВТ для дальнейшей оценки эффективности ПВТ [3, 4, 6, 9, 10, 16, 17, 18, 21, 23, 24, 28, 29, 34, 35, 43].
Уровень убедительности рекомендаций С (уровень достоверности доказательств - 5).
• Рекомендуется определение генотипа вируса гепатита с (Hepatitis с virus) пациентам с подтвержденной виремией для определения выбора лекарственного препарата при планировании использования противовирусных препаратов для лечения гепатита с, зависящих от генотипа вируса [3, 4, 6, 9, 10, 16, 17, 18, 21, 23, 24, 28, 29, 34, 35, 43].
Уровень убедительности рекомендаций С (уровень достоверности доказательств - 5).
Комментарии. При использовании противовирусные препараты для лечения гепатита с, не зависящих от генотипа - обследование не проводится.
• Рекомендовано проведение серологических исследований: определение антигена (HbsAg) вируса гепатита в (Hepatitis в virus), антител классов M, G к ядерному антигену (HBcAg) вируса гепатита в (Hepatitis в virus), антител класса M и G (anti-HAV IgM и anti-HAV IgG) к вирусу гепатита A (Hepatitis A virus), антител класса M и G и (anti-HEV IgM, anti-HEV IgG) к вирусу гепатита E (Hepatitis E virus) в крови, всем пациентам с подозрением на острый гепатит c целью дифференциальной диагностики гепатита ОВГ и определения микст-инфицирования [3, 4, 6, 9, 10, 16, 17, 18, 21, 23, 24, 28, 29, 34, 35, 43].
Уровень убедительности рекомендаций С (уровень достоверности доказательств -5).
• Рекомендуется определение основных групп по системе AB0, определение антигена D системы Резус (резус-фактор) пациентам с тяжелым и осложненным течением заболевания для возможного оказания неотложной помощи [3, 4, 6, 9, 10, 16, 17, 18, 21, 23, 24, 28, 29, 34, 35, 43].
Уровень убедительности рекомендаций С (уровень достоверности доказательств - 5).
Во время проведения ПВТ:
• Рекомендуется проведение анализа крови биохимического общетерапевтического: исследование уровня общего билирубина в крови и его фракции, определение активности аспартатаминотрансферазы (АсАТ), аланинаминотрансферазы (АлАТ), пациентам с ОГС после двух, четырех недель ПВТ, в конце курса терапии, через 12 и 24 недели после окончания лечения для динамического контроля эффективности и безопасности терапии [3, 4, 6, 9, 10, 16, 17, 18, 20, 21, 23, 24, 25, 26, 28, 29, 34, 35, 43-49].
Уровень убедительности рекомендации С (уровень достоверности доказательств - 5).
Комментарии. При развитии нежелательных явлений по показаниям лабораторные исследования выполняются чаще.при наличии почечной недостаточности со сниженным клиренсом креатинина необходимо на фоне софосбувирсодержащих схем лечения ежемесячно контролировать функцию почек.
• Рекомендуется определять РНК вируса гепатита с (Hepatitis с virus) в крови методом ПЦР (количественное исследование) пациентам с ОГС на фоне лечения ПППД перед началом терапии, в конце курса лечения, через 12 и 24 недели после ее окончания для динамического контроля эффективности и безопасности терапии [3, 4, 6, 9, 10, 16, 17, 18, 20, 21, 23, 24, 25, 26, 28, 29, 34, 35, 43-49].
Уровень убедительности рекомендации С (уровень достоверности доказательств - 5).
Комментарии. Контроль эффективности ПВТ, достижения УВО.
На этапе обследования после завершения ПВТ (устойчивый вирусологический ответ через 3 месяца для безинтерфероновых режимов):
• Рекомендуется проведение анализа крови биохимического общетерапевтического: исследование уровня общего билирубина в крови и его фракции, определение активности аспартатаминотрансферазы (АсАТ), аланинаминотрансферазы (АлАТ), крови пациентам с ОГС завершившим ПВТ для подтверждения эффективности терапии [3, 4, 6, 9, 10, 16, 17, 18, 21, 23, 24, 28, 29, 34, 35, 43].
Уровень убедительности рекомендации С (уровень достоверности доказательств - 5).
Комментарии. Выполняется для динамического контроля эффективности проведенной терапии (уменьшение выраженности синдромов цитолиза и холестаза, улучшение синтетической функции печени). Протеинограмма выполняется при наличии сопутствующего цирроза печени.
• Рекомендуется определение РНК вируса гепатита с (Hepatitis с virus) в крови методом ПЦР (качественное исследование) пациентам, завершившим ПВТ для подтверждения эффективности терапии [3, 4, 6, 9, 10, 16, 17, 18, 21, 23, 24, 28, 29, 34-37, 43].
Уровень убедительности рекомендаций с (уровень достоверности доказательств -5).
• При невозможности выполнения РНК вируса гепатита с (Hepatitis с virus) в крови методом ПЦР (качественное исследование) рекомендовано определение сore-антигена вируса гепатита с (Hepatitis с virus) в крови пациентам, получающим ПВТ для оценки эффективности терапии [3, 4, 6, 9, 10, 16, 17, 18, 20, 21, 23, 24, 25, 26, 28, 29, 34-37, 43-49].
Уровень убедительности рекомендаций С (уровень достоверности доказательств - 5).
На этапе патогенетической и симптоматической терапии.
• Рекомендовано выполнение общего (клинического) анализа крови с дифференцированным подсчетом лейкоцитов и исследованием уровня тромбоцитов всем пациентам с ОГС для оценки динамического с целью выявления осложнений и сопутствующей патологии [31-35].
Уровень убедительности рекомендаций С (уровень достоверности доказательств - 5).
• Рекомендовано проведение анализа крови биохимического общетерапевтического: исследование уровня общего билирубина в крови и его фракции, определение активности аспартатаминотрансферазы (АсАТ), аланинаминотрансферазы (АлАТ), щелочной фосфатазы (ЩФ), гамма-глютамилтранспептидазы (ГГТП), ПТИ всем пациентам с ОГС для оценки динамического контроля показателей [32-35].
Уровень убедительности рекомендаций С (уровень достоверности доказательств - 5).
Комментарии. Выполняется с периодичностью в 7-10 дней. При наличии клинических показаний - частота выполнения на усмотрение лечащего врача.
[1] СанПиН 3,3686-21 Санитарно-эпидемиологические требования по профилактике инфекционных болезней VII. Профилактика вирусных гепатитов В и С (Зарегистрировано в Минюсте России 15,02,2021 N 62500).
[2] СанПиН 3,3686-21 Санитарно-эпидемиологические требования по профилактике инфекционных болезней VII. Профилактика вирусных гепатитов В и С (Зарегистрировано в Минюсте России 15,02,2021 N 62500).
Уровень убедительности рекомендаций С (уровень достоверности доказательств - 5).
Комментарий. Характерна гепатомегалия без изменения структуры печени, возможна спленомегалия [3, 4, 6, 9, 10, 16, 17, 18, 21, 23, 24, 28, 29, 34, 35, 43].
• Рекомендована компьютерная томография или магнитно-резонансная томография органов брюшной полости пациентам с неясными очаговыми изменениями в печени и селезенке или неопределенными, противоречивыми данными, полученными при УЗИ органов брюшной полости для уточнения патологии [3, 4, 6, 9, 10, 16, 17, 18, 21, 23, 24, 28, 29, 34, 35, 43].
Уровень убедительности рекомендаций С (уровень достоверности доказательств - 5.
• Рекомендовано регистрация электрокардиограммы (ЭКГ) у пациентов с любыми отклонениями со стороны сердечно-сосудистой системы (сердечного ритма, изменением границ и тонов сердца, выявлением шума) с целью выявления и предотвращения развития декомпенсации сопутствующей патологии [3, 4, 6, 9, 10, 16, 17, 18, 21, 23, 24, 28, 29, 34, 35, 43].
Уровень убедительности рекомендаций с (уровень достоверности доказательств - 5).
Комментарии. Для больных в остром периоде характерным является склонность к брадикардии, а при ухудшении состояния, нарастании интоксикации и риске развития прекомы прогностически неблагоприятными признаками являются изменение ритма сердца, появление тахикардии, приглушение тонов сердца [3,9, 13].
• Рекомендовано выполнение эзофагогастродуоденоскопии пациентам с болями в животе, рвотой «кофейной гущей» [3, 4, 6, 9, 10, 16, 17, 18, 21, 23, 24, 28, 29, 34, 35, 43].
Уровень убедительности рекомендаций С (уровень достоверности доказательств - 5).
Комментарии. Выполняется для уточнения характера повреждения слизистой пищевода, желудка, двенадцатиперстной кишки.
Уровень убедительности рекомендаций С (уровень достоверности доказательств - 5).
Острый гепатит С диагностируют на основании: [3, 6, 9, 10, 16, 17, 18, 21, 23, 24, 28, 29, 43].
• длительности инфекции (менее 6 мес);
• данных эпидемиологического анамнеза о событиях, произошедших в сроки, соответствующие инкубационному периоду (наличие парентеральных манипуляций медицинского и не медицинского характера, сопровождающихся нарушением целостности кожного покрова и слизистых оболочек, включая внутривенное введение психоактивных препаратов), переливание крови или ее компонентов; половые контакты (значительно реже, чем при гепатите В);
• клинической картины (длительность преджелтушного периода 1-2 нед), однако в 80% случаев при ОГС желтуха не развивается; заболевание характеризуется постепенным началом болезни, может сопровождаться астеновегетативным синдромом, слабостью, быстрой утомляемостью, диспепсическими расстройствами в виде снижения аппетита, дискомфорта в правом подреберье, тошноты и рвоты; артралгия и экзантема, в отличие от острого гепатита В, встречаются существенно реже, возможно кратковременное возникновение субфебрилитета; умеренное увеличение размеров печени, имеющей эластическую консистенцию, чувствительную при пальпации, реже увеличение селезенки;
• лабораторных данных: обнаружение anti-HCV в контрольных парных сыворотках в сочетании с феноменом стойкой виремии RNA HCV с учетом динамики уровня активности АЛТ и содержания билирубина при развитии желтушной формы. В крови больных ОГС в большинстве случаев сначала обнаруживают только RNA HCV, затем повышенный уровень активности АЛТ и только через определенный промежуток времени удается обнаружить anti-HCV. Наличие RNA HCV в фазе «серологического окна» (в период отсутствия anti-HCV) - важный критерий диагноза среди комплекса диагностических признаков ОГС.
2,1 Жалобы и анамнез.
• Рекомендуется обратить внимание на различные парентеральные вмешательства и манипуляции, переливание крови или ее компонентов, операции, нанесение татуировок, пирсинг ; случайные половые контакты или частая смена половых партнеров, а также о контактах с больными ГС в течение последних 6 мес. до появления симптомов заболевания всем пациентам с подозрением на ОГС, с целью выявления источника и факторов передачи инфекции[1] [3, 4, 6, 9, 10, 16, 17, 18, 21, 23, 24, 28, 29, 43].Уровень убедительности рекомендаций С (уровень достоверности доказательств - 5).
• Рекомендовано обратить внимание на общее недомогание, повышение температуры, утомляемость, анорексию, тошноту, рвоту, появление желтухи и/или потемнение мочи, обесцвечивание кала всем пациентам с подозрением на ОГС [3, 4, 6, 9, 10, 16, 17, 18, 21, 23, 24, 28, 29, 43].
Уровень убедительности рекомендаций С (уровень достоверности доказательств - 5).
• Рекомендовано обратить внимание на совместное проживание с инфицированным ГС человеком и сексуальные отношения с человеком, имеющим острую или хроническую инфекцию ГС всем пациентам с подозрением на ОГС с целью выявления источника и факторов передачи инфекции1 [3, 4, 6, 9, 10, 16, 17, 18, 21, 23, 24, 28, 29, 43].
Уровень убедительности рекомендаций С (уровень достоверности доказательств - 5).
[1] СанПиН 3,3686-21 Санитарно-эпидемиологические требования по профилактике инфекционных болезней VII. Профилактика вирусных гепатитов В и С (Зарегистрировано в Минюсте России 15,02,2021 N 62500).
2,2 Физикальное обследование.
• Рекомендовано пациентам с подозрением на острый вирусный гепатит С начать с общего осмотра для выявления наличия желтушного окрашивания кожи и слизистых оболочек [3, 4, 6, 9, 10, 16, 17, 18, 21, 23, 24, 28, 29, 43].Уровень убедительности рекомендаций С (уровень достоверности доказательств - 5).
• Рекомендовано проведение пальпации живота с определением размеров (увеличение или уменьшение) и консистенции печени и селезенки пациентам с ОГС для диагностики гепатолиенального синдрома [3, 4, 6, 9, 10, 16, 17, 18, 21, 23, 24, 28, 29, 43].
Уровень убедительности рекомендаций С (уровень достоверности доказательств - 5).
2,3 Лабораторные диагностические исследования.
На этапе постановки диагноза.• Рекомендовано пациентам с подозрением на ОГС выполнение общего (клинического) анализа крови с дифференцированным подсчетом лейкоцитов и исследованием уровня тромбоцитов для диагностики ОГС, своевременного выявления осложнений и неотложных состояний в комплексной оценке степени тяжести болезни [30, 31-35].
Уровень убедительности рекомендаций С (уровень достоверности доказательств - 4).
Комментарии. При неосложненном течении ОГС характерны лейкопения, нейтропения, тромбоцитопения, увеличение СОЭ в преджелтушный период, анемия возникает редко. При фульминантной или осложненных формах наблюдается лейкоцитоз, нейтрофилез, сдвиг лейкоцитарной формулы влево, тромбоцитопения, замедление СОЭ.
• Рекомендовано пациентам с подозрением на ОГС выполнение общего (клинического) анализа мочи для выявления признаков нарушения пигментного обмена и сопутствующей бактериальной инфекции мочевыводящих путей [30, 31-35].
Уровень убедительности рекомендаций с (уровень достоверности доказательств - 4).
Комментарии. Характерны изменение цвета мочи, повышение уробилиногена и желчных пигментов. Выявление в моче уробилина и желчных пигментов возможно уже в преджелтушном периоде.
• Рекомендовано пациентам с подозрением на ОГС выполнение анализа крови биохимического общетерапевтического: исследование уровня общего билирубина в крови и его фракции, определение активности аспартатаминотрансферазы (АсАТ), аланинаминотрансферазы (АлАТ), щелочной фосфатазы (ЩФ), гамма-глютамилтранспептидазы (ГГТП), исследование уровня холестерина в крови для оценки наличия и активности синдромов цитолиза и холестаза [32-35].
Уровень убедительности рекомендаций с (уровень достоверности доказательств - 5).
Комментарии. Выполняется для оценки базового уровня показателей, характерно увеличение активности АлАТ, АсАТ, ЩФ, ГГТП.
• Рекомендовано пациентам с ОГС с признаками осложнения в виде геморрагического синдрома выполнение коагулограммы (ориентировочное исследование системы гемостаза) исследование времени свертывания нестабилизированной крови или рекальцификации плазмы, времени кровотечения, определение протромбинового (тромбопластинового) времени в крови или в плазме, тромбинового времени в крови, ПТИ для оказания своевременной помощи [32-35, 57, 58].
Уровень убедительности рекомендаций с (уровень достоверности доказательств - 5).
Комментарии. Выявляется снижение фибриногена, снижение протромбинового времени, удлинение периода свертывания крови, снижение ПТИ.
• Рекомендовано. Пациентам с подозрением ОГС определение антител класса G (anti-HCV IgG) к вирусу гепатита с (Hepatitis с virus) в крови для подтверждения этиологического фактора заболевания [1] [3, 4, 6, 9, 10, 16, 17, 18, 21, 23, 24, 28, 29, 34, 35, 43].
Уровень убедительности рекомендаций С (уровень достоверности доказательств - 5).
• Не рекомендовано использование определения антител класса M (anti-HCV IgM) к вирусу гепатита с (Hepatitis с virus) в крови как маркера острой фазы ВГС. [3, 4, 6, 9, 10, 16, 17, 18, 21, 23, 24, 28, 29, 34, 35, 43].
Уровень убедительности рекомендаций С (уровень достоверности доказательств - 5).
Комментарии. Диагностика проводится с использованием скрининговых и подтверждающих наборов реагентов. Выявление anti-HCV класса IgM в качестве маркера острой инфекции неинформативно, поскольку антитела данного класса могут отсутствовать и обнаруживаться при хроническом гепатите С [6,8,9,21,34]. Кроме того, анти-HCV могут изолированно циркулировать в крови пациентов, которые выздоровели после ОГС или находятся в фазе ремиссии после элиминации РНК HCV в результате противовирусной терапии. Особенную диагностическую ценность для установления диагноза ОГС имеет обнаружение анти-HCV в динамике болезни при отрицательном результате исследования в ранние сроки болезни [6, 8, 21].
• Рекомендуется. Определение РНК вируса гепатита с (Hepatitis с virus) в крови методом ПЦР, качественное исследование пациентам при наличии HCVAb для определения виремии [2] [3, 4, 6, 9, 10, 16, 17, 18, 21, 23, 24, 28, 29, 34, 35, 43].
Уровень убедительности рекомендаций С (уровень достоверности доказательств - 5).
• Рекомендуется определение РНК вируса гепатита с (Hepatitis с virus) в крови методом ПЦР, количественное исследование при положительном результате качественного теста и планируемой ПВТ для дальнейшей оценки эффективности ПВТ [3, 4, 6, 9, 10, 16, 17, 18, 21, 23, 24, 28, 29, 34, 35, 43].
Уровень убедительности рекомендаций С (уровень достоверности доказательств - 5).
• Рекомендуется определение генотипа вируса гепатита с (Hepatitis с virus) пациентам с подтвержденной виремией для определения выбора лекарственного препарата при планировании использования противовирусных препаратов для лечения гепатита с, зависящих от генотипа вируса [3, 4, 6, 9, 10, 16, 17, 18, 21, 23, 24, 28, 29, 34, 35, 43].
Уровень убедительности рекомендаций С (уровень достоверности доказательств - 5).
Комментарии. При использовании противовирусные препараты для лечения гепатита с, не зависящих от генотипа - обследование не проводится.
• Рекомендовано проведение серологических исследований: определение антигена (HbsAg) вируса гепатита в (Hepatitis в virus), антител классов M, G к ядерному антигену (HBcAg) вируса гепатита в (Hepatitis в virus), антител класса M и G (anti-HAV IgM и anti-HAV IgG) к вирусу гепатита A (Hepatitis A virus), антител класса M и G и (anti-HEV IgM, anti-HEV IgG) к вирусу гепатита E (Hepatitis E virus) в крови, всем пациентам с подозрением на острый гепатит c целью дифференциальной диагностики гепатита ОВГ и определения микст-инфицирования [3, 4, 6, 9, 10, 16, 17, 18, 21, 23, 24, 28, 29, 34, 35, 43].
Уровень убедительности рекомендаций С (уровень достоверности доказательств -5).
• Рекомендуется определение основных групп по системе AB0, определение антигена D системы Резус (резус-фактор) пациентам с тяжелым и осложненным течением заболевания для возможного оказания неотложной помощи [3, 4, 6, 9, 10, 16, 17, 18, 21, 23, 24, 28, 29, 34, 35, 43].
Уровень убедительности рекомендаций С (уровень достоверности доказательств - 5).
Во время проведения ПВТ:
• Рекомендуется проведение анализа крови биохимического общетерапевтического: исследование уровня общего билирубина в крови и его фракции, определение активности аспартатаминотрансферазы (АсАТ), аланинаминотрансферазы (АлАТ), пациентам с ОГС после двух, четырех недель ПВТ, в конце курса терапии, через 12 и 24 недели после окончания лечения для динамического контроля эффективности и безопасности терапии [3, 4, 6, 9, 10, 16, 17, 18, 20, 21, 23, 24, 25, 26, 28, 29, 34, 35, 43-49].
Уровень убедительности рекомендации С (уровень достоверности доказательств - 5).
Комментарии. При развитии нежелательных явлений по показаниям лабораторные исследования выполняются чаще.при наличии почечной недостаточности со сниженным клиренсом креатинина необходимо на фоне софосбувирсодержащих схем лечения ежемесячно контролировать функцию почек.
• Рекомендуется определять РНК вируса гепатита с (Hepatitis с virus) в крови методом ПЦР (количественное исследование) пациентам с ОГС на фоне лечения ПППД перед началом терапии, в конце курса лечения, через 12 и 24 недели после ее окончания для динамического контроля эффективности и безопасности терапии [3, 4, 6, 9, 10, 16, 17, 18, 20, 21, 23, 24, 25, 26, 28, 29, 34, 35, 43-49].
Уровень убедительности рекомендации С (уровень достоверности доказательств - 5).
Комментарии. Контроль эффективности ПВТ, достижения УВО.
На этапе обследования после завершения ПВТ (устойчивый вирусологический ответ через 3 месяца для безинтерфероновых режимов):
• Рекомендуется проведение анализа крови биохимического общетерапевтического: исследование уровня общего билирубина в крови и его фракции, определение активности аспартатаминотрансферазы (АсАТ), аланинаминотрансферазы (АлАТ), крови пациентам с ОГС завершившим ПВТ для подтверждения эффективности терапии [3, 4, 6, 9, 10, 16, 17, 18, 21, 23, 24, 28, 29, 34, 35, 43].
Уровень убедительности рекомендации С (уровень достоверности доказательств - 5).
Комментарии. Выполняется для динамического контроля эффективности проведенной терапии (уменьшение выраженности синдромов цитолиза и холестаза, улучшение синтетической функции печени). Протеинограмма выполняется при наличии сопутствующего цирроза печени.
• Рекомендуется определение РНК вируса гепатита с (Hepatitis с virus) в крови методом ПЦР (качественное исследование) пациентам, завершившим ПВТ для подтверждения эффективности терапии [3, 4, 6, 9, 10, 16, 17, 18, 21, 23, 24, 28, 29, 34-37, 43].
Уровень убедительности рекомендаций с (уровень достоверности доказательств -5).
• При невозможности выполнения РНК вируса гепатита с (Hepatitis с virus) в крови методом ПЦР (качественное исследование) рекомендовано определение сore-антигена вируса гепатита с (Hepatitis с virus) в крови пациентам, получающим ПВТ для оценки эффективности терапии [3, 4, 6, 9, 10, 16, 17, 18, 20, 21, 23, 24, 25, 26, 28, 29, 34-37, 43-49].
Уровень убедительности рекомендаций С (уровень достоверности доказательств - 5).
На этапе патогенетической и симптоматической терапии.
• Рекомендовано выполнение общего (клинического) анализа крови с дифференцированным подсчетом лейкоцитов и исследованием уровня тромбоцитов всем пациентам с ОГС для оценки динамического с целью выявления осложнений и сопутствующей патологии [31-35].
Уровень убедительности рекомендаций С (уровень достоверности доказательств - 5).
• Рекомендовано проведение анализа крови биохимического общетерапевтического: исследование уровня общего билирубина в крови и его фракции, определение активности аспартатаминотрансферазы (АсАТ), аланинаминотрансферазы (АлАТ), щелочной фосфатазы (ЩФ), гамма-глютамилтранспептидазы (ГГТП), ПТИ всем пациентам с ОГС для оценки динамического контроля показателей [32-35].
Уровень убедительности рекомендаций С (уровень достоверности доказательств - 5).
Комментарии. Выполняется с периодичностью в 7-10 дней. При наличии клинических показаний - частота выполнения на усмотрение лечащего врача.
[1] СанПиН 3,3686-21 Санитарно-эпидемиологические требования по профилактике инфекционных болезней VII. Профилактика вирусных гепатитов В и С (Зарегистрировано в Минюсте России 15,02,2021 N 62500).
[2] СанПиН 3,3686-21 Санитарно-эпидемиологические требования по профилактике инфекционных болезней VII. Профилактика вирусных гепатитов В и С (Зарегистрировано в Минюсте России 15,02,2021 N 62500).
2,4 Инструментальные диагностические исследования.
• Рекомендовано пациентам с ОГС выполнение ультразвукового исследования органов брюшной полости (комплексное) для диагностики увеличения и изменения структуры печени, увеличения селезенки, исключения сопутствующей патологии желудочно-кишечного тракта [3, 4, 6, 9, 10, 16, 17, 18, 21, 23, 24, 28, 29, 34, 35, 43].Уровень убедительности рекомендаций С (уровень достоверности доказательств - 5).
Комментарий. Характерна гепатомегалия без изменения структуры печени, возможна спленомегалия [3, 4, 6, 9, 10, 16, 17, 18, 21, 23, 24, 28, 29, 34, 35, 43].
• Рекомендована компьютерная томография или магнитно-резонансная томография органов брюшной полости пациентам с неясными очаговыми изменениями в печени и селезенке или неопределенными, противоречивыми данными, полученными при УЗИ органов брюшной полости для уточнения патологии [3, 4, 6, 9, 10, 16, 17, 18, 21, 23, 24, 28, 29, 34, 35, 43].
Уровень убедительности рекомендаций С (уровень достоверности доказательств - 5.
• Рекомендовано регистрация электрокардиограммы (ЭКГ) у пациентов с любыми отклонениями со стороны сердечно-сосудистой системы (сердечного ритма, изменением границ и тонов сердца, выявлением шума) с целью выявления и предотвращения развития декомпенсации сопутствующей патологии [3, 4, 6, 9, 10, 16, 17, 18, 21, 23, 24, 28, 29, 34, 35, 43].
Уровень убедительности рекомендаций с (уровень достоверности доказательств - 5).
Комментарии. Для больных в остром периоде характерным является склонность к брадикардии, а при ухудшении состояния, нарастании интоксикации и риске развития прекомы прогностически неблагоприятными признаками являются изменение ритма сердца, появление тахикардии, приглушение тонов сердца [3,9, 13].
• Рекомендовано выполнение эзофагогастродуоденоскопии пациентам с болями в животе, рвотой «кофейной гущей» [3, 4, 6, 9, 10, 16, 17, 18, 21, 23, 24, 28, 29, 34, 35, 43].
Уровень убедительности рекомендаций С (уровень достоверности доказательств - 5).
Комментарии. Выполняется для уточнения характера повреждения слизистой пищевода, желудка, двенадцатиперстной кишки.
2,5 Иные диагностические исследования.
• Рекомендован осмотр врачом-хирургом пациентов с ОГС при наличии интенсивных болей в животе, гипотонии, геморрагическом синдроме для исключения острой хирургической патологии и определений показаний к переводу в хирургическое отделение [3, 6, 9, 16, 17, 18, 21, 23].Уровень убедительности рекомендаций С (уровень достоверности доказательств - 5).
|
|
Лечение
• Рекомендована госпитализация в инфекционное отделение больным ОГС и при подозрении на заболевание[1][3, 6, 9, 16, 17, 18, 21, 23].
Уровень убедительности рекомендаций С (уровень достоверности доказательств - 5).
Комментарии. Лечение больных ОГС направлено на предупреждение прогрессирования патологического процесса, обусловленного ВГС.
Учитывая высокую эффективность ПВТ ОГС выбор схемы ПВТ должен быть основан на взвешенном анализе безопасности режима терапии и экономической целесообразности применения той или иной схемы лечения.
Уровень убедительности рекомендаций А (уровень достоверности доказательств - 1).
Комментарии. Своевременно начатое лечение сопровождается развитием УВО более чем у 90% больных ОГС. Не следует откладывать начало лечения и ждать «спонтанной» элиминации HCV. Последние данные показывают, что лечение современными ПППД больных острой HCV-инфекцией является эффективным, безопасным и рентабельным (экономически обоснованным), тогда как отказ от раннего начала терапии увеличивает риск передачи и распространения HCV.
• Рекомендовано назначение безинтерфероновых режимов препаратами с прямым противовирусным действием пациентам с ОГС [10, 11, 14, 15, 23, 25, 26, 42-49, 52].Приложение А3.
Уровень убедительности рекомендаций С (уровень достоверности доказательств - 4).
Комментарии. Рекомендуемые режимы терапии для больных острым гепатитом С такие же, как и для больных хроническим гепатитом С, при этом продолжительность лечения должна быть не менее 8 недель.Вероятность достижения УВО при использовании ПППД составляет более 90%.
Дасабувир; омбитасвир + паритапревир + ритонавир**[10, 14, 15, 22, 55].
(в одной таблетке 12,5 мг омбитасвира, 75 мг паритапревира и 50 мг ритонавира; принимать 2 таблетки 1 раз в сутки утром внутрь с пищей) и дасабувир 250 мг внутрь по 1 таблетке 2 раза в сутки, утром и вечером (для генотипа 1b);
Или.
Велпатасвир+Софосбувир**(софосбувир 400 мг и велпатасвир 100 мг внутрь по 1 таблетке в сутки независимо от приема пищи (для всех генотипов)) [10, 14, 15, 42].
Или.
Глекапревир+Пибрентасвир**(в таблетке глекапревир 100 мг и пибрентасвир 40 мг (для всех генотипов - 3 таблетки 1 раз в день)) [10, 14,15, 56].
Или.
Гразопревир+Элбасвир** (гразопревир 100 мг и элбасвир 50 мг (для генотипов 1b и 4) [10, 14, 15, 41].
Или.
Ледипасвир + Софосбувир (софосбувир 400 мг и ледипасвир 90 мг.1 раз в сутки, независимо от приема пищи. мг (для генотипов 1, 4, 5, 6) [10, 14, 15, 45, 46, 50, 51, 53, 54].
• Рекомендовано учитывать тяжесть поражения печени и почек при назначении противовирусных препаратов прямого действия больным ОГС [7, 13,14, 20, 21, 26].
Уровень убедительности рекомендаций С (уровень достоверности доказательств - 5).
Комментарии. Препараты препараты прямого действия, относящиеся к группе ингибиторы протеаз не должны использоваться у пациентов с ОГС, протекающим на фоне декомпенсированного цирроза печени любой другой этиологии (алкогольной, ВГВ и др); у пациентов с тяжелой почечной недостаточностью со скоростью клубочковой фильтрации <30 мл/мин/1,73 м2 софосбувирсодержащие схемы следует применять только в том случае, если нет альтернативного лечения, одобренного для использования у пациентов с имеющейся тяжелой почечной недостаточностью.
Каждый пациент должен быть информирован о важности приверженности к терапии и строго соблюдения инструкции по дозировке препаратов. Пациент во время лечения ПППД должен сообщать врачу обо всех медикаментах, назначаемых ему другими специалистами по иным поводам, поскольку существует риск возникновения нежелательных межлекарственных взаимодействий.
Уровень убедительности рекомендаций С (уровень достоверности доказательств - 5).
Комментарии. Базисная терапия включает в себя охранительный режим и соблюдение диеты, щадящей по кулинарной обработке и исключающей раздражающие вещества. Из рациона исключают острые, жареные, копченые, маринованные блюда, тугоплавкие жиры (свинина, баранина) и пр. Категорически запрещается алкоголь в любых видах.
• Рекомендуется проведение дезинтоксикационной терапии пациентам с ОГС при наличии интоксикации с учетом степени тяжести заболевания для купирования синдрома интоксикации [3, 6, 9, 16, 17, 18, 21, 23, 60, 61].
Уровень убедительности рекомендаций С (уровень достоверности доказательств -2).
Комментарии. Объем дезинтоксикационной терапии зависит от формы тяжести болезни.
Легкая форма заболевания - пероральная дезинтоксикация в объеме 2-3 литров жидкости в сутки (некрепко заваренного чая с молоком, медом, вареньем, а также отвара шиповника, компотов, щелочных минеральных вод).
Средняя степень тяжести - инфузионная терапия: 800 - 1200 мл 5% раствора декстрозы** внутривенно капельно, меглюмина натрия сукцинат**-со скоростью до 90 капель/мин (1-4,5 мл/мин) - 400-800 мл/сут. Средняя суточная доза -10 мл/кг. Курс терапии - до 11 дней. Объем и длительность зависит от степени тяжести пациента) [60, 61].
Тяжелая степень тяжести - усиление дезинтоксикационной терапии путем введения декстрана**, 10% раствора альбумина**, плазмы крови.
• Рекомендуется использование гемостатических средств пациентам с наличием геморрагического синдрома для коррекции гемостаза [3, 6, 9, 16, 17, 18, 21, 23].
Уровень убедительности рекомендаций С (уровень достоверности доказательств.
Комментарии. Назначение5% раствора - аминокапроновой кислоты** в дозе по 200 мл два раза в сутки.
Рекомендовано назначение аминокислот и их производных и прочих препаратов для лечения заболеваний печени пациентам, в независимости от формы тяжести для улучшения тканевого обмена, стабилизации клеточных мембран [3, 6, 9, 16, 17, 18, 21, 23, 38, 39, 40, 59].
Уровень убедительности рекомендаций С (уровень достоверности доказательств - 5).
Комментарии. При развитии внутрипеченочного холестаза -адеметионин** - рекомендуемая доза составляет 5-12 мг/кг/сут внутривенно или внутримышечно. При необходимости поддерживающей терапии рекомендуется продолжить прием препарата в виде таблеток в дозе 800-1600 мг/сутки на протяжении 2-4 недель.
Глицирризиновая кислота+фосфолипиды** - лиофилизат для приготовления раствора для внутривенного введения 2500 мг, предварительно растворив в 10 мл воды для инъекций** в/в струйно медленно 2 раза в день в течение 10 дней затем переходят на пероральный прием по 1 - 2 капсулы 3 раза в сутки внутрь во время еды, инозин 0,6-0,8 г 3-4 раза в сутки. Длительность курса пероральных препаратов с гепатопротекторным и антиоксидантным действием 3-4 недели и до 6 месяцев.
• Рекомендуется назначение папаверина** и его производных пациентам с жалобами на ноющие боли в правом подреберье обусловленные спазмами гладкой мускулатуры желчевыводящих путей и при развитии холестаза для улучшения оттока желчи [3, 6, 9, 16, 17, 18, 21, 23].
Уровень убедительности рекомендаций С (уровень достоверности доказательств - 5).
Комментарии. Использование дротаверина** - 40-80 мг 1-2 раза в сутки, папаверина** внутрь - по 40-60 мг 3-5 раз/сут.
• Рекомендуется назначение витаминов пациентам, в независимости от формы и степени тяжести заболевания для обеспечения суточной потребности [3, 6, 9, 16, 17, 18, 21, 23].
Уровень убедительности рекомендаций С (уровень достоверности доказательств - 5).
Комментарии. Потребность в витаминах должна обеспечиваться как за счет натуральных пищевых продуктов, так и дополнительного назначения поливитаминов. Для парентерального введения могут использоваться аскорбиновая кислота**, витамины группы В (пиридоксин**, тиамин**), никотиновая кислота и ее производные. Использование перорально ретинола** и альфа-токоферола ацетата возможно лишь при отсутствии синдрома холестаза.
• Рекомендуется всем пациентам с ГВ проведение терапии, направленной на нормализацию функции ЖКТ (профилактику запоров, борьбу с дисфункцией) для ежедневного опорожнения кишечника с целью выведения токсических веществ.[3, 6, 9, 16, 17, 18, 21, 23].
Уровень убедительности рекомендаций С (уровень достоверности доказательств - 5).
Комментарии. В зависимости от клинической симптоматики используются как стимуляторы моторики желудочно-кишечного тракта слабительные средства (лактулоза** -начальная суточная доза 15-45 мл, поддерживающая суточная дозировка 15-30мл, домперидон 10 - 20 мг 2 раза в сутки внутрь, метоклопрамид** 20 мг 1-3 раза в сутки внутрь при тошноте и рвоте, гастроэзофагальном рефлюксе, метеоризме), так и адсорбирующие кишечные препараты (активированный уголь 1 - 2 г - 3 или 4 р./сут., смектит диоктаэдрический** по 1 пакетику 3 раза в сутки, растворяя его содержимое в 1/2 стакана воды, кремения диоксид коллоидный - средняя суточная доза у взрослых 0,1- 0,2 г на 1 кг массы тела (6-12 г), принимается 3-4 р./сут., растворить в 1/4-1/2 стакана воды). Длительность курса 3-5 дней при лечении больных с ВГС необходимо следить за ежедневным опорожнением кишечника, доза лактулозы** и других слабительных средств должна подбираться индивидуально таким образом, чтобы стул был ежедневно, оформленный или кашицеобразный.
• Рекомендуется пациентам с наличием симптомов поражения поджелудочной железы назначение ферментных препаратов в качестве заместительной терапии целью [3, 6, 9, 16, 17, 18, 21, 23].
Уровень убедительности рекомендаций С (уровень достоверности доказательств - 5).
Комментарии. Панкреатин** 25 Ед. по 2-4 таблетки внутрь 3 раза в сутки во время еды, длительность курса 10-15 дней. Максимальная суточная доза - 16 таблеток.
• Рекомендуется. Применение ибупрофена** - таблетки по 200 мг 3-4 раза в сутки. Для достижения более быстрого терапевтического эффекта у взрослых разовая доза может быть увеличена до 400 мг 3 раза в сутки при наличии у пациентов проявлений лихорадочного синдрома с целью его купирования. [3, 6, 9, 16, 17, 18, 21, 23].
Уровень убедительности рекомендаций С (уровень достоверности доказательств - 5).
Комментарий. Максимальная суточная доза препарата при показании лихорадочного синдрома для взрослых составляет 1200мг.
• Рекомендована антибактериальная терапия пациентам с присоединением инфекционных бактериальных осложнений и сопутствующих заболеваний (холецистит, холангит, пневмония ) для санации очагов бактериальной инфекции [3, 6, 9, 16, 17, 18, 21, 23].
Уровень убедительности рекомендаций С (уровень достоверности доказательств - 5).
Комментарии. При выраженном холестатическом синдроме и длительной гипербилирубинемии всегда имеют место поражения желчевыводящих путей (холангита, холецистита, перехолецистита), требующие антибактериальной терапии - другие бета-лактамные антибактериальные препараты (цефазолин** или цефтриаксон** в дозе 1000мг 2 раза в сутки внутримышечно), метронидазол** 500 мг 3 раза в сутки внутрь. Длительность курса 10 - 14 дней. Предпочтительным является назначение метронидазола**.
Уровень убедительности рекомендаций С (уровень достоверности доказательств - 5).
Комментарии. Острая печеночная недостаточность при ОГС встречается очень редко (<1%).
[1] СанПиН 3,3686-21 Санитарно-эпидемиологические требования по профилактике инфекционных болезней VII. Профилактика вирусных гепатитов В и С (Зарегистрировано в Минюсте России 15,02,2021 N 62500).
Уровень убедительности рекомендаций С (уровень достоверности доказательств - 5).
Комментарии. Лечение больных ОГС направлено на предупреждение прогрессирования патологического процесса, обусловленного ВГС.
Учитывая высокую эффективность ПВТ ОГС выбор схемы ПВТ должен быть основан на взвешенном анализе безопасности режима терапии и экономической целесообразности применения той или иной схемы лечения.
3,1 Консервативное лечение.
3,1 Этиотропная (противовирусная) терапия.
• Рекомендовано. Проведение противовирусной терапии пациентам с ОГС с подтвержденной виремией для эрадикации вируса [10, 11, 13, 14, 15, 20, 23, 25, 26, 29, 44-49, 52].Уровень убедительности рекомендаций А (уровень достоверности доказательств - 1).
Комментарии. Своевременно начатое лечение сопровождается развитием УВО более чем у 90% больных ОГС. Не следует откладывать начало лечения и ждать «спонтанной» элиминации HCV. Последние данные показывают, что лечение современными ПППД больных острой HCV-инфекцией является эффективным, безопасным и рентабельным (экономически обоснованным), тогда как отказ от раннего начала терапии увеличивает риск передачи и распространения HCV.
• Рекомендовано назначение безинтерфероновых режимов препаратами с прямым противовирусным действием пациентам с ОГС [10, 11, 14, 15, 23, 25, 26, 42-49, 52].Приложение А3.
Уровень убедительности рекомендаций С (уровень достоверности доказательств - 4).
Комментарии. Рекомендуемые режимы терапии для больных острым гепатитом С такие же, как и для больных хроническим гепатитом С, при этом продолжительность лечения должна быть не менее 8 недель.Вероятность достижения УВО при использовании ПППД составляет более 90%.
Дасабувир; омбитасвир + паритапревир + ритонавир**[10, 14, 15, 22, 55].
(в одной таблетке 12,5 мг омбитасвира, 75 мг паритапревира и 50 мг ритонавира; принимать 2 таблетки 1 раз в сутки утром внутрь с пищей) и дасабувир 250 мг внутрь по 1 таблетке 2 раза в сутки, утром и вечером (для генотипа 1b);
Или.
Велпатасвир+Софосбувир**(софосбувир 400 мг и велпатасвир 100 мг внутрь по 1 таблетке в сутки независимо от приема пищи (для всех генотипов)) [10, 14, 15, 42].
Или.
Глекапревир+Пибрентасвир**(в таблетке глекапревир 100 мг и пибрентасвир 40 мг (для всех генотипов - 3 таблетки 1 раз в день)) [10, 14,15, 56].
Или.
Гразопревир+Элбасвир** (гразопревир 100 мг и элбасвир 50 мг (для генотипов 1b и 4) [10, 14, 15, 41].
Или.
Ледипасвир + Софосбувир (софосбувир 400 мг и ледипасвир 90 мг.1 раз в сутки, независимо от приема пищи. мг (для генотипов 1, 4, 5, 6) [10, 14, 15, 45, 46, 50, 51, 53, 54].
• Рекомендовано учитывать тяжесть поражения печени и почек при назначении противовирусных препаратов прямого действия больным ОГС [7, 13,14, 20, 21, 26].
Уровень убедительности рекомендаций С (уровень достоверности доказательств - 5).
Комментарии. Препараты препараты прямого действия, относящиеся к группе ингибиторы протеаз не должны использоваться у пациентов с ОГС, протекающим на фоне декомпенсированного цирроза печени любой другой этиологии (алкогольной, ВГВ и др); у пациентов с тяжелой почечной недостаточностью со скоростью клубочковой фильтрации <30 мл/мин/1,73 м2 софосбувирсодержащие схемы следует применять только в том случае, если нет альтернативного лечения, одобренного для использования у пациентов с имеющейся тяжелой почечной недостаточностью.
Каждый пациент должен быть информирован о важности приверженности к терапии и строго соблюдения инструкции по дозировке препаратов. Пациент во время лечения ПППД должен сообщать врачу обо всех медикаментах, назначаемых ему другими специалистами по иным поводам, поскольку существует риск возникновения нежелательных межлекарственных взаимодействий.
3,1,2 Патогенетическая и симптоматическая терапия.
• Рекомендуется обязательное проведение базисной терапии пациентам с ОГС независимо от тяжести течения заболевания для восстановления нарушенных функций печени и профилактики осложнений [3, 6, 9, 16, 17, 18, 21, 23].Уровень убедительности рекомендаций С (уровень достоверности доказательств - 5).
Комментарии. Базисная терапия включает в себя охранительный режим и соблюдение диеты, щадящей по кулинарной обработке и исключающей раздражающие вещества. Из рациона исключают острые, жареные, копченые, маринованные блюда, тугоплавкие жиры (свинина, баранина) и пр. Категорически запрещается алкоголь в любых видах.
• Рекомендуется проведение дезинтоксикационной терапии пациентам с ОГС при наличии интоксикации с учетом степени тяжести заболевания для купирования синдрома интоксикации [3, 6, 9, 16, 17, 18, 21, 23, 60, 61].
Уровень убедительности рекомендаций С (уровень достоверности доказательств -2).
Комментарии. Объем дезинтоксикационной терапии зависит от формы тяжести болезни.
Легкая форма заболевания - пероральная дезинтоксикация в объеме 2-3 литров жидкости в сутки (некрепко заваренного чая с молоком, медом, вареньем, а также отвара шиповника, компотов, щелочных минеральных вод).
Средняя степень тяжести - инфузионная терапия: 800 - 1200 мл 5% раствора декстрозы** внутривенно капельно, меглюмина натрия сукцинат**-со скоростью до 90 капель/мин (1-4,5 мл/мин) - 400-800 мл/сут. Средняя суточная доза -10 мл/кг. Курс терапии - до 11 дней. Объем и длительность зависит от степени тяжести пациента) [60, 61].
Тяжелая степень тяжести - усиление дезинтоксикационной терапии путем введения декстрана**, 10% раствора альбумина**, плазмы крови.
• Рекомендуется использование гемостатических средств пациентам с наличием геморрагического синдрома для коррекции гемостаза [3, 6, 9, 16, 17, 18, 21, 23].
Уровень убедительности рекомендаций С (уровень достоверности доказательств.
Комментарии. Назначение5% раствора - аминокапроновой кислоты** в дозе по 200 мл два раза в сутки.
Рекомендовано назначение аминокислот и их производных и прочих препаратов для лечения заболеваний печени пациентам, в независимости от формы тяжести для улучшения тканевого обмена, стабилизации клеточных мембран [3, 6, 9, 16, 17, 18, 21, 23, 38, 39, 40, 59].
Уровень убедительности рекомендаций С (уровень достоверности доказательств - 5).
Комментарии. При развитии внутрипеченочного холестаза -адеметионин** - рекомендуемая доза составляет 5-12 мг/кг/сут внутривенно или внутримышечно. При необходимости поддерживающей терапии рекомендуется продолжить прием препарата в виде таблеток в дозе 800-1600 мг/сутки на протяжении 2-4 недель.
Глицирризиновая кислота+фосфолипиды** - лиофилизат для приготовления раствора для внутривенного введения 2500 мг, предварительно растворив в 10 мл воды для инъекций** в/в струйно медленно 2 раза в день в течение 10 дней затем переходят на пероральный прием по 1 - 2 капсулы 3 раза в сутки внутрь во время еды, инозин 0,6-0,8 г 3-4 раза в сутки. Длительность курса пероральных препаратов с гепатопротекторным и антиоксидантным действием 3-4 недели и до 6 месяцев.
• Рекомендуется назначение папаверина** и его производных пациентам с жалобами на ноющие боли в правом подреберье обусловленные спазмами гладкой мускулатуры желчевыводящих путей и при развитии холестаза для улучшения оттока желчи [3, 6, 9, 16, 17, 18, 21, 23].
Уровень убедительности рекомендаций С (уровень достоверности доказательств - 5).
Комментарии. Использование дротаверина** - 40-80 мг 1-2 раза в сутки, папаверина** внутрь - по 40-60 мг 3-5 раз/сут.
• Рекомендуется назначение витаминов пациентам, в независимости от формы и степени тяжести заболевания для обеспечения суточной потребности [3, 6, 9, 16, 17, 18, 21, 23].
Уровень убедительности рекомендаций С (уровень достоверности доказательств - 5).
Комментарии. Потребность в витаминах должна обеспечиваться как за счет натуральных пищевых продуктов, так и дополнительного назначения поливитаминов. Для парентерального введения могут использоваться аскорбиновая кислота**, витамины группы В (пиридоксин**, тиамин**), никотиновая кислота и ее производные. Использование перорально ретинола** и альфа-токоферола ацетата возможно лишь при отсутствии синдрома холестаза.
• Рекомендуется всем пациентам с ГВ проведение терапии, направленной на нормализацию функции ЖКТ (профилактику запоров, борьбу с дисфункцией) для ежедневного опорожнения кишечника с целью выведения токсических веществ.[3, 6, 9, 16, 17, 18, 21, 23].
Уровень убедительности рекомендаций С (уровень достоверности доказательств - 5).
Комментарии. В зависимости от клинической симптоматики используются как стимуляторы моторики желудочно-кишечного тракта слабительные средства (лактулоза** -начальная суточная доза 15-45 мл, поддерживающая суточная дозировка 15-30мл, домперидон 10 - 20 мг 2 раза в сутки внутрь, метоклопрамид** 20 мг 1-3 раза в сутки внутрь при тошноте и рвоте, гастроэзофагальном рефлюксе, метеоризме), так и адсорбирующие кишечные препараты (активированный уголь 1 - 2 г - 3 или 4 р./сут., смектит диоктаэдрический** по 1 пакетику 3 раза в сутки, растворяя его содержимое в 1/2 стакана воды, кремения диоксид коллоидный - средняя суточная доза у взрослых 0,1- 0,2 г на 1 кг массы тела (6-12 г), принимается 3-4 р./сут., растворить в 1/4-1/2 стакана воды). Длительность курса 3-5 дней при лечении больных с ВГС необходимо следить за ежедневным опорожнением кишечника, доза лактулозы** и других слабительных средств должна подбираться индивидуально таким образом, чтобы стул был ежедневно, оформленный или кашицеобразный.
• Рекомендуется пациентам с наличием симптомов поражения поджелудочной железы назначение ферментных препаратов в качестве заместительной терапии целью [3, 6, 9, 16, 17, 18, 21, 23].
Уровень убедительности рекомендаций С (уровень достоверности доказательств - 5).
Комментарии. Панкреатин** 25 Ед. по 2-4 таблетки внутрь 3 раза в сутки во время еды, длительность курса 10-15 дней. Максимальная суточная доза - 16 таблеток.
• Рекомендуется. Применение ибупрофена** - таблетки по 200 мг 3-4 раза в сутки. Для достижения более быстрого терапевтического эффекта у взрослых разовая доза может быть увеличена до 400 мг 3 раза в сутки при наличии у пациентов проявлений лихорадочного синдрома с целью его купирования. [3, 6, 9, 16, 17, 18, 21, 23].
Уровень убедительности рекомендаций С (уровень достоверности доказательств - 5).
Комментарий. Максимальная суточная доза препарата при показании лихорадочного синдрома для взрослых составляет 1200мг.
• Рекомендована антибактериальная терапия пациентам с присоединением инфекционных бактериальных осложнений и сопутствующих заболеваний (холецистит, холангит, пневмония ) для санации очагов бактериальной инфекции [3, 6, 9, 16, 17, 18, 21, 23].
Уровень убедительности рекомендаций С (уровень достоверности доказательств - 5).
Комментарии. При выраженном холестатическом синдроме и длительной гипербилирубинемии всегда имеют место поражения желчевыводящих путей (холангита, холецистита, перехолецистита), требующие антибактериальной терапии - другие бета-лактамные антибактериальные препараты (цефазолин** или цефтриаксон** в дозе 1000мг 2 раза в сутки внутримышечно), метронидазол** 500 мг 3 раза в сутки внутрь. Длительность курса 10 - 14 дней. Предпочтительным является назначение метронидазола**.
3,2 Хирургическое лечение.
• Рекомендовано проведение трансплантации печени пациентам с фульминантным течением острого вирусного гепатита С для повышения их выживаемости [3, 6, 9, 16, 17, 18, 21, 23].Уровень убедительности рекомендаций С (уровень достоверности доказательств - 5).
Комментарии. Острая печеночная недостаточность при ОГС встречается очень редко (<1%).
[1] СанПиН 3,3686-21 Санитарно-эпидемиологические требования по профилактике инфекционных болезней VII. Профилактика вирусных гепатитов В и С (Зарегистрировано в Минюсте России 15,02,2021 N 62500).
|
|
Реабилитация и амбулаторное лечение
• Рекомендуется начинать реабилитационные мероприятия уже в периоде разгара или в периоде ранней реконвалесценции всем пациентам с ОГС [3, 6, 9, 16, 17, 18, 21, 23].
Уровень убедительности рекомендаций С (уровень достоверности доказательств - 5).
• Рекомендуется комплексный характер восстановительных мероприятий с участием различных специалистов и с применением разнообразных методов воздействия всем пациентам с ОГС [3, 6, 9, 16, 17, 18, 21, 23].
Уровень убедительности рекомендаций с (уровень достоверности доказательств - 5).
• Рекомендуется соблюдать последовательность и преемственность проводимых мероприятий, обеспечивающих непрерывность на различных этапах реабилитации и диспансеризации всем пациентам с ОГС [3, 6, 9, 16, 17, 18, 21, 23].
Уровень убедительности рекомендаций с (уровень достоверности доказательств - 5).
• Рекомендуется адекватность реабилитационных и восстановительных мероприятий и воздействий адаптационным и резервным возможностям пациента с ОГС [3, 6, 9, 16, 17, 18, 21, 23].
Уровень убедительности рекомендаций С ( уровень достоверности доказательств - 5).
Комментарии. Важны постепенность возрастания дозированных физических и умственных нагрузок, а также дифференцированное применение различных методов воздействия.
• Рекомендуется постоянный контроль эффективности проводимых у всех пациентов с ОГС [3, 6, 9, 16, 17, 18, 21, 23].
Уровень убедительности рекомендаций С (уровень достоверности доказательств - 5).
Комментарии. Учитываются скорость и степень восстановления функционального состояния и профессионально-значимых функций, переболевших (косвенными и прямыми методами).
Уровень убедительности рекомендаций С (уровень достоверности доказательств - 5).
• Рекомендуется комплексный характер восстановительных мероприятий с участием различных специалистов и с применением разнообразных методов воздействия всем пациентам с ОГС [3, 6, 9, 16, 17, 18, 21, 23].
Уровень убедительности рекомендаций с (уровень достоверности доказательств - 5).
• Рекомендуется соблюдать последовательность и преемственность проводимых мероприятий, обеспечивающих непрерывность на различных этапах реабилитации и диспансеризации всем пациентам с ОГС [3, 6, 9, 16, 17, 18, 21, 23].
Уровень убедительности рекомендаций с (уровень достоверности доказательств - 5).
• Рекомендуется адекватность реабилитационных и восстановительных мероприятий и воздействий адаптационным и резервным возможностям пациента с ОГС [3, 6, 9, 16, 17, 18, 21, 23].
Уровень убедительности рекомендаций С ( уровень достоверности доказательств - 5).
Комментарии. Важны постепенность возрастания дозированных физических и умственных нагрузок, а также дифференцированное применение различных методов воздействия.
• Рекомендуется постоянный контроль эффективности проводимых у всех пациентов с ОГС [3, 6, 9, 16, 17, 18, 21, 23].
Уровень убедительности рекомендаций С (уровень достоверности доказательств - 5).
Комментарии. Учитываются скорость и степень восстановления функционального состояния и профессионально-значимых функций, переболевших (косвенными и прямыми методами).
Профилактика
5,1 Профилактика[1].
5,1,1 Специфическая профилактика.
Специфическая профилактика вирусного гепатита С в настоящее время не разработана [3, 6, 9, 16, 17, 18, 21, 23].5,1,2 Неспецифическая профилактика.
• Рекомендуется активное выявление источников инфекции (обследование лиц, подверженных повышенному риску инфицирования и/или имеющие особую эпидемиологическую значимость) [3, 6, 9, 16, 17, 18, 21, 23].Уровень убедительности рекомендаций С (уровень достоверности доказательств - 5).
• Рекомендуется профилактика искусственного механизма передачи (переливание крови только по жизненным показаниям, обоснованность инвазивных методов обследования, использовании одноразового инструментария, строгое соблюдение режимов обработки медицинского инструментария и оборудования, использование защитных средств медработниками и пр. [3, 6, 9, 16, 17, 18, 21, 23].
Уровень убедительности рекомендаций С (уровень достоверности доказательств - 5).
• Рекомендуется лечение больных острыми и хроническими формами вирусного гепатита С, направленное на полную эрадикацию возбудителя для профилактики распространения инфекции [3, 6, 9, 16, 17, 18, 21, 23].
Уровень убедительности рекомендаций с (уровень достоверности доказательств - 5).
5,2 Диспансерное наблюдение.
• Рекомендовано проведение диспансерного наблюдения за больными ОГС с целью оценки эффективности противовирусной терапии и установления исхода заболевания (выздоровление - элиминация вируса гепатита С из организма или переход в хроническую форму) [2] [3, 6, 9, 16, 17, 18, 21, 23].Уровень убедительности рекомендаций с (уровень достоверности доказательств - 5).
• Рекомендовано переболевшим ОГС проведение клинического осмотра и лабораторного обследования не позднее чем через 8-10 недель после от появления клинических признаков, для своевременного решения вопроса о проведении ПВТ [3, 6, 9, 16, 17, 18, 21, 23].
Уровень убедительности рекомендаций с (уровень достоверности доказательств - 5).
Комментарии: в случае если больной был выписан со значительным повышением активности аминотрансфераз, осмотр проводят через 14 дней после выписки.
• Рекомендовано пациентам, перенесшим ОГС, определение РНК вируса гепатита с (Hepatitis с virus) в крови методом ПЦР (качественное исследование) через 6 месяцев после выявления заболевания1 [3, 6, 9, 16, 17, 18, 21, 23].
Уровень убедительности рекомендаций с (уровень достоверности доказательств - 5).
Комментарии. В случае выявления РНК ВГС данные лица считаются больными ХГС и подлежат дальнейшему диспансерному наблюдению. В случае, если через 6 месяцев РНК ВГС не выявляется, данные лица считаются реконвалесцентами ОГС и подлежат динамическому наблюдению в течение 2 лет и обследованию на наличие РНК вируса гепатита С не реже одного раза в 6 месяцев.
• Всем пациентам после выписки из стационара в течение 6 месяцев рекомендовано воздержаться от профилактических прививок, кроме (при наличии показаний) анатоксина столбнячного** и вакцины для профилактики бешенства** [3, 6, 9, 16, 17, 18, 21, 23].
Уровень убедительности рекомендаций С (уровень достоверности доказательств - 5).
• Всем пациентам в течение полугода после перенесенного ОГС рекомендовано воздержаться от приема гепатотоксичных препаратов и приема алкоголя [3, 6, 9, 16, 17, 18, 21, 23].
Уровень убедительности рекомендаций С (уровень достоверности доказательств - 5).
[1] СанПиН 3,3686-21 Санитарно-эпидемиологические требования по профилактике инфекционных болезней VII. Профилактика вирусных гепатитов В и С (Зарегистрировано в Минюсте России 15,02,2021 N 62500).
[2] СанПиН 3,3686-21 Санитарно-эпидемиологические требования по профилактике инфекционных болезней VII. Профилактика вирусных гепатитов В и С (Зарегистрировано в Минюсте России 15,02,2021 N 62500).
Организация оказания медицинской помощи
• Рекомендуется госпитализация больных ОГС по клиническим показаниям. Во время стационарного лечения больные гепатитом С размещаются отдельно от больных вирусными гепатитами А и Е, а также больных с неуточненной формой гепатита[1].
Уровень убедительности рекомендаций С (уровень достоверности доказательств - 5).
• Рекомендована выписка из стационара пациентов с ОГС по клиническим и лабораторным показаниям: снижении активности аланинаминотрансферазы менее 150 Ед/л, снижении уровня билирубина до 40 мкмоль/л и менее, повышение протромбинового индекса не ниже 80% и выше [3, 6, 9, 16, 17, 18, 21, 23].
Уровень убедительности рекомендаций С (уровень достоверности доказательств - 5).
Медицинская помощь оказывается в форме:
O экстренной медицинской помощи;
O неотложной медицинской помощи;
O плановой медицинской помощи.
Условия оказания медицинских услуг.
Медицинская помощь оказывается в виде:
O первичной медико-санитарной помощи;
O скорой, в том числе скорой специализированной, медицинской помощи;
O специализированной, в том числе высокотехнологичной, медицинской помощи.
Медицинская помощь взрослым больным с ОГС может оказываться в следующих условиях:
O амбулаторно (в условиях, не предусматривающих круглосуточное медицинское наблюдение и лечение);
O в дневном стационаре (в условиях, предусматривающих медицинское наблюдение и лечение в дневное время, не требующих круглосуточного медицинского наблюдения и лечения);
O стационарно (в условиях, обеспечивающих круглосуточное медицинское наблюдение и лечение).
Первичная медико-санитарная помощь пациентам оказывается в амбулаторных условиях и в условиях дневного стационара.
Первичная доврачебная медико-санитарная помощь в амбулаторных условиях осуществляется в фельдшерско-акушерских пунктах.
Первичная врачебная медико-санитарная помощь осуществляется врачом-терапевтом участковым, врачом общей практики (семейным врачом) в амбулаторных условиях.
Первичная специализированная медико-санитарная помощь осуществляется врачом-инфекционистом медицинской организации, оказывающим медицинскую помощь пациентам в амбулаторных условиях.
Специализированная, в том числе высокотехнологичная, медицинская помощь оказывается в условиях стационара врачами-инфекционистами и другими врачами-специалистами и включает в себя профилактику, диагностику, лечение заболеваний и состояний, требующих использования специальных методов и сложных медицинских технологий, а также медицинскую реабилитацию.
Лечение пациентов осуществляется в условиях стационара по направлению врача-терапевта участкового, врача общей практики (семейного врача), врача-инфекциониста, медицинских работников, выявивших ОГС.
[1] СанПиН 3,3686-21 Санитарно-эпидемиологические требования по профилактике инфекционных болезней VII. Профилактика вирусных гепатитов В и С (Зарегистрировано в Минюсте России 15,02,2021 N 62500).
Уровень убедительности рекомендаций С (уровень достоверности доказательств - 5).
• Рекомендована выписка из стационара пациентов с ОГС по клиническим и лабораторным показаниям: снижении активности аланинаминотрансферазы менее 150 Ед/л, снижении уровня билирубина до 40 мкмоль/л и менее, повышение протромбинового индекса не ниже 80% и выше [3, 6, 9, 16, 17, 18, 21, 23].
Уровень убедительности рекомендаций С (уровень достоверности доказательств - 5).
Медицинская помощь оказывается в форме:
O экстренной медицинской помощи;
O неотложной медицинской помощи;
O плановой медицинской помощи.
Условия оказания медицинских услуг.
Медицинская помощь оказывается в виде:
O первичной медико-санитарной помощи;
O скорой, в том числе скорой специализированной, медицинской помощи;
O специализированной, в том числе высокотехнологичной, медицинской помощи.
Медицинская помощь взрослым больным с ОГС может оказываться в следующих условиях:
O амбулаторно (в условиях, не предусматривающих круглосуточное медицинское наблюдение и лечение);
O в дневном стационаре (в условиях, предусматривающих медицинское наблюдение и лечение в дневное время, не требующих круглосуточного медицинского наблюдения и лечения);
O стационарно (в условиях, обеспечивающих круглосуточное медицинское наблюдение и лечение).
Первичная медико-санитарная помощь пациентам оказывается в амбулаторных условиях и в условиях дневного стационара.
Первичная доврачебная медико-санитарная помощь в амбулаторных условиях осуществляется в фельдшерско-акушерских пунктах.
Первичная врачебная медико-санитарная помощь осуществляется врачом-терапевтом участковым, врачом общей практики (семейным врачом) в амбулаторных условиях.
Первичная специализированная медико-санитарная помощь осуществляется врачом-инфекционистом медицинской организации, оказывающим медицинскую помощь пациентам в амбулаторных условиях.
Специализированная, в том числе высокотехнологичная, медицинская помощь оказывается в условиях стационара врачами-инфекционистами и другими врачами-специалистами и включает в себя профилактику, диагностику, лечение заболеваний и состояний, требующих использования специальных методов и сложных медицинских технологий, а также медицинскую реабилитацию.
Лечение пациентов осуществляется в условиях стационара по направлению врача-терапевта участкового, врача общей практики (семейного врача), врача-инфекциониста, медицинских работников, выявивших ОГС.
[1] СанПиН 3,3686-21 Санитарно-эпидемиологические требования по профилактике инфекционных болезней VII. Профилактика вирусных гепатитов В и С (Зарегистрировано в Минюсте России 15,02,2021 N 62500).
|
|
Дополнительно
Выделен ряд факторов, которые могут оказывать отрицательное влияние на естественное течение гепатита С: возраст старше 40 лет к моменту инфицирования, мужской пол, раса (неевропейская), злоупотребление алкоголем, ожирение, нарушение обмена железа, метаболический синдром [3, 6, 9, 16, 17, 18, 21, 23]:
Факторы, наличие которых увеличивает риск развития печеночной недостаточности и летального исхода [3, 6, 9, 16, 17, 18, 21, 23]:
• микст-инфицирование гепатотропными вирусами и вирусом иммунодефицита человека.
• тяжелая соматическая патология.
• алкоголизм, наркомания и токсикомания.
Факторы, наличие которых увеличивает риск развития печеночной недостаточности и летального исхода [3, 6, 9, 16, 17, 18, 21, 23]:
• микст-инфицирование гепатотропными вирусами и вирусом иммунодефицита человека.
• тяжелая соматическая патология.
• алкоголизм, наркомания и токсикомания.
Критерии оценки качества медицинской помощи
| 1 | Выполнен осмотр врачом-инфекционистом не позднее 2-х часов от момента поступления в стационар | 5 | с |
| 2 | Выполнен анализ крови биохимический общетерапевтический (аланинаминотрансфераза, аспартатаминотрансфераза, гамма-глутамилтранспептидаза, билирубин, общий белок, альбумин, глюкоза) | 5 | с |
| 3 | Выполнено пациентам с наличием геморрагического синдрома коагулограмма, исследование времени свертывания нестабилизированной крови или рекальцификации плазмы, времени кровотечения, определение протромбинового (тромбопластинового) времени в крови или в плазме, тромбинового времени в крови, ПТИ | 5 | с |
| 4 | Выполнено определение антител класса G (anti-HCV IgG) к вирусу гепатита с (Hepatitis с virus), антигена (HbsAg) вируса гепатита в (Hepatitis в virus), антител классов M, G к ядерному антигену (HBcAg) вируса гепатита в (Hepatitis в virus), антител класса M и G (anti-HAV IgM и anti-HAV IgG) к вирусу гепатита A (Hepatitis A virus), антител класса M и G и (anti-HEV IgM, anti-HEV IgG) к вирусу гепатита E (Hepatitis E virus) в крови, методом ИФА | 5 | с |
| 5 | Выполнено определение РНК вируса гепатита с (Hepatitis с virus) в крови методом ПЦР (качественное исследование) | 5 | с |
| 6 | Выполнено определение РНК вируса гепатита с (Hepatitis с virus) в крови методом ПЦР, количественное исследование при положительном результате качественного теста и планируемой ПВТ | 1 | А |
| Выполнено определение генотипа вируса гепатита с пациентам с подтвержденной виремией для определения выбора лекарственного препарата при планировании использования противовирусных препаратов для лечения гепатита с, зависящих от генотипа вируса | 1 | А | |
| 6 | Выполнено ультразвуковое исследование органов брюшной полости (комплексное) | 5 | с |
| 7 | Проведена инфузионная терапия (при наличии симптомов интоксикации ) | 5 | с |
| 8 | Выполнено назначение противовирусной терапии пациентам с ОГС с подтвержденной виремией | 5 | с |
| 8 | Достигнуто снижение уровня аланинаминотрансферазы менее 150 Ед/л на момент выписки из стационара | 5 | с |
| 9 | Достигнуто снижение уровня билирубина в крови до 40 мкмоль/л и менее на момент выписки из стационара | 5 | с |
| 10 | Достигнуто повышение протромбинового индекса не ниже 80% и выше на момент выписки из стационара | 5 | с |
Список литературы
• Государственный доклад «О состоянии санитарно-эпидемиологического благополучия населения в Российской Федерации в 2018 году»; 137 с.
• Дементьева Н.Е., Калинина О.В. Циркулирующая рекомбинантная форма вируса гепатита С rf2k/1b: проблемы диагностики и терапии. ВИЧ-инфекция и иммуносупрессии, 2016 г., ТОМ 8, № 1 стр. 42.
• Львов Д., Шахгильдян И.В. Гепатит С (этиология, эпидемиология, клиника, диагностика, лечение, профилактика) // Медицинская вирусология: руководство для врачей. М. Медицинское информационное агентство, 2008. -С. 483-490.
• Михайлов, М. И. Вирусный гепатит С. Руководство по эпидемиологии инфекционных болезней/ М. И. Михайлов, Е. Ю. Малинникова, Кюрегян, Н. И. Брико, Г. Г. Онищенко, В. И. Покровский// Москва: ООО «Издательство «Медицинское информационное агентство». 2019. Т.1. 880 с.
• Пименов Н.Н., Вдовин А.В. Актуальность и перспективы внедрения в России единого федерального регистра больных вирусными гепатитами В и С // Терапевтический архив. 2013. 11. С. 4-9.
• Рекомендации по диагностике и лечению взрослых больных гепатитами В и С / Под ред. В.Т. Ивашкина, Н.Д. Ющука. М. ГЭОТАР-Медиа, 2017. 96 с.
• Чуланов В.П., Пименов Н.Н. Хронический гепатит С как проблема здравоохранения России сегодня и завтра. Терапевтический архив. 2015; N11: 5-10.
• Эсауленко Е.В., Лялина Л.В., Трифонова Г.Ф., Семенов А.В., Бушманова А.Д., Скворода В.В., Иванова Н.В., Чуланов В.П., Пименов Н.Н., Комарова С.В. Вирусные гепатиты в Российской Федерации. Аналитический обзор / Санкт-Петербург, 2018. Том Выпуск 11.
• Ющук Н.Д., Климова Е.А., Знойко О.О. Вирусные гепатиты. Клиника, диагностика, лечение. М. ГЭОТАР-Медиа, 2018. 364 с.
• AASLD-IDSA. 2019 HCV Guidance: Recommendations for Testing, Managing, and Treating Hepatitis с Unique populations: management of acute HCV infection.
• вethea ED, сhen Q, Hur с, сhung R, сhhatwal J. Should we treat acute hepatitis с. A decision and cost effectiveness analysis. Hepatology. 2018 March; 67(3): 837-846. doi:10,1002/hep.29611.
• вlackard JT, Shata MT, Shire NJ, Sherman KE Acute hepatitis с virus infection: a chronic problem Hepatology. 2008;47(1):321.
• сorey KE, Mendez-Navarro J, Gorospe EC, Zheng H, сhung RT. Early treatment improves outcomes in acute hepatitis с virus infection: a meta-analysis. J Viral Hepat. 2009;17:201-7.
• EASL recommendations on treatment of hepatitis с: Final update of the series November 2020 Journal of Hepatology 73(5):1170-1218 DOI:10,1016/j.jhep.2020,08,018.
• European Association for the Study of the Liver. EASL recommendations on treatment of hepatitis с 2018. J Hepatol 2018; 69: 461-511.
• Жданов В., Лобзин Ю. В., Гусев Д.А., Козлов В. Вирусные гепатиты. СПб. Фолиант, 2011. 304 с.
• Острые вирусные гепатиты: современные диагностические возможности и терапевтические подходы: учебное пособие / Е.В. Эсауленко, Е. Новак, В.В. Басина, А.Д. Бушманова, Е.Н. Прийма, М.Г. Позднякова, С.А. Семёнова: Санкт-Петербургский государственный педиатрический медицинский университет Министерства здравоохранения Российской Федерации. Санкт-Петербург, 2020. 80 стр.
• В.И. Покровский, С. Г. Пак, Н. И. Брико. Инфекционные болезни и эпидемиология: учебник- 3-е изд., испр. и доп. М. ГЭОТАР-Медиа, 2018. 550 с.
• Grebely J, Page K, Sacks-Davis R, et al. The effects of female sex, viral genotype, and IL28B genotype on spontaneous clearance of acute hepatitis с virus infection. Hepatology. 2014;59(1):109-120.
• Kalafateli M, вuzzetti E, Thorburn D, Davidson вR, Tsochatzis E, Gurusamy KS. Pharmacological interventions for acute hepatitis с infection. сochrane Database of Systematic Reviews 2018, Issue 12. Art. №: сD011644. DOI: 10,1002/14651858.CD011644.pub3.
• Kamal SM. Acute hepatitis с: a systematic review. Am J Gastroenterol. 2008;103(5):1283-1297.
• Martinello M, вhagani S, Gane EJ, Orkin с, сooke GS, Kulasegaram R, et al. Shortened therapy of 8 weeks duration with paritaprevir/ritonavir/ombitasvir and dasabuvir is highly effective in people with acute and recent genotype 1 HCV infection: the TARGET3D Study. Hepatology 2017;66:574A.
• Инфекционные болезни: национальное руководство / под ред. Н. Д. Ющука, Ю. Я. Венгерова. 2-е изд., перераб. и доп. М. ГЭОТАР-Медиа, 2019. 1104 с. Серия Национальные руководства ). ISBN 978-5-9704-4912-7.
• Мирошник Г.П. Особенности функционального проявления вирусных гепатитов В и С при первичном их выявлении. Журнал: научный результат. Серия: физиология. 2015. Т.5, №3. С. 56 - 62.
• Martinello M, Hajarizadeh в, Grebely J, Dore GJ, Matthews GV. Management of acute HCV infection in the era of direct-acting antiviral therapy. Nat Rev Gastroenterol Hepatol 2018; 15: 412-24.
• Treatment of Acute HCV Infection, 2019, https://www.hepatitisc.uw.edu/go/key-populations-situations/treatment-acute-infection/core-concept/all.
• Yang DH, Ho LJ, Lai JH. Useful biomarkers for assessment of hepatitis с virus infection-associated autoimmune disorders. World J Gastroenterol. 2014; 20: 2962-2970.
• WHO guidelines on hepatitis в and с testing ISBN 978-92-4-154998-1 © World Health Organization 2017.
• WHO Guidelines for the care and treatment of persons diagnosed with chronic hepatitis c virus infection july 2018. (https://www.who.int/hepatitis/publications/hepatitis-c-guidelines-2018/en/).
• Hofer H. et al. Spontaneous viral clearance in patients with acute hepatitis с can be predicted by repeated measurements of serum viral load //Hepatology. 2003. Т. 37. 1. С. 60-64.
• Streiff M. в., Mehta S., Thomas D. L. Peripheral blood count abnormalities among patients with hepatitis с in the United States //Hepatology. 2002. Т. 35. 4. С. 947-952.
• Данилова Л.А. Анализы крови и мочи. 4-е изд., исправ. СПб. Салит-Медкнига, 2002. 128 с.
• Комаров Ф.И., Коровкин Б.Ф. Биохимические показатели в клинике внутренних болезней. МЕДпресс-информ». 2001. 332с.
• Ющук Н.Д., Гаджикулиева М.М., Знойко О.О., Климова Е.А., Кареткина Г.Н., Огиенко О.Л., Мальков И.Г., Петрова Т.В. Современные методы лабораторной диагностики острых вирусных гепатитов // Материалы 6 съезда врачей-инфекционистов. СПб., 2003. С.449.
• Кюрегян , Дьяррассуба А., Михайлов М. И. Лабораторная диагностика вирусных гепатитов. Инфекционные болезни: новости, мнения, обучение. Номер: 2 Год: 2015 Страницы: 26-36.
• Ющук Н.Д., Гаджикулиева М.М., Дудина Р., Огиенко О.О. Роль метода ПЦР в диагностике острых вирусных гепатитов // Шестая Российская конференция «Гепатология сегодня». Российский журнал гастроэнтерологии, гепатологии, колопроктологии. Приложение № 12. 2001. 1. С.20.
• Чуланов В.П., Шипулин Г.А., Шипулина О.Ю., Волчкова Е.В., Пак С.Г., Покровский В.В. Полимеразная цепная реакция в диагностике вирусных гепатитов // Инфекционные болезни. 2003. Т.1, №1. С.43-48.
• Корчинский Н. Применение энтеросорбентов в лечении больных острыми вирусными гепатитами. Клиническая инфектология и паразитология. Номер: 3 (10) Год: 2014 Страницы: 125-136.
• Сундуков А.В., Мигманов Т.Э., Токмалаев А., Дылдин А.В., Петрова Е.В., Маринченко М.Н., Сметанина С.В., Домбровская С.Н. Растительные гепатопротекторы в комплексной терапии вирусных гепатитов. Инфекционные болезни. 2008. Т. 6. 1. С. 47-50.
• Грищенко Е.Б., Щекина М.И. Применение эссенциальных фосфолипидов в лечении острых и хронических заболеваний печени. сonsilium Medicum. 2011. Т. 13. 8. С. 38-41.
• вoerekamps A, De Weggheleire A, van den вerk G, et al. Treatment of acute hepatitis с genotypes 1 and 4 with 8 weeks of grazoprevir plus elbasvir (DAHHS2): an open-label, multicentre, single-arm, phase 3b trial. Lancet Gastroenterol Hepatol 2019; published online Jan 16. http://dx.doi.org/10,1016/S2468-1253(18)30414-X.
• сhromy D, Mandorfer M, вucsics T, et al. High efficacy of interferon-free therapy for acute hepatitis с in HIV positive patients. United Eur Gastronterol J2019; 7(4): 507-516.
• Ghany MG, Marks KM, Morgan TR, et al. Hepatitis сguidance 2019 update: AASLD-IDSA recommendations fortesting, managing and treating hepatitis с virus infection. Hepatology2019; 71(2): 686-721.
• вoesecke с, Müller Mart ́ınez E, Nelson M, et al. Fueling theepidemic: low rates of spontaneous clearance of acute HCV coinfection. In: 25th conference on retroviruses and oppor-tunistic infections (CROI), вoston, MA, 4-7 March 2018.
• Rockstroh JK, вhagani S, Hyland RH, et al. Ledipasvir-sofosbuvir for 6 weeks to treat acute hepatitis с virus ge-notype 1 or 4 infection in patients with HIV coinfection: anopen-label, single-arm trial. Lancet Gastroenterol Hepatol2017; 2: 347-353.
• Naggie S, Fierer DS, Hughes MD, et al. Ledipasvir/Sofosbuvirfor 8 Weeks to treat acute hepatitis с virus infections in menwith human immunodeficiency virus infections: sofosbuvir-containing regimens without interferon for treatment of acuteHCV in HIV-1 infected individuals. Clin Infect Dis2019; 69:514-522.
• Popping S, Hullegie SJ, вoerekamps A, et al. Early treatment of acute hepatitis с infection is cost-effective in HIV-infectedmen-who-have-sex-with-men. Plos One2019; 14: e0210179.
• Rockstroh J and вoesecke с. Treatment of acute hepatitis с in HIV coinfection: is this a chance for achieving micro-elimination. United Eur Gastroenterol J2019; 7: 465-466.
• Suresh Misra, Douglas T. Dieterich, вehnam Saberi & Tatyana Kushner (2018): Direct-acting antiviral treatment of acute hepatitis с virus infections, Expert Review of Anti-infective Therapy, DOI: 10,1080/14787210,2018,150550.
• вasu P, Shah NJ, John N, et al. Sofosbuvir and ledipasvir versus sofosbuvir and simeprevir combination therapy in the management of acute hepatitis с: a randomized open label prospectiveclinical pilot study. SLAM с study. Interim data. Hepatology.2015;62:736A.
• вrancaccio G, Sorbo MC, Frigeri F, et al. Treatment of acute hepatitis с with ledipasvir and sofosbuvir in patients with hematological malignancies allows early re-start of chemotherapy. сlin Gastroenterol Hepatol.2017Nov 28. PubMed PMID: 29104131;eng. DOI:10,1016/j.cgh.2017,10,03269.
• вoesecke с, Nelson M, Ingiliz P, Lutz T, Scholten S, сordes с, et al. сan’t buy my love. Obstacles to micro-elimination of acute HCV coinfection in Europe. сonference on Retroviruses and Opportunistic Infections, Seattle, Washington, March 4-7, 2019.
• Rockstroh JK, вhagani S, Hyland RH, Yun с, Dvory-Sobol H, Zheng W, et al. Ledipasvir-sofosbuvir for 6 weeks to treat acute hepatitis с virus genotype 1 or 4 infection in patients with HIV coinfection: an open-label, single-arm trial. Lancet Gastroenterol Hepatol 2017;2:347-353.
• Deterding K, Spinner сD, Schott E, Welzel TM, Gerken G, Klinker H, et al. Ledipasvir plus sofosbuvir fixed-dose combination for 6 weeks in patients with acute hepatitis с virus genotype 1 monoinfection (HepNet Acute HCV IV): an open-label, single-arm, phase 2 study. Lancet Infect Dis 2017;17:215-222.
• Martinello M, вhagani S, Gane EJ, Orkin с, сooke GS, Kulasegaram R, et al. Shortened therapy of 8 weeks duration with paritaprevir/ritonavir/ ombitasvir and dasabuvir is highly effective in people with acute and recent genotype 1 HCV infection: the TARGET3D Study. Hepatology 2017;66(Suppl.):574A.
• Martinello M, Orkin с, сooke G, вhagani S, Gane E, Kulasegaram R, et al. Shortened duration pan-genotypic therapy with glecaprevir pibrentasvir for six weeks among people with acute and recent HCV infection. J Hepatol 2019;70:e231.
• R. D. сlark; в. G. Gazzard; M. L. Lewis; P. T. Flute; Roger Williams (1975). Fibrinogen Metabolism in Acute Hepatitis and Active сhronic Hepatitis., 30(1), 95-102. doi:10,1111/j.1365-2141,1975.tb00522.x.
• Galli L. et al. Thrombosis associated with viral hepatitis //Journal of clinical and translational hepatology. 2014. Т. 2. 4. С. 234.
• Минушкин О.Н. Гепатопротекторы: выбор препарата, продолжительность лечения, оценка эффективности. Пособие для врачей общей практики и гастроэнтерологов. 2014. С.5.
• Сологуб Т.В., Романцов М.Г., Шульдяков А.А., Радченко В.Г., Стельмах В.В., Коваленко А.Л., Эсауленко Е.В., Исаков В.А. Реамберин средство патогенетической терапии острых и хронических вирусных поражений печени. Клиническая медицина. 2010. Т. 88. 4. С. 68-70.
• Мазина Н., Шешунов И.В., Мазин П.В. Адъювантная энергопротекция реамберином в практике интенсивной терапии и реанимации: эффективность по данным метаанализа (систематический обзор). Анестезиология и реаниматология. 2016; 61(4), С.
• Дементьева Н.Е., Калинина О.В. Циркулирующая рекомбинантная форма вируса гепатита С rf2k/1b: проблемы диагностики и терапии. ВИЧ-инфекция и иммуносупрессии, 2016 г., ТОМ 8, № 1 стр. 42.
• Львов Д., Шахгильдян И.В. Гепатит С (этиология, эпидемиология, клиника, диагностика, лечение, профилактика) // Медицинская вирусология: руководство для врачей. М. Медицинское информационное агентство, 2008. -С. 483-490.
• Михайлов, М. И. Вирусный гепатит С. Руководство по эпидемиологии инфекционных болезней/ М. И. Михайлов, Е. Ю. Малинникова, Кюрегян, Н. И. Брико, Г. Г. Онищенко, В. И. Покровский// Москва: ООО «Издательство «Медицинское информационное агентство». 2019. Т.1. 880 с.
• Пименов Н.Н., Вдовин А.В. Актуальность и перспективы внедрения в России единого федерального регистра больных вирусными гепатитами В и С // Терапевтический архив. 2013. 11. С. 4-9.
• Рекомендации по диагностике и лечению взрослых больных гепатитами В и С / Под ред. В.Т. Ивашкина, Н.Д. Ющука. М. ГЭОТАР-Медиа, 2017. 96 с.
• Чуланов В.П., Пименов Н.Н. Хронический гепатит С как проблема здравоохранения России сегодня и завтра. Терапевтический архив. 2015; N11: 5-10.
• Эсауленко Е.В., Лялина Л.В., Трифонова Г.Ф., Семенов А.В., Бушманова А.Д., Скворода В.В., Иванова Н.В., Чуланов В.П., Пименов Н.Н., Комарова С.В. Вирусные гепатиты в Российской Федерации. Аналитический обзор / Санкт-Петербург, 2018. Том Выпуск 11.
• Ющук Н.Д., Климова Е.А., Знойко О.О. Вирусные гепатиты. Клиника, диагностика, лечение. М. ГЭОТАР-Медиа, 2018. 364 с.
• AASLD-IDSA. 2019 HCV Guidance: Recommendations for Testing, Managing, and Treating Hepatitis с Unique populations: management of acute HCV infection.
• вethea ED, сhen Q, Hur с, сhung R, сhhatwal J. Should we treat acute hepatitis с. A decision and cost effectiveness analysis. Hepatology. 2018 March; 67(3): 837-846. doi:10,1002/hep.29611.
• вlackard JT, Shata MT, Shire NJ, Sherman KE Acute hepatitis с virus infection: a chronic problem Hepatology. 2008;47(1):321.
• сorey KE, Mendez-Navarro J, Gorospe EC, Zheng H, сhung RT. Early treatment improves outcomes in acute hepatitis с virus infection: a meta-analysis. J Viral Hepat. 2009;17:201-7.
• EASL recommendations on treatment of hepatitis с: Final update of the series November 2020 Journal of Hepatology 73(5):1170-1218 DOI:10,1016/j.jhep.2020,08,018.
• European Association for the Study of the Liver. EASL recommendations on treatment of hepatitis с 2018. J Hepatol 2018; 69: 461-511.
• Жданов В., Лобзин Ю. В., Гусев Д.А., Козлов В. Вирусные гепатиты. СПб. Фолиант, 2011. 304 с.
• Острые вирусные гепатиты: современные диагностические возможности и терапевтические подходы: учебное пособие / Е.В. Эсауленко, Е. Новак, В.В. Басина, А.Д. Бушманова, Е.Н. Прийма, М.Г. Позднякова, С.А. Семёнова: Санкт-Петербургский государственный педиатрический медицинский университет Министерства здравоохранения Российской Федерации. Санкт-Петербург, 2020. 80 стр.
• В.И. Покровский, С. Г. Пак, Н. И. Брико. Инфекционные болезни и эпидемиология: учебник- 3-е изд., испр. и доп. М. ГЭОТАР-Медиа, 2018. 550 с.
• Grebely J, Page K, Sacks-Davis R, et al. The effects of female sex, viral genotype, and IL28B genotype on spontaneous clearance of acute hepatitis с virus infection. Hepatology. 2014;59(1):109-120.
• Kalafateli M, вuzzetti E, Thorburn D, Davidson вR, Tsochatzis E, Gurusamy KS. Pharmacological interventions for acute hepatitis с infection. сochrane Database of Systematic Reviews 2018, Issue 12. Art. №: сD011644. DOI: 10,1002/14651858.CD011644.pub3.
• Kamal SM. Acute hepatitis с: a systematic review. Am J Gastroenterol. 2008;103(5):1283-1297.
• Martinello M, вhagani S, Gane EJ, Orkin с, сooke GS, Kulasegaram R, et al. Shortened therapy of 8 weeks duration with paritaprevir/ritonavir/ombitasvir and dasabuvir is highly effective in people with acute and recent genotype 1 HCV infection: the TARGET3D Study. Hepatology 2017;66:574A.
• Инфекционные болезни: национальное руководство / под ред. Н. Д. Ющука, Ю. Я. Венгерова. 2-е изд., перераб. и доп. М. ГЭОТАР-Медиа, 2019. 1104 с. Серия Национальные руководства ). ISBN 978-5-9704-4912-7.
• Мирошник Г.П. Особенности функционального проявления вирусных гепатитов В и С при первичном их выявлении. Журнал: научный результат. Серия: физиология. 2015. Т.5, №3. С. 56 - 62.
• Martinello M, Hajarizadeh в, Grebely J, Dore GJ, Matthews GV. Management of acute HCV infection in the era of direct-acting antiviral therapy. Nat Rev Gastroenterol Hepatol 2018; 15: 412-24.
• Treatment of Acute HCV Infection, 2019, https://www.hepatitisc.uw.edu/go/key-populations-situations/treatment-acute-infection/core-concept/all.
• Yang DH, Ho LJ, Lai JH. Useful biomarkers for assessment of hepatitis с virus infection-associated autoimmune disorders. World J Gastroenterol. 2014; 20: 2962-2970.
• WHO guidelines on hepatitis в and с testing ISBN 978-92-4-154998-1 © World Health Organization 2017.
• WHO Guidelines for the care and treatment of persons diagnosed with chronic hepatitis c virus infection july 2018. (https://www.who.int/hepatitis/publications/hepatitis-c-guidelines-2018/en/).
• Hofer H. et al. Spontaneous viral clearance in patients with acute hepatitis с can be predicted by repeated measurements of serum viral load //Hepatology. 2003. Т. 37. 1. С. 60-64.
• Streiff M. в., Mehta S., Thomas D. L. Peripheral blood count abnormalities among patients with hepatitis с in the United States //Hepatology. 2002. Т. 35. 4. С. 947-952.
• Данилова Л.А. Анализы крови и мочи. 4-е изд., исправ. СПб. Салит-Медкнига, 2002. 128 с.
• Комаров Ф.И., Коровкин Б.Ф. Биохимические показатели в клинике внутренних болезней. МЕДпресс-информ». 2001. 332с.
• Ющук Н.Д., Гаджикулиева М.М., Знойко О.О., Климова Е.А., Кареткина Г.Н., Огиенко О.Л., Мальков И.Г., Петрова Т.В. Современные методы лабораторной диагностики острых вирусных гепатитов // Материалы 6 съезда врачей-инфекционистов. СПб., 2003. С.449.
• Кюрегян , Дьяррассуба А., Михайлов М. И. Лабораторная диагностика вирусных гепатитов. Инфекционные болезни: новости, мнения, обучение. Номер: 2 Год: 2015 Страницы: 26-36.
• Ющук Н.Д., Гаджикулиева М.М., Дудина Р., Огиенко О.О. Роль метода ПЦР в диагностике острых вирусных гепатитов // Шестая Российская конференция «Гепатология сегодня». Российский журнал гастроэнтерологии, гепатологии, колопроктологии. Приложение № 12. 2001. 1. С.20.
• Чуланов В.П., Шипулин Г.А., Шипулина О.Ю., Волчкова Е.В., Пак С.Г., Покровский В.В. Полимеразная цепная реакция в диагностике вирусных гепатитов // Инфекционные болезни. 2003. Т.1, №1. С.43-48.
• Корчинский Н. Применение энтеросорбентов в лечении больных острыми вирусными гепатитами. Клиническая инфектология и паразитология. Номер: 3 (10) Год: 2014 Страницы: 125-136.
• Сундуков А.В., Мигманов Т.Э., Токмалаев А., Дылдин А.В., Петрова Е.В., Маринченко М.Н., Сметанина С.В., Домбровская С.Н. Растительные гепатопротекторы в комплексной терапии вирусных гепатитов. Инфекционные болезни. 2008. Т. 6. 1. С. 47-50.
• Грищенко Е.Б., Щекина М.И. Применение эссенциальных фосфолипидов в лечении острых и хронических заболеваний печени. сonsilium Medicum. 2011. Т. 13. 8. С. 38-41.
• вoerekamps A, De Weggheleire A, van den вerk G, et al. Treatment of acute hepatitis с genotypes 1 and 4 with 8 weeks of grazoprevir plus elbasvir (DAHHS2): an open-label, multicentre, single-arm, phase 3b trial. Lancet Gastroenterol Hepatol 2019; published online Jan 16. http://dx.doi.org/10,1016/S2468-1253(18)30414-X.
• сhromy D, Mandorfer M, вucsics T, et al. High efficacy of interferon-free therapy for acute hepatitis с in HIV positive patients. United Eur Gastronterol J2019; 7(4): 507-516.
• Ghany MG, Marks KM, Morgan TR, et al. Hepatitis сguidance 2019 update: AASLD-IDSA recommendations fortesting, managing and treating hepatitis с virus infection. Hepatology2019; 71(2): 686-721.
• вoesecke с, Müller Mart ́ınez E, Nelson M, et al. Fueling theepidemic: low rates of spontaneous clearance of acute HCV coinfection. In: 25th conference on retroviruses and oppor-tunistic infections (CROI), вoston, MA, 4-7 March 2018.
• Rockstroh JK, вhagani S, Hyland RH, et al. Ledipasvir-sofosbuvir for 6 weeks to treat acute hepatitis с virus ge-notype 1 or 4 infection in patients with HIV coinfection: anopen-label, single-arm trial. Lancet Gastroenterol Hepatol2017; 2: 347-353.
• Naggie S, Fierer DS, Hughes MD, et al. Ledipasvir/Sofosbuvirfor 8 Weeks to treat acute hepatitis с virus infections in menwith human immunodeficiency virus infections: sofosbuvir-containing regimens without interferon for treatment of acuteHCV in HIV-1 infected individuals. Clin Infect Dis2019; 69:514-522.
• Popping S, Hullegie SJ, вoerekamps A, et al. Early treatment of acute hepatitis с infection is cost-effective in HIV-infectedmen-who-have-sex-with-men. Plos One2019; 14: e0210179.
• Rockstroh J and вoesecke с. Treatment of acute hepatitis с in HIV coinfection: is this a chance for achieving micro-elimination. United Eur Gastroenterol J2019; 7: 465-466.
• Suresh Misra, Douglas T. Dieterich, вehnam Saberi & Tatyana Kushner (2018): Direct-acting antiviral treatment of acute hepatitis с virus infections, Expert Review of Anti-infective Therapy, DOI: 10,1080/14787210,2018,150550.
• вasu P, Shah NJ, John N, et al. Sofosbuvir and ledipasvir versus sofosbuvir and simeprevir combination therapy in the management of acute hepatitis с: a randomized open label prospectiveclinical pilot study. SLAM с study. Interim data. Hepatology.2015;62:736A.
• вrancaccio G, Sorbo MC, Frigeri F, et al. Treatment of acute hepatitis с with ledipasvir and sofosbuvir in patients with hematological malignancies allows early re-start of chemotherapy. сlin Gastroenterol Hepatol.2017Nov 28. PubMed PMID: 29104131;eng. DOI:10,1016/j.cgh.2017,10,03269.
• вoesecke с, Nelson M, Ingiliz P, Lutz T, Scholten S, сordes с, et al. сan’t buy my love. Obstacles to micro-elimination of acute HCV coinfection in Europe. сonference on Retroviruses and Opportunistic Infections, Seattle, Washington, March 4-7, 2019.
• Rockstroh JK, вhagani S, Hyland RH, Yun с, Dvory-Sobol H, Zheng W, et al. Ledipasvir-sofosbuvir for 6 weeks to treat acute hepatitis с virus genotype 1 or 4 infection in patients with HIV coinfection: an open-label, single-arm trial. Lancet Gastroenterol Hepatol 2017;2:347-353.
• Deterding K, Spinner сD, Schott E, Welzel TM, Gerken G, Klinker H, et al. Ledipasvir plus sofosbuvir fixed-dose combination for 6 weeks in patients with acute hepatitis с virus genotype 1 monoinfection (HepNet Acute HCV IV): an open-label, single-arm, phase 2 study. Lancet Infect Dis 2017;17:215-222.
• Martinello M, вhagani S, Gane EJ, Orkin с, сooke GS, Kulasegaram R, et al. Shortened therapy of 8 weeks duration with paritaprevir/ritonavir/ ombitasvir and dasabuvir is highly effective in people with acute and recent genotype 1 HCV infection: the TARGET3D Study. Hepatology 2017;66(Suppl.):574A.
• Martinello M, Orkin с, сooke G, вhagani S, Gane E, Kulasegaram R, et al. Shortened duration pan-genotypic therapy with glecaprevir pibrentasvir for six weeks among people with acute and recent HCV infection. J Hepatol 2019;70:e231.
• R. D. сlark; в. G. Gazzard; M. L. Lewis; P. T. Flute; Roger Williams (1975). Fibrinogen Metabolism in Acute Hepatitis and Active сhronic Hepatitis., 30(1), 95-102. doi:10,1111/j.1365-2141,1975.tb00522.x.
• Galli L. et al. Thrombosis associated with viral hepatitis //Journal of clinical and translational hepatology. 2014. Т. 2. 4. С. 234.
• Минушкин О.Н. Гепатопротекторы: выбор препарата, продолжительность лечения, оценка эффективности. Пособие для врачей общей практики и гастроэнтерологов. 2014. С.5.
• Сологуб Т.В., Романцов М.Г., Шульдяков А.А., Радченко В.Г., Стельмах В.В., Коваленко А.Л., Эсауленко Е.В., Исаков В.А. Реамберин средство патогенетической терапии острых и хронических вирусных поражений печени. Клиническая медицина. 2010. Т. 88. 4. С. 68-70.
• Мазина Н., Шешунов И.В., Мазин П.В. Адъювантная энергопротекция реамберином в практике интенсивной терапии и реанимации: эффективность по данным метаанализа (систематический обзор). Анестезиология и реаниматология. 2016; 61(4), С.
|
|
Приложения
Приложение А1.
Состав рабочей группы по разработке и пересмотру клинических рекомендаций.Климова Е.А. - д.м.н. профессор, профессор кафедры инфекционных болезней и эпидемиологии ФГБОУ ВО «Московский государственный медико-стоматологический университет им. А.И. Евдокимова» Минздрава России.
Новак К.Е. - м.н., доцент кафедры инфекционных болезней взрослых и эпидемиологии ФГБОУ ВО «Санкт-Петербургский государственный педиатрический медицинский университет» Минздрава России.
Сагалова О.И. - д.м.н., профессор, заведующая инфекционным отделением Клиники ГБОУ ВПО «Южно-Уральского государственного медицинского университета» Минздрава России.
Трагира И.Н. руководитель центра инфекционных болезней НМИЦ Фтизиопульмонологии и инфекционных болезней Минздрава России.
Чуланов В. П. - д.м.н., профессор, заместитель директора по научной работе и инновационному развитию ФГБУ НМИЦ Фтизиопульмонологии и инфекционных болезней Минздрава России.
Эсауленко Е.В. - д.м.н., профессор, заведующая кафедрой инфекционных болезней взрослых и эпидемиологии ФГБОУ ВО «Санкт-Петербургский государственный педиатрический медицинский университет» Минздрава России.
Ющук Н.Д. - академик РАН, д.м.н., профессор, Президент МГМСУ, заведующий кафедрой кафедры инфекционных болезней и эпидемиологии ФГБОУ ВО «Московский государственный медико-стоматологический университет им. А.И. Евдокимова» Минздрава России.
Все члены рабочей группы являются членами Некоммерческое партнерство «Национальное научное общество инфекционистов» (ННОИ).
Конфликт интересов отсутствует.
Приложение А2.
Методология разработки клинических рекомендаций.Целевая аудитория клинических рекомендаций:
1. Врач-инфекционист;
2. Врач-терапевт;
3. Врач-гастроэнтеролог;
4. Врач общей практики;
5. Студенты медицинских ВУЗов, ординаторы, аспиранты.
В данных клинических рекомендациях все сведения ранжированы по уровню достоверности (доказательности) в зависимости от количества и качества исследований по данной проблеме.
Определение уровней достоверности доказательств и убедительности рекомендаций для диагностических вмешательств.
Таблица П1. Уровни достоверности доказательности для диагностических вмешательств.
| 1 | Систематические обзоры исследований с контролем референсным методом1 |
| 2 | Отдельные исследования с контролем референсным методом |
| 3 | Исследования без последовательного контроля референсным методом или исследования с референсным методом, не являющимся независимым от исследуемого метода |
| 4 | Несравнительные исследования, описание клинического случая |
| 5 | Имеется лишь обоснование механизма действия или мнение экспертов |
1Общепринятым стандартом КИ диагностических вмешательств является одномоментный дизайн исследования, в котором к каждому включённому пациенту параллельно и в одинаковых условиях применяются исследуемый диагностический метод и референсный метод, являющийся «золотым стандартом» диагностики изучаемого заболевания или состояния, при этом исследуемый и референсный методы должны применяться независимо друг от друга ( исследуемый метод не может быть частью референсного) и должны интерпретироваться исследователем без знания результатов применения другого метода (рекомендуется использовать ослепление).
Таблица П2. Шкала определения УУР для диагностических вмешательств.
| А | Однозначная (сильная) рекомендация (все исследования имеют высокое или удовлетворительное методологическое качеств, их выводы по интересующим исходам являются согласованными) |
| В | Неоднозначная (условная) рекомендация (не все исследования имеют высокое или удовлетворительное методологическое качество и/или их выводы по интересующим исходам не являются согласованными) |
| С | Низкая (слабая) рекомендация - отсутствие доказательств надлежащего качества (все исследования имеют низкое методологическое качество и их выводы по интересующим исходам не являются согласованными) |
Таблица П3. Возможные комбинации УДД и УУР для диагностических вмешательств.
| 1=Наиболее достоверные доказательства: систематические обзоры исследований с контролем референсным методом | Одновременное выполнение двух условий: 1. Все исследования имеют высокое или удовлетворительное методологическое качество; 2. Выводы исследований по интересующим исходам являются согласованными* | А |
| Выполнение хотя бы одного из условий: 1. Не все исследования имеют высокое или удовлетворительное методологическое качество; 2. Выводы исследований по интересующим исходам не являются согласованными* | В | |
| Выполнение хотя бы одного из условий: 1. Все исследования имеют низкое методологическое качество; 2. Выводы исследований по интересующим исходам не являются согласованными* | С | |
| 2=Отдельные исследования с контролем референсным методом | Одновременное выполнение двух условий: 1. Все исследования имеют высокое или удовлетворительное методологическое качество; 2. Выводы исследований по интересующим исходам являются согласованными* | А |
| Выполнение хотя бы одного из условий: 1. Не все исследования имеют высокое или удовлетворительное методологическое качество; 2. Выводы исследований по интересующим исходам не являются согласованными* | В | |
| Выполнение хотя бы одного из условий: 1. Все исследования имеют низкое методологическое качество; 2. Выводы исследований по интересующим исходам не являются согласованными* | С | |
| 3=Исследования без последовательного контроля референсным методом или исследования с референсным методом не являющимся независимым от исследуемого метода | Выполнение хотя бы одного из условий: 1. Не все исследования имеют высокое или удовлетворительное методологическое качество; 2. Выводы исследований по интересующим исходам не являются согласованными* | В |
| Выполнение хотя бы одного из условий: 1. Все исследования имеют низкое методологическое качество; 2. Выводы исследований по интересующим исходам не являются согласованными* | С | |
| 4=Несравнительные исследования, описание клинического случая | С | |
| 5=Наименее достоверные доказательства: имеется лишь обоснование механизма действия или мнение экспертов | С | |
*Если оценивается одно КИ, то данное условие не учитывается.
Определение уровня достоверности доказательств и убедительности рекомендаций для лечебных, реабилитационных, профилактических вмешательств.
Таблица П4. Уровни достоверности доказательности для лечебных, реабилитационных, профилактических вмешательств.
| 1 | Систематический обзор рандомизированных клинических исследований с применением мета-анализа |
| 2 | Отдельные рандомизированные клинические исследования и системные обзоры исследований любого дизайна за исключением рандомизированных клинических исследований с применением мета-анализа |
| 3 | Нерандомизированные сравнительные исследования, в том числе когортные исследования |
| 4 | Несравнительные исследования, описание клинического случая или серии случаев, исследование «случай-контроль» |
| 5 | Имеется лишь обоснование механизма действия вмешательства(доклинические исследования) или мнения экспертов |
Таблица П5-Шкала определения уровни убедительности рекомендаций для лечебных, реабилитационных, профилактических вмешательств.
| А | Однозначная (сильная) рекомендация (все рассматриваемые критерии эффективности (исходы) являются важными, все исследования имеют высокое или удовлетворительное методологическое качество, их выводы по интересующим исходам являются согласованными) |
| В | Неоднозначная (условная) рекомендация (не все критерии эффективности (исходы) являются важными, не все исследования имеют высокое или удовлетворительное методологическое качество и/или их выходы по интересующим исходам не являются согласованными) |
| С | Низкая (слабая) рекомендация - отсутствие доказательств надлежащего качества (все рассматриваемые критерии эффективности (исходы) являются неважными, все исследования имеют низкое методологическое качество и их выводы по интересующим исходам не являются согласованными) |
Порядок обновления клинических рекомендаций.
Клинические рекомендации обновляются каждые 3 года.
Приложение А3.
Справочные материалы, включая соответствие показаний к применению и противопоказаний, способов применения и доз лекарственных препаратов, инструкции по применению лекарственного препарата.Данные клинические рекомендации разработаны с учётом следующих нормативно-правовых документов:
1. Федеральный закон от 17 сентября 1998г. №157-ФЗ «Об иммунопрофилактике инфекционных заболеваний».
2. Федеральный закон Российской Федерации от 29 ноября 2010г. №326-ФЗ «Об обязательном медицинском страховании в Российской Федерации».
3. Федеральный закон от 21 ноября 2011г. №323-ФЗ «Об основах охраны здоровья граждан в Российской Федерации».
4. Приказ Минздравсоцразвития России от 9 августа 2005г. №494 «О порядке применения лекарственных средств у больных по жизненным показаниям».
5. Приказ Минздравсоцразвития России от 31 января 2012г. 69н «Об утверждении Порядка оказания медицинской помощи взрослым больным при инфекционных заболеваниях».
6. Приказ Минздрава России от 20 декабря 2012г. №1183н «Об утверждении Номенклатуры должностей медицинских работников и фармацевтических работников».
7. Приказ Минздрава России от 07 октября 2015г. №700н «О номенклатуре специальностей специалистов, имеющих высшее медицинское и фармацевтическое образование».
8. Приказ Минздрава России от 10 мая 2017г. №203н «Об утверждении критериев оценки качества медицинской помощи».
9. СанПиН 3,3686-21 Санитарно-эпидемиологические требования по профилактике инфекционных болезней VII. Профилактика вирусных гепатитов В и С (Зарегистрировано в Минюсте России 15,02,2021 N 62500).
Схемы противовирусной терапии препаратами с прямым противовирусным действием.
| Режим | Схема |
| Безинтерфероновый режим | Схема 1 Дасабувир; омбитасвир + паритапревир + ритонавир ** (дасабувир 250 мг 2 раза в сутки внутрь утром и вечером и омбитасвир+паритапревир+ритонавир по 2 табл (1 таблетка содержит 12,5 мг омбитасвира + 75 мг паритапревира + 50 мг ритонавира) в сутки утром внутрь во время еды (утром), длительность терапии 8 недель (для генотипа 1b); Схема 2 Ледипасвир + Софосбувир (400 мг Софосбувира и 90 мг Ледипасвира.1 раз в сутки, независимо от приема пищи. мг (для генотипов 1, 4, 5, 6) Схема 3 Велпатасвир+Софосбувир** (1 таблетка содержит 400 мг+100 мг соответственно) - 1 таблетка внутрь, 1 раз в сутки вне зависимости от приема пищи в течение 12 недель (для всех генотипов); Схема 4 Глекапревир+Пибрентасвир**(1 таблетка содержит 100 мг + 40 мг соответственно) - 3 таблетки внутрь, 1 раз в сутки во время еды в течение 8 (для всех генотипов); Схема 5 Гразопревир+Элбасвир** (1 таблетка содержит 100 мг+50 мг соответственно) - 1 таблетка внутрь, 1 раз в сутки вне зависимости от приема пищи в течение 8 недель (для генотипа 1b и 4). |
Схема мониторинга лабораторных показателей при проведении ПВТ препаратами с прямым противовирусным действием.
| Показатели | Недели ПВТ | ||||
| Старт ПВТ | 2 | 4 | 8/завершение лечения | ||
| Клинический анализ крови с определением лейкоцитарной формулы и тромбоцитов | + | + | + | + | |
| Биохимический анализ крови | Общий билирубин | + | + | + | + |
| Фракции билирубина | + | + | + | ||
| АлАТ | + | + | + | + | |
| АсАТ | + | + | + | + | |
| ЩФ | + | + | + | + | |
| ГГТП | + | + | + | + | |
| Мочевина | + | + | + | ||
| Креатинин | + | + | + | + | |
| Глюкоза | + | ||||
| Общий белок | + | + | + | ||
| Альбумин | + | + | + | + | |
| ПТИ | + | + | + | + | |
| Молекулярно-биологическое исследование. Определение РНК вируса гепатита с (Hepatitis с virus) в крови методом ПЦР | Качественное исследование | + | + | ||
| Количественное исследование | + | ||||
| Молекулярно-генетическое исследование. Определение генотипа ВГС | + | ||||
Критерии оценки степени тяжести вирусного гепатита С по результатам клинико-лабораторной диагностики.
| Признак | Характеристика признака | ||
| Легкая форма заболевания | Среднетяжелая форма заболевания | Тяжелая форма заболевани | |
| Выраженность и длительность интоксикации | Отсутствует или легко выраженная слабость, тошнота, снижение аппетита, 5-7 дней. | Умеренная интоксикация (анорексия, слабость, нарушение сна, тошнота, рвота ) | Резко выражены симптомы интоксикации (нарастающая общая слабость, сонливость, головокружение, анорексия, повторная рвота) |
| Интенсивность и длительность желтушности кожи | Слабо или умеренно выраженная, 2-3 недели. | Интенсивно выраженная, 3-4 недели, при холестатическом синдроме до 40-45 дней. | Интенсивно выраженная, может прогрессировать на фоне нарастания интоксикации, превышает 4 недели. |
| Тахикардия | Отсутствует | Отсутствует, склонность к брадикардии. | Появление на фоне развития и прогрессирования желтухи. |
| Геморрагический синдром | Отсутствует | Отсутствует или слабо выражен - единичные петехии на коже и носовые кровотечения | Петехиальная сыпь на коже, носовые кровотечения, рвота «кофейной гущей», кровоизлияния в местах инъекций, «дегтеобразный» стул. |
| Размеры печени | В норме, либо увеличены до 3 см | Увеличены на 3-4 см | Резкое уменьшение размеров на фоне прогрессирования болезни, болезненность края |
| Билирубин, мкмоль/л | до 100 | от 100 до 200 | Более 200 |
| Протромбиновый индекс, % | Более 60 | 50-60 | Менее 50 |
Приложение В.
Информация для пациента.Гепатит С - болезнь печени, вызываемая вирусом гепатита С.
Источником инфекции являются больные с активной формой гепатита С и.
Латентные больные - носители вируса.
Путь передачи - через инфицированную кровь, ее компоненты, а также инъекционное оборудование. У наркоманов - путем многократного использования шприца. Инфицирование (заражение) также возможно при применении инъекционного.
Оборудования при пирсинге и нанесении татуировок.
Инкубационный период, период от момента заражения до клинических.
Проявлений составляет от 2 до 26 недель.
В большинстве случаев никаких клинических проявлений болезни при первичном.
Заражении не возникает и человек долгие годы не подозревает, что болен, но при этом.
Является источником заражения. Часто люди узнают о том, что они являются переносчиком вируса гепатита С, при сдаче анализа крови в ходе обычного медицинского.
Обследования или при попытке сдать кровь в качестве донора.
В случае острого начала болезни начальный период длиться 2-3 недели и сопровождается суставными болями, слабостью и расстройством пищеварения, подъем температуры отмечается редко. Желтуха встречается примерно у 20% больных при остром гепатите С.
Чаще других симптомов отмечаются психическая депрессия и постоянная усталость. Наибольшую опасность представляет хроническая форма, которая нередко переходит в цирроз и рак печени. Хроническое течение болезни развивается у 50-80 % переболевших ОГС.
Профилактика заключается в прерывании путей передачи вируса гепатита С:
- не допускайте немедикаментозного потребления наркотиков;
- используйте одноразовые инструменты при проведении пирсинга, педикюра, маникюра, при нанесении татуировок;
- практикуйте защищенный секс (использование презервативов при половых контактах);
- тщательно соблюдайте правила гигиены в быту.
Приложение Г1-ГN.
Шкалы оценки, вопросники и другие оценочные инструменты состояния пациента, приведенные в клинических рекомендациях.Нет.
|
|
Год актуализации информации
2021.
Связанные заболевания
Связанные клинические рекомендации
Связанные стандарты мед. помощи
- Стандарт специализированной медицинской помощи при остром гепатите С легкой степени тяжести
- Стандарт специализированной медицинской помощи при остром вирусном гепатите С тяжелой степени тяжести
- Стандарт специализированной медицинской помощи при остром вирусном гепатите С средней степени тяжести
- Стандарт специализированной медицинской помощи детям при остром вирусном гепатите С легкой степени тяжести
- Стандарт специализированной медицинской помощи детям при остром вирусном гепатите С средней степени тяжести