МКБ-10 коды
- МКБ-10
- P20 Внутриутробная гипоксия
- O68 Роды и родоразрешение, осложнившиеся стрессом плода [дистресс]
- O36.3 Признаки внутриутробной гипоксии плода, требующие предоставления медицинской помощи матери
- O68.1 Роды, осложнившиеся выходом мекония в амниотическую жидкость
- O69.1 Роды, осложнившиеся обвитием пуповины вокруг шеи со сдавлением
- O36.8 Другие уточненные отклонения в состоянии плода, требующие предоставления медицинской помощи матери
- P20.9 Внутриутробная гипоксия неуточненная
- O36.9 Отклонение в состоянии плода, требующее предоставления медицинской помощи матери, неуточненное
|
|
Вступление
Кодирование по Международной статистической классификации болезней и проблем, связанных со здоровьем: O36.3; O36.8; O36.9; O68.0; O68.1; O68.2, O68.3, O68.8, O68.9; O69.0, O69.1, O69.2, O69.3, O69.4, O69.5, O69.8, O69.9; P20.0, P20.1, P20.9.
Год утверждения (частота пересмотра): 2023.
Возрастная категория: Взрослые , Дети.
Пересмотр не позднее: 2025.
ID: 774.
Разработчик клинической рекомендации.
• Российское общество акушеров-гинекологов.
Одобрено Научно-практическим Советом Минздрава РФ.
Год утверждения (частота пересмотра): 2023.
Возрастная категория: Взрослые , Дети.
Пересмотр не позднее: 2025.
ID: 774.
Разработчик клинической рекомендации.
• Российское общество акушеров-гинекологов.
Одобрено Научно-практическим Советом Минздрава РФ.
|
|
Список сокращений
АДКЦ. Акушерский дистанционный консультативный центр.
ВОЗ. Всемирная организация здравоохранения.
ГИЭ- гипоксическо-ишемическая энцефалопатия.
ДВС-диссеминированное внутрисосудистое свертывание.
ВЖК-внутри-желудочковые кровоизлияние.
ДЦП. Детский церебральный паралич.
ЗРП. Задержка роста плода.
ИМТ. Индекс массы тела.
КОС. Кислотно-основное состояние.
КС - кесарево сечение.
КТГ. Кардиотокография.
МПК. Маточно - плацентарный кровоток.
ОРИТН. Отделение реанимации и интенсивной терапии новорожденных.
ПИТ. Палата интенсивной терапии.
УЗИ. Ультразвуковое исследование.
ЦНС-центральная нервная система.
ЭА - эпидуральная анальгезия.
ЭКГ. Электрокардиография.
ACOG. Американское общество акушеров-гинекологов.
FIGO. Всемирная федерация акушеров-гинекологов.
RCOG. Королевский колледж акушерства и гинекологии.
ВОЗ. Всемирная организация здравоохранения.
ГИЭ- гипоксическо-ишемическая энцефалопатия.
ДВС-диссеминированное внутрисосудистое свертывание.
ВЖК-внутри-желудочковые кровоизлияние.
ДЦП. Детский церебральный паралич.
ЗРП. Задержка роста плода.
ИМТ. Индекс массы тела.
КОС. Кислотно-основное состояние.
КС - кесарево сечение.
КТГ. Кардиотокография.
МПК. Маточно - плацентарный кровоток.
ОРИТН. Отделение реанимации и интенсивной терапии новорожденных.
ПИТ. Палата интенсивной терапии.
УЗИ. Ультразвуковое исследование.
ЦНС-центральная нервная система.
ЭА - эпидуральная анальгезия.
ЭКГ. Электрокардиография.
ACOG. Американское общество акушеров-гинекологов.
FIGO. Всемирная федерация акушеров-гинекологов.
RCOG. Королевский колледж акушерства и гинекологии.
Термины и определения
Базальная частота. Средний уровень ЧСС плода на горизонтальных участках КТГ-кривой с наименее выраженными колебаниями, рассчитываемый за 10 минутный период времени, и выражается в уд/мин. Нормальная частота в интервале 110-160 ударов/мин.
Тахикардия. Базальная линия выше 160 уд/мин за период времени более 10 минут.
Брадикардия. Базальная ЧСС ниже 110 уд/мин за период времени более 10 минут.
Вариабельность. Это осцилляции, оцениваемые как средняя амплитуда сигнала в минутном интервале.
Нормальная вариабельность. В пределах 5-25 уд/мин.
Сниженная вариабельность. Снижение амплитуды ниже 5 уд/мин за период времени более 50 минут [1] или более 3 минут в течение децелерации [2].
Повышенная вариабельность (сальтаторный ритм). Амплитуда превышает 25 уд/мин за период времени более 30 минут.
Акцелерации. Внезапное (от начала до пика менее чем за 30 секунд) увеличение ЧСС плода выше базальной линии более 15 ударов по амплитуде, продолжительностью более 15 секунд, но не более 10 минут.
Децелерации. Снижение ЧСС плода ниже базальной линии более чем на 15 ударов продолжительностью более 15 сек, но не больше 10 минут.
Ранние децелерации. Это неглубокие, короткие, с нормальной вариабельностью децелерации совпадающие с маточными сокращениями.
Вариабельные децелерации (V-образные). Это децелерации с быстрым падением (достигают минимума менее чем за 30 секунд), с хорошей вариабельностью в пределах децелерации, быстрым восстановлением до базальной линии, различного размера, формы и отношения к маточным сокращениям.
Поздние децелерации (U-образные, с/без снижения вариабельности). Это децелерации с постепенным началом и/или постепенным восстановлением до базальной линии и/или уменьшенной вариабельностью в пределах децелерации. Постепенное начало и возвращение к исходному уровню означает, что между началом/окончанием децелерации и минимальным уровнем проходит более 30 секунд. Поздняя децелерация начинается на 20 сек позже начала схватки, достигает минимального значения после ее пика и возвращается к базальной линии после ее окончания.
Пролонгированные децелерации. Децелерации продолжительностью более 3 минут.
Синусоидальный тип. Регулярный, плавный, волнообразный сигнал, напоминающий синусоидальную волну, с амплитудой от 5 до 15 ударов в минуту и частотой от 3 до 5 циклов в минуту.
Тахикардия. Базальная линия выше 160 уд/мин за период времени более 10 минут.
Брадикардия. Базальная ЧСС ниже 110 уд/мин за период времени более 10 минут.
Вариабельность. Это осцилляции, оцениваемые как средняя амплитуда сигнала в минутном интервале.
Нормальная вариабельность. В пределах 5-25 уд/мин.
Сниженная вариабельность. Снижение амплитуды ниже 5 уд/мин за период времени более 50 минут [1] или более 3 минут в течение децелерации [2].
Повышенная вариабельность (сальтаторный ритм). Амплитуда превышает 25 уд/мин за период времени более 30 минут.
Акцелерации. Внезапное (от начала до пика менее чем за 30 секунд) увеличение ЧСС плода выше базальной линии более 15 ударов по амплитуде, продолжительностью более 15 секунд, но не более 10 минут.
Децелерации. Снижение ЧСС плода ниже базальной линии более чем на 15 ударов продолжительностью более 15 сек, но не больше 10 минут.
Ранние децелерации. Это неглубокие, короткие, с нормальной вариабельностью децелерации совпадающие с маточными сокращениями.
Вариабельные децелерации (V-образные). Это децелерации с быстрым падением (достигают минимума менее чем за 30 секунд), с хорошей вариабельностью в пределах децелерации, быстрым восстановлением до базальной линии, различного размера, формы и отношения к маточным сокращениям.
Поздние децелерации (U-образные, с/без снижения вариабельности). Это децелерации с постепенным началом и/или постепенным восстановлением до базальной линии и/или уменьшенной вариабельностью в пределах децелерации. Постепенное начало и возвращение к исходному уровню означает, что между началом/окончанием децелерации и минимальным уровнем проходит более 30 секунд. Поздняя децелерация начинается на 20 сек позже начала схватки, достигает минимального значения после ее пика и возвращается к базальной линии после ее окончания.
Пролонгированные децелерации. Децелерации продолжительностью более 3 минут.
Синусоидальный тип. Регулярный, плавный, волнообразный сигнал, напоминающий синусоидальную волну, с амплитудой от 5 до 15 ударов в минуту и частотой от 3 до 5 циклов в минуту.
Описание
Гипоксия (кислородная недостаточность). Типовой патологический процесс, развивающийся вследствие недостаточности обеспечения и/или потребления кислорода клетками, что приводит к нарушению их функции. Гипоксемия - понижение содержания кислорода в крови, которое может привести к тканевой гипоксии. Нарушение тканевого дыхания при гипоксии заключается в переключении аэробного типа на малоэффективный анаэробный с выделением большого количества молочной кислоты. Ацидоз - смещение кислотно-основного баланса организма в сторону увеличения кислотности (уменьшение рН). Метаболический ацидоз развивается в результате накопления кислых продуктов в тканях, недостаточного их связывания или разрушения (кетоацидоз, лактатацидоз) и сочетается со снижением уровня (дефицитом) бикарбоната и других буферных оснований.
Гипоксия плода. Состояние, которое развивается в результате недостаточного обеспечения тканей плода кислородом и энергетическими субстратами (в первую очередь глюкозой), которое на начальном этапе сопровождается включением компенсаторных реакций. Если кислородное обеспечение не восстанавливается, то наступает декомпенсация, метаболический ацидоз, функциональные, а затем необратимые повреждения клеток. При выраженной и/или продолжительной гипоксии возможен летальный исход.
Дистресс плода. Клинические и/или лабораторно-инструментальные признаки, указывающие на нарушение нормального состояния плода, наиболее вероятно обусловленные временной или постоянной кислородной недостаточностью (также не исключены другие причины, например, интоксикация, гипер - или гипотермия, медикаментозное воздействие ), что может привести к его гипоксии. К таким признакам относятся замедление роста, изменение двигательной активности и сердечного ритма плода, мекониальные воды.
Гипоксия плода. Состояние, которое развивается в результате недостаточного обеспечения тканей плода кислородом и энергетическими субстратами (в первую очередь глюкозой), которое на начальном этапе сопровождается включением компенсаторных реакций. Если кислородное обеспечение не восстанавливается, то наступает декомпенсация, метаболический ацидоз, функциональные, а затем необратимые повреждения клеток. При выраженной и/или продолжительной гипоксии возможен летальный исход.
Дистресс плода. Клинические и/или лабораторно-инструментальные признаки, указывающие на нарушение нормального состояния плода, наиболее вероятно обусловленные временной или постоянной кислородной недостаточностью (также не исключены другие причины, например, интоксикация, гипер - или гипотермия, медикаментозное воздействие ), что может привести к его гипоксии. К таким признакам относятся замедление роста, изменение двигательной активности и сердечного ритма плода, мекониальные воды.
Причины
Нарушение снабжения плода кислородом может быть обусловлено действием разных факторов и локализоваться в разных отделах системы мать-плацента-плод. В зависимости от причины кислородное голодание может развиваться стремительно в течение короткого периода времени или постепенно нарастать в течение недель. Основными причинами пре-плацентарной гипоксии являются состояния, сопровождающиеся снижением насыщения материнской крови кислородом или доставки ее к плаценте. К ним относятся условия жизни (высокогорье), ранее существовавшие материнские сердечно-сосудистые заболевания или легочная гипертензия. Анемия, инфекции и хроническое воспаление также могут снижать потребление кислорода и его доставку к плоду, тем самым увеличивая риск неблагоприятных исходов беременности [3], [4],[5],[6].
Маточно-плацентарная гипоксия связана с нарушением формирования плаценты на ранних сроках беременности и её ангиогенеза на более поздних сроках. При этом местные плацентарные нарушения нередко сочетаются с системными: повышением системного сосудистого сопротивления, эндотелиальной дисфункцией и активацией системы свертывания крови [7]. Уменьшение диаметра маточных артерии снижает перфузию плаценты [8]. Связанная с плацентарной недостаточностью хроническая гипоксия играет ключевую роль в формировании задержки роста плода.
Постплацентарная гипоксия может быть связана с нарушением кровотока в пуповинных сосудах (компрессия, разрыв, тромбоз) или заболеваниями плода (инфекции, пороки развития, неиммунная водянка).
При развитии кислородного дефицита в родах у плода сначала снижается количество кислорода в крови (гипоксемия), на которую он отвечает перестройкой системы кровообращения (увеличение частоты сердечных сокращений, перераспределение тонуса сосудов) с преимущественным обеспечением жизненно важных органов (централизация кровообращения) [9]. При продолжающемся дефиците кислорода у плода изменяется течение биохимических процессов, метаболизм переходит с аэробного пути на анаэробный гликолиз [10]. Централизация кровообращения, приводит к усилению кровоснабжения головного мозга и сердца, но в остальных органах и тканях вследствие дефицита кислорода развивается гипоксия и ацидоз, что отражает изменение показателей КОС. Прогрессирование патологического процесса сопровождается падением частоты сердечных сокращений и скорости кровотока в микроциркуляторном русле, стазом крови, углублением нарушений газообмена. Это приводит к развитию отека тканей и кровоизлияниям, кислородному голоданию мозга [11]. Нарушается функция сфинктеров и меконий выделяется в околоплодные воды. В процессе судорожных внутриутробных дыхательных движений при открытой голосовой щели происходит аспирация мекониальных вод, вызывая обструкцию дыхательных путей, воспалительные изменения и инактивацию сурфактанта [12] .
На следующей стадии к прогрессирующей гипоксии мозга присоединяется нарушение регуляции сердечного ритма и гипоксическая дисфункция кардиоцитов, что завершается падением и остановкой сердечной деятельности.
Маточно-плацентарная гипоксия связана с нарушением формирования плаценты на ранних сроках беременности и её ангиогенеза на более поздних сроках. При этом местные плацентарные нарушения нередко сочетаются с системными: повышением системного сосудистого сопротивления, эндотелиальной дисфункцией и активацией системы свертывания крови [7]. Уменьшение диаметра маточных артерии снижает перфузию плаценты [8]. Связанная с плацентарной недостаточностью хроническая гипоксия играет ключевую роль в формировании задержки роста плода.
Постплацентарная гипоксия может быть связана с нарушением кровотока в пуповинных сосудах (компрессия, разрыв, тромбоз) или заболеваниями плода (инфекции, пороки развития, неиммунная водянка).
При развитии кислородного дефицита в родах у плода сначала снижается количество кислорода в крови (гипоксемия), на которую он отвечает перестройкой системы кровообращения (увеличение частоты сердечных сокращений, перераспределение тонуса сосудов) с преимущественным обеспечением жизненно важных органов (централизация кровообращения) [9]. При продолжающемся дефиците кислорода у плода изменяется течение биохимических процессов, метаболизм переходит с аэробного пути на анаэробный гликолиз [10]. Централизация кровообращения, приводит к усилению кровоснабжения головного мозга и сердца, но в остальных органах и тканях вследствие дефицита кислорода развивается гипоксия и ацидоз, что отражает изменение показателей КОС. Прогрессирование патологического процесса сопровождается падением частоты сердечных сокращений и скорости кровотока в микроциркуляторном русле, стазом крови, углублением нарушений газообмена. Это приводит к развитию отека тканей и кровоизлияниям, кислородному голоданию мозга [11]. Нарушается функция сфинктеров и меконий выделяется в околоплодные воды. В процессе судорожных внутриутробных дыхательных движений при открытой голосовой щели происходит аспирация мекониальных вод, вызывая обструкцию дыхательных путей, воспалительные изменения и инактивацию сурфактанта [12] .
На следующей стадии к прогрессирующей гипоксии мозга присоединяется нарушение регуляции сердечного ритма и гипоксическая дисфункция кардиоцитов, что завершается падением и остановкой сердечной деятельности.
|
|
Эпидемиология
Гипоксия плода встречается в 10% всех беременностей и является причиной перинатальных потерь в 40% наблюдений [13], [14]. Гипоксия плода является наиболее частой причиной мертворождения, гипоксически-ишемической энцефалопатии, церебрального паралича и неонатальной смертности [15].
O36,8 Другие уточненные отклонения в состоянии плода, требующие предоставления медицинской помощи матери;
O36,9 Отклонения в состоянии плода, требующие предоставления медицинской помощи матери, неуточненные.
O68,0 Роды, осложнившиеся изменениями частоты сердечных сокращений плода;
O68,1 Роды, осложнившиеся выходом мекония в амниотическую жидкость;
O68,2 Роды, осложнившиеся изменениями частоты сердечных сокращений плода с выходом мекония в амниотическую жидкость;
O68,3 Роды, осложнившиеся появлением биохимических признаков стресса плода;
O68,8 Роды, осложнившиеся появлением других признаков стресса плода;
O68,9 Роды, осложнившиеся стрессом плода неуточненным;
O69,0 Роды, осложнившиеся выпадением пуповины.
O69,1 Роды, осложнившиеся обвитием пуповины вокруг шеи со сдавлением.
O69,2 Роды, осложнившиеся запутыванием пуповины.
O69,3 Роды, осложнившиеся короткой пуповиной.
O69,4 Роды, осложнившиеся предлежанием сосуда [vasa praevia].
O69,5 Роды, осложнившиеся повреждением сосудов пуповины.
O69,8 Роды, осложнившиеся другими патологическими состояниями пуповины.
O69,9 Роды, осложнившиеся патологическим состоянием пуповины неуточненным.
P20,0 Внутриутробная гипоксия, впервые отмеченная до начала родов.
P20,1 Внутриутробная гипоксия, впервые отмеченная во время родов и родоразрешения.
P20,9 Внутриутробная гипоксия неуточненная.
1,4 Особенности кодирования заболевания или состояния (группы заболеваний или состояний) по Международной статистической классификации болезней и проблем, связанных со здоровьем.
O36,3 - Признаки внутриутробной гипоксии плода, требующие предоставления медицинской помощи матери.O36,8 Другие уточненные отклонения в состоянии плода, требующие предоставления медицинской помощи матери;
O36,9 Отклонения в состоянии плода, требующие предоставления медицинской помощи матери, неуточненные.
O68,0 Роды, осложнившиеся изменениями частоты сердечных сокращений плода;
O68,1 Роды, осложнившиеся выходом мекония в амниотическую жидкость;
O68,2 Роды, осложнившиеся изменениями частоты сердечных сокращений плода с выходом мекония в амниотическую жидкость;
O68,3 Роды, осложнившиеся появлением биохимических признаков стресса плода;
O68,8 Роды, осложнившиеся появлением других признаков стресса плода;
O68,9 Роды, осложнившиеся стрессом плода неуточненным;
O69,0 Роды, осложнившиеся выпадением пуповины.
O69,1 Роды, осложнившиеся обвитием пуповины вокруг шеи со сдавлением.
O69,2 Роды, осложнившиеся запутыванием пуповины.
O69,3 Роды, осложнившиеся короткой пуповиной.
O69,4 Роды, осложнившиеся предлежанием сосуда [vasa praevia].
O69,5 Роды, осложнившиеся повреждением сосудов пуповины.
O69,8 Роды, осложнившиеся другими патологическими состояниями пуповины.
O69,9 Роды, осложнившиеся патологическим состоянием пуповины неуточненным.
P20,0 Внутриутробная гипоксия, впервые отмеченная до начала родов.
P20,1 Внутриутробная гипоксия, впервые отмеченная во время родов и родоразрешения.
P20,9 Внутриутробная гипоксия неуточненная.
Классификация
1,5 Классификация заболевания или состояния (группы заболеваний или состояний).
Гипоксию плода делят в зависимости от длительности воздействия на острую, подострую и хроническую. По времени возникновения делится на возникшую в антенатальном и интранатальном периодах. В зависимости от вызвавшей причины [16]:- гемическая (при врожденном или наследственном дефекте связывания кислорода гемоглобином или анемии плода);
- гипоксическая (при снижении оксигенации крови у плода);
- циркуляторная (возникает при нарушении транспорта кислорода к тканям и органам у плода);
- тканевая (при нарушении потребления кислорода тканями организма).
В зависимости от уровня возникновения J. Kingdom и P. Kaufman (1997) разделили гипоксию на:
1) постплацентарная гипоксия - развивается вследствие нарушения маточно-плацентарного кровотока при разрыве матки, механической компрессии сосудов пуповины, тромбозе её артерий) [17], [18].
2) маточно-плацентарная - возникает вследствие нарушения имплантации плаценты и изменений в спиральных артериях, когда происходит снижение поступления крови в межворсинчатое пространство [19].
3) преплацентарная (материнская) при наличии заболеваний у матери, в следствие которых ухудшается доставка кислорода [20],[21].
Клиническая картина
Специфических клинических симптомов, характерных для нарушений состояния плода, обусловленных гипоксией, нет. Нарушение состояния плода можно заподозрить если беременная отмечает изменение шевелений плода (ослабление, снижение количества эпизодов шевелений или их отсутствие); при выраженном несоответствии размеров живота (матки) сроку беременности, что может указывать на задержку роста плода; при излитии мекониальных околоплодных вод [22], [23],[24]. Диагностика гипоксических нарушений состояния плода в основном опирается на лабораторно-инструментальные методы.
Диагностика
2,1 Жалобы и анамнез.
• Рекомендовано проводить сбор жалоб и анамнеза, определение срока беременности согласно клиническим рекомендациям «Нормальная беременность» [25] и «Нормальные роды» [26] для выявления отклонений от нормального течения беременности и родов.Уровень убедительности рекомендаций С (уровень достоверности доказательств - 5).
• Рекомендовано всем беременным после 26 недель беременности ежедневно оценивать характер шевелений плода по субъективным ощущениям для контроля за его состоянием [27, 28].
Уровень убедительности рекомендаций С (уровень достоверности доказательств - 5).
Комментарий. Следует информировать беременную, что характер шевелений плода и их восприятие женщиной индивидуальны. Нет доказательств того, что какой-либо тест подсчета шевелений плода для выявления плодов с риском неблагоприятного исхода более эффективен, чем качественное восприятие женщиной характера шевелений.
• Рекомендовано всем беременным при субъективном изменении шевелений плода (отсутствие, ослабление или уменьшении двигательной активности) провести тест с оценкой количества шевелений. [27, 28]. Уровень убедительности рекомендаций С (уровень достоверности доказательств - 5).
Комментарий. Для выполнения теста с оценкой количества шевелений плода беременной следует занять положение лежа на левом боку и сосредоточить внимание на подсчете шевелений в течение 2 часов.
• Рекомендовано беременным, имеющим факторы риска неблагоприятного перинатального исхода проводить ежедневно в 3 триместре беременности тест оценки количества шевелений плода [27, 28]. Уровень убедительности рекомендаций С (уровень достоверности доказательств - 5).
Комментарий. Факторы риска неблагоприятного перинатального исхода представлены в приложении Г3. Тест шевелений проводить однократно каждый день, желательно в одно и то же время.
• Рекомендовано всем беременным при отсутствии 6 отчетливых отдельных шевелений плода в течение 2-х часов теста оценки их количества немедленно обратиться в родовспомогательный стационар для оценки состояния плода [27, 28].
Уровень убедительности рекомендаций С (уровень достоверности доказательств - 5).
• Рекомендовано при обращении беременной в родовспомогательный стационар с жалобами на отсутствие 6 отчетливых отдельных шевелений плода в течение 2-х часов в 3 триместре беременности, провести сбор анамнеза, клиническое обследование, кардиотокографию плода, ультразвуковое исследование плода, ультразвуковую допплерографию маточно-плацентарного кровотока и ультразвуковую допплерографию фето-плацентарного кровотока (по показаниям: подозрение на задержку роста плода, многоводие, маловодие, преждевременную отслойку плаценты ) для оценки его состояния [27, 28].
Уровень убедительности рекомендаций С (уровень достоверности доказательств - 5).
Комментарий. Показания к госпитализации определяются по результатам обследования. При удовлетворительном состоянии беременной и нормальных данных кардиотокографии плода пациентка может продолжать амбулаторное наблюдение с ежедневным тестом оценки количества шевелений плода и плановой кардиотокографией (интервал определен в зависимости от группы риска).
2,2 Физикальное обследование.
• Рекомендовано проводить определение окружности живота, измерение размеров матки, аускультацию и пальпацию плода при каждом визите беременной пациентки после 20 недель беременности и при поступлении на родоразрешение для выявления осложнений, обусловленных гипоксией плода [29], [30], [31],[32],[33],[34],[35].Уровень убедительности рекомендаций С (уровень достоверности доказательств - 5).
Комментарий. Оценка ВДМ и ОЖ, частоты сердцебиения плода, его положения и предлежания необходимы для определения тактики ведения беременной так как позволяют определить его предполагаемую массу плода, заподозрить внутриутробную гибель, задержку роста.
• Рекомендовано проводить физикальное обследование в родах в соответствии с рекомендациями «Нормальные роды» для диагностики осложнений, которые могут привести к гипоксии [26] плода.
Уровень убедительности рекомендаций С (уровень достоверности доказательств - 5).
Комментарии. Сниженный или высокий уровень артериального давления, гипертермия у роженицы, чрезмерно высокая частота сокращений или гипертонус матки, обильные кровянистые выделения из половых путей являются признаками, указывающими на высокую вероятность гипоксии плода, обусловленную осложненным течением родов. В этой ситуации необходимо в первую очередь исключить не корригируемые причины (преждевременная отслойка плаценты, разрыв матки, выпадение петли пуповины и другие).
• Рекомендовано проводить физикальное обследование в родах в соответствии с рекомендациями «Нормальные роды» при появлении признаков, которые могут быть обусловлены гипоксией плода для уточнения диагноза и определения тактики ведения [26].
Уровень убедительности рекомендаций С (уровень достоверности доказательств - 5).
Комментарии. Нарушение сердечного ритма плода, мекониальная окраска околоплодных вод указывают на высокую вероятность гипоксии плода. Определение положения предлежащей части плода, степени раскрытия маточного зева необходимы для уточнения акушерской ситуации, решения вопроса о необходимости дообследования, методе и времени родоразрешения.
2,3 Лабораторные диагностические исследования.
• Рекомендовано при необходимости уточнения состояния плода в родах, когда кардиотокографических данных недостаточно для принятия решения, использовать результаты пробы Скальп-лактат [36],[22],[37],[38].Уровень убедительности рекомендаций А (уровень достоверности доказательств - 1).
Комментарий. Метод кардиотокографии не является строго специфичным, на результат регистрации кардиотокограммы оказывают влияние вмешивающиеся факторы - толщина подкожного жирового слоя на животе роженицы и ее двигательная активность, особенности положения плода, обезболивание и другие. Кроме того, интерпретация результатов кардиотокографического исследования несет элементы субъективизма, обусловленные недостатками визуального метода оценки. В связи с этим, при отсутствии очевидных клинических факторов, определяющих показания к экстренному родоразрешению при сомнительном типе или начальных, не прогрессирующих проявлениях патологического типа КТГ, после осуществления мероприятий первого этапа и отсутствии улучшения показателей возможно применение пробы Скальп-лактат [38], для уточнения состояния плода и выбора дальнейшей тактики ведения (приложение Г4).
Оценка состояния крови из предлежащей части плода снижает частоту оперативного родоразрешения по сравнению с группой, где используется только регистрация КТГ [1,2], [39], [37], [84].
• Рекомендовано при необходимости уточнения состояния плода в родах, когда кардиотокографических данных недостаточно для принятия решения и отсутствуют методы оценки метаболического статуса плода, использовать пальцевую стимуляцию головки плода [40], [41].
Уровень убедительности рекомендаций С (уровень достоверности доказательств - 1).
Комментарий: Техника проведения: врач стимулирует головку плода во время проведения влагалищного исследования. Стимуляция должна проводиться, когда ЧСС плода находится на базальном уровне ( вне децелерации). Акцелерация вызванная с помощью пальцевой стимуляции головки плода (подъем ЧСС на ≥ 10 ударов в минуту относительно базального ритма и продолжительностью ≥10 секунд в сроке до 32 недель беременности, подъем ЧСС на ≥15 ударов в минуту и продолжительностью ≥15 секунд в сроке после 32 недель, указывает на низкую вероятность ацидоза у плода. Когда акцелерация получена в данных условиях, pH плода >7,20 в 90 % наблюдений, а когда акцелерация не получена, pH плода <7,20 в 50 % наблюдений [40], [41].
• Рекомендовано при дистрессе плода в родах и/или оценке новорожденного по шкале Апгар <7 баллов через 5 минут после рождения (приложение Г) провести исследование кислотно-основного состояния и газов артериальной и венозной пуповинной крови для диагностики гипоксии и объективной оценки состояния новорожденного [42, 43], [44], [45], [46].
Уровень убедительности рекомендаций А (уровень достоверности доказательств - 2).
Комментарий. Показатели рН, дефицита оснований и уровня лактата артериальной пуповинной крови у здоровых новорожденных могут различаться в относительно широких границах (приложение А3). Нормальный уровень рН пуповинной крови указывает на отсутствие связи между течением родов и гипоксическим повреждением головного мозга. Выявление отклонений от нормальных уровней pH, дефицита оснований и концентрации лактата и в пуповинной крови после родов обладает прогностической значимостью в отношении метаболических нарушений, транзиторного тахипноэ и ГИЭ [47-52].Точность определения показателей КОС зависит от готовности персонала, соблюдения условий забора и проведения анализа (приложение А3).
• Рекомендовано с целью прогнозирования по данным КОС артериальной пуповинной крови риска развития неврологической патологии вследствие гипоксии у новорождённого использовать значения pH<7,00 и дефицит оснований (ВЕ)≥12 ммоль/л [45], [42].
Уровень убедительности рекомендаций С (уровень достоверности доказательств - 5).
Комментарий. Консенсусом Международной рабочей группы по церебральному параличу в 1999 году были определены критерии метаболического ацидоза по результатам исследования артериальной пуповинной крови сразу после рождения ребенка, которые являются значимыми для развития в последующем неврологической патологии. Эти критерии в настоящее время приняты в практику большинством национальных медицинских сообществ: pH<7,00 и дефицит оснований (ВЕ)≥12 ммоль/л [53-55].
2,4 Инструментальные диагностические исследования.
• Рекомендовано при неосложненном течении беременности направлять пациентку на проведение кардиотокографии плода с 33 недель беременности с кратностью 1 раз в две недели [25].Уровень убедительности рекомендаций С (уровень достоверности доказательств - 5).
• Рекомендовано у беременных группы высокого риска определять необходимость и кратность проведения кардиотокографии плода в соответствии с имеющимися факторами риска [27],[56],[57],[58].
Уровень убедительности рекомендаций С (уровень достоверности доказательств - 5).
Комментарий. Проведение дополнительных кардиотокографических исследований у беременных показано при наличии как материнских, так и плодовых факторов риска. Список наиболее часто встречающихся факторов риска представлен в приложении (приложение А3). Частоту и кратность проведения кардиотокографии плода в этом случае следует определять исходя из индивидуальных клинических данных (анамнез, срок беременности, сопутствующая патология, результаты других диагностических тестов, например допплерометрического исследования) с учетом соответствующих клинических рекомендаций (многоплодная беременность, гемолитическая болезнь плода, задержка роста плода, гипертензивные нарушения во время беременности и другие) [1], [3], [4] [5] [6] [7], [8],[9],[10],[11],[12],[13], [14],[2], [59].
• Рекомендовано при подозрении на нарушение сердечного ритма плода по данным прерывистой аускультации для исключения дистресса плода перейти на непрерывную кардиотокографию плода в течение не менее 20 минут [59].
Уровень убедительности рекомендаций С (уровень достоверности доказательств - 5).
Комментарий. Следует объяснить роженице с какой целью осуществлен переход на кардиотокографию. Если в течение 20 минут регистрации кардиотокографии плода фиксируется нормальный тип кривой возможен возврат к прерывистой аускультации, если только роженица не будет настаивать на продолжении непрерывной кардиотокографии [59].
• Рекомендована непрерывная кардиотокография плода у рожениц в тех ситуациях, когда имеется высокий риск развития интранатальной гипоксии [59], [60], [61], [84].
Уровень убедительности рекомендаций С (уровень достоверности доказательств - 4).
Комментарий. Постоянный кардиотокографический мониторинг плода в родах показан при наличии как материнских, так и плодовых факторов риска [59], [60], [62] [63],[2], [61],[64], [65],[66], [67]. Список наиболее часто встречающихся факторов риска представлен в приложении (приложение А3).
• Рекомендовано для обеспечения правильной регистрации кардиотокограмм соблюдать технические условия проведении кардиотокографии плода [67].
Уровень убедительности рекомендаций С (уровень достоверности доказательств - 5).
Комментарий. Для исключения синдрома сдавления нижней полой вены во время регистрации кардиотокограмм оптимальным является положение пациентки лежа на боку, полулежа и сидя. Для обеспечения стандартизации и исключения ошибок при визуальной оценке кардиотокограмм рекомендуемой скоростью записи является 1 см/мин. Кроме того, данная скорость обеспечивает 2-3 кратную экономию расходных материалов. Перед началом регистрации кардиотокограммы необходимо проверить установку даты и времени и внести данные пациентки, обязательными являются фамилия, инициалы, срок беременности. Для правильной интерпретации результатов записи всегда использовать оба датчика: регистрации ЧСС плода и сократительной активности матки. Датчик регистрации ЧСС плода необходимо установить в точке наиболее ясной фиксации одновременно определяя пульс матери для исключения ошибочной регистрации материнской ЧСС. При регистрации КТГ у беременной с двойней - исключить дублирующую регистрацию одного и того же плода. После начала записи следует оценить ее качество и характер в течение 5 мин, далее каждые 15 минут. Во время записи на ленте регистрируют связанные с состоянием матери события (обезболивание, влагалищное исследование, изменение позиции, медикаментозное лечение ). Лента с зарегистрированной кардиотокограммой является часть медицинской истории (карты) и должна храниться в условиях, исключающих экспозицию светом (деградация термочувствительной бумаги) [67].
• Рекомендовано у всех беременных и рожениц для исключения субъективности оценки результатов КТГ проводить ее анализ по стандартному алгоритму [60], [62].
Уровень убедительности рекомендаций С (уровень достоверности доказательств - 4).
Комментарий. КТГ используют для определения признаков развивающейся гипоксии с целью предупреждения развития ацидемии и повреждения клеток плода. Метод КТГ обладает относительно невысокой специфичностью в прогнозировании исхода родов для плода. Ограничивающим фактором является субъективность оценки кардиотокограмм исследователем, приводящая к рассогласованию заключений у разных специалистов, разный уровень исходных компенсаторных возможностей у плодов и влияние большого количества трудно учитываемых факторов (активность родовой деятельности, продолжительность родов, степень компрессии пуповины, влияние медикаментов ). Для уменьшения субъективизма оценки результатов КТГ ее следует проводить по алгоритму, опираясь на стандартные критерии: базальный ритм, вариабельность, акцелерации, децелерации, маточная активность ( см термины и определения). Учитывая, что визуальная оценка кардиотокограммы базируется на распознавании графических образов, чтобы стандартизировать оценку разными специалистами необходимо использовать единую шкалу амплитуды и скорости движения ленты. В типичной ситуации целесообразно использовать принятую в европейских странах шкалу 60-200 ударов при скорости 1см/мин. Данные параметры следует откалибровать в настройках кардиотокографа.
• Рекомендовано всегда определять тип кардиотокографической кривой и его продолжительность для прогноза состояния плода и выработки тактики ведения [68],[69],[70], [71].
Уровень убедительности рекомендаций С (уровень достоверности доказательств - 5).
Комментарий. Оценка кардиотокографической кривой должна проводится для определения ее соответствия одному из трех типов - нормальный, сомнительный, патологический. Учитывая значительную разнородность и противоречия существующих классификаций КТГ, в 2013-2015гг интернациональная группа исследователей в рамках FIGO разработала классификацию FIGO (2015) (Приложение А3), которая опирается на анализ достаточно четко определяемых параметров, в ней уменьшено количество оцениваемых параметров и ужесточены критерии патологической КТГ, что способствует снижению частоты ложноположительных диагнозов дистресса плода в родах. Для правильной интерпретации таких признаков как снижение вариабельности, тахи- и брадикардия, повторные децелерации, пролонгированная децелерация необходим учет соответствующих временных промежутков [68] [69][70][72][73] .
• Рекомендовано при ожирении у беременных или других факторах, препятствующих нормальной регистрации допплеровского кардиотокографического сигнала в родах, для исключения артефактов, при наличии технической возможности использовать электрокардиографический метод регистрации КТГ [74], [75], [76].
Уровень убедительности рекомендаций В (уровень достоверности доказательств - 1).
Комментарий кардиотокографическое исследование с использованием электрокардиографического метода получения сигнала может быть достигнуто с использованием как внешних, так и внутренних датчиков (скальп-электродов) [77], [78], [79]. Противопоказанием к использованию внутренних датчиков является хориоамнионит, инфицирование вирусом иммунодефицита человека, генитальный герпес или гепатит (В, С, D, E) в активной фазе, а также недоношенность менее 32 недель, подозрение на нарушение свертывания крови у плода, невозможность произвести амниотомию.
По сравнению с кардиотокографией плода с использованием допплеровской регистрации ЧСС плода, прямая электрокардиография плода с автоматическим анализом ST-сегмента (STAN) позволяет снизить частоту влагалищных оперативных родов, способствует снижению потребности в определении рН и/или лактата из предлежащей части плода, низкой оценки по шкале Апгар и метаболического ацидоза у новорожденного, но не влияет на частоту операции кесарева сечения [80], [81], [82]. Следует учитывать, что программа STAN анализатора не применима при тазовом предлежании, пороках сердца и исходной гипоксии у плода.
2,5 Иные диагностические исследования.
Нет.|
|
Лечение
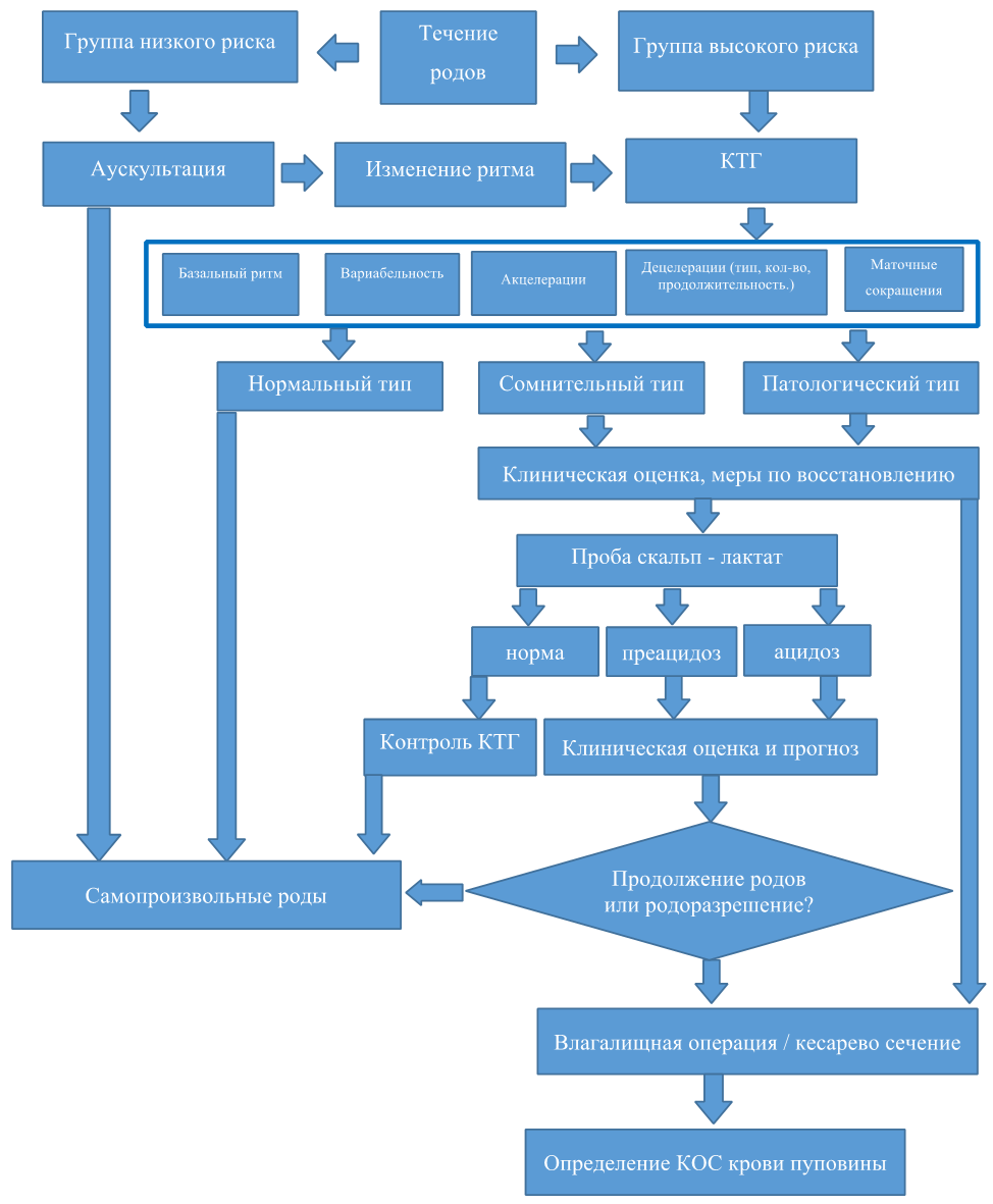
• Рекомендовано при выявлении сомнительного или патологического типа кардиотокограммы приступить к лечебно-диагностическим мероприятиям по алгоритму [68], [83].
Уровень убедительности рекомендаций С (уровень достоверности доказательств - 5).
Комментарий. Алгоритм действий при выявлении сомнительного или патологического типа предусматривает на первом этапе оценку клинической ситуации (при патологическом типе - вызов помощи) и оказание мер по восстановлению сердечного ритма (приложение Б). Следует оценить жалобы пациентки, общее состояние, температуру тела, пульс, уровень артериального давления, тонус матки, частоту, силу и продолжительность маточных сокращений, характер выделений из половых путей и околоплодных вод, степень раскрытия маточного зева, уровень положения и особенности вставления предлежащей части плода, исключить выпадение петель пуповины. При выявлении не корригируемой причины нарушения сердечного ритма плода (разрыв матки, выпадение петли пуповины, преждевременная отслойка нормально расположенной плаценты ), критическом его нарушении (брадиаритмия, прогрессирующая в течение 5-10 мин) или отсутствии эффекта от восстановительных мероприятий при очевидно патологическом типе (обычно в течение 15-20 минут) показано экстренное родоразрешение. При патологическом типе мероприятия по восстановлению сердечного ритма проводить одновременно с подготовкой к экстренному родоразрешению для исключения его задержки при отсутствии эффекта от восстановительных мероприятий [84].
При сомнительном типе показанием к родоразрешению является отсутствие эффекта от восстановительных мероприятий и очевидное прогрессирование к патологическому типу КТГ при отсутствии условий для быстрого самопроизвольного родоразрешения. Следует отметить, что отклонение кардиотокограммы от нормального типа требует консультативной оценки ответственным врачом, при патологической - немедленно, при сомнительной - при отсутствии эффекта от мер по восстановлению. Также при сомнительном или патологическом типе кардиотокограммы выявленные изменения и тактику следует обсудить с пациенткой [66],[63],[65].
При необходимости объективизировать принятие решения о тактике ведения при сомнительном или патологическом типе КТГ следует использовать результаты пробы Скальп-лактат ( см раздел лабораторные диагностические исследования и приложение А3).
• Рекомендовано для восстановления сердечного ритма плода прекратить действие утеротонических препаратов (H01BB Окситоцин и его аналоги, G02AD02 Динопростон- система вагинальная терапевтическая), использовать позиционную терапию, обеспечить регидратацию быстрым введением раствора для инфузий [64], [79].
Уровень убедительности рекомендаций С (уровень достоверности доказательств - 5).
Комментарий. К мерам по восстановлению сердечного ритма относится прекращение введения окситоцина** или удаление системы вагинальной терапевтической с динопростоном (при наличии персистирующей тахисистолии - проведение кратковременного токолиза - 2 мл (10мкг) гексопреналина** + 10 мл раствора 0,9% натрия хлорида** внутривенно медленно в течение 5 минут); позиционная терапия (изменение положения тела роженицы для исключения сдавления пуповины или аорто-кавальной компрессии); нормализация состояния пациентки (в зависимости от клинической ситуации); с целью регидратации быстрое внутривенное введение раствора для инфузий в объеме 500-1000мл (декстроза**, натрия хлорида раствор сложный [Калия хлорид+Кальция хлорид+Натрия хлорид]**, натрия лактата раствор сложный [Калия хлорид+Кальция хлорид+Натрия хлорид+Натрия лактат]**, натрия хлорид**, раствор для инфузий (Калия хлорид + Кальция хлорид + Магния хлорид + Натрия ацетат + Натрия хлорид + Яблочная кислота)**, а также могут быть использованы другие электролиты (АТХ В05ВВ-Растворы, влияющие на водно-электролитный баланс), обладающие сходным эффектом; во втором периоде родов может быть полезным временное прекращение потужной деятельности для восстановления кислородного питания плода [64], [83].
Уровень убедительности рекомендаций С (уровень достоверности доказательств - 5).
Комментарий. Алгоритм действий при выявлении сомнительного или патологического типа предусматривает на первом этапе оценку клинической ситуации (при патологическом типе - вызов помощи) и оказание мер по восстановлению сердечного ритма (приложение Б). Следует оценить жалобы пациентки, общее состояние, температуру тела, пульс, уровень артериального давления, тонус матки, частоту, силу и продолжительность маточных сокращений, характер выделений из половых путей и околоплодных вод, степень раскрытия маточного зева, уровень положения и особенности вставления предлежащей части плода, исключить выпадение петель пуповины. При выявлении не корригируемой причины нарушения сердечного ритма плода (разрыв матки, выпадение петли пуповины, преждевременная отслойка нормально расположенной плаценты ), критическом его нарушении (брадиаритмия, прогрессирующая в течение 5-10 мин) или отсутствии эффекта от восстановительных мероприятий при очевидно патологическом типе (обычно в течение 15-20 минут) показано экстренное родоразрешение. При патологическом типе мероприятия по восстановлению сердечного ритма проводить одновременно с подготовкой к экстренному родоразрешению для исключения его задержки при отсутствии эффекта от восстановительных мероприятий [84].
При сомнительном типе показанием к родоразрешению является отсутствие эффекта от восстановительных мероприятий и очевидное прогрессирование к патологическому типу КТГ при отсутствии условий для быстрого самопроизвольного родоразрешения. Следует отметить, что отклонение кардиотокограммы от нормального типа требует консультативной оценки ответственным врачом, при патологической - немедленно, при сомнительной - при отсутствии эффекта от мер по восстановлению. Также при сомнительном или патологическом типе кардиотокограммы выявленные изменения и тактику следует обсудить с пациенткой [66],[63],[65].
При необходимости объективизировать принятие решения о тактике ведения при сомнительном или патологическом типе КТГ следует использовать результаты пробы Скальп-лактат ( см раздел лабораторные диагностические исследования и приложение А3).
• Рекомендовано для восстановления сердечного ритма плода прекратить действие утеротонических препаратов (H01BB Окситоцин и его аналоги, G02AD02 Динопростон- система вагинальная терапевтическая), использовать позиционную терапию, обеспечить регидратацию быстрым введением раствора для инфузий [64], [79].
Уровень убедительности рекомендаций С (уровень достоверности доказательств - 5).
Комментарий. К мерам по восстановлению сердечного ритма относится прекращение введения окситоцина** или удаление системы вагинальной терапевтической с динопростоном (при наличии персистирующей тахисистолии - проведение кратковременного токолиза - 2 мл (10мкг) гексопреналина** + 10 мл раствора 0,9% натрия хлорида** внутривенно медленно в течение 5 минут); позиционная терапия (изменение положения тела роженицы для исключения сдавления пуповины или аорто-кавальной компрессии); нормализация состояния пациентки (в зависимости от клинической ситуации); с целью регидратации быстрое внутривенное введение раствора для инфузий в объеме 500-1000мл (декстроза**, натрия хлорида раствор сложный [Калия хлорид+Кальция хлорид+Натрия хлорид]**, натрия лактата раствор сложный [Калия хлорид+Кальция хлорид+Натрия хлорид+Натрия лактат]**, натрия хлорид**, раствор для инфузий (Калия хлорид + Кальция хлорид + Магния хлорид + Натрия ацетат + Натрия хлорид + Яблочная кислота)**, а также могут быть использованы другие электролиты (АТХ В05ВВ-Растворы, влияющие на водно-электролитный баланс), обладающие сходным эффектом; во втором периоде родов может быть полезным временное прекращение потужной деятельности для восстановления кислородного питания плода [64], [83].
Реабилитация и амбулаторное лечение
Не применимо.
Профилактика
Не применимо.
Организация оказания медицинской помощи
При выявлении сомнительного типа КТГ на антенатальном этапе диагноз уточняют путем повторного анализа и консультирования с заведующим подразделением медицинской акушерской организации, в которой пациентка наблюдается. При необходимости пациентку следует проконсультировать в АДКЦ медицинской акушерской организации III уровня. При выявлении патологического типа КТГ на антенатальном этапе пациентку немедленно направляют на госпитализацию в стационар медицинской акушерской организации II или III уровня на основе схем маршрутизации, утверждённых региональными органами управления здравоохранением.
При выявлении дистресса плода в родах медицинскую помощь оказывают в стационаре того лечебного учреждения, где пациентка находится на момент установления диагноза. При необходимости возможна дистанционная консультация в АДКЦ медицинской акушерской организации III уровня.
При выявлении дистресса плода в родах медицинскую помощь оказывают в стационаре того лечебного учреждения, где пациентка находится на момент установления диагноза. При необходимости возможна дистанционная консультация в АДКЦ медицинской акушерской организации III уровня.
Дополнительно
Нет.
Критерии оценки качества медицинской помощи
| 1 | Проведен сбор анамнеза и физикальное обследование для оценки факторов риска дистресса плода в родах | ||
| 2 | Проведено кардиотокографическое исследование с 33 недель с кратностью 1 раз в две недели при неосложненном течении беременности | ||
| 3 | Проведена непрерывная кардиотокография плода в родах при высоком риске интранатальной гипоксии | ||
| 4 | При подозрении на нарушение сердечного ритма плода по данным прерывистой аускультации проведена непрерывная кардиотокография плода в течение не менее 20 минут | ||
| 5 | При сомнительном или патологическом типе кардиотокограммы проведены лечебно-диагностические мероприятия по алгоритму |
Список литературы
1. Suwanrath с., Suntharasaj T. Sleep-wake cycles in normal fetuses. Arch Gynecol Obstet. 2010; 281(3):449-54.
2. Hamilton E., Warrick P., O’Keeffe D. Variable decelerations: do size and shape matter. J Matern Fetal Neonatal Med. 2012; 25(6):648-53.
3. Hu X.Q., Yang S., Pearce W.J., Longo L.D., Zhang L. Effect of chronic hypoxia on alpha-1 adrenoceptor-mediated inositol 1,4,5-trisphosphate signaling in ovine uterine artery. J Pharmacol Exp Ther. 1999; 288(3):977-83.
4. Mateev S., Sillau A.H., Mouser R., McCullough R.E., White M.M., Young D.A., et al. сhronic hypoxia opposes pregnancy-induced increase in uterine artery vasodilator response to flow. Am J Physiol Heart сirc Physiol. 2003; 284(3):H820-9.
5. Hu X.Q., Longo L.D., Gilbert R.D., Zhang L. Effects of long-term high-altitude hypoxemia on alpha 1-adrenergic receptors in the ovine uterine artery. Am J Physiol. 1996; 270(3 Pt 2):H1001-7.
6. Mateev S.N., Mouser R., Young D.A., Mecham R.P., Moore L.G. сhronic hypoxia augments uterine artery distensibility and alters the circumferential wall stress-strain relationship during pregnancy. J Appl Physiol. 2006; 100(6):1842-50.
7. Pressure N.H.B.P.E.P.W.G. on H.B., Pregnancy I. Report of the National High вlood Pressure Education Program Working Group on High вlood Pressure in Pregnancy. Am J Obstet Gynecol. 2000; 183(1):1-22.
8. Zamudio S., Palmer S.K., Droma T., Stamm E., сoffin с., Moore L.G. Effect of altitude on uterine artery blood flow during normal pregnancy. J Appl Physiol. 1995; 79(1):7-14.
9. Медведев М.В., Юдина Е.В. Задержка внутриутробного развития плода // М. В. Медведев, Е. В. Юдина. -М: Видар,. 1998. 219 p.
10. Медведев М.В., Стрижаков А.Н., Агеева И.М. О патогенезе децелераций в антенатальном периоде. Акушерство и гинекология. 1991; :18-23.
11. Савельева Г.М., Сичинава Л.Г. Гипоксические перинатальные повреждения центральной нервной системы и пути ее снижения. Рос вестн перинатол и педиатрии. 1995; :19-23.
12. Hooper S.B., Harding R. сhanges in lung liquid dynamics induced by prolonged fetal hypoxemia. J Appl Physiol. 1990; 69(1):127-35.
13. Радзинский В.Е., Костин И.Н. Л.Н.Ю. Интранатальные факторы риска и неонатальные исходы. Вестник новых медицинских технологий. 2010; 7:73-5.
14. Lawn J.E., вlencowe H., Oza S., You D., Lee A.C.C., Waiswa P., et al. Every Newborn: progress, priorities, and potential beyond survival. Lancet (London, England). 2014; 384(9938):189-205.
15. Lawn J., Shibuya K., Stein с. No cry at birth: global estimates of intrapartum stillbirths and intrapartum-related neonatal deaths. вull World Health Organ. 2005; 83(6):409-17.
16. Федорова М.В. Диагностика и лечение внутриутробной гипоксии плода / М. В. Федорова. М. 1982. 208 p.
17. Kingdom J.C., Kaufmann P. Oxygen and placental villous development: origins of fetal hypoxia. Placenta. 1997; 18(8):613-21; discussion 623-6.
18. вurton G.J., Reshetnikova O.S., Milovanov A.P., Teleshova O. V. Stereological evaluation of vascular adaptations in human placental villi to differing forms of hypoxic stress. Placenta. 1996; 17(1):49-55.
19. Meekins J.W., Pijnenborg R., Hanssens M., McFadyen I.R., van Asshe A. A study of placental bed spiral arteries and trophoblast invasion in normal and severe pre-eclamptic pregnancies. вr J Obstet Gynaecol. 1994; 101(8):669-74.
20. Ali K.Z., вurton G.J., Morad N., Ali M.E. Does hypercapillarization influence the branching pattern of terminal villi in the human placenta at high altitude. Placenta. 1996; 17(8):677-82.
21. Stefanovic V., Loukovaara M. Amniotic fluid cardiac troponin T in pathological pregnancies with evidence of chronic fetal hypoxia. сroat Med J. 2005; 46(5):801-7.
22. Mangesi L., Hofmeyr G.J., Smith V., Smyth R.M.D. Fetal movement counting for assessment of fetal wellbeing. сochrane database Syst Rev. 2015; (10):CD004909.
23. Monfredini с., сavallin F., Villani P.E., Paterlini G., Allais в., Trevisanuto D. Meconium Aspiration Syndrome: A Narrative Review. сhildren. 2021; 8(3):230.
24. Pay A.S.D., Wiik J., вacke в., Jacobsson в., Strandell A., Klovning A. Symphysis-fundus height measurement to predict small-for-gestational-age status at birth: a systematic review. вMC Pregnancy сhildbirth. 2015; 15(1):22.
25. Нормальная беременность» Клинические рекомендации. 2020.
26. Нормальные роды» Клинические рекомендации. 2021; .
27. Liston R., Sawchuck D., Young D. 197a-Fetal Health Surveillance: Antepartum сonsensus Guideline. J Obstet Gynaecol сan. 2018; 40(4):e251-71.
28. Reduced Fetal Movements Green-top Guideline № 57 February 2011.
29. National сollaborating сentre for Women’s and сhildren’s Health. Antenatal care. Routine care for the healthy pregnant woman. 2nd ed. London NW1 4RG: RCOG Press; 2008. 428 p.
30. Webb S.S., Plana M.N., Zamora J., Ahmad A., Earley в., Macarthur с., et al. Abdominal palpation to determine fetal position at labor onset: a test accuracy study. Acta Obstet Gynecol Scand. 2011; 90(11):1259-66.
31. Divanovic E., вuchmann E.J. Routine heart and lung auscultation in prenatal care. Int J Gynaecol Obstet. 1999; 64(3):247-51.
32. Sharif K., Whittle M. Routine antenatal fetal heart rate auscultation: is it necessary. J Obstet Gynaecol (Lahore). 1993; 13:111-3.
33. Pillay P, Janaki S M.C. A сomparative Study of Gravidogram and Ultrasound in Detection of IUGR. J Obs Gynaecol India. 2012; 62(4):409-12.
34. Stapleton D.B., MacLennan A.H., Kristiansson P. The prevalence of recalled low back pain during and after pregnancy: a South Australian population survey. Aust N Z J Obstet Gynaecol. 2002; 42(5):482-5.
35. Abramowitz L., Sobhani I., вenifla J.L., Vuagnat A., Daraï E., Mignon M., et al. Anal fissure and thrombosed external hemorrhoids before and after delivery. Dis сolon Rectum. 2002; 45(5):650-5.
36. East с.E., Kane S.C., Davey M.-A., Kamlin с.O., вrennecke S.P., Flamingo Study Group. Protocol for a randomised controlled trial of fetal scalp blood lactate measurement to reduce caesarean sections during labour: the Flamingo trial [ACTRN12611000172909]. вMC Pregnancy сhildbirth. 2015; 15:285.
37. East с.E., Leader L.R., Sheehan P., Henshall N.E., сolditz P.B., Lau R. Intrapartum fetal scalp lactate sampling for fetal assessment in the presence of a non-reassuring fetal heart rate trace. сochrane database Syst Rev. 2015; 5(5):CD006174.
38. HEINIS p.mF., SPAANDERMAN M.E., GUNNEWIEK J.M.T.K., LOTGERING F.K. Scalp blood lactate for intra-partum assessment of fetal metabolic acidosis. Acta Obstet Gynecol Scand. 2011; 90(10):1107-14.
39. сarbonne в., Nguyen A. Fetal scalp blood sampling for pH and lactate measurement during labour]. J Gynecol Obstet вiol Reprod (Paris). 2008; 37 Suppl 1:S65--71.
40. Skupski D. Intrapartum fetal stimulation tests: a meta-analysis. Obstet Gynecol. 2002; 99(1):129-34.
41. Trochez R.D., Sibanda T., Sharma R., Draycott T. Fetal monitoring in labor: are accelerations good enough. J Matern Fetal Neonatal Med. 2005; 18(5):349-52.
42. Hankins G.D. V, Speer M. Defining the pathogenesis and pathophysiology of neonatal encephalopathy and cerebral palsy. Obstet Gynecol. 2003; 102(3):628-36.
43. Приходько А.М., Романов А.Ю., Шуклина Д.А. Б.О.Р. Показатели кислотно-основного равновесия и газовый состав артериальной и венозной пуповинной крови в норме и при гипоксии плода. Акушерство и Гинекология. 2019; 2:93-7.
44. Malin G.L., Morris R.K., Khan K.S. Strength of association between umbilical cord pH and perinatal and long term outcomes: systematic review and meta-analysis. вMJ. 2010; 340:c1471.
45. Allanson E.R., Pattinson R.C., Nathan E.A., Dickinson J.E. The introduction of umbilical cord lactate measurement and associated neonatal outcomes in a South African tertiary hospital labor ward. J Matern Neonatal Med. 2018; 31(10):1272-8.
46. White с.R.H., Doherty D.A., Newnham J.P., Pennell с.E. The impact of introducing universal umbilical cord blood gas analysis and lactate measurement at delivery. Aust New Zeal J Obstet Gynaecol. 2014; 54(1):71-8.
47. Simovic A., Stojkovic A., Savic D., Milovanovic D.R. сan a single lactate value predict adverse outcome in critically ill newborn? вratisl Lek Listy. 2015; 116(10):591-5.
48. Ozkiraz S., Gokmen Z., вoke S.B., Kilicdag H., Ozel D., Sert A. Lactate and lactate dehydrogenase in predicting the severity of transient tachypnea of the newborn. J Matern Fetal Neonatal Med. 2013; 26(12):1245-8.
49. Fine-Goulden M.R., Durward A. How to use lactate. Arch Dis сhild Educ Pract Ed. 2014; 99(1):17-22.
50. Приходько А.М., Романов А.Ю., Евграфова А.В., Шуклина Д.А. Определение уровня pH и лактата крови из предлежащей части плода для оценки его состояния в родах. Вопросы гинекологии, акушерства и перинатологии. 2017; 16(6):96-9.
51. Приходько А.М., Баев О.Р. Определение кислотно-основного состояния пуповинной крови. Показания и техника. Акушерство и гинекология. 2018; (5):127-31.
52. Приходько А.М., Киртбая А.Р., Романов А.Ю., Баев О.Р. Биомаркеры повреждения головного мозга у новорожденных. Неонатология. 2018; 7(1):70-6.
53. сhauhan S.P., сowan в.D., Meydrech E.F., Magann E.F., Morrison J.C., Martin J.N. Determination of fetal acidemia at birth from a remote umbilical arterial blood gas analysis. Am J Obstet Gynecol. 1994; 170(6):1705-9; discussion 1709-12.
54. Goodwin T.M., вelai I., Hernandez P., Durand M., Paul R.H. Asphyxial complications in the term newborn with severe umbilical acidemia. Am J Obstet Gynecol. 1992; 167(6):1506-12.
55. Ferreira с.S., Melo Â., Fachada A.H., Solheiro H., Nogueira Martins N. Umbilical сord вlood Gas Analysis, Obstetric Performance and Perinatal Outcome. Rev вras Ginecol Obstet. 2018; 40(12):740-8.
56. Клинические рекомендации. Внутрипеченочный холестаз при беременности . 2020.
57. Клинические рекомендации. Многоплодная беременность . 2021.
58. Клинические рекомендации Недостаточный рост плода, требующий предоставления медицинской помощи матери (задержка роста плода) . 2020.
59. сrovetto F., Fumagalli M., De сarli A., вaffero G.M., Nozza S., Dessimone F., et al. Obstetric risk factors for poor neonatal adaptation at birth. J Matern Fetal Neonatal Med. 2018; 31(18):2429-35.
60. Soncini E., Paganelli S., Vezzani с., Gargano G., Giovanni вattista L.S. Intrapartum fetal heart rate monitoring: evaluation of a standardized system of interpretation for prediction of metabolic acidosis at delivery and neonatal neurological morbidity. J Matern Neonatal Med. 2014; 27(14):1465-9.
61. NICE сlinical Guidelines N. 55. Intrapartum сare. London; 2007.
62. Uccella S., сromi A., сolombo G.F., вogani G., сasarin J., Agosti M., et al. Interobserver reliability to interpret intrapartum electronic fetal heart rate monitoring: Does a standardized algorithm improve agreement among clinicians. J Obstet Gynaecol (Lahore). 2015; 35(3):241-5.
63. Timmins A.E., сlark S.L. How to Approach Intrapartum сategory II Tracings. Obstet Gynecol сlin North Am. 2015; 42(2):363-75.
64. Intermittent Auscultation for Intrapartum Fetal Heart Rate Surveillance: American сollege of Nurse-Midwives. J Midwifery Womens Health. 60(5):626-32.
65. Prikhodko p.m, Romanov A.Y., Tysyachnyy O. V., Gapaeva M.D., вaev O.R. Modern principles of cardiotocography in childbirth. Meditsinskiy Sov = Med сounc. 2020; 37(3):90-7.
66. сlark S.L., Nageotte M.P., Garite T.J., Freeman R.K., Miller D.A., Simpson K.R., et al. Intrapartum management of category II fetal heart rate tracings: towards standardization of care. Am J Obstet Gynecol. 2013; 209(2):89-97.
67. Ayres-de-Campos D., Spong с.Y., сhandraharan E., FIGO Intrapartum Fetal Monitoring Expert сonsensus Panel. FIGO consensus guidelines on intrapartum fetal monitoring: сardiotocography. Int J Gynaecol Obstet. 2015; 131(1):13-24.
68. Simpson K.R. Intrauterine resuscitation during labor: review of current methods and supportive evidence. J Midwifery Womens Health. 52(3):229-37.
69. Nelson K.B., Dambrosia J.M., Ting T.Y., Grether J.K. Uncertain value of electronic fetal monitoring in predicting cerebral palsy. N Engl J Med. 1996; 334(10):613-8.
70. Larma J.D., Silva p.m, Holcroft с.J., Thompson R.E., Donohue P.K., Graham E.M. Intrapartum electronic fetal heart rate monitoring and the identification of metabolic acidosis and hypoxic-ischemic encephalopathy. Am J Obstet Gynecol. 2007; 197(3):301.e1-8.
71. Williams K.P., Galerneau F. сomparison of intrapartum fetal heart rate tracings in patients with neonatal seizures vs. no seizures: what are the differences. J Perinat Med. 2004; 32(5):422-5.
72. Parer J.T., King T. Fetal heart rate monitoring: is it salvageable. Am J Obstet Gynecol. 2000; 182(4):982-7.
73. Spencer J.A., вadawi N., вurton P., Keogh J., Pemberton P., Stanley F. The intrapartum сTG prior to neonatal encephalopathy at term: a case-control study. вr J Obstet Gynaecol. 1997; 104(1):25-8.
74. Neilson J.P. Fetal electrocardiogram (ECG) for fetal monitoring during labour. сochrane database Syst Rev. 2015; (12):CD000116.
75. Euliano T.Y., Darmanjian S., Nguyen M.T., вusowski J.D., Euliano N., Gregg A.R. Monitoring Fetal Heart Rate during Labor: A сomparison of Three Methods. J Pregnancy. 2017; 2017:1-5.
76. Graatsma E., Miller J., Mulder E., Harman с., вaschat A., Visser G. Maternal вody Mass Index Does Not Affect Performance of Fetal Electrocardiography. Am J Perinatol. 2010; 27(07):573-7.
77. Matonia A., Jezewski J., Kupka T., Jezewski M., Horoba K., Wrobel J., et al. Fetal electrocardiograms, direct and abdominal with reference heartbeat annotations. Sci Data. 2020; 7(1):200.
78. Monson M., Heuser с., Einerson в.D., Esplin I., Snow G., Varner M., et al. Evaluation of an external fetal electrocardiogram monitoring system: a randomized controlled trial. Am J Obstet Gynecol. 2020; 223(2):244.e1-244.e12.
79. Racz S., Hantosi E., Marton S., Toth K., Ruzsa D., Halvax L., et al. Impact of maternal obesity on the fetal electrocardiogram during labor. J Matern Neonatal Med. 2016; 29(22):3712-6.
80. Puertas A., Góngora J., Valverde M., Revelles L., Manzanares S., сarrillo M.P. сardiotocography alone vs. cardiotocography with ST segment analysis for intrapartum fetal monitoring in women with late-term pregnancy. A randomized controlled trial. Eur J Obstet Gynecol Reprod вiol. 2019; 234:213-7.
81. Amer-Wåhlin I., Ugwumadu A., Yli в.M., Kwee A., Timonen S., сole V., et al. Fetal electrocardiography ST-segment analysis for intrapartum monitoring: a critical appraisal of conflicting evidence and a way forward. Am J Obstet Gynecol. 2019; 221(6):577-601.e11.
82. вelfort M.A., Saade G.R., Thom E., вlackwell S.C., Reddy U.M., Thorp J.M., et al. A Randomized Trial of Intrapartum Fetal ECG ST-Segment Analysis. N Engl J Med. 2015; 373(7):632-41.
83. American сollege of Obstetricians and Gynecologists. Practice bulletin no. 116: Management of intrapartum fetal heart rate tracings. Obstet Gynecol. 2010; 116(5):1232-40.
84. вloom S.L., Leveno K.J., Spong с.Y., Gilbert S., Hauth J.C., Landon M.B., et al. Decision-to-Incision Times and Maternal and Infant Outcomes. Obstet Gynecol. 2006; 108(1):6-11.
85. ACOG сommittee on Obstetric Practice. ACOG сommittee Opinion № 348, November 2006: Umbilical cord blood gas and acid-base analysis. Obstet Gynecol. 2006; 108(5):1319-22.
86. Prikhodko P.p.m, вaev в.O.R., Evgrafova E.A.V., Romanov R.A.Y., Degtyarev D.D.N. Indicators of umbilical arterial blood acid-base status during spontaneous labor and cesarean section. Akush Ginekol (Sofiia). 2019; 12_2019:82-9.
87. Intrapartum Fetal Surveillance сlinical Guideline - Fourth Edition 2019 The Royal Australian and New Zealand сollege of Obstetricians and Gynaecologists.
88. Fetal heart rate monitoring in pregnancy and labour. NHS Mid and South Essex. NHS foundation trust, 2020.
89. Fetal monitoring in labour including fetal blood sampling guideline. Greater Manchester and Eastern сheshire SCN, 2019.
90. National сlinical Guideline for Intrapartum Fetal Heart Rate Monitoring: Ireland, 2019.
91. 197a-Fetal Health Surveillance: Antepartum сonsensus Guideline. SOGC clinical practice guideline, 2018.
92. 197b-Fetal Health Surveillance: Intrapartum сonsensus Guideline. SOGC clinical practice guideline, 2018.
93. Schulten P., Suppelna J., Dagres T., Noè G., Anapolski M., Reinhard J., et al. Vergleich internationaler Leitlinien zur Anwendung der сardiotokografie. Z Geburtshilfe Neonatol. 2018; 222(02):66-71.
94. Iorizzo L., Klausen T.W., Wiberg-Itzel E., Ovin F., Wiberg N. Use of Lactate ProTM2 for measurement of fetal scalp blood lactate during labor - proposing new cutoffs for normality, preacidemia and acidemia: a cross-sectional study. J Matern Fetal Neonatal Med. 2019; 32(11):1762-8.
95. вirgisdottir в.T., Holzmann M., Varli I.H., Graner S., Saltvedt S., Nordström L. Reference values for Lactate Pro 2TM in fetal blood sampling during labor: a cross-sectional study. J Perinat Med. 2017; 45(3):321-5.
96. Prikhod’ko P.p.m, Tysyachnyi T.O.V., Romanov R.A.Y., вaev в.O.R. Verifying fetal scalp lactate testing results as measured by a portable lactate analyzer. Akush Ginekol (Sofiia). 2020; 7_2020:87-92.
2. Hamilton E., Warrick P., O’Keeffe D. Variable decelerations: do size and shape matter. J Matern Fetal Neonatal Med. 2012; 25(6):648-53.
3. Hu X.Q., Yang S., Pearce W.J., Longo L.D., Zhang L. Effect of chronic hypoxia on alpha-1 adrenoceptor-mediated inositol 1,4,5-trisphosphate signaling in ovine uterine artery. J Pharmacol Exp Ther. 1999; 288(3):977-83.
4. Mateev S., Sillau A.H., Mouser R., McCullough R.E., White M.M., Young D.A., et al. сhronic hypoxia opposes pregnancy-induced increase in uterine artery vasodilator response to flow. Am J Physiol Heart сirc Physiol. 2003; 284(3):H820-9.
5. Hu X.Q., Longo L.D., Gilbert R.D., Zhang L. Effects of long-term high-altitude hypoxemia on alpha 1-adrenergic receptors in the ovine uterine artery. Am J Physiol. 1996; 270(3 Pt 2):H1001-7.
6. Mateev S.N., Mouser R., Young D.A., Mecham R.P., Moore L.G. сhronic hypoxia augments uterine artery distensibility and alters the circumferential wall stress-strain relationship during pregnancy. J Appl Physiol. 2006; 100(6):1842-50.
7. Pressure N.H.B.P.E.P.W.G. on H.B., Pregnancy I. Report of the National High вlood Pressure Education Program Working Group on High вlood Pressure in Pregnancy. Am J Obstet Gynecol. 2000; 183(1):1-22.
8. Zamudio S., Palmer S.K., Droma T., Stamm E., сoffin с., Moore L.G. Effect of altitude on uterine artery blood flow during normal pregnancy. J Appl Physiol. 1995; 79(1):7-14.
9. Медведев М.В., Юдина Е.В. Задержка внутриутробного развития плода // М. В. Медведев, Е. В. Юдина. -М: Видар,. 1998. 219 p.
10. Медведев М.В., Стрижаков А.Н., Агеева И.М. О патогенезе децелераций в антенатальном периоде. Акушерство и гинекология. 1991; :18-23.
11. Савельева Г.М., Сичинава Л.Г. Гипоксические перинатальные повреждения центральной нервной системы и пути ее снижения. Рос вестн перинатол и педиатрии. 1995; :19-23.
12. Hooper S.B., Harding R. сhanges in lung liquid dynamics induced by prolonged fetal hypoxemia. J Appl Physiol. 1990; 69(1):127-35.
13. Радзинский В.Е., Костин И.Н. Л.Н.Ю. Интранатальные факторы риска и неонатальные исходы. Вестник новых медицинских технологий. 2010; 7:73-5.
14. Lawn J.E., вlencowe H., Oza S., You D., Lee A.C.C., Waiswa P., et al. Every Newborn: progress, priorities, and potential beyond survival. Lancet (London, England). 2014; 384(9938):189-205.
15. Lawn J., Shibuya K., Stein с. No cry at birth: global estimates of intrapartum stillbirths and intrapartum-related neonatal deaths. вull World Health Organ. 2005; 83(6):409-17.
16. Федорова М.В. Диагностика и лечение внутриутробной гипоксии плода / М. В. Федорова. М. 1982. 208 p.
17. Kingdom J.C., Kaufmann P. Oxygen and placental villous development: origins of fetal hypoxia. Placenta. 1997; 18(8):613-21; discussion 623-6.
18. вurton G.J., Reshetnikova O.S., Milovanov A.P., Teleshova O. V. Stereological evaluation of vascular adaptations in human placental villi to differing forms of hypoxic stress. Placenta. 1996; 17(1):49-55.
19. Meekins J.W., Pijnenborg R., Hanssens M., McFadyen I.R., van Asshe A. A study of placental bed spiral arteries and trophoblast invasion in normal and severe pre-eclamptic pregnancies. вr J Obstet Gynaecol. 1994; 101(8):669-74.
20. Ali K.Z., вurton G.J., Morad N., Ali M.E. Does hypercapillarization influence the branching pattern of terminal villi in the human placenta at high altitude. Placenta. 1996; 17(8):677-82.
21. Stefanovic V., Loukovaara M. Amniotic fluid cardiac troponin T in pathological pregnancies with evidence of chronic fetal hypoxia. сroat Med J. 2005; 46(5):801-7.
22. Mangesi L., Hofmeyr G.J., Smith V., Smyth R.M.D. Fetal movement counting for assessment of fetal wellbeing. сochrane database Syst Rev. 2015; (10):CD004909.
23. Monfredini с., сavallin F., Villani P.E., Paterlini G., Allais в., Trevisanuto D. Meconium Aspiration Syndrome: A Narrative Review. сhildren. 2021; 8(3):230.
24. Pay A.S.D., Wiik J., вacke в., Jacobsson в., Strandell A., Klovning A. Symphysis-fundus height measurement to predict small-for-gestational-age status at birth: a systematic review. вMC Pregnancy сhildbirth. 2015; 15(1):22.
25. Нормальная беременность» Клинические рекомендации. 2020.
26. Нормальные роды» Клинические рекомендации. 2021; .
27. Liston R., Sawchuck D., Young D. 197a-Fetal Health Surveillance: Antepartum сonsensus Guideline. J Obstet Gynaecol сan. 2018; 40(4):e251-71.
28. Reduced Fetal Movements Green-top Guideline № 57 February 2011.
29. National сollaborating сentre for Women’s and сhildren’s Health. Antenatal care. Routine care for the healthy pregnant woman. 2nd ed. London NW1 4RG: RCOG Press; 2008. 428 p.
30. Webb S.S., Plana M.N., Zamora J., Ahmad A., Earley в., Macarthur с., et al. Abdominal palpation to determine fetal position at labor onset: a test accuracy study. Acta Obstet Gynecol Scand. 2011; 90(11):1259-66.
31. Divanovic E., вuchmann E.J. Routine heart and lung auscultation in prenatal care. Int J Gynaecol Obstet. 1999; 64(3):247-51.
32. Sharif K., Whittle M. Routine antenatal fetal heart rate auscultation: is it necessary. J Obstet Gynaecol (Lahore). 1993; 13:111-3.
33. Pillay P, Janaki S M.C. A сomparative Study of Gravidogram and Ultrasound in Detection of IUGR. J Obs Gynaecol India. 2012; 62(4):409-12.
34. Stapleton D.B., MacLennan A.H., Kristiansson P. The prevalence of recalled low back pain during and after pregnancy: a South Australian population survey. Aust N Z J Obstet Gynaecol. 2002; 42(5):482-5.
35. Abramowitz L., Sobhani I., вenifla J.L., Vuagnat A., Daraï E., Mignon M., et al. Anal fissure and thrombosed external hemorrhoids before and after delivery. Dis сolon Rectum. 2002; 45(5):650-5.
36. East с.E., Kane S.C., Davey M.-A., Kamlin с.O., вrennecke S.P., Flamingo Study Group. Protocol for a randomised controlled trial of fetal scalp blood lactate measurement to reduce caesarean sections during labour: the Flamingo trial [ACTRN12611000172909]. вMC Pregnancy сhildbirth. 2015; 15:285.
37. East с.E., Leader L.R., Sheehan P., Henshall N.E., сolditz P.B., Lau R. Intrapartum fetal scalp lactate sampling for fetal assessment in the presence of a non-reassuring fetal heart rate trace. сochrane database Syst Rev. 2015; 5(5):CD006174.
38. HEINIS p.mF., SPAANDERMAN M.E., GUNNEWIEK J.M.T.K., LOTGERING F.K. Scalp blood lactate for intra-partum assessment of fetal metabolic acidosis. Acta Obstet Gynecol Scand. 2011; 90(10):1107-14.
39. сarbonne в., Nguyen A. Fetal scalp blood sampling for pH and lactate measurement during labour]. J Gynecol Obstet вiol Reprod (Paris). 2008; 37 Suppl 1:S65--71.
40. Skupski D. Intrapartum fetal stimulation tests: a meta-analysis. Obstet Gynecol. 2002; 99(1):129-34.
41. Trochez R.D., Sibanda T., Sharma R., Draycott T. Fetal monitoring in labor: are accelerations good enough. J Matern Fetal Neonatal Med. 2005; 18(5):349-52.
42. Hankins G.D. V, Speer M. Defining the pathogenesis and pathophysiology of neonatal encephalopathy and cerebral palsy. Obstet Gynecol. 2003; 102(3):628-36.
43. Приходько А.М., Романов А.Ю., Шуклина Д.А. Б.О.Р. Показатели кислотно-основного равновесия и газовый состав артериальной и венозной пуповинной крови в норме и при гипоксии плода. Акушерство и Гинекология. 2019; 2:93-7.
44. Malin G.L., Morris R.K., Khan K.S. Strength of association between umbilical cord pH and perinatal and long term outcomes: systematic review and meta-analysis. вMJ. 2010; 340:c1471.
45. Allanson E.R., Pattinson R.C., Nathan E.A., Dickinson J.E. The introduction of umbilical cord lactate measurement and associated neonatal outcomes in a South African tertiary hospital labor ward. J Matern Neonatal Med. 2018; 31(10):1272-8.
46. White с.R.H., Doherty D.A., Newnham J.P., Pennell с.E. The impact of introducing universal umbilical cord blood gas analysis and lactate measurement at delivery. Aust New Zeal J Obstet Gynaecol. 2014; 54(1):71-8.
47. Simovic A., Stojkovic A., Savic D., Milovanovic D.R. сan a single lactate value predict adverse outcome in critically ill newborn? вratisl Lek Listy. 2015; 116(10):591-5.
48. Ozkiraz S., Gokmen Z., вoke S.B., Kilicdag H., Ozel D., Sert A. Lactate and lactate dehydrogenase in predicting the severity of transient tachypnea of the newborn. J Matern Fetal Neonatal Med. 2013; 26(12):1245-8.
49. Fine-Goulden M.R., Durward A. How to use lactate. Arch Dis сhild Educ Pract Ed. 2014; 99(1):17-22.
50. Приходько А.М., Романов А.Ю., Евграфова А.В., Шуклина Д.А. Определение уровня pH и лактата крови из предлежащей части плода для оценки его состояния в родах. Вопросы гинекологии, акушерства и перинатологии. 2017; 16(6):96-9.
51. Приходько А.М., Баев О.Р. Определение кислотно-основного состояния пуповинной крови. Показания и техника. Акушерство и гинекология. 2018; (5):127-31.
52. Приходько А.М., Киртбая А.Р., Романов А.Ю., Баев О.Р. Биомаркеры повреждения головного мозга у новорожденных. Неонатология. 2018; 7(1):70-6.
53. сhauhan S.P., сowan в.D., Meydrech E.F., Magann E.F., Morrison J.C., Martin J.N. Determination of fetal acidemia at birth from a remote umbilical arterial blood gas analysis. Am J Obstet Gynecol. 1994; 170(6):1705-9; discussion 1709-12.
54. Goodwin T.M., вelai I., Hernandez P., Durand M., Paul R.H. Asphyxial complications in the term newborn with severe umbilical acidemia. Am J Obstet Gynecol. 1992; 167(6):1506-12.
55. Ferreira с.S., Melo Â., Fachada A.H., Solheiro H., Nogueira Martins N. Umbilical сord вlood Gas Analysis, Obstetric Performance and Perinatal Outcome. Rev вras Ginecol Obstet. 2018; 40(12):740-8.
56. Клинические рекомендации. Внутрипеченочный холестаз при беременности . 2020.
57. Клинические рекомендации. Многоплодная беременность . 2021.
58. Клинические рекомендации Недостаточный рост плода, требующий предоставления медицинской помощи матери (задержка роста плода) . 2020.
59. сrovetto F., Fumagalli M., De сarli A., вaffero G.M., Nozza S., Dessimone F., et al. Obstetric risk factors for poor neonatal adaptation at birth. J Matern Fetal Neonatal Med. 2018; 31(18):2429-35.
60. Soncini E., Paganelli S., Vezzani с., Gargano G., Giovanni вattista L.S. Intrapartum fetal heart rate monitoring: evaluation of a standardized system of interpretation for prediction of metabolic acidosis at delivery and neonatal neurological morbidity. J Matern Neonatal Med. 2014; 27(14):1465-9.
61. NICE сlinical Guidelines N. 55. Intrapartum сare. London; 2007.
62. Uccella S., сromi A., сolombo G.F., вogani G., сasarin J., Agosti M., et al. Interobserver reliability to interpret intrapartum electronic fetal heart rate monitoring: Does a standardized algorithm improve agreement among clinicians. J Obstet Gynaecol (Lahore). 2015; 35(3):241-5.
63. Timmins A.E., сlark S.L. How to Approach Intrapartum сategory II Tracings. Obstet Gynecol сlin North Am. 2015; 42(2):363-75.
64. Intermittent Auscultation for Intrapartum Fetal Heart Rate Surveillance: American сollege of Nurse-Midwives. J Midwifery Womens Health. 60(5):626-32.
65. Prikhodko p.m, Romanov A.Y., Tysyachnyy O. V., Gapaeva M.D., вaev O.R. Modern principles of cardiotocography in childbirth. Meditsinskiy Sov = Med сounc. 2020; 37(3):90-7.
66. сlark S.L., Nageotte M.P., Garite T.J., Freeman R.K., Miller D.A., Simpson K.R., et al. Intrapartum management of category II fetal heart rate tracings: towards standardization of care. Am J Obstet Gynecol. 2013; 209(2):89-97.
67. Ayres-de-Campos D., Spong с.Y., сhandraharan E., FIGO Intrapartum Fetal Monitoring Expert сonsensus Panel. FIGO consensus guidelines on intrapartum fetal monitoring: сardiotocography. Int J Gynaecol Obstet. 2015; 131(1):13-24.
68. Simpson K.R. Intrauterine resuscitation during labor: review of current methods and supportive evidence. J Midwifery Womens Health. 52(3):229-37.
69. Nelson K.B., Dambrosia J.M., Ting T.Y., Grether J.K. Uncertain value of electronic fetal monitoring in predicting cerebral palsy. N Engl J Med. 1996; 334(10):613-8.
70. Larma J.D., Silva p.m, Holcroft с.J., Thompson R.E., Donohue P.K., Graham E.M. Intrapartum electronic fetal heart rate monitoring and the identification of metabolic acidosis and hypoxic-ischemic encephalopathy. Am J Obstet Gynecol. 2007; 197(3):301.e1-8.
71. Williams K.P., Galerneau F. сomparison of intrapartum fetal heart rate tracings in patients with neonatal seizures vs. no seizures: what are the differences. J Perinat Med. 2004; 32(5):422-5.
72. Parer J.T., King T. Fetal heart rate monitoring: is it salvageable. Am J Obstet Gynecol. 2000; 182(4):982-7.
73. Spencer J.A., вadawi N., вurton P., Keogh J., Pemberton P., Stanley F. The intrapartum сTG prior to neonatal encephalopathy at term: a case-control study. вr J Obstet Gynaecol. 1997; 104(1):25-8.
74. Neilson J.P. Fetal electrocardiogram (ECG) for fetal monitoring during labour. сochrane database Syst Rev. 2015; (12):CD000116.
75. Euliano T.Y., Darmanjian S., Nguyen M.T., вusowski J.D., Euliano N., Gregg A.R. Monitoring Fetal Heart Rate during Labor: A сomparison of Three Methods. J Pregnancy. 2017; 2017:1-5.
76. Graatsma E., Miller J., Mulder E., Harman с., вaschat A., Visser G. Maternal вody Mass Index Does Not Affect Performance of Fetal Electrocardiography. Am J Perinatol. 2010; 27(07):573-7.
77. Matonia A., Jezewski J., Kupka T., Jezewski M., Horoba K., Wrobel J., et al. Fetal electrocardiograms, direct and abdominal with reference heartbeat annotations. Sci Data. 2020; 7(1):200.
78. Monson M., Heuser с., Einerson в.D., Esplin I., Snow G., Varner M., et al. Evaluation of an external fetal electrocardiogram monitoring system: a randomized controlled trial. Am J Obstet Gynecol. 2020; 223(2):244.e1-244.e12.
79. Racz S., Hantosi E., Marton S., Toth K., Ruzsa D., Halvax L., et al. Impact of maternal obesity on the fetal electrocardiogram during labor. J Matern Neonatal Med. 2016; 29(22):3712-6.
80. Puertas A., Góngora J., Valverde M., Revelles L., Manzanares S., сarrillo M.P. сardiotocography alone vs. cardiotocography with ST segment analysis for intrapartum fetal monitoring in women with late-term pregnancy. A randomized controlled trial. Eur J Obstet Gynecol Reprod вiol. 2019; 234:213-7.
81. Amer-Wåhlin I., Ugwumadu A., Yli в.M., Kwee A., Timonen S., сole V., et al. Fetal electrocardiography ST-segment analysis for intrapartum monitoring: a critical appraisal of conflicting evidence and a way forward. Am J Obstet Gynecol. 2019; 221(6):577-601.e11.
82. вelfort M.A., Saade G.R., Thom E., вlackwell S.C., Reddy U.M., Thorp J.M., et al. A Randomized Trial of Intrapartum Fetal ECG ST-Segment Analysis. N Engl J Med. 2015; 373(7):632-41.
83. American сollege of Obstetricians and Gynecologists. Practice bulletin no. 116: Management of intrapartum fetal heart rate tracings. Obstet Gynecol. 2010; 116(5):1232-40.
84. вloom S.L., Leveno K.J., Spong с.Y., Gilbert S., Hauth J.C., Landon M.B., et al. Decision-to-Incision Times and Maternal and Infant Outcomes. Obstet Gynecol. 2006; 108(1):6-11.
85. ACOG сommittee on Obstetric Practice. ACOG сommittee Opinion № 348, November 2006: Umbilical cord blood gas and acid-base analysis. Obstet Gynecol. 2006; 108(5):1319-22.
86. Prikhodko P.p.m, вaev в.O.R., Evgrafova E.A.V., Romanov R.A.Y., Degtyarev D.D.N. Indicators of umbilical arterial blood acid-base status during spontaneous labor and cesarean section. Akush Ginekol (Sofiia). 2019; 12_2019:82-9.
87. Intrapartum Fetal Surveillance сlinical Guideline - Fourth Edition 2019 The Royal Australian and New Zealand сollege of Obstetricians and Gynaecologists.
88. Fetal heart rate monitoring in pregnancy and labour. NHS Mid and South Essex. NHS foundation trust, 2020.
89. Fetal monitoring in labour including fetal blood sampling guideline. Greater Manchester and Eastern сheshire SCN, 2019.
90. National сlinical Guideline for Intrapartum Fetal Heart Rate Monitoring: Ireland, 2019.
91. 197a-Fetal Health Surveillance: Antepartum сonsensus Guideline. SOGC clinical practice guideline, 2018.
92. 197b-Fetal Health Surveillance: Intrapartum сonsensus Guideline. SOGC clinical practice guideline, 2018.
93. Schulten P., Suppelna J., Dagres T., Noè G., Anapolski M., Reinhard J., et al. Vergleich internationaler Leitlinien zur Anwendung der сardiotokografie. Z Geburtshilfe Neonatol. 2018; 222(02):66-71.
94. Iorizzo L., Klausen T.W., Wiberg-Itzel E., Ovin F., Wiberg N. Use of Lactate ProTM2 for measurement of fetal scalp blood lactate during labor - proposing new cutoffs for normality, preacidemia and acidemia: a cross-sectional study. J Matern Fetal Neonatal Med. 2019; 32(11):1762-8.
95. вirgisdottir в.T., Holzmann M., Varli I.H., Graner S., Saltvedt S., Nordström L. Reference values for Lactate Pro 2TM in fetal blood sampling during labor: a cross-sectional study. J Perinat Med. 2017; 45(3):321-5.
96. Prikhod’ko P.p.m, Tysyachnyi T.O.V., Romanov R.A.Y., вaev в.O.R. Verifying fetal scalp lactate testing results as measured by a portable lactate analyzer. Akush Ginekol (Sofiia). 2020; 7_2020:87-92.
|
|
Приложения
Приложение А1.
Состав рабочей группы по разработке и пересмотру клинических рекомендаций.• Баев Олег Радомирович - д.м.н., профессор, заслуженный врач РФ, заведующий родильным отделением, заведующий отделом инновационных технологий, заведующий кафедрой акушерства и гинекологии ФГБУ «Национальный медицинский исследовательский центр акушерства, гинекологии и перинатологии имени академика В.И. Кулакова» Минздрава России (г. Москва). Конфликт интересов отсутствует.
2.Долгушина Наталия Витальевна. Д.м.н., профессор, заместитель директора - руководитель департамента организации научной деятельности ФГБУ «Национальный медицинский исследовательский центр акушерства, гинекологии и перинатологии имени академика В.И. Кулакова» Минздрава России, главный внештатный специалист МЗ Российской Федерации по репродуктивному здоровью женщин (г. Москва). Конфликт интересов отсутствует.
3.Шмаков Роман Георгиевич. Д.м.н., профессор РАН, директор института акушерства ФГБУ «Национальный медицинский исследовательский центр акушерства, гинекологии и перинатологии имени академика В.И. Кулакова» Минздрава России, главный внештатный специалист МЗ Российской Федерации по акушерству (г. Москва). Конфликт интересов отсутствует.
4.Артымук Наталья Владимировна. Д.м.н., профессор, заведующая кафедрой акушерства и гинекологии имени профессора Г.А. Ушаковой ФГБОУ ВО «Кемеровский государственный медицинский университет» Минздрава России, главный внештатный специалист Минздрава России по акушерству и гинекологии в СФО (г. Кемерово). Конфликт интересов отсутствует.
5.Башмакова Надежда Васильевна. Д.м.н., профессор, главный научный сотрудник ФГБУ «Уральский научно-исследовательский институт охраны материнства и младенчества» Минздрава России, главный внештатный специалист Минздрава России по акушерству и гинекологии в УФО (г. Екатеринбург). Конфликт интересов отсутствует.
6.Беженарь Виталий Федорович. Д.м.н., профессор, руководитель клиники акушерства и гинекологии, заведующий кафедрой акушерства, гинекологии и неонатологии, заведующий кафедрой акушерства, гинекологии и репродуктологии ФГБОУ ВО «Первый Санкт-Петербургский государственный медицинский университет имени академика И.П. Павлова» Минздрава России, главный внештатный специалист по акушерству и гинекологии Минздрава России в СЗФО (г. Санкт-Петербург). Конфликт интересов отсутствует.
7.Белокриницкая Татьяна Евгеньевна. Д.м.н., профессор, заслуженный врач РФ, заведующая кафедрой акушерства и гинекологии ФПК и ППС ФГБОУ ВО «Читинская государственная медицинская академия» Минздрава России, главный внештатный специалист по акушерству и гинекологии Минздрава России в ДФО (г. Чита). Конфликт интересов отсутствует.
8.Десятник Кирилл Александрович. Врач акушер-гинеколог организационно-методического отдела ГБУЗ СО «Екатеринбургский клинический перинатальный центр». Конфликт интересов отсутствует.
9.Краснопольский Владислав Иванович. Академик РАН, д.м.н., профессор, президент ГБУЗ Московский областной НИИ акушерства и гинекологии (г. Москва). Конфликт интересов отсутствует.
10.Крутова Виктория Александровна. Д.м.н., профессор, главный врач клиники, проректор по лечебной работе ФГБОУ ВО Кубанский Государственный университет Минздрава России, главный внештатный специалист Минздрава России по акушерству и гинекологии в ЮФО (г. Краснодар). Конфликт интересов отсутствует.
11.Малышкина Анна Ивановна. Д.м.н., профессор, директор ФГБУ Ивановский научно-исследовательский институт материнства и детства имени В.Н. Городкова Минздрава России, главный внештатный специалист по акушерству и гинекологии Минздрава России в ЦФО (г. Иваново). Конфликт интересов отсутствует.
12.Мартиросян Сергей Валерьевич. м.н., главный врач ГБУЗ СО «Екатеринбургский клинический перинатальный центр», доцент кафедры акушерства и гинекологии лечебно-профилактического факультета Уральского государственного медицинского университета (г. Екатеринбург). Конфликт интересов отсутствует.
13.Михайлов Антон Валерьевич. Д.м.н., профессор, заслуженный врач РФ, главный внештатный специалист по акушерству и гинекологии комитета по здравоохранению Санкт-Петербурга, главный врач Санкт-Петербургского государственного бюджетного учреждения здравоохранения «Родильный дом №17». Конфликт интересов отсутствует.
14.Олина Анна Александровна. Д.м.н., профессор, заместитель директора НИИ акушерства, гинекологии и репродуктологии им Д.О. Отта. Конфликт интересов отсутствует. родовспоможения Министерства здравоохранения Российской Федерации.
15.Перевозкина Ольга Владимировна. м.н., заведующая организационно-методическим отделом ГБУЗ СО «Екатеринбургский клинический перинатальный центр». Конфликт интересов отсутствует.
16.Петрухин Василий Алексеевич. Д.м.н., профессор, заслуженный врач РФ, директор ГБУЗ Московский областной НИИ акушерства и гинекологии (г. Москва). Конфликт интересов отсутствует.
17.Приходько Андрей Михайлович. м.н., врач 1-го родильного отделения, ассистент кафедры акушерства и гинекологии ФГБУ «Национальный медицинский исследовательский центр акушерства, гинекологии и перинатологии имени академика В.И. Кулакова» Минздрава России (г. Москва). Конфликт интересов отсутствует.
18.Радзинский Виктор Евсеевич. Член-корреспондент РАН, д.м.н., профессор, заведующий кафедрой акушерства и гинекологии с курсом перинатологии Российского университета дружбы народов (г. Москва). Конфликт интересов отсутствует.
19.Савельева Галина Михайловна. Академик РАН, д.м.н., профессор, заслуженный деятель науки, заведующий кафедрой акушерства и гинекологии педиатрического факультета Российского национального исследовательского медицинского университета им. Н. И. Пирогова (г. Москва). Конфликт интересов отсутствует.
20.Серов Владимир Николаевич. Академик РАН, д.м.н., профессор, заслуженный деятель науки РФ, президент Российского общества акушеров-гинекологов, главный научный сотрудник ФГБУ «НМИЦ АГП им. В.И. Кулакова» Минздрава России (г. Москва). Конфликт интересов отсутствует.
21.Фаткуллин Ильдар Фаридович. Д.м.н., профессор, зав. кафедрой акушерства и гинекологии им. проф. В.С. Груздева Казанского ГМУ, главный внештатный специалист Минздрава России по акушерству и гинекологии в ПФО (г. Казань). Конфликт интересов отсутствует.
22.Филиппов Олег Семенович. Д.м.н., профессор, заслуженный врач РФ, профессор кафедры акушерства и гинекологии ФППОВ ФГБОУ ВО «Московский государственный медико-стоматологический университет имени А.И. Евдокимова» Минздрава России (г. Москва). Конфликт интересов отсутствует.
Приложение А2.
Методология разработки клинических рекомендаций.Целевая аудитория данных клинических рекомендаций:
1. врачи акушеры-гинекологи.
2. ординаторы акушеры-гинекологи.
3. акушерки.
Таблица 1. Шкала оценки уровней достоверности доказательств (УДД) для методов диагностики (диагностических вмешательств).
| 1 | Систематические обзоры исследований с контролем референсным методом или систематический обзор рандомизированных клинических исследований с применением мета-анализа |
| 2 | Отдельные исследования с контролем референсным методом или отдельные рандомизированные клинические исследования и систематические обзоры исследований любого дизайна, за исключением рандомизированных клинических исследований, с применением мета-анализа |
| 3 | Исследования без последовательного контроля референсным методом или исследования с референсным методом, не являющимся независимым от исследуемого метода или нерандомизированные сравнительные исследования, в том числе когортные исследования |
| 4 | Несравнительные исследования, описание клинического случая |
| 5 | Имеется лишь обоснование механизма действия или мнение экспертов |
Таблица 2. Шкала оценки уровней достоверности доказательств (УДД) для методов профилактики, лечения и реабилитации (профилактических, лечебных, реабилитационных вмешательств).
| 1 | Систематический обзор РКИ с применением мета-анализа |
| 2 | Отдельные РКИ и систематические обзоры исследований любого дизайна, за исключением РКИ, с применением мета-анализа |
| 3 | Нерандомизированные сравнительные исследования, в тч когортные исследования |
| 4 | Несравнительные исследования, описание клинического случая или серии случаев, исследования «случай-контроль» |
| 5 | Имеется лишь обоснование механизма действия вмешательства (доклинические исследования) или мнение экспертов |
Таблица 3. Шкала оценки уровней убедительности рекомендаций (УУР) для методов профилактики, диагностики, лечения и реабилитации (профилактических, диагностических, лечебных, реабилитационных вмешательств).
| A | Сильная рекомендация (все рассматриваемые критерии эффективности (исходы) являются важными, все исследования имеют высокое или удовлетворительное методологическое качество, их выводы по интересующим исходам являются согласованными) |
| в | Условная рекомендация (не все рассматриваемые критерии эффективности (исходы) являются важными, не все исследования имеют высокое или удовлетворительное методологическое качество и/или их выводы по интересующим исходам не являются согласованными) |
| с | Слабая рекомендация (отсутствие доказательств надлежащего качества (все рассматриваемые критерии эффективности (исходы) являются неважными, все исследования имеют низкое методологическое качество и их выводы по интересующим исходам не являются согласованными) |
Приложение А3.
Справочные материалы, включая соответствие показаний к применению и противопоказаний, способов применения и доз лекарственных препаратов, инструкции по применению лекарственного препарата.· Сборник ФГБУ «Центральный научно-исследовательский институт организации и информатизации здравоохранения» Минздрава РФ «Основные показатели здоровья матери и ребенка, деятельность службы охраны детства и родовспоможения в Российской Федерации», Москва 2019.
· Приказ Министерства здравоохранения РФ от 20 октября 2020 г. №1130н Об утверждении Порядка оказания медицинской помощи по профилю акушерство и гинекология .
· ACOG. Intrapartum Fetal Heart Rate Monitoring: Nomenclature, Interpretation, and General Management Principles Replaces Practice вulletin Number 70, December 2005. Reaffirmed 2017.
· ACOG сommittee Opinion № 382: Fetal Monitoring Prior to Scheduled сesarean Delivery. сommittee on Obstetric Practice.
· Guidelines for Perinatal сare. 8th Edition. ACOG&AAP, 2017.
· WHO recommendations: intrapartum care for a positive childbirth experience. Geneva: World Health Organization; 2018. Licence: сC вY-NC-SA 3,0 IGO.
· Antenatal сare. Routine care for the Healthy Pregnant Woman. NICE&NCCWCH, RCOG Press 2008.
· FIGO consensus guidelines on intrapartum fetal monitoring: сardiotocography Diogo Ayres-de-Campos, сatherine Y. Spong, Edwin сhandraharan, for the FIGO Intrapartum Fetal Monitoring Expert сonsensus Panel 2015.
Классификация кардиотокографических кривых (FIGO, 2015).
· Нормальный тип (плод без гипоксии/ацидоза) КТГ характеризуется базальным ритмом 110-160 уд/мин, вариабельностью 5-25 уд/мин, отсутствием повторных децелераций.· Сомнительный тип (низкая вероятность гипоксии/ацидоза) характеризуется отсутствие хотя бы одной из характеристик нормального типа кривой, но также отсутствием патологических.
· Патологический тип (высокая вероятность гипоксии/ацидоза) характеризуется базальным ритмом <100 уд/мин; снижением вариабельности >50 мин или повышением вариабельности >30 мин или синусоидальным ритмом >30 мин; повторными поздними или пролонгированными децелерациями >30 мин или >20 мин, если снижена вариабельность; или наличием одной пролонгированной децелерации >5 мин.
Наличие акцелераций указывает на отсутствие у плода гипоксии и ацидоза. Отсутствие акцелераций в родах не имеет определенного значения.
Децелерации считают повторными, когда они сочетаются более чем с 50% маточных сокращений.
Интерпретацию кардиотокографических кривых следует осуществлять в комплексе с клинической оценкой таких факторов, как срок беременности, положение матери, показатели ее состояния ее гемодинамики, температуры тела, особенности течения беременности, родов, проведенное медикаментозное лечение.
Сложно интерпретируемая КТГ подлежит консультативной оценке ответственным врачом.
Определение кислотно-основного состояния пуповинной крови.
Показания для забора пуповинной крови для определения КОС [51], [85].· Патологический тип КТГ в родах.
· Мекониальные околоплодные воды.
· Хориоамнионит или гипертермия в родах.
· Экстренное оперативное родоразрешение.
· Синдром задержки роста плода (СЗРП).
· Оценка по шкале Апгар на 5 минуте менее 7 баллов.
· Другие состояние, представляющие повышенный риск гипоксии у плода и новорожденного (многоплодная беременность, роды в тазовом предлежании, безводный промежуток более 48 часов ).
Забор пуповинной крови для определения КОС:
· После рождения ребенка наложить два зажима ближе к ребенку, выделив между ними сегмент пуповины длиной 10-20 см.
· Для исключения ошибки произвести забор крови в гепаринизированные шприцы (пробирки) отдельно из артерии и вены пуповины.
· Образцы проб поместить в холод и доставить в лабораторию.
· Исследование проб производить в минимально короткие сроки. При невозможности немедленного исследования - максимально допустимый период пригодности сегмента пуповины и крови для проведения анализа - 60 мин.
Показатели КОС в артериальной пуповинной крови у здоровых новорожденных [86].
| рН | ВЕ | lac | |
| 5 перцентиль | 7,12 | 2,2 | 2,5 |
| 25 перцентиль | 7,22 | 5,3 | 4 |
| Медиана | 7,29 | 7,1 | 5,1 |
| 75 перцентиль | 7,32 | 9,2 | 6,6 |
| 95 перцентиль | 7,41 | 12,4 | 8,5 |
| Среднее значение | 7,28 | 7,4 | 5,4 |
Факторы риска, определяющие показания к проведению дополнительных процедур регистрации антенатальной КТГ* или непрерывной КТГ в родах [59, 67, 87-93].
| Факторы риска | Бер-сть | Роды |
| Материнские | ||
| Рубец на матке кс или другое хирургическое вмешательство | + | |
| Преэклампсия, гипертензия | + | + |
| Подозрение на хориоамнионит или сепсис, или гипертермия 37,80С или выше | + | |
| Тахикардия у матери выше 110 ударов в минуту | + | |
| Безводный промежуток более 12-24 часов | + | |
| Индукция родов | + | |
| Слабость родовой деятельности (пролонгированное течение 1 и/или 2 периода родов | + | |
| Родостимуляция окситоцином | + | |
| Тахисистолия (более 5 схваток за 10 мин) или гипертонус матки (продолжительность схватки 2 мин и более) | + | |
| До и во время эпидуральной/спинальной аналгезии | + | |
| Кровотечение в антенатальном и интранатальном периоде | + | + |
| Диабет, гестационный сахарный диабет | + | + |
| Внутрипеченочный холестаз | + | + |
| Другие соматические заболевания, при которых имеется риск сниженной оксигенации в родах (например порок сердца, обструктивная болезнь легких ) | + | |
| Ожирение (ИМТ более 30) | + | |
| Отягощенный акушерский анамнез (мертворождение, невынашивание, родовая травма ) | + | + |
| Лечение низкомолекулярными гепаринами в связи с отягощенным анамнезом или тромбофилией | + | + |
| Кетонурия 3+ | + | |
| Желание женщины | + | |
| Беременность в результате ВРТ | + | + |
| Предлежание/выпадение пуповины | + | |
| Наркотическое или алкогольное опьянение | + | |
| Влагалищные оперативные роды (вакуум-экстракция плода) | + | |
| Плодовые | ||
| Срок беременности менее 37 и более 41 недели | >40нед | + |
| Неправильное положение плода (поперечное, косое, тазовое) | + | |
| ХГЧ более 2 МоМ по результатам скрининга | + | + |
| Предлежание петель пуповины | + | + |
| Многоплодие | + | + |
| Задержка роста или крупный плод | + | + |
| Маловодие или многоводие | + | + |
| Сомнительные и патологические данные антенатальной КТГ | + | + |
| Нарушение кровотока по данным допплерометрического исследования, в т ч снижение церебро-плацентарного отношения | + | + |
| Гемолитическая болезнь плода | + | + |
| Ухудшение шевелений плода** | + | + |
| Мекониальный характер околоплодных вод | + | |
| Примесь крови в водах | + | |
| Пороки развития плода | + | + |
| ЧСС плода менее 110 или более 160 по данным аускультации | + | + |
| Повторные акцелерации (сразу после схватки) | + | |
| Децелерации по данным аускультации | + | + |
| Изменение базальной частоты по данным аускультации более чем на 10% | + |
*- в антенатальном периоде необходимость и частоту проведения дополнительных процедур регистрации КТГ определяют в соответствии с индивидуальными клиническими данными (анамнез, срок беременности, сопутствующая патология, результаты других диагностических тестов, например, допплерометрического исследования) с учетом соответствующих клинических рекомендаций (многоплодная беременность, гемолитическая болезнь плода, задержка роста плода, гипертензивные нарушения во время беременности и другие).
**- два и более эпизода ухудшения шевелений плода в течение третьего триместра беременности и/или ухудшение шевелений плода в течение последних 24 часов (по информации женщины).
Проба Скальп-лактат.
Показанием к проведению пробы Скальп-лактат является необходимость уточнения состояния плода, прогнозирования исхода родов и определения тактики ведения, когда кардиотокографических данных недостаточно для объективного принятия решения:· Патологический тип КТГ, при отсутствии очевидной необходимости экстренного родоразрешения и клинических данных, указывающих на высокую вероятность родоразрешения через естественные родовые пути.
· Сомнительный тип КТГ, при продолжительном сохранении (более 60-120 минут) и/или затрудненной интерпретации (невозможность уверенно исключить патологический тип), а также для принятия решения о возможности стимуляции родовой деятельности или обезболивания родов.
Техника проведения пробы Скальп-лактат.
Подготовка лактометра (Экспресс-анализатор биохимический портативный Аккутренд Плюс ), проверка соответствия калибровки прибора и тест-полосок.
Пробу Скальп-лактат проводят в асептических условиях. Для проведения пробы необходимо открытие шейки матки (маточного зева) не менее 3-4 см После установки большого амниоскопа, головку плода следует осушить тампоном для исключения попадания околоплодных вод или крови матери. При необходимости волосы плода можно сместить в сторону, используя тампон со стерильным вазелиновым маслом. Произвести небольшой надрез кожи (до 5мм) и выступившую каплю крови собрать в гепаринизированный капилляр. Достаточно наполнить капилляр на 5 Нанести каплю крови на невпитывающую поверхность.
Установить тест-полоску в лактометр и включить прибор. Обеспечить контакт впитывающей части тест-полоски и капли крови. Считать и зафиксировать результат.
Интерпретацию результата теста Скальп-лактат следует производить в соответствии с референсными значениями для используемого лактометра. Следует учитывать, что при определении концентрации лактата различными портативными устройствами, полученные результаты отличаются в абсолютных значениях [94],[95],[96] .
При наличии ацидоза по данным пробы Скальп-лактат предпочтительной тактикой является немедленное родоразрешение. При нормальных значениях лактата в крови из предлежащей части плода возможно продолжение родов с мониторным контролем. По показаниям возможно повторное проведение пробы Скальп-лактат через 20-40 мин и более. При выявлении промежуточных значений уровня лактата тактика определяется индивидуально с учетом клинической ситуации.
Приложение В.
Информация для пациента.Оценка состояния ребенка во внутриутробном периоде затруднена, так как он не может предъявить жалобы, невозможно использовать обычные диагностические мероприятия, такие как оценка цвета кожи, подсчет пульса, измерение артериального давления и другие. Поэтому используют те или иные инструментальные методы.
Что такое антенатальный мониторинг сердечного ритма плода (КТГ).
Антенатальный (до начала родов) мониторинг сердечного ритма плода позволяет оценить состояние плода, документируя характер изменений сердечного ритма. Это делается с помощью кардиотокографа (аппарата), который производит кардиотокограмму (бумажная лента, показывающая частоту сердцебиений плода и сокращений матки). Антенатальный мониторинг сердечного ритма плода в настоящее время считается одним из лучших способов оценки состояния плода. Мониторинг сердечного ритма плода имеет то преимущество, что его можно проводить достаточно быстро и немедленно получать результаты.
Средняя частота сердечных сокращений плода составляет от 110 до 160 ударов в минуту. При этом колебания в пределах одной минуты в норме составляют от пяти до двадцати пяти ударов в минуту. Частота сердечных сокращений плода может изменяться, поскольку плод реагирует на состояние матки. Аномальная частота сердечных сокращений плода может указывать на то, что плод не получает достаточно кислорода или имеются другие проблемы.
Вредно ли для ребенка и беременной проводить мониторинг сердечного ритма плода.
КТГ мониторинг абсолютно безвредная процедура для плода и беременной. КТГ объединяет измерение частоты сердечных сокращений плода, полученное с помощью ультразвукового допплеровского датчика, и сокращений матки, зарегистрированных с помощью датчика давления. Гель который наносят на кожу во время процедуры, также безвреден и не оставляет пятен на одежде. При проведении процедуры, у беременной, как правило, отсутствует дискомфорт от прикладывания датчика к коже живота. Эластичные ремни, которые используют для удерживания датчиков при необходимости можно отрегулировать.
Когда показан мониторинг сердечного ритма плода.
Мониторинг сердечного ритма плода проводится всем женщинам при беременности для оценки состояние плода и выявления любых изменений, которые могут быть связаны с проблемами во время беременности или в процессе родов. Мониторинг сердечного ритма плода особенно полезен при состояниях беременности с высоким риском (диабет, высокое давление, проблемы с ростом плода или другими осложнениями). Мониторинг сердечного ритма плода начинают проводить с 28-32 недель беременности (иногда раньше), с регулярностью 1 раз в 14 дней при нормальных его показателях.
Что может рассказать нам о вашем ребенке мониторинг сердечного ритма плода.
Частота сердечных сокращений ребенка при беременности и в процессе родов должна составлять от 110 до 160 ударов в минуту, но она может колебаться выше или ниже по разным причинам. Короткие всплески учащения пульса ребенка являются обычным явлением и указывают на то, что ребенок получает достаточное количество кислорода. Кратковременное замедление сердечного ритма ребенка также может быть нормальным. Если эти изменения ритма выходят за рамки допустимых, это может означать ряд нежелательных и даже опасных состояний, например, чрезмерное сдавление пуповины и замедление кровотока к ребенку. Иногда простое вмешательство, такое как изменение положения, может улучшить ситуацию. Если результаты измерения частоты сердечных сокращений плода указывают на то, что вашему ребенку может угрожать опасность, то врач в зависимости от ситуации будет предпринять дополнительные диагностические или лечебные мероприятия.
Почему иногда необходимо повторить кардиотокограмму у пациента с неудовлетворительными даннымй.
Иногда случаются ситуации, когда при проведении КТГ плода спит. У спящего плода частота сердечных сокращений может быть ниже, чем при его бодрствовании. В таких ситуациях КТГ может быть неудовлетворительной, и требует повторной записи. Плод обычно не спит дольше 45-50 минут. Таким образом, у спящего плода частота сердечных сокращений плода должна через 45-50 минут вернуться к нормальным показателям. Напротив, устойчивое снижение частоты сердечных сокращений плода с низкими колебаниями ритма является ненормальной и указывает на дистресс плода (гипоксию), что может потребовать проведения дополнительных методов исследования для уточнения его состояния (УЗИ плода с допплерометрией), а иногда госпитализации в родильный дом.
Зачем проводить КТГ мониторинг плода во время родов.
В процессе родов сокращения матки могут уменьшить приток крови к плаценте и по пуповине к плоду, тем самым вызывая снижение поступления кислорода, в связи с этим очень важно контролировать частоту сердечных сокращений плода в процессе родов. Кроме того, в процессе родовой деятельности встречаются клинические ситуации, когда требуется проведение КТГ мониторинга по определенным показаниям: проведение эпидуральной анестезии, использование окситоцина, изменение цвета околоплодных вод, высокой артериальное давление, учащенный пульс или температура роженицы, увеличение продолжительности родов и другие.
Что делать если в родах по данным КТГ определяется изменение частоты сердечных сокращений плода.
Изменение частоты сердечных сокращений плода (тахикардия или брадикардия) в родах не обязательно означают наличие проблемы. Некоторые из них естественны, например, частота может увеличиваться, когда ребенок двигается или во время схваток. Эти изменения считаются признаками удовлетворительного состояния ребенка. Если пульс очень быстрый или снижается, врач может предложить несколько простых действий: изменение положения тела роженицы, введение жидкости через капельницу. Если эти действия не оказывают должного успеха, то врач предпринимает другие шаги для решения этих проблем.
Проба Скальп-лактат что это и опасно ли ее проводить.
В клинических ситуациях, когда затруднительно объективно оценить результаты кардиотокографии или действия, направленные на устранения нарушения сердечного ритма плода оказываются неэффективными, для уточнения состояния плода и решения вопроса о возможности дальнейшего ведения родов используют пробу Скальп-лактат. Методика пробы состоит в получении капли крови из волосистой части кожи головки плода, путем микроскопического разреза и сбора ее с помощью капиллярной трубки. Затем проводится химическое исследование полученной капельки крови для оценки кислотно-основного состояния и концентрации лактата, которые могут дать представление о состоянии снабжения плода кислородом плода.
Данная проба безвредна и не оказывает отрицательного влияния на состояние ребенка в родах и его дальнейшее развитие в будущем.
Приложение Г1-ГN.
Шкалы оценки, вопросники и другие оценочные инструменты состояния пациента, приведенные в клинических рекомендациях.Приложение Г1 Шкала Апгар (Apgar score).
Название на русском языке. Шкала Апгар.Оригинальное название. Apgar score.
Источник. Apgar V. A proposal for a new method of evaluation of the newborn infant. сurr. Res. Anesth. Analg. 1953;32:260-267.
Тип: шкала оценки.
Назначение. Оценка состояния новорожденного.
Содержание:
| Частота сердечных сокращений | Сердцебиение отсутствует | <100 ударов/минуту | ≥100 ударов/минуту |
| Дыхание | Отсутствует | Брадипноэ, нерегулярное | Активное, регулярное, крик громкий |
| Мышечный тонус | Отсутствует, конечности свисают | Снижен, некоторое сгибание конечностей | Активные движения |
| Рефлекторная возбудимость (реакция на раздражение при санации дыхательных путей) | Реакция отсутствует | Реакция слабо выражена (гримаса, движение) | Реакция в виде движения, кашля, чихания, громкого крика |
| Окраска кожного покрова | Генерализованная бледность или генерализованный цианоз | Розовая окраска тела и синюшная окраска конечностей (акроцианоз) | Розовая окраска всего тела и конечностей |
Ключ (интерпретация):
Оценка 4-7 баллов через 1 минуту после рождения соответствует средней или умеренной асфиксии при рождении (Р21,1, МКБ-10), 0-3 балла через 1 минуту после рождения - тяжелой асфиксии (Р21,0, МКБ-10). Несмотря на то, что по МКБ-10 сумма 7 баллов через 1 минуту после рождения соответствует асфиксии средней и умеренной тяжести, нецелесообразно выставлять этот диагноз, поскольку оценка 7 баллов по шкале Апгар к концу 1-й минуты не является клинически и/или прогностически значимой. Прогностическая ценность первой оценки по Апгар в принципе является крайне низкой. Неблагоприятные ближайшие и отдалённые последствия коррелируют с низкой оценкой по Апгар через 5 и 10 минут после рождения.
Пояснение. Тест обычно проводится через 1 и 5 минут после рождения и может быть повторен позже, если оценка остается низкой.
|
|
Год актуализации информации
2023.