МКБ-10 коды
|
|
Вступление
Кодирование по Международной статистической классификации болезней и проблем, связанных со здоровьем: D69.3.
Год утверждения (частота пересмотра): 2021.
Возрастная категория: Взрослые.
Пересмотр не позднее: 2023.
ID: 150.
Разработчик клинической рекомендации.
• Национальное гематологическое общество.
Одобрено Научно-практическим Советом Минздрава РФ.
Год утверждения (частота пересмотра): 2021.
Возрастная категория: Взрослые.
Пересмотр не позднее: 2023.
ID: 150.
Разработчик клинической рекомендации.
• Национальное гематологическое общество.
Одобрено Научно-практическим Советом Минздрава РФ.
|
|
Список сокращений
| АДФ - аденозиндифосфат |
| АЛТ - аланинаминотрансфераза |
| АДФ - аденозиндифосфат |
| АНФ - антинуклеарный фактор |
| АСТ - аспартатаминотрансфераза |
| АЧТВ - активированное частичное тромбопластиновое время |
| В/В - внутривенно |
| ВВИГ - иммуноглобулин человека нормальный (раствор для внутривенного введения) |
| ВИЧ - вирус иммунодефицита человека |
| ВОЗ - всемирная организация здравоохранения |
| ГГТ - гамма-глутамилтрансфераза |
| ГКС - глюкокортикоиды |
| ГП - гликопротеины |
| ДВС - диссеминированное внутрисосудистое свертывание |
| ДНК - дезоксирибонуклеиновая кислота |
| ЖДА - железодефицитная анемия |
| ЖКТ - желудочно-кишечный тракт |
| ИТП - идиопатическая тромбоцитопеническая пурпура (или первичная иммунная тромбоцитопения) |
| КТ - компьютерная томография |
| ЛДГ - лактатдегидрогеназа |
| ЛПЗ - лимфопролиферативные заболевания |
| ЛУ - лимфатические узлы |
| МДС - миелодиспластический синдром |
| МКБ 10 - Международная классификация 10 пересмотра МКЦ - мегакариоциты |
| ОАК - общий (клинический) анализ крови |
| ПЦР - полимеразная цепная реакция |
| ПЭ - преэклампсия |
| РМП - реакция микропреципитации |
| СОЭ - скорость оседания эритроцитов |
| ТМА - тромботические микроангиопатии |
| ТПО - тиреоидная пероксидаза |
| ТТГ - тиреотропный гормон |
| УЗИ - ультразвуковое исследование |
| ЭГДС - эзофагогастродуоденоскопия |
| ЭДТА - этилендиаминтетрауксусная кислота |
| F2 - фактор коагуляции II-протромбин |
| F5 - фактор коагуляции V |
| F7 - фактор коагуляции VII |
| FBG - фибриноген |
| HBsAg - поверхностный антиген вируса гепатита В |
| HCV - вирус гепатита с |
| HELLP-синдром. Hemolysis (гемолиз), Elеvated Liver enzymes (повышение активности ферментов печени) и Lоw Plаtelet соunt (тромбоцитопения) |
| IgA - иммуноглобулин A |
| IgM - иммуноглобулин М |
| IgG - иммуноглобулин G |
| ITGA2-альфа2 - рецептор интегрина |
| ITGB3-b - тромбоцитарный фактор фибриногена |
| MTHFR - метилентетрагидрофолатредуктаза |
| MTRR - редуктаза метионин синтетазы |
| MTR - метионин синтетаза |
| PAI-1 - ингибитор активатора плазминогена |
| VCA - капсидный антиген вируса |
| NA - ядерный антиген |
| RPR - Rapid Plasma Reagins |
Термины и определения
Вторичная иммунная тромбоцитопения. Иммунная тромбоцитопения, являющаяся симптомом других аутоиммунных заболеваний - системной красной волчанки, антифосфолипидного синдрома, ревматоидного артрита.
Первичная иммунная тромбоцитопения - идиопатическая тромбоцитопеническая пурпура (ИТП) - это аутоиммунное заболевание, обусловленное выработкой антител к структурам мембраны тромбоцитов и их предшественников - мегакариоцитов, что вызывает не только повышенную деструкцию тромбоцитов, но и неадекватный тромбоцитопоэз, характеризующийся изолированной тромбоцитопенией ниже 100,0 х 109/л и наличием/отсутствием геморрагического синдрома различной степени выраженности.
Тромбоцитопения - патологическое состояние, характеризующееся снижением количества тромбоцитов ниже 150,0х109/л.
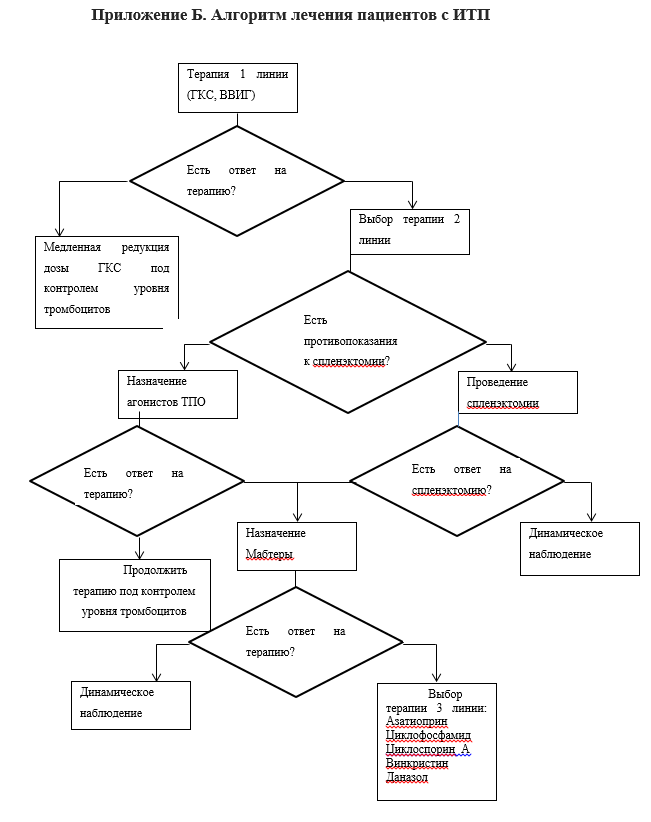
Терапия 1-й, 2-й и 3-й линии. Последовательность схем лечения ИТП.
Первичная иммунная тромбоцитопения - идиопатическая тромбоцитопеническая пурпура (ИТП) - это аутоиммунное заболевание, обусловленное выработкой антител к структурам мембраны тромбоцитов и их предшественников - мегакариоцитов, что вызывает не только повышенную деструкцию тромбоцитов, но и неадекватный тромбоцитопоэз, характеризующийся изолированной тромбоцитопенией ниже 100,0 х 109/л и наличием/отсутствием геморрагического синдрома различной степени выраженности.
Тромбоцитопения - патологическое состояние, характеризующееся снижением количества тромбоцитов ниже 150,0х109/л.
Терапия 1-й, 2-й и 3-й линии. Последовательность схем лечения ИТП.
Описание
Первичная иммунная тромбоцитопения - идиопатическая тромбоцитопеническая пурпура (ИТП) - это аутоиммунное заболевание, обусловленное выработкой антител к структурам мембраны тромбоцитов и их предшественников - мегакариоцитов, что вызывает не только повышенную деструкцию тромбоцитов, но и неадекватный тромбоцитопоэз, характеризующийся изолированной тромбоцитопенией ниже 100,0 х 109/л и наличием/отсутствием геморрагического синдрома различной степени выраженности [1].
Причины
Этиология ИТП не известна. ИТП является аутоиммунным заболеванием, характеризующимся выработкой антител подкласса иммуноглобулина G1 (IgG1) к гликопротеинам (ГП) мембраны тромбоцитов и мегакариоцитов (МКЦ), в основном к ГП IIb/IIIa, реже к ГП Ib-IX-V, ГП Ia/IIa, ГП IV или ГП VI и формированием комплекса антиген-антитело, фиксирующегося своим Fc-фрагментом иммуноглобулина к Fcy рецепторам макрофагов и дендритических клеток ретикулоэндотелиальной системы. Разрушение патологического комплекса антиген-антитело идет путем его деструкции в основном в селезенке, реже в печени и лимфатических узлах, а также путем цитотоксического лизиса Т-клетками. Помимо антителообразования большую роль в патогенезе ИТП играют субпопуляции Т-лимфоцитов [2].
Эпидемиология
Заболеваемость ИТП в мире варьирует от 1,6 до 12,5 случаев на 100 000 населения в год, распространенность - от 4,5 до 20 случаев на 100 000 населения. В РФ заболеваемость ИТП взрослого населения в среднем составляет 2,09/100000 человек. ИТП не имеет географических особенностей. Мужчины болеют в 2-3 раза реже женщин [3-5].
1,4 Особенности кодирования заболевания или состояния (группы заболеваний или состояний) по Международной статистической классификации болезней и проблем, связанных со здоровьем.
D 69,3. Идиопатическая тромбоцитопеническая пурпура.Классификация
1,5 Классификация заболевания или состояния (группы заболеваний или состояний).
1.По длительности течения заболевания [1, 6-7].• впервые диагностированная с длительностью до 3 месяцев от момента диагностики;
• персистирующая с длительностью 3-12 месяцев от момента диагностики;
• хроническая с длительностью более 12 месяцев от момента диагностики.
2.По характеру и выраженности геморрагического синдрома (классификация всемирной организации здравоохранения - ВОЗ) [1, 6-7]:
• 0-й степени - отсутствие геморрагического синдрома;
• 1-й степени - петехии и экхимозы (единичные);
• 2-й степени - незначительная потеря крови (гематурия, кровохарканье);
• 3-й степени - выраженная потеря крови (кровотечение, требующее переливания крови или кровезаменителей);
• 4-й степени - тяжелая кровопотеря (кровоизлияния в головной мозг и сетчатку глаза, кровотечения, заканчивающиеся летальным исходом).
К тяжелой ИТП относят случаи, сопровождающиеся симптомами кровотечения в дебюте заболевания и потребовавшие назначения терапии, или случаи возобновления кровотечений с необходимостью проведения дополнительных терапевтических мероприятий, повышающих число тромбоцитов, или увеличения дозировки используемых лекарственных средств.
Рефрактерная форма ИТП определяется отсутствием непосредственного ответа на спленэктомию, потерей ответа после спленэктомии и необходимостью проведения дальнейшего лечения для купирования клинически значимых кровотечений.
К резистентной форме ИТП следует относить случаи отсутствия или потери ответа после 2-х и более курсов лекарственной терапии, требующие возобновления лечения [1, 6-7].
Хроническая ИТП входит в список редких (орфанных) заболеваний с распространенностью не более 10 случаев заболевания на 100 000 населения и в Перечень жизнеугрожающих и хронических прогрессирующих редких заболеваний [Приложение А3].
|
|
Клиническая картина
При ИТП регистрируется изолированная тромбоцитопения ниже 100,0 х 109/л с наличием/отсутствием геморрагического синдрома различной степени выраженности [7].
Клинически ИТП проявляется геморрагическим синдромом: спонтанным или посттравматическим, кожным (единичная или генерализованная петехиальная сыпь и экхимозы), петехиями и экхимозами на слизистых, носовыми и десневыми кровотечениями, мено- и метроррагиями, реже ‑ желудочно-кишечными кровотечениями и гематурией. Частота жизнеугрожающих кровоизлияний не превышает 0,5% [7].
Клинически ИТП проявляется геморрагическим синдромом: спонтанным или посттравматическим, кожным (единичная или генерализованная петехиальная сыпь и экхимозы), петехиями и экхимозами на слизистых, носовыми и десневыми кровотечениями, мено- и метроррагиями, реже ‑ желудочно-кишечными кровотечениями и гематурией. Частота жизнеугрожающих кровоизлияний не превышает 0,5% [7].
Диагностика
Специфических диагностических маркеров ИТП в настоящее время не существует, диагноз ИТП является диагнозом исключения, для установления которого требуется проведение комплексного обследования, исключающего заболевания и состояния иммунной и неиммунной природы, протекающие с тромбоцитопенией [1,8].
Диагноз ИТП устанавливается на основании следующих критериев:
• изолированная тромбоцитопения менее 100,0 х 109/л, зарегистрированная минимум в двух последовательных анализах крови;
• отсутствие морфологических и функциональных аномалий тромбоцитов;
• отсутствие патологии лимфоцитов, гранулоцитов и эритроцитов;
• нормальные показатели гемоглобина, эритроцитов и ретикулоцитов, если не было существенной кровопотери;
• повышенное или нормальное количество МКЦ в миелограмме;
• нормальные размеры селезенки;
• отсутствие других патологических состояний, вызывающих тромбоцитопению;
• наличие тромбоцитассоциированных антител [1,4].
Для диагностики ИТП необходимо наличие всех критериев, кроме теста на тромбоцитассоциированные антитела. Нормальный титр тромбоцитассоциированных антител не исключает ИТП, но значительно способствует диагностике.
Уровень убедительности рекомендаций с (уровень достоверности доказательств - 5).
Уровень убедительности рекомендаций с (уровень достоверности доказательств - 5).
• Рекомендуется всем пациентам назначение общего (клинического) анализа крови для верификации диагноза [4-9].
Уровень убедительности рекомендаций с (уровень достоверности доказательств - 5).
Комментарии. Объем исследования включает в себя дифференциальный подсчет клеток крови с использованием автоматического анализатора; обязателен оптический подсчет количества тромбоцитов (по Фонио), определение количества ретикулоцитов, исследование морфологии эритроцитов, тромбоцитов, нейтрофилов по мазку, скорости оседания эритроцитов (СОЭ); необходимо обращать внимание на наличие агрегатов тромбоцитов для исключения тромбоцитопении потребления и «ложной» тромбоцитопении при использовании консерванта этилендиаминтетрауксусная кислота (ЭДТА). При ИТП имеется только изолированная тромбоцитопения, допустимы признаки постгеморрагической железодефицитной анемии (ЖДА) и ретикулоцитоз после массивной кровопотери.
• Рекомендуется всем пациентам проведение коагулограммы (ориентировочного исследования системы гемостаза) для дифференциальной диагностики ИТП с различными формами нарушений плазменного или тромбоцитарного звеньев гемостаза, и вторичными приобретенными тромбоцитопениями [7,8].
Уровень убедительности рекомендаций с (уровень достоверности доказательств - 5).
Комментарии. Расширенная коагулограмма включает - активированное частичное тромбопластиновое время (АЧТВ), протромбиновый индекс, тромбиновое время, фибриноген, антитромбин III, фибринолиз, протеин С, протеин S, Д-димер, фактор Виллебранда, агрегация тромбоцитов с аденозиндифосфатом (АДФ), коллагеном, ристомицином.
• Для исключения вторичной тромбоцитопении всем пациентам рекомендуется исследование крови на сифилис, вирус иммунодефицита человека (ВИЧ), антител к вирусам гепатитов В и С [4, 9,10,11]:
• определение антител к бледной трепонеме (Treponema pallidum) иммуноферментным методом (ИФА) в сыворотке крови или определение антител к бледной трепонеме в нетрепонемных тестах (реакция микропреципитации (РМП) и Rapid Plasma Reagins (RPR) тест - качественное и полуколичественное исследование) в сыворотке крови;
• определение антител классов M, G (IgM, IgG) к ВИЧ-1 (Human immunodeficiency virus HIV 1) в сыворотке крови; определение антител классов M, G (IgM, IgG) к ВИЧ-2 (Human immunodeficiency virus HIV 2) в сыворотке крови;
• определение поверхностного антигена вируса гепатита в (HbsAg) (Hepatitis в virus) в крови и определение антител к вирусу гепатита с (HCV) в крови [11].
Уровень убедительности рекомендаций с (уровень достоверности доказательств - 5).
Комментарии. Серологические тесты повторно выполняются при рецидиве ИТП, неэффективности терапии, уточнении диагноза.
• Для исключения вирус-индуцированной тромбоцитопении всем пациентам рекомендуется определение антител к вирусу простого герпеса (Herpes simplex virus) в крови, антител к капсидному антигену (VCA) вируса Эпштейна-Барр (Epstein - вarr virus) в крови, определение антител класса G (IgG) к капсидному антигену (VCA) вируса Эпштейна-Барр (Epstein - вarr virus) в крови, определение антител класса G (IgG) к ядерному антигену (NA) вируса Эпштейна-Барр (Epstein-Barr virus) в крови, определение антител к вирусу ветряной оспы и опоясывающего лишая (Varicella-Zoster virus) и цитомегаловирусу (Cytomegalovirus) в крови [4,9].
Уровень убедительности рекомендаций с (уровень достоверности доказательств - 5).
Комментарии. Проведение полимеразной цепной реакции (ПЦР) на эти вирусы следует проводить при положительных серологических тестах, при подозрении на рецидив, латентную инфекцию или персистенцию вируса.
• Для исключения иммунодефицитных состояний всем пациентам рекомендуется исследование уровней Ig G, M, A в крови [9,11,12].
Уровень убедительности рекомендаций с (уровень достоверности доказательств - 4).
Комментарии. Тромбоцитопения может сопровождать иммунодефицитные состояния.
• Рекомендуется диагностика хеликобактер пилори (Helicobacter pylori) любым методом для исключения одной из причин тромбоцитопении, у пациентов с отягощенным анамнезом или клиническими проявлениями язвенной болезни желудка и двенадцатиперстной кишки [13].
Уровень убедительности рекомендаций с (уровень достоверности доказательств - 3).
• Рекомендуется исследование костномозгового кроветворения для исключения других заболеваний гематологической и негематологической природы. Стернальная пункция и цитологическое исследование мазка костного мозга (миелограмма) проводится всем пациентам. Трепанбиопсия и патологоанатомическое исследование биопсийного (операционного) материала костного мозга - по показаниям [4-6,9,12].
Уровень убедительности рекомендаций с (уровень достоверности доказательств -5).
Комментарии. Исследование костного мозга позволяет исключить острые лейкозы, миелодиспластический синдром и апластическую анемию, метастазы опухолей в костный мозг Для ИТП характерно повышенное или нормальное количество МКЦ, их нормальные или гигантские формы без морфологических аномалий. Патологоанатомическое исследование биопсийного (операционного) материала костного мозга показано при рецидивирующих и резистентных формах ИТП (в течение 6 мес), перед спленэктомией, у пациентов старше 60 лет, при малом числе МКЦ в миелограмме, подозрении на вторичный генез тромбоцитопении.
• Рекомендуется проведение прямого антиглобулинового теста (прямая проба Кумбса) пациентам с анемическим синдромом и билирубинемией для исключения синдрома Фишера-Эванса (сочетания аутоиммунной гемолитической анемии и иммунной тромбоцитопении) [4-6].
Уровень убедительности рекомендаций с (уровень достоверности доказательств -5).
• Для уточнения диагноза и проведения дифференциальной диагностики вторичных иммунных тромбоцитопений всем пациентам рекомендуется определение в крови: уровня антитромбоцитарных антител (суммарных), значения волчаночного антикоагулянта, антител к кардиолипину (IgM и IgG), антител к бета-2-гликопротеину 1 (IgM и IgG), уровня антинуклеарного фактора, содержания антител к нативной (двуспиральной) дезоксирибонуклеиновой кислоте (ДНК), антител к тиреоидной пероксидазе (ТПО) [14].
Уровень убедительности рекомендаций с (уровень достоверности доказательств - 4).
Комментарии. Эти методы исследования имеют важное значение при определении тактики ведения пациентов.При подозрении на вторичность иммунной тромбоцитопении и при положительных результатах тестов в анамнезе периодичность повтора этих исследований - 1 раз в 12 нед. На фоне приема глюкокортикостероидов (ГКС) информативность результатов снижается.
Уровень убедительности рекомендаций с (уровень достоверности доказательств - 5).
• Для исключения гиперплазии внутригрудных лимфоузлов и патологии органов грудной клетки всем пациентам рекомендуется рентгенография или КТ органов грудной клетки [9,11,15].
Уровень убедительности рекомендаций с (уровень достоверности доказательств - 5).
Диагноз ИТП устанавливается на основании следующих критериев:
• изолированная тромбоцитопения менее 100,0 х 109/л, зарегистрированная минимум в двух последовательных анализах крови;
• отсутствие морфологических и функциональных аномалий тромбоцитов;
• отсутствие патологии лимфоцитов, гранулоцитов и эритроцитов;
• нормальные показатели гемоглобина, эритроцитов и ретикулоцитов, если не было существенной кровопотери;
• повышенное или нормальное количество МКЦ в миелограмме;
• нормальные размеры селезенки;
• отсутствие других патологических состояний, вызывающих тромбоцитопению;
• наличие тромбоцитассоциированных антител [1,4].
Для диагностики ИТП необходимо наличие всех критериев, кроме теста на тромбоцитассоциированные антитела. Нормальный титр тромбоцитассоциированных антител не исключает ИТП, но значительно способствует диагностике.
2,1 Жалобы и анамнез.
• При сборе врачом-гематологом анамнеза заболевания и семейного анамнеза у всех пациентов для определения объема обследования рекомендуется устанавливать предшествующие развитию тромбоцитопении факторы (бактериальная или вирусная инфекция, вакцинация или прием лекарственных препаратов, алкогольных и хинин-содержащих напитков, стресс, варикозная болезнь, тромбозы, сердечно-сосудистая патология, сопутствующие заболевания, трансфузии, пересадка органов в анамнезе, беременность, наличие и длительность кровотечений после хирургических вмешательств); уточнять семейный анамнез: кровоточивость, тромбоцитопения, тромбозы и болезни системы кроветворения у кровных родственников [1,4,5].Уровень убедительности рекомендаций с (уровень достоверности доказательств - 5).
2,2 Физикальное обследование.
• При физикальном обследовании у всех пациентов врачу-гематологу рекомендуется обращать внимание на следующие данные: гипо- и гипертермия, снижение массы тела и симптомы интоксикации, гепато- и спленомегалия, лимфаденопатия, патология молочных желез, сердца, вен нижних конечностей, врожденные аномалии, а также характер, степень и выраженность геморрагического синдрома. Это позволит дифференцировать тромбоцитопению при ИТП от вторичных тромбоцитопений и оценить тяжесть ИТП [1,4,5,7,9].Уровень убедительности рекомендаций с (уровень достоверности доказательств - 5).
2,3 Лабораторные диагностические исследования.
Для получения максимального количества данных с целью диагностики ИТП, являющейся диагнозом исключения, проводятся обязательные лабораторные тесты.• Рекомендуется всем пациентам назначение общего (клинического) анализа крови для верификации диагноза [4-9].
Уровень убедительности рекомендаций с (уровень достоверности доказательств - 5).
Комментарии. Объем исследования включает в себя дифференциальный подсчет клеток крови с использованием автоматического анализатора; обязателен оптический подсчет количества тромбоцитов (по Фонио), определение количества ретикулоцитов, исследование морфологии эритроцитов, тромбоцитов, нейтрофилов по мазку, скорости оседания эритроцитов (СОЭ); необходимо обращать внимание на наличие агрегатов тромбоцитов для исключения тромбоцитопении потребления и «ложной» тромбоцитопении при использовании консерванта этилендиаминтетрауксусная кислота (ЭДТА). При ИТП имеется только изолированная тромбоцитопения, допустимы признаки постгеморрагической железодефицитной анемии (ЖДА) и ретикулоцитоз после массивной кровопотери.
• Рекомендуется всем пациентам проведение коагулограммы (ориентировочного исследования системы гемостаза) для дифференциальной диагностики ИТП с различными формами нарушений плазменного или тромбоцитарного звеньев гемостаза, и вторичными приобретенными тромбоцитопениями [7,8].
Уровень убедительности рекомендаций с (уровень достоверности доказательств - 5).
Комментарии. Расширенная коагулограмма включает - активированное частичное тромбопластиновое время (АЧТВ), протромбиновый индекс, тромбиновое время, фибриноген, антитромбин III, фибринолиз, протеин С, протеин S, Д-димер, фактор Виллебранда, агрегация тромбоцитов с аденозиндифосфатом (АДФ), коллагеном, ристомицином.
• Для исключения вторичной тромбоцитопении всем пациентам рекомендуется исследование крови на сифилис, вирус иммунодефицита человека (ВИЧ), антител к вирусам гепатитов В и С [4, 9,10,11]:
• определение антител к бледной трепонеме (Treponema pallidum) иммуноферментным методом (ИФА) в сыворотке крови или определение антител к бледной трепонеме в нетрепонемных тестах (реакция микропреципитации (РМП) и Rapid Plasma Reagins (RPR) тест - качественное и полуколичественное исследование) в сыворотке крови;
• определение антител классов M, G (IgM, IgG) к ВИЧ-1 (Human immunodeficiency virus HIV 1) в сыворотке крови; определение антител классов M, G (IgM, IgG) к ВИЧ-2 (Human immunodeficiency virus HIV 2) в сыворотке крови;
• определение поверхностного антигена вируса гепатита в (HbsAg) (Hepatitis в virus) в крови и определение антител к вирусу гепатита с (HCV) в крови [11].
Уровень убедительности рекомендаций с (уровень достоверности доказательств - 5).
Комментарии. Серологические тесты повторно выполняются при рецидиве ИТП, неэффективности терапии, уточнении диагноза.
• Для исключения вирус-индуцированной тромбоцитопении всем пациентам рекомендуется определение антител к вирусу простого герпеса (Herpes simplex virus) в крови, антител к капсидному антигену (VCA) вируса Эпштейна-Барр (Epstein - вarr virus) в крови, определение антител класса G (IgG) к капсидному антигену (VCA) вируса Эпштейна-Барр (Epstein - вarr virus) в крови, определение антител класса G (IgG) к ядерному антигену (NA) вируса Эпштейна-Барр (Epstein-Barr virus) в крови, определение антител к вирусу ветряной оспы и опоясывающего лишая (Varicella-Zoster virus) и цитомегаловирусу (Cytomegalovirus) в крови [4,9].
Уровень убедительности рекомендаций с (уровень достоверности доказательств - 5).
Комментарии. Проведение полимеразной цепной реакции (ПЦР) на эти вирусы следует проводить при положительных серологических тестах, при подозрении на рецидив, латентную инфекцию или персистенцию вируса.
• Для исключения иммунодефицитных состояний всем пациентам рекомендуется исследование уровней Ig G, M, A в крови [9,11,12].
Уровень убедительности рекомендаций с (уровень достоверности доказательств - 4).
Комментарии. Тромбоцитопения может сопровождать иммунодефицитные состояния.
• Рекомендуется диагностика хеликобактер пилори (Helicobacter pylori) любым методом для исключения одной из причин тромбоцитопении, у пациентов с отягощенным анамнезом или клиническими проявлениями язвенной болезни желудка и двенадцатиперстной кишки [13].
Уровень убедительности рекомендаций с (уровень достоверности доказательств - 3).
• Рекомендуется исследование костномозгового кроветворения для исключения других заболеваний гематологической и негематологической природы. Стернальная пункция и цитологическое исследование мазка костного мозга (миелограмма) проводится всем пациентам. Трепанбиопсия и патологоанатомическое исследование биопсийного (операционного) материала костного мозга - по показаниям [4-6,9,12].
Уровень убедительности рекомендаций с (уровень достоверности доказательств -5).
Комментарии. Исследование костного мозга позволяет исключить острые лейкозы, миелодиспластический синдром и апластическую анемию, метастазы опухолей в костный мозг Для ИТП характерно повышенное или нормальное количество МКЦ, их нормальные или гигантские формы без морфологических аномалий. Патологоанатомическое исследование биопсийного (операционного) материала костного мозга показано при рецидивирующих и резистентных формах ИТП (в течение 6 мес), перед спленэктомией, у пациентов старше 60 лет, при малом числе МКЦ в миелограмме, подозрении на вторичный генез тромбоцитопении.
• Рекомендуется проведение прямого антиглобулинового теста (прямая проба Кумбса) пациентам с анемическим синдромом и билирубинемией для исключения синдрома Фишера-Эванса (сочетания аутоиммунной гемолитической анемии и иммунной тромбоцитопении) [4-6].
Уровень убедительности рекомендаций с (уровень достоверности доказательств -5).
• Для уточнения диагноза и проведения дифференциальной диагностики вторичных иммунных тромбоцитопений всем пациентам рекомендуется определение в крови: уровня антитромбоцитарных антител (суммарных), значения волчаночного антикоагулянта, антител к кардиолипину (IgM и IgG), антител к бета-2-гликопротеину 1 (IgM и IgG), уровня антинуклеарного фактора, содержания антител к нативной (двуспиральной) дезоксирибонуклеиновой кислоте (ДНК), антител к тиреоидной пероксидазе (ТПО) [14].
Уровень убедительности рекомендаций с (уровень достоверности доказательств - 4).
Комментарии. Эти методы исследования имеют важное значение при определении тактики ведения пациентов.При подозрении на вторичность иммунной тромбоцитопении и при положительных результатах тестов в анамнезе периодичность повтора этих исследований - 1 раз в 12 нед. На фоне приема глюкокортикостероидов (ГКС) информативность результатов снижается.
2,4 Инструментальные диагностические исследования.
• Для исключения лимфоидной гиперплазии и других объемных образований всем пациентам рекомендуется проведение ультразвукового исследования (УЗИ) или компьютерной томографии (КТ) органов брюшной полости с определением наличия внутрибрюшных лимфоузлов, размеров селезенки, печени [9,11,15].Уровень убедительности рекомендаций с (уровень достоверности доказательств - 5).
• Для исключения гиперплазии внутригрудных лимфоузлов и патологии органов грудной клетки всем пациентам рекомендуется рентгенография или КТ органов грудной клетки [9,11,15].
Уровень убедительности рекомендаций с (уровень достоверности доказательств - 5).
2,5 Иные диагностические исследования.
Не требуется.|
|
Лечение
Современными методами терапии полного излечения от ИТП достигнуть не удается. Возможно получение ремиссии различной длительности или состояния клинической компенсации. Четких прогностических критериев течения заболевания, ответа на терапию и исходов болезни не выделено [4-6,9,11,15].
Последовательность в назначении патогенетической (специфической) терапии при ИТП, разработанная на основании многолетнего клинического опыта, получила название линий терапии [1]. Эффективность проведенной терапии оценивается по следующим критериям:
Полный ответ - количество тромбоцитов более 100,0х109/л.
Ответ - количество тромбоцитов более 30,0х109/л или увеличение начального количества в 2 раза + отсутствие кровотечений.
Время ответа. Срок от начала терапии до достижения ответа или полного ответа.
Отсутствие ответа - количество тромбоцитов менее 30,0х109/л или увеличение начального количества менее чем в 2 раза или продолжающееся кровотечение.
Потеря полного ответа - снижение количества тромбоцитов ниже 100,0х109/л или возобновление геморрагического синдрома.
Потеря ответа - снижение количества тромбоцитов ниже 30,0х109/л или увеличение начального количества менее чем в 2 раза или наличие кровотечений.
Длительность ответа. Время от достижения ответа до его потери. [1].
• Для быстрой остановки кровотечений всем пациентам рекомендуется проведение пульс-терапии метилпреднизолоном** - 1000 мг/сут в/в капельно в течение 1-2 ч на протяжении 3 последовательных дня, 2-6 циклов с интервалом 10-21 день [19].Уровень убедительности рекомендаций с (уровень достоверности доказательств - 5).
• С целью быстрой остановки кровотечений всем пациентам рекомендуется проведение пульс-терапии дексаметазоном** по 40 мг в/в ежедневно 4 дня, каждые 2-4 недели, 1-4 цикла [4-5,9,11,16-18].
Уровень убедительности рекомендаций с (уровень достоверности доказательств - 5 ).
• Для самого быстрого купирования геморрагического синдрома всем пациентам рекомендуется ВВИГ** (иммуноглобулин человека нормальный (раствор для внутривенного введения) - курсовая доза 2 г на 1 кг массы тела, распределенной на 2-5 последовательных дней; суточная доза от 0,4 г/кг до 1 г/кг массы тела] [4-5,9,17-23].
Уровень убедительности рекомендаций с (уровень достоверности доказательств - 5).
Комментарии. С осторожностью следует применять у лиц пожилого возраста, пациентов с гипертонической болезнью, аллергическими реакциями, тромбозами. Эффективность 5% и 10% растворов ВВИГ равнозначна и составляет 72,2-80,7%. Нежелательные явления сопоставимы.
• При неэффективности консервативных методов лечения пациентов рекомендуется проведение спленэктомии для достижения ремиссии [4-5,9,11,18,20,24-25].
Уровень убедительности рекомендаций С (уровень достоверности доказательств - 5).
• Не рекомендованы трансфузии тромбоцитарной массы из-за риска аллоиммунизации, однако они возможны в качестве исключения при массивном некупируемом кровотечении [4-5,9,11,18,20,24-25].
Уровень убедительности рекомендаций с (уровень достоверности доказательств - 5).
Стандартная терапия ГКС в лечебных дозах: преднизолон** (1 мг/кг массы тела внутрь), метилпреднизолон**и дексаметазон** (в пересчете на дозу преднизолона**) не должна превышать 2-3 недель из-за возможного развития осложнений. В качестве пульс-терапии высокими дозами ГКС применяются метилпреднизолон** (1000 мг/сут в/в капельно 1-2 ч 3 дня, 2--6 циклов с интервалом 10-21 день) и дексаметазон** (40 мг в/в ежедневно 4 последовательных дня, каждые 2-4 недели, 1-4 цикла).
Уровень убедительности рекомендаций с (уровень достоверности доказательств - 5).
Комментарии. Для профилактики развития осложнений доза ГКС не должна превышать 80 мг преднизолона или соответствующих доз других ГКС.
Уровень убедительности рекомендаций с (уровень достоверности доказательств - 5).
Комментарии. Эффективность первого курса ГКС терапии составляет 70-80%, однако ремиссия редко (у 20-30% пациентов) бывает стабильной, и наступает рецидив. Высокие дозы дексаметазона** эффективны у 86% пациентов с сохранением ответа в течение 8 мес. Стойкий ответ достигается у 50% пациентов с впервые выявленной ИТП.
Нежелательные явления: снижение толерантности к глюкозе, угнетение функции надпочечников, синдром Иценко--Кушинга, язва желудка и двенадцатиперстной кишки, эрозивный гастрит и эзофагит, кровотечения и перфорация пищеварительного тракта, метеоризм, артериальная гипертензия, гиперкоагуляция, бессонница, икота, возбуждение, тревога, эйфория, депрессия, развитие вторичных бактериальных, грибковых и вирусных инфекций, повышение массы тела, остеопороз, гипер/гипопигментация кожи, генерализованные и местные аллергические реакции.
Противопоказания для ГКС: сахарный диабет; тяжелые формы артериальной гипертензии и аритмий; активные инфекции; психические расстройства.
Дозировки глюкокортикоидов: преднизолон** в дозе 1 мг/кг массы тела внутрь в течение 2-4 нед. с последующим постепенным снижением. Лечебная доза метилпреднизолона** внутрь пересчитывается на дозу преднизолона**, т.е 5 мг преднизолона** в таблетке соответствует 4 мг метилпреднизолона**. Метилпреднизолон** в высоких дозах (1000 мг/сут в/в капельно 1--2 ч 3 дня, 2--6 циклов с интервалом 10--21 день). Дексаметазон** в высоких дозах - 40 мг/сут внутрь или в/в в течение 4 дней - 4 цикла терапии каждые 14-28 дней.
ВВИГ** эффективен в диапазоне 72,2-80,7% случаев, эффективность 5% и 10% растворов ВВИГ равнозначна, нежелательные явления сопоставимы. Гемостатический эффект наступает на 1-2-й день, длительность ответа -1-4 недели. Показания к терапии препаратами ВВИГ**: ургентные ситуации (массивные кровотечения, неотложные хирургические вмешательства, сахарный диабет 1 типа, гипертоническая болезнь, лечение и родоразрешение беременных женщин с ИТП. ВВИГ** обеспечивают быстрое повышение количества тромбоцитов по сравнению с ГКС. Дозировка ВВИГ**: курсовая доза 2 г на 1 кг массы тела, распределенная на 2--5 последовательных в/в введений; суточная доза от 0,4 г/кг до 1 г/кг массы тела. С осторожностью следует применять у лиц пожилого возраста, пациентов с гипертонической болезнью, аллергическими реакциями, тромбозами.
• Начинать терапию пациентам с впервые диагностированной ИТП не рекомендуется при количестве тромбоцитов> 30-50,0 х 109/л и отсутствии геморрагического синдрома [4-5,7,9,11,15,18,25].
Уровень убедительности рекомендаций с (уровень достоверности доказательств - 5).
Комментарии: при количестве тромбоцитов> 30-50,0 х 109/л и отсутствии геморрагического синдрома показано динамическое наблюдение и только ангиопротекторная терапия: этамзилат** по 0,25--0,5 г 3--4 раза в сутки внутрь или внутривенно по 2-4 мл (250-500 мг) 1-2 раза в сутки, аскорбиновая кислота** по 50-100 мг 2 раза в день внутрь [26-27], фитотерапия (настой крапивы листьев 2 столовых ложки на 400 мл кипятка, по 1/2 стакана 3 раза в день) [28].
Уровень убедительности рекомендаций С (уровень достоверности доказательств - 4).
Комментарии. Показания к спленэктомии при впервые диагностированной ИТП:
Резистентность к ГКС терапии, потеря ответа или полного ответа после терапии 1-й линии (ГКС и ВВИГ**) и при тяжелых некупируемых препаратами 1-ой линии (ГКС и ВВИГ**) обострениях ИТП у беременных женщин во II триместре беременности (12-20 нед) [31-34]. Спленэктомию при впервые выявленной ИТП из-за малого срока болезни проводят редко.
Уровень убедительности рекомендаций с (уровень достоверности доказательств - 5).
Комментарии: при тромбоцитах> 30-50,0 х 109/л и отсутствии геморрагического синдрома показано только динамическое наблюдение. Основные подходы к терапии персистирующей формы ИТП представлены в Приложении Г3.
Уровень убедительности рекомендаций с (уровень достоверности доказательств - 5).
Комментарии: при отсутствии терапии в течение первых 3 мес после установления диагноза ИТП лечение проводится по программам, рекомендованным для впервые диагностированной ИТП - ГКС и ВВИГ**. При тромбоцитах better 30-50,0 х 109/л и отсутствии геморрагического синдрома показано только динамическое наблюдение.
Уровень убедительности рекомендаций С (уровень достоверности доказательств - 5).
• Спленэктомия рекомендуется пациентам при потере/отсутствии ответа на терапию 1-ой линии в случаях необходимости проведения лечения и достижения ремиссии [9,20,29-31,33-36].
Уровень убедительности рекомендаций С (уровень достоверности доказательств - 4).
Комментарии: Частота полных и частичных непосредственных ответов на спленэктомию составляет 80-88%, долгосрочных (на протяжении 5 лет и более) - 60-78%. Частота рецидивов - 20-33%. У 12-19% пациентов спленэктомия неэффективна. Частота осложнений - 9,6%, повышен риск тромбоэмболий и инфекций, особенно у пациентов старше 65 лет [37-38]. Летальность составляет 0,2-1%. При тромбоцитопении ниже 20,0х109/л, сопровождающейся геморрагическим синдромом рекомендуется подготовка к операции (пульс-терапия метилпреднизолоном** 1000 мг в сутки в/в 3 дня в течение 1-2 часа; препараты из группы иммуноглобулинов** (иммуноглобулин человека нормальный**) в/в 1 г/кг массы тела (суточная доза) в течение 2 дней). В настоящее время нет четких клинико-лабораторных предикторов эффективности спленэктомии. Выбор между двумя методами терапии персистирующей ИТП 2-ой линии - спленэктомией, стимулятором гемопоэза (АТХ другие системные гемостатики) (элтромбопаг**) или гемостатическим средством (АТХ другие системные гемостатики) (ромиплостим**) - определяется не только медицинскими показаниями, но и предпочтениями пациентов [9,20,25]. В случае возникновения рецидива после спленэктомии следует провести УЗИ или КТ органов брюшной полости для поиска добавочной селезенки, возможно спровоцировавшей рецидив [39] .
• Гемостатическое средство (ромиплостим**) (АТХ другие системные гемостатики) рекомендуется пациентам при неэффективности терапии 1-ой линии, осложнениях от ГКС и ВВИГ**, противопоказаниях к спленэктомии, отказе от спленэктомии, для уменьшения риска кровотечения перед плановым хирургическим вмешательством [40-43].
Уровень убедительности рекомендаций с (уровень достоверности доказательств - 4 ).
Комментарии: препараты, стимулирующие выработку тромбоцитов за счет активации рецептора к тромбопоэтину, эффективны и безопасны как при кратковременной, так и при длительной терапии ИТП. В единичных случаях удается добиться стойкого ответа даже при отмене препаратов. Препараты прошли международные клинические испытания I-IV фазы с плацебо-контролируемыми группами [40-54]. Противопоказания: отягощенный тромботический анамнез, печеночная недостаточность, беременность и период лактации. Применение с осторожностью - при наличии генетических факторов риска тромбозов - (мутация фактора Лейдена, протромбина ). Ромиплостим** в среднем эффективен у 95% пациентов, у 88-97% пациентов до спленэктомии и у 79-90% после. Доза препарата индивидуальна и титруется из расчета от 1-3 до 10 мкг/кг веса тела. При первоначально сочетанной терапии (ГКС и ромиплостим**) сначала производится отмена ГКС при количестве тромбоцитов 100,0-200,0х109/л и стабильной дозе ромиплостима**, затем - отработка индивидуальной дозы ромиплостима**. Также применяется при неэффективности или непереносимости элтромбопага** [54]. Схема подбора индивидуальной дозы препарата приведена в приложении Г4.
Эффективность элтромбопага** при персистирующей форме ИТП составляет 90-93,3% с достижением полного ответа в 75,9-86,7% случаев. При хронической форме эффективность ниже - 50-88,8%. Результаты терапии у пациентов со спленэктомией и без спленэктомии аналогичны. Препарат прошел международные клинические испытания I--IV фазы с плацебо-контролируемыми группами. При употреблении в пищу молочных продуктов или минеральных добавок, содержащий алюминий, кальций, железо, магний, селен и цинк, а также лекарственных препаратов с обволакивающим действием этот интервал увеличивается до 4 Невозможно совмещение терапии стимулятором гемопоэза (АТХ другие системные гемостатики) (элтромбопаг**) и гиполипидемическими средствами. Доза препарата индивидуальна (Приложение Г5). При первоначально сочетанной терапии (ГКС и элтромбопаг**) сначала производится отмена ГКС при количестве тромбоцитов 100,0х109/л и стабильной дозе элтромбопага**, затем - отработка индивидуальной дозы элтромбопага** [9,44-54] . Критерии прогноза эффективности и сроков прекращения терапии элтромбопагом** и ромиплостимом** в настоящее время отсутствуют. Через 6-12 месяцев после получения стойкого ответа на терапию следует начинать постепенное снижение дозы препаратов. Отмену рекомендуется проводить медленно с постепенным титрованием дозы. Целью является полная отмена препаратов при сохранении ответа на терапию, при невозможности - максимальная минимизация дозы препаратов, позволяющей поддерживать минимальное количество тромбоцитов с минимальными геморрагическими проявлениями и минимальными побочными явлениями.
В случаях непереносимости (например, при аллергических реакциях), первоначальной или развившейся резистентности на максимально разрешенной дозе к одному из препаратов - элтромбопагу** или ромиплостиму** возможна замена одного на другой. При переходе на другой препарат побочные явления, обусловленные предшественником, купируются у всех пациентов. У 50-80% пациентов смена препарата приводит к прекращению колебаний тромбоцитов и получению ответа на терапию [9,25,54].
Уровень убедительности рекомендаций в (уровень достоверности доказательств - 2).
Комментарии: препарат ритуксимаб** не зарегистрирован для лечения ИТП, однако может использоваться по жизненным показаниям по решению врачебной комиссии и при наличии информированного согласия пациента. Эффективен у 60-80% пациентов, полный ответ достигается у 38-40%, неполный - у 19% . Время ответа составляет 1-8 нед. У 21-38% пациентов стабильный ответ сохраняется на протяжении 3--5 лет. Частота рецидива через год и более после полной ремиссии - 31%, после неполной - 53%. Предшествовшая спленэктомия не оказывает влиния на эффективность терапии ритуксимабом**. Показания к назначению: неэффективность предыдущих методов лечения, противопоказания/осложнения терапии 1 и 2 линий, отказ пациента от спленэктомии. Противопоказания: хронический вирусный гепатит В. Решение о необходимости проведения терапии ритуксимабом** принимается индивидуально врачебной комиссией при согласии пациента. Имеется риск реактивации вируса гепатита В на фоне лечения ритуксимабом**, что требует динамического контроля до, во время и после терапии.
Разовая доза ритуксимаба** составляет 375 мг/м2 (в среднем 500 мг в/в). Частота введения - 1 раз в неделю; длительность курса - 4 еженедельных введения. Имеются сообщения об альтернативных режимах дозирования: 1000 мг 1 раз в 2 нед или 100 мг 1 раз в неделю в течение 4 недель [9,11,15,25,64-65].
Уровень убедительности рекомендаций с (уровень достоверности доказательств - 5).
Комментарии. Основным критерием назначения лечения является наличие и выраженность геморрагического синдрома, а не только тромбоцитопения. Подходы к терапии хронической формы ИТП представлены в Приложении Г6.
Уровень убедительности рекомендаций с (уровень достоверности доказательств - 5).
• Спленэктомия рекомендуется при необходимости проведения лечения пациентов после потери/отсутствии ответа на терапию 1 линии, при побочных действиях ГКС и ВВИГ**, при необходимости получения быстрого эффекта в ургентных ситуациях [9,11,15,25,29 ].
Уровень убедительности рекомендаций С (уровень достоверности доказательств - 4).
Комментарии. Эффективность спленэктомии при хронической ИТП составляет 80-88%, полный ответ достигается у 77% лиц, ответ - у 11%. Спленэктомия неэффективна у 12%. Время наступления ответа: 1-24 дня. У 2/3 пациентов длительность ответа без дополнительной терапии составляет 5-10 лет. У большого количества пациентов с потерей ответа после спленэктомии (83% случаев рецидивов) повторная консервативная терапия является эффективной.
• Стимулятор гемопоэза (АТХ другие системные гемостатики) (элтромбопаг**) или гемостатическое средство (АТХ другие системные гемостатики) (ромиплостим**) рекомендуются пациентам при неэффективности терапии 1-ой линии, осложнениях и противопоказаниях к ГКС и ВВИГ**, отсутствии возможности проведения спленэктомии, для уменьшения риска кровотечения перед плановым хирургическим вмешательством [40-54].
Уровень убедительности рекомендаций А (уровень достоверности доказательств -1).
Комментарии. Дозы препаратов индивидуальны и подбираются путем постепенного титрования. Алгоритм лечения аналогичен терапии персистирующей ИТП 2-й линии.
Уровень убедительности рекомендаций в (уровень достоверности доказательств 2).
Комментарии. Препарат ритуксимаб** не зарегистрирован для лечения ИТП, однако может использоваться по решению врачебной комиссии и при наличии информированного согласия пациента. Доза, схема, длительность курса лечения и противопоказания - аналогичны описанной выше.
• Лечение хронической и рефрактерной ИТП 3-й линии другими противоопухолевыми средствами и иммунодепрессантами рекомендуется пациентам при неэффективности или потере ответа на терапию 2 и 3 линий для достижения ремиссии [4-5,9,11,15,25,66].
Уровень убедительности рекомендаций С (уровень достоверности доказательств - 5).
Комментарии. Лечение проводится по индивидуальным программам. Алгоритм не разработан. Варианты терапии представлены в Приложении Г7.
• Проведение лечения пациентам с рефрактерной ИТП рекомендуется при наличии показаний к терапии после потери ответа или неэффективности спленэктомии и других предшествовавших методов консервативной терапии 1-й и 2-й линий для достижения ремиссии [9,11,15,25,66].
Уровень убедительности рекомендаций С (уровень достоверности доказательств - 5).
Комментарии: рефрактерная форма ИТП характеризуется тяжелым течением и постоянной потребностью в специфической терапии, регистрируется у 25% пациентов с хронической формой ИТП. При рефрактерной ИТП чаще применяется комбинированная терапия - сочетание 2-х и более препаратов. К наиболее часто используемым схемам относятся: ритуксимаб** в стандартной дозе 375 мг/м2 (в среднем 500 мг в/в) 1 раз в неделю 4 еженедельных введения. Применяется в иных дозировках: 1000 мг 1 раз в 2 нед или 100 мг 1 раз в неделю в течение 4 недель [9,11,15,25,64-65] в комбинации с глюкокортикоидами: дексаметазон 28 мг/м.кв. (максимальная доза 40 мг/сут) - три 4-х дневных курса в 1-4, 15-18 и 29-32 дни [67-70]. Возможно применение ромиплостима ** в сочетании с преднизолоном в суточной дозе 2,5-5мг [9]. При первоначально сочетанной терапии стимулятором гемопоэза или гемостатическим средством с ГКС при достижении уровня тромбоцитов 100,0-200,0х109/л сначала производится отмена ГКС, затем - отработка индивидуальной дозы элтромбопага** и ромиплостима** [9,25].
Уровень убедительности рекомендаций С (уровень достоверности доказательств - 5).
• Не рекомендуется применять лекарственные препараты из группы нестероидных противовоспалительных препаратов (НПВП) в связи с риском кровотечений вследствие усугубления тромбоцитопении, их дезагрегационного и антикоагулянтного действия, а также изъязвления слизистой желудочно-кишечного тракта [72].
Уровень убедительности рекомендаций С (уровень достоверности доказательств - 4 ).
Последовательность в назначении патогенетической (специфической) терапии при ИТП, разработанная на основании многолетнего клинического опыта, получила название линий терапии [1]. Эффективность проведенной терапии оценивается по следующим критериям:
Полный ответ - количество тромбоцитов более 100,0х109/л.
Ответ - количество тромбоцитов более 30,0х109/л или увеличение начального количества в 2 раза + отсутствие кровотечений.
Время ответа. Срок от начала терапии до достижения ответа или полного ответа.
Отсутствие ответа - количество тромбоцитов менее 30,0х109/л или увеличение начального количества менее чем в 2 раза или продолжающееся кровотечение.
Потеря полного ответа - снижение количества тромбоцитов ниже 100,0х109/л или возобновление геморрагического синдрома.
Потеря ответа - снижение количества тромбоцитов ниже 30,0х109/л или увеличение начального количества менее чем в 2 раза или наличие кровотечений.
Длительность ответа. Время от достижения ответа до его потери. [1].
3,1 Терапия в экстренных ситуациях.
В случаях маточных, желудочно-кишечных, почечных, внутрибрюшных, носовых кровотечений, кровоизлияний в головной мозг, орбиту с целью быстрого купирования тяжелого геморрагического синдрома проводится экстренная терапия [4-5, 9,11, 16-18].• Для быстрой остановки кровотечений всем пациентам рекомендуется проведение пульс-терапии метилпреднизолоном** - 1000 мг/сут в/в капельно в течение 1-2 ч на протяжении 3 последовательных дня, 2-6 циклов с интервалом 10-21 день [19].Уровень убедительности рекомендаций с (уровень достоверности доказательств - 5).
• С целью быстрой остановки кровотечений всем пациентам рекомендуется проведение пульс-терапии дексаметазоном** по 40 мг в/в ежедневно 4 дня, каждые 2-4 недели, 1-4 цикла [4-5,9,11,16-18].
Уровень убедительности рекомендаций с (уровень достоверности доказательств - 5 ).
• Для самого быстрого купирования геморрагического синдрома всем пациентам рекомендуется ВВИГ** (иммуноглобулин человека нормальный (раствор для внутривенного введения) - курсовая доза 2 г на 1 кг массы тела, распределенной на 2-5 последовательных дней; суточная доза от 0,4 г/кг до 1 г/кг массы тела] [4-5,9,17-23].
Уровень убедительности рекомендаций с (уровень достоверности доказательств - 5).
Комментарии. С осторожностью следует применять у лиц пожилого возраста, пациентов с гипертонической болезнью, аллергическими реакциями, тромбозами. Эффективность 5% и 10% растворов ВВИГ равнозначна и составляет 72,2-80,7%. Нежелательные явления сопоставимы.
• При неэффективности консервативных методов лечения пациентов рекомендуется проведение спленэктомии для достижения ремиссии [4-5,9,11,18,20,24-25].
Уровень убедительности рекомендаций С (уровень достоверности доказательств - 5).
• Не рекомендованы трансфузии тромбоцитарной массы из-за риска аллоиммунизации, однако они возможны в качестве исключения при массивном некупируемом кровотечении [4-5,9,11,18,20,24-25].
Уровень убедительности рекомендаций с (уровень достоверности доказательств - 5).
3,2 Терапия пациентов с впервые диагностированной ИТП (длительность болезни до 3 мес).
• Начинать лечение пациентам рекомендуется при геморрагическом синдроме и количестве тромбоцитов менее 30-50,0х109/л (Приложение Г2) для достижения эффекта терапии [9,16,24,25].Стандартная терапия ГКС в лечебных дозах: преднизолон** (1 мг/кг массы тела внутрь), метилпреднизолон**и дексаметазон** (в пересчете на дозу преднизолона**) не должна превышать 2-3 недель из-за возможного развития осложнений. В качестве пульс-терапии высокими дозами ГКС применяются метилпреднизолон** (1000 мг/сут в/в капельно 1-2 ч 3 дня, 2--6 циклов с интервалом 10-21 день) и дексаметазон** (40 мг в/в ежедневно 4 последовательных дня, каждые 2-4 недели, 1-4 цикла).
Уровень убедительности рекомендаций с (уровень достоверности доказательств - 5).
Комментарии. Для профилактики развития осложнений доза ГКС не должна превышать 80 мг преднизолона или соответствующих доз других ГКС.
3,2,1 Терапия впервые диагностированной ИТП 1-й линии (ГКС и ВВИГ).
• Начинать лечение пациентам с впервые диагностированной ИТП рекомендуется при геморрагическом синдроме и тромбоцитах менее 30-50,0х109/л или при отсутствии геморрагического синдрома при тромбоцитопении <20,0х109/л для достижения эффекта терапии [4-6,9,11,15,18,25].Уровень убедительности рекомендаций с (уровень достоверности доказательств - 5).
Комментарии. Эффективность первого курса ГКС терапии составляет 70-80%, однако ремиссия редко (у 20-30% пациентов) бывает стабильной, и наступает рецидив. Высокие дозы дексаметазона** эффективны у 86% пациентов с сохранением ответа в течение 8 мес. Стойкий ответ достигается у 50% пациентов с впервые выявленной ИТП.
Нежелательные явления: снижение толерантности к глюкозе, угнетение функции надпочечников, синдром Иценко--Кушинга, язва желудка и двенадцатиперстной кишки, эрозивный гастрит и эзофагит, кровотечения и перфорация пищеварительного тракта, метеоризм, артериальная гипертензия, гиперкоагуляция, бессонница, икота, возбуждение, тревога, эйфория, депрессия, развитие вторичных бактериальных, грибковых и вирусных инфекций, повышение массы тела, остеопороз, гипер/гипопигментация кожи, генерализованные и местные аллергические реакции.
Противопоказания для ГКС: сахарный диабет; тяжелые формы артериальной гипертензии и аритмий; активные инфекции; психические расстройства.
Дозировки глюкокортикоидов: преднизолон** в дозе 1 мг/кг массы тела внутрь в течение 2-4 нед. с последующим постепенным снижением. Лечебная доза метилпреднизолона** внутрь пересчитывается на дозу преднизолона**, т.е 5 мг преднизолона** в таблетке соответствует 4 мг метилпреднизолона**. Метилпреднизолон** в высоких дозах (1000 мг/сут в/в капельно 1--2 ч 3 дня, 2--6 циклов с интервалом 10--21 день). Дексаметазон** в высоких дозах - 40 мг/сут внутрь или в/в в течение 4 дней - 4 цикла терапии каждые 14-28 дней.
ВВИГ** эффективен в диапазоне 72,2-80,7% случаев, эффективность 5% и 10% растворов ВВИГ равнозначна, нежелательные явления сопоставимы. Гемостатический эффект наступает на 1-2-й день, длительность ответа -1-4 недели. Показания к терапии препаратами ВВИГ**: ургентные ситуации (массивные кровотечения, неотложные хирургические вмешательства, сахарный диабет 1 типа, гипертоническая болезнь, лечение и родоразрешение беременных женщин с ИТП. ВВИГ** обеспечивают быстрое повышение количества тромбоцитов по сравнению с ГКС. Дозировка ВВИГ**: курсовая доза 2 г на 1 кг массы тела, распределенная на 2--5 последовательных в/в введений; суточная доза от 0,4 г/кг до 1 г/кг массы тела. С осторожностью следует применять у лиц пожилого возраста, пациентов с гипертонической болезнью, аллергическими реакциями, тромбозами.
• Начинать терапию пациентам с впервые диагностированной ИТП не рекомендуется при количестве тромбоцитов> 30-50,0 х 109/л и отсутствии геморрагического синдрома [4-5,7,9,11,15,18,25].
Уровень убедительности рекомендаций с (уровень достоверности доказательств - 5).
Комментарии: при количестве тромбоцитов> 30-50,0 х 109/л и отсутствии геморрагического синдрома показано динамическое наблюдение и только ангиопротекторная терапия: этамзилат** по 0,25--0,5 г 3--4 раза в сутки внутрь или внутривенно по 2-4 мл (250-500 мг) 1-2 раза в сутки, аскорбиновая кислота** по 50-100 мг 2 раза в день внутрь [26-27], фитотерапия (настой крапивы листьев 2 столовых ложки на 400 мл кипятка, по 1/2 стакана 3 раза в день) [28].
3,2,2 Терапия пациентов с впервые диагностированной ИТП 2-й линии.
• Спленэктомия при впервые диагностированной ИТП рекомендуется пациентам при отсутствии/потере ответа на терапию 1-ой линии для достижения эффекта терапии [18,20,29-32].Уровень убедительности рекомендаций С (уровень достоверности доказательств - 4).
Комментарии. Показания к спленэктомии при впервые диагностированной ИТП:
Резистентность к ГКС терапии, потеря ответа или полного ответа после терапии 1-й линии (ГКС и ВВИГ**) и при тяжелых некупируемых препаратами 1-ой линии (ГКС и ВВИГ**) обострениях ИТП у беременных женщин во II триместре беременности (12-20 нед) [31-34]. Спленэктомию при впервые выявленной ИТП из-за малого срока болезни проводят редко.
3,3 Терапия пациентов с персистирующей ИТП (длительность болезни от 3 до 12 мес),.
• Начинать терапию пациентам с персистирующей ИТП рекомендуется при тромбоцитопении менее 30-50,0 х 109/л c геморрагическим синдромом (в качестве основного определяющего фактора) и тромбоцитопении менее 20,0 х 109/л без геморрагического синдрома для достижения эффекта терапии [4,5,9,11,15,24-25].Уровень убедительности рекомендаций с (уровень достоверности доказательств - 5).
Комментарии: при тромбоцитах> 30-50,0 х 109/л и отсутствии геморрагического синдрома показано только динамическое наблюдение. Основные подходы к терапии персистирующей формы ИТП представлены в Приложении Г3.
3,3,1 Терапия персистирующей ИТП 1-й линии.
• Начинать терапию 1-й линии пациентам с персистирующей ИТП рекомендуется при тромбоцитопении worse 30-50,0 х 109/л c геморрагическим синдромом (в качестве основного определяющего фактора) и тромбоцитопении worse 20,0 х 109/л без геморрагического синдрома для достижения ремиссии [4,5,9,11,15,24-25].Уровень убедительности рекомендаций с (уровень достоверности доказательств - 5).
Комментарии: при отсутствии терапии в течение первых 3 мес после установления диагноза ИТП лечение проводится по программам, рекомендованным для впервые диагностированной ИТП - ГКС и ВВИГ**. При тромбоцитах better 30-50,0 х 109/л и отсутствии геморрагического синдрома показано только динамическое наблюдение.
3,3,2 Терапия персистирующей ИТП 2-й линии.
• Начинать терапию персистирующей ИТП 2-й линии (спленэктомия, стимуляторы гемопоэза и гемостатическое средство - ромиплостим** (АТХ другие системные гемостатики)) рекомендуется пациентам при потере или отсутствии ответа на терапию 1 линии (ГКС или ВВИГ**) для достижения эффекта терапии [4,5,9,11,15,24-25].Уровень убедительности рекомендаций С (уровень достоверности доказательств - 5).
• Спленэктомия рекомендуется пациентам при потере/отсутствии ответа на терапию 1-ой линии в случаях необходимости проведения лечения и достижения ремиссии [9,20,29-31,33-36].
Уровень убедительности рекомендаций С (уровень достоверности доказательств - 4).
Комментарии: Частота полных и частичных непосредственных ответов на спленэктомию составляет 80-88%, долгосрочных (на протяжении 5 лет и более) - 60-78%. Частота рецидивов - 20-33%. У 12-19% пациентов спленэктомия неэффективна. Частота осложнений - 9,6%, повышен риск тромбоэмболий и инфекций, особенно у пациентов старше 65 лет [37-38]. Летальность составляет 0,2-1%. При тромбоцитопении ниже 20,0х109/л, сопровождающейся геморрагическим синдромом рекомендуется подготовка к операции (пульс-терапия метилпреднизолоном** 1000 мг в сутки в/в 3 дня в течение 1-2 часа; препараты из группы иммуноглобулинов** (иммуноглобулин человека нормальный**) в/в 1 г/кг массы тела (суточная доза) в течение 2 дней). В настоящее время нет четких клинико-лабораторных предикторов эффективности спленэктомии. Выбор между двумя методами терапии персистирующей ИТП 2-ой линии - спленэктомией, стимулятором гемопоэза (АТХ другие системные гемостатики) (элтромбопаг**) или гемостатическим средством (АТХ другие системные гемостатики) (ромиплостим**) - определяется не только медицинскими показаниями, но и предпочтениями пациентов [9,20,25]. В случае возникновения рецидива после спленэктомии следует провести УЗИ или КТ органов брюшной полости для поиска добавочной селезенки, возможно спровоцировавшей рецидив [39] .
• Гемостатическое средство (ромиплостим**) (АТХ другие системные гемостатики) рекомендуется пациентам при неэффективности терапии 1-ой линии, осложнениях от ГКС и ВВИГ**, противопоказаниях к спленэктомии, отказе от спленэктомии, для уменьшения риска кровотечения перед плановым хирургическим вмешательством [40-43].
Уровень убедительности рекомендаций с (уровень достоверности доказательств - 4 ).
Комментарии: препараты, стимулирующие выработку тромбоцитов за счет активации рецептора к тромбопоэтину, эффективны и безопасны как при кратковременной, так и при длительной терапии ИТП. В единичных случаях удается добиться стойкого ответа даже при отмене препаратов. Препараты прошли международные клинические испытания I-IV фазы с плацебо-контролируемыми группами [40-54]. Противопоказания: отягощенный тромботический анамнез, печеночная недостаточность, беременность и период лактации. Применение с осторожностью - при наличии генетических факторов риска тромбозов - (мутация фактора Лейдена, протромбина ). Ромиплостим** в среднем эффективен у 95% пациентов, у 88-97% пациентов до спленэктомии и у 79-90% после. Доза препарата индивидуальна и титруется из расчета от 1-3 до 10 мкг/кг веса тела. При первоначально сочетанной терапии (ГКС и ромиплостим**) сначала производится отмена ГКС при количестве тромбоцитов 100,0-200,0х109/л и стабильной дозе ромиплостима**, затем - отработка индивидуальной дозы ромиплостима**. Также применяется при неэффективности или непереносимости элтромбопага** [54]. Схема подбора индивидуальной дозы препарата приведена в приложении Г4.
Эффективность элтромбопага** при персистирующей форме ИТП составляет 90-93,3% с достижением полного ответа в 75,9-86,7% случаев. При хронической форме эффективность ниже - 50-88,8%. Результаты терапии у пациентов со спленэктомией и без спленэктомии аналогичны. Препарат прошел международные клинические испытания I--IV фазы с плацебо-контролируемыми группами. При употреблении в пищу молочных продуктов или минеральных добавок, содержащий алюминий, кальций, железо, магний, селен и цинк, а также лекарственных препаратов с обволакивающим действием этот интервал увеличивается до 4 Невозможно совмещение терапии стимулятором гемопоэза (АТХ другие системные гемостатики) (элтромбопаг**) и гиполипидемическими средствами. Доза препарата индивидуальна (Приложение Г5). При первоначально сочетанной терапии (ГКС и элтромбопаг**) сначала производится отмена ГКС при количестве тромбоцитов 100,0х109/л и стабильной дозе элтромбопага**, затем - отработка индивидуальной дозы элтромбопага** [9,44-54] . Критерии прогноза эффективности и сроков прекращения терапии элтромбопагом** и ромиплостимом** в настоящее время отсутствуют. Через 6-12 месяцев после получения стойкого ответа на терапию следует начинать постепенное снижение дозы препаратов. Отмену рекомендуется проводить медленно с постепенным титрованием дозы. Целью является полная отмена препаратов при сохранении ответа на терапию, при невозможности - максимальная минимизация дозы препаратов, позволяющей поддерживать минимальное количество тромбоцитов с минимальными геморрагическими проявлениями и минимальными побочными явлениями.
В случаях непереносимости (например, при аллергических реакциях), первоначальной или развившейся резистентности на максимально разрешенной дозе к одному из препаратов - элтромбопагу** или ромиплостиму** возможна замена одного на другой. При переходе на другой препарат побочные явления, обусловленные предшественником, купируются у всех пациентов. У 50-80% пациентов смена препарата приводит к прекращению колебаний тромбоцитов и получению ответа на терапию [9,25,54].
3,3,3 Терапия персистирующей ИТП 3-й линии.
• При потере ответа на терапию 2-ой линии пациентам с персистирующей ИТП рекомендуется применять Ритуксимаб** для достижения эффекта терапии [55-65].Уровень убедительности рекомендаций в (уровень достоверности доказательств - 2).
Комментарии: препарат ритуксимаб** не зарегистрирован для лечения ИТП, однако может использоваться по жизненным показаниям по решению врачебной комиссии и при наличии информированного согласия пациента. Эффективен у 60-80% пациентов, полный ответ достигается у 38-40%, неполный - у 19% . Время ответа составляет 1-8 нед. У 21-38% пациентов стабильный ответ сохраняется на протяжении 3--5 лет. Частота рецидива через год и более после полной ремиссии - 31%, после неполной - 53%. Предшествовшая спленэктомия не оказывает влиния на эффективность терапии ритуксимабом**. Показания к назначению: неэффективность предыдущих методов лечения, противопоказания/осложнения терапии 1 и 2 линий, отказ пациента от спленэктомии. Противопоказания: хронический вирусный гепатит В. Решение о необходимости проведения терапии ритуксимабом** принимается индивидуально врачебной комиссией при согласии пациента. Имеется риск реактивации вируса гепатита В на фоне лечения ритуксимабом**, что требует динамического контроля до, во время и после терапии.
Разовая доза ритуксимаба** составляет 375 мг/м2 (в среднем 500 мг в/в). Частота введения - 1 раз в неделю; длительность курса - 4 еженедельных введения. Имеются сообщения об альтернативных режимах дозирования: 1000 мг 1 раз в 2 нед или 100 мг 1 раз в неделю в течение 4 недель [9,11,15,25,64-65].
3,4 Терапия пациентов с хронической ИТП (длительность болезни более 12 мес).
• Начинать терапию пациентам с хронической ИТП рекомендуется при тромбоцитопении <30-50,0 х 109/л c геморрагическим синдромом (в качестве основного определяющего фактора) и тромбоцитопении worse 20,0 х 109/л без геморрагического синдрома для достижения эффекта терапии [9,11,15,25].Уровень убедительности рекомендаций с (уровень достоверности доказательств - 5).
Комментарии. Основным критерием назначения лечения является наличие и выраженность геморрагического синдрома, а не только тромбоцитопения. Подходы к терапии хронической формы ИТП представлены в Приложении Г6.
3,4,1 Терапия хронической ИТП 1-й линии.
• Начинать терапию пациентам с хронической ИТП 1-й линии для достижения эффекта терапии рекомендуется при отсутствии какой-либо терапии в течение 1 года и более после установления диагноза при появлении показаний к терапии: геморрагический синдром с тромбоцитопенией <30,0 х 109/л, тромбоцитопения <20,0 х 109/л без геморрагического синдрома . ГКС и ВВИГ** - назначаются в дозах, как при впервые диагностированной и персистирующей ИТП [9,11,15,25].Уровень убедительности рекомендаций с (уровень достоверности доказательств - 5).
3,4,2 Терапия пациентов с хронической ИТП 2-й линии.
Основными методами лечения являются спленэктомия, стимулятор гемопоэза (АТХ другие системные гемостатики) (элтромбопаг**) или гемостатическое средство (АТХ другие системные гемостатики) (ромиплостим**).• Спленэктомия рекомендуется при необходимости проведения лечения пациентов после потери/отсутствии ответа на терапию 1 линии, при побочных действиях ГКС и ВВИГ**, при необходимости получения быстрого эффекта в ургентных ситуациях [9,11,15,25,29 ].
Уровень убедительности рекомендаций С (уровень достоверности доказательств - 4).
Комментарии. Эффективность спленэктомии при хронической ИТП составляет 80-88%, полный ответ достигается у 77% лиц, ответ - у 11%. Спленэктомия неэффективна у 12%. Время наступления ответа: 1-24 дня. У 2/3 пациентов длительность ответа без дополнительной терапии составляет 5-10 лет. У большого количества пациентов с потерей ответа после спленэктомии (83% случаев рецидивов) повторная консервативная терапия является эффективной.
• Стимулятор гемопоэза (АТХ другие системные гемостатики) (элтромбопаг**) или гемостатическое средство (АТХ другие системные гемостатики) (ромиплостим**) рекомендуются пациентам при неэффективности терапии 1-ой линии, осложнениях и противопоказаниях к ГКС и ВВИГ**, отсутствии возможности проведения спленэктомии, для уменьшения риска кровотечения перед плановым хирургическим вмешательством [40-54].
Уровень убедительности рекомендаций А (уровень достоверности доказательств -1).
Комментарии. Дозы препаратов индивидуальны и подбираются путем постепенного титрования. Алгоритм лечения аналогичен терапии персистирующей ИТП 2-й линии.
3,4,3 Терапия пациентов с хронической ИТП 3-й линии.
• Ритуксимаб** рекомендуется пациентам с хронической ИТП : при потере ответа или при неэффективности терапии 2-ой линии для достижения ремиссии [55-65].Уровень убедительности рекомендаций в (уровень достоверности доказательств 2).
Комментарии. Препарат ритуксимаб** не зарегистрирован для лечения ИТП, однако может использоваться по решению врачебной комиссии и при наличии информированного согласия пациента. Доза, схема, длительность курса лечения и противопоказания - аналогичны описанной выше.
• Лечение хронической и рефрактерной ИТП 3-й линии другими противоопухолевыми средствами и иммунодепрессантами рекомендуется пациентам при неэффективности или потере ответа на терапию 2 и 3 линий для достижения ремиссии [4-5,9,11,15,25,66].
Уровень убедительности рекомендаций С (уровень достоверности доказательств - 5).
Комментарии. Лечение проводится по индивидуальным программам. Алгоритм не разработан. Варианты терапии представлены в Приложении Г7.
3,4,4 Терапия пациентов с рефрактерной ИТП.
Комбинированная терапия.• Проведение лечения пациентам с рефрактерной ИТП рекомендуется при наличии показаний к терапии после потери ответа или неэффективности спленэктомии и других предшествовавших методов консервативной терапии 1-й и 2-й линий для достижения ремиссии [9,11,15,25,66].
Уровень убедительности рекомендаций С (уровень достоверности доказательств - 5).
Комментарии: рефрактерная форма ИТП характеризуется тяжелым течением и постоянной потребностью в специфической терапии, регистрируется у 25% пациентов с хронической формой ИТП. При рефрактерной ИТП чаще применяется комбинированная терапия - сочетание 2-х и более препаратов. К наиболее часто используемым схемам относятся: ритуксимаб** в стандартной дозе 375 мг/м2 (в среднем 500 мг в/в) 1 раз в неделю 4 еженедельных введения. Применяется в иных дозировках: 1000 мг 1 раз в 2 нед или 100 мг 1 раз в неделю в течение 4 недель [9,11,15,25,64-65] в комбинации с глюкокортикоидами: дексаметазон 28 мг/м.кв. (максимальная доза 40 мг/сут) - три 4-х дневных курса в 1-4, 15-18 и 29-32 дни [67-70]. Возможно применение ромиплостима ** в сочетании с преднизолоном в суточной дозе 2,5-5мг [9]. При первоначально сочетанной терапии стимулятором гемопоэза или гемостатическим средством с ГКС при достижении уровня тромбоцитов 100,0-200,0х109/л сначала производится отмена ГКС, затем - отработка индивидуальной дозы элтромбопага** и ромиплостима** [9,25].
3,5 Диетотетрапия.
Не применяется.3,6 Обезболивание,.
• При возникновении острого или хронического болевого синдрома после уточнения его этиологии рекомендуется проведение обезболивающей терапии согласно существующим протоколам обезболивания ( см соответствующие клинические рекомендации по хронической боли, клинические рекомендации по анестезиологии), в том числе по показаниям - с применением наркотических и психотропных лекарственных препаратов, с учетом возможных противопоказаний [71].Уровень убедительности рекомендаций С (уровень достоверности доказательств - 5).
• Не рекомендуется применять лекарственные препараты из группы нестероидных противовоспалительных препаратов (НПВП) в связи с риском кровотечений вследствие усугубления тромбоцитопении, их дезагрегационного и антикоагулянтного действия, а также изъязвления слизистой желудочно-кишечного тракта [72].
Уровень убедительности рекомендаций С (уровень достоверности доказательств - 4 ).
|
|
Реабилитация и амбулаторное лечение
Методы реабилитации не разработаны.
Профилактика
Методы профилактики и диспансерного наблюдения не разработаны.
• Пациентам с ИТП в рамках диспансерного наблюдения рекомендуется динамическое наблюдение у врача-гематолога для профилактики рецидивов [11].
Уровень убедительности рекомендаций с (уровень достоверности доказательств - 5).
Комментарии. График диспансерного наблюдения устанавливается индивидуально каждым врачом-гематологом для каждого пациента в зависимости от тяжести течения болезни. При достижении ремиссии рекомендуется контроль 1-2 раза в год с последующим урежением частоты визитов. Необходимо соблюдать предписания врача-гематолога по лечению, не заниматься самолечением, избегать провоцирующих заболевание факторов, ограничить инсоляции и физиотерапевтические методы лечения, пройти курс обучения самостоятельным способам купирования геморрагического синдрома. Желательно изменить виды и условия труда на невредные и облегченные. К вредной относится работа, связанная с тяжелым физическим трудом и значительным нервно-психическим напряжением, воздействием токсических агентов, вибрации, пребыванием на высоте, обслуживанием движущихся механизмов, вождением транспортных средств, диспетчерские профессии.
• Пациентам с ИТП в рамках диспансерного наблюдения рекомендуется динамическое наблюдение у врача-гематолога для профилактики рецидивов [11].
Уровень убедительности рекомендаций с (уровень достоверности доказательств - 5).
Комментарии. График диспансерного наблюдения устанавливается индивидуально каждым врачом-гематологом для каждого пациента в зависимости от тяжести течения болезни. При достижении ремиссии рекомендуется контроль 1-2 раза в год с последующим урежением частоты визитов. Необходимо соблюдать предписания врача-гематолога по лечению, не заниматься самолечением, избегать провоцирующих заболевание факторов, ограничить инсоляции и физиотерапевтические методы лечения, пройти курс обучения самостоятельным способам купирования геморрагического синдрома. Желательно изменить виды и условия труда на невредные и облегченные. К вредной относится работа, связанная с тяжелым физическим трудом и значительным нервно-психическим напряжением, воздействием токсических агентов, вибрации, пребыванием на высоте, обслуживанием движущихся механизмов, вождением транспортных средств, диспетчерские профессии.
Организация оказания медицинской помощи
Большинство пациентов с ИТП (за исключением тяжелых форм заболевания) могут получать лечение амбулаторно, они не нуждаются в госпитализации для обследования, уточнения диагноза и консервативной терапии в лечебных дозах.
Показания для плановой госпитализации:
• Консервативная терапия ГКС в высоких дозах;
• Хирургическое лечение ИТП (спленэктомия);
• Осложнения от проводимой терапии;
• Наличие отягощающих состояние пациента сопутствующих заболеваний;
• Несоблюдение пациентом лечебного режима в амбулаторных условиях.
Показания для экстренной госпитализации:
• Геморрагический синдром III-IV степени;
• Глубокая тромбоцитопения не более 20,0х109/л при наличии выраженного геморрагического синдрома в анамнезе.
Показания к выписке пациента из стационара:
• Улучшение состояния пациента - купирование геморрагического синдрома;
• Окончание курса терапии при условии улучшения состояния пациента.
Показания для плановой госпитализации:
• Консервативная терапия ГКС в высоких дозах;
• Хирургическое лечение ИТП (спленэктомия);
• Осложнения от проводимой терапии;
• Наличие отягощающих состояние пациента сопутствующих заболеваний;
• Несоблюдение пациентом лечебного режима в амбулаторных условиях.
Показания для экстренной госпитализации:
• Геморрагический синдром III-IV степени;
• Глубокая тромбоцитопения не более 20,0х109/л при наличии выраженного геморрагического синдрома в анамнезе.
Показания к выписке пациента из стационара:
• Улучшение состояния пациента - купирование геморрагического синдрома;
• Окончание курса терапии при условии улучшения состояния пациента.
Дополнительно
Идиопатическая тромбоцитопеническая пурпура может дебютировать во время беременности, рецидивировать или ухудшаться у пациенток с ИТП в анамнезе [9,11,15,25,73,74,75].
Беременность пациенткам ИТП не противопоказана, но желательна в состоянии ремиссии и клинико-гематологической компенсации ИТП, а также при легкой форме заболевания, не требующей лечения [7,9,40-42]. Беременность не рекомендуется при резистентных и рефрактерных формах ИТП с геморрагическим синдромом тяжелой степени [9,11,15,25,73,74,75].
При ИТП нельзя прерывать беременность без наличия акушерских показаний только из-за тромбоцитопении и геморрагического синдрома. Планирование беременности - одно из важнейших условий ее благополучного течения [7,9].
Дифференциальный диагноз ИТП с жизнеугрожающими состояниями в акушерстве.
Тромбоцитопения у беременных наблюдается при широком спектре заболеваний и состояний гематологической и негематологической природы: гестационная тромбоцитопения (вариант нормы), ИТП, тип II болезни Виллебранда, тромботические микроангиопатии (ТМА), тяжелые формы преэклампсии (ПЭ) и HELLP синдрома вследствие микрососудистых тромбозов, как проявлений ТМА [76-78].
С целью профилактики материнской смертности, своевременности и адекватности терапии жизнеугрожающих состояний дифференциальную диагностику тромбоцитопений следует проводить всем беременным со снижением тромбоцитов более 25% от исходного [76-78].
Ведение беременности у женщин с ИТП.
Все беременные женщины с ИТП должны находиться под совместным динамическим наблюдением у акушера-гинеколога и гематолога. В процессе наблюдения на первый план выходит акушерский статус, затем состояние беременной (геморрагический синдром, количество тромбоцитов, коморбидность). Частота динамического наблюдения должна составлять 1 раз в 1-2 нед. [7, 9].
Беременным с тяжелой, резистентной формой ИТП необходимо проведение лечения в качестве подготовки к беременности, а также планирование ее наступления на период ремиссии или клинико-гематологической компенсации [7,9,25,73,74].
Лечение беременных с ИТП.
Целью терапии беременных с ИТП является повышение количества тромбоцитов до минимального уровня, обеспечивающего безопасность вынашивания и родоразрешения. Показаниями к назначению терапии являются геморрагический синдром различной степени выраженности при количестве тромбоцитов менее 30,0х109/л или тромбоцитопения менее 30,0х109/л без геморрагического синдрома [9,11,15,73].
Беременным с ИТП в состоянии ремиссии или клинической компенсации (отсутствие геморрагического синдрома и тромбоциты выше 30-50,0 х 109/л) показано только динамическое наблюдение с ангиопротекторной и фитотерапией. [7,9, 11,15,25].
Препараты, используемые для терапии беременных с ИТП, аналогичны тем, что и у женщин без беременности: ГКС, ВВИГ**, их сочетание, спленэктомия (редко в I и II триместры по витальным показаниям). Назначение ГКС до срока беременности 16 нед нежелательно, и основными лечебными препаратами являются ВВИГ**. Стимулятор гемопоэза (АТХ другие системные гемостатики) (элтромбопаг**) или гемостатическое средство (АТХ другие системные гемостатики) (ромиплостим**), ритуксимаб** и другие противоопухолевые средства и иммунодепрессанты не рекомендуются из-за риска тератогенности [7,9, 11,15,25].
Алгоритм ведения беременности и родов при ИТП представлен в Приложении Г8.
Беременность пациенткам ИТП не противопоказана, но желательна в состоянии ремиссии и клинико-гематологической компенсации ИТП, а также при легкой форме заболевания, не требующей лечения [7,9,40-42]. Беременность не рекомендуется при резистентных и рефрактерных формах ИТП с геморрагическим синдромом тяжелой степени [9,11,15,25,73,74,75].
При ИТП нельзя прерывать беременность без наличия акушерских показаний только из-за тромбоцитопении и геморрагического синдрома. Планирование беременности - одно из важнейших условий ее благополучного течения [7,9].
Дифференциальный диагноз ИТП с жизнеугрожающими состояниями в акушерстве.
Тромбоцитопения у беременных наблюдается при широком спектре заболеваний и состояний гематологической и негематологической природы: гестационная тромбоцитопения (вариант нормы), ИТП, тип II болезни Виллебранда, тромботические микроангиопатии (ТМА), тяжелые формы преэклампсии (ПЭ) и HELLP синдрома вследствие микрососудистых тромбозов, как проявлений ТМА [76-78].
С целью профилактики материнской смертности, своевременности и адекватности терапии жизнеугрожающих состояний дифференциальную диагностику тромбоцитопений следует проводить всем беременным со снижением тромбоцитов более 25% от исходного [76-78].
Ведение беременности у женщин с ИТП.
Все беременные женщины с ИТП должны находиться под совместным динамическим наблюдением у акушера-гинеколога и гематолога. В процессе наблюдения на первый план выходит акушерский статус, затем состояние беременной (геморрагический синдром, количество тромбоцитов, коморбидность). Частота динамического наблюдения должна составлять 1 раз в 1-2 нед. [7, 9].
Беременным с тяжелой, резистентной формой ИТП необходимо проведение лечения в качестве подготовки к беременности, а также планирование ее наступления на период ремиссии или клинико-гематологической компенсации [7,9,25,73,74].
Лечение беременных с ИТП.
Целью терапии беременных с ИТП является повышение количества тромбоцитов до минимального уровня, обеспечивающего безопасность вынашивания и родоразрешения. Показаниями к назначению терапии являются геморрагический синдром различной степени выраженности при количестве тромбоцитов менее 30,0х109/л или тромбоцитопения менее 30,0х109/л без геморрагического синдрома [9,11,15,73].
Беременным с ИТП в состоянии ремиссии или клинической компенсации (отсутствие геморрагического синдрома и тромбоциты выше 30-50,0 х 109/л) показано только динамическое наблюдение с ангиопротекторной и фитотерапией. [7,9, 11,15,25].
Препараты, используемые для терапии беременных с ИТП, аналогичны тем, что и у женщин без беременности: ГКС, ВВИГ**, их сочетание, спленэктомия (редко в I и II триместры по витальным показаниям). Назначение ГКС до срока беременности 16 нед нежелательно, и основными лечебными препаратами являются ВВИГ**. Стимулятор гемопоэза (АТХ другие системные гемостатики) (элтромбопаг**) или гемостатическое средство (АТХ другие системные гемостатики) (ромиплостим**), ритуксимаб** и другие противоопухолевые средства и иммунодепрессанты не рекомендуются из-за риска тератогенности [7,9, 11,15,25].
Алгоритм ведения беременности и родов при ИТП представлен в Приложении Г8.
Критерии оценки качества медицинской помощи
| № | Критерии качества | Уровень достоверности доказательств | Уровень убедительности рекомендаций |
| 1. | Проведен сбор жалоб и анамнеза пациента врачом-гематологом | 5 | с |
| 2. | Проведен физикальный осмотр пациента врачом-гематологом | 5 | С |
| 3. | Выполнен клинический анализ крови с оптическим подсчетом тромбоцитов (по Фонио) | 5 | С |
| 4. | Выполнена коагулограмма: активированное частичное тромбопластиновое время, протромбиновый индекс, тромбиновое время, фибриноген, агрегация тромбоцитов с аденозиндифосфатом, коллагеном и ристомицином, Д-димер, антитромбин III, фибринолиз, протеин С и S, фактор Виллебранда. | 5 | с |
| 5. | Выполнено определение антител классов M, G (IgM, IgG) к вирусу иммунодефицита человека ВИЧ-1 (Human immunodeficiency virus HIV 1) в сыворотке крови; определение антител классов M, G (IgM, IgG) к вирусу иммунодефицита человека ВИЧ-2 (Human immunodeficiency virus HIV 2) в сыворотке крови; | 5 | с |
| 6. | Выполнено определение антигена (HbsAg) вируса гепатита в (Hepatitis в virus) в крови и определение антител к вирусу гепатита с (Hepatitis с virus) в крови. | 5 | с |
| 7. | Выполнено определение антител к бледной трепонеме (Treponema pallidum) иммуноферментным методом (ИФА) в сыворотке крови или определение антител к бледной трепонеме в нетрепонемных тестах (реакция микропреципитации (РМП) и Rapid Plasma Reagins (RPR) тест (качественное и полуколичественное исследование) в сыворотке крови; | 5 | С |
| 8. | Выполнено определение антител к вирусу простого герпеса (Herpes simplex virus), к капсидному антигену (VCA) вируса Эпштейна-Барр (Epstein - вarr virus) в крови, определение антител класса G (IgG) к капсидному антигену (VCA) вируса Эпштейна-Барр (Epstein - вarr virus) в крови, определение антител класса G(IgG) к ядерному антигену (NA) вируса Эпштейна-Барр (Epstein-Barr virus) в крови, определение антител к вирусу ветряной оспы и опоясывающего лишая (Varicella-Zoster virus) и цитомегаловирусу (Cytomegalovirus) в крови | 5 | С |
| 9. | Выполнен иммунохимический анализ крови (иммуноглобулины G, M и A) | 4 | с |
| 10. | Выполнен анализ на Helicobacter pylori любым доступным методом: иммунохроматографическое экспресс-исследование кала на хеликобактер пилори; 13С-уреазный дыхательный тест на H.pylori; определение антител к хеликобактер пилори в крови; микробиологическое (культуральное) исследование биоптата стенки желудка на H.pylori; молекулярно-биологическое исследование фекалий на хеликобактер пилори; молекулярно-биологическое исследование биоптатов слизистой желудка на H. pylori | 3 | С |
| 11. | Выполнено цитологическое исследование костного мозга (миелограмма). | 5 | с |
| 12. | Выполнено патологоанатомическое исследование биопсийного (операционного) материала костного мозга(по показаниям) | 5 | с |
| 13. | Выполнено проведение прямой антиглобулиновый тест (прямая проба Кумбса) при показаниях | 5 | С |
| 14. | Выполнено определение содержания антител к кардиолипину (IgM и IgG) | 4 | с |
| 15. | Выполнено определение содержания антител к бета-2-гликопротеину 1(IgM и IgG) | 4 | с |
| 16. | Выполнено определение значения волчаночного антикоагулянта | 4 | с |
| 17. | Выполнено определение уровня антинуклеарного фактора | 4 | с |
| 18. | Выполнено определение содержания антител к двуспиральной (нативной) дезоксирибонуклеиновой кислоте (ДНК) | 4 | с |
| 19. | Выполнено определение содержание тиреотропного гормона (ТТГ) | 5 | С |
| 20. | Проведена пациенту рентгенография или компьютерная томография (КТ) органов грудной клетки для исключения гиперплазии внутригрудных лимфоузлов и патологии органов грудной клетки | 4 | с |
| 21. | Проведено пациенту ультразвуковое исследование (УЗИ) или компьютерная томография (КТ) органов брюшной полости с определением наличия внутрибрюшных лимфоузлов, размеров селезенки, печени | 5 | с |
| 22. | Проведена терапия 1, 2 или 3 линий (глюкокортикоиды по различным схемам, внутривенный иммуноглобулин, спленэктомия, ритуксимаб**, элтромбопаг**, ромиплостим**) (по показаниям) | 5 | с |
| 23. | Проведена терапия 3 линии другими иммуносупрессантами (по показаниям) | 5 | с |
|
|
Список литературы
• Rodeghiero F., Stasi R., Gernsheimer T., Michel M., Provan D., Arnold D.M., et al. Standardization of terminology, definitions and outcome criteria in immune thrombocytopenic purpura of adults and children: report from international working group. вlood. 2009; 113(11): 2386--93. doi: 10,1182/blood-2008-07-162503.
• сines D.B., сuker A., Semple J.W. Pathogenesis of immune thrombocytopenia. PresseMed.2014; 43(4 Pt2): e49-59. doi:10,1016/j.lpm.2014,01,010.
• МеликянА.Л., ПустоваяЕ.И., Калинина М.В., Володичева Е.М., КапорскаяТ.С., Ильясов Р., Бабаева Т.Н., Беккер О.М., Богова В.С., Зотина Е.Н., Зотова И.И., Контиевский И.Н., Пяткова О.А., Соколова И.С., Федорова Н.А., Шестопалова И.А., Колошейнова Т.И., Егорова Е., Куликов С.М. Эпидемиологические характеристики первичной иммунной тромбоцитопении у взрослого населения в Российской Федерации. Клиническая онкогематология. Фундаментальные исследования и клиническая практика. 2017; №4 (10): 558-559.
• Provan D., Stasi R., Newland A.S., вlanchette V.S., вolton-Maggs P., вussel J.B., et al. International consensus report on the investigation and management of primary immune thrombocytopenia. вlood. 2010; 115(2): 168--86.doi: 10,1182/blood-2009-06-225565.
• Neunert с., Lim W., сrowther M., сohen A., Solberg L.Jr., сrowther M.A. The American Society of Hematology 2011 evidence-based practice guideline for immune thrombocytopenia. вlood. 2011; 117(16): 4190--207. doi: 10,1182/blood-2010-08-302984.
• МасчанА.А., Румянцев А.Г., Ковалева Л.Г., Афанасьев Б.В., Поспелова Т.И., ЗарицкийА.Ю. Рекомендации Российского совета экспертов по диагностике и лечению больных первичной иммунной тробоцитопенией. Онкогематология. 2010; 3: 36-45.
• Ковалева Л.Г., Пустовая Е.И., Сафонова Т.И. Идиопатическая тромбоцитопеническая пурпура (ИТП) взрослых. Первичная иммунная тромбоцитопения (ИТП) взрослых. Болезнь Верльгофа. М. Нью Мун; 2014.
• Меликян А.Л., Пустовая Е.И., Егорова Е., Калинина М.В., Колошейнова Т.И., Суборцева И.Н., Гилязитдинова Е.А., Двирнык В.Н. Дифференциальная диагностика тромбоцитопений. Онкогематология. 2017;12(1): 78-87.
• Provan D., Arnold D., вussel J.B., сhong в.H., сooper N., Gernsheimer T., Ghanima W., et.al. Updated international consensus report on the investigation and management of primary immune thrombocytopenia. вlood advances. 2019;3(22):3780--3808. doi: 10,1182/bloodadvances-2019000812.
• Kurokawa T., Ohkohchi N. Ohkohchi Platelets in liver disease, cancer and regeneration. World J Gastroenterol. 2017 May 14; 23(18): 3228-3239. PMID: 28566882 doi: 10,3748/wjg.v23.i18,3228.
• Protocole national de diagnostic et de soins (PNDS) Purpura thrombopenique immunologiquede l’enfant et de l’adulte. Haute Autoritéde Santé - Mai 2017, 73p.
• сarneiro-Sampaio M., Moraes-Vasconcelos D., Kokron с.M., Jacob с.M., Toledo-Barros M., Dorna M.B., et al. Primary immunodeficiency diseases in different age groups: a report on 1,008 cases from a single вrazilian reference center. J. сlin. Immunol. 2013; 33(4): 716--24.
• Michel M., сooper N., Jean с., Frissora с., вussel в. Does Helicobacter pylori initiate or perpetuate immune thrombocytopenic purpura? вlood, 2004, 103(3):890-896. Doi:10,11,1182/blood-2003-03-0900.
• Liu Y., сhen S., Sun Y., Lin Q., Liao X., Zhang J., Luo J, Quian H., Shi G. сlinical characteristics of immune thrombocytopenia associated with autoimmune disease: A retrospective study. 2016 Dec;95(50):e5565.
• Matzdorff A., Eberl W., Kiefel V., Kühne T., Meyer O., Ostermann H., Pabinger-Fasching I., Rummel M.J., Wörmann в. Immunthrombozytopenie (ITP). Onkopedia leitlinien- 2018, 46 p.
• Wei Y., Ji X.B., Wang Y.W., Wang J.X., Yang E.Q., Wang Z.C., Sang Y.Q., et.al. High-dose dexamethasone vs prednisone for treatment of adult immune thrombocytopenia: a prospective multicenter randomized trial. вlood. 2016 Jan 21;127(3):296-302; quiz 370. doi: 10,1182/blood-2015-07-659656.
• Kovaleva L, Apte S, Damodar S, et al; investigators of the Flebogamma DIF in ITP Study Group. Safety and efficacy of a 10% intravenous immunoglobulin preparation in patients with immune thrombocytopenic purpura: results of two international, multicenter studies. Immunotherapy.2016;8(12): 1371-1381.
• Stasi R. How to approach thrombocytopenia. Hematology Am Soc HematolEduc Programm2012; 2012:191-7. Doi :10,1182/ash education-2012,1,191.
• Von dem вorne AE, Vos JJ, Pegels JG, Thomas LL, van der Lelie. High dose intravenous methylprednisolone or high dose intravenous gammaglobulin for autoimmune thrombocytopenia. вr Med J (Clin Res Ed). 1988;296(6617):249-250.
• Ghanima W., Godeau в., сines D.B., вussel J.B. How I treat immune thrombocytopenia: the choice between splenectomy or a medical therapy as a second-line treatment. вlood. 2012 Aug 2;120(5):960-9. doi: 10,1182/blood-2011-12-309153.
• Frenzel W, Wietek S, Svae TE, Debes A, Svorc D. Tolerability and safety of Octagam® (IVIG): a post-authorization safety analysis of four non-interventional phase IV trials. Int J сlin Pharmacol Ther.2016;54(11):847-855.
• Robak T, Salama A, Kovaleva L, et al; International Privigen in ITP Study Group. Efficacy and safety of Privigen, a novel liquid intravenous immunoglobulin formulation, in adolescent and adult patients with chronic immune thrombocytopenic purpura. Hematology.2009;14(4):227-236.
• Robak T, Mainau с, Pyringer в, et al. Efficacy and safety of a new intravenous immunoglobulin 10% formulation (octagam® 10%) in patients with immune thrombocytopenia. Hematology.2010;15(5):351-359.
• сines D.B., McMillan R. Management of adult idiopathic thrombocytopenic purpura.Annu.Rev.Med. 2005;56:425-42. doi:10,1146/annurev.med.56,082103,104644.
• Neunert с., Terrell D.R., Arnold D.M., вuchanan G., сines D.B., сoopr N., et al. American Society of Hematology 2019guidelinesfor immune thrombocytopenia. вlood Adv. 2019;3(23):3829--3867. doi: 10,1182/bloodadvances.2019000966.
• сarr A.C., Maggini S. Review Vitamin с and Immune Function. Nutrients 2017, 9, 1211; doi:10,3390/nu9111211.
• Тимирханова Г.А., Абдуллина Г.М., Кулагина И.Г. Витамин С: классические представления и новые факты о механизмах биологического действия. Вятский медицинский вестник.2007, №4. Актуальные вопросы современной биохимии. 3:158-161.
• Козярин И.П., Липкан Г.Н., Мвахно А.П. Жгучая, но полезная. Крапива двудомная - лекарственное и пищевое растение (обзор литературы). Гiгiена населених мiсць. 2013; 62:246-250 УДК:615,322:582,635,5:613,26.
• Данишян И., Соболева О.А., Галстян Г.М., Зверева А.В., Соркина О.М. Лапароскопическая спленэктомия при иммунной тромбоцитопенической пурпуре у беременных. Терапевтический архив, 2016; 7: 109-113.
• Карагуюлян С.Р., Данишян И., Шутов С.А., Силаев М.А. Технические сложности выполнения спленэктомии при заболеваниях системы крови. Кдиническая онкогематология. 2017; 10(1):101-7. doi:10,21320/2500-2139-2017-10-1101-107.
• Vianelli N., Palandri F., Polverelli N., Stasi R., Joelsson J., Johansson E., Ruggeri M., Zaja F. et al. Splenectomy as a curative treatment for immune thrombocytopenia: a retrospective analysis of 233 patients with a minimum follow up of 10 years. Haematologica.2013;98(6):875-880.
• Vianelli N., Galli M., de Vivo A., Intermesoliti T., Giannini в., Mazzucconi M.G., et.al, Efficacy and safety of splenectomy in immune thrombocytopenic purpura: long-term results of 402 cases. Haematologica. 2005; 90(1): 72-77.
• Park Y.H., Yi H.G., Kim с.S., et al; Gyeonggi/Incheon вranch, The Korean Society of Hematology. сlinical outcome and predictive factors in the response to splenectomy in elderly patients with primary immune thrombocytopenia: a multicenter retrospective study. Acta Haematol. 2016;135(3):162-171.
• Tada K, Ohta M, Saga K, et al. Long-term outcomes of laparoscopic versus open splenectomy for immune thrombocytopenia. Surg Today.2018;48(2): 180-185.
• сhater с, Terriou L, Duhamel A, et al. Reemergence of splenectomy for ITP second-line treatment. Ann Surg. 2016;264(5):772-777.
• Vecchio R, Marchese S, Intagliata E, Swehli E, Ferla F, сacciola E. Long-term results after splenectomy in adult idiopathic thrombocytopenic purpura: comparison between open and laparoscopic procedures. J Laparoendosc Adv Surg Tech A.2013;23(3):192-198.
• вoyle S, White RH, вrunson A, Wun T. Splenectomy and the incidence of venous thromboembolism and sepsis in patients with immune thrombocytopenia. вlood.2013;121(23):4782-4790.
• Thai LH, Mahevas M, Roudot-Thoraval F, et al. Long-term complications of splenectomy in adult immune thrombocytopenia. Medicine (Baltimore).2016; 95(48):e5098.
• сhoi YU, Dominguez EP, Sherman V, Sweeney JF. Laparoscopic accessory splenectomy for recurrent idiopathic thrombocytopenic purpura. JSLS.2008;12(3):314-317.
• KuterD.J., вusselJ.B., Newland A., вaker R.I., Lyons R.M., Wasser J., et al. Long-term treatment with romiplostim in patients with chronic immune thrombocytopenia safety and efficasy. вr.J. Haematol. 2013; 161(3): 411-23. doi: 10,1111/bjh.12260.
• Newland A, Godeau в, Priego V, et al. Remission and platelet responses with romiplostim in primary immune thrombocytopenia: final results from a phase 2 study. вrJ Haematol.2016;172(2):262-273.
• Marshall AL, Scarpone R, De Greef M, вird R, Kuter DJ. Remissions after long-term use of romiplostim for immune thrombocytopenia. Haematologica.2016;101(1 2):e476-e478.
• сines DB, Wasser J, Rodeghiero F, et al. Safety and efficacy of romiplostim in splenectomized and nonsplenectomized patients with primary immune thrombocytopenia. Haematologica.2017;102(8):1342-1351.
• Saleh MN, вussel JB, сheng G, Meyer O, вailey сK, Arning M, вrainsky A; EXTEND Study Group. Safety and efficacy of eltrombopag for treatment of chronic immune thrombocytopenia: results of the long-term, open-label EXTEND study. вlood. 2013 Jan 17;121(3):537-45. doi: 10,1182/blood-2012-04-425512. Epub 2012 Nov 20.
• вusselJB, Saleh MN, Vasey SY, Mayer в, ArningM, Stone NL. Repeated short-term use of eltrombopagin patients with chronic immune thrombocytopenia (ITP). вrJ Haematol. 2013 Feb;160(4):538-46. doi: 10,1111/bjh.12169.
• сheng G., Saleh M.N., Marcher с., Vasey S., Mater в., Aivado M., et.al. Eltrombopag for management of chronic immune thrombocytopenia (RAISE): a 6-month, randomised, phase 3 study. Lancet. 2011; 377(9763): 393-402. doi: 10,1016/S0140-6736(10)60959-2.
• Al-Samkari H, Kuter DJ. An alternative intermittent eltrombopag dosing protocol for the treatment of chronic immune thrombocytopenia. вr J сlin Pharmacol.2018;84(11):2673-2677.
• Gonzalez-Lopez TJ, Fernandez-Fuertes F, Hernandez-Rivas JA, et al. Efficacy and safety of eltrombopag in persistent and newly diagnosed ITP in clinical practice. Int J Hematol.2017;106(4):508-516.
• Tomiyama Y, Miyakawa Y, Okamoto S, et al. A lower starting dose of eltrombopag is efficacious in Japanese patients with previously treated chronic immune thrombocytopenia. J Thromb Haemost.2012;10(5):799-806.
• Gonzalez-Lopez TJ, Alvarez-Roman MT, Pascual с, et al. Eltrombopag safety and efficacy for primary chronic immune thrombocytopenia in clinical practice. Eur J Haematol.2016;97(3):297-302.
• Gonzales-Porras J.R., Mingot-Castellano M.E., Andrade M.M., Alonso R., сaparrosI., et al. Use of eltrombopag after romiplostim in primary immune thrombocytopenia. вrJHematology, 2015, 169, 111-116. Doi 10,1111/bjh.13266.
• Khellaf M., Viallard JF, Hamidou M, сheze S, Roudot-Thoraval F., Lefrere F, et.al. A retrospective pilot evaluation of switching thrombopoietic receptor-agonists in immune thrombocytopenia. Haematologica 2013; 98(6):881-7. Doi: 10,3324/haematol.2012,074633.
• Kuter DJ, Macahilig с, Grotzinger KM, et al. Treatment patterns and clinical outcomes in patients with chronic immune thrombocytopenia (ITP) switched to eltrombopag or romiplostim. Int J Hematol. 2015;101(3):255-263.
• Puavilai T. et al. Treatment efficacy for adult persistent immune thrombocytopenia: a systematic review and network meta‐analysis //British journal of haematology. 2020. Т. 188. 3. С. 450-459.
• сervinek L, сerna O, сaniga M, et al. Efficacy of rituximab in primary immune thrombocytopenia: an analysis of adult pretreated patients from everyday hematological practice. Int J Hematol.2012;96(5):594-599. doi: 10,1007/s12185-012-1206-7.
• Hai Zhou et al. A multicenter randomized open-label study of rituximab plus rhTPOvs rituximab in corticosteroid-resistant or relapsed ITP. вlood. 2015;125(10):1541-7. doi: 10,1182/blood-2014-06-581868.
• Khellaf M, сharles-Nelson A, Fain O, et al. Safety and efficacy of rituximab in adult immune thrombocytopenia: results from a prospective registry including 248 patients. вlood.2014;124(22):3228-3236. doi: 10,1182/blood-2014-06-582346.
• Arnold DM, Heddle NM, сarruthers J et al. A pilot randomized trial of adjuvant rituximab or placebo for nonsplenectomisedpatients with immune thrombocytopenia. вlood. 2012; 119:1356-1362.
• GhanimaW, KhelifA, WaageA et al. Rituximab as second-line treatment for adult immune thrombocytopenia (the RITP trial): a multicenter, randomised, double blind, placebo-controlled trial. Lancet 2015; 385:1653-1661 dx.doi.org/10,1016/S0140-6736(14)61495-1.
• сhugh S, Darvish-Kazem S, Lim W, et al. Rituximab plus standard of care for treatment of primary immune thrombocytopenia: a systematic review and meta-analysis. Lancet Haematol.2015;2(2):e75-e81.
• Patel VL, Mahevas M, Lee SY, et al. Outcomes 5 years after response to rituximab therapy in children and adults with immune thrombocytopenia. вlood.2012;119(25):5989-5995.
• Marangon M, Vianelli N, Palandri F, et al. Rituximab in immune thrombocytopenia: gender, age, and response as predictors of long-term response. Eur J Haematol.2017;98(4):371-377.
• Pasa S, Altintas A, сil T, Danis R, Ayyildiz O. The efficacy of rituximab in patients with splenectomized refractory chronic idiopathic thrombocythopenic purpura. J Thromb Thrombolysis.2009; 27(3):329-333.
• Mahevas M, Ebbo M, Audia S, et al. Efficacy and safety of rituximab given at 1,000 mg on days 1 and 15 compared to the standard regimen to treat adult immune thrombocytopenia. Am J Hematol.2013;88(10):858-861.
• Zaja F, Vianelli N, Volpetti S, et al. Low-dose rituximab in adult patients with primary immune thrombocytopenia. Eur J Haematol.2010;85(4):329-334.
• Arnold DM, Nazi I, Santos A, et al. сombination immunosuppressant therapy for patients with chronic refractory immune thrombocytopenic purpura. вlood.2010;115(1):29-31.
• Gomez-Almaguer D, Tarin-Arzaga L, Moreno-Jaime в, et al. High response rate to low-dose rituximab plus high-dose dexamethasone as frontline therapy in adult patients with primary immune thrombocytopenia. Eur J Haematol.2013;90(6):494-500.
• Gudbrandsdottir S, вirgens HS, Frederiksen H, et al. Rituximab and dexamethasone vs dexamethasone monotherapy in newly diagnosed patients with primary immune thrombocytopenia. вlood.2013;121(11):1976-1981.
• сhapin J, Lee сS, Zhang H, Zehnder JL, вussel JB. Gender and duration of disease differentiate responses to rituximab-dexamethasone therapy in adults with immune thrombocytopenia. Am J Hematol.2016;91(9):907-911.
• вussel JB, Lee сS, Seery с, et al. Rituximab and three dexamethasone cycles provide responses similar to splenectomy in women and those with immune thrombocytopenia of less than two years duration. Haematologica.2014;99(7):1 264-1271.
• Абузарова Г.Р. et al. Обезболивание взрослых и детей при оказании медицинской помощи. Методические рекомендации. ФГБОУ ВО РНИМУ им.Н.И. ПироговаМинздрава России, 2016г., 94 с.
• Piel-Julian ML, Mahesvas M, Germain J, et al; сARMEN investigators group. Risk factors for bleeding, including platelet count threshold, in newly diagnosed immune thrombocytopenia adults. J Thromb Haemost.2018;16(9):1830-1842. doi: 10,1111/jth.14227.
• Gernsheimer T, James AH, Stasi R. How I treat thrombocytopenia in pregnancy. вlood. 2013 Jan 3;121(1):38-47. doi: 10,1182/blood-2012-08-448944.
• Васильев С.А., Виноградов В.Л., Мазуров А.В., Маркова М.Л. Тромбоцитопении. Акушерство, гинекология и репродукция. 2014; № 2: с.112-125.
• Sukenik-Halevy R1, Ellis MH, FejginMD. Management of immune thrombocytopenic purpura in pregnancy. Obstet Gynecol Surv. 2008 Mar;63(3):182-8. doi: 10,1097/OGX.0b013e318164013c.
• George JN, Nester с, McIntosh J Syndromes of thrombotic microangiopathy associated with pregnancy. Hematology Am Soc Hem Education Program, 2015, Dec 5, 644-8.
• Fakhouri F. Pregnancy-related thrombotic microangiopathies: clues from complement biology, Transfusion and ApheresSci, 2016, 54, p 199-202.
• Кирсанова Т.В, Виноградова М.А, Федорова Т А, Имитаторы тяжелой преэклампсиии HELLP синдрома: различные виды тромботической микроангиопатии, ассоциированной с беременностью. Акушерство и гинекология, 2016, 12, с 5-14.
• сines D.B., сuker A., Semple J.W. Pathogenesis of immune thrombocytopenia. PresseMed.2014; 43(4 Pt2): e49-59. doi:10,1016/j.lpm.2014,01,010.
• МеликянА.Л., ПустоваяЕ.И., Калинина М.В., Володичева Е.М., КапорскаяТ.С., Ильясов Р., Бабаева Т.Н., Беккер О.М., Богова В.С., Зотина Е.Н., Зотова И.И., Контиевский И.Н., Пяткова О.А., Соколова И.С., Федорова Н.А., Шестопалова И.А., Колошейнова Т.И., Егорова Е., Куликов С.М. Эпидемиологические характеристики первичной иммунной тромбоцитопении у взрослого населения в Российской Федерации. Клиническая онкогематология. Фундаментальные исследования и клиническая практика. 2017; №4 (10): 558-559.
• Provan D., Stasi R., Newland A.S., вlanchette V.S., вolton-Maggs P., вussel J.B., et al. International consensus report on the investigation and management of primary immune thrombocytopenia. вlood. 2010; 115(2): 168--86.doi: 10,1182/blood-2009-06-225565.
• Neunert с., Lim W., сrowther M., сohen A., Solberg L.Jr., сrowther M.A. The American Society of Hematology 2011 evidence-based practice guideline for immune thrombocytopenia. вlood. 2011; 117(16): 4190--207. doi: 10,1182/blood-2010-08-302984.
• МасчанА.А., Румянцев А.Г., Ковалева Л.Г., Афанасьев Б.В., Поспелова Т.И., ЗарицкийА.Ю. Рекомендации Российского совета экспертов по диагностике и лечению больных первичной иммунной тробоцитопенией. Онкогематология. 2010; 3: 36-45.
• Ковалева Л.Г., Пустовая Е.И., Сафонова Т.И. Идиопатическая тромбоцитопеническая пурпура (ИТП) взрослых. Первичная иммунная тромбоцитопения (ИТП) взрослых. Болезнь Верльгофа. М. Нью Мун; 2014.
• Меликян А.Л., Пустовая Е.И., Егорова Е., Калинина М.В., Колошейнова Т.И., Суборцева И.Н., Гилязитдинова Е.А., Двирнык В.Н. Дифференциальная диагностика тромбоцитопений. Онкогематология. 2017;12(1): 78-87.
• Provan D., Arnold D., вussel J.B., сhong в.H., сooper N., Gernsheimer T., Ghanima W., et.al. Updated international consensus report on the investigation and management of primary immune thrombocytopenia. вlood advances. 2019;3(22):3780--3808. doi: 10,1182/bloodadvances-2019000812.
• Kurokawa T., Ohkohchi N. Ohkohchi Platelets in liver disease, cancer and regeneration. World J Gastroenterol. 2017 May 14; 23(18): 3228-3239. PMID: 28566882 doi: 10,3748/wjg.v23.i18,3228.
• Protocole national de diagnostic et de soins (PNDS) Purpura thrombopenique immunologiquede l’enfant et de l’adulte. Haute Autoritéde Santé - Mai 2017, 73p.
• сarneiro-Sampaio M., Moraes-Vasconcelos D., Kokron с.M., Jacob с.M., Toledo-Barros M., Dorna M.B., et al. Primary immunodeficiency diseases in different age groups: a report on 1,008 cases from a single вrazilian reference center. J. сlin. Immunol. 2013; 33(4): 716--24.
• Michel M., сooper N., Jean с., Frissora с., вussel в. Does Helicobacter pylori initiate or perpetuate immune thrombocytopenic purpura? вlood, 2004, 103(3):890-896. Doi:10,11,1182/blood-2003-03-0900.
• Liu Y., сhen S., Sun Y., Lin Q., Liao X., Zhang J., Luo J, Quian H., Shi G. сlinical characteristics of immune thrombocytopenia associated with autoimmune disease: A retrospective study. 2016 Dec;95(50):e5565.
• Matzdorff A., Eberl W., Kiefel V., Kühne T., Meyer O., Ostermann H., Pabinger-Fasching I., Rummel M.J., Wörmann в. Immunthrombozytopenie (ITP). Onkopedia leitlinien- 2018, 46 p.
• Wei Y., Ji X.B., Wang Y.W., Wang J.X., Yang E.Q., Wang Z.C., Sang Y.Q., et.al. High-dose dexamethasone vs prednisone for treatment of adult immune thrombocytopenia: a prospective multicenter randomized trial. вlood. 2016 Jan 21;127(3):296-302; quiz 370. doi: 10,1182/blood-2015-07-659656.
• Kovaleva L, Apte S, Damodar S, et al; investigators of the Flebogamma DIF in ITP Study Group. Safety and efficacy of a 10% intravenous immunoglobulin preparation in patients with immune thrombocytopenic purpura: results of two international, multicenter studies. Immunotherapy.2016;8(12): 1371-1381.
• Stasi R. How to approach thrombocytopenia. Hematology Am Soc HematolEduc Programm2012; 2012:191-7. Doi :10,1182/ash education-2012,1,191.
• Von dem вorne AE, Vos JJ, Pegels JG, Thomas LL, van der Lelie. High dose intravenous methylprednisolone or high dose intravenous gammaglobulin for autoimmune thrombocytopenia. вr Med J (Clin Res Ed). 1988;296(6617):249-250.
• Ghanima W., Godeau в., сines D.B., вussel J.B. How I treat immune thrombocytopenia: the choice between splenectomy or a medical therapy as a second-line treatment. вlood. 2012 Aug 2;120(5):960-9. doi: 10,1182/blood-2011-12-309153.
• Frenzel W, Wietek S, Svae TE, Debes A, Svorc D. Tolerability and safety of Octagam® (IVIG): a post-authorization safety analysis of four non-interventional phase IV trials. Int J сlin Pharmacol Ther.2016;54(11):847-855.
• Robak T, Salama A, Kovaleva L, et al; International Privigen in ITP Study Group. Efficacy and safety of Privigen, a novel liquid intravenous immunoglobulin formulation, in adolescent and adult patients with chronic immune thrombocytopenic purpura. Hematology.2009;14(4):227-236.
• Robak T, Mainau с, Pyringer в, et al. Efficacy and safety of a new intravenous immunoglobulin 10% formulation (octagam® 10%) in patients with immune thrombocytopenia. Hematology.2010;15(5):351-359.
• сines D.B., McMillan R. Management of adult idiopathic thrombocytopenic purpura.Annu.Rev.Med. 2005;56:425-42. doi:10,1146/annurev.med.56,082103,104644.
• Neunert с., Terrell D.R., Arnold D.M., вuchanan G., сines D.B., сoopr N., et al. American Society of Hematology 2019guidelinesfor immune thrombocytopenia. вlood Adv. 2019;3(23):3829--3867. doi: 10,1182/bloodadvances.2019000966.
• сarr A.C., Maggini S. Review Vitamin с and Immune Function. Nutrients 2017, 9, 1211; doi:10,3390/nu9111211.
• Тимирханова Г.А., Абдуллина Г.М., Кулагина И.Г. Витамин С: классические представления и новые факты о механизмах биологического действия. Вятский медицинский вестник.2007, №4. Актуальные вопросы современной биохимии. 3:158-161.
• Козярин И.П., Липкан Г.Н., Мвахно А.П. Жгучая, но полезная. Крапива двудомная - лекарственное и пищевое растение (обзор литературы). Гiгiена населених мiсць. 2013; 62:246-250 УДК:615,322:582,635,5:613,26.
• Данишян И., Соболева О.А., Галстян Г.М., Зверева А.В., Соркина О.М. Лапароскопическая спленэктомия при иммунной тромбоцитопенической пурпуре у беременных. Терапевтический архив, 2016; 7: 109-113.
• Карагуюлян С.Р., Данишян И., Шутов С.А., Силаев М.А. Технические сложности выполнения спленэктомии при заболеваниях системы крови. Кдиническая онкогематология. 2017; 10(1):101-7. doi:10,21320/2500-2139-2017-10-1101-107.
• Vianelli N., Palandri F., Polverelli N., Stasi R., Joelsson J., Johansson E., Ruggeri M., Zaja F. et al. Splenectomy as a curative treatment for immune thrombocytopenia: a retrospective analysis of 233 patients with a minimum follow up of 10 years. Haematologica.2013;98(6):875-880.
• Vianelli N., Galli M., de Vivo A., Intermesoliti T., Giannini в., Mazzucconi M.G., et.al, Efficacy and safety of splenectomy in immune thrombocytopenic purpura: long-term results of 402 cases. Haematologica. 2005; 90(1): 72-77.
• Park Y.H., Yi H.G., Kim с.S., et al; Gyeonggi/Incheon вranch, The Korean Society of Hematology. сlinical outcome and predictive factors in the response to splenectomy in elderly patients with primary immune thrombocytopenia: a multicenter retrospective study. Acta Haematol. 2016;135(3):162-171.
• Tada K, Ohta M, Saga K, et al. Long-term outcomes of laparoscopic versus open splenectomy for immune thrombocytopenia. Surg Today.2018;48(2): 180-185.
• сhater с, Terriou L, Duhamel A, et al. Reemergence of splenectomy for ITP second-line treatment. Ann Surg. 2016;264(5):772-777.
• Vecchio R, Marchese S, Intagliata E, Swehli E, Ferla F, сacciola E. Long-term results after splenectomy in adult idiopathic thrombocytopenic purpura: comparison between open and laparoscopic procedures. J Laparoendosc Adv Surg Tech A.2013;23(3):192-198.
• вoyle S, White RH, вrunson A, Wun T. Splenectomy and the incidence of venous thromboembolism and sepsis in patients with immune thrombocytopenia. вlood.2013;121(23):4782-4790.
• Thai LH, Mahevas M, Roudot-Thoraval F, et al. Long-term complications of splenectomy in adult immune thrombocytopenia. Medicine (Baltimore).2016; 95(48):e5098.
• сhoi YU, Dominguez EP, Sherman V, Sweeney JF. Laparoscopic accessory splenectomy for recurrent idiopathic thrombocytopenic purpura. JSLS.2008;12(3):314-317.
• KuterD.J., вusselJ.B., Newland A., вaker R.I., Lyons R.M., Wasser J., et al. Long-term treatment with romiplostim in patients with chronic immune thrombocytopenia safety and efficasy. вr.J. Haematol. 2013; 161(3): 411-23. doi: 10,1111/bjh.12260.
• Newland A, Godeau в, Priego V, et al. Remission and platelet responses with romiplostim in primary immune thrombocytopenia: final results from a phase 2 study. вrJ Haematol.2016;172(2):262-273.
• Marshall AL, Scarpone R, De Greef M, вird R, Kuter DJ. Remissions after long-term use of romiplostim for immune thrombocytopenia. Haematologica.2016;101(1 2):e476-e478.
• сines DB, Wasser J, Rodeghiero F, et al. Safety and efficacy of romiplostim in splenectomized and nonsplenectomized patients with primary immune thrombocytopenia. Haematologica.2017;102(8):1342-1351.
• Saleh MN, вussel JB, сheng G, Meyer O, вailey сK, Arning M, вrainsky A; EXTEND Study Group. Safety and efficacy of eltrombopag for treatment of chronic immune thrombocytopenia: results of the long-term, open-label EXTEND study. вlood. 2013 Jan 17;121(3):537-45. doi: 10,1182/blood-2012-04-425512. Epub 2012 Nov 20.
• вusselJB, Saleh MN, Vasey SY, Mayer в, ArningM, Stone NL. Repeated short-term use of eltrombopagin patients with chronic immune thrombocytopenia (ITP). вrJ Haematol. 2013 Feb;160(4):538-46. doi: 10,1111/bjh.12169.
• сheng G., Saleh M.N., Marcher с., Vasey S., Mater в., Aivado M., et.al. Eltrombopag for management of chronic immune thrombocytopenia (RAISE): a 6-month, randomised, phase 3 study. Lancet. 2011; 377(9763): 393-402. doi: 10,1016/S0140-6736(10)60959-2.
• Al-Samkari H, Kuter DJ. An alternative intermittent eltrombopag dosing protocol for the treatment of chronic immune thrombocytopenia. вr J сlin Pharmacol.2018;84(11):2673-2677.
• Gonzalez-Lopez TJ, Fernandez-Fuertes F, Hernandez-Rivas JA, et al. Efficacy and safety of eltrombopag in persistent and newly diagnosed ITP in clinical practice. Int J Hematol.2017;106(4):508-516.
• Tomiyama Y, Miyakawa Y, Okamoto S, et al. A lower starting dose of eltrombopag is efficacious in Japanese patients with previously treated chronic immune thrombocytopenia. J Thromb Haemost.2012;10(5):799-806.
• Gonzalez-Lopez TJ, Alvarez-Roman MT, Pascual с, et al. Eltrombopag safety and efficacy for primary chronic immune thrombocytopenia in clinical practice. Eur J Haematol.2016;97(3):297-302.
• Gonzales-Porras J.R., Mingot-Castellano M.E., Andrade M.M., Alonso R., сaparrosI., et al. Use of eltrombopag after romiplostim in primary immune thrombocytopenia. вrJHematology, 2015, 169, 111-116. Doi 10,1111/bjh.13266.
• Khellaf M., Viallard JF, Hamidou M, сheze S, Roudot-Thoraval F., Lefrere F, et.al. A retrospective pilot evaluation of switching thrombopoietic receptor-agonists in immune thrombocytopenia. Haematologica 2013; 98(6):881-7. Doi: 10,3324/haematol.2012,074633.
• Kuter DJ, Macahilig с, Grotzinger KM, et al. Treatment patterns and clinical outcomes in patients with chronic immune thrombocytopenia (ITP) switched to eltrombopag or romiplostim. Int J Hematol. 2015;101(3):255-263.
• Puavilai T. et al. Treatment efficacy for adult persistent immune thrombocytopenia: a systematic review and network meta‐analysis //British journal of haematology. 2020. Т. 188. 3. С. 450-459.
• сervinek L, сerna O, сaniga M, et al. Efficacy of rituximab in primary immune thrombocytopenia: an analysis of adult pretreated patients from everyday hematological practice. Int J Hematol.2012;96(5):594-599. doi: 10,1007/s12185-012-1206-7.
• Hai Zhou et al. A multicenter randomized open-label study of rituximab plus rhTPOvs rituximab in corticosteroid-resistant or relapsed ITP. вlood. 2015;125(10):1541-7. doi: 10,1182/blood-2014-06-581868.
• Khellaf M, сharles-Nelson A, Fain O, et al. Safety and efficacy of rituximab in adult immune thrombocytopenia: results from a prospective registry including 248 patients. вlood.2014;124(22):3228-3236. doi: 10,1182/blood-2014-06-582346.
• Arnold DM, Heddle NM, сarruthers J et al. A pilot randomized trial of adjuvant rituximab or placebo for nonsplenectomisedpatients with immune thrombocytopenia. вlood. 2012; 119:1356-1362.
• GhanimaW, KhelifA, WaageA et al. Rituximab as second-line treatment for adult immune thrombocytopenia (the RITP trial): a multicenter, randomised, double blind, placebo-controlled trial. Lancet 2015; 385:1653-1661 dx.doi.org/10,1016/S0140-6736(14)61495-1.
• сhugh S, Darvish-Kazem S, Lim W, et al. Rituximab plus standard of care for treatment of primary immune thrombocytopenia: a systematic review and meta-analysis. Lancet Haematol.2015;2(2):e75-e81.
• Patel VL, Mahevas M, Lee SY, et al. Outcomes 5 years after response to rituximab therapy in children and adults with immune thrombocytopenia. вlood.2012;119(25):5989-5995.
• Marangon M, Vianelli N, Palandri F, et al. Rituximab in immune thrombocytopenia: gender, age, and response as predictors of long-term response. Eur J Haematol.2017;98(4):371-377.
• Pasa S, Altintas A, сil T, Danis R, Ayyildiz O. The efficacy of rituximab in patients with splenectomized refractory chronic idiopathic thrombocythopenic purpura. J Thromb Thrombolysis.2009; 27(3):329-333.
• Mahevas M, Ebbo M, Audia S, et al. Efficacy and safety of rituximab given at 1,000 mg on days 1 and 15 compared to the standard regimen to treat adult immune thrombocytopenia. Am J Hematol.2013;88(10):858-861.
• Zaja F, Vianelli N, Volpetti S, et al. Low-dose rituximab in adult patients with primary immune thrombocytopenia. Eur J Haematol.2010;85(4):329-334.
• Arnold DM, Nazi I, Santos A, et al. сombination immunosuppressant therapy for patients with chronic refractory immune thrombocytopenic purpura. вlood.2010;115(1):29-31.
• Gomez-Almaguer D, Tarin-Arzaga L, Moreno-Jaime в, et al. High response rate to low-dose rituximab plus high-dose dexamethasone as frontline therapy in adult patients with primary immune thrombocytopenia. Eur J Haematol.2013;90(6):494-500.
• Gudbrandsdottir S, вirgens HS, Frederiksen H, et al. Rituximab and dexamethasone vs dexamethasone monotherapy in newly diagnosed patients with primary immune thrombocytopenia. вlood.2013;121(11):1976-1981.
• сhapin J, Lee сS, Zhang H, Zehnder JL, вussel JB. Gender and duration of disease differentiate responses to rituximab-dexamethasone therapy in adults with immune thrombocytopenia. Am J Hematol.2016;91(9):907-911.
• вussel JB, Lee сS, Seery с, et al. Rituximab and three dexamethasone cycles provide responses similar to splenectomy in women and those with immune thrombocytopenia of less than two years duration. Haematologica.2014;99(7):1 264-1271.
• Абузарова Г.Р. et al. Обезболивание взрослых и детей при оказании медицинской помощи. Методические рекомендации. ФГБОУ ВО РНИМУ им.Н.И. ПироговаМинздрава России, 2016г., 94 с.
• Piel-Julian ML, Mahesvas M, Germain J, et al; сARMEN investigators group. Risk factors for bleeding, including platelet count threshold, in newly diagnosed immune thrombocytopenia adults. J Thromb Haemost.2018;16(9):1830-1842. doi: 10,1111/jth.14227.
• Gernsheimer T, James AH, Stasi R. How I treat thrombocytopenia in pregnancy. вlood. 2013 Jan 3;121(1):38-47. doi: 10,1182/blood-2012-08-448944.
• Васильев С.А., Виноградов В.Л., Мазуров А.В., Маркова М.Л. Тромбоцитопении. Акушерство, гинекология и репродукция. 2014; № 2: с.112-125.
• Sukenik-Halevy R1, Ellis MH, FejginMD. Management of immune thrombocytopenic purpura in pregnancy. Obstet Gynecol Surv. 2008 Mar;63(3):182-8. doi: 10,1097/OGX.0b013e318164013c.
• George JN, Nester с, McIntosh J Syndromes of thrombotic microangiopathy associated with pregnancy. Hematology Am Soc Hem Education Program, 2015, Dec 5, 644-8.
• Fakhouri F. Pregnancy-related thrombotic microangiopathies: clues from complement biology, Transfusion and ApheresSci, 2016, 54, p 199-202.
• Кирсанова Т.В, Виноградова М.А, Федорова Т А, Имитаторы тяжелой преэклампсиии HELLP синдрома: различные виды тромботической микроангиопатии, ассоциированной с беременностью. Акушерство и гинекология, 2016, 12, с 5-14.
|
|
Приложения
Приложение А1.
Состав рабочей группы по разработке и пересмотру клинических рекомендаций.• Меликян Анаит Левоновна, доктор медицинских наук, руководитель научно-клинического отделения стандартизации методов лечения ФГБУ «Национальный медицинский исследовательский центр гематологии» МЗ РФ, член национального гематологического общества.
• Пустовая Елена Игоревна, кандидат медицинских наук, старший научный сотрудник, врач-гематолог научно-клинического отделения стандартизации методов лечения ФГБУ «Национальный медицинский исследовательский центр гематологии» МЗ РФ, член национального гематологического общества.
• Цветаева Нина Валентиновна, кандидат медицинских наук, старший научный сотрудник отделения химиотерапии орфанных заболеваний ФГБУ «Национальный медицинский исследовательский центр гематологии» МЗ РФ, член национального гематологического общества.
• Егорова Елена Константиновна, кандидат медицинских наук, врач-гематолог научно-клинического отделения стандартизации методов лечения ФГБУ «Национальный медицинский исследовательский центр гематологии» МЗ РФ, член национального гематологического общества.
Конфликт интересов. Авторы не имеют конфликта интересов.
Приложение А2.
Методология разработки клинических рекомендаций.Целевая аудитория данных клинических рекомендаций:
• Врач- гематолог;
• Врач- онколог;
• Врач- терапевт;
• Врач-акушер-гинеколог.
Таблица 1. Шкала оценки уровней достоверности доказательств (УДД) для методов диагностики (диагностических вмешательств).
| УДД | Расшифровка |
| 1 | Систематические обзоры исследований с контролем референсным методом или систематический обзор рандомизированных клинических исследований с применением мета-анализа |
| 2 | Отдельные исследования с контролем референсным методом или отдельные рандомизированные клинические исследования и систематические обзоры исследований любого дизайна, за исключением рандомизированных клинических исследований, с применением мета-анализа |
| 3 | Исследования без последовательного контроля референсным методом или исследования с референсным методом, не являющимся независимым от исследуемого метода или нерандомизированные сравнительные исследования, в том числе когортные исследования |
| 4 | Несравнительные исследования, описание клинического случая |
| 5 | Имеется лишь обоснование механизма действия или мнение экспертов |
Таблица 2. Шкала оценки уровней достоверности доказательств (УДД) для методов профилактики, лечения и реабилитации (профилактических, лечебных, реабилитационных вмешательств).
| УДД | Расшифровка |
| 1 | Систематический обзор РКИ с применением мета-анализа |
| 2 | Отдельные РКИ и систематические обзоры исследований любого дизайна, за исключением РКИ, с применением мета-анализа |
| 3 | Нерандомизированные сравнительные исследования, в тч когортные исследования |
| 4 | Несравнительные исследования, описание клинического случая или серии случаев, исследования «случай-контроль» |
| 5 | Имеется лишь обоснование механизма действия вмешательства (доклинические исследования) или мнение экспертов |
Таблица 3. Шкала оценки уровней убедительности рекомендаций (УУР) для методов профилактики, диагностики, лечения и реабилитации (профилактических, диагностических, лечебных, реабилитационных вмешательств).
| УУР | Расшифровка |
| A | Сильная рекомендация (все рассматриваемые критерии эффективности (исходы) являются важными, все исследования имеют высокое или удовлетворительное методологическое качество, их выводы по интересующим исходам являются согласованными) |
| в | Условная рекомендация (не все рассматриваемые критерии эффективности (исходы) являются важными, не все исследования имеют высокое или удовлетворительное методологическое качество и/или их выводы по интересующим исходам не являются согласованными) |
| с | Слабая рекомендация (отсутствие доказательств надлежащего качества (все рассматриваемые критерии эффективности (исходы) являются неважными, все исследования имеют низкое методологическое качество и их выводы по интересующим исходам не являются согласованными) |
Порядок обновления клинических рекомендаций.
Механизм обновления клинических рекомендаций предусматривает их систематическую актуализацию - не реже чем один раз в три года, а также при появлении новых данных с позиции доказательной медицины по вопросам диагностики, лечения, профилактики и реабилитации конкретных заболеваний, наличии обоснованных дополнений/замечаний к ранее утверждённым КР, но не чаще 1 раза в 6 месяцев.
Приложение А3.
Справочные материалы, включая соответствие показаний к применению и противопоказаний, способов применения и доз лекарственных препаратов, инструкции по применению лекарственного препарата.Хроническая ИТП внесена в список редких (орфанных) заболеваний с распространенностью не более 10 случаев заболевания на 100 000 населения и в перечень жизнеугрожающих и хронических прогрессирующих редких заболеваний на основании следующих документов:
• Постановление Правительства РФ от 26,04,2012г. N 403;
• Постановление Правительства России от 20 ноября 2018 г. N 1390.
Приложение В.
Информация для пациента.Первичная иммунная тромбоцитопения - идиопатическая тромбоцитопеническая пурпура (ИТП) - это аутоиммунное заболевание, при котором в организме происходит выработка антител к собственным тромбоцитам и их разрушение в селезенке. Это вызывает снижение количества тромбоцитов и клинически приводит к повышенной кровоточивости или геморрагическому синдрому. Он проявляется коже в виде экхимозов (синяков), единичной или генерализованной мелкоточечной петехиальной сыпью и крупными гематомами; на слизистых ротовой полости также петехиями и экхимозами, десневыми кровотечениями как после чистки зубов, так и самопроизвольно, без травматизации (привкус крови по утрам после сна). Пациентов могут беспокоить частые, обильные и длительные (больше 10-15 минут) носовые кровотечения, не останавливающиеся простым придавливанием, а требующие тампонады носа, а также кровоизлияния в склеру глаза. Проблемой у девушек и молодых женщин являются обильные месячные (как в течение дня, так и по количеству дней более 5). Опасными для здоровья являются желудочно-кишечные (черный жидкий стул) и почечные кровотечения (гематурия - моча, содержащая кровь). Кровоизлияния могут наблюдаться и в другие органы и ткани. Частота жизнеугрожающих кровоизлияний в головной мозг очень редка.
Нормальный уровень тромбоцитов колеблется в пределах от 150,0 х 109/л до 450,0 х 109/л. Количество тромбоцитов 100,0 х 109/л и более полностью обеспечивает нормальную свертываемость крови и позволяет проводить оперативные вмешательства и родоразрешение без какого-либо риска развития кровотечений и не требует проведения терапии. Число тромбоцитов 50 х 109/л и выше считается «безопасным», так как в спокойном состоянии, без травматизации синяков и других кровотечений не отмечается.
В настоящее время существует много методов лечения ИТП. Правильное выполнение пациентом назначений врача, своевременное соблюдение всех установленных правил является гарантией быстрого улучшения состояния и возвращения к нормальной полноценной жизни.
Беременность пациентам ИТП не противопоказана, но необходимо ее планировать. Начало беременности должно происходить в ремиссии. В течение беременности необходимо наблюдаться не только у гинекологов, но и у гематологов.
Приложение Г1-ГN.
Шкалы оценки, вопросники и другие оценочные инструменты состояния пациента, приведенные в клинических рекомендациях.Приложение Г1 Дифференциальная диагностика ИТП с другими заболеваниями, протекающими с тромбоцитопениями.
Заболевания сгруппированы по механизму формирования тромбоцитопений.| Приобретенные тромбоцитопении | |
| Тромбоцитопении вследствие повышенной деструкции тромбоцитов | Тромбоцитопении вследствие нарушения продукции тромбоцитов |
| • Вторичная иммунная тромбоцитопения при следующих заболеваниях: • аутоиммунный тиреоидит, • системная красная волчанка, антифосфолипидный синдром и другие коллагенозы, • лимфопролиферативные заболевания, • лекарственно-опосредованная, • вирусного генеза (герпесвирусы, хронические вирусные гепатиты, ВИЧ), • постинфекционная • Посттрансфузионная пурпура • Синдром диссеминированного внутрисосудистого свертывания, фаза истощения • Сердечно-сосудистые аномалии и заболевания (аневризмы, пороки сердца, стентирование) • Гестационная тромбоцитопения • Тромботическая тромбоцитопеническая пурпура • Гемолитико-уремический синдром • Тромботическая микроангиопатия | • Лекарственно-опосредованная тромбоцитопения • Тромбоцитопения при инфекционных заболеваниях • Токсическая тромбоцитопения (алкоголь ) • Метастатическое поражение костного мозга при неоплазмах • Заболевания системы кроветворения (острый лейкоз, апластическая анемия, миелодиспластический синдром, лимфопролиферативные заболевания ) |
| Наследственные тромбоцитопении | Ложная тромбоцитопения |
| • Тромбастения Гланцмана • Синдром Бернара--Сулье • Синдром серых тромбоцитов • Синдром Вискотта--Олдрича • Врожденная амегакариоцитарная тромбоцитопения • Анемия Фанкони и другие | Псевдотромбоцитопения |
Приложение Г2 Лечение впервые диагностированной ИТП в зависимости от уровня тромбоцитов и геморрагического синдрома.
| Количество тромбоцитов | ||||||||
| <30--50,0 х 109/л | > 50,0 х 109/л | |||||||
| Геморрагический синдром есть ( + ) | Геморрагический синдром отсутствует ( - ) | Геморрагический синдром отсутствует ( - ) | Геморрагический синдром есть ( + ) | |||||
| 1-я линия терапии | ГКС (внутрь или в/в, 1 мг/кг массы тела) | ГКС (пульс-терапия) | ВВИГ** | Динамическое наблюдение | Лечение при подготовке к операциям и при работе пациента, связанной с повышенным травматизмом | Динамическое наблюдение | Лечение при подготовке к операциям и при работе пациента, связанной с повышенным травматизмом | Проведение диагностического поиска |
| 2-я линия терапии | Спленэктомия | |||||||
Приложение Г3 Лечение персистирующей ИТП в зависимости от уровня тромбоцитов и геморрагического синдрома.
| Количество тромбоцитов | |||||||||
| <30--50,0 х 109/л | > 50,0 х 109/л | ||||||||
| Геморрагический синдром есть ( + ) | Геморрагический синдром отсутствует ( - ) | Геморрагический синдром отсутствует ( - ) | Геморрагический синдром есть ( + ) | ||||||
| 1-я линия терапии | ГКС (внутрь или в/в, 1 мг/кг мас-сы тела) | ГКС (пульс-тера-пия) | ВВИГ** | Динамическое наблюдение | Лечение при подготовке к операциям и при работе пациента, связанной с повышенным травматизмом | Динамическое наблюдение | Лечение при подготовке к операциям и при работе пациента, связанной с повышенным травматизмом | Проведение диагностического поиска | |
| 2-я линия терапии | Сплен-эктомия | Ромиплостим** Элтромбопаг** | |||||||
| 3-я линия терапии | Ритуксимаб** | ||||||||
Приложение Г4 Подбор дозы ромиплостима** у пациентов с ИТП.
Приложение Г5 Подбор дозы элтромбопага** у пациентов с ИТП.
Приложение Г6 Лечение хронической ИТП в зависимости от уровня тромбоцитов и геморрагического синдрома.
| Количество тромбоцитов | |||||||||
| <30--50,0 х 109/л | > 50,0 х 109/л | ||||||||
| Геморрагический синдром есть ( + ) | Геморрагический синдром отсутствует ( - ) | Геморрагический синдром отсутствует ( - ) | Геморрагический синдром есть ( + ) | ||||||
| 1-я линия терапии | ГКС внутрь или в/в, 1 мг/кг массы тела) | ГКС (пульс-терапия) | ВВИГ** | Динами-ческое наблю-дение | Лечение при подготовке к операциям и при работе пациента, связанной с повышенным травматизмом | Динами-ческое наблюдение | Лечение при подготовке к операциям и при работе пациента, связанной с повышенным травматизмом | Проведение диагностического поиска | |
| 2-я линия терапии | Спленэктомия | Ромиплостим** Элтромбопаг** | |||||||
| 3-я линия терапии | Ритуксимаб** | Другие противоопухолевые средства и иммунодепрессанты | |||||||
Приложение Г7 Другая терапия 3-й линии препаратами с иммуносупрессирующим действием пациентам с хронической ИТП.
| Вариант лечения | Эффективность | Время ответа | Длительность ответа | Побочные действия |
| Азатиоприн** 2 мг/кг (максимально 150 мг/сут) [9,11,15] | 51,2-64,2% | 2-10 мес | 60-70% 25% -д+лительный | цитопении гепатотоксичность инфекционные осложения вторичная онкогенность |
| Циклофосфамид ** внутрь 1-2 мг/кг в сутки 16 нед или 0,3-0,7 г/м2 в/в 1--3 дня каждые 2--4 нед [4,11,15] | 10-70% | 2-10 мес | стойкий ответ у 60% ответов | цитопении геморрагический цистит тошнота, рвота тромбоз глубоких вен вторичная онкогенность |
| Циклоспорин** 2,5-3 мг/кг в сутки [4, 9,11,15] | 37,8-56,7% | различно | 40-55%, стойкий ответ у 23,3% | иммуносупресcия почечная недостаточность нейротоксичность гепатотоксичность гипертрофический гингивит гирсутизм вторичная онкогенность |
| Винкристин** разовая доза 1-2 мг в/в еженедельно, суммарная - 6 мг [4,11,15] | 68-71% нестаби-льных ответов | 7-30 дней | стойкий ответ у 18-28% | периферическая нейропатия местное повреждение тканей при экстравазальном попадании флебит и тромбофлебит в месте введения |
| Винбластин** разовая доза 10 мг еженедельно, суммарная - 30 мг [4,11,15] | 7-30 дней | стойкий ответ у 18-28% | генерализованный болевой синдром лихорадка озноб сыпь респираторный дистресс-синдром тошнота и рвота васкулиты в месте введения | |
| Микофенолата мофетил 500-1000 мг х 2 раза в день внутрь (суточная доза 1,0-2,0 г в сутки) [4,9,11,15] | 55-69% | 1-4 нед | стойкий ответ у 56,7-61,9% | цитопения инфекции повышение АСТ, АЛТ, ЩФ, креатинина и ЛДГ новообразования кожи ацидоз гипер- и гопокалиемия гипергликемия. |
Приложение Г8 Ведение беременности и родов у пациенток с ИТП.
| I триместр беременности | ||||
| Отсутствие геморрагического синдрома и тромбоциты выше 30,0 x 109/л | Геморрагический синдром или тромбоциты ниже 30,0 x 109/л | |||
| Динамическое наблюдение | ВВИГ** (0,4 г/кг от 2-5 введений до максимальной дозы 2 мг/кг); ГКС (0,5 мг/кг или малые дозы 10--30 мг) | |||
| II триместр беременности | ||||
| Отсутствие геморрагического синдрома и тромбоциты выше 30,0 x 109/л | Геморрагический синдром или тромбоциты ниже 30,0 x 109/л | Кровотечение | ||
| Динамическое наблюдение | ВВИГ **(0,4 г/кг от 2-5 введений до максимальной дозы 2 мг/кг); ГКС (0,5 мг/кг или малые дозы 10--30 мг) | ВВИГ** (2 г/кг суммарная доза) ГКС парентерально ВВИГ**+ГКС Спленэктомия (лапароскопическая) | ||
| III триместр беременности | ||||
| Отсутствие геморрагического синдрома и тромбоциты выше 30,0 x 109/л | Геморрагический синдром или тромбоциты ниже 30,0 x 109/л | Перед родоразрешением | Кровотечение | |
| Динамическое наблюдение | ВВИГ** (0,4 г/кг 2-5 введений); ГКС (0,5 мг/кг или малые дозы 10--30 мг) | Интенсификация программ: ВВИГ** (2 г/кг); ГКС парентерально; ВВИГ**+ГКС | ВВИГ ** ГКС парентерально; ВВИГ**+ГКС Свежезамороженная плазма (> 1 л) | |
| Роды | ||||
| Геморрагический синдром или тромбоциты ниже 50,0 x 109/л (перед родоразрешением) | ||||
| • ВВИГ**; • ГКС парентерально; • ВВИГ**+ГКС; • Свежезамороженная плазма не менее 1 л | ||||
|
|
Год актуализации информации
2021.