МКБ-10 коды
|
|
Вступление
МКБ 10:
D69.3.
Год утверждения (частота пересмотра):
2016 (пересмотр каждые 3 года).
ID:
КР576.
URL:
Профессиональные ассоциации:
• Национальное общество детских гематологов и онкологов.
Утверждены.
Российской Ассоциацией _____.
Согласованы.
Научным советом Министерства Здравоохранения Российской Федерации__ __________201_ г.
D69.3.
Год утверждения (частота пересмотра):
2016 (пересмотр каждые 3 года).
ID:
КР576.
URL:
Профессиональные ассоциации:
• Национальное общество детских гематологов и онкологов.
Утверждены.
Российской Ассоциацией _____.
Согласованы.
Научным советом Министерства Здравоохранения Российской Федерации__ __________201_ г.
Профессиональные ассоциации
• Национальное общество детских гематологов и онкологов.
Список сокращений
ФЭС. Фишера-Эванса синдром.
TPP2. Трипептидил пептидаза (tripeptidyl peptidase II).
ТСК. Трансплантация стволовых клеток.
TPP2. Трипептидил пептидаза (tripeptidyl peptidase II).
ТСК. Трансплантация стволовых клеток.
Термины и определения
• Аутоиммунная гемолитическая анемия- анемия вследствие иммунологического конфликта с участием антиэритроцитарных антител.
• Иммунная тромбоцитопения- разрушение тромбоцитов вследствие иммунологического конфликта с участием антитроцитарных антител.
• Реакция Кумбса-иммунологический тест для выявления антиэритроцитарных антител.
• Иммунная тромбоцитопения- разрушение тромбоцитов вследствие иммунологического конфликта с участием антитроцитарных антител.
• Реакция Кумбса-иммунологический тест для выявления антиэритроцитарных антител.
Описание
Фишера-Эванса синдром/ синдром Эванса (ФЭС) - сочетание аутоиммунной гемолитической анемии с аутоиммунной тромбоцитопенией.
Заболевание впервые описал Фишер (J.A. Fisher) в 1947 г. и предположил иммунный генез анемии и тромбоцитопении. Эванс (R.S. Evans) и сотрудники в 1951 г. более подробно описали клинику аутоиммунной гемолитической анемии, сочетающейся с аутоиммунной тромбоцитопенией [1].
Заболевание впервые описал Фишер (J.A. Fisher) в 1947 г. и предположил иммунный генез анемии и тромбоцитопении. Эванс (R.S. Evans) и сотрудники в 1951 г. более подробно описали клинику аутоиммунной гемолитической анемии, сочетающейся с аутоиммунной тромбоцитопенией [1].
Причины
При идиопатической форме установить связь гемолиза и тромбоцитопении с каким-либо другим патологическим процессом не удается. При симптоматической форме ФЭС может быть одним из симптомов иммунодефицитных состояний, перенесенных инфекций В 50% ФЭС сочетается с системными аутоиммунными состояниями, такими как хронический гепатит, системная красная волчанка, ревматоидный артрит, туберкулез [2,3]. Описано развитие ФЭС у ребенка с иммунодефицитным состоянием и отклонениями в интеллектуальном развитии [3]. В редких случаях ФЭС является первым проявлением этих тяжелых заболеваний или злокачественных лимфопролиферативных процессов[4,5].
В основе патогенеза лежит повышенное разрушение эритроцитов и тромбоцитов вследствие фиксации на их поверхности белков - аутоантител. Антиэритроцитарные антитела чаще являются неполными тепловыми агглютининами и принадлежат к иммуноглобулинам различных классов (G, реже М или А). Они специфически связываются с антигенами системы резус, в некоторых случаях направлены против антигенов других систем. Специфичность антитромбоцитарного иммуноглобулина класса G не установлена, однако доказано, что его количество на поверхности клеток, по сравнению с нормой, увеличено.
Разрушение эритроцитов и тромбоцитов осуществляется преимущественно в селезенке, иногда в печени и костном мозге. В связи с этим продуцирование кроветворных клеток в костном мозге увеличено, в миелограмме отмечается увеличение содержания эритроидных клеток и мегакариоцитов.
За последние годы, появились работы о роли трипептидил пептидазы (tripeptidyl peptidase II) (TPP2). Дефицит TPP2 выявляется при ФЭС и предрасположенности к вирусным инфекциям. ТРР2 блокирует пролиферацию Т-клеток и продолжительность жизни лимфоцитов. Би-аллельные мутации ТТР2 обуславливают раннее развитие ФЭС [6]. Примерно в 50% случаев ФЭС ассоциируется с аутоиммунопатологическими процессами, иммунодефицитными, лимфопролиферативными состояниями.
В основе патогенеза лежит повышенное разрушение эритроцитов и тромбоцитов вследствие фиксации на их поверхности белков - аутоантител. Антиэритроцитарные антитела чаще являются неполными тепловыми агглютининами и принадлежат к иммуноглобулинам различных классов (G, реже М или А). Они специфически связываются с антигенами системы резус, в некоторых случаях направлены против антигенов других систем. Специфичность антитромбоцитарного иммуноглобулина класса G не установлена, однако доказано, что его количество на поверхности клеток, по сравнению с нормой, увеличено.
Разрушение эритроцитов и тромбоцитов осуществляется преимущественно в селезенке, иногда в печени и костном мозге. В связи с этим продуцирование кроветворных клеток в костном мозге увеличено, в миелограмме отмечается увеличение содержания эритроидных клеток и мегакариоцитов.
За последние годы, появились работы о роли трипептидил пептидазы (tripeptidyl peptidase II) (TPP2). Дефицит TPP2 выявляется при ФЭС и предрасположенности к вирусным инфекциям. ТРР2 блокирует пролиферацию Т-клеток и продолжительность жизни лимфоцитов. Би-аллельные мутации ТТР2 обуславливают раннее развитие ФЭС [6]. Примерно в 50% случаев ФЭС ассоциируется с аутоиммунопатологическими процессами, иммунодефицитными, лимфопролиферативными состояниями.
Эпидемиология
ФЭС является редким диагнозом, хотя точная частота неизвестна. Впервые французские исследователи сообщили о выявлении семи детей с ФЭС из 164 случаев ITP и 15 случаев АИГА. Никакой гендерной, этнической специфичности не было отмечено. Средний возраст на презентации колебалась от 5 лет до 7 лет, общий возрастной диапазон 0 · 2 и 6 -26 лет [7]. В трех крупных клиниках во Франции СФЭ диагностирован у 36 детей за 1990-2002гг., средний возраст 5 лет. Количество детей с СФЭ составляют от 10% до 24,9% среди пациентов с аутоиммунной гемолитической анемией и тромбоцитопенией [8].
Классификация
Выделяют симптоматическую и идиопатическую формы синдрома Фишера-Эванса. Течение заболевание имеет, преимущественно хроническое течение.
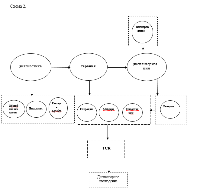
Диагностика
2,1 Жалобы и анамнез.
Чаще болезнь начинается исподволь; больные жалуются на боли в суставах, животе, субфебрильную температуру. Позднее присоединяются умеренная слабость и одышка, на коже обнаруживаются геморрагии (экхимозы, петехии), кровоизлияния в слизистую оболочку рта, конъюнктиву, наблюдаются носовые и маточные кровотечения. Проявления геморрагического синдрома: внутренние и наружные кровотечения, кровоизлияния могут предшествовать появлению клинических и лабораторных признаков иммунного гемолиза. В некоторых случаях гемолиз начинается раньше. У ряда больных анемия и тромбоцитопения выявляются одновременно. Тромбоцитопения может развиться через несколько лет после спленэктомии, выполненной по поводу аутоиммунной гемолитической анемии, при этом признаки гемолиза могут отсутствовать.2,2 Физикальное обследование.
В ходе общеклинического осмотра обращает на себя внимание - проявление геморрагического, анемического синдромов. Значимых изменений со стороны внутренних органов нет. Единичные авторы описывают незначительную спленомегалию. Клиническая картина характеризуется анемией, высоким ретикулоцитозом и непрямой гипербилирубинемией, сочетающимися с тромбоцитопенией, т.е симптомами, свойственными аутоиммунной гемолитической анемии и тромбоцитопенической пурпуре. Проявления геморрагического синдрома представлены обильными гематомами, профузными носовыми, маточными кровотечениями, множественными разнокалиберными геморрагиями на слизистых и кожных покровах.2,3 Лабораторная диагностика.
• Рекомендовано диагностику проводить на основании гемограммы. В гемограмме единственными изменениями могут быть умеренная или глубокая тромбоцитопения до 3000-7000 х 10, анемия нормохромная с повышенным содержанием ретикулоцитов. Анемия и тромбоцитопения характеризуются большой вариабильностью в начале заболевания и реакцией на лечение.При наличии только одного из этих признаков заболевания диагностическая значимость соответствует.
Уровню убедительности рекомендаций С (уровень достоверности доказательств 3).
При сочетании аутоиммунной анемии и иммунной тромбоцитопении диагностическая значимость соответствует.
Уровню убедительности рекомендаций В (уровень достоверности доказательств 2).
Комментарий. Возможно появление гипербилирубинемии за счет непрямой фракции, ферменты остаются на практически нормальном уровне или несколько повышены.
• Диагноз устанавливают на основании клинической картины и прямой пробы Кумбса.
Комментарий. Отрицательные результаты пробы Кумбса не исключают наличие у больного иммунного гемолиза, так как при усилении гемолиза значительная часть нагруженных антителами эритроцитов разрушается. Установить гемолиз помогает также обнаружение ретикулоцитоза в крови, укорочения продолжительности жизни эритроцитов, увеличения содержания клеток эритроидного ряда в костном мозге.
• Наличие всех симптомов ФЭС: иммунный гемолиз, тяжелая тромбоцитопения обеспечивают более высокую диагностическую значимость.
Уровень убедительности рекомендаций А (уровень достоверности доказательств 1).
При выявлении тромбоцитопении и повышенного или нормального количества мегакариоцитов в костном мозге диагностируют тромбоцитолиз (процесс распада тромбоцитов).
• Иммунный характер тромбоцитопении подтверждает количественный метод предложенный Диксоном (H. Dixon) и Россе (W. Rosse), метод определения иммуноглобулинов класса G на поверхности тромбоцитов; при ФЭС их содержание на поверхности тромбоцитов повышено [9].
Уровнень убедительности рекомендаций В (уровень достоверности доказательств 2).
2,4 Инструментальная диагностика.
Инструментальная диагностика для подтверждения диагноза СФЭ не показана.2,5 Иная диагностика.
Многочисленные попытки найти значимые иммунологические маркеры заболевания пока не увенчались успехом. Описываются изменения субпопуляций лимфоцитов, в/в иммуноглобулинов. При изучении иммунограммы у детей может быть выявлен сниженный процент T4 (Т-хелперов) клеток; увеличение в процентах T8 (Т-супрессоров) клеток, соотношение Т8 по сравнению с нормальным контролем и пациентами с хронической ИТП; эти нарушения сохранялись в течение среднего периода наблюдения сроком на 1 год. Снижение соотношения сD4 / сD8, которое сохраняется даже после спленэктомии. Зарегистрировано увеличение интерлейкина-10 и интерферона - γ, которые вызывают активацию аутореактивных В - клеток, продуцирующих антитела. Тем не менее, значение этих нарушений клеточного иммунитета остается неясным[10].Изменения в сыворотке крови уровня иммуноглобулинов при ФЭС описаны в ряде исследований, но они не являются обязательными или специфическими, также, как и количество циркулирующих В - клеток [11].
Несмотря на увеличение молекулярного понимания, вопрос, способствует ли генетическая предрасположенность аутоиммунной цитопении остается нерешенным для большинства пациентов.
|
|
Лечение
3,1 Консервативное лечение.
Терапия СФЭ у детей является сложной задачей из-за отсутствия высоко доказательных данных, основанных на рандомизированных исследованиях. Стероиды- терапия первой линии, успешна примерно в 80% случаев [13].• При тяжелой анемии, угрожающей жизни больного, рекомендовано проведение трансфузии эритроцитарной массы или отмытых эритроцитов, подобранных индивидуально с помощью непрямой пробы Кумбса.
Уровню убедительности рекомендаций В (уровень достоверности доказательств 2).
• Переливание тромбоцитарной массы не оказывает длительного эффекта, так как донорские клетки быстро разрушаются, но трансфузии включены в алгоритм ведения пациентов в связи с возможным с развитием жизнеугрожающих кровотечений.
Детям при отсутствии жизненных показаний назначения цитостатических препаратов следует избегать.
Использование высокодозного внутривенного иммуноглобулина хорошо себя зарекомендовало, как высокоэффективный метод при лечении подростков с ФЭС. Иногда в течение длительного периода наблюдения у пациентов сохраняется нейтропения [14].
• Для детей, у которых проявления заболевания являются стойкими, рецидивируют или становятся стероид зависимыми, использование таргетных препаратов обеспечивает достижение длительной ремиссии.
• Уровень убедительности рекомендаций В (уровень достоверности доказательств 2).
Комментарий. С появлением сD20 - антител [Rituximab, ритуксимаб] и сD52-антител (Alemtuzumab) считается терапией второй линии. Исключение составляют пациенты с основным диагнозом иммунодефицитное состояние: аутоиммунный лимфопролиферативный синдром , для которых могут предпочтительны микофенолената мофетил и сиролимус. Более глубокое понимание иммунологических механизмов, лежащих в основе цитопении и доступности новых иммуносупрессивных препаратов может быть полезным при выборе более целенаправленной терапии, которая позволила бы сократить использования длительного применения стероидов или других более агрессивных вариантов, таких как спленэктомии или ТСК[15,16].
Возможно развитие как спонтанных ремиссий и частых обострений.
3,3 Хирургическое лечение.
При отсутствии эффекта от применения глюкокортикоидов в предыдущие годы производили спленэктомию. В настоящее время спленэктомия вытесняется из арсенала специалистов, работающих по профилю «детская гематология».3,4 Иное лечение.
• Для очень тяжелых и упорных случаев трансплантация стволовых клеток предлагает единственный шанс долгосрочного излечения.Уровню убедительности рекомендаций В (уровень достоверности 2).
Комментарий. Имеются ограниченные данные позволяющие предположить, что аллогенная трансплантация стволовых клеток по своей эффективности может превосходить аутотрансплантацию, но и несет риски тяжелой РТПХ и связанной с ней смертностью. Лечение с помощью ТСК, режимы кондиционирования уменьшенной интенсивности обсуждаются и должны быть рассмотрены для молодых пациентов в контексте контролируемых клинических испытаний [17].
Реабилитация и амбулаторное лечение
Срок диспансерного наблюдения даже у пациентов, достигших полной клинико-иммунологической ремиссии не менее 10лет, учитывая высокий риск рецидивирования и развития иных проявлений иммунопатологических процессов. Вакцинация по индивидуальному графику в соответствии с рекомендациями для пациентов с первичными имммунодефицитными состояниями.
Педиатрические пациенты с аутоиммунными мультилинейными цитопениями после завершения диагностики, коррекции основного симптомокомплекса, нуждаются в динамическом наблюдении с целью профилактики рецидивов и диагностики вторых лимфопролиферативных синдромов, других первичных иммунодефицитов и аутоиммунных заболеваний. На фоне длительного течения ФЭС описано развитие Т-клеточной лимфомы, вовлечение в патологический процесс других органов почек, щитовидной железы [18,19].
Развитие международного регистра для таких пациентов необходимо, чтобы улучшить понимание их сложной естественной истории [20].
Педиатрические пациенты с аутоиммунными мультилинейными цитопениями после завершения диагностики, коррекции основного симптомокомплекса, нуждаются в динамическом наблюдении с целью профилактики рецидивов и диагностики вторых лимфопролиферативных синдромов, других первичных иммунодефицитов и аутоиммунных заболеваний. На фоне длительного течения ФЭС описано развитие Т-клеточной лимфомы, вовлечение в патологический процесс других органов почек, щитовидной железы [18,19].
Развитие международного регистра для таких пациентов необходимо, чтобы улучшить понимание их сложной естественной истории [20].
Профилактика
Специфическая профилактика СФЭ не разработана. К рекомендациям общего характера относится элиминация/ограничение действия эндогенных и экзогенных неблагоприятных факторов, стимулирующих иммунопатологические реакции организма.
Критерии оценки качества медицинской помощи
| № | Критерии качества | Уровень достоверности доказательств | Уровень убедительности рекомендаций |
| 1 | Подтверждение факта наличия гемолитической анемии в сочетании с положительной прямой пробой Кумбса и иммунной тромбоцитопенией | А | 1 |
| 2 | Назначение стероидов 2мг/кг с положительной клинической и лабораторной динамикой | В | 2 |
| 3 | Назначение таргетной терапии Ритуксимабом 375мг/м2 с положительной динамикой | В | 2 |
Список литературы
• Porcaro F1, Valenzise M, сandela G. et al. Evans Syndrome: A case report. Pediatr Med сhir. 2014 Aug 31; 36(4):91. doi: 10,4081/pmc.2014,91.
• F. Del вufalo, A. Mastronuzzi, R. De Vito, A. Lombardi, в. вernardi, M.G. сefalo, F. Locatelli. Systemic granulomatosis after surgical injection of silicone oil for retinal detachment in a child affected by Fisher-Evans syndrome. Eur Rev Med Pharmacol Sci 2015; 19 (3): 375-380.
• Antoon, J. W., Metropulos D., Joyner В. L. Evans Syndrome Secondary to сommon Variable Immune Deficiency. Journal of Pediatric Hematology/Oncology: April 2016 - Volume 38 - Issue 3 - p 243-245. doi: 10,1097/MPH.0000000000000550.
• Motta G., Vianello F., Menin с. et al. Hepatosplenic gammadelta T-cell lymphoma presenting with immune-mediated thrombocytopenia and hemolytic anemia (Evans syndrome). Am J Hematol. 2002 Apr; 69 (4):272-276.
• вlouin P. et al. Evans syndrome: a retrospective study from the ship (French Society of Pediatric Hematology and Immunology) (36 cases) //Archives de pediatrie: organe officiel de la Societe francaise de pediatrie. 2005. Т. 12. 11. С. 1600-1607.
• Jubinsky P. T., Rashid N. Successful treatment of a patient with mixed warm and cold antibody mediated Evans syndrome and glucose intolerance //Pediatric blood & cancer. 2005. Т. 45. 3. С. 347-350.
• Aladjidi N, Leverger G, Pariente A, вader-Meunier в, Le Deist F, сolin Y, Michel G, Quartier P, Pondaré с, Monpoux F, Leblanc T, Nelken в, Lutz P, вlouin P, Yacouben K, Robert A, Stephan JL, Perel Y. Epidemiology of autoimmune haemolytic anemia in children: French data. Archives de Pediatrie : Organe Officiel de la Societe Francaise de Pediatrie 2006, 13(6):511-514. DOI: 10,1016/j.arcped.2006,03,010.
• Aladjidi N1, Leverger G, Leblanc T, Picat MQ, Michel G, вertrand Y, вader-Meunier в, Robert A, Nelken в, Gandemer V, Savel H, Stephan JL, Fouyssac F, Jeanpetit J, Thomas с, Rohrlich P, вaruchel A, Fischer A, сhêne G, Perel Y. New insights into childhood autoimmune hemolytic anemia: a French national observational study of 265 children. Haematologica. 2011 May; 96(5):655-63. doi: 10,3324/haematol.2010,036053. Epub 2011 Jan 12.
• Савченкo В.Г. Фишера-Эванса синдром. Электронный источник: http://www.ordodeus.ru/Ordo_Deus12_Fishera_Evansa_sindrom.html.
• Sankaran J1, Rodriguez V, Jacob EK, Kreuter JD, Go RS. Autoimmune Hemolytic Anemia in сhildren: Mayo сlinic Experience. J Pediatr Hematol Oncol. 2016 Apr; 38(3):e120-4. doi: 10,1097/MPH.0000000000000542.
• Tokgoz H1, сaliskan U, Keles S, Reisli I, Guiu IS, Morgan NV. Variable presentation of primary immune deficiency: two cases with сD3 gamma deficiency presenting with only autoimmunity. Pediatr Allergy Immunol. 2013 May; 24(3):257-62. doi: 10,1111/pai.12063.
• Miano, M. (2016), How I manage Evans Syndrome and AIHA cases in children. вr J Haematol, 172: 524-534. doi:10,1111/bjh.13866.
• Pui сH, Wilimas J, Wang W (1980) Evans syndrome in childhood. J Pediatr 97:754-8.
• Stepensky P, Rensing-Ehl A, Gather R. Early-onset Evans syndrome, immunodeficiency, and premature immunosenescence associated with tripeptidyl-peptidase II deficiency. вlood. 2015 Jan 29; 125(5):753-61. doi: 10,1182/blood-2014-08-593202. Epub 2014 Nov 20.
• Жуковская Е.В., Теплых Е.В., Башарова Е.В., Спичак И.И. Комбинированная иммуносупрессивная терапия при синдроме Фишера-Эванса у детей. Педиатрический вестник Южного Урала. 2015, № 1:67-69.
• вader-Meunier в1, Aladjidi N, вellmann F, Monpoux F, Nelken в, Robert A, Armari-Alla с, Picard с, Ledeist F, Munzer M, Yacouben K, вertrand Y, Pariente A, сhaussé A, Perel Y, Leverger G. Rituximab therapy for childhood Evans syndrome. Haematologica. 2007 Dec;92(12):1691-4.
• Marmont AM, Gualandi F., Occhini D. et al. сatastrophic relapse of Evans syndrome five years after allogeneic вMT notwithstanding full donor chimerism. Terminal hemolytic-uremic syndrome. Autoimmunity. 2006 Sep; 39(6):505-11.
• Lio S., Albin M., et al. Abnormal thyroid function test results in patients with Fisher-Evans syndrome. J Endocrinol Invest. 1993 Mar; 16 (3):163-7.
• Романенко Н.А., Бессмельцев С.С., Абдулкадыров М. Патогенетическое лечение пациентки с неходжкинской лимфомой маргинальной зоны селезенки, осложненной синдромом Эванса. Казанский медицинский журнал. 2012. Т. 93. 5. С. 843-846.
• Mathew P., сhen G., Wang W. Evans syndrome: results of a national survey Journal of pediatric hematology/oncology. 1997;Т. 19, №. 5: 433-437.
• F. Del вufalo, A. Mastronuzzi, R. De Vito, A. Lombardi, в. вernardi, M.G. сefalo, F. Locatelli. Systemic granulomatosis after surgical injection of silicone oil for retinal detachment in a child affected by Fisher-Evans syndrome. Eur Rev Med Pharmacol Sci 2015; 19 (3): 375-380.
• Antoon, J. W., Metropulos D., Joyner В. L. Evans Syndrome Secondary to сommon Variable Immune Deficiency. Journal of Pediatric Hematology/Oncology: April 2016 - Volume 38 - Issue 3 - p 243-245. doi: 10,1097/MPH.0000000000000550.
• Motta G., Vianello F., Menin с. et al. Hepatosplenic gammadelta T-cell lymphoma presenting with immune-mediated thrombocytopenia and hemolytic anemia (Evans syndrome). Am J Hematol. 2002 Apr; 69 (4):272-276.
• вlouin P. et al. Evans syndrome: a retrospective study from the ship (French Society of Pediatric Hematology and Immunology) (36 cases) //Archives de pediatrie: organe officiel de la Societe francaise de pediatrie. 2005. Т. 12. 11. С. 1600-1607.
• Jubinsky P. T., Rashid N. Successful treatment of a patient with mixed warm and cold antibody mediated Evans syndrome and glucose intolerance //Pediatric blood & cancer. 2005. Т. 45. 3. С. 347-350.
• Aladjidi N, Leverger G, Pariente A, вader-Meunier в, Le Deist F, сolin Y, Michel G, Quartier P, Pondaré с, Monpoux F, Leblanc T, Nelken в, Lutz P, вlouin P, Yacouben K, Robert A, Stephan JL, Perel Y. Epidemiology of autoimmune haemolytic anemia in children: French data. Archives de Pediatrie : Organe Officiel de la Societe Francaise de Pediatrie 2006, 13(6):511-514. DOI: 10,1016/j.arcped.2006,03,010.
• Aladjidi N1, Leverger G, Leblanc T, Picat MQ, Michel G, вertrand Y, вader-Meunier в, Robert A, Nelken в, Gandemer V, Savel H, Stephan JL, Fouyssac F, Jeanpetit J, Thomas с, Rohrlich P, вaruchel A, Fischer A, сhêne G, Perel Y. New insights into childhood autoimmune hemolytic anemia: a French national observational study of 265 children. Haematologica. 2011 May; 96(5):655-63. doi: 10,3324/haematol.2010,036053. Epub 2011 Jan 12.
• Савченкo В.Г. Фишера-Эванса синдром. Электронный источник: http://www.ordodeus.ru/Ordo_Deus12_Fishera_Evansa_sindrom.html.
• Sankaran J1, Rodriguez V, Jacob EK, Kreuter JD, Go RS. Autoimmune Hemolytic Anemia in сhildren: Mayo сlinic Experience. J Pediatr Hematol Oncol. 2016 Apr; 38(3):e120-4. doi: 10,1097/MPH.0000000000000542.
• Tokgoz H1, сaliskan U, Keles S, Reisli I, Guiu IS, Morgan NV. Variable presentation of primary immune deficiency: two cases with сD3 gamma deficiency presenting with only autoimmunity. Pediatr Allergy Immunol. 2013 May; 24(3):257-62. doi: 10,1111/pai.12063.
• Miano, M. (2016), How I manage Evans Syndrome and AIHA cases in children. вr J Haematol, 172: 524-534. doi:10,1111/bjh.13866.
• Pui сH, Wilimas J, Wang W (1980) Evans syndrome in childhood. J Pediatr 97:754-8.
• Stepensky P, Rensing-Ehl A, Gather R. Early-onset Evans syndrome, immunodeficiency, and premature immunosenescence associated with tripeptidyl-peptidase II deficiency. вlood. 2015 Jan 29; 125(5):753-61. doi: 10,1182/blood-2014-08-593202. Epub 2014 Nov 20.
• Жуковская Е.В., Теплых Е.В., Башарова Е.В., Спичак И.И. Комбинированная иммуносупрессивная терапия при синдроме Фишера-Эванса у детей. Педиатрический вестник Южного Урала. 2015, № 1:67-69.
• вader-Meunier в1, Aladjidi N, вellmann F, Monpoux F, Nelken в, Robert A, Armari-Alla с, Picard с, Ledeist F, Munzer M, Yacouben K, вertrand Y, Pariente A, сhaussé A, Perel Y, Leverger G. Rituximab therapy for childhood Evans syndrome. Haematologica. 2007 Dec;92(12):1691-4.
• Marmont AM, Gualandi F., Occhini D. et al. сatastrophic relapse of Evans syndrome five years after allogeneic вMT notwithstanding full donor chimerism. Terminal hemolytic-uremic syndrome. Autoimmunity. 2006 Sep; 39(6):505-11.
• Lio S., Albin M., et al. Abnormal thyroid function test results in patients with Fisher-Evans syndrome. J Endocrinol Invest. 1993 Mar; 16 (3):163-7.
• Романенко Н.А., Бессмельцев С.С., Абдулкадыров М. Патогенетическое лечение пациентки с неходжкинской лимфомой маргинальной зоны селезенки, осложненной синдромом Эванса. Казанский медицинский журнал. 2012. Т. 93. 5. С. 843-846.
• Mathew P., сhen G., Wang W. Evans syndrome: results of a national survey Journal of pediatric hematology/oncology. 1997;Т. 19, №. 5: 433-437.
|
|
Приложения
Приложение А1.
Состав рабочей группы.• Румянцев А.Г.-д.м.н., профессор академик РАН, генеральный директор Федерального научно-клинического центра детской гематологии, онкологии и иммунологии имени Дмитрия Рогачева, МЗ РФ. Президент НOДГО.
• Масчан А.А.-д.м.н., профессор, заместитель генерального директора Федерального научно-клинического центра детской гематологии, онкологии и иммунологии имени Дмитрия Рогачева, МЗ РФ. Член НОДГО.
• Жуковская Е.В.-д.м.н., профессор, зав. отделом изучения поздних эффектов противоопухолевой терапии Лечебно-реабилитационного центра «Русское поле» Федерального научно-клинического центра детской гематологии, онкологии и иммунологии имени Дмитрия Рогачева, МЗ РФ. Член НОДГО.
Конфликт интересов отсутствует.
Приложение А2.
Методология разработки клинических рекомендаций.Целевая аудитория данных клинических рекомендаций:
Гематологи 76,29,33.
Иммунологи 76,03,55.
Педиатры 76,29,47.
(Привести специалистов и код медицинской специальности).
Таблица П1. Уровни достоверности доказательств.
| Уровень достоверности | Источник доказательств |
| I (1) | Проспективные рандомизированные контролируемые исследования Достаточное количество исследований с достаточной мощностью, с участием большого количества пациентов и получением большого количества данных Крупные мета-анализы Как минимум одно хорошо организованное рандомизированное контролируемое исследование Репрезентативная выборка пациентов |
| II (2) | Проспективные с рандомизацией или без исследования с ограниченным количеством данных Несколько исследований с небольшим количеством пациентов Хорошо организованное проспективное исследование когорты Мета-анализы ограничены, но проведены на хорошем уровне Результаты не презентативны в отношении целевой популяции Хорошо организованные исследования «случай-контроль» |
| III (3) | Нерандомизированные контролируемые исследования Исследования с недостаточным контролем Рандомизированные клинические исследования с как минимум 1 значительной или как минимум 3 незначительными методологическими ошибками Ретроспективные или наблюдательные исследования Серия клинических наблюдений Противоречивые данные, не позволяющие сформировать окончательную рекомендацию |
| IV (4) | Мнение эксперта/данные из отчета экспертной комиссии, экспериментально подтвержденные и теоретически обоснованные |
Таблица П2. Уровни убедительности рекомендаций.
| Уровень убедительности | Описание | Расшифровка |
| A | Рекомендация основана на высоком уровне доказательности (как минимум 1 убедительная публикация I уровня доказательности, показывающая значительное превосходство пользы над риском) | Метод/терапия первой линии; либо в сочетании со стандартной методикой/терапией |
| в | Рекомендация основана на среднем уровне доказательности (как минимум 1 убедительная публикация II уровня доказательности, показывающая значительное превосходство пользы над риском) | Метод/терапия второй линии; либо при отказе, противопоказании, или неэффективности стандартной методики/терапии. Рекомендуется мониторирование побочных явлений |
| с | Рекомендация основана на слабом уровне доказательности (но как минимум 1 убедительная публикация III уровня доказательности, показывающая значительное превосходство пользы над риском) или нет убедительных данных ни о пользе, ни о риске) | Нет возражений против данного метода/терапии или нет возражений против продолжения данного метода/терапии Рекомендовано при отказе, противопоказании, или неэффективности стандартной методики/терапии, при условии отсутствия побочных эффектов |
| D | Отсутствие убедительных публикаций I, II или III уровня доказательности, показывающих значительное превосходство пользы над риском, либо убедительные публикации I, II или III уровня доказательности, показывающие значительное превосходство риска над пользой | Не рекомендовано |
Порядок обновления клинических рекомендаций. Пересмотр _1 раз в 3 года.
Приложение В.
Информация для пациентов.Фишера-Эванса синдром/ синдром Эванса (ФЭС) - сочетание аутоиммунной гемолитической анемии с аутоиммунной тромбоцитопенией. Происхождение заболевания до конца не изучено. У пациента в крови циркулируют антиэритроцитарные и антитромбоцитарные антитела. В 80% случаев у детей длительная терапия стероидами бывает эффективной. Терапия может быть усилена назначением в/в иммуноглобулина, таргетными препаратами, типа ритуксимаба. И лишь в крайнем случае пациенту проводят трансплантация стволовых клеток.
Задачей диспансерного наблюдения в периоде ремиссии является профилактика или своевременная терапия интеркуррентных инфекций. Вакцинация проводится по индивидуальному графику и эпидемиологическим показаниям как пациенту с иммунодефицитным состоянием.
Минздрав России 2016.