МКБ-10 коды
|
|
Вступление
Кодирование по Международной статистической классификации болезней и проблем, связанных со здоровьем: H90.3, H90.4, H90.5.
Год утверждения (частота пересмотра): 2021.
Возрастная категория: Дети.
Пересмотр не позднее: 2023.
ID: 22.
Разработчик клинической рекомендации.
• Национальная медицинская ассоциация оториноларингологов.
Одобрено Научно-практическим Советом Минздрава РФ.
Год утверждения (частота пересмотра): 2021.
Возрастная категория: Дети.
Пересмотр не позднее: 2023.
ID: 22.
Разработчик клинической рекомендации.
• Национальная медицинская ассоциация оториноларингологов.
Одобрено Научно-практическим Советом Минздрава РФ.
|
|
Список сокращений
ASSR - стационарные слуховые вызванные потенциалы (auditorysteadystateresponse).
ANSD - заболевание спектра аудиторных нейропатий (auditoryneuropathyspectrumdisorder).
GJB2 - «gapjunctionproteinβ2» (ген, кодирующий белок коннексин 26).
ВМП - высокотехнологичная медицинская помощь.
ВОАЭ -вызванная отоакустическая эмиссия.
Гц - Герц.
ДБ - децибел.
ДБ нПС - децибел над порогом слышимости.
ИПРА - индивидуальная программа реабилитации и абилитации.
КТ - компьютерная томография.
ЛП - латентный период.
МПУ - микрофонный потенциал улитки.
МРТ - магнитно-резонансная томография.
МСЭ - медико-социальная экспертиза.
КИ - кохлеарная имплантация.
КСВП - коротколатентные слуховые вызванные потенциалы.
ОАЭ - отоакустическая эмиссия.
ПЦР - полимеразная цепная реакция.
СА - слуховые аппараты.
СВП - слуховые вызванные потенциалы.
СНТ - сенсоневральная тугоухость.
ЦМВИ - цитомегаловирусная инфекция.
ЦНС - центральная нервная система.
ФР - факторы риска.
ANSD - заболевание спектра аудиторных нейропатий (auditoryneuropathyspectrumdisorder).
GJB2 - «gapjunctionproteinβ2» (ген, кодирующий белок коннексин 26).
ВМП - высокотехнологичная медицинская помощь.
ВОАЭ -вызванная отоакустическая эмиссия.
Гц - Герц.
ДБ - децибел.
ДБ нПС - децибел над порогом слышимости.
ИПРА - индивидуальная программа реабилитации и абилитации.
КТ - компьютерная томография.
ЛП - латентный период.
МПУ - микрофонный потенциал улитки.
МРТ - магнитно-резонансная томография.
МСЭ - медико-социальная экспертиза.
КИ - кохлеарная имплантация.
КСВП - коротколатентные слуховые вызванные потенциалы.
ОАЭ - отоакустическая эмиссия.
ПЦР - полимеразная цепная реакция.
СА - слуховые аппараты.
СВП - слуховые вызванные потенциалы.
СНТ - сенсоневральная тугоухость.
ЦМВИ - цитомегаловирусная инфекция.
ЦНС - центральная нервная система.
ФР - факторы риска.
Термины и определения
Заболевание спектра аудиторных нейропатий (Auditory neuropathy spectrum disorder - ANSD, аудиторная нейропатия, слуховая нейропатия) - полиморфные изменения, отражающие патологическое состояние слуховой системы, включая сенсорные элементы, синапсы, слуховой нерв, структурные элементы ствола мозга, при котором регистрируются отоакустическая эмиссия (ОАЭ) и/или микрофонный потенциал улитки (МПУ), при этом коротколатентные слуховые вызванные потенциалы (КСВП) отсутствуют или значительно изменены.
Коротколатентные слуховые вызванные потенциалы (КСВП). Этопоказатели, отражающие электрофизиологическую активность структур слухового проводящего пути, регистрируемые с поверхности головы в ответ на акустическую стимуляцию. Результаты исследования отображаются в виде комплекса положительных пиков (волны I-VII), самым стабильным из которых является V пик.
Кохлеарная имплантация (КИ). Это метод реабилитации сенсоневральной тугоухости IV степени и глухоты с помощью системы кохлеарной имплантации, включающей имплантируемую часть (электродную решетку, которая вводится в улитку, и приемник-стимулятор, устанавливаемый под кожей заушной области) и наружную часть (речевой процессор и передающую антенну).
Система кохлеарной имплантации. Устройство, обеспечивающее прямую электрическую стимуляцию сохранных нервных волокон при повреждении (или отсутствии) рецепторного аппарата улитки (волосковых клеток).
Кохлеарный имплант. Часть системы кохлеарной имплантации, обеспечивающее передачу преобразованнной в речевом процессоре системы кохлеарной имплантации звуковой информации в электрические импульсы непосредственно к волокнам слухового нерва, минуя поврежденный рецепторный аппарат улитки.
Речевой процессор. Часть системы кохлеарной имплантации, предназначенная для получения информации об окружающих звуках, осуществления анализа, кодировки и дальнейшей передачи цифрового сигнала на кохлеарный имплант.
Двусторонняя (бинауральная) кохлеарная имплантация. Комплекс аудиологических, cурдопедагогических, психологических и хирургических мероприятий по установке двух систем кохлеарной имплантации на оба ухо.
Отоакустическая эмиссия (ОАЭ). Этослабые звуковые колебания, генерируемые наружными волосковыми клетками органа Корти, которые могут быть зарегистрированы специальном зондом в наружном слуховом проходе. ОАЭ не регистрируется, если пороги слышимости превышают 25-30 дБ нПС в частотном диапазоне от 1 кГц до 4 кГц, охватывающем большую часть зоны речевых частот.
Сенсоневральная тугоухость(СНТ). Форма снижения (вплоть до утраты) слуха, при которой поражаются какие-либо из участков звуковоспринимающего отдела слухового анализатора, начиная от непосредственного сенсорного аппарата улитки и заканчивая поражением невральных структур.
Стационарные слуховые вызванные потенциалы ( auditorysteadystateresponse. ASSR) - это слуховые вызванные потенциалы в ответ на тональный стимул, модулированный по амплитуде и/или частоте.
Коротколатентные слуховые вызванные потенциалы (КСВП). Этопоказатели, отражающие электрофизиологическую активность структур слухового проводящего пути, регистрируемые с поверхности головы в ответ на акустическую стимуляцию. Результаты исследования отображаются в виде комплекса положительных пиков (волны I-VII), самым стабильным из которых является V пик.
Кохлеарная имплантация (КИ). Это метод реабилитации сенсоневральной тугоухости IV степени и глухоты с помощью системы кохлеарной имплантации, включающей имплантируемую часть (электродную решетку, которая вводится в улитку, и приемник-стимулятор, устанавливаемый под кожей заушной области) и наружную часть (речевой процессор и передающую антенну).
Система кохлеарной имплантации. Устройство, обеспечивающее прямую электрическую стимуляцию сохранных нервных волокон при повреждении (или отсутствии) рецепторного аппарата улитки (волосковых клеток).
Кохлеарный имплант. Часть системы кохлеарной имплантации, обеспечивающее передачу преобразованнной в речевом процессоре системы кохлеарной имплантации звуковой информации в электрические импульсы непосредственно к волокнам слухового нерва, минуя поврежденный рецепторный аппарат улитки.
Речевой процессор. Часть системы кохлеарной имплантации, предназначенная для получения информации об окружающих звуках, осуществления анализа, кодировки и дальнейшей передачи цифрового сигнала на кохлеарный имплант.
Двусторонняя (бинауральная) кохлеарная имплантация. Комплекс аудиологических, cурдопедагогических, психологических и хирургических мероприятий по установке двух систем кохлеарной имплантации на оба ухо.
Отоакустическая эмиссия (ОАЭ). Этослабые звуковые колебания, генерируемые наружными волосковыми клетками органа Корти, которые могут быть зарегистрированы специальном зондом в наружном слуховом проходе. ОАЭ не регистрируется, если пороги слышимости превышают 25-30 дБ нПС в частотном диапазоне от 1 кГц до 4 кГц, охватывающем большую часть зоны речевых частот.
Сенсоневральная тугоухость(СНТ). Форма снижения (вплоть до утраты) слуха, при которой поражаются какие-либо из участков звуковоспринимающего отдела слухового анализатора, начиная от непосредственного сенсорного аппарата улитки и заканчивая поражением невральных структур.
Стационарные слуховые вызванные потенциалы ( auditorysteadystateresponse. ASSR) - это слуховые вызванные потенциалы в ответ на тональный стимул, модулированный по амплитуде и/или частоте.
Описание
Сенсоневральная тугоухость (СНТ). Форма снижения (вплоть до утраты) слуха, при которой поражаются какие-либо из участков звуковоспринимающего отдела слухового анализатора, начиная от непосредственного сенсорного аппарата улитки и заканчивая поражением невральных структур[1].
Причины
Основные причины СНТ у детей можно объединить в две большие группы: наследственные (генетически детерминированные, семейные) и ненаследственные (экзогенные). По времени возникновения нарушения слуха могут быть врожденными (фактор воздействует на организм эмбриона, плода и новорожденного) и приобретенными.
Изменения генотипа являются причиной нарушений слуха у 70% детей сврожденной и доречевой тугоухостью, причем в 70-85% случаев это несиндромальные формы. Более 100 генов кодируют мембранные, регуляторные и структурные белки внутреннего уха. Мутации в них приводят к нарушению работы органа Корти, и, соответственно, к периферической тугоухости [2, 8].
Наиболее часто встречаются мутации в гене GJB2. Самой распространенной в Центральном и Северо-Западном регионах России является делеция 35delG, в здоровой популяции частота ее гетерозиготного носительства составляет 2-6%. Распространенность данной формы врожденной тугоухости в Российской Федерации сегодня составляет более 50% среди всех детей, имеющих стойкое двустороннее нарушение слуха. Ген GJB2 кодирует синтез белка коннексина 26, который является структурной субъединицей коннексиновых каналов, ответственных за гомеостаз ионов К+ в улитке. Результатом рецессивных мутаций данного гена является врожденная двусторонняя несиндромальная сенсоневральная тугоухость тяжелой степени и глухота. Ранее такие дети составляли группу неясной этиологии, поскольку у большинства из них не отягощен семейный анамнез и отсутствуют другие факторы риска по тугоухости [9].
К синдромам, сочетанным с врожденной СНТ, прежде всего относят синдром Пендреда (ген SLC26A4), синдром Ашера IIA типа (ген USH2A), бранхио-ото-ренальный синдром (ген EYA1), синдром Ваарденбурга и другие.
Самой частой ненаследственной причиной врожденной СНТ на сегодняшний день считается врожденная цитомегаловирусная инфекция (ЦМВИ), которая выявляется у 1% новорожденных в общей популяции и у 25% недоношенных. В 10% случаев врожденной ЦМВИ развивается неспецифическая симптоматика, у половины таких детей выявляют сенсоневральную тугоухость. Однако 90% случаев врожденной ЦМВИ характеризуется бессимптомным течением, частота развития СНТ в этой группе составляет 25%. В половине случаев СНТ характеризуется прогрессирующим течением, с равной вероятностью развивается двустороннее или одностороннее нарушение слуха [10].
Другие внутриутробные инфекции в настоящее время гораздо реже являются причиной врожденных нарушений слуха (краснуха - успешная иммунизация, токсоплазмоз, сифилис - своевременное выявление и лечение) [11]. Нет убедительных данных о роли герпетической инфекции в развитии врожденной тугоухости [12].
К патологическим состояниям перинатального периода, оказывающим негативное воздействие на слуховую функцию новорожденного, относят гипоксию (оценка по шкале Апгар не более 6 баллов за 5 минут, необходимость респираторной поддержки, признаки церебральной ишемии) [13], гипербилирубинемию [14, 15]. Как правило, эти дети находятся на лечении в отделении реанимации и интенсивной терапии новорожденных [16]. Особое внимание стоит уделять состоянию слуховой функции у детей, родившихся раньше срока (гестационный возраст 32 недели и менее, очень низкая менее 1500 г масса тела) [17, 18]. По мере развития недоношенного ребенка происходит созревание слуховых проводящих путей. Однако в связи с общей незрелостью недоношенного, множественной сопутствующей патологией и длительным периодом выхаживания часто реализуются патологические факторы, перечисленные выше [19, 20].
К причинам приобретенной СНТ в детском возрасте относятся менингит, вирусные детские инфекции, применение ототоксических препаратов (аминогликозиды, диуретики ), травмы головы (перелом височных костей/основания черепа), нейродегенеративные заболевания[21].
Изменения генотипа являются причиной нарушений слуха у 70% детей сврожденной и доречевой тугоухостью, причем в 70-85% случаев это несиндромальные формы. Более 100 генов кодируют мембранные, регуляторные и структурные белки внутреннего уха. Мутации в них приводят к нарушению работы органа Корти, и, соответственно, к периферической тугоухости [2, 8].
Наиболее часто встречаются мутации в гене GJB2. Самой распространенной в Центральном и Северо-Западном регионах России является делеция 35delG, в здоровой популяции частота ее гетерозиготного носительства составляет 2-6%. Распространенность данной формы врожденной тугоухости в Российской Федерации сегодня составляет более 50% среди всех детей, имеющих стойкое двустороннее нарушение слуха. Ген GJB2 кодирует синтез белка коннексина 26, который является структурной субъединицей коннексиновых каналов, ответственных за гомеостаз ионов К+ в улитке. Результатом рецессивных мутаций данного гена является врожденная двусторонняя несиндромальная сенсоневральная тугоухость тяжелой степени и глухота. Ранее такие дети составляли группу неясной этиологии, поскольку у большинства из них не отягощен семейный анамнез и отсутствуют другие факторы риска по тугоухости [9].
К синдромам, сочетанным с врожденной СНТ, прежде всего относят синдром Пендреда (ген SLC26A4), синдром Ашера IIA типа (ген USH2A), бранхио-ото-ренальный синдром (ген EYA1), синдром Ваарденбурга и другие.
Самой частой ненаследственной причиной врожденной СНТ на сегодняшний день считается врожденная цитомегаловирусная инфекция (ЦМВИ), которая выявляется у 1% новорожденных в общей популяции и у 25% недоношенных. В 10% случаев врожденной ЦМВИ развивается неспецифическая симптоматика, у половины таких детей выявляют сенсоневральную тугоухость. Однако 90% случаев врожденной ЦМВИ характеризуется бессимптомным течением, частота развития СНТ в этой группе составляет 25%. В половине случаев СНТ характеризуется прогрессирующим течением, с равной вероятностью развивается двустороннее или одностороннее нарушение слуха [10].
Другие внутриутробные инфекции в настоящее время гораздо реже являются причиной врожденных нарушений слуха (краснуха - успешная иммунизация, токсоплазмоз, сифилис - своевременное выявление и лечение) [11]. Нет убедительных данных о роли герпетической инфекции в развитии врожденной тугоухости [12].
К патологическим состояниям перинатального периода, оказывающим негативное воздействие на слуховую функцию новорожденного, относят гипоксию (оценка по шкале Апгар не более 6 баллов за 5 минут, необходимость респираторной поддержки, признаки церебральной ишемии) [13], гипербилирубинемию [14, 15]. Как правило, эти дети находятся на лечении в отделении реанимации и интенсивной терапии новорожденных [16]. Особое внимание стоит уделять состоянию слуховой функции у детей, родившихся раньше срока (гестационный возраст 32 недели и менее, очень низкая менее 1500 г масса тела) [17, 18]. По мере развития недоношенного ребенка происходит созревание слуховых проводящих путей. Однако в связи с общей незрелостью недоношенного, множественной сопутствующей патологией и длительным периодом выхаживания часто реализуются патологические факторы, перечисленные выше [19, 20].
К причинам приобретенной СНТ в детском возрасте относятся менингит, вирусные детские инфекции, применение ототоксических препаратов (аминогликозиды, диуретики ), травмы головы (перелом височных костей/основания черепа), нейродегенеративные заболевания[21].
|
|
Эпидемиология
Врожденная СНТ является самой частой врожденной сенсорной патологией. На 1000 здоровых новорожденных приходится рождение одного глухого ребенка, еще 2-3 ребенка теряют слух на первом году жизни. В популяции новорожденных, нуждающихся в интенсивной терапии, 20-40 детей на 1000 имеют нарушения слуха [1, 21, 22].
С возрастом распространенность стойких нарушений слуха у детей увеличивается до 3-4 на 1000 [23, 24]. В структуре врожденных нарушений слуха около 80-85% составляют случаи сенсоневральной тугоухости. Доля двусторонних нарушений слуха в структуре врожденной сенсоневральной тугоухости составляет 85-88%. Случаи приобретенной СНТ составляют лишь 11-12% [2, 23-25].
По данным Минздрава России, основанных на статистической отчетности по обращаемости, распространенность двусторонней сенсоневральной тугоухости среди детей в возрасте 0-14 лет в 2017 году составила 140 на 100 000 детского населения [26].
H90,4 - Нейросенсорная потеря слуха односторонняя с нормальным слухом на противоположном ухе;
H90,5 - Нейросенсорная потеря слуха неуточненная.
С возрастом распространенность стойких нарушений слуха у детей увеличивается до 3-4 на 1000 [23, 24]. В структуре врожденных нарушений слуха около 80-85% составляют случаи сенсоневральной тугоухости. Доля двусторонних нарушений слуха в структуре врожденной сенсоневральной тугоухости составляет 85-88%. Случаи приобретенной СНТ составляют лишь 11-12% [2, 23-25].
По данным Минздрава России, основанных на статистической отчетности по обращаемости, распространенность двусторонней сенсоневральной тугоухости среди детей в возрасте 0-14 лет в 2017 году составила 140 на 100 000 детского населения [26].
1,4 Особенности кодирования заболевания или состояния (группы заболеваний или состояний) по Международной статистической классификации болезней и проблем, связанных со здоровьем.
H90,3 - Нейросенсорная тугоухость двусторонняя;H90,4 - Нейросенсорная потеря слуха односторонняя с нормальным слухом на противоположном ухе;
H90,5 - Нейросенсорная потеря слуха неуточненная.
Классификация
1,5 Классификация заболевания или состояния (группы заболеваний или состояний).
1. По степени тяжести (усредненный порог слышимости воздушного звукопроведения на частотах 500, 1000, 2000 и 4000 Гц):• I степень -26-40 дБ;
• II степень - 41-55 дБ;
• III степень - 56-70 дБ;
• IV степень - 71-90 дБ;
• глухота - 91 дБ и более.
2. По времени возникновения:
• врожденная.
- раннее выявление в результате аудиологического скрининга;
- обнаружение патологического генотипа независимо от сроков выявления;
- задержка слухоречевого развития и сомнительная реакция на звуки с первых месяцев жизни;
• отсроченная.
- нормальный слух по результатам объективной аудиологической диагностики, выполненной в первые месяцы жизни в связи с выявлением на 1-м этапе скрининга;
- результат «Прошел» на 1-м этапе и наличие факторов риска по тугоухости, известных своими отдаленными последствиями;
- результат «Прошел» на 1-м этапе, отсутствие факторов риска и установленных постнатальных причин нарушения слуха;
• приобретенная.
- возникшая в результате установленной причины с последующим ухудшением реакции на звуки и регрессом соответствующих возрасту речевых навыков.
- возникшая по неизвестной причине при наличии доказательств имевшегося ранее нормального слуха.
3. По характеру течения:
• стабильная;
• прогрессирующая;
• флюктуирующая;
• с улучшением.
4. По остроте заболевания:
• острая (внезапная) - до 1 месяца от начала заболевания;
• подострая - 1-3 месяца от начала заболевания;
• хроническая (стойкая) - более 3 месяцев или отсутствие анамнестических данных о начале заболевания.
5. По срокам речевого развития:
• доречевая (долингвальная);
• послеречевая (постлингвальная).
Клиническая картина
Основными признаками сенсоневральной тугоухости является отсутствие или сомнительная реакция ребенка на окружающие звуки и задержка этапов речевого развития (появления гуления, лепета, первых слов, простых фраз). Для сенсоневральной тугоухости, развившейся в послеречевом периоде, характерен распад речи (отсутствие новых слов, ухудшение звукопроизношения вплоть до полного исчезновение устной речи). Дети старшего возраста могут отмечать снижение слуха, нарушение разборчивости речи, шум в ушах.
Среди данных анамнеза особое внимание стоит уделять состоянию слуха у ближайших родственников, течению беременности, гестационному возрасту на момент родов, особенностям течения родов, массе тела при рождении, оценки по шкале Апгар, течению перинатального периода, наличию инфекционных и соматических заболеваний, диспансерному наблюдению у других специалистов.
Физикальное обследование включает отоскопию и осмотр других ЛОР-органов для исключения патологических состояний уха, носа и глотки, нарушающих воздушное звукопроведение. При отоскопии наружный слуховой проход свободный, барабанная перепонка перламутрово-серая, матовая, опознавательные знаки четко контурируются.
Среди данных анамнеза особое внимание стоит уделять состоянию слуха у ближайших родственников, течению беременности, гестационному возрасту на момент родов, особенностям течения родов, массе тела при рождении, оценки по шкале Апгар, течению перинатального периода, наличию инфекционных и соматических заболеваний, диспансерному наблюдению у других специалистов.
Физикальное обследование включает отоскопию и осмотр других ЛОР-органов для исключения патологических состояний уха, носа и глотки, нарушающих воздушное звукопроведение. При отоскопии наружный слуховой проход свободный, барабанная перепонка перламутрово-серая, матовая, опознавательные знаки четко контурируются.
Диагностика
Перед началом проведения исследования слуха необходимо выполнить отоскопию. Диагностика СНТ у детей раннего возраста основана на результатах объективных методов аудиологического обследования - регистрации различных классов ОАЭ, КСВП,ASSR-теста, акустической импедансометрии, а также оценке поведенческих реакций ребенка на неречевые и речевые акустические стимулы. У детей старшего дошкольного и школьного возраста состояние слуховой функции также оценивают по результатам тональной пороговой аудиометрии, надпороговых тестов, речевой аудиометрии.
Критерии установления сенсоневральной тугоухости у детей:
• выявление в результате универсального аудиологического скрининга новорожденных, анамнестические данные о поведенческой реакции ребенка на звуки, особенности речевого развития, жалобы на снижение слуха;
• отоскопическая картина;
• тимпанограмма типа А, повышение порогов визуальной детекции и изменение морфологии пиков КСВП (регистрация МПУ при ANSD),повышение порогов визуальной детекции по данным ASSR-теста,отсутствие регистрации ОАЭ (возможна регистрация ОАЭ при ANSD); повышение порогов слышимости по типу нарушения звуковосприятия.
Программа универсального аудиологического скрининга новорожденных и детей 1-го года жизни.
С целью раннего выявления врожденной СНТ рекомендовано проведение аудиологического скрининга всем новорожденным в первые дни жизни [5, 27, 28, 44].
Уровень убедительности рекомендаций В (уровень достоверности доказательств - 1).
Комментарии: Золотым рекомендованным стандартом является:
• Скрининговое исследование слуха у всех новорожденных в возрасте до 1 месяца;
• Подтверждающая аудиологическая диагностика детей, выявленных аудиологическим скринингом, в возрасте до 3 месяцев;
• С целью ранней диагностики и начала выполнения индивидуальной программы реабилитации детям с подтвержденной тугоухостью в возрасте до 6 месяцев.
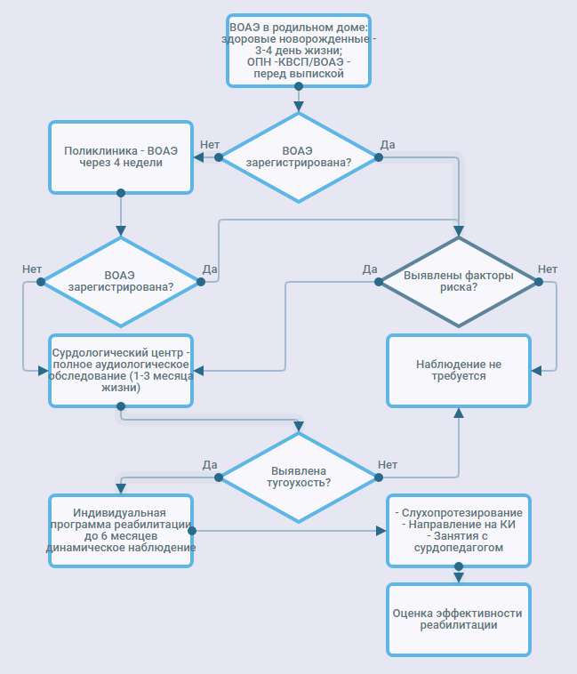
В России программа универсального аудиологического скрининга новорожденных и детей 1-го года жизни реализуется с 2008 года на государственном уровне [29-31]. Протокол программы предписывает на 1-м этапе проведение всем новорожденным регистрацию ОАЭ на 3-4-е сутки жизни в родильном доме, недоношенным детям регистрацию ОАЭ проводят в сроки от 14 дней до 1 месяца. В случае отсутствия четкого ответа на одно или оба уха ребенку проводят повторную регистрацию ОАЭ в поликлинике в 1 месяц, а также всем детям, с подозрением на снижение слуха, имеющие факторы риска по развитию тугоухости на приеме у врача-сурдолога-оториноларинголога. Также в поликлинике проходят 1-й этап скрининга дети, у которых в обменной карте нет отметки о проведении аудиологического скрининга, и дети, рожденные вне родовспомогательного учреждения. По результатам тестирования в поликлинике дети с отсутствием четкого ответа на одно или оба уха направляются на 2-й этап в центры реабилитации слуха для проведения, расширенного аудиологического обследования в возрасте до 3 месяцев. Также на 2-м этапе должны быть обследованы дети с факторами риска по тугоухости вне зависимости от результатов 1-го этапа.
Всем детям, с подозрением на снижение слуха, имеющие факторы риска по развитию тугоухости, особенно детям, находившимся в палатах интенсивной терапии более 48 часов, рекомендуется аудиологический скрининг, основанный на регистрации КСВП с целью исключения вероятности не только сенсоневральной тугоухости, но и заболеваний спектра аудиторных нейропатий [5, 30, 31].
Необходимо направление на аудиологическое обследование независимо от результатов 1-го этапа скрининга детей со следующими факторами риска по тугоухости и глухоте [27, 31, 32]:
• Наличие ближайших родственников, имеющих нарушения слуха с детства;
• Синдромы, ассоциированные с нарушением слуха;
• Челюстно-лицевые аномалии (изолированной расщелины верхней губы);
• Внутриутробные инфекции (ЦМВИ, краснуха, токсоплазмоз, сифилис);
• Пребывание в отделении реанимации и интенсивной терапии новорожденных более 48 часов;
• Недоношенность 32 недели и менее или очень низкая масса тела (менее 1500 г) при рождении;
• Тяжелая гипербилирубинемия (более 340 мкмоль/л у здоровых новорожденных, с поправкой на недоношенность, требующая заместительного переливания крови);
• Тяжелое гипоксически-ишемическое/геморрагическое поражение центральной нервной системы (ЦНС);
• Применение ототоксических препаратов.
Все родители должны получать письменную информацию о ключевых этапах развития слуха, речи и языка, а также информацию о факторах риска развития прогрессирующей или отсроченной тугоухости. В случае возникновения вопросов о развитии слуха, речи или языка ребенка на любом этапе он должен быть направлен на соответствующее возрасту исследование слуха.
Уровень убедительности рекомендаций С (уровень достоверности доказательств - 5).
Комментарии: у детей с двумя рецессивными мутациями в гене GJB2 при отсутствии воспалительных изменений в среднем ухе можно не ожидать восстановления слуха, пороги слышимости как правило стабильны. Раннее начало реабилитации обеспечивает хорошие результаты при соблюдении всех условий.
• Рекомендуется молекулярно-биологическое исследование крови на цитомегаловирус (Cytomegalovirus) в биологическом материале (пятнах крови), полученном для неонатального биохимического скрининга, детям с двусторонней или односторонней сенсоневральной тугоухостью [10].
Уровень убедительности рекомендацийB (уровень достоверности доказательств - 3).
• Комментарии: врожденная ЦМВИ является самой частой причиной ненаследственной тугоухости.В связи с высокой частотой бессимптомной формы заболевания и вероятностью развития отсроченной тугоухости необходима верификация факта внутриутробного инфицирования.
Уровень убедительности рекомендаций В (уровень достоверности доказательств - 1).
Комментарии. Рекомендуется проведение аудиологического скрининга детям, у которых отсутствуют данные о его проведении, в возрасте до 3 месяцев жизни. При обращении в более поздние сроки в связи сомнительной реакцией ребенка на звуки рекомендуется направление на полное аудиологическое обследование в центр реабилитации слуха.
• Рекомендуется проведение аудиологического скрининга, основанного на регистрации КСВП, всем новорожденнымс подозрением на снижение слуха, имеющие факторы риска по развитию тугоухости, особенно находившимся в отделении реанимации и интенсивной терапии более 48 часов, перед выпиской из медицинского учреждения или в поликлинике после выписки [5, 15, 16, 27, 34, 35].
Уровень убедительности рекомендаций С (уровень достоверности доказательств - 4).
Комментарии. В данной популяции новорожденных высокий риск развития ANSD, при которых аудиологический скрининг, основанный на регистрации ОАЭ, неэффективен.
• Рекомендуется направление детей с факторами риска по тугоухости на полное аудиологическое обследование вне зависимости от результатов аудиологического скрининга [27].
Уровень убедительности рекомендацийС (уровень достоверности доказательств - 5).
Комментарии. В популяции новорожденных высокого риска вероятно развитие отсроченной или прогрессирующей тугоухости.
• Рекомендуется проведение регистрации КСВП, ASSR-теста детям, выявленным на 1-м этапе универсального аудиологического скрининга новорожденных, детям в возрасте до 3 лет с факторами риска по тугоухости, детям в возрасте до 3 лет с задержкой психического развития при затруднении интерпретации поведенческих реакций на звуки для оценки функционального состояния слуховых проводящих путей [3, 27-30].
Уровень убедительности рекомендаций С (уровень достоверности доказательств - 5).
Комментарии. Регистрация КСВП является основным методом, подтверждающим нарушение слуховой функции у детей раннего возраста. Исследование проводитсяу детей раннего возраста в состоянии естественного сна. Допустимо проведение исследования под медикаментозной седацией в учреждениях, оснащенных реанимационной службой.
Определение порогов КСВП в каждом ухе выполняется посредством стимуляции щелчками и/или высокочастотными тональными посылками (2000-4000 Гц). Пороги должны определяться шагом не более 10 дБ. Целесообразно проведение анализа морфологии КСВП, а также оценки абсолютных и межпиковых латентных периодов (ЛП) в ответ на высокие уровни стимуляции.
На высоких уровнях стимуляции воздушнопроведенных широкополосных стимулов (щелчков) целесообразно использование противоположных полярностей стимуляции и запись кривых в различные сегменты памяти с целью оптимизации регистрации микрофонного потенциала. Это позволяет диагностировать аудиторные нейропатии или другие формы патологии слуховых проводящих путей. С целью исключения наложения артефакта стимула на микрофонный потенциал рекомендуется использование внутриушных телефонов.
Получение по возможности максимальной частотноспецифичной информации (ASSR или сhirp-тонов) имеет практическое применение в слухопротезировании. Как минимум, дополнительно к щелчку или высокочастотному стимулу рекомендуется проводить регистрацию КСВП на частотах 1000 Гц или 500 Гц.
• Рекомендуется исследование вызванной отоакустической эмиссии или исследование отоакустической эмиссии на частоте продукта искажения с целью оценки функции улитки детям, не прошедшим первый этап аудиологического скрининга новорожденных [32, 23, 35].
Уровень убедительности рекомендаций С (уровень достоверности доказательств - 5).
Комментарии. С целью получения более частотноспецифичной информации регистрацию ОАЭ следует проводить в том числе и при нормальных порогах КСВП, зарегистрированных при стимуляции щелчками.
• Рекомендуется проведение импедансометрии (тимпанометрии и акустической рефлексометрии) с целью анализа состояния структур среднего и внутреннего уха детям, проходящим обследование у врача-сурдолога-оториноларинголога [3, 32, 33, 35].
Уровень убедительности рекомендаций С (уровень достоверности доказательств - 5).
Комментарии. У детей в возрасте до 6 мес. наиболее корректной импедансометрической методикой можно рассматривать тимпанометрию с частотой зондирующего тона 1000 Гц.
• Рекомендуется проведение поведенческой аудиометрии детям в возрасте от 4 месяцев до 3 лет с целью раннего выявления тугоухости, а также иных расстройств слуха [36].
Уровень убедительности рекомендаций С (уровень достоверности доказательств - 5).
Комментарии. Определяется наличие реакции ребенка на звуки, начиная с интенсивности 30 дБ нПС, предъявляемые через громкоговорители, расположенные с обеих сторон от ребенка. Данная методика может быть применена у детей в возрасте старше 4-6 месяцев, хотя при подозрении на снижение слуха она может рассматриваться и у детей меньшего возраста.
Так как у ребенка используются не телефоны, а стимуляция через громкоговорители, определяемый ответ соответствует лучше слышащему уху.
• Рекомендуется проведение аудиометрии с визуальным подкреплением детям в возрасте от 6 месяцев до 3 лет с целью раннего выявления тугоухости, а также иных расстройств слуха [3, 27, 35, 36].
Уровень убедительности рекомендаций С (уровень достоверности доказательств - 5).
Комментарии. Ребенок усаживается вместе с родителем в звукозаглушенной камере таким образом, чтобы громкоговорители были расположены с обеих сторон от ребенка. Сверху или снизу от динамиков располагаются механические игрушки, которые могут двигаться или светиться (иногда вместо игрушки сбоку от исследуемым располагается монитор, на котором сменяются картинки). В свободном звуковом поле подается частотно-модулированный («трель») тон частотой 1000 Гц интенсивностью 50 дБ нПС и, если ребенок поворачивается в сторону динамика, приводятся в действие игрушки. Если же ребенок не обращает внимания на динамики, интенсивность повышается до тех пор, пока не будет получена реакция ребенка. Необходимо добиться того, чтобы ребенок объединял восприятие звука с началом движения (или зажиганием) игрушек или картинок. Исследование повторяется на частотах 2000, 4000, 500 и 250 Гц.
Методика определения порога слышимости соответствует методике, используемой при традиционной аудиометрии. Если при обследовании ребенка можно использовать телефоны, то пороги измеряются для каждого уха, если же нет ( исследование проведено в свободном звуковом поле) - полученные результаты следует считать ответом от лучше слышащего уха.
• Рекомендуется проведение игровой аудиометрии детям в возрасте от 2 до 5 лет с целью раннего выявления тугоухости, а также иных расстройств слуха [25,34].
Уровень убедительности рекомендаций С (уровень достоверности доказательств - 5).
Комментарии. Ребенка инструктируют надеть кольцо на стержень пирамидки или произвести другие аналогичные действия с игрушкой, когда он услышит звук. Исследование начинается с частоты 1000 Гц на интенсивностях между 30 и 40 дБ нПС. Методика определения порога слышимости соответствует методике, используемой при традиционной аудиометрии. Пороги определяются на частотах 250-4000 Гц для каждого уха.
• Рекомендуется проведение речевой аудиометрии в игровой форме детям в возрасте от 2 до 7 лет с целью раннего выявления тугоухости различной степени выраженности [2, 3, 22, 33].
Уровень убедительности рекомендаций С (уровень достоверности доказательств - 5).
Комментарии. Ребенка инструктируют показать картинку на доске, когда он услышит в наушниках просьбу показать ту или иную картинку на доске с картинками. Слова подаются в правый, левый наушник или в оба наушника одновременно с нисходящей интенсивностью речи до пороговых значений разборчивости. Если слова подаются в оба уха одновременно, то полученный результат следует считать ответом от лучше слышащего уха. Детям, которые боятся наушников, исследование можно проводить в свободном звуковом поле. Полученный результат также считается ответом от лучше слышащего уха.
Уровень убедительности рекомендаций С (уровень достоверности доказательств - 2).
Комментарии: методы трехмерной визуализации являются основными в диагностике пороков развития слухового анализатора, требующих особой программы реабилитации.
Критерии установления сенсоневральной тугоухости у детей:
• выявление в результате универсального аудиологического скрининга новорожденных, анамнестические данные о поведенческой реакции ребенка на звуки, особенности речевого развития, жалобы на снижение слуха;
• отоскопическая картина;
• тимпанограмма типа А, повышение порогов визуальной детекции и изменение морфологии пиков КСВП (регистрация МПУ при ANSD),повышение порогов визуальной детекции по данным ASSR-теста,отсутствие регистрации ОАЭ (возможна регистрация ОАЭ при ANSD); повышение порогов слышимости по типу нарушения звуковосприятия.
Программа универсального аудиологического скрининга новорожденных и детей 1-го года жизни.
С целью раннего выявления врожденной СНТ рекомендовано проведение аудиологического скрининга всем новорожденным в первые дни жизни [5, 27, 28, 44].
Уровень убедительности рекомендаций В (уровень достоверности доказательств - 1).
Комментарии: Золотым рекомендованным стандартом является:
• Скрининговое исследование слуха у всех новорожденных в возрасте до 1 месяца;
• Подтверждающая аудиологическая диагностика детей, выявленных аудиологическим скринингом, в возрасте до 3 месяцев;
• С целью ранней диагностики и начала выполнения индивидуальной программы реабилитации детям с подтвержденной тугоухостью в возрасте до 6 месяцев.
В России программа универсального аудиологического скрининга новорожденных и детей 1-го года жизни реализуется с 2008 года на государственном уровне [29-31]. Протокол программы предписывает на 1-м этапе проведение всем новорожденным регистрацию ОАЭ на 3-4-е сутки жизни в родильном доме, недоношенным детям регистрацию ОАЭ проводят в сроки от 14 дней до 1 месяца. В случае отсутствия четкого ответа на одно или оба уха ребенку проводят повторную регистрацию ОАЭ в поликлинике в 1 месяц, а также всем детям, с подозрением на снижение слуха, имеющие факторы риска по развитию тугоухости на приеме у врача-сурдолога-оториноларинголога. Также в поликлинике проходят 1-й этап скрининга дети, у которых в обменной карте нет отметки о проведении аудиологического скрининга, и дети, рожденные вне родовспомогательного учреждения. По результатам тестирования в поликлинике дети с отсутствием четкого ответа на одно или оба уха направляются на 2-й этап в центры реабилитации слуха для проведения, расширенного аудиологического обследования в возрасте до 3 месяцев. Также на 2-м этапе должны быть обследованы дети с факторами риска по тугоухости вне зависимости от результатов 1-го этапа.
Всем детям, с подозрением на снижение слуха, имеющие факторы риска по развитию тугоухости, особенно детям, находившимся в палатах интенсивной терапии более 48 часов, рекомендуется аудиологический скрининг, основанный на регистрации КСВП с целью исключения вероятности не только сенсоневральной тугоухости, но и заболеваний спектра аудиторных нейропатий [5, 30, 31].
Необходимо направление на аудиологическое обследование независимо от результатов 1-го этапа скрининга детей со следующими факторами риска по тугоухости и глухоте [27, 31, 32]:
• Наличие ближайших родственников, имеющих нарушения слуха с детства;
• Синдромы, ассоциированные с нарушением слуха;
• Челюстно-лицевые аномалии (изолированной расщелины верхней губы);
• Внутриутробные инфекции (ЦМВИ, краснуха, токсоплазмоз, сифилис);
• Пребывание в отделении реанимации и интенсивной терапии новорожденных более 48 часов;
• Недоношенность 32 недели и менее или очень низкая масса тела (менее 1500 г) при рождении;
• Тяжелая гипербилирубинемия (более 340 мкмоль/л у здоровых новорожденных, с поправкой на недоношенность, требующая заместительного переливания крови);
• Тяжелое гипоксически-ишемическое/геморрагическое поражение центральной нервной системы (ЦНС);
• Применение ототоксических препаратов.
Все родители должны получать письменную информацию о ключевых этапах развития слуха, речи и языка, а также информацию о факторах риска развития прогрессирующей или отсроченной тугоухости. В случае возникновения вопросов о развитии слуха, речи или языка ребенка на любом этапе он должен быть направлен на соответствующее возрасту исследование слуха.
2,1 Жалобы и анамнез.
Жалобы, анамнез описаны в разделе «Клиническая картина».2,2 Физикальное обследование.
Данные физикального обследования описаны в разделе «Клиническая картина».2,3 Лабораторные диагностические исследования.
• Рекомендуется молекулярно-генетическое исследование мутации в гене GJB2(35delG) (нейросенсорная тугоухость) в крови всем детям с несиндромальной двусторонней СНТ любой степени для подтверждения или исключения наследственного характера заболевания [2, 9].Уровень убедительности рекомендаций С (уровень достоверности доказательств - 5).
Комментарии: у детей с двумя рецессивными мутациями в гене GJB2 при отсутствии воспалительных изменений в среднем ухе можно не ожидать восстановления слуха, пороги слышимости как правило стабильны. Раннее начало реабилитации обеспечивает хорошие результаты при соблюдении всех условий.
• Рекомендуется молекулярно-биологическое исследование крови на цитомегаловирус (Cytomegalovirus) в биологическом материале (пятнах крови), полученном для неонатального биохимического скрининга, детям с двусторонней или односторонней сенсоневральной тугоухостью [10].
Уровень убедительности рекомендацийB (уровень достоверности доказательств - 3).
• Комментарии: врожденная ЦМВИ является самой частой причиной ненаследственной тугоухости.В связи с высокой частотой бессимптомной формы заболевания и вероятностью развития отсроченной тугоухости необходима верификация факта внутриутробного инфицирования.
2,4 Инструментальные диагностические исследования.
• Рекомендуется проведение аудиологического скрининга, основанного на регистрации ОАЭ, всем новорожденным перед выпиской из родильного дома или в поликлинике в срок до 1 месяца жизни, а также на приеме у врача-сурдолога-оториноларинголога. [27, 32-35, 44].Уровень убедительности рекомендаций В (уровень достоверности доказательств - 1).
Комментарии. Рекомендуется проведение аудиологического скрининга детям, у которых отсутствуют данные о его проведении, в возрасте до 3 месяцев жизни. При обращении в более поздние сроки в связи сомнительной реакцией ребенка на звуки рекомендуется направление на полное аудиологическое обследование в центр реабилитации слуха.
• Рекомендуется проведение аудиологического скрининга, основанного на регистрации КСВП, всем новорожденнымс подозрением на снижение слуха, имеющие факторы риска по развитию тугоухости, особенно находившимся в отделении реанимации и интенсивной терапии более 48 часов, перед выпиской из медицинского учреждения или в поликлинике после выписки [5, 15, 16, 27, 34, 35].
Уровень убедительности рекомендаций С (уровень достоверности доказательств - 4).
Комментарии. В данной популяции новорожденных высокий риск развития ANSD, при которых аудиологический скрининг, основанный на регистрации ОАЭ, неэффективен.
• Рекомендуется направление детей с факторами риска по тугоухости на полное аудиологическое обследование вне зависимости от результатов аудиологического скрининга [27].
Уровень убедительности рекомендацийС (уровень достоверности доказательств - 5).
Комментарии. В популяции новорожденных высокого риска вероятно развитие отсроченной или прогрессирующей тугоухости.
• Рекомендуется проведение регистрации КСВП, ASSR-теста детям, выявленным на 1-м этапе универсального аудиологического скрининга новорожденных, детям в возрасте до 3 лет с факторами риска по тугоухости, детям в возрасте до 3 лет с задержкой психического развития при затруднении интерпретации поведенческих реакций на звуки для оценки функционального состояния слуховых проводящих путей [3, 27-30].
Уровень убедительности рекомендаций С (уровень достоверности доказательств - 5).
Комментарии. Регистрация КСВП является основным методом, подтверждающим нарушение слуховой функции у детей раннего возраста. Исследование проводитсяу детей раннего возраста в состоянии естественного сна. Допустимо проведение исследования под медикаментозной седацией в учреждениях, оснащенных реанимационной службой.
Определение порогов КСВП в каждом ухе выполняется посредством стимуляции щелчками и/или высокочастотными тональными посылками (2000-4000 Гц). Пороги должны определяться шагом не более 10 дБ. Целесообразно проведение анализа морфологии КСВП, а также оценки абсолютных и межпиковых латентных периодов (ЛП) в ответ на высокие уровни стимуляции.
На высоких уровнях стимуляции воздушнопроведенных широкополосных стимулов (щелчков) целесообразно использование противоположных полярностей стимуляции и запись кривых в различные сегменты памяти с целью оптимизации регистрации микрофонного потенциала. Это позволяет диагностировать аудиторные нейропатии или другие формы патологии слуховых проводящих путей. С целью исключения наложения артефакта стимула на микрофонный потенциал рекомендуется использование внутриушных телефонов.
Получение по возможности максимальной частотноспецифичной информации (ASSR или сhirp-тонов) имеет практическое применение в слухопротезировании. Как минимум, дополнительно к щелчку или высокочастотному стимулу рекомендуется проводить регистрацию КСВП на частотах 1000 Гц или 500 Гц.
• Рекомендуется исследование вызванной отоакустической эмиссии или исследование отоакустической эмиссии на частоте продукта искажения с целью оценки функции улитки детям, не прошедшим первый этап аудиологического скрининга новорожденных [32, 23, 35].
Уровень убедительности рекомендаций С (уровень достоверности доказательств - 5).
Комментарии. С целью получения более частотноспецифичной информации регистрацию ОАЭ следует проводить в том числе и при нормальных порогах КСВП, зарегистрированных при стимуляции щелчками.
• Рекомендуется проведение импедансометрии (тимпанометрии и акустической рефлексометрии) с целью анализа состояния структур среднего и внутреннего уха детям, проходящим обследование у врача-сурдолога-оториноларинголога [3, 32, 33, 35].
Уровень убедительности рекомендаций С (уровень достоверности доказательств - 5).
Комментарии. У детей в возрасте до 6 мес. наиболее корректной импедансометрической методикой можно рассматривать тимпанометрию с частотой зондирующего тона 1000 Гц.
• Рекомендуется проведение поведенческой аудиометрии детям в возрасте от 4 месяцев до 3 лет с целью раннего выявления тугоухости, а также иных расстройств слуха [36].
Уровень убедительности рекомендаций С (уровень достоверности доказательств - 5).
Комментарии. Определяется наличие реакции ребенка на звуки, начиная с интенсивности 30 дБ нПС, предъявляемые через громкоговорители, расположенные с обеих сторон от ребенка. Данная методика может быть применена у детей в возрасте старше 4-6 месяцев, хотя при подозрении на снижение слуха она может рассматриваться и у детей меньшего возраста.
Так как у ребенка используются не телефоны, а стимуляция через громкоговорители, определяемый ответ соответствует лучше слышащему уху.
• Рекомендуется проведение аудиометрии с визуальным подкреплением детям в возрасте от 6 месяцев до 3 лет с целью раннего выявления тугоухости, а также иных расстройств слуха [3, 27, 35, 36].
Уровень убедительности рекомендаций С (уровень достоверности доказательств - 5).
Комментарии. Ребенок усаживается вместе с родителем в звукозаглушенной камере таким образом, чтобы громкоговорители были расположены с обеих сторон от ребенка. Сверху или снизу от динамиков располагаются механические игрушки, которые могут двигаться или светиться (иногда вместо игрушки сбоку от исследуемым располагается монитор, на котором сменяются картинки). В свободном звуковом поле подается частотно-модулированный («трель») тон частотой 1000 Гц интенсивностью 50 дБ нПС и, если ребенок поворачивается в сторону динамика, приводятся в действие игрушки. Если же ребенок не обращает внимания на динамики, интенсивность повышается до тех пор, пока не будет получена реакция ребенка. Необходимо добиться того, чтобы ребенок объединял восприятие звука с началом движения (или зажиганием) игрушек или картинок. Исследование повторяется на частотах 2000, 4000, 500 и 250 Гц.
Методика определения порога слышимости соответствует методике, используемой при традиционной аудиометрии. Если при обследовании ребенка можно использовать телефоны, то пороги измеряются для каждого уха, если же нет ( исследование проведено в свободном звуковом поле) - полученные результаты следует считать ответом от лучше слышащего уха.
• Рекомендуется проведение игровой аудиометрии детям в возрасте от 2 до 5 лет с целью раннего выявления тугоухости, а также иных расстройств слуха [25,34].
Уровень убедительности рекомендаций С (уровень достоверности доказательств - 5).
Комментарии. Ребенка инструктируют надеть кольцо на стержень пирамидки или произвести другие аналогичные действия с игрушкой, когда он услышит звук. Исследование начинается с частоты 1000 Гц на интенсивностях между 30 и 40 дБ нПС. Методика определения порога слышимости соответствует методике, используемой при традиционной аудиометрии. Пороги определяются на частотах 250-4000 Гц для каждого уха.
• Рекомендуется проведение речевой аудиометрии в игровой форме детям в возрасте от 2 до 7 лет с целью раннего выявления тугоухости различной степени выраженности [2, 3, 22, 33].
Уровень убедительности рекомендаций С (уровень достоверности доказательств - 5).
Комментарии. Ребенка инструктируют показать картинку на доске, когда он услышит в наушниках просьбу показать ту или иную картинку на доске с картинками. Слова подаются в правый, левый наушник или в оба наушника одновременно с нисходящей интенсивностью речи до пороговых значений разборчивости. Если слова подаются в оба уха одновременно, то полученный результат следует считать ответом от лучше слышащего уха. Детям, которые боятся наушников, исследование можно проводить в свободном звуковом поле. Полученный результат также считается ответом от лучше слышащего уха.
2,5 Иные диагностические исследования.
• Рекомендуется пациентам с выявленной тугоухостью неясной этиологией и односторонней тугоухостью проведение компьютерной томографии (КТ) височных костей для исключения аномалий развития внутреннего уха и внутреннего слухового прохода и оссификации лабиринта внутреннего уха, и по показаниям проведение магнитно-резонансной томографии (МРТ) головного мозга и внутреннего уха - для исключения гипо/аплазии и объемных образований слухового нерва [6, 7, 36, 38], фиброзной облитерации и ликворных свищей лабиринта, и поражений центральных отделов слухового анализатора.Уровень убедительности рекомендаций С (уровень достоверности доказательств - 2).
Комментарии: методы трехмерной визуализации являются основными в диагностике пороков развития слухового анализатора, требующих особой программы реабилитации.
|
|
Лечение
3,1Консервативное лечение.
• Рекомендуется назначение глюкокортикоидов системно или интратимпанально при лечении острой СНТ у детей [1, 41].Уровень убедительности рекомендаций С (уровень достоверности доказательств - 1).
Комментарии: глюкокортикоиды оказывают универсальное терапевтическое действие при острой СНТ независимо от этиологии.
• Рекомендуется назначение при лечении острой СНТ у детей средств, улучшающих микроциркуляцию и реологические свойства крови, прочих препаратов для лечения заболеваний нервной системы (антиоксидантов, антигипоксантов) [1, 42, 43].
Уровень убедительности рекомендаций С (уровень достоверности доказательств - 5).
Комментарии: традиционно эти препараты входят в схемы лечения при острой сенсоневральной тугоухости у детей, однако их применение не убедительно с позиций доказательной медицины.
• Не рекомендуется консервативное лечение хронической (стойкой) СНТ у детей [27, 35].
Уровень убедительности рекомендаций С (уровень достоверности доказательств - 5).
3,2 Хирургическое лечение.
• Рекомендуется проведение операции кохлеарной имплантации (КИ) детям со стойкой (хронической) СНТ IV-й степени или глухотой [1, 2, 4].Уровень убедительности рекомендацийС (уровень достоверности доказательств - 5).
Комментарии. В настоящее время единственным эффективным методом реабилитации пациентов, страдающих сенсоневральной тугоухостью высокой степени и глухотой, является кохлеарная имплантация, которая представляет собой комплекс мероприятий аудиологического, cурдопедагогического, психологического и хирургического характера, направленных на полное или частичное восстановление нарушенных и/или компенсацию утраченных функций периферической части слухового анализатора - улитки, поддержание или формирование слухоречевой функции, предупреждение и снижение степени возможной инвалидности, улучшение качества жизни, сохранение работоспособности пациента и его социальную интеграцию в общество[4, 27, 35].
Приоритет в оказании данного вида помощи предоставляется детям раннего возраста до 3 лет. Проведение кохлеарной имплантации лицам старше 3 лет при отсутствии развития слухоречевых навыков возможно исключительно на основании решения врачебной комиссии центра, выполняющего хирургическое лечение с обязательным консультированием и оценкой перспективности развития навыков слуха и речи врачом-сурдологом-оториноларингологом и врачебно-педагогическое наблюдение.
Вопрос о показаниях для КИ решается после использования бинауральных слуховых аппаратов в течение 3-6 месяцев и отсутствии эффекта от слухопротезирования по данным заключения сурдопедагогической комиссии центра, который проводит хирургическое лечение, а также при наличиимотиваций у семьи. Дети с двусторонней сенсоневральной тугоухостью IV степени или глухотой с подтвержденной наследственной тугоухостью (мутации в гене GJB2 и других генах) могут быть направлены на КИ, минуя этап слухопротезирования.
Гарантий срок на внутреннюю часть системы кохлеарной имплантации (имплант) должен быть не менее 10 лет, а на внешнюю часть (речевой процессор) не менее 5 лет.
Показания для проведения кохлеарной имплантации:
• Хроническая двусторонняя сенсоневральная тугоухость IV степень с порогами слуха 80 дБ и более по данным КСВП.
• Хроническая двусторонняя сенсоневральная тугоухость IV степени со средними порогами слуха по основным частотам (500, 1000, 2000, 4000 Гц) с порогами слуха 80 дБ и более по данным ASSR-теста для детей и по данным тональной пороговой аудиометрии для взрослых.
• Пороги слухового восприятия в свободном звуковом поле при использовании оптимально подобранных слуховых аппаратов (бинауральное слухопротезирование), превышающие 55 дБ на частотах 2-4 кГц.
• Отсутствие выраженного улучшения слухового восприятия речи от применения оптимально подобранных слуховых аппаратов при высокой степени двусторонней нейросенсорной тугоухости по крайней мере, после пользования аппаратами в течение 3-6 месяцев согласно заключению сурдопедагогической комиссии.
Абсолютные противопоказания для проведения кохлеарной имплантации:
• Полная аплазия внутреннего уха (аномалия Michel).
• Полная облитерация улитки.
• Наличие тяжелых соматических, неврологических и психических заболеваний.
• Недостаточность интеллекта и отсутствие коммуникативных возможностей (возможны исключения для слабовидящих и слепых).
Относительные противопоказания для проведения кохлеарной имплантации:
• Отсутствие мотивации, социально-психологических возможностей для длительного реабилитационного процесса у пациента (родителей, законного представителя или доверенного лица пациента).
• Частичная облитерация улитки (по решению врачебной комиссии центра, который проводит хирургическое лечение).
• Аномалии развития улитки и слухового нерва (по решению врачебной комиссии центра, который проводит хирургическое лечение).
• Острые или хронические воспалительные заболевания ЛОР-органов в стадии обострения.
• Ретрокохлеарная патология (по решению врачебной комиссии центра, который проводит хирургическое лечение).
Бинауральная кохлеарная имплантация.
Двусторонняя (бинауральная) кохлеарная имплантация - комплекс аудиологических, cурдопедагогических, психологических и хирургических мероприятий по установке двух систем кохлеарной имплантации на оба ухо.
Двусторонняя (бинауральная) кохлеарная имплантация проводится одномоментно - в процессе одной хирургической операции, или последовательно - в процессе двух хирургических операций.
Двухсторонняя (бинауральная) кохлеарная имплантация обеспечивает:
• двухстороннюю стимуляцию слуховых проводящих путей и слуховых центров;
• возможность локализовать звук, т.н. «объемное» звучание;
• повышение разборчивости речи в шуме и при общении с несколькими говорящими;
• лучшую динамику слухового и речевого развития, речь звучит более естественно, процесс восприятия звуков требует меньших усилий и, следовательно, меньше утомляет;
• сохранение функции восприятия звука в случае выхода из строя одного импланта.
Показания для проведения двусторонней (бинауральной) кохлеарной имплантации:
I. Показания для одномоментной двусторонней (бинауральной) кохлеарной имплантации - хроническая двусторонняя нейросенсорная тугоухость IV степени и глухота после перенесенного менингита (с предоставлением выписки из стационара) и по решению врачебной комиссии центра, который проводит хирургическое лечение.
II. Показания для последовательной двусторонней (бинауральной) кохлеарной имплантации:
• Хроническая двусторонняя нейросенсорная тугоухость IV степени и глухота при наличии рентгенологических признаков оссификации/облитерация улитки в следствии перелома височных костей и отосклероза по решению врачебной комиссии центра, который проводит хирургическое лечение.
• Комбинированные или изолированные аномалии развития внутреннего уха по решению врачебной комиссии центра, который проводит хирургическое лечение.
При указанных аномалиях развития внутреннего уха количество клеток спирального ганглия уменьшено, односторонняя кохлеарная имплантация может быть недостаточной для достижения удовлетворительного эффекта слухоречевой реабилитации.
• Наличие положительной динамики формирования слуха и речи, успешной социальной адаптации, активно проводимой психолого-педагогической реабилитации после односторонней кохлеарной имплантации при высокой мотивации пациентов и их родителей (законных представителей, доверенных лиц) на основании заключения врачебной комиссии центра, выполняющего хирургическое лечение. При этом объем выполнения последовательной бинауральной кохлеарной имплантации не должен превышать 15% от годового объема оказания данного вида медицинской помощи в учреждении.
Повторная кохлеарная имплантация (реимплантация).
Показания к проведению реимплантации:
| Причина | Методы лечения |
| Техническая неисправность кохлеарного импланта | Реимплнатация кохлеарного импланта |
| Гнойные воспалительные заболевания среднего уха на имплантируемой стороне (хронический гнойный средний отит, мастоидит) | Санация полостей среднего уха, тимпанопластика. При невозможности сохранения кохлеарного импланта - его эксплантация с сохранением электродной решетки в улитке с одномоментной кохлеарной имплантацией на противоположном ухе при отсутствии противопоказаний. |
| Экструзия корпуса внутренней части кохлеарного импланта | Эксплантация с сохранением электродной решетки в улитке с одномоментной кохлеарной имплантацией на противоположном ухе при отсутствии противопоказаний. |
| Миграция корпуса внутренней части кохлеарного импланта с невозможностью эксплуатации речевого процессора, экстракохлеарное расположение электродной решетки. |
Повторное хирургическое лечение (реимплантация) выполняется с использованием одноименной системы кохлеарной имплантации (одного производителя) ввиду различных технических характеристик имплантов. Проведение реимплантации с использованием иной фирмы производителя системы кохлеарной имплантации возможно только за счет внебюджетных средств, что обязательно отражается в информированном согласии пациента (законного представителя).
В случае выхода из строя внутренней части системы кохлеарной имплантации (импланта) в течение гарантийного срока, производитель, по заявлению медицинского учреждения, куда обратился пациент с целью диагностики, проводит предварительную экспертизу и выдает первичное заключение в течение 10 суток с рекомендациями, в том числе о необходимости удаления внутренней части системы кохлеарной имплантации (эксплантации), а также предоставляет медицинскому учреждению внутреннюю часть системы кохлеарной имплантации для проведения повторного хирургического лечения в течении 30 суток с момента выдачи первичного заключения.
Окончательный факт неисправности внутренней части системы кохлеарной имплантации устанавливается после проведения технической экспертизы извлеченного импланта, которая проводится силами производителя или независимой экспертизы за счет средств заявителя. Срок проведения экспертизы не должен превышать трех месяцев, после чего производитель направляет в письменной форме в медицинское учреждение окончательное заключение о состоянии внутренней части системы кохлеарной имплантации содержащее информацию о возможных причинах, которые привели к выходу из строя кохлеарного импланта.
|
|
Реабилитация и амбулаторное лечение
У ребенка с подтвержденной тугоухостью в срок до 6 месяцев жизни (скорректированного возраста у недоношенных) должна быть сформирована индивидуальная реабилитационная программа (ИПРА).
• Рекомендуется слухопротезирование детям с сенсоневральной тугоухостью I-IV-ой степени тяжести для обеспечения речевого развития[1, 27, 35, 40].
Уровень убедительности рекомендаций С (уровень достоверности доказательств - 5).
Комментарии: вопрос о необходимости слухопротезирования решается на основании информации, полученной при аудиологических исследованиях, поведении ребенка дома, в детском саду (школе), наличия дополнительных специальных потребностей, информации о развитии слуховой функции, речи и языка.
Критерии определения показаний для слухопротезирования должны основываться на следующих исследованиях:
• Электрофизиологическом исследовании слуховой чувствительности (СВП на щелчки и частотноспецифичные стимулы (в том числе на chirp), стационарные слуховые вызванные потенциалы (ASSR), ОАЭ на частоте продуктов искажения);
• Определении поведенческих порогов при использовании стандартных аудиометрических методик, соответствующих возрасту ребенка (аудиометрия с визуальным подкреплением, игровая аудиометрия, стандартная методика тональной пороговой аудиометрии).
Ребенок может рассматриваться как кандидат на слухопротезирование, если у него определяется стойкое повышение порогов слышимости в одном или обоих ушах свыше 40 дБ нПС (на любых двух частотах в диапазоне 500-4000 Гц) при поведенческой аудиометрии или при регистрации КСВП на щелчки (2000-4000 Гц). Во всех случаях при двустороннем снижении слуха, если не имеется противопоказаний, должно назначаться бинауральное слухопротезирование.
Рекомендуется использование заушных слуховых аппаратов у детей. Использование внутриушных слуховых аппаратов у детей не рекомендуется из-за возрастных изменений наружного слухового прохода и ушной раковины, связанной с ними обратной акустической связью, а также соображений безопасности.
Предпочтения должны отдаваться цифровым слуховым аппаратам, многоканальным, с направленным или двойным микрофоном, что способствует улучшению соотношения сигнал/шум.
Карманные слуховые аппараты могут назначаться только при наличии медицинских или физических противопоказаний.
Должна рассматриваться возможность использования FM-систему всех детей, владеющих устной речью на уровне развернутой фразы, связанного высказывания, пользующихся устной речью для общения и использующих слуховые аппараты и кохлеарные импланты.
Требования к FM-системам и другим устройствам:
• Наличие прямого аудиовхода;
• Наличие индукционной катушки;
• Возможность переключения между микрофоном и катушкой;
• Использование слепочной массы для временного подавления обратной связи.
Выбор параметров электроакустической коррекции (модели слухового аппарата), их верификация и валидация.
Подбор слухового аппарата у детей должен производиться в соответствии с алгоритмами, специально разработанными для детей, которые учитывают возрастные особенности акустики уха, а также степень, конфигурацию и тип снижения слуха. Процедура подбора должна включать методику предписания усиления, определяет выход аппарата, соответствующий конкретному ребенку, и характеристики системы усиления (линейный или нелинейный, аналоговый или цифровой). Рекомендуется включение в процедуру верификации измерения различия между реальным ухом и соединительной камерой, ответа насыщения реального уха и максимальных значений на выходе. Должны учитываться акустика уха ребенка, ушного вкладыша, а также система усиления.
Валидация параметров коррекции должна проводиться на постоянной основе и должна включать:
• Проведение измерений с использованием зондирующего микрофона с целью определения выхода слухового аппарата у барабанной перепонки;
• Аудиологическое обследование, предусматривающее непосредственные ответы ребенка со слуховым аппаратом на речь и частотноспецифичные стимулы, предъявленные в свободном поле;
• Функциональную оценку слуховых навыков ребенка врачом-сурдологом-оториноларингологом;
• Оценку речи, коммуникационных способностей и развития языка сурдопедагогом, в том числе с использованием стандартизированных шкал.
Кохлеарная имплантация.
• Рекомендуется реабилитация методом КИ детям с двусторонней СНТ 4-й степени или глухотой, детям до 3-х лет рекомендована бинауральная КИ[1, 27, 35].
Уровень убедительности рекомендаций С (уровень достоверности доказательств - 5).
Комментарии. Вопрос о показаниях для КИ решается после использования бинауральных слуховых аппаратов в течение 3-6 мес. и отсутствии эффекта от слухопротезирования, а также при наличии мотиваций у семьи. Дети с подтвержденной наследственной тугоухостью (мутации в гене GJB2 и других генах) могут быть направлены на КИ, минуя этап слухопротезирования. Подключение речевого процессора производится через 1 месяц после операции КИ, далее настройки речевого процессора проводят каждые 3 месяца на 1-м году после имплантации, 2 раза в год на 2-м году после имплантации, затем 1 раз в год или чаще при ухудшении разборчивости речи или появлении дискомфорта при использовании системы КИ.
Замена речевого процессора.
Замена речевого процессора производится по истечении 5 лет со дня предшествующей установки пациенту речевого процессора системы кохлеарной имплантации за счет средств обязательного медицинского страхования.
Замена речевого процессора осуществляется в соответствии с требованиями Приказа Министерства здравоохранения РФ от 9 апреля 2015 г. N 178н Об утверждении Порядка оказания медицинской помощи населению по профилю сурдология-оториноларингология .
При проведении замены речевого процессора пациент обязан предоставить документы о проведении хирургического лечения (кохлеарная имплантация), а в случае ранее проведенной замены речевого процессора, документы, подтверждающие данный факт. Пациент или его законный представитель несет персональную ответственность за соблюдение сроков замены речевого процессора.
• Рекомендуется слухопротезирование детям с сенсоневральной тугоухостью I-IV-ой степени тяжести для обеспечения речевого развития[1, 27, 35, 40].
Уровень убедительности рекомендаций С (уровень достоверности доказательств - 5).
Комментарии: вопрос о необходимости слухопротезирования решается на основании информации, полученной при аудиологических исследованиях, поведении ребенка дома, в детском саду (школе), наличия дополнительных специальных потребностей, информации о развитии слуховой функции, речи и языка.
Критерии определения показаний для слухопротезирования должны основываться на следующих исследованиях:
• Электрофизиологическом исследовании слуховой чувствительности (СВП на щелчки и частотноспецифичные стимулы (в том числе на chirp), стационарные слуховые вызванные потенциалы (ASSR), ОАЭ на частоте продуктов искажения);
• Определении поведенческих порогов при использовании стандартных аудиометрических методик, соответствующих возрасту ребенка (аудиометрия с визуальным подкреплением, игровая аудиометрия, стандартная методика тональной пороговой аудиометрии).
Ребенок может рассматриваться как кандидат на слухопротезирование, если у него определяется стойкое повышение порогов слышимости в одном или обоих ушах свыше 40 дБ нПС (на любых двух частотах в диапазоне 500-4000 Гц) при поведенческой аудиометрии или при регистрации КСВП на щелчки (2000-4000 Гц). Во всех случаях при двустороннем снижении слуха, если не имеется противопоказаний, должно назначаться бинауральное слухопротезирование.
Рекомендуется использование заушных слуховых аппаратов у детей. Использование внутриушных слуховых аппаратов у детей не рекомендуется из-за возрастных изменений наружного слухового прохода и ушной раковины, связанной с ними обратной акустической связью, а также соображений безопасности.
Предпочтения должны отдаваться цифровым слуховым аппаратам, многоканальным, с направленным или двойным микрофоном, что способствует улучшению соотношения сигнал/шум.
Карманные слуховые аппараты могут назначаться только при наличии медицинских или физических противопоказаний.
Должна рассматриваться возможность использования FM-систему всех детей, владеющих устной речью на уровне развернутой фразы, связанного высказывания, пользующихся устной речью для общения и использующих слуховые аппараты и кохлеарные импланты.
Требования к FM-системам и другим устройствам:
• Наличие прямого аудиовхода;
• Наличие индукционной катушки;
• Возможность переключения между микрофоном и катушкой;
• Использование слепочной массы для временного подавления обратной связи.
Выбор параметров электроакустической коррекции (модели слухового аппарата), их верификация и валидация.
Подбор слухового аппарата у детей должен производиться в соответствии с алгоритмами, специально разработанными для детей, которые учитывают возрастные особенности акустики уха, а также степень, конфигурацию и тип снижения слуха. Процедура подбора должна включать методику предписания усиления, определяет выход аппарата, соответствующий конкретному ребенку, и характеристики системы усиления (линейный или нелинейный, аналоговый или цифровой). Рекомендуется включение в процедуру верификации измерения различия между реальным ухом и соединительной камерой, ответа насыщения реального уха и максимальных значений на выходе. Должны учитываться акустика уха ребенка, ушного вкладыша, а также система усиления.
Валидация параметров коррекции должна проводиться на постоянной основе и должна включать:
• Проведение измерений с использованием зондирующего микрофона с целью определения выхода слухового аппарата у барабанной перепонки;
• Аудиологическое обследование, предусматривающее непосредственные ответы ребенка со слуховым аппаратом на речь и частотноспецифичные стимулы, предъявленные в свободном поле;
• Функциональную оценку слуховых навыков ребенка врачом-сурдологом-оториноларингологом;
• Оценку речи, коммуникационных способностей и развития языка сурдопедагогом, в том числе с использованием стандартизированных шкал.
Кохлеарная имплантация.
• Рекомендуется реабилитация методом КИ детям с двусторонней СНТ 4-й степени или глухотой, детям до 3-х лет рекомендована бинауральная КИ[1, 27, 35].
Уровень убедительности рекомендаций С (уровень достоверности доказательств - 5).
Комментарии. Вопрос о показаниях для КИ решается после использования бинауральных слуховых аппаратов в течение 3-6 мес. и отсутствии эффекта от слухопротезирования, а также при наличии мотиваций у семьи. Дети с подтвержденной наследственной тугоухостью (мутации в гене GJB2 и других генах) могут быть направлены на КИ, минуя этап слухопротезирования. Подключение речевого процессора производится через 1 месяц после операции КИ, далее настройки речевого процессора проводят каждые 3 месяца на 1-м году после имплантации, 2 раза в год на 2-м году после имплантации, затем 1 раз в год или чаще при ухудшении разборчивости речи или появлении дискомфорта при использовании системы КИ.
Замена речевого процессора.
Замена речевого процессора производится по истечении 5 лет со дня предшествующей установки пациенту речевого процессора системы кохлеарной имплантации за счет средств обязательного медицинского страхования.
Замена речевого процессора осуществляется в соответствии с требованиями Приказа Министерства здравоохранения РФ от 9 апреля 2015 г. N 178н Об утверждении Порядка оказания медицинской помощи населению по профилю сурдология-оториноларингология .
При проведении замены речевого процессора пациент обязан предоставить документы о проведении хирургического лечения (кохлеарная имплантация), а в случае ранее проведенной замены речевого процессора, документы, подтверждающие данный факт. Пациент или его законный представитель несет персональную ответственность за соблюдение сроков замены речевого процессора.
Профилактика
• Рекомендуется диспансерное наблюдение ребенка с подтвержденной сенсоневральной тугоухостью врачом-сурдологом-оториноларингологомв центре реабилитации слуха [25, 30, 35].
Уровень убедительности рекомендаций С (уровень достоверности доказательств - 5).
Комментарии. На протяжении всего реабилитационного процесса родители, члены семьи и другие лица, помогающие ребенку пользоваться слуховым аппаратом и кохлеарным имплантом, должны получать постоянную профессиональную поддержку.
Рекомендуемая частота повторных аудиологических обследований:
- в течение первых двух лет использования слухового аппарата - не менее одного раза в три месяца;
- после первых двух лет использования слухового аппарата - каждые 3-6 месяцев;
-после КИ - в соответствии с клиническими рекомендациями «Реабилитация пациентов после КИ».
Повторные исследования и наблюдение при слухопротезировании должны включать:
• Поведенческое аудиологическое исследование, включающее исследование по воздушному и костному звукопроведению;
• Акустическую импедансометрию для оценки функции среднего уха;
• Настройку параметров коррекции на основании полученных данных аудиометрии и возрастных изменений ребенка;
• Электроакустические замеры слухового аппарата;
• Прослушивание слухового аппарата;
• Оценку установки вкладыша;
• Измерения с использованием зондирующего микрофона, измерения различия между реальным ухом и соединительной камерой и основанные на этих измерениях изменения настроек (с ростом ребенка производится замена индивидуальных ушных вкладышей);
• Измерения функционального усиления с целью отображения развития слуховых навыков.
При выявлении одностороннего снижения слуха с нормальными порогами в здоровом ухе необходимо проводить динамическое наблюдение за слуховой функцией, а также развитием речи и языка каждые 6 мес. до достижения ребенком возраста 3-х лет.
Повторные исследования и наблюдение после кохлеарной имплантации с учетом возрастных особенностей ребенка должны включать:
• Сурдопедагогическое тестирование пациента;
• Тональную пороговую аудиометрию (игровую аудиометрию) в свободном поле;
• Регистрацию потенциала действия слухового нерва методом телеметрии нервного ответа;
• Речевую аудиометрию в свободном поле с использованием сбалансированных артикуляционных таблиц;
• Настройку речевого процессора;
• Повторную консультацию сурдопедагога;
• Повторную тональную, речевую аудиометрию в свободном поле.
Уровень убедительности рекомендаций С (уровень достоверности доказательств - 5).
Комментарии. На протяжении всего реабилитационного процесса родители, члены семьи и другие лица, помогающие ребенку пользоваться слуховым аппаратом и кохлеарным имплантом, должны получать постоянную профессиональную поддержку.
Рекомендуемая частота повторных аудиологических обследований:
- в течение первых двух лет использования слухового аппарата - не менее одного раза в три месяца;
- после первых двух лет использования слухового аппарата - каждые 3-6 месяцев;
-после КИ - в соответствии с клиническими рекомендациями «Реабилитация пациентов после КИ».
Повторные исследования и наблюдение при слухопротезировании должны включать:
• Поведенческое аудиологическое исследование, включающее исследование по воздушному и костному звукопроведению;
• Акустическую импедансометрию для оценки функции среднего уха;
• Настройку параметров коррекции на основании полученных данных аудиометрии и возрастных изменений ребенка;
• Электроакустические замеры слухового аппарата;
• Прослушивание слухового аппарата;
• Оценку установки вкладыша;
• Измерения с использованием зондирующего микрофона, измерения различия между реальным ухом и соединительной камерой и основанные на этих измерениях изменения настроек (с ростом ребенка производится замена индивидуальных ушных вкладышей);
• Измерения функционального усиления с целью отображения развития слуховых навыков.
При выявлении одностороннего снижения слуха с нормальными порогами в здоровом ухе необходимо проводить динамическое наблюдение за слуховой функцией, а также развитием речи и языка каждые 6 мес. до достижения ребенком возраста 3-х лет.
Повторные исследования и наблюдение после кохлеарной имплантации с учетом возрастных особенностей ребенка должны включать:
• Сурдопедагогическое тестирование пациента;
• Тональную пороговую аудиометрию (игровую аудиометрию) в свободном поле;
• Регистрацию потенциала действия слухового нерва методом телеметрии нервного ответа;
• Речевую аудиометрию в свободном поле с использованием сбалансированных артикуляционных таблиц;
• Настройку речевого процессора;
• Повторную консультацию сурдопедагога;
• Повторную тональную, речевую аудиометрию в свободном поле.
|
|
Организация оказания медицинской помощи
Показания для госпитализации в медицинскую организацию:
1) острая сенсоневральная тугоухость;
2) замена речевого процессора системы КИ (в условиях дневного стационара);
3) проведение объективного аудиологического обследования под общей анестезией (в условиях дневного стационара);
Показания к выписке пациента из медицинской организации:
1) выздоровление;
2) улучшение.
1) острая сенсоневральная тугоухость;
2) замена речевого процессора системы КИ (в условиях дневного стационара);
3) проведение объективного аудиологического обследования под общей анестезией (в условиях дневного стационара);
Показания к выписке пациента из медицинской организации:
1) выздоровление;
2) улучшение.
Дополнительно
Сниженный слух имеет большое социальное, медицинское, психологическое значение. Некомпенсированные потери слуха вызывают снижение качества жизни, уровень реализации образовательного потенциала и ограничивают выбор профессии пропорционально степени тугоухости и в зависимости от возраста и уровня социальной активности пациента.
И если при острой сенсоневральной тугоухости существует вероятность восстановить слух лечебным воздействием, то при хронической сенсоневральной тугоухости с точки зрения доказательной медицины возможность повысить пороги слышимости медикаментозным лечением крайне незначительна.
Что касается хронической сенсоневральной тугоухости, то корректнее говорить о лечении пациента со сниженным слухом по поводу сопутствующей соматической патологии, которую он имеет. Медикаментозное лечение сердечно-сосудистых заболеваний, заболеваний нервной системы, эндокринной патологии, нарушений иммунного статуса одновременно является лечением и профилактикой прогрессирования хронической сенсоневральной тугоухости у этих пациентов.
При наличии вестибулярных нарушений и субъективного ушного шума на фоне хронической сенсоневральной тугоухости проводится патогенетическое и симптоматическое лечение.
При наличии сенсоневральной тугоухости у пациентов со сниженным зрением и другими инвалидизирующими заболеваниями показания к слухопротезированию расширяются, а уровень требований к средствам технической реабилитации возрастает.
Невозможность достигнуть эффекта с использованием слуховых аппаратов и кохлеарных имплантов требует реализации альтернативного способа коммуникации - обучения основам дактиля и жестового языка, сурдоперевод.
И если при острой сенсоневральной тугоухости существует вероятность восстановить слух лечебным воздействием, то при хронической сенсоневральной тугоухости с точки зрения доказательной медицины возможность повысить пороги слышимости медикаментозным лечением крайне незначительна.
Что касается хронической сенсоневральной тугоухости, то корректнее говорить о лечении пациента со сниженным слухом по поводу сопутствующей соматической патологии, которую он имеет. Медикаментозное лечение сердечно-сосудистых заболеваний, заболеваний нервной системы, эндокринной патологии, нарушений иммунного статуса одновременно является лечением и профилактикой прогрессирования хронической сенсоневральной тугоухости у этих пациентов.
При наличии вестибулярных нарушений и субъективного ушного шума на фоне хронической сенсоневральной тугоухости проводится патогенетическое и симптоматическое лечение.
При наличии сенсоневральной тугоухости у пациентов со сниженным зрением и другими инвалидизирующими заболеваниями показания к слухопротезированию расширяются, а уровень требований к средствам технической реабилитации возрастает.
Невозможность достигнуть эффекта с использованием слуховых аппаратов и кохлеарных имплантов требует реализации альтернативного способа коммуникации - обучения основам дактиля и жестового языка, сурдоперевод.
Критерии оценки качества медицинской помощи
| № | Критерии качества | Уровень убедительности рекомендаций | Уровень достоверности доказательств |
| 1 | Проведение отоскопии | С | 4 |
| 2 | Проведение аудиологического скрининга основанного на регистрации КСВП | А | 1 |
| 3 | Новорожденным перед выпиской из родильного дома или в поликлинике в срок до 1 месяца жизни, а также детям на приеме у врача-сурдолога-оториноларинголога проведение аудиологического скрининга, основанного на регистрации ОАЭ | В | 2 |
| 4 | Проведение акустической импедансометрии | В | 3 |
| 5 | Проведение аудиометрии по соответствующей возрасту методике | В | 4 |
| 6 | Молекулярно-генетическое исследование мутации в гене GJB2(35delG) (нейросенсорная тугоухость) в крови пациентам с несиндромальной двусторонней СНТ любой степени. | В | 3 |
| 7 | Исследование ЦМВ методом ПЦР | В | 3 |
| 8 | Проведение магнитно-резонансной или компьютерной томографии пациентам с неясной этиологией развития тугоухости и односторонним снижением слуха. | В | 3 |
| 9 | Слухопротезирование детям с сенсоневральной тугоухостью I-IV-ой степени тяжести для обеспечения речевого развития | В | 3 |
| 10 | Проведение кохлеарной имплантации детям с двусторонней СНТ 4-й степени или глухотой | В | 3 |
| 11 | Проведение консервативного лечения (глюкокортикоиды) при острой сенсоневральной тугоухости | В | 2 |
| 12 | Диспансерное наблюдение врачом-сурдологом-оториноларингологом | С | 4 |
Список литературы
• Таварткиладзе Г.А. Руководство по клинической аудиологии. М. Медицина, 2013. 674 с.
• Маркова Т.Г. Наследственные нарушения слуха. В кн. Оториноларингология/ Национальное руководство / под ред. В.Т. Пальчуна В.Т. 2-е издание. М. Геотар, 2016. 1024 с.
• Мачалов А.С., Сапожников Я.М., Крейсман М.В., Балакина А.В., Карпов В.Л. Результаты диагностики нарушений слуха у детей 1-11 классов. Наука и инновации в медицине. 2020; 5 (1): 53-57.
• Диаб Х.М., Коровяков В.С., Каибов А.А., Пащинина О.А., Мачалов А.С., Терехина Л.И. Кохлеарная имплантация при отосклерозе с IV степенью тугоухости и глухотой. Российская оториноларингология. 2019; №5 (102): 74-81.
• Сапожников Я.М., Дайхес Н.А., Мачалов А.С., Карпов В.Л., Канафьев Д.М. Возможности широкополосной тимпанометрии в дифференциальной диагностике некоторых форм тугоухости. Российская оториноларингология. 2019; №6(103): 59-65.
• Торопчина Л.В., Зеликович Е.И., Куриленкова А.Г., Куриленков Г.В. КТ височных костей в диагностике врожденных ликворно-перилимфатической фистулы или gasher-синдрома (клиническое наблюдение). Медицинская визуализация. 2016; 3: 80-84.
• Торопчина Л.В., Зеликович Е.И., Куриленков Г.В. Синдром расширенного водопровода преддверия - этиология, клиника, диагностика, реабилитация пациентов. Вестник оториноларингологии. 2015; 80 (6): 46-50.
• Morton с.C., Nance W.E. Newborn hearing screening - a silent revolution. New England Journal of Medicine. 2006; 354: 2151-64.
• Маркова Т.Г., Мегрелишвили С.М., Зайцева Н.Г., Шагина И.А., Поляков А.В. ДНК-диагностика при врожденной и ранней детской тугоухости/глухоте. Вестникоториноларингологии. 2002; 6: 12-15.
• Riga M., Korres G., сhouridis P., Naxakis S., Danielides V. сongenital cytomegalovirus infection inducing non-congenital sensorineural hearing loss during childhood; a systematic review. Int J Pediatr Otorhinolaryngol. 2018. 15:156-164.
• Andrade GM, Resende LM, Goulart EM, Siqueira AL, Vitor RW, Januario JN. Hearing loss in congenital toxoplasmosis detected by newborn screening. вraz J Otorhinolaryngol. 2008; 74: 21-8.
• Westerberg вD, Atashband S, Kozak FK. A systematic review of the incidence of sensorineural hearing loss in neonates exposed to herpes simplex virus (HSV). Int J Pediatr Otorhinolaryngol. 2008; 72: 931-7.
• вorg E. Perinatal asphyxia, hypoxia, ischemia and hearing loss. An overview. Scand Audiol. 1997; 26:77-91.
• Akinpelu OV, Waissbluth S, Daniel SJ. Auditory risk of hyperbilirubinemia in term newborns: a systematic review. Int J Pediatr Otorhinolaryngol. 2013; 77: 898-905.
• Shapiro SM. вilirubin toxicity in the developing nervous system. Pediatr Neurol. 2003; 29: 410-21.
• Hille ET, van Straaten HI, Verkerk PH. Prevalence and independent risk factors for hearing loss in NICU infants. Acta Paediatr. 2007; 96: 1155-8.
• вorkoski-Barreiro SA, Falcon-González JC, Liminana-Canal JM, Ramos-Macias A. Evaluation of very low birth weight (≤1,500 g) as a risk indicator for sensorineural hearing loss. Acta Otorrinolaringol Esp. 2013; 64: 403-8.
• сristobal R, Oghalai JS. Hearing loss in children with very low birth weight: current review of epidemiology and pathophysiology. Arch Dis сhild Fetal Neonatal Ed. 2008; 93: F462-468.
• Рахманова И.В., Дьяконова И.Н., Ишанова Ю.С. Слуховая функция недоношенных детей первого года жизни в зависимости от сроков гестации по данным регистрации отоакустической эмиссии. Вестник оториноларингологии. 2011; 6:20-23.
• Савенко И.В., Бобошко М.Ю. Слуховая функция у детей, родившихся недоношенными. Вестник оториноларингологии. 2015. -№6. С.71-76.
• Загорянская М.Е. М.Г. Румянцева. Эпидемиологический подход к профилактике и лечению нарушений слуха у детей. Российская оториноларингология. 2011. 2. С. 82-87.
• Таварткиладзе Г.А., Загорянская М.Е., Румянцева М.Г. Методики эпидемиологического исследования нарушений слуха. Методические рекомендации. Москва, 2006. 27 с.
• Fortnum HM, Summerfield AQ, Marshall DH, Davis AC, вamford JM. Prevalence of permanent childhood hearing impairment in the United Kingdom and implications for universal neonatal hearing screening: questionnaire based ascertainment study. вMJ. 2001 Sep 8; 323 (7312):536-40.
• Watkin P, вaldwin M. The longitudinal follow up of a universal neonatal hearing screen: the implications for confirming deafness in childhood. International Journal of Audiology. 2012; 51(7): 519-528.
• Чибисова С.С., Маркова Т.Г., Алексеева Н.Н., Ясинская А.А., Цыганкова Е.Р., Близнец Е.А., Поляков А.В., Таварткиладзе Г.А. Эпидемиология нарушений слуха среди детей первого года жизни. Вестник оториноларингологии. 2018. 4. С. 37-42.
• Общая заболеваемость детского населения России (0-14 лет) в 2018 году: статистические материалы. М., 2019. 144 с.
• Joint сommittee on Infant Hearing. Year 2019 Position Statement: Principles and Guidelines for Early Hearing Detection and Intervention Programs. Journal of Early Hearing Detection and Intervention. 2019 - 4(2): 1-44.
• Newborn and infant hearing screening: current issues and guiding principles for action. Outcome of a WHO informal consultation held at WHO headquarters, Geneva, Switzerland, 9-10 November, 2009. WHO; 2010.
• Таварткиладзе Г.А., Ясинская А.А. Врожденные и перинатальные нарушения слуха/ В кн. Неонатология/ Национальное руководство - краткое издание». М. Геотар, 2013. Гл.30. С.804-816.
• Дайхес Н.А., Таварткиладзе Г.А., Яблонский С.В., Ясинская А.А., Гвелесиани Т.Г., Куян С.М., Загорянская М.Е., Пашков А.В., Гузь Е.В. Универсальный аудиологический скрининг новорожденных и детей первого года жизни//Методическая разработка. М., 2008.
• Гарбарук Е.С., Королева И.В. Аудиологический скрининг новорожденных в России: проблемы и перспективы. Пособие для врачей. Санкт-Петербург, СПб НИИ уха, горла, носа и речи. 2013. 52 с.
• Vos в, Senterre с, Lagasse R, SurdiScreen Group, Levêque A. Newborn hearing screening programme in вelgium: a consensus recommendation on risk factors. вMC Pediatrics. 2015. 15:160.
• Таварткиладзе Г.А. Функциональные методы исследования слухового анализатора. В кн. Оториноларингология/ Национальное руководство / под ред. В.Т. Пальчуна В.Т. 2-е издание. М. Геотар, 2016. 1024 с.
• Guidance for Auditory вrainstem Response testing in babies. Version 2,1 NHSP сlinical Group, March 2013. http://www.thebsa.org.uk/wp-content/uploads/2014/08/NHSP_ABRneonate_2014.pdf.
• Guidelines for the early audiological assessment and management of babies referred from the newborn hearing screening programme. NHSP сlinical Group. Version 3,1, July 2013. http://www.thebsa.org.uk/wp-content/uploads/2014/08/NHSP_NeonateAssess_2014.pdf.
• Visual Reinforcement Audiometry: Recommended Procedure. вritish Society of Audiology, June 2014. http://www.thebsa.org.uk/wp-content/uploads/2014/06/Visual-Reinforcement-Audiometry.pdf.
• DeMarcantonio M, сhoo DI. Radiographic Evaluation of сhildren with Hearing Loss. Otolaryngol сlin North Am. 2015. 48(6):913-32.
• Ropers F.G., Pham E.N.B., Kant S.G., Rotteveel L.J.C., Rings E.H.H.M., Verbist в.M., Dekkers O.M. Assessment of the сlinical вenefit of Imaging in сhildren With Unilateral Sensorineural Hearing Loss: A Systematic Review and Meta-analysis. JAMA Otolaryngol Head Neck Surg. 2019. 145(5):431-443.
• сlinical practice guideline: sudden hearing loss. Otolaryngol Head Neck Surg. 2012. 146(3), Suppl:1-35.
• Pediatric Amplification Practice Guidelines. American Academy of Audiology, June 2013.
• Ahmadzai N. et al. A systematic review and network meta-analysis of existing pharmacologic therapies in patients with idiopathic sudden sensorineural hearing loss //PloS one. 2019. Т. 14. 9. С. e0221713.
• Gonzalez-Gonzalez S. The role of mitochondrial oxidative stress in hearing loss //Neurol. Disord. Ther. 2017. Т. 1. С. 1-5.
• McCrary H. et al. The Role of Antioxidants in the Treatment of сongenital сMV-Related Hearing: A сase-Control Study //OTO open. 2019. Т. 3. 2. С. 2473974X19841857.
• Stockman, J. A. (2011). Hearing screening in newborns: systematic review of accuracy, effectiveness, and effects of interventions after screening. Yearbook of Pediatrics, 2011, 108-110. doi:10,1016/s0084-3954(10)79794-3.
• Маркова Т.Г. Наследственные нарушения слуха. В кн. Оториноларингология/ Национальное руководство / под ред. В.Т. Пальчуна В.Т. 2-е издание. М. Геотар, 2016. 1024 с.
• Мачалов А.С., Сапожников Я.М., Крейсман М.В., Балакина А.В., Карпов В.Л. Результаты диагностики нарушений слуха у детей 1-11 классов. Наука и инновации в медицине. 2020; 5 (1): 53-57.
• Диаб Х.М., Коровяков В.С., Каибов А.А., Пащинина О.А., Мачалов А.С., Терехина Л.И. Кохлеарная имплантация при отосклерозе с IV степенью тугоухости и глухотой. Российская оториноларингология. 2019; №5 (102): 74-81.
• Сапожников Я.М., Дайхес Н.А., Мачалов А.С., Карпов В.Л., Канафьев Д.М. Возможности широкополосной тимпанометрии в дифференциальной диагностике некоторых форм тугоухости. Российская оториноларингология. 2019; №6(103): 59-65.
• Торопчина Л.В., Зеликович Е.И., Куриленкова А.Г., Куриленков Г.В. КТ височных костей в диагностике врожденных ликворно-перилимфатической фистулы или gasher-синдрома (клиническое наблюдение). Медицинская визуализация. 2016; 3: 80-84.
• Торопчина Л.В., Зеликович Е.И., Куриленков Г.В. Синдром расширенного водопровода преддверия - этиология, клиника, диагностика, реабилитация пациентов. Вестник оториноларингологии. 2015; 80 (6): 46-50.
• Morton с.C., Nance W.E. Newborn hearing screening - a silent revolution. New England Journal of Medicine. 2006; 354: 2151-64.
• Маркова Т.Г., Мегрелишвили С.М., Зайцева Н.Г., Шагина И.А., Поляков А.В. ДНК-диагностика при врожденной и ранней детской тугоухости/глухоте. Вестникоториноларингологии. 2002; 6: 12-15.
• Riga M., Korres G., сhouridis P., Naxakis S., Danielides V. сongenital cytomegalovirus infection inducing non-congenital sensorineural hearing loss during childhood; a systematic review. Int J Pediatr Otorhinolaryngol. 2018. 15:156-164.
• Andrade GM, Resende LM, Goulart EM, Siqueira AL, Vitor RW, Januario JN. Hearing loss in congenital toxoplasmosis detected by newborn screening. вraz J Otorhinolaryngol. 2008; 74: 21-8.
• Westerberg вD, Atashband S, Kozak FK. A systematic review of the incidence of sensorineural hearing loss in neonates exposed to herpes simplex virus (HSV). Int J Pediatr Otorhinolaryngol. 2008; 72: 931-7.
• вorg E. Perinatal asphyxia, hypoxia, ischemia and hearing loss. An overview. Scand Audiol. 1997; 26:77-91.
• Akinpelu OV, Waissbluth S, Daniel SJ. Auditory risk of hyperbilirubinemia in term newborns: a systematic review. Int J Pediatr Otorhinolaryngol. 2013; 77: 898-905.
• Shapiro SM. вilirubin toxicity in the developing nervous system. Pediatr Neurol. 2003; 29: 410-21.
• Hille ET, van Straaten HI, Verkerk PH. Prevalence and independent risk factors for hearing loss in NICU infants. Acta Paediatr. 2007; 96: 1155-8.
• вorkoski-Barreiro SA, Falcon-González JC, Liminana-Canal JM, Ramos-Macias A. Evaluation of very low birth weight (≤1,500 g) as a risk indicator for sensorineural hearing loss. Acta Otorrinolaringol Esp. 2013; 64: 403-8.
• сristobal R, Oghalai JS. Hearing loss in children with very low birth weight: current review of epidemiology and pathophysiology. Arch Dis сhild Fetal Neonatal Ed. 2008; 93: F462-468.
• Рахманова И.В., Дьяконова И.Н., Ишанова Ю.С. Слуховая функция недоношенных детей первого года жизни в зависимости от сроков гестации по данным регистрации отоакустической эмиссии. Вестник оториноларингологии. 2011; 6:20-23.
• Савенко И.В., Бобошко М.Ю. Слуховая функция у детей, родившихся недоношенными. Вестник оториноларингологии. 2015. -№6. С.71-76.
• Загорянская М.Е. М.Г. Румянцева. Эпидемиологический подход к профилактике и лечению нарушений слуха у детей. Российская оториноларингология. 2011. 2. С. 82-87.
• Таварткиладзе Г.А., Загорянская М.Е., Румянцева М.Г. Методики эпидемиологического исследования нарушений слуха. Методические рекомендации. Москва, 2006. 27 с.
• Fortnum HM, Summerfield AQ, Marshall DH, Davis AC, вamford JM. Prevalence of permanent childhood hearing impairment in the United Kingdom and implications for universal neonatal hearing screening: questionnaire based ascertainment study. вMJ. 2001 Sep 8; 323 (7312):536-40.
• Watkin P, вaldwin M. The longitudinal follow up of a universal neonatal hearing screen: the implications for confirming deafness in childhood. International Journal of Audiology. 2012; 51(7): 519-528.
• Чибисова С.С., Маркова Т.Г., Алексеева Н.Н., Ясинская А.А., Цыганкова Е.Р., Близнец Е.А., Поляков А.В., Таварткиладзе Г.А. Эпидемиология нарушений слуха среди детей первого года жизни. Вестник оториноларингологии. 2018. 4. С. 37-42.
• Общая заболеваемость детского населения России (0-14 лет) в 2018 году: статистические материалы. М., 2019. 144 с.
• Joint сommittee on Infant Hearing. Year 2019 Position Statement: Principles and Guidelines for Early Hearing Detection and Intervention Programs. Journal of Early Hearing Detection and Intervention. 2019 - 4(2): 1-44.
• Newborn and infant hearing screening: current issues and guiding principles for action. Outcome of a WHO informal consultation held at WHO headquarters, Geneva, Switzerland, 9-10 November, 2009. WHO; 2010.
• Таварткиладзе Г.А., Ясинская А.А. Врожденные и перинатальные нарушения слуха/ В кн. Неонатология/ Национальное руководство - краткое издание». М. Геотар, 2013. Гл.30. С.804-816.
• Дайхес Н.А., Таварткиладзе Г.А., Яблонский С.В., Ясинская А.А., Гвелесиани Т.Г., Куян С.М., Загорянская М.Е., Пашков А.В., Гузь Е.В. Универсальный аудиологический скрининг новорожденных и детей первого года жизни//Методическая разработка. М., 2008.
• Гарбарук Е.С., Королева И.В. Аудиологический скрининг новорожденных в России: проблемы и перспективы. Пособие для врачей. Санкт-Петербург, СПб НИИ уха, горла, носа и речи. 2013. 52 с.
• Vos в, Senterre с, Lagasse R, SurdiScreen Group, Levêque A. Newborn hearing screening programme in вelgium: a consensus recommendation on risk factors. вMC Pediatrics. 2015. 15:160.
• Таварткиладзе Г.А. Функциональные методы исследования слухового анализатора. В кн. Оториноларингология/ Национальное руководство / под ред. В.Т. Пальчуна В.Т. 2-е издание. М. Геотар, 2016. 1024 с.
• Guidance for Auditory вrainstem Response testing in babies. Version 2,1 NHSP сlinical Group, March 2013. http://www.thebsa.org.uk/wp-content/uploads/2014/08/NHSP_ABRneonate_2014.pdf.
• Guidelines for the early audiological assessment and management of babies referred from the newborn hearing screening programme. NHSP сlinical Group. Version 3,1, July 2013. http://www.thebsa.org.uk/wp-content/uploads/2014/08/NHSP_NeonateAssess_2014.pdf.
• Visual Reinforcement Audiometry: Recommended Procedure. вritish Society of Audiology, June 2014. http://www.thebsa.org.uk/wp-content/uploads/2014/06/Visual-Reinforcement-Audiometry.pdf.
• DeMarcantonio M, сhoo DI. Radiographic Evaluation of сhildren with Hearing Loss. Otolaryngol сlin North Am. 2015. 48(6):913-32.
• Ropers F.G., Pham E.N.B., Kant S.G., Rotteveel L.J.C., Rings E.H.H.M., Verbist в.M., Dekkers O.M. Assessment of the сlinical вenefit of Imaging in сhildren With Unilateral Sensorineural Hearing Loss: A Systematic Review and Meta-analysis. JAMA Otolaryngol Head Neck Surg. 2019. 145(5):431-443.
• сlinical practice guideline: sudden hearing loss. Otolaryngol Head Neck Surg. 2012. 146(3), Suppl:1-35.
• Pediatric Amplification Practice Guidelines. American Academy of Audiology, June 2013.
• Ahmadzai N. et al. A systematic review and network meta-analysis of existing pharmacologic therapies in patients with idiopathic sudden sensorineural hearing loss //PloS one. 2019. Т. 14. 9. С. e0221713.
• Gonzalez-Gonzalez S. The role of mitochondrial oxidative stress in hearing loss //Neurol. Disord. Ther. 2017. Т. 1. С. 1-5.
• McCrary H. et al. The Role of Antioxidants in the Treatment of сongenital сMV-Related Hearing: A сase-Control Study //OTO open. 2019. Т. 3. 2. С. 2473974X19841857.
• Stockman, J. A. (2011). Hearing screening in newborns: systematic review of accuracy, effectiveness, and effects of interventions after screening. Yearbook of Pediatrics, 2011, 108-110. doi:10,1016/s0084-3954(10)79794-3.
|
|
Приложения
Приложение А1.
Состав рабочей группы по разработке и пересмотру клинических рекомендаций.Таварткиладзе Георгий Абелович2,4, д.м.н., профессор, член медицинской ассоциации, конфликт интересов отсутствует.
Юнусов Аднан Султанович1,3, д.м.н., профессор, член медицинской ассоциации, конфликт интересов отсутствует.
Мачалов Антон Сергеевич1,3, м.н., член медицинской ассоциации, конфликт интересов отсутствует.
Бобошко Мария Юрьевна6, д.м.н., член медицинской ассоциации, конфликт интересов отсутствует.
Маркова Татьяна Геннадьевна2,4, д.м.н., член медицинской ассоциации, конфликт интересов отсутствует.
Сапожников Яков Михайлович1, д.м.н., профессор, член медицинской ассоциации, конфликт интересов отсутствует.
Савельева Елена Евгеньевна7, д.м.н., член медицинской ассоциации, конфликт интересов отсутствует.
Торопчина Лия Владимировна5, м.н., член медицинской ассоциации, конфликт интересов отсутствует.
Карнеева Ольга Витальевна1,3, д.м.н., профессор, член медицинской ассоциации, конфликт интересов отсутствует.
Кузнецов Александр Олегович1,3, д.м.н., член медицинской ассоциации, конфликт интересов отсутствует.
Цыганкова Евгения Ростиславовна2,4, м.н., доцент, член медицинской ассоциации, конфликт интересов отсутствует.
Учреждения-разработчики:
• ФГБУ «Национальный медицинский исследовательский центр оториноларингологии» ФМБА России.
• ФГБУ Российский научно-клинический центр аудиологии и слухопротезирования ФМБА России.
• ФГАОУ ВО «Российский национальный исследовательский медицинский университет имени Н.И. Пирогова» Минздрава России, кафедра оториноларингологии ФДПО.
• ФГБОУ ДПО Российская медицинская академия непрерывного профессионального образования Минздрава России, кафедра сурдологии.
• ФГБОУ ДПО Российская медицинская академия непрерывного профессионального образования Минздрава России, кафедра детской оториноларингологии.
• ФГБОУ ВО Первый Санкт-Петербургский государственный медицинский университет имени академика И.П. Павлова, лаборатория слуха и речи научно-исследовательского центра.
• ФГБОУ ВО Башкирский государственный медицинский университет Минздрава России, кафедра оториноларингологии с курсом ИДПО.
Приложение А2.
Методология разработки клинических рекомендаций.Методология разработки клинических рекомендаций основана на всестороннем анализе актуального состояния проблемы, изучения данных литературы, нормативных правовых актов с последующим обсуждением в профессиональной среде и внесении изменений по результатам резолюций конференций и национальных конгрессов в случае их утверждения в Министерстве здравоохранения.
Несмотря на общий код диагноза Н90,3 по МКБ-10 у взрослых и детей, методология диагностики и реабилитации нарушений слуха у детей (особенно раннего возраста) и взрослых кардинально различается, поэтому рекомендации по диагностике врожденной тугоухости и системе аудиологического скрининга, последовательно переходящей в реабилитацию и диспансерное наблюдение, представлены отдельно.
Целевая аудитория данных клинических рекомендаций (в соответствии с приказом МЗ №1183н от 20,12,2012 «Об утверждении Номенклатуры должностей медицинских работников»):
1. Врачи-сурдологи-оториноларингологи и врачи-сурдологи-протезисты;
2. Врачи-оториноларингологи;
3. Врачи-педиатры, врачи-неонатологи, врачи-неврологи,врачи общей практики (семейные врачи).
Таблица 1. Шкала оценки уровней достоверности доказательств (УДД) для методов диагностики (диагностических вмешательств).
| УДД | Расшифровка |
| 1 | Систематические обзоры исследований с контролем референсным методом или систематический обзор рандомизированных клинических исследований с применением мета-анализа |
| 2 | Отдельные исследования с контролем референсным методом или отдельные рандомизированные клинические исследования и систематические обзоры исследований любого дизайна, за исключением рандомизированных клинических исследований, с применением мета-анализа |
| 3 | Исследования без последовательного контроля референсным методом или исследования с референсным методом, не являющимся независимым от исследуемого метода или нерандомизированные сравнительные исследования, в том числе когортные исследования |
| 4 | Несравнительные исследования, описание клинического случая |
| 5 | Имеется лишь обоснование механизма действия или мнение экспертов |
Таблица 2. Шкала оценки уровней достоверности доказательств (УДД) для методов профилактики, лечения и реабилитации (профилактических, лечебных, реабилитационных вмешательств).
| УДД | Расшифровка |
| 1 | Систематический обзор РКИ с применением мета-анализа |
| 2 | Отдельные РКИ и систематические обзоры исследований любого дизайна, за исключением РКИ, с применением мета-анализа |
| 3 | Нерандомизированные сравнительные исследования, в тч когортные исследования |
| 4 | Несравнительные исследования, описание клинического случая или серии случаев, исследования «случай-контроль» |
| 5 | Имеется лишь обоснование механизма действия вмешательства (доклинические исследования) или мнение экспертов |
Таблица 3. Шкала оценки уровней убедительности рекомендаций (УУР) для методов профилактики, диагностики, лечения и реабилитации (профилактических, диагностических, лечебных, реабилитационных вмешательств).
| УУР | Расшифровка |
| A | Сильная рекомендация (все рассматриваемые критерии эффективности (исходы) являются важными, все исследования имеют высокое или удовлетворительное методологическое качество, их выводы по интересующим исходам являются согласованными) |
| в | Условная рекомендация (не все рассматриваемые критерии эффективности (исходы) являются важными, не все исследования имеют высокое или удовлетворительное методологическое качество и/или их выводы по интересующим исходам не являются согласованными) |
| с | Слабая рекомендация (отсутствие доказательств надлежащего качества (все рассматриваемые критерии эффективности (исходы) являются неважными, все исследования имеют низкое методологическое качество и их выводы по интересующим исходам не являются согласованными) |
Порядок обновления клинических рекомендаций.
Механизм обновления клинических рекомендаций предусматривает их систематическую актуализацию - не реже чем один раз в три года,а также при появлении новых данных с позиции доказательной медицины по вопросам диагностики, лечения, профилактики и реабилитации конкретных заболеваний, наличии обоснованных дополнений/замечаний к ранее утверждённым КР, но не чаще 1 раза в 6 месяцев.
Приложение А3.
Справочные материалы, включая соответствие показаний к применению и противопоказаний, способов применения и доз лекарственных препаратов, инструкции по применению лекарственного препарата.Порядок оказания медицинской помощи по профилю «оториноларингология»: Приказ Министерства здравоохранения РФ от 12 ноября 2012 г. 905н «Об утверждении Порядка оказания медицинской помощи населению по профилю «оториноларингология».
Порядок оказания медицинской помощи по профилю «сурдология-оториноларингология»: Приказ Министерства здравоохранения РФ от 9 апреля 2015 года № 178н «Об утверждении Порядка оказания медицинской помощи населению по профилю «сурдология-оториноларингология».
Письмо Министерства здравоохранения и социального развития РФ от 01,04,2008 г. 2383-РХ «О проведении универсального аудиологического скрининга детей первого года жизни».
Предоперационное обследование и хирургическое лечение пациентов с сенсоневральной тугоухостью IV степени и глухотой: клинические рекомендации. Москва, 2015.
Реабилитация пациентов после кохлеарной имплантации: клинические рекомендации. Москва - Санкт-Петербург, 2014.
Приложение В.
Информация для пациента.На I этапе аудиологического скрининга при непрохождении теста родители должны быть информированы, что скрининговая процедура является не диагностикой, а лишь отбором на диагностику нарушений слуха, которую необходимо осуществить до 3-х месяцев жизни. Тест, основанный на регистрации отоакустической эмиссии, может быть ложноположителен на фоне проблем наружного и среднего уха. Если отоакустическая эмиссия не зарегистрирована при тимпанограмме типа А, то с диагнозом «сенсоневральная тугоухость неуточненная» ребенок должен быть направлен на II этап аудиологического скрининга в центр реабилитации слуха.
Пример информационной памятки «Аудиологический скрининг новорожденных»:
«Первые три года жизни ребенок учится слушать и говорить. Если малыш плохо слышит, то он будет плохо понимать речь или совсем не сможет ее понимать. Из-за этого трудно научиться говорить. Со сниженным слухом рождается примерно 3 малыша из 1000, из них 1 - с глубокими потерями слуха. В прошлые годы для такого ребенка был бы закрыт мир звуков и полноценной жизни, у него бы не было речевого общения, социальной адаптации. Сегодня появились новые возможности ранней диагностики слуха и слухоречевого развития слабослышащих детей. При своевременной начатой программе помощи дети со сниженным слухом мало чем отличаются от сверстников. Они ходят в обычные детские сады и школы, учатся играть на музыкальных инструментах, изучают иностранные языки. Однако, программа помощи наиболее эффективна, если она начата в первые месяцы жизни малыша. Именно поэтому все новорожденные должны пройти проверку слуха сразу после рождения.
Для проверки слуха используется быстрый, безболезненный и абсолютно безопасный для здоровья малыша способ. Слух проверяется на 3-4 день методом вызванной отоакустической эмиссии. Обследование проводится во сне. В ухо ребенка вставляется маленький зонд, через который подается звук. Здоровое, слышащее ушко отвечает «эхом» на этот звук.
При отсутствии «эха» ни в коем случае нельзя сразу говорить о тугоухости. Причинами отсутствия «эха» могут быть: а) наличие послеродовых масс в наружном слуховом проходе; б) заболевания среднего уха; в) наличие истинной патологии слуховой системы.
Если «эхо» не зарегистрировано, то Вашему малышу следует повторить скрининг через 1 месяц.
Слух не всегда остается нормальным и со временем может ухудшаться. Если у вас есть сомнения, хорошо ли Ваш малыш слышит и понимает речь, то незамедлительно обратитесь к врачу и проверьте слух Вашего ребенка».
При первичной диагностике сенсоневральной тугоухости у детей родителям предстоит ознакомление с большим объемом информации о медицинской, реабилитационной, социальной и образовательной стороне тугоухости. Родителям должны быть интерпретированы результаты исследований и составлен план необходимого дополнительного обследования (по необходимости), лечебной и реабилитационной работы.
Вопросы лечения имеют особую актуальность и экстренность при острой форме сенсоневральной тугоухости. Отсутствие эффективного лечения стойкой сенсоневральной тугоухости с точки зрения доказательной медицины требует своевременного начала выбора коррекции нарушенной слуховой функции.
При односторонней тугоухости требуются дополнительные дифференциально-диагностические мероприятия.
По показаниям пациент направляется на медико-социальную экспертизу (МСЭ) для решения вопроса о присвоении статуса «ребенок-инвалид» с последующим составлением индивидуальной программы реабилитации и абилитации (ИПРА) и выбором коррекции (традиционное слухопротезирование, имплантационное слухопротезирование, кохлеарная имплантация). Родители ребенка информируются о порядке предоставления высокотехнологичной медицинской помощи (ВМП).
Приложение Г1-ГN.
Шкалы оценки, вопросники и другие оценочные инструменты состояния пациента, приведенные в клинических рекомендациях.Приложение Г.
Международная оценка использования слуховых аппаратов.(опубликованавжурнале Internanional Journal of Audiology /2002/ Vol 41, number 1, p.20).
• Подумайте, как долго Вы использовали Ваш слуховой аппарат (-ы) в течение последних двух недель. В течение скольких часов Вы пользуетесь аппаратом (-ами).
| Не пользуюсь | Менее 1 часа в день | От 1 до 4 часов в день | От 4 до 8 часов в день | Более 8 часов в день□ |
| □ | □ | □ | □ | □ |
• Вспомните ситуацию, когда Вам очень хотелось слышать лучше до того, как Вы получили свой слуховой аппарат (-ы). В течение последних двух недель аппараты помогали в этих ситуациях.
| Совсем не помогали | Помогали незначительно | Помогали средне | Помогали достаточно | Помогали очень хорошо |
| □ | □ | □ | □ | □ |
• Еще раз вспомните ситуацию, когда Вам очень хотелось слышать лучше.При использовании Ваших слуховых аппаратов насколько много проблем Вы ВСЕ ЕЩЕ имеете в данной ситуаций.
| Очень много проблем | Достаточно много проблем | Относительно много проблем | Незначительные проблемы | Нет проблем |
| □ | □ | □ | □ | □ |
• Учитывая все, считаете ли Вы, что Ваши аппараты стоят затраченного временй.
| Абсолютно не стоят | Почти не стоят | Возможно, стоят | Стоят | Безусловно стоят |
| □ | □ | □ | □ | □ |
• При использовании Ваших аппаратов в течение последних двух недель, каким образом проблемы со слухом влияли на Вашу повседневную жизнь.
| Очень сильно влияли | Сильно влияли | Достаточно сильно влияли | Немного влияли | Не влияли совсем |
| □ | □ | □ | □ | □ |
• При использовании Ваших аппаратов в течение последних двух недель, как Вы думаете, насколько Ваши проблемы со слухом доставляли беспокойство окружающим.
| Очень сильно беспокоили | Сильно беспокоили | Достаточно беспокоили | Немного беспокоили | Не беспокоили совсем |
| □ | □ | □ | □ | □ |
• Учитывая все, насколько Ваши настоящие аппараты изменили Ваше восприятие (наслаждение) жизнью.
| Ухудшили | Не изменили | Несколько улучшили | Достаточно улучшили | Очень сильно улучшили |
| □ | □ | □ | □ | □ |
|
|
Год актуализации информации
2021.
Связанные заболевания
Связанные клинические рекомендации
Связанные стандарты мед. помощи
- Стандарт медицинской помощи больным кондуктивной и нейросенсорной потерей слуха
- Стандарт медицинской помощи больным нейросенсорной потерей слуха двусторонней
- Стандарт специализированной медицинской помощи при нейросенсорной потере слуха двусторонней после кохлеарной имплантации пациентам, нуждающимся в замене речевого процессора системы кохлеарной имплантации
- Стандарт специализированной медицинской помощи при нейросенсорной потере слуха двусторонней после кохлеарной имплантации (за исключением замены речевого процессора системы кохлеарной имплантации)