МКБ-10 коды
- МКБ-10
- H90.3 Нейросенсорная потеря слуха двусторонняя
- H91.1 Пресбиакузис
- H90 Кондуктивная и нейросенсорная потеря слуха
- H91.2 Внезапная идиопатическая потеря слуха
- H90.4 Нейросенсорная потеря слуха односторонняя с нормальным слухом на противоположном ухе
- H90.5 Нейросенсорная потеря слуха неуточненная
- H91.8 Другие уточненные потери слуха
|
|
Вступление
Кодирование по Международной статистической классификации болезней и проблем, связанных со здоровьем: H90.3, H90.4, H90.5, H91.1, H91.2, H91.8.
Год утверждения (частота пересмотра): 2023.
Возрастная категория: Взрослые.
Пересмотр не позднее: 2025.
ID: 518.
Разработчик клинической рекомендации.
• Национальная медицинская ассоциация оториноларингологов.
Одобрено Научно-практическим Советом Минздрава РФ.
Год утверждения (частота пересмотра): 2023.
Возрастная категория: Взрослые.
Пересмотр не позднее: 2025.
ID: 518.
Разработчик клинической рекомендации.
• Национальная медицинская ассоциация оториноларингологов.
Одобрено Научно-практическим Советом Минздрава РФ.
|
|
Список сокращений
ВМП - высокотехнологичная медицинская помощь.
ДБ нПС - децибелы над порогом слышимости.
ИПР - индивидуальная программа реабилитации.
МСЭ - медико-социальная экспертиза.
КИ - кохлеарная имплантация.
КСВП - коротколатентные слуховые вызванные потенциалы.
ОАЭ - отоакустическая эмиссия.
ОСНТ - острая сенсоневральная тугоухость.
СА - слуховые аппараты.
СНТ - сенсоневральная тугоухость.
СтОСМП - стационарная специализированная медицинская помощь.
ФУНГ - феномен ускоренного нарастания громкости.
ХСНТ - хроническая сенсоневральная тугоухость.
ДБ нПС - децибелы над порогом слышимости.
ИПР - индивидуальная программа реабилитации.
МСЭ - медико-социальная экспертиза.
КИ - кохлеарная имплантация.
КСВП - коротколатентные слуховые вызванные потенциалы.
ОАЭ - отоакустическая эмиссия.
ОСНТ - острая сенсоневральная тугоухость.
СА - слуховые аппараты.
СНТ - сенсоневральная тугоухость.
СтОСМП - стационарная специализированная медицинская помощь.
ФУНГ - феномен ускоренного нарастания громкости.
ХСНТ - хроническая сенсоневральная тугоухость.
Термины и определения
Тональная аудиометрия (аудиометрия). Это психоакустический метод исследования слуха, основанный на субъективном восприятии пациентом акустических стимулов различной интенсивности.
Коротколатентные слуховые вызванные потенциалы (КСВП). Это показатели, отражающие электрофизиологическую активность структур слухового проводящего пути, регистрируемые с поверхности головы в ответ на акустическую стимуляцию. Результаты исследования отображаются в виде комплекса положительных пиков (волны I-VII), самым стабильным из которых является V пик.
Кохлеарная имплантация (КИ). Это метод реабилитации сенсоневральной тугоухости IV степени и глухоты с помощью системы кохлеарной имплантации, включающей имплантируемую часть (электродную решетку, которая вводится в улитку, и приемник-стимулятор, устанавливаемый под кожей заушной области) и наружную часть (речевой процессор и передающую антенну).
Отоакустическая эмиссия (ОАЭ). Это слабые звуковые колебания, генерируемые наружными волосковыми клетками органа Корти, которые могут быть зарегистрированы специальном зондом в наружном слуховом проходе. ОАЭ не регистрируется, если пороги слышимости превышают 25-30 дБ нПС в частотном диапазоне от 1 кГц до 4 кГц, охватывающем большую часть зоны речевых частот.
Сенсоневральная или нейросенсорная тугоухость (СНТ). Форма снижения (вплоть до утраты) слуха, при которой поражаются какие-либо из участков звуковоспринимающего отдела слухового анализатора, начиная от непосредственного сенсорного аппарата улитки и заканчивая поражением невральных структур.
Двусторонняя (бинауральная) кохлеарная имплантация. Комплекс аудиологических, cурдопедагогических, психологических и хирургических мероприятий по установке двух систем кохлеарной имплантации на оба ухо.
Система кохлеарной имплантации. Устройство, обеспечивающее прямую электрическую стимуляцию сохранных нервных волокон при повреждении (или отсутствии) рецепторного аппарата улитки (волосковых клеток).
Кохлеарный имплант. Часть системы кохлеарной имплантации, обеспечивающее передачу преобразованнной в речевом процессоре системы кохлеарной имплантации звуковой информации в электрические импульсы непосредственно к волокнам слухового нерва, минуя поврежденный рецепторный аппарат улитки.
Речевой процессор. Часть системы кохлеарной имплантации, предназначенная для получения информации об окружающих звуках, осуществления анализа, кодировки и дальнейшей передачи цифрового сигнала на кохлеарный имплант.
Коротколатентные слуховые вызванные потенциалы (КСВП). Это показатели, отражающие электрофизиологическую активность структур слухового проводящего пути, регистрируемые с поверхности головы в ответ на акустическую стимуляцию. Результаты исследования отображаются в виде комплекса положительных пиков (волны I-VII), самым стабильным из которых является V пик.
Кохлеарная имплантация (КИ). Это метод реабилитации сенсоневральной тугоухости IV степени и глухоты с помощью системы кохлеарной имплантации, включающей имплантируемую часть (электродную решетку, которая вводится в улитку, и приемник-стимулятор, устанавливаемый под кожей заушной области) и наружную часть (речевой процессор и передающую антенну).
Отоакустическая эмиссия (ОАЭ). Это слабые звуковые колебания, генерируемые наружными волосковыми клетками органа Корти, которые могут быть зарегистрированы специальном зондом в наружном слуховом проходе. ОАЭ не регистрируется, если пороги слышимости превышают 25-30 дБ нПС в частотном диапазоне от 1 кГц до 4 кГц, охватывающем большую часть зоны речевых частот.
Сенсоневральная или нейросенсорная тугоухость (СНТ). Форма снижения (вплоть до утраты) слуха, при которой поражаются какие-либо из участков звуковоспринимающего отдела слухового анализатора, начиная от непосредственного сенсорного аппарата улитки и заканчивая поражением невральных структур.
Двусторонняя (бинауральная) кохлеарная имплантация. Комплекс аудиологических, cурдопедагогических, психологических и хирургических мероприятий по установке двух систем кохлеарной имплантации на оба ухо.
Система кохлеарной имплантации. Устройство, обеспечивающее прямую электрическую стимуляцию сохранных нервных волокон при повреждении (или отсутствии) рецепторного аппарата улитки (волосковых клеток).
Кохлеарный имплант. Часть системы кохлеарной имплантации, обеспечивающее передачу преобразованнной в речевом процессоре системы кохлеарной имплантации звуковой информации в электрические импульсы непосредственно к волокнам слухового нерва, минуя поврежденный рецепторный аппарат улитки.
Речевой процессор. Часть системы кохлеарной имплантации, предназначенная для получения информации об окружающих звуках, осуществления анализа, кодировки и дальнейшей передачи цифрового сигнала на кохлеарный имплант.
Описание
Сенсоневральная тугоухость (СНТ). Форма снижения (вплоть до утраты) слуха, при которой поражаются какие-либо из участков звуковоспринимающего отдела слухового анализатора, начиная от непосредственного сенсорного аппарата улитки и заканчивая поражением невральных структур [1, 2].
Причины
Патоморфологическим субстратом СНТ является количественный дефицит работающих невральных элементов на различных уровнях слухового анализатора, начиная от периферического участка - спирального органа и заканчивая центральным отделом, представленным слуховой корой височной доли головного мозга. Повреждение рецепторов - чувствительных структур улитки является основным морфофункциональным условием развития СНТ вплоть до полной глухоты. Первоначальным патоморфологическим субстратом в улитке является дистрофический процесс в волосковых клетках, который может быть обратимым при своевременном начале оказания медицинской помощи.
К числу значимых этиологических факторов развития внезапной и острой СНТ относятся:
O Инфекционные заболевания (вирусные - грипп, эпидемический паротит, корь, клещевой энцефалит; бактериальные - эпидемический цереброспинальный менингит, скарлатина, дифтерия, тифы, сифилис).
O Токсические воздействия (острые интоксикации, в том числе бытовые и промышленные; лекарственные ятрогенные повреждения ототоксическими препаратами - аминогликозиды, «петлевые» диуретики, противоопухолевые препараты, нестероидные противовоспалительные препараты ).
O Заболевания органов кровообращения (сердечно-сосудистые - гипертоническая болезнь, ишемическая болезнь сердца; нарушения мозгового кровообращения преимущественно в вертебро-базиллярном бассейне, нарушения реологических свойств крови ).
O Дегенеративно-дистрофические заболевания позвоночника (унковертебральный артроз С1-С4, спондилез, спондилолистез с клинической картиной «синдрома позвоночной артерии»).
O Генетическая моногенная патология и генетическая предрасположенность к отрицательному воздействию факторов окружающей среды.
К числу значимых этиологических факторов развития внезапной и острой СНТ относятся:
O Инфекционные заболевания (вирусные - грипп, эпидемический паротит, корь, клещевой энцефалит; бактериальные - эпидемический цереброспинальный менингит, скарлатина, дифтерия, тифы, сифилис).
O Токсические воздействия (острые интоксикации, в том числе бытовые и промышленные; лекарственные ятрогенные повреждения ототоксическими препаратами - аминогликозиды, «петлевые» диуретики, противоопухолевые препараты, нестероидные противовоспалительные препараты ).
O Заболевания органов кровообращения (сердечно-сосудистые - гипертоническая болезнь, ишемическая болезнь сердца; нарушения мозгового кровообращения преимущественно в вертебро-базиллярном бассейне, нарушения реологических свойств крови ).
O Дегенеративно-дистрофические заболевания позвоночника (унковертебральный артроз С1-С4, спондилез, спондилолистез с клинической картиной «синдрома позвоночной артерии»).
O Генетическая моногенная патология и генетическая предрасположенность к отрицательному воздействию факторов окружающей среды.
Эпидемиология
Около 6% населения земного шара (466 млн человек) имеют социально значимые (более 40 дБ) нарушения слуха различной этиологии. По прогнозам Всемирной организации здравоохранения, при отсутствии необходимой помощи к 2030 году количество лиц с нарушениями слуха достигнет 630 млн, к 2050 году - 900 млн. По оценкам Всемирной организации здравоохранения число больных с социально значимым нарушением слуха в Российской Федерации превышает 13 млн человек [3].
По данным Минздрава России, основанным на статистической отчетности медицинских учреждений по обращаемости, распространенность двусторонней сенсоневральной тугоухости среди взрослого населения в возрасте 18 лет и старше в 2017 году составила 490 на 100 000 лиц соответствующего возраста, среди лиц старше трудоспособного возраста - 1094 на 100 000 [4].
H90,4 - Нейросенсорная потеря слуха односторонняя с нормальным слухом на противоположном ухе;
H90,5 - Нейросенсорная потеря слуха неуточненная;
H91,1 - Пресбиакузис;
H91,2 - Внезапная идиопатическая потеря слуха;
H91,8 - Другие уточненные потери слуха.
По данным Минздрава России, основанным на статистической отчетности медицинских учреждений по обращаемости, распространенность двусторонней сенсоневральной тугоухости среди взрослого населения в возрасте 18 лет и старше в 2017 году составила 490 на 100 000 лиц соответствующего возраста, среди лиц старше трудоспособного возраста - 1094 на 100 000 [4].
1,4 Особенности кодирования заболевания или состояния (группы заболеваний или состояний) по Международной статистической классификации болезней и проблем, связанных со здоровьем.
H90,3 - Нейросенсорная тугоухость двусторонняя;H90,4 - Нейросенсорная потеря слуха односторонняя с нормальным слухом на противоположном ухе;
H90,5 - Нейросенсорная потеря слуха неуточненная;
H91,1 - Пресбиакузис;
H91,2 - Внезапная идиопатическая потеря слуха;
H91,8 - Другие уточненные потери слуха.
Классификация
1,5 Классификация заболевания или состояния (группы заболеваний или состояний).
1. По степени тяжести (усредненный порог слышимости воздушного звукопроведения на частотах 500, 1000, 2000 и 4000 Гц):• I степень -26-40 дБ;
• II степень - 41-55 дБ;
• III степень - 56-70 дБ;
• IV степень - 71-90 дБ;
• глухота - 91 дБ и более.
2. По времени возникновения:
• врожденная;
• приобретенная.
3. По характеру течения:
• стабильная;
• прогрессирующая;
• флюктуирующая;
• обратимая.
4. По остроте заболевания:
• внезапная - снижение слуха развивается в срок до 12 часов;
• острая - снижение слуха развивается в течение 1-3 суток и сохраняется до 1 месяца;
• подострая - снижение слуха сохраняется в срок 1-3 месяцев;
• хроническая (стойкая) - снижение слуха сохраняется более 3 месяцев.
5. По стороне поражения:
• односторонняя;
• двусторонняя (симметричная и асимметричная).
6. По этиологии:
• генетическая (наследственная);
• мультифакториальная (с наследственным предрасположением);
• приобретенная.
|
|
Клиническая картина
Основными признаками сенсоневральной тугоухости у взрослых является снижение слуха, нарушение разборчивости речи, шум в ушах, ощущение заложенности в ушах.
Среди данных анамнеза особое внимание стоит уделять состоянию слуха у ближайших родственников, характеру работы, наличию инфекционных и соматических заболеваний, диспансерному наблюдению у других специалистов.
Физикальное обследование включает отоскопию и осмотр других ЛОР-органов для исключения патологических состояний уха, носа и глотки, нарушающих воздушное звукопроведение. При отоскопии наружный слуховой проход свободный, барабанная перепонка перламутрово-серая, матовая, опознавательные знаки четко контурируются.
Среди данных анамнеза особое внимание стоит уделять состоянию слуха у ближайших родственников, характеру работы, наличию инфекционных и соматических заболеваний, диспансерному наблюдению у других специалистов.
Физикальное обследование включает отоскопию и осмотр других ЛОР-органов для исключения патологических состояний уха, носа и глотки, нарушающих воздушное звукопроведение. При отоскопии наружный слуховой проход свободный, барабанная перепонка перламутрово-серая, матовая, опознавательные знаки четко контурируются.
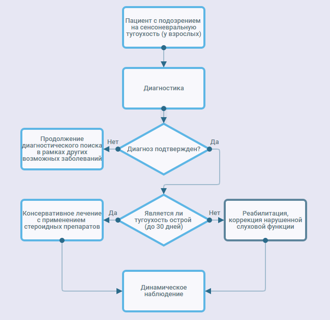
Диагностика
Критерии установления диагноза. Диагноз устанавливается на основании жалоб (на снижение слуха, шум в ушах, ухудшение разборчивости речи), физикального осмотра (отоскопическая картина соответствует нормальной), аудиологических методов исследования - тимпанометрия тип «А», акустические рефлексы регистрируются или не регистрируются в зависимости от степени потери слуха, тональной пороговой аудиометрии - усредненный порог слышимости воздушного звукопроведения на частотах 500, 1000, 2000 и 4000 Гц ≥ 26дБ, костно-воздушный интервал ≤ 10дБ, результаты речевой аудиометрии соответствуют тональной пороговой аудиометрии.
Характерными признаками острой сенсоневральной тугоухости являются:
O внезапное одно- или двустороннее понижение слуха (ухудшение разборчивости речи и восприятия звуков) вплоть до глухоты;
O в некоторых случаях (острая травма, нарушение кровотока в лабиринтной артерии, токсическое воздействие на структуры лабиринта) снижение слуха может сопровождаться субъективным шумом различной высоты в ухе, иногда острой вестибулярной и вегетативной дисфункцией в виде атаксии, головокружения, тошноты, потливости, тахикардии, изменения уровня артериального давления, появления спонтанного нистагма.
Среди жалоб пациентов на первом месте стоит нарушение слуха, в сочетании с шумом в ухе, чаще всего постоянного, преимущественно смешанной тональности.
• Рекомендуется обращать внимание на следующие факторы риска. Наличие родственников со снижением слуха (особенно при совпадении степени, формы тугоухости и условий возникновения), работу в условиях повышенного производственного шума, прием ототоксических препаратов, инфекционные заболевания (менингит, эпидемический паротит, корь, грипп и другие инфекции), наличие соматических заболеваний [2, 5-8].
Уровень убедительности рекомендаций С (уровень достоверности доказательств - 5).
Комментарии. Жалобы и анамнестические данные позволяют уточнить природу нарушений слуха и составить план дифференциальной диагностики индивидуально.
При острой сенсоневральной тугоухости рекомендовано задавать вопросы по следующему плану:
Рекомендуются следующие вопросы:
• Как себя чувствуете.
• Какая температура тела.
• Присутствует понижение слуха или нет, если да, на какое ухо.
• Когда и как возникло ухудшение слуха.
• Была ли динамика изменения (ухудшение, улучшение) слуха.
• С чем связано снижение слуха.
• Был ли снижен слух ранее.
• Есть ли шум в ушах или одном ухе.
• Сопровождалось ли снижение слуха головокружением.
• Какой характер головокружения: может ли пациент указать в какую сторону направлено головокружение или все кружится хаотично, без четкого направления.
• Имеются ли вегетативные нарушения (тошнота, рвота, диарея, потливость).
• Если была рвота, стало ли головокружение и шум в ушах меньше.
• Отмечал ранее эпизоды системного головокружения.
• Был ли установлен диагноз болезни (синдрома) Меньера.
• Не страдает ли пациент отитом.
• Принимал ли пациент какие-либо лекарственные средства.
• Какие значения артериального давления.
• Страдает ли пациент гипертонической, ишемической, цереброваскулярной болезнью.
• Не предшествовали снижению слуха травма головы и шейного отдела позвоночника.
• Не подвергался ли пациент интенсивному звуковому воздействию.
• Не связано ли внезапное ухудшение слуха с плаванием, приемом ванны.
• Нет ли слабости в конечностях, асимметрии лица, нарушения чувствительности, произвольных движений, зрения.
• Было ли лечение у стоматолога или зубное протезирование.
Уровень убедительности рекомендаций с (уровень достоверности доказательств - 5).
Комментарии. У пациентов с ранее имевшейся или присутствующей патологией среднего уха также может развиться острая сенсоневральная тугоухость, требующая соответствующего лечения, поэтому отоскопия необходима, но не достаточна для диагностики и определения лечебной тактики.
Уровень убедительности рекомендаций с (уровень достоверности доказательств - 5).
• Рекомендуется пациентам с СНТ при наличии соотвествующей патологии проводить анализ крови по оценке нарушений липидного обмена биохимический (холестерин, ЛПНП, ЛПВП), анализ крови биохимический общетерапевтический (уровень глюкозы, билирубин общий и прямой, АЛТ, АСТ, креатинин, мочевина), коагулограмма (ориентировочное исследование системы гемостаза) (АЧТВ, МНО, протромбиновое время, фибриноген), исследование уровня тиреотропного гормона (ТТГ) в крови [2, 7].
Уровень убедительности рекомендаций с (уровень достоверности доказательств - 5).
Уровень убедительности рекомендаций С (уровень достоверности доказательств - 5).
Комментарии. Акуметрические тесты имеют ориентировочное значение, поэтому они достаточны на ЛОР-приеме для дальнейшего направления к врачу-сурдологу-оториноларингологу.
• Рекомендуется всем пациентам при подозрении на СНТ определение порогов слышимости на воздушно- (125-8000 Гц) и костнопроведенные тональные стимулы (250-6000 Гц), в том числе при определении нормативных показателях, но наличии жалоб на снижение слуха или субъективного шума в ушах в расширенном диапазоне частот (125-20000 Гц) методом тональной аудиометрии. При диагностировании внезапной и острой идиопатической потери слуха тональная аудиометрия должна быть проведена не позднее суток от первого обращения. Это базовый метод как для первичной диагностики, так и для динамического наблюдения [1, 7, 15]. Во время проведения лечения, перед выпиской пациента должна быть проведена тональная аудиометрия повторно с констатацией факта восстановления порогов слышимости до нормы или восстановление порогов слышимости для определения эффективности проведенного лечения и дальнейшей тактики ведения, но не достигнута норма или достигнута стабилизация состояния (отсутствие дальнейшего прогрессирования потери слуха) [1, 7, 15]. В случае диагностирования хронической двусторонней нейросеснсорной тугоухости выполнить определение показаний к коррекции нарушенной слуховой функции различными методами (традиционное слухопротезирование, имплантационное слухопротезирование, включая кохлеарную имплантацию) с целью компенсации потери слуха. В случае необходимости определить показания для направления пациента на медико-социальную экспертизу и составлению индивидуальной программы реабилитации. В случае если пациент является пользователем технического средства реабилитации слуха (слуховой аппарат, аппарат костного звковпроведения, кохлеарный имплант) определить эффективность слухопротезирования, при необходимости провести коррекцию [1, 7, 15] с целью определения эффективности слухопротезирования и компенсации потери слуха.
Уровень убедительности рекомендаций С (уровень достоверности доказательств - 5).
Комментарии. При наличии асимметричного снижение слуха проводится маскировка не исследуемого (лучше слышащего уха).
• Рекомендуется всем пациентам при подозрении на СНТ проводить надпороговые тесты (определение порогов дискомфорта, SISI, Люшера) для определения нарушения функции громкости (рекрутмента) [1, 7, 15].
Уровень убедительности рекомендаций с (уровень достоверности доказательств - 5).
Комментарии. Исследование может быть дополнено сравнением порогов слышимости с порогами акустического рефлекса на частотах 500-4000Гц.
• Рекомендуется всем пациентам при подозрении на СНТ проведение импедансометрии (тимпанометрия и акустическая рефлексометрия на ipsi и contra сторонах) для исключения патологии среднего и внутреннего уха, для дифференциации с кондуктивной тугоухостью и диагностика поражений слухового и лицевого нервов, центральных слуховых путей и ядер VII и VIII пар на уровне продолговатого мозга и моста [1, 8, 12, 15, 17].
Уровень убедительности рекомендаций С (уровень достоверности доказательств - 4).
Комментарии. При использовании регистрации рефлекса в широком временном окне (до 10 с) возможно определение распада акустического рефлекса, указывающего на наличие ретрокохлеарного поражения.
• Рекомендуется всем пациентам при подозрении на СНТ проведение речевой аудиометрии в тишине и при наличии маскировочного шума [3, 4, 9].
Уровень убедительности рекомендаций С (уровень достоверности доказательств - 5).
Комментарии. Обеспечивает информацию о порогах восприятия и разборчивости речи, выявление рече-тональной диссоциации может быть проявлением центральных нарушений.
• Рекомендуется всем пациентам при подозрении на СНТ с целью раннего выявления признаков эндолимфатического гидропса проводить электрокохлеографию [2, 14, 15].
Уровень убедительности рекомендаций с (уровень достоверности доказательств - 5).
Комментарии. Амбулаторно проводится экстратимпанальная электро-кохлеография с использованием внутриушного электрода и регистрацией потенциалов на стимулы с начальными фазами сгущения и разрежения.
• Рекомендуется всем пациентам при подозрении на СНТ проводить исследование коротколатентных вызванных потенциалов, а также исследование вызванной отоакустической эмиссии и исследование отоакустической эмиссии на частоте продукта искажения для решения вопросов дифференциальной и топической диагностики [1, 6, 9, 15].
Уровень убедительности рекомендаций с (уровень достоверности доказательств - 5).
Комментарии. При асимметричной тугоухости целесообразно использование низких частот предъявления стимулов и сравнение межпиковых интервалов V-I с обеих сторон.
• Рекомендуется всем пациентам при подозрении на СНТ проведение вестибулометрии с целью определения состояния преддверия и полукружных каналов внутреннего уха, а также выявления дисфункции лабиринта и дифференциальной диагностики [1, 2, 15, 28].
Уровень убедительности рекомендаций С (уровень достоверности доказательств - 5).
• Рекомендуется всем пациентам при подозрении на СНТ с целью оценки состояния анатомических структур проведение магнитно-резонансной томографии (МРТ) головного мозга в том числе с внутривенным контрастированием (области внутренних слуховых проходов, мосто-мозжечковых углов, задней черепной ямки) и компьютерной томографии (КТ) височной кости в том числе с внутривенным болюсным контрастированием, (высокого разрешения улитки и внутренних слуховых проходов) особую диагностическую ценность имеют данные методы при односторонней или асимметричной тугоухости, однако проведение их важно при любой степени снижения слуха и его симметричности [1, 2, 8-9, 14, 16, 18].
Уровень убедительности рекомендаций С (уровень достоверности доказательств - 5).
• Рекомендуется всем пациентам при подозрении на СНТ с целью оценки состояния анатомических структур проведение рентгенографии шейного отдела позвоночника с функциональными пробами, МРТ головного мозга, при односторонней тугоухости - с контрастным усилением для верификации акустической невриномы [1, 2, 8-9, 14, 16, 18].
Уровень убедительности рекомендаций С (уровень достоверности доказательств - 5).
Комментарии. МРТ обеспечивает уточнение дифференциального и топического диагноза, способствует уточнению уровня поражения слухового анализатора, выявлению анатомических особенностей структур уха [1, 2, 8-9, 14, 16, 18].
• Рекомендуется всем пациентам с СНТ при наличии соотвествующих заболеваний дуплексное сканирование брахиоцефальных артерий с цветным допплеровским картированием кровотока, дуплексное сканирование экстракраниальных отделов брахиоцефальных артерий, дуплексное сканирование инракраниальных отделов брахиоцефальных артерий, триплексное сканирование вен [2, 7].
Уровень убедительности рекомендаций с (уровень достоверности доказательств - 5).
Уровень убедительности рекомендаций с (уровень достоверности доказательств - 5).
Комментарии. Выявление нарушений липидного и углеводного обмена позволяет провести патогенетически обоснованный комплекс лечения.
При дифференциальной диагностике необходимо иметь в виду другие формы заболеваний, проявляющиеся снижением слуха - лабиринтопатии (следствие хронического гнойного воспаления среднего уха, произведенной радикальной операции среднего уха, перенесенного лабиринта), поражения внутреннего уха вследствие инфекционного заболевания, интоксикации, невриномы VIII нерва, нарушения мозгового кровообращения в вертебро-базиллярном бассейне, рассеянный склероз, объемные процессы головного мозга, черепно-мозговая и спинальная травмы, серная пробка, сахарный диабет, гипотиреоз, хроническая почечная недостаточность.
Диагноз острой сенсоневральной тугоухости на догоспитальном этапе носит предположительный характер. Учитывая особую социальную значимость функции слуха для индивида, установление этого диагноза, даже в предположительной форме, диктует особую тактику - экстренную цитопротекцию сенсорных структур внутреннего уха и проводящих путей, срочную медицинскую эвакуацию в многопрофильный стационар (имеющий ЛОР-отделение) для дифференциальной диагностики, назначения или коррекции терапии.
Типичным для периферического уровня поражения (кохлеарной тугоухости) является нисходящий тип аудиограммы при отсутствии костно-воздушного разрыва, наличие признаков феномена ускоренного нарастания громкости (ФУНГ). При центральных корковых и подкорковых формах тугоухости чаще также выявляется нисходящий тип аудиограммы при отсутствии костно-воздушного разрыва при отсутствии ФУНГ. Значительно нарушается разборчивость речи в условиях шума и функция локализации слуха.
• После проведенного МРТ и/или КТ головного мозга рекомендован прием (осмотр, консультация) врача-нейрохирурга при подозрении на невриному слухового нерва и другое объемное заболевание [1, 2, 8-9, 14, 16, 18].
Уровень убедительности рекомендаций С (уровень достоверности доказательств - 5).
2,1 Жалобы и анамнез.
В жалобах уточняется время возникновения слухового нарушения, скорость нарастания, симметричность слуха справа и слева, степень проявления коммуникативных проблем, степень выраженности. Активно задаются вопросы по наличию у пациента тинитуса (шума в ушах), степени его выраженности и тональность, вестибулярным нарушениям, неврологической симптоматике и другим симптомам, важным для установления клинического диагноза.Характерными признаками острой сенсоневральной тугоухости являются:
O внезапное одно- или двустороннее понижение слуха (ухудшение разборчивости речи и восприятия звуков) вплоть до глухоты;
O в некоторых случаях (острая травма, нарушение кровотока в лабиринтной артерии, токсическое воздействие на структуры лабиринта) снижение слуха может сопровождаться субъективным шумом различной высоты в ухе, иногда острой вестибулярной и вегетативной дисфункцией в виде атаксии, головокружения, тошноты, потливости, тахикардии, изменения уровня артериального давления, появления спонтанного нистагма.
Среди жалоб пациентов на первом месте стоит нарушение слуха, в сочетании с шумом в ухе, чаще всего постоянного, преимущественно смешанной тональности.
• Рекомендуется обращать внимание на следующие факторы риска. Наличие родственников со снижением слуха (особенно при совпадении степени, формы тугоухости и условий возникновения), работу в условиях повышенного производственного шума, прием ототоксических препаратов, инфекционные заболевания (менингит, эпидемический паротит, корь, грипп и другие инфекции), наличие соматических заболеваний [2, 5-8].
Уровень убедительности рекомендаций С (уровень достоверности доказательств - 5).
Комментарии. Жалобы и анамнестические данные позволяют уточнить природу нарушений слуха и составить план дифференциальной диагностики индивидуально.
При острой сенсоневральной тугоухости рекомендовано задавать вопросы по следующему плану:
Рекомендуются следующие вопросы:
• Как себя чувствуете.
• Какая температура тела.
• Присутствует понижение слуха или нет, если да, на какое ухо.
• Когда и как возникло ухудшение слуха.
• Была ли динамика изменения (ухудшение, улучшение) слуха.
• С чем связано снижение слуха.
• Был ли снижен слух ранее.
• Есть ли шум в ушах или одном ухе.
• Сопровождалось ли снижение слуха головокружением.
• Какой характер головокружения: может ли пациент указать в какую сторону направлено головокружение или все кружится хаотично, без четкого направления.
• Имеются ли вегетативные нарушения (тошнота, рвота, диарея, потливость).
• Если была рвота, стало ли головокружение и шум в ушах меньше.
• Отмечал ранее эпизоды системного головокружения.
• Был ли установлен диагноз болезни (синдрома) Меньера.
• Не страдает ли пациент отитом.
• Принимал ли пациент какие-либо лекарственные средства.
• Какие значения артериального давления.
• Страдает ли пациент гипертонической, ишемической, цереброваскулярной болезнью.
• Не предшествовали снижению слуха травма головы и шейного отдела позвоночника.
• Не подвергался ли пациент интенсивному звуковому воздействию.
• Не связано ли внезапное ухудшение слуха с плаванием, приемом ванны.
• Нет ли слабости в конечностях, асимметрии лица, нарушения чувствительности, произвольных движений, зрения.
• Было ли лечение у стоматолога или зубное протезирование.
2,2 Физикальное обследование.
• Рекомендуется у пациентов с СНТ убедиться в отсутствии патологических изменений структур наружного и среднего уха. Отоскопическая картина при СНТ соответствует нормальной [1, 9, 74].Уровень убедительности рекомендаций с (уровень достоверности доказательств - 5).
Комментарии. У пациентов с ранее имевшейся или присутствующей патологией среднего уха также может развиться острая сенсоневральная тугоухость, требующая соответствующего лечения, поэтому отоскопия необходима, но не достаточна для диагностики и определения лечебной тактики.
2,3 Лабораторные диагностические исследования.
• Рекомендуется всем пациентам с СНТ с целью оценки общего состояния организма проводить общий (клинический) анализ крови. [2, 7].Уровень убедительности рекомендаций с (уровень достоверности доказательств - 5).
• Рекомендуется пациентам с СНТ при наличии соотвествующей патологии проводить анализ крови по оценке нарушений липидного обмена биохимический (холестерин, ЛПНП, ЛПВП), анализ крови биохимический общетерапевтический (уровень глюкозы, билирубин общий и прямой, АЛТ, АСТ, креатинин, мочевина), коагулограмма (ориентировочное исследование системы гемостаза) (АЧТВ, МНО, протромбиновое время, фибриноген), исследование уровня тиреотропного гормона (ТТГ) в крови [2, 7].
Уровень убедительности рекомендаций с (уровень достоверности доказательств - 5).
2,4 Инструментальные диагностические исследования.
• Рекомендуется всем пациентам при подозрении на СНТ составление слухового паспорта - исследование слуха шепотной и разговорной речью, исследование органа слуха с помощью камертона [1, 3, 4, 7, 9, 14, 15, 21].Уровень убедительности рекомендаций С (уровень достоверности доказательств - 5).
Комментарии. Акуметрические тесты имеют ориентировочное значение, поэтому они достаточны на ЛОР-приеме для дальнейшего направления к врачу-сурдологу-оториноларингологу.
• Рекомендуется всем пациентам при подозрении на СНТ определение порогов слышимости на воздушно- (125-8000 Гц) и костнопроведенные тональные стимулы (250-6000 Гц), в том числе при определении нормативных показателях, но наличии жалоб на снижение слуха или субъективного шума в ушах в расширенном диапазоне частот (125-20000 Гц) методом тональной аудиометрии. При диагностировании внезапной и острой идиопатической потери слуха тональная аудиометрия должна быть проведена не позднее суток от первого обращения. Это базовый метод как для первичной диагностики, так и для динамического наблюдения [1, 7, 15]. Во время проведения лечения, перед выпиской пациента должна быть проведена тональная аудиометрия повторно с констатацией факта восстановления порогов слышимости до нормы или восстановление порогов слышимости для определения эффективности проведенного лечения и дальнейшей тактики ведения, но не достигнута норма или достигнута стабилизация состояния (отсутствие дальнейшего прогрессирования потери слуха) [1, 7, 15]. В случае диагностирования хронической двусторонней нейросеснсорной тугоухости выполнить определение показаний к коррекции нарушенной слуховой функции различными методами (традиционное слухопротезирование, имплантационное слухопротезирование, включая кохлеарную имплантацию) с целью компенсации потери слуха. В случае необходимости определить показания для направления пациента на медико-социальную экспертизу и составлению индивидуальной программы реабилитации. В случае если пациент является пользователем технического средства реабилитации слуха (слуховой аппарат, аппарат костного звковпроведения, кохлеарный имплант) определить эффективность слухопротезирования, при необходимости провести коррекцию [1, 7, 15] с целью определения эффективности слухопротезирования и компенсации потери слуха.
Уровень убедительности рекомендаций С (уровень достоверности доказательств - 5).
Комментарии. При наличии асимметричного снижение слуха проводится маскировка не исследуемого (лучше слышащего уха).
• Рекомендуется всем пациентам при подозрении на СНТ проводить надпороговые тесты (определение порогов дискомфорта, SISI, Люшера) для определения нарушения функции громкости (рекрутмента) [1, 7, 15].
Уровень убедительности рекомендаций с (уровень достоверности доказательств - 5).
Комментарии. Исследование может быть дополнено сравнением порогов слышимости с порогами акустического рефлекса на частотах 500-4000Гц.
• Рекомендуется всем пациентам при подозрении на СНТ проведение импедансометрии (тимпанометрия и акустическая рефлексометрия на ipsi и contra сторонах) для исключения патологии среднего и внутреннего уха, для дифференциации с кондуктивной тугоухостью и диагностика поражений слухового и лицевого нервов, центральных слуховых путей и ядер VII и VIII пар на уровне продолговатого мозга и моста [1, 8, 12, 15, 17].
Уровень убедительности рекомендаций С (уровень достоверности доказательств - 4).
Комментарии. При использовании регистрации рефлекса в широком временном окне (до 10 с) возможно определение распада акустического рефлекса, указывающего на наличие ретрокохлеарного поражения.
• Рекомендуется всем пациентам при подозрении на СНТ проведение речевой аудиометрии в тишине и при наличии маскировочного шума [3, 4, 9].
Уровень убедительности рекомендаций С (уровень достоверности доказательств - 5).
Комментарии. Обеспечивает информацию о порогах восприятия и разборчивости речи, выявление рече-тональной диссоциации может быть проявлением центральных нарушений.
• Рекомендуется всем пациентам при подозрении на СНТ с целью раннего выявления признаков эндолимфатического гидропса проводить электрокохлеографию [2, 14, 15].
Уровень убедительности рекомендаций с (уровень достоверности доказательств - 5).
Комментарии. Амбулаторно проводится экстратимпанальная электро-кохлеография с использованием внутриушного электрода и регистрацией потенциалов на стимулы с начальными фазами сгущения и разрежения.
• Рекомендуется всем пациентам при подозрении на СНТ проводить исследование коротколатентных вызванных потенциалов, а также исследование вызванной отоакустической эмиссии и исследование отоакустической эмиссии на частоте продукта искажения для решения вопросов дифференциальной и топической диагностики [1, 6, 9, 15].
Уровень убедительности рекомендаций с (уровень достоверности доказательств - 5).
Комментарии. При асимметричной тугоухости целесообразно использование низких частот предъявления стимулов и сравнение межпиковых интервалов V-I с обеих сторон.
• Рекомендуется всем пациентам при подозрении на СНТ проведение вестибулометрии с целью определения состояния преддверия и полукружных каналов внутреннего уха, а также выявления дисфункции лабиринта и дифференциальной диагностики [1, 2, 15, 28].
Уровень убедительности рекомендаций С (уровень достоверности доказательств - 5).
• Рекомендуется всем пациентам при подозрении на СНТ с целью оценки состояния анатомических структур проведение магнитно-резонансной томографии (МРТ) головного мозга в том числе с внутривенным контрастированием (области внутренних слуховых проходов, мосто-мозжечковых углов, задней черепной ямки) и компьютерной томографии (КТ) височной кости в том числе с внутривенным болюсным контрастированием, (высокого разрешения улитки и внутренних слуховых проходов) особую диагностическую ценность имеют данные методы при односторонней или асимметричной тугоухости, однако проведение их важно при любой степени снижения слуха и его симметричности [1, 2, 8-9, 14, 16, 18].
Уровень убедительности рекомендаций С (уровень достоверности доказательств - 5).
• Рекомендуется всем пациентам при подозрении на СНТ с целью оценки состояния анатомических структур проведение рентгенографии шейного отдела позвоночника с функциональными пробами, МРТ головного мозга, при односторонней тугоухости - с контрастным усилением для верификации акустической невриномы [1, 2, 8-9, 14, 16, 18].
Уровень убедительности рекомендаций С (уровень достоверности доказательств - 5).
Комментарии. МРТ обеспечивает уточнение дифференциального и топического диагноза, способствует уточнению уровня поражения слухового анализатора, выявлению анатомических особенностей структур уха [1, 2, 8-9, 14, 16, 18].
• Рекомендуется всем пациентам с СНТ при наличии соотвествующих заболеваний дуплексное сканирование брахиоцефальных артерий с цветным допплеровским картированием кровотока, дуплексное сканирование экстракраниальных отделов брахиоцефальных артерий, дуплексное сканирование инракраниальных отделов брахиоцефальных артерий, триплексное сканирование вен [2, 7].
Уровень убедительности рекомендаций с (уровень достоверности доказательств - 5).
2,5 Иные диагностические исследования.
• Рекомендуется прием (осмотр, консультация) врача-терапевта, прием (осмотр, консультация) врача-невролога, прием (осмотр, консультация) врача-эндокринолога при различных видах СНТ вне зависимости от длительности течения заболевания. По специальным показаниям (наличие аутоиммунных заболеваний и иммунодефицитных состояний) требуется исследование иммунологического статуса при смешанном иммунодефиците [1, 2, 8-9, 12, 14, 16, 18, 21].Уровень убедительности рекомендаций с (уровень достоверности доказательств - 5).
Комментарии. Выявление нарушений липидного и углеводного обмена позволяет провести патогенетически обоснованный комплекс лечения.
При дифференциальной диагностике необходимо иметь в виду другие формы заболеваний, проявляющиеся снижением слуха - лабиринтопатии (следствие хронического гнойного воспаления среднего уха, произведенной радикальной операции среднего уха, перенесенного лабиринта), поражения внутреннего уха вследствие инфекционного заболевания, интоксикации, невриномы VIII нерва, нарушения мозгового кровообращения в вертебро-базиллярном бассейне, рассеянный склероз, объемные процессы головного мозга, черепно-мозговая и спинальная травмы, серная пробка, сахарный диабет, гипотиреоз, хроническая почечная недостаточность.
Диагноз острой сенсоневральной тугоухости на догоспитальном этапе носит предположительный характер. Учитывая особую социальную значимость функции слуха для индивида, установление этого диагноза, даже в предположительной форме, диктует особую тактику - экстренную цитопротекцию сенсорных структур внутреннего уха и проводящих путей, срочную медицинскую эвакуацию в многопрофильный стационар (имеющий ЛОР-отделение) для дифференциальной диагностики, назначения или коррекции терапии.
Типичным для периферического уровня поражения (кохлеарной тугоухости) является нисходящий тип аудиограммы при отсутствии костно-воздушного разрыва, наличие признаков феномена ускоренного нарастания громкости (ФУНГ). При центральных корковых и подкорковых формах тугоухости чаще также выявляется нисходящий тип аудиограммы при отсутствии костно-воздушного разрыва при отсутствии ФУНГ. Значительно нарушается разборчивость речи в условиях шума и функция локализации слуха.
• После проведенного МРТ и/или КТ головного мозга рекомендован прием (осмотр, консультация) врача-нейрохирурга при подозрении на невриному слухового нерва и другое объемное заболевание [1, 2, 8-9, 14, 16, 18].
Уровень убедительности рекомендаций С (уровень достоверности доказательств - 5).
|
|
Лечение
3,1 Консервативное лечение.
Лечение при внезапной и острой СНТ:С диагнозом «Острая сенсоневральная тугоухость» пациент направляется на лечение в стационар или дневной стационар.
• Рекомендована экстренная госпитализация в отделение оториноларингологии (или неврологии) [2, 8-9, 21].
Уровень убедительности рекомендаций С (уровень достоверности доказательств - 5).
• Рекомендуется соблюдение охранительного слухового режима [2, 8-9, 21].
Уровень убедительности рекомендаций с (уровень достоверности доказательств - 5).
• Рекомендуется проведение инфузионной внутривенной терапии. Глюкокортикоиды по убывающей схеме (например, дексаметазон** [27] на 100 мл натрия хлорида** в 1-й и 2-й дни - 24 мг, 3-й и 4-й дни - 16 мг, 5-й день - 8 мг, 6-й день - 4 мг, 7-й день - препарат не вводится, 8-й день - 4 мг) (назначаются индивидуально, с учетом всех имеющихся у пациента сопутствующих заболеваний, противопоказаний к назначению лекарственных препаратов и возможных побочных действий) [27].
Уровень убедительности рекомендаций с (уровень достоверности доказательств - 3).
Комментарий. Возможно, как общее применение глюкокортикоиды (пероральное или инфузионное), так и местное (транстимпанальное и транстубарное), их можно сочетать. В остром периоде сочетание разных способов введения стероидных препаратов позволит снизить дозы для системной терапии без снижения общей эффективности.
• Рекомендуется при предположительно ишемическом генезе ОСНТ (на фоне сердечно-сосудистых нарушений) проведение инфузионной внутривенной терапии: прочие препараты для лечения заболеваний нервной системы (например, Этилметилгидроксипиридина сукцинат** 5% - 4 мл на 16 мл натрия хлорида**- 8-10 дней) [ 28].
Уровень убедительности рекомендаций с (уровень достоверности доказательств - 4).
Лечение при хронической СНТ:
• Рекомендуется проведение поддерживающих курсов лечения по индивидуальным показаниям с учетом наличия у пациента соматической патологии [2, 8-9, 21].
Уровень убедительности рекомендаций с (уровень достоверности доказательств - 5).
• Рекомендуется соблюдение охранительного слухового режима [2, 8-9, 21].
Уровень убедительности рекомендаций с (уровень достоверности доказательств - 4).
• Рекомендуется лечение фоновых соматических заболеваний и проведение курсов поддерживающей терапии 1-2 раза в год с использованием таблетированных препаратов, улучшающих мозговой и лабиринтный кровоток, а также процессы тканевого и клеточного метаболизма [2, 8-9, 21].
Уровень убедительности рекомендаций С (уровень достоверности доказательств - 5).
Комментарий. При некоторых формах ХСНТ (например, наследственной, постменингитной или ототоксической) лечебные мероприятия в отдаленном периоде неэффективны [2, 8-9, 21].
3,2 Хирургическое лечение.
Имплантационное слухопротезирование и кохлеарная имплантация описаны в разделе «Медицинская реабилитация, медицинские показания и противопоказания к применению методов реабилитации».Реабилитация и амбулаторное лечение
Рекомендуется подбор и настройка слухового аппарата пациентов с ХСНТ слуховыми аппаратами при средних порогах слуха в зоне речевых частот (500, 1000, 2000 и 4000 кГц) на лучше слышащем ухе ≥31 дБ [8, 9, 16, 19, 22].
Уровень убедительности рекомендаций С (уровень достоверности доказательств - 5).
Рекомендуется установка импланта среднего уха пациентам с ХСНТ при невозможности использования слуховых аппаратов в случае, если пороги костного звукопроведения на 500 Гц не более 55 дБ и на высоких частотах не более 75 дБ [2, 8-9, 21].
Уровень убедительности рекомендаций с (уровень достоверности доказательств - 5).
Рекомендуется слухо-речевая реабилитация методом КИ пациентам с двусторонней СНТ IV-й степени или глухотой [2, 8-9, 21].
Уровень убедительности рекомендаций С (уровень достоверности доказательств - 5).
4.Рекомендуется электростимуляция пациентам с нейросенсорной тугоухостью и шумом в ушах [30, 31, 32, 33, 34, 35, 36].
Уровень убедительности рекомендаций в (уровень достоверности доказательств - 2).
Комментарии. Применяются постоянный электрический ток в импульсном режиме, импульсы прямоугольной формы, а также флюктуирующие токи. Сила тока от 0,5 до 2 мА. Частота стимуляции регулируется в зависимости от частоты шума в ушах. Продолжительность процедуры 10-15 минут, на курс 10-15 процедур. Процедура противопоказана пациентам использующих систему кохлеарной имплантации, стволомозговой имплант, имплант среднего уха.
Рекомендуется выполнение курса процедур гипербарической оксигенации при заболеваниях уха от 10 до 20 процедур при давлении 1,5-2,5 атм., продолжительностью от 1 до 2 часов пациентам с нейросенсонрой тугоухостью [37, 38, 39, 40, 55, 56].
Уровень убедительности рекомендаций А (уровень достоверности доказательств - 1).
Комментарии:, начало терапии оптимально в течение 1 месяца от дебюта заболевания. Наилучшие результаты достигаются при применении в сочетании с приемом ГКС.
Рекомендуется включение процедур рефлексотерапии при заболеваниях органа слуха в курс лечения пациентов с нейросенсорной тугоухостью [41, 42, 43, 44, 45, 46, 47, 48, 55, 56].
Уровень убедительности рекомендаций А (уровень достоверности доказательств - 1).
Комментарии. Рефлексотерапия эффективна в качестве дополнительной терапии при нейросенсорной тугоухости, в том числе на поздней стадии течения заболевания. Электорпунктура более эффективна, чем классическая иглорефлексотерапия. При проведении электорпунктуры подаются электрические импульсы (1 мсек) переменной полярности с частотой 67 Гц. Амплитуда подбирается таким образом, чтобы было ощущение легкого покалывания. На каждой паре акупунктурных точек электроды устанавливаются на 10 минут. Курс 10-15 процедур, ежедневно или через день.
Рекомендуется электронейростимуляция головного мозга [49, 50, 51, 52, 53, 54, 55, 56].
Уровень убедительности рекомендаций А (уровень достоверности доказательств - 2).
Комментарии. Наибольший лечебный эффект наблюдается у больных с начальной и легкой степенью тугоухости в том числе с применением технологии аудиоселективной транскраниальной электростимуляции. Сила тока до 1,0 мА. Продолжительность каждой процедуры 20 минут. Проводится 15 процедур ТЭС-терапии через день. Процедура противопоказана пациентам использующих систему кохлеарной имплантации, стволомозговой имплант, имплант среднего уха.
Рекомендуются включение дозированных физических нагрузок в курс лечения пациентов с нейросенсорной тугоухостью [63].
Уровень убедительности рекомендаций С (уровень достоверности доказательств - 2).
Комментарии. Выполняют баланстерапию, упражнения дыхательной гимнастики. Занятия лечебной физической культурой проводятся курсами на протяжении 3 месяцев, 3 раза в неделю по 40 мин. Дополнительно рекомендован терренкур не менее 20 минут ежедневно.
Рекомендуется транскраниальная магнитная стимуляция в том числе у пациентов с тиннитусом на фоне нейросенсорной тугоухости [53, 55, 56].
Уровень убедительности рекомендаций С (уровень достоверности доказательств - 5).
Комментарии. Рекомендовано проведение ритмической транскраниальной магнитной стимуляции, включающее стимуляцию височно-теменных, лобных и префронтальных областей коры. Процедура противопоказана пациентам использующих систему кохлеарной имплантации, стволомозговой имплант, имплант среднего уха.
10. Рекомендуется ультрафонофорез лекарственный и внутриушной электрофорез лекарственных препаратов при заболеваниях органа слуха для пациентов с нейросенсорной тугоухостью [55, 56, 57].
Уровень убедительности рекомендаций С (уровень достоверности доказательств - 5).
Комментарии. В слуховой проход вливают 1,5-2,0 мл прогретого до 36-37°С лекарственного вещества. Ультразвуковой излучатель опускают в ладьевидную ямку, активный электрод располагают на сосцевидном отростке противоположного уха. Длительность процедуры составляет 5-15 мин. при частоте 880 кГц и мощности до 0,2 Вт/см2, в непрерывном режиме, с силой гальванического тока до 0,3 мА. Курс-10-12 процедур. Процедура противопоказана пациентам использующих систему кохлеарной имплантации, стволомозговой имплант, имплант среднего уха.
11. Рекомендуется включение процедур медицинского массажа в курс лечения пациентов с нейросенсорной тугоухостью [73].
Уровень убедительности рекомендаций С (уровень достоверности доказательств - 5).
Комментарии. Проводится лечебный массаж (классический, точечный, вакуумный) - массаж шеи медицинский, массаж воротниковой области, ежедневно, курс до 10 процедур.
12. Рекомендуется проведение процедур лазеротерапии в комплексной терапии нейросенсорной тугоухости [55, 56, 59, 60].
Уровень убедительности рекомендаций С (уровень достоверности доказательств - 5).
Комментарии. Проводится как процедура низкоинтенсивной лазеротерапии (внутривенное облучение крови) в сочетании с введением трентала, так и эндауральная методика. При ВЛОК длина волны лазерного излучения 630 нм, мощность на конце световода 1,0 мВт -2,0 мВт., продолжительность процедуры 25-30 минут, на курс 5-7 процедур, ежедневно. Эндуральная методика: длина волны 808-810 нм, плотность потока энергии 8-15 мВт/см 2, продолжительность процедуры 8-10 мин, на курс 12-14 процедур, ежедневно.
13.Рекомендуется включать в курс терапии пациентов с нейросенсорной тугоухостью слуховой тренинг с применением технологий виртуальной реальности [61, 62].
Уровень убедительности рекомендаций С (уровень достоверности доказательств - 4).
Комментарии. Слуховые тренировки рекомендованы как дополнительный метод лечения у лиц с хронической сенсоневральной тугоухостью легкой степени и у лиц со скрытой потерей слуха. Слуховые тренировки проводят на основе виртуальной реальности с использованием различных аудиовизуальных сценариев, в шлеме виртуальной реальности. Занятия проводятся ежедневно по одной процедуре в день в течение 7 дней, длительность каждого занятия - 15 мин с одной паузой длительностью 2 мин.
14.Рекомендуется проведение вестибулярных тренировок, в том числе с применением технологий виртуальной реальности у пациентов с нейросенсорной тугоухостью [62, 63, 64, 65, 66, 67, 68].
Уровень убедительности рекомендаций В (уровень достоверности доказательств - 3).
Комментарии. Рекомендован курс дозированных физических нагрузок для тренировки равновесия и баланса, в том числе с использованием виртуальной реальности ежедневно или через день, 30 минут, на курс 20 процедур.
15. Рекомендуется использование специализированных мобильных приложений для смартфонов с шумоподавлением в режиме реального времени для улучшения слуховой функции у лиц с нейросенсорной тугоухостью, в том числе после кохлеарной имплантации [55, 69, 70, 71].
Уровень убедительности рекомендаций С (уровень достоверности доказательств - 5).
Комментарии. Пункт 4-15 чаще всего применяются во время проведения санаторно-курортное лечение после консультации врача.
Целью санаторно-курортного лечения лиц с нарушенным слухом в соответствии с Федеральным законом от 21,11,2011 N 323-ФЗ «Об основах охраны здоровья граждан в Российской Федерации» является полное или частичное восстановление нарушенных и (или) компенсацию утраченных функций пораженного органа либо системы организма, поддержание функций организма в процессе завершения остро резвившегося патологического процесса или обострения хронического патологического процесса в организме, а также на предупреждение, раннюю диагностику и коррекцию возможных нарушений функций поврежденных органов либо систем организма, предупреждение и снижение степени возможной инвалидности, улучшение качества жизни, сохранение работоспособности пациента и его социальную интеграцию в общество.
В настоящее время единственным эффективным методом реабилитации пациентов, страдающих сенсоневральной тугоухостью высокой степени и глухотой, является кохлеарная имплантация, которая представляет собой комплекс мероприятий аудиологического, cурдопедагогического, психологического и хирургического характера, направленных на полное или частичное восстановление нарушенных и/или компенсацию утраченных функций периферической части слухового анализатора - улитки, поддержание или формирование слухоречевой функции, предупреждение и снижение степени возможной инвалидности, улучшение качества жизни, сохранение работоспособности пациента и его социальную интеграцию в общество [8, 9, 13, 16, 18, 21].
Объем оказания данного вида медицинской помощи взрослому населению РФ в лечебном учреждении не должен превышать 20% от общего объема государственного задания по данному виду ВМП [8, 9, 13, 16, 18, 21].
Гарантий срок на внутреннюю часть системы кохлеарной имплантации (имплант) должен быть не менее 10 лет, а на внешнюю часть (речевой процессор) не менее 5 лет [8, 9, 13, 16, 18, 21].
Показания для проведения кохлеарной имплантации:
1. Хроническая двусторонняя сенсоневральная тугоухость IV степень с порогами слуха 80 дБ и более по данным КСВП.
2. Хроническая двусторонняя сенсоневральная тугоухость IV степени со средними порогами слуха по основным частотам (500, 1000, 2000, 4000 Гц) с порогами слуха 80 дБ и более по данным тональной пороговой аудиометрии.
3. Пороги слухового восприятия в свободном звуковом поле при использовании оптимально подобранных слуховых аппаратов (бинауральное слухопротезирование), превышающие 55 дБ на частотах 2 - 4 кГц.
4. Отсутствие выраженного улучшения слухового восприятия речи от применения оптимально подобранных слуховых аппаратов при высокой степени двусторонней нейросенсорной тугоухости (средний порог более 95 дБ) по крайней мере, после пользования аппаратами в течение 3-6 месяцев согласно заключению сурдопедагогической комиссии.
5. Результат проведения речевой аудиометрии в свободном звуковом поле при оптимально подобранных слуховых аппаратах при высокой степени двусторонней нейросенсорной тугоухости по крайней мере, после пользования аппаратами в течение 3-6 месяцев согласно заключению сурдопедагогической комиссии, менее 40%.
Абсолютные противопоказания для проведения кохлеарной имплантации:
1. Полная аплазия внутреннего уха (аномалия Michel).
2. Полная облитерация улитки.
3. Наличие тяжелых соматических, неврологических и психических заболеваний.
4. Недостаточность интеллекта и отсутствие коммуникативных возможностей (возможны исключения для слабовидящих и слепых).
Относительные противопоказания для проведения кохлеарной имплантации:
1. Отсутствие мотивации, социально-психологических возможностей для длительного реабилитационного процесса у пациента (родителей, законного представителя или доверенного лица пациента).
2. Частичная облитерация улитки (по решению врачебной комиссии центра, который проводит хирургическое лечение).
3. Выраженные аномалии развития улитки и слухового нерва (по решению врачебной комиссии центра, который проводит хирургическое лечение).
4. Острые или хронические воспалительные заболевания ЛОР-органов в стадии обострения.
5. Ретрокохлеарная патология (по решению врачебной комиссии центра, который проводит хирургическое лечение).
Бинауральная кохлеарная имплантация.
Двусторонняя (бинауральная) кохлеарная имплантация - комплекс аудиологических, cурдопедагогических, психологических и хирургических мероприятий по установке двух систем кохлеарной имплантации на оба ухо.
Двусторонняя (бинауральная) кохлеарная имплантация проводится одномоментно - в процессе одной хирургической операции, или последовательно - в процессе двух хирургических операций.
Двухсторонняя (бинауральная) кохлеарная имплантация обеспечивает:
• двухстороннюю стимуляцию слуховых проводящих путей и слуховых центров;
• возможность локализовать звук, т.н. «объемное» звучание;
• повышение разборчивости речи в шуме и при общении с несколькими говорящими;
• лучшую динамику слухового и речевого развития, речь звучит более естественно, процесс восприятия звуков требует меньших усилий и, следовательно, меньше утомляет;
• сохранение функции восприятия звука в случае выхода из строя одного импланта.
Показания для проведения двусторонней (бинауральной) кохлеарной имплантации:
I. Показания для одномоментной двусторонней (бинауральной) кохлеарной имплантации - хроническая двусторонняя нейросенсорная тугоухость IV степени и глухота после перенесенного менингита (с предоставлением выписки из стационара) и по решению врачебной комиссии центра, который проводит хирургическое лечение.
II. Показания для последовательной двусторонней (бинауральной) кохлеарной имплантации:
1. Хроническая двусторонняя нейросенсорная тугоухость IV степени и глухота при наличии рентгенологических признаков оссификации/облитерация улитки в следствии перелома височных костей и отосклероза по решению врачебной комиссии центра, который проводит хирургическое лечение.
2. Комбинированные или изолированные аномалии развития внутреннего уха по решению врачебной комиссии центра, который проводит хирургическое лечение.
При указанных аномалиях развития внутреннего уха количество клеток спирального ганглия уменьшено, односторонняя кохлеарная имплантация может быть недостаточной для достижения удовлетворительного эффекта слухоречевой реабилитации.
3. Наличие положительной динамики формирования слуха и речи, успешной социальной адаптации, активно проводимой психолого-педагогической реабилитации после односторонней кохлеарной имплантации при высокой мотивации пациентов и их родителей (законных представителей, доверенных лиц) на основании заключения врачебной комиссии центра, выполняющего хирургическое лечение.
При этом объем выполнения последовательной бинауральной кохлеарной имплантации не должен превышать 10% от годового объема оказания данного вида медицинской помощи в учреждении.
Противопоказания к двусторонней (бинауральной) кохлеарной имплантации:
Аналогичны общим (абсолютным и относительным) противопоказаниям к кохлеарной имплантации, интервал между первой и второй операцией, более 5 лет применения системы кохлеарной имплантации, с одной стороны.
Повторная кохлеарная имплантация (реимплантация).
Показания к проведению реимплантации:
Повторное хирургическое лечение (реимплантация) выполняется с использованием одноименной системы кохлеарной имплантации (одного производителя) ввиду различных технических характеристик имплантов. Проведение реимплантации с использованием иной фирмы производителя системы кохлеарной имплантации возможно только за счет внебюджетных средств, что обязательно отражается в информированном согласии пациента (законного представителя).
В случае выхода из строя внутренней части системы кохлеарной имплантации (импланта) в течение гарантийного срока, производитель, по заявлению медицинского учреждения, куда обратился пациент с целью диагностики, проводит предварительную экспертизу и выдает первичное заключение в течение 10 суток с рекомендациями, в том числе о необходимости удаления внутренней части системы кохлеарной имплантации (эксплантации), а также предоставляет медицинскому учреждению внутреннюю часть системы кохлеарной имплантации для проведения повторного хирургического лечения в течении 30 суток с момента выдачи первичного заключения.
Окончательный факт неисправности внутренней части системы кохлеарной имплантации устанавливается после проведения технической экспертизы извлеченного импланта, которая проводится силами производителя или независимой экспертизы за счет средств заявителя. Срок проведения экспертизы не должен превышать трех месяцев, после чего производитель направляет в письменной форме в медицинское учреждение окончательное заключение о состоянии внутренней части системы кохлеарной имплантации содержащее информацию о возможных причинах, которые привели к выходу из строя кохлеарного импланта.
Уровень убедительности рекомендаций С (уровень достоверности доказательств - 5).
Рекомендуется установка импланта среднего уха пациентам с ХСНТ при невозможности использования слуховых аппаратов в случае, если пороги костного звукопроведения на 500 Гц не более 55 дБ и на высоких частотах не более 75 дБ [2, 8-9, 21].
Уровень убедительности рекомендаций с (уровень достоверности доказательств - 5).
Рекомендуется слухо-речевая реабилитация методом КИ пациентам с двусторонней СНТ IV-й степени или глухотой [2, 8-9, 21].
Уровень убедительности рекомендаций С (уровень достоверности доказательств - 5).
4.Рекомендуется электростимуляция пациентам с нейросенсорной тугоухостью и шумом в ушах [30, 31, 32, 33, 34, 35, 36].
Уровень убедительности рекомендаций в (уровень достоверности доказательств - 2).
Комментарии. Применяются постоянный электрический ток в импульсном режиме, импульсы прямоугольной формы, а также флюктуирующие токи. Сила тока от 0,5 до 2 мА. Частота стимуляции регулируется в зависимости от частоты шума в ушах. Продолжительность процедуры 10-15 минут, на курс 10-15 процедур. Процедура противопоказана пациентам использующих систему кохлеарной имплантации, стволомозговой имплант, имплант среднего уха.
Рекомендуется выполнение курса процедур гипербарической оксигенации при заболеваниях уха от 10 до 20 процедур при давлении 1,5-2,5 атм., продолжительностью от 1 до 2 часов пациентам с нейросенсонрой тугоухостью [37, 38, 39, 40, 55, 56].
Уровень убедительности рекомендаций А (уровень достоверности доказательств - 1).
Комментарии:, начало терапии оптимально в течение 1 месяца от дебюта заболевания. Наилучшие результаты достигаются при применении в сочетании с приемом ГКС.
Рекомендуется включение процедур рефлексотерапии при заболеваниях органа слуха в курс лечения пациентов с нейросенсорной тугоухостью [41, 42, 43, 44, 45, 46, 47, 48, 55, 56].
Уровень убедительности рекомендаций А (уровень достоверности доказательств - 1).
Комментарии. Рефлексотерапия эффективна в качестве дополнительной терапии при нейросенсорной тугоухости, в том числе на поздней стадии течения заболевания. Электорпунктура более эффективна, чем классическая иглорефлексотерапия. При проведении электорпунктуры подаются электрические импульсы (1 мсек) переменной полярности с частотой 67 Гц. Амплитуда подбирается таким образом, чтобы было ощущение легкого покалывания. На каждой паре акупунктурных точек электроды устанавливаются на 10 минут. Курс 10-15 процедур, ежедневно или через день.
Рекомендуется электронейростимуляция головного мозга [49, 50, 51, 52, 53, 54, 55, 56].
Уровень убедительности рекомендаций А (уровень достоверности доказательств - 2).
Комментарии. Наибольший лечебный эффект наблюдается у больных с начальной и легкой степенью тугоухости в том числе с применением технологии аудиоселективной транскраниальной электростимуляции. Сила тока до 1,0 мА. Продолжительность каждой процедуры 20 минут. Проводится 15 процедур ТЭС-терапии через день. Процедура противопоказана пациентам использующих систему кохлеарной имплантации, стволомозговой имплант, имплант среднего уха.
Рекомендуются включение дозированных физических нагрузок в курс лечения пациентов с нейросенсорной тугоухостью [63].
Уровень убедительности рекомендаций С (уровень достоверности доказательств - 2).
Комментарии. Выполняют баланстерапию, упражнения дыхательной гимнастики. Занятия лечебной физической культурой проводятся курсами на протяжении 3 месяцев, 3 раза в неделю по 40 мин. Дополнительно рекомендован терренкур не менее 20 минут ежедневно.
Рекомендуется транскраниальная магнитная стимуляция в том числе у пациентов с тиннитусом на фоне нейросенсорной тугоухости [53, 55, 56].
Уровень убедительности рекомендаций С (уровень достоверности доказательств - 5).
Комментарии. Рекомендовано проведение ритмической транскраниальной магнитной стимуляции, включающее стимуляцию височно-теменных, лобных и префронтальных областей коры. Процедура противопоказана пациентам использующих систему кохлеарной имплантации, стволомозговой имплант, имплант среднего уха.
10. Рекомендуется ультрафонофорез лекарственный и внутриушной электрофорез лекарственных препаратов при заболеваниях органа слуха для пациентов с нейросенсорной тугоухостью [55, 56, 57].
Уровень убедительности рекомендаций С (уровень достоверности доказательств - 5).
Комментарии. В слуховой проход вливают 1,5-2,0 мл прогретого до 36-37°С лекарственного вещества. Ультразвуковой излучатель опускают в ладьевидную ямку, активный электрод располагают на сосцевидном отростке противоположного уха. Длительность процедуры составляет 5-15 мин. при частоте 880 кГц и мощности до 0,2 Вт/см2, в непрерывном режиме, с силой гальванического тока до 0,3 мА. Курс-10-12 процедур. Процедура противопоказана пациентам использующих систему кохлеарной имплантации, стволомозговой имплант, имплант среднего уха.
11. Рекомендуется включение процедур медицинского массажа в курс лечения пациентов с нейросенсорной тугоухостью [73].
Уровень убедительности рекомендаций С (уровень достоверности доказательств - 5).
Комментарии. Проводится лечебный массаж (классический, точечный, вакуумный) - массаж шеи медицинский, массаж воротниковой области, ежедневно, курс до 10 процедур.
12. Рекомендуется проведение процедур лазеротерапии в комплексной терапии нейросенсорной тугоухости [55, 56, 59, 60].
Уровень убедительности рекомендаций С (уровень достоверности доказательств - 5).
Комментарии. Проводится как процедура низкоинтенсивной лазеротерапии (внутривенное облучение крови) в сочетании с введением трентала, так и эндауральная методика. При ВЛОК длина волны лазерного излучения 630 нм, мощность на конце световода 1,0 мВт -2,0 мВт., продолжительность процедуры 25-30 минут, на курс 5-7 процедур, ежедневно. Эндуральная методика: длина волны 808-810 нм, плотность потока энергии 8-15 мВт/см 2, продолжительность процедуры 8-10 мин, на курс 12-14 процедур, ежедневно.
13.Рекомендуется включать в курс терапии пациентов с нейросенсорной тугоухостью слуховой тренинг с применением технологий виртуальной реальности [61, 62].
Уровень убедительности рекомендаций С (уровень достоверности доказательств - 4).
Комментарии. Слуховые тренировки рекомендованы как дополнительный метод лечения у лиц с хронической сенсоневральной тугоухостью легкой степени и у лиц со скрытой потерей слуха. Слуховые тренировки проводят на основе виртуальной реальности с использованием различных аудиовизуальных сценариев, в шлеме виртуальной реальности. Занятия проводятся ежедневно по одной процедуре в день в течение 7 дней, длительность каждого занятия - 15 мин с одной паузой длительностью 2 мин.
14.Рекомендуется проведение вестибулярных тренировок, в том числе с применением технологий виртуальной реальности у пациентов с нейросенсорной тугоухостью [62, 63, 64, 65, 66, 67, 68].
Уровень убедительности рекомендаций В (уровень достоверности доказательств - 3).
Комментарии. Рекомендован курс дозированных физических нагрузок для тренировки равновесия и баланса, в том числе с использованием виртуальной реальности ежедневно или через день, 30 минут, на курс 20 процедур.
15. Рекомендуется использование специализированных мобильных приложений для смартфонов с шумоподавлением в режиме реального времени для улучшения слуховой функции у лиц с нейросенсорной тугоухостью, в том числе после кохлеарной имплантации [55, 69, 70, 71].
Уровень убедительности рекомендаций С (уровень достоверности доказательств - 5).
Комментарии. Пункт 4-15 чаще всего применяются во время проведения санаторно-курортное лечение после консультации врача.
| 1 | H90,3 | Нейросенсорная потеря слуха двусторонняя | В хронической стадии. По времени возникновения врожденная или приобретенная. По степени тяжести (усредненный порог слышимости воздушного звукопроведения на частотах 500, 1000, 2000 и 4000 Гц): I степень -26-40 дБ; II степень - 41-55 дБ; III степень - 56-70 дБ; IV степень - 71-90 дБ; глухота - 91 дБ и более. | Санаторно-курортные организации. Курорты: 1)бальнеологические с углекислыми, радоновыми, сероводородными, хлоридными натриевыми, йодобромными водами; 2) климатические: приморские, лесные, равнинные, низко- и среднегорные грязевые |
| 2 | H90,4 | Нейросенсорная потеря слуха односторонняя с нормальным слухом на противоположном ухе | ||
| 3 | H90,5 | Нейросенсорная потеря слуха неуточненная |
Целью санаторно-курортного лечения лиц с нарушенным слухом в соответствии с Федеральным законом от 21,11,2011 N 323-ФЗ «Об основах охраны здоровья граждан в Российской Федерации» является полное или частичное восстановление нарушенных и (или) компенсацию утраченных функций пораженного органа либо системы организма, поддержание функций организма в процессе завершения остро резвившегося патологического процесса или обострения хронического патологического процесса в организме, а также на предупреждение, раннюю диагностику и коррекцию возможных нарушений функций поврежденных органов либо систем организма, предупреждение и снижение степени возможной инвалидности, улучшение качества жизни, сохранение работоспособности пациента и его социальную интеграцию в общество.
В настоящее время единственным эффективным методом реабилитации пациентов, страдающих сенсоневральной тугоухостью высокой степени и глухотой, является кохлеарная имплантация, которая представляет собой комплекс мероприятий аудиологического, cурдопедагогического, психологического и хирургического характера, направленных на полное или частичное восстановление нарушенных и/или компенсацию утраченных функций периферической части слухового анализатора - улитки, поддержание или формирование слухоречевой функции, предупреждение и снижение степени возможной инвалидности, улучшение качества жизни, сохранение работоспособности пациента и его социальную интеграцию в общество [8, 9, 13, 16, 18, 21].
Объем оказания данного вида медицинской помощи взрослому населению РФ в лечебном учреждении не должен превышать 20% от общего объема государственного задания по данному виду ВМП [8, 9, 13, 16, 18, 21].
Гарантий срок на внутреннюю часть системы кохлеарной имплантации (имплант) должен быть не менее 10 лет, а на внешнюю часть (речевой процессор) не менее 5 лет [8, 9, 13, 16, 18, 21].
Показания для проведения кохлеарной имплантации:
1. Хроническая двусторонняя сенсоневральная тугоухость IV степень с порогами слуха 80 дБ и более по данным КСВП.
2. Хроническая двусторонняя сенсоневральная тугоухость IV степени со средними порогами слуха по основным частотам (500, 1000, 2000, 4000 Гц) с порогами слуха 80 дБ и более по данным тональной пороговой аудиометрии.
3. Пороги слухового восприятия в свободном звуковом поле при использовании оптимально подобранных слуховых аппаратов (бинауральное слухопротезирование), превышающие 55 дБ на частотах 2 - 4 кГц.
4. Отсутствие выраженного улучшения слухового восприятия речи от применения оптимально подобранных слуховых аппаратов при высокой степени двусторонней нейросенсорной тугоухости (средний порог более 95 дБ) по крайней мере, после пользования аппаратами в течение 3-6 месяцев согласно заключению сурдопедагогической комиссии.
5. Результат проведения речевой аудиометрии в свободном звуковом поле при оптимально подобранных слуховых аппаратах при высокой степени двусторонней нейросенсорной тугоухости по крайней мере, после пользования аппаратами в течение 3-6 месяцев согласно заключению сурдопедагогической комиссии, менее 40%.
Абсолютные противопоказания для проведения кохлеарной имплантации:
1. Полная аплазия внутреннего уха (аномалия Michel).
2. Полная облитерация улитки.
3. Наличие тяжелых соматических, неврологических и психических заболеваний.
4. Недостаточность интеллекта и отсутствие коммуникативных возможностей (возможны исключения для слабовидящих и слепых).
Относительные противопоказания для проведения кохлеарной имплантации:
1. Отсутствие мотивации, социально-психологических возможностей для длительного реабилитационного процесса у пациента (родителей, законного представителя или доверенного лица пациента).
2. Частичная облитерация улитки (по решению врачебной комиссии центра, который проводит хирургическое лечение).
3. Выраженные аномалии развития улитки и слухового нерва (по решению врачебной комиссии центра, который проводит хирургическое лечение).
4. Острые или хронические воспалительные заболевания ЛОР-органов в стадии обострения.
5. Ретрокохлеарная патология (по решению врачебной комиссии центра, который проводит хирургическое лечение).
Бинауральная кохлеарная имплантация.
Двусторонняя (бинауральная) кохлеарная имплантация - комплекс аудиологических, cурдопедагогических, психологических и хирургических мероприятий по установке двух систем кохлеарной имплантации на оба ухо.
Двусторонняя (бинауральная) кохлеарная имплантация проводится одномоментно - в процессе одной хирургической операции, или последовательно - в процессе двух хирургических операций.
Двухсторонняя (бинауральная) кохлеарная имплантация обеспечивает:
• двухстороннюю стимуляцию слуховых проводящих путей и слуховых центров;
• возможность локализовать звук, т.н. «объемное» звучание;
• повышение разборчивости речи в шуме и при общении с несколькими говорящими;
• лучшую динамику слухового и речевого развития, речь звучит более естественно, процесс восприятия звуков требует меньших усилий и, следовательно, меньше утомляет;
• сохранение функции восприятия звука в случае выхода из строя одного импланта.
Показания для проведения двусторонней (бинауральной) кохлеарной имплантации:
I. Показания для одномоментной двусторонней (бинауральной) кохлеарной имплантации - хроническая двусторонняя нейросенсорная тугоухость IV степени и глухота после перенесенного менингита (с предоставлением выписки из стационара) и по решению врачебной комиссии центра, который проводит хирургическое лечение.
II. Показания для последовательной двусторонней (бинауральной) кохлеарной имплантации:
1. Хроническая двусторонняя нейросенсорная тугоухость IV степени и глухота при наличии рентгенологических признаков оссификации/облитерация улитки в следствии перелома височных костей и отосклероза по решению врачебной комиссии центра, который проводит хирургическое лечение.
2. Комбинированные или изолированные аномалии развития внутреннего уха по решению врачебной комиссии центра, который проводит хирургическое лечение.
При указанных аномалиях развития внутреннего уха количество клеток спирального ганглия уменьшено, односторонняя кохлеарная имплантация может быть недостаточной для достижения удовлетворительного эффекта слухоречевой реабилитации.
3. Наличие положительной динамики формирования слуха и речи, успешной социальной адаптации, активно проводимой психолого-педагогической реабилитации после односторонней кохлеарной имплантации при высокой мотивации пациентов и их родителей (законных представителей, доверенных лиц) на основании заключения врачебной комиссии центра, выполняющего хирургическое лечение.
При этом объем выполнения последовательной бинауральной кохлеарной имплантации не должен превышать 10% от годового объема оказания данного вида медицинской помощи в учреждении.
Противопоказания к двусторонней (бинауральной) кохлеарной имплантации:
Аналогичны общим (абсолютным и относительным) противопоказаниям к кохлеарной имплантации, интервал между первой и второй операцией, более 5 лет применения системы кохлеарной имплантации, с одной стороны.
Повторная кохлеарная имплантация (реимплантация).
Показания к проведению реимплантации:
| Техническая неисправность кохлеарного импланта | Реимплнатация кохлеарного импланта |
| Гнойные воспалительные заболевания среднего уха на имплантируемой стороне (хронический гнойный средний отит, мастоидит) | Санация полостей среднего уха, тимпанопластика. При невозможности сохранения кохлеарного импланта - его эксплантация с сохранением электродной решетки в улитке с одномоментной кохлеарной имплантацией на противоположном ухе при отсутствии противопоказаний. |
| Экструзия корпуса внутренней части кохлеарного импланта | Эксплантация с сохранением электродной решетки в улитке с одномоментной кохлеарной имплантацией на противоположном ухе при отсутствии противопоказаний. |
| Миграция корпуса внутренней части кохлеарного импланта с невозможностью эксплуатации речевого процессора, экстракохлеарное расположение электродной решетки. |
Повторное хирургическое лечение (реимплантация) выполняется с использованием одноименной системы кохлеарной имплантации (одного производителя) ввиду различных технических характеристик имплантов. Проведение реимплантации с использованием иной фирмы производителя системы кохлеарной имплантации возможно только за счет внебюджетных средств, что обязательно отражается в информированном согласии пациента (законного представителя).
В случае выхода из строя внутренней части системы кохлеарной имплантации (импланта) в течение гарантийного срока, производитель, по заявлению медицинского учреждения, куда обратился пациент с целью диагностики, проводит предварительную экспертизу и выдает первичное заключение в течение 10 суток с рекомендациями, в том числе о необходимости удаления внутренней части системы кохлеарной имплантации (эксплантации), а также предоставляет медицинскому учреждению внутреннюю часть системы кохлеарной имплантации для проведения повторного хирургического лечения в течении 30 суток с момента выдачи первичного заключения.
Окончательный факт неисправности внутренней части системы кохлеарной имплантации устанавливается после проведения технической экспертизы извлеченного импланта, которая проводится силами производителя или независимой экспертизы за счет средств заявителя. Срок проведения экспертизы не должен превышать трех месяцев, после чего производитель направляет в письменной форме в медицинское учреждение окончательное заключение о состоянии внутренней части системы кохлеарной имплантации содержащее информацию о возможных причинах, которые привели к выходу из строя кохлеарного импланта.
|
|
Профилактика
• Рекомендуется диспансерный прием (осмотр, консультация) врача сурдолога-оториноларинголога пациентов с ХСНТ в сурдологическом кабинете/центре по месту проживания в целях оценки эффективности терапии и контроля состояния пациента [74, 12].
Уровень убедительности рекомендаций С (уровень достоверности доказательств - 5).
Комментарии:
Оценка эффективности слухопротезирования:
O Речевая аудиометрия в свободном звуковом поле в тишине и на фоне помех шума.
O Анкетирование с оценкой качества жизни.
Повторные аудиологические исследования и наблюдение включает:
1. Тональная аудиометрия - 1-2 раза в год.
2. Речевая аудиометрия в тишине и на фоне шума - 1-2 раза в год.
3. Коррекция амплитудно-частотных характеристик усиления слухового аппарата (по результатам аудиологического обследования) - 1-2 раза в год.
При наличии острого ухудшения или быстрого прогрессирования тугоухости повторное исследование назначается незамедлительно (для возможности провести лечение с хорошим эффектом для восстановления порогов слышимости).
Оценка эффективности кохлеарной имплантации:
• Речевая аудиометрия в свободном звуковом поле в тишине и на фоне шума после подключения речевого процессора и в последующие настроечные сессии (2-4 раза в год).
• Анкетирование с оценкой качества жизни.
Повторные аудиологические исследования и наблюдение:
1. Тональная аудиометрия - 1-2 раза в год.
2. Речевая аудиометрия в тишине и на фоне шума - 1-2 раза в год.
3. Настройка речевого процессора - 2-4 раза в год.
Уровень убедительности рекомендаций С (уровень достоверности доказательств - 5).
Комментарии:
Оценка эффективности слухопротезирования:
O Речевая аудиометрия в свободном звуковом поле в тишине и на фоне помех шума.
O Анкетирование с оценкой качества жизни.
Повторные аудиологические исследования и наблюдение включает:
1. Тональная аудиометрия - 1-2 раза в год.
2. Речевая аудиометрия в тишине и на фоне шума - 1-2 раза в год.
3. Коррекция амплитудно-частотных характеристик усиления слухового аппарата (по результатам аудиологического обследования) - 1-2 раза в год.
При наличии острого ухудшения или быстрого прогрессирования тугоухости повторное исследование назначается незамедлительно (для возможности провести лечение с хорошим эффектом для восстановления порогов слышимости).
Оценка эффективности кохлеарной имплантации:
• Речевая аудиометрия в свободном звуковом поле в тишине и на фоне шума после подключения речевого процессора и в последующие настроечные сессии (2-4 раза в год).
• Анкетирование с оценкой качества жизни.
Повторные аудиологические исследования и наблюдение:
1. Тональная аудиометрия - 1-2 раза в год.
2. Речевая аудиометрия в тишине и на фоне шума - 1-2 раза в год.
3. Настройка речевого процессора - 2-4 раза в год.
Организация оказания медицинской помощи
Показания для госпитализации в медицинскую организацию:
1) острая сенсоневральная тугоухость;
2) замена речевого процессора системы КИ (в условиях круглосуточного или дневного стационара);
Показания к выписке пациента из медицинской организации:
1) выздоровление;
2) улучшение.
1) острая сенсоневральная тугоухость;
2) замена речевого процессора системы КИ (в условиях круглосуточного или дневного стационара);
Показания к выписке пациента из медицинской организации:
1) выздоровление;
2) улучшение.
Дополнительно
Сниженный слух имеет большое социальное, медицинское, психологическое значение. Некомпенсированные потери слуха вызывают снижение качества жизни, уровень реализации образовательного потенциала и ограничивают выбор профессии пропорционально степени тугоухости и в зависимости от возраста и уровня социальной активности пациента.
И если при острой сенсоневральной тугоухости существует вероятность восстановить слух лечебным воздействием, то при хронической сенсоневральной тугоухости с точки зрения доказательной медицины возможность повысить пороги слышимости медикаментозным лечением крайне незначительна.
Что касается хронической сенсоневральной тугоухости, то корректнее говорить о лечении пациента со сниженным слухом по поводу сопутствующей соматической патологии, которую он имеет. Медикаментозное лечение сердечно-сосудистых заболеваний, заболеваний нервной системы, эндокринной патологии, нарушений иммунного статуса одновременно является лечением и профилактикой прогрессирования хронической сенсоневральной тугоухости у этих пациентов.
При наличии вестибулярных нарушений и субъективного ушного шума на фоне хронической сенсоневральной тугоухости проводится патогенетическое и симптоматическое лечение.
При наличии сенсоневральной тугоухости у пациентов со сниженным зрением и другими инвалидизирующими заболеваниями показания к слухопротезированию расширяются, а уровень требований к средствам технической реабилитации возрастает.
Невозможность достигнуть эффекта с использованием слуховых аппаратов и кохлеарных имплантов требует реализации альтернативного способа коммуникации - обучения основам дактиля и жестового языка, сурдоперевод.
И если при острой сенсоневральной тугоухости существует вероятность восстановить слух лечебным воздействием, то при хронической сенсоневральной тугоухости с точки зрения доказательной медицины возможность повысить пороги слышимости медикаментозным лечением крайне незначительна.
Что касается хронической сенсоневральной тугоухости, то корректнее говорить о лечении пациента со сниженным слухом по поводу сопутствующей соматической патологии, которую он имеет. Медикаментозное лечение сердечно-сосудистых заболеваний, заболеваний нервной системы, эндокринной патологии, нарушений иммунного статуса одновременно является лечением и профилактикой прогрессирования хронической сенсоневральной тугоухости у этих пациентов.
При наличии вестибулярных нарушений и субъективного ушного шума на фоне хронической сенсоневральной тугоухости проводится патогенетическое и симптоматическое лечение.
При наличии сенсоневральной тугоухости у пациентов со сниженным зрением и другими инвалидизирующими заболеваниями показания к слухопротезированию расширяются, а уровень требований к средствам технической реабилитации возрастает.
Невозможность достигнуть эффекта с использованием слуховых аппаратов и кохлеарных имплантов требует реализации альтернативного способа коммуникации - обучения основам дактиля и жестового языка, сурдоперевод.
Критерии оценки качества медицинской помощи
| Выполнено: тональная аудиометрия, импедансометрия (амбулаторно). | Да/Нет | |
| Проведен прием (осмотр, консультация) врача-терапевта первичный (для Н90,5, Н91,2) (амбулаторно). | Да/Нет | |
| Проведен прием (осмотр, консультация) врача-эндокринолога первичный (для Н90,3, Н90,5, Н91,2, Н91,8) (амбулаторно). | Да/Нет | |
| Проведен прием (осмотр, консультация) врача-невролога первичный (для Н90,3, Н90,4,Н90,5, Н91,2, Н91,8) (амбулаторно). | Да/Нет | |
| Анализ крови по оценке нарушений липидного обмена биохимический (холестерин, ЛПНП, ЛПВП); общий (клинический) анализ крови развернутый; анализ крови биохимический общетерапевтический (уровень глюкозы, билирубин общий и прямой, АЛТ, АСТ, креатинин, мочевина); коагулограмма (ориентировочное исследование системы гемостаза) (АЧТВ, МНО, протромбиновое время, фибриноген). (амбулаторно или стационарно). | Да/Нет | |
| Выполнена тональная аудиометрия не позднее суток от первого обращения (для Н90,5, Н91,2) (амбулаторно). | Да/Нет | |
| Начало медикаментозного лечения не позднее месяца от установления диагноза (для Н90,5, Н91,2) | Да/Нет | |
| Проведена терапия глюкокортикоидами в курсе консервативного лечения (при отсутствии медицинских противопоказаний) (для Н90,5, Н91,2) (стационарно) | Да/Нет | |
| Достигнуто восстановление порогов слышимости до нормы (для Н90,5, Н91,2) | Да/Нет | |
| Достигнуто восстановление порогов слышимости, но не достигающее нормы (для Н90,5, Н91,2) | Да/Нет | |
| Достигнута стабилизация состояния (отсутствие дальнейшего прогрессирования потери слуха) | Да/Нет | |
| Выполнено: тональная аудиометрия (по графику диспансерного наблюдения) (для 90,3, Н90,4) (амбулаторно). | Да/Нет | |
| Выполнено определение показаний к коррекции нарушенной слуховой функции методом традиционного слухопротезирования (Н90,3, Н91,8) (амбулаторно). | Да/Нет | |
| Выполнено определение показаний к коррекции нарушенной слуховой функции методом имплантационного слухопротезирования (включая кохлеарную имплантацию) (амбулаторно). | Да/Нет | |
| Выполнено определение показаний для направления на медико-социальную экспертизу и составлению индивидуальной программы реабилитации (амбулаторно). | Да/Нет | |
| Выполнена оценка эффективности слухопротезирования в случае, если пациент является пользователем технического средства реабилитации слуха (амбулаторно). | Да/Нет | |
| Проведены мероприятия дифференциальной диагностики (вестибулометрия, исследование коротколатентных вызванных потенциалов) для исключения ретрокохлеарной патологии (амбулаторно). | Да/Нет | |
| Проведение магнитно-резонансной томографии (МРТ) и компьютерной томографии (КТ) в том числе с контрастированием, области внутренних слуховых проходов, мосто-мозжечковых углов, задней черепной ямки (амбулаторно или стационарно). | Да/Нет | |
| Выполнена консультация врача-нейрохирурга при подозрении на невриному слухового нерва и другое объемное заболевание, и врача-невролога при наличии неврологической патологии (Н90,4) (амбулаторно) | Да/Нет | |
| Определены показания к коррекции нарушенной слуховой функции (амбулаторно). | Да/Нет |
Список литературы
• Акустическая импедансометрия : учебное пособие / Н.А. Дайхес, А.С. Мачалов. Москва : ГЭОТАР-Медиа, 2022. 96 с. : ил.
• Бабияк В.И. Клиническая оториноларингология: Руководство для врачей / В.И. Бабияк, Накатис Я.А. СПб. Гиппократ, 2005. 800 с.
• Блоцкий А.А., Карпищенко С.А. Неотложные состояния в оториноларингологии. СПб. Диалог, 2009. 180 с.
• Бобошко М.Ю. Речевая аудиометрия: учебное пособие. СПб: Изд-во СПбГМУ, 2012. 64 с.
• Бобошко М.Ю., Риехакайнен Е.И. Речевая аудиометрия в клинической практике. Спб. Издательство Диалог, 2019. 80 с.
• Всемирная организация здравоохранения. Программа профилактики тугоухости и глухоты. https://www.who.int/deafness/world-hearing-day/2019/en/.
• Гарбарук Е.С., Бобошко М.Ю., Артюшкин С.А. Стволомозговые слуховые вызванные потенциалы: учебное пособие. СПб. РИЦ ПСПбГМУ, 2018. 60 с.
• Дайхес Н.А., Аденинская Е.Е., Мачалов А.С. Экспертная значимость профиля аудиометрической кривой при диагностике потери слуха, вызванной шумом. Российская оториноларингология. 2019. №3(100). С.27-32.
• Косяков С.Я., Атанасян А.Г. Сенсоневральная тугоухость. Современные возможности терапии с позиции доказательной медицины. Москва, 2008.
• Н.А. Дайхес, О.В. Карнеева, А.С. Мачалов Аудиологический профиль пациентов при заболевании, вызванном вирусом SARS-CoV-2. Вестник оториноларингологии. 2020. 85(5). С.6-11.
• Неотложная медицина в вопросах и ответах / Под ред. Кениг - СПБ: Питер Ком, 1998. 512 с. Серия «Практическая медицина»).
• Общая заболеваемость населения России в 2018 году: статистические материалы. М., 2019. 144 с.
• Практическое руководство по сурдологии / А.И. Лопотко []. СПб. Диалог, 2008. 274 с.
• Таварткиладзе Г.А. Кохлеарная имплантация/ В кн. Оториноларингология/ Национальное руководство / под ред. В.Т. Пальчуна В.Т. М. Геотар, 2008. Гл.8. С. 360-373.
• Таварткиладзе Г.А. Руководство по клинической аудиологии. М. Медицина, 2013. 674 с.
• Таварткиладзе Г.А. Функциональные методы исследования слухового анализатора/ В кн. Оториноларингология/ Национальное руководство / под ред. В.Т. Пальчуна В.Т. М. Геотар, 2008. Гл.5. С. 113-149.
• Х. М Диаб, Н.А. Дайхес, А.А. Каибов Местная анестезия в хирургическом лечении пациентов с отосклерозом с IV степенью тугоухости и глухотой. Российская оториноларингология. 2020. №2(105). С. 28-38.
• Я.М. Сапожников, Н.А. Дайхес, А.С. Мачалов Возможности широкополосной тимпанометрии в дифференциальной диагностике некоторых форм тугоухости. Российская оториноларингология. 2019. -№6(103). С. 59-65.
• вalkany T, Hodges A, Telischi F, et al. William House сochlear Implant Study Group: position statement on bilateral cochlear implantation// Otol Neurotol - 2008. V.29(2). P.107-108.
• вritish Society of Audiology and вritish Academy of Audiology: Guidance on the use of Real Ear Measurement to Verify the Fitting of Digital Signal Processing Hearing Aids. July 2007. www.thebsa.org.uk.
• сhristensen, L., Smith-Olinde, L., Kimberlain, J., et al. сomparison of traditional bone-conduction hearing aids with the вAHA system// J Am Acad Audiol. 2010. V.21. P.267- 273.
• сlinical practice guideline: sudden hearing loss// Otolaryngol Head Neck Surg. 2012. V.146(3) Suppl). P.1-35.
• сox R.M., Stephens D., Kramer S.E. Translations of the Intarnational Outcome Inventory for Hearing Aid (IOI-HA) Internanional Journal of Audiology /2002/ Vol 41, number 1, p.20.
• Guidelines for Recommending сochlear Implantation. Sound Partnership, n.d. at http://www.cochlearcareers.com/ap/sound- partnership/issue3/.
• Middle Ear Implant for Sensorineural, сonductive and Mixed Hearing Losses/ Medical Services Advisory сommittee. 2010. 202 p.
• Sampaio AL, Araujo MF, Oliveira сA. New criteria of indication and selection of patients to cochlear implant. International journal of otolaryngology 2011;201:573968.
• Свистушкин В.М., Никифорова Г.Н., Гергиев В.Ф., Морозова С.В., Золотова А.В. Эффективность интратимпанального введения дексаметазона в лечении острой сенсоневральной тугоухости // МС. 2019. №8.
• Кунельская Н. Л., Левина Ю. В., Янюшкина Е. С., Огородников Д. С., Ларионова Э. В. Перспективы применения препарата Mексидол для лечения больных, страдающих нейросенсорной тугоухостью и цереброваскулярной недостаточностью. Вестник оториноларингологии. 2019;84(6):108-111. https://doi.org/10,17116/otorino201984061108.
• Мачалов А.С. Функциональное состояние среднего и внутреннего уха у больных нейросенсорной тугоухостью после кохлеарной имплантации: автореферат дис. ... канд. мед. наук. Москва, 2015. С. 23.
• The application of direct current electrical stimulation of the ear and cervical spine kinesitherapy in tinnitus treatment. Mielczarek M, Konopka W, Olszewski J. Auris Nasus Larynx. 2013 Feb;40(1):61-5.
• Direct current stimulation of the ear in tinnitus treatment: a double-blind placebo-controlled study. Marzena Mielczarek, Jurek Olszewski Eur Arch Otorhinolaryngol. 2014 Jun;271(6):1815-22.
• Tinnitus suppression by low-rate electric stimulation and its electrophysiological mechanisms. Zeng FG, Tang Q, Dimitrijevic A, Starr A, Larky J, вlevins NH. Zeng FG, et al. Hear Res. 2011 Jul;277(1-2):61-6.
• Electrical stimulation as an alternative method of tinnitus treatment. Konopka W, Mielczarek M, Olszewski J. Konopka W, et al. Otolaryngol Pol. 2008;62(5):601-5.
• Systematic Review on Intra- and Extracochlear Electrical Stimulation for Tinnitus. Assouly KKS, Dullaart MJ, Stokroos RJ, van Dijk в, Stegeman I, Smit AL. Brain Sci. 2021 Oct 24;11(11):1394.
• Using Extracochlear Multichannel Electrical Stimulation to Relieve Tinnitus and Reverse Tinnitus-Related Auditory-Somatosensory Plasticity in the сochlear Nucleus. сhen M, Min S, Zhang с, Hu X, Li S. Neuromodulation. 2021 Aug 3.
• Tinnitus suppression with electrical stimulation in adults: long-term follow-up. Juan сarlos Falcón González, Silvia вorkoski вarreiro, Margarita Torres García de сelis, Ángel Ramos Macías. Online ahead of print. Acta Otorhinolaryngol Ital. 2022 Apr;42(2):176-181.
• Hyperbaric oxygen therapy for sudden sensorineural hearing loss in divers. Van Der Wal AW, Van Ooij PJ, De Ru JA. J Laryngol Otol. 2016 Nov;130(11):1039-1047.
• вarotherapy and interval hypoxic training in the treatment of sensorineural deafness.V.G. Troll , V.V. Vishniakov Vestn Otorinolaringol. 2009;(3):39-42.
• Hyperbaric oxygen for idiopathic sudden sensorineural hearing loss and tinnitus. Bennett MH, Kertesz T, Perleth M, Yeung P, Lehm JP. Cochrane Database Syst Rev. 2012 Oct 17;10:CD004739.
• сlinical Practice Guideline: Sudden Hearing Loss (Update) Executive Summary. сhandrasekhar SS, Tsai Do вS, Schwartz SR, вontempo LJ, Faucett EA, Finestone SA, Hollingsworth DB, Kelley DM, Kmucha ST, Moonis G, Poling GL, Roberts JK, Stachler RJ, Zeitler DM, сorrigan MD, Nnacheta LC, Satterfield L, Monjur TM. Otolaryngol Head Neck Surg. 2019 Aug;161(2):195-210.
• Effectiveness of electroacupuncture for the treatment of sudden sensorineural hearing loss: A retrospective study. Zhou XF, Jin XL. Zhou XF, et al. Medicine (Baltimore). 2021 May 14;100(19):e25665.
• Acupuncture for the treatment of sudden sensorineural hearing loss: A systematic review and meta-analysis: Acupuncture for SSNHL. сhen S, Zhao M, Qiu J. сhen S, et al. сomplement Ther Med. 2019 Feb;42:381-388.
• Effect of different electroacupuncture stimulation parameters on sudden hearing loss. Jiang SY, Hou WZ, Ni GX, Jiang ZQ. Zhongguo Zhen Jiu. 2021 Oct 12;41(10):1103-7.
• Effect of electro-nape-acupuncture on hearing in patients with refractory flat descending idiopathic sudden sensorineural hearing loss. Sheng GB, Su H, Li HL, вao R, Liu G, Kong Y, Tang Y. Zhongguo Zhen Jiu. 2020 Jul.
• Acupuncture as a primary and independent treatment in the acute phases of sudden sensorineural hearing loss: сase Report. Jin Y, Lu M. Medicine (Baltimore). 2016 Jun;95(26):e4062.
• Acupuncture for refractory cases of sudden sensorineural hearing loss. Yin сS, Park HJ, Nam HJ. J Altern сomplement Med. 2010 Sep;16(9):973-8.
• сomplete Recovery Following Electroacupuncture Therapy in Refractory Unilateral Sensorineural Hearing Loss. Arpornchayanon W, Teekachunhatean S. Arpornchayanon W, et al. J Acupunct Meridian Stud. 2019 Jun;12(3):95-101.
• Acupuncture in treating sudden sensorineural hearing loss: a report of 2 cases. Huang N, Li с. Huang N, et al. Forsch Komplementmed. 2014;21(4):246-9.
• Лечение профессиональной нейросенсорной глухоты методами транскраниальной электростимуляции. Баранова В.М., Василец В.М., Аббасов Р.И.у, Лебедев В.П., Бовт И.Г., Колосов П.Г., Довгуша Л.В. вaranova VM, et al. Мед Тр Пром Экол. 2001;(9):6-10.
• Transcranial electrostimulation in the treatment of occupational hypoacusis. вaranova VM, вovt IG, Abbasov RIu, Vasilets VM, Dovgusha LV. вaranova VM, et al. Vestn Otorinolaringol. 2002;(4):30-1.
• Малыгин А.В., Хадарцев А.А., Токарев А.Р., Наумова Э.М., Валентинов Б.Г., Трусов С.В. Транскраниальная электростимуляция / Под ред. В.П. Лебедева. 2021- 224 с.
• Audioselective transcranial electrostimulation in combined therapy of patients with neurosensory hypoacusis]. вelimova AA, Ponomarenko GN, Ianov IuK, Lebedev VP. вelimova AA, et al. Vopr Kurortol Fizioter Lech Fiz Kult. 2005 Sep-Oct;(5):26-30.
• Neuromodulation for tinnitus treatment: an overview of invasive and non-invasive techniques. Peter N, Kleinjung T. J Zhejiang Univ Sci в. 2019 Feb.;20(2):116-130.
• Medical and social rehabilitation of hearing impairment from occupational noise. Pankova V.B., Letskaya O.A. Vestn Otorinolaringol. 2019;(2):8-12.
• Key points of noise-induced hearing loss clinical guidelines. Daykhes N.A., вukhtiyarov I.V., Tavartkiladze G.A., Pankova V.B., Fedina I.N. Vestn Otorinolaringol. 2019;(5):15-19.
• Реабилитация пациентов с различными формами нейросенсорной тугоухости. Кунельская Н.Л. РМЖ. 2011. т. 19. 24. с. 1478-1482.
• The role of plasmapheresis in the treatment of patients with sensorineural deafness. Sichkareva T.A., Vishniakov V.V., Kutepov D.E. Vestn Otorinolaringol. 2009;(3):36-38.
• Внутривенное лазерное облучение крови в комплексном лечении больных с хронической сенсоневральной тугоухостью Журавлев А.С., Крылова И.В., Блувштейн Г.М. Вестник оториноларингологии. №2 - 2011.
• Applications of photobiomodulation in hearing research: from bench to clinic. Jae-Hun Lee, Sehwan Kim, Jae Yun Jung, Min Young Lee вiomed Eng Lett. 2019 Jun 18;9(3):351-358. doi: 10,1007/s13534-019-00114-y. eCollection 2019 Aug.
• Эффективность слуховых тренировок с использованием технологий виртуальной реальности у лиц с хронической сенсоневральной тугоухостью. Дайхес Н.А., Владимирова Т.Ю., Сапожников Я.М., Мачалов А.С., Мартынова А.Б. Вести Оториноларингологии. 2021;(6):17-21.
• Effectiveness of conventional versus virtual reality-based balance exercises in vestibular rehabilitation for unilateral peripheral vestibular loss: results of a randomized controlled trial. Meldrum D, Herdman S, Vance R, Murray D, Malone K, Duffy D, Glennon A, McConn-Walsh R. Arch Phys Med Rehabil. 2015 Jul;96(7):1319-1328.e1.
• Investigating the Effects of Vestibular Rehabilitation on вalance Function in сochlear Implant Recipients. Saki N, Abshirini H, Karkhaneh S, вayat A. Saki N, et al. Int Tinnitus J. 2020 Nov 18;24(1):36-39.
• К вопросу комплексной реабилитации пациентов с односторонней нейросенсорной тугоухостью. Васильева С.М. Здравоохранение, образование и безопасность. 2018. 3 (15). С. 107-116.
• сomparison of vestibular rehabilitation on balance function in cochlear implant recipients. Nafaji S, Abshirini H, Karkhaneh S. Int Tinnitus J. 2021 Mar 1;25(1):10-12.
• Toward a Digital Health Intervention for Vestibular Rehabilitation: Usability and Subjective Outcomes of a Novel Platform. Meldrum D, Murray D, Vance R, сoleman S, McConnell S, Hardiman O, McConn Walsh R. Front Neurol. 2022 Mar 29;13:836796.
• Use of Stakeholder Feedback to Develop an App for Vestibular Rehabilitation-Input From сlinicians and Healthy Older Adults. DSilva LJ, Skop KM, Pickle NT, Marschner K, Zehnbauer TP, Rossi M, Roos PE. Front Neurol. 2022 Feb 24;13:836571. doi: 10,3389/fneur.2022,836571.
• VestAid: A Tablet-Based Technology for Objective Exercise Monitoring in Vestibular Rehabilitation. Hovareshti P, Roeder S, Holt LS, Gao P, Xiao L, Zalkin с, Ou V, Tolani D, Klatt вN, Whitney SL. Sensors (Basel). 2021 Dec 15;21(24):8388. doi: 10,3390/s21248388.
• Real-Time Personalized Noise Reduction Smartphone App for Hearing Enhancement. Alamdari N., Yaraganalu S., Kehtarnavaz N. A; Proceedings of the 2018 IEEE Signal Processing in Medicine and вiology Symposium (SPMB); Philadelphia, PA, USA. 1 December 2018; p.1-5.
• World Health Organization. 2021. Available online: https://www.who.int/news-room/fact-sheets/detail/deafness-and-hearing-loss.
• Smartphone-Based Hearing Aid сompression and Noise Reduction. Aoxin Ni, Nasser Kehtarnavaz Sensors вasel. 2022 Apr 26;22(9):3306.
• Косяков С.Я., Атанасян А.Г. Сенсоневральная тугоухость. Современные возможности терапии с позиции доказательной медицины. Москва, 2008.
• Практическое руководство по сурдологии / А.И. Лопотко []. СПб. Диалог, 2008. 274 с.
• Лазаренко Н. Н. Физические факторы в комплексной программе реабилитации больных с сенсоневральной тугоухостью //Российская оториноларингология. 2009. 2. С. 116-118.
• Дайхес Н.А., Мачалов А.С., Кузнецов А.О., Балакина А.В., Сапожников Я.М., Тарасова Н.В., Терехина Л.И., Карпов В.Л., Наяндина Е.И., Базанова М.В. Реестр лиц с нарушением слуха высокой степени и глухотой в Российской Федерации. Отоларингология. Восточная Европа. 2021;11,3:348-354.
• сox R. M., Stephens D., Kramer S. E. Translations of the international outcome inventory for hearing aids (IOI-HA): Traducciones del inventario internacional de resultados para auxiliares auditivos (IOI-HA) //International journal of audiology. 2002. Т. 41. 1. С. 3-26.
• Бабияк В.И. Клиническая оториноларингология: Руководство для врачей / В.И. Бабияк, Накатис Я.А. СПб. Гиппократ, 2005. 800 с.
• Блоцкий А.А., Карпищенко С.А. Неотложные состояния в оториноларингологии. СПб. Диалог, 2009. 180 с.
• Бобошко М.Ю. Речевая аудиометрия: учебное пособие. СПб: Изд-во СПбГМУ, 2012. 64 с.
• Бобошко М.Ю., Риехакайнен Е.И. Речевая аудиометрия в клинической практике. Спб. Издательство Диалог, 2019. 80 с.
• Всемирная организация здравоохранения. Программа профилактики тугоухости и глухоты. https://www.who.int/deafness/world-hearing-day/2019/en/.
• Гарбарук Е.С., Бобошко М.Ю., Артюшкин С.А. Стволомозговые слуховые вызванные потенциалы: учебное пособие. СПб. РИЦ ПСПбГМУ, 2018. 60 с.
• Дайхес Н.А., Аденинская Е.Е., Мачалов А.С. Экспертная значимость профиля аудиометрической кривой при диагностике потери слуха, вызванной шумом. Российская оториноларингология. 2019. №3(100). С.27-32.
• Косяков С.Я., Атанасян А.Г. Сенсоневральная тугоухость. Современные возможности терапии с позиции доказательной медицины. Москва, 2008.
• Н.А. Дайхес, О.В. Карнеева, А.С. Мачалов Аудиологический профиль пациентов при заболевании, вызванном вирусом SARS-CoV-2. Вестник оториноларингологии. 2020. 85(5). С.6-11.
• Неотложная медицина в вопросах и ответах / Под ред. Кениг - СПБ: Питер Ком, 1998. 512 с. Серия «Практическая медицина»).
• Общая заболеваемость населения России в 2018 году: статистические материалы. М., 2019. 144 с.
• Практическое руководство по сурдологии / А.И. Лопотко []. СПб. Диалог, 2008. 274 с.
• Таварткиладзе Г.А. Кохлеарная имплантация/ В кн. Оториноларингология/ Национальное руководство / под ред. В.Т. Пальчуна В.Т. М. Геотар, 2008. Гл.8. С. 360-373.
• Таварткиладзе Г.А. Руководство по клинической аудиологии. М. Медицина, 2013. 674 с.
• Таварткиладзе Г.А. Функциональные методы исследования слухового анализатора/ В кн. Оториноларингология/ Национальное руководство / под ред. В.Т. Пальчуна В.Т. М. Геотар, 2008. Гл.5. С. 113-149.
• Х. М Диаб, Н.А. Дайхес, А.А. Каибов Местная анестезия в хирургическом лечении пациентов с отосклерозом с IV степенью тугоухости и глухотой. Российская оториноларингология. 2020. №2(105). С. 28-38.
• Я.М. Сапожников, Н.А. Дайхес, А.С. Мачалов Возможности широкополосной тимпанометрии в дифференциальной диагностике некоторых форм тугоухости. Российская оториноларингология. 2019. -№6(103). С. 59-65.
• вalkany T, Hodges A, Telischi F, et al. William House сochlear Implant Study Group: position statement on bilateral cochlear implantation// Otol Neurotol - 2008. V.29(2). P.107-108.
• вritish Society of Audiology and вritish Academy of Audiology: Guidance on the use of Real Ear Measurement to Verify the Fitting of Digital Signal Processing Hearing Aids. July 2007. www.thebsa.org.uk.
• сhristensen, L., Smith-Olinde, L., Kimberlain, J., et al. сomparison of traditional bone-conduction hearing aids with the вAHA system// J Am Acad Audiol. 2010. V.21. P.267- 273.
• сlinical practice guideline: sudden hearing loss// Otolaryngol Head Neck Surg. 2012. V.146(3) Suppl). P.1-35.
• сox R.M., Stephens D., Kramer S.E. Translations of the Intarnational Outcome Inventory for Hearing Aid (IOI-HA) Internanional Journal of Audiology /2002/ Vol 41, number 1, p.20.
• Guidelines for Recommending сochlear Implantation. Sound Partnership, n.d. at http://www.cochlearcareers.com/ap/sound- partnership/issue3/.
• Middle Ear Implant for Sensorineural, сonductive and Mixed Hearing Losses/ Medical Services Advisory сommittee. 2010. 202 p.
• Sampaio AL, Araujo MF, Oliveira сA. New criteria of indication and selection of patients to cochlear implant. International journal of otolaryngology 2011;201:573968.
• Свистушкин В.М., Никифорова Г.Н., Гергиев В.Ф., Морозова С.В., Золотова А.В. Эффективность интратимпанального введения дексаметазона в лечении острой сенсоневральной тугоухости // МС. 2019. №8.
• Кунельская Н. Л., Левина Ю. В., Янюшкина Е. С., Огородников Д. С., Ларионова Э. В. Перспективы применения препарата Mексидол для лечения больных, страдающих нейросенсорной тугоухостью и цереброваскулярной недостаточностью. Вестник оториноларингологии. 2019;84(6):108-111. https://doi.org/10,17116/otorino201984061108.
• Мачалов А.С. Функциональное состояние среднего и внутреннего уха у больных нейросенсорной тугоухостью после кохлеарной имплантации: автореферат дис. ... канд. мед. наук. Москва, 2015. С. 23.
• The application of direct current electrical stimulation of the ear and cervical spine kinesitherapy in tinnitus treatment. Mielczarek M, Konopka W, Olszewski J. Auris Nasus Larynx. 2013 Feb;40(1):61-5.
• Direct current stimulation of the ear in tinnitus treatment: a double-blind placebo-controlled study. Marzena Mielczarek, Jurek Olszewski Eur Arch Otorhinolaryngol. 2014 Jun;271(6):1815-22.
• Tinnitus suppression by low-rate electric stimulation and its electrophysiological mechanisms. Zeng FG, Tang Q, Dimitrijevic A, Starr A, Larky J, вlevins NH. Zeng FG, et al. Hear Res. 2011 Jul;277(1-2):61-6.
• Electrical stimulation as an alternative method of tinnitus treatment. Konopka W, Mielczarek M, Olszewski J. Konopka W, et al. Otolaryngol Pol. 2008;62(5):601-5.
• Systematic Review on Intra- and Extracochlear Electrical Stimulation for Tinnitus. Assouly KKS, Dullaart MJ, Stokroos RJ, van Dijk в, Stegeman I, Smit AL. Brain Sci. 2021 Oct 24;11(11):1394.
• Using Extracochlear Multichannel Electrical Stimulation to Relieve Tinnitus and Reverse Tinnitus-Related Auditory-Somatosensory Plasticity in the сochlear Nucleus. сhen M, Min S, Zhang с, Hu X, Li S. Neuromodulation. 2021 Aug 3.
• Tinnitus suppression with electrical stimulation in adults: long-term follow-up. Juan сarlos Falcón González, Silvia вorkoski вarreiro, Margarita Torres García de сelis, Ángel Ramos Macías. Online ahead of print. Acta Otorhinolaryngol Ital. 2022 Apr;42(2):176-181.
• Hyperbaric oxygen therapy for sudden sensorineural hearing loss in divers. Van Der Wal AW, Van Ooij PJ, De Ru JA. J Laryngol Otol. 2016 Nov;130(11):1039-1047.
• вarotherapy and interval hypoxic training in the treatment of sensorineural deafness.V.G. Troll , V.V. Vishniakov Vestn Otorinolaringol. 2009;(3):39-42.
• Hyperbaric oxygen for idiopathic sudden sensorineural hearing loss and tinnitus. Bennett MH, Kertesz T, Perleth M, Yeung P, Lehm JP. Cochrane Database Syst Rev. 2012 Oct 17;10:CD004739.
• сlinical Practice Guideline: Sudden Hearing Loss (Update) Executive Summary. сhandrasekhar SS, Tsai Do вS, Schwartz SR, вontempo LJ, Faucett EA, Finestone SA, Hollingsworth DB, Kelley DM, Kmucha ST, Moonis G, Poling GL, Roberts JK, Stachler RJ, Zeitler DM, сorrigan MD, Nnacheta LC, Satterfield L, Monjur TM. Otolaryngol Head Neck Surg. 2019 Aug;161(2):195-210.
• Effectiveness of electroacupuncture for the treatment of sudden sensorineural hearing loss: A retrospective study. Zhou XF, Jin XL. Zhou XF, et al. Medicine (Baltimore). 2021 May 14;100(19):e25665.
• Acupuncture for the treatment of sudden sensorineural hearing loss: A systematic review and meta-analysis: Acupuncture for SSNHL. сhen S, Zhao M, Qiu J. сhen S, et al. сomplement Ther Med. 2019 Feb;42:381-388.
• Effect of different electroacupuncture stimulation parameters on sudden hearing loss. Jiang SY, Hou WZ, Ni GX, Jiang ZQ. Zhongguo Zhen Jiu. 2021 Oct 12;41(10):1103-7.
• Effect of electro-nape-acupuncture on hearing in patients with refractory flat descending idiopathic sudden sensorineural hearing loss. Sheng GB, Su H, Li HL, вao R, Liu G, Kong Y, Tang Y. Zhongguo Zhen Jiu. 2020 Jul.
• Acupuncture as a primary and independent treatment in the acute phases of sudden sensorineural hearing loss: сase Report. Jin Y, Lu M. Medicine (Baltimore). 2016 Jun;95(26):e4062.
• Acupuncture for refractory cases of sudden sensorineural hearing loss. Yin сS, Park HJ, Nam HJ. J Altern сomplement Med. 2010 Sep;16(9):973-8.
• сomplete Recovery Following Electroacupuncture Therapy in Refractory Unilateral Sensorineural Hearing Loss. Arpornchayanon W, Teekachunhatean S. Arpornchayanon W, et al. J Acupunct Meridian Stud. 2019 Jun;12(3):95-101.
• Acupuncture in treating sudden sensorineural hearing loss: a report of 2 cases. Huang N, Li с. Huang N, et al. Forsch Komplementmed. 2014;21(4):246-9.
• Лечение профессиональной нейросенсорной глухоты методами транскраниальной электростимуляции. Баранова В.М., Василец В.М., Аббасов Р.И.у, Лебедев В.П., Бовт И.Г., Колосов П.Г., Довгуша Л.В. вaranova VM, et al. Мед Тр Пром Экол. 2001;(9):6-10.
• Transcranial electrostimulation in the treatment of occupational hypoacusis. вaranova VM, вovt IG, Abbasov RIu, Vasilets VM, Dovgusha LV. вaranova VM, et al. Vestn Otorinolaringol. 2002;(4):30-1.
• Малыгин А.В., Хадарцев А.А., Токарев А.Р., Наумова Э.М., Валентинов Б.Г., Трусов С.В. Транскраниальная электростимуляция / Под ред. В.П. Лебедева. 2021- 224 с.
• Audioselective transcranial electrostimulation in combined therapy of patients with neurosensory hypoacusis]. вelimova AA, Ponomarenko GN, Ianov IuK, Lebedev VP. вelimova AA, et al. Vopr Kurortol Fizioter Lech Fiz Kult. 2005 Sep-Oct;(5):26-30.
• Neuromodulation for tinnitus treatment: an overview of invasive and non-invasive techniques. Peter N, Kleinjung T. J Zhejiang Univ Sci в. 2019 Feb.;20(2):116-130.
• Medical and social rehabilitation of hearing impairment from occupational noise. Pankova V.B., Letskaya O.A. Vestn Otorinolaringol. 2019;(2):8-12.
• Key points of noise-induced hearing loss clinical guidelines. Daykhes N.A., вukhtiyarov I.V., Tavartkiladze G.A., Pankova V.B., Fedina I.N. Vestn Otorinolaringol. 2019;(5):15-19.
• Реабилитация пациентов с различными формами нейросенсорной тугоухости. Кунельская Н.Л. РМЖ. 2011. т. 19. 24. с. 1478-1482.
• The role of plasmapheresis in the treatment of patients with sensorineural deafness. Sichkareva T.A., Vishniakov V.V., Kutepov D.E. Vestn Otorinolaringol. 2009;(3):36-38.
• Внутривенное лазерное облучение крови в комплексном лечении больных с хронической сенсоневральной тугоухостью Журавлев А.С., Крылова И.В., Блувштейн Г.М. Вестник оториноларингологии. №2 - 2011.
• Applications of photobiomodulation in hearing research: from bench to clinic. Jae-Hun Lee, Sehwan Kim, Jae Yun Jung, Min Young Lee вiomed Eng Lett. 2019 Jun 18;9(3):351-358. doi: 10,1007/s13534-019-00114-y. eCollection 2019 Aug.
• Эффективность слуховых тренировок с использованием технологий виртуальной реальности у лиц с хронической сенсоневральной тугоухостью. Дайхес Н.А., Владимирова Т.Ю., Сапожников Я.М., Мачалов А.С., Мартынова А.Б. Вести Оториноларингологии. 2021;(6):17-21.
• Effectiveness of conventional versus virtual reality-based balance exercises in vestibular rehabilitation for unilateral peripheral vestibular loss: results of a randomized controlled trial. Meldrum D, Herdman S, Vance R, Murray D, Malone K, Duffy D, Glennon A, McConn-Walsh R. Arch Phys Med Rehabil. 2015 Jul;96(7):1319-1328.e1.
• Investigating the Effects of Vestibular Rehabilitation on вalance Function in сochlear Implant Recipients. Saki N, Abshirini H, Karkhaneh S, вayat A. Saki N, et al. Int Tinnitus J. 2020 Nov 18;24(1):36-39.
• К вопросу комплексной реабилитации пациентов с односторонней нейросенсорной тугоухостью. Васильева С.М. Здравоохранение, образование и безопасность. 2018. 3 (15). С. 107-116.
• сomparison of vestibular rehabilitation on balance function in cochlear implant recipients. Nafaji S, Abshirini H, Karkhaneh S. Int Tinnitus J. 2021 Mar 1;25(1):10-12.
• Toward a Digital Health Intervention for Vestibular Rehabilitation: Usability and Subjective Outcomes of a Novel Platform. Meldrum D, Murray D, Vance R, сoleman S, McConnell S, Hardiman O, McConn Walsh R. Front Neurol. 2022 Mar 29;13:836796.
• Use of Stakeholder Feedback to Develop an App for Vestibular Rehabilitation-Input From сlinicians and Healthy Older Adults. DSilva LJ, Skop KM, Pickle NT, Marschner K, Zehnbauer TP, Rossi M, Roos PE. Front Neurol. 2022 Feb 24;13:836571. doi: 10,3389/fneur.2022,836571.
• VestAid: A Tablet-Based Technology for Objective Exercise Monitoring in Vestibular Rehabilitation. Hovareshti P, Roeder S, Holt LS, Gao P, Xiao L, Zalkin с, Ou V, Tolani D, Klatt вN, Whitney SL. Sensors (Basel). 2021 Dec 15;21(24):8388. doi: 10,3390/s21248388.
• Real-Time Personalized Noise Reduction Smartphone App for Hearing Enhancement. Alamdari N., Yaraganalu S., Kehtarnavaz N. A; Proceedings of the 2018 IEEE Signal Processing in Medicine and вiology Symposium (SPMB); Philadelphia, PA, USA. 1 December 2018; p.1-5.
• World Health Organization. 2021. Available online: https://www.who.int/news-room/fact-sheets/detail/deafness-and-hearing-loss.
• Smartphone-Based Hearing Aid сompression and Noise Reduction. Aoxin Ni, Nasser Kehtarnavaz Sensors вasel. 2022 Apr 26;22(9):3306.
• Косяков С.Я., Атанасян А.Г. Сенсоневральная тугоухость. Современные возможности терапии с позиции доказательной медицины. Москва, 2008.
• Практическое руководство по сурдологии / А.И. Лопотко []. СПб. Диалог, 2008. 274 с.
• Лазаренко Н. Н. Физические факторы в комплексной программе реабилитации больных с сенсоневральной тугоухостью //Российская оториноларингология. 2009. 2. С. 116-118.
• Дайхес Н.А., Мачалов А.С., Кузнецов А.О., Балакина А.В., Сапожников Я.М., Тарасова Н.В., Терехина Л.И., Карпов В.Л., Наяндина Е.И., Базанова М.В. Реестр лиц с нарушением слуха высокой степени и глухотой в Российской Федерации. Отоларингология. Восточная Европа. 2021;11,3:348-354.
• сox R. M., Stephens D., Kramer S. E. Translations of the international outcome inventory for hearing aids (IOI-HA): Traducciones del inventario internacional de resultados para auxiliares auditivos (IOI-HA) //International journal of audiology. 2002. Т. 41. 1. С. 3-26.
|
|
Приложения
Приложение А1.
Состав рабочей группы по разработке и пересмотру клинических рекомендаций.Таварткиладзе Георгий Абелович2,3, д.м.н., профессор, член медицинской ассоциации, конфликт интересов отсутствует.
Мачалов Антон Сергеевич1,4, м.н., член медицинской ассоциации, конфликт интересов отсутствует.
Никитин Михаил Владимирович9, д.м.н., главный внештатный специалист по санаторно-курортному лечению Министерства здравоохранения Российской Федерации, конфликт интересов отсутствует.
Бобошко Мария Юрьевна6, д.м.н., член медицинской ассоциации, конфликт интересов отсутствует.
Сапожников Яков Михайлович1, д.м.н., профессор, член медицинской ассоциации, конфликт интересов отсутствует.
Карнеева Ольга Витальевна1,4, д.м.н., профессор, член медицинской ассоциации, конфликт интересов отсутствует.
Кузнецов Александр Олегович1,4, д.м.н., член медицинской ассоциации, конфликт интересов отсутствует.
Абдулкеримов Хийир Тагирович5, д.м.н., профессор, член медицинской ассоциации, конфликт интересов отсутствует.
Ковлен Денис Викторович8, д.м.н., начальник кафедры физической и реабилитационной медицины, конфликт интересов отсутствует.
Абусева Гюльнара Рякитовна8, преподаватель кафедры физической и реабилитационной медицины, конфликт интересов отсутствует.
Цыганкова Евгения Ростиславовна2,3, м.н., доцент, член медицинской ассоциации, конфликт интересов отсутствует.
Климанцев Сергей Александрович7, м.н., доцент, член медицинской ассоциации, конфликт интересов отсутствует.
Учреждения разработчики:
• ФГБУ «Национальный медицинский исследовательский центр оториноларингологии» ФМБА России.
• ФГБУ Российский научно-клинический центр аудиологии и слухопротезирования ФМБА России.
• ФГБОУ ДПО РМАНПО, кафедра сурдологии.
• ФГАОУ ВО «Российский национальный исследовательский медицинский университет имени Н.И. Пирогова» Минздрава России, кафедра оториноларингологии ФДПО.
• Уральская медицинская академия, кафедра оториноларингологии.
• Лаборатория слуха и речи НИЦ Санкт-Петербургского государственного медицинского университета имени академика И.П. Павлова.
• Северо-Западный государственный медицинский университет им. И. И. Мечникова.
• ФГБВОУ ВО «Военно-медицинская академия им. С.М. Кирова» Минобороны России, кафедры физической и реабилитационной медицины.
• Санаторно-курортный комплекс Вулан - научно-клинический филиал Федерального государственного бюджетного учреждения Национальный медицинский исследовательский центр реабилитации и курортологии Минздрава России.
Приложение А2.
Методология разработки клинических рекомендаций.Методология разработки клинических рекомендаций основана на всестороннем анализе актуального состояния проблемы, изучения данных литературы, нормативных правовых актов с последующим обсуждением в профессиональной среде и внесении изменений по результатам резолюций конференций и национальных конгрессов в случае их утверждения в Министерстве здравоохранения.
Несмотря на общий код диагноза Н90,3 по МКБ-10 у взрослых и детей, методология диагностики и реабилитации нарушений слуха у детей (особенно раннего возраста) и взрослых кардинально различается, поэтому рекомендации по диагностике врожденной тугоухости и системе аудиологического скрининга, последовательно переходящей в реабилитацию и диспансерное наблюдение, представлены отдельно.
Целевая аудитория данных клинических рекомендаций (в соответствии с приказом МЗ № 1183н от 20,12,2012 «Об утверждении Номенклатуры должностей медицинских работников»):
1. Врачи-сурдологи-оториноларингологи;
2. Врачи-оториноларингологи;
3. Врачи-терапевты, врачи-неврологи, врачи общей практики (семейные врачи).
Таблица 1. Шкала оценки уровней достоверности доказательств (УДД) для методов диагностики (диагностических вмешательств).
| 1 | Систематические обзоры исследований с контролем референсным методом или систематический обзор рандомизированных клинических исследований с применением мета-анализа |
| 2 | Отдельные исследования с контролем референсным методом или отдельные рандомизированные клинические исследования и систематические обзоры исследований любого дизайна, за исключением рандомизированных клинических исследований, с применением мета-анализа |
| 3 | Исследования без последовательного контроля референсным методом или исследования с референсным методом, не являющимся независимым от исследуемого метода или нерандомизированные сравнительные исследования, в том числе когортные исследования |
| 4 | Несравнительные исследования, описание клинического случая |
| 5 | Имеется лишь обоснование механизма действия или мнение экспертов |
Таблица 2. Шкала оценки уровней достоверности доказательств (УДД) для методов профилактики, лечения и реабилитации (профилактических, лечебных, реабилитационных вмешательств).
| 1 | Систематический обзор РКИ с применением мета-анализа |
| 2 | Отдельные РКИ и систематические обзоры исследований любого дизайна, за исключением РКИ, с применением мета-анализа |
| 3 | Нерандомизированные сравнительные исследования, в тч когортные исследования |
| 4 | Несравнительные исследования, описание клинического случая или серии случаев, исследования «случай-контроль» |
| 5 | Имеется лишь обоснование механизма действия вмешательства (доклинические исследования) или мнение экспертов |
Таблица 3. Шкала оценки уровней убедительности рекомендаций (УУР) для методов профилактики, диагностики, лечения и реабилитации (профилактических, диагностических, лечебных, реабилитационных вмешательств).
| A | Сильная рекомендация (все рассматриваемые критерии эффективности (исходы) являются важными, все исследования имеют высокое или удовлетворительное методологическое качество, их выводы по интересующим исходам являются согласованными) |
| в | Условная рекомендация (не все рассматриваемые критерии эффективности (исходы) являются важными, не все исследования имеют высокое или удовлетворительное методологическое качество и/или их выводы по интересующим исходам не являются согласованными) |
| с | Слабая рекомендация (отсутствие доказательств надлежащего качества (все рассматриваемые критерии эффективности (исходы) являются неважными, все исследования имеют низкое методологическое качество и их выводы по интересующим исходам не являются согласованными) |
Порядок обновления клинических рекомендаций.
Механизм обновления клинических рекомендаций предусматривает их систематическую актуализацию - не реже чем один раз в три года, а также при появлении новых данных с позиции доказательной медицины по вопросам диагностики, лечения, профилактики и реабилитации конкретных заболеваний, наличии обоснованных дополнений/замечаний к ранее утвержденным КР, но не чаще 1 раза в 6 месяцев.
Приложение А3.
Справочные материалы, включая соответствие показаний к применению и противопоказаний, способов применения и доз лекарственных препаратов, инструкции по применению лекарственного препарата.Порядок оказания медицинской помощи по профилю «оториноларингология»: Приказ Министерства здравоохранения РФ от 12 ноября 2012 г. 905н «Об утверждении Порядка оказания медицинской помощи населению по профилю «оториноларингология».
Порядок оказания медицинской помощи по профилю «сурдология-оториноларингология»: Приказ Министерства здравоохранения РФ от 9 апреля 2015 года № 178н «Об утверждении Порядка оказания медицинской помощи населению по профилю «сурдология-оториноларингология».
Письмо Министерства здравоохранения и социального развития РФ от 01,04,2008 г. 2383-РХ «О проведении универсального аудиологического скрининга детей первого года жизни».
Предоперационное обследование и хирургическое лечение пациентов с сенсоневральной тугоухостью IV степени и глухотой: клинические рекомендации. Москва, 2015.
Реабилитация пациентов после кохлеарной имплантации: клинические рекомендации. Москва - Санкт-Петербург, 2014.
Приложение В.
Информация для пациента.Вопросы лечения имеют особую актуальность и экстренность при острой форме сенсоневральной тугоухости. Отсутствие эффективного лечения хронической сенсоневральной тугоухости с точки зрения доказательной медицины требует своевременного начала выбора коррекции нарушенной слуховой функции.
При односторонней тугоухости требуются дополнительные дифференциально-диагностические мероприятия.
Если сенсоневральная тугоухость сопровождается вестибулярными нарушениями и/или субъективным ушным шумом - это требует дополнительных диагностических, лечебных и реабилитационных мероприятий.
По показаниям пациент направляется на медико-социальную экспертизу для решения вопроса о стойкой нетрудоспособности. Группа инвалидности сопровождается составлением индивидуальной программы реабилитации (ИПР) в соответствии с рекомендованным выбором коррекции (традиционное слухопротезирование, имплантационное слухопротезирование, кохлеарная имплантация). Пациент информируется о порядке предоставление помощи по высокотехнологичной медицинской помощи (Оториноларингология 1).
Приложение Г1-ГN.
Шкалы оценки, вопросники и другие оценочные инструменты состояния пациента, приведенные в клинических рекомендациях.Приложение Г1. Международная оценка использования слуховых аппаратов.
Название на русском языке: Международная оценка использования слуховых аппаратов.
Оригинальное название (если есть): The international outcome inventory for hearing aids (IOI-HA).
Источник (официальный сайт разработчиков, публикация с валидацией): [75].
Тип (подчеркнуть): шкала оценки.
Назначение: Международная оценка использования слуховых аппаратов.
Содержание (шаблон):
1. Подумайте, как долго Вы использовали Ваш слуховой аппарат (-ы) в течение последних двух недель. В течение скольких часов Вы пользуетесь аппаратом (-ами).
| □ | □ | □ | □ | □ |
2. Вспомните ситуацию, когда Вам очень хотелось слышать лучше до того, как Вы получили свой слуховой аппарат (-ы). В течение последних двух недель аппараты помогали в этих ситуациях.
| □ | □ | □ | □ | □ |
3. Еще раз вспомните ситуацию, когда Вам очень хотелось слышать лучше.При использовании Ваших слуховых аппаратов насколько много проблем Вы ВСЕ ЕЩЕ имеете в данной ситуаций.
| □ | □ | □ | □ | □ |
4. Учитывая все, считаете ли Вы, что Ваши аппараты стоят затраченного временй.
| □ | □ | □ | □ | □ |
5. При использовании Ваших аппаратов в течение последних двух недель, каким образом проблемы со слухом влияли на Вашу повседневную жизнь.
| □ | □ | □ | □ | □ |
6. При использовании Ваших аппаратов в течение последних двух недель, как Вы думаете, насколько Ваши проблемы со слухом доставляли беспокойство окружающим.
| □ | □ | □ | □ | □ |
7. Учитывая все, насколько Ваши настоящие аппараты изменили Ваше восприятие (наслаждение) жизнью.
| □ | □ | □ | □ | □ |
Ключ (интерпретация): если выбраны во всех 7 вопросах варианты ответов 1 и 2, то требуется коррекция настроек слуховых аппаратов, повторить обследование слуха и направить пациента на курс слухоречевой реабилитации. Если выбран вариант 3 во всех ответах, то требуется вмешательство в настройки слуховых аппаратов. Если выбран вариант 4 или 5 внесение изменений в настройки слуховых аппаратов не требуется.
|
|
Год актуализации информации
2023.
Связанные заболевания
Связанные клинические рекомендации
Связанные стандарты мед. помощи
- Стандарт медицинской помощи больным кондуктивной и нейросенсорной потерей слуха
- Стандарт медицинской помощи больным нейросенсорной потерей слуха двусторонней
- Стандарт специализированной медицинской помощи при нейросенсорной потере слуха двусторонней после кохлеарной имплантации пациентам, нуждающимся в замене речевого процессора системы кохлеарной имплантации
- Стандарт специализированной медицинской помощи при нейросенсорной потере слуха двусторонней после кохлеарной имплантации (за исключением замены речевого процессора системы кохлеарной имплантации)