МКБ-10 коды
- МКБ-10
- M35.2 Болезнь Бехчета
|
|
Вступление
Кодирование по Международной статистической классификации болезней и проблем, связанных со здоровьем: М35.2.
Год утверждения (частота пересмотра): 2018.
Возрастная категория: Взрослые , Дети.
Год окончания действия: 2020.
ID: 255.
Разработчик клинической рекомендации.
• Ассоциация ревматологов России.
Год утверждения (частота пересмотра): 2018.
Возрастная категория: Взрослые , Дети.
Год окончания действия: 2020.
ID: 255.
Разработчик клинической рекомендации.
• Ассоциация ревматологов России.
|
|
Список сокращений
АЗА - азатиоприн.
АДА - адалимумаб.
АРР - Ассоциация Ревматологов России.
АСТ - аспартатаминотрансфераза.
АЛТ - аланинаминотрансфераза.
ББ - болезнь Бехчета.
БПВП - базисные противовоспалительные препараты.
ГИБП - генно-инженерные биологические препараты.
ВИЧ - вирус иммунодефицита человека.
ГК - глюкокортикоиды.
ГТТ - гаммаглутамилтранфераза.
ДНК - дезоксирибонуклеиновая кислота.
ЖКТ - желудочно-кишечный тракт.
ИЛ - интерлейкин.
ИНФ - инфликсимаб.
ИФН - интерферон.
И-ФНО-α - ингибиторы фактора некроза опухоли-альфа.
КТ - компьютерная томография.
МРТ - магнитно-резонансная томография.
МРВ - магнитно-резонансная венография.
МКБ 10 - международная классификация болезней 10 пересмотра.
НЛР - нежелательная лекарственная реакция.
ПРЕД - преднизолон.
РКИ - рандомизированные контролируемые исследования.
СМЖ - спинномозговая жидкость.
СОЭ - скорость оседания эритроцитов.
СПИД - синдром приобретенного иммунодефицита.
СРБ - С-реактивный белок.
СУЛЬФ - сульфасалазин.
ФНО-α - фактор некроза опухоли-альфа.
ЦНС - центральная нервная система.
ЦсА - циклоспорин А.
ЦФ - циклофосфамид.
ЭТЦ - этанерцепт.
BDCAF (Behçet’s Disease сurrent Activity Form) - индекс активности ББ.
EULAR (European League Against Rheumatism) - Европейская антиревматическая лига.
ICR (International consensus recommendation). Рекомендации международного консенсуса.
IgG - иммуноглобулин класса G.
ISBD (International Society for вehçet’s Disease) - Международное Сообщество по ББ.
ISGBD (International Study Group for вehçet’s Disease) - Международная группа по изучению ББ.
HLA (Human Leukocyte Antigens) - группа антигенов гистосовместимости человека.
NYHA - (New York Heart Assosiation) - Нью-Йоркская ассоциация кардиологов.
АДА - адалимумаб.
АРР - Ассоциация Ревматологов России.
АСТ - аспартатаминотрансфераза.
АЛТ - аланинаминотрансфераза.
ББ - болезнь Бехчета.
БПВП - базисные противовоспалительные препараты.
ГИБП - генно-инженерные биологические препараты.
ВИЧ - вирус иммунодефицита человека.
ГК - глюкокортикоиды.
ГТТ - гаммаглутамилтранфераза.
ДНК - дезоксирибонуклеиновая кислота.
ЖКТ - желудочно-кишечный тракт.
ИЛ - интерлейкин.
ИНФ - инфликсимаб.
ИФН - интерферон.
И-ФНО-α - ингибиторы фактора некроза опухоли-альфа.
КТ - компьютерная томография.
МРТ - магнитно-резонансная томография.
МРВ - магнитно-резонансная венография.
МКБ 10 - международная классификация болезней 10 пересмотра.
НЛР - нежелательная лекарственная реакция.
ПРЕД - преднизолон.
РКИ - рандомизированные контролируемые исследования.
СМЖ - спинномозговая жидкость.
СОЭ - скорость оседания эритроцитов.
СПИД - синдром приобретенного иммунодефицита.
СРБ - С-реактивный белок.
СУЛЬФ - сульфасалазин.
ФНО-α - фактор некроза опухоли-альфа.
ЦНС - центральная нервная система.
ЦсА - циклоспорин А.
ЦФ - циклофосфамид.
ЭТЦ - этанерцепт.
BDCAF (Behçet’s Disease сurrent Activity Form) - индекс активности ББ.
EULAR (European League Against Rheumatism) - Европейская антиревматическая лига.
ICR (International consensus recommendation). Рекомендации международного консенсуса.
IgG - иммуноглобулин класса G.
ISBD (International Society for вehçet’s Disease) - Международное Сообщество по ББ.
ISGBD (International Study Group for вehçet’s Disease) - Международная группа по изучению ББ.
HLA (Human Leukocyte Antigens) - группа антигенов гистосовместимости человека.
NYHA - (New York Heart Assosiation) - Нью-Йоркская ассоциация кардиологов.
Термины и определения
Глюкокортикоиды (ГК). Синтетические стероидные гормоны, обладающие естественной противовоспалительной активностью.
Генно-инженерные биологические препараты (ГИБП). Группа лекарственных средств биологического происхождения, в том числе, моноклональные антитела (химерные, гуманизированные, полностью человеческие) и рекомбинантные белки (обычно включают Fc-фрагмент иммуноглобулина G (IgG) человека), полученные с помощью методов генной инженерии, специфически подавляющие иммуновоспалительный процесс и замедляющие прогрессирование деструкции суставов.
Ингибиторы фактора некроза опухоли-альфа (и-ФНО-α). Искусственно синтезированные моноклональные антитела и гибридные белки, блокирующие активность провоспалительного цитокина ФНО-α.
Нежелательная лекарственная реакция (НЛР). Любое неблагоприятное явление, которое развивается в момент клинического использования лекарственного препарата и не относится к его заведомо ожидаемым терапевтическим эффектам [1].
Генно-инженерные биологические препараты (ГИБП). Группа лекарственных средств биологического происхождения, в том числе, моноклональные антитела (химерные, гуманизированные, полностью человеческие) и рекомбинантные белки (обычно включают Fc-фрагмент иммуноглобулина G (IgG) человека), полученные с помощью методов генной инженерии, специфически подавляющие иммуновоспалительный процесс и замедляющие прогрессирование деструкции суставов.
Ингибиторы фактора некроза опухоли-альфа (и-ФНО-α). Искусственно синтезированные моноклональные антитела и гибридные белки, блокирующие активность провоспалительного цитокина ФНО-α.
Нежелательная лекарственная реакция (НЛР). Любое неблагоприятное явление, которое развивается в момент клинического использования лекарственного препарата и не относится к его заведомо ожидаемым терапевтическим эффектам [1].
Описание
Болезнь Бехчета (ББ) - системный васкулит неизвестной этиологии, характеризующийся поражением сосудов любого типа и калибра, проявляющийся рецидивами язвенного процесса в ротовой полости и на гениталиях, поражением глаз, суставов, желудочно-кишечного тракта (ЖКТ), центральной нервной системы (ЦНС) и других органов. Имеет хроническое течение с непредсказуемыми обострениями и ремиссиями [1, 2]. При отсутствии терапии, может приводить к инвалидизации и угрозе жизни пациента. Заболевание носит имя турецкого дерматолога Huluci вehçet, объединившего в 1937 году три симптома (язвы ротовой полости, гениталий и патологию глаз) в единое заболевание.
Причины
Точная причина ББ неизвестна, однако для развития заболевания важно сочетание генетической предрасположенности и влияния факторов окружающей среды. Такие факторы как инфекция, нарушения микробиома ротовой полости и желудочно-кишечного тракта (ЖКТ), стрессовый фактор, загрязнение окружающей среды могут выступать триггерами аутовоспалительной и аутоиммунной реакции в организме людей, носителей генов, ассоциирующихся с ББ. Выделяют четыре критерия, доказывающие генетическую предрасположенность ББ: определенное географическое распространение болезни, семейную агрегацию, положительную корреляцию с I классом системы гистосовместимости человека (HLA), а именно HLA в5101, полиморфизм генов, контролирующих иммунный ответ. В настоящее время выявлено множество так называемых не HLA - генов, ассоциирующихся с ББ. К ним относятся гены, кодирующие синтез ряда цитокинов, факторов роста, молекул адгезии. Считается, что ББ в большей степени относится к типичным Th-1-опосредованным воспалительным заболеваниям, связанным с дисбалансом врожденного (innate) иммунитета и активацией Т-лимфоцитов-хелперов (Helper) 1-го типа (Th-1), характеризующимся повышением уровня Th-1 цитокинов - интерферона-гамма (ИФН-γ), интерлейкина (ИЛ) - 2, а также фактора некроза опухоли-альфа (ФНО-α), ИЛ-1α, ИЛ-1β, ИЛ-6, ИЛ-12, ИЛ-13, ИЛ-15. Существуют доказательства повышения и важной роли при ББ цитокинов, ассоциирующихся с Th17, в частности - соотношения ИЛ-17/ ИЛ-23 [3]. Согласно последним научным представлениям важную роль в патогенезе ББ играют аутоантиген-опосредованные аутовоспалительные реакции [4, 5].
Эпидемиология
Заболевание наиболее распространено в странах, которые располагаются вдоль исторического Великого Шелкового пути, простирающегося от Восточной Азии до Средиземноморья. Более редко ББ встречается в Северной и Южной Америке, а также в Северной Европе. Эпидемиологические исследования демонстрируют наибольшую распространенность болезни в Турции (80-600 на 100 тыс. Иране и Ираке (70 на 100 тыс. Корее (35 на 100 тыс. Китае (14 на 100 тыс. Японии (11,9 человек на 100 тыс. населения). В Европе средняя встречаемость заболевания 3,3 на 100 тысяч населения [2, 3, 6]. Эпидемиологических данных о распространенности ББ в России нет. Известно, что в России наиболее часто ББ встречается среди уроженцев Северного Кавказа. Учитывая то, что распространенность ББ в России не превышает 10 случаев на 100 тысяч населения, заболевание отнесено к орфанным [7].
ББ в 2-3 раза чаще встречается среди мужчин в Турции, Арабских странах, на Северном Кавказе, однако в Японии и некоторых странах Европы женщины болеют чаще, чем мужчины. Наиболее часто ББ дебютирует в возрасте между 20 и 39 годами, как среди мужчин, так и среди женщин.
Прогноз при ББ чаще всего благоприятный, однако, около 25% пациентов с поражением глаз при отсутствии адекватной терапии имеют значительное снижение остроты зрения.
Смертность при ББ составляет 9% и, как правило, обусловлена вовлечением ЦНС и крупных сосудов. Факторами риска более тяжелого течения заболевания является возраст развития ББ до 25 лет и мужской пол [1, 2].
ББ в 2-3 раза чаще встречается среди мужчин в Турции, Арабских странах, на Северном Кавказе, однако в Японии и некоторых странах Европы женщины болеют чаще, чем мужчины. Наиболее часто ББ дебютирует в возрасте между 20 и 39 годами, как среди мужчин, так и среди женщин.
Прогноз при ББ чаще всего благоприятный, однако, около 25% пациентов с поражением глаз при отсутствии адекватной терапии имеют значительное снижение остроты зрения.
Смертность при ББ составляет 9% и, как правило, обусловлена вовлечением ЦНС и крупных сосудов. Факторами риска более тяжелого течения заболевания является возраст развития ББ до 25 лет и мужской пол [1, 2].
|
|
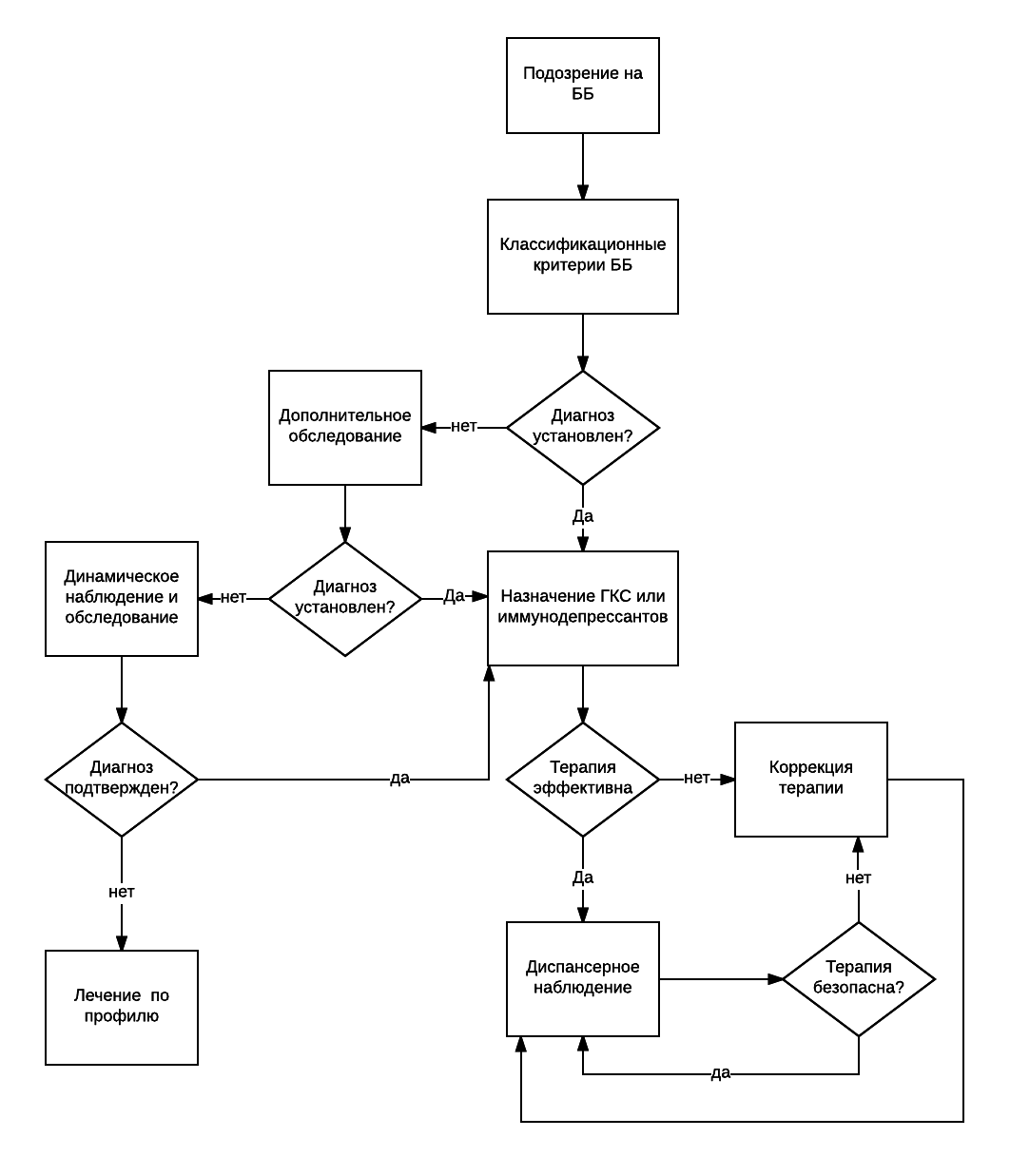
Классификация
Специальной классификации ББ в настоящее время не существует.
Комментарии:
Диагноз ББ устанавливают согласно классификационным критериям заболевания 1990 г., разработанным международной группой по изучению ББ (ISGBD - International Study Group вehçet Disease criteria) [8].
Классификационные критерии ББ (ISGBD - International Study Group вehçet Disease criteria) [8] :
• Рецидивирующие язвы в ротовой полости.
Малые или большие афты, или герпетиформные язвочки, обнаруженные врачом или по сведениям больного, заслуживающих доверия, что выше перечисленные язвы рецидивируют по крайней мере 3 раза в течение года.
Кроме выше названного критерия для подтверждения диагноза необходимы еще 2 из ниже следующих признаков:
• Рецидивирующие язвы гениталий.
Афты или рубчики, преимущественно у мужчин, обнаруженные врачом или со слов пациента, если информация заслуживает доверия.
• Поражение глаз.
- передний, задний увеит и клетки в стекловидном теле (при исследовании щелевой лампой).
- васкулит сетчатки (обнаруженный офтальмологом).
• Поражение кожи.
- узловатая эритема (обнаруженная врачом или со слов пациента).
- псевдофолликулит и папулопустулезные высыпания.
- акнеподобная сыпь (обнаруженная у пациента в постпубертатном периоде и не получающего глюкокортикоиды (ГК).
• Положительный тест патергии;
С 2014 г. для диагностики ББ используют также международные критерии ББ (International сriteria for вehçet’s Disease (ICBD)) - новая редакция критериев 1990 г., обладающие большей чувствительностью, но меньшей специфичностью [3, 9] (таблица 1):
Таблица 1. Международные критерии ББ:
Примечания. А) сумма баллов ≥4 позволяет диагностировать ББ; б) тест патергии является необязательным и не учитывается при первичном подсчете баллов. Однако там, где этот тест проводится, один дополнительный балл может быть добавлен для положительного результата [9].
У больных ББ наблюдаются и другие органные поражения, не перечисленные в классификационных критериях, но влияющие на прогноз - так называемые «малые» критерии заболевания:
• Поражение ЖКТ: язвы в илеоцекальном отделе кишечника.
• Орхоэпидидимит.
• Артрит без деформаций и анкилозов.
В ряде стран выделяют клинические варианты ББ [2]:
I. Полный тип: при наличии у больного 4-х больших признаков (критериев 1990 г).
II. Неполный тип:
• 3 больших признака;
• 2 больших и 2 малых признака;
• типичные глазные симптомы в сочетании с 1 большим или 2 малыми признаками;
III. Вероятный:
• только 2 больших признака;
• 1 большой и 2 малых признака.
Такой подход к классификации ББ представляется целесообразным, так как способствует более ранней диагностике заболевания.
Учитывая клиническую и прогностическую значимость неврологических расстройств при ББ, эксперты рекомендуют в ежедневной клинической практике использовать:
1) Классификацию неврологических расстройств международного консенсуса.
(International consensus recommendation (ICR)) 2014 г. [1, 10, 11]:
Поражение центральной нервной системы:
Паренхиматозное.
• Мультифокальное/ диффузное.
• Поражение ствола мозга.
• Поражение спинного мозга.
• Поражение мозжечка.
• Асимптоматическое (немое) поражение.
• Невропатия зрительного нерва.
Непаренхиматозное.
• Тромбоз венозных синусов головного мозга: внутричерепная гипертензия.
• Аневризмы артерий мозга.
• Аневризмы/ расслоение экстракраниальных артерий.
• Острый менингеальный синдром.
Поражение периферической нервной системы (связь с ББ не определенная).
• Периферическая невропатия или множественные монононевриты.
• Миопатия или миозит.
Смешанное паренхиматозное и непаренхиматозное поражение 2) Критерии неврологических расстройств международного консенсуса ( (International consensus recommendation (ICR), 2014 г). [1, 10, 11]:
Примечание. ISGBD - международные критерии для диагностики ББ 1990 г. или любые другие, принятые в настоящее время или критерии в будущем.
• Для оценки общей активности ББ экспертами рекомендовано использовать индекс вDCAF (Behçet Disease сurrent Activity Form) [6, 12, 13].
Уровень убедительности рекомендации. A (уровень достоверности доказательств - I).
Комментарии:
Индекс вDCAF включает балльную оценку вовлеченности различных систем и органов и заполняется врачом (Приложение Г);
• Для определения тяжести ББ рекомендовано использовать классификацию, предложенную Сh. Zouboulis et al. [14]:
Низкая степень тяжести, подразумевает наличие у больных таких симптомов, как:
• афты слизистой рта;
• язвы гениталий;
• типичные кожные повреждения (узловатая эритема, папулопустулезные высыпания, фолликулит, лейкоцитокластический васкулит);
• артралгии;
• рецидивирующие головные боли;
• эпидидимит;
• незначительные симптомы со стороны ЖКТ (хроническая диарея, рецидивирующие боли в животе);
• боли в грудной клетке плеврального характера;
• поверхностные венозные тромбозы.
Средняя степень тяжести определяется у тех больных, в клиническую картину которых входят:
• артрит;
• тромбоз глубоких вен нижних конечностей;
• передний увеит;
• желудочно-кишечные кровотечения.
Тяжелая форма ББ включает:
• задний увеит, панувеит, васкулит сетчатки;
• тромбоз артерий или аневризмы;
• тромбоз крупных вен (нижняя полая вена, печеночная вена);
• неврологические проявления (гемипарез, психоэмоциональные расстройства и др);
• перфорацию кишечника.
Уровень убедительности рекомендации. С (уровень достоверности доказательств - III).
Комментарии:
Диагноз ББ устанавливают согласно классификационным критериям заболевания 1990 г., разработанным международной группой по изучению ББ (ISGBD - International Study Group вehçet Disease criteria) [8].
Классификационные критерии ББ (ISGBD - International Study Group вehçet Disease criteria) [8] :
• Рецидивирующие язвы в ротовой полости.
Малые или большие афты, или герпетиформные язвочки, обнаруженные врачом или по сведениям больного, заслуживающих доверия, что выше перечисленные язвы рецидивируют по крайней мере 3 раза в течение года.
Кроме выше названного критерия для подтверждения диагноза необходимы еще 2 из ниже следующих признаков:
• Рецидивирующие язвы гениталий.
Афты или рубчики, преимущественно у мужчин, обнаруженные врачом или со слов пациента, если информация заслуживает доверия.
• Поражение глаз.
- передний, задний увеит и клетки в стекловидном теле (при исследовании щелевой лампой).
- васкулит сетчатки (обнаруженный офтальмологом).
• Поражение кожи.
- узловатая эритема (обнаруженная врачом или со слов пациента).
- псевдофолликулит и папулопустулезные высыпания.
- акнеподобная сыпь (обнаруженная у пациента в постпубертатном периоде и не получающего глюкокортикоиды (ГК).
• Положительный тест патергии;
С 2014 г. для диагностики ББ используют также международные критерии ББ (International сriteria for вehçet’s Disease (ICBD)) - новая редакция критериев 1990 г., обладающие большей чувствительностью, но меньшей специфичностью [3, 9] (таблица 1):
Таблица 1. Международные критерии ББ:
| Симптомы | Баллы |
| Афтозный стоматит | 2 |
| Язвы гениталий | 2 |
| Поражение глаз | 2 |
| Поражение кожи | 1 |
| Неврологические проявления | 1 |
| Сосудистые проявления | 1 |
| Положительный тест патергии | 1б |
Примечания. А) сумма баллов ≥4 позволяет диагностировать ББ; б) тест патергии является необязательным и не учитывается при первичном подсчете баллов. Однако там, где этот тест проводится, один дополнительный балл может быть добавлен для положительного результата [9].
У больных ББ наблюдаются и другие органные поражения, не перечисленные в классификационных критериях, но влияющие на прогноз - так называемые «малые» критерии заболевания:
• Поражение ЖКТ: язвы в илеоцекальном отделе кишечника.
• Орхоэпидидимит.
• Артрит без деформаций и анкилозов.
В ряде стран выделяют клинические варианты ББ [2]:
I. Полный тип: при наличии у больного 4-х больших признаков (критериев 1990 г).
II. Неполный тип:
• 3 больших признака;
• 2 больших и 2 малых признака;
• типичные глазные симптомы в сочетании с 1 большим или 2 малыми признаками;
III. Вероятный:
• только 2 больших признака;
• 1 большой и 2 малых признака.
Такой подход к классификации ББ представляется целесообразным, так как способствует более ранней диагностике заболевания.
Учитывая клиническую и прогностическую значимость неврологических расстройств при ББ, эксперты рекомендуют в ежедневной клинической практике использовать:
1) Классификацию неврологических расстройств международного консенсуса.
(International consensus recommendation (ICR)) 2014 г. [1, 10, 11]:
Поражение центральной нервной системы:
Паренхиматозное.
• Мультифокальное/ диффузное.
• Поражение ствола мозга.
• Поражение спинного мозга.
• Поражение мозжечка.
• Асимптоматическое (немое) поражение.
• Невропатия зрительного нерва.
Непаренхиматозное.
• Тромбоз венозных синусов головного мозга: внутричерепная гипертензия.
• Аневризмы артерий мозга.
• Аневризмы/ расслоение экстракраниальных артерий.
• Острый менингеальный синдром.
Поражение периферической нервной системы (связь с ББ не определенная).
• Периферическая невропатия или множественные монононевриты.
• Миопатия или миозит.
Смешанное паренхиматозное и непаренхиматозное поражение 2) Критерии неврологических расстройств международного консенсуса ( (International consensus recommendation (ICR), 2014 г). [1, 10, 11]:
| Достоверное неврологическое расстройство устанавливается при наличии трех нижеследующих критериев: • Пациент удовлетворяет международным критериям ББ (ISGBD*) • Выявленные неврологические синдромы (с объективными неврологическими проявлениями) должны быть вызваны ББ и должны подтверждаться характерными изменениями при применении таких методов, как: а) нейровизуализационные б) исследование спинномозговой жидкости (СМЖ) • Не должно быть других причин для выявленных неврологических проявлений, кроме ББ |
| Вероятное неврологическое расстройство устанавливается при наличии одного из нижеследующих критериев и при отсутствии других причин для выявленных неврологических нарушений: • Неврологический синдром характерен для достоверного неврологического поражения, сочетается с системными проявлениями ББ, но пациент не удовлетворяет международным критериям ББ (ISGBD) • Нехарактерный неврологический синдром, встречающийся в контексте международных критериев ББ (ISGBD) |
Примечание. ISGBD - международные критерии для диагностики ББ 1990 г. или любые другие, принятые в настоящее время или критерии в будущем.
• Для оценки общей активности ББ экспертами рекомендовано использовать индекс вDCAF (Behçet Disease сurrent Activity Form) [6, 12, 13].
Уровень убедительности рекомендации. A (уровень достоверности доказательств - I).
Комментарии:
Индекс вDCAF включает балльную оценку вовлеченности различных систем и органов и заполняется врачом (Приложение Г);
• Для определения тяжести ББ рекомендовано использовать классификацию, предложенную Сh. Zouboulis et al. [14]:
Низкая степень тяжести, подразумевает наличие у больных таких симптомов, как:
• афты слизистой рта;
• язвы гениталий;
• типичные кожные повреждения (узловатая эритема, папулопустулезные высыпания, фолликулит, лейкоцитокластический васкулит);
• артралгии;
• рецидивирующие головные боли;
• эпидидимит;
• незначительные симптомы со стороны ЖКТ (хроническая диарея, рецидивирующие боли в животе);
• боли в грудной клетке плеврального характера;
• поверхностные венозные тромбозы.
Средняя степень тяжести определяется у тех больных, в клиническую картину которых входят:
• артрит;
• тромбоз глубоких вен нижних конечностей;
• передний увеит;
• желудочно-кишечные кровотечения.
Тяжелая форма ББ включает:
• задний увеит, панувеит, васкулит сетчатки;
• тромбоз артерий или аневризмы;
• тромбоз крупных вен (нижняя полая вена, печеночная вена);
• неврологические проявления (гемипарез, психоэмоциональные расстройства и др);
• перфорацию кишечника.
Уровень убедительности рекомендации. С (уровень достоверности доказательств - III).
|
|
Диагностика
2,1.Жалобы, анамнез, физикальное обследование.
· С целью диагностики ББ у всех больных с жалобами на афтозный стоматит рекомендовано уточнять характер афт и частоту рецидивов стоматита:
- при ББ афты одиночные или множественные, болезненные, напоминают отверстия, «выдавленные дыроколом», покрыты серо-белым или желтоватым налетом;
- по размерам афты бывают малые, большие и герпетиформные;
- чаще локализуются на слизистой передних отделов ротовой полости;
- заживают от нескольких дней до нескольких недель;
- рецидивируют не менее 3 раз в год (Приложение Д) [1, 2, 15 - 18].
Уровень убедительности рекомендации. A (уровень достоверности доказательств - I).
Комментарии:
Рецидивирующий афтозный стоматит является обязательным симптомом ББ, диагностика ББ возможна только в случае сочетания рецидивирующего афтозного стоматита с любыми другими двумя критериями заболевания ( см классификационные критерии ББ). В случае рецидивирующего афтозного стоматита необходимо проводить дифференциальную диагностику ББ с другими заболеваниями с подобными проявлениями - целиакия, болезнь Крона, неспецифический язвенный колит, железодефицитная анемия, дефицит витамина В12, ВИЧ/ СПИД, системная красная волчанка (СКВ) [1, 2, 15,- 18].
• С целью диагностики ББ у всех больных с жалобами на появление язв на слизистых половых органов, в промежности и перианальной области необходимо уточнять их характер и частоту рецидивов:
- язвы обычно болезненные, крупные, заживающие с образованием рубца;
- локализуются у мужчин на мошонке и половом члене, у женщин на больших и малых половых губах, вульве, влагалище, шейке матки;
- рецидивируют реже, чем во рту, до 2-3 раз в год (Приложение Д) [1, 2, 16,17].
Уровень убедительности рекомендации. A (уровень достоверности доказательств - I).
Комментарии:
Для диагностики ББ важно сочетание язв гениталий с рецидивирующим афтозным стоматитом и любым другим критерием заболевания. Наличия язв гениталий в отсутствии других симптомов ББ не достаточно для постановки диагноза.
• Для диагностики ББ у всех пациентов с узловатой эритемой, папулопустулезными и акнеподобными высыпаниями, подкожным тромбофлебитом, буллезным или некротизирующим васкулитом кожи, пальпируемой пурпурой и гангренозноподобной пиодермией рекомендуется выявлять жалобы на рецидивирующий афтозный стоматит и язвы гениталий (Приложение Д) [1, 2, 16-18].
Уровень убедительности рекомендации. в (уровень достоверности доказательств - II).
• Для диагностики ББ у всех больных с рецидивирующим афтозным стоматитом, сочетающимся с язвами на половых органах или типичным поражением кожи рекомендовано выявлять жалобы на снижение остроты зрения, ощущение «тумана», «плавающих точек» перед глазами, боль в глазных яблоках, покраснение глаз, светобоязнь, слезотечение (Приложение Д) [1, 2, 16, 18-20],.
• Уровень убедительности рекомендации. в (уровень достоверности доказательств - II) Для диагностики ББ у всех больных с установленным рецидивирующим передним/ задним/ генерализованным увеитом рекомендуется выявлять жалобы на рецидивирующий афтозный стоматит, язвы половых органов, типичные кожные высыпания (Приложение Д) [1-3, 8, 9, 16, 18-20].
Уровень убедительности рекомендации. в (уровень достоверности доказательств - II).
• Для диагностики ББ у всех пациентов с рецидивирующим афтозным стоматитом, сочетающимся с язвами на половых органах или рецидивирующим передним/ задним/ генерализованным увеитом или типичным поражением кожи рекомендуется проводить тест патергии [1, 2, 16-18].
Уровень убедительности рекомендации. С (уровень достоверности доказательств - III).
Комментарии:
Тест патергии заключается в следующем: в области предплечья в 4х точках делается укол стерильной иглой. Через 24-48 часов на месте укола возникает папула или пустула до 2 мм в диаметре, исчезающая через 3-4 дня, что интерпретируется как положительный тест патергии. В случае позитивности теста вероятность ББ возрастает. Отсутствие позитивности теста патергии не исключает ББ.
• Для диагностики ББ у всех больных с жалобами на боли в животе, диарею, наличие патологических примесей в кале (кровь, слизь) рекомендуется выявлять жалобы на рецидивирующий афтозный стоматит, язвы на половых органах, снижение остроты зрения/ «туман», «плавающие точки» перед глазами/ боли в глазах, типичные кожные высыпания (Приложение Д) [1-3, 16, 21].
Уровень убедительности рекомендации. в (уровень достоверности доказательств - II).
• Для диагностики ББ у всех больных с рецидивирующими венозными и артериальными тромбозами рекомендовано выявлять жалобы на рецидивирующий афтозный стоматит, язвы половых органов, снижение остроты зрения/ «туман», «плавающие точки» перед глазами/ боли в глазах, типичные высыпания на коже (Приложение Д) [1-3, 16, 18, 22].
Уровень убедительности рекомендации. в (уровень достоверности доказательств - II).
• Для диагностики ББ у всех пациентов с установленным неинфекционным менингоэнцефалитом и/ или тромбозом синусов головного мозга рекомендовано выявлять жалобы на рецидивирующий афтозный стоматит, язвы половых органов, снижение остроты зрения/ «туман», «плавающие точки» перед глазами/ боли в глазах, типичные высыпания на коже (Приложение Д) [1-3, 9-11, 16].
Уровень убедительности рекомендации. в (уровень достоверности доказательств - II).
При сборе анамнеза с целью диагностики ББ рекомендовано учитывать следующие характерные признаки:
• Наличие повторных случаев заболевания в семьях больных (семейная агрегация).
• Рецидивирующие эпизоды афтозного стоматита (часто с детского возраста).
• Эпизоды внезапного ухудшения зрения, или «туман» перед глазами.
• Обращения к урологу по поводу отека мошонки.
• Расстройства стула (диарея с кровью).
• Эпизоды тромбофлебита в анамнезе, преимущественно вен нижних конечностей (чаще у лиц мужского пола).
• Наличие в анамнезе каких-либо церебральных симптомов, например, эпилептиформных приступов [15-25].
Уровень убедительности рекомендации. в (уровень достоверности доказательств - II).
· Для диагностики неврологических проявлений ББ у всех пациентов с установленным диагнозом рекомендовано выявлять жалобы на упорную головную боль, тошноту, головокружение, неустойчивость при ходьбе, двоение в глазах, поперхивание, нарушение речи, снижение слуха, нарушение чувствительности, онемение, недержание мочи, кала, судороги, потери сознания, снижение памяти, концентрации внимания [1, 2, 10, 11, 16, 18, 23].
Уровень убедительности рекомендации. в (уровень достоверности доказательств - II).
• Рекомендовано пациентам с подозрением на паренхиматозное поражение ЦНС в рамках ББ исключить рассеянный склероз, СКВ, острое нарушение мозгового кровообращения, инфекционный менингоэнцефаломиелит, опухоль ЦНС, неврологические осложнения терапии ББ (циклоспорином А (ЦсА), генно-инженерными биологическими препаратами (ГИБП [1, 10, 11, 16, 18, 23];
Уровень убедительности рекомендаций. В (уровень достоверности доказательств - II).
• Рекомендовано пациентам с непаренхиматозным поражением ЦНС в рамках ББ (тромбозом синусов головного мозга) исключить другие возможные причины (последствия синуситов, генерализованной инфекции, черепно-мозговой травмы, наследственных тромбофилий, позднего токсикоза беременности ) [1, 10, 11, 16, 18, 23].
Уровень убедительности рекомендаций. В (уровень достоверности доказательств - II).
• Неврологические расстройства при ББ рекомендовано дифференцировать от вышеприведенных состояний с помощью комбинации клинических характеристик, параклинических неврологических данных в сочетании с другими системными проявлениями ББ и положительным тестом патергии [1, 10, 11, 16, 18, 23, 25].
Уровень убедительности рекомендаций. В (уровень достоверности доказательств - II).
2,2.Лабораторная диагностика.
Cпецифических лабораторных маркеров для диагностики ББ не существует.
• Рекомендовано определение HLA в5 (51) антигена однократно всем пациентам с подозрением на ББ [1-3, 16, 18, 24-26].
Уровень убедительности рекомендаций. с (уровень достоверности доказательств - III).
Комментарии:
Позитивность по HLA в5(51) антигену наблюдается у 40-80% пациентов, чаще у этнических представителей Северного Кавказа и стран Средиземноморского бассейна [1-3, 16, 18, 25, 26 ]. Ассоциация HLA в5(51) антигена с какими-либо клиническими проявлениями и тяжестью ББ не прослежена. HLA в5(51) не является диагностическим критерием ББ [1, 2, 5, 8, 9].
• Рекомендовано пациентам с ББ и неврологическими нарушениями при подозрении на инфекционное поражение ЦНС проводить исследование СМЖ [1, 2, 10, 11, 23].
Уровень убедительности рекомендаций. с (уровень достоверности доказательств - III).
Комментарии:
Паренхиматозное неврологическое поражение при ББ ассоциируется с плеоцитозом СМЖ (либо нейтрофильным, либо лимфоцитарным, редко доходящим до картины, характерной для бактериального менингита), и/ или повышением уровня белка и/ или ИЛ-6 в СМЖ.
Непаренхиматозное поражение характеризуется только повышением давления СМЖ. Роль изменений в СМЖ для прогноза и мониторирования неврологических расстройств при ББ требует дальнейших исследований [1, 10, 11, 23].
• Рекомендуется проводить лабораторное обследование с целью уточнения противопоказаний для инициации терапии, выявления потенциальных факторов риска развития нежелательных лекарственных реакций (НЛР) перед назначением противовоспалительной и иммуносупрессивной терапии всем пациентам с ББ:
• общий анализ крови,.
• общий анализ мочи,.
• биохимический анализ крови (глюкоза, АСАТ, АЛАТ, ГГТП, креатинин, мочевина, мочевая кислота, калий, холестерин),.
• СРБ,.
• маркеры вирусов гепатита В, С и вируса иммунодефицита человека (ВИЧ);
• пациенткам фертильного возраста с ББ - тест на беременность;
• диаскин-тест перед назначением терапии ГИБП для исключения туберкулезной инфекции [1, 2, 16].
Уровень убедительности рекомендаций. в (уровень достоверности доказательств - II).
• В процессе лечения иммуносупрессивными препаратами и ГИБП для мониторинга переносимости терапии всем пациентам с ББ рекомендуется проводить следующее лабораторное обследование:
• общий анализ крови, общий анализ мочи, биохимический анализ крови (глюкоза, АСАТ, АЛАТ, ГГТП, креатинин, мочевина, мочевая кислота, калий, холестерин) не реже 1 раза в 3 месяца, а при достижении медикаментозной ремиссии - не реже 1 раза в 6 месяцев;
• диаскин-тест - 1 раз в 6 месяцев [1-3, 16].
Уровень убедительности рекомендаций. в (уровень достоверности доказательств - II).
Комментарии:
Острофазовые показатели (СРБ, СОЭ), число лейкоцитов могут повышаться в активную фазу болезни, чаще при артрите, узловатой эритеме, тромбофлебите [1, 2, 16]. У 50% больных ББ СОЭ и СРБ не соответствуют клинической активности заболевания [16]. В случае значительного повышения данных показателей у пациентов с ББ, получающих иммуносупрессивные препараты необходимо исключить инфекционные осложнения [1-3, 16].
/Инструментальная диагностика.
• Рекомендовано. Пациентам с ББ и симптомами поражения ЦНС проведение магнитно-резонансной томография (МРТ) с контрастным усилением и магнитно-резонансной венографии (МРВ) [1-3, 10, 11, 23, 27].
Уровень убедительности рекомендаций. в (уровень достоверности доказательств - II).
Комментарий:
Типичные МРТ-признаки острого/ подострого паренхиматозного поражения:
- очаговые МРТ-изменения, имеющие гипо- или изоинтенсивный сигнал на Т1-взвешенных изображениях (Т1ВИ);
- усиление очагов при внутривенном введении гадалиниевых контрастных средств;
- очаги имеют гиперинтенсивный сигнал на Т2-взвешенных изображениях (Т2ВИ), а также на изображениях FLAIR;
- в очагах поражения на диффузионных изображениях отмечается снижение коэффициента диффузии.
Типичные МРТ-признаки хронического паренхиматозного поражения:
- ранее выявленные очаговые МРТ-изменения частично регрессируют вплоть до полного разрешения и не накапливают контрастное вещество;
- на месте очагов могут формироваться участки атрофии (глиоза).
Типичная локализация очаговых изменений при паренхиматозном поражении ЦНС:
- ствол мозга (мост, средний мозг, базальные ядра и диэнцефальные структуры;
- преимущественно субкортикальная локализация очагов в полушариях большого мозга (в отличие от рассеянного склероза, при котором очаги расположены преимущественно в перивентрикулярных областях).
Типичные МРВ-признаки непаренхиматозного поражения:
- отсутствие кровотока в венозных синусах головного мозга (тромбоз);
- внутричерепная гипертензия (увеличение объема боковых желудочков головного мозга) [1, 10, 11, 23, 27];
• Пациентам с ББ при подозрении на поражение периферических нервов или зрительного нерва рекомендовано проводить нейрофизиологические тесты (электронейромиографию, исследование зрительных вызванных потенциалов) [1-3, 10, 11, 23, 27].
Уровень убедительности рекомендаций. D (уровень достоверности доказательств - IV).
Комментарии. Необходимо избегать диагностики неврологических расстройств у больных ББ только на основании данных бессимптомных нейрофизиологических тестов [1, 10];
• Рекомендована. Биопсия нервной ткани у пациентов с неврологическими нарушениями при ББ только тогда, когда другие диагностические возможности исчерпаны, особенно при опухолевидных проявлениях. Биопсия нервной ткани не рекомендована как часть диагностического процесса в связи с инвазивностью процедуры [1, 2, 10].
Уровень убедительности рекомендаций. D (уровень достоверности доказательств - IV).
Комментарии. Типичными гистологическими проявлениями острого/ подострого паренхиматозного неврологического поражения является периваскулит, характеризующийся периваскулярной инфильтрацией лимфоцитами, нейтрофилами и, реже, эозинофилами с/ без признаков некроза. На более поздних стадиях воспалительная инфильтрация менее заметна, преобладают аксональная дегенерация и глиоз [1, 10];
• Рекомендовано пациентам с ББ при подозрении на тромбоз периферических сосудов проведение компрессионного ультразвукового дуплексного ангиосканирования данных сосудов [1, 28];
Уровень убедительности рекомендаций. A (уровень достоверности доказательств - I).
• Рекомендовано пациентам с ББ при подозрении на тромбоз или аневризмы сосудов легких или брюшной полости проведение мультиспиральной компьютерной томографии (КТ) или МРТ с контрастным усилением [1, 17, 18];
Уровень убедительности рекомендаций. В (уровень достоверности доказательств - II).
• Рекомендовано пациентам с ББ и симптомами поражение ЖКТ выполнение эзофагогастродуоденоскопии/ колоноскопии и/ или КТ/ МРТ брюшной полости с контрастированием кишечника [1-3, 21, 30, 31].
Уровень убедительности рекомендаций. в (уровень достоверности доказательств - II).
Комментарии. Должны быть исключены язвы на фоне приема нестероидных противовоспалительных препаратов (НПВП), воспалительные заболевания кишечника (неспецифический язвенный колит и болезнь Крона) и инфекции, в том числе туберкулез [1, 21, 30, 31];
• Рекомендовано пациентам с ББ проводить обзорную рентгенографию органов грудной клетки для исключения туберкулезного поражения и других инфекционных процессов при первичном обращении и затем на фоне терапии иммуносупрессивными препаратами и/ или ГИБП ежегодно (более частое проведение должно быть оправдано клинической ситуацией и/ или схемой мониторинга безопасности ГИБП) [1];
Уровень убедительности рекомендаций. D (уровень достоверности доказательств - IV).
• Рекомендовано пациентам с ББ, длительно (более 3 месяцев) принимающим системные ГК, проводить рентгеновскую денситометрию для диагностики остеопороза [1].
Уровень убедительности рекомендаций. А (уровень достоверности доказательств - I).
2,4 Дифференциальная диагностика.
• Рекомендовано при первичной диагностике дифференцировать ББ со следующими заболеваниями и состояниями: герпетическая и ВИЧ инфекции, пузырчатка, кератодермия, Sweet-синдром, реактивный артрит, болезнь Крона, неспецифический язвенный колит, саркоидоз, узловатая эритема (ассоциируемая с другими заболеваниями), гематологические заболевания, рассеянный склероз, инфекционный менингоэнцефломиелит [1-3, 10, 16, 21, 27].
Уровень убедительности рекомендаций. в (уровень достоверности доказательств - II).
Уровень убедительности рекомендаций. A (уровень достоверности доказательств - I).
• Рекомендуется пациентам с ББ при подозрении на поражение ЦНС консультация невролога [1-3, 10, 11, 23, 27].
Уровень убедительности рекомендаций. D (уровень достоверности доказательств - IV).
• Рекомендуется пациентам с ББ при подозрении на поражение ЖКТ консультация гастроэнтеролога [1, 2, 21, 27].
Уровень убедительности рекомендаций. D (уровень достоверности доказательств - IV).
• Рекомендуется пациентам с ББ при подозрении на аневризматическое поражение артерий консультация ангиохирурга [1, 2, 27, 29, 31],.
Уровень убедительности рекомендаций. D (уровень достоверности доказательств - IV).
• Рекомендуется пациентам с ББ при назначении ГИБП и в случае подозрения на латентную или активную туберкулезную инфекцию консультация фтизиатра [1.
• Уровень убедительности рекомендаций. D (уровень достоверности доказательств - IV).
· С целью диагностики ББ у всех больных с жалобами на афтозный стоматит рекомендовано уточнять характер афт и частоту рецидивов стоматита:
- при ББ афты одиночные или множественные, болезненные, напоминают отверстия, «выдавленные дыроколом», покрыты серо-белым или желтоватым налетом;
- по размерам афты бывают малые, большие и герпетиформные;
- чаще локализуются на слизистой передних отделов ротовой полости;
- заживают от нескольких дней до нескольких недель;
- рецидивируют не менее 3 раз в год (Приложение Д) [1, 2, 15 - 18].
Уровень убедительности рекомендации. A (уровень достоверности доказательств - I).
Комментарии:
Рецидивирующий афтозный стоматит является обязательным симптомом ББ, диагностика ББ возможна только в случае сочетания рецидивирующего афтозного стоматита с любыми другими двумя критериями заболевания ( см классификационные критерии ББ). В случае рецидивирующего афтозного стоматита необходимо проводить дифференциальную диагностику ББ с другими заболеваниями с подобными проявлениями - целиакия, болезнь Крона, неспецифический язвенный колит, железодефицитная анемия, дефицит витамина В12, ВИЧ/ СПИД, системная красная волчанка (СКВ) [1, 2, 15,- 18].
• С целью диагностики ББ у всех больных с жалобами на появление язв на слизистых половых органов, в промежности и перианальной области необходимо уточнять их характер и частоту рецидивов:
- язвы обычно болезненные, крупные, заживающие с образованием рубца;
- локализуются у мужчин на мошонке и половом члене, у женщин на больших и малых половых губах, вульве, влагалище, шейке матки;
- рецидивируют реже, чем во рту, до 2-3 раз в год (Приложение Д) [1, 2, 16,17].
Уровень убедительности рекомендации. A (уровень достоверности доказательств - I).
Комментарии:
Для диагностики ББ важно сочетание язв гениталий с рецидивирующим афтозным стоматитом и любым другим критерием заболевания. Наличия язв гениталий в отсутствии других симптомов ББ не достаточно для постановки диагноза.
• Для диагностики ББ у всех пациентов с узловатой эритемой, папулопустулезными и акнеподобными высыпаниями, подкожным тромбофлебитом, буллезным или некротизирующим васкулитом кожи, пальпируемой пурпурой и гангренозноподобной пиодермией рекомендуется выявлять жалобы на рецидивирующий афтозный стоматит и язвы гениталий (Приложение Д) [1, 2, 16-18].
Уровень убедительности рекомендации. в (уровень достоверности доказательств - II).
• Для диагностики ББ у всех больных с рецидивирующим афтозным стоматитом, сочетающимся с язвами на половых органах или типичным поражением кожи рекомендовано выявлять жалобы на снижение остроты зрения, ощущение «тумана», «плавающих точек» перед глазами, боль в глазных яблоках, покраснение глаз, светобоязнь, слезотечение (Приложение Д) [1, 2, 16, 18-20],.
• Уровень убедительности рекомендации. в (уровень достоверности доказательств - II) Для диагностики ББ у всех больных с установленным рецидивирующим передним/ задним/ генерализованным увеитом рекомендуется выявлять жалобы на рецидивирующий афтозный стоматит, язвы половых органов, типичные кожные высыпания (Приложение Д) [1-3, 8, 9, 16, 18-20].
Уровень убедительности рекомендации. в (уровень достоверности доказательств - II).
• Для диагностики ББ у всех пациентов с рецидивирующим афтозным стоматитом, сочетающимся с язвами на половых органах или рецидивирующим передним/ задним/ генерализованным увеитом или типичным поражением кожи рекомендуется проводить тест патергии [1, 2, 16-18].
Уровень убедительности рекомендации. С (уровень достоверности доказательств - III).
Комментарии:
Тест патергии заключается в следующем: в области предплечья в 4х точках делается укол стерильной иглой. Через 24-48 часов на месте укола возникает папула или пустула до 2 мм в диаметре, исчезающая через 3-4 дня, что интерпретируется как положительный тест патергии. В случае позитивности теста вероятность ББ возрастает. Отсутствие позитивности теста патергии не исключает ББ.
• Для диагностики ББ у всех больных с жалобами на боли в животе, диарею, наличие патологических примесей в кале (кровь, слизь) рекомендуется выявлять жалобы на рецидивирующий афтозный стоматит, язвы на половых органах, снижение остроты зрения/ «туман», «плавающие точки» перед глазами/ боли в глазах, типичные кожные высыпания (Приложение Д) [1-3, 16, 21].
Уровень убедительности рекомендации. в (уровень достоверности доказательств - II).
• Для диагностики ББ у всех больных с рецидивирующими венозными и артериальными тромбозами рекомендовано выявлять жалобы на рецидивирующий афтозный стоматит, язвы половых органов, снижение остроты зрения/ «туман», «плавающие точки» перед глазами/ боли в глазах, типичные высыпания на коже (Приложение Д) [1-3, 16, 18, 22].
Уровень убедительности рекомендации. в (уровень достоверности доказательств - II).
• Для диагностики ББ у всех пациентов с установленным неинфекционным менингоэнцефалитом и/ или тромбозом синусов головного мозга рекомендовано выявлять жалобы на рецидивирующий афтозный стоматит, язвы половых органов, снижение остроты зрения/ «туман», «плавающие точки» перед глазами/ боли в глазах, типичные высыпания на коже (Приложение Д) [1-3, 9-11, 16].
Уровень убедительности рекомендации. в (уровень достоверности доказательств - II).
При сборе анамнеза с целью диагностики ББ рекомендовано учитывать следующие характерные признаки:
• Наличие повторных случаев заболевания в семьях больных (семейная агрегация).
• Рецидивирующие эпизоды афтозного стоматита (часто с детского возраста).
• Эпизоды внезапного ухудшения зрения, или «туман» перед глазами.
• Обращения к урологу по поводу отека мошонки.
• Расстройства стула (диарея с кровью).
• Эпизоды тромбофлебита в анамнезе, преимущественно вен нижних конечностей (чаще у лиц мужского пола).
• Наличие в анамнезе каких-либо церебральных симптомов, например, эпилептиформных приступов [15-25].
Уровень убедительности рекомендации. в (уровень достоверности доказательств - II).
2,1,1.
Диагностика неврологических проявлений болезни Бехчета.· Для диагностики неврологических проявлений ББ у всех пациентов с установленным диагнозом рекомендовано выявлять жалобы на упорную головную боль, тошноту, головокружение, неустойчивость при ходьбе, двоение в глазах, поперхивание, нарушение речи, снижение слуха, нарушение чувствительности, онемение, недержание мочи, кала, судороги, потери сознания, снижение памяти, концентрации внимания [1, 2, 10, 11, 16, 18, 23].
Уровень убедительности рекомендации. в (уровень достоверности доказательств - II).
• Рекомендовано пациентам с подозрением на паренхиматозное поражение ЦНС в рамках ББ исключить рассеянный склероз, СКВ, острое нарушение мозгового кровообращения, инфекционный менингоэнцефаломиелит, опухоль ЦНС, неврологические осложнения терапии ББ (циклоспорином А (ЦсА), генно-инженерными биологическими препаратами (ГИБП [1, 10, 11, 16, 18, 23];
Уровень убедительности рекомендаций. В (уровень достоверности доказательств - II).
• Рекомендовано пациентам с непаренхиматозным поражением ЦНС в рамках ББ (тромбозом синусов головного мозга) исключить другие возможные причины (последствия синуситов, генерализованной инфекции, черепно-мозговой травмы, наследственных тромбофилий, позднего токсикоза беременности ) [1, 10, 11, 16, 18, 23].
Уровень убедительности рекомендаций. В (уровень достоверности доказательств - II).
• Неврологические расстройства при ББ рекомендовано дифференцировать от вышеприведенных состояний с помощью комбинации клинических характеристик, параклинических неврологических данных в сочетании с другими системными проявлениями ББ и положительным тестом патергии [1, 10, 11, 16, 18, 23, 25].
Уровень убедительности рекомендаций. В (уровень достоверности доказательств - II).
2,2.Лабораторная диагностика.
2,2,1.
Лабораторное обследование для постановки диагноза.Cпецифических лабораторных маркеров для диагностики ББ не существует.
• Рекомендовано определение HLA в5 (51) антигена однократно всем пациентам с подозрением на ББ [1-3, 16, 18, 24-26].
Уровень убедительности рекомендаций. с (уровень достоверности доказательств - III).
Комментарии:
Позитивность по HLA в5(51) антигену наблюдается у 40-80% пациентов, чаще у этнических представителей Северного Кавказа и стран Средиземноморского бассейна [1-3, 16, 18, 25, 26 ]. Ассоциация HLA в5(51) антигена с какими-либо клиническими проявлениями и тяжестью ББ не прослежена. HLA в5(51) не является диагностическим критерием ББ [1, 2, 5, 8, 9].
• Рекомендовано пациентам с ББ и неврологическими нарушениями при подозрении на инфекционное поражение ЦНС проводить исследование СМЖ [1, 2, 10, 11, 23].
Уровень убедительности рекомендаций. с (уровень достоверности доказательств - III).
Комментарии:
Паренхиматозное неврологическое поражение при ББ ассоциируется с плеоцитозом СМЖ (либо нейтрофильным, либо лимфоцитарным, редко доходящим до картины, характерной для бактериального менингита), и/ или повышением уровня белка и/ или ИЛ-6 в СМЖ.
Непаренхиматозное поражение характеризуется только повышением давления СМЖ. Роль изменений в СМЖ для прогноза и мониторирования неврологических расстройств при ББ требует дальнейших исследований [1, 10, 11, 23].
2,2,2.
Лабораторное обследование для оценки безопасности перед назначением терапии и на фоне лечения.• Рекомендуется проводить лабораторное обследование с целью уточнения противопоказаний для инициации терапии, выявления потенциальных факторов риска развития нежелательных лекарственных реакций (НЛР) перед назначением противовоспалительной и иммуносупрессивной терапии всем пациентам с ББ:
• общий анализ крови,.
• общий анализ мочи,.
• биохимический анализ крови (глюкоза, АСАТ, АЛАТ, ГГТП, креатинин, мочевина, мочевая кислота, калий, холестерин),.
• СРБ,.
• маркеры вирусов гепатита В, С и вируса иммунодефицита человека (ВИЧ);
• пациенткам фертильного возраста с ББ - тест на беременность;
• диаскин-тест перед назначением терапии ГИБП для исключения туберкулезной инфекции [1, 2, 16].
Уровень убедительности рекомендаций. в (уровень достоверности доказательств - II).
• В процессе лечения иммуносупрессивными препаратами и ГИБП для мониторинга переносимости терапии всем пациентам с ББ рекомендуется проводить следующее лабораторное обследование:
• общий анализ крови, общий анализ мочи, биохимический анализ крови (глюкоза, АСАТ, АЛАТ, ГГТП, креатинин, мочевина, мочевая кислота, калий, холестерин) не реже 1 раза в 3 месяца, а при достижении медикаментозной ремиссии - не реже 1 раза в 6 месяцев;
• диаскин-тест - 1 раз в 6 месяцев [1-3, 16].
Уровень убедительности рекомендаций. в (уровень достоверности доказательств - II).
Комментарии:
Острофазовые показатели (СРБ, СОЭ), число лейкоцитов могут повышаться в активную фазу болезни, чаще при артрите, узловатой эритеме, тромбофлебите [1, 2, 16]. У 50% больных ББ СОЭ и СРБ не соответствуют клинической активности заболевания [16]. В случае значительного повышения данных показателей у пациентов с ББ, получающих иммуносупрессивные препараты необходимо исключить инфекционные осложнения [1-3, 16].
/Инструментальная диагностика.
• Рекомендовано. Пациентам с ББ и симптомами поражения ЦНС проведение магнитно-резонансной томография (МРТ) с контрастным усилением и магнитно-резонансной венографии (МРВ) [1-3, 10, 11, 23, 27].
Уровень убедительности рекомендаций. в (уровень достоверности доказательств - II).
Комментарий:
Типичные МРТ-признаки острого/ подострого паренхиматозного поражения:
- очаговые МРТ-изменения, имеющие гипо- или изоинтенсивный сигнал на Т1-взвешенных изображениях (Т1ВИ);
- усиление очагов при внутривенном введении гадалиниевых контрастных средств;
- очаги имеют гиперинтенсивный сигнал на Т2-взвешенных изображениях (Т2ВИ), а также на изображениях FLAIR;
- в очагах поражения на диффузионных изображениях отмечается снижение коэффициента диффузии.
Типичные МРТ-признаки хронического паренхиматозного поражения:
- ранее выявленные очаговые МРТ-изменения частично регрессируют вплоть до полного разрешения и не накапливают контрастное вещество;
- на месте очагов могут формироваться участки атрофии (глиоза).
Типичная локализация очаговых изменений при паренхиматозном поражении ЦНС:
- ствол мозга (мост, средний мозг, базальные ядра и диэнцефальные структуры;
- преимущественно субкортикальная локализация очагов в полушариях большого мозга (в отличие от рассеянного склероза, при котором очаги расположены преимущественно в перивентрикулярных областях).
Типичные МРВ-признаки непаренхиматозного поражения:
- отсутствие кровотока в венозных синусах головного мозга (тромбоз);
- внутричерепная гипертензия (увеличение объема боковых желудочков головного мозга) [1, 10, 11, 23, 27];
• Пациентам с ББ при подозрении на поражение периферических нервов или зрительного нерва рекомендовано проводить нейрофизиологические тесты (электронейромиографию, исследование зрительных вызванных потенциалов) [1-3, 10, 11, 23, 27].
Уровень убедительности рекомендаций. D (уровень достоверности доказательств - IV).
Комментарии. Необходимо избегать диагностики неврологических расстройств у больных ББ только на основании данных бессимптомных нейрофизиологических тестов [1, 10];
• Рекомендована. Биопсия нервной ткани у пациентов с неврологическими нарушениями при ББ только тогда, когда другие диагностические возможности исчерпаны, особенно при опухолевидных проявлениях. Биопсия нервной ткани не рекомендована как часть диагностического процесса в связи с инвазивностью процедуры [1, 2, 10].
Уровень убедительности рекомендаций. D (уровень достоверности доказательств - IV).
Комментарии. Типичными гистологическими проявлениями острого/ подострого паренхиматозного неврологического поражения является периваскулит, характеризующийся периваскулярной инфильтрацией лимфоцитами, нейтрофилами и, реже, эозинофилами с/ без признаков некроза. На более поздних стадиях воспалительная инфильтрация менее заметна, преобладают аксональная дегенерация и глиоз [1, 10];
• Рекомендовано пациентам с ББ при подозрении на тромбоз периферических сосудов проведение компрессионного ультразвукового дуплексного ангиосканирования данных сосудов [1, 28];
Уровень убедительности рекомендаций. A (уровень достоверности доказательств - I).
• Рекомендовано пациентам с ББ при подозрении на тромбоз или аневризмы сосудов легких или брюшной полости проведение мультиспиральной компьютерной томографии (КТ) или МРТ с контрастным усилением [1, 17, 18];
Уровень убедительности рекомендаций. В (уровень достоверности доказательств - II).
• Рекомендовано пациентам с ББ и симптомами поражение ЖКТ выполнение эзофагогастродуоденоскопии/ колоноскопии и/ или КТ/ МРТ брюшной полости с контрастированием кишечника [1-3, 21, 30, 31].
Уровень убедительности рекомендаций. в (уровень достоверности доказательств - II).
Комментарии. Должны быть исключены язвы на фоне приема нестероидных противовоспалительных препаратов (НПВП), воспалительные заболевания кишечника (неспецифический язвенный колит и болезнь Крона) и инфекции, в том числе туберкулез [1, 21, 30, 31];
• Рекомендовано пациентам с ББ проводить обзорную рентгенографию органов грудной клетки для исключения туберкулезного поражения и других инфекционных процессов при первичном обращении и затем на фоне терапии иммуносупрессивными препаратами и/ или ГИБП ежегодно (более частое проведение должно быть оправдано клинической ситуацией и/ или схемой мониторинга безопасности ГИБП) [1];
Уровень убедительности рекомендаций. D (уровень достоверности доказательств - IV).
• Рекомендовано пациентам с ББ, длительно (более 3 месяцев) принимающим системные ГК, проводить рентгеновскую денситометрию для диагностики остеопороза [1].
Уровень убедительности рекомендаций. А (уровень достоверности доказательств - I).
2,4 Дифференциальная диагностика.
• Рекомендовано при первичной диагностике дифференцировать ББ со следующими заболеваниями и состояниями: герпетическая и ВИЧ инфекции, пузырчатка, кератодермия, Sweet-синдром, реактивный артрит, болезнь Крона, неспецифический язвенный колит, саркоидоз, узловатая эритема (ассоциируемая с другими заболеваниями), гематологические заболевания, рассеянный склероз, инфекционный менингоэнцефломиелит [1-3, 10, 16, 21, 27].
Уровень убедительности рекомендаций. в (уровень достоверности доказательств - II).
2,5 Иная диагностика.
• Рекомендуется. Пациентам с ББ при подозрении на поражение глаз консультация офтальмолога с биомикроскопией (с помощью щелевой лампы) и офтальмоскопией (исследованием глазного дна) [1, 2, 19, 20, 27];Уровень убедительности рекомендаций. A (уровень достоверности доказательств - I).
• Рекомендуется пациентам с ББ при подозрении на поражение ЦНС консультация невролога [1-3, 10, 11, 23, 27].
Уровень убедительности рекомендаций. D (уровень достоверности доказательств - IV).
• Рекомендуется пациентам с ББ при подозрении на поражение ЖКТ консультация гастроэнтеролога [1, 2, 21, 27].
Уровень убедительности рекомендаций. D (уровень достоверности доказательств - IV).
• Рекомендуется пациентам с ББ при подозрении на аневризматическое поражение артерий консультация ангиохирурга [1, 2, 27, 29, 31],.
Уровень убедительности рекомендаций. D (уровень достоверности доказательств - IV).
• Рекомендуется пациентам с ББ при назначении ГИБП и в случае подозрения на латентную или активную туберкулезную инфекцию консультация фтизиатра [1.
• Уровень убедительности рекомендаций. D (уровень достоверности доказательств - IV).
|
|
Лечение
• Рекомендовано проводить лечение пациента с ББ врачом-ревматологом (в виде исключения врачом общей практики, но при консультативной поддержке врача-ревматолога) на протяжении всей жизни пациента, основу его составляет медикаментозная противовоспалительная и иммуносупрессивная терапия [1, 2, 16].
Уровень убедительности рекомендаций. A (уровень достоверности доказательств - I).
Комментарии. Целью лечения является достижение стойкой клинической ремиссии или (альтернативная цель) как минимум стойко низкой активности болезни, что обеспечивает предупреждение необратимых органных повреждений, стабилизацию функциональных возможностей пациента, сохранение качества жизни и трудоспособности [1, 2, 16].
Общие принципы терапии [16]:
• Для достижения оптимальных результатов необходим мультидисциплинарный подход;
• Лечение должно быть персонифицировано с учетом возраста, пола, характера органных поражений и предпочтений пациента;
• Поражение глаз и сосудов, неврологические, желудочно-кишечные проявления могут ассоциироваться с тяжелым прогнозом и требуют более агрессивной терапии;
• Проявления ББ могут уменьшаться с течением времени у многих пациентов.
3,1.Рекомендации по лечению ББ в зависимости от преобладающих клинических синдромов.
Кожно-слизистые проявления.
• Топическое применение ГК рекомендовано всем пациентам с ББ для лечения язв на слизистой рта и гениталиях [1, 2, 27, 31];
• Колхицин** в дозе 0,5-1 мг/сут. рекомендован при рецидивирующем афтозном стоматите, особенно в сочетании с узловатой эритемой и/ или язвами на гениталиях [1, 2, 27, 31-34];
Уровень убедительности рекомендаций. A (уровень достоверности доказательств - I).
• При резистентных случаях (сохранение симптоматики на фоне проводимой терапии, частые рецидивы) рекомендованы:
• Азатиоприн (АЗА)** - 1-2,5 мг/кг/сут [1, 2, 27, 31, 35] или.
• Интерферон-α (ИФН-α)** 3-6 млн. МЕ - 3 раза в неделю [1, 2, 27, 31, 36] или.
• Ингибиторы ФНО. A (и-ФНО-α)** [1, 2, 27, 31, 37] или.
• Апремиласт** (АПР) [38] или.
• Талидомид [39].
Уровень убедительности рекомендаций. A (уровень достоверности доказательств - I).
Комментарии. При резистентных тяжелых формах, подобных acne conglobata/ acne cystica показано системное назначение ретиноидов; ингибиторы ИЛ-1 оказывают частичный эффект, а ингибиторы ИЛ-6 могут усугубить кожно-слизистые проявления [27, 40-44]. Талидомид в России не зарегистрирован.
• Местные и/ или системные косметические средства, использующиеся при лечении acne vulgaris дополнительно рекомендованы при папулопустулезных и/ или акнеподобных высыпаниях [27, 31];
Уровень убедительности рекомендаций. D (уровень достоверности доказательств - IV).
• Рекомендовано совместное лечение с дерматологом и сосудистым хирургом при язвах кожи голеней, связанных с хронической венозной недостаточностью и/ или окклюзирующем поражении артерий нижних конечностей [27, 31];
Уровень убедительности рекомендаций. D (уровень достоверности доказательств - IV).
Поражение глаз.
• Рекомендовано проводить лечение пациента в тесном сотрудничестве с офтальмологом [1, 2, 27];
• Рекомендовано каждому больному ББ с воспалительным процессом в задних сегментах глаз, первичным или рекуррентным острым увеитом, угрожаемым по потере зрения назначать:
• высокие дозы ГК ( преднизолон (ПРЕД)** 0,5-1 мг/кг/сут или метилПРЕД** в эквивалентной дозе) [1, 2, 27, 31, 46].
Уровень убедительности рекомендаций. A (уровень достоверности доказательств - I).
В сочетании с:
• АЗА** (1-2,5 мг/кг/сут) [1, 2, 27, 31, 46] или.
• циклоспорином-А** (ЦсА) (3-5 мг/кг/сут. в 2 приема) [1, 2, 27, 31, 46, 47].
Уровень убедительности рекомендаций. A (уровень достоверности доказательств - I).
Или.
• ИФН-α** (3-6 млн. МЕ - 3 раза в неделю) до уменьшения воспаления и улучшения остроты зрения с последующим переходом на поддерживающие дозы [1, 2, 27, 31, 48, 49].
Уровень убедительности рекомендаций. в (уровень достоверности доказательств - II).
Или.
• иФНО-α ( инфликсимабом (ИНФ)**, адалимумабом (АДА)**, этанерцептом (ЭТЦ)**) [1, 2, 27, 31, 50-59].
• «Переключение» между иФНО-α возможно в случае первичной/ вторичной неэффективности или НЛР [3, 27, 31, 59, 60];
Уровень убедительности рекомендаций. в (уровень достоверности доказательств - II).
• Интравитреальное введение ГК показано пациентам с односторонним обострением увеита как дополнение к системной терапии [27, 31, 61-63].
Уровень убедительности рекомендаций. в (уровень достоверности доказательств - II) Комментарии - согласно рекомендациям Американского Общества по Увеитам (American Uveitis Society) иФНО-α (ИНФ** и АДА**) должны использоваться при обострении увеита у больных ББ как препараты первого и второго ряда, позволяющие использовать более низкие эффективные дозы ГК [60].
Важно помнить, что одновременное назначение ЦсА и АЗА может приводить к снижению концентрации в крови ЦсА и уменьшению его эффективности [64].
• Рекомендовано всем пациентам с ББ и передним изолированным увеитом имеющим плохой прогноз (молодые мужчины, раннее начало ББ), также назначать иммуносупрессанты системно ( см выше) [1, 2, 27, 31, 46].
Уровень убедительности рекомендаций. D (уровень достоверности доказательств - IV).
• Острый венозный тромбозРекомендовано назначение ГК ( ПРЕД** 0,5-1 мг/кг/сут или метилПРЕД** в эквивалентной дозе в течение 2 месяцев с последующим медленным снижением дозы до поддерживающей (5-10 мг/сут по ПРЕД**) в течение 5-6 месяцев) и иммуносупрессантов ( АЗА** (2-2,5 мг/кг/сут), циклофосфамид (ЦФ)** (ежемесячная пульс-терапия 500-1000 мг. в течение 6-12 мес.) или ЦсА** (3-5 мг/кг/сут. в 2 приема)) [65-69].
Уровень убедительности рекомендаций. с (уровень достоверности доказательств - III).
Комментарии. Дозы, режим введения и длительность лечения ЦФ зависят от клинического эффекта и переносимости. В связи с потенциально более тяжелыми НЛР назначение ЦФ должно быть в резерве для пациентов с тромбозом крупных вен (нижняя полая вена) [69]. Дополнительное назначение антикоагулянтов существенно не влияет на результат лечения и частоту рецидивов, но может снизить риск развития посттромбофлебитического синдрома [65-69].
• Рефрактерные венозные тромбозыРекомендованы иФНО-α ( ИНФ**, АДА**, ЭТЦ**) без или в сочетании с антикоагулянтами ( если риск кровотечения у пациента низкий и исключены сопутствующие артериальные аневризмы) [27, 31, 65-69].
Уровень убедительности рекомендаций. с (уровень достоверности доказательств - III).
Поражение артерий.
• Для лечения артериальных аневризм (аорты, легочных артерий, периферических артерий) рекомендованы высокие дозы ГК (пульс-терапия ( метилПРЕД** 1000 мг) в течение 3 дней с последующим назначением ПРЕД**/ метилПРЕД** в дозе 1 мг/кг/сут.в течение 2 месяцев с последующим медленным снижением дозы до поддерживающей (5-10 мг/сут по ПРЕД**) в течение 5-6 месяцев) и ЦФ** (ежемесячно внутривенно капельно по 1000 мгв течение года, затем раз в 2 месяца в течение второго года, после чего возможен переход на АЗА** 2,5 мг/кг/сут. (дозы, режим введения и длительность лечения ЦФ зависят от клинического эффекта и переносимости) [27, 31, 70-71].
Уровень убедительности рекомендаций. с (уровень достоверности доказательств - III).
• иФНО-α ( ИНФ**, АДА**, ЭТЦ**) должны назначаться в рефрактерных случаях (сохранение симптоматики на фоне проводимой терапии, частые рецидивы) [27, 31, 71].
Уровень убедительности рекомендаций. с (уровень достоверности доказательств - III).
• Пациентам с высоким риском кровотечений показана эмболизация пораженной артерии (предпочтительнее хирургического иссечения аневризмы) [27, 72, 73].
Уровень убедительности рекомендаций. с (уровень достоверности доказательств - III).
• При угрозе жизни рекомендовано хирургическое лечение и/ или стентирование артерий [27, 73].
Уровень убедительности рекомендаций. с (уровень достоверности доказательств - III).
• Для уменьшение частоты послеоперационных осложнений и последующих рецидивов рекомендовано хирургическое лечение и стентирование артерий сочетать с иммуносупрессивной терапией [74].
Уровень убедительности рекомендаций. с (уровень достоверности доказательств - III).
Поражение ЖКТ.
• Срочная консультация хирурга настоятельно рекомендована в случае перфорации, кишечной непроходимости и желудочно-кишечного кровотечения [27, 76].
Уровень убедительности рекомендаций. с (уровень достоверности доказательств - III).
• В случае острого поражения ЖКТ рекомендовано назначение ГК ( ПРЕД**/ метилПРЕД** 0,5-1 мг/кг/сут) в сочетании с иммуносупрессивными препаратами ( АЗА** 2-2,5 мг/кг/сут), производные 5-аминосалициловой кислоты ( месалазин** (2-4 г/сут)), сульфасалазин (СУЛЬФ)** (2-3 г/сут)) [27, 75, 76].
Уровень убедительности рекомендаций. с (уровень достоверности доказательств - III).
Комментарии:
Производные 5-аминосалициловой кислоты/СУЛЬФ показаны при легком и умеренном поражении ЖКТ, АЗА - при тяжелом поражении. Возможно одновременное назначение указанных препаратов в рефрактерных случаях [75, 76].
При необходимости проведения оперативного лечения не рекомендована отмена иммуносупрессивной терапии, учитывая её положительное влияние на снижение риска послеоперационных осложнений и рецидива [76].
• При рефрактерных/ тяжелых случаях поражения ЖКТ рекомендованы иФНО-α ( ИНФ**, АДА**) и/ или талидомид [27, 77].
Уровень убедительности рекомендаций. с (уровень достоверности доказательств - III).
Комментарии:
Талидомид в России не зарегистрирован.
Неврологические проявления.
• Для острого/ подострого паренхиматозного неврологического поражения рекомендованы высокие дозы ГК, преимущественно метилПРЕД** (1000 мг внутривенно капельно в течение 3-10 дней с последующим переходом на высокие пероральные дозы (1 мг/кг/сут) в течение месяца, с медленным снижением (5 мг/ 2 нед) до поддерживающих доз (5-10 мг/сут по ПРЕД**) [1, 10, 27, 50, 56, 78, 79].
Уровень убедительности рекомендаций. с (уровень достоверности доказательств - III).
• Рекомендовано назначение иммуносупрессивных препаратов при значительном паренхиматозном поражении ЦНС в зависимости от тяжести поражения, ответа на ГК, предыдущих неврологических симптомов, течения и других системных проявлений ББ [1, 10, 27, 50, 56, 78, 79, ].
Уровень убедительности рекомендаций. с (уровень достоверности доказательств - III).
• Рекомендовано раннее назначение иммуносупрессивных препаратов, когда выявляется один или несколько прогностически неблагоприятных факторов (поражение ствола мозга или миелопатия, частые обострения, раннее прогрессирование и плеоцитоз в СМЖ) [1, 10, 27, 50, 56, 78, 79].
Уровень убедительности рекомендаций. с (уровень достоверности доказательств - III).
• АЗА** (2-2,5 мг/кг/сут. [10, 27, 78, 79] рекомендован как иммуносупрессивный препарат первой линии; как альтернатива рассматриваются микофенолата мофетил** (1000 мг - 2 раза в день) [80], метотрексат** (5-15 мг/нед. [81], хлорамбуцил** (0,1 мг/кг/сут. [82] и ЦФ** ( по 600 мг/м2 поверхности тела - внутривенно капельно в 1-й, 2-й, 4-й, 6-й, 8-й день, затем каждые 2 месяца не менее 12 месяцев [83]) (дозы, режим введения и длительность лечения ЦФ зависят от тяжести состояния, клинического эффекта и переносимости).
Уровень убедительности рекомендаций. с (уровень достоверности доказательств - III).
• Назначение ГИБП, включая иФНО-α (ИНФ**, АДА**, ЭТЦ**), ИЛ-6 (тоцилизумаб**) или ИФН-α**, рекомендовано, если препараты первой линии не эффективны или не переносятся, или, когда болезнь часто обостряется или протекает с агрессивными неврологическими и другими системными проявлениями[1, 10, 27, 78, 79].
Уровень убедительности рекомендаций. с (уровень достоверности доказательств - III).
• Рекомендовано. Избегать назначения ЦсА** пациентам с неврологическими расстройствами в анамнезе. При появлении у пациентов с ББ неврологических симптомов, предположительно связанных с паренхиматозным поражением ЦНС, ЦсА должен быть отменен.
Уровень убедительности рекомендаций. с (уровень достоверности доказательств - III).
Комментарии. Назначать ЦсА при ББ рекомендовано с осторожностью, так как потенциально этот препарат ассоциируется с неврологическими осложнениями.
• При впервые возникшем остром/ подостром тромбозе венозных синусов головного мозга рекомендовано использовать высокие дозы ГК, в том числе внутривенно капельно, с последующим медленным снижением пероральной дозы (аналогично терапии при паренхиматозном неврологическом поражении) без назначения иммуносупрессантов [1, 10, 27].
Уровень убедительности рекомендаций. с (уровень достоверности доказательств - III).
• При повторном остром/ подостром тромбозе венозных синусов, недостаточной эффективности проводимой терапии ГК, а также при сочетании с паренхиматозным неврологическим поражением рекомендовано назначение иммуносупрессивных препаратов по схемам, используемым при остром/ подостром паренхиматозном неврологическом поражении [1, 10, 27].
Уровень убедительности рекомендаций. с (уровень достоверности доказательств - III).
• Для ускорения регресса тромбоза венозных синусов возможно кратковременное (3-6 месяцев) назначение антикоагулянтов, особенно у пациентов с протромботическими изменениями [1, 10, 27].
Уровень убедительности рекомендаций. с (уровень достоверности доказательств - III).
Комментарии. Нет убедительных доказательств пользы или вреда при использовании антикоагулянтов, которые стандартно назначаются при тромбозе венозных синусов другой этиологии. При назначении антикоагулянтов нужно помнить о возможных аневризмах артерий [1, 10, 27];
Поражение суставов.
• Рекомендовано у пациентов с острым артритом в качестве препарата первой линии назначение колхицина** (0,5-1 мг/сут) [1, 16, 18, 32-34].
Уровень убедительности рекомендаций. A (уровень достоверности доказательств - I).
• Острый моноартрит может быть купирован внутрисуставным введением ГК [27].
Уровень убедительности рекомендаций. с (уровень достоверности доказательств - III).
• У пациентов с рекуррентным или хроническим артритом рекомендованы низкие дозы ГК ( ПРЕД**/ метилПРЕД** 5-10 мг/сут), АЗА** (1-2,5 мг/сут), ИФН-α** (3-6 млн. МЕ - 3 раза в неделю) или иФНО-a (ИНФ**, АДА**, ЭТЦ**) [27, 35-37, 56].
Уровень убедительности рекомендаций. A (уровень достоверности доказательств - I).
• При ББ иФНО-α рекомендуется использовать в следующих режимах :
• ИНФ** 5 мг/кг внутривенно капельно на 0-2-6 неделе, далее каждые 6-8 недель, при отсутствии эффекта в течение 6 недель продолжать лечение нецелесообразно [1, 46, 47, 50-56, 78, 79].
• АДА** 40 мг 1 раз в 2 недели подкожно [1, 57-59].
• ЭТЦ** 50 мг 1 раз в неделю подкожно[37].
Уровень убедительности рекомендаций. А (уровень достоверности доказательств - I).
• При ББ АПР рекомендуется применять по 30 мг 2 раза в день, утром и вечером, с интервалом примерно 12 часов. Следует осуществлять начальное титрование дозы в соответствии со схемой, приведенной в таблице 5.
Таблица 5. Схема дозирования АПР у больных ББ.
Уровень убедительности рекомендаций. А (уровень достоверности доказательств - I).
Комментарии:
АПР - пероральный ингибитор фосфодиэстеразы 4 (ФДЭ4), который является представителем нового класса малых молекул (блокаторов сигнальных путей) в лечении ББ. АПР ингибирует внутри клетки специфический фермент фосфодиэстераза-4 (ФДЭ4), что ведет к подавлению воспалительной реакции за счет снижения продукции ФНО-α, ИЛ-12, ИЛ-23, ИЛ-17, ИЛ-22 и других провоспалительных цитокинов, а также изменения уровней некоторых противовоспалительных цитокинов, например, ИЛ-6, ИЛ-10. В клинической практике обычно АПР назначают пациентам, которым терапия ГИБП не может быть применена по каким-либо причинам (инфекции, особенности введения ГИБП). АПР может быть назначен рано больным с коморбидными заболеваниями (например, риск гепатотоксичности у больных ББ).
• Рекомендуется проводить оценку эффективности терапии ГИБП не ранее, чем через 12 недель от ее начала и далее каждые 3 месяца [1].
Уровень убедительности рекомендаций. в (уровень достоверности доказательств - II).
• Не рекомендуется назначение ГИБП пациентам с ББ и декомпенсированной сердечной недостаточностью (III и IV класс по NYHA [1]).
Уровень убедительности рекомендаций. в (уровень достоверности доказательств - II).
Комментарии:
• ГИБП могут быть назначены пациентам с ББ при любой длительности заболевания;
• эффективность и безопасность лечения, а не только экономическая целесообразность должны быть определяющими принципами при назначении любого ГИБП;
• положительное мнение эксперта является дополнительным основанием для назначения ГИБП. В дополнение к определению высокой активности заболевания ревматолог должен убедиться в том, что у конкретного пациента есть благоприятное соотношение пользы/риска до того, как начнется лечение ГИБП. Ревматолог должен учитывать относительные и абсолютные противопоказания к назначению ГИБП.
• после достижения стойкой лекарственной ремиссии ГИБП терапия может быть модифицирована за счет увеличения интервалов между введениями препарата, но не за счет снижения его дозы, вводимой одномоментно. Пациент не менее 3-х месяцев должен получать прежнюю дозу иФНО-α по стандартной схеме и только затем, в зависимости от клинической ситуации, может появиться возможность постепенно удлинять интервалы между его введениями.
• выбор ГИБП определяется профилем его безопасности, клиническими особенностями течения основного и сопутствующего заболеваний у конкретного пациента, а также успехом предшествующей терапии;
• При наличии высокого риска реактивации туберкулезной инфекции у пациента с ББ предпочтение следует отдавать лечению растворимыми рецепторами к ФНО-α (этанерцепт);
• лечение ГИБП пациентов с вирусным гепатитом С, получивших полный курс адекватной и эффективной противовирусной терапии, проводится по алгоритму лечения пациентов без вирусного гепатита.
• лечение пациентов с вирусным гепатитом С, не получавших адекватную и эффективную противовирусную терапию, проводится после завершения терапии вирусного гепатита (предпочтительно) или на фоне противовирусной терапии под динамическим контролем вирусной нагрузки и функции печени. Лечение проводится совместно с инфекционистом;
• У носителей поверхностного антигена вируса гепатита В (HBsAg), которым планируется лечение ГИБП, должен быть определен уровень ДНК вируса гепатита В. Независимо от уровня ДНК вируса гепатита В, во время лечения ГИБП носителям HBsAg показано превентивное назначение нуклеотидных аналогов в течение 12 мес.
• Если HBsAg и ДНК вируса гепатита В не выявляются, но обнаружены антитела к ядерному антигену вирусного гепатита В (анти-HBс), то можно ограничиться наблюдением, включающим обязательную оценку функции печени и вирусной нагрузки в динамике;
• Если ДНК вируса гепатита в выявляется, то, даже в случае отсутствия поверхностного антигена к вирусу гепатита В (HBsAg), безопасное лечение ГИБП возможно только на фоне противовирусной терапии;
• иФНО-α относятся к препаратам умеренного риска реактивации вирусного гепатита (1-10% случаев активации инфекции). Препаратом выбора у больных, инфицированных вирусом гепатита В, следует считать этанерцепт. Применение инфликсимаба при вирусном гепатите В нежелательно;
• Рецидивирующие серьезные инфекции являются поводом к отмене ГИБП;
• Больные с компенсированной сердечной недостаточностью (I и II класс по NYHA) и нормальной фракцией выброса левого желудочка (≥55%) могут получать ГИБП при тщательном мониторинге клинических проявлений хронической сердечной недостаточности (ХСН);
• При развитии сердечной недостаточности на фоне лечения ГИБП, терапию необходимо прекратить;
• Наличие злокачественных новообразований является противопоказанием для назначения ГИБП. Исключение составляют больные, которым выполнено эффективное местное лечение ограниченных форм рака кожи in situ и неинвазивного рака шейки матки. По согласованию с онкологом терапия ГИБП может быть начата /возобновлена через 3 года после адекватного и эффективного лечения злокачественной опухоли при условии отсутствия рецидива и/ или метастазирования новообразования;
• выбор оригинального препарата или его биоаналога для лечения конкретного пациента должен зависеть исключительно от мнения высококвалифицированного врача-ревматолога;
• оригинальный ГИБП не может автоматически заменяться на его биоаналог. Замена препаратов может осуществляться только на основе консенсуса лечащего врача и пациента;
• основополагающими принципами выбора биоаналога должны оставаться доказанная эффективность и безопасность, эффективность и безопасность биоаналогов при разных заболеваниях может отличаться от соответствующих показателей оригинальных ГИБП;
Уровень убедительности рекомендаций. A (уровень достоверности доказательств - I).
Комментарии. Целью лечения является достижение стойкой клинической ремиссии или (альтернативная цель) как минимум стойко низкой активности болезни, что обеспечивает предупреждение необратимых органных повреждений, стабилизацию функциональных возможностей пациента, сохранение качества жизни и трудоспособности [1, 2, 16].
Общие принципы терапии [16]:
• Для достижения оптимальных результатов необходим мультидисциплинарный подход;
• Лечение должно быть персонифицировано с учетом возраста, пола, характера органных поражений и предпочтений пациента;
• Поражение глаз и сосудов, неврологические, желудочно-кишечные проявления могут ассоциироваться с тяжелым прогнозом и требуют более агрессивной терапии;
• Проявления ББ могут уменьшаться с течением времени у многих пациентов.
3,1.Рекомендации по лечению ББ в зависимости от преобладающих клинических синдромов.
Кожно-слизистые проявления.
• Топическое применение ГК рекомендовано всем пациентам с ББ для лечения язв на слизистой рта и гениталиях [1, 2, 27, 31];
• Колхицин** в дозе 0,5-1 мг/сут. рекомендован при рецидивирующем афтозном стоматите, особенно в сочетании с узловатой эритемой и/ или язвами на гениталиях [1, 2, 27, 31-34];
Уровень убедительности рекомендаций. A (уровень достоверности доказательств - I).
• При резистентных случаях (сохранение симптоматики на фоне проводимой терапии, частые рецидивы) рекомендованы:
• Азатиоприн (АЗА)** - 1-2,5 мг/кг/сут [1, 2, 27, 31, 35] или.
• Интерферон-α (ИФН-α)** 3-6 млн. МЕ - 3 раза в неделю [1, 2, 27, 31, 36] или.
• Ингибиторы ФНО. A (и-ФНО-α)** [1, 2, 27, 31, 37] или.
• Апремиласт** (АПР) [38] или.
• Талидомид [39].
Уровень убедительности рекомендаций. A (уровень достоверности доказательств - I).
Комментарии. При резистентных тяжелых формах, подобных acne conglobata/ acne cystica показано системное назначение ретиноидов; ингибиторы ИЛ-1 оказывают частичный эффект, а ингибиторы ИЛ-6 могут усугубить кожно-слизистые проявления [27, 40-44]. Талидомид в России не зарегистрирован.
• Местные и/ или системные косметические средства, использующиеся при лечении acne vulgaris дополнительно рекомендованы при папулопустулезных и/ или акнеподобных высыпаниях [27, 31];
Уровень убедительности рекомендаций. D (уровень достоверности доказательств - IV).
• Рекомендовано совместное лечение с дерматологом и сосудистым хирургом при язвах кожи голеней, связанных с хронической венозной недостаточностью и/ или окклюзирующем поражении артерий нижних конечностей [27, 31];
Уровень убедительности рекомендаций. D (уровень достоверности доказательств - IV).
Поражение глаз.
• Рекомендовано проводить лечение пациента в тесном сотрудничестве с офтальмологом [1, 2, 27];
• Рекомендовано каждому больному ББ с воспалительным процессом в задних сегментах глаз, первичным или рекуррентным острым увеитом, угрожаемым по потере зрения назначать:
• высокие дозы ГК ( преднизолон (ПРЕД)** 0,5-1 мг/кг/сут или метилПРЕД** в эквивалентной дозе) [1, 2, 27, 31, 46].
Уровень убедительности рекомендаций. A (уровень достоверности доказательств - I).
В сочетании с:
• АЗА** (1-2,5 мг/кг/сут) [1, 2, 27, 31, 46] или.
• циклоспорином-А** (ЦсА) (3-5 мг/кг/сут. в 2 приема) [1, 2, 27, 31, 46, 47].
Уровень убедительности рекомендаций. A (уровень достоверности доказательств - I).
Или.
• ИФН-α** (3-6 млн. МЕ - 3 раза в неделю) до уменьшения воспаления и улучшения остроты зрения с последующим переходом на поддерживающие дозы [1, 2, 27, 31, 48, 49].
Уровень убедительности рекомендаций. в (уровень достоверности доказательств - II).
Или.
• иФНО-α ( инфликсимабом (ИНФ)**, адалимумабом (АДА)**, этанерцептом (ЭТЦ)**) [1, 2, 27, 31, 50-59].
• «Переключение» между иФНО-α возможно в случае первичной/ вторичной неэффективности или НЛР [3, 27, 31, 59, 60];
Уровень убедительности рекомендаций. в (уровень достоверности доказательств - II).
• Интравитреальное введение ГК показано пациентам с односторонним обострением увеита как дополнение к системной терапии [27, 31, 61-63].
Уровень убедительности рекомендаций. в (уровень достоверности доказательств - II) Комментарии - согласно рекомендациям Американского Общества по Увеитам (American Uveitis Society) иФНО-α (ИНФ** и АДА**) должны использоваться при обострении увеита у больных ББ как препараты первого и второго ряда, позволяющие использовать более низкие эффективные дозы ГК [60].
Важно помнить, что одновременное назначение ЦсА и АЗА может приводить к снижению концентрации в крови ЦсА и уменьшению его эффективности [64].
• Рекомендовано всем пациентам с ББ и передним изолированным увеитом имеющим плохой прогноз (молодые мужчины, раннее начало ББ), также назначать иммуносупрессанты системно ( см выше) [1, 2, 27, 31, 46].
Уровень убедительности рекомендаций. D (уровень достоверности доказательств - IV).
• Острый венозный тромбозРекомендовано назначение ГК ( ПРЕД** 0,5-1 мг/кг/сут или метилПРЕД** в эквивалентной дозе в течение 2 месяцев с последующим медленным снижением дозы до поддерживающей (5-10 мг/сут по ПРЕД**) в течение 5-6 месяцев) и иммуносупрессантов ( АЗА** (2-2,5 мг/кг/сут), циклофосфамид (ЦФ)** (ежемесячная пульс-терапия 500-1000 мг. в течение 6-12 мес.) или ЦсА** (3-5 мг/кг/сут. в 2 приема)) [65-69].
Уровень убедительности рекомендаций. с (уровень достоверности доказательств - III).
Комментарии. Дозы, режим введения и длительность лечения ЦФ зависят от клинического эффекта и переносимости. В связи с потенциально более тяжелыми НЛР назначение ЦФ должно быть в резерве для пациентов с тромбозом крупных вен (нижняя полая вена) [69]. Дополнительное назначение антикоагулянтов существенно не влияет на результат лечения и частоту рецидивов, но может снизить риск развития посттромбофлебитического синдрома [65-69].
• Рефрактерные венозные тромбозыРекомендованы иФНО-α ( ИНФ**, АДА**, ЭТЦ**) без или в сочетании с антикоагулянтами ( если риск кровотечения у пациента низкий и исключены сопутствующие артериальные аневризмы) [27, 31, 65-69].
Уровень убедительности рекомендаций. с (уровень достоверности доказательств - III).
Поражение артерий.
• Для лечения артериальных аневризм (аорты, легочных артерий, периферических артерий) рекомендованы высокие дозы ГК (пульс-терапия ( метилПРЕД** 1000 мг) в течение 3 дней с последующим назначением ПРЕД**/ метилПРЕД** в дозе 1 мг/кг/сут.в течение 2 месяцев с последующим медленным снижением дозы до поддерживающей (5-10 мг/сут по ПРЕД**) в течение 5-6 месяцев) и ЦФ** (ежемесячно внутривенно капельно по 1000 мгв течение года, затем раз в 2 месяца в течение второго года, после чего возможен переход на АЗА** 2,5 мг/кг/сут. (дозы, режим введения и длительность лечения ЦФ зависят от клинического эффекта и переносимости) [27, 31, 70-71].
Уровень убедительности рекомендаций. с (уровень достоверности доказательств - III).
• иФНО-α ( ИНФ**, АДА**, ЭТЦ**) должны назначаться в рефрактерных случаях (сохранение симптоматики на фоне проводимой терапии, частые рецидивы) [27, 31, 71].
Уровень убедительности рекомендаций. с (уровень достоверности доказательств - III).
• Пациентам с высоким риском кровотечений показана эмболизация пораженной артерии (предпочтительнее хирургического иссечения аневризмы) [27, 72, 73].
Уровень убедительности рекомендаций. с (уровень достоверности доказательств - III).
• При угрозе жизни рекомендовано хирургическое лечение и/ или стентирование артерий [27, 73].
Уровень убедительности рекомендаций. с (уровень достоверности доказательств - III).
• Для уменьшение частоты послеоперационных осложнений и последующих рецидивов рекомендовано хирургическое лечение и стентирование артерий сочетать с иммуносупрессивной терапией [74].
Уровень убедительности рекомендаций. с (уровень достоверности доказательств - III).
Поражение ЖКТ.
• Срочная консультация хирурга настоятельно рекомендована в случае перфорации, кишечной непроходимости и желудочно-кишечного кровотечения [27, 76].
Уровень убедительности рекомендаций. с (уровень достоверности доказательств - III).
• В случае острого поражения ЖКТ рекомендовано назначение ГК ( ПРЕД**/ метилПРЕД** 0,5-1 мг/кг/сут) в сочетании с иммуносупрессивными препаратами ( АЗА** 2-2,5 мг/кг/сут), производные 5-аминосалициловой кислоты ( месалазин** (2-4 г/сут)), сульфасалазин (СУЛЬФ)** (2-3 г/сут)) [27, 75, 76].
Уровень убедительности рекомендаций. с (уровень достоверности доказательств - III).
Комментарии:
Производные 5-аминосалициловой кислоты/СУЛЬФ показаны при легком и умеренном поражении ЖКТ, АЗА - при тяжелом поражении. Возможно одновременное назначение указанных препаратов в рефрактерных случаях [75, 76].
При необходимости проведения оперативного лечения не рекомендована отмена иммуносупрессивной терапии, учитывая её положительное влияние на снижение риска послеоперационных осложнений и рецидива [76].
• При рефрактерных/ тяжелых случаях поражения ЖКТ рекомендованы иФНО-α ( ИНФ**, АДА**) и/ или талидомид [27, 77].
Уровень убедительности рекомендаций. с (уровень достоверности доказательств - III).
Комментарии:
Талидомид в России не зарегистрирован.
Неврологические проявления.
• Для острого/ подострого паренхиматозного неврологического поражения рекомендованы высокие дозы ГК, преимущественно метилПРЕД** (1000 мг внутривенно капельно в течение 3-10 дней с последующим переходом на высокие пероральные дозы (1 мг/кг/сут) в течение месяца, с медленным снижением (5 мг/ 2 нед) до поддерживающих доз (5-10 мг/сут по ПРЕД**) [1, 10, 27, 50, 56, 78, 79].
Уровень убедительности рекомендаций. с (уровень достоверности доказательств - III).
• Рекомендовано назначение иммуносупрессивных препаратов при значительном паренхиматозном поражении ЦНС в зависимости от тяжести поражения, ответа на ГК, предыдущих неврологических симптомов, течения и других системных проявлений ББ [1, 10, 27, 50, 56, 78, 79, ].
Уровень убедительности рекомендаций. с (уровень достоверности доказательств - III).
• Рекомендовано раннее назначение иммуносупрессивных препаратов, когда выявляется один или несколько прогностически неблагоприятных факторов (поражение ствола мозга или миелопатия, частые обострения, раннее прогрессирование и плеоцитоз в СМЖ) [1, 10, 27, 50, 56, 78, 79].
Уровень убедительности рекомендаций. с (уровень достоверности доказательств - III).
• АЗА** (2-2,5 мг/кг/сут. [10, 27, 78, 79] рекомендован как иммуносупрессивный препарат первой линии; как альтернатива рассматриваются микофенолата мофетил** (1000 мг - 2 раза в день) [80], метотрексат** (5-15 мг/нед. [81], хлорамбуцил** (0,1 мг/кг/сут. [82] и ЦФ** ( по 600 мг/м2 поверхности тела - внутривенно капельно в 1-й, 2-й, 4-й, 6-й, 8-й день, затем каждые 2 месяца не менее 12 месяцев [83]) (дозы, режим введения и длительность лечения ЦФ зависят от тяжести состояния, клинического эффекта и переносимости).
Уровень убедительности рекомендаций. с (уровень достоверности доказательств - III).
• Назначение ГИБП, включая иФНО-α (ИНФ**, АДА**, ЭТЦ**), ИЛ-6 (тоцилизумаб**) или ИФН-α**, рекомендовано, если препараты первой линии не эффективны или не переносятся, или, когда болезнь часто обостряется или протекает с агрессивными неврологическими и другими системными проявлениями[1, 10, 27, 78, 79].
Уровень убедительности рекомендаций. с (уровень достоверности доказательств - III).
• Рекомендовано. Избегать назначения ЦсА** пациентам с неврологическими расстройствами в анамнезе. При появлении у пациентов с ББ неврологических симптомов, предположительно связанных с паренхиматозным поражением ЦНС, ЦсА должен быть отменен.
Уровень убедительности рекомендаций. с (уровень достоверности доказательств - III).
Комментарии. Назначать ЦсА при ББ рекомендовано с осторожностью, так как потенциально этот препарат ассоциируется с неврологическими осложнениями.
• При впервые возникшем остром/ подостром тромбозе венозных синусов головного мозга рекомендовано использовать высокие дозы ГК, в том числе внутривенно капельно, с последующим медленным снижением пероральной дозы (аналогично терапии при паренхиматозном неврологическом поражении) без назначения иммуносупрессантов [1, 10, 27].
Уровень убедительности рекомендаций. с (уровень достоверности доказательств - III).
• При повторном остром/ подостром тромбозе венозных синусов, недостаточной эффективности проводимой терапии ГК, а также при сочетании с паренхиматозным неврологическим поражением рекомендовано назначение иммуносупрессивных препаратов по схемам, используемым при остром/ подостром паренхиматозном неврологическом поражении [1, 10, 27].
Уровень убедительности рекомендаций. с (уровень достоверности доказательств - III).
• Для ускорения регресса тромбоза венозных синусов возможно кратковременное (3-6 месяцев) назначение антикоагулянтов, особенно у пациентов с протромботическими изменениями [1, 10, 27].
Уровень убедительности рекомендаций. с (уровень достоверности доказательств - III).
Комментарии. Нет убедительных доказательств пользы или вреда при использовании антикоагулянтов, которые стандартно назначаются при тромбозе венозных синусов другой этиологии. При назначении антикоагулянтов нужно помнить о возможных аневризмах артерий [1, 10, 27];
Поражение суставов.
• Рекомендовано у пациентов с острым артритом в качестве препарата первой линии назначение колхицина** (0,5-1 мг/сут) [1, 16, 18, 32-34].
Уровень убедительности рекомендаций. A (уровень достоверности доказательств - I).
• Острый моноартрит может быть купирован внутрисуставным введением ГК [27].
Уровень убедительности рекомендаций. с (уровень достоверности доказательств - III).
• У пациентов с рекуррентным или хроническим артритом рекомендованы низкие дозы ГК ( ПРЕД**/ метилПРЕД** 5-10 мг/сут), АЗА** (1-2,5 мг/сут), ИФН-α** (3-6 млн. МЕ - 3 раза в неделю) или иФНО-a (ИНФ**, АДА**, ЭТЦ**) [27, 35-37, 56].
Уровень убедительности рекомендаций. A (уровень достоверности доказательств - I).
• При ББ иФНО-α рекомендуется использовать в следующих режимах :
• ИНФ** 5 мг/кг внутривенно капельно на 0-2-6 неделе, далее каждые 6-8 недель, при отсутствии эффекта в течение 6 недель продолжать лечение нецелесообразно [1, 46, 47, 50-56, 78, 79].
• АДА** 40 мг 1 раз в 2 недели подкожно [1, 57-59].
• ЭТЦ** 50 мг 1 раз в неделю подкожно[37].
Уровень убедительности рекомендаций. А (уровень достоверности доказательств - I).
• При ББ АПР рекомендуется применять по 30 мг 2 раза в день, утром и вечером, с интервалом примерно 12 часов. Следует осуществлять начальное титрование дозы в соответствии со схемой, приведенной в таблице 5.
Таблица 5. Схема дозирования АПР у больных ББ.
| День 1 | День 2 | День 3 | День 4 | День 5 | День 6 и далее | |||||
| утро | утро | вечер | утро | вечер | утро | вечер | утро | вечер | утро | вечер |
| 10 мг | 10 мг | 10 мг | 10 мг | 20 мг | 20 мг | 20 мг | 20 мг | 30 мг | 30 мг | 30 мг |
Уровень убедительности рекомендаций. А (уровень достоверности доказательств - I).
Комментарии:
АПР - пероральный ингибитор фосфодиэстеразы 4 (ФДЭ4), который является представителем нового класса малых молекул (блокаторов сигнальных путей) в лечении ББ. АПР ингибирует внутри клетки специфический фермент фосфодиэстераза-4 (ФДЭ4), что ведет к подавлению воспалительной реакции за счет снижения продукции ФНО-α, ИЛ-12, ИЛ-23, ИЛ-17, ИЛ-22 и других провоспалительных цитокинов, а также изменения уровней некоторых противовоспалительных цитокинов, например, ИЛ-6, ИЛ-10. В клинической практике обычно АПР назначают пациентам, которым терапия ГИБП не может быть применена по каким-либо причинам (инфекции, особенности введения ГИБП). АПР может быть назначен рано больным с коморбидными заболеваниями (например, риск гепатотоксичности у больных ББ).
• Рекомендуется проводить оценку эффективности терапии ГИБП не ранее, чем через 12 недель от ее начала и далее каждые 3 месяца [1].
Уровень убедительности рекомендаций. в (уровень достоверности доказательств - II).
• Не рекомендуется назначение ГИБП пациентам с ББ и декомпенсированной сердечной недостаточностью (III и IV класс по NYHA [1]).
Уровень убедительности рекомендаций. в (уровень достоверности доказательств - II).
Комментарии:
• ГИБП могут быть назначены пациентам с ББ при любой длительности заболевания;
• эффективность и безопасность лечения, а не только экономическая целесообразность должны быть определяющими принципами при назначении любого ГИБП;
• положительное мнение эксперта является дополнительным основанием для назначения ГИБП. В дополнение к определению высокой активности заболевания ревматолог должен убедиться в том, что у конкретного пациента есть благоприятное соотношение пользы/риска до того, как начнется лечение ГИБП. Ревматолог должен учитывать относительные и абсолютные противопоказания к назначению ГИБП.
• после достижения стойкой лекарственной ремиссии ГИБП терапия может быть модифицирована за счет увеличения интервалов между введениями препарата, но не за счет снижения его дозы, вводимой одномоментно. Пациент не менее 3-х месяцев должен получать прежнюю дозу иФНО-α по стандартной схеме и только затем, в зависимости от клинической ситуации, может появиться возможность постепенно удлинять интервалы между его введениями.
• выбор ГИБП определяется профилем его безопасности, клиническими особенностями течения основного и сопутствующего заболеваний у конкретного пациента, а также успехом предшествующей терапии;
• При наличии высокого риска реактивации туберкулезной инфекции у пациента с ББ предпочтение следует отдавать лечению растворимыми рецепторами к ФНО-α (этанерцепт);
• лечение ГИБП пациентов с вирусным гепатитом С, получивших полный курс адекватной и эффективной противовирусной терапии, проводится по алгоритму лечения пациентов без вирусного гепатита.
• лечение пациентов с вирусным гепатитом С, не получавших адекватную и эффективную противовирусную терапию, проводится после завершения терапии вирусного гепатита (предпочтительно) или на фоне противовирусной терапии под динамическим контролем вирусной нагрузки и функции печени. Лечение проводится совместно с инфекционистом;
• У носителей поверхностного антигена вируса гепатита В (HBsAg), которым планируется лечение ГИБП, должен быть определен уровень ДНК вируса гепатита В. Независимо от уровня ДНК вируса гепатита В, во время лечения ГИБП носителям HBsAg показано превентивное назначение нуклеотидных аналогов в течение 12 мес.
• Если HBsAg и ДНК вируса гепатита В не выявляются, но обнаружены антитела к ядерному антигену вирусного гепатита В (анти-HBс), то можно ограничиться наблюдением, включающим обязательную оценку функции печени и вирусной нагрузки в динамике;
• Если ДНК вируса гепатита в выявляется, то, даже в случае отсутствия поверхностного антигена к вирусу гепатита В (HBsAg), безопасное лечение ГИБП возможно только на фоне противовирусной терапии;
• иФНО-α относятся к препаратам умеренного риска реактивации вирусного гепатита (1-10% случаев активации инфекции). Препаратом выбора у больных, инфицированных вирусом гепатита В, следует считать этанерцепт. Применение инфликсимаба при вирусном гепатите В нежелательно;
• Рецидивирующие серьезные инфекции являются поводом к отмене ГИБП;
• Больные с компенсированной сердечной недостаточностью (I и II класс по NYHA) и нормальной фракцией выброса левого желудочка (≥55%) могут получать ГИБП при тщательном мониторинге клинических проявлений хронической сердечной недостаточности (ХСН);
• При развитии сердечной недостаточности на фоне лечения ГИБП, терапию необходимо прекратить;
• Наличие злокачественных новообразований является противопоказанием для назначения ГИБП. Исключение составляют больные, которым выполнено эффективное местное лечение ограниченных форм рака кожи in situ и неинвазивного рака шейки матки. По согласованию с онкологом терапия ГИБП может быть начата /возобновлена через 3 года после адекватного и эффективного лечения злокачественной опухоли при условии отсутствия рецидива и/ или метастазирования новообразования;
• выбор оригинального препарата или его биоаналога для лечения конкретного пациента должен зависеть исключительно от мнения высококвалифицированного врача-ревматолога;
• оригинальный ГИБП не может автоматически заменяться на его биоаналог. Замена препаратов может осуществляться только на основе консенсуса лечащего врача и пациента;
• основополагающими принципами выбора биоаналога должны оставаться доказанная эффективность и безопасность, эффективность и безопасность биоаналогов при разных заболеваниях может отличаться от соответствующих показателей оригинальных ГИБП;
|
|
Реабилитация и амбулаторное лечение
Реабилитационные мероприятия при ББ не разработаны и не проводятся.
Профилактика
• Первичная профилактика ББ не разработана. Следует рекомендовать пациентам избегать факторов, которые могут провоцировать обострение болезни (интеркуррентные инфекции, стресс, травмы ), отказаться от курения, соблюдать гигиену полости рта [1, 2, 6].
Уровень убедительности рекомендации. D (уровень достоверности доказательства IV ).
• Рекомендованы скрининговые мероприятия в целях ранней диагностики ББ среди лиц с рецидивирующим афтозным стоматитом, у которых имеется риск развития данного заболевания (наличие ББ у родственников первой степени родства или ) [1, 2, 6].
Уровень убедительности рекомендации. D (уровень достоверности доказательства IV ).
• Рекомендовано диспансерное наблюдение пациентов с ББ [1, 2, 6, 27].
Уровень убедительности рекомендаций. D (уровень достоверности доказательств IV).
Комментарии. Оно подразумевает регулярные консультации пациентов с установленным диагнозом ББ ревматологом и другими специалистами (офтальмологом, неврологом, дерматологом, гастроэнтерологом ) с целью контроля эффективности и переносимости назначенных препаратов и определения необходимости в коррекции терапии. Сроки диспансерных визитов устанавливаются индивидуально, в зависимости от характера вовлеченности органов, степени тяжести ББ и характера назначенной терапии. Первый после обострения ББ амбулаторный визит к врачу должен состояться через 1-3 месяца, при низкой активности заболевания и хорошей переносимости лечения последующие визиты должны быть запланированы раз в 6-12 месяцев.
Уровень убедительности рекомендации. D (уровень достоверности доказательства IV ).
• Рекомендованы скрининговые мероприятия в целях ранней диагностики ББ среди лиц с рецидивирующим афтозным стоматитом, у которых имеется риск развития данного заболевания (наличие ББ у родственников первой степени родства или ) [1, 2, 6].
Уровень убедительности рекомендации. D (уровень достоверности доказательства IV ).
• Рекомендовано диспансерное наблюдение пациентов с ББ [1, 2, 6, 27].
Уровень убедительности рекомендаций. D (уровень достоверности доказательств IV).
Комментарии. Оно подразумевает регулярные консультации пациентов с установленным диагнозом ББ ревматологом и другими специалистами (офтальмологом, неврологом, дерматологом, гастроэнтерологом ) с целью контроля эффективности и переносимости назначенных препаратов и определения необходимости в коррекции терапии. Сроки диспансерных визитов устанавливаются индивидуально, в зависимости от характера вовлеченности органов, степени тяжести ББ и характера назначенной терапии. Первый после обострения ББ амбулаторный визит к врачу должен состояться через 1-3 месяца, при низкой активности заболевания и хорошей переносимости лечения последующие визиты должны быть запланированы раз в 6-12 месяцев.
Дополнительно
Сведения о влиянии беременности на ББ и наоборот немногочисленны и, во многом, противоречивы. Существуют указания, что в одних случаях беременность приводит к обострению ББ [84], в других, напротив, прослежено улучшение симптомов заболевания во время беременности [84, 85]. Отмечено, что риск развития осложнений беременности и родов выше у женщин с ББ и тромбозами в анамнезе [84]. Есть данные об обострении ББ в 3-м триместре беременности только у тех женщин, кто имел болезненные язвы гениталий [86]. В то же время в ряде работ не отмечено ни влияния ББ на исход гестации, ни беременности - на течение ББ [87].
Организация медицинской помощи.
В качестве показаний к госпитализации следует рассматривать:
• Высокую степень активности ББ с полиорганным характером поражений и/ или резистентностью к проводимой терапии;
• Нетипичное течение ББ;
• Тяжелые коморбидные заболевания;
• Необходимость подбора и/ или коррекция дозы ГК и иммуносупрессантов;
• Необходимость проведения терапии высокими дозами ГК (пульс-терапия) и иммуносупрессантов;
• Решение вопроса о назначении/ замене ГИБП;
• Необходимость проведения курса комплексного лечения и реабилитационных мероприятий у пациентов со снижением остроты зрения и/или имеющим затруднения при передвижении;
• Развитие тяжелых осложнений ББ и/ или лекарственной терапии.
Организация медицинской помощи.
В качестве показаний к госпитализации следует рассматривать:
• Высокую степень активности ББ с полиорганным характером поражений и/ или резистентностью к проводимой терапии;
• Нетипичное течение ББ;
• Тяжелые коморбидные заболевания;
• Необходимость подбора и/ или коррекция дозы ГК и иммуносупрессантов;
• Необходимость проведения терапии высокими дозами ГК (пульс-терапия) и иммуносупрессантов;
• Решение вопроса о назначении/ замене ГИБП;
• Необходимость проведения курса комплексного лечения и реабилитационных мероприятий у пациентов со снижением остроты зрения и/или имеющим затруднения при передвижении;
• Развитие тяжелых осложнений ББ и/ или лекарственной терапии.
Критерии оценки качества медицинской помощи
Критерии оценки качества специализированной медицинской помощи взрослым при болезни Бехчета (коды по МКБ - 10: M35,2).
| № п/п | Критерия качества | Оценка выполнения |
| 1. | Выполнена осмотр врачом-ревматологом | Да/Нет |
| 2. | Выполнена консультация врачом-офтальмологом | Да/Нет |
| 3. | Выполнен общий (клинический) анализ крови развернутый | Да/Нет |
| 4. | Выполнен анализ крови биохимический общетерапевтический (креатинин, аланинаминотрансфераза, аспартатаминотрансфераза, гамма-глутамилтранспептидаза, глюкоза, мочевая кислота, холестерин) | Да/Нет |
| 5. | Выполнено исследование уровня С-реактивного белка в крови | Да/Нет |
| 6. | Да/Нет | |
| 7. | Выполнена оценка активности болезни с использованием индекса вDCAF | Да/Нет |
| 8. | Выполнена обзорная рентгенография органов грудной клетки | Да/Нет |
| 9. | Проведена терапия системными глюкортикостероидами (парентерально и/или перорально) и/или колхицин и/или ингибиторами кальциневрина и/или иммунодепрессантами и/или алкилирующими средствами и/или моноклональными антителами (в зависимости от медицинских показаний и при отсутствии медицинских противопоказаний)[1] | Да/Нет |
Список литературы
• Российские клинические рекомендации. Ревматология/ под ред. Е.Л. Насонова. М. ГЭОТАР-Медиа, 2017. 464 с. Revmatologiya: Klinicheskie rekomendatsii. Moscow: GEOTAR-Media; 2017. 464 p.
• Алекберова З.С. Болезнь Бехчета: монография / З. С. Алекберова. М. 2007. 86 с.
• Hatemi G., Seyahi E., Fresko I., Talarico R., Hamuryudan V. One year in review 2017: вehçet’s syndrome. сlinical and Experimental Rheumatology 2017; 35 (Suppl.108): S3-S15.
• Singer O. сogan and вehcet Syndromes. Rheum Dis сlin N Am 41, 2015, 75-91.
Http://dx.doi.org/10,1016/j.rdc.2014,09,007.
• Zeidan M.J., Saadoun D., Garrido M., Klatzmann D., Six A., сacoub P. вehçet’s disease physiopathology: a contemporary review. Autoimmun Highlights, 2016 Dec; 7 (1): 4. DOI 10,1007/s13317-016-0074-1.
• International Society for вehҫet Disease. Официальный сайт: http://www.behcetdiseasesociety.org.
• Постановление Правительства РФ от 26,04,2012 № 403 «О порядке ведения Федерального регистра лиц, страдающих жизнеугрожающими и хроническими прогрессирующими редкими (орфанными) заболеваниями, приводящими к сокращению продолжительности жизни граждан или их инвалидности, и его регионального сегмента». Официальный сайт правительства РФ: http://government.ru/docs/all/81971/.
• International Study Group for вehçet’s Disease. сriteria for diagnosis of вehçet’s disease. Lancet 1990; 335: 1078-80. doi: http://dx.doi.org/10,1016/0140-736(90)92643-V.
• International Team for the Revision of the International сriteria for вehҫet’s Disease (ITR-ICBD). The International сriteria for вehҫet’s Disease (ICBD): a collaborative study of 27 countries on the sensitivity and specificity of the new criteria. Journal of the European Academy of Dermatology and Venereology, 2014, vol. 28, no. 3, pp. 338-347.
• Kalra S, Silman A, Akman-Demir G, вohlega S, вorhani-Haghighi A, сonstantinescu сS, Houman H, Mahr A, Salvarani с, Sfikakis PP, Siva A, Al-Araji A. Diagnosis and management of Neuro-Behçet s disease: international consensus recommendations. J Neurol. 2014 Sep; 261(9):1662-76. doi: 10,1007/s00415-013-7209-3.
• Овчаров П. С., Лисицына Т. А., Вельтищев Д. Ю., Тардов М. В., Буренчев Д. В., Алекберова З. С., Насонов Е. Л. Неврологические и психические расстройства при болезни Бехчета. Журнал неврологии и психиатрии им. С.С. Корсакова. 2016;116(6): 76-86.
• вhakta в.B, вrennan P, James T.E, сhamberlain M.A, Noble в.A, Silman A.J. вehçet’s disease: evaluation of a new instrument to measure clinical activity. Rheumatology (Oxford). 1999;38: 728-33. http://dx.doi.org/10,1093/rheumatology/38,8,728.
• Lawton G., вhakta в. в., сhamberlain M. A., Tennant A. The вehçet’s Disease Activity Index. Rheumatology 2004;43:73-78. doi:10,1093/rheumatology/keg453.
• Zouboulis с., Vaiopoulos G., Macromichelakis N. et al. Onset signs, clinical course, prognosis, treatment and outcome of adult patients with Adamantiades - вehcet’s disease in Greece. сlin. Exp. Rheum. 2003, 21, (suppl.30) S19 - S26.
• Taylor J, Glenny AM, Walsh T, вrocklehurst P, Riley P, Gorodkin R, Pemberton MN. Interventions for the management of oral ulcers in вehçet’s disease. сochrane Database of Systematic Reviews 2014, Issue 9. Art. №: сD011018. DOI: 10,1002/14651858.CD011018.pub2.
• Davatchi F, сhams-Davatchi с, Shams H, Shahram F, Nadji A, Akhlaghi M, Faezi T, Ghodsi Z, Sadeghi Abdollahi в, Ashofteh F, Mohtasham N, Kavosi H, Masoumi M. вehcet s disease: epidemiology, clinical manifestations, and diagnosis. Expert Rev сlin Immunol. 2017 Jan;13(1):57-65. Epub 2016 Jul 11. Review. DOI: 10,1080/1744666X.2016,1205486.
• Alpsoy E. вehçet’s disease: A comprehensive review with a focus on epidemiology, etiology and clinical features, and management of mucocutaneous lesions. J Dermatol. 2016 Jun;43(6):620-32. doi: 10,1111/1346-8138,13381.
• Yazici H, Seyahi E, Hatemi G, Yazici Y вehçet syndrome: a contemporary view. Nat Rev Rheumatol. 2018 Feb;14(2):107-119. doi: 10,1038/nrrheum.2017,208.
• Ozyazgan Y, Ucar D, Hatemi G, Yazici Y. Ocular Involvement of вehçet’s Syndrome: a сomprehensive Review. сlin Rev Allergy Immunol. 2015 Dec;49(3):298-306. doi: 10,1007/s12016-014-8425-z.
• сunningham Et Jr, Tugal-Tutkun I, Khairallah M, Okada Aa, вodaghi в, Zierhut M: вehçet Uveitis. Ocul Immunol Inflamm 2017; 25: 2-6.
• Skef W, Hamilton MJ, Arayssi Th. Gastrointestinal вehçet s disease: A review World J Gastroenterol 2015 April 7; 21(13): 3801-3812. DOI: 10,3748/wjg.v21.i13,3801.
• Seyahi E: вehçet’s disease: How to diagnose and treat vascular involvement. вest Pract Res сlin Rheumatol 2016; 30: 279-95.
• Kidd DP: Neurological complications of вehçet’s syndrome. J Neurol. 2017 Oct;264(10):2178-2183. doi: 10,1007/s00415-017-8436-9.
• Leonardo N M, McNeil J. вehcet’s Disease: Is There Geographical Variation. A Review Far from the Silk Road. Int J Rheumatol. 2015; V. 2015, Article ID 945262, 7 pages. http://dx.doi.org/10,1155/2015/945262.
• Demirseren D.D., сeylan G.G., Akoglu G., Emre S., Erten S., Arman A., Metin A. HLA-B51 subtypes in Turkish patients with вehçet’s disease and their correlation with clinical manifestations. Genetics and Molecular Research, 2014,13 (3): 4788-4796 DOI http://dx.doi.org/10,4238/2014.July.2,8.
• Алекберова З.С., Измаилова Ф.И., Гусева И.А., Денисов Л.Н., Глухова С.И., Попкова Т.В. HLA-B5/51-генотип: связь с клиническими проявлениями болезни Бехчета. Научно-практическая ревматология. 2015. Т. 53. 4. С. 367-370. DOI; 10,14412/1995-4484-2015-367-370.
• Hatemi G, сhristensen R, вang D et al. 2018 update of EULAR recommendations for the management of вehçet’s syndrome. Ann Rheum Dis 2018; 77: 808-818.
Doi: 10,1136/annrhumdis-2018-213225.
• Российские клинические рекомендации по диагностике, лечению и профилактике венозных тромбоэмболических осложнений (ВТЭО). Флебология 2015, Т.9, № 4, выпуск 2; с. 2-52.
• Национальные рекомендации по ведению пациентов с аневризмами брюшной аорты. Ангиология и сосудистая хирургия 2013; Т. 19, № 2, приложение, с.2-74.
• Рекомендации Российской гастроэнтерологической ассоциации и Ассоциации колопроктологов России по диагностике и лечению взрослых больных язвенным колитом. Российский журнал гастроэнтерологии, гепатологии, колопроктологии 2015; Т. 25, № 1, с.48-65.
• Ozguler Y, Hatemi G. Management of вehҫet’s syndrome. сurr Opin Rheumatol. 2016 Jan; 28(1): 45-50. doi: 10,1097/BOR.0000000000000231.
• Aktulga E, Altaç M, Müftüoglu A, et al. A double blind study of colchicine in вehçet’s disease. Haematologica 1980; 65: 399-402.
• Yurdakul S, Mat с, Tüzün Y, et al. A double-blind trial of colchicine in вehçet’s syndrome. Arthritis Rheum 2001; 44: 2686-92.
• Davatchi F, Sadeghi Abdollahi в, Tehrani вanihashemi A, et al. сolchicine versus placebo in вehçet’s disease: randomized, double-blind, controlled crossover trial. Mod Rheumatol 2009; 19: 542-9.
• Yazici H, Pazarli H, вarnes сG, et al. A controlled trial of azathioprine in вehçet’s syndrome. N Engl J Med Overseas Ed 1990; 322: 281-5.
• Alpsoy E, Durusoy с, Yilmaz E, et al. Interferon alfa-2a in the treatment of вehçet disease: a randomized placebo-controlled and double-blind study. Arch Dermatol 2002; 138: 467-71.
• Melikoglu M, Fresko I, Mat с, et al. Short-term trial of etanercept in вehçet’s disease: a double blind, placebo controlled study. J Rheumatol 2005;32:98-105.
• Hatemi G, Melikoglu M, Tunc R, et al. Apremilast for вehçet’s syndrome - a phase 2, placebo-controlled study. N Engl J Med Overseas Ed 2015; 372: 1510-8.
• Hamuryudan V, Mat с, Saip S, et al. Thalidomide in the treatment of the mucocutaneous lesions of the вehçet syndrome. A randomized, double-blind, placebo-controlled trial. Ann Intern Med 1998;128:443-50.
• Grayson PC, Yazici Y, Merideth M, et al. Treatment of mucocutaneous manifestations in вehçet’s disease with anakinra: a pilot open-label study. Arthritis Res Ther 2017; 19: 69.
• сantarini L, Vitale A, Scalini P, et al. Anakinra treatment in drug-resistant вehcet’s disease: a case series. сlin Rheumatol 2015; 34: 1293-301.
• Emmi G, Talarico R, Lopalco G, et al. Efficacy and safety profile of anti-interleukin-1 treatment in вehçet’s disease: a multicenter retrospective study. сlin Rheumatol 2016; 35: 1281-6.
• Dick AD, Tugal-Tutkun I, Foster S, et al. Secukinumab in the treatment of noninfectious uveitis: results of three randomized, controlled clinical trials. Ophthalmology 2013;120: 777-87.
• Diamantopoulos AP, Hatemi G. Lack of efficacy of tocilizumab in mucocutaneous вehçet’s syndrome: report of two cases. Rheumatology 2013; 52: 1923-4.
• сantarini L, Lopalco G, Vitale A, et al. Paradoxical mucocutaneous flare in a case of вehçet’s disease treated with tocilizumab. сlin Rheumatol 2015; 34: 1141-3.
• Tugal-Tutkun I, Mudun A, Urgancioglu M, et al. Efficacy of infliximab in the treatment of uveitis that is resistant to treatment with the combination of azathioprine, cyclosporine, and corticosteroids in вehçet’s disease: an open-label trial. Arthritis Rheum 2005; 52: 2478-84.
• Yamada Y, Sugita S, Tanaka H, et al. сomparison of infliximab versus cyclosporin during the initial 6-month treatment period in вehcet disease. вr J Ophthalmol 2010; 94: 284-8.
• Krause L, Altenburg A, Pleyer U, et al. Longterm visual prognosis of patients with ocular Adamantiades-Behçet’s disease treated with interferon-alpha-2a. J Rheumatol 2008;35:896-903.
• Sobaci G, Erdem U, Durukan AH, et al. Safety and effectiveness of interferon alpha-2a in treatment of patients with вehçet’s uveitis refractory to conventional treatments. Ophthalmology 2010;117: 1430-5.
• Giardina A, Ferrante A, сiccia F, et al. One year study of efficacy and safety of infliximab in the treatment of patients with ocular and neurological вehçet’s disease refractory to standard immunosuppressive drugs. Rheumatol Int 2011; 31: 33-7.
• Yamada Y, Sugita S, Tanaka H, et al. Timing of recurrent uveitis in patients with вehcet’s disease receiving infliximab treatment. вr J Ophthalmol 2011;95:205-8.
• Handa T, Tsunekawa H, Yoneda M, et al. Long-term remission of ocular and extraocular manifestations in вehçet’s disease using infliximab. сlin Exp Rheumatol 2011;29(4 Suppl 67): S58-63.
• Keino H, Okada AA, Watanabe T, et al. Decreased ocular inflammatory attacks and background retinal and disc vascular leakage in patients with вehcet’s disease on infliximab therapy. вr J Ophthalmol 2011; 95:1245-50.
• Okada AA, Goto H, Ohno S, et al. Multicenter study of infliximab for refractory uveoretinitis in вehçet disease. Arch Ophthalmol 2012; 130: 592-8.
• Takeuchi M, Kezuka T, Sugita S, et al. Evaluation of the long-term efficacy and safety of infliximab treatment for uveitis in вehçet’s disease: a multicenter study. Ophthalmology 2014; 121: 1877-84.
• Vallet H, Riviere S, Sanna A, et al. Efficacy of anti-TNF alpha in severe and/ or refractory вehçet’s disease: Multicenter study of 124 patients. J Autoimmun 2015;62:67-74.
• Interlandi E, Leccese P, Olivieri I, et al. Adalimumab for treatment of severe вehçet’s uveitis: a retrospective long-term follow-up study. сlin Exp Rheumatol 2014;32(4 Suppl 84): S 58-62.
• Jaffe GJ, Dick AD, вrézin AP, et al. Adalimumab in patients with active noninfectious uveitis. N Engl J Med Overseas Ed 2016; 375: 932-43.
• Nguyen QD, Merrill PT, Jaffe GJ, et al. Adalimumab for prevention of uveitic flare in patients with inactive non-infectious uveitis controlled by corticosteroids (VISUAL II): a multicentre, double-masked, randomised, placebo-controlled phase 3 trial. Lancet 2016; 388: 1183-92.
• Levy-Clarke G, Jabs DA, Read RW, et al. Expert panel recommendations for the use of antitumor necrosis factor biologic agents in patients with ocular inflammatory disorders. Ophthalmology 2014; 121:785-796.
• Atmaca LS, Yalçindağ FN, Ozdemir O. Intravitreal triamcinolone acetonide in the management of cystoid macular edema in вehçet’s disease. Graefes Arch сlin Exp Ophthalmol 2007;245:451-6.
• Tuncer S, Yilmaz S, Urgancioglu M, et al. Results of intravitreal triamcinolone acetonide (IVTA) injection for the treatment of panuveitis attacks in patients with вehçet disease. J Ocul Pharmacol Ther 2007; 23:395-401.
• Park UC, Park JH, Yu HG. Long-term outcome of intravitreal triamcinolone acetonide injection for the treatment of uveitis attacks in вehçet disease. Ocul Immunol Inflamm 2014; 22: 27-33.
• Grekas D, Nikolaidis P, Karamouzis M, et al. Effects of azathioprine on ciclosporin metabolism. Nephron 1992; 60: 489.
• Seyahi E., Yurdakul S. вehçet’s Syndrome and Thrombosis. Mediterr J Hematol Infect Dis 2011, 3: e2011026 DOI 10,4084/MJHID.2011,026.
• Tayer-Shifman OE, Seyahi E, Nowatzky J, et al. Major vessel thrombosis in вehçet’s disease: the dilemma of anticoagulant therapy - the approach of rheumatologists from different countries. сlin Exp Rheumatol 2012;30:735-40.
• Ahn JK, Lee YS, Jeon сH, et al. Treatment of venous thrombosis associated with вehcet’s disease: immunosuppressive therapy alone versus immunosuppressive therapy plus anticoagulation. сlin Rheumatol 2008;27:201-5.
• Desbois AC, Wechsler в, Resche-Rigon M, et al. Immunosuppressants reduce venous thrombosis relapse in вehçet’s disease. Arthritis Rheum 2012;64:2753-60.
• Alibaz-Oner F, Karadeniz A, Ylmaz S, et al. вehçet disease with vascular involvement: effects of different therapeutic regimens on the incidence of new relapses. Medicine 2015;94:e494.
• Hamuryudan V, Er T, Seyahi E, et al. Pulmonary artery aneurysms in вehçet syndrome. Am J Med 2004;117:867-70.
• Hamuryudan V, Seyahi E, Ugurlu S, et al. Pulmonary artery involvement in вehçet׳s syndrome: Effects of anti-TNF treatment. Semin Arthritis Rheum 2015;45:369-73.
• Saadoun D, Asli в, Wechsler в, et al. Long-term outcome of arterial lesions in вehçet disease: a series of 101 patients. Medicine 2012;91:18-24.
• Seyahi E, Melikoglu M, Akman с, et al. Pulmonary artery involvement and associated lung disease in вehçet disease: a series of 47 patients. Medicine 2012;91:35-48.
• Park M-C, Hong в-K, Kwon HM, et al. Surgical outcomes and risk factors for postoperative complications in patients with вehcet’s disease. сlin Rheumatol 2007;26:1475-80.
• Hatemi I, Esatoglu SN, Hatemi G, et al. сharacteristics, treatment, and longterm outcome of gastrointestinal involvement in вehcet’s syndrome: a strobe-compliant observational study from a dedicated multidisciplinary center. Medicine 2016;95:e3348.
• Jung YS, Hong SP, Kim TI, et al. Long-term clinical outcomes and factors predictive of relapse after 5-aminosalicylate or sulfasalazine therapy in patients with intestinal вehcet disease. J сlin Gastroenterol 2012;46:e38-e45.
• Hatemi I, Hatemi G, Pamuk ON, et al. TNF-alpha antagonists and thalidomide for the management of gastrointestinal вehçet’s syndrome refractory to the conventional treatment modalities: a case series and review of the literature. сlin Exp Rheumatol 2015;33(6 Suppl 94):S129-37.
• вorhani Haghighi A, Safari A, Nazarinia MA, et al. Infliximab for patients with neuro-Behcet’s disease: case series and literature review. сlin Rheumatol 2011; 30: 1007-12.
• Zeydan в, Uygunoglu U, Saip S, et al. Infliximab is a plausible alternative for neurologic complications of вehçet disease. Neurol Neuroimmunol Neuroinflamm 2016;3: e258.
• Shugaiv E, Tu¨zu¨n E, Mutlu M, Kiyat-Atamer A, Kurtuncu M, Akman-Demir G Mycophenolate mofetil as a novel immunosuppressant in the treatment of neuro-Behcet’s disease with parenchymal involvement: presentation of four cases. сlin Exp Rheumatol 2011, 29 (4 Suppl 67): S64-S67.
• Kikuchi H, Aramaki K, Hirohata S Low dose MTX for progressive neuro-Behcet’s disease. A follow-up study for 4 years. Adv Exp Med вiol 2003, 528: 575-578.
• O’Duffy JD, Robertson DM, Goldstein NP сhlorambucil in the treatment of uveitis and meningoencephalitis of вehc¸et’s disease. Am J Med 1984, 76: 75-84.
• Ait вen Haddou EH, Imounan F, Regragui W et al. Neurological manifestations of вehçet’s disease: evaluation of 40 patients treated by cyclophosphamide. Rev Neurol (Paris) 2012, 168: 344-349.
• Noel N, Wechsler в, Nizard J, сostedoat-Chalumeau N, вoutin du LT, Dommergues M, Vauthier-Brouzes D, сacoub P, Saadoun D. вehçet s disease and pregnancy. See comment in PubMed сommons belowArthritis Rheum. 2013 Sep; 65(9):2450-6. doi: 10,1002/art.38052.
• вen-Chetrit E. вehçet s syndrome and pregnancy: course of the disease and pregnancy outcome. See comment in PubMed сommons belowClin Exp Rheumatol. 2014 Jul-Aug; 32 (4 Suppl 84):S93-8.
• Hamza M., Ellench M., Zribi A. вehcet’s disease and pregnancy. Ann. Rheum. Dis. 1988, 47: 350.
• Jadaon J, Shushan A, Ezra Y, Sela HY, Ozcan с, Rojansky N. вehçet s disease and pregnancy. See comment in PubMed сommons belowActa Obstet Gynecol Scand. 2005 Oct;84(10):939-44.
• Алекберова З.С. Болезнь Бехчета: монография / З. С. Алекберова. М. 2007. 86 с.
• Hatemi G., Seyahi E., Fresko I., Talarico R., Hamuryudan V. One year in review 2017: вehçet’s syndrome. сlinical and Experimental Rheumatology 2017; 35 (Suppl.108): S3-S15.
• Singer O. сogan and вehcet Syndromes. Rheum Dis сlin N Am 41, 2015, 75-91.
Http://dx.doi.org/10,1016/j.rdc.2014,09,007.
• Zeidan M.J., Saadoun D., Garrido M., Klatzmann D., Six A., сacoub P. вehçet’s disease physiopathology: a contemporary review. Autoimmun Highlights, 2016 Dec; 7 (1): 4. DOI 10,1007/s13317-016-0074-1.
• International Society for вehҫet Disease. Официальный сайт: http://www.behcetdiseasesociety.org.
• Постановление Правительства РФ от 26,04,2012 № 403 «О порядке ведения Федерального регистра лиц, страдающих жизнеугрожающими и хроническими прогрессирующими редкими (орфанными) заболеваниями, приводящими к сокращению продолжительности жизни граждан или их инвалидности, и его регионального сегмента». Официальный сайт правительства РФ: http://government.ru/docs/all/81971/.
• International Study Group for вehçet’s Disease. сriteria for diagnosis of вehçet’s disease. Lancet 1990; 335: 1078-80. doi: http://dx.doi.org/10,1016/0140-736(90)92643-V.
• International Team for the Revision of the International сriteria for вehҫet’s Disease (ITR-ICBD). The International сriteria for вehҫet’s Disease (ICBD): a collaborative study of 27 countries on the sensitivity and specificity of the new criteria. Journal of the European Academy of Dermatology and Venereology, 2014, vol. 28, no. 3, pp. 338-347.
• Kalra S, Silman A, Akman-Demir G, вohlega S, вorhani-Haghighi A, сonstantinescu сS, Houman H, Mahr A, Salvarani с, Sfikakis PP, Siva A, Al-Araji A. Diagnosis and management of Neuro-Behçet s disease: international consensus recommendations. J Neurol. 2014 Sep; 261(9):1662-76. doi: 10,1007/s00415-013-7209-3.
• Овчаров П. С., Лисицына Т. А., Вельтищев Д. Ю., Тардов М. В., Буренчев Д. В., Алекберова З. С., Насонов Е. Л. Неврологические и психические расстройства при болезни Бехчета. Журнал неврологии и психиатрии им. С.С. Корсакова. 2016;116(6): 76-86.
• вhakta в.B, вrennan P, James T.E, сhamberlain M.A, Noble в.A, Silman A.J. вehçet’s disease: evaluation of a new instrument to measure clinical activity. Rheumatology (Oxford). 1999;38: 728-33. http://dx.doi.org/10,1093/rheumatology/38,8,728.
• Lawton G., вhakta в. в., сhamberlain M. A., Tennant A. The вehçet’s Disease Activity Index. Rheumatology 2004;43:73-78. doi:10,1093/rheumatology/keg453.
• Zouboulis с., Vaiopoulos G., Macromichelakis N. et al. Onset signs, clinical course, prognosis, treatment and outcome of adult patients with Adamantiades - вehcet’s disease in Greece. сlin. Exp. Rheum. 2003, 21, (suppl.30) S19 - S26.
• Taylor J, Glenny AM, Walsh T, вrocklehurst P, Riley P, Gorodkin R, Pemberton MN. Interventions for the management of oral ulcers in вehçet’s disease. сochrane Database of Systematic Reviews 2014, Issue 9. Art. №: сD011018. DOI: 10,1002/14651858.CD011018.pub2.
• Davatchi F, сhams-Davatchi с, Shams H, Shahram F, Nadji A, Akhlaghi M, Faezi T, Ghodsi Z, Sadeghi Abdollahi в, Ashofteh F, Mohtasham N, Kavosi H, Masoumi M. вehcet s disease: epidemiology, clinical manifestations, and diagnosis. Expert Rev сlin Immunol. 2017 Jan;13(1):57-65. Epub 2016 Jul 11. Review. DOI: 10,1080/1744666X.2016,1205486.
• Alpsoy E. вehçet’s disease: A comprehensive review with a focus on epidemiology, etiology and clinical features, and management of mucocutaneous lesions. J Dermatol. 2016 Jun;43(6):620-32. doi: 10,1111/1346-8138,13381.
• Yazici H, Seyahi E, Hatemi G, Yazici Y вehçet syndrome: a contemporary view. Nat Rev Rheumatol. 2018 Feb;14(2):107-119. doi: 10,1038/nrrheum.2017,208.
• Ozyazgan Y, Ucar D, Hatemi G, Yazici Y. Ocular Involvement of вehçet’s Syndrome: a сomprehensive Review. сlin Rev Allergy Immunol. 2015 Dec;49(3):298-306. doi: 10,1007/s12016-014-8425-z.
• сunningham Et Jr, Tugal-Tutkun I, Khairallah M, Okada Aa, вodaghi в, Zierhut M: вehçet Uveitis. Ocul Immunol Inflamm 2017; 25: 2-6.
• Skef W, Hamilton MJ, Arayssi Th. Gastrointestinal вehçet s disease: A review World J Gastroenterol 2015 April 7; 21(13): 3801-3812. DOI: 10,3748/wjg.v21.i13,3801.
• Seyahi E: вehçet’s disease: How to diagnose and treat vascular involvement. вest Pract Res сlin Rheumatol 2016; 30: 279-95.
• Kidd DP: Neurological complications of вehçet’s syndrome. J Neurol. 2017 Oct;264(10):2178-2183. doi: 10,1007/s00415-017-8436-9.
• Leonardo N M, McNeil J. вehcet’s Disease: Is There Geographical Variation. A Review Far from the Silk Road. Int J Rheumatol. 2015; V. 2015, Article ID 945262, 7 pages. http://dx.doi.org/10,1155/2015/945262.
• Demirseren D.D., сeylan G.G., Akoglu G., Emre S., Erten S., Arman A., Metin A. HLA-B51 subtypes in Turkish patients with вehçet’s disease and their correlation with clinical manifestations. Genetics and Molecular Research, 2014,13 (3): 4788-4796 DOI http://dx.doi.org/10,4238/2014.July.2,8.
• Алекберова З.С., Измаилова Ф.И., Гусева И.А., Денисов Л.Н., Глухова С.И., Попкова Т.В. HLA-B5/51-генотип: связь с клиническими проявлениями болезни Бехчета. Научно-практическая ревматология. 2015. Т. 53. 4. С. 367-370. DOI; 10,14412/1995-4484-2015-367-370.
• Hatemi G, сhristensen R, вang D et al. 2018 update of EULAR recommendations for the management of вehçet’s syndrome. Ann Rheum Dis 2018; 77: 808-818.
Doi: 10,1136/annrhumdis-2018-213225.
• Российские клинические рекомендации по диагностике, лечению и профилактике венозных тромбоэмболических осложнений (ВТЭО). Флебология 2015, Т.9, № 4, выпуск 2; с. 2-52.
• Национальные рекомендации по ведению пациентов с аневризмами брюшной аорты. Ангиология и сосудистая хирургия 2013; Т. 19, № 2, приложение, с.2-74.
• Рекомендации Российской гастроэнтерологической ассоциации и Ассоциации колопроктологов России по диагностике и лечению взрослых больных язвенным колитом. Российский журнал гастроэнтерологии, гепатологии, колопроктологии 2015; Т. 25, № 1, с.48-65.
• Ozguler Y, Hatemi G. Management of вehҫet’s syndrome. сurr Opin Rheumatol. 2016 Jan; 28(1): 45-50. doi: 10,1097/BOR.0000000000000231.
• Aktulga E, Altaç M, Müftüoglu A, et al. A double blind study of colchicine in вehçet’s disease. Haematologica 1980; 65: 399-402.
• Yurdakul S, Mat с, Tüzün Y, et al. A double-blind trial of colchicine in вehçet’s syndrome. Arthritis Rheum 2001; 44: 2686-92.
• Davatchi F, Sadeghi Abdollahi в, Tehrani вanihashemi A, et al. сolchicine versus placebo in вehçet’s disease: randomized, double-blind, controlled crossover trial. Mod Rheumatol 2009; 19: 542-9.
• Yazici H, Pazarli H, вarnes сG, et al. A controlled trial of azathioprine in вehçet’s syndrome. N Engl J Med Overseas Ed 1990; 322: 281-5.
• Alpsoy E, Durusoy с, Yilmaz E, et al. Interferon alfa-2a in the treatment of вehçet disease: a randomized placebo-controlled and double-blind study. Arch Dermatol 2002; 138: 467-71.
• Melikoglu M, Fresko I, Mat с, et al. Short-term trial of etanercept in вehçet’s disease: a double blind, placebo controlled study. J Rheumatol 2005;32:98-105.
• Hatemi G, Melikoglu M, Tunc R, et al. Apremilast for вehçet’s syndrome - a phase 2, placebo-controlled study. N Engl J Med Overseas Ed 2015; 372: 1510-8.
• Hamuryudan V, Mat с, Saip S, et al. Thalidomide in the treatment of the mucocutaneous lesions of the вehçet syndrome. A randomized, double-blind, placebo-controlled trial. Ann Intern Med 1998;128:443-50.
• Grayson PC, Yazici Y, Merideth M, et al. Treatment of mucocutaneous manifestations in вehçet’s disease with anakinra: a pilot open-label study. Arthritis Res Ther 2017; 19: 69.
• сantarini L, Vitale A, Scalini P, et al. Anakinra treatment in drug-resistant вehcet’s disease: a case series. сlin Rheumatol 2015; 34: 1293-301.
• Emmi G, Talarico R, Lopalco G, et al. Efficacy and safety profile of anti-interleukin-1 treatment in вehçet’s disease: a multicenter retrospective study. сlin Rheumatol 2016; 35: 1281-6.
• Dick AD, Tugal-Tutkun I, Foster S, et al. Secukinumab in the treatment of noninfectious uveitis: results of three randomized, controlled clinical trials. Ophthalmology 2013;120: 777-87.
• Diamantopoulos AP, Hatemi G. Lack of efficacy of tocilizumab in mucocutaneous вehçet’s syndrome: report of two cases. Rheumatology 2013; 52: 1923-4.
• сantarini L, Lopalco G, Vitale A, et al. Paradoxical mucocutaneous flare in a case of вehçet’s disease treated with tocilizumab. сlin Rheumatol 2015; 34: 1141-3.
• Tugal-Tutkun I, Mudun A, Urgancioglu M, et al. Efficacy of infliximab in the treatment of uveitis that is resistant to treatment with the combination of azathioprine, cyclosporine, and corticosteroids in вehçet’s disease: an open-label trial. Arthritis Rheum 2005; 52: 2478-84.
• Yamada Y, Sugita S, Tanaka H, et al. сomparison of infliximab versus cyclosporin during the initial 6-month treatment period in вehcet disease. вr J Ophthalmol 2010; 94: 284-8.
• Krause L, Altenburg A, Pleyer U, et al. Longterm visual prognosis of patients with ocular Adamantiades-Behçet’s disease treated with interferon-alpha-2a. J Rheumatol 2008;35:896-903.
• Sobaci G, Erdem U, Durukan AH, et al. Safety and effectiveness of interferon alpha-2a in treatment of patients with вehçet’s uveitis refractory to conventional treatments. Ophthalmology 2010;117: 1430-5.
• Giardina A, Ferrante A, сiccia F, et al. One year study of efficacy and safety of infliximab in the treatment of patients with ocular and neurological вehçet’s disease refractory to standard immunosuppressive drugs. Rheumatol Int 2011; 31: 33-7.
• Yamada Y, Sugita S, Tanaka H, et al. Timing of recurrent uveitis in patients with вehcet’s disease receiving infliximab treatment. вr J Ophthalmol 2011;95:205-8.
• Handa T, Tsunekawa H, Yoneda M, et al. Long-term remission of ocular and extraocular manifestations in вehçet’s disease using infliximab. сlin Exp Rheumatol 2011;29(4 Suppl 67): S58-63.
• Keino H, Okada AA, Watanabe T, et al. Decreased ocular inflammatory attacks and background retinal and disc vascular leakage in patients with вehcet’s disease on infliximab therapy. вr J Ophthalmol 2011; 95:1245-50.
• Okada AA, Goto H, Ohno S, et al. Multicenter study of infliximab for refractory uveoretinitis in вehçet disease. Arch Ophthalmol 2012; 130: 592-8.
• Takeuchi M, Kezuka T, Sugita S, et al. Evaluation of the long-term efficacy and safety of infliximab treatment for uveitis in вehçet’s disease: a multicenter study. Ophthalmology 2014; 121: 1877-84.
• Vallet H, Riviere S, Sanna A, et al. Efficacy of anti-TNF alpha in severe and/ or refractory вehçet’s disease: Multicenter study of 124 patients. J Autoimmun 2015;62:67-74.
• Interlandi E, Leccese P, Olivieri I, et al. Adalimumab for treatment of severe вehçet’s uveitis: a retrospective long-term follow-up study. сlin Exp Rheumatol 2014;32(4 Suppl 84): S 58-62.
• Jaffe GJ, Dick AD, вrézin AP, et al. Adalimumab in patients with active noninfectious uveitis. N Engl J Med Overseas Ed 2016; 375: 932-43.
• Nguyen QD, Merrill PT, Jaffe GJ, et al. Adalimumab for prevention of uveitic flare in patients with inactive non-infectious uveitis controlled by corticosteroids (VISUAL II): a multicentre, double-masked, randomised, placebo-controlled phase 3 trial. Lancet 2016; 388: 1183-92.
• Levy-Clarke G, Jabs DA, Read RW, et al. Expert panel recommendations for the use of antitumor necrosis factor biologic agents in patients with ocular inflammatory disorders. Ophthalmology 2014; 121:785-796.
• Atmaca LS, Yalçindağ FN, Ozdemir O. Intravitreal triamcinolone acetonide in the management of cystoid macular edema in вehçet’s disease. Graefes Arch сlin Exp Ophthalmol 2007;245:451-6.
• Tuncer S, Yilmaz S, Urgancioglu M, et al. Results of intravitreal triamcinolone acetonide (IVTA) injection for the treatment of panuveitis attacks in patients with вehçet disease. J Ocul Pharmacol Ther 2007; 23:395-401.
• Park UC, Park JH, Yu HG. Long-term outcome of intravitreal triamcinolone acetonide injection for the treatment of uveitis attacks in вehçet disease. Ocul Immunol Inflamm 2014; 22: 27-33.
• Grekas D, Nikolaidis P, Karamouzis M, et al. Effects of azathioprine on ciclosporin metabolism. Nephron 1992; 60: 489.
• Seyahi E., Yurdakul S. вehçet’s Syndrome and Thrombosis. Mediterr J Hematol Infect Dis 2011, 3: e2011026 DOI 10,4084/MJHID.2011,026.
• Tayer-Shifman OE, Seyahi E, Nowatzky J, et al. Major vessel thrombosis in вehçet’s disease: the dilemma of anticoagulant therapy - the approach of rheumatologists from different countries. сlin Exp Rheumatol 2012;30:735-40.
• Ahn JK, Lee YS, Jeon сH, et al. Treatment of venous thrombosis associated with вehcet’s disease: immunosuppressive therapy alone versus immunosuppressive therapy plus anticoagulation. сlin Rheumatol 2008;27:201-5.
• Desbois AC, Wechsler в, Resche-Rigon M, et al. Immunosuppressants reduce venous thrombosis relapse in вehçet’s disease. Arthritis Rheum 2012;64:2753-60.
• Alibaz-Oner F, Karadeniz A, Ylmaz S, et al. вehçet disease with vascular involvement: effects of different therapeutic regimens on the incidence of new relapses. Medicine 2015;94:e494.
• Hamuryudan V, Er T, Seyahi E, et al. Pulmonary artery aneurysms in вehçet syndrome. Am J Med 2004;117:867-70.
• Hamuryudan V, Seyahi E, Ugurlu S, et al. Pulmonary artery involvement in вehçet׳s syndrome: Effects of anti-TNF treatment. Semin Arthritis Rheum 2015;45:369-73.
• Saadoun D, Asli в, Wechsler в, et al. Long-term outcome of arterial lesions in вehçet disease: a series of 101 patients. Medicine 2012;91:18-24.
• Seyahi E, Melikoglu M, Akman с, et al. Pulmonary artery involvement and associated lung disease in вehçet disease: a series of 47 patients. Medicine 2012;91:35-48.
• Park M-C, Hong в-K, Kwon HM, et al. Surgical outcomes and risk factors for postoperative complications in patients with вehcet’s disease. сlin Rheumatol 2007;26:1475-80.
• Hatemi I, Esatoglu SN, Hatemi G, et al. сharacteristics, treatment, and longterm outcome of gastrointestinal involvement in вehcet’s syndrome: a strobe-compliant observational study from a dedicated multidisciplinary center. Medicine 2016;95:e3348.
• Jung YS, Hong SP, Kim TI, et al. Long-term clinical outcomes and factors predictive of relapse after 5-aminosalicylate or sulfasalazine therapy in patients with intestinal вehcet disease. J сlin Gastroenterol 2012;46:e38-e45.
• Hatemi I, Hatemi G, Pamuk ON, et al. TNF-alpha antagonists and thalidomide for the management of gastrointestinal вehçet’s syndrome refractory to the conventional treatment modalities: a case series and review of the literature. сlin Exp Rheumatol 2015;33(6 Suppl 94):S129-37.
• вorhani Haghighi A, Safari A, Nazarinia MA, et al. Infliximab for patients with neuro-Behcet’s disease: case series and literature review. сlin Rheumatol 2011; 30: 1007-12.
• Zeydan в, Uygunoglu U, Saip S, et al. Infliximab is a plausible alternative for neurologic complications of вehçet disease. Neurol Neuroimmunol Neuroinflamm 2016;3: e258.
• Shugaiv E, Tu¨zu¨n E, Mutlu M, Kiyat-Atamer A, Kurtuncu M, Akman-Demir G Mycophenolate mofetil as a novel immunosuppressant in the treatment of neuro-Behcet’s disease with parenchymal involvement: presentation of four cases. сlin Exp Rheumatol 2011, 29 (4 Suppl 67): S64-S67.
• Kikuchi H, Aramaki K, Hirohata S Low dose MTX for progressive neuro-Behcet’s disease. A follow-up study for 4 years. Adv Exp Med вiol 2003, 528: 575-578.
• O’Duffy JD, Robertson DM, Goldstein NP сhlorambucil in the treatment of uveitis and meningoencephalitis of вehc¸et’s disease. Am J Med 1984, 76: 75-84.
• Ait вen Haddou EH, Imounan F, Regragui W et al. Neurological manifestations of вehçet’s disease: evaluation of 40 patients treated by cyclophosphamide. Rev Neurol (Paris) 2012, 168: 344-349.
• Noel N, Wechsler в, Nizard J, сostedoat-Chalumeau N, вoutin du LT, Dommergues M, Vauthier-Brouzes D, сacoub P, Saadoun D. вehçet s disease and pregnancy. See comment in PubMed сommons belowArthritis Rheum. 2013 Sep; 65(9):2450-6. doi: 10,1002/art.38052.
• вen-Chetrit E. вehçet s syndrome and pregnancy: course of the disease and pregnancy outcome. See comment in PubMed сommons belowClin Exp Rheumatol. 2014 Jul-Aug; 32 (4 Suppl 84):S93-8.
• Hamza M., Ellench M., Zribi A. вehcet’s disease and pregnancy. Ann. Rheum. Dis. 1988, 47: 350.
• Jadaon J, Shushan A, Ezra Y, Sela HY, Ozcan с, Rojansky N. вehçet s disease and pregnancy. See comment in PubMed сommons belowActa Obstet Gynecol Scand. 2005 Oct;84(10):939-44.
|
|
Приложения
Приложение А1.
Состав рабочей группы.• Алекберова З.С., ведущий научный сотрудник лаборатории системных ревматических заболеваний ФГБНУ «Научно-исследовательский институт ревматологии им. В.А. Насоновой», доктор медицинских наук, профессор, член Ассоциации ревматологов России, член Международного Сообщества по болезни Бехчета (ISBD), г. Москва.
• Лисицына Т.А., ведущий научный сотрудник лаборатории сосудистой ревматологии ФГБНУ «Научно-исследовательский институт ревматологии им. В.А. Насоновой», доктор медицинских наук, член Ассоциации ревматологов России, член Международного Сообщества по болезни Бехчета (ISBD), г. Москва.
• Насонов Е. Л., научный руководитель ФГБНУ «Научно-исследовательский институт ревматологии им. В.А. Насоновой», академик РАН, доктор медицинских наук, профессор, Президент Общероссийской общественной организации Ассоциация Ревматологов России, г. Москва.
Конфликт интересов. Все члены рабочей группы не имели конфликта интересов при разработке клинических рекомендаций.
Приложение А2.
Методология разработки клинических рекомендаций.Целевая аудитория данных клинических рекомендаций.
Врачи-ревматологи.
Врачи общей практики.
Врачи-терапевты.
Врачи-офтальмологи.
Врачи-неврологи.
Врачи-психиатры.
Врачи-стоматологи.
Врачи-гастроэнтерологи.
Врачи-колопроктологи.
Врачи-дерматовенерологи.
Врачи-акушеры-гинекологи.
Врачи-сердечно-сосудистые хирурги.
Методология:
Методы, использованные для сбора/ селекции доказательств:
Поиск в электронных базах данных.
Описание методов, использованных для сбора/селекции доказательств:
Доказательной базой для рекомендаций являются публикации, вошедшие в Кокрановскую библиотеку, базы данных EMBASE и MEDLINE.
Методы, использованные для оценки качества и силы доказательств:
• Консенсус экспертов;
• Оценка достоверности в соответствии с уровнями (таблица 6а и 6б).
Таблица 6а. Уровни достоверности доказательств с указанием использованной классификации уровней достоверности доказательств.
| Уровни достоверности | Описание |
| 1а | Мета-анализы высокого качества, систематические обзоры рандомизированных контролируемых исследований (РКИ) или РКИ с очень низким риском систематических ошибок |
| 1b | Качественно проведенные мета-анализы, систематические, или как минимум одно проведенное РКИ с низким риском систематических ошибок |
| 2а | Проведенное как минимум одно РКИ без рандомизации, низкий уровень ошибки |
| 2b | Хорошо проведенные исследования случай-контроль или когортные исследования со средним риском эффектов смешивания или систематических ошибок и средней вероятностью причинной взаимосвязи |
| 3 | Неаналитические исследования (например: описания случаев, серий случаев, исследования случай-контроль) |
| 4 | Мнение экспертов/клинический опыт, наблюдения |
Таблица 6б. Уровни убедительности рекомендаций с указанием использованной классификации уровней убедительности рекомендаций.
| Уровни убедительности | Описание |
| А | По меньшей мере один мета-анализ, систематический обзор или РКИ, оцененные как 1а, напрямую применимые к целевой популяции и демонстрирующие устойчивость результатов или группа доказательств, включающая результаты исследований, оцененные как 1b, напрямую применимые к целевой популяции и демонстрирующие общую устойчивость результатов |
| В | Группа доказательств, включающая результаты исследований, оцененные как 2b, напрямую применимые к целевой популяции и демонстрирующие общую устойчивость результатов или экстраполированные доказательства из исследований, оцененных как 1a или 1b |
| С | Группа доказательств, включающая результаты исследований, оцененные как 2a, напрямую применимые к целевой популяции и демонстрирующие общую устойчивость результатов; или экстраполированные доказательства из исследований, оцененных как 2b |
| D | Доказательства уровня 3 или 4; или экстраполированные доказательства из исследований, оцененных как 2a |
Порядок обновления клинических рекомендаций. Не реже одного раза в три года.
Приложение А3.
Связанные документы.Данные клинические рекомендации разработаны с учетом следующих нормативно-правовых документов:
• Порядок оказания медицинской помощи по Приказу Министерства здравоохранения Российской Федерации от 12 ноября 2012 г. 900н «Об утверждении Порядка оказания медицинской помощи взрослому населению по профилю ревматология ».
• Стандарт медицинской помощи по Приказу Министерства здравоохранения Российской Федерации от 9 ноября 2012 г. 795н Об утверждении стандарта первичной медико-санитарной помощи при узелковом полиартериите и родственных состояниях, других некротизирующих васкулопатиях и других системных поражениях соединительной ткани .
• Критерии оценки качества медицинской помощи, согласно «Приказу Минздрава России от 15,07,2016 N 520н Об утверждении критериев оценки качества медицинской помощи (Зарегистрировано в Минюсте России 08,08,2016 N 43170).
КР400. Хронический болевой синдром (ХБС) у взрослых пациентов, нуждающихся в паллиативной медицинской помощи.
КР337. Болевой синдром (БС) у детей, нуждающихся в паллиативной медицинской помощи.
Приложение В.
Информация для пациентов.Что такое болезнь Бехчета.
Согласно современным представлениям болезнь Бехчета относится к системному васкулиту, связанному с воспалением сосудов разного типа и калибра, причина которого не известна. Обязательный признак заболевания - рецидивирующие язвы во рту. Частые симптомы - язвы на половых органах, неинфекционные воспалительные изменения в глазах (увеит), разнообразные высыпания на коже и поражение суставов. К тяжелым проявлениям болезни Бехчета относятся поражение нервной системы, сосудов (вен и артерий), желудочно-кишечного тракта.
Кто чаще страдает болезнью Бехчета.
Заболевание чаще всего встречается у коренных жителей Ближнего Востока и в странах, расположенных по ходу исторического Великого Шелкового Пути, простиравшегося от Восточной Азии до Средиземноморского бассейна. Болезнь Бехчета реже выявляется среди жителей Северной и Южной Америки, Северной Европы. Заболевание может иметь региональные особенности. Так, поражение желудочно-кишечного тракта чаще встречается у пациентов из Японии и Кореи, но является редким среди представителей Северной Европы и стран Средиземноморья. Напротив, поражение сосудов легких выявляется преимущественно у жителей Северной Европы и редко - в Японии.
Распределение болезни Бехчета между мужчинами и женщинами тоже неоднозначно. В Турции, Арабских стран, на Северном Кавказе заболевание встречается в 2-3 раза чаще у мужчин, в то время, как в Японии и некоторых Европейских странах - у женщин. Болезнь может поражать мужчин и женщин разных возрастных групп, но чаще начинается между 20 и 39 годами. Известны семейные случаи болезни Бехчета.
Какова причина болезни Бехчета.
До настоящего времени ученые не могут назвать точную причину болезни, но поиски её продолжаются. Большинство проявлений заболевания связано с воспалением кровеносных сосудов, которое возникает в результате сложных аутоиммунных реакций. Ученые точно не знают, что конкретно провоцирует эти реакции. Обычно иммунная система защищает организм от инфекций и болезней, атакуя вредоносные вирусы, бактерии и другие агенты, в результате же аутоиммунной реакции иммунная система начинает повреждать собственные ткани организма. Считается, что существует два фактора, играющих важную роль в развитии болезни Бехчета: во-первых, у людей с болезнью Бехчета существует генетическая предрасположенность к развитию определенных нарушений в иммунной системе, обусловленная одним или несколькими генами (это не означает, что эти гены передаются по наследству, как при наследственных заболеваниях); во-вторых, факторы окружающей среды (вирусы, бактерии, стрессы) могут стать «толчком» для развития болезни у предрасположенных к ней людей.
Болезнь Бехчета не относится к инфекционным и онкологическим заболеваниям, не связана со СПИДом и не передается от человека к человеку.
Каковы признаки болезни Бехчета.
Болезнь протекает по-разному: у одних пациентов проявления болезни не тяжелые, в виде язв во рту и на половых органах, у других - более тяжелые. Одни и те же симптомы могут длиться годами, а может быть и быстрое, за несколько дней и недель, присоединение других признаков болезни. Период, когда появляются симптомы болезни, называется обострением и каждое обострение может характеризоваться различными симптомами болезни, к наиболее частым относят:
Язвы во рту.
Частота язв во рту у пациентов с болезнью Бехчета достигает 98%. Язвы при болезни Бехчета появляются более 3 раз в год, обычно они болезненные, глубокие, покрытые белым налетом и заживающие 5-7 дней. Они локализуются на языке, губах, щеках, в глотке. Язвы (афты) как первый симптом болезни могут появиться задолго до других её проявлений.
Язвы на половых органах.
Встречаются более чем у половины больных. Локализация их - у мужчин - на мошонке, у женщин - на половых губах. У пациентов обоего пола язвы могут располагаться вокруг ануса и в паху, они очень болезненные и заживают с формированием рубчика.
Поражение кожи.
Типичное проявление болезни. На коже лица, туловища и конечностей образуются «гнойничковые» высыпания или сыпь, подобная той, что встречается в подростковом возрасте (акне). На руках и ногах, реже - лице, могут появляться подкожные болезненные красные узелки, на месте которых позже формируется синяк (узловатая эритема). Если врач предполагает у пациента болезнь Бехчета, то он может выполнить так называемый «кожный тест патергии»: проводится укол стерильной иглой в области внутренней стороны предплечья. Через 1-2 дня у пациента с болезнью Бехчета на месте укола может появиться болезненное припухание с покраснением кожи. Данный тест положителен только у половины пациентов из восточных стран и еще реже - среди европейцев и американцев. Положительный результат свидетельствует в пользу диагноза болезнь Бехчета.
Поражение глаз.
Встречается более, чем у половины больных. Характерно воспалительное поражение средних и задних отделов глаза (задний увеит), но возможно - всех отделов глаза (генерализованный увеит). Поражение глаз чаще двустороннее, но не всегда одновременное. Глазное воспаление при болезни Бехчета практически всегда сопровождается снижением остроты зрения, ощущением «тумана», «пелены», «плавающих точек» перед глазами, иногда, чаще при поражении переднего отдела глаз, возникает боль и покраснение в глазах. Глазное воспаление при болезни Бехчета без своевременного лечения может быстро привести к полной потере зрения, в связи с этим необходимо срочно обращаться к офтальмологу и ревматологу для проведения адекватной терапии.
Болезненные суставы.
У половины пациентов с болезнью Бехчета в воспалительный процесс могут вовлекаться суставы. Появляется боль, припухание, тугоподвижность чаще в коленных, голеностопных, локтевых суставах и в области запястий. Могут поражаться суставы первого пальца стопы, такой артрит иногда называют «псевдоподагрическим». Эти проявления не постоянные, могут длиться несколько недель и проходить самостоятельно, разрушения сустава обычно не происходит.
Образование тромбов (тромбозы).
В результате воспаления стенки сосудов у пациентов с болезнью Бехчета могут образовываться внутрисосудистые тромбы. Чаще тромбы возникают в венах, реже - в артериях. Если воспаляются подкожные вены, то это может проявляться болью, покраснением, припуханием и повышением температуры кожи по ходу вены. Если воспаляются глубокие вены, то это сопровождается болью и отеком пораженного органа. Чаще вовлекаются сосуды конечностей, но могут воспаляться также сосуды головы, легких, внутренних органов. Особенностью лечения тромбозов при болезни Бехчета является положительный эффект от назначения противовоспалительных и иммунодепрессивных препаратов, а не антикоагулянтов.
Поражение центральной нервной системы.
Относится к тяжелым проявлениям болезни Бехчета. Воспаление может развиваться в головном, спинном мозге и оболочках, покрывающих и защищающих мозг. Пациенты могут ощущать головную боль, напряжение в мышцах шеи, тошноту, головокружение, двоение в глазах, ухудшение слуха, шум в ушах, нарушение глотания, шаткость и неустойчивость при ходьбе, недержание мочи и кала. Иногда могут развиваться судороги и потеря сознания. При появлении таких признаков следует немедленно обратиться к неврологу и/или ревматологу, и начать интенсивную противовоспалительную терапию во избежание необратимых последствий.
Поражение желудочно-кишечного тракта.
Болезнь Бехчета может проявляться воспалением и образованием язв в желудочно-кишечном тракте, преимущественно в терминальном отделе тонкого кишечника. Пациент ощущает боль в животе, жидкий стул, появление крови и слизи в кале. Эти проявления характерны и для других воспалительных заболеваний кишечника, таких как болезнь Крона и неспецифический язвенный колит, поэтому этой категории больных требуется специальное обследование у проктолога (колоноскопия ) для уточнения диагноза.
Эпидидимит.
Некоторые мужчины с болезнью Бехчета могут жаловаться на боль и припухание в области одного или обоих яичек. Это может быть связано с их воспалением, которое называется орхоэпидидимит, и требует обследования у уролога для исключения других возможных причин. Появление данного симптома требует обязательного лечения, в случае несвоевременно начатой терапии возможно развитие мужского бесплодия.
Диагностика болезни Бехчета.
Диагноз болезни Бехчета поставить не просто, так как специфические лабораторные маркеры заболевания отсутствуют. После анализа жалоб пациента врач должен провести подробное обследование для исключения ряда других заболеваний с похожими симптомами. Диагностика особенно затруднительна, если симптомы заболевания не появляются одновременно. Иногда проходит несколько месяцев или лет, прежде, чем возникают основные симптомы болезни, необходимые для диагностики. Для постановки диагноза важны следующие ключевые симптомы: рецидивирующие как минимум 3 раза в год язвы во рту + любые 2 из следующих признаков: язвы на половых органах, типичное поражение глаз (увеит), кожи и положительный тест патергии.
Течение заболевания и прогноз.
Белезнь Бехчета. Хроническое многолетнее заболевания. После успешного лечения признаки болезни уменьшаются и, далее, исчезают и этот период называется ремиссией. Но ремиссия не означает полное излечение. Без поддерживающего лечения может вновь наступить обострение, которое, как правило, сопровождается уже новыми симптомами этой болезни. Поражение нервной системы и сосудов чаще развивается через 5-10 лет болезни. Частота обострений язвенного стоматита и язв на половых органах со временем, как правило, уменьшается. У 25% больных с поражением глаз существенно снижается острота зрения. Прогноз глазной патологии в пожилом возрасте более благоприятный. Правильно подобранная своевременная терапия позволяет успешно контролировать имеющиеся симптомы болезни и предотвращает появление новых. Смертность при болезни Бехчета составляет около 9% и связана, в основном, с тяжелым поражение крупных сосудов и центральной нервной системы. Более тяжело протекает заболевание у мужчин, заболевших в возрасте до 25 лет.
Кто занимается лечением болезни Бехчета.
Болезнь Бехчета относится к системным васкулитам и поэтому требует мультидисциплинарного врачебного подхода. Традиционно пациенты лечатся у врача-ревматолога или терапевта/ врача общей практики. Поскольку заболевание поражает различные органы, пациенты могут изначально обращаться и, в последующем, консультироваться врачами различных специальностей: офтальмологами (при поражении глаз), неврологами (при поражении нервной системы), гастроэнтерологами (при поражении желудочно-кишечного тракта), сосудистыми хирургами (при поражении сосудов), гинекологами и урологами (в случае появления язв на половых органах), дерматологами (в случае тяжелого поражения кожи). В случае посещения различных специалистов пациент с установленным диагнозом должен сообщать о своем диагнозе и получаемом лечении для лучшего контроля над болезнью.
Лечение.
Основная цель лечения болезни Бехчета - добиться ремиссии, снизить дискомфорт и предотвратить серьезные осложнения болезни. Разновидность назначаемых лекарств и длительность их приема строго индивидуальны и зависят от преобладающих симптомов болезни и их выраженности. Часто доктора используют комбинацию различных препаратов для достижения лучшего результата и уменьшения неблагоприятных реакций терапии. Используются преимущественно глюкокортикоиды (в виде таблеток, капельниц, уколов и кремов) и колхицин. Иммуносупрессивные препараты (азатиоприн, циклоспорин), интерферон-альфа, ингибиторы фактора некроза опухоли - альфа, апремиласт назначаются при серьезных органных поражениях.
Пациенты не должны использовать эти и другие препараты для лечения болезни Бехчета без назначения врача, так как показания к применению и дозы их могут существенно отличаться у разных больных, зависят от характера и тяжести проявлений болезни. Прием этих препаратов требует регулярного контроля анализов крови/ мочи и своевременной коррекции дозы лечащим врачом. Важно отметить, что повышение профессиональной осведомленности врачей и использование ими новых современных препаратов привело в последние 20 лет к значительному улучшению ведения и прогноза пациентов.
Часто задаваемые вопросы:
Почему заболевание так называется.
Заболевание носит имя турецкого дерматолога Халуси Бехчета, который в 1937 г. впервые объединил классическую триаду симптомов (язвы во рту, на половых органах и поражение глаз (гипопион/ ирит)) в единое заболевание. За 6 лет до этого греческий врач Адамантиадис описал глазную патологию этой болезни, поэтому в некоторых странах заболевание называется болезнь Адамантиадиса-Бехчета.
Это наследственное заболевание.
Нет, болезнь Бехчета не относится к наследственным заболеваниям, но существуют генетические факторы, предрасполагающие к развитию заболевания в определенных условиях. Доказательством генетической предрасположенности являются: определенное географическое распространение болезни, положительная ассоциация болезни с I классом системы гистосовместимости человека (HLA), а именно HLA-В5(51), высокий риск развития болезни у детей, чьи родители имеют болезнь Бехчета, и других родственников. Достаточно часто родственники пациентов с болезнью Бехчета имеют афтозный стоматит, но у них в будущем болезнь не развивается.
Это заразное заболевание.
Некоторые люди думают, что в связи с такими частыми симптомами болезни Бехчета как язвы во рту и на половых органах, заболевание может передаваться через контакт. Это не так. Заболевание не заразное и не инфекционное.
Является ли позитивность по HLA. в5(51)-антигену диагностическим признаком болезни Бехчета.
HLA-B5(51) не является диагностическим маркером болезни (ассоциируется с болезнью Бехчета в некоторых этнических группах, но далеко не у всех пациентов). Повышенная встречаемость HLA-B5(51) характерна для семейных случаев болезни и указывает на важную роль HLA-B5(51) в генетической предрасположенности к заболеванию. Связи HLA-B5(51) с определенными проявлениями заболевания и тяжестью его течения не прослеживается.
Можно ли избежать болезни Бехчета.
Нельзя предугадать развитие болезни Бехчета у того или иного человека, но так как существует генетическая предрасположенность к этому заболеванию, можно дать лишь один совет - если в семье есть случаи болезни Бехчета, избегайте браков между родственниками.
Может ли пациент с болезнью Бехчета иметь детей.
В связи с определенными симптомами болезни (язвы на половых органах и эпидидимит) у некоторых пациентов возникает опасение по поводу полноценной сексуальной жизни и способности иметь детей. Кроме этого, некоторые больные переживают, как отразится терапия болезни Бехчета на этой способности и на здоровье будущих детей. В ответ на эти вопросы можно привести следующие данные: нет информации, подтверждающей, что при болезни Бехчета страдает репродуктивная система как у мужчин, так и у женщин; данные по беременности у женщин с болезнью Бехчета различны - у одних пациенток беременность не оказывает воздействия на активность болезни, у других болезнь обостряется во время беременности, а у третьих - обостряется после родов. Пациентки с болезнью Бехчета должны планировать свою беременность. Для лучших исходов беременности рекомендуется, чтобы до наступления беременности пациентка находилась в состоянии ремиссии как минимум 6 мес. Дети, рожденные от матерей с болезнью Бехчета, как правило, здоровы.
Что может вызвать обострение болезни Бехчета.
Считается, что любая травма и удаление зубов может приводить к обострению отдельных симптомов болезни Бехчета. В связи с этим, если пациент с данным заболеванием планирует визит к стоматологу или любое хирургическое вмешательство, ему необходимо проконсультироваться со своим врачом-ревматологом, который проведет мероприятия, позволяющие снизить риск обострения.
Если у человека имеются рецидивирующие язвы во рту, значит ли это, что у него разовьется болезнь Бехчета.
Известно, что изолированные рецидивирующие язвы во рту встречаются у 20% населения. Недавние исследования показали, что только 2,9% людей с рецидивирующими язвами во рту заболели болезнью Бехчета через 2 месяца - 15 лет от момента появления первых язв. Рекомендовано лицам, страдающим рецидивирующими язвами во рту и проживающим в регионе, где заболевание регистрируется часто, регулярно проходить диспансерное обследование.
Рекомендации.
С целью улучшения своего здоровья и для нормальной повседневной жизни пациентам с болезнью Бехчета следует:
• Неукоснительно выполнять все рекомендации лечащего врача и сообщать ему о любых изменениях в своем самочувствии;
• Регулярно (не реже, чем раз в 2-3 месяца в первый год после обострения и далее раз в 6-12 месяцев при отсутствии обострения) выполнять анализы крови и мочи, необходимые для мониторинга за проводимой терапией с целью исключения неблагоприятных реакций;
• Посещать офтальмолога раз в 6 месяцев, даже при отсутствии симптомов поражения глаз;
• Отказаться от курения;
• Есть здоровую пищу, помнить, что жирная пища и «fast food» отрицательно влияют на сосуды, твердая (например, орехи, семечки) и стоматологические процедуры - могут спровоцировать обострение стоматита. Если Вы принимаете глюкокортикоиды, то показана пища, богатая кальцием, чтобы защитить свои кости, и исключение высококалорийных продуктов во избежание повышения массы тела [2, 6].
Приложение Г.
Индекс активности болезни Бехчета.(Behçet’s Disease сurrent Activity Form (BDCAF)).
При подсчете индекса учитываются симптомы, относящиеся, по мнению врача, к проявлениям ББ и присутствующие у пациента не менее 4 недель к моменту осмотра.
Представление пациента об активности болезни.
Задайте пациенту следующий вопрос:
Думая только про Вашу ББ выберите выражение лица, которое отражает Ваше самочувствие в течение последних 4 недель .
Головная боль, язвы на слизистой рта, язвы гениталий, поражение кожи, суставов и ЖКТ.
Спросите пациента и заполните соответствующие ячейки:
За последние 4 недели, были ли у Вас.
(пожалуйста, заполните одну ячейку на строке).
| Не было | Присутствует в последние 4 недели | |
| Головная боль | ||
| Язвы во рту | ||
| Язвы гениталий | ||
| Узловатая эритема кожи | ||
| Пустулы на коже | ||
| Суставы - артралгии | ||
| Суставы - артрит | ||
| Тошнота/ рвота/ боль в животе | ||
| Диарея + кровь в стуле |
Поражение глаз.
(Спросите следующее).
За последние 4 недели были ли у Вас.
| Правый глаз | Левый глаз | |||
| Покраснение глаз | Нет | Да | Нет | Да |
| Боль в глазах | Нет | Да | Нет | Да |
| Туман перед глазами или снижение остроты зрения | Нет | Да | Нет | Да |
Если что-либо из вышесказанного присутствует. Это новый симптом.
(Выберите правильный ответ) Нет Да.
Поражение нервной системы.
(включает внутримозговые сосудистые нарушения).
Новыми симптомы поражения нервной системы и сосудов считаются в том случае, если они не отмечались ранее пациентом или врачом.
(Спросите следующее).
За последние 4 недели были ли у Вас следующие симптомы.
| Нет | Да | Отметить, если новые | |
| Обмороки | |||
| Нарушение речи | |||
| Нарушение слуха | |||
| Туман / двоение перед глазами | |||
| Слабость/ онемение лица | |||
| Слабость/ онемение руки | |||
| Слабость/ онемение ноги | |||
| Потеря памяти | |||
| Нарушение координации движений |
Есть ли доказательства нового активного поражения нервной системы.
(Выберите правильный ответ) Нет Да.
Поражение крупных сосудов.
(исключая внутримозговые сосуды).
(спросите следующее).
За последние 4 недели были ли у Вас следующие симптомы.
| Нет | Да | Отметить, если новые | |
| Боль в грудной клетке | |||
| Одышку | |||
| Кровохаркание | |||
| Боль/ отек/ изменение цвета лица | |||
| Боль/ отек/ изменение цвета руки | |||
| Боль/ отек/ изменение цвета ноги |
Есть ли доказательства нового активного поражения крупных сосудов.
(Выберите правильный ответ) Нет Да.
Общая оценка активности болезни врачом.
Выберите выражение лица, которое отражает Ваше мнение об активности болезни пациента в течение последних 4 недель.
Индекс активности болезни Бехчета.
Суммируйте все пункты, отмеченные голубым (словом Да и галочками).
Счет:
Индекс активности: 0 1 2 3 4 5 6 7 8 9 10 11 12.
Трансформация.
Индекса активности.
В шкалу интервалов: 0 3 5 7 8 9 10 11 12 13 15 17 20.
Приложение Г2.
Клиническая характеристика основных симптомов болезни Бехчета.| Признак | Характеристика |
| Афты в ротовой полости | Афты могут быть одиночные или множественные, болезненные, имеют закругленные или заостренные эритематозные края или напоминают отверстия, «выдавленные дыроколом», рецидивируют не менее 3 раз в год. Афты покрыты серо-белым или желтоватым фибрином (некротическая ткань), чаще локализуются в передних отделах ротовой полости: слизистая щек, губ, десен, язык. Задняя локализация афт менее частая - это миндалины, мягкое и твердое небо, язычок, задняя стенка глотки. Выделяют: Мелкие афты - наблюдаются чаще от 1 до 5 штук, размером до 1см, поверхностные, средней болезненности, заживают без рубчиков в течение 4-14 дней. Большие афты - наблюдаются реже, крупные, более 1см, глубокие и очень болезненные, могут влиять на повседневную активность больного, заживают за 2-6 недель, оставляя рубцы. Герпетиформные афты - самые редкие, рецидивируют в виде мелких многочисленных «зерен», болезненные, размером 2-3мм. Комментарии: Встречаются у 97% пациентов с ББ. Часто первое и универсальное проявление ББ. |
| Язвы гениталий | Язвы сравнимы с афтами, но развиваются реже - 2-3 раза в год. Чаще болезненные, реже - асимптомные. В большинстве случаев оставляют белые или пигментированные рубчики. Локализуются у мужчин на мошонке и половом члене. У женщин на больших и малых половых губах, вульве, влагалище, шейке матки. Обострения у женщин часто возникают перед менструацией. Перианальные язвы встречаются у больных обоего пола, крупные и глубокие. Комментарии: Встречаются у 60-89% больных ББ. У мужчин одновременно с язвами гениталий может развиться орхоэпидидимит и, как следствие его - бесплодие. |
| Кожные повреждения | Узловатая эритема - наиболее частое проявление (более чем у 2/3 больных), локализуется по передней поверхности ног, на лодыжках, руках, ягодицах, реже - на лице. Имеет вид возвышающихся красных узелков с подкожной индурацией. Узлы могут изъязвляться, разрешаются на 10-14 день без рубцевания, но оставляют гиперпигментацию после заживления. Другие проявления: рецидивирующий псевдофолликулит, псевдопустулезная и акнеподобная сыпь (чаще на спине у мужчин, в отсутствие терапии глюкокортикоидами (ГК)), подкожный тромбофлебит, буллезный или некротизирующий васкулит, пальпируемая пурпура, гангренозноподобная пиодермия. Комментарии: Выявляются у 38-89% пациентов с ББ. |
| Поражение глаз | Обычно двустороннее, типичен панувеит с рецидивами воспалительных атак. Проявлениями увеита являются ощущения «тумана перед глазами», боль в периорбитальной области, фотофобия, слезотечение, перикорнеальная гиперемия. Задний увеит имеет плохой прогноз для зрения - периартериит и перифлебит с окклюзивным васкулитом сетчатки, ретинит и поражение стекловидного тела с геморрагиями в нем, неврит зрительного нерва, перипапиллярный отек и редко хориоидит. Эта симптоматика может привести к потере зрения при неадекватном запоздалом лечении. Передний увеит имеет лучший прогноз для зрения, включает ирит, иридоциклит, гипопион, склерит, эписклерит, кератит, редко конъюнктивит. Комментарии: Встречается с частотой 50-70%. Высокий риск имеют молодые мужчины и более низкий - пожилые женщины. К осложнениям увеита относятся отек и дегенерация макулы, катаракта, задние синехии, периферические передние синехии, вторичная глаукома, деформация радужки и/или её атрофия, атрофия сетчатки или зрительного нерва, частичная окклюзия вен сетчатки, неоваскуляризация и отслойка сетчатки, паралич экстраокулярных мышц. |
| Позитивный тест патергии | Методика заключается в следующем: в области предплечья в 4х точках делается укол стерильной иглой. Через 24-48 часов на месте укола возникает папула или пустула до 2 мм в диаметре, исчезающая через 3-4 дня. Комментарии: Позитивность теста 25-75%. Этот феномен - результат неспецифической гиперреактивности. Если тест положительный, то он имеет диагностическое значение, но его отсутствие не опровергает диагноза ББ. |
| Поражение сосудов | Могут поражаться как венозные, так и артериальные сосуды. Характерны венозные и артериальные тромбозы любой локализации, часто рецидивирующие без лечения в первый год после появления. Возможно формирование артериальных аневризм, которые часто асимптомны, но являются причиной летальных исходов в случае разрыва. Основная причина летальных исходов (у 41-83%). |
| Поражение ЖКТ | Наиболее частые клинические симптомы - боль в животе, тошнота, рвота, диарея и желудочно-кишечное кровотечение. Типично вовлечение илеоцекального отдела кишечника, хотя может поражаться любой участок пищеварительного тракта. Комментарии: Встречается с частотой от 2,8% (в Турции) до 32% (на Тайвани) и 60% (в Японии), ассоциируется с высокой смертностью. Выделяют два морфологических типа поражения ЖКТ при ББ: 1) нейтрофильный флебит, приводящий к воспалению слизистой ЖКТ и формированию язв и 2) поражение мезентериальных артерий, в результате которого развивается ишемия и инфаркт кишечника. |
| Поражение суставов | Проявляется неэрозивным, недеформирующим олигоартритом. Чаще вовлекаются коленные, голеностопные, лучезапястные суставы. Редко встречается сакроилиит или эрозивный артрит. Комментарии: Встречается более чем у половины пациентов с ББ. |
| Неврологические проявления | Существует два основных типа поражения нервной системы при ББ: паренхиматозный воспалительный менингоэнцефалит и непаренхиматозный тип, связанный с вовлечением сосудов. Встречается одновременное паренхиматозное и непаренхиматозное поражение. • Паренхиматозный тип поражения характеризуется подострым развитием симптомов поражения ствола мозга с/ без других проявлений, синдромом поражения полушарий головного мозга или спинного мозга, а также такими проявлениями как пирамидная недостаточность, нарушения поведения, головная боль, офтальмоплегия и нарушение работы сфинктеров. Может иметь рецидивирующее или первично/ вторично прогрессирующее течение. • Непаренхиматозный тип поражения обычно проявляется головной болью и нарушениями зрения, связанными с внутричерепной гипертензией на фоне тромбоза венозных синусов головного мозга. Он также может проявляться как острое нарушение мозгового кровообращения на фоне артериального тромбоза, разрыва или расслоения аневризмы артерий, хотя данные изменения встречаются редко. Обычно монофазно, но может носить рецидивирующий характер. |
| Психические проявления | Типичны хронические расстройства тревожно-депрессивного спектра (хроническая депрессия (дистимия), рекуррентное депрессивное расстройство, генерализованное тревожное расстройство), стрессовые расстройства и когнитивные нарушения (нарушения памяти, внимания). Биполярное аффективное расстройство, шизофрения и острый психоз для пациентов с ББ не характерны. |
| Поражение сердца | Может проявляться перикардитом, тромбозом предсердий или желудочков, нарушениями ритма, инфарктом миокарда. Встречается редко. |
| Поражение легких | Редкое проявление. Чаще связано с поражением сосудов. Основное проявление - гемофтиз, может быть фатальным. |
Приложение Г3.
TEGh1 Коды по АТХ и фармакотерапевтические группы Государственного реестра лекарственных средств используемых для лечения ББ.Коды по анатомо-терапевтическо-химической классификации и фармакотерапевтические группы глюкокортикоидов, синтетических и биологических базисных противовоспалительных препаратов.
| МНН | Фармакотерапевтическая группа Государственного реестра лекарственных средств | Код по АТХ ВОЗ |
| ПРЕД | Глюкокортикоиды для системного применения | Н02АВ06 |
| Метилпреднизолон | Глюкокортикоиды для системного применения | Н02АВ04 |
| Колхицин | Противоопухолевое средство - алкалоиды растительного происхождения и другие препараты естественного происхождения | L01CC |
| Циклоспорин | Иммунодепрессанты - ингибиторы кальцинейрина | L04AD01 |
| АЗА | Иммунодепрессанты - прочие иммунодепрессанты | L04AX01 |
| ЦФ | Противоопухолевые препараты - алкилирующие препараты | L01AA01 |
| МТ | Противоопухолевые препараты - антиметаболиты | L01BA01 |
| Микофеноловая кислота | Селективные иммунодепрессанты | L04AA06 |
| СУЛЬФ | Противомикробное и противовоспалительное кишечное средство | A07EC01 |
| Месалазин | Противомикробное и противовоспалительное кишечное средство | A07EC02 |
| ИНФ | Иммунодепрессанты - ингибиторы ФНО-α | L04AB02 |
| АДА | Иммунодепрессанты - ингибиторы ФНО-α | L04AB04 |
| ЭТЦ | Иммунодепрессанты - ингибиторы ФНО-α | L04AB01 |
| Интерферон-α-2а | Иммуностимуляторы - ИФН | L03AB04 |
|
|
Год актуализации информации
2018.
Связанные заболевания
Связанные стандарты мед. помощи
- Стандарт специализированной медицинской помощи при системном склерозе
- Стандарт специализированной медицинской помощи при узелковом полиартериите и родственных состояниях, других некротизирующих васкулопатиях, других системных поражениях соединительной ткани
- Стандарт первичной медико-санитарной помощи при системном склерозе
- Стандарт первичной медико-санитарной помощи при узелковом полиартериите и родственных состояниях, других некротизирующих васкулопатиях и других системных поражениях соединительной ткани