МКБ-10 коды
|
|
Вступление
Кодирование по Международной статистической классификации болезней и проблем, связанных со здоровьем: N80.
Год утверждения (частота пересмотра): 2020.
Возрастная категория: Взрослые , Дети.
Пересмотр не позднее: 2022.
ID: 259.
Разработчик клинической рекомендации.
• Российское общество акушеров-гинекологов.
Одобрено Научно-практическим Советом Минздрава РФ.
Год утверждения (частота пересмотра): 2020.
Возрастная категория: Взрослые , Дети.
Пересмотр не позднее: 2022.
ID: 259.
Разработчик клинической рекомендации.
• Российское общество акушеров-гинекологов.
Одобрено Научно-практическим Советом Минздрава РФ.
|
|
Список сокращений
АГн-РГ - агонисты гонадотропин-рилизинг гормона (по АТХ - Аналоги гонадотропин-рилизинг гормона);
АМК - аномальное маточное кровотечение;
ВМС-ЛНГ - левоноргестрел в форме внутриматочной терапевтической ;
ВРТ - вспомогательные репродуктивные технологии;
КОК - комбинированные оральные контрацептивы (по АТХ - Прогестагены и эстрогены (фиксированные сочетания));
МГТ - менопаузальная гормональная терапия;
МПА - медроксипрогестерона ацетат;
МПК - минеральная плотность костной ткани;
МРТ - магнитно-резонансная терапия;
НПВС - нестероидные противовоспалительные препараты;
РКИ - рандомизированные контролируемые исследования;
УЗИ - ультразвуковое исследование;
ХТБ - хроническая тазовая боль.
АМК - аномальное маточное кровотечение;
ВМС-ЛНГ - левоноргестрел в форме внутриматочной терапевтической ;
ВРТ - вспомогательные репродуктивные технологии;
КОК - комбинированные оральные контрацептивы (по АТХ - Прогестагены и эстрогены (фиксированные сочетания));
МГТ - менопаузальная гормональная терапия;
МПА - медроксипрогестерона ацетат;
МПК - минеральная плотность костной ткани;
МРТ - магнитно-резонансная терапия;
НПВС - нестероидные противовоспалительные препараты;
РКИ - рандомизированные контролируемые исследования;
УЗИ - ультразвуковое исследование;
ХТБ - хроническая тазовая боль.
Термины и определения
Эндометриоз. Патологический процесс, при котором определяется наличие ткани по морфологическим и функциональным свойствам подобной эндометрию вне полости матки [1].
Описание
Эндометриоз. Патологический процесс, при котором определяется наличие ткани по морфологическим и функциональным свойствам подобной эндометрию вне полости матки [1].
Причины
Эндометриоз традиционно подразделяют на генитальный и экстрагенитальный, а генитальный, в свою очередь - на внутренний, аденомиоз (эндометриоз тела матки), и наружный (эндометриоз шейки матки, влагалища, промежности, ретроцервикальной области, яичников, маточных труб, брюшины, прямокишечно-маточного углубления ).
Эндометриоз является многофакторным заболеванием, и, несмотря на длительное его изучение, этиология данного патологического процесса до сих пор не ясна. Предложено множество теорий патогенеза эндометриоза: имплантационная (теория ретроградной менструации J. A. Sampson, 1921), метапластическая, эмбриональная, дисгормональная и теория нарушения иммунного баланса Наряду с гиперэстрогенией, резистентностью к прогестерону, воспалительными изменениями, индукцией неоангиогенеза, лежащих в основе инфильтративного роста, инвазии в окружающие ткани с последующей их деструкцией, распространения заболевания [2], в последнее десятилетие обсуждается роль в развитии эндометриоза стволовых клеток [3], генетических мутаций и эпигенетических факторов, к которым можно отнести факторы внешней среды.
Несмотря на способность к инфильтративному росту, склонность к рецидивированию, тенденцию к инвазии, эндометриоз относится к доброкачественным пролиферативным заболеваниям [1].
Эндометриоз является многофакторным заболеванием, и, несмотря на длительное его изучение, этиология данного патологического процесса до сих пор не ясна. Предложено множество теорий патогенеза эндометриоза: имплантационная (теория ретроградной менструации J. A. Sampson, 1921), метапластическая, эмбриональная, дисгормональная и теория нарушения иммунного баланса Наряду с гиперэстрогенией, резистентностью к прогестерону, воспалительными изменениями, индукцией неоангиогенеза, лежащих в основе инфильтративного роста, инвазии в окружающие ткани с последующей их деструкцией, распространения заболевания [2], в последнее десятилетие обсуждается роль в развитии эндометриоза стволовых клеток [3], генетических мутаций и эпигенетических факторов, к которым можно отнести факторы внешней среды.
Несмотря на способность к инфильтративному росту, склонность к рецидивированию, тенденцию к инвазии, эндометриоз относится к доброкачественным пролиферативным заболеваниям [1].
Эпидемиология
Эндометриозом во всем мире страдает примерно 10% женщин, в основном, репродуктивного возраста. В связи с тем, что эндометриоз может протекать бессимптомно, его истинную распространенность оценить затруднительно. Учитывая многоликость клинических симптомов: циклические и хронические боли, бесплодие, аномальные маточные кровотечения, нарушение функции соседних органов и другие жалобы, снижающие качество жизни, в том числе психоэмоциональный статус у женщин преимущественно репродуктивного возраста, эндометриоз остается одной из самых социально и демографически значимых заболеваний, требующих мультидисциплинарного подхода [4], [5].
N80,0 - Эндометриоз матки;
N80,1 - Эндометриоз яичников;
N80,2 - Эндометриоз маточных труб;
N80,3 - Эндометриоз тазовой брюшины;
N80,4 - Эндометриоз ректовагинальной перегородки и влагалища;
N80,5 - Эндометриоз кишечника;
N80,6 - Эндометриоз кожного рубца;
N80,8 - Другой эндометриоз;
N80,9 - Эндометриоз неуточненный.
1,4 Особенности кодирования заболевания или состояния (группы заболеваний или состояний) по Международной статистической классификации болезней и проблем, связанных со здоровьем.
Эндометриоз (N80):N80,0 - Эндометриоз матки;
N80,1 - Эндометриоз яичников;
N80,2 - Эндометриоз маточных труб;
N80,3 - Эндометриоз тазовой брюшины;
N80,4 - Эндометриоз ректовагинальной перегородки и влагалища;
N80,5 - Эндометриоз кишечника;
N80,6 - Эндометриоз кожного рубца;
N80,8 - Другой эндометриоз;
N80,9 - Эндометриоз неуточненный.
Классификация
1,5 Классификация заболевания или состояния (группы заболеваний или состояний).
Клиническая картина
• по происхождению; [D. Redwine, 1987].
• по глубине поражения; [D. Martin, 1989].
• по локализациям экстрагенитального эндометриоза. [J. Rock и соавт. 1989].
• по анатомическим проявлениям [Huffman и соавт., 1951; Rivaet и соавт., 1962, вeecham и соавт, 1966; R. Kistner 1977].
• по локализации и площади поражения, сопутствующему спаечному процессу [rASRM,1996].
• по морфофункциональным особенностям и этиопатогенезу [Wicks, Larsonet и соавт., 1949; Ph. Koninckx, 1994; M. Nisolle и соавт., 1997; I. вrosens и соавт., 2000];
• по анатомическим характеристикам и необходимому объему вмешательства, то есть клиническая классификация эндометриоза [L.V. Adamyan и соавт., 1993; A. Acosta, 1973; вuttram и соавт., 1978].
C. сhapron (2003) предложил классификацию глубокого инфильтративного эндометриоза с вовлечением соседних органов по анатомическим проявлениям и необходимому объему вмешательства.
• cтадия II - патологический процесс переходит на мышечные слои;
• cтадия III - распространение патологического процесса на всю толщу мышечной оболочки матки до ее серозного покрова;
• cтадия IV- вовлечение в патологический процесс, помимо матки, париетальной брюшины малого таза и соседних органов [6].
Аденомиоз может быть диффузным, очаговым или узловым и кистозным. Характерное отличие от миомы матки - отсутствие капсулы и четких границ.
• стадия II - эндометриоидная киста одного яичника размером не более 5-6 см с мелкими эндометриоидными включениями на брюшине малого таза. Незначительный спаечный процесс в области придатков матки без вовлечения кишечника;
• стадия III - эндометриоидные кисты обоих яичников (диаметр кисты одного яичника более 5-6 см и небольшая эндометриома другого). Эндометриоидные гетеротопии небольшого размера на париетальной брюшине малого таза. Выраженный спаечный процесс в области придатков матки с частичным вовлечением кишечника;
• стадия IV - двусторонние эндометриоидные кисты яичников больших размеров (более 6 см) с переходом патологического процесса на соседние органы - мочевой пузырь, прямую и сигмовидную кишку. Распространенный спаечный процесс [2].
• стадия I - эндометриоидные очаги располагаются в пределах ректовагинальной клетчатки;
• стадия II - прорастание эндометриоидной ткани в шейку матки и стенку влагалища с образованием мелких кист и в серозный покров ректосигмоидного отдела и прямой кишки;
• стадия III - распространение патологического процесса на крестцово-маточные связки, серозный и мышечный покров прямой кишки;
• стадия IV - вовлечение в патологический процесс слизистой оболочки прямой кишки с распространением процесса на брюшину прямокишечно-маточного пространства с образованием спаечного процесса в области придатков матки, а также распространение процесса в сторону параметрия, вовлекая дистальные отделы мочевыделительной системы (мочеточники и мочевой пузырь) [1], [2], [5], [7].
Одной из наиболее широко применяемых в мировой практике стала предложенная в 1979 году Американским обществом фертильности (с 1995 года - Американское общество по репродуктивной медицине) и пересмотренная в 1996 году классификация, основанная на подсчете общей площади поражения в баллах:
I стадия. Минимальный эндометриоз (1-5 баллов);
II стадия. Легкий эндометриоз (6-15 баллов);
III стадия. Умеренный эндометриоз (16-40 баллов);
IV стадия. Тяжелый эндометриоз (более 40 баллов).
Однако данная классификация не предусматривает наличия и распространения инфильтративных форм.
Наиболее значимыми клиническими проявлениями эндометриоза являются тазовая боль (дисменорея, диспареуния, дисхезия и хроническая тазовая боль (ХТБ) [8], [9], бесплодие, нарушения менструального цикла, аномальные маточные кровотечения, а также наличие опухолевидных образований (эндометриоидные кисты) в малом тазу.
Эндометриоз следует заподозрить при наличии следующих симптомов, включая молодых женщин до 17 лет [10]:
• Хроническая тазовая боль [11], [12];
• Дисменорея, негативно влияющая на качество жизни и повседневную активность;
• Боль, появляющаяся во время и/или после полового акта - диспареуния;
• Гастроинтестинальные симптомы, связанные с менструацией - боль в кишечнике, запоры или поносы, тенезмы;
• Симптомы со стороны мочевой системы, связанные с менструацией, например, боль при мочеиспускании, появление крови в моче;
• Бесплодие в сочетании с 1 или более симптомами.
Можно заподозрить эндометриоз при наличии следующих факторов [13] :
• Обильные менструальные кровотечения, посткоитальные кровотечения;
• Дисменорея и/или диспареуния, симптомы которой не исчезают или слабо купируются при приеме комбинированных оральных контрацептивов (КОК) и нестероидных противовоспалительных препаратов (НПВС);
• Дисменорея и/или диспареуния, которая может явиться причиной отсутствия в школе или на работе;
• Неоднократные обращения в неотложном порядке по поводу дисменореи;
• Наличие эндометриоза у матери или сестры пациентки;
• Субфертильность при регулярной овуляции, проходимости фаллопиевых труб и нормальной спермограмме у партнера;
• Диарея, запор, тошнота, боли при дефекации, спазмы в кишечнике, вздутие живота и раннее насыщение;
• Наличие предменструальных и постменструальных скудных кровянистых выделений в виде мазни в течение ≥ 2 дней [14];
• Наличие аллергии на цветение трав, аллергического ринита и повышенной чувствительности к пищевым продуктам - относительный риск (ОР) 4,28 (95 % ДИ: 2,93-6,27) по сравнению с женщинами без эндометриоза [15];
• Депрессия, тревога, синдром хронической усталости - эндометриоз встречался значимо чаще (скорректированное отношение шансов 3,67; 95% ДИ, 1,53-8,84) [16];
• Наличие мигрени - частота мигрени среди больных эндометриозом в перименструальный период - 30,1- 47,2%, в то время как среди здоровых женщин - 15% (p worse 0,001) [17];
• Частые, императивные мочеиспускания с болью или без нее - пациентки с эндометриозом значительно чаще страдают интерстициальным циститом (ОР: 10,6; 95% ДИ: 1,9-56,5) [18].
• по глубине поражения; [D. Martin, 1989].
• по локализациям экстрагенитального эндометриоза. [J. Rock и соавт. 1989].
• по анатомическим проявлениям [Huffman и соавт., 1951; Rivaet и соавт., 1962, вeecham и соавт, 1966; R. Kistner 1977].
• по локализации и площади поражения, сопутствующему спаечному процессу [rASRM,1996].
• по морфофункциональным особенностям и этиопатогенезу [Wicks, Larsonet и соавт., 1949; Ph. Koninckx, 1994; M. Nisolle и соавт., 1997; I. вrosens и соавт., 2000];
• по анатомическим характеристикам и необходимому объему вмешательства, то есть клиническая классификация эндометриоза [L.V. Adamyan и соавт., 1993; A. Acosta, 1973; вuttram и соавт., 1978].
C. сhapron (2003) предложил классификацию глубокого инфильтративного эндометриоза с вовлечением соседних органов по анатомическим проявлениям и необходимому объему вмешательства.
1,5,2 Классификация внутреннего эндометриоза:
• cтадия I - патологический процесс ограничен подслизистой оболочкой тела матки;• cтадия II - патологический процесс переходит на мышечные слои;
• cтадия III - распространение патологического процесса на всю толщу мышечной оболочки матки до ее серозного покрова;
• cтадия IV- вовлечение в патологический процесс, помимо матки, париетальной брюшины малого таза и соседних органов [6].
Аденомиоз может быть диффузным, очаговым или узловым и кистозным. Характерное отличие от миомы матки - отсутствие капсулы и четких границ.
1,5,3 Классификация эндометриоидных кист яичников:
• стадия I - мелкие точечные эндометриоидные образования на поверхности яичников, брюшине прямокишечно-маточного пространства без образования кистозных полостей;• стадия II - эндометриоидная киста одного яичника размером не более 5-6 см с мелкими эндометриоидными включениями на брюшине малого таза. Незначительный спаечный процесс в области придатков матки без вовлечения кишечника;
• стадия III - эндометриоидные кисты обоих яичников (диаметр кисты одного яичника более 5-6 см и небольшая эндометриома другого). Эндометриоидные гетеротопии небольшого размера на париетальной брюшине малого таза. Выраженный спаечный процесс в области придатков матки с частичным вовлечением кишечника;
• стадия IV - двусторонние эндометриоидные кисты яичников больших размеров (более 6 см) с переходом патологического процесса на соседние органы - мочевой пузырь, прямую и сигмовидную кишку. Распространенный спаечный процесс [2].
1,5,4 Классификация эндометриоза ретроцервикальной локализации:
Для эндометриоза ретроцервикальной локализации общепризнана клиническая классификация, определяющая объем вмешательства и тактику лечения [1].• стадия I - эндометриоидные очаги располагаются в пределах ректовагинальной клетчатки;
• стадия II - прорастание эндометриоидной ткани в шейку матки и стенку влагалища с образованием мелких кист и в серозный покров ректосигмоидного отдела и прямой кишки;
• стадия III - распространение патологического процесса на крестцово-маточные связки, серозный и мышечный покров прямой кишки;
• стадия IV - вовлечение в патологический процесс слизистой оболочки прямой кишки с распространением процесса на брюшину прямокишечно-маточного пространства с образованием спаечного процесса в области придатков матки, а также распространение процесса в сторону параметрия, вовлекая дистальные отделы мочевыделительной системы (мочеточники и мочевой пузырь) [1], [2], [5], [7].
Одной из наиболее широко применяемых в мировой практике стала предложенная в 1979 году Американским обществом фертильности (с 1995 года - Американское общество по репродуктивной медицине) и пересмотренная в 1996 году классификация, основанная на подсчете общей площади поражения в баллах:
I стадия. Минимальный эндометриоз (1-5 баллов);
II стадия. Легкий эндометриоз (6-15 баллов);
III стадия. Умеренный эндометриоз (16-40 баллов);
IV стадия. Тяжелый эндометриоз (более 40 баллов).
Однако данная классификация не предусматривает наличия и распространения инфильтративных форм.
Наиболее значимыми клиническими проявлениями эндометриоза являются тазовая боль (дисменорея, диспареуния, дисхезия и хроническая тазовая боль (ХТБ) [8], [9], бесплодие, нарушения менструального цикла, аномальные маточные кровотечения, а также наличие опухолевидных образований (эндометриоидные кисты) в малом тазу.
Эндометриоз следует заподозрить при наличии следующих симптомов, включая молодых женщин до 17 лет [10]:
• Хроническая тазовая боль [11], [12];
• Дисменорея, негативно влияющая на качество жизни и повседневную активность;
• Боль, появляющаяся во время и/или после полового акта - диспареуния;
• Гастроинтестинальные симптомы, связанные с менструацией - боль в кишечнике, запоры или поносы, тенезмы;
• Симптомы со стороны мочевой системы, связанные с менструацией, например, боль при мочеиспускании, появление крови в моче;
• Бесплодие в сочетании с 1 или более симптомами.
Можно заподозрить эндометриоз при наличии следующих факторов [13] :
• Обильные менструальные кровотечения, посткоитальные кровотечения;
• Дисменорея и/или диспареуния, симптомы которой не исчезают или слабо купируются при приеме комбинированных оральных контрацептивов (КОК) и нестероидных противовоспалительных препаратов (НПВС);
• Дисменорея и/или диспареуния, которая может явиться причиной отсутствия в школе или на работе;
• Неоднократные обращения в неотложном порядке по поводу дисменореи;
• Наличие эндометриоза у матери или сестры пациентки;
• Субфертильность при регулярной овуляции, проходимости фаллопиевых труб и нормальной спермограмме у партнера;
• Диарея, запор, тошнота, боли при дефекации, спазмы в кишечнике, вздутие живота и раннее насыщение;
• Наличие предменструальных и постменструальных скудных кровянистых выделений в виде мазни в течение ≥ 2 дней [14];
• Наличие аллергии на цветение трав, аллергического ринита и повышенной чувствительности к пищевым продуктам - относительный риск (ОР) 4,28 (95 % ДИ: 2,93-6,27) по сравнению с женщинами без эндометриоза [15];
• Депрессия, тревога, синдром хронической усталости - эндометриоз встречался значимо чаще (скорректированное отношение шансов 3,67; 95% ДИ, 1,53-8,84) [16];
• Наличие мигрени - частота мигрени среди больных эндометриозом в перименструальный период - 30,1- 47,2%, в то время как среди здоровых женщин - 15% (p worse 0,001) [17];
• Частые, императивные мочеиспускания с болью или без нее - пациентки с эндометриозом значительно чаще страдают интерстициальным циститом (ОР: 10,6; 95% ДИ: 1,9-56,5) [18].
Диагностика
Диагноз устанавливается на основании данных жалоб и анамнеза пациенток, физикального обследования, а также данных инструментальных методов обследования (УЗИ органов малого таза, МРТ малого таза, диагностическая лапароскопия).
Уровень убедительности рекомендаций С (уровень достоверности доказательств - 5).
Комментарии. Гинекологическое исследование не всегда информативно. Могут быть выявлены следующие изменения [13], [20]:
• латеральное смещение шейки матки;
• фиксированная и резко смещенная матка;
• объемные образования придатков;
• наличие узлов в маточно - крестцовой области, утолщение, напряжение и/или образования в крестцово-маточной связке;
• укорочение и напряжение сводов влагалища;
• выраженный стеноз шейки матки;
• наличие мелкобугристого образования в ректовагинальной области;
• болезненность и ограничение подвижности слизистой кишечника (при ректовагинальном исследовании).
• Не рекомендовано исследование уровня антигена аденогенных раков сA 125 в крови для диагностики эндометриоза [10], [19].
Уровень убедительности рекомендаций С (уровень достоверности доказательств - 5).
Комментарий. Повышенный уровень СА-125 может быть ассоциирован с эндометриозом [19]. Однако эндометриоз может присутствовать, несмотря на нормальный уровень СА125 (менее 35 МЕ / мл) [22].
Уровень убедительности рекомендаций A (уровень достоверности доказательств - 2).
Комментарии. УЗИ необходимо провести для диагностики подозреваемого эндометриоза, даже если гинекологический осмотр не выявил патологии для диагностики эндометриомы и глубокого инфильтративного эндометриоза с вовлечением кишечника, мочевого пузыря или мочеточника.
Если выполнение трансвагинального УЗИ затруднено, то возможно проведение трансабдоминального и/или трансректального ультразвукового исследования [22].
Чувствительность трансвагинального УЗИ в диагностике эндометриоза составляет в среднем 91%; для глубоких инфильтративных форм - 79% и удовлетворяет критериям в случаях поражения крестцово-маточных связок, ректовагинальной перегородки, стенки влагалища, Дугласова пространства и ректосигмоидного отдела кишечника. Трансректальное УЗИ наиболее информативно для диагностики ректосигмоидного эндометриоза.
• Не рекомендовано использование МРТ малого таза для рутинной диагностики эндометриоза [22].
Уровень убедительности рекомендаций С (уровень достоверности доказательств - 5).
Комментарии. Следует рассмотреть проведение МРТ малого таза, чтобы оценить степень глубокого инфильтративного эндометриоза с вовлечением кишечника, мочевого пузыря или мочеточника [22], [30], [31]. Следует проводить МРТ (при возможности) при сочетанных заболеваниях - аденомиоз (узловая или кистозная форма) у пациенток репродуктивного возраста для выбора доступа и объема реконструктивно-пластической операции. Целесообразно обеспечить интерпретацию МРТ таза специалистом в области гинекологической визуализации [22].
Магнитно-резонансная томография (МРТ) с чувствительностью 95%, удовлетворяет критериям для вагинального и ректосигмоидного эндометриоза [32].
• Рекомендовано проведение лапароскопии для расширения возможности диагностического поиска при наличии симптомов заболевании и в случаях отсутствия патологии по данным осмотра, УЗИ или МРТ [10], [22].
Уровень убедительности рекомендаций С (уровень достоверности доказательств - 5).
Комментарии: Лапароскопия является «золотым стандартом» диагностики эндометриоза [10], [22], [33].
• Рекомендовано проведение гистероскопии у пациенток с эндометриозом с целью исключения внутриматочной патологии при аномальных маточных кровотечениях (АМК), эндометриоз-ассоциированном бесплодии при отсутствии эффекта от проводимого лечения [10], [34].
Уровень убедительности рекомендаций С (уровень достоверности доказательств - 5).
Комментарии. При бесплодии у пациенток с эндометриозом и неэффективными 2 и более попытками ЭКО в анамнезе гистероскопия является методом исключения внутриматочных синехий, эндометрита, пороков развития гениталий с одновременным удалением этих заболеваний или коррекции порока развития матки, а также оценки проходимости маточных труб [10].
• Рекомендована лапароскопия для верификации диагноза эндометриоза, определения степени распространения, клинических форм, выявления инфильтративного эндометриоза, эндометриом, сочетанных заболеваний [22].
Уровень убедительности рекомендаций С (уровень достоверности доказательств - 5).
Комментарии: Лапароскопия при подозрении на эндометриоз должна быть предложена в следующих ситуациях [10]: когда для пациентки приоритетным является наступление беременности; наличие болевого синдрома и отсутствие эффекта от консервативного лечения.
• Рекомендовано для подтверждения эндометриоза проведение патологоанатомического исследования операционного материала [22].
Уровень убедительности рекомендаций С (уровень достоверности доказательств - 5).
Комментарии: Положительной морфологический результат подтверждает диагноз эндометриоза, отрицательный - не исключает его наличие [22].
Во всех случаях эндометриоза яичников и глубокого инфильтративного эндометриоза необходима биопсия для уточнения малигнизации [22].
• Рекомендовано провести визуальную оценку состояния мочеточников, мочевого пузыря, а также кишечника при подозрении на их вовлечение в инфильтративный процесс, при предоперационной подготовке провести специальное обследование для определения объема операции [22].
Уровень убедительности рекомендаций С (уровень достоверности доказательств - 5).
• Рекомендовано при проведении лапароскопии у пациенток с эндометриоз-ассоциированным бесплодием использовать стандартизованную методику и оценку индекса фертильности эндометриоза с учетом данных анамнеза и хирургического вмешательства (Endometriosis Fertility Index - EFI) [35].
Уровень убедительности рекомендаций С (уровень достоверности доказательств - 5).
Комментарии. Оценка снижения репродуктивной функции (LF-least function) при завершении операции у пациенток с эндометриозом и индекс фертильности эндометриоза (Endometriosis Fertility Index - EFI) представлены в таблицах (приложение Г3) [35], [36].
Уровень убедительности рекомендаций В (уровень достоверности доказательств - 3).
2,1 Жалобы и анамнез.
Раздел «Клиническая картина».2,2 Физикальное обследование.
• Рекомендовано проведение визуального осмотра наружных половых органов, осмотра шейки матки в зеркалах, бимануального влагалищного и ректовагинального исследования (всем пациенткам с подозрением на эндометриоз) [19].Уровень убедительности рекомендаций С (уровень достоверности доказательств - 5).
Комментарии. Гинекологическое исследование не всегда информативно. Могут быть выявлены следующие изменения [13], [20]:
• латеральное смещение шейки матки;
• фиксированная и резко смещенная матка;
• объемные образования придатков;
• наличие узлов в маточно - крестцовой области, утолщение, напряжение и/или образования в крестцово-маточной связке;
• укорочение и напряжение сводов влагалища;
• выраженный стеноз шейки матки;
• наличие мелкобугристого образования в ректовагинальной области;
• болезненность и ограничение подвижности слизистой кишечника (при ректовагинальном исследовании).
2,3 Лабораторные диагностические исследования.
Специфическая лабораторная диагностика эндометриоза не разработана [21].• Не рекомендовано исследование уровня антигена аденогенных раков сA 125 в крови для диагностики эндометриоза [10], [19].
Уровень убедительности рекомендаций С (уровень достоверности доказательств - 5).
Комментарий. Повышенный уровень СА-125 может быть ассоциирован с эндометриозом [19]. Однако эндометриоз может присутствовать, несмотря на нормальный уровень СА125 (менее 35 МЕ / мл) [22].
2,4 Инструментальные диагностические исследования.
• Рекомендовано назначение ультразвукового исследования органов малого таза (УЗИ) ультразвуковым трансвагинальным датчиком (при наличии) у пациенток с подозрением на эндометриоз в качестве первичной инструментальной диагностики заболевания [22], [23], [24], [25], [26], [27], [28], [29].Уровень убедительности рекомендаций A (уровень достоверности доказательств - 2).
Комментарии. УЗИ необходимо провести для диагностики подозреваемого эндометриоза, даже если гинекологический осмотр не выявил патологии для диагностики эндометриомы и глубокого инфильтративного эндометриоза с вовлечением кишечника, мочевого пузыря или мочеточника.
Если выполнение трансвагинального УЗИ затруднено, то возможно проведение трансабдоминального и/или трансректального ультразвукового исследования [22].
Чувствительность трансвагинального УЗИ в диагностике эндометриоза составляет в среднем 91%; для глубоких инфильтративных форм - 79% и удовлетворяет критериям в случаях поражения крестцово-маточных связок, ректовагинальной перегородки, стенки влагалища, Дугласова пространства и ректосигмоидного отдела кишечника. Трансректальное УЗИ наиболее информативно для диагностики ректосигмоидного эндометриоза.
• Не рекомендовано использование МРТ малого таза для рутинной диагностики эндометриоза [22].
Уровень убедительности рекомендаций С (уровень достоверности доказательств - 5).
Комментарии. Следует рассмотреть проведение МРТ малого таза, чтобы оценить степень глубокого инфильтративного эндометриоза с вовлечением кишечника, мочевого пузыря или мочеточника [22], [30], [31]. Следует проводить МРТ (при возможности) при сочетанных заболеваниях - аденомиоз (узловая или кистозная форма) у пациенток репродуктивного возраста для выбора доступа и объема реконструктивно-пластической операции. Целесообразно обеспечить интерпретацию МРТ таза специалистом в области гинекологической визуализации [22].
Магнитно-резонансная томография (МРТ) с чувствительностью 95%, удовлетворяет критериям для вагинального и ректосигмоидного эндометриоза [32].
• Рекомендовано проведение лапароскопии для расширения возможности диагностического поиска при наличии симптомов заболевании и в случаях отсутствия патологии по данным осмотра, УЗИ или МРТ [10], [22].
Уровень убедительности рекомендаций С (уровень достоверности доказательств - 5).
Комментарии: Лапароскопия является «золотым стандартом» диагностики эндометриоза [10], [22], [33].
• Рекомендовано проведение гистероскопии у пациенток с эндометриозом с целью исключения внутриматочной патологии при аномальных маточных кровотечениях (АМК), эндометриоз-ассоциированном бесплодии при отсутствии эффекта от проводимого лечения [10], [34].
Уровень убедительности рекомендаций С (уровень достоверности доказательств - 5).
Комментарии. При бесплодии у пациенток с эндометриозом и неэффективными 2 и более попытками ЭКО в анамнезе гистероскопия является методом исключения внутриматочных синехий, эндометрита, пороков развития гениталий с одновременным удалением этих заболеваний или коррекции порока развития матки, а также оценки проходимости маточных труб [10].
• Рекомендована лапароскопия для верификации диагноза эндометриоза, определения степени распространения, клинических форм, выявления инфильтративного эндометриоза, эндометриом, сочетанных заболеваний [22].
Уровень убедительности рекомендаций С (уровень достоверности доказательств - 5).
Комментарии: Лапароскопия при подозрении на эндометриоз должна быть предложена в следующих ситуациях [10]: когда для пациентки приоритетным является наступление беременности; наличие болевого синдрома и отсутствие эффекта от консервативного лечения.
• Рекомендовано для подтверждения эндометриоза проведение патологоанатомического исследования операционного материала [22].
Уровень убедительности рекомендаций С (уровень достоверности доказательств - 5).
Комментарии: Положительной морфологический результат подтверждает диагноз эндометриоза, отрицательный - не исключает его наличие [22].
Во всех случаях эндометриоза яичников и глубокого инфильтративного эндометриоза необходима биопсия для уточнения малигнизации [22].
• Рекомендовано провести визуальную оценку состояния мочеточников, мочевого пузыря, а также кишечника при подозрении на их вовлечение в инфильтративный процесс, при предоперационной подготовке провести специальное обследование для определения объема операции [22].
Уровень убедительности рекомендаций С (уровень достоверности доказательств - 5).
• Рекомендовано при проведении лапароскопии у пациенток с эндометриоз-ассоциированным бесплодием использовать стандартизованную методику и оценку индекса фертильности эндометриоза с учетом данных анамнеза и хирургического вмешательства (Endometriosis Fertility Index - EFI) [35].
Уровень убедительности рекомендаций С (уровень достоверности доказательств - 5).
Комментарии. Оценка снижения репродуктивной функции (LF-least function) при завершении операции у пациенток с эндометриозом и индекс фертильности эндометриоза (Endometriosis Fertility Index - EFI) представлены в таблицах (приложение Г3) [35], [36].
2,5 Иные диагностические исследования.
• Рекомендовано использование визуальной аналоговой шкалы (приложение Г2), представляющей градацию боли от 0 (нет боли) до 10 (максимальная боль) в баллах у пациенток с подозрением на эндометриоз и ХТБ для характеристики выраженности болевого синдрома и воздействия его на качество жизни [37].Уровень убедительности рекомендаций В (уровень достоверности доказательств - 3).
|
|
Лечение
3,1 Медикаментозное лечение.
• Рекомендовано использование нестероидных противовоспалительных препаратов у пациенток с эндометриозом для купирования болевого синдрома [10], [38].Уровень убедительности рекомендаций A (уровень достоверности доказательств - 2).
Комментарии. Нестероидные противовоспалительные препараты могут быть назначены кратковременно до 3 месяцев при отсутствии противопоказаний самостоятельно или в сочетании с терапией первой линии. При недостаточном уменьшении болевого синдрома должно быть назначено другое лечение.
• Рекомендовано использование нейромодуляторов (по анатомо-терапевтическо-химической классификации лекарственных средств (АТХ) - другие психостимуляторы и ноотропные препараты) у пациенток с эндометриозом при наличии нейропатической боли в качестве эмпирической медикаментозной терапии (без хирургической верификации диагноза) при отсутствии кистозных форм эндометриоза и других опухолей и опухолевидных образований гениталий [10], [22], [39].
Уровень убедительности рекомендаций С (уровень достоверности доказательств - 5).
• Рекомендована монотерапия прогестагенами (по АТХ - Прогестагены) у пациенток с эндометриозом в качестве терапии первой линии [40], [41], [42], [43], [44], [45], [46], [47].
Уровень убедительности рекомендаций в (уровень достоверности доказательств - 2).
Комментарии. Возможно проведение терапии прогестагенами в непрерывном режиме для обеспечения атрофии железистого эпителия и децидуализации стромального компонента; возможно применение прогестагенов в циклическом режиме у пациенток с эндометриозом, планирующих беременность [48].
• Рекомендовано применение комбинированных оральных контрацептивов ((КОК) - по АТХ - Прогестагены и эстрогены (фиксированные сочетания )) у пациенток с эндометриозом для контрацепции, в качестве эмпирической терапии, профилактики рецидивов заболевания после хирургического лечения [22], [49], [50], [51].
Уровень убедительности рекомендаций С (уровень достоверности доказательств - 5).
• Рекомендовано назначение агонистов гонадотропин-рилизинг гормона (аГн-РГ - по АТХ - Аналоги гонадотропин-рилизинг гормона) пациентам с распространенными и инфильтративными формами эндометриоза при установленном диагнозе или после хирургического лечения [43], [52], [53].
Уровень убедительности рекомендаций A (уровень достоверности доказательств - 1).
Комментарии. Применение аГн-РГ более 6 месяцев требует назначения «add-back» терапии (возвратной терапии).
• Рекомендовано использовать левоноргестрел в форме внутриматочной терапевтической системы ((ВМС-ЛНГ) - по АТХ - Пластиковые спирали с гестагенами) у пациенток, не планирующих беременность, с эндометриозом и аномальными маточными кровотечениями [54], [55], [56], [57].
Уровень убедительности рекомендаций A (уровень достоверности доказательств - 1).
Комментарии. Длительность использования ВМС-ЛНГ (по АТХ - Пластиковые спирали с гестагенами) составляет 5 лет, после чего можно продолжить лечение, введя новую систему. Побочные эффекты схожи с таковыми при непрерывном режиме использования других прогестагенов.
• Рекомендовано ограниченное назначение даназола у пациенток с эндометриозом в связи с высокой частотой побочных эффектов (гепатотоксический, андрогенный, анаболический, гипоэстрогенный эффект) [58].
Уровень убедительности рекомендаций A (уровень достоверности доказательств - 1).
Комментарии. Применяется крайне редко в связи с выраженными побочными эффектами. Курс лечения даназолом обычно составляет 6 месяцев, после первых 2 месяцев, как правило, развивается аменорея. Менструальный цикл восстанавливается примерно через 4 недели после прекращения лечения. Клиническая эффективность даназола зависит от дозы препарата: при I-II стадии заболевании достаточна доза 400 мг/сут, при III-IV стадии возможно повышение дозы до 600-800 мг/сут.
3, 2 Хирургическое лечение.
• Рекомендовано хирургическое лечение преимущественно с использованием лапароскопического доступа у пациенток с генитальным эндометриозом (при наличии условий и отсутствии противопоказаний) с целью определения степени распространения заболевания и удаления очагов [22], [43], [59].Уровень убедительности рекомендаций А (уровень достоверности доказательств - 1).
Комментарии. Хирургический и медикаментозные методы лечения не должны противопоставляться. Преимущества и недостатки каждого метода должны быть тщательно взвешены до начала лечения с учетом индивидуальных особенностей случая. Это позволит свести до минимума отрицательные результаты и, напротив, максимально достичь положительных [60].
При поражении смежных органов в хирургическую бригаду необходимо включать профильных специалистов (врач-уролог, врач-хирург ) или при наличии соответствующей сертификации у врача-акушера-гинеколога. Оперативное лечение у пациенток с III-IV эндометриоза с вовлечением смежных органов, наличием обширного спаечного процесса оперативное лечение следует проводить в стационарах 3 группы (стационары, оказывающие специализированную, в том числе высокотехнологичную, медицинскую помощь женщинам, разрабатывающие новые методы диагностики и лечения гинекологической патологии).
• Рекомендована энуклеация стенки эндометриоидной кисты после ее опорожнения и промывания полости с использованием лапароскопического доступа (при возможности) для полного удаления патологической процесса, для морфологической верификации диагноза и уменьшения частоты рецидивирования [61], [62].
Уровень убедительности рекомендаций A (уровень достоверности доказательств - 1).
Комментарии. Энуклеация капсулы кисты позволяет минимизировать риск рецидива эндометриоза, способствует сохранению овариального резерва и, соответственно, увеличению вероятности наступления спонтанной беременности у пациенток с эндометриоз-ассоциированным бесплодием [63]. Эвакуация эндометриоидной ткани в контейнере снижает риск распространения и рецидивирования заболевания [63].
• Рекомендовано оперативное лечение узловой формы аденомиоза у пациенток с аномальными маточными кровотечениями (АМК) [10].
Уровень убедительности рекомендаций С (уровень достоверности доказательств - 5).
Комментарии. Частота наступления беременности у пациенток с аденомиозом 3-4-й стадии не превышает 10-15%, так как ни один из видов лечения не позволяет создать благоприятных условий для имплантации эмбрионов. Единственным эффективным методом лечения аденомиоза является тотальная гистерэктомия. При наличии бесплодия у пациенток с узловой формой аденомиоза, сопровождающегося АМК - возможно выполнение реконструктивно-пластической операции с максимальным удалением пораженной ткани, для уменьшения маточных кровотечений и повышения возможности реализации репродуктивной функции.
3,3 Иное лечение.
• Не рекомендованы специальная диетотерапия, прием пищевых добавок, витаминов и минеральных добавок в качестве метода лечения заболевания пациенткам с эндометриозом [10], [22].Уровень убедительности рекомендаций С (уровень достоверности доказательств - 5).
• Рекомендованы занятия йогой для уменьшения хронической тазовой боли и улучшения качества жизни у женщин с эндометриозом [64].
Уровень убедительности рекомендаций A (уровень достоверности доказательств - 1).
• Рекомендована акупунктура у пациенток с эндометриозом при болях [64].
Уровень убедительности рекомендаций A (уровень достоверности доказательств - 1).
|
|
Реабилитация и амбулаторное лечение
• Рекомендовано направлять пациенток при наличии жалоб на изменения психоэмоционального фона на консультацию к соответствующим специалистам (медицинский психолог) для оценки психоэмоционального состояния у женщин с эндометриозом для повышения качества жизни, а при наличии сексуальных нарушений - на консультацию к врачу-сексопатологу, медицинскому психологу [65].
Уровень убедительности рекомендаций В (уровень достоверности доказательств - 3).
Комментарии: Для реабилитации при наличии соответствующих жалоб возможно применение психотерапии, техники релаксации, арт-терапии, упражнений на мышцы тазового дна (имбилдинга), гимнастики в воде, бальнеотерапии, медицинского массажа, электротерапии, поведенческой терапии, социального и сексуального консультирования, акупунктуры [35].
• Рекомендуется консультация врача - физиотерапевта для определения тактики восстановительного лечения пациенток с эндометриозом после оперативного лечения [66], [67], [68], [69], [70].
Уровень убедительности рекомендаций С (уровень достоверности доказательств - 5).
• Не рекомендовано использовать физические факторы у пациенток при всех формах эндометриоза, требующих оперативного лечения; при III-IV стадии распространения эндометриоза; при глубоких психоэмоциональных нарушениях; невротизации пациентки на фоне основного заболевания [69].
Уровень убедительности рекомендаций С (уровень достоверности доказательств - 5).
Уровень убедительности рекомендаций В (уровень достоверности доказательств - 3).
Комментарии: Для реабилитации при наличии соответствующих жалоб возможно применение психотерапии, техники релаксации, арт-терапии, упражнений на мышцы тазового дна (имбилдинга), гимнастики в воде, бальнеотерапии, медицинского массажа, электротерапии, поведенческой терапии, социального и сексуального консультирования, акупунктуры [35].
• Рекомендуется консультация врача - физиотерапевта для определения тактики восстановительного лечения пациенток с эндометриозом после оперативного лечения [66], [67], [68], [69], [70].
Уровень убедительности рекомендаций С (уровень достоверности доказательств - 5).
• Не рекомендовано использовать физические факторы у пациенток при всех формах эндометриоза, требующих оперативного лечения; при III-IV стадии распространения эндометриоза; при глубоких психоэмоциональных нарушениях; невротизации пациентки на фоне основного заболевания [69].
Уровень убедительности рекомендаций С (уровень достоверности доказательств - 5).
Профилактика
При установлении диагноза необходимо определение групп здоровья и диспансерного учета согласно Приказу 572 н[1].
• Рекомендуется динамическое амбулаторное наблюдение пациенток с глубоким инфильтративным эндометриозом с вовлечением в процесс кишечника, мочевого пузыря, мочеточников совместно со смежными специалистами по профилю, а также с наличием одной или более эндометриом диаметром более 3 при отказе от операции и наличии противопоказаний к оперативному лечению [22].
Уровень убедительности рекомендаций С (уровень достоверности доказательств - 5).
Уровень убедительности рекомендаций С (уровень достоверности доказательств - 5).
Комментарии. Перед лапароскопией с пациенткой должны быть обсуждены следующие вопросы [22]:
• Что в себя включает лапароскопия;
• Как операция повлияет на симптомы эндометриоза;
• Преимущества и риски;
• Возможный эффект на овариальный резерв и фертильность;
• Возможность последующих операций (при вовлечении кишечника и мочевого пузыря).
• Возможность медикаментозного лечения после операции.
Показания для плановой госпитализации в медицинскую организацию:
1) Хроническая тазовая боль;
2) Бесплодие;
3) Опухоли и опухолевидные образования малого таза (эндометриоидные кисты);
4) АМК.
2. Показания для экстренной госпитализации в медицинскую организацию:
1) АМК;
2) разрыв эндометриоидной кисты или перекрут ножки кисты;
3) болевой синдром при наличии объемных образований в малом тазу;
4) симптомы острого живота.
Учитывая необходимость оказания высокоспециализированной медицинской помощи пациенткам с распространенным и инфильтративным эндометриозом, рекомендована госпитализация в медицинскую организацию 3 группы.
При вовлечении в процесс смежных органов необходима консультация соответствующих специалистов.
[1] Приказ Министерства здравоохранения РФ от 1 ноября 2012 г. N 572н «Об утверждении Порядка оказания медицинской помощи по профилю «акушерство и гинекология (за исключением использования вспомогательных репродуктивных технологий)» (с изменениями и дополнениями).
• Рекомендуется динамическое амбулаторное наблюдение пациенток с глубоким инфильтративным эндометриозом с вовлечением в процесс кишечника, мочевого пузыря, мочеточников совместно со смежными специалистами по профилю, а также с наличием одной или более эндометриом диаметром более 3 при отказе от операции и наличии противопоказаний к оперативному лечению [22].
Уровень убедительности рекомендаций С (уровень достоверности доказательств - 5).
Организация оказания медицинской помощи.
• Рекомендовано перед проведением оперативного вмешательства по поводу эндометриоза получить информированное согласие пациентки на планируемый объем операции, возможность ее неэффективности в лечении болевого синдрома, рецидивирования, восстановления репродуктивной функции (что особенно важно при распространенных и инфильтративных формах эндометриоза) [22].Уровень убедительности рекомендаций С (уровень достоверности доказательств - 5).
Комментарии. Перед лапароскопией с пациенткой должны быть обсуждены следующие вопросы [22]:
• Что в себя включает лапароскопия;
• Как операция повлияет на симптомы эндометриоза;
• Преимущества и риски;
• Возможный эффект на овариальный резерв и фертильность;
• Возможность последующих операций (при вовлечении кишечника и мочевого пузыря).
• Возможность медикаментозного лечения после операции.
Показания для плановой госпитализации в медицинскую организацию:
1) Хроническая тазовая боль;
2) Бесплодие;
3) Опухоли и опухолевидные образования малого таза (эндометриоидные кисты);
4) АМК.
2. Показания для экстренной госпитализации в медицинскую организацию:
1) АМК;
2) разрыв эндометриоидной кисты или перекрут ножки кисты;
3) болевой синдром при наличии объемных образований в малом тазу;
4) симптомы острого живота.
Учитывая необходимость оказания высокоспециализированной медицинской помощи пациенткам с распространенным и инфильтративным эндометриозом, рекомендована госпитализация в медицинскую организацию 3 группы.
При вовлечении в процесс смежных органов необходима консультация соответствующих специалистов.
[1] Приказ Министерства здравоохранения РФ от 1 ноября 2012 г. N 572н «Об утверждении Порядка оказания медицинской помощи по профилю «акушерство и гинекология (за исключением использования вспомогательных репродуктивных технологий)» (с изменениями и дополнениями).
Дополнительно
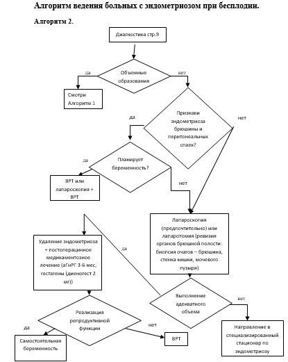
6,1 Эндометриоз и бесплодие.
Эндометриозом страдают 25-50% инфертильных женщин, а 30-50% женщин с эндометриозом имеют бесплодие [35]. Эндометриоз выявляется у 58% женщин, подвергшихся лапароскопии, как конечному этапу обследования по поводу бесплодия [71]. Доля эндометриоз-ассоциированного бесплодия, по-видимому, имеет расовые и географические особенности [63].• Пациенткам с эндометриоз-ассоциированным бесплодием не рекомендовано назначать гормональное лечение перед операцией, для улучшения спонтанного показателя наступления беременности, поскольку доказательства положительного эффекта гормональной терапии на фертильность отсутствуют [22].
Уровень убедительности рекомендаций С (уровень достоверности доказательств - 5).
• Рекомендовано при оперативном лечении (лапароскопическим или лапаротомным доступами) проведение энуклеации капсулы эндометриоидных кист, что улучшает частоту спонтанной беременности, уменьшение частоты рецидивирования по сравнению с дренированием / коагуляцией эндометриомы (≥3-4 см) [10].
Уровень убедительности рекомендаций С (уровень достоверности доказательств - 5).
Комментарий: Удаление небольших эндометриом перед ЭКО не рекомендуется, особенно в случае повторных операций при подтвержденном диагнозе эндометриоза. Тем не менее, операция остается обязательной при наличии подозрительных результатов УЗИ и у женщин с синдромом тазовых болей. Как выжидательная, так и хирургическая тактика при эндометриоме яичнике у женщин, планирующих ВРТ, имеют потенциальные преимущества и риски, которые должны быть тщательно оценены перед принятием решения. Требуется оценка овариального резерва (контроль АМГ и подсчет антральных фолликулов) перед планированием оперативного лечения у пациенток с эндометриомами яичников [10], [72].
• Рекомендовано перед подготовкой пациентки с эндометриозом к ЭКО назначение аГнРГ (по АТХ - Аналоги гонадотропин-рилизинг гормона) с заместительной «add-back»-терапией от 3-х до 6 месяцев до ЭКО, что коррелирует с увеличением частоты наступления беременности [22].
Уровень убедительности рекомендаций С (уровень достоверности доказательств - 5).
• Рекомендовано хирургическое лечение пациенток с бесплодием и эндометриозом при любой степени распространения процесса, что улучшает репродуктивный прогноз [73].
Уровень убедительности рекомендаций с (уровень достоверности доказательств - 5).
• Рекомендуется оперативное лечение лапароскопическим доступом при малых или умеренных формах эндометриоза, что улучшает показатели наступления беременности [22].
Уровень убедительности рекомендаций С (уровень достоверности доказательств - 5).
• Рекомендовано у пациенток с бесплодием при эндометриозе I/II стадии (AFS/ASRM) провести хирургическое удаление эндометриоза в полном объеме для повышения частоты живорождения [22].
Уровень убедительности рекомендаций С (уровень достоверности доказательств - 5).
Комментарии: Оперативная лапароскопия у пациенток с эндометриозом, страдающих бесплодием, позволяет расширить поиск причин бесплодия, выявить сопутствующие нарушения или заболевания (воспаление, спаечный процесс, нарушения проходимости маточных труб) и провести их коррекцию.
• Рекомендовано пациенткам с бесплодием при эндометриозе I/II стадии по AFS/ASRM выполнить оперативную лапароскопию (иссечение или абляция очагов эндометриоза), включая адгезиолизис, а не только диагностическую лапароскопию, для улучшения фертильности [22].
Уровень убедительности рекомендаций С (уровень достоверности доказательств - 5).
• Рекомендовано у пациенток с бесплодием при эндометриозе I/II стадии по AFS/ASRM, наряду с механическим иссечением и коагуляцией, применять СО2-лазерную вапоризацию очагов эндометриоза, она ассоциирована с более высокой частотой спонтанных беременностей [22].
Уровень убедительности рекомендаций С (уровень достоверности доказательств - 5).
• Не рекомендовано пациенткам с эндометриоз-ассоциированным бесплодием назначать гормональное лечение после операции в случае радикального удаления очагов для улучшения спонтанных показателей беременности [22].
Уровень убедительности рекомендаций С (уровень достоверности доказательств - 5).
• Рекомендовано использование методов ВРТ для достижения беременности после хирургического лечения женщинам с эндометриозом 3-4 стадии и нарушением проходимости маточных труб независимо от возраста пациентки и фертильности мужа, при неэффективности хирургического лечения и консервативного лечения в течение 6-12 месяцев [74].
Уровень убедительности рекомендаций В (уровень достоверности доказательств - 3).
• Рекомендовано применение длинного протокола стимуляции функции яичников с аГнРГ (по АТХ - Аналоги гонадотропин-рилизинг гормона) при использовании методов ВРТ у пациенток с эндометриозом при наличии бесплодия [75].
Уровень убедительности рекомендаций С (уровень достоверности доказательств - 3).
Комментарии: Различия в эффективности протоколов стимуляции функции яичников с аГнРГ (по АТХ - Аналоги гонадотропин-рилизинг гормона) и антагонистов ГнРГ ((антГнРГ) - по АТХ - Антигонадотропины) в программах ВРТ при эндометриозе не доказаны [75]. Ультрадлинный протокол с аГнРГ (по АТХ - Аналоги гонадотропин-рилизинг гормона) при инфильтративном, распространенном эндометриозе может обладать преимуществом.
• Не рекомендуется дополнительная гормонотерапия перед применением ВРТ пациенткам с аденомиозом I-II стадии распространения [10].
Уровень убедительности рекомендаций С (уровень достоверности доказательств - 5).
• Рекомендовано назначение аГнРГ (по АТХ - Аналоги гонадотропин-рилизинг гормона) в течение 3-4 месяцев при аденомиозе 3-4 стадии распространения для увеличения частоты наступления беременности при использовании методов ВРТ [76].
Уровень убедительности рекомендаций в (уровень достоверности доказательств - 2).
6,2 Эндометриоз у подростков (до 18 лет).
Симптомы заболевания достаточно часто начинаются в очень молодом возрасте. Около двух третей взрослых женщин с эндометриозом сообщают о симптомах, возникающих до 20 лет [77], [78]. Все большее количество исследований свидетельствует о том, что тяжелые формы эндометриоза и глубокий инфильтративный эндометриоз достаточно распространены среди подростков. Почти 50% подростков, у которых эндометриоз диагностируется во время лапароскопии, имеют тяжелую форму заболевания [79], [80].Наиболее распространенной локализацией эндометриоза у подростков являются яичники, Дугласово пространство, задние листки широких связок, крестцово-маточные связки [81]. Промежуток времени от начала менархе до формирования эндометриоза, требующего хирургического вмешательства, составляет минимально 4 года [82].
Подростки с диагнозом эндометриоз, в основном, предъявляют жалобы на наличие таких симптомов, как боли (в том числе хроническая тазовая боль), дисменорею и диспареунию [83].
Особую значимость приобретает хирургическая (лапароскопическая) диагностика эндометриоза у подростков. Наиболее характерны боли внизу живота, в поясничной области, носящие циклический или постоянный характер [79]. Важен для диагностики и учет семейного анамнеза эндометриоза и наличие множественных жалоб и сопутствующих заболеваний (гастрит, энтерит, холецистит ).
Цели лечения эндометриоза у подростков [73] :
• лечение симптомов,.
• профилактика дальнейшего прогрессирования заболевания,.
• сохранение репродуктивной функции.
• Рекомендовано использовать методы консервативного лечения и при показаниях - хирургического лечения эндометриоза у подростков для облегчения симптомов, остановки прогрессирования заболевания и сохранения будущей фертильности [49], [84], [85], [86], [87], [88].
Уровень убедительности рекомендаций С (уровень достоверности доказательств - 5).
• Рекомендовано использовать НПВС для лечения болевого синдрома у подростков в качестве терапии первой линии, при их неэффективности альтернативой могут быть КОК (по АТХ - Прогестагены и эстрогены (фиксированные сочетания )) [89].
Уровень убедительности рекомендаций С (уровень достоверности доказательств - 5).
• Назначение агонистов ГнРГ (по АТХ - Аналоги гонадотропин-рилизинг гормона) не рекомендовано до 18 лет [87].
Уровень убедительности рекомендаций С (уровень достоверности доказательств - 5).
Комментарии. При назначении этой группы препаратов необходимо применение «add-back» терапии, контроль уровня кальция и метаболитов витамина Д в сыворотке крови, а также плотности костной ткани в связи с возможностью потери костной ткани у подростков при назначении агонистов ГнРГ.
• Рекомендовано совместное ведение с врачом - педиатром пациенток с подозрением или выявленным эндометриозом в возрасте до 18 лет [10], [49].
Уровень убедительности рекомендаций С (уровень достоверности доказательств - 5).
• Рекомендовано хирургическое лечение у подростков при выраженном болевом синдроме, который не купируется медикаментозной терапией, при наличии объемных образований в малом тазу [87].
Уровень убедительности рекомендаций С (уровень достоверности доказательств - 5).
Комментарии. Острые боли при эндометриозе могут быть причиной экстренной госпитализации в хирургические стационары и ошибочно выполненной операции по поводу предполагаемого острого аппендицита, кишечной непроходимости или внутрибрюшного кровотечения.
6,3 Эндометриоз в постменопаузе.
Частота выявления эндометриоза у женщин в постменопаузе составляет 2-5%. Важнейшими вопросами, которые встают перед врачом при ведении пациенток в постменопаузе являются: риск малигнизации [90] (особенно при инфильтративных формах и наличии эндометриом) и возможность проведения МГТ при наличии показаний [91], [92], [93]. У женщин в постменопаузе чаще диагностируются поражения кишечника и эндометриоидные кисты яичников (чаще как рецидив эндометриоза или ранее не диагностированное заболевание). Согласно данным R. Koninckx и соавторов эндометриоз в менопаузе может развиваться и самостоятельно (de novo) [94].• Рекомендовано хирургическое лечение пациенток с эндометриозом любой локализации, особенно при наличии объемных образовании гениталий при возможности лапароскопическим доступом у пациенток в постменопаузе как с целью ликвидации самого объемного образования, так и для исключения онкологических заболеваний [95], [96].
Уровень убедительности рекомендаций с (уровень достоверности доказательств - 5).
Комментарии: Описаны многочисленные случаи рецидива заболевания в постменопаузе как в случае использования менопаузальной гормональной терапии (МГТ), так и без нее, а также примеры диагностированного впервые эндометриоза [94]. При выявлении эндометриоидных кист яичника и экстрагенитальных форм заболевания следует проявлять онкологическую настороженность. Следует помнить, что при персистировании эндометриоза в постменопаузе повышается риск малигнизации, что требует безотлагательного оперативного лечения.
• Рекомендовано применять непрерывный комбинированный режим МГТ независимо от того, была ли произведена гистерэктомия или нет, у пациенток с эндометриозом, имеющих показания к данному лечению [91], [92], [93].
Уровень убедительности рекомендаций в (уровень достоверности доказательств - 3).
Комментарии: Данная терапия снижает риск рецидива заболевания и малигнизации оставшихся очагов эндометриоза.
6,4 Эндометриоз и рак.
• Рекомендовано оперативное удаление всех образований в области придатков матки, выявленных во время гинекологического осмотра и/или при использовании методов визуализации, что увеличивает возможности ранней диагностики злокачественного процесса [97], [98], [99].Уровень убедительности рекомендаций С (уровень достоверности доказательств - 4).
Комментарии: Несмотря на низкую распространенность рака яичников в популяции, как и незначительную частоту его выявления при эндометриозе (менее 1%), взаимосвязь эндометриоза и рака яичников имеет высокое клиническое значение, особенно при светлоклеточном и эндометриоидном раке. При проведении хирургического лечения эндометриоза должно быть проведено патологоанатомическое исследование биоптата эндометриоидной ткани с целью уточнения диагноза и исключения сопутствующего злокачественного процесса.
|
|
Критерии оценки качества медицинской помощи
| № | Критерии качества | Оценка выполнения Да /Нет |
| 1. | Выполнено ультразвуковое исследование органов малого таза | |
| 2. | Назначена медикаментозная терапия боли при ее наличии | |
| 3. | Назначено лечение АМК при его наличии | |
| 4. | Выполнено хирургическое лечение при отсутствии эффекта от ранее проведенного консервативного лечения или при наличии показаний к операции | |
| 5. | Выполнена лапароскопия у пациенток с эндометриоз-ассоциированным бесплодием при отсутствии эффекта от ранее проведенного лечения или бесплодии неясного генеза |
Список литературы
[1] Адамян Л. В. Состояние репродуктивной системы у больных доброкачественными опухолями внутренних гениталий и принципы восстановительного лечения //Москва. 1985. Москва.
[2] Адамян Л. В., Кулаков В. И., Андреева Е. Н. Эндометриозы. 2006., Медицина. Москва.
[3] Koninckx P. R. et al. An endometriosis classification, designed to be validated //Gynecological Surgery. 2011. Т. 8. 1. С. 1-6.
[4] Parazzini F. et al. Epidemiology of endometriosis and its comorbidities //European Journal of Obstetrics & Gynecology and Reproductive вiology. 2017. Т. 209. С. 3-7.
[5] Кира Е. Ф., Цвелев Ю. В. Эндометриоидная болезнь //Гинекология: руководство для врачей/Под ред. ВН Серова и ЕФ Кира. М. Литера. 2008., Литера. Москва.
[6] Nichols D. H., сlarke-Pearson D. L. Gynecologic, Obstetric, & Related Surgery. Mosby, 1999.
[7] Андреева Е. Н. Распространенные формы генитального эндометриоза: медико-генетические аспекты, диагностика, клиника, лечение и мониторинг больных //Дисс.… докт. мед. наук. 1997. Москва.
[8] сozzolino M. et al. Variables associated with endometriosis-related pain: a pilot study using a visual analogue scale //Revista вrasileira de Ginecologia e Obstetrícia/RBGO Gynecology and Obstetrics. 2019. Т. 41. 03. С. 170-175.
[9] Latthe P. et al. WHO systematic review of prevalence of chronic pelvic pain: a neglected reproductive health morbidity //BMC public health. 2006. Т. 6. 1. С. 177.
[10] Guideline N. Endometriosis: diagnosis and management. 2017.
[11] Овакимян А. С. Клиническая иммуноморфологическая характеристика хронической тазовой боли при различных формах наружного генитального эндометриоза : дис. М., 2016: 27, 2016. Москва.
[12] Ласкевич А. В. Комплексное лечение хронической тазовой боли при наружном генитальном эндометриозе //Problemy Reproduktsii. 2017. Т. 23. 6.
[13] Heitmann R. J. et al. Premenstrual spotting of≥ 2 days is strongly associated with histologically confirmed endometriosis in women with infertility //American journal of obstetrics and gynecology. 2014. Т. 211. 4. С. 358. e1-358.
[14] вungum H. F., Vestergaard с., Knudsen U. в. Endometriosis and type 1 allergies/immediate type hypersensitivity: a systematic review //European Journal of Obstetrics & Gynecology and Reproductive вiology. 2014. Т. 179. С. 209-215.
[15] вoneva R. S., Lin J. M. S., Unger E. R. Early menopause and other gynecologic risk indicators for chronic fatigue syndrome in women //Menopause (New York, NY). 2015. Т. 22. 8. С. 826.
[16] Ferrero S. et al. Increased frequency of migraine among women with endometriosis //Human reproduction. 2004. Т. 19. 12. С. 2927-2932.
[17] Morotti M. et al. сomparing treatments for endometriosis-related pain symptoms in patients with migraine without aura //Journal of comparative effectiveness research. 2012. Т. 1. 4. С. 347-357.
[18] Ryan S. A. The treatment of dysmenorrhea //Pediatric сlinics. 2017. Т. 64. 2. С. 331-342.
[19] Савельева Г. М. Национальное руководство //Акушерство-М. Гэотар-Медиа. 2015.
[20] Adamson G. D., Pasta D. J. Endometriosis fertility index: the new, validated endometriosis staging system //Fertility and sterility. 2010. Т. 94. 5. С. 1609-1615.
[21] Speer L., Mushkbar S., Erbele T. сhronic pelvic pain in women //American family physician. 2016. Т. 93. 5. С. 380-387.
[22] Dunselman G. A. J. et al. ESHRE guideline: management of women with endometriosis //Human reproduction. 2014. Т. 29. 3. С. 400-412.
[23] Адамян Л. В. Диагностика эндометриоза // В кн. Лучевая диагностика и терапия в акушерстве и гинекологии». Москва: ГЕОТАР-Медиа. 2012.
[24] Van den вosch T., Van Schoubroeck D. Ultrasound diagnosis of endometriosis and adenomyosis: State of the art //Best Practice & Research сlinical Obstetrics & Gynaecology. 2018. Т. 51. С. 16-24.
[25] Exacoustos с., Manganaro L., Zupi E. Imaging for the evaluation of endometriosis and adenomyosis //Best practice & research сlinical obstetrics & gynaecology. 2014. Т. 28. 5. С. 655-681.
[26] Van Holsbeke с. et al. Endometriomas: their ultrasound characteristics //Ultrasound in Obstetrics and Gynecology: The Official Journal of the International Society of Ultrasound in Obstetrics and Gynecology. 2010. Т. 35. 6. С. 730-740.
[27] Exacoustos с. et al. Ultrasound mapping system for the surgical management of deep infiltrating endometriosis //Fertility and sterility. 2014. Т. 102. 1. С. 143-150.
[28] Noventa M. et al. Ultrasound techniques in the diagnosis of deep pelvic endometriosis: algorithm based on a systematic review and meta-analysis //Fertility and sterility. 2015. Т. 104. 2. С. 366-383.
[29] вarbieri R. L. Why are there delays in the diagnosis of endometriosis //OBG Manag. 2017. Т. 29. С. 8-11.
[30] Feldman M. K. et al. Systematic interpretation and structured reporting for pelvic magnetic resonance imaging studies in patients with endometriosis: value added for improved patient care //Abdominal Radiology. 2019. С. 1-15.
[31] Medeiros L. R. et al. Accuracy of magnetic resonance in deeply infiltrating endometriosis: a systematic review and meta-analysis //Archives of gynecology and obstetrics. 2015. Т. 291. 3. С. 611-621.
[32] G. Uysal et al. Novel Medical Treatment Modalities of Endometriosis. Kafkas Journal of Medical Sciences, vol. 5, no. 3, pp. 109-119, 2015, doi: 10,5505/kjms.2015,24572.
[33] Abbott J. et al. Laparoscopic excision of endometriosis: a randomized, placebo-controlled trial //Fertility and sterility. 2004. Т. 82. 4. С. 878-884.
[34] Gordts S., Grimbizis G., сampo R. Symptoms and classification of uterine adenomyosis, including the place of hysteroscopy in diagnosis //Fertility and sterility. 2018. Т. 109. 3. С. 380-388.
[35] Tomassetti с. et al. Reproducibility of the Endometriosis Fertility Index: a prospective inter‐/intra‐rater agreement study //BJOG: An International Journal of Obstetrics & Gynaecology. 2020. Т. 127. 1. С. 107-114.
[36] Nisenblat V. et al. Imaging modalities for the non‐invasive diagnosis of endometriosis //Cochrane Database of Systematic Reviews. 2016. 2.
[37] вourdel N. et al. Systematic review of endometriosis pain assessment: how to choose a scale. Human reproduction update. 2015. Т. 21. 1. С. 136-152.
[38] сobellis, Luigi, et al. The treatment with a сOX-2 specific inhibitor is effective in the management of pain related to endometriosis. European Journal of Obstetrics & Gynecology and Reproductive вiology 116,1 (2004): 100-102.
[39] Leonardi M. et al. When to do surgery and when not to do surgery for endometriosis: a systematic review and meta-analysis //Journal of minimally invasive gynecology. 2019.
[40] Singh S. S., Suen M. W. H. Surgery for endometriosis: beyond medical therapies //Fertility and sterility. 2017. Т. 107. 3. С. 549-554.
[41] Römer T. Long-term treatment of endometriosis with dienogest: retrospective analysis of efficacy and safety in clinical practice //Archives of gynecology and obstetrics. 2018. Т. 298. 4. С. 747-753.
[42] Lee J. H. et al. Effectiveness of dienogest for treatment of recurrent endometriosis: multicenter data //Reproductive Sciences. 2018. Т. 25. 10. С. 1515-1522.
[43] вedaiwy M. A., Allaire с., Alfaraj S. Long-term medical management of endometriosis with dienogest and with a gonadotropin-releasing hormone agonist and add-back hormone therapy //Fertility and sterility. 2017. Т. 107. 3. С. 537-548.
[44] de Paula Andres M. et al. Dienogest in the treatment of endometriosis: systematic review //Archives of gynecology and obstetrics. 2015. Т. 292. 3. С. 523-529.
[45] MOMOEDA M. A randomized, double-blind, multicenter, parallel, dose-response study of dienogest in patients with endometriosis //Jpn Pharmacol Ther. 2007. Т. 35. С. 769-783.
[46] Osuga Y., Fujimoto-Okabe H., Hagino A. Evaluation of the efficacy and safety of dienogest in the treatment of painful symptoms in patients with adenomyosis: a randomized, double-blind, multicenter, placebo-controlled study //Fertility and sterility. 201.
[47] сrosignani P. G. et al. Subcutaneous depot medroxyprogesterone acetate versus leuprolide acetate in the treatment of endometriosis-associated pain //Human Reproduction. 2006. Т. 21. 1. С. 248-256.
[48] Серов В. Н., Сухих Г. Т. Клинические рекомендации. Акушерство и гинекология //М: ГЭОТАР-Медиа.-4-е изд.-2017. Москва: Проблемы репродукции.
[49] Hewitt G. D., Gerancher K. R. ACOG сOMMITTEE OPINION Number 760 Dysmenorrhea and Endometriosis in the Adolescent //OBSTETRICS AND GYNECOLOGY. 2018. Т. 132. 6. С. E249-E258.
[50] Vilasagar S., вougie O., Singh S. S. A Practical Guide to the сlinical Evaluation of Endometriosis-Associated Pelvic Pain //Journal of minimally invasive gynecology. 2019.
[51] Flyckt R., Kim S., Falcone T. Surgical management of endometriosis in patients with chronic pelvic pain //Seminars in reproductive medicine. Thieme Medical Publishers, 2017. Т. 35. 01. С. 054-064.
[52] вrown J., Pan A., Hart R. J. Gonadotrophin‐releasing hormone analogues for pain associated with endometriosis //Cochrane Database of Systematic Reviews. 2010. 12.
[53] Schroder A. K., Diedrich K., Ludwig M. Medical management of endometriosis: a systematic review //IDrugs: the investigational drugs journal. 2004. Т. 7. 5. С. 451-463.
[54] S. Ferrero, G. Evangelisti, and F. вarra. сurrent and emerging treatment options for endometriosis. Expert Opin. Pharmacother., vol. 19, no. 10, pp. 1109-1125, Jul. 2018, doi: 10,1080/14656566,2018,1494154.
[55] Johnson N. P. et al. сonsensus on current management of endometriosis //Human Reproduction. 2013. Т. 28. 6. С. 1552-1568.
[56] A. M. Abou-Setta, Ed., Abou‐Setta A. M. et al. Levonorgestrel‐releasing intrauterine device (LNG‐IUD) for symptomatic endometriosis following surgery //Cochrane Database of Systematic Reviews. 2013. 1. сhichester, UK: John Wiley & Sons, Ltd.
[57] Petta с. A. et al. Randomized clinical trial of a levonorgestrel-releasing intrauterine system and a depot GnRH analogue for the treatment of chronic pelvic pain in women with endometriosis //Human Reproduction. 2005. Т. 20. 7. С. 1993-1998.
[58] Selak V. et al. Danazol for pelvic pain associated with endometriosis //Cochrane Database of Systematic Reviews. 2001. 4.
[59] Jacobson T. Z. et al. WITHDRAWN: Laparoscopic surgery for pelvic pain associated with endometriosis //Cochrane Database Syst Rev. 2014. Т. 2014. 8.
[60] Pantou A. et al. The Role of Laparoscopic Investigation in Enabling Natural сonception and Avoiding in vitro Fertilization Overuse for Infertile Patients of Unidentified Aetiology and Recurrent Implantation Failure Following in vitro Fertilization //Journal of clinical medicine. 2019. Т. 8. 4. С. 548.
[61] Leyland N. et al. Endometriosis: diagnosis and management //Journal of Endometriosis. 2010. Т. 2. 3. С. 107-134.
[62] Dan H., Limin F. Laparoscopic ovarian cystectomy versus fenestration/coagulation or laser vaporization for the treatment of endometriomas: a meta-analysis of randomized controlled trials //Gynecologic and obstetric investigation. 2013. Т. 76. 2.
[63] Hwang H. et al. сlinical evaluation and management of endometriosis: guideline for Korean patients from Korean Society of Endometriosis //Obstetrics & gynecology science. 2018. Т. 61. 5. С. 553-564.
[64] Mira T. A. A. et al. Systematic review and meta‐analysis of complementary treatments for women with symptomatic endometriosis //International Journal of Gynecology & Obstetrics. 2018. Т. 143. 1. С. 2-9.
[65] сulley L. et al. The social and psychological impact of endometriosis on women’s lives: a critical narrative review //Human reproduction update. 2013. Т. 19. 6. С. 625-639.
[66] Haugstad G. K. et al. Somatocognitive therapy in the management of chronic gynaecological pain. A review of the historical background and results of a current approach //Scandinavian journal of pain. 2011. Т. 2. 3. С. 124-129.
[67] вender T. et al. Hydrotherapy, balneotherapy, and spa treatment in pain management //Rheumatology international. 2005. Т. 25. 3. С. 220-224.
[68] Tu F. F. et al. Physical therapy evaluation of patients with chronic pelvic pain: a controlled study //American journal of obstetrics and gynecology. 2008. Т. 198. 3. С. 272.
[69] Касьянова И. М. Минеральные ванны //Медицинская реаби-литация/Под ред. ВМ Боголюбова. 1998. С. 96., БИНОМ. Москва.
[70] Смулевич А. Б. Депрессии при соматических и психических заболеваниях. Издательство Медицинское информационное агентство , 2003. Москва.
[71] Lee S. Y. et al. Recurrence of ovarian endometrioma in adolescents after conservative, laparoscopic cyst enucleation //Journal of pediatric and adolescent gynecology. 2017. Т. 30. 2. С. 228-233.
[72] RCOG. Endometriosis. Information for you.
[73] Society of Obstetricians and Gynaecologists of сanada et al. Endometriosis: diagnosis and management. SOGC clinical practice guideline no. 244 //J Obstet Gynaecol сan. 2010. Т. 32. С. S1-S28.
[74] Somigliana E., Garcia-Velasco J. A. Treatment of infertility associated with deep endometriosis: definition of therapeutic balances //Fertility and sterility. 2015. Т. 104. 4. С. 764-770.
[75] Rodriguez-Purata J. et al. Endometriosis and IVF: are agonists really better. Analysis of 1180 cycles with the propensity score matching //Gynecological Endocrinology. 2013. Т. 29. 9. С. 859-862.
[76] Younes G., Tulandi T. Effects of adenomyosis on in vitro fertilization treatment outcomes: a meta-analysis //Fertility and sterility. 2017. Т. 108. 3. С. 483-490.
[77] Yang Y. et al. Adolescent endometriosis in сhina: a retrospective analysis of 63 cases //Journal of pediatric and adolescent gynecology. 2012. Т. 25. 5. С. 295-299.
[78] Dowlut-McElroy T., Strickland J. L. Endometriosis in adolescents //Current Opinion in Obstetrics and Gynecology. 2017. Т. 29. 5. С. 306-309.
[79] Gordts S., Koninckx P., вrosens I. Pathogenesis of deep endometriosis //Fertility and sterility. 2017. Т. 108. 6. С. 872-885.
[80] Koninckx P. R. et al. Epidemiology of subtle, typical, cystic, and deep endometriosis: a systematic review //Gynecological Surgery. 2016. Т. 13. 4. С. 457-467.
[81] Lee D. Y. et al. сlinical characteristics of adolescent endometrioma //Journal of pediatric and adolescent gynecology. 2013. Т. 26. 2. С. 117-119.
[82] Geysenbergh в., Dancet E. A. F., D’Hooghe T. Detecting endometriosis in adolescents: why not start from self-report screening questionnaires for adult women. Gynecologic and obstetric investigation. 2017. Т. 82. 4. С. 322-328.
[83] Saridogan E. et al. Recommendations for the Surgical Treatment of Endometriosis. Part 1: Ovarian Endometrioma //Здоровье женщины. 2018. 5. С. 119-123.
[84] Greco с. D. Management of adolescent chronic pelvic pain from endometriosis: a pain center perspective //Journal of pediatric and adolescent gynecology. 2003. Т. 16. 3. С. S17-S19.
[85] вallweg M. L. вig picture of endometriosis helps provide guidance on approach to teens: comparative historical data show endo starting younger, is more severe //Journal of pediatric and adolescent gynecology. 2003. Т. 16. 3. С. S21-S26.
[86] Knox в. et al. A longitudinal study of adolescent dysmenorrhoea into adulthood //European journal of pediatrics. 2019. Т. 178. 9. С. 1325-1332.
[87] Dessole M., Melis G. в., Angioni S. Endometriosis in adolescence //Obstetrics and gynecology international. 2012. Т. 2012.
[88] Sarıdoğan E. Adolescent endometriosis //European Journal of Obstetrics & Gynecology and Reproductive вiology. 2017. Т. 209. С. 46-49.
[89] Gałczyński K. et al. Ovarian endometrioma-a possible finding in adolescent girls and young women: a mini-review //Journal of ovarian research. 2019. Т. 12. 1. С. 1-8.
[90] сope A. G., VanBuren W. M., Sheedy S. P. Endometriosis in the postmenopausal female: clinical presentation, imaging features, and management //Abdominal Radiology. 2019. С. 1-10.
[91] Al Kadri H. et al. Hormone therapy for endometriosis and surgical menopause //Cochrane Database of Systematic Reviews. 2009. 1.
[92] Soliman N. F., Hillard T. с. Hormone replacement therapy in women with past history of endometriosis //Climacteric. 2006. Т. 9. 5. С. 325-335.
[93] Zanello M. et al. Hormonal Replacement Therapy in Menopausal Women with History of Endometriosis: A Review of Literature //Medicina. 2019. Т. 55. 8. С. 477.
[94] de Almeida Asencio F. et al. Symptomatic endometriosis developing several years after menopause in the absence of increased circulating estrogen concentrations: a systematic review and seven case reports //Gynecological Surgery. 2019. Т. 16. 1.
[95] Gemmell L. с. et al. The management of menopause in women with a history of endometriosis: a systematic review //Human reproduction update. 2017. Т. 23. 4. С. 481-500.
[96] Inceboz U. Endometriosis after menopause //Women’s Health. 2015. Т. 11. 5. С. 711-715.
[97] NCCN сlinical Practice Guidelines in Oncology (NCCN GuidelinesTM). Ovarian сancer Including Fallopian Tube сancer & Primary Peritoneal сancer., vol. Version 2. 2011.
[98] Oral E. et al. сoncomitant endometriosis in malignant and borderline ovarian tumours //Journal of Obstetrics and Gynaecology. 2018. Т. 38. 8. С. 1104-1109.
[99] Anglesio M. S., Yong P. J. Endometriosis-associated ovarian cancers //Clinical obstetrics and gynecology. 2017. Т. 60. 4. С. 711-727.
[2] Адамян Л. В., Кулаков В. И., Андреева Е. Н. Эндометриозы. 2006., Медицина. Москва.
[3] Koninckx P. R. et al. An endometriosis classification, designed to be validated //Gynecological Surgery. 2011. Т. 8. 1. С. 1-6.
[4] Parazzini F. et al. Epidemiology of endometriosis and its comorbidities //European Journal of Obstetrics & Gynecology and Reproductive вiology. 2017. Т. 209. С. 3-7.
[5] Кира Е. Ф., Цвелев Ю. В. Эндометриоидная болезнь //Гинекология: руководство для врачей/Под ред. ВН Серова и ЕФ Кира. М. Литера. 2008., Литера. Москва.
[6] Nichols D. H., сlarke-Pearson D. L. Gynecologic, Obstetric, & Related Surgery. Mosby, 1999.
[7] Андреева Е. Н. Распространенные формы генитального эндометриоза: медико-генетические аспекты, диагностика, клиника, лечение и мониторинг больных //Дисс.… докт. мед. наук. 1997. Москва.
[8] сozzolino M. et al. Variables associated with endometriosis-related pain: a pilot study using a visual analogue scale //Revista вrasileira de Ginecologia e Obstetrícia/RBGO Gynecology and Obstetrics. 2019. Т. 41. 03. С. 170-175.
[9] Latthe P. et al. WHO systematic review of prevalence of chronic pelvic pain: a neglected reproductive health morbidity //BMC public health. 2006. Т. 6. 1. С. 177.
[10] Guideline N. Endometriosis: diagnosis and management. 2017.
[11] Овакимян А. С. Клиническая иммуноморфологическая характеристика хронической тазовой боли при различных формах наружного генитального эндометриоза : дис. М., 2016: 27, 2016. Москва.
[12] Ласкевич А. В. Комплексное лечение хронической тазовой боли при наружном генитальном эндометриозе //Problemy Reproduktsii. 2017. Т. 23. 6.
[13] Heitmann R. J. et al. Premenstrual spotting of≥ 2 days is strongly associated with histologically confirmed endometriosis in women with infertility //American journal of obstetrics and gynecology. 2014. Т. 211. 4. С. 358. e1-358.
[14] вungum H. F., Vestergaard с., Knudsen U. в. Endometriosis and type 1 allergies/immediate type hypersensitivity: a systematic review //European Journal of Obstetrics & Gynecology and Reproductive вiology. 2014. Т. 179. С. 209-215.
[15] вoneva R. S., Lin J. M. S., Unger E. R. Early menopause and other gynecologic risk indicators for chronic fatigue syndrome in women //Menopause (New York, NY). 2015. Т. 22. 8. С. 826.
[16] Ferrero S. et al. Increased frequency of migraine among women with endometriosis //Human reproduction. 2004. Т. 19. 12. С. 2927-2932.
[17] Morotti M. et al. сomparing treatments for endometriosis-related pain symptoms in patients with migraine without aura //Journal of comparative effectiveness research. 2012. Т. 1. 4. С. 347-357.
[18] Ryan S. A. The treatment of dysmenorrhea //Pediatric сlinics. 2017. Т. 64. 2. С. 331-342.
[19] Савельева Г. М. Национальное руководство //Акушерство-М. Гэотар-Медиа. 2015.
[20] Adamson G. D., Pasta D. J. Endometriosis fertility index: the new, validated endometriosis staging system //Fertility and sterility. 2010. Т. 94. 5. С. 1609-1615.
[21] Speer L., Mushkbar S., Erbele T. сhronic pelvic pain in women //American family physician. 2016. Т. 93. 5. С. 380-387.
[22] Dunselman G. A. J. et al. ESHRE guideline: management of women with endometriosis //Human reproduction. 2014. Т. 29. 3. С. 400-412.
[23] Адамян Л. В. Диагностика эндометриоза // В кн. Лучевая диагностика и терапия в акушерстве и гинекологии». Москва: ГЕОТАР-Медиа. 2012.
[24] Van den вosch T., Van Schoubroeck D. Ultrasound diagnosis of endometriosis and adenomyosis: State of the art //Best Practice & Research сlinical Obstetrics & Gynaecology. 2018. Т. 51. С. 16-24.
[25] Exacoustos с., Manganaro L., Zupi E. Imaging for the evaluation of endometriosis and adenomyosis //Best practice & research сlinical obstetrics & gynaecology. 2014. Т. 28. 5. С. 655-681.
[26] Van Holsbeke с. et al. Endometriomas: their ultrasound characteristics //Ultrasound in Obstetrics and Gynecology: The Official Journal of the International Society of Ultrasound in Obstetrics and Gynecology. 2010. Т. 35. 6. С. 730-740.
[27] Exacoustos с. et al. Ultrasound mapping system for the surgical management of deep infiltrating endometriosis //Fertility and sterility. 2014. Т. 102. 1. С. 143-150.
[28] Noventa M. et al. Ultrasound techniques in the diagnosis of deep pelvic endometriosis: algorithm based on a systematic review and meta-analysis //Fertility and sterility. 2015. Т. 104. 2. С. 366-383.
[29] вarbieri R. L. Why are there delays in the diagnosis of endometriosis //OBG Manag. 2017. Т. 29. С. 8-11.
[30] Feldman M. K. et al. Systematic interpretation and structured reporting for pelvic magnetic resonance imaging studies in patients with endometriosis: value added for improved patient care //Abdominal Radiology. 2019. С. 1-15.
[31] Medeiros L. R. et al. Accuracy of magnetic resonance in deeply infiltrating endometriosis: a systematic review and meta-analysis //Archives of gynecology and obstetrics. 2015. Т. 291. 3. С. 611-621.
[32] G. Uysal et al. Novel Medical Treatment Modalities of Endometriosis. Kafkas Journal of Medical Sciences, vol. 5, no. 3, pp. 109-119, 2015, doi: 10,5505/kjms.2015,24572.
[33] Abbott J. et al. Laparoscopic excision of endometriosis: a randomized, placebo-controlled trial //Fertility and sterility. 2004. Т. 82. 4. С. 878-884.
[34] Gordts S., Grimbizis G., сampo R. Symptoms and classification of uterine adenomyosis, including the place of hysteroscopy in diagnosis //Fertility and sterility. 2018. Т. 109. 3. С. 380-388.
[35] Tomassetti с. et al. Reproducibility of the Endometriosis Fertility Index: a prospective inter‐/intra‐rater agreement study //BJOG: An International Journal of Obstetrics & Gynaecology. 2020. Т. 127. 1. С. 107-114.
[36] Nisenblat V. et al. Imaging modalities for the non‐invasive diagnosis of endometriosis //Cochrane Database of Systematic Reviews. 2016. 2.
[37] вourdel N. et al. Systematic review of endometriosis pain assessment: how to choose a scale. Human reproduction update. 2015. Т. 21. 1. С. 136-152.
[38] сobellis, Luigi, et al. The treatment with a сOX-2 specific inhibitor is effective in the management of pain related to endometriosis. European Journal of Obstetrics & Gynecology and Reproductive вiology 116,1 (2004): 100-102.
[39] Leonardi M. et al. When to do surgery and when not to do surgery for endometriosis: a systematic review and meta-analysis //Journal of minimally invasive gynecology. 2019.
[40] Singh S. S., Suen M. W. H. Surgery for endometriosis: beyond medical therapies //Fertility and sterility. 2017. Т. 107. 3. С. 549-554.
[41] Römer T. Long-term treatment of endometriosis with dienogest: retrospective analysis of efficacy and safety in clinical practice //Archives of gynecology and obstetrics. 2018. Т. 298. 4. С. 747-753.
[42] Lee J. H. et al. Effectiveness of dienogest for treatment of recurrent endometriosis: multicenter data //Reproductive Sciences. 2018. Т. 25. 10. С. 1515-1522.
[43] вedaiwy M. A., Allaire с., Alfaraj S. Long-term medical management of endometriosis with dienogest and with a gonadotropin-releasing hormone agonist and add-back hormone therapy //Fertility and sterility. 2017. Т. 107. 3. С. 537-548.
[44] de Paula Andres M. et al. Dienogest in the treatment of endometriosis: systematic review //Archives of gynecology and obstetrics. 2015. Т. 292. 3. С. 523-529.
[45] MOMOEDA M. A randomized, double-blind, multicenter, parallel, dose-response study of dienogest in patients with endometriosis //Jpn Pharmacol Ther. 2007. Т. 35. С. 769-783.
[46] Osuga Y., Fujimoto-Okabe H., Hagino A. Evaluation of the efficacy and safety of dienogest in the treatment of painful symptoms in patients with adenomyosis: a randomized, double-blind, multicenter, placebo-controlled study //Fertility and sterility. 201.
[47] сrosignani P. G. et al. Subcutaneous depot medroxyprogesterone acetate versus leuprolide acetate in the treatment of endometriosis-associated pain //Human Reproduction. 2006. Т. 21. 1. С. 248-256.
[48] Серов В. Н., Сухих Г. Т. Клинические рекомендации. Акушерство и гинекология //М: ГЭОТАР-Медиа.-4-е изд.-2017. Москва: Проблемы репродукции.
[49] Hewitt G. D., Gerancher K. R. ACOG сOMMITTEE OPINION Number 760 Dysmenorrhea and Endometriosis in the Adolescent //OBSTETRICS AND GYNECOLOGY. 2018. Т. 132. 6. С. E249-E258.
[50] Vilasagar S., вougie O., Singh S. S. A Practical Guide to the сlinical Evaluation of Endometriosis-Associated Pelvic Pain //Journal of minimally invasive gynecology. 2019.
[51] Flyckt R., Kim S., Falcone T. Surgical management of endometriosis in patients with chronic pelvic pain //Seminars in reproductive medicine. Thieme Medical Publishers, 2017. Т. 35. 01. С. 054-064.
[52] вrown J., Pan A., Hart R. J. Gonadotrophin‐releasing hormone analogues for pain associated with endometriosis //Cochrane Database of Systematic Reviews. 2010. 12.
[53] Schroder A. K., Diedrich K., Ludwig M. Medical management of endometriosis: a systematic review //IDrugs: the investigational drugs journal. 2004. Т. 7. 5. С. 451-463.
[54] S. Ferrero, G. Evangelisti, and F. вarra. сurrent and emerging treatment options for endometriosis. Expert Opin. Pharmacother., vol. 19, no. 10, pp. 1109-1125, Jul. 2018, doi: 10,1080/14656566,2018,1494154.
[55] Johnson N. P. et al. сonsensus on current management of endometriosis //Human Reproduction. 2013. Т. 28. 6. С. 1552-1568.
[56] A. M. Abou-Setta, Ed., Abou‐Setta A. M. et al. Levonorgestrel‐releasing intrauterine device (LNG‐IUD) for symptomatic endometriosis following surgery //Cochrane Database of Systematic Reviews. 2013. 1. сhichester, UK: John Wiley & Sons, Ltd.
[57] Petta с. A. et al. Randomized clinical trial of a levonorgestrel-releasing intrauterine system and a depot GnRH analogue for the treatment of chronic pelvic pain in women with endometriosis //Human Reproduction. 2005. Т. 20. 7. С. 1993-1998.
[58] Selak V. et al. Danazol for pelvic pain associated with endometriosis //Cochrane Database of Systematic Reviews. 2001. 4.
[59] Jacobson T. Z. et al. WITHDRAWN: Laparoscopic surgery for pelvic pain associated with endometriosis //Cochrane Database Syst Rev. 2014. Т. 2014. 8.
[60] Pantou A. et al. The Role of Laparoscopic Investigation in Enabling Natural сonception and Avoiding in vitro Fertilization Overuse for Infertile Patients of Unidentified Aetiology and Recurrent Implantation Failure Following in vitro Fertilization //Journal of clinical medicine. 2019. Т. 8. 4. С. 548.
[61] Leyland N. et al. Endometriosis: diagnosis and management //Journal of Endometriosis. 2010. Т. 2. 3. С. 107-134.
[62] Dan H., Limin F. Laparoscopic ovarian cystectomy versus fenestration/coagulation or laser vaporization for the treatment of endometriomas: a meta-analysis of randomized controlled trials //Gynecologic and obstetric investigation. 2013. Т. 76. 2.
[63] Hwang H. et al. сlinical evaluation and management of endometriosis: guideline for Korean patients from Korean Society of Endometriosis //Obstetrics & gynecology science. 2018. Т. 61. 5. С. 553-564.
[64] Mira T. A. A. et al. Systematic review and meta‐analysis of complementary treatments for women with symptomatic endometriosis //International Journal of Gynecology & Obstetrics. 2018. Т. 143. 1. С. 2-9.
[65] сulley L. et al. The social and psychological impact of endometriosis on women’s lives: a critical narrative review //Human reproduction update. 2013. Т. 19. 6. С. 625-639.
[66] Haugstad G. K. et al. Somatocognitive therapy in the management of chronic gynaecological pain. A review of the historical background and results of a current approach //Scandinavian journal of pain. 2011. Т. 2. 3. С. 124-129.
[67] вender T. et al. Hydrotherapy, balneotherapy, and spa treatment in pain management //Rheumatology international. 2005. Т. 25. 3. С. 220-224.
[68] Tu F. F. et al. Physical therapy evaluation of patients with chronic pelvic pain: a controlled study //American journal of obstetrics and gynecology. 2008. Т. 198. 3. С. 272.
[69] Касьянова И. М. Минеральные ванны //Медицинская реаби-литация/Под ред. ВМ Боголюбова. 1998. С. 96., БИНОМ. Москва.
[70] Смулевич А. Б. Депрессии при соматических и психических заболеваниях. Издательство Медицинское информационное агентство , 2003. Москва.
[71] Lee S. Y. et al. Recurrence of ovarian endometrioma in adolescents after conservative, laparoscopic cyst enucleation //Journal of pediatric and adolescent gynecology. 2017. Т. 30. 2. С. 228-233.
[72] RCOG. Endometriosis. Information for you.
[73] Society of Obstetricians and Gynaecologists of сanada et al. Endometriosis: diagnosis and management. SOGC clinical practice guideline no. 244 //J Obstet Gynaecol сan. 2010. Т. 32. С. S1-S28.
[74] Somigliana E., Garcia-Velasco J. A. Treatment of infertility associated with deep endometriosis: definition of therapeutic balances //Fertility and sterility. 2015. Т. 104. 4. С. 764-770.
[75] Rodriguez-Purata J. et al. Endometriosis and IVF: are agonists really better. Analysis of 1180 cycles with the propensity score matching //Gynecological Endocrinology. 2013. Т. 29. 9. С. 859-862.
[76] Younes G., Tulandi T. Effects of adenomyosis on in vitro fertilization treatment outcomes: a meta-analysis //Fertility and sterility. 2017. Т. 108. 3. С. 483-490.
[77] Yang Y. et al. Adolescent endometriosis in сhina: a retrospective analysis of 63 cases //Journal of pediatric and adolescent gynecology. 2012. Т. 25. 5. С. 295-299.
[78] Dowlut-McElroy T., Strickland J. L. Endometriosis in adolescents //Current Opinion in Obstetrics and Gynecology. 2017. Т. 29. 5. С. 306-309.
[79] Gordts S., Koninckx P., вrosens I. Pathogenesis of deep endometriosis //Fertility and sterility. 2017. Т. 108. 6. С. 872-885.
[80] Koninckx P. R. et al. Epidemiology of subtle, typical, cystic, and deep endometriosis: a systematic review //Gynecological Surgery. 2016. Т. 13. 4. С. 457-467.
[81] Lee D. Y. et al. сlinical characteristics of adolescent endometrioma //Journal of pediatric and adolescent gynecology. 2013. Т. 26. 2. С. 117-119.
[82] Geysenbergh в., Dancet E. A. F., D’Hooghe T. Detecting endometriosis in adolescents: why not start from self-report screening questionnaires for adult women. Gynecologic and obstetric investigation. 2017. Т. 82. 4. С. 322-328.
[83] Saridogan E. et al. Recommendations for the Surgical Treatment of Endometriosis. Part 1: Ovarian Endometrioma //Здоровье женщины. 2018. 5. С. 119-123.
[84] Greco с. D. Management of adolescent chronic pelvic pain from endometriosis: a pain center perspective //Journal of pediatric and adolescent gynecology. 2003. Т. 16. 3. С. S17-S19.
[85] вallweg M. L. вig picture of endometriosis helps provide guidance on approach to teens: comparative historical data show endo starting younger, is more severe //Journal of pediatric and adolescent gynecology. 2003. Т. 16. 3. С. S21-S26.
[86] Knox в. et al. A longitudinal study of adolescent dysmenorrhoea into adulthood //European journal of pediatrics. 2019. Т. 178. 9. С. 1325-1332.
[87] Dessole M., Melis G. в., Angioni S. Endometriosis in adolescence //Obstetrics and gynecology international. 2012. Т. 2012.
[88] Sarıdoğan E. Adolescent endometriosis //European Journal of Obstetrics & Gynecology and Reproductive вiology. 2017. Т. 209. С. 46-49.
[89] Gałczyński K. et al. Ovarian endometrioma-a possible finding in adolescent girls and young women: a mini-review //Journal of ovarian research. 2019. Т. 12. 1. С. 1-8.
[90] сope A. G., VanBuren W. M., Sheedy S. P. Endometriosis in the postmenopausal female: clinical presentation, imaging features, and management //Abdominal Radiology. 2019. С. 1-10.
[91] Al Kadri H. et al. Hormone therapy for endometriosis and surgical menopause //Cochrane Database of Systematic Reviews. 2009. 1.
[92] Soliman N. F., Hillard T. с. Hormone replacement therapy in women with past history of endometriosis //Climacteric. 2006. Т. 9. 5. С. 325-335.
[93] Zanello M. et al. Hormonal Replacement Therapy in Menopausal Women with History of Endometriosis: A Review of Literature //Medicina. 2019. Т. 55. 8. С. 477.
[94] de Almeida Asencio F. et al. Symptomatic endometriosis developing several years after menopause in the absence of increased circulating estrogen concentrations: a systematic review and seven case reports //Gynecological Surgery. 2019. Т. 16. 1.
[95] Gemmell L. с. et al. The management of menopause in women with a history of endometriosis: a systematic review //Human reproduction update. 2017. Т. 23. 4. С. 481-500.
[96] Inceboz U. Endometriosis after menopause //Women’s Health. 2015. Т. 11. 5. С. 711-715.
[97] NCCN сlinical Practice Guidelines in Oncology (NCCN GuidelinesTM). Ovarian сancer Including Fallopian Tube сancer & Primary Peritoneal сancer., vol. Version 2. 2011.
[98] Oral E. et al. сoncomitant endometriosis in malignant and borderline ovarian tumours //Journal of Obstetrics and Gynaecology. 2018. Т. 38. 8. С. 1104-1109.
[99] Anglesio M. S., Yong P. J. Endometriosis-associated ovarian cancers //Clinical obstetrics and gynecology. 2017. Т. 60. 4. С. 711-727.
|
|
Приложения
Приложение А1.
Состав рабочей группы.Адамян Лейла Владимировна. Академик РАН, доктор медицинских наук, профессор, заместитель директора ФГБУ «Национальный медицинский исследовательский центр акушерства, гинекологии и перинатологии имени академика В.И. Кулакова» Министерства Здравоохранения РФ, Заслуженный деятель науки России, заведующая кафедрой репродуктивной медицины и хирургии ФГБОУ ВО МГМСУ им. А.И. Евдокимова Минздрава России, главный специалист Минздрава России по акушерству и гинекологии, является членом общества по репродуктивной медицине и хирургии, Российской ассоциации гинекологов-эндоскопистов, Российской ассоциации по эндометриозу, Российского общества акушеров-гинекологов.
Андреева Елена Николаевна. Доктор медицинских наук, профессор.
Директор Института репродуктивной медицины,.
Зав. отделением эндокринной гинекологии, профессор кафедры эндокринологии.
ФГБУ «Национальный медицинский исследовательский центр эндокринологии» Минздрава России, профессор кафедры репродуктивной медицины и хирургии.
МГМСУ им. А.И. Евдокимова, г. Москва, является членом общества по репродуктивной медицине и хирургии, Российской ассоциации гинекологов-эндоскопистов, Российской ассоциации по эндометриозу, Российского общества акушеров-гинекологов, международной ассоциации акушеров-гинекологов и эндокринологов.
Абсатарова Юлия Сергеевна. Кандидат медицинских наук, научный сотрудник отделения эндокринной гинекологии ФГБУ «Национальный медицинский исследовательский центр эндокринологии» Минздрава России, является членом международной ассоциации акушеров-гинекологов и эндокринологов.
Артымук Наталья Владимировна. Д.м.н., профессор, заведующая кафедрой акушерства и гинекологии имени профессора Г.А. Ушаковой ФГБОУ ВО «Кемеровский государственный медицинский университет» Минздрава России, главный внештатный специалист Минздрава России по акушерству и гинекологии в Сибирском федеральном округе (г. Кемерово).
Беженарь Виталий Федорович. Доктор медицинских наук, профессор, заведующий кафедрой акушерства, гинекологии и неонатологии ФГБОУ ВО ПСПбГМУ им. И.П. Павлова Минздрава России, является членом общества по репродуктивной медицине и хирургии, Российской ассоциации гинекологов-эндоскопистов, Российской ассоциации по эндометриозу, Российского общества акушеров-гинекологов.
Белокриницкая Татьяна Евгеньевна. Д.м.н., профессор, заведующая кафедрой акушерства и гинекологии ФПК и ППС ФГБОУ ВО «Читинская государственная медицинская академия» Минздрава России, заслуженный врач Российской Федерации, главный внештатный специалист Минздрава России по акушерству и гинекологии в Дальневосточном федеральном округе (г. Чита).
Гус Александр Иосифович. Доктор медицинских наук, профессор, руководитель отделения функциональной диагностики ФГБУ «Национальный медицинский исследовательский центр акушерства, гинекологии и перинатологии имени академика В.И. Кулакова» Министерства Здравоохранения РФ, является членом Российского общества акушеров-гинекологов.
Дементьева Виктория Олеговна. ФГБУ «Научный медицинский исследовательский центр акушерства, гинекологии и перинатологии имени академика В.И. Кулакова» Минздрава России (г. Москва).
Демидов Владимир Николаевич. Доктор медицинских наук, профессор, главный научный сотрудник отделения функциональной диагностики ФГБУ «Национальный медицинский исследовательский центр акушерства, гинекологии и перинатологии имени академика В.И. Кулакова» Министерства Здравоохранения РФ, является членом Российского общества акушеров-гинекологов.
Доброхотова Юлия Эдуардовна. Доктор медицинских наук, профессор, заведующая кафедрой акушерства и гинекологии № 2 лечебного факультета ФГАОУ ВО РНИМУ им. Н.И. Пирогова Минздрава России, является членом общества по репродуктивной медицине и хирургии, Российской ассоциации гинекологов-эндоскопистов, Российской ассоциации по эндометриозу, Российского общества акушеров-гинекологов.
Долгушина Наталья Витальевна. Д.м.н., профессор, заместитель директора - руководитель департамента организации научной деятельности ФГБУ «Национальный медицинский исследовательский центр акушерства, гинекологии и перинатологии им. акад. В.И. Кулакова» Минздрава России (г. Москва).
Калинина Елена Анатольевна. Доктор медицинских наук, заведующая отделением вспомогательных технологий в лечении бесплодия ФГБУ «Национальный медицинский исследовательский центр акушерства, гинекологии и перинатологии имени академика В.И. Кулакова» Министерства Здравоохранения РФ, является членом Российского общества акушеров-гинекологов.
Леваков Сергей Александрович. Доктор медицинских наук, профессор, заведующий кафедрой акушерства и гинекологии ФГАОУ ВО Первый МГМУ им. И.М. Сеченова Минздрава России, является членом Российского общества акушеров-гинекологов.
Малышкина Анна Ивановна. Доктор медицинских наук, профессор, заведующая кафедрой акушерства и гинекологии, медицинской генетики ФГБОУ ВО ИвГМА Минздрава России, является членом общества по репродуктивной медицине и хирургии, Российской ассоциации по эндометриозу, Российского общества акушеров-гинекологов.
Марченко Лариса Андреевна. Доктор медицинских наук, профессор, ведущий научный сотрудник отделения гинекологической эндокринологии ФГБУ «Национальный медицинский исследовательский центр акушерства, гинекологии и перинатологии имени академика В.И. Кулакова» Министерства Здравоохранения РФ, является членом Российского общества акушеров-гинекологов.
Сутурина Лариса Викторовна. Д.м.н., профессор, руководитель отдела охраны репродуктивного здоровья ФГБНУ «Научный центр проблем здоровья семьи и репродукции человека» (г. Иркутск).
Файзуллин Ильдар Фаридович. Доктор медицинских наук, профессор, заведующий кафедрой акушерства и гинекологии им. проф. В.С. Груздева ФГБОУ ВО КГМУ Минздрава России, председатель общества акушеров-гинекологов Республики Татарстан, заслуженный деятель науки Республики Татарстан, заслуженный врач Республики Татарстан, является членом Российского общества акушеров-гинекологов.
Филиппов Олег Семенович. Д.м.н., профессор, заместитель директора Департамента медицинской помощи детям и службы родовспоможения Министерства здравоохранения Российской Федерации, профессор кафедры акушерства и гинекологии ФГБОУ ВО МГМСУ им. А.И. Евдокимова Минздрава России (г. Москва).
Хашукоева Ассият Зульчифовна. Доктор медицинских наук, профессор кафедры акушества и гинекологии лечебного факультета ФГАОУ ВО РНИМУ им. Н.И. Пирогова Минздрава России, является членом общества по репродуктивной медицине и хирургии, Российской ассоциации гинекологов-эндоскопистов, Российской ассоциации по эндометриозу.
Чернуха Галина Евгеньевна. Доктор медицинских наук, профессор, заведующая отделением гинекологической эндокринологии ФГБУ «Национальный медицинский исследовательский центр акушерства, гинекологии и перинатологии имени академика В.И. Кулакова» Министерства Здравоохранения РФ, является членом Российского общества акушеров-гинекологов.
Штыров Сергей Вячеславович. Доктор медицинских наук, профессор кафедры акушерства и гинекологии педиатрического факультета ФГАОУ ВО РНИМУ им. Н.И. Пирогова Минздрава России, является членом общества по репродуктивной медицине и хирургии, Российской ассоциации гинекологов-эндоскопистов, Российской ассоциации по эндометриозу, Российского общества акушеров-гинекологов.
Ярмолинская Мария Игоревна. Доктор медицинских наук, профессор РАН, профессор кафедры акушерства и гинекологии №2 ГБОУ ВПО «Северо-Западный государственный медицинский университет им. И. И. Мечникова», заведующая отделом эндокринологии репродукции, руководитель центра «Диагностика и лечение эндометриоза» в ФГБНУ «Научно-исследовательский институт акушерства, гинекологии и репродуктологии имени Д.О. Отта, является членом общества по репродуктивной медицине и хирургии, Российской ассоциации гинекологов-эедокринологов, Российской ассоциации по эндометриозу, Российского общества акушеров-гинекологов.
Яроцкая Екатерина Львовна. Доктор медицинских наук, профессор кафедры репродуктивной медицины и хирургии ФГБОУ ВО МГМСУ им. А.И. Евдокимова Минздрава России, ФГБУ «Национальный медицинский исследовательский центр акушерства, гинекологии и перинатологии имени академика В.И. Кулакова» Министерства Здравоохранения РФ, является членом общества по репродуктивной медицине и хирургии, Российской ассоциации гинекологов-эндоскопистов, Российской ассоциации по эндометриозу, Российского общества акушеров-гинекологов.
Конфликт интересов:
Все члены рабочей группы заявляют об отсутствии конфликта интересов.
Приложение А2.
Методология разработки клинических рекомендаций.Целевая аудитория данных клинических рекомендаций:
• Врачи-акушеры-гинекологи,.
• Врачи-эндокринологи,.
• Врачи-хирурги,.
• Врачи-урологи,.
• Врачи-онкологи,.
• Врачи семейной медицины,.
• Студенты, ординаторы, аспиранты, преподаватели медицинских вузов.
Таблица 1. Шкала оценки уровней достоверности доказательств (УДД) для методов диагностики (диагностических вмешательств).
| УДД | Расшифровка |
| 1 | Систематические обзоры исследований с контролем референсным методом или систематический обзор рандомизированных клинических исследований с применением мета-анализа |
| 2 | Отдельные исследования с контролем референсным методом или отдельные рандомизированные клинические исследования и систематические обзоры исследований любого дизайна, за исключением рандомизированных клинических исследований, с применением мета-анализа |
| 3 | Исследования без последовательного контроля референсным методом или исследования с референсным методом, не являющимся независимым от исследуемого метода или нерандомизированные сравнительные исследования, в том числе когортные исследования |
| 4 | Несравнительные исследования, описание клинического случая |
| 5 | Имеется лишь обоснование механизма действия или мнение экспертов |
Таблица 2. Шкала оценки уровней достоверности доказательств (УДД) для методов профилактики, лечения и реабилитации (профилактических, лечебных, реабилитационных вмешательств).
| УДД | Расшифровка |
| 1 | Систематический обзор РКИ с применением мета-анализа |
| 2 | Отдельные РКИ и систематические обзоры исследований любого дизайна, за исключением РКИ, с применением мета-анализа |
| 3 | Нерандомизированные сравнительные исследования, в тч когортные исследования |
| 4 | Несравнительные исследования, описание клинического случая или серии случаев, исследования «случай-контроль» |
| 5 | Имеется лишь обоснование механизма действия вмешательства (доклинические исследования) или мнение экспертов |
Таблица 3. Шкала оценки уровней убедительности рекомендаций (УУР) для методов профилактики, диагностики, лечения и реабилитации (профилактических, диагностических, лечебных, реабилитационных вмешательств).
| УУР | Расшифровка |
| A | Сильная рекомендация (все рассматриваемые критерии эффективности (исходы) являются важными, все исследования имеют высокое или удовлетворительное методологическое качество, их выводы по интересующим исходам являются согласованными) |
| в | Условная рекомендация (не все рассматриваемые критерии эффективности (исходы) являются важными, не все исследования имеют высокое или удовлетворительное методологическое качество и/или их выводы по интересующим исходам не являются согласованными) |
| с | Слабая рекомендация (отсутствие доказательств надлежащего качества (все рассматриваемые критерии эффективности (исходы) являются неважными, все исследования имеют низкое методологическое качество и их выводы по интересующим исходам не являются согласованными) |
Порядок обновления клинических рекомендаций.
Механизм обновления клинических рекомендаций предусматривает их систематическую актуализацию - не реже чем один раз в три года, а также при появлении новых данных с позиции доказательной медицины по вопросам диагностики, лечения, профилактики и реабилитации конкретных заболеваний, наличии обоснованных дополнений/замечаний к ранее утверждённым КР, но не чаще 1 раза в 6 месяцев.
Приложение А3.
Связанные документы.Данные клинические рекомендации разработаны с учётом следующих нормативно-правовых документов:
1. Приказ Министерства здравоохранения РФ от 1 ноября 2012 г. N 572н «Об утверждении Порядка оказания медицинской помощи по профилю «акушерство и гинекология (за исключением использования вспомогательных репродуктивных технологий)» (с изменениями и дополнениями);
2. Приказ Министерства здравоохранения РФ от 30 августа 2012 г. N 107н «О порядке использования вспомогательных репродуктивных технологий, противопоказаниях и ограничениях к их применению».
3. E Dunselman G. A. J. et al. ESHRE guideline: management of women with endometriosis //Human reproduction. 2014. Т. 29. 3. С. 400-412.
4. Савельева Г. М. Национальное руководство //Акушерство-М. Гэотар-Медиа. 2015.
5. NICE Guideline Endometriosis: diagnosis and management . September 2017.
6. ACOG. Dysmenorrhea and Endometriosis in the Adolescent. 2018.
7. Leyland N., сasper R., Laberge Ph. et al. Endometriosis: Diagnosis and Management // сlinical Practice Guideline // JOGC. 2010. Vol. 32. 7. P. 1-27.
8. ACOG сommittee Opinion № 760 Summary: Dysmenorrhea and Endometriosis in the Adolescent. Obstet Gynecol. 2018;132(6):1517-1518.
9. NCCN сlinical Practice Guidelines in Oncology (NCCN Guidelines™). Ovarian сancer Including Fallopian Tube сancer & Primary Peritoneal сancer. Version 2. 2011.
10. Hwang H, сhung YJ, Lee SR, Park HT, Song JY, Kim H, Lee DY, Lee EJ, Kim MR, Oh ST. сlinical evaluation and management of endometriosis: guideline for Korean patients from Korean Society of Endometriosis. Obstet Gynecol Sci. 2018 Sep;61(5):553-564.
11. Endometriosis and infertility: a committee opinion. ASRM. 2012.
12. Endometriosis: Diagnosis and Management. SOGC сLINICAL PRACTICE GUIDELINE. 244, July 2010.
13. Серов В. Н., Сухих Г. Т. Клинические рекомендации. Акушерство и гинекология //М: ГЭОТАР-Медиа.-4-е изд.-2017. Москва: Проблемы репродукции.
Приложение В.
Информация для пациентов.• Эндометриоз - это заболевание, когда ткань, сходная по строению с внутренней оболочкой матки (эндометрием), встречается в других местах, обычно в области таза, вокруг матки, в яичниках.
• Эндометриоз иногда бывает трудно диагностировать. Для диагностики этого заболевания, как правило, применяется УЗИ органов малого таза, а при необходимости - МРТ и КТ. Наиболее точным методом диагностики является лапароскопия.
• Эндометриоз - это хроническое заболевание, которое может влиять на Ваше физическое, сексуальное, психологическое и социальное благополучие. Наиболее частые симптомы эндометриоза: тазовая боль, болезненные, иногда нерегулярные или обильные менструации. Возможна боль во время или после полового контакта и нарушение детородной функции.
• Варианты лечения включают обезболивающие нестероидные противовоспалительные препараты, гормоны и / или хирургическое вмешательство.
• Хирургическое вмешательство наиболее чаще проводится лапароскопическим доступом. Однако при тяжелых формах заболевания возможно проведение операции лапаротомным доступом.
• Для восстановления детородной функции медикаментозное лечение не является эффективным, необходимо проведение хирургического лечения.
• Дополнительными методами лечения эндометриоза являются упражнения, которые могут улучшить ваше самочувствие и уменьшить некоторые симптомы эндометриоза; исключение из рациона определенных продуктов, таких как молочные или пшеничные продукты; психотерапия и консультирование.
• Несмотря на ограниченное количество доказательств эффективности, некоторым женщинам могут уменьшить боль и улучшить качество жизни следущие интервенции: рефлексология, чрескожная электрическая нервная стимуляция (ЧЭНС), иглоукалывание, витамин В1 и препараты магния, традиционная китайская медицина, фитотерапия и гомеопатия.
Приложение Г.
Приложение Г1 Классификации эндометриоза.
Приложение Г2 Визуально- аналоговая шкала боли (ВАШ).
Паспорт шкалы:Название на русском языке: Визуально-аналоговая шкала боли.
Оригинальное название: Visual analogue scale.
Источник (официальный сайт разработчиков, публикация валидацией): visualanalogscaleVAS. сlark, W. сrawford.
Chokhavatia, Sita S. Kashani, Abbas. Pain Management Secrets. 2009.
Clark, Susanne вennett.
Тип (подчеркнуть):
- шкала оценки.
- индекс.
- вопросник.
- другое (уточнить):
Содержание (шаблон):
Ключ: ВАШ представляет собой прямую линию длиной 10 см Пациенту предлагается сделать на линии отметку, соответствующую интенсивности испытываемой им боли. Начальная точка линии обозначает отсутствие боли - 0, затем идет слабая, умеренная, сильная, конечная, невыносимая боли - 10. Расстояние между левым концом линии и сделанной отметкой измеряется в миллиметрах.
Пояснения: Производить оценку рекомендуем при включении пациента в исследование до вмешательства (лечение, операция). Так как заполнение анкеты ВАШ не требует много времени, оценку можно проводить ежедневно в течение всего курса лечения. Полученные таким образом данные могут явиться ценным отображением обезболивающего эффекта проводимого лечения. Следует так же по возможности вести учет объема анальгезирующей терапии и включать ее анализ в отчетные данные при оценке болевого синдрома.
Приложение Г3 Определение индекса фертильности при эндометриозе.
Паспорт таблицы:Название на русском языке: Определение индекса фертильности при эндометриозе.
Оригинальное название: Endometriosis fertility index.
Источник (официальный сайт разработчиков, публикация с валидацией): The Endometriosis Fertility Index, EFI.
G. David Adamson, M.D. and David J. Pasta, M.S. Endometriosis fertility index: the new, validated endometriosis staging system. Fertil Steril 2010;94(5):1609-15.
Тип (подчеркнуть):
- шкала оценки.
- индекс.
- вопросник.
- другое (уточнить):
Содержание (шаблон):
Рисунок 1.Расчет индекса фертильности эндометриоза. Адаптировано по Adamson and Pasta, Fertil Steril 2010;94(5):1609-15) Важно отметить, что для расчета наименьшей функции (LF-score) необходимо выбрать наименьший балл в каждой из колонок (слева и справа) и сложить их. В случае отсутствия одного из яичников, для расчета LF-score нужно удвоить выбранный наименьший балл из другой колонки.
Пояснение: Расчет этого показателя включает в себя данные хирургического заключения после лапароскопии, данные анамнеза и другие параметры оценки по AFS-классификации [American Fertility Society. Revised American Fertility Society classification of endometriosis: 1985. Fertil Steril 1985;43:351-2.] ( Рис. 1). Необходимым условием для расчета индекса фертильности является лапароскопически подтвержденный эндометриоз с заключением хирурга, включающее оценку функции главных анатомических структур, участвующих в репродукции. Разработаны специальные таблицы для интраоперационного определения степени нарушения функции органов малого таза [1,3].
Ключ (интерпретация): Индекс фертильности варьирует от 0 до 10 (10 - лучший прогноз).Существует рекомендуемая номограмма, связанная с оценкой индекса фертильности, помогающая сориентироваться в прогнозе и частоте наступления беременности в случае наличия эндометриоза (рис.2).
Рисунок 2.Клиническая оценка индекса фертильности (по Adamson and Pasta, Fertil Steril 2010;94(5):1609-15).
|
|
Год актуализации информации
2020.
Связанные заболевания
Связанные стандарты мед. помощи
- Стандарт специализированной медицинской помощи женщинам при аномальных кровотечениях (маточных и влагалищных) различного генеза
- Стандарт санаторно-курортной помощи больным с болезнями женских тазовых органов, невоспалительными болезнями женских половых органов
- Стандарт медицинской помощи больным с эндометриозом