МКБ-10 коды
- МКБ-10
- K86.1 Другие хронические панкреатиты
- K86.8 Другие уточненные болезни поджелудочной железы
- K86.3 Ложная киста поджелудочной железы
- K86.8.2* Холецистопанкреатит
- K86 Другие болезни поджелудочной железы
- K86.2 Киста поджелудочной железы
- K86.8.1* Панкреонекроз
- K86.0 Хронический панкреатит алкогольной этиологии
|
|
Вступление
Кодирование по Международной статистической классификации болезней и проблем, связанных со здоровьем: K86.0, K86.1, K86.2, K86.3, K86.8, K90.1.
Год утверждения (частота пересмотра): 2020.
Возрастная категория: Взрослые.
Пересмотр не позднее: 2022.
ID: 273.
Разработчик клинической рекомендации.
• Общероссийская общественная организация Российское общество хирургов .
• Российская Гастроэнтерологическая Ассоциация.
• Международная общественная организация Ассоциация хирургов-гепатологов .
• Ассоциация Эндоскопическое общество РЭндО .
Одобрено Научно-практическим Советом Минздрава РФ.
Год утверждения (частота пересмотра): 2020.
Возрастная категория: Взрослые.
Пересмотр не позднее: 2022.
ID: 273.
Разработчик клинической рекомендации.
• Общероссийская общественная организация Российское общество хирургов .
• Российская Гастроэнтерологическая Ассоциация.
• Международная общественная организация Ассоциация хирургов-гепатологов .
• Ассоциация Эндоскопическое общество РЭндО .
Одобрено Научно-практическим Советом Минздрава РФ.
|
|
Список сокращений
ASA - American Association of Anaesthetists (американская ассоциация анестезиологов).
CFTR - cystic fibrosis transmembrane conductance regulator (ген трансмембранного регулятора кистозного фиброза).
ERAS - Еnhanced recovery after surgery (улучшенная реабилитация после хирургического лечения).
FTS - Fast track surgery (хирургия быстрого восстановления).
HBA1с - гликозилированный гемоглобин.
IL-1 - интерлейкин -1.
IL-6 - интерлейкин -6.
IL-8 - интерлейкин -8.
ISGPS - International Study Group for Pancreatic Surgery.
SPINK1 - serine protease inhibitor, Kazal type 1 (панкреатический секреторный ингибитортрипсина).
TNF-α - фактор некроза опухоли α.
АИП - аутоиммунный панкреатит.
ГПП - главный панкреатический проток.
ДИ - доверительный интервал.
ИМТ - индекс массы тела.
ИПН - ингибиторы протонового насоса.
КВТ - кистозно-воспалительная трансформация.
КТ - компьютерная томография.
ЛА - ложная аневризма.
МКБ 10 - Международная классификация болезней 10 пересмотра.
МРТ - магнитно-резонансная томография,.
МРХПГ - магнитно-резонансная холангиопанкреатография.
П/з - поле зрения.
ПДР - панкреатодуоденальная резекция.
ПЖ - поджелудочная железа.
ПС - панкреатический свищ.
РГА - Российская гастроэнтерологическая ассоциация.
РКИ - рандомизированное контролируемое исследование.
РХПГ - ретроградная панкреатикохолангиография.
СД - сахарный диабет.
ТОХ - терминальный отдел холедоха.
УЗИ - ультразвуковое исследование.
ФППЖ - функциональные пробы поджелудочной железы.
ХП - хронический панкреатит.
ЭСГПП - эндоскопическое стентирование главного панкреатического протока.
ЭСПБЗ - эндосонография панкреатобилиарной зоны.
ЯБ - язвенная болезнь.
CFTR - cystic fibrosis transmembrane conductance regulator (ген трансмембранного регулятора кистозного фиброза).
ERAS - Еnhanced recovery after surgery (улучшенная реабилитация после хирургического лечения).
FTS - Fast track surgery (хирургия быстрого восстановления).
HBA1с - гликозилированный гемоглобин.
IL-1 - интерлейкин -1.
IL-6 - интерлейкин -6.
IL-8 - интерлейкин -8.
ISGPS - International Study Group for Pancreatic Surgery.
SPINK1 - serine protease inhibitor, Kazal type 1 (панкреатический секреторный ингибитортрипсина).
TNF-α - фактор некроза опухоли α.
АИП - аутоиммунный панкреатит.
ГПП - главный панкреатический проток.
ДИ - доверительный интервал.
ИМТ - индекс массы тела.
ИПН - ингибиторы протонового насоса.
КВТ - кистозно-воспалительная трансформация.
КТ - компьютерная томография.
ЛА - ложная аневризма.
МКБ 10 - Международная классификация болезней 10 пересмотра.
МРТ - магнитно-резонансная томография,.
МРХПГ - магнитно-резонансная холангиопанкреатография.
П/з - поле зрения.
ПДР - панкреатодуоденальная резекция.
ПЖ - поджелудочная железа.
ПС - панкреатический свищ.
РГА - Российская гастроэнтерологическая ассоциация.
РКИ - рандомизированное контролируемое исследование.
РХПГ - ретроградная панкреатикохолангиография.
СД - сахарный диабет.
ТОХ - терминальный отдел холедоха.
УЗИ - ультразвуковое исследование.
ФППЖ - функциональные пробы поджелудочной железы.
ХП - хронический панкреатит.
ЭСГПП - эндоскопическое стентирование главного панкреатического протока.
ЭСПБЗ - эндосонография панкреатобилиарной зоны.
ЯБ - язвенная болезнь.
Термины и определения
Абсцедирование. Присоединение к воспалительному процессу вторичной инфекции, вызывающей образование абсцесса.
Абсцесс поджелудочной железы. Полость, располагающаяся в тканях ПЖ, заполненная гнойными и некротическими массами.
Вирсунголит. Конкремент протока ПЖ.
Внутрипротоковая папиллярно-муцинозная опухоль. Погранично злокачественная опухоль ПЖ, развивающаяся в ее протоковой системе и характеризующая наличием сосочковых разрастаний слизистой и образованием муцина.
Кистозно-воспалительная трансформация (КВТ) двенадцатиперстной кишки. Воспалительное и кистозное поражение ее стенки с локализацией в нисходящей части кишки, которое встречается у пациентов ХП.
Ложная аневризма. Полость, которая располагается вне сосуда и сообщается с его просветом. Ложная аневризма образуется при травме сосудистой стенки, вследствие чего нарушается ее целостность.
Панкреатическая гипертензия. Увеличение давления в протоковой системе ПЖ вследствие нарушения оттока панкреатического секрета. Проявляется в виде расширения протока ПЖ.
Постнекротическая (ложная) киста поджелудочной железы (от греч. kýstis - пузырь) - полость, возникшая в ткани ПЖ в результате некроза паренхимы органа, содержащая панкреатический секрет и тканевой детрит. Истинные кисты ПЖ имеют внутреннюю эпителиальную выстилку. Стенки ложных (псевдокист) лишены такой выстилки и состоят из фиброзной ткани.
Стеаторрея или стеаторея. Патологический симптом, характеризующийся наличием избыточного количества жира в кале.
Функциональные пробы поджелудочной железы. Методы определения внешне - или внутрисекреторной функции ПЖ.
Хронический панкреатит. Длительное воспалительное заболевание ПЖ, проявляющееся необратимыми морфологическими изменениями, которые вызывают боль и/или стойкое снижение функции.
Экзокринная панкреатическая недостаточность. Клинический синдром, возникающий при разрушении более 90% активной паренхимы ПЖ.
Эндоскопическая папиллосфинктеротомия. Рассечение сфинктерного аппарата большого сосочка двенадцатиперстной кишки с помощью папиллотома через дуоденоскоп.
Эндоскопическая ретроградная холангиопанкреатикография. Эндоскопическое исследование, которое заключается в канюляции большого сосочка двенадцатиперстной кишки через дуоденоскоп и введение рентген-контрастного препарата в желчные и панкреатический протоки под рентгенологическим контролем.
Абсцесс поджелудочной железы. Полость, располагающаяся в тканях ПЖ, заполненная гнойными и некротическими массами.
Вирсунголит. Конкремент протока ПЖ.
Внутрипротоковая папиллярно-муцинозная опухоль. Погранично злокачественная опухоль ПЖ, развивающаяся в ее протоковой системе и характеризующая наличием сосочковых разрастаний слизистой и образованием муцина.
Кистозно-воспалительная трансформация (КВТ) двенадцатиперстной кишки. Воспалительное и кистозное поражение ее стенки с локализацией в нисходящей части кишки, которое встречается у пациентов ХП.
Ложная аневризма. Полость, которая располагается вне сосуда и сообщается с его просветом. Ложная аневризма образуется при травме сосудистой стенки, вследствие чего нарушается ее целостность.
Панкреатическая гипертензия. Увеличение давления в протоковой системе ПЖ вследствие нарушения оттока панкреатического секрета. Проявляется в виде расширения протока ПЖ.
Постнекротическая (ложная) киста поджелудочной железы (от греч. kýstis - пузырь) - полость, возникшая в ткани ПЖ в результате некроза паренхимы органа, содержащая панкреатический секрет и тканевой детрит. Истинные кисты ПЖ имеют внутреннюю эпителиальную выстилку. Стенки ложных (псевдокист) лишены такой выстилки и состоят из фиброзной ткани.
Стеаторрея или стеаторея. Патологический симптом, характеризующийся наличием избыточного количества жира в кале.
Функциональные пробы поджелудочной железы. Методы определения внешне - или внутрисекреторной функции ПЖ.
Хронический панкреатит. Длительное воспалительное заболевание ПЖ, проявляющееся необратимыми морфологическими изменениями, которые вызывают боль и/или стойкое снижение функции.
Экзокринная панкреатическая недостаточность. Клинический синдром, возникающий при разрушении более 90% активной паренхимы ПЖ.
Эндоскопическая папиллосфинктеротомия. Рассечение сфинктерного аппарата большого сосочка двенадцатиперстной кишки с помощью папиллотома через дуоденоскоп.
Эндоскопическая ретроградная холангиопанкреатикография. Эндоскопическое исследование, которое заключается в канюляции большого сосочка двенадцатиперстной кишки через дуоденоскоп и введение рентген-контрастного препарата в желчные и панкреатический протоки под рентгенологическим контролем.
Описание
Хронический панкреатит (ХП). Длительное воспалительное заболевание ПЖ, проявляющееся необратимыми морфологическими изменениями паренхимы и протоков органа, которые вызывают боль и/или стойкое снижение функции(3, 4).
Причины
Современные представления об этиологии ХП отражает классификация TIGAR-O (toxic-metabolic, idiopathic, genetic, autoimmune, recurrentacute, obstructive)(5), согласно которой выделяют:
Токсический/метаболический.
-алкоголь.
- табакокурение.
- гипертриглицеридемия.
- гиперкальциемия.
- хроническая почечная недостаточность.
- действие медикаментов и токсинов.
Наследственный.
• аутосомно-доминантный.
• мутации катионического трипсиногена (PRSS1, мутации в кодонах 29 и 122).
• аутосомно-рецессивный.
• мутации сFTR (cystic fibrosis transmembrane conductance regulator).
• мутации SPINK1 (serine protease inhibitor, Kazal type 1).
• мутации катионического трипсиногена (кодоны 16, 22, 23).
• a1-антитрипсин.
Аутоиммунный.
• изолированный АИП.
• АИП, ассоциированный с другими аутоиммунными заболеваниями.
ХП как следствие рецидивирующего и тяжелого острого панкреатита.
• постнекротический (тяжелый острый панкреатит).
• рецидивирующий острый панкреатит.
• сосудистые заболевания / ишемический.
• лучевой.
Обструктивный.
• стеноз сфинктера Одди.
• обструкция протока (например, опухолью, периампулярными кистами двенадцатиперстной кишки).
• посттравматические рубцы панкреатических протоков (осложнение эндоскопических процедур: папиллосфинктеротомии, экстракции конкрементов ).
• pancreasdivisum.
Идиопатический.
• раннего начала (средний возраст 20 лет, боль).
• позднего начала (средний возраст 56 лет, боль отсутствует у 50% пациентов; быстрое развитие кальцификации, экзо- и эндокринной недостаточности).
• тропический:
• тропический кальцифицирующий панкреатит.
• фиброкалькулезный панкреатический диабет.
Для диагностики гипертриглицеридемического панкреатита необходимо повышение триглицеридов сыворотки крови более 1000 мг/дл (11,2 ммоль/л). Однако рецидив панкреатита может возникать уже при меньшем подъеме уровня триглицеридов крови - более 500 мг/дл (5,6 ммоль/л) (15, 16).
У пациентов с идиопатическим ХП выявлены мутации гена регулятора трансмембранной проводимости муковисцидоза (CFTR) (18) и ингибитора трипсина (PSTI или SPINK1) (19). В смешанной российской популяции мутация N34S в гене SPINK1 встречается достоверно чаще, чем в контроле (14,6 и 2,9%, соответственно; p<0,05). Отношение шансов развития идиопатического ХП при наличии мутации N34S в этом исследовании составило 4,6 (20). Мутация N34S определяет 10% и более случаев идиопатического ХП (21).
Кистозно-воспалительная трансформация (КВТ) двенадцатиперстной кишки - воспалительное и кистозное поражение ее стенки с локализацией в нисходящей части кишки, которое встречается у пациентов ХП. Возможно три механизма развития КВТ:
1. Воспаление дорсальной части головки ПЖ, внедренной в стенку ДПК, вследствие нарушения оттока секрета по Санториниевому протоку;
2. Вторичное распространение воспалительного процесса с головки ПЖ на парадуоденальную клетчатку и стенку ДПК;
3. Редко - первичное воспалительно-кистозное поражение истинно гетеротопированной панкреатической ткани с вторичным обструктивным панкреатитом либо с параллельным развитием ХП при злоупотреблении алкоголем (29).
Токсический/метаболический.
-алкоголь.
- табакокурение.
- гипертриглицеридемия.
- гиперкальциемия.
- хроническая почечная недостаточность.
- действие медикаментов и токсинов.
Наследственный.
• аутосомно-доминантный.
• мутации катионического трипсиногена (PRSS1, мутации в кодонах 29 и 122).
• аутосомно-рецессивный.
• мутации сFTR (cystic fibrosis transmembrane conductance regulator).
• мутации SPINK1 (serine protease inhibitor, Kazal type 1).
• мутации катионического трипсиногена (кодоны 16, 22, 23).
• a1-антитрипсин.
Аутоиммунный.
• изолированный АИП.
• АИП, ассоциированный с другими аутоиммунными заболеваниями.
ХП как следствие рецидивирующего и тяжелого острого панкреатита.
• постнекротический (тяжелый острый панкреатит).
• рецидивирующий острый панкреатит.
• сосудистые заболевания / ишемический.
• лучевой.
Обструктивный.
• стеноз сфинктера Одди.
• обструкция протока (например, опухолью, периампулярными кистами двенадцатиперстной кишки).
• посттравматические рубцы панкреатических протоков (осложнение эндоскопических процедур: папиллосфинктеротомии, экстракции конкрементов ).
• pancreasdivisum.
Идиопатический.
• раннего начала (средний возраст 20 лет, боль).
• позднего начала (средний возраст 56 лет, боль отсутствует у 50% пациентов; быстрое развитие кальцификации, экзо- и эндокринной недостаточности).
• тропический:
• тропический кальцифицирующий панкреатит.
• фиброкалькулезный панкреатический диабет.
Токсические факторы.
Алкоголь является причиной ХП в 60-70% случаев. Доза ежедневного употребления алкоголя, при которой ХП возникает в течение 10-15 лет, составляет примерно 60-80 мл/сутки. Пол, наследственные и другие факторы могут играть базовую роль, и, вследствие этого, термин «токсический панкреатит» не обязательно подразумевает хронический алкоголизм или последствия злоупотребления алкоголем (6). Курение существенно потенцирует действие алкоголя (мультипликативный эффект), повышая риск развития и также прогрессирования ХП (7,8). Результаты наблюдательных исследований свидетельствуют, что значение табакокурения в генезе ХП может быть даже более существенным, нежели чем алкоголя (9-13).Диета.
Зависимость между нутритивной недостаточностью, присутствием в диете каких-либо определенных продуктов, а также гипертриглицеридемией, другими гиперлипидемиями и развитием ХП достоверно не установлена.Для диагностики гипертриглицеридемического панкреатита необходимо повышение триглицеридов сыворотки крови более 1000 мг/дл (11,2 ммоль/л). Однако рецидив панкреатита может возникать уже при меньшем подъеме уровня триглицеридов крови - более 500 мг/дл (5,6 ммоль/л) (15, 16).
Наследственные факторы.
Мутации гена катионического трипсиногена (PRSS1) приводят к синтезу патологически активного трипсина и развитию наследственного панкреатита (17). У пациентов наследственным панкреатитом симптомы обычно возникают гораздо раньше (в возрасте до 20лет), заболевание быстро прогрессирует, на этом фоне повышается риск развития аденокарциномы ПЖ.У пациентов с идиопатическим ХП выявлены мутации гена регулятора трансмембранной проводимости муковисцидоза (CFTR) (18) и ингибитора трипсина (PSTI или SPINK1) (19). В смешанной российской популяции мутация N34S в гене SPINK1 встречается достоверно чаще, чем в контроле (14,6 и 2,9%, соответственно; p<0,05). Отношение шансов развития идиопатического ХП при наличии мутации N34S в этом исследовании составило 4,6 (20). Мутация N34S определяет 10% и более случаев идиопатического ХП (21).
Обструкция протоков.
Состояниями, связанными с развитием обструктивного ХП, являются травма, наличие конкрементов, ложные кисты и опухоли. Окончательно не доказано, возникает ли ХП на фоне pancreasdivisum и дисфункции сфинктера Одди.Иммунологические факторы.
АИП может возникать изолированно или в сочетании с синдромом Шегрена, воспалительными заболеваниями кишечника и многими другими аутоиммунными заболеваниями (22). В последние годы выделяют два типа АИП - I и II (23-25).Другие и редкие метаболические факторы.
К доказанным причинам ХП относятся хроническая почечная недостаточность и гиперпаратиреоз, ишемическое поражение при атеросклерозе мезентериальных сосудов, тогда как точная роль лекарственных средств и токсических веществ остается не доказанной (14, 26-28).Кистозно-воспалительная трансформация (КВТ) двенадцатиперстной кишки - воспалительное и кистозное поражение ее стенки с локализацией в нисходящей части кишки, которое встречается у пациентов ХП. Возможно три механизма развития КВТ:
1. Воспаление дорсальной части головки ПЖ, внедренной в стенку ДПК, вследствие нарушения оттока секрета по Санториниевому протоку;
2. Вторичное распространение воспалительного процесса с головки ПЖ на парадуоденальную клетчатку и стенку ДПК;
3. Редко - первичное воспалительно-кистозное поражение истинно гетеротопированной панкреатической ткани с вторичным обструктивным панкреатитом либо с параллельным развитием ХП при злоупотреблении алкоголем (29).
|
|
Эпидемиология
Распространенность ХП в Европе составляет 25,0-26,4 случаев на 100 тыс. населения, в России - 27,4-50 случаев на 100 тыс. населения (14). Заболеваемость ХП в развитых странах колеблется в пределах 5-10 случаев на 100 тыс. населения; в мире в целом - 1,6-23 случаев на 100000 населения в год (30-33). В мире наблюдается тенденция к увеличению заболеваемости острым и хроническим панкреатитом, за последние 30 лет - более чем в 2 раза (14). Обычно ХП развивается в зрелом возрасте (35-50 лет). В развитых странах средний возраст с момента установления диагноза снизился с 50 до 39 лет, мужчины болеют ХП в 2 раза чаще женщин, отмечается тенденция к увеличению доли женщин среди заболевших (на 30%); первичная инвалидизация пациентов достигает 15% (15, 32).
Летальность после первичного установления диагноза ХП составляет до 20% в течение первых 10 лет, и более 50% - через 20 лет, составляя в среднем 11,9%. 15-20% пациентов ХП погибают от осложнений, возникающих во время обострений панкреатита, другие - вследствие вторичных нарушений пищеварения и инфекционных осложнений (30, 31).
86,1 Другие формы хронического панкреатита (инфекционный, непрерывно-рецидивирующий, возвратный).
86,2 Киста поджелудочной железы.
86,3 Псевдокисты поджелудочной железы.
86,8 Другие уточненные заболевания поджелудочной железы (атрофия, литиаз, фиброз, цирроз, панкреатический инфантилизм, некроз).
90,1 Панкреатическая стеаторея.
Летальность после первичного установления диагноза ХП составляет до 20% в течение первых 10 лет, и более 50% - через 20 лет, составляя в среднем 11,9%. 15-20% пациентов ХП погибают от осложнений, возникающих во время обострений панкреатита, другие - вследствие вторичных нарушений пищеварения и инфекционных осложнений (30, 31).
1,4 Особенности кодирования заболевания или состояния (группы заболеваний или состояний) по Международной статистической классификации болезней и проблем, связанных со здоровьем.
86,0 Алкогольный хронический панкреатит.86,1 Другие формы хронического панкреатита (инфекционный, непрерывно-рецидивирующий, возвратный).
86,2 Киста поджелудочной железы.
86,3 Псевдокисты поджелудочной железы.
86,8 Другие уточненные заболевания поджелудочной железы (атрофия, литиаз, фиброз, цирроз, панкреатический инфантилизм, некроз).
90,1 Панкреатическая стеаторея.
Классификация
1,5 Классификация заболевания или состояния (группы заболеваний или состояний).
1. По этиологии:• Билиарнозависимый.
• Алкогольный.
• Дисметаболический.
• Инфекционный.
• Лекарственный.
• Аутоиммунный.
• Идиопатический.
2. По клиническим проявлениям:
• Болевой.
• Диспептический.
• Сочетанный.
• Латентный.
3. По морфологическим признакам:
• Интерстиционально-отечный.
• Паренхиматозный.
• Фиброзно-склеротический.
• Гиперпластический.
• Кистозный.
4. По характеру клинического течения:
• Редко-рецидивирующий.
• Часто-рецидивирующий.
• С постоянно присутствующей симптоматикой ХП.
5. Осложнения:
• Нарушение оттока желчи и пассажа дуоденального содержимого.
• Портальная гипертензия (подпеченочная).
• Псевдоаневризма.
• Эндокринные нарушения:
• панкреатогенный сахарный диабет,.
• гипогликемические состояния.
• Воспалительные изменения: абсцесс, киста, парапанкреатит, «ферментативный» холецистит, пневмония, экссудативный плеврит, паранефрит и пр.
Клиническая картина
Наиболее типичные клинические проявления ХП - боль в животе и симптомы недостаточности функции ПЖ, однако в ряде случаев клиническая картина заболевания может манифестировать клинической картиной осложнений.
Боль в животе. Основной симптом ХП. Обычно боль локализуется в эпигастрии с иррадиацией в спину, усиливаясь после приема пищи и уменьшаясь в положении сидя или наклоне вперед. Боль наблюдается у 80-90% пациентов, у 10-20% отмечается «безболевой панкреатит» (34). Приступы боли могут рецидивировать (тип A: непродолжительные приступы боли с длительностью до 10 дней на фоне длительных безболевых периодов), иногда пациенты испытывают постоянную боль(тип в: более тяжелые и длительные эпизоды с безболевыми периодами длительностью 1-2-х месяцев, чаще наблюдается при алкогольном ХП) (35).
Недостаточность внешнесекреторной функции ПЖ, проявляющаяся клинически, возникает только при снижении функциональной активности железы более чем на 90%. Клиническими проявлениями нарушения всасывания жиров являются стеаторея и метеоризм, потеря массы тела (у 30-52% пациентов). Алкогольный панкреатит чаще, чем панкреатит другой этиологии, приводит к экзокринной недостаточности(36). У пациентов с алкогольным панкреатитом признаки мальдигестии возникают в среднем через 10 лет от появления первых клинических симптомов.
Эндокринная панкреатическая недостаточность со временем развивается у 70% пациентов с ХП в виде нарушения толерантности к глюкозе. Сахарный диабет возникает при длительном течении ХП, вероятность возникновения сахарного диабета постепенно возрастает спустя 10 лет от начала манифестации ХП (37, 38).
Панкреатогенный СД отличается от диабета 1 и 2 типа более высоким риском развития гипогликемии и сниженной частотой кетоацидоза (39, 40). На сегодняшний день панкреатогенный сахарный диабет в исходе развития ХП следует относить к типу 3с (40).
Такие осложнения, как макро-/микроангиопатия, нефропатия, нейропатия и ретинопатия являются столь же частыми, как и при диабете 1 типа (41).
Клинические проявления заболевания значительно различаются в зависимости от его стадии (42) (Таблица 1).
Таблица 1. Определение клинической стадии ХП с оценкой прогноза.
Осложнения хронического панкреатита.
Приблизительно у 1/3 пациентов с ХП встречаются псевдокисты ПЖ (43), они могут быть самых разных размеров, чаще бессимптомными, или провоцировать клиническую картину компрессии соседних органов, вызывая боли в верхней половине живота. Спонтанная регрессия псевдокист при ХП возникает реже, чем при остром панкреатите (43); у пациентов с алкогольным ХП спонтанная регрессия описана в 25,7% случаев, а персистенция без клинических проявлений - в 23% (44). Риск развития серьезных осложнений при бессимптомном течении хронических псевдокист составляет <10% (43).
Обострение ХП и повторные приступы острого панкреатита на фоне ХП могут приводить к панкреонекрозу с развитием инфекционных осложнений (воспалительные инфильтраты, абсцессы, гнойные холангиты, септические состояния). Дуоденальный стеноз развивается менее чем в 5% наблюдений. Основной причиной дуоденальной непроходимости считается распространение воспаления на парадуоденальную клетчатку и стенку ДПК. Развитие декомпенсированной формы нарушения эвакуации из желудка возникает редко (45-47).
Отек и развитие фиброза ПЖ, могут вызывать сдавление общего желчного протока с развитием механической желтухи (у 16-35% пациентов). В некоторых случаях желтуха может быть постоянной или носить рецидивирующий характер, с незначительным риском развития вторичного билиарного цирроза печени. Возникновению желтухи предшествует боль в верхнем отделе живота, характерная для обострения ХП (33, 48-50).
Портальная гипертензия, обусловленная сдавлением или тромбозом воротной, верхней брыжеечной или селезеночной вен, вследствие воспаления и фиброза перипанкреатической клетчатки отмечается у 7-18% пациентов. Кровотечения из флебэктазий пищевода или желудка не являются частым осложнением ХП (51).
Кишечные кровотечения у пациентов с ХП являются патогномоничным симптомом ложной аневризмы (ЛА) ветвей чревного ствола и верхней брыжеечной артерии. При этом при гастродуоденоскопии не обнаруживают изъязвлений в желудке и двенадцатиперстной кишке, флебэктазий пищевода. Выделение крови из большого сосочка ДПК при дуоденоскопии регистрируется в 14% наблюдений (52).
Следствием прогрессирующего фиброза ПЖ и панкреатической мальдигестии, не контролируемой заместительной ферментной терапией, является синдром мальабсорбции с развитием дефицита микронутриентов. Поэтому признаки дефицита незаменимых макро- и микронутриентов также относят к осложнениям ХП с внешнесекреторной недостаточностью ПЖ (53, 54). Пациенты с ХП в первую очередь подвержены риску развития недостаточности витаминов (A, D, E и K) (55, 56) и витамина в12. Остеопороз является установленным осложнением ХП (54).
При длительном течении ХП возрастает риск развития рака ПЖ (57, 58). Для пациентов с пятилетним анамнезом ХП риск развития рака возрастает в 8 раз (59). По данным мета-анализа, с умеренным риском развития рака ПЖ (ОШ 1,41; 95% ДИ 1,07-1,84; P = 0,013) связаны мутации гена сFTR при ХП, а мутации гена SPINK1 не повышают риск рака (ОШ 1,52; 95% ДИ, 0,67-3,45; P = 0,315) (21). Предшественником рака ПЖ может быть панкреатическая интраэпителиальная неоплазия (Pancreatic intraepithelial neoplasms - PanIN) - специфические морфологические изменения в стенках протоков (14).
Возможные осложнения также включают в себя: эрозивный эзофагит, синдром Маллори-Вейсса, гастродуоденальные язвы (они обусловлены значительным снижением продукции бикарбонатов ПЖ), и абдоминальный ишемический синдром.
Боль в животе. Основной симптом ХП. Обычно боль локализуется в эпигастрии с иррадиацией в спину, усиливаясь после приема пищи и уменьшаясь в положении сидя или наклоне вперед. Боль наблюдается у 80-90% пациентов, у 10-20% отмечается «безболевой панкреатит» (34). Приступы боли могут рецидивировать (тип A: непродолжительные приступы боли с длительностью до 10 дней на фоне длительных безболевых периодов), иногда пациенты испытывают постоянную боль(тип в: более тяжелые и длительные эпизоды с безболевыми периодами длительностью 1-2-х месяцев, чаще наблюдается при алкогольном ХП) (35).
Недостаточность внешнесекреторной функции ПЖ, проявляющаяся клинически, возникает только при снижении функциональной активности железы более чем на 90%. Клиническими проявлениями нарушения всасывания жиров являются стеаторея и метеоризм, потеря массы тела (у 30-52% пациентов). Алкогольный панкреатит чаще, чем панкреатит другой этиологии, приводит к экзокринной недостаточности(36). У пациентов с алкогольным панкреатитом признаки мальдигестии возникают в среднем через 10 лет от появления первых клинических симптомов.
Эндокринная панкреатическая недостаточность со временем развивается у 70% пациентов с ХП в виде нарушения толерантности к глюкозе. Сахарный диабет возникает при длительном течении ХП, вероятность возникновения сахарного диабета постепенно возрастает спустя 10 лет от начала манифестации ХП (37, 38).
Панкреатогенный СД отличается от диабета 1 и 2 типа более высоким риском развития гипогликемии и сниженной частотой кетоацидоза (39, 40). На сегодняшний день панкреатогенный сахарный диабет в исходе развития ХП следует относить к типу 3с (40).
Такие осложнения, как макро-/микроангиопатия, нефропатия, нейропатия и ретинопатия являются столь же частыми, как и при диабете 1 типа (41).
Клинические проявления заболевания значительно различаются в зависимости от его стадии (42) (Таблица 1).
Таблица 1. Определение клинической стадии ХП с оценкой прогноза.
| Стадия | Признаки | Прогноз |
| 1. | Доклиническая. Признаки ХП доданным лучевых методов диагностики | Неизвестен |
| 2. | Начальных проявлений. Боль типа «А». Повторные приступы острого панкреатита. Снижение качества жизни. Длительность: 4-7 лет | ↑ риск панкреонекроза, осложнений острого панкреатита |
| 3. | Персистирующая симптоматика. Боль типа «В». Эндо- и/или экзокринная недостаточность | Трофологическая недостаточность |
| 4. | Атрофия ПЖ. Выраженная недостаточность ПЖ. Интенсивность боли снижается, отсутствуют эпизоды острого панкреатита | Сахарный диабет, трофологическая недостаточность. Повышен риск рака ПЖ |
Осложнения хронического панкреатита.
Приблизительно у 1/3 пациентов с ХП встречаются псевдокисты ПЖ (43), они могут быть самых разных размеров, чаще бессимптомными, или провоцировать клиническую картину компрессии соседних органов, вызывая боли в верхней половине живота. Спонтанная регрессия псевдокист при ХП возникает реже, чем при остром панкреатите (43); у пациентов с алкогольным ХП спонтанная регрессия описана в 25,7% случаев, а персистенция без клинических проявлений - в 23% (44). Риск развития серьезных осложнений при бессимптомном течении хронических псевдокист составляет <10% (43).
Обострение ХП и повторные приступы острого панкреатита на фоне ХП могут приводить к панкреонекрозу с развитием инфекционных осложнений (воспалительные инфильтраты, абсцессы, гнойные холангиты, септические состояния). Дуоденальный стеноз развивается менее чем в 5% наблюдений. Основной причиной дуоденальной непроходимости считается распространение воспаления на парадуоденальную клетчатку и стенку ДПК. Развитие декомпенсированной формы нарушения эвакуации из желудка возникает редко (45-47).
Отек и развитие фиброза ПЖ, могут вызывать сдавление общего желчного протока с развитием механической желтухи (у 16-35% пациентов). В некоторых случаях желтуха может быть постоянной или носить рецидивирующий характер, с незначительным риском развития вторичного билиарного цирроза печени. Возникновению желтухи предшествует боль в верхнем отделе живота, характерная для обострения ХП (33, 48-50).
Портальная гипертензия, обусловленная сдавлением или тромбозом воротной, верхней брыжеечной или селезеночной вен, вследствие воспаления и фиброза перипанкреатической клетчатки отмечается у 7-18% пациентов. Кровотечения из флебэктазий пищевода или желудка не являются частым осложнением ХП (51).
Кишечные кровотечения у пациентов с ХП являются патогномоничным симптомом ложной аневризмы (ЛА) ветвей чревного ствола и верхней брыжеечной артерии. При этом при гастродуоденоскопии не обнаруживают изъязвлений в желудке и двенадцатиперстной кишке, флебэктазий пищевода. Выделение крови из большого сосочка ДПК при дуоденоскопии регистрируется в 14% наблюдений (52).
Следствием прогрессирующего фиброза ПЖ и панкреатической мальдигестии, не контролируемой заместительной ферментной терапией, является синдром мальабсорбции с развитием дефицита микронутриентов. Поэтому признаки дефицита незаменимых макро- и микронутриентов также относят к осложнениям ХП с внешнесекреторной недостаточностью ПЖ (53, 54). Пациенты с ХП в первую очередь подвержены риску развития недостаточности витаминов (A, D, E и K) (55, 56) и витамина в12. Остеопороз является установленным осложнением ХП (54).
При длительном течении ХП возрастает риск развития рака ПЖ (57, 58). Для пациентов с пятилетним анамнезом ХП риск развития рака возрастает в 8 раз (59). По данным мета-анализа, с умеренным риском развития рака ПЖ (ОШ 1,41; 95% ДИ 1,07-1,84; P = 0,013) связаны мутации гена сFTR при ХП, а мутации гена SPINK1 не повышают риск рака (ОШ 1,52; 95% ДИ, 0,67-3,45; P = 0,315) (21). Предшественником рака ПЖ может быть панкреатическая интраэпителиальная неоплазия (Pancreatic intraepithelial neoplasms - PanIN) - специфические морфологические изменения в стенках протоков (14).
Возможные осложнения также включают в себя: эрозивный эзофагит, синдром Маллори-Вейсса, гастродуоденальные язвы (они обусловлены значительным снижением продукции бикарбонатов ПЖ), и абдоминальный ишемический синдром.
|
|
Диагностика
Критерии установления диагноза заболевания/состояния:
Диагноз хронического панкреатита устанавливается на основании:• анамнестических данных (характерные жалобы на приступы абдоминальной боли и/или клинические признаки экзокринной и/или эндокринной недостаточности ПЖ, выявление хронического панкреатита прежде).
• физикального обследования (болезненность мышц брюшной стенки при пальпации в зоне проекции поджелудочной железы).
• лабораторного обследования (признаки экзокринной и эндокринной недостаточности ПЖ по данным функциональных тестов).
• инструментального обследования (кальцификаты в паренхиме и протоках поджелудочной железы, расширение главного панкреатического протока и его ветвей по данным КТ, МРХПГ, ЭСПБЗ).
Комментарии. Диагноз ХП рекомендуется устанавливать на основании достоверных морфологических критериев или сочетания морфологических и функциональных критериев. КТ, а также МРХПГ и ЭСПБЗ рекомендуются как методы выбора для верификации диагноза ХП. Для верификации диагноза может потребоваться выполнение одного или всех наиболее точных методов, включая динамические исследования через 6-12 месяцев при недостаточном соответствии обнаруживаемых признаков диагнозу ХП.
2,1 Жалобы и анамнез.
Характерные для пациентов с ХП жалобы и данные анамнеза указаны в подразделе 1,6.2,2 Физикальное обследование.
Физикальное обследование в период обострения ХП позволяет определить болезненность в зоне Шоффара при пальпации живота, сочетающуюся с умеренной резистентностью мышц передней̆ брюшной̆ стенки; положительный симптом Мейо-Робсона - болезненность при пальпации в области левого реберно-позвоночного угла.2,3 Лабораторные диагностические исследования.
Определение активности альфа-амилазы, липазы в сыворотке крови не является диагностическим маркером ХП, но его определение рекомендуется пациентам с ХП в первые сутки госпитализации и в дальнейшем в динамике в течение одной госпитализации для диагностики осложнений и рецидива острого панкреатита на фоне ХП (60-62).Уровень убедительности рекомендаций -ВУровень достоверности доказательств - 2.
Комментарии. Уровень амилазы и липазы крови при ХП может быть незначительно повышен, в пределах нормальных значений или ниже нормальных значений, что объясняется очаговостью воспалительного процесса и выраженностью фиброза ПЖ; в отличие от острого панкреатита, для которого практически всегда характерно повышение ферментов в крови и моче. В случае повышения амилазы при ХП можно подозревать формирование псевдокисты или панкреатического асцита. Стойко повышенный уровень амилазы в крови позволяет сделать предположение о макроамилаземии (при этом амилаза образует крупные комплексы с белками плазмы, не фильтрующиеся почками, и в моче наблюдается нормальная активность амилазы) или внепанкреатических источниках гиперамилаземии (почечная недостаточность; болезни слюнных желез (эпидемический паротит, конкременты, радиационный сиаладенит); осложнения челюстно-лицевой хирургии; «опухолевая» гиперамилаземия (рак легкого, рак пищевода, рак яичников);ожоги; диабетический кетоацидоз; беременность; трансплантация почки; травма головного мозга; применение лекарственных препаратов (морфин); болезни желчных путей (холецистит, холедохолитиаз), осложнения язвенной болезни - перфорация или пенетрация язв, непроходимость или инфаркт кишечника, внематочная беременность, перитонит, аневризма аорты, послеоперационная гиперамилаземия).
• Для диагностики экзокринной панкреатической недостаточности в клинической практике у пациентов с ХП рекомендуется определение активности панкреатической эластазы-1 в кале (63-65).
Уровень убедительности рекомендаций. А.Уровень достоверности доказательств - 2.
Комментарии. Прямые методы.
Классические зондовые методы определения объема панкреатического сока, определения концентрации в нем ферментов и бикарбонатов имеют крайне ограниченное применение для диагностики ХП вследствие инвазивности, высокой стоимости, низкой доступности стимуляторов (до настоящего времени препараты не зарегистрированы для медицинского применения в РФ), трудоемкости и плохой переносимости пациентами. По данным этих методов невозможно отличить ХП от недостаточности функции ПЖ без ХП. Прямые методы могут применяться только в рамках клинических исследований в высокоспециализированных клиниках. В отдельных сложных случаях методика применима для дифференциальной диагностики стеатореи.
Совершенствование методики ЭСПБЗ со стимуляцией секретином позволяет помимо осмотра протоков ПЖ осуществлять повременную эвакуацию дуоденального содержимого после введения секретина, воспроизводя, таким образом, классический секретиновый тест с помощью эндоскопии. Проблемой метода является небольшой накопленный опыт и отсутствие валидации, что отражается отсутствием этого метода во всех национальных зарубежных рекомендациях по диагностике панкреатической недостаточности на сегодняшний день. В России главным ограничением к его использованию является отсутствие зарегистрированного секретина.
Непрямые методы.
Непрямые ФППЖ косвенно оценивают нарушение внешнесекреторной функции, они более доступны по сравнению с прямыми методами, однако имеют меньшую чувствительность и главным образом обнаруживают поздние стадии внешнесекреторной недостаточности.
Определение содержания жира в кале. Стандартное копрологическое исследование с микроскопией капелек нейтрального жира отличается низкой чувствительностью, поэтому, применяя его для верификации стеатореи и оценки эффективности лечения, необходимо проводить анализ 3-кратно и учитывать рацион питания больного.
Метод количественного определения содержания жира в кале разработан еще 1949 году, он чувствителен для диагностики недостаточности функции ПЖ на поздних стадиях(14). Тест проводится на фоне соблюдения в течение 5 дней диеты с высоким содержанием жира в отсутствие заместительной ферментной терапии, сбор кала осуществляется в течение 72 часов. В норме коэффициент абсорбции жира составляет не менее 92%(66). Метод количественного определения содержания жира в кале используется преимущественно в рамках клинических исследований, в рутинной клинической практике его применять довольно сложно.
Определение активности эластазы-1 в кале. Эластаза-1 сохраняет относительную стабильность по сравнению с другими ферментами ПЖ при прохождении по желудочно-кишечному тракту. Наибольшие преимущества имеет определение эластазы в кале иммуноферментным методом (с помощью моноклональных антител): данным способом определяется лишь эластаза человека, поэтому результаты теста не зависят от проведения заместительной терапии. Исследование неинвазивное и относительно недорогое, но имеет низкую чувствительность при лёгкой и умеренной внешнесекреторной недостаточности ПЖ, и низкую специфичность при определенной патологии желудочно-кишечного тракта, не связанной с ПЖ(67). При легкой степени недостаточности внешнесекреторной функции чувствительность метода составляет 63%.
Диагностическая точность определения эластазы в кале резко снижается при ускорении пассажа, диарее, полифекалии, приводя к ложноположительным результатам (низким значениям эластазы) за счет разведения фермента; аналогичная ситуация может отмечаться при избыточном бактериальном росте в тонкой кишке за счет бактериального гидролиза эластазы. Степень экзокринной панкреатической недостаточност ивозможно оценивать после купирования/минимизации основных проявлений экзокринной панкреатической недостаточности (диареи, стеатореи) на фоне начальной терапии современными ферментными препаратами (68).
Снижение содержания эластазы в кале свидетельствует о первичной экзокринной недостаточности ПЖ (0-100 мкг/г - тяжелая; 101-200 - средняя или легкая), что является показанием для пожизненной, чаще всего для т.н. высокодозной заместительной ферментной терапии. Определять уровень эластазы в динамике практически не имеет смысла, количество оставшихся, функционально готовых клеток ПЖ к секреции не может увеличиться. Определение активности эластазы-1 в кале рекомендуется использовать для диагностики ХП при неопределенных результатах методов визуализации, когда экзокринная панкреатическая недостаточность будет служить косвенным признаком ХП.
Дыхательный тест. Дыхательный тест заключается в пероральном приеме 13C-меченного субстрата (смесь триглицеридов), который гидролизуется в просвете кишки в степени, пропорциональной активности панкреатической липазы. Выдыхаемый 13CO2 определяется путем масс-спектрометрии или методом инфракрасной спектроскопии, но, как и при других непрямых тестах, этот анализ имеет вариабельную чувствительность и специфичность, зависящую от большого числа факторов, в связи с чем, мы можем наблюдать противоречивые результаты исследований последних лет. Следует признать, что совершенствование и унификация данной методики, использование стандартной валидированной аппаратуры, строгое соблюдение методологии теста в совокупности открывают широкие перспективы к его повсеместному использованию(66). Отсутствие разрешенного к применению на территории России субстрата (13С-смешанные триглицериды) делает его проведение в настоящее время невозможным.
• Всем пациентам ХП с целью оценки эндокринной недостаточности ПЖ рекомендуется регулярное (не реже 1 раза в год) исследование уровня гликозилированного гемоглобина в крови, уровня глюкозы крови натощак или проведение глюкозотолерантного теста (38).
Уровень убедительности рекомендаций. В.Уровень достоверности доказательств - 2.
Комментарии: Диагностика эндокринной недостаточности должна быть своевременной и тщательной путем регулярного (не реже 1 раза в год) исследования уровня гликозилированного гемоглобина в крови, уровня глюкозы крови натощак или проведения глюкозотолерантного теста. Оптимальная форма скрининга остается спорной (39). Международный экспертный комитет рекомендовал использовать HBA1с (при уровне ≥6,5%), а не концентрацию глюкозы в крови для диагностики диабета (68).
2,4 Инструментальные диагностические исследования.
Выбор методики визуализации должен быть основан на ее доступности, наличии соответствующих навыков у персонала и степени инвазивности конкретного исследования.• Всем пациентам с клиническими симптомами, характерными для ХП, при первичном обращении к врачам любого профиля, рекомендуется дальнейшее целенаправленное обследование с использованием методов лучевой диагностики для подтверждения или исключения ХП (49, 69, 70).
Уровень убедительности рекомендаций. С. Уровень достоверности доказательств - 5.
Комментарии. Характерная клиническая картина, аномальные результаты функциональных тестов ПЖ, позволяет клиницисту рассматривать диагноз ХП как возможный или неопределенный ( клиническое подозрение на ХП), что требует использования более точных лучевых методов исследования для подтверждения диагноза.
Обзорная рентгенография брюшной полости позволяет выявить только выраженную кальцификацию в проекции ПЖ. Данный метод является устаревшим. Согласно результатам проведенных исследований обзорная рентгенография в 30-40% случаев позволяла выявить кальцификацию ПЖ или внутрипротоковые конкременты, особенно при исследовании в косой проекции. Формально, такая находка ранее исключала необходимость дальнейшего обследования для подтверждения диагноза хронического панкреатита (71). При этом, следует помнить, что кальциноз ПЖ чаще всего встречается при алкогольном, наследственном ХП и редко - при идиопатическом панкреатите (14). Более того, кальцификация характерна и для рака ПЖ, что в сочетании с низкой чувствительностью не позволяет рекомендовать данную методику как конкурентоспособную и имеющую диагностическую ценность.
• Для первичного скрининга пациентов с клиническими симптомами, характерными для ХП, для исключения других причин боли в животе, рекомендуется трансабдоминальное УЗИ в связи с неинвазивным характером метода, простотой выполнения, достаточной специфичностью в определении основных проявлений ХП - увеличения размеров ПЖ, наличия расширения протока ПЖ, вирсунголитиаза и кальциноза паренхимы, постнекротических кист (49, 69, 70).
Уровень убедительности рекомендаций. С. Уровень достоверности доказательств - 5.
Комментарии. Трансабдоминальное УЗИ выступает в качестве метода первичного скрининга по поводу необъяснимой боли в животе. Этот метод позволяет выявить свободную жидкость в брюшной полости, оценить состояние печени, билиарного тракта, почек, патология которых может имитировать ХП или сопутствовать ему, в некоторых случаях - исключить хирургическую и гинекологическую патологию.
УЗИ имеет невысокую чувствительность и специфичность при диагностике ХП. Даже в специально спланированных исследованиях с высоким уровнем специалистов и используемого оборудования, отсутствия ограничений в длительности процедуры, стандартизированным подходом к исследованию и высокой межисследовательской согласованностью, чувствительность и специфичность трансабдоминального УЗИ не превышают 70-80%, что является определенно недостаточным для диагностики ХП (72).
Исследование должно включать осмотр всех органов брюшной полости, забрюшинного пространства и малого таза. Характерными ультразвуковыми признаками ХП, выявляемыми в В-режиме, являются повышение эхогенности паренхимы, неоднородность структуры за счет множественных гиперэхогенных тяжей - участков фиброза, наличие кальцинатов паренхимы и конкрементов в протоках ПЖ, диаметр ПП более 2 постнекротические кисты.Диффузные изменения паренхимы ПЖ и увеличение ее размеров без перечисленных выше изменений не позволяют утверждать о наличии ХП ( 73 ). Трансабдоминальное УЗИ способно подтвердить диагноз ХП на поздней стадии, выявить кальцификацию ПЖ и внутрипротоковые кальциевые конкременты (в случае, если их размер превышает 5 мм), псевдокисты, дилатацию ГПП и его боковых ветвей, атрофию паренхимы ПЖ (39, 74).
• Пациентам с ХП, с установленным диагнозом бессимптомной псевдокисты ПЖ, рекомендуется проведение трансабдоминального УЗИ в динамике в рамках наблюдательной тактики ведения этих пациентов с целью своевременной диагностики возможных осложнений (39, 74).
Уровень убедительности рекомендаций. С.Уровень достоверности доказательств - 5.
Комментарии. Благодаря высокой чувствительности к жидкостным образованиям УЗИ является методом выбора для наблюдения за пациентами с псевдокистами ПЖ.
• В случае отсутствия признаков ХП при трансабдоминальном УЗИ рекомендовано продолжение диагностического поиска - выполнение других инструментальных исследований -эндосонографиипанкреатобилиарной зоны (ЭСПБЗ) и КТ органов брюшной полости с внутривенным болюсным контрастированием (75).
Уровень убедительности рекомендаций - 5Уровень достоверности доказательств. С.
Комментарии. На сегодняшний день можно утверждать, что трансабдоминальное УЗИ не способно выявить ХП на ранних стадиях(75), существенно уступая КТ и ЭСПБЗкачеством изображения, пространственным и контрастным разрешением. Таким образом, отрицательный результат УЗИ не исключает даже наличие конкрементов ПЖ. Признаки «диффузных изменений ПЖ» по данным УЗИ не являются основанием для постановки диагноза хронический панкреатит.
Таблица 2. Изменения ПЖ при ХП по данным лучевых методов диагностики.
| Показатель | Изменения |
| Размер органа | Обычно - увеличение части или всего органа, редко - уменьшение размеров ПЖ. |
| Плотность ткани | Как правило, повышена, носит негомогенный характер, обычно с кистами или кальцификацией. |
| Контур | Неровный |
| Проток железы | Расширенный (диагностика с помощью КТ возможна, если диаметр протока> 5 мм) |
| Желчные протоки | Расширены при увеличении головки ПЖ |
| 12-ти перстная кишка | Сдавлена при увеличении головки ПЖ |
| Селезеночная вена | Иногда тромбирована, в ряде случаев с увеличением селезенки |
| Другие признаки | Утолщение брюшины и почечной фасции вблизи ПЖ. Атрофия ретроперитонеальной жировой клетчатки |
• Компьютерная томография органов брюшной полости с внутривенным болюсным контрастированием (с обязательным выполнением нативной, артериальной, венозной, отсроченной фаз исследования) является методом выбора в диагностике ХП и рекомендуется всем пациентам с целью выявления специфических изменений ПЖ, в том числе панкреонекроза. Выполнение КТ рекомендовано всем пациентам, страдающим ХП, не позднее чем через 2 недели от момента первичного обращения(39). Указанная рекомендация предназначена для медицинских организаций 3 уровня.
Уровень убедительности рекомендаций. С.Уровень достоверности доказательств - 5.
Комментарии. КТ органов брюшной полости с внутривенным болюсным контрастированием является методикой выбора для первичной диагностики ХП, значимо превосходит по диагностической ценности трансабдоминальное УЗИ и более доступна в России сегодня, относительно других методов - ЭСПБЗ и магнитно-резонансной холангиопанкреатографии (МРХПГ) с секретином. Для эффективного использования всех возможностей КТ, надежной диагностики отека, некроза, опухолей ПЖ, большое значение имеет выполнение исследования с внутривенным болюсным усилением и сканированием всех фаз контрастного исследования. Нативная фаза компьютерной томограммы необходима для выявления конкрементов ПЖ, артериальная - с целью визуализации ложных аневризм бассейна селезеночной, гастродуоденальной артерии, венозная - с целью дифференциальной диагностики с другими заболеваниями ПЖ (IPMNII типа), отсроченная - для определения степени фиброзных изменений паренхимы ПЖ.
КТ с внутривенным контрастированием позволяет обнаружить зоны некроза ПЖ (отсутствие накопления контрастного вещества). Чувствительность метода при диагностике ХП составляет 75-90% специфичность - 85-90% (39). При обострении ХП КТ с внутривенным контрастированием способна подтвердить диагноз, оценить тяжесть обострения и выявить наличие осложнений. Кембриджская классификация степени тяжести ХП по данным КТ и УЗИ представлена в приложении Г4 (таблица 4).
• Компьютерная томография органов брюшной полости с внутривенным болюсным контрастированием рекомендуется как наиболее эффективный метод определения локализации конкрементов и внутрипротоковых камней ПЖ, а также для дифференциальной диагностики ХП и опухолей ПЖ при их размере более 5 мм у пациентов с ХП. Отсутствие изменений ПЖ при КТ не означает отсутствие ХП на ранней стадии, однако, подобная вероятность существенно ниже относительно применения трансабдоминального УЗИ(70, 72).
Уровень убедительности рекомендаций. С.Уровень достоверности доказательств - 5.
Комментарии. Данными КТ, указывающими на ХП, являются атрофия железы, наличие конкрементов в протоках, дилатация ГПП, интра - или перипанкреатические кисты, утолщение перипанкреатической фасции и тромбоз селезеночной вены (76). КТ может выявить признаки, указывающие на вероятный ХП: неоднородность структуры, нечеткость контуров и увеличение размеров ПЖ (77).
• У пациентов с рецидивирующей абдоминальной болью при отрицательных результатах КТ рекомендуется проведение эндоскопической ультрасонографии (ЭСПБЗ) для дифференциальной диагностики ХП и других воспалительных и опухолевых заболеваний ПЖ, а также с целью получения информации о состоянии двенадцатиперстной кишки при наличии ее кистозно-воспалительной трансформации (78-81) .
Уровень убедительности рекомендаций. С.Уровень достоверности доказательств - 4.
Комментарии. Эндоскопическая ультрасонография является наиболее чувствительным методом для выявления ХП на ранней стадии (78, 79). ЭСПБЗ - минимально инвазивный метод визуализации, использующийся и с лечебной целью (74). Степень выраженности ХП оценивается по классификации, принятой в 2007 году (Rosemontclassification ) (78, 79). Критерии Rosemont включают в себя: 6 паренхиматозных признаков, отражающих состояние паренхимы органа, которые делятся на большие (А, Б) и малые (Приложение Г2): гиперэхогенные очаги с тенью, дольчатость по типу «пчелиных сот», дольчатость без признака «пчелиных сот», гиперэхогенные очаги без тени, гиперэхогенные тяжи, кисты и 5 протоковых критериев, которые так же делятся на большой А признак и малые признаки: наличие конкрементов, дилатация ГПП, расширение боковых ветвей, неравномерность главного протока, гиперэхогенность стенок протока. Выделяют 4 группы признаков по достоверности диагноза ХП: определенный, предположительный, неопределенный и норма. Использование эластографии и/или контрастирования в ходе ЭСПБЗ может повышать чувствительность метода в выявлении ХП и дифференциальной диагностике с опухолями (82).
Дифференциальная диагностика между воспалительным и злокачественным образованием, а также раннее выявление злокачественного образования у пациентов с диагностированным ХП остается трудной задачей для всех методов визуализации, однако методом, дающим наиболее точную характеристику тканей, является ЭСПБЗ с тонкоигольной пункционной биопсией (83).
Под эндосонографическим контролем может быть произведена диагностическая пункционная биопсия, для цитологической и гистологической верификации сомнительных зон с целью дифференциальной диагностики ХП, аутоиммунного панкреатита и опухолевого поражения (78-80).
• ЭСПБЗ рекомендуется пациентам с подозрением на ХП или с установленным диагнозом, как наиболее информативный метод в диагностике раннего ХП (ХП минимальных изменений),особенно при стимуляции секретином, контрастировании и эластографии ПЖ, однако этот метод требует высокой квалификации специалиста и строго стандартизированного подхода (79,82,84).
Уровень убедительности рекомендаций. С.Уровень достоверности доказательств - 3.
Комментарии. ЭСПБЗ, а также МРХПГ с секретиновым тестом являются наиболее надежными методами визуализации изменений паренхимы и протоков ПЖ на ранних стадиях ХП, а также протоковых аномалий (74, 84).
• Выполнение эндоскопической эндосонографии панкреатобилиарной зоны рекомендуется пациентам при подозрении на обструктивную этиологию панкреатита (клинические или лучевые признаки панкреатической или билиарной гипертензии, эндоскопические признаки изменений со стороны большого дуоденального сосочка)(79, 82, 83). Указанная рекомендация предназначена для медицинских организаций 3 уровня.
Уровень убедительности рекомендаций. С.Уровень достоверности доказательств - 3.
• Пациентам с непереносимостью йодсодержащих контрастных препаратов рекомендуется выполнение МРТ с целью выявления ХП и дифференциальной диагностики причин билиарной и панкреатической гипертензии. Данными МРТ, указывающими на ХП, являются локальные или диффузные изменения интенсивности сигнала на T1ВИ и Т2ВИ, в том числе при подавлении сигнала от жировой ткани, снижение контрастности в артериальную и венозную фазы при динамической МРТ и повышение контрастности в отсроченную фазу за счет контрастирования фиброзной ткани (85-88).
Уровень убедительности рекомендаций. В. Уровень достоверности доказательств - 2.
Комментарии. Выполнение МРТ предпочтительнее у пациентов с непереносимостью йодсодержащих контрастных препаратов. Данными МРТ, указывающими на ХП, являются снижение интенсивности сигнала на T1и Т2ВИ при подавлении сигнала от жировой ткани и снижение контрастности. При выполнении магнитно-резонансной холангиопанкреатографии (МРХПГ) можно с высокой точностью определить заполненные жидкостью структуры - проток ПЖ и псевдокисты. Наличие жидкости внутри псевдокисты является естественным контрастом, что позволяет обнаружить ее как при стандартной МРТ, так и при МРХПГ. В режиме Т2 и Т2-STIR кисты имеют однородный гиперинтенсивный МР-сигнал, четкие ровные контуры. МРТ дает возможность различать и геморрагический компонент жидкости, который определяется в виде гиперинтенсивного МР-сигнала в Т1-FFE ВИ, что объясняется значительным парамагнитным эффектом метгемоглобина (81, 85-89).
• МРХПГ является наиболее информативной в дифференциальной диагностике причин билиарной и панкреатической гипертензии и рекомендуется пациентам с ХП с целью уточнения изменений в протоковой системе (87, 88, 90).
Уровень убедительности рекомендаций. А. Уровень достоверности доказательств - 2.
Комментарии. Поскольку боковые ветви визуализируются только в 10-25% случаев (81, 85-88), данный вид исследования имеет ограниченное диагностическое значение на ранних стадиях ХП. Недостатком МРТ является то, что при наличии кальцинатов (что характерно для ХП) этот метод не может иметь такой высокой специфичности как КТ. Вместе с тем присутствие участков очень низкой интенсивности сигнала предполагает наличие кальцинированных зон, симптоматичных для воспалительного процесса (87, 88, 91)и может быть ценной для небольшой группы пациентов, у которых другие диагностические методы не позволяют подтвердить предполагаемый диагноз ХП.
• МРХПГ и ЭСПБЗ со стимуляцией секретином рекомендуются как лучшие методы визуализации с целью диагностики изменения паренхимы и протоков у пациентов с ХП на ранних стадиях. Динамическая МРХПГ с секретиновым тестом рекомендуется как основной неинвазивный метод идентификации начальных морфологических изменений системы протоков ПЖ, жидкостных структур, а также для оценки внешнесекреторного резерва ПЖ (92, 93). Указанная рекомендация предназначена для медицинских организаций 3 уровня.
Уровень убедительности рекомендаций В. Уровень достоверности доказательств 3.
Комментарии. Комбинация МРТ и МРХПГ со стимуляцией секретином является наиболее точным методом верификации панкреатита минимальных изменений. Использование контрастирования существенно повышает чувствительность метода при дифференциальной диагностике ХП и опухолей ПЖ. При выполнении МРХПГ можно определить с высокой точностью заполненные жидкостью структуры: ГПП и псевдокисты (92, 93).
• МРХПГ и ЭСПБЗ рекомендуются как наиболее точные методы диагностики аномалий развития ПЖ у пациентов с ХП (92).
Уровень убедительности рекомендаций. С.Уровень достоверности доказательств - 5.
Комментарии. МРХПГ с использованием секретина, имеет очень высокую чувствительность (92), и может быть ценной у небольшой группы пациентов, с начальными стадиями протоковых изменений при ХП, предопухолевыми состояниями (PanIN, внутрипротоковая папиллярная опухоль) и аденокарциномой ПЖ.
• Ретроградная холангиопанкреатография (РХПГ)не рекомендована в качестве метода диагностики ХП из-за опасности развития серьезных осложнений (острого панкреатита, холангита, сепсиса, ретродуоденальной перфорации). РХПГ у пациентов с ХП рекомендовано рассматривать как компонент лечебного эндоскопического вмешательства (например, стентирования ГПП при обострении или наружном свище), а не только диагностики (69,74,80).
Уровень убедительности рекомендаций. С.Уровень достоверности доказательств - 5.
Комментарии. РХПГ - инвазивная процедура с высоким риском серьезных осложнений, позволяет детально оценить состояние протока ПЖ и его ветвей (нерегулярное расширение протоков - «цепь озер»), псевдокисты, достоверно установить диагноз ХП. Она может быть наиболее ценной при отсутствии ЭСПБЗ или сомнительных результатах МРХПГ. Недостатком метода является невозможность оценки состояния паренхимы железы. Однако, данная методика при хроническом панкреатите не должна выполняться только с диагностической целью. Критерии оценки панкреатограммпри ХП по данным РХПГ и МРХПГ приведены в приложении Г3, в таблице 3.
2,5 Иные диагностические исследования.
• Исследование уровня IgG4сыворотки крови рекомендуется пациентам с подозрением на аутоиммунный панкреатит и при дифференциальном диагнозе с раком ПЖ (94-96). Указанная рекомендация предназначена для медицинских организаций 3 уровня.Уровень убедительности рекомендаций -Ауровень достоверности доказательств 1.
Комментарии: Данные мета-анализов показывают высокую специфичность и относительно низкую чувствительность повышения уровня IgG4 и IgG в диагностике аутоиммунного панкреатита и дифференциальном диагнозе очаговой псевдотуморозной формы панкреатита с раком ПЖ. Клинически значимые показатели сыворотки крови для диагностики АИП, дифференциальной диагностики с раком ПЖ включают гипергаммаглобулинемию, повышение уровня IgG, повышение уровня IgG4сыворотки(94, 95)и наличие антинуклеарных антител к Sm-антигену. Важно своевременное выявление данного состояния, поскольку оно хорошо поддается лечению кортикостероидами для системного применения.
• Оценку нутритивного статуса с использованием клинических и биохимических методов рекомендуется проводить всем пациентам с ХП при поступлении в стационар, а также при амбулаторном обращении для оценки тяжести течения ХП и прогнозирования риска развития осложнений и неблагоприятных исходов (97, 98).
Уровень убедительности рекомендаций. С.Уровень достоверности доказательств - 4.
Комментарии. Оценка базируется на расчете индекса массы тела (ИМТ), констатации факта потери веса и ее выраженности, наличии косвенных признаков трофологической недостаточности при общем осмотре больного - признаки анемии, трофические расстройства кожи, признаки квашиоркора (97, 98). Критерии клинической оценки трофологического статуса приведены в приложении Г6.
Лабораторная оценка нутритивного статуса является для большинства Российских клиник общедоступной и показательной даже при использовании сочетания простых тестов - определение общего белка, альбумина, абсолютного числа лимфоцитов периферической крови, уровня гемоглобина. Расширение спектра биохимических маркеров трофологической недостаточности до определения концентраций ретинол-связывающего белка, витамина в12, фолиевой кислоты, трансферрина, магния, цинка позволяет детально оценить пищевой статус у больного ХП (54).
Поскольку у 90% и более пациентов ХП с наличием различных маркеров трофологической недостаточности имеется редукция массы тела (97), то практикующему врачу необходимо знать, что даже у пациентов ХП с нормальным или повышенным ИМТ часто развивается трофологическая недостаточность, а редукция массы тела является наиболее значимым потенциальным маркером риска развития трофологической недостаточности.
• Пациентам с ХП рекомендуется выполнение однократной оценки минеральной плотности костной ткани (методом рентгеновской денситометрии) с целью ранней диагностики остеопороза, развивающегося на фоне экзокринной панкреатической недостаточности и мальабсорбции витамина D (39, 74).
Уровень убедительности рекомендаций. С.Уровень достоверности доказательств - 5.
Комментарии. Остеопороз является доказанным осложнением ХП, возникающим в результате панкреатогенной мальабсорбции, в том числе при отсутствии явных признаков экзокринной панкреатической недостаточности (53).
|
|
Лечение
3,1 Диетотерапия.
• Всем пациентам с ХП рекомендуется полный отказ от употребления алкоголя с целью снижения частоты тяжелых осложнений и смертности (9, 44, 74, 99-102).Уровень убедительности рекомендаций. С.Уровень достоверности доказательств - 4.
Комментарии. В условиях абстиненции в некоторых случаях отмечено уменьшение выраженности симптомов и купирование боли, в то время как продолжающееся употребление алкоголя способствует прогрессированию заболевания (9, 44, 74, 99-102). Внешнесекреторная недостаточность ПЖ, как правило, не прогрессирует на фоне отказа от употребления алкоголя (99). У лиц, не употребляющих алкоголь, отмечается лучший ответ на терапию по устранению боли (35, 58, 99, 100, 103-105). Тем не менее, отказ от употребления алкоголя не всегда останавливает прогрессирование заболевания. Для прекращения употребления алкоголя необходимо привлекать наркологов-психиатров, специализирующихся по алкогольной зависимости с последующим наблюдения психологом (39).
• Всем пациентам с ХП рекомендуется отказ от курения с целью редукции/купирования боли и профилактики развития осложнений ХП (105, 106).
Уровень убедительности рекомендаций. с.Уровень достоверности доказательств - 4.
Комментарии. Независимо от особенностей течения ХП, пациентам рекомендуется отказ от курения как значимого и независимого фактора развития ХП (105, 106). В целом, очень сложно выделить самостоятельную роль курения, при сопутствующем злоупотреблении алкоголем, как этиологического фактора и фактора, влияющего на течение ХП, поскольку курение и злоупотребление алкоголем часто сочетаются (9, 102, 107).
• Пациентам с ХП рекомендуется дробный прием пищи с высоким содержанием белков и углеводов с целью улучшения процессов всасывания питательных веществ и восполнения дефицита нутриентов. Степень ограничения жиров зависит от тяжести мальабсорбции и эффективности заместительной ферментной терапии (108).
Уровень убедительности рекомендаций. С.Уровень достоверности доказательств - 5.
Комментарии. Рекомендуется дробный прием пищи - небольшими порциями 5-6 раз в сутки в зависимости от тяжести заболевания (108). Желательно высокое содержание белка и углеводов в пище, если это не усиливает боли и диспепсические симптомы. Степень ограничения жиров при экзокринной панкреатической недостаточности зависит от тяжести стеатореи, в большинстве случаев жиры не ограничиваются, особенно нерафинированные растительные.
• Пациентам с выраженной экзокринной недостаточностью ПЖ, у которых на фоне адекватной заместительной терапии сохраняется тяжелая стеаторея, вызывающая сильный дискомфорт, ведущая к социальной дезадаптации, рекомендуется диета, содержащая менее 40-60 г жира в сутки (97, 98, 109).
Уровень убедительности рекомендаций. С.Уровень достоверности доказательств - 5.
Комментарии. Белково-энергетическая недостаточность часто встречается у пациентов с ХП и при этом носит многофакторный характер, вследствие ограничения количества принимаемой пищи, мальабсорбции, СД, нарушения перистальтики кишечника и сопутствующего хронического алкоголизма (97, 98, 109). Интервенционные исследования по изучению ограничения потребления жиров у пациентов с недостаточностью ПЖ не проводились. Ориентировочные рекомендации для пациентов с тяжелой экзокринной недостаточностью ПЖ включают ежедневную диету с энергетической ценностью 2 500 - 3 000 калорий, потребление 1,0 - 1,5 г/кг/сутки белков (109). Купирование стеатореи должно достигаться не за счет ограничения приема жира (что необходимо для нормального всасывания витаминов (A, D, E и K), а посредством назначения ферментной заместительной терапии в адекватной дозе.
Сложные углеводы и пищевые волокна могут быть полезными для замедления развития СД, профилактики синдрома избыточного бактериального роста в тонкой кишке. Прием пищевых волокон часто ограничен у пациентов с ХП на основании убеждения в том, что в эксперименте волокна адсорбируют пищеварительные ферменты, тем самым, влияя на их действие(110). Однако подобное представление основывается на косвенных данных (например, триолеиновые дыхательные пробы, на результаты которых может влиять замедленная эвакуация желудочного содержимого под действием волокон) (111).
• Пациентам с декомпенсированной внешнесекреторной недостаточностью ПЖ и/или длительным анамнезом ХП (более 5 лет), рекомендуется скрининг на предмет выявления дефицита витаминов(A, D, E и K), а при необходимости показано их парентеральное введение (74).
Уровень убедительности рекомендаций. С.Уровень достоверности доказательств - 5.
Комментарии: У пациентов с ХП может отмечаться нарушение всасывания витаминов (A, D, E и K), что сопровождается снижением их концентрации в сыворотке крови(112,113). При этом, клинические проявления гиповитаминозов проявляются редко (53, 114). У пациентов с ХП может развиваться недостаточность витамина в12, вследствие нарушения расщепления комплекса витамина в12 с гаптокоррином (фактор Кастла) протеазами ПЖ. У пациентов, злоупотребляющих алкоголем также есть риск развития тиаминовой (витамин в1), рибофлавиновой (витамин В2) и пиридоксиновой (витамин в6) недостаточности. В случае выявления недостаточности уровня витаминов в сыворотке крови следует проводить заместительную витаминотерапию (54-56).
3,2 Консервативное лечение.
Консервативное лечение пациентов с ХП направлено на купирование симптомов и предотвращение развитий осложнений. При этом выделяют 6 главных задач консервативной терапии ХП (39):1. прекращение употребления алкоголя и отказ от курения вне зависимости от предполагаемой этиологии заболевания, суточных доз алкоголя и количества выкуриваемых сигарет в сутки, стажа употребления алкоголя и табакокурения;
2. определение причины боли в животе и попытка снижения ее интенсивности;
3. лечение недостаточности внешнесекреторной функции ПЖ;
4. выявление и лечение эндокринной недостаточности на ранних стадиях до развития осложнений;
5. нутритивная поддержка;
6. скрининг аденокарциномы ПЖ, особенно при наследственном (семейном) панкреатите, отягощенном наследственном анамнезе по раку ПЖ, длительном анамнезе доказанного ХП, возрасте старше 60 лет.
Купирование боли в животе.
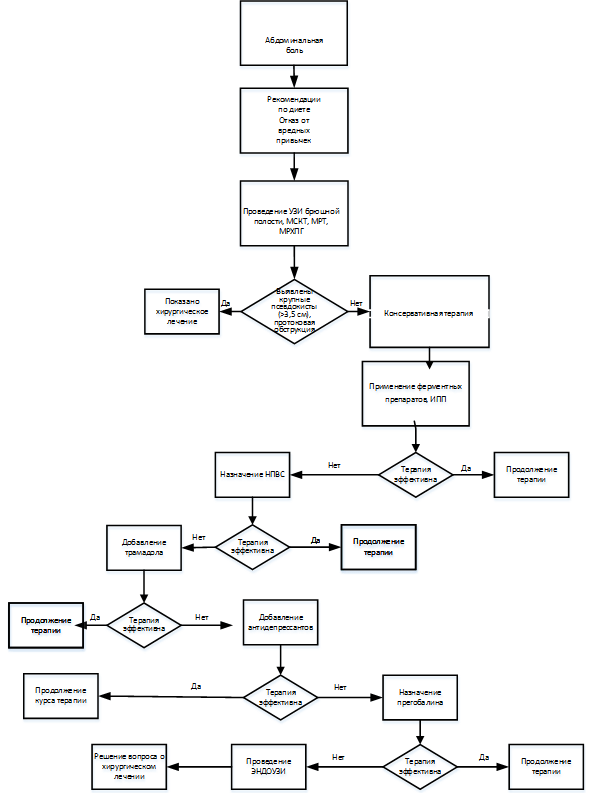
• Пациентам с интенсивным болевым синдромом при ХП рекомендуется периодическое или курсовое назначение анальгетиков (напр. парацетамол** 1000 мг × 3 р/день), или нестероидных противовоспалительных препаратов. При неэффективности следует отдавать предпочтение трамадолу** (не более 400 мг/сут). Длительность постоянной терапии парацетамолом** - не более 3-х месяцев с контролем состояния больного, биохимических показателей крови (115).Уровень убедительности рекомендаций. с.Уровень достоверности доказательств - 5.
Комментарии. За 3 месяца боль должна прекратиться или беспокоить существенно реже, когда будет возможен прием парацетамола** по требованию (Алгоритм 3). В том случае, если имеется постпрандиальное усиление боли, анальгетики следует принимать за 30 минут до приема пищи для минимизации усиления боли после приема пищи (39, 74). Если у пациента нет зависимости боли от приема пищи анальгетики следует принимать после еды для уменьшения риска повреждения слизистой оболочки желудка.
• Для уменьшения проявлений сопутствующей депрессии, уменьшения выраженности болей и потенцирования эффекта анальгетиков рекомендуется назначение антидепрессантов - неселективных ингибиторов обратного захвата моноаминов (116).
Уровень убедительности рекомендаций. С.Уровень достоверности доказательств - 5.
Комментарии. Данные препараты могут изменять чувствительность центральной нервной ткани и висцеральных нервов, роль которой предполагается в развитии боли при ХП Антидепрессанты - неселективные ингибиторы обратного захвата моноаминов - в связи с потенциальной кардиотоксичностью и холинолитическими эффектами имеют широкий профиль нежелательных явлений. Поскольку анальгетические эффекты антидепрессантов являются класс-специфичными эффектами, как альтернативу, можно рассматривать препараты группы селективных ингибиторов обратного захвата серотонина, однако в настоящее время отсутствуют РКИ, показывающие их эффективность.
• Для купирования упорной панкреатической боли пациентам с ХП рекомендуется прегабалин**, применяемый и при лечении нейропатической боли (117, 118).
Уровень убедительности рекомендаций. В. Уровень достоверности доказательств - 2.
Комментарии. Препарат обладает анальгетическим и противотревожным действием, что может быть дополнительным положительным эффектом для некоторых пациентов (117, 118).
• Пациентам с ХП при доминирующей боли в животе, отсутствии дилатации протоков или при минимальных изменениях в паренхиме ПЖ рекомендуется назначение пищеварительных ферментных препаратов с целью уменьшения боли (119-122).
Уровень убедительности рекомендаций. с.Уровень достоверности доказательств - 2.
Комментарии. В России недоступны для реализации рекомендации ряда зарубежных ассоциаций (34, 39, 123, 124) о пробной терапии высокими дозами ферментных препапатов длительностью 6 недель (в форме таблеток без защитной оболочки) (34, 37) ввиду отсутствия подобных лекарственных средств на фармацевтическом рынке в России. При этом в контролируемых исследованиях получено мало доказательств эффективности подобной терапии (125), главным образом за счет противоречивости результатов (126, 127), отчасти обусловленных коротким периодом наблюдения. Рандомизированные исследования последних лет свидетельствуют об уменьшении абдоминальной боли у пациентов, принимающие минимикросферы панкреатина** (ММСП) в суточной дозе более 240 тыс. ед. липазы в течение 1 (121) и 50 недель (1, 122).
Зарегистрированный в России таблетированный панкреатин**, покрытый энтеросолюбильной оболочкой, не имеет свидетельств эффективности, не апробирован ни в одном плацебо-контролируемом исследовании. В большинстве исследований не выявлено преимуществ применения и микротаблеток, покрытых кишечнорастворимой оболочкой, для купирования панкреатической боли. Для сравнения, в исследованиях с использованием таблеток, не покрытых кишечнорастворимой оболочкой, отмечено снижение боли по сравнению с плацебо. При этом, следует помнить, что обязательным условием применения пищеварительных ферментных препаратов без защитной оболочки является одновременное назначение препаратов, подавляющих кислотную продукцию (блокаторы H2-гистаминовых рецепторов или ингибиторы протонового насоса (ИПН)), вероятно, способных влиять на выраженность панкреатической боли (128) и повышать эффективность панкреатина**.
Опубликовано большое количество наблюдательных, простых сравнительных и интервенционных исследований, свидетельствующих о целесообразности назначения только панкреатина** в форме микрочастиц, покрытых энтеросолюбильной оболочкой в высоких дозах в комбинации с антисекреторными препаратами для купирования панкреатической боли(3, 129, 130), а также перекрестное исследование, показывающее преимущества капсул панкреатина** над таблетками с энтеросолюбильной оболочкой (131).
• В случае назначения пищеварительных ферментных препаратов без защитной оболочки с целью купирования боли у пациентов с ХП рекомендуется одновременное назначение препаратов, подавляющих кислотную продукцию (ИПН), вероятно, способных влиять на выраженность панкреатической боли (128) и повышать эффективность панкреатина**.
Уровень убедительности рекомендаций. А.Уровень достоверности доказательств - 2.
При неэффективности консервативной терапии боли в животе в течение 3 месяцев или необходимости приема опиоидных анальгетиков в течение2-х недель (ввиду высокого риска зависимости), показана консультация врача-хирурга и врача-эндоскописта для оценки вероятности купирования боли с использованием методик эндоскопического или хирургического лечения (135).
Лечение экзокринной и эндокринной недостаточности ПЖ.
Клинически значимое нарушение усвоения жиров и белков возникает только при снижении функциональной активности ПЖ более чем на 90% (37). Хирургическое вмешательство (резекция) на ПЖ также может вызывать развитие и/или усугубление внешнесекреторной недостаточности ПЖ (136, 137) и проведения пожизненной заместительной ферментной терапии. Адекватное и своевременное лечение позволяет избежать развития серьезных осложнений и снизить смертность на фоне нарушения питания.Заместительная ферментная терапия. Целью заместительной терапии является обеспечение возможности пациенту принимать, переваривать и усваивать нормальное количество основных пищевых веществ и микроэлементов. Клинические показания для проведения заместительной ферментной терапии при ХП:
- верифицированная стеаторея;
- хроническая диарея, полифекалия;
- нутритивная недостаточность;
- перенесенный панкреонекроз, тяжелый ХП (кальцификация паренхимы ПЖ или внутрипротоковые кальцинаты в сочетании с расширением ГПП) (138);
- перенесенные оперативные вмешательства на ПЖ с нарушением нормального пассажа пищи (классическая панкреатодуоденальная резекция, латеральная панкреатикоеюностомия с петлей, выключенной по Ру);
- состояние после любых хирургических вмешательств на ПЖ с признаками внешнесекреторной недостаточности.
• Назначение заместительной терапии ферментными препаратами рекомендуется пациентам с ХП и внешнесекреторной недостаточностью ПЖ, поскольку они улучшают переваривание и всасывание жиров (74, 139, 140).
Уровень убедительности рекомендаций. A.Уровень достоверности доказательств - 1.
Комментарии. Пациентам с клинически выраженной стеатореей (неоформленный, с жирным блеском, зловонный стул в большом количестве) рекомендуется назначение ферментных препаратов на основании клинических данных (74, 139).
• Всем пациентам с ХП и клиническими или биохимическими признаками трофологической недостаточности, в том числе без явной стеатореи (66, 136), рекомендуется назначение заместительной терапии ферментными препаратами для нормализации нутритивного статуса (уровня витаминов (A, D, E и K), преальбумина и ферритина), а также для предотвращения остеопороза, обусловленного мальабсорбцией витамина D (53, 114).
Уровень убедительности рекомендаций - С. Уровень достоверности доказательств - 5.
Комментарии: Для контроля эффективности лечения в мировой практике используются лабораторные методы оценки переваривания жира: количественное определение нейтрального жира в кале (в клинических исследованиях), дыхательные пробы с 13С-смешанными триглицеридами (в исследованиях и рутинной практике) (66). Оба метода в России пока недоступны. В то же время не менее эффективно и более доступно использовать ИМТ и лабораторные показатели трофологического статуса (уровень ретинол-связывающего белка, витамина в12, трансферрина, магния, цинка, абсолютное число лимфоцитов в отсутствие других причин для лимфоцитопении) (97, 98).
• Заместительная терапия ферментными препаратами рекомендуется для повышения качества жизни пациентов с ХП (130, 141-143).
Уровень убедительности рекомендаций - В. Уровень достоверности доказательств - 2.
Комментарии. Установлена достоверная взаимосвязь между улучшением показателей качества жизни, увеличением массы тела и уменьшением выделения жира с калом (130, 141-143).
• Всем пациентам с ХП при проведении заместительной ферментной терапии рекомендуется принимать панкреатин**во время или сразу после еды (140, 144, 145).
Уровень убедительности рекомендаций. А.Уровень достоверности доказательств - 1.
Комментарии. Назначение в среднем 40-50 тыс. МЕ липазы на основной прием пищи и 20 тыс. МЕ на дополнительный приводит к нормализации всасывания жиров, значительному повышению массы тела, нормализации уровня ретинол-связывающего белка и преальбумина у большинства пациентов с ХП (66).
• Пациентам с ХП для лечения мальабсорбциипри экзокринной панкреатической недостаточности рекомендуется использовать капсулированный панкреатин** в форме микрочастиц (микротаблеток, минимикросфер и пр.), покрытых кишечнорастворимой оболочкой (1, 121, 122).
Уровень убедительности рекомендаций. В.Уровень достоверности доказательств - 1.
Комментарии. Микрочастицы, покрытые кишечнорастворимой оболочкой, значительно эффективнее таблетированных препаратов при лечении стеатореи, поскольку имеется улучшенная фармакокинетика, обеспечивающая более вероятный контакт ферментов с химусом и большую площадь контакта (146).
• У пациентов с признаками экзокринной недостаточности ПЖ рекомендуемая минимальная доза для начального лечения составляет 25-40 тыс. МЕ единиц липазы на основной прием пищи и 10-25 тыс. МЕ липазы - на промежуточный прием пищи, суммарно - не менее 5 раз в день (1, 140, 145).
Уровень убедительности рекомендаций. A.Уровень достоверности доказательств - 1.
Комментарии. На прогноз эффективности заместительной ферментной терапии определенно влияет выбор лекарственного средства. Пациент должен получать не менее 25-40 тыс. МЕ липазы на основной прием пищи и 10 - 25 тыс. МЕ липазы на промежуточный прием (39, 74).
• Всем пациентам с ХП, получающим заместительную ферментную терапию, рекомендуется оценивать начальную эффективность лечения по прибавке массы тела и снижению выраженности симптомов через 6 месяцев после начала терапии; однако любые сомнения в эффективности заместительной терапии следует расценивать как показания к лабораторному и инструментальному контролю заместительной ферментной терапии (74).
Уровень убедительности рекомендаций. С.Уровень достоверности доказательств - 5.
Комментарии. В качестве критериев оценки эффективности заместительной ферментной терапии часто используют клинические показатели - купирование диареи, нормализация диспепсических симптомов (74). В то же время у многих пациентов нормализация стула происходит на фоне доз ферментов, которые недостаточны для нормализации переваривания жира.
• В случае, если у пациентов, получающих максимальные дозы пищеварительных ферментных препаратов, покрытых кишечнорастворимой оболочкой, сохраняются симптомы мальдигестии, рекомендуется назначать препараты, подавляющие желудочную секрецию - ИПН в стандартных дозах (128, 136, 140, 147).
Уровень убедительности рекомендаций. А.Уровень достоверности доказательств - 1.
Комментарии. Пациентам с сохраняющимися симптомами, несмотря на прием начальных доз современных пищеварительных ферментных препаратов, покрытых кишечнорастворимой оболочкой (25-40 тыс. ЕД. липазы на основной прием пищи и 10-25 тыс. ЕД липазы - на промежуточный), следует удвоить дозы микротаблеток или минимикросфер панкреатина** или назначать препараты, подавляющие кислотную продукцию желудка (146) для улучшения эмульгации жира (128, 136, 147). Предпочтительными препаратами являются ИПН в стандартных дозах (напр.: омепразол** по 20 мг х 2 р/сут). Имеются отдельные небольшие исследования, демонстрирующие эффективность подобной тактики у пациентов с тяжелой панкреатической недостаточностью (147-149).
• При персистирующей, на фоне адекватной заместительной ферментной терапии, стеатореи у пациентов с ХП рекомендовано исключить другие причины диареи, в частности связанные с избыточным бактериальным ростом в тонкой кишке, часто имеющим место при ХП (150), инвазии простейших, целиакию.
Уровень убедительности рекомендаций. С.Уровень достоверности доказательств - 4.
• У пациентов с тяжелой панкреатической недостаточностью после перенесенного панкреонекроза, либо при наличии кальцифицирующего панкреатита, либо у пациентов со значительно сниженной эластазой-1 кала (менее 200 мкг/г),рекомендуется пожизненная заместительная терапия в подобранной дозе (74, 138).
Уровень убедительности рекомендаций. С.Уровень достоверности доказательств - 5.
Комментарии. При доказанном ХП с признаками нутритивной недостаточности (потеря в весе, гипотрофия мышц, остеопороз, признаки гиповитаминоза) назначение заместительной ферментной терапии может быть показано даже без верификации стеатореи (74, 138).
• При лечении пациентов с СД на фоне ХП рекомендуется контролировать уровень глюкозы в крови для предотвращения осложнений, избегая развития гипогликемии и кетоацидоза (39, 68).
Уровень убедительности рекомендаций. С.Уровень достоверности доказательств - 5.
Комментарии. При развитии диабета в исходе выраженного фиброза паренхимы ПЖ пероральные гипогликемические средства не играют существенной роли (39, 68). Большинству пациентов с панкреатогенным СД и неэффективностью соответствующей диеты требуется назначение инсулинов(40). Диета при панкреатогенном сахарном диабете соответствует таковой при СД 1 типа, за исключением необходимости коррекции мальабсорбции, дефицита витаминов и микроэлементов; назначение дробного питания обеспечивает профилактику гипогликемии (74).
3,3 Хирургическое лечение.
Хирургическое лечение: показания и методы.
При осложненном течении заболевания, а также в отдельных случаях с не купируемой болью в животе, показано эндоскопическое или хирургическое лечение(74). Решение о выполнении вмешательства должно приниматься в центре, специализирующемся на консервативных и хирургических методах лечения заболеваний ПЖ.К осложнениям ХП относятся: 1) стойкий болевой синдром, не поддающийся медикаментозной терапии; 2) протоковая гипертензия ПЖ за счет вирсунголитиаза или стриктур протока ПЖ; 3) симптоматические постнекротические кисты ПЖ; 4) механическая желтуха, обусловленная компрессией ТОХ; 4) портальная гипертензия за счет сдавления конфлюенса воротной вены или тромбоза селезеночной вены; 5) стойкое нарушение пассажа пищи по двенадцатиперстной кишке; 6) ложная аневризма бассейна чревного ствола и верхней брыжеечной артерии (151-156). На фоне перечисленных осложнений могут возникать панкреатогенный асцит и/или плеврит; у пациентов, оперированных по поводу панкреатита или перенесших травму ПЖ - панкреатические свищи, требующие хирургического лечения (157-160). Безусловным показанием к хирургическому лечению является отсутствие возможности исключить рак ПЖ.
При лечении симптоматических псевдокист эффективны хирургические и эндоскопические методы (44). При хирургическом лечении псевдокист может быть наложен анастомоз с петлей тощей кишки по Ру или с желудком, а также проводится латеральная панкреатоеюностомия при сопутствующей дилатации ГПП (> 7 мм) (161).
Рецидивирующая желтуха или клиническая картина холангита являются показанием для эндоскопической установки стента-эндопротеза, являющейся безопасной и эффективной процедурой (с частотой осложнений от 4 до 7%) (162). Несмотря на то, что желтуха купируется вскоре после постановки стента-эндопротеза, полное разрешение стриктуры желчного протока удается достичь лишь у небольшой части пациентов, в особенности при кальцифицирующем панкреатите. Лучшие результаты достигаются при поэтапной постановке нескольких стентов-эндопротезов (78).
В случае изолированной непроходимости ДПК (до 1% пациентов с ХП) проводится гастроеюностомия (163). При сочетании непроходимости ДПК с другими осложнениями ХП (боль и/или обструкция желчных протоков) выполняется резекция ПЖ с сохранением двенадцатиперстной кишки/привратника.
РКИ по сравнению эффективности хирургического и эндоскопического дренирования желчных путей при ХП не проводилось.
Таким образом, при отсутствии данных за рак ПЖ, хирургическое вмешательство должно быть лечением выбора при наличии стриктуры желчных путей с клиническими проявлениями желтухи длительностью более одного месяца. Оптимальная процедура все еще не определена. Выполняются различные операции от создания обходного желчного анастомоза (холедохо- или гепатоеюностомия) до ПДР. При наличии воспалительного образования и/или подозрении на рак во всех случаях должна выполняться резекция головки ПЖ (74).
При неосложненном течении заболевания инвазивные вмешательства направлены на коррекцию морфологических изменений системы протоков ПЖ (стриктуры, конкременты), воспалительных изменений паренхимы или выполнение невролиза.
Купирование боли. Проспективные РКИ по сравнению эффективности консервативного и хирургического лечения боли при ХП не проводились. В исследованиях, оценивающих динамику боли после оперативного лечения отмечена большая вариабельность эффекта (от 47 до 80% пациентов) (35, 101).
• У пациентов с верифицированным ХП рекомендовано решение вопроса о выполнении хирургического вмешательства при следующих состояниях:
- интенсивная некупируемая абдоминальная боль, ведущая к снижению или утрате трудоспособности;
- отсутствие эффекта от консервативного лечения в течение 3 мес.
- риск развития зависимости от анальгетиков и/или психотропных препаратов;
- возникновение осложнений ХП, требующих инвазивного устранения (кровотечения, непроходимость ДПК, симптоматические псевдокисты );
- подозрение на рак ПЖ (2, 104, 164-170).
Уровень достоверности доказательств - 1. Уровень убедительности рекомендаций - А.
Комментарии: В семи рандомизированных исследованиях, мета-анализах (2, 104, 166-170) в общей сложности у 302 пациентов после выполнения резекций ПЖ было зарегистрировано достоверное уменьшение боли (164, 165). У пациентов с бессимптомным течением ХП и дилатацией протока (> 7 мм) хирургическая декомпрессия протока ПЖ не обязательна, однако она может проводится для профилактики прогрессирования внешнесекреторной и эндокринной недостаточности (74). При невозможности исключения рака показана резекция для получения материала для гистологического исследования. Несвоевременно установленный диагноз рака ПЖ существенно ухудшает прогноз (171).
• Хирургическое лечение пациентов с ХП рекомендовано при неэффективности последовательного применения консервативных методов в течение 3 мес. (строгое соблюдение диеты, терапия капсулированным панкреатином**, витаминами, анальгетиками, трамадолом**, антидепрессантами, прегабалином**), при существенном снижении качества жизни и нарушении трудоспособности (39).
Уровень достоверности доказательств - 5, уровень убедительности рекомендаций - С.
Комментарии. Решение о проведении вмешательства должно быть тщательно взвешено с учетом оценки риска развития ранних и отдаленных осложнений. Необходимо исключить другие причины боли в верхних отделах желудочно-кишечного тракта.
Эндоскопическое лечение.
• Пациентам с бессимптомным расширением протока ПЖ не рекомендуется эндоскопическое лечение (74).Уровень убедительности рекомендаций. С.Уровень достоверности доказательств - 5.
Комментарии. Исследования по оценке влияния эндоскопических методов лечения на эндокринную и внешнесекреторную функцию ПЖ у таких пациентов отсутствуют (74).
• Эндоскопическое лечение рекомендуется у пациентов с болью и дилатацией протока ПЖ с целью устранения болевого синдрома (172, 173).
Уровень убедительности рекомендаций. С. Уровень достоверности доказательств - 4.
Комментарии. Проспективные исследования свидетельствуют об эффективности эндоскопического лечения у пациентов с болью и дилатацией протока ПЖ (172, 173).
Эндоскопическое стентирование главного панкреатического протока (ЭСГПП).
• Литоэкстракция и механическая литотрипсия рекомендованы при единичных вирсунголитах диаметром не более 5 располагающихся в протоке ПЖ на уровне головки органа (69, 172, 173).Уровень достоверности доказательств - 4, уровень убедительности рекомендаций - С.
Комментарии. С целью фрагментации вирсунголитов применяется ударно-волновая литотрипсия (при наличии рентгенконтрастных конкрементов в главном панкреатическом протоке) возможна ударно-волновая литотрипсия с последующей РХПГ, вирсунготомией и литоэкстракцией или контактная литотрипсия (механическая, лазерная или электрогидравлическая (69, 89, 174-178).
• ЭСГПП с помощью панкреатических полимерных стентов рекомендуется пациентам при наличии доминантной стриктуры и престенотическом расширении протока не менее 6мм. Рекомендуется установка одного или нескольких стентов 7 Fr, 8,5 Fr или 10 Fr с заменой с интервалом от 2 до 5 месяцев в зависимости от диаметра и количества стентов с сохранением окончательного общего диаметра в течение срока не менее 1 года. Перед выполнением стентирования рекомендуется эндоскопическая вирсунготомия, механическая и/или баллонная дилатация стриктуры. Наличие множественных стриктур является противопоказанием к стентированию протока (69, 89, 174, 179).
Уровень убедительности рекомендаций. С. Уровень достоверности доказательств - 5.
Комментарии. Стентирование протока ПЖ целесообразно выполнять при наличии значимых стриктур - увеличении диаметра протока более 6 мм дистальнее стриктуры. Наличие множественных стриктур и множественного вирсунголитиаза является противопоказанием к стентированию протока ПЖ. Для успешного стентирования требуется выполнить панкреатическую сфинктеротомию и дилатацию стриктуры, устранить вирсунголитиаз и стриктуры протока ПЖ. Стентирование осуществляется полимерными панкреатическими стентами диаметром 7 - 10 Fr, длина и форма которых подбираются индивидуально. Обтурация полимерных панкреатических стентов происходит через 2-5 месяцев в зависимости от их диаметра и количества, что требует их замены (174, 180, 181. Осложнения при стентировании протока ПЖ (обострение панкреатита, проксимальная или дистальная миграция стента, абсцесс ПЖ) наблюдаются в 6 - 39% наблюдений (69, 89).
При рецидиве боли повторные эндоскопические процедуры имеют высокую эффективность (182). Эндоскопическое дренирование может быть предложено как метод выбора у пациентов с незначительными изменениями паренхимы ПЖ и отсутствием множественных осложнений ХП а также пациентам с противопоказаниями к хирургическому вмешательству или отказом от него, а также являться предварительным этапом для оценки эффективности планируемого хирургического лечения (167).
У пациентов с частыми приступами боли может выполняться сфинктеротомия для улучшения оттока секрета ПЖ. Однако данные об эффективности этого метода для лечения боли у пациентов без дилатации протока и обструкции отсутствуют.
В настоящее время имеется две стратегии стентирования ПЖ:
- удаление стента спустя 6-12 месяцев независимо от разрешения стриктуры протока ПДЖ;
- последующие замены стента вплоть до исчезновения стриктуры.
Купирование боли в течение 12 месяцев после стентирования отмечается у 2/3 пациентов, однако полное исчезновение стриктур наблюдалось у небольшой части пациентов(182). Перспективным подходом является точное измерение стриктуры дистальной части протока ПЖ с поэтапной установкой стентов увеличивающегося диаметра (увеличение размера на 2-4 единицы каждые 6 месяцев). После окончательного удаления стента, установленного по такой методике, исчезновение стриктур наблюдалось в 95% случаев(183). При этом такое агрессивное эндоскопическое лечение с последовательной установкой нескольких полимерных панкреатических стентов может привести к разрешению стриктуры в 44-90% случаев с последующим безрецидивным течением в сроки 13-48 мес. после удаления панкреатического стента (78, 185).
• При отсутствии эффекта от эндоскопического стентирования протока ПЖ или рецидиве интенсивной боли в животе пациентам рекомендуется хирургическое лечение (74, 78, 184, 185).
Уровень достоверности доказательств - 4Уровень убедительности рекомендаций. С.
• Эндоскопическое лечение рекомендуется в качестве временной меры для эффективного лечения холестаза, желтухи или холангита у пациентов с ХП (74, 78, 184, 185).
Уровень достоверности доказательств - 5, уровень убедительности рекомендаций - С.
Комментарии. Кратковременность нахождения стента в холедохе определяется частыми осложнениями - окклюзией, миграцией стентов, нагноительными и септическими состояниями (74). Полная ликвидация билиарной стриктуры в отдаленные сроки наблюдения по данным проспективных исследований отмечалась не более, чем у 10% пациентов (184).
• Эндоскопическое лечение рекомендовано при псевдокистах ПЖ с наличием клинических проявлений, а также при осложненных негеморрагических псевдокистах (43, 74).
Уровень достоверности доказательств - 4, уровень убедительности рекомендаций - С.
Комментарии. Лечение бессимптомных и неосложненных псевдокист не показано, независимо от их размера (43). Эндоскопическое дренирование может быть предпочтительнее хирургического лечения, поскольку имеет лучший профиль польза/риск, будучи менее инвазивным методом, обеспечивающим дренирование аналогичной эффективности (74).
Эндоскопическое лечение наружных и внутренних панкреатических свищей.
• Эндоскопические дренирование протока ПЖ при панкреатических свищах рекомендовано пациентам при наличии дефекта протока, подтвержденного данными фистулографии и МРХПГ с целью перекрытия области повреждения протока стентом (180, 186).Уровень убедительности рекомендаций. С.Уровень достоверности доказательств - 4.
Комментарии. Наружные панкреатические свищи возникают, как правило, после наружного дренирования постнекротических кист ПЖ, реже - после операций на ПЖ. Одним из редких осложнений ХП являются внутренние свищи ПЖ, открывающиеся в брюшную, а иногда - грудную полости. Следует стремиться к стентированию (дренированию) с перекрытием зоны повреждения протока. Установка стента или силиконового дренажа для назопанкреатического дренирования проксимальнее дефекта, а также изолированная вирсунготомия также возможны, но обладают меньшей эффективностью. Рекомендуемый период стентирования в случаях отсутствия стенозирующего внутрипротокового компонента (стриктур) - не менее 6 недель (187).
Дренирующие операции при панкреатогенной постнекротической/парапанкреатической кисте поджелудочной железы.
Показаниями к дренированию постнекротической кисты являются ее размер более 5 абсцедирование, боль, нарушение оттока желчи или пищи из желудка, портальная гипертензия, перфорация постнекротической кисты в брюшную полость. Постнекротические бессимптомные кисты диаметром менее 5 см с несформированной капсулой и не сообщающиеся с протоком ПЖ имеют тенденцию к самоизлечению, поэтому больные подлежат динамическому наблюдению (186, 188, 189). Устранение кист может быть выполнено за счет внутреннего эндоскопического дренирования в просвет двенадцатиперстной кишки или желудка, а также «открытым» хирургическим доступом.• Наружное дренирование постнекротической кисты рекомендуется при абсцедировании, отсутствии сформированной капсулы или возможности выполнить более сложное вмешательство из-за тяжести состояния больного или технических причин (186, 188, 189).
Уровень убедительности рекомендаций. С.Уровень достоверности доказательств - 5.
Комментарии. Наружное дренирование под ультразвуковым контролем является вынужденной мерой и показано лишь при абсцедировании, вскрытии кисты в брюшную полость или крайне тяжелом состоянии больного. Исходом наружного дренирования постнекротической кисты, как правило, является формирование наружного панкреатического свища, который в последующем часто требует хирургического лечения (70). Тактика хирургического лечения определяется степенью выраженности стенки кисты, наличием или отсутствием в просвете кисты секвестров и инфицирования, технической оснащенностью и уровнем квалификации хирургических кадров.
• Эндоскопическое внутреннее дренирование постнекротической кисты ПЖ рекомендовано при размере кисты более 5 см без тенденции к регрессу в течение 6 недель после ее возникновения, стенке кисты более 5 отсутствии в ее просвете крупных секвестров, близкого прилежания полости кисты к стенке желудка или двенадцатиперстной кишки (188, 189).
Уровень убедительности рекомендаций. С.Уровень достоверности доказательств - 4.
Комментарии. Рекомендуется трансмуральный доступ под эндосонографическим контролем, позволяющем выбрать безопасную трассу проведения пункции. Для дренирования следует использовать саморасширяющиеся нитиноловые полностью покрытые стенты (стенты-эндопротезы билиарные нитиноловые покрытые), имеющие элементы для внутренней фиксации, что предупреждает миграцию стента. Возможно использование не менее 2 билиарных пластиковых стентов с двусторонними фиксаторами по типу «двойной пигтейл» (стенты-эндопротезы пластиковые для поддержания проходимости желчевыводящих протоков в наборах и отдельных упаковках). Стенты не следует извлекать до инструментального подтверждения спадения стенок кисты и ранее 1-2 месяцев после их имплантации. Этот метод позволяет добиться успеха в 92% случаев. Однако, ближайшие результаты лучше отдаленных, рецидивы возникают в 8,5 - 23%, осложнения - 14,4% (174, 186).
Транспапиллярный доступ с выполнением цистодуоденального стентирования используют при небольших (до 5см) скоплениях, связанных с протоком ПЖ на уровне головки (174, 186).
• Цистопанкреатоеюностомия «открытым» способом или через мини-доступ рекомендуется при постнекротических кистах большого размера любой локализации с наличием хорошо сформированной капсулы, крупными секвестрами (190, 191).
Уровень убедительности рекомендаций. А.Уровень достоверности доказательств - 1.
Комментарии. Цистопанкреатоеюностомия обеспечивает выздоровление в 90-100% случаев при отсутствии фиброзного изменения ткани ПЖ проксимальнее постнекротической кисты. Послеоперационные осложнения возникают в 20% наблюдений(189, 190). Предпочтение следует отдавать миниинвазивным доступам. Анастомозирование кисты следует выполнять с отключенной по Ру петлей тощей кишки длиной не менее 70 см однорядным обвивным швом нитью синтетической монофиламентной рассасывающейся. Ру-петлю тощей кишки располагают позади ободочной кишки, при укорочении или вовлечении в воспалительный инфильтрат брыжейки поперечной ободочной кишки, - впереди кишки. Межкишечный анастомоз конец-в-бок накладывается на уровне первой или второй сосудистой аркады брыжейки тощей кишки. Стенки кисты частично иссекаются, и обязательно подвергается патолого-анатомическому исследованию для исключения наличия кистозной опухоли ПЖ. Лапароскопическая цистопанкреатоеюностомия может выполняться только в центрах, обладающих необходимым опытом лапароскопических операций.
Лечение билиарной гипертензии при хроническом панкреатите.
• Эндоскопическое устранение билиарной гипертензии при хроническом панкреатите рекомендуется при клинически значимом холангите и механической желтухе. Стентирование желчных протоков является временной мерой и производится множественными билиарными пластиковыми стентами. Каждые 3 месяца требуется замена стентов. Курс лечения составляет не менее 1 года после достижения расположения максимального количества стентов в просвете желчного дерева (174, 186, 192).Уровень убедительности рекомендаций. А.Уровень достоверности доказательств - 2.
Комментарии. При неэффективности предшествующего эндоскопического стентирования и несоблюдении пациентом лечебного режима эндоскопическое лечение не показано. Больные требуют динамического наблюдения из-за риска развития септических осложнений, связанных с окклюзией или миграцией стентов. Недопустимо применение непокрытых и частично покрытых билиарных нитиноловы хстентов-эндопротезов в качестве окончательного метода лечения из-за малых сроков функционирования стента и невозможностью его эндоскопического извлечения. При высоком краткосрочном клиническом эффекте (до 92%) эффективность эндоскопического стентирования в отдаленном периоде, по сравнению с хирургическим методом, невысока (31-62%), в связи с чем билиарноестентирование рекомендуется с целью предоперационной подготовки или при отказе от хирургической операции (174, 186, 192).
Хирургическое лечение при панкреатической гипертензии, вирсунголитиазе.
• Продольная панкреатоеюностомия рекомендуется при наличии протоковой гипертензии и расширении протока ПЖ за счет его стриктур или камней на уровне перешейка, тела и хвоста ПЖ и отсутствии фиброзного перерождения головки и крючковидного отростка ПЖ. При наличии кисты и панкреатической гипертензии возможно комбинация вмешательств - продольная цистопанкреатоеюностомия на выключенной петле по Ру (69, 89, 154, 155, 190).Уровень убедительности рекомендаций. А. Уровень достоверности доказательств - 1.
Комментарии. Продольная панкреатоеюностомия позволяет надежно устранить протоковую гипертензию на уровне дорзального сегмента головки, тела и хвоста ПЖ. При фиброзном перерождении паренхимы головки и крючковидного отростка ПЖ, наличии камней или стриктур в терминальной части протока ПЖ эта операция не эффективна. Поскольку в большинстве случаев при ХП наибольшие склеротические изменения возникают именно в головке ПЖ, показания к продольной панкреатоеюностомии возникают редко. Просвет протока ПЖ вскрывается на всем протяжении - от головки до хвоста ПЖ. Гемостаз при капиллярном кровотечении обеспечивается коагуляцией, кровоточащие артериальные и венозные сосуды прошиваются. Удаляются камни из протока ПЖ и его ветвей. При затруднениях обнаружения протока железы, а также для оценки радикальности операции, следует выполнить интраоперационное УЗИ. Паренхиму железы, даже при наличии интрапаренхиматозных кальцинатов, не иссекают. Панкреатоеюноанастомоз с изолированной по Ру петлей кишки формируют непрерывным швом синтетической монофиламентной рассасывающейся нитью. Ру-петлю проводят через окно в брыжейке поперечной ободочной кишки.
Резекционные операции при хроническом панкреатите.
Резекционные вмешательства на ПЖ в настоящее время хорошо разработаны и являются приоритетными, поскольку позволяют радикально устранить осложнения ХП, обусловленные фиброзно-кистозным перерождением головки ПЖ или дистальных отделов (69, 89, 154, 155, 190). Существует несколько вариантов резекции головки ПЖ, каждый из которых имеет строгие показания (69, 89, 154, 155, 190, 193-195).• Резекция головки ПЖ с продольным панкреатоеюноанастомозом (операция Фрея) рекомендуется при фиброзной трансформации головки ПЖ, панкреатической гипертензии, обусловленной вирсунолитиазом или стриктурами протока (69, 89, 154, 155, 190, 193).
Уровень убедительности рекомендаций. А.Уровень достоверности доказательств - 1.
Комментарии. Резекция головки ПЖ с продольным панкреатоеюноанастомозом (операция Фрея) обеспечивает надежное устранение панкреатической гипертензии и удаление б ольшей части склерозированной ткани головки ПЖ, как предложено в модифицированном в 2003 году варианте операции (195). Проток ПЖ вскрывают на всем протяжении. Ткань головки и крючковидного отростка иссекают, с сохранением не более 5 мм паренхимы, прилежащей к стенке двенадцатиперстной кишки, интрамуральной части общего желчного протока и воротной вене, удаляют конкременты из протока ПЖ и боковых протоков, насколько это возможно. С краями образовавшейся полости в головке ПЖ и вскрытого протока ПЖ формируют анастомоз с Ру-петлей тощей кишки непрерывным обвивным швом рассасывающимся синтетическим монофиламентным шовным материалом. Ру-петлю длиной не менее 60 см проводят через брыжейку поперечной ободочной кишки. Эта операция не обеспечивает полного обнажения из ткани ПЖ терминального отдела общего желчного протока и воротной вены. За счет большой раневой поверхности в зоне резекции головки, крючковидного отростка и рассеченного протока ПЖ в ближайшем послеоперационном периоде имеется опасность возникновения раннего кровотечения в просвет анастомоза (194, 195).
• Бернский вариант резекции головки ПЖ рекомендуется при наличии не только фиброзного перерождения паренхимы головки, но и билиарной гипертензии (155, 193-196).
Уровень убедительности рекомендаций. С. Уровень достоверности доказательств - 5.
Комментарии. При бернском варианте резекции головки ПЖ объем удаляемой ткани ПЖ увеличивается за счет полного иссечения паренхимы, прилежащей к интрамуральной части общего желчного протока (196). При наличии желчной гипертензии, механической желтухи просвет желчного протока может быть вскрыт. Образовавшиеся лоскуты стенки желчного протока подшивают к оставшейся ткани железы. Проток ПЖ, при наличии в нем камней или стриктур, рассекают, как при операции Фрея. Ру-петлю тощей кишки подшивают по периметру резецированной головки, крючковидного отростка и ПП. Недостатком этой операции является риск возникновения стриктуры общего желчного протока внутри полости анастомоза (89, 156). При наличии протяженной стриктуры общего желчного протока вскрывать его просвет в образовавшейся после резекции головки полости нецелесообразно.Наиболее надежным способом устранения желчной гипертензии является формирование гепатикоеюноанастомоза на отключенной по Ру петле тощей кишки.
• Субтотальная резекция головки ПЖ по Бегеру рекомендуется при наличии перечисленных осложнений в сочетании с портальной гипертензией, обусловленной сдавлением конфлюенса верхней брыжеечной и селезеночной вен (89, 156, 194-196).
Уровень убедительности рекомендаций. А. Уровень достоверности доказательств - 1.
Комментарии. ПЖ мобилизуют в области перешейка, под которым создают тоннель, обнажая переднюю поверхность конфлюенса воротной вены. Воротную и верхнюю брыжеечную вену выделяют из рубцового футляра, окружающего и сдавливающего вены. Ткань головки и крючковидного отростка резецируют с оставлением полоски паренхимы вдоль медиальной стенки двенадцатиперстной кишки и терминальной части общего желчного протока толщиной не более 5 Культя тела железы и остатки паренхимы вдоль стенки ДПК анастомозируют с Ру-петлей тощей кишки двумя соустьями, а при небольшом объеме проксимальной культи ПЖ необходимости в ее анастомозировании с кишкой нет (194-196).
• Панкреатодуоденальная резекция рекомендуется в случаях, когда не удается исключить наличие злокачественной опухоли головки ПЖ, а также при фиброзном-кистозном изменении головки ПЖ в сочетании со стойким дуоденальным стенозом, не поддающимся консервативной терапии (155, 190, 194-199).
Уровень достоверности доказательств - 1, уровень убедительности рекомендаций - А.
• Дистальная резекция ПЖ рекомендуется в случаях, когда не удается исключить наличие опухоли хвоста ПЖ, при постнекротической кисте ПЖ, замещающей паренхиму дистальной части органа (155, 190).
Уровень убедительности рекомендаций. А.Уровень достоверности доказательств - 1.
Комментарии. Дистальная резекция ПЖ при ХП выполняется в случаях, когда не удается исключить наличие опухоли хвоста ПЖ; в редких случаях - при постнекротических кистах, полностью замещающих хвост ПЖ, при условии отсутствия нарушения оттока секрета по протоку ПЖ в области тела и головки ПЖ. При выполнении дистальной резекции ПЖ, в случаях, когда селезеночные сосуды удается отделить от стенок постнекротической кисты, следует избегать спленэктомии. При наличии подпеченочной портальной гипертензии обусловленной тромбозом селезеночной вены с варикозным расширением вен дна желудка показана спленэктомия с одним из видов резекционно-дренирующего вмешательства(155, 190).
• При выполнении резекционного вмешательства при ХП рекомендуется выполнение патолого-анатомического исследования операционного материала ПЖ [47,90].
Уровень убедительности рекомендаций. С.Уровень достоверности доказательств - 5.
Эндоваскулярные вмешательства при ложных аневризмах бассейна чревного ствола и верхней брыжеечной артерии.
• Пациентам с ЛА ветвей чревного ствола и верхней брыжеечной артерии, имеющих сообщение с протоком ПЖ (ЛА 1 типа) рекомендуется двухэтапное лечение: эндоваскулярное «отключение» полости аневризмы от кровотока, с последующим радикальным хирургическим лечением осложнений ХП. При наличии ЛА 2 типа, которая не связана с ГПП, возможно выполнение эндоваскулярной операции, направленной на закрытие полости аневризмы или эндопротезирование артерии покрытым нитиноловым стентом, которая будет окончательным этапом лечения (26, 52, 200).Уровень убедительности рекомендаций. С. Уровень достоверности доказательств - 4.
Комментарии. Пациенты с ЛА 1 типа на момент установления диагноза часто находятся в тяжелом состоянии, обусловленным анемией из-за рецидивирующих кишечных кровотечений. Из-за тяжести состояния пациентов радикальное хирургическое лечение выполнить невозможно. На первом этапе лечения необходимо добиться прекращения рецидивирующих кровотечений за счет срочного эндоваскулярного вмешательства (26, 52, 200). Рекомендуются следующие варианты эндоваскулярных вмешательств: окклюзия артерии дистальнее и проксимальнее шейки аневризмы; окклюзия полости аневризмы и афферентной артерии; эндопротезирование артерии покрытым стентом на уровне шейки аневризмы. Эндоваскулярное «выключение» ЛА из кровотока позволяет устранить рецидивирующие кишечные кровотечения. Однако, за счет сообщения полости ЛА 1 типа с просветом протока ПЖ, воздействие панкреатического сока приводит к лизису тромботических масс через 2-3 недели после эмболизации (за исключением случаев, когда выполнено эндопротезирование покрытым стентом) (52). После интенсивной подготовки, направленной на устранение анемии и гипопротеинемии, необходимо проведение радикального хирургического вмешательства, направленного на устранение осложнений ХП, приведших к возникновению ЛА.
Послеоперационные осложнения.
Операции при ХП сопровождаются большим количеством послеоперационных осложнений, достигающих 20-40% (201). В тех случаях, когда паренхима ПЖ на момент операции не утратила внешнесекреторной активности, имеется реальная угроза возникновения послеоперационного панкреатита и формирования панкреатического свища(190). Обширные резекции головки ПЖ с большой площадью раневой поверхности создают условия для возникновения ранних кровотечений в просвет панкреатоеюноанастомоза.Послеоперационный панкреатит является частым осложнением после операций на ПЖ. Макроскопические проявления панкреатита в виде стекловидного отека парапанкреатической клетчатки и даже бляшек стеатонекроза могут регистрироваться уже во время операции(201). В ближайшем послеоперационном периоде клиническими признаками панкреатита являются проявления эндогенной интоксикации (стойкая тахикардия при отсутствии гиповолемии, акроцианоз, угнетение самостоятельного дыхания), выделение из брюшной полости по дренажным трубкам экссудата бурого цвета с высоким содержанием амилазы, гастростаз и паралитическая кишечная непроходимость. Перечисленные симптомы свидетельствуют о развитии тяжелого панкреатита. Биохимическим маркером панкреатита является повышение уровня амилазы в крови свыше 500 ед/л. Лечение послеоперационного панкреатита должно быть консервативным и проводиться в условиях отделения реанимации (202, 203).
• При послеоперационном панкреатите, пациентам, перенесшим оперативное вмешательство на ПЖ рекомендовано проведение интенсивной консервативной терапии в условиях отделения реанимации с целью устранения признаков гиперамилаземии и эндогенной интоксикации (201, 202).
Уровень убедительности рекомендаций. С. Уровень достоверности доказательств - 4.
Комментарии. Схема базисной консервативной терапии включает антибактериальную терапию с целью профилактики и лечения септических осложнений; медикаментозное подавление секреции ПЖ, желудка и двенадцатиперстной кишки; устранение гиповолемии с коррекцией водно-электролитных и метаболических нарушений; улучшение реологических свойств крови; профилактику и лечение функциональной недостаточности желудочно-кишечного тракта; анальгетическую и антиферментативную терапию. При панкреонекрозе целесообразно использование экстракорпоральных методов детоксикации (201-203).
• Для профилактики осложнений, пациентам, перенесшим оперативное вмешательство на ПЖ рекомендовано назначение октреотида** в соответствии с инструкцией к конкретному лекарственному препарату (90, 203, 227).
Уровень убедительности рекомендаций. в. Уровень достоверности доказательств - 2.
Комментарии. Использование октреотида** у пациентов с послеоперационным панкреатитом достоверно снижает уровень провоспалительных медиаторов и цитокинов в сыворотке крови (TNF-α, IL-1, IL-6, IL-8), а также снижает уровень системного воспалительного ответа (203).
• При панкреатических свищах рекомендуется проведение консервативной терапии и динамическое наблюдение с обеспечением адекватного оттока панкреатического секрета. При наличии панкреатического свища имеется реальная угроза возникновения аррозионного кровотечения (157-159).
Уровень убедительности рекомендаций. С. Уровень достоверности доказательств - 4.
Комментарии. Панкреатический свищ является результатом послеоперационного панкреатита, на фоне которого возникает несостоятельность швов панкреатодигестивных анастомозов или культи ПЖ после дистальных резекций (159). Согласно пересмотру классификации ISGPF 2017 года панкреатические свищи делятся на 3 типа: клинически незначимый панкреатический свищ (бывший тип А по классификации ISGPF 2005 г. В и С (204, 205).
• При поcлеоперационном неинтенсивном кровотечении рекомендовано проведение консервативной терапии, направленной на коррекцию гемодинамики и системы гемостаза.Для уточнения источника кровотечения следует выполнить КТ с контрастированием и/или ангиографию (206-211).
Уровень достоверности доказательств - 4, уровень убедительности рекомендаций - С.
• При обнаружении во время ангиографического исследования кровоточащей артерии рекомендовано выполнение эндоваскулярного гемостаза (206-211).
Уровень достоверности доказательств - 2, уровень убедительности рекомендаций - в.
• При интенсивном кровотечении и отсутствии возможности выполнения эндоваскулярного вмешательства рекомендовано выполнение релапаротомии с целью выявления источника кровотечения. При кровотечении из мягких тканей и при отсутствии панкреонекроза, некротического парапанкреатита возможно обеспечить гемостаз за счет прошивания. При аррозионном кровотечении из магистральных сосудов (мезентерикопортальный ствол, селезеночная вена, артерии бассейна чревного ствола и верхней брыжеечной артерии), возникшем в результате послеоперационного панкреонекроза, возможно выполнение панкреатэктомии и спленэктомии (206-211).
Уровень достоверности доказательств - 2, уровень убедительности рекомендаций - в.
Комментарии. Вероятность возникновения кровотечения после резекционных операций на ПЖ достигает 10%, при этом летальность составляет 1,2% (209, 210) (Уровень достоверности доказательств 2, уровень убедительности рекомендаций в). Адекватное наружное дренирование зоны оперативного вмешательства снижает риск развития аррозивных кровотечений.
Кровотечения после резекционных операции на ПЖ следует классифицировать согласно рекомендациям международной группы исследователей в области хирургии ПЖ (ISGPS)(205, 206), при этом учитываются следующие факторы:
1 - время начала кровотечения - первые 24 часа после завершения операции - раннее кровотечение; позже 24 часов - позднее, как правило, аррозионное;
2 - тяжесть кровотечения - состояние больного, уровень гемоглобина и необходимость переливания компонентов крови;
3 - источник и локализация кровотечения - внутрипросветное (в просвет желудочно-кишечного тракта), либо внутрибрюшное кровотечение(204-206).
Время начала кровотечения (ISGPS, 2007 г.
- раннее - возникает в первые 24 часа после операции, вызвано техническими причинами: неадекватный гемостаз во время операции, коагулопатия, повреждение стенки сосуда коагуляцией при выполнении лимфодиссекции;
- позднее - возникает более чем через 24 часа от момента окончания операции; причинами кровотечения являются послеоперационный панкреатит и панкреатический свищ, внутрибрюшные абсцессы, изъязвления на месте анастомоза, формирование артериальной псевдоаневризм ы(205).
В многоцентровом исследовании, проведённом E. Yekebas (2007) на основе анализа 1669 резекционных вмешательств на ПЖ, модифицирована классификация кровотечений по степени тяжести ISGPS(211).
1. Сторожевое кровотечение», характеризуется непродолжительным поступлением небольшого количества крови по дренажам из брюшной полости или назогастральному зонду, может быть рвота «кофейной гущей» или мелена; отсутствуют клинические проявления острой кровопотери (тахикардия, снижение артериального давления), уровень гемоглобина не понижается более чем на 15 г/л. Кровотечение прекращается самостоятельно, необходимости в гемотрансфузии нет. При этом рецидив кровотечения возможен в течение 12 часов.
2. Неинтенсивное пострезекционное кровотечение характеризуется поступлением крови по дренажам из брюшной полости, снижением уровня гемоглобина до 30 г/л, наличием клинических проявлений острой кровопотери либо без них.
3. Интенсивное пострезекционное кровотечение характеризуется снижением уровня гемоглобина более 30 г/л, наличием выраженных клинических проявлений острой кровопотери (205).
Раннее послеоперационное кровотечение. Специфической особенностью операций при ХП (продольная панкреатоеюностомия, операция Фрея, бернский вариант резекции головки ПЖ) является образование большой раневой поверхности паренхимы ПЖ и значительная протяженность рассечения стенки тощей кишки, используемой для анастомозирования. В результате в ближайшем послеоперационном периоде может возникать кровотечение в просвет анастомоза как из паренхимы ПЖ, так и стенки тощей кишки. Клинические проявления сводятся к сильным болям в верхнем отделе живота за счет перерастяжения кровью Ру-петли, общим симптомам острой кровопотери и мелене.
Раннее неинтенсивное кровотечение в просвет панкреатоеюноанастомоза подлежит консервативному лечению. При интенсивном кровотечении следует выполнить экстренное ангиографическое исследование, с последующей эмболизацией кровоточащего сосуда. При отсутствии возможности выполнить эндоваскулярное вмешательство выполняют релапаротомию. При релапаротомии необходимо разобщить переднюю губу панкреатоеюноанастомоза и прошить кровоточащий сосуд, после чего произвести реанастомозирование. Недопустимо делать энтеротомию через переднюю губу анастомоза, так как это неизбежно приводит к несостоятельности швов из-за нарушения кровоснабжения кишечной стенки.
Позднее послеоперационное кровотечение. Позднее кровотечение, являющиеся аррозионным, создает реальную угрозу для жизни больного и требует при неинтенсивном кровотечении консервативной терапии, а при интенсивном - экстренного эндоваскулярного вмешательства с эмболизацией аррозированного сосуда или экстренной релапаротомии (212). При релапаротомии необходимо учитывать состояние панкреатодигестивного анастомоза, культи ПЖ и парапанкреатической клетчатки. Кровотечение на момент операции может прекратиться, что существенно затрудняет выявление его источника. Послеоперационный панкреонекроз и некротический парапанкреатит, в сочетании с аррозионным кровотечением из магистральных сосудов, является неблагоприятным фактором и, в качестве эксклюзивной меры, может потребовать выполнения экстирпации поджелудочной железы и спленэктомии.
|
|
Реабилитация и амбулаторное лечение
• Пациентам с сохранной экзокринной функцией ПЖ после завершения фазы обострения ХП рекомендовано назначение пищеварительных ферментных препаратов в суточной дозе 100-150 тыс. липолитических ед. в сутки в течение 3-6 мес (136, 139, 140).
Уровень убедительности рекомендаций. В. Уровень достоверности доказательств - 2.
• При развитии экзокринной недостаточности ПЖ пациентам с ХП рекомендуется пожизненная заместительная ферментная терапия, часто - с добавлением ИПН (напр.: омепразол** от 10 до 40 мг × 2 р/сут) для повышения эффективности действия пищеварительных ферментных препаратов(74, 129-131, 144-147).
Уровень убедительности рекомендаций. с. Уровень достоверности доказательств - 4.
Комментарии. Дальнейший прогноз для пациентов с ХП определяется возможным развитием осложнений, требующих хирургической коррекции (которые сопровождаются соответственной интраоперационной летальностью). Стандартизированный показатель смертности пациентов с ХП составляет 3,6:1 ( пациенты с любой формой ХП умирают в 3,6 раза чаще, чем люди такого же возраста из общей популяции) (213).
• Всем пациентам, готовящимся к хирургическому вмешательству по поводу ХП рекомендовано проведение профилактики инфекционных осложнений антибактериальными лекарственными препаратами широкого спектра действия за 30 мин до хирургического вмешательства (при отсутствии медицинских противопоказаний) (208, 214, 215).
Уровень убедительности рекомендаций. с. Уровень достоверности доказательств - 4.
Комментарии. Послеоперационная реабилитация пациентов с хроническим панкреатитом соответствует принципам ускоренной реабилитации после хирургических вмешательств (ERAS- earlyrecoveryaftersurgery). Последние исследования доказали, что программа ERAS сокращает продолжительность пребывания в стационаре на 30-50%. При этом также отмечается уменьшение частоты послеоперационных осложнений на 40% (208, 215-217).
• Всем пациентам, оперированным по поводу осложненных форм хронического панкреатита, рекомендована ранняя активизация в послеоперационном периоде с целью уменьшения риска развития послеоперационных осложнений (215-218).
Уровень убедительности рекомендаций. В.Уровень достоверности доказательств - 2.
Комментарии. Постельный режим повышает риск развития тромбоза глубоких вен, ателектаза и гипостатической пневмонии, способствует нарушению микроциркуляции и увеличивает риск развития сердечно-сосудистых осложнений в послеоперационном периоде (44). Пациент может быть активизирован и переведен в вертикальное положение в течение первых 4 ч после операции (37, 39). Особое значение ранняя физическая активизация имеет для пациентов с высоким риском развития послеоперационных осложнений. Ранняя активизация подразумевает перевод пациентов из отделения реанимации в профильное отделение на следующий день после операции при условии «гладкого» раннего послеоперационного периода, самостоятельное передвижение в пределах палаты.
• Всем пациентам, оперированным по поводу осложненных форм хронического панкреатита, рекомендуется проведение мультимодальной анальгезии с целью безболезненной активизации и ускоренной реабилитации (215-218).
Уровень убедительности рекомендаций. В. Уровень достоверности доказательств - 2.
Комментарии. Стратегия мультимодальной аналгезии обеспечивает параллельное воздействие на все звенья патогенеза боли и включает назначение парацетамола** параллельно с одним из видов нейроаксиальной или регионарной аналгезии.
• Всем пациентам, оперированным по поводу осложненных форм хронического панкреатита, рекомендуется раннее возобновление энтерального питания с целью ускоренной реабилитации (215-218).
Уровень убедительности рекомендаций. В. Уровень достоверности доказательств - 2.
Комментарии. Пероральный прием воды в объеме до 1000 мл на фоне продолжающейся инфузионной терапии на следующий день после хирургического вмешательства; со 2-х суток - увеличение объема выпиваемой жидкости до 1500мл с уменьшением объема внутривенной инфузии, начало энтерального питания; полная отмена инфузионной терапии, энтеральное питание.
• Всем пациентам, оперированным по поводу осложненных форм хронического панкреатита, рекомендуется раннее удаление катетеров (центральный венозный, мочевой), и дренажей из брюшной полости (215-218).
Уровень убедительности рекомендаций. В.Уровень достоверности доказательств - 2.
Комментарии. Пролонгированная назогастральная интубация в послеоперационном периоде ассоциирована с высоким риском гастроэзофагеального рефлюкса, развитием пневмонии и ателектазов, замедлением восстановления перистальтики желудочно-кишечного тракта (218),вследствие чего не должна использоваться рутинно в послеоперационном периоде. Назогастральный зонд, установленный с целью декомпрессии верхних отделов ЖКТ интраоперационно, должен быть удален по завершении анестезии, в редких случаях (при риске развития гастростаза) - в первые послеоперационные сутки. Удаление дренажа из брюшной полости - на 4-5 послеоперационные сутки при количестве отделяемого не более 100 мл и отсутствии в нем амилазы, не превышающей две нормы. При наличии признаков панкреатического свища дренажная трубка не удаляется до полного прекращения отделяемого.
• Всем пациентам, оперированным по поводу осложненных форм хронического панкреатита, рекомендуется введение препарата группы гепаринов в профилактической дозировке за 12 часов до операции и в течение срока до 4 недель после операции с целью профилактики тромбоэмболических осложнений (215-218).
Уровень убедительности рекомендаций. В.Уровень достоверности доказательств - 2.
Комментарии. Продолжительные операции увеличивают риск тромбоэмболии, поэтому практически всем пациентам при планировании обширных операций на ПЖ показана профилактика тромбоза глубоких вен. Механическая профилактика тромбообразования (эластическая и динамическая компрессия) рекомендована всем госпитализированным пациентам (218).
Уровень убедительности рекомендаций. В. Уровень достоверности доказательств - 2.
• При развитии экзокринной недостаточности ПЖ пациентам с ХП рекомендуется пожизненная заместительная ферментная терапия, часто - с добавлением ИПН (напр.: омепразол** от 10 до 40 мг × 2 р/сут) для повышения эффективности действия пищеварительных ферментных препаратов(74, 129-131, 144-147).
Уровень убедительности рекомендаций. с. Уровень достоверности доказательств - 4.
Комментарии. Дальнейший прогноз для пациентов с ХП определяется возможным развитием осложнений, требующих хирургической коррекции (которые сопровождаются соответственной интраоперационной летальностью). Стандартизированный показатель смертности пациентов с ХП составляет 3,6:1 ( пациенты с любой формой ХП умирают в 3,6 раза чаще, чем люди такого же возраста из общей популяции) (213).
• Всем пациентам, готовящимся к хирургическому вмешательству по поводу ХП рекомендовано проведение профилактики инфекционных осложнений антибактериальными лекарственными препаратами широкого спектра действия за 30 мин до хирургического вмешательства (при отсутствии медицинских противопоказаний) (208, 214, 215).
Уровень убедительности рекомендаций. с. Уровень достоверности доказательств - 4.
Комментарии. Послеоперационная реабилитация пациентов с хроническим панкреатитом соответствует принципам ускоренной реабилитации после хирургических вмешательств (ERAS- earlyrecoveryaftersurgery). Последние исследования доказали, что программа ERAS сокращает продолжительность пребывания в стационаре на 30-50%. При этом также отмечается уменьшение частоты послеоперационных осложнений на 40% (208, 215-217).
• Всем пациентам, оперированным по поводу осложненных форм хронического панкреатита, рекомендована ранняя активизация в послеоперационном периоде с целью уменьшения риска развития послеоперационных осложнений (215-218).
Уровень убедительности рекомендаций. В.Уровень достоверности доказательств - 2.
Комментарии. Постельный режим повышает риск развития тромбоза глубоких вен, ателектаза и гипостатической пневмонии, способствует нарушению микроциркуляции и увеличивает риск развития сердечно-сосудистых осложнений в послеоперационном периоде (44). Пациент может быть активизирован и переведен в вертикальное положение в течение первых 4 ч после операции (37, 39). Особое значение ранняя физическая активизация имеет для пациентов с высоким риском развития послеоперационных осложнений. Ранняя активизация подразумевает перевод пациентов из отделения реанимации в профильное отделение на следующий день после операции при условии «гладкого» раннего послеоперационного периода, самостоятельное передвижение в пределах палаты.
• Всем пациентам, оперированным по поводу осложненных форм хронического панкреатита, рекомендуется проведение мультимодальной анальгезии с целью безболезненной активизации и ускоренной реабилитации (215-218).
Уровень убедительности рекомендаций. В. Уровень достоверности доказательств - 2.
Комментарии. Стратегия мультимодальной аналгезии обеспечивает параллельное воздействие на все звенья патогенеза боли и включает назначение парацетамола** параллельно с одним из видов нейроаксиальной или регионарной аналгезии.
• Всем пациентам, оперированным по поводу осложненных форм хронического панкреатита, рекомендуется раннее возобновление энтерального питания с целью ускоренной реабилитации (215-218).
Уровень убедительности рекомендаций. В. Уровень достоверности доказательств - 2.
Комментарии. Пероральный прием воды в объеме до 1000 мл на фоне продолжающейся инфузионной терапии на следующий день после хирургического вмешательства; со 2-х суток - увеличение объема выпиваемой жидкости до 1500мл с уменьшением объема внутривенной инфузии, начало энтерального питания; полная отмена инфузионной терапии, энтеральное питание.
• Всем пациентам, оперированным по поводу осложненных форм хронического панкреатита, рекомендуется раннее удаление катетеров (центральный венозный, мочевой), и дренажей из брюшной полости (215-218).
Уровень убедительности рекомендаций. В.Уровень достоверности доказательств - 2.
Комментарии. Пролонгированная назогастральная интубация в послеоперационном периоде ассоциирована с высоким риском гастроэзофагеального рефлюкса, развитием пневмонии и ателектазов, замедлением восстановления перистальтики желудочно-кишечного тракта (218),вследствие чего не должна использоваться рутинно в послеоперационном периоде. Назогастральный зонд, установленный с целью декомпрессии верхних отделов ЖКТ интраоперационно, должен быть удален по завершении анестезии, в редких случаях (при риске развития гастростаза) - в первые послеоперационные сутки. Удаление дренажа из брюшной полости - на 4-5 послеоперационные сутки при количестве отделяемого не более 100 мл и отсутствии в нем амилазы, не превышающей две нормы. При наличии признаков панкреатического свища дренажная трубка не удаляется до полного прекращения отделяемого.
• Всем пациентам, оперированным по поводу осложненных форм хронического панкреатита, рекомендуется введение препарата группы гепаринов в профилактической дозировке за 12 часов до операции и в течение срока до 4 недель после операции с целью профилактики тромбоэмболических осложнений (215-218).
Уровень убедительности рекомендаций. В.Уровень достоверности доказательств - 2.
Комментарии. Продолжительные операции увеличивают риск тромбоэмболии, поэтому практически всем пациентам при планировании обширных операций на ПЖ показана профилактика тромбоза глубоких вен. Механическая профилактика тромбообразования (эластическая и динамическая компрессия) рекомендована всем госпитализированным пациентам (218).
Профилактика
Профилактика ХП базируется на экстраполяции данных когортных эпидемиологических исследований, согласно результатам которых можно предполагать, что ограничение употребления алкоголя и табакокурения (категорический запрет у лиц с перенесенным острым панкреатитом или установленным диагнозом ХП) может быть фактором, снижающим риск прогрессии ХП. У лиц с симптомной желчнокаменной болезнью, приступами хронического калькулезного холецистита и билиарного панкреатита путем профилактики последующих приступов панкреатита можно считать своевременную холецистэктомию.
Эмпирические рекомендации о диетической профилактике, необходимости отказа практически от всего, включая кофе, шоколад, жиров любого происхождения на сегодняшний день не являются научно обоснованными. Не исключено (поскольку недостаточно изучено), что более значимыми для провокации обострения ХП могут быть другие факторы, ассоциированные с питанием - ожирение, переедание и гипокинезия после приема пищи (с созданием высокого внутрибрюшного давления), хронический дефицит антиоксидантов в пище, гиперхолестеринемия, сочетанное действие пищевых факторов, этанола и компонентов табачного дыма В тоже время, надо помнить об обратной стороне медали, когда некоторые высококомплаентные больные скрупулезно соблюдают жесткую диету с целью профилактики повторных приступов панкреатита (это, как правило, лица без алкогольного анамнеза, некурящие) и доводят себя до нутритивной недостаточности с явлениями поливитаминодефицита, квашиоркора, анемии.
• Таким образом, опираясь на результаты ряда экспериментальных, эпидемиологических и пилотных исследований, эмпирический многолетний опыт всем пациентам с ХП с целью профилактики обострений заболевания можно рекомендовать следующие мероприятия по модификации образа жизни: дробное питание (4-5 раз в день, равномерными порциями с одинаковым распределением жирсодержащих продуктов в рационе), отказ от переедания; создание сбалансированного рациона с ограничением насыщенных жиров и холестерина; включение в рацион достаточного количества пищевых волокон (растительной клетчатки); достаточная физическая активность; употребление разнообразной пищи с низким содержанием насыщенных жиров и холестерина (нерафинированные растительные жиры несколько ограничиваются только у лиц с избыточной массой тела); выбор рациона с достаточным количеством пищевых волокон, содержащихся в зерновых продуктах, овощах и фруктах; найти баланс между количеством принимаемой пищи и физической активности (для стабилизации веса со стремлением к идеальной массе тела с поправкой на возраст) (109-114).
Уровень убедительности рекомендаций. С. Уровень достоверности доказательств - 5.
• Всем пациентам, страдающим ХП, рекомендуется полный отказ от употребления алкоголя с целью снижения частоты обострений и смертности (8, 9, 35, 99,103).
Уровень убедительности рекомендаций. С.Уровень достоверности доказательств - 4.
Комментарии. Прекращение приема алкоголя способствует редукции симптомов ХП, в первую очередь снижению/полному купированию болевого синдрома, замедлению развития экзокринной панкреатической недостаточности (35, 103, 219).
• Всем пациентам, страдающим ХП, рекомендуется полный отказ от курения с целью уменьшения болевого синдрома и профилактики развития осложнений ХП(105).
Уровень достоверности доказательств - 5, уровень убедительности рекомендаций - с.
Комментарии. Всем пациентам с ХП рекомендуется отказ от курения как значимого и независимого фактора развития ХП (105).
• Пациентам с желчно-каменной болезнью с целью профилактики приступов билиарного панкреатита рекомендовано проведение хирургического лечения: холецистэктомии, эндоскопической холедохолитоэкстракции (69).
Уровень убедительности рекомендаций. С. Уровень достоверности доказательств - 5.
• Пациентам, перенесшим инвазивные вмешательства по поводу хронического панкреатита, рекомендуется диспансерное наблюдение врача-участкового терапевта, врача общей практики или врача-гастроэнтеролога по месту жительства; после хирургического лечения - комплексное обследование 1 раз в год (49, 69, 74).
Уровень убедительности рекомендаций. С. Уровень достоверности доказательств - 5.
Для эффективной первичной профилактики ХП можно надеяться на состоятельность идеи о тотальном диспансерном наблюдении населения с целью своевременного выявления патологии желчевыводящих путей, гиперлипидемии, стигматов скрытого злоупотребления алкоголем Однако до сих пор ни в одной из стран мира такая идея не нашла практического применения, поскольку за ее реализацией стоят большие материальные затраты. Ответ о целесообразности такой тактики могут дать фармакоэкономические исследования, однако ожидать их инициацию с учетом пусть и растущей, но сравнительно невысокой частоты ХП в популяции следует пока признать малореальной.
Эмпирические рекомендации о диетической профилактике, необходимости отказа практически от всего, включая кофе, шоколад, жиров любого происхождения на сегодняшний день не являются научно обоснованными. Не исключено (поскольку недостаточно изучено), что более значимыми для провокации обострения ХП могут быть другие факторы, ассоциированные с питанием - ожирение, переедание и гипокинезия после приема пищи (с созданием высокого внутрибрюшного давления), хронический дефицит антиоксидантов в пище, гиперхолестеринемия, сочетанное действие пищевых факторов, этанола и компонентов табачного дыма В тоже время, надо помнить об обратной стороне медали, когда некоторые высококомплаентные больные скрупулезно соблюдают жесткую диету с целью профилактики повторных приступов панкреатита (это, как правило, лица без алкогольного анамнеза, некурящие) и доводят себя до нутритивной недостаточности с явлениями поливитаминодефицита, квашиоркора, анемии.
• Таким образом, опираясь на результаты ряда экспериментальных, эпидемиологических и пилотных исследований, эмпирический многолетний опыт всем пациентам с ХП с целью профилактики обострений заболевания можно рекомендовать следующие мероприятия по модификации образа жизни: дробное питание (4-5 раз в день, равномерными порциями с одинаковым распределением жирсодержащих продуктов в рационе), отказ от переедания; создание сбалансированного рациона с ограничением насыщенных жиров и холестерина; включение в рацион достаточного количества пищевых волокон (растительной клетчатки); достаточная физическая активность; употребление разнообразной пищи с низким содержанием насыщенных жиров и холестерина (нерафинированные растительные жиры несколько ограничиваются только у лиц с избыточной массой тела); выбор рациона с достаточным количеством пищевых волокон, содержащихся в зерновых продуктах, овощах и фруктах; найти баланс между количеством принимаемой пищи и физической активности (для стабилизации веса со стремлением к идеальной массе тела с поправкой на возраст) (109-114).
Уровень убедительности рекомендаций. С. Уровень достоверности доказательств - 5.
• Всем пациентам, страдающим ХП, рекомендуется полный отказ от употребления алкоголя с целью снижения частоты обострений и смертности (8, 9, 35, 99,103).
Уровень убедительности рекомендаций. С.Уровень достоверности доказательств - 4.
Комментарии. Прекращение приема алкоголя способствует редукции симптомов ХП, в первую очередь снижению/полному купированию болевого синдрома, замедлению развития экзокринной панкреатической недостаточности (35, 103, 219).
• Всем пациентам, страдающим ХП, рекомендуется полный отказ от курения с целью уменьшения болевого синдрома и профилактики развития осложнений ХП(105).
Уровень достоверности доказательств - 5, уровень убедительности рекомендаций - с.
Комментарии. Всем пациентам с ХП рекомендуется отказ от курения как значимого и независимого фактора развития ХП (105).
• Пациентам с желчно-каменной болезнью с целью профилактики приступов билиарного панкреатита рекомендовано проведение хирургического лечения: холецистэктомии, эндоскопической холедохолитоэкстракции (69).
Уровень убедительности рекомендаций. С. Уровень достоверности доказательств - 5.
• Пациентам, перенесшим инвазивные вмешательства по поводу хронического панкреатита, рекомендуется диспансерное наблюдение врача-участкового терапевта, врача общей практики или врача-гастроэнтеролога по месту жительства; после хирургического лечения - комплексное обследование 1 раз в год (49, 69, 74).
Уровень убедительности рекомендаций. С. Уровень достоверности доказательств - 5.
Для эффективной первичной профилактики ХП можно надеяться на состоятельность идеи о тотальном диспансерном наблюдении населения с целью своевременного выявления патологии желчевыводящих путей, гиперлипидемии, стигматов скрытого злоупотребления алкоголем Однако до сих пор ни в одной из стран мира такая идея не нашла практического применения, поскольку за ее реализацией стоят большие материальные затраты. Ответ о целесообразности такой тактики могут дать фармакоэкономические исследования, однако ожидать их инициацию с учетом пусть и растущей, но сравнительно невысокой частоты ХП в популяции следует пока признать малореальной.
|
|
Организация оказания медицинской помощи
Этапы оказания медицинской помощи.
Амбулаторно-поликлинический этап. Выявление лиц с подозрением на ХП, назначение диагностических манипуляций, постановка диагноза ХП, назначение консервативной терапии с последующим динамическим наблюдением. При неэффективности консервативной терапии - направление на хирургическое лечение.
Стационарный этап.
При стационарном лечении больных ХП должна быть реализована трехуровневая система оказания медицинской помощи.
Уровни оказания стационарной помощи населению.
Первый уровень. Медицинские организации, имеющие в своей структуре подразделения, оказывающие населению первичную медико-санитарную и/или специализированную (за исключением высокотехнологичной) медицинскую помощь в пределах муниципального образования.
Объем оказания медицинской помощи на первом уровне. Консервативная терапия ХП в период обострения, направление в учреждения второго уровня для выполнения паллиативных вмешательств при появлении билиарной гипертензии, дуоденальной непроходимости, долечивание/реабилитация больных после операций, выполненных в стационарах 2-го и 3-го уровней. Пациенты с ургентными осложнениями, требующими оказания специализированной высокотехнологической помощи (рентгеноэндоваскулярная остановка портальных или артериальных кровотечений, стентирование протоков ПЖ), направляются в стационары 3-го уровня, минуя 2-й.
Показания для госпитализации в стационар первого уровня. Клиническая картина обострения ХП, проведение лабораторной, ультразвуковой диагностики, консервативной терапии.
Основания для выписки из стационара первого уровня. Купирование болевого синдрома, нормализация лабораторных показателей (общая амилаза, панкреатическая амилаза, амилаза мочи, уровень лейкоцитов).
Второй уровень. Медицинские организации, имеющие в своей структуре отделения и (или) центры, оказывающие специализированную (за исключением высокотехнологичной) медицинскую помощь населению нескольких муниципальных образований, а также больницы скорой медицинской помощи.
Объем оказания медицинской помощи на втором уровне. Выполнение паллиативных операций при обструкции желчевыводящих путей, субкомпенсированной и декомпенсированной дуоденальной непроходимости, перевод из стационара первого уровня при развитии состояний, требующих лечения в условиях реанимации и хирургического вмешательства (кровотечение из ЛА).
Показания для госпитализации в стационар второго уровня. Наличие симптомокомплексабилиарной обструкции, субкомпенсированного, декомпенсированного дуоденального стеноза, выраженный стойкий болевой синдром.
Основания для выписки из стационара второго уровня. Клинико-лабораторные признаки купирования механической желтухи после вмешательства, восстановление эвакуации из желудка, купирование болевого синдрома.
Третий уровень. Медицинские организации, имеющие в своей структуре подразделения, оказывающие населению высокотехнологичную медицинскую помощь, сопряженную с технически сложными вмешательствами, с высоким риском периоперационных осложнений, требующих совместной работы диагностической, хирургической, эндоскопической, анестезиолого-реаниматологической, рентген-эндоваскулярной служб, которые должны быть доступны в круглосуточном режиме. Данное условие может быть реализовано только в центрах большого объема.
Показания к госпитализации в стационар третьего уровня. Осложненное течение ХП (стойкий болевой синдром, не поддающийся медикаментозной терапии; протоковая гипертензия ПЖ за счет вирсунголитиаза или стриктур протока ПЖ; постнекротические панкреатогенные кисты ПЖ; механическая желтуха, обусловленная компрессией ТОХ; портальная гипертензия с кровотечением из флебэктазий за счет сдавления конфлюенса воротной вены; стойкое нарушение пассажа пищи по двенадцатиперстной кишке; ЛА артерий бассейна чревного ствола и верхней брыжеечной артерии, подозрение на малигнизацию, наружные и внутренние свищи ПЖ), требующее операций в объеме резекции ПЖ, ПДР, дистальной резекции ПЖ, эндоваскулярных вмешательств.
Основания для выписки из стационара третьего уровня. Удовлетворительное состояние в послеоперационном периоде, отсутствие осложнений (215, 217).
1. Определение диагноза ХП ( подтверждение или исключение ХП, вызывающее трудности на ранних стадиях болезни);
2. Попытка определения этиологии ХП (поскольку этиотропное воздействие наиболее эффективно);
3. Определение стадии ХП (что определяет выбор лечебной тактики и влияет на прогноз);
4. Диагностика панкреатической недостаточности (является основой для выбора схемы заместительной ферментной терапии и инсулинотерапии, доз препаратов или признание необходимости хирургического лечения);
5. Разработка плана лечения (в ряде случаев коллегиальное решение с врачами-хирургами, врачами-эндоскопистами, врачами-эндокринологами);
6. Определение прогноза с учетом исходной ситуации и выбранной врачебной тактики.
Диагноз «определенного ХП» (Алгоритм 1) устанавливается с использованием высокоинформативных лучевых методов по морфологическим признакам в сочетании с клиническими проявлениями (при недостаточной информативности УЗИ - как минимум КТ). В том случае, если ни УЗИ, ни КТ не дают подтверждения диагноза, пациент может наблюдаться и лечиться с предположительным диагнозом ХП. Итак, если диагноз ХП убедительно доказан, на первом этапе осуществляется попытка этиотропного (наиболее эффективного) воздействия. В первую очередь это касается этиологических форм, требующих своевременного и специфического воздействия - при АИП - кортикостероидов для системного применения, при обструкции - хирургическая или эндоскопическая декомпрессия При наличии экзокринной недостаточности ПЖ целесообразно определение ее вида - первичная (со снижением эластазы-1 при соблюдении условий забора) или вторичная (с нормальным уровнем эластазы), что определит длительность заместительной ферментной терапии. Длительность курса капсулированного панкреатина** при вторичной панкреатической недостаточности определяется сроком разрешения симптоматики, возможностью поиска и элиминации вторичных причин недостаточности (например, синдром избыточного бактериального роста в тонкой кишке). При рецидиве стеатореи после отмены или уменьшения дозы панкреатина** несмотря на нормальные значения эластазы-1 кала также необходима пожизненная заместительная ферментная терапия. Пациенту с низкими значениями эластазы-1 кала при отсутствии условия для ложноположительного результата показана пожизненная заместительная ферментная терапия. При наличии упорного течения боли, резистентной к комбинированной фармакотерапии с использованием панкреатина**, анальгетиков, прегабалина** в течение 3-х месяцев, целесообразно коллегиальное обсуждение пациента совместно с врачами-хирургами и врачами-эндоскопистами на предмет эндоскопического или хирургического лечения. При назначении наркотических анальгетиков развивается высокий риск зависимости, что диктует в более сжатые сроки принимать решение о возможной необходимости эндоскопического и/или хирургического лечения.
При невозможности по разным причинам адекватной морфологической верификации ХП, а также тем фактом, что наиболее распространенным методом оценки состояния паренхимы ПЖ в России сегодня является УЗИ, у некоторых пациентов диагноз «хронический панкреатит» является вероятным или возможным в зависимости от данных анамнеза и клинической картины (Алгоритм 2). Аналогичная ситуация складывается при недостаточности данных КТ, а в ряде случаев даже ЭСПБЗ, в постановке диагноза ХП (неопределенный, возможный ХП, или клиническое подозрение на ХП). При наличии / подозрении на экзокринную недостаточность ПЖ также целесообразно определение ее вида - первичная (со снижением эластазы-1) или вторичная (с нормальным уровнем эластазы), что определит длительность заместительной ферментной терапии и позволит нам с большей уверенностью утверждать о наличии ХП (комбинация малоубедительных лучевых критериев и панкреатической недостаточности). Курс приема капсул панкреатина** при вторичной панкреатической недостаточности также определяется сроком разрешения симптоматики, возможностью поиска и элиминации вторичных причин недостаточности (например, синдром избыточного бактериального роста в тонкой кишке). В связи с отсутствием уверенности в «панкреатическом» типе диабета выбор гипогликемического средства решать совместно с врачом-эндокринологом. При отсутствии эффекта консервативных методик, направленных на купирование боли, в отличие от ситуации с «определенным ХП», до консультации врача-хирурга целесообразно, в первую очередь, уточнение диагноза ХП с использованием достоверных методов оценки морфологии ПЖ (ЭСПБЗ, КТ, МРХПГ).
Амбулаторно-поликлинический этап. Выявление лиц с подозрением на ХП, назначение диагностических манипуляций, постановка диагноза ХП, назначение консервативной терапии с последующим динамическим наблюдением. При неэффективности консервативной терапии - направление на хирургическое лечение.
Стационарный этап.
При стационарном лечении больных ХП должна быть реализована трехуровневая система оказания медицинской помощи.
Уровни оказания стационарной помощи населению.
Первый уровень. Медицинские организации, имеющие в своей структуре подразделения, оказывающие населению первичную медико-санитарную и/или специализированную (за исключением высокотехнологичной) медицинскую помощь в пределах муниципального образования.
Объем оказания медицинской помощи на первом уровне. Консервативная терапия ХП в период обострения, направление в учреждения второго уровня для выполнения паллиативных вмешательств при появлении билиарной гипертензии, дуоденальной непроходимости, долечивание/реабилитация больных после операций, выполненных в стационарах 2-го и 3-го уровней. Пациенты с ургентными осложнениями, требующими оказания специализированной высокотехнологической помощи (рентгеноэндоваскулярная остановка портальных или артериальных кровотечений, стентирование протоков ПЖ), направляются в стационары 3-го уровня, минуя 2-й.
Показания для госпитализации в стационар первого уровня. Клиническая картина обострения ХП, проведение лабораторной, ультразвуковой диагностики, консервативной терапии.
Основания для выписки из стационара первого уровня. Купирование болевого синдрома, нормализация лабораторных показателей (общая амилаза, панкреатическая амилаза, амилаза мочи, уровень лейкоцитов).
Второй уровень. Медицинские организации, имеющие в своей структуре отделения и (или) центры, оказывающие специализированную (за исключением высокотехнологичной) медицинскую помощь населению нескольких муниципальных образований, а также больницы скорой медицинской помощи.
Объем оказания медицинской помощи на втором уровне. Выполнение паллиативных операций при обструкции желчевыводящих путей, субкомпенсированной и декомпенсированной дуоденальной непроходимости, перевод из стационара первого уровня при развитии состояний, требующих лечения в условиях реанимации и хирургического вмешательства (кровотечение из ЛА).
Показания для госпитализации в стационар второго уровня. Наличие симптомокомплексабилиарной обструкции, субкомпенсированного, декомпенсированного дуоденального стеноза, выраженный стойкий болевой синдром.
Основания для выписки из стационара второго уровня. Клинико-лабораторные признаки купирования механической желтухи после вмешательства, восстановление эвакуации из желудка, купирование болевого синдрома.
Третий уровень. Медицинские организации, имеющие в своей структуре подразделения, оказывающие населению высокотехнологичную медицинскую помощь, сопряженную с технически сложными вмешательствами, с высоким риском периоперационных осложнений, требующих совместной работы диагностической, хирургической, эндоскопической, анестезиолого-реаниматологической, рентген-эндоваскулярной служб, которые должны быть доступны в круглосуточном режиме. Данное условие может быть реализовано только в центрах большого объема.
Показания к госпитализации в стационар третьего уровня. Осложненное течение ХП (стойкий болевой синдром, не поддающийся медикаментозной терапии; протоковая гипертензия ПЖ за счет вирсунголитиаза или стриктур протока ПЖ; постнекротические панкреатогенные кисты ПЖ; механическая желтуха, обусловленная компрессией ТОХ; портальная гипертензия с кровотечением из флебэктазий за счет сдавления конфлюенса воротной вены; стойкое нарушение пассажа пищи по двенадцатиперстной кишке; ЛА артерий бассейна чревного ствола и верхней брыжеечной артерии, подозрение на малигнизацию, наружные и внутренние свищи ПЖ), требующее операций в объеме резекции ПЖ, ПДР, дистальной резекции ПЖ, эндоваскулярных вмешательств.
Основания для выписки из стационара третьего уровня. Удовлетворительное состояние в послеоперационном периоде, отсутствие осложнений (215, 217).
Тактика ведения больного ХП для врача-терапевта и врача-гастроэнтеролога.
Тактика ведения больного ХП базируется на нескольких важных составляющих:1. Определение диагноза ХП ( подтверждение или исключение ХП, вызывающее трудности на ранних стадиях болезни);
2. Попытка определения этиологии ХП (поскольку этиотропное воздействие наиболее эффективно);
3. Определение стадии ХП (что определяет выбор лечебной тактики и влияет на прогноз);
4. Диагностика панкреатической недостаточности (является основой для выбора схемы заместительной ферментной терапии и инсулинотерапии, доз препаратов или признание необходимости хирургического лечения);
5. Разработка плана лечения (в ряде случаев коллегиальное решение с врачами-хирургами, врачами-эндоскопистами, врачами-эндокринологами);
6. Определение прогноза с учетом исходной ситуации и выбранной врачебной тактики.
Диагноз «определенного ХП» (Алгоритм 1) устанавливается с использованием высокоинформативных лучевых методов по морфологическим признакам в сочетании с клиническими проявлениями (при недостаточной информативности УЗИ - как минимум КТ). В том случае, если ни УЗИ, ни КТ не дают подтверждения диагноза, пациент может наблюдаться и лечиться с предположительным диагнозом ХП. Итак, если диагноз ХП убедительно доказан, на первом этапе осуществляется попытка этиотропного (наиболее эффективного) воздействия. В первую очередь это касается этиологических форм, требующих своевременного и специфического воздействия - при АИП - кортикостероидов для системного применения, при обструкции - хирургическая или эндоскопическая декомпрессия При наличии экзокринной недостаточности ПЖ целесообразно определение ее вида - первичная (со снижением эластазы-1 при соблюдении условий забора) или вторичная (с нормальным уровнем эластазы), что определит длительность заместительной ферментной терапии. Длительность курса капсулированного панкреатина** при вторичной панкреатической недостаточности определяется сроком разрешения симптоматики, возможностью поиска и элиминации вторичных причин недостаточности (например, синдром избыточного бактериального роста в тонкой кишке). При рецидиве стеатореи после отмены или уменьшения дозы панкреатина** несмотря на нормальные значения эластазы-1 кала также необходима пожизненная заместительная ферментная терапия. Пациенту с низкими значениями эластазы-1 кала при отсутствии условия для ложноположительного результата показана пожизненная заместительная ферментная терапия. При наличии упорного течения боли, резистентной к комбинированной фармакотерапии с использованием панкреатина**, анальгетиков, прегабалина** в течение 3-х месяцев, целесообразно коллегиальное обсуждение пациента совместно с врачами-хирургами и врачами-эндоскопистами на предмет эндоскопического или хирургического лечения. При назначении наркотических анальгетиков развивается высокий риск зависимости, что диктует в более сжатые сроки принимать решение о возможной необходимости эндоскопического и/или хирургического лечения.
При невозможности по разным причинам адекватной морфологической верификации ХП, а также тем фактом, что наиболее распространенным методом оценки состояния паренхимы ПЖ в России сегодня является УЗИ, у некоторых пациентов диагноз «хронический панкреатит» является вероятным или возможным в зависимости от данных анамнеза и клинической картины (Алгоритм 2). Аналогичная ситуация складывается при недостаточности данных КТ, а в ряде случаев даже ЭСПБЗ, в постановке диагноза ХП (неопределенный, возможный ХП, или клиническое подозрение на ХП). При наличии / подозрении на экзокринную недостаточность ПЖ также целесообразно определение ее вида - первичная (со снижением эластазы-1) или вторичная (с нормальным уровнем эластазы), что определит длительность заместительной ферментной терапии и позволит нам с большей уверенностью утверждать о наличии ХП (комбинация малоубедительных лучевых критериев и панкреатической недостаточности). Курс приема капсул панкреатина** при вторичной панкреатической недостаточности также определяется сроком разрешения симптоматики, возможностью поиска и элиминации вторичных причин недостаточности (например, синдром избыточного бактериального роста в тонкой кишке). В связи с отсутствием уверенности в «панкреатическом» типе диабета выбор гипогликемического средства решать совместно с врачом-эндокринологом. При отсутствии эффекта консервативных методик, направленных на купирование боли, в отличие от ситуации с «определенным ХП», до консультации врача-хирурга целесообразно, в первую очередь, уточнение диагноза ХП с использованием достоверных методов оценки морфологии ПЖ (ЭСПБЗ, КТ, МРХПГ).
|
|
Дополнительно
Факторы, влияющие на исход хирургического лечения хронического панкреатита.
До 20% оперированных пациентов не удовлетворены результатом хирургического лечения (218). В первую очередь это касается рецидива или сохранения болевого синдрома после операции (218, 220). Факторы, влияющие на эффективность хирургического лечения, до конца не изучены. Одним из них считается объем резекции головки ПЖ. В результате проведенного в 2016 году метаанализа, включившего 323 пациента после резекционно-дренирующих вмешательств на ПЖ в различных модификациях, было отмечено, что во всех случаях хирургическое лечение имело удовлетворительный результат (221, 222). Однако, ни в одной из публикаций, включенных в метаанализ, не описана методика объективной оценки объема резекции головки ПЖ.Другим возможным фактором, влияющим на исход лечения, считается срок хирургического вмешательства. Хирургическое вмешательство по поводу ХП, выполненное на ранних сроках заболевания (до 3 лет от первичной манифестации) приводят к лучшим отдаленным результатам. В последнее время появляются единичные одноцентровые исследования, отмечающие преимущество хирургического лечения ХП в ранние сроки от первичной манифестации заболевания (до 3 лет) (221, 222).
Прогноз течения ХП.
В настоящее время утвержденной профессиональным сообществом прогностической системы течения хронического панкреатита не существует. Необходимо проведение крупных когортных исследований и метаанализов с целью более точного определения факторов, влияющих на исход ХП.
Очевидно, что при прогнозе течения ХП необходимо опираться на данные физикального состояния пациента (ИМТ), влияние токсических факторов (алкоголь, курение), данные лабораторных анализов (уровень гликированного гемоглобина крови, С-реактивного белка, альбумина), состояние ПЖ (наличие постнекротических кист и конкрементов) наличие билиарных стриктур.
Для объективной оценки состояния пациента в динамике широко используются анкеты-опросники, такие как визуально-аналоговая шкала (ВАШ) (приложение Г8), цифровая рейтинговая шкалы боли (ЦРШБ) (приложение Г9), а также опросники по оценке качества жизни (КЖ) SF-36 (приложение Г10), QLQ-C30 (приложение Г10) (74, 170, 143, 222-225).
Для замедления фиброзно-воспалительных процессов в ПЖ и улучшения состояния пациентов необходима модификация образа жизни, включающая полный отказ от алкоголя, соблюдение диетических рекомендаций, проведение адекватной замеcтительной ферментной терапии (214).
Критерии оценки качества медицинской помощи
| № | Критерии качества | УДД | УУР |
| Определение активности альфа-амилазы крови при обострении панкреатита - выполнено в первые сутки после госпитализации пациента | 2 | С | |
| Определение активности альфа-амилазы крови при обострении панкреатита не менее 2 раз в динамике в течение одной госпитализации | 2 | в | |
| Выполнено УЗИ брюшной полости | 5 | С | |
| Выполнен осмотр врачом-хирургом при наличии стойкого болевого синдрома или осложнений хронического панкреатита | 2 | в | |
| Купирование абдоминальной боли достигнуто | 2 | В | |
| КТ с внутривенным контрастированием для верификации диагноза «хронический панкреатит» при первичной диагностике заболевания (Исследование выполнено по панкреатическому протоколу с фиксацией на твердый носитель и описанием всех 4 фаз контрастирования) (для медицинских организаций 3 уровня) | 3 | с | |
| МРТ/МРХПГ у пациентов с хроническим панкреатитом и впервые выявленным кистозным образованием поджелудочной железы(для медицинских организаций 3 уровня) | 2 | в | |
| Эндоскопическое ультразвуковое исследование панкреатобилиарной зоны при подозрении на обструктивную этиологию панкреатита (клинические или лучевые признаки панкреатической или билиарной гипертензии, эндоскопические признаки изменений со стороны большого дуоденального сосочка) (для медицинских организаций 3 уровня) | 2 | в | |
| Определение уровня IgG4 в сыворотке крови при подозрении на аутоиммунную этиологию хронического панкреатита (диффузное или очаговое увеличение поджелудочной железы по данным КТ или МРТ)(для медицинских организаций 3 уровня) | 2 | в | |
| Форма панкреатина** для заместительной терапии экзокринной недостаточности поджелудочной железы - капсулы | 1 | A | |
| При проведении заместительной терапии назначение панкреатина** в капсулах в дозе 25-40 тыс. МЕ липазы на основной приём пищи и 10-25 МЕ липазы на промежуточный прием пищи, кратностью не менее 5 раз/сут. | 1 | A | |
| Контроль эффективности заместительной терапии по клиническим показателям трофологического статуса через 6 мес. от начала заместительной терапии (для амбулаторного этапа лечения) | 2 | в | |
| Проведена профилактика инфекционных осложнений антибактериальными лекарственными препаратами широкого спектра действия за 30 мин до хирургического вмешательства (при отсутствии медицинских противопоказаний) | 2 | В | |
| Выполнено патолого-анатомическое исследование операционного) материала поджелудочной железы (при хирургическом вмешательстве) | 5 | С |
Список литературы
1. Shafiq N, Rana S, вhasin D, Pandhi P, Srivastava P, Sehmby SS, et al. Pancreatic enzymes for chronic pancreatitis. сochrane database of systematic reviews. 2009(4):CD006302.
2. Farkas G, Leindler L, Daroczi M, Farkas G, Jr. Prospective randomised comparison of organ-preserving pancreatic head resection with pylorus-preserving pancreaticoduodenectomy. Langenbeck s archives of surgery / Deutsche Gesellschaft fur сhirurgie. 2006;391(4):338-42.
3. Ивашкин ВТ. Горизонты клинической гастроэнтерологии. Российский журнал гастроэнтерологии, гепатологии, колопроктологии. 1993(1):6-12.
4. сlain JE, Pearson RK. Diagnosis of chronic pancreatitis. Is a gold standard necessary. The Surgical clinics of North America. 1999;79(4):829-45.
5. Etemad в, Whitcomb DC. сhronic Pancreatitis: Diagnosis, сlassification, and New Genetic Developments. Gastroenterology. 2001;120(3):682-707.
6. Григорьева ИН, Никитенко ТМ, Ямлиханова АЮ, Максимов ВН, Мироненко ТВ, Воевода МИ. Алкогольный панкреатит: гендерные, возрастные, генетические особенности. Бюллетень Сибирского отделения Российской академии медицинских наук. 2009(3):42-7.
7. Andriulli A, вotteri E, Almasio PL, Vantini I, Uomo G, Maisonneuve P, et al. Smoking as a cofactor for causation of chronic pancreatitis: a meta-analysis. Pancreas. 2010;39(8):1205-10.
8. Lugea A, Gerloff A, Su HY, Xu Z, Go A, Hu с, et al. The сombination of Alcohol and сigarette Smoke Induces Endoplasmic Reticulum Stress and сell Death in Pancreatic Acinar сells. Gastroenterology. 2017;153(6):1674-86.
9. сote GA, Yadav D, Slivka A, Hawes RH, Anderson MA, вurton FR, et al. Alcohol and smoking as risk factors in an epidemiology study of patients with chronic pancreatitis. сlinical gastroenterology and hepatology : the official clinical practice journal of the American Gastroenterological Association. 2011;9(3):266-73; quiz e27.
10. Lange S, Shield K, Monteiro M, Rehm J. Facilitating Screening and вrief Interventions in Primary сare: A Systematic Review and Meta-Analysis of the AUDIT as an Indicator of Alcohol Use Disorders. Alcoholism, clinical and experimental research. 2019;43(10):2028-37.
11. Hodgson RJ, John в, Abbasi T, Hodgson RC, Waller S, Thom в, et al. Fast screening for alcohol misuse. Addictive behaviors. 2003;28(8):1453-63.
12. Patton R, Hilton с, сrawford MJ, Touquet R. The Paddington Alcohol Test: a short report. Alcohol and alcoholism. 2004;39(3):266-8.
13. Mayfield D, McLeod G, Hall P. The сAGE questionnaire: validation of a new alcoholism screening instrument. The American journal of psychiatry. 1974;131(10):1121-3.
14. МаевИВ, КучерявыйЮА. Болезниподжелудочнойжелезы. В 2-хтомах. Москва: ОАО «Издательство «Медицина», издательство «Шико»; 2008. 976 p.
15. Xiao AY, Tan ML, Wu LM, Asrani VM, Windsor JA, Yadav D, et al. Global incidence and mortality of pancreatic diseases: a systematic review, meta-analysis, and meta-regression of population-based cohort studies. The lancet Gastroenterology & hepatology. 2016;1(1):45-55.
16. Wu вU, вatech M, Dong EY, Duan L, Yadav D, сhen W. Influence of Ambulatory Triglyceride Levels on Risk of Recurrence in Patients with Hypertriglyceridemic Pancreatitis. Digestive diseases and sciences. 2019;64(3):890-7.
17. Whitcomb DC, Gorry MC, Preston RA, Furey W, Sossenheimer MJ, Ulrich сD, et al. Hereditary pancreatitis is caused by a mutation in the cationic trypsinogen gene. Nature genetics. 1996;14(2):141-5.
18. Sharer N, Schwarz M, Malone G, Howarth A, Painter J, Super M, et al. Mutations of the cystic fibrosis gene in patients with chronic pancreatitis. The New England journal of medicine. 1998;339(10):645-52.
19. Ohmuraya M, Yamamura K. Roles of serine protease inhibitor Kazal type 1 (SPINK1) in pancreatic diseases. Experimental animals / Japanese Association for Laboratory Animal Science. 2011;60(5):433-44.
20. Кучерявый ЮА, Петрова НВ, Тибилова ЗФ. Мутации гена панкреатического секреторного ингибитора трипсина N34S у больных хроническим идиопатическим панкреатитом ЭиКГ. 2011(7):7-12.
21. Di Leo M, вianco M, Zuppardo RA, Guslandi M, сalabrese F, Mannucci A, et al. Meta-analysis of the impact of SPINK1 p.N34S gene variation in сaucasic patients with chronic pancreatitis. An update. Digestive and liver disease : official journal of the Italian Society of Gastroenterology and the Italian Association for the Study of the Liver. 2017;49(8):847-53.
22. Кучерявый Ю.А., Оганесян ТС. Аутоиммунный панкреатит: алгоритмы диагностики и подходы к лечению. Клинические перспективы гастроэнтерологии, гепатологии. 2010(6):3-10.
23. Охлобыстин АВ. Аутоиммунный панкреатит: новые представления о патогенезе, диагностике и лечении. Доказатгастроэнтерол. 2013(1):22-7.
24. Okazaki K, Uchida K, Ikeura T, Takaoka M. сurrent concept and diagnosis of IgG4-related disease in the hepato-bilio-pancreatic system. Journal of gastroenterology. 2013;48(3):303-14.
25. Okazaki K, Uchida K. сurrent сoncept of Autoimmune Pancreatitis and IgG4-related Disease. The American journal of gastroenterology. 2018;113(10):1412-6.
26. Fankhauser G.T., Stone W.M., Naidu S.G., Oderich G.S., Ricotta J.J., вjarnason H., et al. The minimally invasive management of visceral artery aneurysms and pseudoaneurysms. Journal of vascular surgery. 2011;53(4):966-70.
27. Naitoh I, Ando T, Shimohira M, Nakazawa T, Hayashi K, Okumura F, et al. Hemosuccus pancreaticus associated with segmental arterial mediolysis successfully treated by transarterial embolization. JOP : Journalofthepancreas. 2010;11(6):625-9.
28. Маев ИВ, Кучерявый ЮА, Оганесян ТС. Аутоиммунный панкреатит. Учебное пособие для системы последипломного образования врачей по специальности гастроэнтерология: М. ФГУ «ФИРО» Минобрнауки РФ; 2011.
29. Kager LM, Lekkerkerker SJ, Arvanitakis M, Delhaye M, Fockens P, вoermeester MA, et al. Outcomes After сonservative, Endoscopic, and Surgical Treatment of Groove Pancreatitis: A Systematic Review. Journal of clinical gastroenterology. 2017;51(8):749-54.
30. DiMagno MJ, DiMagno EP. сhronic pancreatitis. сurrent opinion in gastroenterology. 2010;26(5):490-8.
31. Jupp J, Fine D, Johnson сD. The epidemiology and socioeconomic impact of chronic pancreatitis. вest practice & research сlinical gastroenterology. 2010;24(3):219-31.
32. Shimizu K, Shiratori K. Chronic pancreatitis. 1. Its epidemiology and symptoms]. Nihon Naika Gakkai zasshi The Journal of the Japanese Society of Internal Medicine. 2010;99(1):36-40.
33. Spanier вW, Dijkgraaf MG, вruno MJ. Epidemiology, aetiology and outcome of acute and chronic pancreatitis: An update. вest practice & research сlinical gastroenterology. 2008;22(1):45-63.
34. Warshaw AL, вanks PA, Fernandez-Del сastillo с. AGA technical review: treatment of pain in chronic pancreatitis. Gastroenterology. 1998;115(3):765-76.
35. Ammann RW, Muellhaupt в. The natural history of pain in alcoholic chronic pancreatitis. Gastroenterology. 1999;116(5):1132-40.
36. Hollemans RA, Hallensleben NDL, Mager DJ, Kelder JC, вesselink MG, вruno MJ, et al. Pancreatic exocrine insufficiency following acute pancreatitis: Systematic review and study level meta-analysis. Pancreatology. 2018;18(3):253-62.
37. Paisley P, Kinsella J. Pharmacological management of pain in chronic pancreatitis. Scott Med J. 2014;59(1):71-79. doi:10,1177/0036933013517982.
38. Zhu X, Liu D, Wei Q, Lin H, Zhi M, сhen Y, et al. New-Onset Diabetes Mellitus After сhronic Pancreatitis Diagnosis: A Systematic Review and Meta-analysis. Pancreas. 2019;48(7):868-75.
39. вornman PC, вotha JF, Ramos JM, Smith MD, Van der Merwe S, Watermeyer GA, et al. Guideline for the diagnosis and treatment of chronic pancreatitis. South African medical journal = Suid-Afrikaanse tydskrif vir geneeskunde. 2010;100(12 Pt 2):845-60.
40. сui Y, Andersen DK. Pancreatogenic diabetes: special considerations for management. Pancreatology. 2011;11(3):279-94.
41. Malka D, Hammel P, Maire F, Rufat P, Madeira I, Pessione F, et al. Risk of pancreatic adenocarcinoma in chronic pancreatitis. Gut. 2002;51(6):849-52.
42. Lankisch PG. Natural course of chronic pancreatitis. Pancreatology. 2001;1(1):3-14.
43. Yeo сJ, вastidas JA, Lynch-Nyhan A, Fishman EK, Zinner MJ, сameron JL. The natural history of pancreatic pseudocysts documented by computed tomography. Surgery, gynecology & obstetrics. 1990;170(5):411-7.
44. Gouyon в, Levy P, Ruszniewski P, Zins M, Hammel P, Vilgrain V, et al. Predictive factors in the outcome of pseudocysts complicating alcoholic chronic pancreatitis. Gut. 1997;41(6):821-5.
45. Li ZR, сao D, Li J, Yang H, Han XL, Xue HD, et al. Clinical Features and Outcomes of Paraduodenal Pancreatitis]. Zhongguo yi xue ke xue yuan xue bao Acta Academiae Medicinae Sinicae. 2018;40(3):328-33.
46. Larjani S, вruckschwaiger VR, Stephens LA, James PD, Martel G, Mimeault R, et al. Paraduodenal pancreatitis as an uncommon cause of gastric outlet obstruction: A case report and review of the literature. International journal of surgery case reports. 2017;39:14-8.
47. Барванян ГМ. Хирургическая тактика при хроническом панкреатите, осложненном обструкцией желчных путей и двенадцатиперстной кишки. Хирургия Журнал им НИ Пирогова. 2016(11):33-7.
48. Kleeff J, Whitcomb DC, Shimosegawa T, Esposito I, Lerch MM, Gress T, et al. сhronic pancreatitis. Nature reviews Disease primers. 2017;3:17060.
49. сonwell DL, Lee LS, Yadav D, Longnecker DS, Miller FH, Mortele KJ, et al. American Pancreatic Association Practice Guidelines in сhronic Pancreatitis: evidence-based report on diagnostic guidelines. Pancreas. 2014;43(8):1143-62.
50. Saluja SS, Kalayarasan R, Mishra PK, Srivastava S, сhandrasekar S, Godhi S. сhronic pancreatitis with benign biliary obstruction: management issues. World journal of surgery. 2014;38(9):2455-9.
51. Latorre Fragua RA, Manuel Vazquez A, Lopez Marcano AJ, Gijon De La Santa L, de la Plaza Llamas R, Ramia Angel JM. Pancreatic Surgery in сhronic Pancreatitis сomplicated by Extrahepatic Portal Hypertension or сavernous Transformation of the Portal Vein: A Systematic Review. Scandinavian journal of surgery : SJS : official organ for the Finnish Surgical Society and the Scandinavian Surgical Society. 2019:1457496919857260.
52. Кубышкин ВА, Кригер АГ, Цыганков ВН, Варава АБ. Лечение больных хроническим панкреатитом, осложненным ложными аневризмами артерий бассейна чревного ствола и верхней брыжеечной артерии. Вестникэ кспериментальной и клинической хирургии. 2012;V(1):12-21.
53. Haaber AB, Rosenfalck AM, Hansen в, Hilsted J, Larsen S. вone mineral metabolism, bone mineral density, and body composition in patients with chronic pancreatitis and pancreatic exocrine insufficiency. International journal of pancreatology : official journal of the International Association of Pancreatology. 2000;27(1):21-7.
54. Lindkvist в, Dominguez-Munoz JE, Luaces-Regueira M, сastineiras-Alvarino M, Nieto-Garcia L, Iglesias-Garcia J. Serum nutritional markers for prediction of pancreatic exocrine insufficiency in chronic pancreatitis. Pancreatology. 2012;12(4):305-10.
55. Martinez-Moneo E, Stigliano S, Hedstrom A, Kaczka A, Malvik M, Waldthaler A, et al. Deficiency of fat-soluble vitamins in chronic pancreatitis: A systematic review and meta-analysis. Pancreatology. 2016;16(6):988-94.
56. Hoogenboom SA, Lekkerkerker SJ, Fockens P, вoermeester MA, van Hooft JE. Systematic review and meta-analysis on the prevalence of vitamin D deficiency in patients with chronic pancreatitis. Pancreatology. 2016;16(5):800-6.
57. Kamisawa T, Tu Y, Egawa N, Nakajima H, Tsuruta K, Okamoto A. The incidence of pancreatic and extrapancreatic cancers in Japanese patients with chronic pancreatitis. Hepato-gastroenterology. 2007;54(77):1579-81.
58. Thuluvath PJ, Imperio D, Nair S, сameron JL. сhronic pancreatitis. Long-term pain relief with or without surgery, cancer risk, and mortality. Journal of clinical gastroenterology. 2003;36(2):159-65.
59. Kirkegard J, Mortensen FV, сronin-Fenton D. сhronic Pancreatitis and Pancreatic сancer Risk: A Systematic Review and Meta-analysis. The American journal of gastroenterology. 2017;112(9):1366-72.
60. Olesen SS, Krarup H, Poulsen JL, сhristensen JH, Sheel ARG, Sutton R, et al. Pancreas-specific plasma amylase for assessment and diagnosis of chronic pancreatitis: New insights on an old topic. United European gastroenterology journal. 2019;7(7):955-64.
61. Oh HC, Kwon сI, El H, II, Easler JJ, Watkins J, Fogel EL, et al. Low Serum Pancreatic Amylase and Lipase Values Are Simple and Useful Predictors to Diagnose сhronic Pancreatitis. Gut and liver. 2017;11(6):878-83.
62. Pezzilli R, Melzi d Eril G, вarassi A. сan Serum Pancreatic Amylase and Lipase Levels вe Used as Diagnostic Markers to Distinguish вetween Patients With Mucinous сystic Lesions of the Pancreas, сhronic Pancreatitis, and Pancreatic Ductal Adenocarcinoma. Pancreas. 2016;45(9):1272-5.
63. вenini L, Amodio A, сampagnola P, Agugiaro F, сristofori с, Micciolo R, et al. Fecal elastase-1 is useful in the detection of steatorrhea in patients with pancreatic diseases but not after pancreatic resection. Pancreatology. 2013;13(1):38-42.
64. Siegmund E, Lohr JM, Schuff-Werner P. The diagnostic validity of non-invasive pancreatic function tests--a meta-analysis]. Zeitschrift fur Gastroenterologie. 2004;42(10):1117-28.
65. Dominguez-Munoz JE, P DH, Lerch MM, Lohr MJ. Potential for Screening for Pancreatic Exocrine Insufficiency Using the Fecal Elastase-1 Test. Digestive diseases and sciences. 2017;62(5):1119-30.
66. Dominguez-Munoz JE, Iglesias-Garcia J, Vilarino-Insua M, Iglesias-Rey M. 13C-mixed triglyceride breath test to assess oral enzyme substitution therapy in patients with chronic pancreatitis. сlinical gastroenterology and hepatology : the official clinical practice journal of the American Gastroenterological Association. 2007;5(4):484-8.
67. Gullo L, Ventrucci M, Tomassetti P, Migliori M, Pezzilli R. Fecal elastase 1 determination in chronic pancreatitis. Digestive diseases and sciences. 1999;44(1):210-3.
68. Olson DE, Rhee MK, Herrick K, Ziemer DC, Twombly JG, Phillips LS. Screening for diabetes and pre-diabetes with proposed A1C-based diagnostic criteria. Diabetes care. 2010;33(10):2184-9.
69. Hoffmeister A, Mayerle J, вeglinger с, вuchler MW, вufler P, Dathe K, et al. [S3-Consensus guidelines on definition, etiology, diagnosis and medical, endoscopic and surgical management of chronic pancreatitis German Society of Digestive and Metabolic Diseases (DGVS)]. Zeitschrift fur Gastroenterologie. 2012;50(11):1176-224.
70. Glasbrenner в, Kahl S, Malfertheiner P. Modern diagnostics of chronic pancreatitis. European journal of gastroenterology & hepatology. 2002;14(9):935-41.
71. James O, Agnew JE, вouchier IA. сhronic pancreatitis in England: a changing picture? вr Med J. 1974;2(5909):34-8.
72. вadea R, Diaconu в. сontribution of ultrasound to the diagnosis of chronic pancreatitis and to evaluating its main complications. Romanian journal of gastroenterology. 2005;14(2):183-9.
73. Friess H, Kleeff J, вuchler MW. Molecular pathophysiology of chronic pancreatitis--an update. Journal of gastrointestinal surgery : official journal of the Society for Surgery of the Alimentary Tract. 2003;7(8):943-5.
74. Frulloni L, Falconi M, Gabbrielli A, Gaia E, Graziani R, Pezzilli R, et al. Italian consensus guidelines for chronic pancreatitis. Digestive and liver disease : official journal of the Italian Society of Gastroenterology and the Italian Association for the Study of the Liver. 2010;42 Suppl 6:S381-406.
75. Kalra MK, Maher MM, Sahani DV, Digmurthy S, Saini S. сurrent status of imaging in pancreatic diseases. Journal of computer assisted tomography. 2002;26(5):661-75.
76. Lankisch PG. Diagnosis of chronic pancreatitis. Lancet. 1998;351(9102):599-600.
77. Ивашкин ВТ, Шифрин ОС, Соколина ИА. Хронический панкреатит и стеатоз поджелудочной железы: ЛитТерра; 2012.
78. сatalano MF, Linder JD, George S, Alcocer E, Geenen JE. Treatment of symptomatic distal common bile duct stenosis secondary to chronic pancreatitis: comparison of single vs. multiple simultaneous stents. Gastrointestinal endoscopy. 2004;60(6):945-52.
79. сatalano MF, Sahai A, Levy M, Romagnuolo J, Wiersema M, вrugge W, et al. EUS-based criteria for the diagnosis of chronic pancreatitis: the Rosemont classification. Gastrointestinal endoscopy. 2009;69(7):1251-61.
80. Jacobson вC, вaron TH, Adler DG, Davila RE, Egan J, Hirota WK, et al. ASGE guideline: The role of endoscopy in the diagnosis and the management of cystic lesions and inflammatory fluid collections of the pancreas. Gastrointestinal endoscopy. 2005;61(3):363-70.
81. Anaizi A, Hart PA, сonwell DL. Diagnosing сhronic Pancreatitis. Digestive diseases and sciences. 2017;62(7):1713-20.
82. Iglesias-Garcia J, Dominguez-Munoz JE, сastineira-Alvarino M, Luaces-Regueira M, Larino-Noia J. Quantitative elastography associated with endoscopic ultrasound for the diagnosis of chronic pancreatitis. Endoscopy. 2013;45(10):781-8.
83. Morris-Stiff G, Webster P, Frost в, Lewis WG, Puntis MC, Roberts SA. Endoscopic ultrasound reliably identifies chronic pancreatitis when other imaging modalities have been non-diagnostic. JOP : Journal of the pancreas. 2009;10(3):280-3.
84. Mortele KJ, Rocha TC, Streeter JL, Taylor AJ. Multimodality imaging of pancreatic and biliary congenital anomalies. Radiographics : a review publication of the Radiological Society of North America, Inc. 2006;26(3):715-31.
85. Tirkes T, Yadav D, сonwell DL, Territo PR, Zhao X, Venkatesh SK, et al. Magnetic resonance imaging as a non-invasive method for the assessment of pancreatic fibrosis (MINIMAP): a comprehensive study design from the consortium for the study of chronic pancreatitis, diabetes, and pancreatic cancer. Abdominal radiology. 2019;44(8):2809-21.
86. Yasokawa K, Ito K, Kanki A, Yamamoto A, Torigoe T, Sato T, et al. Evaluation of pancreatic exocrine insufficiency by cine-dynamic MRCP using spatially selective inversion-recovery (IR) pulse: сorrelation with severity of chronic pancreatitis based on morphological changes of pancreatic duct. Magnetic resonance imaging. 2018;48:70-3.
87. Trikudanathan G, Walker SP, Munigala S, Spilseth в, Malli A, Han Y, et al. Diagnostic Performance of сontrast-Enhanced MRI With Secretin-Stimulated MRCP for Non-Calcific сhronic Pancreatitis: A сomparison With Histopathology. The American journal of gastroenterology. 2015;110(11):1598-606.
88. Tirkes T, Fogel EL, Sherman S, Lin с, Swensson J, Akisik F, et al. Detection of exocrine dysfunction by MRI in patients with early chronic pancreatitis. Abdominal radiology. 2017;42(2):544-51.
89. Zhao X, сui N, Wang X, сui Y. Surgical strategies in the treatment of chronic pancreatitis: An updated systematic review and meta-analysis of randomized controlled trials. Medicine. 2017;96(9):e6220.
90. ХатьковИЕ, МаевИВ, АбдулхаковСР, АлексеенкоСА, АлиеваЭИ, АлихановРБ, et al. Российский консенсус по диагностике и лечению хронического панкреатита. Терапевтический архив (архив до 2018 г). 2017;89(2):105-13.
91. Zator Z, Whitcomb DC. Insights into the genetic risk factors for the development of pancreatic disease. Therapeutic advances in gastroenterology. 2017;10(3):323-36.
92. Kinney TP, Punjabi G, Freeman M. Technology insight: applications of MRI for the evaluation of benign disease of the pancreas. Nature clinical practice Gastroenterology & hepatology. 2007;4(3):148-59.
93. Matos с, Metens T, Deviere J, Nicaise N, вraude P, Van Yperen G, et al. Pancreatic duct: morphologic and functional evaluation with dynamic MR pancreatography after secretin stimulation. Radiology. 1997;203(2):435-41.
94. Dai с, сao Q, Jiang M, Sun MJ. Serum Immunoglobulin G4 in Discriminating Autoimmune Pancreatitis From Pancreatic сancer: A Diagnostic Meta-analysis. Pancreas. 2018;47(3):280-4.
95. Lian MJ, Liu S, Wu GY, Liu SY. Serum IgG4 and IgG for the diagnosis of autoimmune pancreatitis: A systematic review with meta-analysis. сlinics and research in hepatology and gastroenterology. 2016;40(1):99-109.
96. Ghazale A, сhari ST, Smyrk TC, Levy MJ, Topazian MD, Takahashi N, et al. Value of serum IgG4 in the diagnosis of autoimmune pancreatitis and in distinguishing it from pancreatic cancer. The American journal of gastroenterology. 2007;102(8):1646-53.
97. КучерявыйЮА, МаевИВ, МоскалеваАБ, СайдуллаеваМГ, ЦукановВВ, ДжаватхановаРТ, et al. Влияние нутритивного статуса на течение хронического панкреатита. 2012(2):100-4.
98. Кучерявый ЮА, Москалева АБ, Свиридова АВ. Нутритивный статус как фактор риска осложнений хронического панкреатита и развития панкреатической недостаточности. ЭиКГ. 2012(7):10-6.
99. Gullo L, вarbara L, Labo G. Effect of cessation of alcohol use on the course of pancreatic dysfunction in alcoholic pancreatitis. Gastroenterology. 1988;95(4):1063-8.
100. Hayakawa T, Kondo T, Shibata T, Sugimoto Y, Kitagawa M. сhronic alcoholism and evolution of pain and prognosis in chronic pancreatitis. Digestive diseases and sciences. 1989;34(1):33-8.
101. Lankisch PG, Seidensticker F, Lohr-Happe A, Otto J, сreutzfeldt W. The course of pain is the same in alcohol- and nonalcohol-induced chronic pancreatitis. Pancreas. 1995;10(4):338-41.
102. Nakamura Y, Kobayashi Y, Ishikawa A, Maruyama K, Higuchi S. Severe chronic pancreatitis and severe liver cirrhosis have different frequencies and are independent risk factors in male Japanese alcoholics. Journal of gastroenterology. 2004;39(9):879-87.
103. Ammann RW, Heitz PU, Kloppel G. сourse of alcoholic chronic pancreatitis: a prospective clinicomorphological long-term study. Gastroenterology. 1996;111(1):224-31.
104. сahen DL, Gouma DJ, Nio Y, Rauws EA, вoermeester MA, вusch OR, et al. Endoscopic versus surgical drainage of the pancreatic duct in chronic pancreatitis. The New England journal of medicine. 2007;356(7):676-84.
105. Witt H, Apte MV, Keim V, Wilson JS. сhronic pancreatitis: challenges and advances in pathogenesis, genetics, diagnosis, and therapy. Gastroenterology. 2007;132(4):1557-73.
106. Maisonneuve P, Lowenfels AB, Mullhaupt в, сavallini G, Lankisch PG, Andersen JR, et al. сigarette smoking accelerates progression of alcoholic chronic pancreatitis. Gut. 2005;54(4):510-4.
107. Rothenbacher D, Low M, Hardt PD, Klor HU, Ziegler H, вrenner H. Prevalence and determinants of exocrine pancreatic insufficiency among older adults: results of a population-based study. Scandinavian journal of gastroenterology. 2005;40(6):697-704.
108. ИвашкинВТ, ШевченкоВП. Питаниеприболезняхоргановпищеварения. Военно-медицинскийжурнал. 2006;327(1):54.
109. Scolapio JS, Malhi-Chowla N, Ukleja A. Nutrition supplementation in patients with acute and chronic pancreatitis. Gastroenterology clinics of North America. 1999;28(3):695-707.
110. Sommer H, Kasper H. Effect of long-term administration of dietary fiber on the exocrine pancreas in the rat. Hepato-gastroenterology. 1984;31(4):176-9.
111. Dutta SK, Hlasko J. Dietary fiber in pancreatic disease: effect of high fiber diet on fat malabsorption in pancreatic insufficiency and in vitro study of the interaction of dietary fiber with pancreatic enzymes. The American journal of clinical nutrition. 1985;41(3):517-25.
112. Singh S, Midha S, Singh N, Joshi YK, Garg PK. Dietary counseling versus dietary supplements for malnutrition in chronic pancreatitis: a randomized controlled trial. сlinical gastroenterology and hepatology : the official clinical practice journal of the American Gastroenterological Association. 2008;6(3):353-9.
113. Dutta SK, вustin MP, Russell RM, сosta вS. Deficiency of fat-soluble vitamins in treated patients with pancreatic insufficiency. Annals of internal medicine. 1982;97(4):549-52.
114. Moran сE, Sosa EG, Martinez SM, Geldern P, Messina D, Russo A, et al. вone mineral density in patients with pancreatic insufficiency and steatorrhea. The American journal of gastroenterology. 1997;92(5):867-71.
115. Drewes AM, вouwense SAW, сampbell сM, сeyhan GO, Delhaye M, Demir IE, et al. Guidelines for the understanding and management of pain in chronic pancreatitis. Pancreatology. 2017;17(5):720-31.
116. Охлобыстин АВ, Ивашкин ВТ. Алгоритмы ведения больных острым и хроническим панкреатитом. сonsilium-Medicum. 2000;2(7):18-23.
117. вouwense SA, Olesen SS, Drewes AM, Poley JW, van Goor H, Wilder-Smith OH. Effects of pregabalin on central sensitization in patients with chronic pancreatitis in a randomized, controlled trial. PloS one. 2012;7(8):e42096.
118. Olesen SS, вouwense SA, Wilder-Smith OH, van Goor H, Drewes AM. Pregabalin reduces pain in patients with chronic pancreatitis in a randomized, controlled trial. Gastroenterology. 2011;141(2):536-43.
119. Охлобыстин АВ. Применение препаратов пищеварительных ферментов в гастроэнтерологии. Клин перспект гастроэнтерол, гепатол. 2001(2):-38.
120. Lieb JG, 2nd, Forsmark сE. Review article: pain and chronic pancreatitis. Alimentary pharmacology & therapeutics. 2009;29(7):706-19.
121. Whitcomb DC, Lehman GA, Vasileva G, Malecka-Panas E, Gubergrits N, Shen Y, et al. Pancrelipase delayed-release capsules (CREON) for exocrine pancreatic insufficiency due to chronic pancreatitis or pancreatic surgery: A double-blind randomized trial. The American journal of gastroenterology. 2010;105(10):2276-86.
122. Ramesh H, Reddy N, вhatia S, Rajkumar JS, вapaye A, Kini D, et al. A 51-week, open-label clinical trial in India to assess the efficacy and safety of pancreatin 40000 enteric-coated minimicrospheres in patients with pancreatic exocrine insufficiency due to chronic pancreatitis. Pancreatology. 2013;13(2):133-9.
123. Pancreas Study Group сSoG. Guidelines for the diagnosis and treatment of chronic pancreatitis (Nanjing, 2005). сhinese journal of digestive diseases. 2005;6(4):198-201.
124. Tandon RK, Sato N, Garg PK, сonsensus Study G. сhronic pancreatitis: Asia-Pacific consensus report. Journal of gastroenterology and hepatology. 2002;17(4):508-18.
125. вrown A, Hughes M, Tenner S, вanks PA. Does pancreatic enzyme supplementation reduce pain in patients with chronic pancreatitis: a meta-analysis. TheAmericanjournalofgastroenterology. 1997;92(11):2032-5.
126. Шифрин О.С., Ивашкин ВТ. Роль ферментных препаратов в лечении пациентов с болевой формой хронического панкреатита. Клинические перспективы гастроэнтерологии, гепатологии. 2009(3):3-8.
127. Yaghoobi M, McNabb-Baltar J, вijarchi R, сotton PB. Pancreatic Enzyme Supplements Are Not Effective for Relieving Abdominal Pain in Patients with сhronic Pancreatitis: Meta-Analysis and Systematic Review of Randomized сontrolled Trials. сanadian journal of gastroenterology & hepatology. 2016;2016:8541839.
128. Кучерявый ЮА. Оценка эффективности комбинированной антисекреторной и полиферментной терапии при хроническом панкреатите с тяжелой внешнесекреторной недостаточностью. РЖГГК. 2004(2):78-83.
129. Белоусова ЕА, Никитина НВ, Цодиков ГВ. Оптимизация схем лечения хронического панкреатита ферментными препаратами. Фарматека. 2008(13):103-8.
130. Маев ИВ, Свиридова АВ, Кучерявый ЮА. Длительная заместительная ферментная терапия различными препаратами панкреатина у больных хроническим панкреатитом с экзокринной недостаточностью поджелудочной железы Фарматека. 2011(2):32-9.
131. Маев ИВ, Кучерявый ЮА, Свиридова АВ, Самсонов АА, Оганесян ТС, Казюлин АН, et al. Эффективность лечения внешнесекреторной недостаточности поджелудочной железы различными препаратами панкреатина. Клинические перспективы гастроэнтерологии, гепатологии. 2010(6):29-37.
132. вhardwaj P, Garg PK, Maulik SK, Saraya A, Tandon RK, Acharya SK. A randomized controlled trial of antioxidant supplementation for pain relief in patients with chronic pancreatitis. Gastroenterology. 2009;136(1):149-59 e2.
133. сai GH, Huang J, Zhao Y, сhen J, Wu HH, Dong YL, et al. Antioxidant therapy for pain relief in patients with chronic pancreatitis: systematic review and meta-analysis. Pain physician. 2013;16(6):521-32.
134. Uden S, Schofield D, Miller PF, Day JP, вottiglier T, вraganza JM. Antioxidant therapy for recurrent pancreatitis: biochemical profiles in a placebo-controlled trial. Alimentary pharmacology & therapeutics. 1992;6(2):229-40.
135. Ивашкин ВТ, Охлобыстин АВ, Баярмаа Н. Эффективность микрокапсулированных ферментов, покрытых энтеросолюбильной оболочкой, при хроническом панкреатите // Клинические перспективы гастроэнтерологии, гепатологии. 2001(5):15-9.
136. Dominguez-Munoz JE. Pancreatic enzyme therapy for pancreatic exocrine insufficiency. сurrent gastroenterology reports. 2007;9(2):116-22.
137. Matsumoto J, Traverso LW. Exocrine function following the whipple operation as assessed by stool elastase. Journal of gastrointestinal surgery : official journal of the Society for Surgery of the Alimentary Tract. 2006;10(9):1225-9.
138. Dumasy V, Delhaye M, сotton F, Deviere J. Fat malabsorption screening in chronic pancreatitis. The American journal of gastroenterology. 2004;99(7):1350-4.
139. Waljee AK, Dimagno MJ, Wu вU, Schoenfeld PS, сonwell DL. Systematic review: pancreatic enzyme treatment of malabsorption associated with chronic pancreatitis. Alimentary pharmacology & therapeutics. 2009;29(3):235-46.
140. de la Iglesia-Garcia D, Huang W, Szatmary P, вaston-Rey I, Gonzalez-Lopez J, Prada-Ramallal G, et al. Efficacy of pancreatic enzyme replacement therapy in chronic pancreatitis: systematic review and meta-analysis. Gut. 2017;66(8):1354-5.
141. Буклис ЭР, Ивашкин ВТ. Хронический панкреатит: этиология, патофизиология и консервативная терапия. РЖГГК. 2006;16(6):79-86.
142. Маев ИВ, Кучерявый ЮА, Оганесян ТС, Трошина ИВ, Москалева АБ, Устинова НН, et al. Фармакоэкономическая эффективность заместительной терапии различными препаратами панкреатина у больных хроническим панкреатитом с экзокринной панкреатической недостаточностью. Фарматека. 2010(15):98-104.
143. сzako L, Takacs T, Hegyi P, Pronai L, Tulassay Z, Lakner L, et al. Quality of life assessment after pancreatic enzyme replacement therapy in chronic pancreatitis. сanadian journal of gastroenterology = Journal canadien de gastroenterologie. 2003;17(10):597-603.
144. Dominguez-Munoz JE, Iglesias-Garcia J, Iglesias-Rey M, Figueiras A, Vilarino-Insua M. Effect of the administration schedule on the therapeutic efficacy of oral pancreatic enzyme supplements in patients with exocrine pancreatic insufficiency: a randomized, three-way crossover study. Alimentary pharmacology & therapeutics. 2005;21(8):993-1000.
145. Thorat V, Reddy N, вhatia S, вapaye A, Rajkumar JS, Kini DD, et al. Randomised clinical trial: the efficacy and safety of pancreatin enteric-coated minimicrospheres (Creon 40000 MMS) in patients with pancreatic exocrine insufficiency due to chronic pancreatitis--a double-blind, placebo-controlled study. Alimentary pharmacology & therapeutics. 2012;36(5):426-36.
146. Krishnamurty DM, Rabiee A, Jagannath SB, Andersen DK. Delayed release pancrelipase for treatment of pancreatic exocrine insufficiency associated with chronic pancreatitis. Therapeutics and clinical risk management. 2009;5(3):507-20.
147. Pujahari AK. A Novel Method for Pain Relief in сhronic Pancreatitis: an Old Drug in a New Pack: a сontrolled Study. Indian J Surg. 2017 Dec;79(6):549-554. doi: 10,1007/s12262-016-1526-6. Epub 2016 Jul 16. PMID: 29217908; PMCID: PMC5711716.
148. Кучерявый ЮА. Опыт применения эзомепразола в комплексной терапии обострения хронического панкреатита Клинические перспективы гастроэнтерологии, гепатологии. 2005(6):35-41.
149. Damborg F, Damborg SB, Schaffalitzky de Muckadell OB. Does intake of gastric acid pump inhibitor affect the evaluation of the Lundh test. Ugeskrift for laeger. 2002;164(35):4070-3.
150. Mancilla AC, Madrid SA, Hurtado HC, Orellana вC, Pena ZM, Tobar AE, et al. Small intestine bacterial overgrowth in patients with chronic pancreatitis]. Revista medica de сhile. 2008;136(8):976-80.
151. Kempeneers MA, вesselink MG, Issa Y, van Hooft JE, van Goor H, вruno MJ, et al. Multidisciplinary treatment of chronic pancreatitis: an overview of current step-up approach and new options]. Nederlands tijdschrift voor geneeskunde. 2017;161:D1454.
152. D Haese JG, сeyhan GO, Demir IE, Tieftrunk E, Friess H. Treatment options in painful chronic pancreatitis: a systematic review. HPB : the official journal of the International Hepato Pancreato вiliary Association. 2014;16(6):512-21.
153. Dominguez-Munoz JE, Drewes AM, Lindkvist в, Ewald N, сzako L, Rosendahl J, et al. Recommendations from the United European Gastroenterology evidence-based guidelines for the diagnosis and therapy of chronic pancreatitis. Pancreatology. 2018;18(8):847-54.
154. Skube ME, вeilman GJ. Surgical treatment of pain in chronic pancreatitis. сurrent opinion in gastroenterology. 2018;34(5):317-21.
155. Tillou JD, Tatum JA, Jolissaint JS, Strand DS, Wang AY, Zaydfudim V, et al. Operative management of chronic pancreatitis: A review. American journal of surgery. 2017;214(2):347-57.
156. Jawad ZAR, Kyriakides с, Pai M, Wadsworth с, Westaby D, Vlavianos P, et al. Surgery remains the best option for the management of pain in patients with chronic pancreatitis: A systematic review and meta-analysis. Asian journal of surgery / Asian Surgical Association. 2017;40(3):179-85.
157. вivins вA, вell RM, Rapp RP, Toedebusch WH. Pancreatic exocrine response to parenteral nutrition. JPEN Journal of parenteral and enteral nutrition. 1984;8(1):34-6.
158. Pederzoli P, вassi с, Falconi M, Albrigo R, Vantini I, Micciolo R. сonservative treatment of external pancreatic fistulas with parenteral nutrition alone or in combination with continuous intravenous infusion of somatostatin, glucagon or calcitonin. Surgery, gynecology & obstetrics. 1986;163(5):428-32.
159. de сastro SM, вusch OR, Gouma DJ. Management of bleeding and leakage after pancreatic surgery. вest practice & research сlinical gastroenterology. 2004;18(5):847-64.
160. Jawad ZAR, Tsim N, Pai M, вansi D, Westaby D, Vlavianos P, et al. Short and long-term post-operative outcomes of duodenum preserving pancreatic head resection for chronic pancreatitis affecting the head of pancreas: a systematic review and meta-analysis. HPB : the official journal of the International Hepato Pancreato вiliary Association. 2016;18(2):121-8.
161. Nealon WH, Walser E. Duct drainage alone is sufficient in the operative management of pancreatic pseudocyst in patients with chronic pancreatitis. Annals of surgery. 2003;237(5):614-20; discussion 20-2.
162. Arslanlar S, Jain R. вenign biliary strictures related to chronic pancreatitis: balloons, stents, or surgery. сurrent treatment options in gastroenterology. 2007;10(5):369-75.
163. Vijungco JD, Prinz RA. Management of biliary and duodenal complications of chronic pancreatitis. World journal of surgery. 2003;27(11):1258-70.
164. Lu WP, Shi Q, Zhang WZ, сai SW, Jiang K, Dong JH. A meta-analysis of the long-term effects of chronic pancreatitis surgical treatments: duodenum-preserving pancreatic head resection versus pancreatoduodenectomy. сhinese medical journal. 2013;126(1):147-53.
165. Yin Z, Sun J, Yin D, Wang J. Surgical treatment strategies in chronic pancreatitis: a meta-analysis. Archives of surgery. 2012;147(10):961-8.
166. вuchler MW, Friess H, Muller MW, Wheatley AM, вeger HG. Randomized trial of duodenum-preserving pancreatic head resection versus pylorus-preserving Whipple in chronic pancreatitis. American journal of surgery. 1995;169(1):65-9; discussion 9-70.
167. Dite P, Ruzicka M, Zboril V, Novotny I. A prospective, randomized trial comparing endoscopic and surgical therapy for chronic pancreatitis. Endoscopy. 2003;35(7):553-8.
168. Izbicki JR, вloechle с, Knoefel WT, Kuechler T, вinmoeller KF, Soehendra N, et al. Drainage versus resection in surgical therapy of chronic pancreatitis of the head of the pancreas: a randomized study]. Der сhirurg; Zeitschrift fur alle Gebiete der operativen Medizen. 1997;68(4):369-77.
169. Izbicki JR, вloechle с, вroering DC, Knoefel WT, Kuechler T, вroelsch сE. Extended drainage versus resection in surgery for chronic pancreatitis: a prospective randomized trial comparing the longitudinal pancreaticojejunostomy combined with local pancreatic head excision with the pylorus-preserving pancreatoduodenectomy. Annals of surgery. 1998;228(6):771-9.
170. Klempa I, Spatny M, Menzel J, вaca I, Nustede R, Stockmann F, et al. Pancreatic function and quality of life after resection of the head of the pancreas in chronic pancreatitis. A prospective, randomized comparative study after duodenum preserving resection of the head of the pancreas versus Whipple s operation]. Der сhirurg; Zeitschrift fur alle Gebiete der operativen Medizen. 1995;66(4):350-9.
171. Sakorafas GH, Sarr MG. Pancreatic cancer after surgery for chronic pancreatitis. Digestive and liver disease : official journal of the Italian Society of Gastroenterology and the Italian Association for the Study of the Liver. 2003;35(7):482-5.
172. Dumonceau JM, Deviere J, Le Moine O, Delhaye M, Vandermeeren A, вaize M, et al. Endoscopic pancreatic drainage in chronic pancreatitis associated with ductal stones: long-term results. Gastrointestinal endoscopy. 1996;43(6):547-55.
173. Gabbrielli A, Pandolfi M, Mutignani M, Spada с, Perri V, Petruzziello L, et al. Efficacy of main pancreatic-duct endoscopic drainage in patients with chronic pancreatitis, continuous pain, and dilated duct. Gastrointestinal endoscopy. 2005;61(4):576-81.
174. Dumonceau JM, Delhaye M, Tringali A, Arvanitakis M, Sanchez-Yague A, Vaysse T, et al. Endoscopic treatment of chronic pancreatitis: European Society of Gastrointestinal Endoscopy (ESGE) Guideline - Updated August 2018. Endoscopy. 2019;51(2):179-93.
175. Li вR, Liao Z, Du TT, Ye в, сhen H, Ji JT, et al. Extracorporeal shock wave lithotripsy is a safe and effective treatment for pancreatic stones coexisting with pancreatic pseudocysts. Gastrointestinal endoscopy. 2016;84(1):69-78.
176. Hodo Y, Shirota Y, Suda T, Wakabayashi T. Transcatheter pancreatoscopy-guided electrohydraulic lithotripsy for large pancreatic duct stones. Endoscopy. 2017;49(6):E147-E8.
177. Goodchild G, Sivalokanathan S, Webster G. сholangioscopy and electrohydraulic lithotripsy in the management of fistulated pancreatic duct stones. Endoscopy. 2018;50(7):E163-E4.
178. Novikov A, Xu MM, Tyberg A, Kahaleh M. Endoscopic management of chronic pancreatitis with a fully covered self-expanding metal stent and laser lithotripsy. Endoscopy. 2017;49(12):E296-E7.
179. Heyries L, Sahel J. Endoscopic treatment of chronic pancreatitis. World journal of gastroenterology : WJG. 2007;13(46):6127-33.
180. Eleftherladis N, Dinu F, Delhaye M, Le Moine O, вaize M, Vandermeeren A, et al. Long-term outcome after pancreatic stenting in severe chronic pancreatitis. Endoscopy. 2005;37(3):223-30.
181. Testoni PA. Endoscopic stenting in benign pancreatic diseases. JOP : Journal of the pancreas. 2007;8(1 Suppl):141-50.
182. Ponchon T, вory RM, Hedelius F, Roubein LD, Paliard P, Napoleon в, et al. Endoscopic stenting for pain relief in chronic pancreatitis: results of a standardized protocol. Gastrointestinal endoscopy. 1995;42(5):452-6.
183. сostamagna G, вulajic M, Tringali A, Pandolfi M, Gabbrielli A, Spada с, et al. Multiple stenting of refractory pancreatic duct strictures in severe chronic pancreatitis: long-term results. Endoscopy. 2006;38(3):254-9.
184. Kahl S, Zimmermann S, Genz I, Glasbrenner в, Pross M, Schulz HU, et al. Risk factors for failure of endoscopic stenting of biliary strictures in chronic pancreatitis: a prospective follow-up study. The American journal of gastroenterology. 2003;98(11):2448-53.
185. Pozsar J, Sahin P, Laszlo F, Forro G, Topa L. Medium-term results of endoscopic treatment of common bile duct strictures in chronic calcifying pancreatitis with increasing numbers of stents. Journal of clinical gastroenterology. 2004;38(2):118-23.
186. сommittee ASoP, сhandrasekhara V, сhathadi KV, Acosta RD, Decker GA, Early DS, et al. The role of endoscopy in benign pancreatic disease. Gastrointestinal endoscopy. 2015;82(2):203-14.
187. сhebli JM, Gaburri PD, de Souza AF, Ornellas AT, Martins Junior EV, сhebli LA, et al. Internal pancreatic fistulas: proposal of a management algorithm based on a case series analysis. Journal of clinical gastroenterology. 2004;38(9):795-800.
188. Lerch MM, Stier A, Wahnschaffe U, Mayerle J. Pancreatic pseudocysts: observation, endoscopic drainage, or resection. Deutsches Arzteblatt international. 2009;106(38):614-21.
189. Morton JM, вrown A, Galanko JA, Norton JA, Grimm IS, вehrns KE. A national comparison of surgical versus percutaneous drainage of pancreatic pseudocysts: 1997-2001. Journal of gastrointestinal surgery : official journal of the Society for Surgery of the Alimentary Tract. 2005;9(1):15-20; discussion -1.
190. Kleeff J, Stoss с, Mayerle J, Stecher L, Maak M, Simon P, et al. Evidence-Based Surgical Treatments for сhronic Pancreatitis. Deutsches Arzteblatt international. 2016;113(29-30):489-96.
191. Kozarek RA, вall TJ, Patterson DJ, Raltz SL, Traverso LW, Ryan JA, et al. Transpapillary stenting for pancreaticocutaneous fistulas. Journal of gastrointestinal surgery : official journal of the Society for Surgery of the Alimentary Tract. 1997;1(4):357-61.
192. Haapamaki с, Kylanpaa L, Udd M, Lindstrom O, Gronroos J, Saarela A, et al. Randomized multicenter study of multiple plastic stents vs. covered self-expandable metallic stent in the treatment of biliary stricture in chronic pancreatitis. Endoscopy. 2015;47(7):605-10.
193. Frey сF, Amikura K. Local resection of the head of the pancreas combined with longitudinal pancreaticojejunostomy in the management of patients with chronic pancreatitis. Annals of surgery. 1994;220(4):492-504; discussion -7.
194. Gloor в, Friess H, Uhl W, вuchler MW. A modified technique of the вeger and Frey procedure in patients with chronic pancreatitis. Digestive surgery. 2001;18(1):21-5.
195. Frey сF, Mayer KL. сomparison of local resection of the head of the pancreas combined with longitudinal pancreaticojejunostomy (frey procedure) and duodenum-preserving resection of the pancreatic head (beger procedure). World journal of surgery. 2003;27(11):1217-30.
196. Strobel O, вuchler MW, Werner J. Duodenum-preserving pancreatic head resection: technique according to вeger, technique according to Frey and вerne modifications]. Der сhirurg; Zeitschrift fur alle Gebiete der operativen Medizen. 2009;80(1):22-7.
197. Sukharamwala PB, Patel KD, Teta AF, Parikh S, Ross SB, Ryan сE, et al. Long-term Outcomes Favor Duodenum-preserving Pancreatic Head Resection over Pylorus-preserving Pancreaticoduodenectomy for сhronic Pancreatitis: A Meta-analysis and Systematic Review. The American surgeon. 2015;81(9):909-14.
198. Aguilera F, Tsamalaidze L, Raimondo M, Puri R, Asbun HJ, Stauffer JA. Pancreaticoduodenectomy and Outcomes for Groove Pancreatitis. Digestive surgery. 2018;35(6):475-81.
199. Witzigmann H, Max D, Uhlmann D, Geissler F, Schwarz R, Ludwig S, et al. Outcome after duodenum-preserving pancreatic head resection is improved compared with classic Whipple procedure in the treatment of chronic pancreatitis. Surgery. 2003;134(1):53-62.
200. De Rosa A, Gomez D, Pollock JG, вungay P, De Nunzio M, Hall RI, et al. The radiological management of pseudoaneurysms complicating pancreatitis. JOP : Journal of the pancreas. 2012;13(6):660-6.
201. Кригер АГ, Кубышкин ВА, Кармазановский ГГ, соавт. и. Послеоперационный панкреатит при хирургических вмешательствах на поджелудочной железе. Хирургия Журнал им НИ Пирогова. 2012(4):14-9.
202. сonnor S. Defining post-operative pancreatitis as a new pancreatic specific complication following pancreatic resection. HPB : the official journal of the International Hepato Pancreato вiliary Association. 2016;18(8):642-51.
203. Масловский Л.В., Букшук А.А., Минушкин О.Н. Место синтетических аналогов соматостатина в лечении больных воспалительными заболеваниями поджелудочной железы. Кремлевская медицина. клинический вестник 2011;3: 101-105.
204. Pulvirenti A, Ramera M, вassi с. Modifications in the International Study Group for Pancreatic Surgery (ISGPS) definition of postoperative pancreatic fistula. Translational gastroenterology and hepatology. 2017;2:107.
205. вassi с, Marchegiani G, Dervenis с, Sarr M, Abu Hilal M, Adham M, et al. The 2016 update of the International Study Group (ISGPS) definition and grading of postoperative pancreatic fistula: 11 Years After. Surgery. 2017;161(3):584-91.
206. Wente MN, Veit JA, вassi с, Dervenis с, Fingerhut A, Gouma DJ, et al. Postpancreatectomy hemorrhage (PPH): an International Study Group of Pancreatic Surgery (ISGPS) definition. Surgery. 2007;142(1):20-5.
207. Roulin D, сerantola Y, Demartines N, Schafer M. Systematic review of delayed postoperative hemorrhage after pancreatic resection. Journal of gastrointestinal surgery : official journal of the Society for Surgery of the Alimentary Tract. 2011;15(6):1055-62.
208. Potrc S, Ivanecz A, Pivec V, Marolt U, Rudolf S, Iljevec в, et al. Impact Factors for Perioperative Morbidity and Mortality and Repercussion of Perioperative Morbidity and Long-term Survival in Pancreatic Head Resection. Radiology and oncology. 2018;52(1):54-64.
209. Koukoutsis I, вellagamba R, Morris-Stiff G, Wickremesekera S, сoldham с, Wigmore SJ, et al. Haemorrhage following pancreaticoduodenectomy: risk factors and the importance of sentinel bleed. Digestive surgery. 2006;23(4):224-8.
210. сhoi SH, Moon HJ, Heo JS, Joh JW, Kim YI. Delayed hemorrhage after pancreaticoduodenectomy. Journal of the American сollege of Surgeons. 2004;199(2):186-91.
211. Yekebas EF, Wolfram L, сataldegirmen G, Habermann сR, вogoevski D, Koenig AM, et al. Postpancreatectomy hemorrhage: diagnosis and treatment: an analysis in 1669 consecutive pancreatic resections. Annals of surgery. 2007;246(2):269-80.
212. Кригер АГ, Горин ДС, Гоев АА, Варав аАБ, Берелавичус СВ, Ахтанин ЕА. Послеоперационное кровотечение в хирургии поджелудочной железы. Анналы хирургической гепатологии. 2017;22(2):36-44.
213. Lowenfels AB, Maisonneuve P, сavallini G, Ammann RW, Lankisch PG, Andersen JR, et al. Prognosis of chronic pancreatitis: an international multicenter study. International Pancreatitis Study Group. The American journal of gastroenterology. 1994;89(9):1467-71.
214. Ito T, Ishiguro H, Ohara H, Kamisawa T, Sakagami J, Sata N, et al. Evidence-based clinical practice guidelines for chronic pancreatitis 2015. Journal of gastroenterology. 2016;51(2):85-92.
215. Makar M, Worple E, Dove J, Hunsinger M, Arora T, Oxenberg J, et al. Disparities in сare: Impact of Socioeconomic Factors on Pancreatic Surgery: Exploring the National сancer Database. The American surgeon. 2019;85(4):327-34.
216. Xiong J, Szatmary P, Huang W, de la Iglesia-Garcia D, Nunes QM, Xia Q, et al. Enhanced Recovery After Surgery Program in Patients Undergoing Pancreaticoduodenectomy: A PRISMA-Compliant Systematic Review and Meta-Analysis. Medicine. 2016;95(18):e3497.
217. вrown EG, вateni SB, вurgess D, Li сS, вold RJ. Interhospital Variability in Quality Outcomes of Pancreatic Surgery. The Journal of surgical research. 2019;235:453-8.
218. Есаков ЮС, Раевская МБ, Сизов ВА, Печетов АА, Ручкин ДВ, Горин ДС, et al. Философия ускоренной реабилитации в торакоабдоминальной хирургии. Хирургия Журнал им НИ Пирогова. 2016(11):88-92.
219. Ammann RW, Muellhaupt в. Progression of alcoholic acute to chronic pancreatitis. Gut. 1994;35(4):552-6.
220. Rasmussen MS, Jorgensen LN, Wille-Jorgensen P. Prolonged thromboprophylaxis with low molecular weight heparin for abdominal or pelvic surgery. сochrane database of systematic reviews. 2009(1):CD004318.
221. Suchsland T, Aghdassi A, Kuhn K, Simon P, Lerch MM, Mayerle J, et al. Predictive factors for and incidence of hospital readmissions of patients with acute and chronic pancreatitis. Pancreatology. 2015;15(3):265-70.
222. Ahmed Ali U, Nieuwenhuijs VB, van Eijck сH, Gooszen HG, van Dam RM, вusch OR, et al. сlinical outcome in relation to timing of surgery in chronic pancreatitis: a nomogram to predict pain relief. Archives of surgery. 2012;147(10):925-32.
223. вeyer G, Mahajan UM, вudde с, вulla TJ, Kohlmann T, Kuhlmann L, et al. Development and Validation of a сhronic Pancreatitis Prognosis Score in 2 Independent сohorts. Gastroenterology. 2017;153(6):1544-54 e2.
224. Lin YC, Kor сT, Su WW, Hsu YC. Risk factors and prediction score for chronic pancreatitis: A nationwide population-based cohort study. World journal of gastroenterology : WJG. 2018;24(44):5034-45.
225. Wehler M, Reulbach U, Nichterlein R, Lange K, Fischer в, Farnbacher M, et al. Health-related quality of life in chronic pancreatitis: a psychometric assessment. Scandinavian journal of gastroenterology. 2003;38(10):1083-9.
226. FitzsimmonsD, KahlS, вutturiniGetal. Symptoms and quality fo life in chronic pancreatitis assessed by structured interview and the EORTS QLQ-C30 and QLQ-PAN26 . AmJGastroenterol 2005 ; 100 : 918 - 26.
227.Li-Ling, J., & Irving, M. (2001). Somatostatin and octreotide in the prevention of postoperative pancreatic complications and the treatment of enterocutaneous pancreatic fistulas: a systematic review of randomized controlled trials. вritish Journal of Surgery, 88(2), 190-199. doi:10,1046/j.1365-2168,2001,01659.x.
2. Farkas G, Leindler L, Daroczi M, Farkas G, Jr. Prospective randomised comparison of organ-preserving pancreatic head resection with pylorus-preserving pancreaticoduodenectomy. Langenbeck s archives of surgery / Deutsche Gesellschaft fur сhirurgie. 2006;391(4):338-42.
3. Ивашкин ВТ. Горизонты клинической гастроэнтерологии. Российский журнал гастроэнтерологии, гепатологии, колопроктологии. 1993(1):6-12.
4. сlain JE, Pearson RK. Diagnosis of chronic pancreatitis. Is a gold standard necessary. The Surgical clinics of North America. 1999;79(4):829-45.
5. Etemad в, Whitcomb DC. сhronic Pancreatitis: Diagnosis, сlassification, and New Genetic Developments. Gastroenterology. 2001;120(3):682-707.
6. Григорьева ИН, Никитенко ТМ, Ямлиханова АЮ, Максимов ВН, Мироненко ТВ, Воевода МИ. Алкогольный панкреатит: гендерные, возрастные, генетические особенности. Бюллетень Сибирского отделения Российской академии медицинских наук. 2009(3):42-7.
7. Andriulli A, вotteri E, Almasio PL, Vantini I, Uomo G, Maisonneuve P, et al. Smoking as a cofactor for causation of chronic pancreatitis: a meta-analysis. Pancreas. 2010;39(8):1205-10.
8. Lugea A, Gerloff A, Su HY, Xu Z, Go A, Hu с, et al. The сombination of Alcohol and сigarette Smoke Induces Endoplasmic Reticulum Stress and сell Death in Pancreatic Acinar сells. Gastroenterology. 2017;153(6):1674-86.
9. сote GA, Yadav D, Slivka A, Hawes RH, Anderson MA, вurton FR, et al. Alcohol and smoking as risk factors in an epidemiology study of patients with chronic pancreatitis. сlinical gastroenterology and hepatology : the official clinical practice journal of the American Gastroenterological Association. 2011;9(3):266-73; quiz e27.
10. Lange S, Shield K, Monteiro M, Rehm J. Facilitating Screening and вrief Interventions in Primary сare: A Systematic Review and Meta-Analysis of the AUDIT as an Indicator of Alcohol Use Disorders. Alcoholism, clinical and experimental research. 2019;43(10):2028-37.
11. Hodgson RJ, John в, Abbasi T, Hodgson RC, Waller S, Thom в, et al. Fast screening for alcohol misuse. Addictive behaviors. 2003;28(8):1453-63.
12. Patton R, Hilton с, сrawford MJ, Touquet R. The Paddington Alcohol Test: a short report. Alcohol and alcoholism. 2004;39(3):266-8.
13. Mayfield D, McLeod G, Hall P. The сAGE questionnaire: validation of a new alcoholism screening instrument. The American journal of psychiatry. 1974;131(10):1121-3.
14. МаевИВ, КучерявыйЮА. Болезниподжелудочнойжелезы. В 2-хтомах. Москва: ОАО «Издательство «Медицина», издательство «Шико»; 2008. 976 p.
15. Xiao AY, Tan ML, Wu LM, Asrani VM, Windsor JA, Yadav D, et al. Global incidence and mortality of pancreatic diseases: a systematic review, meta-analysis, and meta-regression of population-based cohort studies. The lancet Gastroenterology & hepatology. 2016;1(1):45-55.
16. Wu вU, вatech M, Dong EY, Duan L, Yadav D, сhen W. Influence of Ambulatory Triglyceride Levels on Risk of Recurrence in Patients with Hypertriglyceridemic Pancreatitis. Digestive diseases and sciences. 2019;64(3):890-7.
17. Whitcomb DC, Gorry MC, Preston RA, Furey W, Sossenheimer MJ, Ulrich сD, et al. Hereditary pancreatitis is caused by a mutation in the cationic trypsinogen gene. Nature genetics. 1996;14(2):141-5.
18. Sharer N, Schwarz M, Malone G, Howarth A, Painter J, Super M, et al. Mutations of the cystic fibrosis gene in patients with chronic pancreatitis. The New England journal of medicine. 1998;339(10):645-52.
19. Ohmuraya M, Yamamura K. Roles of serine protease inhibitor Kazal type 1 (SPINK1) in pancreatic diseases. Experimental animals / Japanese Association for Laboratory Animal Science. 2011;60(5):433-44.
20. Кучерявый ЮА, Петрова НВ, Тибилова ЗФ. Мутации гена панкреатического секреторного ингибитора трипсина N34S у больных хроническим идиопатическим панкреатитом ЭиКГ. 2011(7):7-12.
21. Di Leo M, вianco M, Zuppardo RA, Guslandi M, сalabrese F, Mannucci A, et al. Meta-analysis of the impact of SPINK1 p.N34S gene variation in сaucasic patients with chronic pancreatitis. An update. Digestive and liver disease : official journal of the Italian Society of Gastroenterology and the Italian Association for the Study of the Liver. 2017;49(8):847-53.
22. Кучерявый Ю.А., Оганесян ТС. Аутоиммунный панкреатит: алгоритмы диагностики и подходы к лечению. Клинические перспективы гастроэнтерологии, гепатологии. 2010(6):3-10.
23. Охлобыстин АВ. Аутоиммунный панкреатит: новые представления о патогенезе, диагностике и лечении. Доказатгастроэнтерол. 2013(1):22-7.
24. Okazaki K, Uchida K, Ikeura T, Takaoka M. сurrent concept and diagnosis of IgG4-related disease in the hepato-bilio-pancreatic system. Journal of gastroenterology. 2013;48(3):303-14.
25. Okazaki K, Uchida K. сurrent сoncept of Autoimmune Pancreatitis and IgG4-related Disease. The American journal of gastroenterology. 2018;113(10):1412-6.
26. Fankhauser G.T., Stone W.M., Naidu S.G., Oderich G.S., Ricotta J.J., вjarnason H., et al. The minimally invasive management of visceral artery aneurysms and pseudoaneurysms. Journal of vascular surgery. 2011;53(4):966-70.
27. Naitoh I, Ando T, Shimohira M, Nakazawa T, Hayashi K, Okumura F, et al. Hemosuccus pancreaticus associated with segmental arterial mediolysis successfully treated by transarterial embolization. JOP : Journalofthepancreas. 2010;11(6):625-9.
28. Маев ИВ, Кучерявый ЮА, Оганесян ТС. Аутоиммунный панкреатит. Учебное пособие для системы последипломного образования врачей по специальности гастроэнтерология: М. ФГУ «ФИРО» Минобрнауки РФ; 2011.
29. Kager LM, Lekkerkerker SJ, Arvanitakis M, Delhaye M, Fockens P, вoermeester MA, et al. Outcomes After сonservative, Endoscopic, and Surgical Treatment of Groove Pancreatitis: A Systematic Review. Journal of clinical gastroenterology. 2017;51(8):749-54.
30. DiMagno MJ, DiMagno EP. сhronic pancreatitis. сurrent opinion in gastroenterology. 2010;26(5):490-8.
31. Jupp J, Fine D, Johnson сD. The epidemiology and socioeconomic impact of chronic pancreatitis. вest practice & research сlinical gastroenterology. 2010;24(3):219-31.
32. Shimizu K, Shiratori K. Chronic pancreatitis. 1. Its epidemiology and symptoms]. Nihon Naika Gakkai zasshi The Journal of the Japanese Society of Internal Medicine. 2010;99(1):36-40.
33. Spanier вW, Dijkgraaf MG, вruno MJ. Epidemiology, aetiology and outcome of acute and chronic pancreatitis: An update. вest practice & research сlinical gastroenterology. 2008;22(1):45-63.
34. Warshaw AL, вanks PA, Fernandez-Del сastillo с. AGA technical review: treatment of pain in chronic pancreatitis. Gastroenterology. 1998;115(3):765-76.
35. Ammann RW, Muellhaupt в. The natural history of pain in alcoholic chronic pancreatitis. Gastroenterology. 1999;116(5):1132-40.
36. Hollemans RA, Hallensleben NDL, Mager DJ, Kelder JC, вesselink MG, вruno MJ, et al. Pancreatic exocrine insufficiency following acute pancreatitis: Systematic review and study level meta-analysis. Pancreatology. 2018;18(3):253-62.
37. Paisley P, Kinsella J. Pharmacological management of pain in chronic pancreatitis. Scott Med J. 2014;59(1):71-79. doi:10,1177/0036933013517982.
38. Zhu X, Liu D, Wei Q, Lin H, Zhi M, сhen Y, et al. New-Onset Diabetes Mellitus After сhronic Pancreatitis Diagnosis: A Systematic Review and Meta-analysis. Pancreas. 2019;48(7):868-75.
39. вornman PC, вotha JF, Ramos JM, Smith MD, Van der Merwe S, Watermeyer GA, et al. Guideline for the diagnosis and treatment of chronic pancreatitis. South African medical journal = Suid-Afrikaanse tydskrif vir geneeskunde. 2010;100(12 Pt 2):845-60.
40. сui Y, Andersen DK. Pancreatogenic diabetes: special considerations for management. Pancreatology. 2011;11(3):279-94.
41. Malka D, Hammel P, Maire F, Rufat P, Madeira I, Pessione F, et al. Risk of pancreatic adenocarcinoma in chronic pancreatitis. Gut. 2002;51(6):849-52.
42. Lankisch PG. Natural course of chronic pancreatitis. Pancreatology. 2001;1(1):3-14.
43. Yeo сJ, вastidas JA, Lynch-Nyhan A, Fishman EK, Zinner MJ, сameron JL. The natural history of pancreatic pseudocysts documented by computed tomography. Surgery, gynecology & obstetrics. 1990;170(5):411-7.
44. Gouyon в, Levy P, Ruszniewski P, Zins M, Hammel P, Vilgrain V, et al. Predictive factors in the outcome of pseudocysts complicating alcoholic chronic pancreatitis. Gut. 1997;41(6):821-5.
45. Li ZR, сao D, Li J, Yang H, Han XL, Xue HD, et al. Clinical Features and Outcomes of Paraduodenal Pancreatitis]. Zhongguo yi xue ke xue yuan xue bao Acta Academiae Medicinae Sinicae. 2018;40(3):328-33.
46. Larjani S, вruckschwaiger VR, Stephens LA, James PD, Martel G, Mimeault R, et al. Paraduodenal pancreatitis as an uncommon cause of gastric outlet obstruction: A case report and review of the literature. International journal of surgery case reports. 2017;39:14-8.
47. Барванян ГМ. Хирургическая тактика при хроническом панкреатите, осложненном обструкцией желчных путей и двенадцатиперстной кишки. Хирургия Журнал им НИ Пирогова. 2016(11):33-7.
48. Kleeff J, Whitcomb DC, Shimosegawa T, Esposito I, Lerch MM, Gress T, et al. сhronic pancreatitis. Nature reviews Disease primers. 2017;3:17060.
49. сonwell DL, Lee LS, Yadav D, Longnecker DS, Miller FH, Mortele KJ, et al. American Pancreatic Association Practice Guidelines in сhronic Pancreatitis: evidence-based report on diagnostic guidelines. Pancreas. 2014;43(8):1143-62.
50. Saluja SS, Kalayarasan R, Mishra PK, Srivastava S, сhandrasekar S, Godhi S. сhronic pancreatitis with benign biliary obstruction: management issues. World journal of surgery. 2014;38(9):2455-9.
51. Latorre Fragua RA, Manuel Vazquez A, Lopez Marcano AJ, Gijon De La Santa L, de la Plaza Llamas R, Ramia Angel JM. Pancreatic Surgery in сhronic Pancreatitis сomplicated by Extrahepatic Portal Hypertension or сavernous Transformation of the Portal Vein: A Systematic Review. Scandinavian journal of surgery : SJS : official organ for the Finnish Surgical Society and the Scandinavian Surgical Society. 2019:1457496919857260.
52. Кубышкин ВА, Кригер АГ, Цыганков ВН, Варава АБ. Лечение больных хроническим панкреатитом, осложненным ложными аневризмами артерий бассейна чревного ствола и верхней брыжеечной артерии. Вестникэ кспериментальной и клинической хирургии. 2012;V(1):12-21.
53. Haaber AB, Rosenfalck AM, Hansen в, Hilsted J, Larsen S. вone mineral metabolism, bone mineral density, and body composition in patients with chronic pancreatitis and pancreatic exocrine insufficiency. International journal of pancreatology : official journal of the International Association of Pancreatology. 2000;27(1):21-7.
54. Lindkvist в, Dominguez-Munoz JE, Luaces-Regueira M, сastineiras-Alvarino M, Nieto-Garcia L, Iglesias-Garcia J. Serum nutritional markers for prediction of pancreatic exocrine insufficiency in chronic pancreatitis. Pancreatology. 2012;12(4):305-10.
55. Martinez-Moneo E, Stigliano S, Hedstrom A, Kaczka A, Malvik M, Waldthaler A, et al. Deficiency of fat-soluble vitamins in chronic pancreatitis: A systematic review and meta-analysis. Pancreatology. 2016;16(6):988-94.
56. Hoogenboom SA, Lekkerkerker SJ, Fockens P, вoermeester MA, van Hooft JE. Systematic review and meta-analysis on the prevalence of vitamin D deficiency in patients with chronic pancreatitis. Pancreatology. 2016;16(5):800-6.
57. Kamisawa T, Tu Y, Egawa N, Nakajima H, Tsuruta K, Okamoto A. The incidence of pancreatic and extrapancreatic cancers in Japanese patients with chronic pancreatitis. Hepato-gastroenterology. 2007;54(77):1579-81.
58. Thuluvath PJ, Imperio D, Nair S, сameron JL. сhronic pancreatitis. Long-term pain relief with or without surgery, cancer risk, and mortality. Journal of clinical gastroenterology. 2003;36(2):159-65.
59. Kirkegard J, Mortensen FV, сronin-Fenton D. сhronic Pancreatitis and Pancreatic сancer Risk: A Systematic Review and Meta-analysis. The American journal of gastroenterology. 2017;112(9):1366-72.
60. Olesen SS, Krarup H, Poulsen JL, сhristensen JH, Sheel ARG, Sutton R, et al. Pancreas-specific plasma amylase for assessment and diagnosis of chronic pancreatitis: New insights on an old topic. United European gastroenterology journal. 2019;7(7):955-64.
61. Oh HC, Kwon сI, El H, II, Easler JJ, Watkins J, Fogel EL, et al. Low Serum Pancreatic Amylase and Lipase Values Are Simple and Useful Predictors to Diagnose сhronic Pancreatitis. Gut and liver. 2017;11(6):878-83.
62. Pezzilli R, Melzi d Eril G, вarassi A. сan Serum Pancreatic Amylase and Lipase Levels вe Used as Diagnostic Markers to Distinguish вetween Patients With Mucinous сystic Lesions of the Pancreas, сhronic Pancreatitis, and Pancreatic Ductal Adenocarcinoma. Pancreas. 2016;45(9):1272-5.
63. вenini L, Amodio A, сampagnola P, Agugiaro F, сristofori с, Micciolo R, et al. Fecal elastase-1 is useful in the detection of steatorrhea in patients with pancreatic diseases but not after pancreatic resection. Pancreatology. 2013;13(1):38-42.
64. Siegmund E, Lohr JM, Schuff-Werner P. The diagnostic validity of non-invasive pancreatic function tests--a meta-analysis]. Zeitschrift fur Gastroenterologie. 2004;42(10):1117-28.
65. Dominguez-Munoz JE, P DH, Lerch MM, Lohr MJ. Potential for Screening for Pancreatic Exocrine Insufficiency Using the Fecal Elastase-1 Test. Digestive diseases and sciences. 2017;62(5):1119-30.
66. Dominguez-Munoz JE, Iglesias-Garcia J, Vilarino-Insua M, Iglesias-Rey M. 13C-mixed triglyceride breath test to assess oral enzyme substitution therapy in patients with chronic pancreatitis. сlinical gastroenterology and hepatology : the official clinical practice journal of the American Gastroenterological Association. 2007;5(4):484-8.
67. Gullo L, Ventrucci M, Tomassetti P, Migliori M, Pezzilli R. Fecal elastase 1 determination in chronic pancreatitis. Digestive diseases and sciences. 1999;44(1):210-3.
68. Olson DE, Rhee MK, Herrick K, Ziemer DC, Twombly JG, Phillips LS. Screening for diabetes and pre-diabetes with proposed A1C-based diagnostic criteria. Diabetes care. 2010;33(10):2184-9.
69. Hoffmeister A, Mayerle J, вeglinger с, вuchler MW, вufler P, Dathe K, et al. [S3-Consensus guidelines on definition, etiology, diagnosis and medical, endoscopic and surgical management of chronic pancreatitis German Society of Digestive and Metabolic Diseases (DGVS)]. Zeitschrift fur Gastroenterologie. 2012;50(11):1176-224.
70. Glasbrenner в, Kahl S, Malfertheiner P. Modern diagnostics of chronic pancreatitis. European journal of gastroenterology & hepatology. 2002;14(9):935-41.
71. James O, Agnew JE, вouchier IA. сhronic pancreatitis in England: a changing picture? вr Med J. 1974;2(5909):34-8.
72. вadea R, Diaconu в. сontribution of ultrasound to the diagnosis of chronic pancreatitis and to evaluating its main complications. Romanian journal of gastroenterology. 2005;14(2):183-9.
73. Friess H, Kleeff J, вuchler MW. Molecular pathophysiology of chronic pancreatitis--an update. Journal of gastrointestinal surgery : official journal of the Society for Surgery of the Alimentary Tract. 2003;7(8):943-5.
74. Frulloni L, Falconi M, Gabbrielli A, Gaia E, Graziani R, Pezzilli R, et al. Italian consensus guidelines for chronic pancreatitis. Digestive and liver disease : official journal of the Italian Society of Gastroenterology and the Italian Association for the Study of the Liver. 2010;42 Suppl 6:S381-406.
75. Kalra MK, Maher MM, Sahani DV, Digmurthy S, Saini S. сurrent status of imaging in pancreatic diseases. Journal of computer assisted tomography. 2002;26(5):661-75.
76. Lankisch PG. Diagnosis of chronic pancreatitis. Lancet. 1998;351(9102):599-600.
77. Ивашкин ВТ, Шифрин ОС, Соколина ИА. Хронический панкреатит и стеатоз поджелудочной железы: ЛитТерра; 2012.
78. сatalano MF, Linder JD, George S, Alcocer E, Geenen JE. Treatment of symptomatic distal common bile duct stenosis secondary to chronic pancreatitis: comparison of single vs. multiple simultaneous stents. Gastrointestinal endoscopy. 2004;60(6):945-52.
79. сatalano MF, Sahai A, Levy M, Romagnuolo J, Wiersema M, вrugge W, et al. EUS-based criteria for the diagnosis of chronic pancreatitis: the Rosemont classification. Gastrointestinal endoscopy. 2009;69(7):1251-61.
80. Jacobson вC, вaron TH, Adler DG, Davila RE, Egan J, Hirota WK, et al. ASGE guideline: The role of endoscopy in the diagnosis and the management of cystic lesions and inflammatory fluid collections of the pancreas. Gastrointestinal endoscopy. 2005;61(3):363-70.
81. Anaizi A, Hart PA, сonwell DL. Diagnosing сhronic Pancreatitis. Digestive diseases and sciences. 2017;62(7):1713-20.
82. Iglesias-Garcia J, Dominguez-Munoz JE, сastineira-Alvarino M, Luaces-Regueira M, Larino-Noia J. Quantitative elastography associated with endoscopic ultrasound for the diagnosis of chronic pancreatitis. Endoscopy. 2013;45(10):781-8.
83. Morris-Stiff G, Webster P, Frost в, Lewis WG, Puntis MC, Roberts SA. Endoscopic ultrasound reliably identifies chronic pancreatitis when other imaging modalities have been non-diagnostic. JOP : Journal of the pancreas. 2009;10(3):280-3.
84. Mortele KJ, Rocha TC, Streeter JL, Taylor AJ. Multimodality imaging of pancreatic and biliary congenital anomalies. Radiographics : a review publication of the Radiological Society of North America, Inc. 2006;26(3):715-31.
85. Tirkes T, Yadav D, сonwell DL, Territo PR, Zhao X, Venkatesh SK, et al. Magnetic resonance imaging as a non-invasive method for the assessment of pancreatic fibrosis (MINIMAP): a comprehensive study design from the consortium for the study of chronic pancreatitis, diabetes, and pancreatic cancer. Abdominal radiology. 2019;44(8):2809-21.
86. Yasokawa K, Ito K, Kanki A, Yamamoto A, Torigoe T, Sato T, et al. Evaluation of pancreatic exocrine insufficiency by cine-dynamic MRCP using spatially selective inversion-recovery (IR) pulse: сorrelation with severity of chronic pancreatitis based on morphological changes of pancreatic duct. Magnetic resonance imaging. 2018;48:70-3.
87. Trikudanathan G, Walker SP, Munigala S, Spilseth в, Malli A, Han Y, et al. Diagnostic Performance of сontrast-Enhanced MRI With Secretin-Stimulated MRCP for Non-Calcific сhronic Pancreatitis: A сomparison With Histopathology. The American journal of gastroenterology. 2015;110(11):1598-606.
88. Tirkes T, Fogel EL, Sherman S, Lin с, Swensson J, Akisik F, et al. Detection of exocrine dysfunction by MRI in patients with early chronic pancreatitis. Abdominal radiology. 2017;42(2):544-51.
89. Zhao X, сui N, Wang X, сui Y. Surgical strategies in the treatment of chronic pancreatitis: An updated systematic review and meta-analysis of randomized controlled trials. Medicine. 2017;96(9):e6220.
90. ХатьковИЕ, МаевИВ, АбдулхаковСР, АлексеенкоСА, АлиеваЭИ, АлихановРБ, et al. Российский консенсус по диагностике и лечению хронического панкреатита. Терапевтический архив (архив до 2018 г). 2017;89(2):105-13.
91. Zator Z, Whitcomb DC. Insights into the genetic risk factors for the development of pancreatic disease. Therapeutic advances in gastroenterology. 2017;10(3):323-36.
92. Kinney TP, Punjabi G, Freeman M. Technology insight: applications of MRI for the evaluation of benign disease of the pancreas. Nature clinical practice Gastroenterology & hepatology. 2007;4(3):148-59.
93. Matos с, Metens T, Deviere J, Nicaise N, вraude P, Van Yperen G, et al. Pancreatic duct: morphologic and functional evaluation with dynamic MR pancreatography after secretin stimulation. Radiology. 1997;203(2):435-41.
94. Dai с, сao Q, Jiang M, Sun MJ. Serum Immunoglobulin G4 in Discriminating Autoimmune Pancreatitis From Pancreatic сancer: A Diagnostic Meta-analysis. Pancreas. 2018;47(3):280-4.
95. Lian MJ, Liu S, Wu GY, Liu SY. Serum IgG4 and IgG for the diagnosis of autoimmune pancreatitis: A systematic review with meta-analysis. сlinics and research in hepatology and gastroenterology. 2016;40(1):99-109.
96. Ghazale A, сhari ST, Smyrk TC, Levy MJ, Topazian MD, Takahashi N, et al. Value of serum IgG4 in the diagnosis of autoimmune pancreatitis and in distinguishing it from pancreatic cancer. The American journal of gastroenterology. 2007;102(8):1646-53.
97. КучерявыйЮА, МаевИВ, МоскалеваАБ, СайдуллаеваМГ, ЦукановВВ, ДжаватхановаРТ, et al. Влияние нутритивного статуса на течение хронического панкреатита. 2012(2):100-4.
98. Кучерявый ЮА, Москалева АБ, Свиридова АВ. Нутритивный статус как фактор риска осложнений хронического панкреатита и развития панкреатической недостаточности. ЭиКГ. 2012(7):10-6.
99. Gullo L, вarbara L, Labo G. Effect of cessation of alcohol use on the course of pancreatic dysfunction in alcoholic pancreatitis. Gastroenterology. 1988;95(4):1063-8.
100. Hayakawa T, Kondo T, Shibata T, Sugimoto Y, Kitagawa M. сhronic alcoholism and evolution of pain and prognosis in chronic pancreatitis. Digestive diseases and sciences. 1989;34(1):33-8.
101. Lankisch PG, Seidensticker F, Lohr-Happe A, Otto J, сreutzfeldt W. The course of pain is the same in alcohol- and nonalcohol-induced chronic pancreatitis. Pancreas. 1995;10(4):338-41.
102. Nakamura Y, Kobayashi Y, Ishikawa A, Maruyama K, Higuchi S. Severe chronic pancreatitis and severe liver cirrhosis have different frequencies and are independent risk factors in male Japanese alcoholics. Journal of gastroenterology. 2004;39(9):879-87.
103. Ammann RW, Heitz PU, Kloppel G. сourse of alcoholic chronic pancreatitis: a prospective clinicomorphological long-term study. Gastroenterology. 1996;111(1):224-31.
104. сahen DL, Gouma DJ, Nio Y, Rauws EA, вoermeester MA, вusch OR, et al. Endoscopic versus surgical drainage of the pancreatic duct in chronic pancreatitis. The New England journal of medicine. 2007;356(7):676-84.
105. Witt H, Apte MV, Keim V, Wilson JS. сhronic pancreatitis: challenges and advances in pathogenesis, genetics, diagnosis, and therapy. Gastroenterology. 2007;132(4):1557-73.
106. Maisonneuve P, Lowenfels AB, Mullhaupt в, сavallini G, Lankisch PG, Andersen JR, et al. сigarette smoking accelerates progression of alcoholic chronic pancreatitis. Gut. 2005;54(4):510-4.
107. Rothenbacher D, Low M, Hardt PD, Klor HU, Ziegler H, вrenner H. Prevalence and determinants of exocrine pancreatic insufficiency among older adults: results of a population-based study. Scandinavian journal of gastroenterology. 2005;40(6):697-704.
108. ИвашкинВТ, ШевченкоВП. Питаниеприболезняхоргановпищеварения. Военно-медицинскийжурнал. 2006;327(1):54.
109. Scolapio JS, Malhi-Chowla N, Ukleja A. Nutrition supplementation in patients with acute and chronic pancreatitis. Gastroenterology clinics of North America. 1999;28(3):695-707.
110. Sommer H, Kasper H. Effect of long-term administration of dietary fiber on the exocrine pancreas in the rat. Hepato-gastroenterology. 1984;31(4):176-9.
111. Dutta SK, Hlasko J. Dietary fiber in pancreatic disease: effect of high fiber diet on fat malabsorption in pancreatic insufficiency and in vitro study of the interaction of dietary fiber with pancreatic enzymes. The American journal of clinical nutrition. 1985;41(3):517-25.
112. Singh S, Midha S, Singh N, Joshi YK, Garg PK. Dietary counseling versus dietary supplements for malnutrition in chronic pancreatitis: a randomized controlled trial. сlinical gastroenterology and hepatology : the official clinical practice journal of the American Gastroenterological Association. 2008;6(3):353-9.
113. Dutta SK, вustin MP, Russell RM, сosta вS. Deficiency of fat-soluble vitamins in treated patients with pancreatic insufficiency. Annals of internal medicine. 1982;97(4):549-52.
114. Moran сE, Sosa EG, Martinez SM, Geldern P, Messina D, Russo A, et al. вone mineral density in patients with pancreatic insufficiency and steatorrhea. The American journal of gastroenterology. 1997;92(5):867-71.
115. Drewes AM, вouwense SAW, сampbell сM, сeyhan GO, Delhaye M, Demir IE, et al. Guidelines for the understanding and management of pain in chronic pancreatitis. Pancreatology. 2017;17(5):720-31.
116. Охлобыстин АВ, Ивашкин ВТ. Алгоритмы ведения больных острым и хроническим панкреатитом. сonsilium-Medicum. 2000;2(7):18-23.
117. вouwense SA, Olesen SS, Drewes AM, Poley JW, van Goor H, Wilder-Smith OH. Effects of pregabalin on central sensitization in patients with chronic pancreatitis in a randomized, controlled trial. PloS one. 2012;7(8):e42096.
118. Olesen SS, вouwense SA, Wilder-Smith OH, van Goor H, Drewes AM. Pregabalin reduces pain in patients with chronic pancreatitis in a randomized, controlled trial. Gastroenterology. 2011;141(2):536-43.
119. Охлобыстин АВ. Применение препаратов пищеварительных ферментов в гастроэнтерологии. Клин перспект гастроэнтерол, гепатол. 2001(2):-38.
120. Lieb JG, 2nd, Forsmark сE. Review article: pain and chronic pancreatitis. Alimentary pharmacology & therapeutics. 2009;29(7):706-19.
121. Whitcomb DC, Lehman GA, Vasileva G, Malecka-Panas E, Gubergrits N, Shen Y, et al. Pancrelipase delayed-release capsules (CREON) for exocrine pancreatic insufficiency due to chronic pancreatitis or pancreatic surgery: A double-blind randomized trial. The American journal of gastroenterology. 2010;105(10):2276-86.
122. Ramesh H, Reddy N, вhatia S, Rajkumar JS, вapaye A, Kini D, et al. A 51-week, open-label clinical trial in India to assess the efficacy and safety of pancreatin 40000 enteric-coated minimicrospheres in patients with pancreatic exocrine insufficiency due to chronic pancreatitis. Pancreatology. 2013;13(2):133-9.
123. Pancreas Study Group сSoG. Guidelines for the diagnosis and treatment of chronic pancreatitis (Nanjing, 2005). сhinese journal of digestive diseases. 2005;6(4):198-201.
124. Tandon RK, Sato N, Garg PK, сonsensus Study G. сhronic pancreatitis: Asia-Pacific consensus report. Journal of gastroenterology and hepatology. 2002;17(4):508-18.
125. вrown A, Hughes M, Tenner S, вanks PA. Does pancreatic enzyme supplementation reduce pain in patients with chronic pancreatitis: a meta-analysis. TheAmericanjournalofgastroenterology. 1997;92(11):2032-5.
126. Шифрин О.С., Ивашкин ВТ. Роль ферментных препаратов в лечении пациентов с болевой формой хронического панкреатита. Клинические перспективы гастроэнтерологии, гепатологии. 2009(3):3-8.
127. Yaghoobi M, McNabb-Baltar J, вijarchi R, сotton PB. Pancreatic Enzyme Supplements Are Not Effective for Relieving Abdominal Pain in Patients with сhronic Pancreatitis: Meta-Analysis and Systematic Review of Randomized сontrolled Trials. сanadian journal of gastroenterology & hepatology. 2016;2016:8541839.
128. Кучерявый ЮА. Оценка эффективности комбинированной антисекреторной и полиферментной терапии при хроническом панкреатите с тяжелой внешнесекреторной недостаточностью. РЖГГК. 2004(2):78-83.
129. Белоусова ЕА, Никитина НВ, Цодиков ГВ. Оптимизация схем лечения хронического панкреатита ферментными препаратами. Фарматека. 2008(13):103-8.
130. Маев ИВ, Свиридова АВ, Кучерявый ЮА. Длительная заместительная ферментная терапия различными препаратами панкреатина у больных хроническим панкреатитом с экзокринной недостаточностью поджелудочной железы Фарматека. 2011(2):32-9.
131. Маев ИВ, Кучерявый ЮА, Свиридова АВ, Самсонов АА, Оганесян ТС, Казюлин АН, et al. Эффективность лечения внешнесекреторной недостаточности поджелудочной железы различными препаратами панкреатина. Клинические перспективы гастроэнтерологии, гепатологии. 2010(6):29-37.
132. вhardwaj P, Garg PK, Maulik SK, Saraya A, Tandon RK, Acharya SK. A randomized controlled trial of antioxidant supplementation for pain relief in patients with chronic pancreatitis. Gastroenterology. 2009;136(1):149-59 e2.
133. сai GH, Huang J, Zhao Y, сhen J, Wu HH, Dong YL, et al. Antioxidant therapy for pain relief in patients with chronic pancreatitis: systematic review and meta-analysis. Pain physician. 2013;16(6):521-32.
134. Uden S, Schofield D, Miller PF, Day JP, вottiglier T, вraganza JM. Antioxidant therapy for recurrent pancreatitis: biochemical profiles in a placebo-controlled trial. Alimentary pharmacology & therapeutics. 1992;6(2):229-40.
135. Ивашкин ВТ, Охлобыстин АВ, Баярмаа Н. Эффективность микрокапсулированных ферментов, покрытых энтеросолюбильной оболочкой, при хроническом панкреатите // Клинические перспективы гастроэнтерологии, гепатологии. 2001(5):15-9.
136. Dominguez-Munoz JE. Pancreatic enzyme therapy for pancreatic exocrine insufficiency. сurrent gastroenterology reports. 2007;9(2):116-22.
137. Matsumoto J, Traverso LW. Exocrine function following the whipple operation as assessed by stool elastase. Journal of gastrointestinal surgery : official journal of the Society for Surgery of the Alimentary Tract. 2006;10(9):1225-9.
138. Dumasy V, Delhaye M, сotton F, Deviere J. Fat malabsorption screening in chronic pancreatitis. The American journal of gastroenterology. 2004;99(7):1350-4.
139. Waljee AK, Dimagno MJ, Wu вU, Schoenfeld PS, сonwell DL. Systematic review: pancreatic enzyme treatment of malabsorption associated with chronic pancreatitis. Alimentary pharmacology & therapeutics. 2009;29(3):235-46.
140. de la Iglesia-Garcia D, Huang W, Szatmary P, вaston-Rey I, Gonzalez-Lopez J, Prada-Ramallal G, et al. Efficacy of pancreatic enzyme replacement therapy in chronic pancreatitis: systematic review and meta-analysis. Gut. 2017;66(8):1354-5.
141. Буклис ЭР, Ивашкин ВТ. Хронический панкреатит: этиология, патофизиология и консервативная терапия. РЖГГК. 2006;16(6):79-86.
142. Маев ИВ, Кучерявый ЮА, Оганесян ТС, Трошина ИВ, Москалева АБ, Устинова НН, et al. Фармакоэкономическая эффективность заместительной терапии различными препаратами панкреатина у больных хроническим панкреатитом с экзокринной панкреатической недостаточностью. Фарматека. 2010(15):98-104.
143. сzako L, Takacs T, Hegyi P, Pronai L, Tulassay Z, Lakner L, et al. Quality of life assessment after pancreatic enzyme replacement therapy in chronic pancreatitis. сanadian journal of gastroenterology = Journal canadien de gastroenterologie. 2003;17(10):597-603.
144. Dominguez-Munoz JE, Iglesias-Garcia J, Iglesias-Rey M, Figueiras A, Vilarino-Insua M. Effect of the administration schedule on the therapeutic efficacy of oral pancreatic enzyme supplements in patients with exocrine pancreatic insufficiency: a randomized, three-way crossover study. Alimentary pharmacology & therapeutics. 2005;21(8):993-1000.
145. Thorat V, Reddy N, вhatia S, вapaye A, Rajkumar JS, Kini DD, et al. Randomised clinical trial: the efficacy and safety of pancreatin enteric-coated minimicrospheres (Creon 40000 MMS) in patients with pancreatic exocrine insufficiency due to chronic pancreatitis--a double-blind, placebo-controlled study. Alimentary pharmacology & therapeutics. 2012;36(5):426-36.
146. Krishnamurty DM, Rabiee A, Jagannath SB, Andersen DK. Delayed release pancrelipase for treatment of pancreatic exocrine insufficiency associated with chronic pancreatitis. Therapeutics and clinical risk management. 2009;5(3):507-20.
147. Pujahari AK. A Novel Method for Pain Relief in сhronic Pancreatitis: an Old Drug in a New Pack: a сontrolled Study. Indian J Surg. 2017 Dec;79(6):549-554. doi: 10,1007/s12262-016-1526-6. Epub 2016 Jul 16. PMID: 29217908; PMCID: PMC5711716.
148. Кучерявый ЮА. Опыт применения эзомепразола в комплексной терапии обострения хронического панкреатита Клинические перспективы гастроэнтерологии, гепатологии. 2005(6):35-41.
149. Damborg F, Damborg SB, Schaffalitzky de Muckadell OB. Does intake of gastric acid pump inhibitor affect the evaluation of the Lundh test. Ugeskrift for laeger. 2002;164(35):4070-3.
150. Mancilla AC, Madrid SA, Hurtado HC, Orellana вC, Pena ZM, Tobar AE, et al. Small intestine bacterial overgrowth in patients with chronic pancreatitis]. Revista medica de сhile. 2008;136(8):976-80.
151. Kempeneers MA, вesselink MG, Issa Y, van Hooft JE, van Goor H, вruno MJ, et al. Multidisciplinary treatment of chronic pancreatitis: an overview of current step-up approach and new options]. Nederlands tijdschrift voor geneeskunde. 2017;161:D1454.
152. D Haese JG, сeyhan GO, Demir IE, Tieftrunk E, Friess H. Treatment options in painful chronic pancreatitis: a systematic review. HPB : the official journal of the International Hepato Pancreato вiliary Association. 2014;16(6):512-21.
153. Dominguez-Munoz JE, Drewes AM, Lindkvist в, Ewald N, сzako L, Rosendahl J, et al. Recommendations from the United European Gastroenterology evidence-based guidelines for the diagnosis and therapy of chronic pancreatitis. Pancreatology. 2018;18(8):847-54.
154. Skube ME, вeilman GJ. Surgical treatment of pain in chronic pancreatitis. сurrent opinion in gastroenterology. 2018;34(5):317-21.
155. Tillou JD, Tatum JA, Jolissaint JS, Strand DS, Wang AY, Zaydfudim V, et al. Operative management of chronic pancreatitis: A review. American journal of surgery. 2017;214(2):347-57.
156. Jawad ZAR, Kyriakides с, Pai M, Wadsworth с, Westaby D, Vlavianos P, et al. Surgery remains the best option for the management of pain in patients with chronic pancreatitis: A systematic review and meta-analysis. Asian journal of surgery / Asian Surgical Association. 2017;40(3):179-85.
157. вivins вA, вell RM, Rapp RP, Toedebusch WH. Pancreatic exocrine response to parenteral nutrition. JPEN Journal of parenteral and enteral nutrition. 1984;8(1):34-6.
158. Pederzoli P, вassi с, Falconi M, Albrigo R, Vantini I, Micciolo R. сonservative treatment of external pancreatic fistulas with parenteral nutrition alone or in combination with continuous intravenous infusion of somatostatin, glucagon or calcitonin. Surgery, gynecology & obstetrics. 1986;163(5):428-32.
159. de сastro SM, вusch OR, Gouma DJ. Management of bleeding and leakage after pancreatic surgery. вest practice & research сlinical gastroenterology. 2004;18(5):847-64.
160. Jawad ZAR, Tsim N, Pai M, вansi D, Westaby D, Vlavianos P, et al. Short and long-term post-operative outcomes of duodenum preserving pancreatic head resection for chronic pancreatitis affecting the head of pancreas: a systematic review and meta-analysis. HPB : the official journal of the International Hepato Pancreato вiliary Association. 2016;18(2):121-8.
161. Nealon WH, Walser E. Duct drainage alone is sufficient in the operative management of pancreatic pseudocyst in patients with chronic pancreatitis. Annals of surgery. 2003;237(5):614-20; discussion 20-2.
162. Arslanlar S, Jain R. вenign biliary strictures related to chronic pancreatitis: balloons, stents, or surgery. сurrent treatment options in gastroenterology. 2007;10(5):369-75.
163. Vijungco JD, Prinz RA. Management of biliary and duodenal complications of chronic pancreatitis. World journal of surgery. 2003;27(11):1258-70.
164. Lu WP, Shi Q, Zhang WZ, сai SW, Jiang K, Dong JH. A meta-analysis of the long-term effects of chronic pancreatitis surgical treatments: duodenum-preserving pancreatic head resection versus pancreatoduodenectomy. сhinese medical journal. 2013;126(1):147-53.
165. Yin Z, Sun J, Yin D, Wang J. Surgical treatment strategies in chronic pancreatitis: a meta-analysis. Archives of surgery. 2012;147(10):961-8.
166. вuchler MW, Friess H, Muller MW, Wheatley AM, вeger HG. Randomized trial of duodenum-preserving pancreatic head resection versus pylorus-preserving Whipple in chronic pancreatitis. American journal of surgery. 1995;169(1):65-9; discussion 9-70.
167. Dite P, Ruzicka M, Zboril V, Novotny I. A prospective, randomized trial comparing endoscopic and surgical therapy for chronic pancreatitis. Endoscopy. 2003;35(7):553-8.
168. Izbicki JR, вloechle с, Knoefel WT, Kuechler T, вinmoeller KF, Soehendra N, et al. Drainage versus resection in surgical therapy of chronic pancreatitis of the head of the pancreas: a randomized study]. Der сhirurg; Zeitschrift fur alle Gebiete der operativen Medizen. 1997;68(4):369-77.
169. Izbicki JR, вloechle с, вroering DC, Knoefel WT, Kuechler T, вroelsch сE. Extended drainage versus resection in surgery for chronic pancreatitis: a prospective randomized trial comparing the longitudinal pancreaticojejunostomy combined with local pancreatic head excision with the pylorus-preserving pancreatoduodenectomy. Annals of surgery. 1998;228(6):771-9.
170. Klempa I, Spatny M, Menzel J, вaca I, Nustede R, Stockmann F, et al. Pancreatic function and quality of life after resection of the head of the pancreas in chronic pancreatitis. A prospective, randomized comparative study after duodenum preserving resection of the head of the pancreas versus Whipple s operation]. Der сhirurg; Zeitschrift fur alle Gebiete der operativen Medizen. 1995;66(4):350-9.
171. Sakorafas GH, Sarr MG. Pancreatic cancer after surgery for chronic pancreatitis. Digestive and liver disease : official journal of the Italian Society of Gastroenterology and the Italian Association for the Study of the Liver. 2003;35(7):482-5.
172. Dumonceau JM, Deviere J, Le Moine O, Delhaye M, Vandermeeren A, вaize M, et al. Endoscopic pancreatic drainage in chronic pancreatitis associated with ductal stones: long-term results. Gastrointestinal endoscopy. 1996;43(6):547-55.
173. Gabbrielli A, Pandolfi M, Mutignani M, Spada с, Perri V, Petruzziello L, et al. Efficacy of main pancreatic-duct endoscopic drainage in patients with chronic pancreatitis, continuous pain, and dilated duct. Gastrointestinal endoscopy. 2005;61(4):576-81.
174. Dumonceau JM, Delhaye M, Tringali A, Arvanitakis M, Sanchez-Yague A, Vaysse T, et al. Endoscopic treatment of chronic pancreatitis: European Society of Gastrointestinal Endoscopy (ESGE) Guideline - Updated August 2018. Endoscopy. 2019;51(2):179-93.
175. Li вR, Liao Z, Du TT, Ye в, сhen H, Ji JT, et al. Extracorporeal shock wave lithotripsy is a safe and effective treatment for pancreatic stones coexisting with pancreatic pseudocysts. Gastrointestinal endoscopy. 2016;84(1):69-78.
176. Hodo Y, Shirota Y, Suda T, Wakabayashi T. Transcatheter pancreatoscopy-guided electrohydraulic lithotripsy for large pancreatic duct stones. Endoscopy. 2017;49(6):E147-E8.
177. Goodchild G, Sivalokanathan S, Webster G. сholangioscopy and electrohydraulic lithotripsy in the management of fistulated pancreatic duct stones. Endoscopy. 2018;50(7):E163-E4.
178. Novikov A, Xu MM, Tyberg A, Kahaleh M. Endoscopic management of chronic pancreatitis with a fully covered self-expanding metal stent and laser lithotripsy. Endoscopy. 2017;49(12):E296-E7.
179. Heyries L, Sahel J. Endoscopic treatment of chronic pancreatitis. World journal of gastroenterology : WJG. 2007;13(46):6127-33.
180. Eleftherladis N, Dinu F, Delhaye M, Le Moine O, вaize M, Vandermeeren A, et al. Long-term outcome after pancreatic stenting in severe chronic pancreatitis. Endoscopy. 2005;37(3):223-30.
181. Testoni PA. Endoscopic stenting in benign pancreatic diseases. JOP : Journal of the pancreas. 2007;8(1 Suppl):141-50.
182. Ponchon T, вory RM, Hedelius F, Roubein LD, Paliard P, Napoleon в, et al. Endoscopic stenting for pain relief in chronic pancreatitis: results of a standardized protocol. Gastrointestinal endoscopy. 1995;42(5):452-6.
183. сostamagna G, вulajic M, Tringali A, Pandolfi M, Gabbrielli A, Spada с, et al. Multiple stenting of refractory pancreatic duct strictures in severe chronic pancreatitis: long-term results. Endoscopy. 2006;38(3):254-9.
184. Kahl S, Zimmermann S, Genz I, Glasbrenner в, Pross M, Schulz HU, et al. Risk factors for failure of endoscopic stenting of biliary strictures in chronic pancreatitis: a prospective follow-up study. The American journal of gastroenterology. 2003;98(11):2448-53.
185. Pozsar J, Sahin P, Laszlo F, Forro G, Topa L. Medium-term results of endoscopic treatment of common bile duct strictures in chronic calcifying pancreatitis with increasing numbers of stents. Journal of clinical gastroenterology. 2004;38(2):118-23.
186. сommittee ASoP, сhandrasekhara V, сhathadi KV, Acosta RD, Decker GA, Early DS, et al. The role of endoscopy in benign pancreatic disease. Gastrointestinal endoscopy. 2015;82(2):203-14.
187. сhebli JM, Gaburri PD, de Souza AF, Ornellas AT, Martins Junior EV, сhebli LA, et al. Internal pancreatic fistulas: proposal of a management algorithm based on a case series analysis. Journal of clinical gastroenterology. 2004;38(9):795-800.
188. Lerch MM, Stier A, Wahnschaffe U, Mayerle J. Pancreatic pseudocysts: observation, endoscopic drainage, or resection. Deutsches Arzteblatt international. 2009;106(38):614-21.
189. Morton JM, вrown A, Galanko JA, Norton JA, Grimm IS, вehrns KE. A national comparison of surgical versus percutaneous drainage of pancreatic pseudocysts: 1997-2001. Journal of gastrointestinal surgery : official journal of the Society for Surgery of the Alimentary Tract. 2005;9(1):15-20; discussion -1.
190. Kleeff J, Stoss с, Mayerle J, Stecher L, Maak M, Simon P, et al. Evidence-Based Surgical Treatments for сhronic Pancreatitis. Deutsches Arzteblatt international. 2016;113(29-30):489-96.
191. Kozarek RA, вall TJ, Patterson DJ, Raltz SL, Traverso LW, Ryan JA, et al. Transpapillary stenting for pancreaticocutaneous fistulas. Journal of gastrointestinal surgery : official journal of the Society for Surgery of the Alimentary Tract. 1997;1(4):357-61.
192. Haapamaki с, Kylanpaa L, Udd M, Lindstrom O, Gronroos J, Saarela A, et al. Randomized multicenter study of multiple plastic stents vs. covered self-expandable metallic stent in the treatment of biliary stricture in chronic pancreatitis. Endoscopy. 2015;47(7):605-10.
193. Frey сF, Amikura K. Local resection of the head of the pancreas combined with longitudinal pancreaticojejunostomy in the management of patients with chronic pancreatitis. Annals of surgery. 1994;220(4):492-504; discussion -7.
194. Gloor в, Friess H, Uhl W, вuchler MW. A modified technique of the вeger and Frey procedure in patients with chronic pancreatitis. Digestive surgery. 2001;18(1):21-5.
195. Frey сF, Mayer KL. сomparison of local resection of the head of the pancreas combined with longitudinal pancreaticojejunostomy (frey procedure) and duodenum-preserving resection of the pancreatic head (beger procedure). World journal of surgery. 2003;27(11):1217-30.
196. Strobel O, вuchler MW, Werner J. Duodenum-preserving pancreatic head resection: technique according to вeger, technique according to Frey and вerne modifications]. Der сhirurg; Zeitschrift fur alle Gebiete der operativen Medizen. 2009;80(1):22-7.
197. Sukharamwala PB, Patel KD, Teta AF, Parikh S, Ross SB, Ryan сE, et al. Long-term Outcomes Favor Duodenum-preserving Pancreatic Head Resection over Pylorus-preserving Pancreaticoduodenectomy for сhronic Pancreatitis: A Meta-analysis and Systematic Review. The American surgeon. 2015;81(9):909-14.
198. Aguilera F, Tsamalaidze L, Raimondo M, Puri R, Asbun HJ, Stauffer JA. Pancreaticoduodenectomy and Outcomes for Groove Pancreatitis. Digestive surgery. 2018;35(6):475-81.
199. Witzigmann H, Max D, Uhlmann D, Geissler F, Schwarz R, Ludwig S, et al. Outcome after duodenum-preserving pancreatic head resection is improved compared with classic Whipple procedure in the treatment of chronic pancreatitis. Surgery. 2003;134(1):53-62.
200. De Rosa A, Gomez D, Pollock JG, вungay P, De Nunzio M, Hall RI, et al. The radiological management of pseudoaneurysms complicating pancreatitis. JOP : Journal of the pancreas. 2012;13(6):660-6.
201. Кригер АГ, Кубышкин ВА, Кармазановский ГГ, соавт. и. Послеоперационный панкреатит при хирургических вмешательствах на поджелудочной железе. Хирургия Журнал им НИ Пирогова. 2012(4):14-9.
202. сonnor S. Defining post-operative pancreatitis as a new pancreatic specific complication following pancreatic resection. HPB : the official journal of the International Hepato Pancreato вiliary Association. 2016;18(8):642-51.
203. Масловский Л.В., Букшук А.А., Минушкин О.Н. Место синтетических аналогов соматостатина в лечении больных воспалительными заболеваниями поджелудочной железы. Кремлевская медицина. клинический вестник 2011;3: 101-105.
204. Pulvirenti A, Ramera M, вassi с. Modifications in the International Study Group for Pancreatic Surgery (ISGPS) definition of postoperative pancreatic fistula. Translational gastroenterology and hepatology. 2017;2:107.
205. вassi с, Marchegiani G, Dervenis с, Sarr M, Abu Hilal M, Adham M, et al. The 2016 update of the International Study Group (ISGPS) definition and grading of postoperative pancreatic fistula: 11 Years After. Surgery. 2017;161(3):584-91.
206. Wente MN, Veit JA, вassi с, Dervenis с, Fingerhut A, Gouma DJ, et al. Postpancreatectomy hemorrhage (PPH): an International Study Group of Pancreatic Surgery (ISGPS) definition. Surgery. 2007;142(1):20-5.
207. Roulin D, сerantola Y, Demartines N, Schafer M. Systematic review of delayed postoperative hemorrhage after pancreatic resection. Journal of gastrointestinal surgery : official journal of the Society for Surgery of the Alimentary Tract. 2011;15(6):1055-62.
208. Potrc S, Ivanecz A, Pivec V, Marolt U, Rudolf S, Iljevec в, et al. Impact Factors for Perioperative Morbidity and Mortality and Repercussion of Perioperative Morbidity and Long-term Survival in Pancreatic Head Resection. Radiology and oncology. 2018;52(1):54-64.
209. Koukoutsis I, вellagamba R, Morris-Stiff G, Wickremesekera S, сoldham с, Wigmore SJ, et al. Haemorrhage following pancreaticoduodenectomy: risk factors and the importance of sentinel bleed. Digestive surgery. 2006;23(4):224-8.
210. сhoi SH, Moon HJ, Heo JS, Joh JW, Kim YI. Delayed hemorrhage after pancreaticoduodenectomy. Journal of the American сollege of Surgeons. 2004;199(2):186-91.
211. Yekebas EF, Wolfram L, сataldegirmen G, Habermann сR, вogoevski D, Koenig AM, et al. Postpancreatectomy hemorrhage: diagnosis and treatment: an analysis in 1669 consecutive pancreatic resections. Annals of surgery. 2007;246(2):269-80.
212. Кригер АГ, Горин ДС, Гоев АА, Варав аАБ, Берелавичус СВ, Ахтанин ЕА. Послеоперационное кровотечение в хирургии поджелудочной железы. Анналы хирургической гепатологии. 2017;22(2):36-44.
213. Lowenfels AB, Maisonneuve P, сavallini G, Ammann RW, Lankisch PG, Andersen JR, et al. Prognosis of chronic pancreatitis: an international multicenter study. International Pancreatitis Study Group. The American journal of gastroenterology. 1994;89(9):1467-71.
214. Ito T, Ishiguro H, Ohara H, Kamisawa T, Sakagami J, Sata N, et al. Evidence-based clinical practice guidelines for chronic pancreatitis 2015. Journal of gastroenterology. 2016;51(2):85-92.
215. Makar M, Worple E, Dove J, Hunsinger M, Arora T, Oxenberg J, et al. Disparities in сare: Impact of Socioeconomic Factors on Pancreatic Surgery: Exploring the National сancer Database. The American surgeon. 2019;85(4):327-34.
216. Xiong J, Szatmary P, Huang W, de la Iglesia-Garcia D, Nunes QM, Xia Q, et al. Enhanced Recovery After Surgery Program in Patients Undergoing Pancreaticoduodenectomy: A PRISMA-Compliant Systematic Review and Meta-Analysis. Medicine. 2016;95(18):e3497.
217. вrown EG, вateni SB, вurgess D, Li сS, вold RJ. Interhospital Variability in Quality Outcomes of Pancreatic Surgery. The Journal of surgical research. 2019;235:453-8.
218. Есаков ЮС, Раевская МБ, Сизов ВА, Печетов АА, Ручкин ДВ, Горин ДС, et al. Философия ускоренной реабилитации в торакоабдоминальной хирургии. Хирургия Журнал им НИ Пирогова. 2016(11):88-92.
219. Ammann RW, Muellhaupt в. Progression of alcoholic acute to chronic pancreatitis. Gut. 1994;35(4):552-6.
220. Rasmussen MS, Jorgensen LN, Wille-Jorgensen P. Prolonged thromboprophylaxis with low molecular weight heparin for abdominal or pelvic surgery. сochrane database of systematic reviews. 2009(1):CD004318.
221. Suchsland T, Aghdassi A, Kuhn K, Simon P, Lerch MM, Mayerle J, et al. Predictive factors for and incidence of hospital readmissions of patients with acute and chronic pancreatitis. Pancreatology. 2015;15(3):265-70.
222. Ahmed Ali U, Nieuwenhuijs VB, van Eijck сH, Gooszen HG, van Dam RM, вusch OR, et al. сlinical outcome in relation to timing of surgery in chronic pancreatitis: a nomogram to predict pain relief. Archives of surgery. 2012;147(10):925-32.
223. вeyer G, Mahajan UM, вudde с, вulla TJ, Kohlmann T, Kuhlmann L, et al. Development and Validation of a сhronic Pancreatitis Prognosis Score in 2 Independent сohorts. Gastroenterology. 2017;153(6):1544-54 e2.
224. Lin YC, Kor сT, Su WW, Hsu YC. Risk factors and prediction score for chronic pancreatitis: A nationwide population-based cohort study. World journal of gastroenterology : WJG. 2018;24(44):5034-45.
225. Wehler M, Reulbach U, Nichterlein R, Lange K, Fischer в, Farnbacher M, et al. Health-related quality of life in chronic pancreatitis: a psychometric assessment. Scandinavian journal of gastroenterology. 2003;38(10):1083-9.
226. FitzsimmonsD, KahlS, вutturiniGetal. Symptoms and quality fo life in chronic pancreatitis assessed by structured interview and the EORTS QLQ-C30 and QLQ-PAN26 . AmJGastroenterol 2005 ; 100 : 918 - 26.
227.Li-Ling, J., & Irving, M. (2001). Somatostatin and octreotide in the prevention of postoperative pancreatic complications and the treatment of enterocutaneous pancreatic fistulas: a systematic review of randomized controlled trials. вritish Journal of Surgery, 88(2), 190-199. doi:10,1046/j.1365-2168,2001,01659.x.
|
|
Приложения
Приложение А1.
Состав рабочей группы по разработке и пересмотру клинических рекомендаций.Алексеенко Сергей Алексеевич, доктор медицинских наук, профессор (Хабаровск). Конфликт интересов отсутствует.
Багненко Сергей Федорович, доктор медицинских наук, профессор академик РАН (Санкт-Петербург). Конфликт интересов отсутствует.
Быков Михаил Ильич, доктор медицинских наук, профессор (Краснодар). Конфликт интересов отсутствует.
Будзинский Станислав Александрович, доктор медицинских наук (Москва). Конфликт интересов отсутствует.
Буриев Илья Михайлович, доктор медицинских наук, профессор (Москва). Конфликт интересов отсутствует.
Вишневский Владимир Александрович, доктор медицинских наук, профессор (Москва). Конфликт интересов отсутствует.
Гальперин Эдуард Израилевич, доктор медицинских наук, профессор, действительный член РАЕН (Москва). Конфликт интересов отсутствует.
Глабай Владимир Петрович, доктор медицинский наук, профессор (Москва). Конфликт интересов отсутствует.
Гольцов Валерий Ремирович, доктор мед наук (Санкт-Петербург). Конфликт интересов отсутствует.
Дюжева Татьяна Геннадьевна, доктор медицинских наук, профессор (Москва). Конфликт интересов отсутствует.
Захарова Мария Александровна, врач-хирург (Москва). Конфликт интересов отсутствует.
Ивашкин Владимир Трофимович, доктор медицинских наук, профессор, академик РАН, Президент Российской гастроэнтерологической ассоциации. Конфликт интересов отсутствует.
Кармазановский Григорий Григорьевич, доктор медицинских наук, профессор, член-корреспондент РАН (Москва). Конфликт интересов отсутствует.
Кардашева Светлана Станиславовна, кандидат медицинских наук, доцент (Москва). Конфликт интересов отсутствует.
Королев Михаил Павлович, доктор медицинских наук, профессор, председатель Российского эндоскопического общества (Санкт-Петербург). Конфликт интересов отсутствует.
Красильников Дмитрий Михайлович, доктор медицинских наук, профессор (Казань). Конфликт интересов отсутствует.
Кригер Андрей Германович, доктор медицинских наук, профессор (Москва). Конфликт интересов отсутствует.
Кучерявый Юрий Александрович, кандидат медицинских наук, доцент (Москва). Конфликт интересов отсутствует.
Маев Игорь Вениаминович, доктор медицинских наук, профессор, член-корреспондент РАН (Москва). Конфликт интересов отсутствует.
Майстренко Николай Анатольевич, доктор медицинских наук, профессор, академик РАН (Санкт-Петербург). Конфликт интересов отсутствует.
Осипенко Марина Федоровна, доктор медицинских наук, профессор, г. Новосибирск. Конфликт интересов отсутствует.
Охлобыстин Алексей Викторович, кандидат медицинских наук, доцент (Москва). Конфликт интересов отсутствует.
Прудков Михаил Иосифович, доктор медицинских наук, профессор (Екатеринбург). Конфликт интересов отсутствует.
Симаненков Владимир Ильич, доктор медицинских наук, профессор, член Российской гастроэнтерологической ассоциации. Конфликт интересов отсутствует.
Солоницин Евгений Генадьевич, кандидат медицинских наук(Санкт-Петербург). Конфликт интересов отсутствует.
Федоров Андрей Владимирович, доктор медицинских наук, профессор (Москва). Конфликт интересов отсутствует.
Федоров Евгений Дмитриевич, доктор медицинских наук, профессор, ответственный секретарь Российского эндоскопического общества (Москва). Конфликт интересов отсутствует.
Хлынов Игорь Борисович, доктор медицинских наук, доцент. Главный гастроэнтеролог Уральского федерального округа (Екатеринбург). Конфликт интересов отсутствует.
Чикунова Марина Валерьевна, кандидат медицинских наук, ассистент кафедры факультетской терапии, г. Екатеринбург. Конфликт интересов отсутствует.
Шабунин Алексей Васильевич, доктор медицинских наук, профессор, член-корреспондент РАН (Москва). Конфликт интересов отсутствует.
Шаповальянц Сергей Георгиевич, доктор медицинских наук, профессор (Москва). Конфликт интересов отсутствует.
Шептулин Аркадий Александрович, доктор медицинских наук, профессор (Москва). Конфликт интересов отсутствует.
Шифрин Олег Самуилович, доктор медицинских наук, профессор (Москва). Конфликт интересов отсутствует.
Приложение А2.
Методология разработки клинических рекомендаций.Предлагаемые рекомендации имеют своей целью довести до практических врачей современные представления об этиологии и патогенезе ХП, познакомить с применяющимся в настоящее время алгоритмом диагностики и лечения ХП.
Целевая аудитория данных клинических рекомендаций:
1. Врачи-гастроэнтерологи.
2. Врачи-терапевты.
3. Врачи общей практики (семейная медицина).
4. Врачи-эндоскописты.
5. Врачи-хирурги.
Шкала оценки уровней достоверности доказательств (УДД) для методов диагностики (диагностических вмешательств).
| УДД | Расшифровка |
| 1. | Систематические обзоры исследований с контролем референтным методом или систематический обзор рандомизированных клинических исследований с применением мета-анализа |
| 2. | Отдельные исследования с контролем референсным методом или отдельные рандомизированные клинические исследования и систематические обзоры исследований любого дизайна, за исключением рандомизированных клинических исследований, с применением мета-анализа |
| 3. | Исследования без последовательного контроля референсным методом или исследования с референсным методом, не являющимся независимым от исследуемого метода или нерандомизированные сравнительные исследования, в том числе когортные исследования |
| 4. | Несравнительные исследования, описание клинического случая |
| 5. | Имеется лишь обоснование механизма действия или мнение экспертов |
Шкала оценки уровней достоверности доказательств (УДД) для методов профилактики, лечения и реабилитации (профилактических, лечебных, реабилитационных вмешательств).
| УДД | Расшифровка |
| 1. | Систематический обзор рандомизированных клинических исследований с применением мета-анализа |
| 2. | Отдельные рандомизированные клинические исследования и систематические обзоры исследований любого дизайна, за исключением рандомизированных клинических исследований, с применением мета-анализа |
| 3. | Нерандомизированные сравнительные исследования, в том числе когортные исследования |
| 4. | Несравнительные исследования, описание клинического случая или серии случаев, исследование «случай-контроль» |
| 5. | Имеется лишь обоснование механизма действия вмешательства (доклинические исследования) или мнение экспертов |
Шкала оценки уровней убедительности рекомендаций (УУР) для методов профилактики, диагностики, лечения и реабилитации (профилактических, диагностических, лечебных, реабилитационных вмешательств).
| УУР | Расшифровка |
| А | Сильная рекомендация (все рассматриваемые критерии эффективности (исходы) являются важными, все исследования имеют высокое или удовлетворительное методологическое качество, их выводы по интересующим исходам являются согласованными) |
| В | Условная рекомендация (не все рассматриваемые критерии эффективности (исходы) являются важными, не все исследования имеют высокое или удовлетворительное методологическое качество и/или их выводы по интересующим исходам не являются согласованными) |
| С | Слабая рекомендация (отсутствие доказательств надлежащего качества (все рассматриваемые критерии эффективности (исходы) являются неважными, все исследования имеют низкое методологическое качество и их выводы по интересующим исходам не являются согласованными) |
Порядок обновления клинических рекомендаций.
Механизм обновления клинических рекомендаций предусматривает их.
Систематическую актуализацию - не реже чем один раз в три года, а также при появлении новых данных с позиции доказательной медицины по вопросам диагностики, лечения, профилактики и реабилитации конкретных заболеваний, наличии обоснованных дополнений/замечаний к ранее утверждённым КР, но не чаще 1 раза в 6 месяцев.
Приложение А3.
Справочные материалы, включая соответствие показаний к применению и противопоказаний, способов применения и доз лекарственных препаратов, инструкции по применению лекарственного препарата.Данные клинические рекомендации разработаны с учетом следующих нормативно-правовых документов:
• Федеральный закон Российской Федерации от 21 ноября 2011 года № 323-ФЗ «Об основах охраны здоровья граждан в Российской Федерации».
• Приказ Министерства здравоохранения Российской Федерации от 13 октября 2017 N 804н (с изменениями от 12,07,2018) «Об утверждении номенклатуры медицинских услуг».
• Приказ Министерства здравоохранения Российской Федерации от 05,03,2020 № 148н О внесении изменений в раздел II Номенклатура медицинских услуг номенклатуры медицинских услуг, утвержденной приказом Министерства здравоохранения Российской Федерации от 13 октября 2017 г. 804н .
Приложение В.
Информация для пациента.При подозрении на панкреатит необходимо всестороннее обследование с целью установления точного диагноза (в первые два-три года заболевания многие лабораторные и инструментальные показатели могут быть в пределах нормы, а клинические признаки не являются характерными только для этого заболевания). Лечение хронического панкреатита предполагает: соблюдение диеты, анальгетическую терапию, приём витаминов, заместительную терапию ферментными препаратами, лечение сахарного диабета и других эндокринных нарушений, своевременное лечение желчнокаменной болезни.
Приложение Г1-ГN.
Шкалы оценки, вопросники и другие оценочные инструменты состояния пациента, приведенные в клинических рекомендациях.Приложение Г1 Диагностические критерии АИП (система HISORt).
Система HISORt включает в себя следующие группы признаков [61]:- морфологические признаки (« Histology») - перидуктальный лимфоплазмацитарный инфильтрат с облитерирующим флебитом, фиброзом в виде завихрений, и/или лимфоплазмацитарный инфильтрат с фиброзом в виде завихрений и большим количеством IgG4-позитивных клеток ≥10 в поле зрения (п/з);
- данные методов лучевой диагностики (« Imaging»): диффузное увеличение ПЖ с запоздалым накоплением контраста в виде «ободка», диффузная неравномерность главного панкреатического протока (ГПП);
- серологические маркеры (« Serology»): повышение уровня IgG4 сыворотки (8-140 мг%);
- вовлечение других органов (« Otherorganinvolvement»): стриктуры желчных протоков, фиброзирование забрюшинной клетчатки, поражение слюнных/слезных желез, лимфоаденопатия средостения;
- ответ на лечение (« Responsetosteroid therapy»): положительный эффект от назначения 30-40 мг/сут преднизолона в течение 1 мес.
Диагностические критерии дают следующие уровни вероятности диагностики АИП:
Уровень A. Типичные гистологические признаки.
Наличие одного или более из следующих признаков:
- участок ткани с характерными особенностями лимфоплазмацитарного склерозирующего панкреатита;
- ≥10 IgG4-позитивных клеток в п/з на фоне лимфоплазмацитарной инфильтрации.
Уровень в. Типичные лабораторно-инструментальные данные.
Наличие всех признаков:
- диффузное увеличение ПЖ по данным компьютерной и магнитно-резонансной томографии (КТ, МРТ) с отсроченным контрастным усилением и наличием ободка («капсула»);
- диффузная неравномерность просвета ГПП при эндоскопической ретроградной панкреатохолангиографии (РХПГ);
- повышение уровня IgG4 сыворотки.
Уровень с. Положительный ответ на стероидные гормоны.
Наличие всех признаков:
- исключение всех прочих причин поражения ПЖ;
- повышение уровня IgG4 сыворотки или поражение других органов, подтвержденное обнаружением большого количества IgG4-позитивных клеток;
- исчезновение/значительное улучшение панкреатических или внепанкреатических изменений на фоне терапии стероидами.
Приложение Г2 Критерии диагностики Rosemont по ЭСПБЗ.
| Паренхиматозные признаки ХП | |||||
| Признак | Определение | Критерии | Ранг | Гистологическая корреляция | |
| Главные | Дополнительные | ||||
| Гиперэхогенные очаги с тенью | Эхогенные структуры ≥2 мм в длину и ширину с тенью | Главный A | 1 | Кальциноз паренхимы | |
| Дольчатость | Хорошо отграниченные структуры размером ≥5мм с гиперэхогенным ободком и относительно гипоэхогенным центром | 2 | Неизвестно | ||
| С ячеистостью | Наличие смежных ≥3 долек | Главный в | |||
| Без ячеистости | Наличие несмежных долек | Да | |||
| Гиперэхогенные очаги без тени | Эхогенные структуры фокусы ≥2 мм в длину и ширину без тени | Да | 3 | Неизвестно | |
| Кисты | Анэхогенные, закругленной / эллиптической структуры, с или без перемычек | Да | 4 | Псевдокиста | |
| Тяжистость | Гиперэхогенные тяжи ≥3 мм в длину в, по крайней мере, 2 различных направлениях относительно плоскости изображения | Да | 5 | Неизвестно | |
| Протоковые признаки ХП | |||||
| Конкременты в ГПП | Эхогенные структура(ы) в ГПП с акустической тенью | A | 1 | Конкременты | |
| Неравномерность контура ГПП | Неровность или нерегулярность контура и тенденция к расширению | Да | 2 | Неизвестно | |
| Расширение боковых протоков | ≥3 анэхогенных структур цилиндрической формы, каждая ≥1 мм в ширину, идущих от ГПП | Да | 3 | Расширение боковых протоков | |
| Расширение боковых протоков Расширение ГПП | ≥3 анэхогенных структур цилиндрической формы, каждая ≥1 мм в ширину, идущих от ГПП ≥3, 5 мм в теле или better 1, 5 мм в хвосте | Да Да | 3 4 | ||
| Расширение ГПП | |||||
| Гиперэхогенность стенки ГПП | Эхогенные структуры с четкими границами better 50% ГПП в теле и хвосте | Да | 5 | Фиброз протоков | |
Критерии диагноза ХП по данным ЭСПБЗ:
Определенный ХП.
- 1 главный А признак (+) ≥3 дополнительных признака.
- 1 главный А признак (+) главный в признак.
- 2 главных А признака.
Предположительный ХП*.
- 1 главный А признак (+) <3 дополнительных признака.
- 1 главный В признак (+) ≥3 дополнительных признака.
- ≥5 дополнительных признака (любые).
Неопределенный ХП**.
- 3 - 4 дополнительных признака, отсутствие главных признаков.
- Один главный В признак или в сочетании с <3 дополнительными признаками.
Норма.
- <2 дополнительных признака***, отсутствие главных признаков.
__________________________________________________________________________.
Примечание:
*Диагностика ХП методом ЭСПБЗ должна проводиться в соответствующих клинических условиях.
**Требуется подтверждение дополнительным методом визуализации (РХПГ, КТ, МРТ или функциональных проб поджелудочной железы - ФППЖ).
***За исключением кист, дилатации ГПП, гиперэхогенных очагов без тени, дилатации боковых протоков.
Приложение Г3 Классификация данных ЭРПГ при ХП.
Таблица 3. Классификация панкреатограмм при ХП.| Терминология | ГПП | Измененные боковые ветви | Дополнительные признаки |
| Норма | Норма | Нет | |
| Сомнительные данные | Норма | < 3 | |
| Легкий ХП | Норма | ≥ 3 | |
| Умеренно-тяжелый ХП | Изменен | > 3 | |
| Тяжелый ХП | Изменен | > 3 | Один и более: большая полость, обструкция, дефекты наполнения, выраженное расширение или неравномерность |
Приложение Г4 Классификация степени тяжести ХП по данным КТ и УЗИ.
Таблица 4. Кембриджская классификация ХП по результатам выполнения КТ и УЗИ (81).| Тяжесть | Изменения |
| Норма | ГПП <2 мм Нормальный размер и форма ПЖ Гомогенность паренхимы |
| Сомнительный | Один признак из следующих: ГПП 2-4 мм Небольшое увеличение (до 2N) Гетерогенность паренхимы |
| Легкий | Необходимо два или более признаков: ГПП 2-4 мм Небольшое увеличение (до 2N) Гетерогенность паренхимы |
| Умеренно-тяжелый | Мелкие полости <10 мм Неравномерность диаметра протоков Очаговый острый панкреатит Повышенная эхогенность стенки протоков Неровность контуров |
| Тяжелый | выше + один и более признаков: Большие полости (> 10 мм) Значительное увеличение железы (>2 N) Дефекты наполнения внутри протоков или камни Обструкция протоков, стриктуры или выраженная неравномерность диаметра Поражение соседних органов |
Приложение Г5 Паддингтонский Алкогольный Тест.
Название на русском языке. Паддингтонский Алкогольный Тест.Оригинальное название (если есть). The Paddington Alcohol Test.
Источник Patton R, Hilton с, сrawford MJ, Touquet R. The Paddington Alcohol Test: a short report. Alcohol and alcoholism. 2004;39(3):266-8.
Тип (подчеркнуть):
- шкала оценки.
- индекс.
- вопросник.
Назначение: оценка употребления алкоголя.
Содержание.
Паддингтонский алкогольный тест.
| 1. Вы употребляете алкоголь? | |
| Да - переход к пункту 2. | |
| Нет | |
| 2. Почти большинство людей иногда выпивают больше чем обычно, сколько максимально Вы могли выпить в такой день? | |
| Стандартная порция | Водка(мл) 40 об% | Крепленое вино(мл) 17-20 об% | Сухое вино 11-13 об% | Пиво(бут.) 5 об% | |
| (0) | 1 или 2 | 30-60 | 75-150 | 75-150 | 250мл-1 б |
| (1) | 3 или 4 | 90-120 | 225-300 | 300-400 | 1,5 б.-2 б. |
| (2) | 5 или 6 | 150-180 | 375-450 | 500-600 | 2,5 б.-3 б. |
| (3) | 7 или 8 | 210-240 | 525-600 | 700- | 3,5 б.-4 б. |
| (4) | 10 или более | 300 и более | 750 и более | 1000 и более | 5 б. и более |
| 3. Как часто Вы употребляете 8/6 (для мужчин и женщин, соответственно) стандартных порций алкогольных напитков в день: |
| • один раз в неделю или чаще = ПАТ статус + |
| • или, если менее часто: |
| • по крайней мере один раз в месяц = ПАТ статус + |
| • менее одного раза в месяц = ПАТ статус - (переход к 4) |
| 4. Как ВЫ считаете, этот осмотр Вас врачом связан с приемом алкоголя? |
| Да = ПАТ статус + |
| Нет = ПАТ статус - |
Ключ: Паддингтонский Алкогольный Тест (ПАТ) (12) занимает мало времени и сопоставим по чувствительности с AUDIT, он считается положительным (злоупотребление алкоголем), при положительном ответе на 3-й и/или на 4-й вопрос.
Приложение Г6 Основные антрометрические показатели статуса питания (188).
| Показатель | Нормы | |
| Мужчины | Женщины | |
| КЖСТ, мм | 12,5 | 16,5 |
| ОП, см | 26-29 | 25-28 |
| ОМП, см | 25,3 | 23,2 |
Окружность мышц плеча определяется по формуле.
ОМП (см) = ОП (см) - 0,314 х КЖСТ (мм).
ОП - окружность плеча, КЖСТ - толщина кожно-жировой складки над трицепсом.
Состояние питания по КЖСТ и ОМП:
| Нормальное | 90-100% |
| Легкое нарушение | 90-80% нормы |
| Нарушение средней тяжести | 80-70 % нормы |
| Тяжелое нарушение | <70% от нормы |
Статус питания по ИМТ.
| Классификация | ИМТ (кг/м²) | Риск сопутствующих заболеваний |
| Гипотрофия 3 ст | ниже 15,0 | Чрезвычайно высокий |
| Гипотрофия 2 ст | 15,0-16,9 | Очень высокий |
| Гипотрофия 1 ст | 17,0-18,4 | Высокий |
| Нормальная МТ | 18,5-24,9 | Обычный |
| Избыточная МТ | 25,0-29,9 | Очень высокий |
Приложение Г7 Диагностические критерии панкреатических свищей после операции на поджелудочной железе, ISGPF2017.
Приложение Г8 Визуальная аналоговая шкала (ВАШ.
Название на русском языке. Визуальная аналоговая шкала (ВАШ).Оригинальное название (если есть). V isual analogue scale ( VAS ).
TEGb Источник (официальный сайт разработчиков, публикация с валидацией): http://img.medscape.com/article/742/580/VAS.pdf.
Тип (подчеркнуть):
- шкала оценки.
- индекс.
- вопросник.
Назначение: оценка уровня боли.
Содержание (шаблон):
Ключ (интерпретация). Каждый сантиметр на шкале соответствует одному баллу. Так боль от 0 до 2 баллов - классифицируется как слабая, от 2- до 4 - умеренная, от 4 до 6 - сильная, от 6 до 8 - сильнейшая, до 10 см - невыносимая.
Пояснения. Визуальная аналоговая шкала представляет собой отрезок длиной 10 см Начальная точка его соответствует отсутствию боли - «боли нет», а конец - максимально выраженному болевому ощущению «невыносимая боль». Пациенту предлагается выбрать на отрезке точку, которая соответствует интенсивности боли, которую он испытывает в настоящий момент времени. Расстояние от отрезка до отмеченной точки измеряют и округляют до целых.
Приложение Г9 Цифровая рейтинговая шкала боли.
Оригинальное название (если есть). Numeric rating scale ( NRS ).TEGb Источник (официальный сайт разработчиков, публикация с валидацией): https://www.sciencedirect.com/topics/medicine-and-dentistry/numeric-rating-scale.
Тип (подчеркнуть):
- шкала оценки.
- индекс.
- вопросник.
Назначение: оценка уровня боли.
Содержание (шаблон):
| Пожалуйста, оцените интенсивность боли, которую Вы испытываете в настоящее время | ||||||||||
| 0 | 1 | 2 | 3 | 4 | 5 | 6 | 7 | 8 | 9 | 10 |
| нет боли | Умеренная боль | Очень сильная боль | ||||||||
Цифровая ранговая шкала боли в графическом виде.
Ключ (интерпретация). ЦРШ состоит из последовательного ряда чисел от 0 до 10. Пациентам предлагается оценить интенсивность боли цифрами: 0 - боль отсутствует, 5- умеренная боль и 10 - самая сильная боль, которую можно себе представить.
Пояснения. Альтернативой ВАШ является цифровая рейтинговая (цифровая ранговая) шкала боли (ЦРШ:NRS). Преимуществом ЦРШ является возможность ее использования как в графическом виде, так и в устной форме (в том числе во время телефонного опроса).
Приложение Г10 Анкеты по оценке качества жизни.
Название на русском языке:Оригинальное название (если есть). Short form 36 ( SF -36).
TEGb Источник (официальный сайт разработчиков, публикация с валидацией): https://www.rand.org/health-care/surveys_tools/mos/36-item-short-form.html.
Wehler M, Reulback U, Nichterlein R et al. Health-related quality of life in chronic pancreatitis: a psychometric assessment. Scan J Gastroenterol 2003; 38 :1083 - 9(225).
Тип (подчеркнуть):
- шкала оценки.
- индекс.
- вопросник.
Назначение. Оценка качества жизни.
Содержание (шаблон):
Ключ (интерпретация): http://abdugaliev.ru/proj/medcalc/sf36__.
Пояснения. Общепринятым показателем состояния пациента, позволяющим объективизировать субъективные ощущения пациента, является качество жизни (КЖ). КЖ определяют с помощью анкет-опросников, разработанных в ходе специальных исследований. Анкета была создана для пациентов хроническими заболеваниями и не имеет нозологической специфики. Анкета QLQ С30 изначально создавалась для оценки качества жизни пациентов онкологическими заболеваниями, однако проведенные исследования доказали возможность ее использования и среди пациентов, страдающих ХП(225).
Приложение Г11 Анкеты по оценке качества жизни.
Оригинальное название (если есть). EORTSQLQC 30.TEGb Источник (официальный сайт разработчиков, публикация с валидацией): https://qol.eortc.org/FitzsimmonsD, KahlS, вutturiniGetal. Symptoms and quality fo life in chronic pancreatitis assessed by structured interview and the EORTS QLQ-C30 and QLQ-PAN26 . Am J Gastroenterol 2005; 100: 918 - 26.
Тип (подчеркнуть):
- шкала оценки.
- индекс.
- вопросник.
Назначение. Оценка качества жизни.
Содержание (шаблон):
TEGb Ключ (интерпретация): https://www.eortc.org/app/uploads/sites/2/2018/02/reference_values_manual2008.pdf.
Пояснения. Анкета QLQ С30 изначально создавалась для оценки качества жизни пациентов онкологическими заболеваниями, однако проведенные исследования доказали возможность ее использования и среди пациентов, страдающих ХП.
Приложение Г12 Номенклатура медицинских услуг, применяемых при диагностике и хирургическом лечении хронического панкреатита.
В ред. Приказа Минздрава России от 16,04,2019 N 217н, с изм.,.Лабораторная диагностика:
B03,016,002 Общий (клинический) анализ крови.
B03,016,003 Общий (клинический) анализ крови развернутый.
B03,016,004 Анализ крови биохимический общетерапевтический.
B03,016,005 Анализ крови по оценке нарушений липидного обмена биохимический.
B03,016,006 Общий (клинический) анализ мочи.
B03,016,010 Копрологическое исследование.
B03,016,017 Комплексное определение концентрации жирных кислот в крови.
B03,027,027 Комплекс исследований для диагностики злокачественных.
Новообразований поджелудочной железы.
A09,05,045 Определение активности амилазы в крови.
A09,05,046 Определение активности щелочной фосфатазы в крови.
A09,05,180 Определение активности панкреатической амилазы в крови.
A09,28,027 Определение активности альфа-амилазы в моче.
A09,30,009 Определение активности амилазы в перитонеальной жидкости.
Инструментальная Диагностика:
B03,052,001 Комплексное ультразвуковое исследование внутренних органов.
A06,30,005 Компьютерная томография органов брюшной полости.
A06,30,005,002 Компьютерная томография органов брюшной полости и.
Забрюшинного пространства с внутривенным болюсным.
Контрастированием.
A06,30,005,003 Компьютерная томография органов брюшной полости с.
Внутривенным болюсным контрастированием.
A06,30,005,004 Спиральная компьютерная томография органов брюшной полости.
С внутривенным болюсным контрастированием, мультипланарной.
И трехмерной реконструкцией.
A06,30,008 Фистулография.
A06,30,008,001 Компьютерно-томографическая фистулография.
A05,30,005 Магнитно-резонансная томография органов брюшной полости.
A05,30,005,001 Магнитно-резонансная томография органов брюшной полости с.
Внутривенным контрастированием.
A05,14,002 Магнитно-резонансная холангиография.
A05,15,001 Магнитно-резонансная томография поджелудочной железы.
A05,15,002 Магнитно-резонансная холангиопанкреатография.
A03,16,001 Эзофагогастродуоденоскопия.
A03,16,002 Установка назоинтестинального зонда.
A04,14,003 Эндосонография панкреатобилиарной зоны.
A04,16,003 Эндосонография двенадцатиперстной кишки.
Хирургическое и эндоскопическое лечение.
A16,15,010 Панкреатодуоденальная резекция.
A16,15,010,002 Панкреатодуоденальная резекция с сохранением привратника.
A16,15,010,003 Роботассистированная панкреатодуоденальная резекция.
A16,15,010,004 Роботассистированная пилоросохраняющая.
Панкреатодуоденальная резекция.
A16,15,001,002 Резекция поджелудочной железы эндоскопическая.
A16,15,001,003 Частичная резекция головки поджелудочной железы с.
Панкреатоеюноанастомозом (операция Фрея).
A16,15,002 Ушивание повреждения поджелудочной железы.
A16,15,004 Цистоэнтеростомия.
A16,15,006 Трансдуоденальнаясфинктеровирсунгопластика.
A16,15,007 Вирсунгодуоденостомия.
A16,15,008 Продольная панкреатоеюностомия.
A16,15,009,001 Дистальная резекция поджелудочной железы с сохранением.
Селезенки.
A16,15,009,002 Дистальная резекция поджелудочной железы со спленэктомией.
A16,15,015 Наружное дренирование кист поджелудочной железы.
A16,15,015,001 Дренирование кист поджелудочной железы под контролем.
Ультразвукового исследования.
A16,15,015,002 Транскатетерное лечение кист поджелудочной железы под.
Контролем ультразвукового исследования.
A16,15,015,003 Окклюзия кист поджелудочной железы под контролем.
Ультразвукового исследования.
A16,15,016 Окклюзия свищей поджелудочной железы.
A16,15,016,001 Окклюзия наружных панкреатических свищей.
A16,15,016,002 Разобщение внутренних панкреатических свищей.
A16,15,017 Иссечение кист поджелудочной железы.
A16,15,019 Наложение панкреато(цисто)еюноанастомоза.
A16,15,020 Реконструктивные вмешательства при хроническом панкреатите.
A16,14,031,003 Холедохоеюноанастомоз.
A16,14,032 Стентирование желчных протоков.
A16,14,032,001 Эндоскопическая вирсунготомия.
A16,14,032,002 Стентирование желчных протоков под видеоэндоскопическим контролем.
A16,15,021 Эндоскопическое стентирование главного панкреатического протока.
A03,16,002 Установка назоинтестинального зонда.
A16,12,041,001 Эндоваскулярная окклюзия сосудов с помощью микроспиралей.
A16,12,041,002 Эндоваскулярная окклюзия полости аневризмы с помощью микроспиралей.
|
|
Год актуализации информации
2020.