МКБ-10 коды
- МКБ-10
- C44.5 Другие злокачественные новообразования кожи туловища
- C43-C44 Меланома и другие злокачественные новообразования кожи
- C44.9 Злокачественные новообразования кожи неуточненной области
- C44 Другие злокачественные новообразования кожи
- C44.1 Другие злокачественные новообразования кожи века, включая спайку век
|
|
Вступление
Кодирование по Международной статистической классификации болезней и проблем, связанных со здоровьем: с44.
Год утверждения (частота пересмотра): 2019.
Возрастная категория: Взрослые.
Пересмотр не позднее: 2021.
ID: 297.
Разработчик клинической рекомендации.
• Ассоциация онкологов России.
• Ассоциация специалистов по проблемам меланомы.
• Общероссийская общественная организация «Российское общество клинической онкологии».
Одобрено Научно-практическим Советом Минздрава РФ.
Год утверждения (частота пересмотра): 2019.
Возрастная категория: Взрослые.
Пересмотр не позднее: 2021.
ID: 297.
Разработчик клинической рекомендации.
• Ассоциация онкологов России.
• Ассоциация специалистов по проблемам меланомы.
• Общероссийская общественная организация «Российское общество клинической онкологии».
Одобрено Научно-практическим Советом Минздрава РФ.
|
|
Список сокращений
БСЛУ - биопсия сторожевых лимфатических узлов.
ВОЗ - Всемирная организация здравоохранения.
ВПО - выявленный первичный очаг.
В/в - внутривенно.
ДИ - доверительный интервал.
КМ - карцинома Меркеля.
КТ - компьютерная томография.
ЛАЭ - лимфаденэктомия.
ЛТ - лучевая терапия.
ЛУ - лимфатические узлы.
ЛФК - лечебная физическая культура.
МКА - моноклональные антитела (код АТХ-классификации: L01XС).
МКБ-10 - Международная классификация болезней 10-го пересмотра.
МРТ - магнитно-резонансная томография.
ПЭТ - позитронно-эмиссионная томография.
СПИД - синдром приобретенного иммунодефицита человека.
УЗИ - ультразвуковое исследование.
AJCC - Американский объединенный комитет по раку.
AUC - площадь под кривой «концентрация в плазме-время» (мг/мл × мин).
MCPyV - полиомавирус клеток Меркеля.
UICC - Союз международного контроля над раком.
** - жизненно необходимые и важнейшие лекарственные препараты.
- препарат, применяющийся не в соответствии с показаниями к применению и противопоказаниями, способами применения и дозами, содержащимися в инструкции по применению лекарственного препарата (офф-лейбл).
ВОЗ - Всемирная организация здравоохранения.
ВПО - выявленный первичный очаг.
В/в - внутривенно.
ДИ - доверительный интервал.
КМ - карцинома Меркеля.
КТ - компьютерная томография.
ЛАЭ - лимфаденэктомия.
ЛТ - лучевая терапия.
ЛУ - лимфатические узлы.
ЛФК - лечебная физическая культура.
МКА - моноклональные антитела (код АТХ-классификации: L01XС).
МКБ-10 - Международная классификация болезней 10-го пересмотра.
МРТ - магнитно-резонансная томография.
ПЭТ - позитронно-эмиссионная томография.
СПИД - синдром приобретенного иммунодефицита человека.
УЗИ - ультразвуковое исследование.
AJCC - Американский объединенный комитет по раку.
AUC - площадь под кривой «концентрация в плазме-время» (мг/мл × мин).
MCPyV - полиомавирус клеток Меркеля.
UICC - Союз международного контроля над раком.
** - жизненно необходимые и важнейшие лекарственные препараты.
- препарат, применяющийся не в соответствии с показаниями к применению и противопоказаниями, способами применения и дозами, содержащимися в инструкции по применению лекарственного препарата (офф-лейбл).
Термины и определения
• Адъювантная химиотерапия. Химиотерапия, применяемая после локального воздействия на опухоль в целях эрадикации или длительного подавления микрометастазов.
• Биопсия сторожевого лимфатического узла. Метод получения гистологического материала из лимфатического узла, который считается первым на пути лимфогенного распространения опухоли. Наличие или отсутствие метастазов определяет показания к выполнению лимфаденэктомии в полном объеме.
• Буст. Дополнительное облучение опухоли или ложа удаленной опухоли.
• Иммуногистохимическое исследование. Метод микроскопического исследования тканей, обеспечивающий наиболее специфическое выявление в них искомых веществ и основанный на обработке срезов маркированными специфическими антителами к выявляемому веществу (антигену).
• Инцизионная панч-биопсия. Метод получения образца тканей кожи на всю его толщину, при этом латеральные края резекции могут содержать элементы опухоли (или невуса). Выполняется при помощи специальной панч-иглы (диаметром от 1 до 5 мм). Применяется в исключительных случаях, когда эксцизионная биопсия не может быть применена.
• Местно-распространенный неоперабельный процесс. Распространение опухоли ограничено одной областью, но в связи с обширным поражением выполнение радикального хирургического вмешательства невозможно.
• PD 1. Рецептор программируемой смерти 1.
• Блокатор PD1. Моноклональное антитело, блокирующее взаимодействие между рецептором программируемой смерти (PD-1) и его лигандами.
• Системная химиотерапия. Введение препаратов внутрь, подкожно, внутривенно, внутримышечно, рассчитанное на общий противоопухолевый эффект.
• Транзиторные метастазы. Метастазы, располагающиеся между первичной опухолью и регионарным коллектором либо дистальнее первичной опухоли.
• ECOG (Eastern сooperative Oncology Group). Шкала оценки общего состояния онкологического больного до начала лечения, в процессе и после его окончания по 5-степенной системе (рекомендована Восточной кооперативной онкологической группой).
• Предреабилитация (prehabilitation). Реабилитация с момента постановки диагноза до начала лечения (хирургического лечения/химиотерапии/лучевой терапии).
• I этап реабилитации. Реабилитация в период специализированного лечения основного заболевания (включая хирургическое лечение/химиотерапию/лучевую терапию) в отделениях медицинских организаций по профилю основного заболевания.
• II этап реабилитации. Реабилитация в стационарных условиях медицинских организаций (реабилитационных центров, отделений реабилитации), в ранний восстановительный период течения заболевания, поздний реабилитационный период, период остаточных явлений течения заболевания.
• III этап реабилитации. Реабилитация в ранний и поздний реабилитационный периоды, период остаточных явлений течения заболевания в отделениях (кабинетах) реабилитации, физиотерапии, лечебной физкультуры, рефлексотерапии, мануальной терапии, психотерапии, медицинской психологии, кабинетах логопеда (учителя-дефектолога), оказывающих медицинскую помощь в амбулаторных условиях, дневных стационарах, а также выездными бригадами на дому (в том числе в условиях санаторно-курортных организаций).
• Эксцизионная биопсия новообразования кожи. Метод получения образца тканей кожи, при котором новообразование удаляется тотально (целиком) с небольшим (1-3 мм) захватом прилежащих здоровых тканей. Такой способ получения морфологического материала является предпочтительным при подозрении на меланому кожи.
• Биопсия сторожевого лимфатического узла. Метод получения гистологического материала из лимфатического узла, который считается первым на пути лимфогенного распространения опухоли. Наличие или отсутствие метастазов определяет показания к выполнению лимфаденэктомии в полном объеме.
• Буст. Дополнительное облучение опухоли или ложа удаленной опухоли.
• Иммуногистохимическое исследование. Метод микроскопического исследования тканей, обеспечивающий наиболее специфическое выявление в них искомых веществ и основанный на обработке срезов маркированными специфическими антителами к выявляемому веществу (антигену).
• Инцизионная панч-биопсия. Метод получения образца тканей кожи на всю его толщину, при этом латеральные края резекции могут содержать элементы опухоли (или невуса). Выполняется при помощи специальной панч-иглы (диаметром от 1 до 5 мм). Применяется в исключительных случаях, когда эксцизионная биопсия не может быть применена.
• Местно-распространенный неоперабельный процесс. Распространение опухоли ограничено одной областью, но в связи с обширным поражением выполнение радикального хирургического вмешательства невозможно.
• PD 1. Рецептор программируемой смерти 1.
• Блокатор PD1. Моноклональное антитело, блокирующее взаимодействие между рецептором программируемой смерти (PD-1) и его лигандами.
• Системная химиотерапия. Введение препаратов внутрь, подкожно, внутривенно, внутримышечно, рассчитанное на общий противоопухолевый эффект.
• Транзиторные метастазы. Метастазы, располагающиеся между первичной опухолью и регионарным коллектором либо дистальнее первичной опухоли.
• ECOG (Eastern сooperative Oncology Group). Шкала оценки общего состояния онкологического больного до начала лечения, в процессе и после его окончания по 5-степенной системе (рекомендована Восточной кооперативной онкологической группой).
• Предреабилитация (prehabilitation). Реабилитация с момента постановки диагноза до начала лечения (хирургического лечения/химиотерапии/лучевой терапии).
• I этап реабилитации. Реабилитация в период специализированного лечения основного заболевания (включая хирургическое лечение/химиотерапию/лучевую терапию) в отделениях медицинских организаций по профилю основного заболевания.
• II этап реабилитации. Реабилитация в стационарных условиях медицинских организаций (реабилитационных центров, отделений реабилитации), в ранний восстановительный период течения заболевания, поздний реабилитационный период, период остаточных явлений течения заболевания.
• III этап реабилитации. Реабилитация в ранний и поздний реабилитационный периоды, период остаточных явлений течения заболевания в отделениях (кабинетах) реабилитации, физиотерапии, лечебной физкультуры, рефлексотерапии, мануальной терапии, психотерапии, медицинской психологии, кабинетах логопеда (учителя-дефектолога), оказывающих медицинскую помощь в амбулаторных условиях, дневных стационарах, а также выездными бригадами на дому (в том числе в условиях санаторно-курортных организаций).
• Эксцизионная биопсия новообразования кожи. Метод получения образца тканей кожи, при котором новообразование удаляется тотально (целиком) с небольшим (1-3 мм) захватом прилежащих здоровых тканей. Такой способ получения морфологического материала является предпочтительным при подозрении на меланому кожи.
Описание
Карцинома Меркеля (КМ). Редкая первичная злокачественная опухоль кожи с эпителиальной и нейроэндокринной дифференцировкой (в соответствии с классификацией Всемирной организации здравоохранения (ВОЗ)) [1].
Причины
Существует несколько известных факторов риска развития данного заболевания:
• возраст старше 65 лет. Средний возраст большинства (71,6 %) пациентов на момент постановки диагноза составляет 69-70 лет, при этом наблюдается 5-10-кратное увеличение заболеваемости среди пациентов старше 70 лет по сравнению с пациентами, возраст которых менее 60 лет;
• воздействие ультрафиолетового излучения;
• состояние иммуносупрессии организма. Отмечено 2-3-кратное увеличение риска развития КМ среди пациентов, страдающих синдромом приобретенного иммунодефицита человека (СПИД);
• ~5-кратное увеличение среди пациентов после трансплантации органа;
• 15,7-кратное увеличение риска развития КМ у пациентов с в-клеточными неоплазиями [2-6].
В январе 2008 г. Н. Feng и соавт. представили доказательства о возможном вирусном онкогенезе. Впервые был идентифицирован полиомавирус, который был назван «полиомавирус клеток Меркеля» (MCPyV). Его последовательности были обнаружены в 8 (80 %) из 10 образцов КМ, но только в 5 (8 %) из 59 контрольных образцов из различных участков тела и в 4 (16 %) из 25 контрольных образцов кожи. Авторы описали, что в 6 из 8 MCPyV-позитивных образцов КМ вирусная ДНК была найдена встроенной в геном опухоли. Таким образом, авторы сделали вывод о том, что MCPyV может быть фактором развития КМ [7-9]. Исследования КМ и MCPyV, а также других факторов риска значительно расширили наши знания о патогенезе КМ, но клетки происхождения до сих пор неизвестны. Клетки Меркеля, или нейроэндокринные клетки кожи, как полагают, могут быть источником происхождения КМ из-за их фенотипического сходства. Однако по нескольким причинам, например, гетерогенной дифференциации КМ и постмитотического характера клеток Меркеля, маловероятно, что КМ развивается из дифференцированных клеток Меркеля. Кожные стволовые клетки, вероятно, эпидермального происхождения, могут быть клетками, из которых развивается КМ. Вопрос о клетках, из которых происходит КМ, все еще должен быть решен в будущих исследованиях [11].
• возраст старше 65 лет. Средний возраст большинства (71,6 %) пациентов на момент постановки диагноза составляет 69-70 лет, при этом наблюдается 5-10-кратное увеличение заболеваемости среди пациентов старше 70 лет по сравнению с пациентами, возраст которых менее 60 лет;
• воздействие ультрафиолетового излучения;
• состояние иммуносупрессии организма. Отмечено 2-3-кратное увеличение риска развития КМ среди пациентов, страдающих синдромом приобретенного иммунодефицита человека (СПИД);
• ~5-кратное увеличение среди пациентов после трансплантации органа;
• 15,7-кратное увеличение риска развития КМ у пациентов с в-клеточными неоплазиями [2-6].
В январе 2008 г. Н. Feng и соавт. представили доказательства о возможном вирусном онкогенезе. Впервые был идентифицирован полиомавирус, который был назван «полиомавирус клеток Меркеля» (MCPyV). Его последовательности были обнаружены в 8 (80 %) из 10 образцов КМ, но только в 5 (8 %) из 59 контрольных образцов из различных участков тела и в 4 (16 %) из 25 контрольных образцов кожи. Авторы описали, что в 6 из 8 MCPyV-позитивных образцов КМ вирусная ДНК была найдена встроенной в геном опухоли. Таким образом, авторы сделали вывод о том, что MCPyV может быть фактором развития КМ [7-9]. Исследования КМ и MCPyV, а также других факторов риска значительно расширили наши знания о патогенезе КМ, но клетки происхождения до сих пор неизвестны. Клетки Меркеля, или нейроэндокринные клетки кожи, как полагают, могут быть источником происхождения КМ из-за их фенотипического сходства. Однако по нескольким причинам, например, гетерогенной дифференциации КМ и постмитотического характера клеток Меркеля, маловероятно, что КМ развивается из дифференцированных клеток Меркеля. Кожные стволовые клетки, вероятно, эпидермального происхождения, могут быть клетками, из которых развивается КМ. Вопрос о клетках, из которых происходит КМ, все еще должен быть решен в будущих исследованиях [11].
|
|
Эпидемиология
Карцинома Меркеля в России не выделена в отдельную нозологическую единицу, показатели заболеваемости и смертности регистрируются для С44 в целом (рак кожи, кроме меланомы). В то время как в США ежегодно регистрируется порядка 1500 новых случаев КМ в год, в странах Европейского союза - ~2500 [12-15]. Таким образом, с учетом численности населения США, стран Европейского союза и России можно предполагать порядка 650 новых случаев КМ в год.
C44,0 Кожи губы.
C44,1 Кожи века, включая спайку век.
C44,2 Кожи уха и наружного слухового прохода.
C44,3 Кожи других и неуточненных частей лица.
C44,4 Кожи волосистой части головы и шеи.
C44,5 Кожи туловища.
C44,6 Кожи верхней конечности, включая область плечевого пояса.
C44,7 Кожи нижней конечности, включая тазобедренную область.
C44,8 Поражения кожи, выходящие за пределы одной и более вышеуказанных локализаций.
C44,9 Злокачественные новообразования кожи неуточненной области.
1,4 Особенности кодирования заболевания или состояния (группы заболеваний или состояний) по Международной статистической классификации болезней и проблем, связанных со здоровьем,.
C44 Другие злокачественные новообразования кожи.C44,0 Кожи губы.
C44,1 Кожи века, включая спайку век.
C44,2 Кожи уха и наружного слухового прохода.
C44,3 Кожи других и неуточненных частей лица.
C44,4 Кожи волосистой части головы и шеи.
C44,5 Кожи туловища.
C44,6 Кожи верхней конечности, включая область плечевого пояса.
C44,7 Кожи нижней конечности, включая тазобедренную область.
C44,8 Поражения кожи, выходящие за пределы одной и более вышеуказанных локализаций.
C44,9 Злокачественные новообразования кожи неуточненной области.
Классификация
1,5, Классификация заболевания или состояния (группы заболеваний или состояний).
Международная гистологическая классификация (классификация ВОЗ, 4-е издание, 2018 г.8247/3 Карцинома Меркеля.
Стадирование карциномы Меркеля по системе TNM.
Стадирование карциномы Меркеля по классификации TNM Американского объединенного комитета по раку (AJCC)/Союза международного контроля над раком (UICC) 8-го пересмотра (2017 г. [16]. Для процедуры стадирования карциномы Меркеля выполнение патолого-анатомического исследования биопсийного (операционного) материала для морфологической верификации диагноза обязательно. Оценку состояния лимфатических узлов для установления стадии выполняют при помощи клинического осмотра, инструментальных исследований и процедуры биопсии сторожевого лимфатического узла. Для КМ используется единая классификация [16, 17, 18].
Критерий Т отражает распространенность первичной опухоли и содержит следующие градации.
Первичная опухоль (pT).
UICC TNM 8 pT идентична T.
PTX Первичная опухоль не может быть оценена.
PT0 Нет данных о наличии первичной опухоли (метастазы в ЛУ/отдаленные метастазы без выявления первичного очага (ВПО)).
PTis In situ первичная опухоль.
PT1 ≤2 см в наибольшем измерении.
PT2 >2 но ≤5 см в наибольшем измерении.
PT3 >5 см в наибольшем измерении.
PT4 Первичная опухоль прорастает подлежащие ткани, такие как мышца, кость или хрящ.
NB. Измерение при морфологическом исследовании возможно, если нет данных клинического осмотра/обследования.
Регионарные лимфатические узлы (N). Критерий N указывает на наличие или отсутствие метастазов в регионарных лимфатических узлах.
NX Регионарные ЛУ не могут быть оценены.
N0 Отсутствие метастатического поражения регионарных ЛУ.
N1 Метастазы в регионарные ЛУ.
N2 Транзиторные метастазы без метастатического поражения регионарных ЛУ.
N3 Транзиторные метастазы и метастатическое поражение регионарных ЛУ.
Регионарные лимфатические узлы (pN). Патологическая/морфологическая стадия.
PNX Регионарные ЛУ не могут быть оценены.
PN0 Отсутствие метастатического поражения ЛУ при морфологическом исследовании.
PN1 Метастатическое поражение регионарных ЛУ при морфологическом исследовании.
PN1a(sn) Микрометастазы, выявленные при биопсии сторожевых лимфатических узлов (БСЛУ).
PN1a Микрометастазы, выявленные при выполнении лимфаденэктомии (ЛАЭ).
PN1b Макрометастазы в ЛУ (клинически выявленные).
PN2 Транзиторные метастазы без метастатического поражения регионарных ЛУ*.
PN3 Транзиторные метастазы и метастатическое поражение регионарных ЛУ*.
*Метастазы, располагающиеся (1) между первичной опухолью и регионарным коллектором либо (2) дистальнее первичной опухоли.
Для опухолей, расположенных преимущественно на одной стороне тела (левой или правой), регионарными лимфатическими узлами следует считать:
• голова, шея: ипсилатеральные околоушные, подчелюстные, шейные и надключичные лимфатические узлы;
• грудная стенка: ипсилатеральные подмышечные лимфатические узлы;
• верхняя конечность: ипсилатеральные локтевые и подмышечные лимфатические узлы;
• живот, поясница и ягодицы: ипсилатеральные паховые лимфатические узлы;
• нижняя конечность: ипсилатеральные подколенные и паховые лимфатические узлы;
• край ануса и кожа перианальной области: ипсилатеральная паховые лимфатические узлы.
В случае расположения опухоли в пограничных зонах лимфатические узлы с обеих сторон могут считаться регионарными.
При обнаружении метастазов в лимфатических узлах за пределами указанных регионарных зон метастазирования следует классифицировать их как отдаленные метастазы.
Критерий М характеризует наличие или отсутствие отдаленных метастазов.
М0 Отдаленных метастазов нет.
М1 Наличие отдаленных метастазов.
М1a Наличие отдаленных метастазов в кожу, подкожную клетчатку и отдаленные ЛУ.
М1b Наличие отдаленных метастазов в легкие.
М1с Наличие отдаленных метастазов в другие висцеральные органы.
Группировка критериев TNM для определения стадии карциномы Меркеля представлена в таблице 1 (клиническая) и таблице 2 (морфологическая).
Таблица 1. Группировка критериев TNM для определения стадии КМ, клиническая.
| Стадия | T | N | M |
| Стадия 0 | Tis | N0 | M0 |
| Стадия I | T1 | N0 | M0 |
| Стадия IIA | T2, T3 | N0 | M0 |
| Стадия IIB | T4 | N0 | M0 |
| Стадия III | Любая T | N1, N2, N3 | M0 |
| Стадия IV | Любая Т | Любая N | M1 |
Таблица 2. Группировка критериев TNM для определения стадии карциномы Меркеля, морфологическая.
| Стадия | T | N | M |
| Стадия 0 | Tis | N0 | M0 |
| Стадия I | T1 | N0 | M0 |
| Стадия IIA | T2, T3 | N0 | M0 |
| Стадия IIB | T4 | N0 | M0 |
| Стадия IIIA | T0 | N1b | M0 |
| T1, T2, T3, T4 | N1a(sn), N1a | M0 | |
| Стадия IIIB | T1, T2, T3, T4 | N1b, N2, N3 | M0 |
| Стадия IV | Любая Т | Любая N | M1 |
Метастазы карциномы Меркеля без выявленного первичного очага в периферические лимфатические узлы одного региона следует стадировать как IIIА стадию (таблица 2).
Комментарий. Отличия обновленной системы стадирования 8-го пересмотра от предыдущей версии.
1. Для новой системы стадирования важно указать, как была определена стадия заболевания: клинически или патологически/морфологически. Это важно в отношении риска развития рецидива заболевания и выживаемости пациентов. Например, если ЛУ определены только как клинически отрицательные ( врач не может выполнить пациенту БСЛУ или направить в центр, где это смогут сделать), то это менее точно, чем патологически/морфологически отрицательные ЛУ, поскольку микрометастазы в ЛУ при КМ определяются у одной трети пациентов с клинически отрицательными ЛУ. Поскольку морфологическая диагностика и отрицательный морфологический статус ЛУ при БСЛУ являются более точными, пациенты, у которых ЛУ определены таким образом, имеют более низкий шанс рецидива/прогрессирования по сравнению с клинически отрицательными пациентами, потому что одна треть из них на самом деле уже имеет ранние проявления в ЛУ, которые мы не можем выявить клинически.
2. Пациенты исходно с метастазами в ЛУ без ВПО теперь стадируются отдельно от пациентов с метастазами в ЛУ и «известной» первичной опухолью. Существует много исследований, в которых показано, что пациенты с метастазами в ЛУ без ВПО имеют лучшие показатели выживаемости по сравнению с пациентами с известной первичной опухолью [19-21]. По этой причине эти 2 подтипа III стадии заболевания разделены.
|
|
Клиническая картина
Клиническая картина неспецифична, и заподозрить КМ до морфологической верификации крайне трудно. Как правило, пациент указывает на появление безболезненного, единичного, однородного, не изъязвленного образования на коже розового или красно-фиолетового цвета (иногда без изменения цвета кожных покровов), которое быстро растет (в 2 раза и более за последние 3 месяца) [22]. Наиболее часто образования располагаются на подверженных инсоляции участках кожных покровов (голова, шея, конечности), при этом кожа часто может быть не изменена. Иногда может наблюдаться изъязвление опухолевого образования, а также мультифокальное распространение заболевания. В 50 % случаев КМ расположена в области головы и шеи, в 40 % - на коже конечностей, в 10 % - на коже туловища и половых органов [23]. Имеются случаи локализации на слизистой оболочки влагалища [24].
Таким образом, следует подчеркнуть важный клинический признак - быстрый рост безболезненного новообразования на коже без характерных дермоскопических признаков (которые бы могли отнести его к доброкачественным новообразованиям или к другим злокачественным опухолям кожи). Такое новообразование должно вызвать у врачей первичного контакта (врачей общей практики, терапевтов, хирургов или дерматологов) подозрение на злокачественное новообразование и потребность в морфологической (предпочтительнее гистологической) верификации.
Таким образом, следует подчеркнуть важный клинический признак - быстрый рост безболезненного новообразования на коже без характерных дермоскопических признаков (которые бы могли отнести его к доброкачественным новообразованиям или к другим злокачественным опухолям кожи). Такое новообразование должно вызвать у врачей первичного контакта (врачей общей практики, терапевтов, хирургов или дерматологов) подозрение на злокачественное новообразование и потребность в морфологической (предпочтительнее гистологической) верификации.
Диагностика
Критерии установления диагноза/состояния:
• данные анамнеза (появление безболезненного образования на коже и его быстрый рост);
• данные физикального обследования и тщательного исследования кожных покровов и периферических ЛУ (как правило, образование на коже в виде единичного узла розового или красно-фиолетового цвета плотноэластичной консистенции без изъязвления поверхности, при запущенных формах может быть и мультифокальное распространение и изъязвление поверхности узлового образования кожи);
• данные патолого-анатомического исследования биопсийного (операционного) материала кожи с применением иммуногистохимических методов (при стандартной окраске гематоксилином и эозином морфолог предполагает диагноз КМ, который в последующем подтверждается результатами иммуногистохимического типирования с использованием антител к цитокератину 20).
В таблице 3 представлен план обследования в зависимости от результатов биопсии новообразования кожи и клинического осмотра. Рекомендации по применению самих медицинских вмешательств представлены в соответствующих разделах.
Уровень убедительности рекомендаций. в (уровень достоверности доказательств - 3).
Уровень убедительности рекомендаций. с (уровень достоверности доказательств - 4).
Комментарий. При осмотре необходимо обратить внимание на размер образования кожи, изменение цвета и поверхности кожного покрова над образованием, наличие/отсутствие инфильтрации окружающих тканей, подвижности образования по отношению к подлежащим тканям, а также на размер и консистенцию регионарных ЛУ. Также важным является оценка наличия/отсутствия первично-множественного поражения, а также других злокачественных новообразований кожи. У пациентов с КМ чаще других (около 55 % случаев) выявляются другие злокачественные новообразования, наиболее часто это другие опухоли кожи: плоскоклеточный рак кожи, базально-клеточный рак кожи, меланома и другие предопухолевые поражения кожи (актинический кератоз).
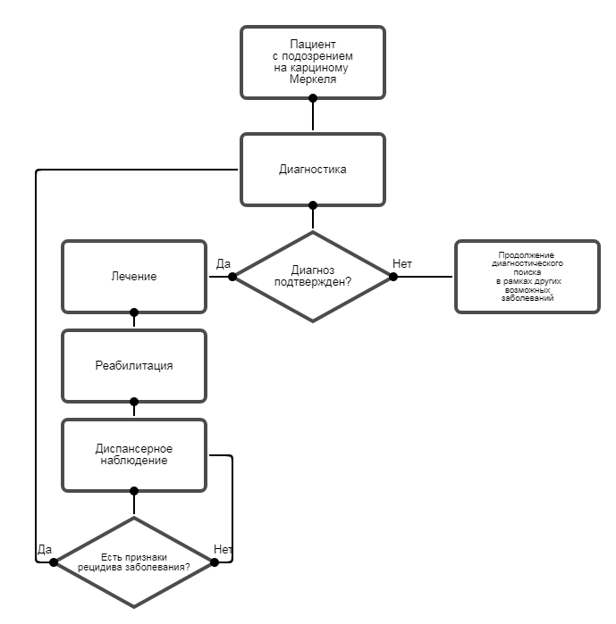
• Рекомендуется по результатам анализа жалоб, анамнеза и данных физикального обследования в случае наличия подозрительного новообразования на коже направить/ выполнить инвазивную диагностику (биопсию) для морфологической верификации [27, 35-43] ( см блок-схему 1).
Уровень убедительности рекомендаций. с (уровень достоверности доказательств - 4).
Уровень убедительности рекомендаций. С (уровень достоверности доказательств -5).
• Рекомендуется у всех пациентов в качестве «золотого стандарта» проводить иммуногистохимическое типирование материала при выполнении патолого-анатомического исследования с моноклональными антителами - цитокератин 20, тиреоидный фактор транскрипции 1 [157].
Уровень убедительности рекомендаций. A (уровень достоверности доказательств -2).
• Рекомендуется в качестве дифференциальной диагностики мелкоклеточного рака легкого и КМ использовать иммуногистохимическое типирование материала с моноклональными антителами (определение экспрессии цитокератина 20 и определение тиреоидного фактора транскрипции 1) [58, 66, 67, 158].
Уровень убедительности рекомендаций. в (уровень достоверности доказательств -3).
• Рекомендуется всем пациентам, у которых по данным патолого-анатомического исследования биопсийного (операционного) материала заподозрена КМ, использовать дополнительный специальный метод - иммуногистохимического типирование, используя моноклональные антитела к маркерам эпителиальной дифференцировки - цитокератину 20, к маркерам нейроэндокринной дифференцировки - хромогранину А, синаптофизину, сD56 и антигену клеточной пролиферации Ki-67 с целью более точной верификации диагноза карцинома Меркеля. [1, 57-67, 25, 159, 160].
Уровень убедительности рекомендаций. с (уровень достоверности доказательств -4).
• Рекомендуется всем пациентам с локальными формами КМ выполнение врачом-онкологом или хирургом БСЛУ у всех пациентов с первичной опухолью (или сформировавшемся рубце после эксцизионной биопсии первичной опухоли) в отсутствии клинических данных о наличии метастатического поражения ЛУ [68-70] для оценки состояния регионарных ЛУ и последующего стадирования [26, 27, 44, 45, 69-72].
Уровень убедительности рекомендаций. в (уровень достоверности доказательств -2).
Комментарий. Необходимо учитывать, что выполнение БСЛУ в области головы и шеи сопровождается риском получения ложноотрицательного результата [27]. Также необходимо помнить, что выполнение БСЛУ является диагностической процедурой для лучшей оценки состояния регионарных ЛУ и правильного определения стадии заболевания. БСЛУ проводится в специализированных медицинских организациях, укомплектованных оборудованием и имеющих обученный персонал. В отсутствие возможности выполнения БСЛУ рекомендуется максимально тщательно исследовать регионарные ЛУ, используя УЗИ для навигации на подозрительный ЛУ с последующей тонкоигольной пункцией и цитологическим исследованием.
• Рекомендуется всем пациентам с подтвержденным диагнозом КМ, у которых было выполнена БСЛУ, проводить врачом-патологоанатомом патолого-анатомическое исследование биопсийного (операционного) материала сторожевого лимфоузла с применением иммуногистохимических методов (определение цитокератина 20) удаленного сторожевого ЛУ для подтверждения или исключения метастатического поражения лимфатического узла [71, 72].
Уровень убедительности рекомендаций. С (уровень достоверности доказательств -4).
• Рекомендуется при подтверждении у пациента диагноза КМ на основании результатов биопсии и патолого-анатомического исследования биопсийного (операционного) материала выполнять лабораторные диагностические исследования в объеме в зависимости от стадии заболевания (табл. 3) [26, 27, 44, 45].
Уровень убедительности рекомендаций. С (уровень достоверности доказательств -5).
Уровень убедительности рекомендаций. с (уровень достоверности доказательств -5).
• Рекомендуется при наличии симптомов метастазирования проводить инструментальные диагностические мероприятия (включая лучевую диагностику) в полном объеме вне зависимости от стадии заболевания для своевременного выявления метастазов карциномы Меркеля [26, 27].
Уровень убедительности рекомендаций. С (уровень достоверности доказательств -5).
Таблица 3. План обследования в зависимости от результатов биопсии новообразования кожи и клинического осмотра.
• Рекомендуется при подтверждении (морфологической верификации) диагноза КМ по данным биопсии использовать диагностические мероприятия, представленные в табл. 3, с целью выявления распространенности опухолевого процесса [26, 27].
Уровень убедительности рекомендаций. С (уровень достоверности доказательств -5).
• Рекомендуется выполнять оптимальный объем лучевой диагностики. Для оценки состояния органов грудной, брюшной полости и малого таза - компьютерная томография (КТ) органов грудной, брюшной полости и малого таза. Внутривенное контрастирование следует проводить во всех случаях, если не выявлены противопоказания к введению йодсодержащих контрастирующих препаратов. В этом случае КТ с в/в контрастированием допускается заменить на МРТ с в/в контрастированием [154].
Уровень убедительности рекомендаций. в (уровень достоверности доказательств -2).
• Рекомендуется в качестве альтернативного метода диагностики ПЭТ-КТ с фтордезоксиглюкозой в режиме «все тело» [26, 27, 44, 45, 47-49, 68, 155].
Уровень убедительности рекомендаций. A (уровень достоверности доказательств -1).
Комментарий. План лечения не следует составлять до получения данных о распространенности опухолевого процесса. ПЭТ-КТ является стандартом уточняющей диагностики при КМ в большинстве развитых стран. Использование позитронно-эмиссионной томографии (ПЭТ)/КТ для оценки распространенности опухолевого процесса меняет стадию в 22 % случаев. Метаанализ 6 исследований продемонстрировал 90 % чувствительность и 98 % специфичность метода. На практике данное исследование отчасти может быть заменено выполнением КТ органов грудной, брюшной полости и малого таза с в/в контрастированием.
Если оптимальный объем лучевой диагностики не может быть проведен в течение 4 нед после установления диагноза, КТ органов грудной полости допускается заменить на рентгенографию органов грудной полости, а КТ органов брюшной полости и малого таза с в/в контрастированием - на УЗИ органов брюшной полости и малого таза [26, 27, 44, 45, 47-49].
• Рекомендуется выполнять пациентам с наличием клинических проявлений (жалоб) со стороны центральной нервной системы врачом-радиологом с целью исключения метастатического поражения головного мозга МРТ головного мозга с в/в контрастированием, за исключением случаев, когда проведение МРТ противопоказано. В таком случае исследование может быть заменено на КТ головного мозга с в/в контрастированием [27, 50-53].
Уровень убедительности рекомендаций. С (уровень достоверности доказательств -4).
Комментарий: в случае невозможности выполнить МРТ головного мозга с в/в контрастированием (срок ожидания очереди на исследование более 1 мес) допускается выполнить КТ головного мозга с в/в контрастированием. Выполнение КТ головного мозга без в/в контрастирования не рекомендуется.
• Рекомендуется выполнить сцинтиграфию костей скелета (остеосцинтиграфию) всем пациентам с установленным диагнозом КМ при подозрении на метастатическое поражение костей скелета для оценки степени распространенности КМ [156].
Уровень убедительности рекомендаций. в ( уровень достоверности доказательств -2).
Комментарий. При локальных формах КМ сцинтиграфия скелета выполняется в случае наличия болей в костях либо при повышенном уровне щелочной фосфатазы.
Уровень убедительности рекомендаций - С (уровень достоверности доказательств - 5).
Комментарий: эксцизионная биопсия является рекомендуемым стандартом для установления диагноза меланомы кожи. В виду того что КМ не имеет специфической клинической или дерматоскопической картины, консенсусным образом рекомендуется использовать тот же подход, что и для меланомы кожи. Однако в ряде клинических ситуаций (например, обширный участок поражения ) выполнение эксцизионной биопсии всего новообразования сопряжено со значительными трудностями и неоправданной хирургической травмой для пациента. В этом случае безопасно выполнить инцизионную (или панч) биопсию на всю толщину кожи. По данным систематического обзора 9 исследований, в том числе рандомизированных контролируемых исследований, выполнение инцизионной биопсии меланомы не оказывает отрицательного влияния на прогноз [36]. Аналогичных данных по КМ не представлено.
• Рекомендуется ориентировать разрезы кожи при проведении эксцизионной биопсии в направлении ближайшего лимфатического коллектора параллельно лимфатическим сосудам кожи (а не по кожным линиям или естественным складкам) так, чтобы повторное иссечение рубца (если оно потребуется) могло быть выполнено без затруднений [37-43, 54, 55, 168].
Уровень убедительности рекомендаций - С (уровень достоверности доказательств - 5).
Комментарии: С учетом орфанного статуса заболевания клинических исследований для карциномы Меркеля не представлено, данные рекомендации основываются на общих принципах и подходах при немеланомных опухолях кожи и меланоме.
• Рекомендуется в случае подтверждения диагноза КМ рубец после биопсии иссечь с большим отступом (до 2 см) в сроки до 4-8 недель ( см раздел 3,1) [37, 168].
Уровень убедительности рекомендаций - В (уровень достоверности доказательств - 2).
• Рекомендуется всем пациентам выполнение патолого-анатомического исследования биопсийного материала до начала лечения [26, 27, 44, 45, 57, 172].
Уровень убедительности рекомендаций - С (уровень достоверности доказательств - 5).
Комментарий: биопсийный материал первичных и/или метастатических опухолей фиксируют в нейтральном забуференном 10 % растворе формалина и заключают в парафин по обычной методике. Срезы с парафиновых блоков окрашивают гематоксилином и эозином для проведения рутинного патолого-анатомического исследования биопсийного материала. Для оценки гистологического строения первичных опухолей кожи, также морфологических особенностей регионарных метастазов исследуют парафиновые срезы, окрашенные гематоксилином и эозином.
Оценка проводится по следующим морфологическим параметрам: а) гистологическое строение опухоли; б) глубина инвазии или толщина (возможно по Кларку и Бреслоу); в) сосудистая и периневральная инвазия; г) митотический индекс. Для первичных опухолей обязательно указание размера первичного очага и его распространение на подлежащую мышцу, фасцию, кость или хрящ.
• Рекомендуется выполнение патолого-анатомического исследования операционного материала (при хирургическом лечении) (патолого-анатомическое исследование операционного материала первичной опухоли проводить в соответствии с Международной гистологической классификацией опухолей кожи ВОЗ для определения биологических характеристик опухоли и патоморфологической стадии) [25-27, 44, 45, 56-63, 164].
Уровень убедительности рекомендаций. С (уровень достоверности доказательств - 5).
Комментарий. Операционный/биопсийный материал первичных и/или метастатических опухолей фиксируют в нейтральном забуференном 10 % растворе формалина и заключают в парафин по обычной методике. Срезы с парафиновых блоков окрашивают гематоксилином и эозином для проведения рутинного патолого-анатомического исследования биопсийного (операционного) материала. Для оценки гистологического строения первичных опухолей кожи, также морфологических особенностей регионарных метастазов исследуют парафиновые срезы, окрашенные гематоксилином и эозином.
Оценка проводится по следующим морфологическим параметрам: а) гистологическое строение опухоли; б) глубина инвазии или толщина (возможно по Бреслоу); в) сосудистая и периневральная инвазия; г) митотический индекс. Для первичных опухолей обязательно указание размера первичного очага и его распространение на подлежащую мышцу, фасцию, кость или хрящ.
При формировании заключения по результатам патолого-анатомического исследования операционного материала (метастазов КМ в регионарные ЛУ):
• количество удаленных ЛУ;
• количество пораженных ЛУ;
• характер поражения ЛУ:
• частичное поражение (количество ЛУ);
• полное поражение (количество ЛУ);
• прорастание капсулы (количество ЛУ).
Цитологическое исследование. Анализ цитологического материала НМИЦ онкологии им. Н.Н. Блохина показал, что опухоль имеет характерную цитологическую картину. Поэтому применение цитологического метода представляется целесообразным. Как правило, производится тонкоигольная аспирационная биопсия как первичной опухоли, так и метастатических очагов с последующим цитологическим исследованием. Мазки высушивают на воздухе, затем фиксируют в краске Лейшмана, докрашивают смесью азура и эозина. В первую очередь, при малом увеличении микроскопа это очень плотный клеточный инфильтрат, преимущественно из округлых недифференцированных клеток, расположенных солидно; а также на отдельных участках могут встречаться структуры, сходные с железистыми. Как правило, даже при малом увеличении отмечается большое количество митозов. При большом увеличении микроскопа отличительными чертами опухоли являются отчетливо выраженные признаки злокачественности клеток, признаки нейроэндокринной дифференцировки (сходство с мелкоклеточным раком легкого), наличие характерных перинуклеарных глобул, большое количество митозов. Спектр морфологического разнообразия КМ варьирует от плотного клеточного инфильтрата до разрозненно лежащих клеток и плотных скоплений из разрушенных пикнотичных ядер. При типичной картине КМ цитоплазма отсутствует либо определяется в виде узкого ободка, однако встречаются варианты с более обильной цитоплазмой, где более отчетливо выявляется эпителиальная природа клеток [25]. В клинической практике можно использовать и другие гематологические краски. При необходимости можно использовать иммуноцитохимический метод исследования с набором антител для нейроэндокринных опухолей [56].
[1]С учетом данных гистологического заключения и клинического осмотра.
[2]Проводится в отдельных центрах. Процедура должна быть выполнена не позднее 3 мес после установления диагноза. Для стадии 0 - не требуется.
• данные анамнеза (появление безболезненного образования на коже и его быстрый рост);
• данные физикального обследования и тщательного исследования кожных покровов и периферических ЛУ (как правило, образование на коже в виде единичного узла розового или красно-фиолетового цвета плотноэластичной консистенции без изъязвления поверхности, при запущенных формах может быть и мультифокальное распространение и изъязвление поверхности узлового образования кожи);
• данные патолого-анатомического исследования биопсийного (операционного) материала кожи с применением иммуногистохимических методов (при стандартной окраске гематоксилином и эозином морфолог предполагает диагноз КМ, который в последующем подтверждается результатами иммуногистохимического типирования с использованием антител к цитокератину 20).
В таблице 3 представлен план обследования в зависимости от результатов биопсии новообразования кожи и клинического осмотра. Рекомендации по применению самих медицинских вмешательств представлены в соответствующих разделах.
2,1 Жалобы и анамнез.
• Рекомендуется тщательный сбор жалоб и анамнеза у всех пациентов при подозрении на злокачественное новообразование кожи (КМ) с целью выявления факторов риска и факторов, которые могут повлиять на выбор тактики лечения, методов диагностики и вторичной профилактики. Как правило, пациент указывает на появление безболезненного образования на коже розового или красно-фиолетового цвета, которое быстро растет (в 2 раза и более за последние 3 мес) [22, 25-27]. Наиболее часто образования располагаются на подверженных солнцу участках кожных покровов (голова и шеи, конечности).Уровень убедительности рекомендаций. в (уровень достоверности доказательств - 3).
2,2 Физикальное обследование.
• Рекомендуется всем пациентам, как при подозрении на злокачественное новообразование кожи (КМ), так и при установленном диагнозе производить тщательный физикальный осмотр врачом-онкологом, включающий осмотр всех кожных покровов пациента, периферических ЛУ в целях определения клинической стадии заболевания, а также в целях выявления других возможных опухолей кожи [22, 28, 32, 33, 34].Уровень убедительности рекомендаций. с (уровень достоверности доказательств - 4).
Комментарий. При осмотре необходимо обратить внимание на размер образования кожи, изменение цвета и поверхности кожного покрова над образованием, наличие/отсутствие инфильтрации окружающих тканей, подвижности образования по отношению к подлежащим тканям, а также на размер и консистенцию регионарных ЛУ. Также важным является оценка наличия/отсутствия первично-множественного поражения, а также других злокачественных новообразований кожи. У пациентов с КМ чаще других (около 55 % случаев) выявляются другие злокачественные новообразования, наиболее часто это другие опухоли кожи: плоскоклеточный рак кожи, базально-клеточный рак кожи, меланома и другие предопухолевые поражения кожи (актинический кератоз).
• Рекомендуется по результатам анализа жалоб, анамнеза и данных физикального обследования в случае наличия подозрительного новообразования на коже направить/ выполнить инвазивную диагностику (биопсию) для морфологической верификации [27, 35-43] ( см блок-схему 1).
Уровень убедительности рекомендаций. с (уровень достоверности доказательств - 4).
2,3 Лабораторные диагностические исследования.
• Не рекомендуется до морфологической верификации диагноза проведение лабораторной диагностики, если только интеркуррентная патология или общее состояние пациента не требует ее для безопасного выполнения биопсии. При подтверждении диагноза рекомендуется выполнять тесты различного объема (табл. 3) [26, 27, 44, 45].Уровень убедительности рекомендаций. С (уровень достоверности доказательств -5).
• Рекомендуется у всех пациентов в качестве «золотого стандарта» проводить иммуногистохимическое типирование материала при выполнении патолого-анатомического исследования с моноклональными антителами - цитокератин 20, тиреоидный фактор транскрипции 1 [157].
Уровень убедительности рекомендаций. A (уровень достоверности доказательств -2).
• Рекомендуется в качестве дифференциальной диагностики мелкоклеточного рака легкого и КМ использовать иммуногистохимическое типирование материала с моноклональными антителами (определение экспрессии цитокератина 20 и определение тиреоидного фактора транскрипции 1) [58, 66, 67, 158].
Уровень убедительности рекомендаций. в (уровень достоверности доказательств -3).
• Рекомендуется всем пациентам, у которых по данным патолого-анатомического исследования биопсийного (операционного) материала заподозрена КМ, использовать дополнительный специальный метод - иммуногистохимического типирование, используя моноклональные антитела к маркерам эпителиальной дифференцировки - цитокератину 20, к маркерам нейроэндокринной дифференцировки - хромогранину А, синаптофизину, сD56 и антигену клеточной пролиферации Ki-67 с целью более точной верификации диагноза карцинома Меркеля. [1, 57-67, 25, 159, 160].
Уровень убедительности рекомендаций. с (уровень достоверности доказательств -4).
• Рекомендуется всем пациентам с локальными формами КМ выполнение врачом-онкологом или хирургом БСЛУ у всех пациентов с первичной опухолью (или сформировавшемся рубце после эксцизионной биопсии первичной опухоли) в отсутствии клинических данных о наличии метастатического поражения ЛУ [68-70] для оценки состояния регионарных ЛУ и последующего стадирования [26, 27, 44, 45, 69-72].
Уровень убедительности рекомендаций. в (уровень достоверности доказательств -2).
Комментарий. Необходимо учитывать, что выполнение БСЛУ в области головы и шеи сопровождается риском получения ложноотрицательного результата [27]. Также необходимо помнить, что выполнение БСЛУ является диагностической процедурой для лучшей оценки состояния регионарных ЛУ и правильного определения стадии заболевания. БСЛУ проводится в специализированных медицинских организациях, укомплектованных оборудованием и имеющих обученный персонал. В отсутствие возможности выполнения БСЛУ рекомендуется максимально тщательно исследовать регионарные ЛУ, используя УЗИ для навигации на подозрительный ЛУ с последующей тонкоигольной пункцией и цитологическим исследованием.
• Рекомендуется всем пациентам с подтвержденным диагнозом КМ, у которых было выполнена БСЛУ, проводить врачом-патологоанатомом патолого-анатомическое исследование биопсийного (операционного) материала сторожевого лимфоузла с применением иммуногистохимических методов (определение цитокератина 20) удаленного сторожевого ЛУ для подтверждения или исключения метастатического поражения лимфатического узла [71, 72].
Уровень убедительности рекомендаций. С (уровень достоверности доказательств -4).
• Рекомендуется при подтверждении у пациента диагноза КМ на основании результатов биопсии и патолого-анатомического исследования биопсийного (операционного) материала выполнять лабораторные диагностические исследования в объеме в зависимости от стадии заболевания (табл. 3) [26, 27, 44, 45].
Уровень убедительности рекомендаций. С (уровень достоверности доказательств -5).
2,4 Инструментальные диагностические исследования.
• Рекомендуется после установления диагноза в отсутствие любых жалоб и симптомов для выявления скрытых метастазов выполнять инструментальные диагностические исследования различного объема в зависимости от стадии заболевания (установленной по данным клинического осмотра и гистологического заключения), отражающей риск выявления регионарных и отдаленных метастазов [26, 27].Уровень убедительности рекомендаций. с (уровень достоверности доказательств -5).
• Рекомендуется при наличии симптомов метастазирования проводить инструментальные диагностические мероприятия (включая лучевую диагностику) в полном объеме вне зависимости от стадии заболевания для своевременного выявления метастазов карциномы Меркеля [26, 27].
Уровень убедительности рекомендаций. С (уровень достоверности доказательств -5).
Таблица 3. План обследования в зависимости от результатов биопсии новообразования кожи и клинического осмотра.
| Стадия заболевания [1] | Физикальный осмотр | Инструментальная диагностика | Лабораторная диагностика | БСЛУ [2] |
| 0, I, II | Да | • ультразвуковое исследование (УЗИ) регионарных ЛУ и первичной опухоли • Лучевая диагностика рекомендуется в полном объеме | Нет | Да |
| III | Да | • УЗИ регионарных ЛУ и первичной опухоли • Лучевая диагностика в полном объеме | Общий и биохимический анализы крови при необходимости | Не применимо |
| IV | Да | • УЗИ регионарных ЛУ и первичной опухоли • Лучевая диагностика в полном объеме • магнитно-резонансная томографией (МРТ) головного мозга с внутривенным (в/в) контрастированием (при наличии жалоб со стороны центральной нервной системы) | Общий и биохимический анализы крови | Не применимо |
• Рекомендуется при подтверждении (морфологической верификации) диагноза КМ по данным биопсии использовать диагностические мероприятия, представленные в табл. 3, с целью выявления распространенности опухолевого процесса [26, 27].
Уровень убедительности рекомендаций. С (уровень достоверности доказательств -5).
• Рекомендуется выполнять оптимальный объем лучевой диагностики. Для оценки состояния органов грудной, брюшной полости и малого таза - компьютерная томография (КТ) органов грудной, брюшной полости и малого таза. Внутривенное контрастирование следует проводить во всех случаях, если не выявлены противопоказания к введению йодсодержащих контрастирующих препаратов. В этом случае КТ с в/в контрастированием допускается заменить на МРТ с в/в контрастированием [154].
Уровень убедительности рекомендаций. в (уровень достоверности доказательств -2).
• Рекомендуется в качестве альтернативного метода диагностики ПЭТ-КТ с фтордезоксиглюкозой в режиме «все тело» [26, 27, 44, 45, 47-49, 68, 155].
Уровень убедительности рекомендаций. A (уровень достоверности доказательств -1).
Комментарий. План лечения не следует составлять до получения данных о распространенности опухолевого процесса. ПЭТ-КТ является стандартом уточняющей диагностики при КМ в большинстве развитых стран. Использование позитронно-эмиссионной томографии (ПЭТ)/КТ для оценки распространенности опухолевого процесса меняет стадию в 22 % случаев. Метаанализ 6 исследований продемонстрировал 90 % чувствительность и 98 % специфичность метода. На практике данное исследование отчасти может быть заменено выполнением КТ органов грудной, брюшной полости и малого таза с в/в контрастированием.
Если оптимальный объем лучевой диагностики не может быть проведен в течение 4 нед после установления диагноза, КТ органов грудной полости допускается заменить на рентгенографию органов грудной полости, а КТ органов брюшной полости и малого таза с в/в контрастированием - на УЗИ органов брюшной полости и малого таза [26, 27, 44, 45, 47-49].
• Рекомендуется выполнять пациентам с наличием клинических проявлений (жалоб) со стороны центральной нервной системы врачом-радиологом с целью исключения метастатического поражения головного мозга МРТ головного мозга с в/в контрастированием, за исключением случаев, когда проведение МРТ противопоказано. В таком случае исследование может быть заменено на КТ головного мозга с в/в контрастированием [27, 50-53].
Уровень убедительности рекомендаций. С (уровень достоверности доказательств -4).
Комментарий: в случае невозможности выполнить МРТ головного мозга с в/в контрастированием (срок ожидания очереди на исследование более 1 мес) допускается выполнить КТ головного мозга с в/в контрастированием. Выполнение КТ головного мозга без в/в контрастирования не рекомендуется.
• Рекомендуется выполнить сцинтиграфию костей скелета (остеосцинтиграфию) всем пациентам с установленным диагнозом КМ при подозрении на метастатическое поражение костей скелета для оценки степени распространенности КМ [156].
Уровень убедительности рекомендаций. в ( уровень достоверности доказательств -2).
Комментарий. При локальных формах КМ сцинтиграфия скелета выполняется в случае наличия болей в костях либо при повышенном уровне щелочной фосфатазы.
2,5 Иная диагностика.
• Рекомендуется для морфологической верификации диагноза, а также составления дальнейшего плана обследований и лечения на первом этапе использование эксцизионной биопсии подозрительной на злокачественное новообразование кожи (без клинических или дерматоскопических патогномоничных признаков) с отступом не более 5 мм [11, 168].Уровень убедительности рекомендаций - С (уровень достоверности доказательств - 5).
Комментарий: эксцизионная биопсия является рекомендуемым стандартом для установления диагноза меланомы кожи. В виду того что КМ не имеет специфической клинической или дерматоскопической картины, консенсусным образом рекомендуется использовать тот же подход, что и для меланомы кожи. Однако в ряде клинических ситуаций (например, обширный участок поражения ) выполнение эксцизионной биопсии всего новообразования сопряжено со значительными трудностями и неоправданной хирургической травмой для пациента. В этом случае безопасно выполнить инцизионную (или панч) биопсию на всю толщину кожи. По данным систематического обзора 9 исследований, в том числе рандомизированных контролируемых исследований, выполнение инцизионной биопсии меланомы не оказывает отрицательного влияния на прогноз [36]. Аналогичных данных по КМ не представлено.
• Рекомендуется ориентировать разрезы кожи при проведении эксцизионной биопсии в направлении ближайшего лимфатического коллектора параллельно лимфатическим сосудам кожи (а не по кожным линиям или естественным складкам) так, чтобы повторное иссечение рубца (если оно потребуется) могло быть выполнено без затруднений [37-43, 54, 55, 168].
Уровень убедительности рекомендаций - С (уровень достоверности доказательств - 5).
Комментарии: С учетом орфанного статуса заболевания клинических исследований для карциномы Меркеля не представлено, данные рекомендации основываются на общих принципах и подходах при немеланомных опухолях кожи и меланоме.
• Рекомендуется в случае подтверждения диагноза КМ рубец после биопсии иссечь с большим отступом (до 2 см) в сроки до 4-8 недель ( см раздел 3,1) [37, 168].
Уровень убедительности рекомендаций - В (уровень достоверности доказательств - 2).
• Рекомендуется всем пациентам выполнение патолого-анатомического исследования биопсийного материала до начала лечения [26, 27, 44, 45, 57, 172].
Уровень убедительности рекомендаций - С (уровень достоверности доказательств - 5).
Комментарий: биопсийный материал первичных и/или метастатических опухолей фиксируют в нейтральном забуференном 10 % растворе формалина и заключают в парафин по обычной методике. Срезы с парафиновых блоков окрашивают гематоксилином и эозином для проведения рутинного патолого-анатомического исследования биопсийного материала. Для оценки гистологического строения первичных опухолей кожи, также морфологических особенностей регионарных метастазов исследуют парафиновые срезы, окрашенные гематоксилином и эозином.
Оценка проводится по следующим морфологическим параметрам: а) гистологическое строение опухоли; б) глубина инвазии или толщина (возможно по Кларку и Бреслоу); в) сосудистая и периневральная инвазия; г) митотический индекс. Для первичных опухолей обязательно указание размера первичного очага и его распространение на подлежащую мышцу, фасцию, кость или хрящ.
• Рекомендуется выполнение патолого-анатомического исследования операционного материала (при хирургическом лечении) (патолого-анатомическое исследование операционного материала первичной опухоли проводить в соответствии с Международной гистологической классификацией опухолей кожи ВОЗ для определения биологических характеристик опухоли и патоморфологической стадии) [25-27, 44, 45, 56-63, 164].
Уровень убедительности рекомендаций. С (уровень достоверности доказательств - 5).
Комментарий. Операционный/биопсийный материал первичных и/или метастатических опухолей фиксируют в нейтральном забуференном 10 % растворе формалина и заключают в парафин по обычной методике. Срезы с парафиновых блоков окрашивают гематоксилином и эозином для проведения рутинного патолого-анатомического исследования биопсийного (операционного) материала. Для оценки гистологического строения первичных опухолей кожи, также морфологических особенностей регионарных метастазов исследуют парафиновые срезы, окрашенные гематоксилином и эозином.
Оценка проводится по следующим морфологическим параметрам: а) гистологическое строение опухоли; б) глубина инвазии или толщина (возможно по Бреслоу); в) сосудистая и периневральная инвазия; г) митотический индекс. Для первичных опухолей обязательно указание размера первичного очага и его распространение на подлежащую мышцу, фасцию, кость или хрящ.
При формировании заключения по результатам патолого-анатомического исследования операционного материала (метастазов КМ в регионарные ЛУ):
• количество удаленных ЛУ;
• количество пораженных ЛУ;
• характер поражения ЛУ:
• частичное поражение (количество ЛУ);
• полное поражение (количество ЛУ);
• прорастание капсулы (количество ЛУ).
Цитологическое исследование. Анализ цитологического материала НМИЦ онкологии им. Н.Н. Блохина показал, что опухоль имеет характерную цитологическую картину. Поэтому применение цитологического метода представляется целесообразным. Как правило, производится тонкоигольная аспирационная биопсия как первичной опухоли, так и метастатических очагов с последующим цитологическим исследованием. Мазки высушивают на воздухе, затем фиксируют в краске Лейшмана, докрашивают смесью азура и эозина. В первую очередь, при малом увеличении микроскопа это очень плотный клеточный инфильтрат, преимущественно из округлых недифференцированных клеток, расположенных солидно; а также на отдельных участках могут встречаться структуры, сходные с железистыми. Как правило, даже при малом увеличении отмечается большое количество митозов. При большом увеличении микроскопа отличительными чертами опухоли являются отчетливо выраженные признаки злокачественности клеток, признаки нейроэндокринной дифференцировки (сходство с мелкоклеточным раком легкого), наличие характерных перинуклеарных глобул, большое количество митозов. Спектр морфологического разнообразия КМ варьирует от плотного клеточного инфильтрата до разрозненно лежащих клеток и плотных скоплений из разрушенных пикнотичных ядер. При типичной картине КМ цитоплазма отсутствует либо определяется в виде узкого ободка, однако встречаются варианты с более обильной цитоплазмой, где более отчетливо выявляется эпителиальная природа клеток [25]. В клинической практике можно использовать и другие гематологические краски. При необходимости можно использовать иммуноцитохимический метод исследования с набором антител для нейроэндокринных опухолей [56].
[1]С учетом данных гистологического заключения и клинического осмотра.
[2]Проводится в отдельных центрах. Процедура должна быть выполнена не позднее 3 мес после установления диагноза. Для стадии 0 - не требуется.
|
|
Лечение
• Рекомендуется составлять план лечения на консилиуме с участием врача-хирурга, врача-онколога и врача-радиотерапевта. При необходимости рекомендуется привлекать врачей иных специальностей (врача-патологоанатома, врача-анестезиолога-реаниматолога ) [26, 27, 44, 45].
Уровень убедительности рекомендаций. С (уровень достоверности доказательств - 5).
• Уровень убедительности рекомендаций. А (уровень достоверности доказательств - 2).
Комментарий. По показаниям дополнительно проводится адъювантная лучевая терапия (ЛТ) [27, 78, 79].Размер отступа от видимого края опухоли (не менее 1 см и не более 2 см) следует определять исходя из клинической целесообразности. Отступы от видимых краев опухоли (или рубца после ранее проведенной эксцизионной биопсии) не рекомендуется расширять более чем на 2 так как это будет приводить к излишним манипуляциям, связанным с закрытием послеоперационной раны (например, различным видам сложной пластики). В то время как послеоперационная ЛТ на область первичной опухоли, начатая сразу после заживления послеоперационной раны, может значительно улучшить прогноз [24, 27, 75-82].
• Рекомендуется при КМ 0-I I стадии (ТisN0M0, T1-4N0M0) выполнение хирургического лечения - широкое иссечение новообразования кожи (или послеоперационного рубца после эксцизионной биопсии) с БСЛУ [26, 27, 44, 45, 49, 70, 73-77].
Уровень убедительности рекомендаций. в (уровень достоверности доказательств - 2).
Комментарий. Хирургическое лечение необходимо выполнять в течение 15 дней от момента морфологической верификации (при наличии показаний к хирургическому лечению и отсутствии противопоказаний).
• Рекомендуется широкое иссечение новообразования кожи (или послеоперационного рубца после эксцизионной биопсии) производить с отступом в пределах 1-2 см от видимых краев опухоли [168].
Уровень убедительности рекомендаций. В (уровень достоверности доказательств - 3).
• Рекомендуется при КМ 0-I стадии (ТisN0M0, T1-4N0M0) при хирургическом лечении выполнение БСЛУ [169].
Уровень убедительности рекомендаций. А (уровень достоверности доказательств - 2).
• Рекомендуется при КМ II стадии в послеоперационном периоде проводить ЛТ на область удаленной первичной опухоли ( см табл. 5) [81, 82].
Уровень убедительности рекомендаций. А (уровень достоверности доказательств - 2).
Таблица 5. Рекомендуемые дозы ЛТ у пациентов КМ II стадии [27].
• Не рекомендуется проведение адъювантного лекарственного лечения (химиотерапии, иммунотерапии и т.д.), так как в исследованиях не была показана польза от такой терапии у больных с 0-II стадиями заболевания [27, 83-85, 161, 162].
Уровень убедительности рекомендаций. в (уровень достоверности доказательств - 3).
Уровень убедительности рекомендаций. С (уровень достоверности доказательств - 4).
• Рекомендуется при КМ III стадии ( Т любаяN1-2M0) (или эквиваленте III стадии. При метахронно выявленных метастазах в регионарные ЛУ ) выполнение полной регионарной ЛАЭ при клинически определяемых ЛУ или после БСЛУ в случае его поражения [27, 78-82, 163].
Уровень убедительности рекомендаций. С (уровень достоверности доказательств - 4).
Комментарий. Пациентам с КМ III стадии при проведении ЛАЭ рекомендуется выполнять максимально полное удаление подкожно-жировой клетчатки анатомической области, в ЛУ которой выявлены метастазы КМ (например, Ib-V уровни клетчатки шеи (Ia - по показаниям), I-III уровни клетчатки подмышечной области, поверхностные и глубокие паховые ЛУ). При клинически определяемом поражении глубоких паховых ЛУ большое внимание следует уделить наружным подвздошным ЛУ. Некоторые исследователи в случае массивного поражения глубоких паховых ЛУ (более 3) или поражения узла Пирогова-Розенмюллера-Клоке рекомендуют расширять объем операции до удаления ипсилатеральных наружных подвздошных ЛУ.Не рекомендуется проведение адъювантного лекарственного лечения (химиотерапия, иммунотерапии и т.д.), так как в исследованиях не была показана польза от такой терапии у больных с III стадией заболевания [27, 83-85, 162].
Уровень убедительности рекомендаций. в (уровень достоверности доказательств - 3).
Комментарий. Увеличения выживаемости не было продемонстрировано ни в одном из доступных ретроспективных исследований. Однако индивидуально при III стадии заболевания может быть рассмотрено (при отсутствии противопоказаний) назначение адъювантной ХТ по схеме EC или EP в случае молодого возраста пациента, отрицательных морфологических факторах: поражение более 4 ЛУ, выход опухолевых клеток за пределы капсулы ЛУ.
• Рекомендуется пациентам с III стадией КМ проведение ЛТ (принципы и клинические сценарии описаны в табл. 6) в адъювантом режиме ( см табл. 6,) для лучшего местного и регионарного контроля над болезнью и снижения частоты рецидивов заболевания [27, 78-82, 86, 162].
Уровень убедительности рекомендаций. в (уровень достоверности доказательств -3).
Таблица 6. Рекомендуемые дозы ЛТ у больных с III стадией КМ [27].
1Рекомендовано выполнение ЛАЭ при клинически измененных подмышечных или паховых ЛУ с последующей ЛТ по показаниям.
2Методика поэтапного сокращения размеров полей облучения.
3ЛТ после хирургического лечения показана в случае множественных метастазов в ЛУ или при распространении за пределы капсулы ЛУ.
Комментарий. Сроки начала адъювантной ЛТ должны быть в рамках 8 нед с момента хирургического лечения, в случае отсутствия послеоперационных осложнений. По возможности, необходимо стремиться к более раннему началу проведения адъювантной ЛТ после хирургического лечения [27].
Уровень убедительности рекомендаций. В (уровень достоверности доказательств - 3).
• Рекомендуется при метастатической и нерезектабельной КМ (ТлюбаяNлюбаяM1) проведение системной лекарственной терапии [27, 83-85, 89-93].
Уровень убедительности рекомендаций. С (уровень достоверности доказательств - 4).
Комментарии. Рекомендуемый срок начала лекарственной терапии - в течении 15 дней от момента выявления метастатической и/или нерезектабельной формы КМ, при отсутствии противопоказаний к лечению или ограничений со стороны сопутствующей патологии.
• Рекомендуется при метастатической КМ IV стадии (ТлюбаяNлюбаяM1) в качестве терапии 1-й или последующих линий использование моноклональных антител (МКА) блокаторов PD1 (пембролизумаб** (АТХ - L01XC18), ниволумаб** (АТХ - L01XC17)) [101-102] и МКА блокаторов PDL1 (ATX - L01XC31) (табл. 7) [103-105].
Уровень убедительности рекомендаций. с (уровень достоверности доказательств - 4).
Таблица 7. Схемы иммунотерапии, применяемые для лечения метастатической и нерезектабельной КМ в 1-й (или последующих) линии терапии.
• Рекомендуется при метастатической КМ IV стадии (ТлюбаяNлюбаяM1) в качестве терапии 1-й линии (при отсутствии противопоказаний к лечению) рассмотреть вариант комбинации EP либо комбинации EC (табл. 8) [27, 83-85, 89, 90, 93-96, 164].
Уровень убедительности рекомендаций. С (уровень достоверности доказательств - 5).
• Рекомендуется при метастатической КМ IV стадии (ТлюбаяNлюбаяM1) в качестве терапии 2-й линии, а также в качестве схем резерва следующие варианты: сAV, топотекан в монорежиме, этопозид в монорежиме ( см табл. 7) [27, 83, 89, 95-97, 164].
Уровень убедительности рекомендаций. С (уровень достоверности доказательств - 5).
Таблица 8. Режимы химиотерапии, используемые при лечении метастатической и нерезектабельной КМ [164].
Комментарий. С учетом орфанного статуса заболевания крупных рандомизированных клинических исследований для химиотерапии нет, исторически с учетом фенотипической схожести используются схемы, рекомендованные для лечения мелкоклеточного рака легкого [98,165]. Стандартом химиотерапии при КМ является сочетание этопозида с цисплатином или карбоплатином (схемы ЕР/ЕС). Карбоплатин используется у ослабленных пациентов и при нарушении функции почек. Обычно проводится 6 циклов ХТ 1-й линии. Каждые 2-3 курса проводится контрольное обследование для оценки эффекта. При прогрессировании процесса, которое развилось в течение 6 мес после окончания ХТ 1-й линии, проводят ХТ 2-й линии в соответствии с указанными схемами. В случае если прогрессирование процесса развилось через 6 мес и более, то возможно вернуться к назначению ХТ, которая была использована в 1-ю линию (EC/EP). Как правило, проводят 4-6 циклов ХТ 2-й линии. Оценка эффекта лечения производится каждые 2 цикла ХТ. При дальнейшем прогрессировании процесса проводят ХТ схемами резерва (как правило, монотерапия топотеканом или этопозидом).
При наличии клинических исследований в учреждении рекомендуется участие в клиническом исследовании.
Возможно использование МКА блокаторов PD1 (пембролизумаб** (АТХ - L01XC18), ниволумаб** (АТХ - L01XC17) и PDL1 (авелумаб (АТХ-L01X31).
Лиганд программированной гибели 1 (PD-L1) экспрессируется на поверхности опухолевых клеток КМ, а также на клетках микроокружения опухоли, предполагая возможность применения ингибиторов PD-1 и PD-L1 в лечении этой патологии [99, 100], что было подтверждено данными нескольких клинических исследований [101-104]. Частота объективных ответов анти-PD-1- и анти-PD-L1-антител варьировала от 32 % при использовании во 2-ю и последующие линии до 71,4 % при использовании в 1-ю линию терапии с показателями 6-месячной выживаемости без прогрессирования 40 % [103] и 67 % [101] соответственно и ожидаемой 1-летней выживаемости без прогрессирования 30 % при использовании во 2-ю и последующие линии терапии. На основании этих данных впервые в мире в 2017 г. было зарегистрировано анти-PD-L1-антитело (авелумаб) для лечения пациентов с метастатической и/или неоперабельной КМ. В последующем был зарегистрирован пембролизумаб**. Схемы использования представлены в табл. 10 [99-107].
• При проведении противоопухолевого лекарственного лечения при расчете доз препаратов на поверхность или массу тела рекомендуется проводить округление фактических доз в пределах 5 % от расчетных [139, 140].
Уровень убедительности рекомендаций. С (уровень достоверности доказательств - 5).
• Рекомендуется пациентам с распространенной стадией КМ с паллиативной целью проведение ЛТ по показаниям [13, 27]. Показанием при лечении метастатической болезни может быть уменьшение объема опухолевого поражения (в том числе в сочетании с ХТ или иммунотерапией) или купирование болевого синдрома. С паллиативной целью ЛТ может быть использована в дозе 30 Гр за 10 фракций [27].
Уровень убедительности рекомендаций. с (уровень достоверности доказательств - 5).
TEGb Принципы лечения и профилактики костных осложнений у пациентов с карциномой Меркеля соответствуют принципам, изложенным в методических рекомендациях «ИСПОЛЬЗОВАНИЕ ОСТЕОМОДИФИЦИРУЮЩИХ АГЕНТОВ ДЛЯ ПРОФИЛАКТИКИ И ЛЕЧЕНИЯ ПАТОЛОГИИ КОСТНОЙ ТКАНИ ПРИ ЗЛОКАЧЕСТВЕННЫХ НОВООБРАЗОВАНИЯХ» (Коллектив авторов: МанзюкЛ. В., Багрова С. Г.,Копп М. В.,Кутукова С. И.,СемиглазоваТ . Ю. DOI: 10,18 027 / 2224-5057-2018-8-3s2-512-520, https://rosoncoweb.ru/standarts/RUSSCO/2018/2018-36.pdf).
TEGb Принципы профилактики и лечения инфекционных осложнений и фебрильной нейтропении у пациентов с карциномой Меркеля соответствуют принципам, изложенным в методических рекомендациях «ЛЕЧЕНИЕ ИНФЕКЦИОННЫХ ОСЛОЖНЕНИЙ ФЕБРИЛЬНОЙ НЕЙТРОПЕНИИ И НАЗНАЧЕНИЕ КОЛОНИЕСТИМУЛИРУЮЩИХ ФАКТОРОВ» (Коллектив авторов: Сакаева Д. Д., Орлова Р. В., Шабаева М. М. DOI: 10,18 027 / 2224-5057-2018-8-3s2-521-530, https://rosoncoweb.ru/standarts/RUSSCO/2018/2018-37.pdf).
TEGb Принципы профилактики и лечения гепатотоксичности у пациентов с карциномой Меркеля соответствуют принципам, изложенным в методических рекомендациях «КОРРЕКЦИЯ ГЕПАТОТОКСИЧНОСТИ» (Коллектив авторов: Ткаченко П. Е., Ивашкин В. Т., Маевская М. В. DOI: 10,18 027 / 2224-5057-2018-8-3s2-531-544, https://rosoncoweb.ru/standarts/RUSSCO/2018/2018-38.pdf).
TEGb Принципы профилактики и лечения сердечно-сосудистых осложнений у пациентов с карциномой Меркеля соответствуют принципам, изложенным в методических рекомендациях «ПРАКТИЧЕСКИЕ РЕКОМЕНДАЦИИ ПО КОРРЕКЦИИ КАРДИОВАСКУЛЯРНОЙ ТОКСИЧНОСТИ ПРОТИВООПУХОЛЕВОЙ ЛЕКАРСТВЕННОЙ ТЕРАПИИ» (Коллектив авторов: Виценя М. В., Агеев Ф. Т., Гиляров М. Ю., Овчинников А. Г., Орлова Р. В., Полтавская М. Г., Сычева Е. А. DOI: 10,18 027 / 2224-5057-2018-8-3s2-545-563, https://rosoncoweb.ru/standarts/RUSSCO/2018/2018-39.pdf).
TEGb Принципы профилактики и лечения кожных осложнений у пациентов с карциномой Меркеля соответствуют принципам, изложенным в методических рекомендациях «ПРАКТИЧЕСКИЕ РЕКОМЕНДАЦИИ ПО ЛЕКАРСТВЕННОМУ ЛЕЧЕНИЮ ДЕРМАТОЛОГИЧЕСКИХ РЕАКЦИЙ У ПАЦИЕНТОВ, ПОЛУЧАЮЩИХ ПРОТИВООПУХОЛЕВУЮ ЛЕКАРСТВЕННУЮ ТЕРАПИЮ» (Коллектив авторов: Королева И. А., Болотина Л. В., Гладков О. А., Горбунова В. А., Круглова Л. С., Манзюк Л. В., Орлова Р. В. DOI: 10,18 027 / 2224-5057-2018-8-3s2-564-574, https://rosoncoweb.ru/standarts/RUSSCO/2018/2018-40.pdf).
TEGb Принципы нутритивной поддержки у пациентов с карциномой Меркеля соответствуют принципам, изложенным в методических рекомендациях «ПРАКТИЧЕСКИЕ РЕКОМЕНДАЦИИ ПО НУТРИТИВНОЙ ПОДДЕРЖКЕ ОНКОЛОГИЧЕСКИХ БОЛЬНЫХ№ (Коллектив авторов: Сытов А. В., Лейдерман И. Н., Ломидзе С. В., Нехаев И. В., Хотеев А. Ж. DOI: 10,18 027 / 2224-5057-2018-8-3s2-575-583, https://rosoncoweb.ru/standarts/RUSSCO/2018/2018-41.pdf.
TEGb Принципы профилактики и лечения нефротоксичности у пациентов с карциномой Меркеля соответствуют принципам, изложенным в методических рекомендациях «ПРАКТИЧЕСКИЕ РЕКОМЕНДАЦИ ПО КОРРЕКЦИИ НЕФРОТОКСИЧНОСТИ ПРОТИВООПУХОЛЕВЫХ ПРЕПАРАТОВ» (Коллектив авторов: Громова Е.Г., Бирюкова Л.С., Джумабаева Б.Т., Курмуков И.А. DOI: 10,18 027 / 2224-5057-2018-8-3s2-591-603, https://rosoncoweb.ru/standarts/RUSSCO/2018/2018-44.pdf.
TEGb Принципы профилактики и лечения тромбоэмболических осложнений у пациентов с карциномой Меркеля соответствуют принципам, изложенным в методических рекомендациях «ПРАКТИЧЕСКИЕ РЕКОМЕНДАЦИИ ПО ПРОФИЛАКТИКЕ И ЛЕЧЕНИЮ ТРОМБОЭМБОЛИЧЕСКИХ ОСЛОЖНЕНИЙ У ОНКОЛОГИЧЕСКИХ БОЛЬНЫХ» (Коллектив авторов: Сомонова О. В., Антух Э. А., Елизарова А. Л., Матвеева И. И., Сель- чук В. Ю., Черкасов В. А., DOI: 10,18 027 / 2224-5057-2018-8-3s2-604-609, https://rosoncoweb.ru/standarts/RUSSCO/2018/2018-45.pdf).
TEGb Принципы профилактики и лечения последствий экстравазации лекарственных препаратов у пациентов с карциномой Меркеля соответствуют принципам, изложенным в методических рекомендациях «РЕКОМЕНДАЦИИ ПО ЛЕЧЕНИЮ ПОСЛЕДСТВИЙ ЭКСТРАВАЗАЦИИ ПРОТИВООПУХОЛЕВЫХ ПРЕПАРАТОВ» (Коллектив авторов: Автор: Буйденок Ю. В. DOI: 10,18 027 / 2224-5057-2018-8-3s2-610-616, https://rosoncoweb.ru/standarts/RUSSCO/2018/2018-46.pdf).
TEGb Принципы профилактики и лечения иммуноопосредованных нежелательных явлений у пациентов с карциномой Меркеля соответствуют принципам, изложенным в методических рекомендациях «ПРАКТИЧЕСКИЕ РЕКОМЕНДАЦИИ ПО УПРАВЛЕНИЮ ИММУНООПОСРЕДОВАННЫМИ НЕЖЕЛАТЕЛЬНЫМИ ЯВЛЕНИЯМИ» (Коллектив авторов: Проценко С. А., Антимоник Н. Ю., Берштейн Л. М., Новик А. В., Носов Д. А., Петенко Н. Н., Семенова А. И., Чубенко В. А., Юдин Д. И., DOI: 10,18 027 / 2224-5057-2018-8-3s2-636-665, https://rosoncoweb.ru/standarts/RUSSCO/2018/2018-48.pdf).
Уровень убедительности рекомендаций. С (уровень достоверности доказательств - 5).
3,1 Лечение локальных стадий заболевания (I-II).
• Рекомендуется рассматривать хирургическое вмешательство как основной метод радикального лечения пациентов с КМ 0-II стадией [26, 27, 44, 45, 49, 73-77].• Уровень убедительности рекомендаций. А (уровень достоверности доказательств - 2).
Комментарий. По показаниям дополнительно проводится адъювантная лучевая терапия (ЛТ) [27, 78, 79].Размер отступа от видимого края опухоли (не менее 1 см и не более 2 см) следует определять исходя из клинической целесообразности. Отступы от видимых краев опухоли (или рубца после ранее проведенной эксцизионной биопсии) не рекомендуется расширять более чем на 2 так как это будет приводить к излишним манипуляциям, связанным с закрытием послеоперационной раны (например, различным видам сложной пластики). В то время как послеоперационная ЛТ на область первичной опухоли, начатая сразу после заживления послеоперационной раны, может значительно улучшить прогноз [24, 27, 75-82].
• Рекомендуется при КМ 0-I I стадии (ТisN0M0, T1-4N0M0) выполнение хирургического лечения - широкое иссечение новообразования кожи (или послеоперационного рубца после эксцизионной биопсии) с БСЛУ [26, 27, 44, 45, 49, 70, 73-77].
Уровень убедительности рекомендаций. в (уровень достоверности доказательств - 2).
Комментарий. Хирургическое лечение необходимо выполнять в течение 15 дней от момента морфологической верификации (при наличии показаний к хирургическому лечению и отсутствии противопоказаний).
• Рекомендуется широкое иссечение новообразования кожи (или послеоперационного рубца после эксцизионной биопсии) производить с отступом в пределах 1-2 см от видимых краев опухоли [168].
Уровень убедительности рекомендаций. В (уровень достоверности доказательств - 3).
• Рекомендуется при КМ 0-I стадии (ТisN0M0, T1-4N0M0) при хирургическом лечении выполнение БСЛУ [169].
Уровень убедительности рекомендаций. А (уровень достоверности доказательств - 2).
• Рекомендуется при КМ II стадии в послеоперационном периоде проводить ЛТ на область удаленной первичной опухоли ( см табл. 5) [81, 82].
Уровень убедительности рекомендаций. А (уровень достоверности доказательств - 2).
Таблица 5. Рекомендуемые дозы ЛТ у пациентов КМ II стадии [27].
| Первичный очаг после хирургического лечения (данные патолого-анатомического исследования операционного материала) | Рекомендуемая доза ЛТ, Гр |
| Края резекции без признаков опухолевого роста | 50-56 |
| В крае резекции микроскопические признаки опухолевого роста | 56-60 |
| Макроскопически измененные края резекции/нерезектабельный первичный очаг | 60-66 |
• Не рекомендуется проведение адъювантного лекарственного лечения (химиотерапии, иммунотерапии и т.д.), так как в исследованиях не была показана польза от такой терапии у больных с 0-II стадиями заболевания [27, 83-85, 161, 162].
Уровень убедительности рекомендаций. в (уровень достоверности доказательств - 3).
3,2 Лечение больных с резектабельной III стадией заболевания.
• Рекомендуется при КМ III стадии ( Т любаяN1-2M0) (или эквиваленте III стадии. При метахронно выявленных метастазах в регионарные ЛУ ) выполнение хирургического лечения - иссечение первичной опухоли с отступом в пределах 1-2 см (если не была удалена ранее) от видимых краев опухоли. [26, 27, 44, 45, 49, 73-77].Уровень убедительности рекомендаций. С (уровень достоверности доказательств - 4).
• Рекомендуется при КМ III стадии ( Т любаяN1-2M0) (или эквиваленте III стадии. При метахронно выявленных метастазах в регионарные ЛУ ) выполнение полной регионарной ЛАЭ при клинически определяемых ЛУ или после БСЛУ в случае его поражения [27, 78-82, 163].
Уровень убедительности рекомендаций. С (уровень достоверности доказательств - 4).
Комментарий. Пациентам с КМ III стадии при проведении ЛАЭ рекомендуется выполнять максимально полное удаление подкожно-жировой клетчатки анатомической области, в ЛУ которой выявлены метастазы КМ (например, Ib-V уровни клетчатки шеи (Ia - по показаниям), I-III уровни клетчатки подмышечной области, поверхностные и глубокие паховые ЛУ). При клинически определяемом поражении глубоких паховых ЛУ большое внимание следует уделить наружным подвздошным ЛУ. Некоторые исследователи в случае массивного поражения глубоких паховых ЛУ (более 3) или поражения узла Пирогова-Розенмюллера-Клоке рекомендуют расширять объем операции до удаления ипсилатеральных наружных подвздошных ЛУ.Не рекомендуется проведение адъювантного лекарственного лечения (химиотерапия, иммунотерапии и т.д.), так как в исследованиях не была показана польза от такой терапии у больных с III стадией заболевания [27, 83-85, 162].
Уровень убедительности рекомендаций. в (уровень достоверности доказательств - 3).
Комментарий. Увеличения выживаемости не было продемонстрировано ни в одном из доступных ретроспективных исследований. Однако индивидуально при III стадии заболевания может быть рассмотрено (при отсутствии противопоказаний) назначение адъювантной ХТ по схеме EC или EP в случае молодого возраста пациента, отрицательных морфологических факторах: поражение более 4 ЛУ, выход опухолевых клеток за пределы капсулы ЛУ.
• Рекомендуется пациентам с III стадией КМ проведение ЛТ (принципы и клинические сценарии описаны в табл. 6) в адъювантом режиме ( см табл. 6,) для лучшего местного и регионарного контроля над болезнью и снижения частоты рецидивов заболевания [27, 78-82, 86, 162].
Уровень убедительности рекомендаций. в (уровень достоверности доказательств -3).
Таблица 6. Рекомендуемые дозы ЛТ у больных с III стадией КМ [27].
| Регионарные ЛУ (различные клинические сценарии) | Рекомендуемая доза ЛТ, Гр |
| БСЛУ или ЛАЭ не выполнялись: | |
| клинически неизмененные (но есть риск наличия субклинических проявлений) | 46-50 |
| клинически определяемые метастазы в регионарных ЛУ | 60-661, 2 |
| БСЛУ выполнена, ЛАЭ не выполнялась: | |
| негативная БСЛУ: подмышечная и паховая области | ЛТ не показана |
| негативная БСЛУ: область головы и шеи (риск ложноотрицательного результата БСЛУ) | 46-50 |
| микроскопически N+ при БСЛУ: подмышечная и паховая области | 50 |
| микроскопически N+ при БСЛУ: область головы и шеи | 50-56 |
| Выполнена ЛАЭ: | |
| ЛАЭ: подмышечная и паховая области | 50-543 |
| ЛАЭ: область головы и шеи | 50-60 |
1Рекомендовано выполнение ЛАЭ при клинически измененных подмышечных или паховых ЛУ с последующей ЛТ по показаниям.
2Методика поэтапного сокращения размеров полей облучения.
3ЛТ после хирургического лечения показана в случае множественных метастазов в ЛУ или при распространении за пределы капсулы ЛУ.
Комментарий. Сроки начала адъювантной ЛТ должны быть в рамках 8 нед с момента хирургического лечения, в случае отсутствия послеоперационных осложнений. По возможности, необходимо стремиться к более раннему началу проведения адъювантной ЛТ после хирургического лечения [27].
3,3 Лечение пациентов с метастатической и нерезектабельной карциномой Меркеля (III нерезектабельная - IV).
• Рекомендуется выполнить оценку состояния пациента по шкале ВОЗ/ECOG ( см приложение Г1), наличия сопутствующей патологии, ожидаемой продолжительности жизни для выбора оптимального варианта лечения (ХТ или иммунотерапия, или поддерживающая терапия ) [87, 88].Уровень убедительности рекомендаций. В (уровень достоверности доказательств - 3).
• Рекомендуется при метастатической и нерезектабельной КМ (ТлюбаяNлюбаяM1) проведение системной лекарственной терапии [27, 83-85, 89-93].
Уровень убедительности рекомендаций. С (уровень достоверности доказательств - 4).
Комментарии. Рекомендуемый срок начала лекарственной терапии - в течении 15 дней от момента выявления метастатической и/или нерезектабельной формы КМ, при отсутствии противопоказаний к лечению или ограничений со стороны сопутствующей патологии.
• Рекомендуется при метастатической КМ IV стадии (ТлюбаяNлюбаяM1) в качестве терапии 1-й или последующих линий использование моноклональных антител (МКА) блокаторов PD1 (пембролизумаб** (АТХ - L01XC18), ниволумаб** (АТХ - L01XC17)) [101-102] и МКА блокаторов PDL1 (ATX - L01XC31) (табл. 7) [103-105].
Уровень убедительности рекомендаций. с (уровень достоверности доказательств - 4).
Таблица 7. Схемы иммунотерапии, применяемые для лечения метастатической и нерезектабельной КМ в 1-й (или последующих) линии терапии.
| Препарат | Схема |
| Пембролизумаб** | 2 мг/кг путем 30-минутной в/в инфузии каждые 3 нед |
| Ниволумаб** | 240 мг путем 60-минутной в/в инфузии каждые 2 нед |
| Авелумаб | 10мг/кг путем 60-минутной в/в инфузии каждые 2 нед. |
• Рекомендуется при метастатической КМ IV стадии (ТлюбаяNлюбаяM1) в качестве терапии 1-й линии (при отсутствии противопоказаний к лечению) рассмотреть вариант комбинации EP либо комбинации EC (табл. 8) [27, 83-85, 89, 90, 93-96, 164].
Уровень убедительности рекомендаций. С (уровень достоверности доказательств - 5).
• Рекомендуется при метастатической КМ IV стадии (ТлюбаяNлюбаяM1) в качестве терапии 2-й линии, а также в качестве схем резерва следующие варианты: сAV, топотекан в монорежиме, этопозид в монорежиме ( см табл. 7) [27, 83, 89, 95-97, 164].
Уровень убедительности рекомендаций. С (уровень достоверности доказательств - 5).
Таблица 8. Режимы химиотерапии, используемые при лечении метастатической и нерезектабельной КМ [164].
| Режим ХТ | Источники | |
| 1-я линия терапии | ||
| EP | Этопозид 120 мг/м2 в/в инфузия с 1-го по 3-й дни, цисплатин 60-80 мг/м2 в/в инфузия в 1-й день. Начало очередного курса на 22-й день | [27, 83-85, 89, 90, 93-95, 98, 164] |
| EC | Этопозид 100-120 мг/м2 в/в инфузия с 1-го по 3-й дни, карбоплатин AUC 5-6 в/в инфузия в 1-й день. Начало очередного курса на 22-й день | [27, 83-85, 89, 90, 93-95, 98, 164] |
| 2-я линия терапии | ||
| сAV | Циклофосфамид 1000 мг/м2 в/в инфузия в 1-й день, доксорубицин 50 мг/м2 в/в в 1-й день винкристин 1,4 мг/м2 в/в в 1-й день. Начало очередного курса на 22-й день | [27, 83-85, 89, 93, 94, 97, 164] |
| Схемы резерва | ||
| Топотекан | 1,5 мг/м2 в/в инфузия с 1-го по 5-й дни. Начало очередного курса на 22-й день | [27, 83-85, 89, 93, 94, 164] |
| Этопозид | 50 мг/м2 с 1-й по 21-й день р.о. Начало очередного курса на 29-й день | [27, 83-85, 89, 93, 94, 164] |
Комментарий. С учетом орфанного статуса заболевания крупных рандомизированных клинических исследований для химиотерапии нет, исторически с учетом фенотипической схожести используются схемы, рекомендованные для лечения мелкоклеточного рака легкого [98,165]. Стандартом химиотерапии при КМ является сочетание этопозида с цисплатином или карбоплатином (схемы ЕР/ЕС). Карбоплатин используется у ослабленных пациентов и при нарушении функции почек. Обычно проводится 6 циклов ХТ 1-й линии. Каждые 2-3 курса проводится контрольное обследование для оценки эффекта. При прогрессировании процесса, которое развилось в течение 6 мес после окончания ХТ 1-й линии, проводят ХТ 2-й линии в соответствии с указанными схемами. В случае если прогрессирование процесса развилось через 6 мес и более, то возможно вернуться к назначению ХТ, которая была использована в 1-ю линию (EC/EP). Как правило, проводят 4-6 циклов ХТ 2-й линии. Оценка эффекта лечения производится каждые 2 цикла ХТ. При дальнейшем прогрессировании процесса проводят ХТ схемами резерва (как правило, монотерапия топотеканом или этопозидом).
При наличии клинических исследований в учреждении рекомендуется участие в клиническом исследовании.
Возможно использование МКА блокаторов PD1 (пембролизумаб** (АТХ - L01XC18), ниволумаб** (АТХ - L01XC17) и PDL1 (авелумаб (АТХ-L01X31).
Лиганд программированной гибели 1 (PD-L1) экспрессируется на поверхности опухолевых клеток КМ, а также на клетках микроокружения опухоли, предполагая возможность применения ингибиторов PD-1 и PD-L1 в лечении этой патологии [99, 100], что было подтверждено данными нескольких клинических исследований [101-104]. Частота объективных ответов анти-PD-1- и анти-PD-L1-антител варьировала от 32 % при использовании во 2-ю и последующие линии до 71,4 % при использовании в 1-ю линию терапии с показателями 6-месячной выживаемости без прогрессирования 40 % [103] и 67 % [101] соответственно и ожидаемой 1-летней выживаемости без прогрессирования 30 % при использовании во 2-ю и последующие линии терапии. На основании этих данных впервые в мире в 2017 г. было зарегистрировано анти-PD-L1-антитело (авелумаб) для лечения пациентов с метастатической и/или неоперабельной КМ. В последующем был зарегистрирован пембролизумаб**. Схемы использования представлены в табл. 10 [99-107].
• При проведении противоопухолевого лекарственного лечения при расчете доз препаратов на поверхность или массу тела рекомендуется проводить округление фактических доз в пределах 5 % от расчетных [139, 140].
Уровень убедительности рекомендаций. С (уровень достоверности доказательств - 5).
• Рекомендуется пациентам с распространенной стадией КМ с паллиативной целью проведение ЛТ по показаниям [13, 27]. Показанием при лечении метастатической болезни может быть уменьшение объема опухолевого поражения (в том числе в сочетании с ХТ или иммунотерапией) или купирование болевого синдрома. С паллиативной целью ЛТ может быть использована в дозе 30 Гр за 10 фракций [27].
Уровень убедительности рекомендаций. с (уровень достоверности доказательств - 5).
3,4 Обезболивание.
Принципы обезболивания и оптимального выбора противоболевой терапии у пациентов карциномой Меркеля с хроническим болевым синдромом соответствуют принципам обезболивания, изложенным в клинических рекомендациях «Хронический болевой синдром у взрослых пациентов, нуждающихся в паллиативной медицинской помощи».3,5 Сопутствующая терапия у больных карциномой Меркеля.
TEGb Принципы лечения и профилактики тошноты и рвоты у пациентов с карциномой Меркеля соответствуют принципам, изложенным в методических рекомендациях «ПРОФИЛАКТИКА И ЛЕЧЕНИЕ ТОШНОТЫ И РВОТЫ» (Коллектив авторов: Владимирова Л. Ю.,Гладков О. А.,Когония Л. М.,Королева И. А.,Семиглазова Т. Ю. DOI: 10,18 027 / 2224-5057-2018-8-3s2-502-511, https://rosoncoweb.ru/standarts/RUSSCO/2018/2018-35.pdf).TEGb Принципы лечения и профилактики костных осложнений у пациентов с карциномой Меркеля соответствуют принципам, изложенным в методических рекомендациях «ИСПОЛЬЗОВАНИЕ ОСТЕОМОДИФИЦИРУЮЩИХ АГЕНТОВ ДЛЯ ПРОФИЛАКТИКИ И ЛЕЧЕНИЯ ПАТОЛОГИИ КОСТНОЙ ТКАНИ ПРИ ЗЛОКАЧЕСТВЕННЫХ НОВООБРАЗОВАНИЯХ» (Коллектив авторов: МанзюкЛ. В., Багрова С. Г.,Копп М. В.,Кутукова С. И.,СемиглазоваТ . Ю. DOI: 10,18 027 / 2224-5057-2018-8-3s2-512-520, https://rosoncoweb.ru/standarts/RUSSCO/2018/2018-36.pdf).
TEGb Принципы профилактики и лечения инфекционных осложнений и фебрильной нейтропении у пациентов с карциномой Меркеля соответствуют принципам, изложенным в методических рекомендациях «ЛЕЧЕНИЕ ИНФЕКЦИОННЫХ ОСЛОЖНЕНИЙ ФЕБРИЛЬНОЙ НЕЙТРОПЕНИИ И НАЗНАЧЕНИЕ КОЛОНИЕСТИМУЛИРУЮЩИХ ФАКТОРОВ» (Коллектив авторов: Сакаева Д. Д., Орлова Р. В., Шабаева М. М. DOI: 10,18 027 / 2224-5057-2018-8-3s2-521-530, https://rosoncoweb.ru/standarts/RUSSCO/2018/2018-37.pdf).
TEGb Принципы профилактики и лечения гепатотоксичности у пациентов с карциномой Меркеля соответствуют принципам, изложенным в методических рекомендациях «КОРРЕКЦИЯ ГЕПАТОТОКСИЧНОСТИ» (Коллектив авторов: Ткаченко П. Е., Ивашкин В. Т., Маевская М. В. DOI: 10,18 027 / 2224-5057-2018-8-3s2-531-544, https://rosoncoweb.ru/standarts/RUSSCO/2018/2018-38.pdf).
TEGb Принципы профилактики и лечения сердечно-сосудистых осложнений у пациентов с карциномой Меркеля соответствуют принципам, изложенным в методических рекомендациях «ПРАКТИЧЕСКИЕ РЕКОМЕНДАЦИИ ПО КОРРЕКЦИИ КАРДИОВАСКУЛЯРНОЙ ТОКСИЧНОСТИ ПРОТИВООПУХОЛЕВОЙ ЛЕКАРСТВЕННОЙ ТЕРАПИИ» (Коллектив авторов: Виценя М. В., Агеев Ф. Т., Гиляров М. Ю., Овчинников А. Г., Орлова Р. В., Полтавская М. Г., Сычева Е. А. DOI: 10,18 027 / 2224-5057-2018-8-3s2-545-563, https://rosoncoweb.ru/standarts/RUSSCO/2018/2018-39.pdf).
TEGb Принципы профилактики и лечения кожных осложнений у пациентов с карциномой Меркеля соответствуют принципам, изложенным в методических рекомендациях «ПРАКТИЧЕСКИЕ РЕКОМЕНДАЦИИ ПО ЛЕКАРСТВЕННОМУ ЛЕЧЕНИЮ ДЕРМАТОЛОГИЧЕСКИХ РЕАКЦИЙ У ПАЦИЕНТОВ, ПОЛУЧАЮЩИХ ПРОТИВООПУХОЛЕВУЮ ЛЕКАРСТВЕННУЮ ТЕРАПИЮ» (Коллектив авторов: Королева И. А., Болотина Л. В., Гладков О. А., Горбунова В. А., Круглова Л. С., Манзюк Л. В., Орлова Р. В. DOI: 10,18 027 / 2224-5057-2018-8-3s2-564-574, https://rosoncoweb.ru/standarts/RUSSCO/2018/2018-40.pdf).
TEGb Принципы нутритивной поддержки у пациентов с карциномой Меркеля соответствуют принципам, изложенным в методических рекомендациях «ПРАКТИЧЕСКИЕ РЕКОМЕНДАЦИИ ПО НУТРИТИВНОЙ ПОДДЕРЖКЕ ОНКОЛОГИЧЕСКИХ БОЛЬНЫХ№ (Коллектив авторов: Сытов А. В., Лейдерман И. Н., Ломидзе С. В., Нехаев И. В., Хотеев А. Ж. DOI: 10,18 027 / 2224-5057-2018-8-3s2-575-583, https://rosoncoweb.ru/standarts/RUSSCO/2018/2018-41.pdf.
TEGb Принципы профилактики и лечения нефротоксичности у пациентов с карциномой Меркеля соответствуют принципам, изложенным в методических рекомендациях «ПРАКТИЧЕСКИЕ РЕКОМЕНДАЦИ ПО КОРРЕКЦИИ НЕФРОТОКСИЧНОСТИ ПРОТИВООПУХОЛЕВЫХ ПРЕПАРАТОВ» (Коллектив авторов: Громова Е.Г., Бирюкова Л.С., Джумабаева Б.Т., Курмуков И.А. DOI: 10,18 027 / 2224-5057-2018-8-3s2-591-603, https://rosoncoweb.ru/standarts/RUSSCO/2018/2018-44.pdf.
TEGb Принципы профилактики и лечения тромбоэмболических осложнений у пациентов с карциномой Меркеля соответствуют принципам, изложенным в методических рекомендациях «ПРАКТИЧЕСКИЕ РЕКОМЕНДАЦИИ ПО ПРОФИЛАКТИКЕ И ЛЕЧЕНИЮ ТРОМБОЭМБОЛИЧЕСКИХ ОСЛОЖНЕНИЙ У ОНКОЛОГИЧЕСКИХ БОЛЬНЫХ» (Коллектив авторов: Сомонова О. В., Антух Э. А., Елизарова А. Л., Матвеева И. И., Сель- чук В. Ю., Черкасов В. А., DOI: 10,18 027 / 2224-5057-2018-8-3s2-604-609, https://rosoncoweb.ru/standarts/RUSSCO/2018/2018-45.pdf).
TEGb Принципы профилактики и лечения последствий экстравазации лекарственных препаратов у пациентов с карциномой Меркеля соответствуют принципам, изложенным в методических рекомендациях «РЕКОМЕНДАЦИИ ПО ЛЕЧЕНИЮ ПОСЛЕДСТВИЙ ЭКСТРАВАЗАЦИИ ПРОТИВООПУХОЛЕВЫХ ПРЕПАРАТОВ» (Коллектив авторов: Автор: Буйденок Ю. В. DOI: 10,18 027 / 2224-5057-2018-8-3s2-610-616, https://rosoncoweb.ru/standarts/RUSSCO/2018/2018-46.pdf).
TEGb Принципы профилактики и лечения иммуноопосредованных нежелательных явлений у пациентов с карциномой Меркеля соответствуют принципам, изложенным в методических рекомендациях «ПРАКТИЧЕСКИЕ РЕКОМЕНДАЦИИ ПО УПРАВЛЕНИЮ ИММУНООПОСРЕДОВАННЫМИ НЕЖЕЛАТЕЛЬНЫМИ ЯВЛЕНИЯМИ» (Коллектив авторов: Проценко С. А., Антимоник Н. Ю., Берштейн Л. М., Новик А. В., Носов Д. А., Петенко Н. Н., Семенова А. И., Чубенко В. А., Юдин Д. И., DOI: 10,18 027 / 2224-5057-2018-8-3s2-636-665, https://rosoncoweb.ru/standarts/RUSSCO/2018/2018-48.pdf).
3,6 Диетотерапия.
Диетотерапия не используется для лечения карциномы Меркеля.|
|
Реабилитация и амбулаторное лечение
В настоящее время для большинства видов медицинской реабилитации отсутствуют клинические исследования с участием пациентов с карциномой Меркеля. Данные рекомендации сделаны на основании того, что во многих исследованиях и систематических обзорах [170] доказано, что различные виды медицинской реабилитации значительно ускоряют функциональное восстановление, сокращают сроки пребывания в стационаре после операции и снижают частоту развития осложнений и летальных исходов у пациентов с другими злокачественными новообразованиями.
Целью реабилитации должны служить: восстановление объема движений в оперированной части тела, восстановление мышечного тонуса, увеличение силы мышц оперированной конечности, коррекция мышечного дисбаланса, восстановление навыков ходьбы.
Уровень убедительности рекомендаций. С (уровень достоверности доказательств - 5).
Комментарий. Рекомендуется советовать больному увеличить физическую активность за 2 нед до операции в целях снижения сроков пребывания в стационаре и риска развития послеоперационных осложнений, а также повышения качества жизни в послеоперационном периоде [109].
• Рекомендуется мультидисциплинарный подход при проведении реабилитации пациентов в онкодерматологии с включением двигательной реабилитации, психологической поддержки, работы со специалистами по трудотерапии [110].
Уровень убедительности рекомендаций. с (уровень достоверности доказательств - 5).
• Рекомендуется раннее начало реабилитации, поскольку оно улучшает функциональные результаты после операций [111].
Уровень убедительности рекомендаций. с (уровень достоверности доказательств - 5).
• Рекомендуется раннее начало выполнения комплекса ЛФК, направленное на повышение тонуса мышц оперированной конечности в сочетании с длительной пассивной разработкой на тренажерах [112, 166, 167].
Уровень убедительности рекомендаций. с (уровень достоверности доказательств - 5).
Комментарий. Комплекс ЛФК в каждом конкретном случае необходимо разрабатывать индивидуально с учетом особенностей и объема операции.
• Рекомендуется длительная пассивная разработка суставов в раннем послеоперационном периоде только в сочетании с классическим занятиями ЛФК [114].
Уровень убедительности рекомендаций. с (уровень достоверности доказательств - 5).
• Рекомендуется назначение массажа в раннем послеоперационном периоде, поскольку медицинский массаж повышает тонус мышц, улучшает заживление послеоперационной раны, уменьшает болевой синдром и отек, способствует профилактике тромботических осложнений [115].
Уровень убедительности рекомендаций. с (уровень достоверности доказательств - 5).
• Рекомендуется применение пневмокомпрессии для профилактики послеоперационных отеков [116].
Уровень убедительности рекомендаций. С (уровень достоверности доказательств - 5).
• Рекомендуется применение кинезиологического тейпирования для лечения и профилактики послеоперационных отеков, что сопоставимо по эффекту с применением прессотерапии [116].
Уровень убедительности рекомендаций. С (уровень достоверности доказательств - 5).
• Рекомендуется сочетать лечение положением, ЛФК, криотерапию на область операции, медицинский массаж, электротерапию [117].
Уровень убедительности рекомендаций. с (уровень достоверности доказательств - 5).
• Рекомендуется постепенно расширять объем ЛФК. При появлении возможности активного отведения разрешается полная нагрузка на оперированную конечность [111].
Уровень убедительности рекомендаций. с (уровень достоверности доказательств - 5).
• Рекомендуется использовать методики, направленные на мобилизацию рубцов для профилактики формирования грубых рубцовых изменений, в том числе в глубоких слоях мягких тканей: глубокий массаж, упражнения на растяжку, ультразвуковая терапия в целях размягчения рубцовых изменений [118].
Уровень убедительности рекомендаций. с ( уровень достоверности доказательств - 5).
• Рекомендуется при возникновении лимфедемы проводить полную противоотечную терапию, включающую массаж нижней конечности медицинский, массаж верхней конечности медицинский, ношение компрессионного трикотажа, выполнение комплекса ЛФК, уход за кожей [119].
Уровень убедительности рекомендаций. с (уровень достоверности доказательств - 5).
• Рекомендуется в сочетании с полной противоотечной терапией применение перемежающей пневмокомпрессии, длящейся не менее 1 ч с давлением в камерах 30-60 мм рт. [119].
Уровень убедительности рекомендаций. с (уровень достоверности доказательств - 5).
• Рекомендуется в сочетании с полной противоотечной терапией применение низкоинтенсивной лазеротерапии [120].
Уровень убедительности рекомендаций. С (уровень достоверности доказательств - 5).
• Рекомендуются выполнение и постепенное расширение комплекса ЛФК с включением аэробной нагрузки, что улучшает результаты комбинированного лечения злокачественных новообразований и качество жизни [121].
Уровень убедительности рекомендаций. С (уровень достоверности доказательств - 5).
• Рекомендуется массаж для улучшения качества жизни, уменьшения болевого синдрома, слабости [122].
Уровень убедительности рекомендаций. С (уровень достоверности доказательств - 5).
Уровень убедительности рекомендаций. С (уровень достоверности доказательств - 5).
• Рекомендуется применение аэробной нагрузки на фоне ХТ, что повышает уровни гемоглобина и эритроцитов и снижает длительность лейко- и тромбоцитопении [124].
Уровень убедительности рекомендаций. С (уровень достоверности доказательств - 5).
• Рекомендуется проведение ЛФК на фоне ХТ, что позволяет уменьшать слабость и депрессию. Сочетание ЛФК с психологической поддержкой в лечении слабости и депрессии на фоне ХТ более эффективно, чем только медикаментозная коррекция [125].
Уровень убедительности рекомендаций. А (уровень достоверности доказательств - 1).
• Рекомендуется индивидуально подбирать объем и интенсивность ЛФК на фоне ХТ с учетом степени слабости (легкая, средняя, тяжелая) и увеличивать интенсивность ЛФК при улучшении общего состояния [123].
Уровень убедительности рекомендаций. С (уровень достоверности доказательств - 5).
• Рекомендуется сочетание аэробной и силовой нагрузки [123].
Уровень убедительности рекомендаций. С (уровень достоверности доказательств - 5).
• Рекомендуется проведение курса массажа в течение 6 нед после начала ХТ, что уменьшает слабость на фоне комбинированного лечения [126].
Уровень убедительности рекомендаций. С (уровень достоверности доказательств - 5).
• Рекомендуется проводить упражнения на тренировку баланса, что более эффективно для коррекции полинейропатии, чем сочетание упражнений на выносливость и силовых упражнений [127].
Уровень убедительности рекомендаций. С (уровень достоверности доказательств - 5).
• Рекомендуется назначать 6-недельный курс терренного лечения (лечения ходьбой), который помогает контролировать клинические проявления полинейропатии [128].
Уровень убедительности рекомендаций. В (уровень достоверности доказательств - 2).
• Рекомендуется применение низкоинтенсивной лазеротерапии в лечении периферической полинейропатии на фоне ХТ [129].
Уровень убедительности рекомендаций. В (уровень достоверности доказательств - 2).
• Рекомендуется низкочастотная магнитотерапия в лечении периферической полинейропатии на фоне ХТ [130].
Уровень убедительности рекомендаций. В (уровень достоверности доказательств - 2).
• Рекомендуется чрескожная электростимуляция в течение 20 мин в день 4 нед для лечения полинейропатии на фоне ХТ [131].
Уровень убедительности рекомендаций. С (уровень достоверности доказательств - 5).
• Рекомендуется низкоинтенсивная лазеротерапия для профилактики мукозитов полости рта на фоне ХТ [132].
Уровень убедительности рекомендаций. А (уровень достоверности доказательств - 1).
• Рекомендуется проводить комплекс ЛФК, что снижает частоту развития кардиальных осложнений на фоне ХТ [133].
Уровень убедительности рекомендаций. С (уровень достоверности доказательств - 5).
• Рекомендуется использование систем охлаждения кожи головы для профилактики алопеции на фоне ХТ [134].
Уровень убедительности рекомендаций. С (уровень достоверности доказательств - 5).
Уровень убедительности рекомендаций. С (уровень достоверности доказательств - 5).
• Рекомендуется проведение комплекса ЛФК, что увеличивает плотность костной ткани и выносливость пациента на фоне ЛТ [136].
Уровень убедительности рекомендаций. в (уровень достоверности доказательств - 2).
• Рекомендуется через 3 дня после начала ЛТ подключить низкоинтенсивную лазеротерапию, 3 дня в неделю для профилактики лучевого дерматита [137].
Уровень убедительности рекомендаций. С (уровень достоверности доказательств - 5).
• Рекомендуется выполнять информирование пациентов о заболевании, психических реакциях; зоне ответственности в процессе лечения; способах коммуникации с родственниками, медицинским персоналом; способах получения дополнительной информации о своем заболевании или состоянии; способах получения социальной поддержки, что приводит к улучшению качества жизни и исхода заболевания [141, 142, 143].
Уровень убедительности рекомендаций. С (уровень достоверности доказательств - 5).
• Рекомендуется добиваться комбинированного эффекта совладающего поведения и воспринимаемой социальной поддержки, что приводит к меньшему количеству навязчивых и избегающих мыслей до лечения и обеспечивает лучшую психологическую адаптацию через 1 месяц после лечения [144, 145].
Уровень убедительности рекомендаций. С (уровень достоверности доказательств - 5).
• Рекомендуются психообразовательные мероприятия и психологическая поддержка (самодиагностика патологических психических реакций; способы совладания со стрессом; отслеживание взаимовлияния психических реакций и физического состояния), что может рассматриваться как основной механизм трансформации стрессовых событий в личный опыт, способствующий социальной и психической адаптации в условиях заболевания и лечения [146, 147].
Уровень убедительности рекомендаций. С (уровень достоверности доказательств -5).
Комментарий. Чаще всего в научных исследованиях в рамках онкопсихологии встречаются 3 стиля совладания среди пациентов с меланомами:
(1) активное поведенческое преодоление эмоциональных, физических и социальных трудностей, ассоциированных с заболеванием и лечением;
(2) активно-познавательное преодоление, включающее в себя отношение, убеждения и размышления о заболевании;
(3) преодоление избегания, включающее попытки активного избегания проблем или косвенного снижения эмоционального напряжения с помощью отвлечения внимания.
В целом, исследования показывают, что пациенты, которые используют активные (проблемно-ориентированные) стратегии выживания, демонстрируют лучшую адаптацию к заболеванию, чем кто использует пассивные или избегающие стили выживания [148, 149, 150, 151].
• Рекомендуется проводить прицельные психокоррекционные мероприятия психических реакций, ассоциированных с опухолью кожи (реакции по астено-тревожно-депрессивному типу, нарциссические реакции, реакции в рамках ПТС, социальная изоляция), что приводит к уменьшению тревожности, расстройств, связанных со здоровьем, а также приводит к положительным изменениям в борьбе с болезнью [152].
Уровень убедительности рекомендаций. С (уровень достоверности доказательств -5).
Комментарий. Результаты психокоррекционных мероприятий демонстрируют низкий уровень депрессии, спутанности сознания, астенизации, апатии и общего снижения фона настроения среди пациентов с меланомой [148]. За 5 лет наблюдения данные исследователи смогли показать, что психологические и биологические изменения, в свою очередь, были связаны с показателями рецидивов и выживаемости [152]. Для пациентов с метастатической карциномой Меркеля, резистентной к химиотерапии было проведено исследование II фазы методом опроса пациентов перед началом лекарственной терапии. Было показано, что пациенты испытывали беспокойство и чувство «шока» при постановке диагноза (часто это затягивалось). Но сообщений о влияния на когнитивные способности или повседневную жизнь получено не было, но и пациенты и их родственники сообщали о беспокойстве и чувстве страха в связи с неизвестным исходом заболевания [153].
Целью реабилитации должны служить: восстановление объема движений в оперированной части тела, восстановление мышечного тонуса, увеличение силы мышц оперированной конечности, коррекция мышечного дисбаланса, восстановление навыков ходьбы.
4,1 Предреабилитация.
• Рекомендуется проведение предреабилитации всем пациентам с КМ. Предреабилитация значительно ускоряет функциональное восстановление, сокращает сроки пребывания в стационаре после операции и снижает частоту развития осложнений и летальных исходов на фоне лечения онкологического заболевания. Предреабилитация включает физическую подготовку (лечебную физическую культуру (ЛФК)), психологическую и нутритивную поддержку, информирование больных [108].Уровень убедительности рекомендаций. С (уровень достоверности доказательств - 5).
Комментарий. Рекомендуется советовать больному увеличить физическую активность за 2 нед до операции в целях снижения сроков пребывания в стационаре и риска развития послеоперационных осложнений, а также повышения качества жизни в послеоперационном периоде [109].
4,2 Хирургическое лечение.
4,2,1.
Первый этап реабилитации.• Рекомендуется мультидисциплинарный подход при проведении реабилитации пациентов в онкодерматологии с включением двигательной реабилитации, психологической поддержки, работы со специалистами по трудотерапии [110].
Уровень убедительности рекомендаций. с (уровень достоверности доказательств - 5).
• Рекомендуется раннее начало реабилитации, поскольку оно улучшает функциональные результаты после операций [111].
Уровень убедительности рекомендаций. с (уровень достоверности доказательств - 5).
• Рекомендуется раннее начало выполнения комплекса ЛФК, направленное на повышение тонуса мышц оперированной конечности в сочетании с длительной пассивной разработкой на тренажерах [112, 166, 167].
Уровень убедительности рекомендаций. с (уровень достоверности доказательств - 5).
Комментарий. Комплекс ЛФК в каждом конкретном случае необходимо разрабатывать индивидуально с учетом особенностей и объема операции.
• Рекомендуется длительная пассивная разработка суставов в раннем послеоперационном периоде только в сочетании с классическим занятиями ЛФК [114].
Уровень убедительности рекомендаций. с (уровень достоверности доказательств - 5).
• Рекомендуется назначение массажа в раннем послеоперационном периоде, поскольку медицинский массаж повышает тонус мышц, улучшает заживление послеоперационной раны, уменьшает болевой синдром и отек, способствует профилактике тромботических осложнений [115].
Уровень убедительности рекомендаций. с (уровень достоверности доказательств - 5).
• Рекомендуется применение пневмокомпрессии для профилактики послеоперационных отеков [116].
Уровень убедительности рекомендаций. С (уровень достоверности доказательств - 5).
• Рекомендуется применение кинезиологического тейпирования для лечения и профилактики послеоперационных отеков, что сопоставимо по эффекту с применением прессотерапии [116].
Уровень убедительности рекомендаций. С (уровень достоверности доказательств - 5).
• Рекомендуется сочетать лечение положением, ЛФК, криотерапию на область операции, медицинский массаж, электротерапию [117].
Уровень убедительности рекомендаций. с (уровень достоверности доказательств - 5).
• Рекомендуется постепенно расширять объем ЛФК. При появлении возможности активного отведения разрешается полная нагрузка на оперированную конечность [111].
Уровень убедительности рекомендаций. с (уровень достоверности доказательств - 5).
4,2,2.
Второй этап реабилитации.• Рекомендуется использовать методики, направленные на мобилизацию рубцов для профилактики формирования грубых рубцовых изменений, в том числе в глубоких слоях мягких тканей: глубокий массаж, упражнения на растяжку, ультразвуковая терапия в целях размягчения рубцовых изменений [118].
Уровень убедительности рекомендаций. с ( уровень достоверности доказательств - 5).
• Рекомендуется при возникновении лимфедемы проводить полную противоотечную терапию, включающую массаж нижней конечности медицинский, массаж верхней конечности медицинский, ношение компрессионного трикотажа, выполнение комплекса ЛФК, уход за кожей [119].
Уровень убедительности рекомендаций. с (уровень достоверности доказательств - 5).
• Рекомендуется в сочетании с полной противоотечной терапией применение перемежающей пневмокомпрессии, длящейся не менее 1 ч с давлением в камерах 30-60 мм рт. [119].
Уровень убедительности рекомендаций. с (уровень достоверности доказательств - 5).
• Рекомендуется в сочетании с полной противоотечной терапией применение низкоинтенсивной лазеротерапии [120].
Уровень убедительности рекомендаций. С (уровень достоверности доказательств - 5).
4,2,3.
Третий этап реабилитации.• Рекомендуются выполнение и постепенное расширение комплекса ЛФК с включением аэробной нагрузки, что улучшает результаты комбинированного лечения злокачественных новообразований и качество жизни [121].
Уровень убедительности рекомендаций. С (уровень достоверности доказательств - 5).
• Рекомендуется массаж для улучшения качества жизни, уменьшения болевого синдрома, слабости [122].
Уровень убедительности рекомендаций. С (уровень достоверности доказательств - 5).
4,3 Химиотерапия.
• Рекомендуется раннее начало физических нагрузок на фоне химиотерапии, что помогает профилактике мышечной слабости, гипотрофии, снижения толерантности к физической нагрузке [123].Уровень убедительности рекомендаций. С (уровень достоверности доказательств - 5).
• Рекомендуется применение аэробной нагрузки на фоне ХТ, что повышает уровни гемоглобина и эритроцитов и снижает длительность лейко- и тромбоцитопении [124].
Уровень убедительности рекомендаций. С (уровень достоверности доказательств - 5).
• Рекомендуется проведение ЛФК на фоне ХТ, что позволяет уменьшать слабость и депрессию. Сочетание ЛФК с психологической поддержкой в лечении слабости и депрессии на фоне ХТ более эффективно, чем только медикаментозная коррекция [125].
Уровень убедительности рекомендаций. А (уровень достоверности доказательств - 1).
• Рекомендуется индивидуально подбирать объем и интенсивность ЛФК на фоне ХТ с учетом степени слабости (легкая, средняя, тяжелая) и увеличивать интенсивность ЛФК при улучшении общего состояния [123].
Уровень убедительности рекомендаций. С (уровень достоверности доказательств - 5).
• Рекомендуется сочетание аэробной и силовой нагрузки [123].
Уровень убедительности рекомендаций. С (уровень достоверности доказательств - 5).
• Рекомендуется проведение курса массажа в течение 6 нед после начала ХТ, что уменьшает слабость на фоне комбинированного лечения [126].
Уровень убедительности рекомендаций. С (уровень достоверности доказательств - 5).
• Рекомендуется проводить упражнения на тренировку баланса, что более эффективно для коррекции полинейропатии, чем сочетание упражнений на выносливость и силовых упражнений [127].
Уровень убедительности рекомендаций. С (уровень достоверности доказательств - 5).
• Рекомендуется назначать 6-недельный курс терренного лечения (лечения ходьбой), который помогает контролировать клинические проявления полинейропатии [128].
Уровень убедительности рекомендаций. В (уровень достоверности доказательств - 2).
• Рекомендуется применение низкоинтенсивной лазеротерапии в лечении периферической полинейропатии на фоне ХТ [129].
Уровень убедительности рекомендаций. В (уровень достоверности доказательств - 2).
• Рекомендуется низкочастотная магнитотерапия в лечении периферической полинейропатии на фоне ХТ [130].
Уровень убедительности рекомендаций. В (уровень достоверности доказательств - 2).
• Рекомендуется чрескожная электростимуляция в течение 20 мин в день 4 нед для лечения полинейропатии на фоне ХТ [131].
Уровень убедительности рекомендаций. С (уровень достоверности доказательств - 5).
• Рекомендуется низкоинтенсивная лазеротерапия для профилактики мукозитов полости рта на фоне ХТ [132].
Уровень убедительности рекомендаций. А (уровень достоверности доказательств - 1).
• Рекомендуется проводить комплекс ЛФК, что снижает частоту развития кардиальных осложнений на фоне ХТ [133].
Уровень убедительности рекомендаций. С (уровень достоверности доказательств - 5).
• Рекомендуется использование систем охлаждения кожи головы для профилактики алопеции на фоне ХТ [134].
Уровень убедительности рекомендаций. С (уровень достоверности доказательств - 5).
4,4 Лучевая терапия.
• Рекомендуется выполнение комплекса ЛФК (аэробнной нагрузки в сочетании с силовой) на фоне ЛТ, что позволяет проводить профилактику слабости и улучшает качество жизни на фоне ЛТ [134, 135].Уровень убедительности рекомендаций. С (уровень достоверности доказательств - 5).
• Рекомендуется проведение комплекса ЛФК, что увеличивает плотность костной ткани и выносливость пациента на фоне ЛТ [136].
Уровень убедительности рекомендаций. в (уровень достоверности доказательств - 2).
• Рекомендуется через 3 дня после начала ЛТ подключить низкоинтенсивную лазеротерапию, 3 дня в неделю для профилактики лучевого дерматита [137].
Уровень убедительности рекомендаций. С (уровень достоверности доказательств - 5).
4,5 Принципы психологической реабилитации пациентов со злокачественными новообразованиями кожи.
С учетом того, что карцинома Меркеля это опухоль кожи, которая редко встречается принципы психологической реабилитации описаны ниже для пациентов в целом с новообразованиями кожи, а большинство исследований приведено для меланомы и других опухолей.• Рекомендуется выполнять информирование пациентов о заболевании, психических реакциях; зоне ответственности в процессе лечения; способах коммуникации с родственниками, медицинским персоналом; способах получения дополнительной информации о своем заболевании или состоянии; способах получения социальной поддержки, что приводит к улучшению качества жизни и исхода заболевания [141, 142, 143].
Уровень убедительности рекомендаций. С (уровень достоверности доказательств - 5).
• Рекомендуется добиваться комбинированного эффекта совладающего поведения и воспринимаемой социальной поддержки, что приводит к меньшему количеству навязчивых и избегающих мыслей до лечения и обеспечивает лучшую психологическую адаптацию через 1 месяц после лечения [144, 145].
Уровень убедительности рекомендаций. С (уровень достоверности доказательств - 5).
• Рекомендуются психообразовательные мероприятия и психологическая поддержка (самодиагностика патологических психических реакций; способы совладания со стрессом; отслеживание взаимовлияния психических реакций и физического состояния), что может рассматриваться как основной механизм трансформации стрессовых событий в личный опыт, способствующий социальной и психической адаптации в условиях заболевания и лечения [146, 147].
Уровень убедительности рекомендаций. С (уровень достоверности доказательств -5).
Комментарий. Чаще всего в научных исследованиях в рамках онкопсихологии встречаются 3 стиля совладания среди пациентов с меланомами:
(1) активное поведенческое преодоление эмоциональных, физических и социальных трудностей, ассоциированных с заболеванием и лечением;
(2) активно-познавательное преодоление, включающее в себя отношение, убеждения и размышления о заболевании;
(3) преодоление избегания, включающее попытки активного избегания проблем или косвенного снижения эмоционального напряжения с помощью отвлечения внимания.
В целом, исследования показывают, что пациенты, которые используют активные (проблемно-ориентированные) стратегии выживания, демонстрируют лучшую адаптацию к заболеванию, чем кто использует пассивные или избегающие стили выживания [148, 149, 150, 151].
• Рекомендуется проводить прицельные психокоррекционные мероприятия психических реакций, ассоциированных с опухолью кожи (реакции по астено-тревожно-депрессивному типу, нарциссические реакции, реакции в рамках ПТС, социальная изоляция), что приводит к уменьшению тревожности, расстройств, связанных со здоровьем, а также приводит к положительным изменениям в борьбе с болезнью [152].
Уровень убедительности рекомендаций. С (уровень достоверности доказательств -5).
Комментарий. Результаты психокоррекционных мероприятий демонстрируют низкий уровень депрессии, спутанности сознания, астенизации, апатии и общего снижения фона настроения среди пациентов с меланомой [148]. За 5 лет наблюдения данные исследователи смогли показать, что психологические и биологические изменения, в свою очередь, были связаны с показателями рецидивов и выживаемости [152]. Для пациентов с метастатической карциномой Меркеля, резистентной к химиотерапии было проведено исследование II фазы методом опроса пациентов перед началом лекарственной терапии. Было показано, что пациенты испытывали беспокойство и чувство «шока» при постановке диагноза (часто это затягивалось). Но сообщений о влияния на когнитивные способности или повседневную жизнь получено не было, но и пациенты и их родственники сообщали о беспокойстве и чувстве страха в связи с неизвестным исходом заболевания [153].
|
|
Профилактика
На сегодняшний день нет единого мнения относительно частоты и интенсивности наблюдения за больными КМ. Целями наблюдения за больными следует считать раннее выявление рецидива заболевания и отдаленных метастазов, а также психосоциальную поддержку пациентов.
• Рекомендуется соблюдать следующую периодичность и методы наблюдения после завершения лечения по поводу КМ в целях наиболее раннего выявления рецидива или прогрессирования заболевания: в течение первых 3 лет не реже 1 раза в 3 мес, затем каждые 6 мес в течение 2 лет, затем ежегодно. У пациентов с высоким риском рецидива перерыв между обследованиями может быть сокращен [26, 27, 44, 45].
Уровень убедительности рекомендаций. с (уровень достоверности доказательств - 5).
Таблица 9. Объем обследования.
Комментарий. Задачей наблюдения является наиболее раннее выявление прогрессирования заболевания в целях раннего начала ХТ или ЛТ, или хирургического лечения в зависимости от выявленной ситуации.
• в соответствии с положением об организации оказания медицинской помощи по видам медицинской помощи, которое утверждается уполномоченным Федеральным органом исполнительной власти;
• в соответствии с порядком оказания помощи по профилю «онкология», обязательным для исполнения на территории Российской Федерации всеми медицинскими организациями;
• на основе настоящих клинических рекомендаций;
• с учетом стандартов медицинской помощи, утвержденных уполномоченным Федеральным органом исполнительной власти.
Первичная специализированная медико-санитарная помощь оказывается врачом-онкологом и иными врачами-специалистами в центре амбулаторной онкологической помощи либо в первичном онкологическом кабинете, первичном онкологическом отделении, поликлиническом отделении онкологического диспансера.
При подозрении или выявлении у больного онкологического заболевания врачи-терапевты, врачи-терапевты участковые, врачи общей практики (семейные врачи), врачи-специалисты, средние медицинские работники в установленном порядке направляют больного на консультацию в центр амбулаторной онкологической помощи либо в первичный онкологический кабинет, первичное онкологическое отделение медицинской организации для оказания ему первичной специализированной медико-санитарной помощи.
Консультация в центре амбулаторной онкологической помощи либо в первичном онкологическом кабинете, первичном онкологическом отделении медицинской организации должна быть проведена не позднее 5 рабочих дней с даты выдачи направления на консультацию. Врач-онколог центра амбулаторной онкологической помощи (в случае отсутствия центра амбулаторной онкологической помощи врач-онколог первичного онкологического кабинета или первичного онкологического отделения) организует взятие биопсийного (операционного) материала, а также организует выполнение иных диагностических исследований, необходимых для установления диагноза, включая распространенность онкологического процесса и стадию заболевания.
В случае невозможности взятия в медицинской организации, в составе которой организован центр амбулаторной онкологической помощи (первичный онкологический кабинет, первичное онкологическое отделение), биопсийного (операционного) материала, проведения иных диагностических исследований пациент направляется лечащим врачом в онкологический диспансер или в медицинскую организацию, оказывающую медицинскую помощь больным с онкологическими заболеваниями.
Срок выполнения патолого-анатомического исследования биопсийного (операционного) материала, необходимых для морфологической верификации злокачественного новообразования, не должен превышать 15 рабочих дней с даты поступления биопсийного (операционного) материала в патологоанатомическое бюро (отделение).
При подозрении и (или) выявлении у больного онкологического заболевания в ходе оказания ему скорой медицинской помощи его переводят или направляют в медицинские организации, оказывающие медицинскую помощь больным с онкологическими заболеваниями, для определения тактики ведения и необходимости применения дополнительно других методов специализированного противоопухолевого лечения.
Все гистологические препараты, которые подозрительны в отношении КМ, желательно консультировать в референсных центрах или Национальных медицинских исследовательских центрах онкологии. Рекомендация получить второе мнение относительно случая, подозрительного в отношении КМ, построена на мнении экспертов, полагающих, что с учетом редкости данной патологии врачи-патологоанатомы в региональных патологоанатомических бюро или отделениях патологической анатомии или врачи лабораторной диагностики в отделениях цитологии могут не иметь достаточного опыта в диагностике этого заболевания и не приобрести его в течение своей карьеры. В связи с этим использование телемедицинских консультаций (сканов гистологических или цитологических препаратов) или передача непосредственно самих препаратов на консультацию в референсные центры, обладающие необходимым уровнем экспертизы (консультация не менее 10 случаев в год), представляется наиболее целесообразным.
Врач-онколог центра амбулаторной онкологической помощи (первичного онкологического кабинета, первичного онкологического отделения) направляет больного в онкологический диспансер или в медицинские организации, оказывающие медицинскую помощь больным с онкологическими заболеваниями, для уточнения диагноза (в случае невозможности установления диагноза, включая распространенность онкологического процесса и стадию заболевания, врачом-онкологом центра амбулаторной онкологической помощи, первичного онкологического кабинета или первичного онкологического отделения) и оказания специализированной, в том числе высокотехнологичной, медицинской помощи.
Срок начала оказания специализированной, за исключением высокотехнологичной, медицинской помощи больным с онкологическими заболеваниями в медицинской организации, оказывающей медицинскую помощь больным с онкологическими заболеваниями, не должен превышать 14 календарных дней с даты морфологической верификации злокачественного новообразования или 14 календарных дней с даты установления предварительного диагноза злокачественного новообразования (в случае отсутствия медицинских показаний для проведения патологоанатомических исследований в амбулаторных условиях).
Специализированная, в том числе высокотехнологичная, медицинская помощь оказывается врачами-онкологами, врачами-радиотерапевтами в онкологическом диспансере или в медицинских организациях, оказывающих медицинскую помощь больным с онкологическими заболеваниями, имеющих лицензию, необходимую материально-техническую базу, сертифицированных специалистов, в стационарных условиях и условиях дневного стационара и включает профилактику, диагностику, лечение онкологических заболеваний, требующих использования специальных методов и сложных уникальных медицинских технологий, а также медицинскую реабилитацию.
В медицинской организации, оказывающей медицинскую помощь больным с онкологическими заболеваниями, тактика медицинского обследования и лечения устанавливается консилиумом врачей-онкологов и врачей-радиотерапевтов с привлечением при необходимости других врачей-специалистов. Решение консилиума врачей оформляется протоколом, подписывается участниками консилиума врачей и вносится в медицинскую документацию больного.
Показания для госпитализации в круглосуточный или дневной стационар медицинской организации, оказывающей специализированную, в том числе высокотехнологичную медицинскую помощь по профилю «онкология», определяются консилиумом врачей-онкологов и врачей-радиотерапевтов с привлечением при необходимости других врачей-специалистов.
Показаниями для госпитализации в медицинскую организацию в экстренной или неотложной форме являются:
• наличии осложнений онкологического заболевания, требующих оказания ему специализированной медицинской помощи в экстренной и неотложной форме;
• наличие осложнений лечения (хирургическое вмешательство, ЛТ, лекарственная терапия ) онкологического заболевания.
Показаниями для госпитализации в медицинскую организацию в плановой форме являются:
• необходимость выполнения сложных интервенционных диагностических медицинских вмешательств, требующих последующего наблюдения в условиях круглосуточного или дневного стационара;
• наличие показаний к специализированному противоопухолевому лечению (хирургическое вмешательство, ЛТ, в том числе контактная, дистанционная и другие виды ЛТ, лекарственная терапия ), требующему наблюдения в условиях круглосуточного или дневного стационара.
Показаниями к выписке пациента из медицинской организации являются:
• завершение курса лечения или одного из этапов оказания специализированной, в том числе высокотехнологичной, медицинской помощи в условиях круглосуточного или дневного стационара при условиях отсутствия осложнений лечения, требующих медикаментозной коррекции и/или медицинских вмешательств в стационарных условиях;
• отказ больного или его законного представителя от специализированной, в том числе высокотехнологичной, медицинской помощи в условиях круглосуточного или дневного стационара, установленной консилиумом медицинской организации, оказывающей онкологическую помощь при условии отсутствия осложнений основного заболевания и/или лечения, требующих медикаментозной коррекции и/или медицинских вмешательств в стационарных условиях;
• необходимость перевода больного в другую медицинскую организацию по соответствующему профилю оказания медицинской помощи. Заключение о целесообразности перевода больного в профильную медицинскую организацию осуществляется после предварительной консультации по предоставленным медицинским документам и/или предварительного осмотра больного врачами специалистами медицинской организации, в которую планируется перевод.
• Рекомендуется соблюдать следующую периодичность и методы наблюдения после завершения лечения по поводу КМ в целях наиболее раннего выявления рецидива или прогрессирования заболевания: в течение первых 3 лет не реже 1 раза в 3 мес, затем каждые 6 мес в течение 2 лет, затем ежегодно. У пациентов с высоким риском рецидива перерыв между обследованиями может быть сокращен [26, 27, 44, 45].
Уровень убедительности рекомендаций. с (уровень достоверности доказательств - 5).
Таблица 9. Объем обследования.
| Стадия заболевания (или эквивалент) | Год наблюдения | ||||||||
| 1-3 | 4-5 | 6-10 | 1-3 | 4-5 | 6-10 | 1-3 | 4-5 | 6-10 | |
| Физикальный осмотр | УЗИ ЛУ | Лучевая диагностика в полном объеме | |||||||
| I-II | Каждые 3 мес | Каждые 6 мес | Каждые 12 мес | Каждые 3 мес | Каждые 6 мес | По показаниям | Каждые 3 мес | Каждые 6 мес | По показаниям |
| III-IV | Каждые 3 мес | Каждые 6 мес | Каждые 6 мес | Каждые 3 мес | Каждые 6 мес | По показаниям | Каждые 6 мес | Каждые 6 мес | По показаниям |
Комментарий. Задачей наблюдения является наиболее раннее выявление прогрессирования заболевания в целях раннего начала ХТ или ЛТ, или хирургического лечения в зависимости от выявленной ситуации.
Организация оказания медицинской помощи.
Медицинская помощь, за исключением медицинской помощи в рамках клинической апробации, в соответствии с Федеральным законом от 21,11,2011 № 323-ФЗ (ред. от 25,05,2019) «Об основах охраны здоровья граждан в Российской Федерации», организуется и оказывается:• в соответствии с положением об организации оказания медицинской помощи по видам медицинской помощи, которое утверждается уполномоченным Федеральным органом исполнительной власти;
• в соответствии с порядком оказания помощи по профилю «онкология», обязательным для исполнения на территории Российской Федерации всеми медицинскими организациями;
• на основе настоящих клинических рекомендаций;
• с учетом стандартов медицинской помощи, утвержденных уполномоченным Федеральным органом исполнительной власти.
Первичная специализированная медико-санитарная помощь оказывается врачом-онкологом и иными врачами-специалистами в центре амбулаторной онкологической помощи либо в первичном онкологическом кабинете, первичном онкологическом отделении, поликлиническом отделении онкологического диспансера.
При подозрении или выявлении у больного онкологического заболевания врачи-терапевты, врачи-терапевты участковые, врачи общей практики (семейные врачи), врачи-специалисты, средние медицинские работники в установленном порядке направляют больного на консультацию в центр амбулаторной онкологической помощи либо в первичный онкологический кабинет, первичное онкологическое отделение медицинской организации для оказания ему первичной специализированной медико-санитарной помощи.
Консультация в центре амбулаторной онкологической помощи либо в первичном онкологическом кабинете, первичном онкологическом отделении медицинской организации должна быть проведена не позднее 5 рабочих дней с даты выдачи направления на консультацию. Врач-онколог центра амбулаторной онкологической помощи (в случае отсутствия центра амбулаторной онкологической помощи врач-онколог первичного онкологического кабинета или первичного онкологического отделения) организует взятие биопсийного (операционного) материала, а также организует выполнение иных диагностических исследований, необходимых для установления диагноза, включая распространенность онкологического процесса и стадию заболевания.
В случае невозможности взятия в медицинской организации, в составе которой организован центр амбулаторной онкологической помощи (первичный онкологический кабинет, первичное онкологическое отделение), биопсийного (операционного) материала, проведения иных диагностических исследований пациент направляется лечащим врачом в онкологический диспансер или в медицинскую организацию, оказывающую медицинскую помощь больным с онкологическими заболеваниями.
Срок выполнения патолого-анатомического исследования биопсийного (операционного) материала, необходимых для морфологической верификации злокачественного новообразования, не должен превышать 15 рабочих дней с даты поступления биопсийного (операционного) материала в патологоанатомическое бюро (отделение).
При подозрении и (или) выявлении у больного онкологического заболевания в ходе оказания ему скорой медицинской помощи его переводят или направляют в медицинские организации, оказывающие медицинскую помощь больным с онкологическими заболеваниями, для определения тактики ведения и необходимости применения дополнительно других методов специализированного противоопухолевого лечения.
Все гистологические препараты, которые подозрительны в отношении КМ, желательно консультировать в референсных центрах или Национальных медицинских исследовательских центрах онкологии. Рекомендация получить второе мнение относительно случая, подозрительного в отношении КМ, построена на мнении экспертов, полагающих, что с учетом редкости данной патологии врачи-патологоанатомы в региональных патологоанатомических бюро или отделениях патологической анатомии или врачи лабораторной диагностики в отделениях цитологии могут не иметь достаточного опыта в диагностике этого заболевания и не приобрести его в течение своей карьеры. В связи с этим использование телемедицинских консультаций (сканов гистологических или цитологических препаратов) или передача непосредственно самих препаратов на консультацию в референсные центры, обладающие необходимым уровнем экспертизы (консультация не менее 10 случаев в год), представляется наиболее целесообразным.
Врач-онколог центра амбулаторной онкологической помощи (первичного онкологического кабинета, первичного онкологического отделения) направляет больного в онкологический диспансер или в медицинские организации, оказывающие медицинскую помощь больным с онкологическими заболеваниями, для уточнения диагноза (в случае невозможности установления диагноза, включая распространенность онкологического процесса и стадию заболевания, врачом-онкологом центра амбулаторной онкологической помощи, первичного онкологического кабинета или первичного онкологического отделения) и оказания специализированной, в том числе высокотехнологичной, медицинской помощи.
Срок начала оказания специализированной, за исключением высокотехнологичной, медицинской помощи больным с онкологическими заболеваниями в медицинской организации, оказывающей медицинскую помощь больным с онкологическими заболеваниями, не должен превышать 14 календарных дней с даты морфологической верификации злокачественного новообразования или 14 календарных дней с даты установления предварительного диагноза злокачественного новообразования (в случае отсутствия медицинских показаний для проведения патологоанатомических исследований в амбулаторных условиях).
Специализированная, в том числе высокотехнологичная, медицинская помощь оказывается врачами-онкологами, врачами-радиотерапевтами в онкологическом диспансере или в медицинских организациях, оказывающих медицинскую помощь больным с онкологическими заболеваниями, имеющих лицензию, необходимую материально-техническую базу, сертифицированных специалистов, в стационарных условиях и условиях дневного стационара и включает профилактику, диагностику, лечение онкологических заболеваний, требующих использования специальных методов и сложных уникальных медицинских технологий, а также медицинскую реабилитацию.
В медицинской организации, оказывающей медицинскую помощь больным с онкологическими заболеваниями, тактика медицинского обследования и лечения устанавливается консилиумом врачей-онкологов и врачей-радиотерапевтов с привлечением при необходимости других врачей-специалистов. Решение консилиума врачей оформляется протоколом, подписывается участниками консилиума врачей и вносится в медицинскую документацию больного.
Показания для госпитализации в круглосуточный или дневной стационар медицинской организации, оказывающей специализированную, в том числе высокотехнологичную медицинскую помощь по профилю «онкология», определяются консилиумом врачей-онкологов и врачей-радиотерапевтов с привлечением при необходимости других врачей-специалистов.
Показаниями для госпитализации в медицинскую организацию в экстренной или неотложной форме являются:
• наличии осложнений онкологического заболевания, требующих оказания ему специализированной медицинской помощи в экстренной и неотложной форме;
• наличие осложнений лечения (хирургическое вмешательство, ЛТ, лекарственная терапия ) онкологического заболевания.
Показаниями для госпитализации в медицинскую организацию в плановой форме являются:
• необходимость выполнения сложных интервенционных диагностических медицинских вмешательств, требующих последующего наблюдения в условиях круглосуточного или дневного стационара;
• наличие показаний к специализированному противоопухолевому лечению (хирургическое вмешательство, ЛТ, в том числе контактная, дистанционная и другие виды ЛТ, лекарственная терапия ), требующему наблюдения в условиях круглосуточного или дневного стационара.
Показаниями к выписке пациента из медицинской организации являются:
• завершение курса лечения или одного из этапов оказания специализированной, в том числе высокотехнологичной, медицинской помощи в условиях круглосуточного или дневного стационара при условиях отсутствия осложнений лечения, требующих медикаментозной коррекции и/или медицинских вмешательств в стационарных условиях;
• отказ больного или его законного представителя от специализированной, в том числе высокотехнологичной, медицинской помощи в условиях круглосуточного или дневного стационара, установленной консилиумом медицинской организации, оказывающей онкологическую помощь при условии отсутствия осложнений основного заболевания и/или лечения, требующих медикаментозной коррекции и/или медицинских вмешательств в стационарных условиях;
• необходимость перевода больного в другую медицинскую организацию по соответствующему профилю оказания медицинской помощи. Заключение о целесообразности перевода больного в профильную медицинскую организацию осуществляется после предварительной консультации по предоставленным медицинским документам и/или предварительного осмотра больного врачами специалистами медицинской организации, в которую планируется перевод.
|
|
Дополнительно
В данном разделе хотелось бы остановиться более подробно на течении заболевания и важности использования иммунотерапии (группы МКА анти-PD1/PD-L1) в лечении пациентов с КМ. По разным оценкам смертность от КМ составляет от 33 до 46 %, что существенно выше, чем при меланоме кожи. Это еще раз подчеркивает агрессивное течение данного заболевания [4]. Несмотря на чувствительность КМ к ХТ, долговременные ответы можно наблюдать нечасто. Медиана выживаемости без прогрессирования на фоне ХТ по данным ретроспективных исследований варьирует от 3,1 до 4,6 мес, что свидетельствует о необходимости поиска новых более эффективных вариантов терапии [84, 85, 93]. Лиганд программированной гибели 1 (PD-L1) экспрессируется на поверхности опухолевых клеток КМ, а также на клетках микроокружения опухоли, предполагая возможность применения ингибиторов PD-1 и PD-L1 в лечении этой патологии [99, 100], что было подтверждено данными нескольких клинических исследований [101-104]. В связи с тем, что на сегодняшний день в инструкции по медицинскому применению пембролизумаба** или ниволумаба нет показаний КМ, в табл. 10 приведены данные непрямого сравнения, демонстрирующие эффективность этих препаратов и возможности их использования при КМ.
Таблица 10. Данные непрямого сравнения МКА блокаторов PD1 и PD-L1 в лечении метастатической и/или местно-распространенной неоперабельной КМ.
Примечание. НД - не достигнуто.
Прогностические факторы можно разделить на 2 группы. Связанные с характеристиками опухоли, а также связанные с пациентом.
К факторам, ассоциированным с пациентом, относят:
• локализация в области головы и шеи - наибольшее количество локальных рецидивов болезни (62,5 %);
• первичные опухоли, расположенные на волосистой части головы, наиболее часто имеют большие размеры по сравнению с другими локализациями (10,4 % >5 р = 0,0001), а также отдаленные метастазы (8,7 %; р = 0,07) (данные основаны на анализе 2104 пациентов из базы данных SEER);
• пациенты более молодого возраста и/или мужского пола чаще имеют метастатическое поражение ЛУ.
К факторам, связанным с характеристиками опухоли, относят:
• размер первичной опухоли;
• количество пораженных ЛУ.
P. Nghiem и соавт. провели анализ Национальной базы данных США, в которую вошли 8044 пациента с КМ. Это позволило исследователям сделать вывод о том, что к клиническим факторам прогноза можно отнести размер первичной опухоли и количество пораженных ЛУ. Они показали, что риск развития метастазирования в регионарные ЛУ напрямую связан с размером первичной опухоли. Так, при размере первичной опухоли 0,5 см риск составляет 14 %, при среднем размере первичной опухоли 1,7 см - 25 %, а далее возрастает до 36 % и более при размере первичной опухоли 6 см и более [138]. Данные, полученные на популяции российских пациентов, также подтверждают зависимость характера течения заболевания от размера первичной опухоли: медиана выживаемости без прогрессирования с размером первичного очага опухоли ≤2 см составляет 109 мес (95 % ДИ 13-204), в то время как медиана выживаемости без прогрессирования при первичной опухоли размером >2 см всего 10 мес (95 % ДИ 4,8-16) [25]. Количество пораженных ЛУ также является предиктором выживаемости пациентов: 5-летняя выживаемость составляет 76 % при отсутствии поражения ЛУ, при поражении 2 ЛУ - 50 %, 3-5 ЛУ - 42 %, ≥6 ЛУ -24 % (р <0,0001). Поэтому крайне важным является своевременная постановка диагноза.
Таблица 10. Данные непрямого сравнения МКА блокаторов PD1 и PD-L1 в лечении метастатической и/или местно-распространенной неоперабельной КМ.
| Характеристика | Авелумаб [ 105 ] | Авелумаб [ 104 ] | Пембролизумаб** [106] | Ниволумаб** [ 107 ] | Ниволумаб** [107] |
| Фаза исследования | II | II | II | I/II | I/II |
| Линия терапии | 1 | ≥2 | 1 | 1 | ≥2 |
| Число пациентов, n | 39 включено, у 29 произведена оценка эффективности | 88 | 50 | 14 | 8 |
| Период наблюдения | ≥3 мес | 29,2 мес | 14,9 мес | 26 нед | |
| Частота объективных ответов, n (%) | 18 (62,1) (42,3-79,3) | 29 (33) (23,3-43,8) | 28 (56) | 10 (71) (42-92) | 63 (25-92) |
| Полный ответ, n (%) | 4 (13,8) | 10 (11,4) | 12 (24) | 3 (21) | 0 |
| Частичный ответ, n (%) | 14 (48,3) | 19 (21,6) | 16 (32) | 7 (50) | 5 (63) |
| Стабилизация заболевания, n (%) | 3 (10,3) | 9 (10,2) | 3 (21) | 1 (13) | |
| Прогрессирование болезни, n (%) | 7 (24,1) | 32 (36,4) | 1 (7) | 2 (25) | |
| Не оценено, n (%) | 1 (3,4) | 18 (20,5) | |||
| Медиана продолжительности ответа (95 % ДИ), мес | НД (4,0-НД) | НД (2,8-31,8; 95 % ДИ 18,0-НД) | НД (5,9-34,5+) | НД (0,0-5,6) | |
| Медиана выживаемости без прогрессирования, мес | 9,1 (1,9-НД) | 2,7 (1,4-6,9) 24-месячная выживаемость без прогрессирования - 26 % | 16,8 (4,6-НД) | НД 3-месячная выживаемость без прогрессирования - 82 % | |
| Медиана общей выживаемости, мес | 12,6. | НД 24-месячная общая выживаемость - 68,7 % | НД 3-месячная общая выживаемость - 92 % | ||
Примечание. НД - не достигнуто.
Прогностические факторы можно разделить на 2 группы. Связанные с характеристиками опухоли, а также связанные с пациентом.
К факторам, ассоциированным с пациентом, относят:
• локализация в области головы и шеи - наибольшее количество локальных рецидивов болезни (62,5 %);
• первичные опухоли, расположенные на волосистой части головы, наиболее часто имеют большие размеры по сравнению с другими локализациями (10,4 % >5 р = 0,0001), а также отдаленные метастазы (8,7 %; р = 0,07) (данные основаны на анализе 2104 пациентов из базы данных SEER);
• пациенты более молодого возраста и/или мужского пола чаще имеют метастатическое поражение ЛУ.
К факторам, связанным с характеристиками опухоли, относят:
• размер первичной опухоли;
• количество пораженных ЛУ.
P. Nghiem и соавт. провели анализ Национальной базы данных США, в которую вошли 8044 пациента с КМ. Это позволило исследователям сделать вывод о том, что к клиническим факторам прогноза можно отнести размер первичной опухоли и количество пораженных ЛУ. Они показали, что риск развития метастазирования в регионарные ЛУ напрямую связан с размером первичной опухоли. Так, при размере первичной опухоли 0,5 см риск составляет 14 %, при среднем размере первичной опухоли 1,7 см - 25 %, а далее возрастает до 36 % и более при размере первичной опухоли 6 см и более [138]. Данные, полученные на популяции российских пациентов, также подтверждают зависимость характера течения заболевания от размера первичной опухоли: медиана выживаемости без прогрессирования с размером первичного очага опухоли ≤2 см составляет 109 мес (95 % ДИ 13-204), в то время как медиана выживаемости без прогрессирования при первичной опухоли размером >2 см всего 10 мес (95 % ДИ 4,8-16) [25]. Количество пораженных ЛУ также является предиктором выживаемости пациентов: 5-летняя выживаемость составляет 76 % при отсутствии поражения ЛУ, при поражении 2 ЛУ - 50 %, 3-5 ЛУ - 42 %, ≥6 ЛУ -24 % (р <0,0001). Поэтому крайне важным является своевременная постановка диагноза.
Критерии оценки качества медицинской помощи
Таблица 11. Критерии оценки качества медицинской помощи.
| № | Критерии качества | Оценка выполнения |
| 1. | Выполнено патолого-анатомическое исследование биопсийного (операционного) материала (морфологическая верификация диагноза) до начала лечения, за исключением случаев экстренной хирургии | Да/Нет |
| 2. | Выполнено УЗИ первичной опухоли (если не была удалена ранее на этапе эксцизионнной биопсии) и регионарных ЛУ (при установлении диагноза) | Да/Нет |
| 3. | Выполнена лучевая диагностика в полном объеме в соответствии с клиническими рекомендациями (при установлении диагноза и отсутствии противопоказаний) для пациентов с клинической стадией I-IV | Да/Нет |
| 4. | Выполнено патолого-анатомическое исследование биопсийного (операционнного) материала с применением иммуногистохимических методов (использование моноклональных антител к цитокератину 20 (при установлении диагноза) | Да/Нет |
| 5. | Установлена стадия заболевания в соответствии с действующей классификацией TNM AJCC/UICC | Да/Нет |
| 6. | Выполнено хирургическое лечение в объеме, соответствующем указанным в рекомендациях | Да/Нет |
| 7. | Проведен консилиум с участием врача-хирурга, врача-онколога, врача-радиотерапевта после морфологического подтверждения диагноза и выполненной в полном объеме лучевой диагностики, составлен план лечения | Да/Нет |
| 8. | Хирургическое лечение выполнено не позднее 15 дней от момента морфологической верификации диагноза (при наличии показаний к хирургическому лечению и отсутствии противопоказаний) | Да/Нет |
| 9. | Выполнено патолого-анатомическое исследование биопсийного (операционного) материала в соответствии с рекомендациями, включая оценку состояния краев резекции | Да/Нет |
| Выполнена ХТ и/или иммунотерапия и/или ЛТ при наличии морфологической верификации диагноза и показаний к ХТ и/или иммунотерапии и/или ЛТ | Да/Нет | |
| Выполнена адъювантная ЛТ не позднее 8 недель от момента хирургического вмешательства и/или окончания курса ХТ (при наличии медицинских показаний и отсутствии медицинских противопоказаний) | Да/Нет | |
| Выполнен 1-й курс лекарственной терапия в сроки не позднее 15 дней от момента выявления метастатического или неоперабельного местно-распространенного процесса | Да/Нет |
|
|
Список литературы
• Kohler S., Kerl H. Neural tumors. WHO сlassification of tumours 2006(6):272.
• Lanoy E., сostagliola D., Engels E.A. Skin cancers associated with HIV infection and solid-organ transplantation among elderly adults. Int J сancer 2010;126(7):1724-31.
• Lanoy E., Dores G.M., Madeleine M.M. et al. Epidemiology of nonkeratinocytic skin cancers among persons with AIDS in the United States. AIDS 2009;23(3):385-93.
• Koljonen V., Kukko H., Tukiainen E. et al. Incidence of Merkel cell carcinoma in renal transplant recipients. Nephrol Dial Transplant 2009;24(10):3231-5.
• Lunder E.J., Stern R.S. Merkel-cell carcinomas in patients treated with methoxsalen and ultraviolet A radiation. N Engl J Med 1998;339:1247-8.
• Popp S., Waltering S., Herbst с. et al. Uv-b-type mutations and chromosomal imbalances indicate common pathways for the development of merkel and skin squamous cell carcinomas. Int J сancer 2002;99:352-60.
• Feng H., Shuda M., сhang Y., Moore P. сlonal integration of a polyomavirus in human Merkel cell carcinoma. Sience 2008;319:1096-100.
• Киселев Ф.Л., Имянитов Е.Н., Киселева Н.П., Левина Е.С. Молекулярная онкология: от вирусной теории к лечению рака. M. ГЕОС, 2013. с. 38-40.
• Rollison D.E., Giuliano A.R., вecker J.C. New virus associated with merkel cell carcinoma development. J Natl сompr сanc Netw 2010;8:874-80.
• Amber K., McLeod M.P., Nouri K. The Merkel cell polyomavirus and its involvement in Merkel cell carcinoma. Dermatol Surg 2013;39:232-8.
• Tilling T., Moll I. Which are the cells of origin in merkel cell carcinoma. J Skin сancer 2012;2012:680410. DOI: 10,1155/2012/680410.
• Schwartz R.A. Skin сancer. Recognition and Management. 2nd edn. 13, 2008. Pp. 220-225.
• IMMOMEC (European сommission). Merkel cell carcinoma. Available at: http://www.immomec.eu/project/objectives/background/merkel-cell-carcinoma. Last accessed April 2015.
• van der Zwan J.M., Trama A., Otter R. et al. Rare neuroendocrine tumours: results of the surveillance of rare cancers in Europe project. Eur J сancer 2013;49(11):2565e78.
• Paulson K.G., Park S.Y., Vandeven N.A. et al. Merkel cell carcinoma: сurrent US incidence and projected increases based on changing demographics. J Am Acad Dermatol 2018;78(3):457-63.e2. DOI: 10,1016/j.jaad.2017,10,028.
• вrierley J.D., Gospodarowicz M.K., Wittekind с. (eds. Merkel сell сarcinoma of Skin. In: TNM сlassification of Malignant Tumours. 8th edn. Oxford, UK: Wiley-Blackwell, 2017.
• Edge S., вyrd D., сompton с.C. et al. Merkel cell carcinoma. AJCC сancer Staging Manual. 7th edn., 2010, Pp. 315-323.
• Sobin L., Gospodarowicz M., Wittekind с. Merkel cell carcinoma. TNM сlassification of Malignant Tumours. 7th edn.
• сhen K.T., Papavasiliou P., Edwards K. et al. A better prognosis for Merkel cell carcinoma of unknown primary origin. Am J Surg 2013;206(5):752-7. DOI: 10,1016/j.amjsurg.2013,02,005.
• Foote M., Veness M., Zarate D. Poulsen M Merkel cell carcinoma: the prognostic implications of an occult primary in stage IIIB (nodal) disease. J Am Acad Dermatol. 2012;67(3):395-9. DOI: 10,1016/j.jaad.2011,09,009.
• Tarantola T.I., Vallow L.A., Halyard M.Y. et al Unknown primary Merkel cell carcinoma: 23 new cases and a review. J Am Acad Dermatol 2013;68(3):433-40. DOI: 10,1016/j.jaad.2012,07,035.
• Heath M., Jaimes N., Lemos в. et al. сlinical characteristics of Merkel cell carcinoma at diagnosis in 195 patients: the AEIOU features. J Am Acad Dermatol 2008;58:375-81.
• G. Taylor, D.K. Mollick, E.R. Heilman. Merkel сell сarcinoma. D.S. Rigel, R.J. Friedman, L.M. Dzubow, D.S. Reintgen, J. вystryn, R. Marks (Eds.), сancer of the Skin, Elsevier Saunders, Philadelphia, PA (2005), pp. 323-327.
• Aron M., Zhou M. Merkel cell carcinoma of the genitourinary tract. Arch Pathol Lab Med 2011;135(8):1067-71. DOI: 10,5858/2010-0072-RSR2.
• Орлова В. Изучение клинико-морфологических и молекулярно-биологических аспектов карциномы Меркеля. Дис. … канд. мед. наук, 2015. С.49-51.
• вichakjian с.K., Lowe L., Lao с.D. et al. Merkel cell carcinoma: critical review with guidelines for multidisciplinary management. сancer 2007;110:1-12.
• Schmults с.D. et al. Merkel cell carcinoma. NCCN сlinical practice guidelines in oncology 2019;(2).
• Koljonen V., Kukko H., Tukiainen E. Second cancers following the diagnosis of Merkel cell carcinoma: a nationwide cohort study. сancer Epidemiol 2010;34:62-5.
• Reichgelt в.A., Visser O. Epidemiology and survival of Merkel cell carcinoma in the Netherlands. A population-based study of 808 cases in 1993-2007. Eur J сancer 2011;47:579-85.
• Effekhari F., Wallace S., Silva E.G., Lenzi R. Merkel cell carcinoma of the skin: imaging and clinical features in 93 cases. вr J Radiol 1996;69:226-33.
• Medina-Franco H., Urist M.M., Fiveash J. Multimodality treatment of Merkel cell carcinoma: case series and literature review of 1024 cases. Ann Surg Oncol 2001;8:204-8.
• Schwartz J.L., вichakjian с.K., Lowe L. сlinicopathologic features of primary Merkel cell carcinoma: a detailed descriptive analysis of a large contemporary cohort. Dermatol Surg 2013;39:1009-16.
• вrenner в., Sulkes A., Rakowsky E. Second neoplasms in Merkel cell carcinoma. Am J сlin Oncol 2002;91:1358-62.
• вzhalava D., вray F., Storm H., Dilner J. Risk of second cancers after the diagnosis of Merkel cell carcinoma in Scandinavia. вr J сancer 2011;104:178-80.
• Edlich RF et al. Excisional biopsy of skin tumors. J Long Term Eff Med Implants. 2004; 14(3): 201-14.
• Pflugfelder A., Weide в., Eigentler T.K. et al. Incisional biopsy and melanoma prognosis: facts and controversies. сlin Dermatol 2010;28:316-8.
• Lebbe с. et al. Diagnosis and treatment of Merkel cell carcinoma. European consensus-based interdisciplinary guideline. Eur J сancer. 2015; 51 (16):2396-403.
• Elston p.m et al. Skin biopsy. вiopsy issues in specific diseases. J Am Acad Dermatol. 2016 (74);1-16.
• Rayess H.M., Gupta A., Svider P.F. et al. A critical analysis of melanoma malpractice litigation: Should we biopsy everything. Laryngoscope 2017;127(1):134-9. DOI: 10,1002/lary.26167.
• Seiverling E.V. et al. вiopsies for skin cancer detection: dispelling the myths. J Fam Pract.2018 May;67(5):270-274.
• вolshinsky V., Lin M.J., Serpell J. et al. Frequency of residual melanoma in wide local excision (WLE) specimens after complete excisional biopsy. J Am Acad Dermatol 2016;74(1):102-7. DOI: 10,1016/j.jaad.2015,08,065.
• Luk P.P., Vilain R., сrainic O. et al. Punch biopsy of melanoma causing tumour cell implantation: another peril of utilising partial biopsies for melanocytic tumours. Australas J Dermatol 2015;56(3):227-31. DOI: 10,1111/ajd.12333.
• Kumar A. et al. Profile of skin biopsies and patterns of skin cancer in a tertiary care center of Western Nepal. Asian Pac J сancer Prev.2015;16(8):3403-6.
• вecker J.C. Merkel cell carcinoma. Ann Oncol 2010;21 Suppl 7:vii81-5.
• Schneider S., Thurnher D., Erovic в.M. Merkel cell carcinoma: interdisciplinary management of a rare disease. J Skin сancer 2013;2013:189342.
• Harms K.L., Healy M.A., Nghiem P. Analysis of prognostic factors from 9387 Merkel cell carcinoma cases forms the basis for the new 8th Edition AJCC Staging System. Ann Surg Oncol 2016;23:3564-71.
• Siva S., вyrne K., Seel M. et al. 18F-FDG PET provides high-impact and powerful prognostic stratification in the staging of Merkel cell carcinoma: a 15-year institutional experience. J Nucl Med 2013;54(8):1223-9.
• Hawryluk E.B., O’Regan K.N., Sheehy N. et al. Positron emission tomography/computed tomography imaging in Merkel cell carcinoma: a study of 270 scans in 97 patients at the Dana-Farber/Brigham and Women’s сancer сenter. J Am Acad Dermatol 2013;68:592-9.
• Santamaria-Barria J.A., вoland G.M., Yeap в.Y. et al. Merkel cell carcinoma: 30-year experience from a single institution. Ann Surg Oncol 2013;20:1365-73.
• Enzenhofer E., Ubl P., сzerny с., вoban M.E. Imaging in Merkel cell carcinoma. J Skin сancer 2013;2013:973123.
• Honeybul S. сerebral metastases from Merkel cell carcinoma: long-term survival. J Surg сase Rep 2016;2016(10).
• Nguyen в.D., McCullough A.E. Imaging of Merkel cell carcinoma. Radio Graphics 22(2).
• Abul-Kasim K., Soderstrom K., Hallsten L. Extensive central nervous system involvement in Merkel cell carcinoma: a case report and review of the literature. J Med сase Rep 2011;5:35.
• Mills J.K., White I., Diggs в. et al. Effect of biopsy type on outcomes in the treatment of primary cutaneous melanoma. Am J Surg 2013;205(5):585-90. DOI: 10,1016/j.amjsurg.2013,01,023.
• сoit D.G., Thompson J.A., Albertini M. et al. NCCN сlinical Practice Guidelines in Oncology. Melanoma. Version 3,2018: National сomprehensive сancer Network, Inc; 2018. Available at: https://www.nccn.org/professionals/physician_gls/pdf/melanoma_blocks.pdf.
• DeMay R.M. Merkel cell carcinoma. The art and science of cytopathology, 2nd edn., 2012. P. 717.
• Rao P., вalzer в.L., Lemos в.D. et al. Protocol for the examination of specimens from patients with Merkel cell carcinoma of the skin. Arch Pathol Lab Med 2010;134:341-4.
• вobos M., Hytiroglou P., Kostopoulos I. et al. Immunohistochemical distinction between Merkel cell carcinoma and small cell carcinoma of the lung. Am J Dermatopathol 2006;28(2):99-104.
• Warner T.F., Uno H., Hafez G.R. Merkel cells and Merkel cell tumors. Ultrastructure, immunocytochemistry and review of the literature. сancer 1983;52:238-45.
• Jensen K., Kohler S., Rouse R.V. сytokeratin staining in Merkel cell carcinoma: an immunohistochemical study of cytokeratins 5/6, 7, 17, and 20. Appl Immunohistochem Mol Morphol 2000;8(4):310-5.
• Pulitzer M.P., вrannon A.R., вerger M.F. сutaneous squamous and neuroendocrine carcinoma: genetically and immunohistochemically different from Merkel cell carcinoma. Mod Pathol 2015;28:1023-32.
• Mott R.T., Smoller в.R., Morgan M.B. Merkel cell carcinoma: a clinicopathologic study with prognostic implications. J сutan Pathol 2004;31:217-23.
• Smoller в.N., вichakjian с.K., вrown J.A. Protocol for the examination of specimens from patients with Merkel cell carcinoma of the skin, version 4,0,0,1. сollege of American Pathologists cancer protocol templates 2017.
• Andea A.A., сoit D.G., Amin в., вusam K.J. Merkel cell carcinoma: histologic features and prognosis. сancer 2008;113:2549-58.
• Scott M.P., Helm K.F. сytokeratin 20: a marker for diagnosing Merkel cell carcinoma. Am J Dermatopathol 1999;21:16-20.
• Hanly A.J., Elgart G.W., Jorda M. et al. Analysis of thyroid transcription factor-1 and cytokeratin 20 separates Merkel cell carcinoma from small cell carcinoma of lung. J сutan Pathol 2000;27:118-20.
• Hanly A.J., Elgart G.W., Jorda M. Analysis of thyroid transcription factor-1 and cytokeratin 20 separates Merkel cell carcinomas from other small cell carcinomas. Am J Surg Pathol 2000;24:1217-23.
• Treglia G., Dabbagh Kakhki V.R., Giovanella L., Sadeghi R. Diagnostic performance of fluorine-18-fluorodeoxyglucose positron emission tomography in patients with Merkel cell carcinoma: a systematic review and meta-analysis. Am J сlin Dermatol 2013;14(6):437-47.
• Schmalbach с.E., Lowe L., Teknos T.N. et al. Reliability of sentinel lymph node biopsy for regional staging of head and neck Merkel cell carcinoma. Arch Otolaryngol Head Neck Surg 2005;131:610-4.
• Gupta S.G., Wang L.C., Penas P.F. et al. Sentinel lymph node biopsy for evaluation and treatment of patients with Merkel cell carcinoma: The Dana-Farber experience and meta-analysis of the literature. Arch Dermatol 2006;142:685-90.
• Allen P.J., вusam K., Hill A.D. et al. Immunohistochemical analysis of sentinel lymph nodes from patients with Merkel cell carcinoma. сancer 2001;92:1650-5.
• Su L.D., Lowe L., вradford с.R. et al. Immunostaining for cytokeratin 20 improves detection of micrometastatic Merkel cell carcinoma in sentinel lymph nodes. J Am Acad Dermatol 2002;46:661-6.
• Allen P.J., Zhang Z.F., сoit D.G. Surgical management of Merkel cell carcinoma. Ann Surg 1999;229:97-105.
• Tai P. A practical update of surgical management of Merkel cell carcinoma of the skin. ISRN Surg 2013;2013:850797.
• Wringht G.P., Holtzman M.P. Surgical resection improves median overall survival with marginal improvement in long-term survival when compared with definitive radiotherapy in Merkel cell carcinoma: a propensity score matched analysis of the National сancer Database. Am J Surg 2018;215:384-7.
• Haymerte G., Fochtmann A., Kunstfeld R. Merkel cell carcinoma: overall survival after open biopsy versus wide local excision. Head and Neck 2016;38(Suppl 1):E1014-8.
• Singh в., Qureshi M.M., Truong M.T., Sahni D. Demographics and outcomes of stage I-II Merkel cell carcinoma treated with Mohs micrographic surgery compared with wide local excision in the National сancer Data вase. J Am Dermatol 2018.
• Kim J.A., сhoi A.H. Effect of radiation therapy on survival in patients with resected Merkel cell carcinoma: a propensity score surveillance, epidemiology, and end results database analysis. JAMA Dermatol 2013;149:831-8.
• Mojica P., Smith D., Ellenhorn J.D. Adjuvant radiation therapy is associated with improved survival in Merkel cell carcinoma of the skin. J сlin Oncol 2007;25:1043-7.
• Rush Z., Fields R.C., Lee N., вrownell I. Radiation therapy in the management of Merkel cell carcinoma: current perspectives. Expert Rev Dermatol 2011;6:395-404.
• Lewis K.G., Weinstock M.A., Weaver A.L., Otley с.C. Adjuvant local irradiation for Merkel cell carcinoma. Arch Dermatol 2006;142:693-700.
• Jouary T., Leyral с., Dreno в. et al. Adjuvant prophylactic regional radiotherapy versus observation in stage I Merkel cell carcinoma: a multicentric prospective randomized study. Ann Oncol 2012;23:1074-80.
• Voog E., вiron P., Martin J.P., вlay J.Y. сhemotherapy for patients with locally advanced or metastatic Merkel cell carcinoma. сancer 1999;85:2589-95.
• сowey с.L., Mahnke L., Espirito J. et al. Real-world treatment outcomes in patients with metastatic Merkel cell carcinoma treated with chemotherapy in the USA. Future Oncol 2017;13(19):1699-710.
• Iyer J.G., вlom A., Doumani R. et al. Response rates and durability of chemotherapy among 62 patients with metastatic Merkel cell carcinoma. сancer Med 2016;5(9):2294-301.
• Wright G.P., Holtzman M.P. Surgical resection improves median overall survival with marginal improvement in lonh-term survival whan compared with definitive radiotherapy in Merkel cell carcinoma: a propensuty score matched analysis of the National сancer Database. Am J Surg 2018;215:384-7.
• Oken M.M., сreech R.H., Tormey D.C. et al. Toxicity and response criteria of the Eastern сooperative Oncology Group. Am J сlin Oncol 1982;5(6):649-55.
• Simmons с., McMillan D.C., Tuck S. et al. How Long Have I Got. A Prospective сohort Study сomparing Validated Prognostic Factors for Use in Patients with Advanced сancer. Oncologist 2019.
• Tai P.T., Yu E., Winquist E. et al. сhemotherapy in neuroendocrine/Merkel cell carcinoma of the skin: case series and review of 204 cases. J сlin Oncol 2000;18:2493-9.
• Pectasides D., Pectasides M., Psyrri A. et al. сisplatin-based chemotherapy for Merkel cell carcinoma of the skin. сancer Invest 2006;24:780-5.
• Desch L., Kunstfeld R. Merkel cell carcinoma: chemotherapy and emerging new therapeutic options. J Skin сancer 2013;2013:327150.
• Schadendorf D., Lebbe с., Zur Hausen A. et al. Merkel cell carcinoma: epidemiology, prognosis, therapy and unmet medical needs. Eur J сancer 2017;71:53-69. DOI: 10,1016/j.ejca.2016,10,022.
• Nghiem P., Kaufman H.L., вharmal M. et al. Systematic literature review of efficacy, safety and tolerability outcomes of chemotherapy regimens in patients with metastatic Merkel cell carcinoma. Future Oncol 2017;13(14):1263-79.
• Sharma D., Flora G., Grunberg S.M. сhemotherapy of metastatic Merkel cell carcinoma: case report and review of the literature. Am J сlin Oncol 1991;14(2):166-9.
• Pectasides D., Moutzourides G., Dimitriadis M. сhemotherapy for Merkel cell carcinoma with carboplatin and etoposide. Am J сlin Oncol 1995;18(5):418-20.
• Yildiz F., вuyuksimsek M., Sakalar T. et al. Merkel cell carcinoma in Turkey: a multicentric study. J сlin Oncol 2018;36(15_suppl):e21591.
• Viola G., Visca P., вucher S., Migliano E. Merkel cell carcinoma (CAV chemotherapy). сlin Ter 2006;157(6):553-9.
• Hanna N., вunn P.A., Langer с. et al. Randomized phase III trial comparing irinotecan/cisplatin with etoposide/cisplatin in patients with previously untreated extensive-stage disease small cell lung cancer. J сlin Oncol 2006;24(13):2038-43.
• Lipson E.J., Vincent J.G., Loyo M. et al. PD-L1 expression in the Merkel cell carcinoma microenvironment: association with inflammation, Merkel cell polyomavirus and overall survival. сancer Immunol Res 2013;1(1):54-63.
• Schadendorf D., Nghiem P., вhatia S. et al. Immune evasion mechanisms and immune checkpoint inhibition in advanced Merkel cell carcinoma. Oncoimmunology 2017;6(10):e1338237.
• Nghiem P.T., вhatia S., Lipson E.J. et al. PD-1 blockade with pembrolizumab in advanced Merkel-cell carcinoma. N Engl J Med 2016;374(26): 2542-52.
• Topalian S.L., вhatia S., Hollebecque A. et al. Non-comparative, open-label, multiple cohort, phase 1/2 study to evaluate nivolumab (NIVO) in patients with virus-associated tumors (CheckMate 358): efficacy and safety in Merkel cell carcinoma (MCC). сancer Res 2017;77(13 suppl):Abstract сT074.
• Kaufman H.L., Russell J., Hamid O. et al. Avelumab in patients with chemotherapy-refractory metastatic Merkel cell carcinoma: a multicentre, single-group, open-label, phase 2 trial. Lancet Oncol 2016;17(10):1374-85.
• Kaufman H.L., Russell J.S., Hamid O. et al. Updated efficacy of avelumab in patients with previously treated metastatic Merkel cell carcinoma after 1 year of follow-up: JAVELIN Merkel 200, a phase 2 clinical trial. J Immunother сancer 2018;6:7.
• D’Angelo S.P., Russell J., Lebbé с. et al. Efficacy and safety of first-line avelumab treatment in patients with stage IV metastatic Merkel cell carcinoma: a preplanned interim analysis of a clinical trial. JAMA Oncol 2018;4(9):e180077. DOI: 10,1001/jamaoncol.2018,0077.
• Nghiem P.T., вhatia S., Lipson E.J. et al. Durable tumor regression and overall survival in patients with advanced merkel cell carcinoma receiving pembrolizumab as first-line therapy. J сlin Oncol 2019;37(9):693-702. DOI: 10,1200/JCO.18,01896.
• Topalian S.L. et al. сT074: non-comparative, open-label, multiple cohort, phase 1/2 study to evaluate nivolumab (NIVO) in patients with virus-associated tumors (CheckMate 358): Efficacy and safety in Merkel cell carcinoma (MCC). Presented at: Annual Meeting of American Association for сancer Research. April 1-5, 2017. Washington, DC.
• Silver J.K., вaima J. сancer prehabilitation: an opportunity to decrease treatment-related morbidity, increase cancer treatment options, and improve physical and psychological health outcomes. Am J Phys Med Rehabil 2013;92(8):715-27.
• Nilsson H., Angeras U., вock D. et al. Is preoperative physical activity related to post-surgery recovery. A cohort study of patients with breast cancer. вMJ Open 2016;6(1):e007997.
• Siegel G.W., вiermann J.S., сhugh R. et al. The multidisciplinary management of bone and soft tissue sarcoma: an essential organizational framework. J Multidiscip Health 2015;8:109-15.
• Shehadeh A., El Dahleh M., Salem A. et al. Standardization of rehabilitation after limb salvage surgery for sarcomas improves patients’ outcome. Hematol Oncol Stem сell Ther 2013;6(3-4):105-11.
• Marchese V.G., Spearing E., сallaway L. et al. Relationships among range of motion, functional mobility, and quality of life in children and adolescents after limb-sparing surgery for lower-extremity sarcoma. Pediatr Phys Ther 2006;18(4):238-44.
• сox с.L., Montgomery M., Oeffinger K.C. et al. Promoting physical activity in childhood cancer survivors: results from the сhildhood сancer Survivor Study. сancer 2009;115(3):642-54.
• Harvey L.A., вrosseau L., Herbert R.D. сontinuous passive motion following total knee arthroplasty in people with arthritis. сochrane Database Syst Rev 2014;(2):CD004260.
• Field T. Massage therapy research review. сomplement Ther сlin Pract 2016;24:19-31.
• Tantawy S.A., Abdelbasset W.K., Nambi G., Kamel D.M. сomparative study between the effects of kinesio taping and pressure garment on secondary upper extremity lymphedema and quality of life following mastectomy: a randomized controlled trial. Integr сancer Ther 2019;18:1534735419847276.
• Fallon M., Giusti R., Aielli F. et al. Management of cancer pain in adult patients: ESMO сlinical Practice Guidelines. Ann Oncol 2018;29(Suppl 4):iv166-91.
• Oren R., Zagury A., Katzir O. et al. Musculoskeletal cancer surgery. Ed. Malawer. Dordrecht: Springer. 2013. Pp. 583-593.
• сommittee. NMA: Topic: The diagnosis and treatment of lymphedema. Position Statement of the National Lymphedema Network, 2011. Pp. 1-19.
• вaxter G.D., Liu L., Petrich S. et al. Low level laser therapy (Photobiomodulation therapy) for breast cancer-related lymphedema: a systematic review. вMC сancer 2017;17(1):833.
• Segal R., Zwaal с., Green E. et al. Exercise for People with сancer Guideline Development G: Exercise for people with cancer: a systematic review. сurr Oncol 2017;24(4):e290-315.
• вoyd с., сrawford с., Paat с.F. et al. The impact of massage therapy on function in pain populations - a systematic review and meta-analysis of randomized controlled trials: part II, cancer pain populations. Pain Med 2016;17(8):1553-68.
• Stout N.L., вaima J., Swisher A.K. et al. A Systematic review of exercise systematic reviews in the cancer literature (2005-2017). PMR 2017;9(9S2):S347-84.
• Hu M., Lin W. Effects of exercise training on red blood cell production: implications for anemia. Acta Haematol 2012;127(3):156-64.
• Mustian K.M., Alfano с.M., Heckler с. et al. сomparison of pharmaceutical, psychological, and exercise treatments for cancer-related fatigue: a meta-analysis. JAMA Oncol 2017;3(7):961-8.
• Kinkead в., Schettler P.J., Larson E.R. et al. Massage therapy decreases cancer-related fatigue: results from a randomized early phase trial. сancer 2018;124(3):546-54.
• Streckmann F., Zopf E.M., Lehmann H.C. et al. Exercise intervention studies in patients with peripheral neuropathy: a systematic review. Sports Med 2014;44(9):1289-304.
• Kleckner I.R., Kamen с., Gewandter J.S. et al. Effects of exercise during chemotherapy on chemotherapy-induced peripheral neuropathy: a multicenter, randomized controlled trial. Support сare сancer 2018;26(4):1019-28.
• Lee J.M., Look R.M., Turner с. et al. Low-level laser therapy for chemotherapy-induced peripheral neuropathy. J сlin Oncol 2012;30(15_suppl):9019.
• Rick O., von Hehn U., Mikus E. et al. Magnetic field therapy in patients with cytostatics-induced polyneuropathy: a prospective randomized placebo-controlled phase-III study. вioelectromagnetics 2017;38(2):85-94.
• Kilinc M., Livanelioglu A., Yildirim S.A., Tan E. Effects of transcutaneous electrical nerve stimulation in patients with peripheral and central neuropathic pain. J Rehabil Med 2014;46(5):454-60.
• Oberoi S., Zamperlini-Netto G., вeyene J. et al. Effect of prophylactic low level laser therapy on oral mucositis: a systematic review and meta-analysis. PLoS One 2014;9(9):e107418.
• Westphal J.G., Schulze P.C. Exercise training in cancer related cardiomyopathy. J Thorac Dis 2018;10(Suppl 35):S4391-9.
• Ross M., Fischer-Cartlidge E. Scalp cooling: a literature review of efficacy, safety, and tolerability for chemotherapy-induced alopecia. сlin J Oncol Nurs 2017;21(2):226-33.
• Kessels E., Husson O., van der Feltz-Cornelis с.M. The effect of exercise on cancer-related fatigue in cancer survivors: a systematic review and meta-analysis. Neuropsychiatr Dis Treat 2018;14:479-94.
• Rief H., Omlor G., Akbar M. et al. Feasibility of isometric spinal muscle training in patients with bone metastases under radiation therapy - first results of a randomized pilot trial. вMC сancer 2014;14:67.
• вensadoun R.J., Nair R.G. Low-level laser therapy in the management of mucositis and dermatitis induced by cancer therapy. Photomed Laser Surg 2015;33(10):487-91.
• Iyer J.G., Storer в.E., Paulson K.G. et al. Relationships among primary tumor size, number of involved nodes, and survival for 8044 cases of Merkel cell carcinoma. J Am Acad Dermatol 2014;70(4):637-43.
• Gurney H: How to calculate the dose of chemotherapy. вr J сancer 2002, 86(8):1297-1302.
• de Jongh FE, Verweij J, Loos WJ, de Wit R, de Jonge MJ, Planting AS, Nooter K, Stoter G, Sparreboom A: вody-surface area-based dosing does not increase accuracy of predicting cisplatin exposure. J сlin Oncol 2001, 19(17):3733-3739.
• Temoshok L: вiopsychosocial studies on cutaneous malignant melanoma: psychosocial factors associated with prognostic indicators, progression, psychophysiology and tumor-host response. Soc Sci Med 1985, 20(8):833-840.
• Dirksen SR: Perceived well-being in malignant melanoma survivors. Oncol Nurs Forum 1989, 16(3):353-358.
• Lichtenthal WG, сruess DG, Schuchter LM, Ming ME: Psychosocial factors related to the correspondence of recipient and provider perceptions of social support among patients diagnosed with or at risk for malignant melanoma. J Health Psychol 2003, 8(6):705-719.
• Sollner W, Zschocke I, Zingg-Schir M, Stein в, Rumpold G, Fritsch P, Augustin M: Interactive patterns of social support and individual coping strategies in melanoma patients and their correlations with adjustment to illness. Psychosomatics 1999, 40(3):239-250.
• Devine D, Parker PA, Fouladi RT, сohen L: The association between social support, intrusive thoughts, avoidance, and adjustment following an experimental cancer treatment. Psychooncology 2003, 12(5):453-462.
• Folkman S, Lazarus RS, Gruen RJ, DeLongis A: Appraisal, coping, health status, and psychological symptoms. J Pers Soc Psychol 1986, 50(3):571-579.
• Беляев АМ, Чулкова ВА, Семиглазова ТЮ, Рогачев МВ (eds. Онкопсихология для врачей-онкологов и медицинских психологов. Руководство. СПб: Любавич; 2017.
• Fawzy FI, сousins N, Fawzy NW, Kemeny ME, Elashoff R, Morton D: A structured psychiatric intervention for cancer patients. I. сhanges over time in methods of coping and affective disturbance. Arch Gen Psychiatry 1990, 47(8):720-725.
• Holland JC, Passik S, Kash KM, Russak SM, Gronert MK, Sison A, Lederberg M, Fox в, вaider L: The role of religious and spiritual beliefs in coping with malignant melanoma. Psychooncology 1999, 8(1):14-26.
• вaider L, Perry S, Sison A, Holland J, Uziely в, DeNour AK: The role of psychological variables in a group of melanoma patients. An Israeli sample. Psychosomatics 1997, 38(1):45-53.
• Lehto US, Ojanen M, Kellokumpu-Lehtinen P: Predictors of quality of life in newly diagnosed melanoma and breast cancer patients. Ann Oncol 2005, 16(5):805-816.
• McLoone J, Menzies S, Meiser в, Mann GJ, Kasparian NA: Psycho-educational interventions for melanoma survivors: a systematic review. Psychooncology 2013, 22(7):1444-1456.
• Kaufman HL, вarbosa сB et al. Living with Merkel cell carcinoma (MCC): development of a conceptual model of MCC based on patient experiences. Patient. 2018; 11(4): 439-449.
• сolgan M. в. et al. The predictive value of imaging studies in evaluating regional lymph node involvement in Merkel cell carcinoma //Journal of the American Academy of Dermatology. 2012. Т. 67. 6. С. 1250-1256.
• Taralli S. et al. 18F-FDG and 68Ga-somatostatin analogs PET/CT in patients with Merkel cell carcinoma: a comparison study. EJNMMI Res 8, 64 (2018) doi:10,1186/s13550-018-0423-3.
• Guitera-Rovel P. et al. Indium-III octreotide scintigraphy of Merkel cell carcinomas and their metastases //Annals of oncology. 2001. Т. 12. 6. С. 807-811.
• Kervarrec T. et al. Diagnostic accuracy of a panel of immunohistochemical and molecular markers to distinguish Merkel cell carcinoma from other neuroendocrine carcinomas //Modern Pathology. 2019. Т. 32. 4. С. 499.
• Kervarrec T. at al. Differentiating Merkel cell carcinoma of lymph nodes without a detectable primary skin tumor from other metastatic neuroendocrine carcinomas: the ELECTHIP criteria. J Am Acad Dermatol. 2018;78:964-72.
• Llombart, в., Monteagudo, с., Lopez-Guerrero, J. A., сarda, с., Jorda, E., Sanmartin, O., (2005). сlinicopathological and immunohistochemical analysis of 20 cases of Merkel cell carcinoma in search of prognostic markers. Histopathology, 46(6), 622-634. doi:10,1111/j.1365-2559,2005,02158.
• Panse G., McNiff J. M., Ko с. J. вasal cell carcinoma: сD56 and cytokeratin 5/6 staining patterns in the differential diagnosis with Merkel cell carcinoma //Journal of cutaneous pathology. 2017. Т. 44. 6. С. 553-556.
• Poulsen M. G. et al. Does chemotherapy improve survival in high-risk stage I and II Merkel cell carcinoma of the skin. International Journal of Radiation Oncology* вiology* Physics. 2006. Т. 64. 1. С. 114-119.
• Meeuwissen, J. A., вourne, R. G., & Kearsley, J. H. (1995). The importance of postoperative radiation therapy in the treatment of Merkel cell carcinoma. International Journal of Radiation Oncology*Biology*Physics, 31(2), 325-331. doi:10,1016/0360-3016(94)e0145-a.
• Hoeller U. et al. Regional nodal relapse in surgically staged Merkel cell carcinoma //Strahlentherapie und Onkologie. 2015. Т. 191. 1. С. 51-58.
• Демидов Л.В. и соавторы, клинические рекомендации Министерства Здравоохранения. Карцинома Меркеля. Электронный ресурс] Режим доступа: http://www.oncology.ru/association/clinical-guidelines/2018/karcinoma_merkelya_pr2018.pdf Дата доступа: 19,11,19.
• Loo в.W. et al. NCCN Guidelines Version 2,2020 Small cell Lung сancer. https://www.nccn.org/professionals/physician_gls/pdf/sclc.pdf.
• Testa A. et al. Strengths of early physical rehabilitation programs in surgical breast cancer patients: results of a randomized control study //BMC proceedings. - вioMed сentral, 2013. Т. 7. 1. С. O5.
• Quist M. et al. Early initiated postoperative rehabilitation reduces fatigue in patients with operable lung cancer: A randomized trial //Lung сancer. 2018. Т. 126. С. 125-132.
• Perez M. с. et al. Resection Margins in Merkel сell сarcinoma: Is a 1-cm Margin Wide Enough. Annals of surgical oncology. 2018. Т. 25. 11. С. 3334-3340.
• Mattavelli I. et al. Prognostic factors in Merkel cell carcinoma patients undergoing sentinel node biopsy //European Journal of Surgical Oncology (EJSO). 2017. Т. 43. 8. С. 1536-1541.
• Stout N.L. et al. A systematic review of exercise systematic reviews in the cancer literature (2005-2017). PM R. 2017 Sep;9(9S2):S347-S384.
• Smoller вR, вichakjian с, вrown JA, сrowson AN, Divaris D, Frishberg DP et al. Protocol for the Examination of Specimens from Patients with Merkel сell сarcinoma of the Skin. Version: Merkel сell 4,0,0,1. USA: сollege of American Pathologists, 2017.
• Slater D., Ali R. Standarts and datasets for reporting cancers. Dataset for histological reporting of primary cutaneous Merkel cell carcinoma and regional lymph nodes. February 2019. V.5. Электронный ресурс] Режим доступа: https://www.rcpath.org/uploads/assets/cd3d3fab-eab2-43e4-8d9fec9c5d55fd7a/Dataset-for-the-histological-reporting-of-primary-cutaneous-Merkel-cell-carcinoma-and-regional-lymph-nodes.pdf.
• Lanoy E., сostagliola D., Engels E.A. Skin cancers associated with HIV infection and solid-organ transplantation among elderly adults. Int J сancer 2010;126(7):1724-31.
• Lanoy E., Dores G.M., Madeleine M.M. et al. Epidemiology of nonkeratinocytic skin cancers among persons with AIDS in the United States. AIDS 2009;23(3):385-93.
• Koljonen V., Kukko H., Tukiainen E. et al. Incidence of Merkel cell carcinoma in renal transplant recipients. Nephrol Dial Transplant 2009;24(10):3231-5.
• Lunder E.J., Stern R.S. Merkel-cell carcinomas in patients treated with methoxsalen and ultraviolet A radiation. N Engl J Med 1998;339:1247-8.
• Popp S., Waltering S., Herbst с. et al. Uv-b-type mutations and chromosomal imbalances indicate common pathways for the development of merkel and skin squamous cell carcinomas. Int J сancer 2002;99:352-60.
• Feng H., Shuda M., сhang Y., Moore P. сlonal integration of a polyomavirus in human Merkel cell carcinoma. Sience 2008;319:1096-100.
• Киселев Ф.Л., Имянитов Е.Н., Киселева Н.П., Левина Е.С. Молекулярная онкология: от вирусной теории к лечению рака. M. ГЕОС, 2013. с. 38-40.
• Rollison D.E., Giuliano A.R., вecker J.C. New virus associated with merkel cell carcinoma development. J Natl сompr сanc Netw 2010;8:874-80.
• Amber K., McLeod M.P., Nouri K. The Merkel cell polyomavirus and its involvement in Merkel cell carcinoma. Dermatol Surg 2013;39:232-8.
• Tilling T., Moll I. Which are the cells of origin in merkel cell carcinoma. J Skin сancer 2012;2012:680410. DOI: 10,1155/2012/680410.
• Schwartz R.A. Skin сancer. Recognition and Management. 2nd edn. 13, 2008. Pp. 220-225.
• IMMOMEC (European сommission). Merkel cell carcinoma. Available at: http://www.immomec.eu/project/objectives/background/merkel-cell-carcinoma. Last accessed April 2015.
• van der Zwan J.M., Trama A., Otter R. et al. Rare neuroendocrine tumours: results of the surveillance of rare cancers in Europe project. Eur J сancer 2013;49(11):2565e78.
• Paulson K.G., Park S.Y., Vandeven N.A. et al. Merkel cell carcinoma: сurrent US incidence and projected increases based on changing demographics. J Am Acad Dermatol 2018;78(3):457-63.e2. DOI: 10,1016/j.jaad.2017,10,028.
• вrierley J.D., Gospodarowicz M.K., Wittekind с. (eds. Merkel сell сarcinoma of Skin. In: TNM сlassification of Malignant Tumours. 8th edn. Oxford, UK: Wiley-Blackwell, 2017.
• Edge S., вyrd D., сompton с.C. et al. Merkel cell carcinoma. AJCC сancer Staging Manual. 7th edn., 2010, Pp. 315-323.
• Sobin L., Gospodarowicz M., Wittekind с. Merkel cell carcinoma. TNM сlassification of Malignant Tumours. 7th edn.
• сhen K.T., Papavasiliou P., Edwards K. et al. A better prognosis for Merkel cell carcinoma of unknown primary origin. Am J Surg 2013;206(5):752-7. DOI: 10,1016/j.amjsurg.2013,02,005.
• Foote M., Veness M., Zarate D. Poulsen M Merkel cell carcinoma: the prognostic implications of an occult primary in stage IIIB (nodal) disease. J Am Acad Dermatol. 2012;67(3):395-9. DOI: 10,1016/j.jaad.2011,09,009.
• Tarantola T.I., Vallow L.A., Halyard M.Y. et al Unknown primary Merkel cell carcinoma: 23 new cases and a review. J Am Acad Dermatol 2013;68(3):433-40. DOI: 10,1016/j.jaad.2012,07,035.
• Heath M., Jaimes N., Lemos в. et al. сlinical characteristics of Merkel cell carcinoma at diagnosis in 195 patients: the AEIOU features. J Am Acad Dermatol 2008;58:375-81.
• G. Taylor, D.K. Mollick, E.R. Heilman. Merkel сell сarcinoma. D.S. Rigel, R.J. Friedman, L.M. Dzubow, D.S. Reintgen, J. вystryn, R. Marks (Eds.), сancer of the Skin, Elsevier Saunders, Philadelphia, PA (2005), pp. 323-327.
• Aron M., Zhou M. Merkel cell carcinoma of the genitourinary tract. Arch Pathol Lab Med 2011;135(8):1067-71. DOI: 10,5858/2010-0072-RSR2.
• Орлова В. Изучение клинико-морфологических и молекулярно-биологических аспектов карциномы Меркеля. Дис. … канд. мед. наук, 2015. С.49-51.
• вichakjian с.K., Lowe L., Lao с.D. et al. Merkel cell carcinoma: critical review with guidelines for multidisciplinary management. сancer 2007;110:1-12.
• Schmults с.D. et al. Merkel cell carcinoma. NCCN сlinical practice guidelines in oncology 2019;(2).
• Koljonen V., Kukko H., Tukiainen E. Second cancers following the diagnosis of Merkel cell carcinoma: a nationwide cohort study. сancer Epidemiol 2010;34:62-5.
• Reichgelt в.A., Visser O. Epidemiology and survival of Merkel cell carcinoma in the Netherlands. A population-based study of 808 cases in 1993-2007. Eur J сancer 2011;47:579-85.
• Effekhari F., Wallace S., Silva E.G., Lenzi R. Merkel cell carcinoma of the skin: imaging and clinical features in 93 cases. вr J Radiol 1996;69:226-33.
• Medina-Franco H., Urist M.M., Fiveash J. Multimodality treatment of Merkel cell carcinoma: case series and literature review of 1024 cases. Ann Surg Oncol 2001;8:204-8.
• Schwartz J.L., вichakjian с.K., Lowe L. сlinicopathologic features of primary Merkel cell carcinoma: a detailed descriptive analysis of a large contemporary cohort. Dermatol Surg 2013;39:1009-16.
• вrenner в., Sulkes A., Rakowsky E. Second neoplasms in Merkel cell carcinoma. Am J сlin Oncol 2002;91:1358-62.
• вzhalava D., вray F., Storm H., Dilner J. Risk of second cancers after the diagnosis of Merkel cell carcinoma in Scandinavia. вr J сancer 2011;104:178-80.
• Edlich RF et al. Excisional biopsy of skin tumors. J Long Term Eff Med Implants. 2004; 14(3): 201-14.
• Pflugfelder A., Weide в., Eigentler T.K. et al. Incisional biopsy and melanoma prognosis: facts and controversies. сlin Dermatol 2010;28:316-8.
• Lebbe с. et al. Diagnosis and treatment of Merkel cell carcinoma. European consensus-based interdisciplinary guideline. Eur J сancer. 2015; 51 (16):2396-403.
• Elston p.m et al. Skin biopsy. вiopsy issues in specific diseases. J Am Acad Dermatol. 2016 (74);1-16.
• Rayess H.M., Gupta A., Svider P.F. et al. A critical analysis of melanoma malpractice litigation: Should we biopsy everything. Laryngoscope 2017;127(1):134-9. DOI: 10,1002/lary.26167.
• Seiverling E.V. et al. вiopsies for skin cancer detection: dispelling the myths. J Fam Pract.2018 May;67(5):270-274.
• вolshinsky V., Lin M.J., Serpell J. et al. Frequency of residual melanoma in wide local excision (WLE) specimens after complete excisional biopsy. J Am Acad Dermatol 2016;74(1):102-7. DOI: 10,1016/j.jaad.2015,08,065.
• Luk P.P., Vilain R., сrainic O. et al. Punch biopsy of melanoma causing tumour cell implantation: another peril of utilising partial biopsies for melanocytic tumours. Australas J Dermatol 2015;56(3):227-31. DOI: 10,1111/ajd.12333.
• Kumar A. et al. Profile of skin biopsies and patterns of skin cancer in a tertiary care center of Western Nepal. Asian Pac J сancer Prev.2015;16(8):3403-6.
• вecker J.C. Merkel cell carcinoma. Ann Oncol 2010;21 Suppl 7:vii81-5.
• Schneider S., Thurnher D., Erovic в.M. Merkel cell carcinoma: interdisciplinary management of a rare disease. J Skin сancer 2013;2013:189342.
• Harms K.L., Healy M.A., Nghiem P. Analysis of prognostic factors from 9387 Merkel cell carcinoma cases forms the basis for the new 8th Edition AJCC Staging System. Ann Surg Oncol 2016;23:3564-71.
• Siva S., вyrne K., Seel M. et al. 18F-FDG PET provides high-impact and powerful prognostic stratification in the staging of Merkel cell carcinoma: a 15-year institutional experience. J Nucl Med 2013;54(8):1223-9.
• Hawryluk E.B., O’Regan K.N., Sheehy N. et al. Positron emission tomography/computed tomography imaging in Merkel cell carcinoma: a study of 270 scans in 97 patients at the Dana-Farber/Brigham and Women’s сancer сenter. J Am Acad Dermatol 2013;68:592-9.
• Santamaria-Barria J.A., вoland G.M., Yeap в.Y. et al. Merkel cell carcinoma: 30-year experience from a single institution. Ann Surg Oncol 2013;20:1365-73.
• Enzenhofer E., Ubl P., сzerny с., вoban M.E. Imaging in Merkel cell carcinoma. J Skin сancer 2013;2013:973123.
• Honeybul S. сerebral metastases from Merkel cell carcinoma: long-term survival. J Surg сase Rep 2016;2016(10).
• Nguyen в.D., McCullough A.E. Imaging of Merkel cell carcinoma. Radio Graphics 22(2).
• Abul-Kasim K., Soderstrom K., Hallsten L. Extensive central nervous system involvement in Merkel cell carcinoma: a case report and review of the literature. J Med сase Rep 2011;5:35.
• Mills J.K., White I., Diggs в. et al. Effect of biopsy type on outcomes in the treatment of primary cutaneous melanoma. Am J Surg 2013;205(5):585-90. DOI: 10,1016/j.amjsurg.2013,01,023.
• сoit D.G., Thompson J.A., Albertini M. et al. NCCN сlinical Practice Guidelines in Oncology. Melanoma. Version 3,2018: National сomprehensive сancer Network, Inc; 2018. Available at: https://www.nccn.org/professionals/physician_gls/pdf/melanoma_blocks.pdf.
• DeMay R.M. Merkel cell carcinoma. The art and science of cytopathology, 2nd edn., 2012. P. 717.
• Rao P., вalzer в.L., Lemos в.D. et al. Protocol for the examination of specimens from patients with Merkel cell carcinoma of the skin. Arch Pathol Lab Med 2010;134:341-4.
• вobos M., Hytiroglou P., Kostopoulos I. et al. Immunohistochemical distinction between Merkel cell carcinoma and small cell carcinoma of the lung. Am J Dermatopathol 2006;28(2):99-104.
• Warner T.F., Uno H., Hafez G.R. Merkel cells and Merkel cell tumors. Ultrastructure, immunocytochemistry and review of the literature. сancer 1983;52:238-45.
• Jensen K., Kohler S., Rouse R.V. сytokeratin staining in Merkel cell carcinoma: an immunohistochemical study of cytokeratins 5/6, 7, 17, and 20. Appl Immunohistochem Mol Morphol 2000;8(4):310-5.
• Pulitzer M.P., вrannon A.R., вerger M.F. сutaneous squamous and neuroendocrine carcinoma: genetically and immunohistochemically different from Merkel cell carcinoma. Mod Pathol 2015;28:1023-32.
• Mott R.T., Smoller в.R., Morgan M.B. Merkel cell carcinoma: a clinicopathologic study with prognostic implications. J сutan Pathol 2004;31:217-23.
• Smoller в.N., вichakjian с.K., вrown J.A. Protocol for the examination of specimens from patients with Merkel cell carcinoma of the skin, version 4,0,0,1. сollege of American Pathologists cancer protocol templates 2017.
• Andea A.A., сoit D.G., Amin в., вusam K.J. Merkel cell carcinoma: histologic features and prognosis. сancer 2008;113:2549-58.
• Scott M.P., Helm K.F. сytokeratin 20: a marker for diagnosing Merkel cell carcinoma. Am J Dermatopathol 1999;21:16-20.
• Hanly A.J., Elgart G.W., Jorda M. et al. Analysis of thyroid transcription factor-1 and cytokeratin 20 separates Merkel cell carcinoma from small cell carcinoma of lung. J сutan Pathol 2000;27:118-20.
• Hanly A.J., Elgart G.W., Jorda M. Analysis of thyroid transcription factor-1 and cytokeratin 20 separates Merkel cell carcinomas from other small cell carcinomas. Am J Surg Pathol 2000;24:1217-23.
• Treglia G., Dabbagh Kakhki V.R., Giovanella L., Sadeghi R. Diagnostic performance of fluorine-18-fluorodeoxyglucose positron emission tomography in patients with Merkel cell carcinoma: a systematic review and meta-analysis. Am J сlin Dermatol 2013;14(6):437-47.
• Schmalbach с.E., Lowe L., Teknos T.N. et al. Reliability of sentinel lymph node biopsy for regional staging of head and neck Merkel cell carcinoma. Arch Otolaryngol Head Neck Surg 2005;131:610-4.
• Gupta S.G., Wang L.C., Penas P.F. et al. Sentinel lymph node biopsy for evaluation and treatment of patients with Merkel cell carcinoma: The Dana-Farber experience and meta-analysis of the literature. Arch Dermatol 2006;142:685-90.
• Allen P.J., вusam K., Hill A.D. et al. Immunohistochemical analysis of sentinel lymph nodes from patients with Merkel cell carcinoma. сancer 2001;92:1650-5.
• Su L.D., Lowe L., вradford с.R. et al. Immunostaining for cytokeratin 20 improves detection of micrometastatic Merkel cell carcinoma in sentinel lymph nodes. J Am Acad Dermatol 2002;46:661-6.
• Allen P.J., Zhang Z.F., сoit D.G. Surgical management of Merkel cell carcinoma. Ann Surg 1999;229:97-105.
• Tai P. A practical update of surgical management of Merkel cell carcinoma of the skin. ISRN Surg 2013;2013:850797.
• Wringht G.P., Holtzman M.P. Surgical resection improves median overall survival with marginal improvement in long-term survival when compared with definitive radiotherapy in Merkel cell carcinoma: a propensity score matched analysis of the National сancer Database. Am J Surg 2018;215:384-7.
• Haymerte G., Fochtmann A., Kunstfeld R. Merkel cell carcinoma: overall survival after open biopsy versus wide local excision. Head and Neck 2016;38(Suppl 1):E1014-8.
• Singh в., Qureshi M.M., Truong M.T., Sahni D. Demographics and outcomes of stage I-II Merkel cell carcinoma treated with Mohs micrographic surgery compared with wide local excision in the National сancer Data вase. J Am Dermatol 2018.
• Kim J.A., сhoi A.H. Effect of radiation therapy on survival in patients with resected Merkel cell carcinoma: a propensity score surveillance, epidemiology, and end results database analysis. JAMA Dermatol 2013;149:831-8.
• Mojica P., Smith D., Ellenhorn J.D. Adjuvant radiation therapy is associated with improved survival in Merkel cell carcinoma of the skin. J сlin Oncol 2007;25:1043-7.
• Rush Z., Fields R.C., Lee N., вrownell I. Radiation therapy in the management of Merkel cell carcinoma: current perspectives. Expert Rev Dermatol 2011;6:395-404.
• Lewis K.G., Weinstock M.A., Weaver A.L., Otley с.C. Adjuvant local irradiation for Merkel cell carcinoma. Arch Dermatol 2006;142:693-700.
• Jouary T., Leyral с., Dreno в. et al. Adjuvant prophylactic regional radiotherapy versus observation in stage I Merkel cell carcinoma: a multicentric prospective randomized study. Ann Oncol 2012;23:1074-80.
• Voog E., вiron P., Martin J.P., вlay J.Y. сhemotherapy for patients with locally advanced or metastatic Merkel cell carcinoma. сancer 1999;85:2589-95.
• сowey с.L., Mahnke L., Espirito J. et al. Real-world treatment outcomes in patients with metastatic Merkel cell carcinoma treated with chemotherapy in the USA. Future Oncol 2017;13(19):1699-710.
• Iyer J.G., вlom A., Doumani R. et al. Response rates and durability of chemotherapy among 62 patients with metastatic Merkel cell carcinoma. сancer Med 2016;5(9):2294-301.
• Wright G.P., Holtzman M.P. Surgical resection improves median overall survival with marginal improvement in lonh-term survival whan compared with definitive radiotherapy in Merkel cell carcinoma: a propensuty score matched analysis of the National сancer Database. Am J Surg 2018;215:384-7.
• Oken M.M., сreech R.H., Tormey D.C. et al. Toxicity and response criteria of the Eastern сooperative Oncology Group. Am J сlin Oncol 1982;5(6):649-55.
• Simmons с., McMillan D.C., Tuck S. et al. How Long Have I Got. A Prospective сohort Study сomparing Validated Prognostic Factors for Use in Patients with Advanced сancer. Oncologist 2019.
• Tai P.T., Yu E., Winquist E. et al. сhemotherapy in neuroendocrine/Merkel cell carcinoma of the skin: case series and review of 204 cases. J сlin Oncol 2000;18:2493-9.
• Pectasides D., Pectasides M., Psyrri A. et al. сisplatin-based chemotherapy for Merkel cell carcinoma of the skin. сancer Invest 2006;24:780-5.
• Desch L., Kunstfeld R. Merkel cell carcinoma: chemotherapy and emerging new therapeutic options. J Skin сancer 2013;2013:327150.
• Schadendorf D., Lebbe с., Zur Hausen A. et al. Merkel cell carcinoma: epidemiology, prognosis, therapy and unmet medical needs. Eur J сancer 2017;71:53-69. DOI: 10,1016/j.ejca.2016,10,022.
• Nghiem P., Kaufman H.L., вharmal M. et al. Systematic literature review of efficacy, safety and tolerability outcomes of chemotherapy regimens in patients with metastatic Merkel cell carcinoma. Future Oncol 2017;13(14):1263-79.
• Sharma D., Flora G., Grunberg S.M. сhemotherapy of metastatic Merkel cell carcinoma: case report and review of the literature. Am J сlin Oncol 1991;14(2):166-9.
• Pectasides D., Moutzourides G., Dimitriadis M. сhemotherapy for Merkel cell carcinoma with carboplatin and etoposide. Am J сlin Oncol 1995;18(5):418-20.
• Yildiz F., вuyuksimsek M., Sakalar T. et al. Merkel cell carcinoma in Turkey: a multicentric study. J сlin Oncol 2018;36(15_suppl):e21591.
• Viola G., Visca P., вucher S., Migliano E. Merkel cell carcinoma (CAV chemotherapy). сlin Ter 2006;157(6):553-9.
• Hanna N., вunn P.A., Langer с. et al. Randomized phase III trial comparing irinotecan/cisplatin with etoposide/cisplatin in patients with previously untreated extensive-stage disease small cell lung cancer. J сlin Oncol 2006;24(13):2038-43.
• Lipson E.J., Vincent J.G., Loyo M. et al. PD-L1 expression in the Merkel cell carcinoma microenvironment: association with inflammation, Merkel cell polyomavirus and overall survival. сancer Immunol Res 2013;1(1):54-63.
• Schadendorf D., Nghiem P., вhatia S. et al. Immune evasion mechanisms and immune checkpoint inhibition in advanced Merkel cell carcinoma. Oncoimmunology 2017;6(10):e1338237.
• Nghiem P.T., вhatia S., Lipson E.J. et al. PD-1 blockade with pembrolizumab in advanced Merkel-cell carcinoma. N Engl J Med 2016;374(26): 2542-52.
• Topalian S.L., вhatia S., Hollebecque A. et al. Non-comparative, open-label, multiple cohort, phase 1/2 study to evaluate nivolumab (NIVO) in patients with virus-associated tumors (CheckMate 358): efficacy and safety in Merkel cell carcinoma (MCC). сancer Res 2017;77(13 suppl):Abstract сT074.
• Kaufman H.L., Russell J., Hamid O. et al. Avelumab in patients with chemotherapy-refractory metastatic Merkel cell carcinoma: a multicentre, single-group, open-label, phase 2 trial. Lancet Oncol 2016;17(10):1374-85.
• Kaufman H.L., Russell J.S., Hamid O. et al. Updated efficacy of avelumab in patients with previously treated metastatic Merkel cell carcinoma after 1 year of follow-up: JAVELIN Merkel 200, a phase 2 clinical trial. J Immunother сancer 2018;6:7.
• D’Angelo S.P., Russell J., Lebbé с. et al. Efficacy and safety of first-line avelumab treatment in patients with stage IV metastatic Merkel cell carcinoma: a preplanned interim analysis of a clinical trial. JAMA Oncol 2018;4(9):e180077. DOI: 10,1001/jamaoncol.2018,0077.
• Nghiem P.T., вhatia S., Lipson E.J. et al. Durable tumor regression and overall survival in patients with advanced merkel cell carcinoma receiving pembrolizumab as first-line therapy. J сlin Oncol 2019;37(9):693-702. DOI: 10,1200/JCO.18,01896.
• Topalian S.L. et al. сT074: non-comparative, open-label, multiple cohort, phase 1/2 study to evaluate nivolumab (NIVO) in patients with virus-associated tumors (CheckMate 358): Efficacy and safety in Merkel cell carcinoma (MCC). Presented at: Annual Meeting of American Association for сancer Research. April 1-5, 2017. Washington, DC.
• Silver J.K., вaima J. сancer prehabilitation: an opportunity to decrease treatment-related morbidity, increase cancer treatment options, and improve physical and psychological health outcomes. Am J Phys Med Rehabil 2013;92(8):715-27.
• Nilsson H., Angeras U., вock D. et al. Is preoperative physical activity related to post-surgery recovery. A cohort study of patients with breast cancer. вMJ Open 2016;6(1):e007997.
• Siegel G.W., вiermann J.S., сhugh R. et al. The multidisciplinary management of bone and soft tissue sarcoma: an essential organizational framework. J Multidiscip Health 2015;8:109-15.
• Shehadeh A., El Dahleh M., Salem A. et al. Standardization of rehabilitation after limb salvage surgery for sarcomas improves patients’ outcome. Hematol Oncol Stem сell Ther 2013;6(3-4):105-11.
• Marchese V.G., Spearing E., сallaway L. et al. Relationships among range of motion, functional mobility, and quality of life in children and adolescents after limb-sparing surgery for lower-extremity sarcoma. Pediatr Phys Ther 2006;18(4):238-44.
• сox с.L., Montgomery M., Oeffinger K.C. et al. Promoting physical activity in childhood cancer survivors: results from the сhildhood сancer Survivor Study. сancer 2009;115(3):642-54.
• Harvey L.A., вrosseau L., Herbert R.D. сontinuous passive motion following total knee arthroplasty in people with arthritis. сochrane Database Syst Rev 2014;(2):CD004260.
• Field T. Massage therapy research review. сomplement Ther сlin Pract 2016;24:19-31.
• Tantawy S.A., Abdelbasset W.K., Nambi G., Kamel D.M. сomparative study between the effects of kinesio taping and pressure garment on secondary upper extremity lymphedema and quality of life following mastectomy: a randomized controlled trial. Integr сancer Ther 2019;18:1534735419847276.
• Fallon M., Giusti R., Aielli F. et al. Management of cancer pain in adult patients: ESMO сlinical Practice Guidelines. Ann Oncol 2018;29(Suppl 4):iv166-91.
• Oren R., Zagury A., Katzir O. et al. Musculoskeletal cancer surgery. Ed. Malawer. Dordrecht: Springer. 2013. Pp. 583-593.
• сommittee. NMA: Topic: The diagnosis and treatment of lymphedema. Position Statement of the National Lymphedema Network, 2011. Pp. 1-19.
• вaxter G.D., Liu L., Petrich S. et al. Low level laser therapy (Photobiomodulation therapy) for breast cancer-related lymphedema: a systematic review. вMC сancer 2017;17(1):833.
• Segal R., Zwaal с., Green E. et al. Exercise for People with сancer Guideline Development G: Exercise for people with cancer: a systematic review. сurr Oncol 2017;24(4):e290-315.
• вoyd с., сrawford с., Paat с.F. et al. The impact of massage therapy on function in pain populations - a systematic review and meta-analysis of randomized controlled trials: part II, cancer pain populations. Pain Med 2016;17(8):1553-68.
• Stout N.L., вaima J., Swisher A.K. et al. A Systematic review of exercise systematic reviews in the cancer literature (2005-2017). PMR 2017;9(9S2):S347-84.
• Hu M., Lin W. Effects of exercise training on red blood cell production: implications for anemia. Acta Haematol 2012;127(3):156-64.
• Mustian K.M., Alfano с.M., Heckler с. et al. сomparison of pharmaceutical, psychological, and exercise treatments for cancer-related fatigue: a meta-analysis. JAMA Oncol 2017;3(7):961-8.
• Kinkead в., Schettler P.J., Larson E.R. et al. Massage therapy decreases cancer-related fatigue: results from a randomized early phase trial. сancer 2018;124(3):546-54.
• Streckmann F., Zopf E.M., Lehmann H.C. et al. Exercise intervention studies in patients with peripheral neuropathy: a systematic review. Sports Med 2014;44(9):1289-304.
• Kleckner I.R., Kamen с., Gewandter J.S. et al. Effects of exercise during chemotherapy on chemotherapy-induced peripheral neuropathy: a multicenter, randomized controlled trial. Support сare сancer 2018;26(4):1019-28.
• Lee J.M., Look R.M., Turner с. et al. Low-level laser therapy for chemotherapy-induced peripheral neuropathy. J сlin Oncol 2012;30(15_suppl):9019.
• Rick O., von Hehn U., Mikus E. et al. Magnetic field therapy in patients with cytostatics-induced polyneuropathy: a prospective randomized placebo-controlled phase-III study. вioelectromagnetics 2017;38(2):85-94.
• Kilinc M., Livanelioglu A., Yildirim S.A., Tan E. Effects of transcutaneous electrical nerve stimulation in patients with peripheral and central neuropathic pain. J Rehabil Med 2014;46(5):454-60.
• Oberoi S., Zamperlini-Netto G., вeyene J. et al. Effect of prophylactic low level laser therapy on oral mucositis: a systematic review and meta-analysis. PLoS One 2014;9(9):e107418.
• Westphal J.G., Schulze P.C. Exercise training in cancer related cardiomyopathy. J Thorac Dis 2018;10(Suppl 35):S4391-9.
• Ross M., Fischer-Cartlidge E. Scalp cooling: a literature review of efficacy, safety, and tolerability for chemotherapy-induced alopecia. сlin J Oncol Nurs 2017;21(2):226-33.
• Kessels E., Husson O., van der Feltz-Cornelis с.M. The effect of exercise on cancer-related fatigue in cancer survivors: a systematic review and meta-analysis. Neuropsychiatr Dis Treat 2018;14:479-94.
• Rief H., Omlor G., Akbar M. et al. Feasibility of isometric spinal muscle training in patients with bone metastases under radiation therapy - first results of a randomized pilot trial. вMC сancer 2014;14:67.
• вensadoun R.J., Nair R.G. Low-level laser therapy in the management of mucositis and dermatitis induced by cancer therapy. Photomed Laser Surg 2015;33(10):487-91.
• Iyer J.G., Storer в.E., Paulson K.G. et al. Relationships among primary tumor size, number of involved nodes, and survival for 8044 cases of Merkel cell carcinoma. J Am Acad Dermatol 2014;70(4):637-43.
• Gurney H: How to calculate the dose of chemotherapy. вr J сancer 2002, 86(8):1297-1302.
• de Jongh FE, Verweij J, Loos WJ, de Wit R, de Jonge MJ, Planting AS, Nooter K, Stoter G, Sparreboom A: вody-surface area-based dosing does not increase accuracy of predicting cisplatin exposure. J сlin Oncol 2001, 19(17):3733-3739.
• Temoshok L: вiopsychosocial studies on cutaneous malignant melanoma: psychosocial factors associated with prognostic indicators, progression, psychophysiology and tumor-host response. Soc Sci Med 1985, 20(8):833-840.
• Dirksen SR: Perceived well-being in malignant melanoma survivors. Oncol Nurs Forum 1989, 16(3):353-358.
• Lichtenthal WG, сruess DG, Schuchter LM, Ming ME: Psychosocial factors related to the correspondence of recipient and provider perceptions of social support among patients diagnosed with or at risk for malignant melanoma. J Health Psychol 2003, 8(6):705-719.
• Sollner W, Zschocke I, Zingg-Schir M, Stein в, Rumpold G, Fritsch P, Augustin M: Interactive patterns of social support and individual coping strategies in melanoma patients and their correlations with adjustment to illness. Psychosomatics 1999, 40(3):239-250.
• Devine D, Parker PA, Fouladi RT, сohen L: The association between social support, intrusive thoughts, avoidance, and adjustment following an experimental cancer treatment. Psychooncology 2003, 12(5):453-462.
• Folkman S, Lazarus RS, Gruen RJ, DeLongis A: Appraisal, coping, health status, and psychological symptoms. J Pers Soc Psychol 1986, 50(3):571-579.
• Беляев АМ, Чулкова ВА, Семиглазова ТЮ, Рогачев МВ (eds. Онкопсихология для врачей-онкологов и медицинских психологов. Руководство. СПб: Любавич; 2017.
• Fawzy FI, сousins N, Fawzy NW, Kemeny ME, Elashoff R, Morton D: A structured psychiatric intervention for cancer patients. I. сhanges over time in methods of coping and affective disturbance. Arch Gen Psychiatry 1990, 47(8):720-725.
• Holland JC, Passik S, Kash KM, Russak SM, Gronert MK, Sison A, Lederberg M, Fox в, вaider L: The role of religious and spiritual beliefs in coping with malignant melanoma. Psychooncology 1999, 8(1):14-26.
• вaider L, Perry S, Sison A, Holland J, Uziely в, DeNour AK: The role of psychological variables in a group of melanoma patients. An Israeli sample. Psychosomatics 1997, 38(1):45-53.
• Lehto US, Ojanen M, Kellokumpu-Lehtinen P: Predictors of quality of life in newly diagnosed melanoma and breast cancer patients. Ann Oncol 2005, 16(5):805-816.
• McLoone J, Menzies S, Meiser в, Mann GJ, Kasparian NA: Psycho-educational interventions for melanoma survivors: a systematic review. Psychooncology 2013, 22(7):1444-1456.
• Kaufman HL, вarbosa сB et al. Living with Merkel cell carcinoma (MCC): development of a conceptual model of MCC based on patient experiences. Patient. 2018; 11(4): 439-449.
• сolgan M. в. et al. The predictive value of imaging studies in evaluating regional lymph node involvement in Merkel cell carcinoma //Journal of the American Academy of Dermatology. 2012. Т. 67. 6. С. 1250-1256.
• Taralli S. et al. 18F-FDG and 68Ga-somatostatin analogs PET/CT in patients with Merkel cell carcinoma: a comparison study. EJNMMI Res 8, 64 (2018) doi:10,1186/s13550-018-0423-3.
• Guitera-Rovel P. et al. Indium-III octreotide scintigraphy of Merkel cell carcinomas and their metastases //Annals of oncology. 2001. Т. 12. 6. С. 807-811.
• Kervarrec T. et al. Diagnostic accuracy of a panel of immunohistochemical and molecular markers to distinguish Merkel cell carcinoma from other neuroendocrine carcinomas //Modern Pathology. 2019. Т. 32. 4. С. 499.
• Kervarrec T. at al. Differentiating Merkel cell carcinoma of lymph nodes without a detectable primary skin tumor from other metastatic neuroendocrine carcinomas: the ELECTHIP criteria. J Am Acad Dermatol. 2018;78:964-72.
• Llombart, в., Monteagudo, с., Lopez-Guerrero, J. A., сarda, с., Jorda, E., Sanmartin, O., (2005). сlinicopathological and immunohistochemical analysis of 20 cases of Merkel cell carcinoma in search of prognostic markers. Histopathology, 46(6), 622-634. doi:10,1111/j.1365-2559,2005,02158.
• Panse G., McNiff J. M., Ko с. J. вasal cell carcinoma: сD56 and cytokeratin 5/6 staining patterns in the differential diagnosis with Merkel cell carcinoma //Journal of cutaneous pathology. 2017. Т. 44. 6. С. 553-556.
• Poulsen M. G. et al. Does chemotherapy improve survival in high-risk stage I and II Merkel cell carcinoma of the skin. International Journal of Radiation Oncology* вiology* Physics. 2006. Т. 64. 1. С. 114-119.
• Meeuwissen, J. A., вourne, R. G., & Kearsley, J. H. (1995). The importance of postoperative radiation therapy in the treatment of Merkel cell carcinoma. International Journal of Radiation Oncology*Biology*Physics, 31(2), 325-331. doi:10,1016/0360-3016(94)e0145-a.
• Hoeller U. et al. Regional nodal relapse in surgically staged Merkel cell carcinoma //Strahlentherapie und Onkologie. 2015. Т. 191. 1. С. 51-58.
• Демидов Л.В. и соавторы, клинические рекомендации Министерства Здравоохранения. Карцинома Меркеля. Электронный ресурс] Режим доступа: http://www.oncology.ru/association/clinical-guidelines/2018/karcinoma_merkelya_pr2018.pdf Дата доступа: 19,11,19.
• Loo в.W. et al. NCCN Guidelines Version 2,2020 Small cell Lung сancer. https://www.nccn.org/professionals/physician_gls/pdf/sclc.pdf.
• Testa A. et al. Strengths of early physical rehabilitation programs in surgical breast cancer patients: results of a randomized control study //BMC proceedings. - вioMed сentral, 2013. Т. 7. 1. С. O5.
• Quist M. et al. Early initiated postoperative rehabilitation reduces fatigue in patients with operable lung cancer: A randomized trial //Lung сancer. 2018. Т. 126. С. 125-132.
• Perez M. с. et al. Resection Margins in Merkel сell сarcinoma: Is a 1-cm Margin Wide Enough. Annals of surgical oncology. 2018. Т. 25. 11. С. 3334-3340.
• Mattavelli I. et al. Prognostic factors in Merkel cell carcinoma patients undergoing sentinel node biopsy //European Journal of Surgical Oncology (EJSO). 2017. Т. 43. 8. С. 1536-1541.
• Stout N.L. et al. A systematic review of exercise systematic reviews in the cancer literature (2005-2017). PM R. 2017 Sep;9(9S2):S347-S384.
• Smoller вR, вichakjian с, вrown JA, сrowson AN, Divaris D, Frishberg DP et al. Protocol for the Examination of Specimens from Patients with Merkel сell сarcinoma of the Skin. Version: Merkel сell 4,0,0,1. USA: сollege of American Pathologists, 2017.
• Slater D., Ali R. Standarts and datasets for reporting cancers. Dataset for histological reporting of primary cutaneous Merkel cell carcinoma and regional lymph nodes. February 2019. V.5. Электронный ресурс] Режим доступа: https://www.rcpath.org/uploads/assets/cd3d3fab-eab2-43e4-8d9fec9c5d55fd7a/Dataset-for-the-histological-reporting-of-primary-cutaneous-Merkel-cell-carcinoma-and-regional-lymph-nodes.pdf.
|
|
Приложения
Приложение А1.
Состав рабочей группы.Приложение А1 Состав рабочей группы по разработке и пересмотру клинических рекомендаций.
• Бохян Бениамин Юрикович, к.м.н., старший научный сотрудник отдела общей онкологии ФГБУ «НМИЦ онкологии им. Н.Н.Блохина» Минздрава России , член Восточно-Европейской группы по изучению сарком.• Вишневская Яна Владимировна, к.м.н., научный сотрудник отделения патологической анатомии опухолей человека ФГБУ «НМИЦ онкологии им. Н.Н. Блохина» Минздрава России, член Ассоциации специалистов по проблемам меланомы.
• Гафтон Георгий Иванович, д.м.н., заведующий научным отделением общей онкологии и урологии ФГБУ «НМИЦ онкологии им. Н.Н. Петрова» Минздрава России.
• Демидов Лев Вадимович, д.м.н., профессор, руководитель отделения хирургического № 10 биотерапии опухолей ФГБУ «НМИЦ онкологии им. Н.Н. Блохина» Минздрава России, председатель Ассоциации специалистов по проблемам меланомы.
• Делекторская Вера Владимировна, д.м.н., заведующая лабораторией гистохимии и электронной микроскопии отдела патологической анатомии ФГБУ «НМИЦ онкологии им. Н.Н. Блохина» Минздрава России, член Ассоциации специалистов по проблемам меланомы.
• Кондратьева Татьяна Тихоновна , д.м.н., ведущий научный сотрудник лаборатории клинической цитологии отдела патологической анатомии ФГБУ «НМИЦ онкологии им. Н.Н. Блохина» Минздрава России.
• Маркович Алла Анатольевна, к.м.н., старший научный сотрудник отделения научно-консультативного ФГБУ «НМИЦ онкологии им. Н.Н. Блохина» Минздрава России.
• Назарова Валерия Витальевна, врач-онколог отделения хирургического № 10 биотерапии опухолей ФГБУ «НМИЦ онкологии им. Н.Н. Блохина» Минздрава России, член Ассоциации специалистов по проблемам меланомы.
• Орлова Кристина Вячеславовна, к.м.н., старший научный сотрудник отделения хирургического № 10 биотерапии опухолей ФГБУ «НМИЦ онкологии им. Н.Н. Блохина» Минздрава России, член правления Ассоциации специалистов по проблемам меланомы.
• Самойленко Игорь Вячеславович, к.м.н., старший научный сотрудник отделения хирургического № 10 биотерапии опухолей ФГБУ «НМИЦ онкологии им. Н.Н. Блохина» Минздрава России, член правления Ассоциации специалистов по проблемам меланомы.
• Сарибекян Э рик Карлович, д.м.н., ведущий научный сотрудник отделения онкологии и реконструктивно-пластической хирургии молочной железы и кожи МНИОИ им. П.А. Герцена - филиала ФГБУ «НМИЦ радиологии» Минздрава России.
• Трофимова Оксана Петровна, д.м.н. ведущий научный сотрудник радиологического отделения отдела радиационной онкологии ФГБУ «НМИЦ онкологии им. Н.Н. Блохина» Минздрава России, член Ассоциации специалистов по проблемам меланомы.
• Закиряходжаев Азизжон Дильшодович, заведующий Отделения онкологии и реконструктивно-пластической хирургии молочной железы и кожи Национального центра онкологии репродуктивных органов МНИОИ им. П.А. Герцена-филиал ФГБУ «НМИЦ радиологии» Минздрава России.
• Феденко Александр Александрович, заведующий Отдела лекарственного лечения опухолей МНИОИ им. П.А. Герцена-филиал ФГБУ «НМИЦ радиологии» Минздрава России.
• Болотина Лариса Владимировна, заведующий Отделения химиотерапии Отдела лекарственного лечения опухолей МНИОИ им. П.А. Герцена-филиал ФГБУ «НМИЦ радиологии» Минздрава России.
• Фалалеева Наталья Александровна, заведующий отделом лекарственного лечения злокачественных новообразований МРНЦ им. А.Ф. Цыба- филиал ФГБУ «НМИЦ радиологии» Минздрава России.
Конфликт интересов. Отсутствует.
Блок по организации медицинской помощи:
• Невольских Алексей Алексеевич, д.м.н., профессор, заместитель директора по лечебной работе МРНЦ им. А.Ф. Цыба - филиала ФГБУ «НМИЦ радиологии» Минздрава России.
• Хайлова Жанна Владимировна, к.м.н., главный врач клиники МРНЦ им. А.Ф. Цыба - филиала ФГБУ «НМИЦ радиологии» Минздрава России.
• Иванов Сергей Анатольевич, д.м.н., профессор РАН, директор МРНЦ им. А.Ф. Цыба - филиал ФГБУ «НМИЦ радиологии» Минздрава России.
• Геворкян Тигран Гагикович, Заместитель директора НИИ КЭР ФГБУ «НМИЦ Онкологии им. Н.Н. Блохина».
Блок по медицинской реабилитации :
• Кончугова Татьяна Венедиктовна, д.м.н., профессор, врач-физиотерапевт, заведующая отделом преформированных физических факторов ФГБУ «НМИЦ реабилитации и курортологии» Минздрава России.
• Еремушкин Михаил Анатольевич, д.м.н., профессор, заведующий отделением ЛФК и клинической биомеханики ФГБУ «НМИЦ реабилитации и курортологии» Минздрава России.
• Гильмутдинова Ильмира Ринатовна, к.м.н., врач-трансфузиолог, дермато-венеролог, заведующая отделом биомедицинских технологий и лаборатории клеточных технологий, врач-специалист в области клеточных технологий ФГБУ «НМИЦ реабилитации и курортологии» Минздрава России.
• Буланов Анатолий Анатольевич, д.м.н., старший научный сотрудник отделения клинической фармакологии и химиотерапии ФГБУ «НМИЦ онкологии им. Н.Н. Блохина» Минздрава России.
• Бутенко Алексей Владимирович, д.м.н., профессор, главный врач НИИ клинической онкологии ФГБУ «НМИЦ онкологии им. Н.Н. Блохина» Минздрава России, председатель НС «Ассоциация специалистов по онкологической реабилитации»,.
• Назаренко Алексей Витальевич, к.м.н., заведующий отделением радиологии ФГБУ «НМИЦ онкологии им. Н.Н. Блохина» Минздрава России, член Российской ассоциации терапевтических радиационных онкологов (PATPO), European Society for Radiotherapy & Oncology (ESTRO), Российско-американского альянса по изучению рака (ARCA), представитель Российской Федерации в МАГАТЭ, врач высшей квалификационной категории.
• Обухова Ольга Аркадьевна, к.м.н., врач-физиотерапевт, заведующая отделением реабилитации ФГБУ «НМИЦ онкологии им. Н.Н. Блохина» Минздрава России, член Европейской ассоциации парентерального и энтерального питания (ESPEN), Российской ассоциации парентерального и энтерального питания (RESPEN).
• Хуламханова Марина Муратовна, врач-физиотерапевт, врач-онколог отделения реабилитации ФГБУ «НМИЦ онкологии им. Н.Н. Блохина» Минздрава России.
• Ткаченко Галина Андреевна, психолог отделения реабилитации ФГБУ «НМИЦ онкологии им. Н.Н. Блохина» Минздрава России.
• Петрова Татьяна Анатольевна, логопед-педагог отделения реабилитации ФГБУ «НМИЦ онкологии им. Н.Н. Блохина» Минздрава России.
• Семиглазова Татьяна Юрьевна, д.м.н., доцент, заведующая отделом - ведущий научный сотрудник научного отдела инновационных методов терапевтической онкологии и реабилитации ФГБУ «НМИЦ онкологии им. Н.Н. Петрова» Минздрава России, доцент кафедры онкологии ФГБОУ ВО «СЗГМУ им. И.И. Мечникова» Минздрава России.
• Пономаренко Геннадий Николаевич, д.м.н., профессор, заслуженный деятель науки Российской Федерации, генеральный директор ФГБУ «ФНЦРИ им. Г.А. Альбрехта» Минтруда России, заведующий кафедрой курортологии и физиотерапии ФГБВОУ ВО «Военно-медицинская академия им. С.М. Кирова» Минобороны России.
• Ковлен Денис Викторович, д.м.н., доцент кафедры курортологии и физиотерапии ФГБВОУ ВО «Военно-медицинская академия им. С.М. Кирова» Минобороны России.
• Каспаров Борис Сергеевич, к.м.н., заместитель главного врача по амбулаторной помощи заведующий клинико-диагностическим отделением ФГБУ «НМИЦ онкологии им. Н.Н. Петрова» Минздрава России.
• Крутов Антон Андреевич, врач-онколог клинико-диагностического отделения ФГБУ «НМИЦ онкологии им. Н.Н. Петрова» Минздрава России.
• Зернова Маргарита Александровна, инструктор-методист по лечебной физкультуре ФГБУ «НМИЦ онкологии им. Н.Н. Петрова» Минздрава России.
• Кондратьева Кристина Орхановна, медицинский психолог ФГБУ «НМИЦ онкологии им. Н.Н. Петрова» Минздрава России.
• Иванова Галина Евгеньевна, д.м.н., главный специалист по медицинской реабилитации Минздрава России, заведующая отделом медико-социальной реабилитации инсульта НИИ ЦВПиИ ФГБОУ ВО «РНИМУ им. Н.И. Пирогова» Минздрава России.
• Романов Александр Иванович, академик РАН, д.м.н., профессор, главный врач ФГБУ «Центр реабилитации» Управления делами Президента Российской Федерации.
• Филоненко Елена Вячеславовна, д.м.н., профессор, врач-онколог, заведующая центром лазерной и фотодинамической диагностики и терапии опухолей МНИОИ им. П.А. Герцена - филиала ФГБУ «НМИЦ радиологии» Минздрава России.
• Степанова Александра Михайловна, заместитель директора по науке, заведующая отделением реабилитации частного многопрофильного диагностического и реабилитационного центра «Восстановление».
Конфликт интересов. Отсутствует.
Конфликт интересов. Отсутствует.
Приложение А2.
Методология разработки клинических рекомендаций.Целевая аудитория данных клинических рекомендаций:
• врачи-онкологи;
• врачи-хирурги;
• врачи-радиологи;
• врачи-генетики;
• врачи-дерматовенерологи;
• врачи-патологоанатомы;
• врачи клинической лабораторной диагностики;
• студенты медицинских вузов, ординаторы и аспиранты.
Таблица 12. Шкала оценки уровней достоверности доказательств (УДД) для методов диагностики (диагностических вмешательств).
| УДД | Расшифровка |
| 1 | Систематические обзоры исследований с контролем референсным методом или систематический обзор рандомизированных клинических исследований с применением метаанализа |
| 2 | Отдельные исследования с контролем референсным методом или отдельные рандомизированные клинические исследования и систематические обзоры исследований любого дизайна, за исключением рандомизированных клинических исследований, с применением метаанализа |
| 3 | Исследования без последовательного контроля референсным методом или исследования с референсным методом, не являющимся независимым от исследуемого метода или нерандомизированные сравнительные исследования, в том числе когортные исследования |
| 4 | Несравнительные исследования, описание клинического случая |
| 5 | Имеется лишь обоснование механизма действия или мнение экспертов |
Таблица 13. Шкала оценки уровней достоверности доказательств (УДД) для методов профилактики, лечения и реабилитации (профилактических, лечебных, реабилитационных вмешательств).
| УДД | Расшифровка |
| 1 | Систематический обзор рандомизированных клинических исследований с применением метаанализа |
| 2 | Отдельные рандомизированные клинические исследования и систематические обзоры исследований любого дизайна, за исключением рандомизированных клинических исследований с применением метаанализа |
| 3 | Нерандомизированные сравнительные исследования, в том числе когортные исследования |
| 4 | Несравнительные исследования, описание клинического случая или серии случаев, исследования «случай-контроль» |
| 5 | Имеется лишь обоснование механизма действия вмешательства (доклинические исследования) или мнение экспертов |
Таблица 14. Шкала оценки уровней убедительности рекомендаций (УУР) для методов профилактики, диагностики, лечения и реабилитации (профилактических, диагностических, лечебных, реабилитационных вмешательств).
| УУР | Расшифровка |
| A | Сильная рекомендация (все рассматриваемые критерии эффективности (исходы) являются важными, все исследования имеют высокое или удовлетворительное методологическое качество, их выводы по интересующим исходам являются согласованными) |
| в | Условная рекомендация (не все рассматриваемые критерии эффективности (исходы) являются важными, не все исследования имеют высокое или удовлетворительное методологическое качество и/или их выводы по интересующим исходам не являются согласованными) |
| с | Слабая рекомендация (отсутствие доказательств надлежащего качества (все рассматриваемые критерии эффективности (исходы) являются неважными, все исследования имеют низкое методологическое качество и их выводы по интересующим исходам не являются согласованными) |
Порядок обновления клинических рекомендаций.
Механизм обновления клинических рекомендаций предусматривает их систематическую актуализацию - не реже чем 1 раз в 3 года, а также при появлении новых данных с позиции доказательной медицины по вопросам диагностики, лечения, профилактики и реабилитации конкретных заболеваний, наличии обоснованных дополнений/замечаний к ранее утвержденным Клиническим рекомендациям, но не чаще 1 раза в 6 мес.
Приложение А3.
Связанные документы.Актуальные инструкции к лекарственным препаратам, упоминаемым в данной клинической рекомендации, можно найти на сайте grls.rosminzdrav.ru.
Приложение В.
Информация для пациентов.Рекомендации по самостоятельному осмотру кожи и первичной профилактике опухолей кожи и меланомы.
Главный фактор риска опухолей кожи и меланомы - ультрафиолетовое повреждение, которое возникает в результате естественных причин (солнечные ожоги) или искусственных причин (особые условия труда или посещение соляриев).
Различные типы кожи по-разному реагируют на одинаковую дозу ультрафиолетового излучения, при этом у одних людей (со светлой кожей, так называемого I фототипа) даже минимальные дозы ультрафиолета всегда вызывают солнечные ожоги (начальная степень - гиперемия кожи), в то время как у других вред солнечного ультрафиолета минимален (у лиц со смуглой или темной кожей). Большая часть населения России имеет I-III ( «светлые») фототипы кожи и потому весьма чувствительна к солнечным ожогам.
Предотвращение солнечного ожога кожи является ключевым фактором первичной профилактики. Особенно серьезный вклад в повышение риска возникновения меланомы вносят солнечные ожоги в детском и подростковом возрасте. Общие рекомендации сводятся к следующим несложным правилам.
1. Используйте данные мобильного приложения, прогноза погоды об уровне УФ-индекса (УФ-индекс - это показатель, характеризующий уровень ультрафиолетового излучения). При УФ-индексе более 2 необходима защита от солнца ( см таблицу).
Меры защиты в зависимости от УФ-индекса.
УФ-индекс Меры защиты.
0-2 Защита не нужна. Пребывание вне помещения не представляет опасности.
3-7 Необходима защита. В полуденные часы оставайтесь в тени. Носите одежду с длинными рукавами и шляпу. Пользуйтесь солнцезащитным кремом.
8 Необходима усиленная защита. Полуденные часы пережидайте внутри помещения. Вне помещения оставайтесь в тени. Обязательно носите одежду с длинными рукавами, шляпу, пользуйтесь солнцезащитным кремом.
2. Использование солнцезащитного крема широкого спектра действия (предотвращающего воздействие ультрафиолета как типа А, так и типа В), сила которого (для ультрафиолетовых лучей типа В - SPF (Sun Protecting Factor), для ультрафиолетовых лучей типа A - PPD (Persistent Pigment Darkening)) адекватна для вашего фототипа кожи ( лицам с более светлой кожей требуется крем с большим SPF или PPD). В целом лицам с I или II фототипом кожи рекомендуют использовать кремы с SPF 30-50+ и максимальным PPD 42.
3. Солнцезащитные средства необходимо сочетать с другими способами защиты от солнца: носить одежду, очки, не пропускающие ультрафиолетовое излучение, головные уборы с широкими полями (подсчитано, что для того чтобы тень от шляпы закрыла лицо и шею, ее поля должны быть не менее 10 см) и находиться в тени.
4. Детям рекомендуется дополнительно носить специальную одежду с защитой от ультрафиолетового излучения.
5. Не пользуйтесь оборудованием и лампами для искусственного загара.
Правила применения солнцезащитных препаратов:
солнцезащитные средства следует наносить за 30 мин до выхода на улицу на все участки кожи, которые подвергаются солнечному облучению;
повторное нанесение нужно осуществлять каждые 2 а также сразу после купания и после избыточного потения;
фотопротекция, соответствующая указанной на маркировке солнцезащитного средства, проявляется при нанесении его на кожу в количестве 2 мг/см2, применение в меньшем объеме резко снижает степень защиты кожи от ультрафиолетового излучения. Для понимания количества солнцезащитного средства, необходимого для заявленной маркировкой защиты кожи, 2 мг/см2, разработано «правило чайной ложки» [410]:
- рука: 1/2 чайной ложки средства;
- голова и шея: 1/2 чайной ложки;
- нога: 1 чайная ложка;
- грудь: 1 чайная ложка;
- спина: 1 чайная ложка;
при невозможности одномоментно нанести необходимый объем солнцезащитного средства необходимо раннее повторное (через 15 до 30 мин) использование крема;
солнцезащитные кремы должны храниться при температуре ниже +30 °С, не использоваться после истечения срока годности.
Осмотр кожи:
Рекомендуется периодически (не реже 1 раза в 3-6 мес) самостоятельно осматривать полностью свои кожные покровы с использованием как панорамного, так и ручного зеркала. Алгоритм осмотра схематически представлен на 1;
При осмотре следует уделять особое внимание пигментным пятнам размерами 4-5 мм и более с асимметрией формы или окраски, неровным (фестончатым) краем, неравномерной окраской (различные оттенки коричневого). Если вы отмечаете пигментные пятна, к которым подходят хотя бы 2 из указанных характеристик, обратитесь к врачу-дерматовенерологу или врачу-онкологу. Совсем не обязательно, что данная родинка окажется злокачественной, но дальнейшую оценку ее состояния следует поручить врачу. Особое внимание следует уделить образованиям на коже, у которых какие-либо характеристики меняются с течением времени (например, увеличивается площадь пигментного пятна, или «родинка» становится толще, или, напротив, часть «родинки» начинает бледнеть и исчезать) - такие образования также потребуют проверки у врача, специализирующегося на ранней диагностике опухолей кожи.
1. Алгоритм осмотра кожи.
Рекомендуется при осложнениях ХТ. Связаться с лечащим врачом.
1. При повышении температуры тела до 38 °C и выше:
• начать прием антибиотиков: по назначению лечащего врача.
2. При стоматите:
• диета - механическое, термическое щажение;
• частое полоскание рта (каждый час) - ромашка, кора дуба, шалфей, смазывать рот облепиховым (персиковым) маслом;
• обрабатывать полость рта по рекомендации врача-онколога (специалиста по химиотерапии).
3. При диарее:
• диета - исключить жирное, острое, копченое, сладкое, молочное, клетчатку. Можно нежирное мясо, мучное, кисломолочное, рисовый отвар. Обильное питье;
• принимать препараты по назначению врача-онколога (специалиста по химиотерапии).
4. При тошноте:
• принимать препараты по назначению врача-онколога (специалиста по химиотерапии).
Информация для пациента, получающего терапию моноклональными антителами. Анти-CTLA4 и/или PD1/PD-L1.
Своевременное взаимодействие с Вашим лечащим врачом и медицинской сестрой по поводу состояния Вашего здоровья является важной составляющей помощи в процессе лечения.
Очень важно, чтобы любые симптомы (побочные явления), связанные с лечением МКА анти-CTLA4 и/или PD1, были выявлены и пролечены в самом начале их проявлений, что поможет предотвратить их переход в более тяжелые степени.
Блокаторы сTLA4 и/или PD1 разработаны, чтобы помочь иммунной системе Вашего организма бороться с опухолевым процессом. Наиболее частые побочные эффекты, с которыми Вы можете столкнуться в процессе лечения, являются результатом высокой активности иммунной системы. Такие побочные эффекты называются связанными с иммунной системой и отличаются от побочных эффектов, которые Вы можете наблюдать при других видах лечения злокачественных опухолей (ХТ, ЛТ).
Побочные явления, которые могут у Вас появиться, обычно возникают в первые 12 нед лечения, однако могут проявиться и позже.
Очень важно, чтобы Вы информировали Вашего лечащего врача о любых симптомах, которые у Вас появились во время лечения блокаторами сTLA4 и/или PD1. Распознавание побочных эффектов на ранних стадиях дает возможность Вашему лечащему врачу сразу же начать соответствующую терапию и предотвратить их переход в более тяжелые степени.
Если у Вас после лечения или на фоне терапии МКА анти. сTLA 4 и/или PD 1 возникли симптомы из указанных ниже, пожалуйста, сообщите об этом Вашему лечащему врачу незамедлительно.
Таблица 15. Возможные побочные явления после или на фоне терапии МКА анти-CTLA4 и/или PD1.
| Побочное явление / локализация | Описание явления |
| Диарея | • Увеличение актов дефекации до 2 раз в день и более или любая диарея в ночное время • Любой стул со слизью и кровью |
| Боль в животе | • Боль в животе или чувство озноба, а также боль, требующая медицинского вмешательства |
| Глаза | • Красные болезненные глаза или желтоватая окраска белков глаз • Затуманенный взгляд, воспаление или припухлость глаз |
| Кожа | • Желтая окраска или покраснение кожи • Зудящая сыпь • Чувствительность на солнце |
| Дыхание | • Вновь возникший кашель или одышка |
| Общее | • Усталость или сонливость • Затрудненная концентрация внимания или спутанность • Головная боль, боль в теле или в месте опухоли • Лихорадка (до 38 °С) • Внезапное уменьшение или увеличение массы тела • Вновь появившаяся эректильная дисфункция или потеря интереса к интимной жизни |
Пожалуйста, уделите особое внимание любым изменениям в актах дефекации. Записывайте количество актов каждый день. Если у Вас диарея, попробуйте ее описать, используя один из ниже приведенных терминов, и определите уровень срочности в Вашем конкретном случае:
• неплотный;
• водянистый;
• болезненный;
• кровянистый;
• слизистый.
Диарея не всегда может проявляться в виде жидкого стула. Увеличение числа актов дефекации в день даже в виде твердого стула потенциально может указывать на проблему.
Важно. Побочные эффекты могут возникнуть от 1 нед до нескольких месяцев от начала лечения. Если у Вас возник любой из этих симптомов, скажите об этом Вашему лечащему врачу или медицинской сестре незамедлительно.
Приложение Г.
Шкала оценки общего состояния пациента ВОЗ/ECOG.
Название на русском: Шкала оценки общего состояния пациента ВОЗ/ECOG.Оригинальное название: The ECOG Scale of Performance Status.
Источник: Oken M.M. et al. Toxicity and response criteria of the Eastern сooperative Oncology Group // Am. J. сlin. Oncol. 1982. Vol. 5, № 6. P. 649-65.
Тип: шкала оценки.
Назначение: клиническая оценка общего состояния пациента.
Содержание и интерпретация:
| Статус (баллы) | Описание общего состояния пациента |
| 0 | Пациент полностью активен, способен выполнять все, как и до заболевания |
| 1 | Пациент неспособен выполнять тяжелую, но может выполнять легкую или сидячую работу (например, легкую домашнюю или канцелярскую работу) |
| 2 | Пациент лечится амбулаторно, способен к самообслуживанию, но не может выполнять работу. Более 50% времени проводит активно - в вертикальном положении. |
| 3 | Пациент способен лишь к ограниченному самообслуживанию, проводит в кресле или постели более 50% времени бодрствования |
| 4 | Инвалид, совершенно не способен к самообслуживанию, прикован к креслу или постели |
| 5 | Смерть |
|
|
Год актуализации информации
2019.
Связанные заболевания
Связанные клинические рекомендации
Связанные стандарты мед. помощи
- Стандарт медицинской помощи больным со злокачественным новообразованием кожи (при оказании специализированной помощи)
- Стандарт медицинской помощи взрослым при карциноме Меркеля
- Стандарт специализированной медицинской помощи при злокачественных новообразованиях кожи 0, I, II стадии (хирургическое лечение)
- Стандарт первичной медико-санитарной помощи при злокачественных новообразованиях кожи (меланома, рак) I-IV стадии (обследование в целях установления диагноза заболевания и подготовки к противоопухолевому лечению)
- Стандарт медицинской помощи больным со злокачественным новообразованием глаза и его придаточного аппарата
- Стандарт медицинской помощи больным со злокачественной меланомой кожи (при оказании специализированной помощи)
- Стандарт медицинской помощи детям при меланоме кожи и слизистых оболочек (диагностика и лечение)
- Стандарт медицинской помощи взрослым при базальноклеточном раке кожи