МКБ-10 коды
- МКБ-10
- C44.5 Другие злокачественные новообразования кожи туловища
- C43-C44 Меланома и другие злокачественные новообразования кожи
- C44.9 Злокачественные новообразования кожи неуточненной области
- C44 Другие злокачественные новообразования кожи
- C44.1 Другие злокачественные новообразования кожи века, включая спайку век
|
|
Вступление
Кодирование по Международной статистической классификации болезней и проблем, связанных со здоровьем: с44.
Год утверждения (частота пересмотра): 2020.
Возрастная категория: Взрослые.
Пересмотр не позднее: 2022.
ID: 467.
Разработчик клинической рекомендации.
• Ассоциация онкологов России.
• Общероссийская общественная организация Ассоциация врачей-офтальмологов .
• Общероссийская общественная организация «Российское общество клинической онкологии».
• Ассоциация специалистов по проблемам меланомы.
Одобрено Научно-практическим Советом Минздрава РФ.
Год утверждения (частота пересмотра): 2020.
Возрастная категория: Взрослые.
Пересмотр не позднее: 2022.
ID: 467.
Разработчик клинической рекомендации.
• Ассоциация онкологов России.
• Общероссийская общественная организация Ассоциация врачей-офтальмологов .
• Общероссийская общественная организация «Российское общество клинической онкологии».
• Ассоциация специалистов по проблемам меланомы.
Одобрено Научно-практическим Советом Минздрава РФ.
|
|
Список сокращений
АТХ - Анатомо-терапевтическо-химическая классификация (англ. Anatomical Therapeutic сhemical сlassification System) - международная система классификации лекарственных средств.
АК - актинический кератоз.
ПКРК - плоскоклеточный рак кожи (плоскоклеточная карцинома кожи).
БКРК - базальноклеточный рак кожи (базальноклеточная карцинома).
БДУ - без дополнительного уточнения.
БТ - брахитерапия.
ВОЗ - Всемирная организация здравоохранения.
КТ - компьютерная томография.
ЛТ - лучевая терапия.
ЛФК - лечебная физкультура.
МАЛ - метиаминолевулинат (метиламинолевулиновая кислота).
МКБ-10 - Международная классификация болезней 10-го пересмотра.
МРТ - магнитно-резонансная томография.
НМК - немеланомные опухоли кожи.
ОКТ - Оптическая когерентная томография.
РОД - разовая очаговая доза.
СОД - суммарная очаговая доза.
УЗИ - ультразвуковое исследование.
УФ - ультрафиолет.
ФДТ - фотодинамическая терапия.
ЭКР- экстракапсулярное распространение.
5-АЛК - 5 аминолевулиновая кислота.
AJCC - Американский объединенный комитет по раку.
CTCAE - Общие терминологические критерии неблагоприятных эффектов.
ECOG - Восточная объединенная группа онкологов.
RECIST - Критерии ответа солидных опухолей на терапию.
TNM - (аббревиатура от tumor, nodus и metastasis) - международная классификация стадий злокачественных новообразований.
UICC - Международный союз по борьбе с раком.
WHO - World Health Organization (Всемирная организация здравоохранения).
В/в - внутривенный.
** - жизненно необходимые и важнейшие лекарственные препараты.
- препарат, применяющийся не в соответствии с показаниями к применению и противопоказаниями, способами применения и дозами, содержащимися в инструкции по применению лекарственного препарата (офф-лейбл).
АК - актинический кератоз.
ПКРК - плоскоклеточный рак кожи (плоскоклеточная карцинома кожи).
БКРК - базальноклеточный рак кожи (базальноклеточная карцинома).
БДУ - без дополнительного уточнения.
БТ - брахитерапия.
ВОЗ - Всемирная организация здравоохранения.
КТ - компьютерная томография.
ЛТ - лучевая терапия.
ЛФК - лечебная физкультура.
МАЛ - метиаминолевулинат (метиламинолевулиновая кислота).
МКБ-10 - Международная классификация болезней 10-го пересмотра.
МРТ - магнитно-резонансная томография.
НМК - немеланомные опухоли кожи.
ОКТ - Оптическая когерентная томография.
РОД - разовая очаговая доза.
СОД - суммарная очаговая доза.
УЗИ - ультразвуковое исследование.
УФ - ультрафиолет.
ФДТ - фотодинамическая терапия.
ЭКР- экстракапсулярное распространение.
5-АЛК - 5 аминолевулиновая кислота.
AJCC - Американский объединенный комитет по раку.
CTCAE - Общие терминологические критерии неблагоприятных эффектов.
ECOG - Восточная объединенная группа онкологов.
RECIST - Критерии ответа солидных опухолей на терапию.
TNM - (аббревиатура от tumor, nodus и metastasis) - международная классификация стадий злокачественных новообразований.
UICC - Международный союз по борьбе с раком.
WHO - World Health Organization (Всемирная организация здравоохранения).
В/в - внутривенный.
** - жизненно необходимые и важнейшие лекарственные препараты.
- препарат, применяющийся не в соответствии с показаниями к применению и противопоказаниями, способами применения и дозами, содержащимися в инструкции по применению лекарственного препарата (офф-лейбл).
Термины и определения
Брахитерапия (БТ). Контактное облучение опухоли.
Второй этап реабилитации. Реабилитация в стационарных условиях медицинских организаций (реабилитационных центров, отделений реабилитации), в ранний восстановительный период течения заболевания, поздний реабилитационный период, период остаточных явлений течения заболевания.
Инцизионная панч-биопсия. Метод получения образца тканей кожи на всю его толщину, при этом латеральные края резекции могут содержать элементы опухоли (или невуса). Выполняется при помощи специальной панч-иглы (диаметром от 1 до 5 мм). Один из предпочтительных методов (наравне с эксцизионной биопсией) для установления диагноза БКРК. В действующей номенклатуре медицинских услуг этот способ биопсии не указывается отдельно. Такую услуг следует кодировать как «биопсия кожи» (A11,01,001).
Интраоперационный морфологический контроль всех краев (периферических и глубокого) резекции - вариант срочного интрапоперационного прижизненного патологоанатомического исследования операционного материала при выполнении хирургических вмешательств по поводу опухолей кожи. Отличается от стандартного метода способами вырезки, маркировки и приготовления препаратов для оценки краев резекции ( см также таблицу 19). Интраоперационный контроль всех (периферических и глубокого) краев резекции выполняется как правило на свежезамороженных криостатных срезах, при этом достигается визуальная оценка до 99% площади краев резекции. Данный способ противопоставляется стандартному способу гистологического исследования по методике «хлебного ломтя», при котором оценке подлежит менее 1% поверхности удаленной ткани.
Кюретаж. Это медицинская процедура, в ходе которой специальным инструментом (кюреткой, или медицинской ложкой), происходит вычищение (выскабливание) опухоли с поверхности кожи.
К риоде струкция. Это метод лечения онкологических, а также ряда других заболеваний посредством местного воздействия низких температур с целью разрушения патологических тканей.
Лазерная хирургия с помощью СО2 лазера. Фотодеструктивное воздействие, при котором тепловой, гидродинамический, фотохимический эффекты света вызывают деструкцию тканей и используется для полной эксцизии узловых форм базальноклеточного рака кожи и для проведения биопсии при других формах базальноклеточного рака кожи.
Оптическая когерентная томография (ОКТ) переднего отрезка -неинвазивный информативный, чувствительный метод, позволяющий провести прижизненную «оптическую биомикрометрию» базальноклеточного рака кожи века, включая спайку век.
Отпечаток с поверхности опухоли. Методический прием для получения материала для цитологического исследования.
Первый этап реабилитации. Реабилитация в период специализированного лечения основного заболевания (включая хирургическое лечение/химиотерапию/лучевую терапию) в отделениях медицинских организаций по профилю основного заболевания.
Плоскостная (бритвенная) резекция новообразований кожи. Способ удаления экзофитных и плоских новообразований кожи в плоскости кожи при помощи бритвенного лезвия или скальпеля. В случае подозрений на меланому кожи является субоптимальным методом диагностики, так как не позволяет гарантированно определить толщину новообразования и тем самым правильно стадировать заболевание.
Предреабилитация (prehabilitation). Реабилитация с момента постановки диагноза до начала лечения (хирургического лечения/химиотерапии/лучевой терапии).
Радиоволновая хирургия. Бесконтактный метод разреза и коагуляции мягких тканей с помощью высокочастотных радиоволн (3,8 - 4,0 МГц).
Радиологическая оценка ответа на лечение. Оценка ответа на лечение с использованием результатов радиологических исследований (компьютерной томографии, магнитно-резонансной томографии, позитронно-эмиссионной томографии, рентгенографии ) в сравнении с результатами ранее проведенных радиологических исследований в соответствии с одной или несколькими системами оценки ответа (такими как критериями ответа солидных опухолей на терапию (RECIST) или Всемирной организации здравоохранения (ВОЗ)).
Резектабельный базальноклеточный рак кожи и/или резектабельные метастазы базальноклеточного рака кожи - базальноклеточный рак кожи или его метастазы (как правило, метастазы в регионарные лимфатические узлы), которые могут быть подвергнуты радикальному хирургическому удалению R0. На оценку резектабельности могут влиять такие факторы, как объем (количество и размеры) метастатического поражения лимфатических узлов, соотношение с магистральными сосудами, подлежащим тканями (например, костью). Оценка резектабельности процесса весьма субъективна и может варьировать от учреждения к учреждению и от хирурга к хирургу.
Третий этап реабилитации. Реабилитация в ранний и поздний реабилитационный периоды, период остаточных явлений течения заболевания в отделениях (кабинетах) реабилитации, физиотерапии, лечебной физкультуры, рефлексотерапии, мануальной терапии, психотерапии, медицинской психологии, кабинетах логопеда (учителя-дефектолога), оказывающих медицинскую помощь в амбулаторных условиях, дневных стационарах, а также выездными бригадами на дому (в том числе в условиях санаторно-курортных организаций).
Ультразвуковое исследование (УЗИ) глаза. Это сканирование с использованием ультразвуковых волн. УЗИ - неинвазивный, контактный, инструментальный метод, применяемый в диагностике базальноклеточного рака кожи века, включая спайку век и оценки эффективности его лечения.
Фотодинамическая терапия (ФДТ). Метод лечения онкологических заболеваний, некоторых заболеваний кожи или инфекционных заболеваний, основанный на применении светочувствительных веществ - фотосенсибилизаторов - и света определённой длины волны. Сенсибилизатор вводится в организм чаще всего внутривенно, но может применяться аппликационно или перорально. Вещества для ФДТ обладают свойством избирательного накопления в опухоли или иных целевых тканях (клетках). Затем поражённые патологическим процессом ткани облучают светом с длиной волны, соответствующей или близкой к максимуму поглощения красителя.
Эксцизионная биопсия новообразования кожи. Метод получения образца тканей кожи, при котором новообразование удаляется тотально (целиком) с небольшим (1-3 мм) захватом прилежащих здоровых тканей. Такой способ получения морфологического материала является предпочтительным при подозрении на меланому кожи, может также быть использован при подозрении на другие опухоли кожи (в том числе базальноклеточный рак).
Эпилюминесцентная микроскопия (дерматоскопия). Неинвазивная техника исследования кожи при помощи дерматоскопа, который обычно состоит из лупы (×10), неполяризованного источника света, прозрачной пластины и жидкой среды между инструментом и кожей. Современные дерматоскопы могут работать с использованием жидкой среды или вместо этого применяют поляризованный свет, чтобы компенсировать отражения поверхности кожи. Когда получаемые изображения или видеоклипы записываются либо обрабатываются цифровым способом, прибор можно называть цифровым эпилюминесцентным дерматоскопом.
Hedgehog-сигнальный путь. Внутриклеточный путь передачи сигнала, название которого происходит от одноимённого полипептида Hedgehog (HH), ген которого, впервые обнаруженный у плодовой мушки Drosophila melanogaster, участвует в регуляции процессов эмбрио - и морфоргенеза. У мышей с нокаутом генов, кодирующих белки пути Shh, отмечалось нарушение развития головного мозга, скелета, мускулатуры, пищеварительного тракта и лёгких.
Второй этап реабилитации. Реабилитация в стационарных условиях медицинских организаций (реабилитационных центров, отделений реабилитации), в ранний восстановительный период течения заболевания, поздний реабилитационный период, период остаточных явлений течения заболевания.
Инцизионная панч-биопсия. Метод получения образца тканей кожи на всю его толщину, при этом латеральные края резекции могут содержать элементы опухоли (или невуса). Выполняется при помощи специальной панч-иглы (диаметром от 1 до 5 мм). Один из предпочтительных методов (наравне с эксцизионной биопсией) для установления диагноза БКРК. В действующей номенклатуре медицинских услуг этот способ биопсии не указывается отдельно. Такую услуг следует кодировать как «биопсия кожи» (A11,01,001).
Интраоперационный морфологический контроль всех краев (периферических и глубокого) резекции - вариант срочного интрапоперационного прижизненного патологоанатомического исследования операционного материала при выполнении хирургических вмешательств по поводу опухолей кожи. Отличается от стандартного метода способами вырезки, маркировки и приготовления препаратов для оценки краев резекции ( см также таблицу 19). Интраоперационный контроль всех (периферических и глубокого) краев резекции выполняется как правило на свежезамороженных криостатных срезах, при этом достигается визуальная оценка до 99% площади краев резекции. Данный способ противопоставляется стандартному способу гистологического исследования по методике «хлебного ломтя», при котором оценке подлежит менее 1% поверхности удаленной ткани.
Кюретаж. Это медицинская процедура, в ходе которой специальным инструментом (кюреткой, или медицинской ложкой), происходит вычищение (выскабливание) опухоли с поверхности кожи.
К риоде струкция. Это метод лечения онкологических, а также ряда других заболеваний посредством местного воздействия низких температур с целью разрушения патологических тканей.
Лазерная хирургия с помощью СО2 лазера. Фотодеструктивное воздействие, при котором тепловой, гидродинамический, фотохимический эффекты света вызывают деструкцию тканей и используется для полной эксцизии узловых форм базальноклеточного рака кожи и для проведения биопсии при других формах базальноклеточного рака кожи.
Оптическая когерентная томография (ОКТ) переднего отрезка -неинвазивный информативный, чувствительный метод, позволяющий провести прижизненную «оптическую биомикрометрию» базальноклеточного рака кожи века, включая спайку век.
Отпечаток с поверхности опухоли. Методический прием для получения материала для цитологического исследования.
Первый этап реабилитации. Реабилитация в период специализированного лечения основного заболевания (включая хирургическое лечение/химиотерапию/лучевую терапию) в отделениях медицинских организаций по профилю основного заболевания.
Плоскостная (бритвенная) резекция новообразований кожи. Способ удаления экзофитных и плоских новообразований кожи в плоскости кожи при помощи бритвенного лезвия или скальпеля. В случае подозрений на меланому кожи является субоптимальным методом диагностики, так как не позволяет гарантированно определить толщину новообразования и тем самым правильно стадировать заболевание.
Предреабилитация (prehabilitation). Реабилитация с момента постановки диагноза до начала лечения (хирургического лечения/химиотерапии/лучевой терапии).
Радиоволновая хирургия. Бесконтактный метод разреза и коагуляции мягких тканей с помощью высокочастотных радиоволн (3,8 - 4,0 МГц).
Радиологическая оценка ответа на лечение. Оценка ответа на лечение с использованием результатов радиологических исследований (компьютерной томографии, магнитно-резонансной томографии, позитронно-эмиссионной томографии, рентгенографии ) в сравнении с результатами ранее проведенных радиологических исследований в соответствии с одной или несколькими системами оценки ответа (такими как критериями ответа солидных опухолей на терапию (RECIST) или Всемирной организации здравоохранения (ВОЗ)).
Резектабельный базальноклеточный рак кожи и/или резектабельные метастазы базальноклеточного рака кожи - базальноклеточный рак кожи или его метастазы (как правило, метастазы в регионарные лимфатические узлы), которые могут быть подвергнуты радикальному хирургическому удалению R0. На оценку резектабельности могут влиять такие факторы, как объем (количество и размеры) метастатического поражения лимфатических узлов, соотношение с магистральными сосудами, подлежащим тканями (например, костью). Оценка резектабельности процесса весьма субъективна и может варьировать от учреждения к учреждению и от хирурга к хирургу.
Третий этап реабилитации. Реабилитация в ранний и поздний реабилитационный периоды, период остаточных явлений течения заболевания в отделениях (кабинетах) реабилитации, физиотерапии, лечебной физкультуры, рефлексотерапии, мануальной терапии, психотерапии, медицинской психологии, кабинетах логопеда (учителя-дефектолога), оказывающих медицинскую помощь в амбулаторных условиях, дневных стационарах, а также выездными бригадами на дому (в том числе в условиях санаторно-курортных организаций).
Ультразвуковое исследование (УЗИ) глаза. Это сканирование с использованием ультразвуковых волн. УЗИ - неинвазивный, контактный, инструментальный метод, применяемый в диагностике базальноклеточного рака кожи века, включая спайку век и оценки эффективности его лечения.
Фотодинамическая терапия (ФДТ). Метод лечения онкологических заболеваний, некоторых заболеваний кожи или инфекционных заболеваний, основанный на применении светочувствительных веществ - фотосенсибилизаторов - и света определённой длины волны. Сенсибилизатор вводится в организм чаще всего внутривенно, но может применяться аппликационно или перорально. Вещества для ФДТ обладают свойством избирательного накопления в опухоли или иных целевых тканях (клетках). Затем поражённые патологическим процессом ткани облучают светом с длиной волны, соответствующей или близкой к максимуму поглощения красителя.
Эксцизионная биопсия новообразования кожи. Метод получения образца тканей кожи, при котором новообразование удаляется тотально (целиком) с небольшим (1-3 мм) захватом прилежащих здоровых тканей. Такой способ получения морфологического материала является предпочтительным при подозрении на меланому кожи, может также быть использован при подозрении на другие опухоли кожи (в том числе базальноклеточный рак).
Эпилюминесцентная микроскопия (дерматоскопия). Неинвазивная техника исследования кожи при помощи дерматоскопа, который обычно состоит из лупы (×10), неполяризованного источника света, прозрачной пластины и жидкой среды между инструментом и кожей. Современные дерматоскопы могут работать с использованием жидкой среды или вместо этого применяют поляризованный свет, чтобы компенсировать отражения поверхности кожи. Когда получаемые изображения или видеоклипы записываются либо обрабатываются цифровым способом, прибор можно называть цифровым эпилюминесцентным дерматоскопом.
Hedgehog-сигнальный путь. Внутриклеточный путь передачи сигнала, название которого происходит от одноимённого полипептида Hedgehog (HH), ген которого, впервые обнаруженный у плодовой мушки Drosophila melanogaster, участвует в регуляции процессов эмбрио - и морфоргенеза. У мышей с нокаутом генов, кодирующих белки пути Shh, отмечалось нарушение развития головного мозга, скелета, мускулатуры, пищеварительного тракта и лёгких.
|
|
Описание
Базальноклеточный рак кожи (далее БКРК) (самая частая немеланомная опухоль кожи) - злокачественная опухоль кожи, происходящая из эпителиальных клеток - базальных клеток (кератиноцитов) эпидермиса кожи и/или эпидермиса волосяных фолликулов. БКРК может иметь разнообразное морфологическое строение, однако он всегда содержит островки или гнезда базалоидных клеток с гиперхромными ядрами и скудной цитоплазмой. Синонимом БКРК является термин «базальноклеточная карцинома» [1].
Причины
Не существует единого этиологического фактора для развития опухолей кожи. Самым значимым фактором риска спорадических (ненаследственных) форм базальноклеточного рака кожи следует считать воздействие на кожу ультрафиолетового излучения типа типа В (длина волны 290-320 нм) и типа А (длина волны 320-400 нм)[2]. При этом чувствительность кожи к ультрафиолетовому воздействию различается у людей и может быть классифицирована на 6 типов, где 1 и 2 отличаются наибольшей чувствительностью (и, соответственно, вероятностью возникновения солнечного ожога), а 5-й и 6-й - наименьшей [3]. Рост шансов заболеть БКРК отмечается при длительности кумулятивного солнечного воздействия приблизительно в 30 000 часов, а далее выходит на плато [4].
Также следует отметить такие факторы риска как врожденный или приобретенный иммунодефицит (например, после трансплантации органов или других заболеваниях, связанных с необходимостью принимать иммуносупрессанты), пигментная ксеродерма [2]. Описана связь между искусственным ультрафиолетом (в том числе PUVA-терапией) и повышением риска возникновения немеланомных опухолей кожи. Лица, имеющие контакт с мышьяком и ионизирующей радиацией также имеют повышенный риск возникновения БКРК[2] В многих случаях немеланомные опухоли кожи развиваются на фоне предсуществующих предопухолевых новообразований (вроде актинического кератоза), которые также часто могут быть обнаружены на соседних со злокачественной опухолью участках кожи[5].
В клетках БКРК наблюдается очень большое разнообразие соматических мутаций, много больше, чем при других видах злокачественных опухолей. Большинство этих мутаций имеют сигнатуру ультрафиолетового (УФ)-повреждения (замены цитозина на тимидин, с>T или сC>TT)[6]. Также в 58-69% спорадических (ненаследственных) случаев БКРК в опухоли отмечается потеря гетерозиготности по гену PTCH1, расположенного на хромосоме 9q22,3[2], при этом приблизительно в 40% случаев мутации в PTCH1 имеют сигнатуру УФ-повреждения[7]. В 44-65% случаев обнаруживаются мутации в гене TP53, расположенного на хромосоме 17q13,1[2].
Существует также ряд наследственных синдромов, в рамках которых возможно возникновение БКРК: синдром невоидных БКРК (также известен как синдром Горлина-Гольтца), синдром Базекса, синдром Ромбо, синдром одностороннего базальноклеточного невуса[5].
Синдром Горлина-Гольца представляет собой аутосомно-доминантное заболевание, при котором в 100% случаев в опухоли обнаруживается мутация в гене PTCH1, а у пациентов помимо множественных БКРК может быть выявлен характерный фенотип: широкий корень носа, дополнительные складки на ладонях, кистозные изменения челюстей, пороки развития костной системы. Базальноклеточные карциномы могут начать появляться с пубертатного возраста и, риск растет после воздействия УФ-излучения. Ген PTCH1 кодирует рецептор для белка SHH (sonic hedgehog). Мутации в PTCH1 приводит к избыточному высвобождению «сглаженного» трансмембранного белка (smoothened, SMO), что приводит к активации транскрипционного пути GLI1 [8].
Синдром Базекса наследуется Х-сцепленно по доминатному принципу. Помимо развития множественных БКРК отмечается атрофодермия, гипотрихоз, гипогидроз, фолликуляная атрофия. Синдром Ромбо наследуется по аутосомно-доминантному принципу. Помимо множественных БКРК для синдрома Ромбо характерны гипертрихоз, вермикулярная атрофодермия, трихоэпителиомы и периферическая вазодилатация. При синдроме одностороннего базальноклеточного невуса у пациента отмечается врожденное новообразование кожи с комедонами и эпидермальными кистами, при микроскопии отмечается пролиферация базального эпителия[2, 5].
Также следует отметить такие факторы риска как врожденный или приобретенный иммунодефицит (например, после трансплантации органов или других заболеваниях, связанных с необходимостью принимать иммуносупрессанты), пигментная ксеродерма [2]. Описана связь между искусственным ультрафиолетом (в том числе PUVA-терапией) и повышением риска возникновения немеланомных опухолей кожи. Лица, имеющие контакт с мышьяком и ионизирующей радиацией также имеют повышенный риск возникновения БКРК[2] В многих случаях немеланомные опухоли кожи развиваются на фоне предсуществующих предопухолевых новообразований (вроде актинического кератоза), которые также часто могут быть обнаружены на соседних со злокачественной опухолью участках кожи[5].
В клетках БКРК наблюдается очень большое разнообразие соматических мутаций, много больше, чем при других видах злокачественных опухолей. Большинство этих мутаций имеют сигнатуру ультрафиолетового (УФ)-повреждения (замены цитозина на тимидин, с>T или сC>TT)[6]. Также в 58-69% спорадических (ненаследственных) случаев БКРК в опухоли отмечается потеря гетерозиготности по гену PTCH1, расположенного на хромосоме 9q22,3[2], при этом приблизительно в 40% случаев мутации в PTCH1 имеют сигнатуру УФ-повреждения[7]. В 44-65% случаев обнаруживаются мутации в гене TP53, расположенного на хромосоме 17q13,1[2].
Существует также ряд наследственных синдромов, в рамках которых возможно возникновение БКРК: синдром невоидных БКРК (также известен как синдром Горлина-Гольтца), синдром Базекса, синдром Ромбо, синдром одностороннего базальноклеточного невуса[5].
Синдром Горлина-Гольца представляет собой аутосомно-доминантное заболевание, при котором в 100% случаев в опухоли обнаруживается мутация в гене PTCH1, а у пациентов помимо множественных БКРК может быть выявлен характерный фенотип: широкий корень носа, дополнительные складки на ладонях, кистозные изменения челюстей, пороки развития костной системы. Базальноклеточные карциномы могут начать появляться с пубертатного возраста и, риск растет после воздействия УФ-излучения. Ген PTCH1 кодирует рецептор для белка SHH (sonic hedgehog). Мутации в PTCH1 приводит к избыточному высвобождению «сглаженного» трансмембранного белка (smoothened, SMO), что приводит к активации транскрипционного пути GLI1 [8].
Синдром Базекса наследуется Х-сцепленно по доминатному принципу. Помимо развития множественных БКРК отмечается атрофодермия, гипотрихоз, гипогидроз, фолликуляная атрофия. Синдром Ромбо наследуется по аутосомно-доминантному принципу. Помимо множественных БКРК для синдрома Ромбо характерны гипертрихоз, вермикулярная атрофодермия, трихоэпителиомы и периферическая вазодилатация. При синдроме одностороннего базальноклеточного невуса у пациента отмечается врожденное новообразование кожи с комедонами и эпидермальными кистами, при микроскопии отмечается пролиферация базального эпителия[2, 5].
Эпидемиология
В Российской Федерации (как и во многих странах мира) базальноклеточный рак не учитывается отдельно от других немеланомных опухолей кожи, однако, по некоторым данным, на БКРК приходится до 80% всех случаев немеланомных опухолей кожи[9]. В этой связи здесь и далее статистика будет приведена для всех немеланомных опухолей кожи.
БКРК считается самой распространенной опухолью у людей [10, 11]. Заболеваемость сильно отличается в зависимости от широты проживания и существенно выше у людей со светлым фототипом кожи[2]. В этой связи, самая высокая заболеваемость БКРК в мире наблюдается в Австралии, где у каждого второго жителя до 70 лет развивается БКРК, а самая низкая - в отдельных частях Африки[2, 4, 9-11]. У пациентов с двумя и более БКРК риск появления новых БКРК существенно выше, а множественные БКРК чаще встречаются у мужчин [12].
В 2018 г. в Российской Федерации немеланомными опухолями кожи заболело 78 699 человек [13]. В 2018 г. грубый показатель заболеваемости (оба пола) составил 53,6 на 100 000 населения, стандартизованный - 27,46 на 100 000 населения (28,26 и 27,43 у женщин и мужчин соответственно). В структуре заболеваемости немеланомные опухоли кожи в 2018 г. составили 10,2% у мужчин и 14,6% у женщин. Среднегодовой темп прироста заболеваемости за 10 лет составил 0,77% у мужчин и 1,62% у женщин. Средний возраст заболевших оказался равным 69,7 лет (оба пола), 68,3 года (мужчины), 70,5 лет (женщины). Кумулятивный̆ риск развития немеланомных опухолей кожи (период 2008-2018 гг., возраст 0-74 года) составил 3,23%[13, 14].
В 2018 г. от немеланомных опухолей кожи в России умерло 780 мужчин и 797 женщин, грубый показатель смертности (оба пола) - 1,07 на 100 000 населения, стандартизованный - 0,48 на 100 000 населения (0,34 у женщин и 0,73 у мужчин)[15].
Средний возраст умерших - 74,1 года (оба пола), 70,5 года (мужчины), 77,6 года (женщины). В 2017 г. было зарегистрировано 25 случаев меланомы у пациентов в возрасте до 20 лет[15].
Удельный вес пациентов с диагнозом, подтвержденным морфологически, от числа пациентов с впервые в жизни установленным диагнозом злокачественного новообразования в России в 2018 г составил 99,5%.
В 2018 г на момент диагноза была установлена стадия I - у 82,5%, стадия II - у 15,0%, стадия III - у 1,6 %, стадия IV - у 0,5 %, стадия не установлена у 0,4 %. Среди впервые заболевших активно заболевание выявлено у 45,5 %. Летальность на 1-м году составила 10,6 %[15].
Под наблюдением на конец 2018 г. состояли 437828 пациента (298,2 на 100 000 населения), из них 5 лет и более наблюдались 139021 пациентов (31,8%). Индекс накопления контингентов составил 6,4, а летальность - 0,5 % (в сравнении с 0,9 % в 2008 г. При этом, согласно имеющимся отчетным формам, в 2018 г. 66,8% пациентов немеланомными опухолями кожи (среди тех, кто подлежал радикальному лечению) получили только хирургическое лечение, а 29,9% - только лучевое лечение и 3,3% - комбинированное или комплексное лечение (кроме химиолучевого)[14].
Другие злокачественные новообразования кожи (С44) [16]:
• с44,0 Злокачественные новообразования кожи губы;
• Исключены. Злокачественные новообразования губы (С00).
• с44,1 Злокачественные новообразования кожи века, включая спайку век;
• Исключены. Соединительной ткани века (C49,0).
• с44,2 Злокачественные новообразования кожи уха и наружного слухового прохода;
• Исключены. Соединительной ткани уха (C49,0).
• с44,3 Злокачественные новообразования кожи других и неуточненных частей лица;
• с44,4 Злокачественные новообразования кожи волосистой части головы и шеи;
• с44,5 Злокачественные новообразования туловища.
• Исключены. Заднего прохода [ануса] без дополнительного уточнения (БДУ) (C21,0).
• с44,6 Злокачественные новообразования кожи верхней конечности, включая область плечевого пояса;
• с44,7 Злокачественные новообразования кожи нижней конечности, включая тазобедренную область;
• с44,8 Злокачественные новообразования кожи, выходящая за пределы одной и более вышеуказанных локализаций;
• с44,9 Злокачественные новообразования кожи неуточненные;
БКРК считается самой распространенной опухолью у людей [10, 11]. Заболеваемость сильно отличается в зависимости от широты проживания и существенно выше у людей со светлым фототипом кожи[2]. В этой связи, самая высокая заболеваемость БКРК в мире наблюдается в Австралии, где у каждого второго жителя до 70 лет развивается БКРК, а самая низкая - в отдельных частях Африки[2, 4, 9-11]. У пациентов с двумя и более БКРК риск появления новых БКРК существенно выше, а множественные БКРК чаще встречаются у мужчин [12].
В 2018 г. в Российской Федерации немеланомными опухолями кожи заболело 78 699 человек [13]. В 2018 г. грубый показатель заболеваемости (оба пола) составил 53,6 на 100 000 населения, стандартизованный - 27,46 на 100 000 населения (28,26 и 27,43 у женщин и мужчин соответственно). В структуре заболеваемости немеланомные опухоли кожи в 2018 г. составили 10,2% у мужчин и 14,6% у женщин. Среднегодовой темп прироста заболеваемости за 10 лет составил 0,77% у мужчин и 1,62% у женщин. Средний возраст заболевших оказался равным 69,7 лет (оба пола), 68,3 года (мужчины), 70,5 лет (женщины). Кумулятивный̆ риск развития немеланомных опухолей кожи (период 2008-2018 гг., возраст 0-74 года) составил 3,23%[13, 14].
В 2018 г. от немеланомных опухолей кожи в России умерло 780 мужчин и 797 женщин, грубый показатель смертности (оба пола) - 1,07 на 100 000 населения, стандартизованный - 0,48 на 100 000 населения (0,34 у женщин и 0,73 у мужчин)[15].
Средний возраст умерших - 74,1 года (оба пола), 70,5 года (мужчины), 77,6 года (женщины). В 2017 г. было зарегистрировано 25 случаев меланомы у пациентов в возрасте до 20 лет[15].
Удельный вес пациентов с диагнозом, подтвержденным морфологически, от числа пациентов с впервые в жизни установленным диагнозом злокачественного новообразования в России в 2018 г составил 99,5%.
В 2018 г на момент диагноза была установлена стадия I - у 82,5%, стадия II - у 15,0%, стадия III - у 1,6 %, стадия IV - у 0,5 %, стадия не установлена у 0,4 %. Среди впервые заболевших активно заболевание выявлено у 45,5 %. Летальность на 1-м году составила 10,6 %[15].
Под наблюдением на конец 2018 г. состояли 437828 пациента (298,2 на 100 000 населения), из них 5 лет и более наблюдались 139021 пациентов (31,8%). Индекс накопления контингентов составил 6,4, а летальность - 0,5 % (в сравнении с 0,9 % в 2008 г. При этом, согласно имеющимся отчетным формам, в 2018 г. 66,8% пациентов немеланомными опухолями кожи (среди тех, кто подлежал радикальному лечению) получили только хирургическое лечение, а 29,9% - только лучевое лечение и 3,3% - комбинированное или комплексное лечение (кроме химиолучевого)[14].
1,4 Особенности кодирования заболевания или состояния (группы заболеваний или состояний) по Международной статистической классификации болезней и проблем, связанных со здоровьем.
По Международной статистической классификации болезней и проблем, связанных со здоровьем (далее - МКБ-10).Другие злокачественные новообразования кожи (С44) [16]:
• с44,0 Злокачественные новообразования кожи губы;
• Исключены. Злокачественные новообразования губы (С00).
• с44,1 Злокачественные новообразования кожи века, включая спайку век;
• Исключены. Соединительной ткани века (C49,0).
• с44,2 Злокачественные новообразования кожи уха и наружного слухового прохода;
• Исключены. Соединительной ткани уха (C49,0).
• с44,3 Злокачественные новообразования кожи других и неуточненных частей лица;
• с44,4 Злокачественные новообразования кожи волосистой части головы и шеи;
• с44,5 Злокачественные новообразования туловища.
• Исключены. Заднего прохода [ануса] без дополнительного уточнения (БДУ) (C21,0).
• с44,6 Злокачественные новообразования кожи верхней конечности, включая область плечевого пояса;
• с44,7 Злокачественные новообразования кожи нижней конечности, включая тазобедренную область;
• с44,8 Злокачественные новообразования кожи, выходящая за пределы одной и более вышеуказанных локализаций;
• с44,9 Злокачественные новообразования кожи неуточненные;
|
|
Классификация
1,5 Классификация заболевания или состояния (группы заболеваний или состояний).
1,5,1 Международная гистологическая классификация.
Международная гистологическая классификация базальноклеточного рака кожи и некоторых опухолей кожи из кератиноцитов приведена ниже ( см Таблица 1 ) [17] :Таблица 1. Международная гистологическая классификация эпидермальных опухолей и опухолей из кератиноцитов.
| Карциномы | |
| Название | Код МКБ-О-3 |
| Базальноклеточный рак, БДУ | 8090/3 |
| Узловой базальноклеточный рак | 8097/3 |
| поверхностный базальноклеточный рак | 8091/3 |
| Базальноклеточный рак, микронодулярная (мелкоузелковая) форма | 8097/3 |
| Инфильтративный базальноклеточный рак | 8092/3 |
| Склерозирующий/ морфеаподобный базальноклеточный рак | 8092/3 |
| Базально-плоскоклеточный рак | 8094/3 |
| Пигментированная форма базальноклеточного рака | 8090/3 |
| Базальноклеточный рак с саркоматоидной дифференцировкой | 8092/3 |
| Базальноклеточный рак с аднексоидной дифференцировкой | 8090/3 |
| Базальноклеточный рак, фиброэпителиальный | 8093/3 |
| Предопухолевые заболевания и доброкачественные состояния, симулирующие ЗНО кожи | |
| Предопухолевые кератозы | |
| Актинический кератоз | 8070/0* |
| Мышьяковый кератоз | 8070/0* |
| ПУВА-кератоз | 8070/0* |
| Бородавки | |
| Обыкновенная бородавка | |
| Подошвенная бородавка | |
| Плоская бородавка | |
| Доброкачественные акантомы/кератозы | |
| Себорейный кератоз | 8052/0 |
| Солнечное лентиго | 8052/0 |
| Кератоз по типу красного плоского лишая | 8052/0 |
| Светлоклеточная акантома | 8084/0* |
| Крупноклеточная акантома | 8072/0* |
| Бородавчатая дискератома | 8054/0* |
| Другие доброкачественные кератозы | 8052/0 |
* - данный код введен впервые в классификации WHO 4 пересмотра (2018) [1].
1,5,2 Стадирование.
Для стадирования базальноклеточного рака кожи по следует использовать актуальную версию международной классификации стадий злокачественных новообразований (TNM) Американского объединенного комитета по раку (AJCC)/Международного союза по борьбе с раком (UICC), в настоящее время - 8-й пересмотр (2017 г. [18].Для процедуры стадирования базальноклеточного рака морфологическое подтверждение обязательно. Оценку состояния лимфатических узлов для установления стадии выполняют при помощи клинического осмотра и инструментальных исследований.
Классификация рака кожи отличается в зависимости от анатомической области. В настоящее время отдельно классифицируют базальноклеточный рак кожи в 1) области головы и шеи, 2) кожи века, включая спайку век и 3) все остальные анатомические области.
1,5,2,1 Рак кожи (кроме кожи века, включая спайку век, кожи головы и шеи, кожи перианальной области, вульвы и полового члена) (С44,5 - 7, С63,2).
Данная классификация применяется только для рака кожи (кроме карциномы Меркеля) указанных локализаций.Оценку распространенности первичной опухоли (cT) проводят при помощи клинического осмотра, оценку состояния лимфатических узлов (N) и наличия или отсутствия отдаленных метастазов (М) выполняют при помощи клинического осмотра и инструментальных исследований.
Критерий Т отражает распространенность первичной опухоли ( см Таблица 2 ).
Таблица 2. Стадирование первичной опухоли (Т).
| Критерий T | Классифицирующий признак |
| Tx | первичная опухоль не может быть определена |
| T0 | нет признаков первичной̆ опухоли (например, в случае выявления метастазов рака без выявленного первичного очага) |
| Tis | рак in situ [1] |
| T1 | Опухоль 2 см или менее в наибольшем измерении |
| T2 | Опухоль >2 но £4 см в наибольшем измерении |
| T3 | Опухоль better 4 см в наибольшем измерении, ИЛИ незначительная эрозия подлежащей кости, ИЛИ периневральная инвазия, ИЛИ глубокая инвазия[2] |
| T4 | Опухоль с массивной инвазией в кортикальный слой кости или в костный мозг, деструкцией костей основания черепа включая прорастание в костные отверстия и/или позвоночный канал с прорастанием в эпидуральное пространство |
| T4а | Опухоль с массивной инвазией в кортикальный слой кости или в костный мозг |
| T4b | Опухоль с инвазией в кости аксиального скелета, включая прорастание в костные отверстия и/или позвоночный канал с прорастанием в эпидуральное пространство |
В случае наличия синхронного первично-множественного поражения кожи следует классифицировать опухоль с максимальной (худшей) категорией Т, а количество отдельных опухолей указать в скобках, например T2(5).
Критерий N указывает на наличие или отсутствие метастазов в регионарных лимфатических узлах ( см Таблица 4 ).
Регионарными лимфатическими узлами следует считать для опухолей, расположенных преимущественно на одной стороне тела (левой или правой):
• Голова, шея: ипсилатеральные околоушные, подчелюстные, шейные и надключичные лимфатические узлы;
• Грудная стенка: ипсилатеральные подмышечные лимфатические узлы;
• Верхняя конечность: ипсилатеральные локтевые и подмышечные лимфатические узлы;
• Живот, поясница и ягодицы: ипсилатеральные паховые лимфатические узлы;
• Нижняя конечность: ипсилатеральные подколенные и паховые лимфатические узлы;
• Край ануса и кожа перианальной области: ипсилатеральная паховые лимфатические узлы.
В случае расположения опухоли в пограничных зонах лимфатические узлы с обеих сторон могут считаться регионарными. Ниже ( см Таблица 3) приведены анатомические ориентиры для определения пограничных зон шириной 4 см.
Таблица 3. Анатомические ориентиры пограничных зон для определения регионарных лимфатических бассейнов.
| Области | Линия границы (шириной 4 см) |
| Левая и правая половины | Срединная линия тела |
| Голова и шея / грудная стенка | Ключица - акромион - верхний край плеча |
| Грудная стенка / верхняя конечность | Плечо - подмышечная впадина - плечо |
| Грудная стенка / живот, поясница или ягодицы | Спереди: середина расстояния между пупком и реберной дугой; Сзади: нижняя граница грудного позвонка (поперечный отросток) |
| Живот, поясница или ягодицы / нижняя конечность | Паховая складка - большой вертел - ягодичная борозда |
При обнаружении метастазов в лимфатических узлах за пределами указанных регионарных зон метастазирования следует классифицировать их как отдаленные метастазы.
Таблица 4. Стадирование регионарных лимфатических узлов (N).
| NХ | недостаточно данных для оценки состояния регионарных лимфатических узлов. |
| N0 | поражения регионарных лимфатических узлов нет. |
| N1 | метастаз в 1 регионарном лимфатическом узле размерами 3 см или менее в наибольшем измерении. |
| N2 | метастаз 1 регионарном лимфатическом узле размерами более 3 но не более 6 см в наибольшем измерении, или множественные метастазы в регионарных лимфатических узлах не более 6 см в наибольшем измерении |
| N3 | метастаз в 1 или более регионарных лимфатических узлах размерами более 6 см в наибольшем измерении. |
Критерий М указывает на наличие или отсутствие отдаленных метастазов ( см Таблица 5 ).
Таблица 5. Стадирование регионарных лимфатических узлов (N).
| M0 | отдаленных метастазов нет. |
| M1 | наличие отдаленных метастазов[3] |
Некоторые факторы неблагоприятного прогноза суммированы в разделе 7 (Дополнительная информация (в том числе факторы, влияющие на исход заболевания или состояния)). В классификации AJCC наличие таких факторов может повысить стадию с I до II [7].
Группировка по стадиям представлена в Таблица 6:
Таблица 6. Группировка по стадиям немеланомных опухолей кожи.
| Стадия | Т | N | M |
| 0 | is | 0 | 0 |
| I | 1 | 0 | 0 |
| II | 2 | 0 | 0 |
| III | 3 | 0 | 0 |
| 1,2,3 | 1 | 0 | |
| IVA | 1,2,3 | 2,3 | 0 |
| 4 | Любая | 0 | |
| IVB | Любая | Любая | 1 |
1,5,2,2 Рак кожи головы и шеи (кроме кожи века, включая спайку век) (С44,0, С44,2 - С44,4).
Критерий Т отражает распространенность первичной опухоли ( см Таблица 2 ) в разделе 1,5,2,1.Для рака кожи головы и шеи имеются особенности в стадировании регионарных лимфатических узлов ( см Таблица 7).
Таблица 7. Стадирование регионарных лимфатических узлов (N).
| NХ | недостаточно данных для оценки состояния регионарных лимфатических узлов. |
| N0 | поражения регионарных лимфатических узлов нет. |
| N1 | метастаз в 1 регионарном ипсилатеральном лимфатическом узле размерами 3 см или менее в наибольшем измерении без признаков распространения опухоли за пределы капсулы лимфатического узла |
| N2 | Определяются как: |
| N2a | метастаз 1 регионарном ипсилатеральном лимфатическом узле размерами более 3 но не более 6 см в наибольшем измерении без признаков распространения опухоли за пределы капсулы лимфатического узла |
| N2b | множественные метастазы в ипсилатеральных регионарных лимфатических узлах не более 6 см в наибольшем измерении без признаков распространения опухоли за пределы капсулы лимфатических узлов |
| N2c | метастазы в лимфатические узлы шеи с двух сторон или контралатеральные лимфатические узлы не более 6 см в наибольшем измерении без признаков распространения опухоли за пределы капсулы лимфатических узлов |
| N3 | метастаз в 1 или более регионарных лимфатических узлах размерами более 6 см в наибольшем измерении без признаков распространения опухоли за пределы капсулы лимфатических узлов или метастаз в 1 или более регионарных лимфатических узлах с клиническими признаками распространения опухоли за пределы капсулы лимфатических узлов[4] |
| N3а | метастаз в 1 или более регионарных лимфатических узлах размерами более 6 см в наибольшем измерении без признаков распространения опухоли за пределы капсулы лимфатических узлов |
| N3b | метастаз в 1 или более регионарных лимфатических узлах с клиническими признаками распространения опухоли за пределы капсулы лимфатических узлов[5] |
Критерий М указывает на наличие или отсутствие отдаленных метастазов ( см Таблица 5 ) в разделе 1,5,2,1.
Группировка по стадиям представлена в Таблица 6 в разделе 1,5,2,1.
1,5,2,3 Рак кожи века, включая спайку век (С44,1).
Для рака кожи века имеются особенности стадирования как первичной опухоли, так и регионарных лимфатических узлов.Морфологическое подтверждение обязательно. Оценку распространенности первичной опухоли (cT) и оценку состояния лимфатических узлов (N) проводят при помощи клинического осмотра; наличие или отсутствие отдаленных метастазов (М) выполняют при помощи клинического осмотра и инструментальных исследований.
Регионарными лимфатическими узлами для века, включая спайку век следует считать предушные, поднижнечелюстные, и шейные лимфатические узлы.
Критерий Т отражает распространенность первичной опухоли ( см Таблица 8 ).
Таблица 8. Стадирование первичной опухоли (Т).
| Критерий T | Классифицирующий признак |
| Tx | первичная опухоль не может быть определена |
| T0 | нет признаков первичной̆ опухоли (например, в случае выявления метастазов рака без выявленного первичного очага) |
| Tis | рак in situ [6] |
| T1 | Опухоль 10 мм или менее в наибольшем измерении и: |
| T1a | не вовлекает тарзальную пластинку или край века |
| T1b | вовлекает тарзальную пластинку или край века |
| T1c | Прорастает веко на всю толщину |
| T2 | Опухоль более 10 но £20 мм или менее в наибольшем измерении и: |
| T2a | не вовлекает тарзальную пластинку или край века |
| T2b | вовлекает тарзальную пластинку или край века |
| T2c | прорастает веко на всю толщину |
| T3 | Опухоль более 20 но £30 мм или менее в наибольшем измерении и: |
| T3a | не вовлекает тарзальную пластинку или край века |
| T3b | вовлекает тарзальную пластинку или край века |
| T3c | прорастает веко на всю толщину |
| T4 | любая опухоль века, которая вовлекает прилежащие структуры глаза, глазницы или лица |
| T4а | опухоль вовлекает структуры глаза или интраорбитальные структуры |
| T4b | опухоль вовлекает (или разрушает) костные стенки орбиты или распространяется на параназальные синусы, или вовлекает слезный мешок/носослезный канал или головной мозг |
Критерий N указывает на наличие или отсутствие метастазов в регионарных лимфатических узлах ( см Таблица 9 ).
Таблица 9. Стадирование регионарных лимфатических узлов (N).
| NХ | недостаточно данных для оценки состояния регионарных лимфатических узлов. |
| N0 | поражения регионарных лимфатических узлов нет. |
| N1 | метастаз в 1 регионарном ипсилатеральном лимфатическом узле размерами 3 см или менее в наибольшем измерении |
| N2 | метастаз 1 регионарном ипсилатеральном лимфатическом узле размерами более 3 см в наибольшем измерении ИЛИ двусторонее поражание лимфатических узлов ИЛИ метастазы в контрлатеральные лимфатические узлы. |
Критерий М указывает на наличие или отсутствие отдаленных метастазов ( см Таблица 5 ) в разделе 1,5,2,1.
Группировка по стадиям представлена в Таблица 10.
Таблица 10. Группировка по стадиям немеланомных опухолей кожи века, включая спайку век.
| Стадия | Т | N | M |
| 0 | is | 0 | 0 |
| I A | 1 | 0 | 0 |
| IB | 2a | 0 | 0 |
| IIA | 2b, 2c, 3 | 0 | 0 |
| IIB | 4 | 0 | 0 |
| IIIA | Любая Т | 1 | 0 |
| IIIB | Любая Т | 2 | 0 |
| IV | Любая Т | Любая N | 1 |
1,5,3, Классификация в соответствии с факторами риска рецидива [19].
С практической точки зрения базальноклеточный рак рекомендуется классифицировать с точки зрения риска рецидива ( см Таблица 11). В этом случае учитывают локализацию опухоли ( см Таблица 12), клинические признаки и морфологические признаки. В этой связи выполнение прижизненного патолого-анатомического исследования биопсионного материала при планировании деструктивных методов лечения представляется чрезвычайно важным.Таблица 11. Клинические и морфологические факторы риска рецидива базальноклеточного рака.
| Признак | Низкий риск | Высокий риск |
| Клинические признаки: | ||
| Локализация (расшифровка см таблицу 12) и размер | Зона L: размер worse 20 мм Зона M: размер worse 10 мм | Зона L: размер ³ 20 мм Зона M: размер ³ 10 мм Зона H: любой размер |
| Границы опухоли | Четкие | Размытые |
| Первичная опухоль или рецидив | Первичная опухоль | Рецидив |
| Иммуносупрессия | Нет | Есть |
| Предшествующая лучевая терапия | Не проводилась | Опухоль в поле ранее проведенной лучевой терапии |
| Морфологические признаки: | ||
| Морфологический вариант | Узловой или поверхностный | Агрессивный морфоло-гический вариант опухо-ли (инфильтративный, микроузелковый, мор-феаподобный, базально-плоскоклеточный, скле-розирующий или вариант с саркоматоидной диф-ференцировкой или их комбинации) |
| Периневральная инвазия | Нет | Есть |
Группы локализаций в зависимости от риска рецидива приведены в Таблица 12.
Таблица 12. Риск рецидива базальноклеточного рака в зависимости от локализации первичной опухоли [19].
| Низкий риск (зона L) | Промежуточный риск (зона M) | Высокий риск (зона H) |
| Туловище и конечности (за исключением ладоней, ногтевых фаланг, передней поверхности голеней, лодыжек, стоп) | Щеки, лоб, волосистая часть головы, шея и голени | «зона лицевой маски» (центральные отделы лица, веки, брови, периорбитальные области, нос, губы (кожа и красная кайма), подбородок, нижняя челюсть, околоушная и заушная область, складки кожи лица, висок, ушная раковина), а также гениталии, ладони и стопы. |
|
|
Клиническая картина
Особенностью клинической картины БКРК являются местно деструирующий медленный рост, крайне редкое метастазирование и разнообразие клинических форм [20].
Поверхностная форма БКРК характеризуется эритематозным пятном с четкими границами неправильной формы, не отвечающим на топическую противовспалительную терапию. Типичная локализация данной формы - кожа туловища. Поверхностная форма может носить множественный характер и варьировать в размере от нескольких миллиметров до 10 см и более. На поверхности новообразования могут встречаться серозные и геморрагические корочки [21].
Узловая, или нодулярная, форма представлена полушаровидным узлом с гладкой поверхностью, для него характерен серо-розовый цвет с перламутровым оттенком. Типичная локализация - лицо и волосистой части головы. Часто периферия элемента представлена валикообразым краем, состоящим из мелких «жемчужин». На поверхности элемента может присутствовать эрозия или язва, покрытые геморрагической корочкой. Более обширные поражения сопровождаются центральным некрозом и расценивается как язвенная форма или «разъедающая язва» (ulcus rodens) [22].
Подтипом поверхностной или нодулярной форм БКРК может являться пигментная форма, клинически характеризующаяся пигментированным пятном или узлом серо-черного цвета. Клинически этот вариант может быть неправильно диагностирован как меланома.
Склеродермоподобная форма БКРК представлена рубцовоподобным участком белесоватого цвета без четких границ с периферическим расположением «жемчужных» папул. В центре могут выявляться точечные участки гиперпигментации, эрозии различных размеров, атрофические изменения, дисхромия [23].
Фиброэпителиома Пинкуса - редкая форма БКРК. Клинически фиброэпителиома представлена розовым узлом плотноэластической консистенции, напоминающий мягкую фиброму. Типичная локализация - нижняя часть спины. Эрозирование или изъязвление не типично для данной формы БКРК[24].
Форма БКРК, ассоциированная с плоскоклеточной дифференцировкой, носит название метатипический БКРК. Клиническая картина этой формы сочетает в себе как признаки БКРК, так и признаки плоскоклеточного рака. Клинически метатипический БКРК представлен одиночным узлом с изъязвлением на поверхности, покрытым геморрагической корочкой [23].
При наличии множественных БКРК особенно у молодых пациентов необходимо исключить синдром Горлина-Гольца (синдром базальноклеточного невуса, невоидный базальноклеточный синдром). Данный синдром одинаково встречается как у мужчин так и у женщин. Наряду с множественными элементами БКРК у пациента диагностируются ладонно-подошвенные вдавления, одонтогенные кисты челюсти и другие опухоли, например, медулобластомы. Первые проявления описанного синдрома встречаются в раннем возрасте[25].
[1] Не применимо при базальноклеточном раке.
[2] Глубокая инвазия определяется как инвазия за пределы подкожной жировой клетчатки ИЛИ более чем на 6 мм (при измерении от зернистого слоя прилежащего нормального эпидермиса до нижнего края опухоли); периневральная инвазия (для отнесения опухоли к стадии Т3) определяется как клиническое или радиологическое вовлечение в опухоль нервом имеющих собственное название, НО без инвазии или прорастания через отверстия в основании черепа.
[3] Примечание: метастазы в контралатеральные лимфоузлы при расположении первичной опухоли за пределами кожи головы и шеи следует считать отдаленными.
[4] Клиническим признаком распространения опухоли за пределы капсулы следует считать вовлечение кожи или мягких тканей, фиксация или плотная связь с подлежащей мышцей или другими подлежащими структурами, а также клинические признаки вовлечения нерва.
[5] Клиническим признаком распространения опухоли за пределы капсулы следует считать вовлечение кожи или мягких тканей, фиксация или плотная связь с подлежащей мышцей или другими подлежащими структурами, а также клинические признаки вовлечения нерва.
[6] Не применимо при базальноклеточном раке.
Поверхностная форма БКРК характеризуется эритематозным пятном с четкими границами неправильной формы, не отвечающим на топическую противовспалительную терапию. Типичная локализация данной формы - кожа туловища. Поверхностная форма может носить множественный характер и варьировать в размере от нескольких миллиметров до 10 см и более. На поверхности новообразования могут встречаться серозные и геморрагические корочки [21].
Узловая, или нодулярная, форма представлена полушаровидным узлом с гладкой поверхностью, для него характерен серо-розовый цвет с перламутровым оттенком. Типичная локализация - лицо и волосистой части головы. Часто периферия элемента представлена валикообразым краем, состоящим из мелких «жемчужин». На поверхности элемента может присутствовать эрозия или язва, покрытые геморрагической корочкой. Более обширные поражения сопровождаются центральным некрозом и расценивается как язвенная форма или «разъедающая язва» (ulcus rodens) [22].
Подтипом поверхностной или нодулярной форм БКРК может являться пигментная форма, клинически характеризующаяся пигментированным пятном или узлом серо-черного цвета. Клинически этот вариант может быть неправильно диагностирован как меланома.
Склеродермоподобная форма БКРК представлена рубцовоподобным участком белесоватого цвета без четких границ с периферическим расположением «жемчужных» папул. В центре могут выявляться точечные участки гиперпигментации, эрозии различных размеров, атрофические изменения, дисхромия [23].
Фиброэпителиома Пинкуса - редкая форма БКРК. Клинически фиброэпителиома представлена розовым узлом плотноэластической консистенции, напоминающий мягкую фиброму. Типичная локализация - нижняя часть спины. Эрозирование или изъязвление не типично для данной формы БКРК[24].
Форма БКРК, ассоциированная с плоскоклеточной дифференцировкой, носит название метатипический БКРК. Клиническая картина этой формы сочетает в себе как признаки БКРК, так и признаки плоскоклеточного рака. Клинически метатипический БКРК представлен одиночным узлом с изъязвлением на поверхности, покрытым геморрагической корочкой [23].
При наличии множественных БКРК особенно у молодых пациентов необходимо исключить синдром Горлина-Гольца (синдром базальноклеточного невуса, невоидный базальноклеточный синдром). Данный синдром одинаково встречается как у мужчин так и у женщин. Наряду с множественными элементами БКРК у пациента диагностируются ладонно-подошвенные вдавления, одонтогенные кисты челюсти и другие опухоли, например, медулобластомы. Первые проявления описанного синдрома встречаются в раннем возрасте[25].
[1] Не применимо при базальноклеточном раке.
[2] Глубокая инвазия определяется как инвазия за пределы подкожной жировой клетчатки ИЛИ более чем на 6 мм (при измерении от зернистого слоя прилежащего нормального эпидермиса до нижнего края опухоли); периневральная инвазия (для отнесения опухоли к стадии Т3) определяется как клиническое или радиологическое вовлечение в опухоль нервом имеющих собственное название, НО без инвазии или прорастания через отверстия в основании черепа.
[3] Примечание: метастазы в контралатеральные лимфоузлы при расположении первичной опухоли за пределами кожи головы и шеи следует считать отдаленными.
[4] Клиническим признаком распространения опухоли за пределы капсулы следует считать вовлечение кожи или мягких тканей, фиксация или плотная связь с подлежащей мышцей или другими подлежащими структурами, а также клинические признаки вовлечения нерва.
[5] Клиническим признаком распространения опухоли за пределы капсулы следует считать вовлечение кожи или мягких тканей, фиксация или плотная связь с подлежащей мышцей или другими подлежащими структурами, а также клинические признаки вовлечения нерва.
[6] Не применимо при базальноклеточном раке.
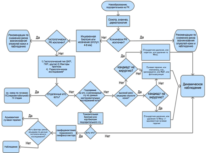
Диагностика
Критерии установления диагноза/состояния:
• данные анамнеза;
• данные физикального обследования (клинического осмотра) и, в ряде случаев, дерматоскопии;
• данные прижизненного патолого-анатомического исследования биопсийного материала, или, в ряде случаев, цитологического исследования опухолевого материала.
В Таблица 13 представлен план обследования в зависимости от клинической стадии ПКРК. Рекомендации по применению самих медицинских вмешательств представлены в соответствующих разделах.
Таблица 13. План обследования в зависимости от клинической стадии заболевания.
Комментарий. При клинических признаках вовлечения таких структур как кость, рекомендовано выполнить компьютерную томографию с внутривенным контрастным усилением (при отсутствии противопоказаний) анатомической области, вовлеченной в опухолевый процесс. При подозрении на периневральную инвазию или вовлечение мягких тканей следует отдавать предпочтение магнитно-резонансной томографии с внутривенным контрастированием (при отсутствии противопоказаний).
Уровень убедительности рекомендаций А (уровень достоверности доказательств - 1).
Комментарии. Следует активно спросить пациента и отметить в медицинской документации о наличии следующих факторов риска возникновения и рецидива заболевания - 1) наличие или отсутствие иммуносупрессии; 2) предшествующая лучевая терапия; 3) предшествующее лечение по поводу новообразований кожи 4) наличие наследственнных заболеваний или синдромов 5) количество солнечных ожогов 6) были или нет термические/химические/лучевые ожоги, 7) контакт с вредными промышленными факторами, например с мышьяком. 8) лечение по поводу воспалительных заболеваний кожи, например, псориаза.
Уровень убедительности рекомендаций - A (уровень достоверности доказательств -1).
Комментарий. Существует значительная вариация и неопределенность в отношении диагностической точности визуального осмотра, частота ошибок при визуальном осмотре достаточно высока, для обеспечения точной диагностики злокачественных новообразований кожи необходимо также использовать другие методы диагностики. Также необходимо отметить, что первично-множественные синхронные опухоли (меланомы и немеланомные опухоли кожи) могут быть обнаружены у 5-10 % пациентов [37-39].
• Рекомендуется осмотр пациента с жалобами на новообразование кожи проводить врачам, имеющим навыки ранней диагностики злокачественных новообразований кожи (включая навыки дерматоскопии), с целью оценки всех кожных покровов и лимфатических узлов и выявления подозрительных образований [40-42] .
Уровень убедительности рекомендаций - A (уровень достоверности доказательств - 1).
• Рекомендуется в рамках осмотра пациента с жалобами на новообразование кожи использование эпилюминисцентной микроскопии (дерматоскопии) кожного покрова, ногтевых пластин, доступных для исследования участков слизистых оболочек, так как она повышает точность неинвазивной диагностики и уменьшает потребность в выполнении биопсии, но может быть рекомендована к применению только обученным этому методу специалистам [40-44].
Уровень убедительности рекомендаций - A (уровень достоверности доказательств 1).
Комментарий. Специфические для базальноклеточного рака дерматоскопические признаки включают в себя древовидные сосуды, поверхностные тонкие телеангиоэктазии, серо-голубые овоидные структуры, множественные серо-голубые точки и глобулы, структуры по типу «кленового листа», структуры по типу «спицы колеса», концентрические структуры, изъязвление, множественные участки эрозирования малого размера, молочно-розовые бесструктурные области, короткие белые линии светящиеся в поляризованном свете (хризалиды)[45-51].
• Рекомендуется включить в осмотр также оценку состояния регионарных лимфатических узлов у пациентов с подозрением на злокачественное новообразование кожи с целью исключения метастатического поражения регионарных лимфатических узлов. [19, 40].
Уровень убедительности рекомендаций - С (уровень достоверности доказательств - 5).
Комментарии: необходимо отметить, что пальпация лимфатических узлов у пациентов не исключает необходимость проведения УЗИ лимфатических узлов у пациентов с установленным диагнозом и клинической стадией III-IV, так как физикальное обследование лимфатических узлов не обладает достаточной точностью.
• Рекомендуется по результатам анализа жалоб, анамнеза и данных физикального обследования на приеме принять решение о целесообразности инвазивной диагностики (биопсии) новообразования с целью морфологической верификации диагноза. [52].
Уровень убедительности рекомендаций - А (уровень достоверности доказательств - 1).
Комментарий. Всегда следует отдавать предпочтение биопсии на всю толщину кожи и выполнения патолого-анатомического исследования биопсийного (операционного) материала, поскольку цитологическое исследование соскоба или мазков отпечатков с поверхности кожи может давать как ложно-отрицательные, так и ложно-положительные результаты [52].
• Рекомендуется при выявлении или подозрении на базальноклеточный рак кожи век, включая спайку век, организовать консультацию (очную или посредством телемедицинских технологий) в онкологическом отделении офтальмологических клиник [53-58].
Уровень убедительности рекомендаций - С (уровень достоверности доказательств -5).
Уровень убедительности рекомендаций - С (уровень достоверности доказательств - 5).
• В отдельных случаях цитологическое исследование мазков-отпечатков с поверхности опухоли или соскобов может быть рекомендовано на приеме при подозрении на БКРК, однако следует отдавать предпочтение биопсии на всю толщину кожи и выполнения патолого-анатомического исследования биопсийного (операционного) материала, поскольку цитологическое исследование соскоба или мазков отпечатков может давать как ложно-отрицательные, так и ложно-положительные результаты [52].
Уровень убедительности рекомендаций - А (уровень достоверности доказательств - 2).
• Рекомендуется для подтверждения диагноза всем пациентам с клиническим подозрением на базальноклеточный рак кожи, а также составления дальнейшего плана обследований и лечения, на первом этапе выполнять морфологическую верификацию диагноза [19, 52, 59].
Уровень убедительности рекомендаций - А (уровень достоверности доказательств - 2).
Комментарии. Для этого предпочтительнее использовать инцизионную (панч) биопсию на всю толщину кожи в сравнении с плоскостной резекцией или цитологическим исследованием соскоба /мазков-отпечатков, поскольку при некоторых формах (например, при инфильтративной) диагностический материал может находиться в глубоких слоях кожи, а фрагменты с поверхности новообразования могут не содержать клеток опухоли. Инцизионная панч-биопсия может быть безопасно выполнена на амбулаторном этапе с использованием специального инструмента - иглы для панч-биопсии.
• Рекомендуется для подтверждения диагноза всем пациентам с клиническим диагнозом базальноклеточный рак или при подозрении на базальноклеточный рак направлять материал для проведения прижизненного патолого-анатомического исследования биопсийного материала [19, 52].
Уровень убедительности рекомендаций - С (уровень достоверности доказательств - 5).
Комментарии. В заключении целесообразно отразить следующие характеристики для определения стадии заболевания и прогноза:
• Гистологический подтип БКРК.
• Наличие или отсутствие каких-либо признаков, которые увеличивают риск местного рецидива (включая, но не ограничиваясь, такими характеристиками как инвазию опухоли за пределы сетчатого слоя дермы и наличие периневральной инвазии (если вовлечен нерв в гиподерме или любой нерв better 0,1 мм диаметром).
• Рекомендуется при проведении хирургического лечения всем пациентам с клиническим диагнозом базальноклеточный рак или при подозрении на базальноклеточный рак направлять материал для проведения прижизненного патолого-анатомического исследования операционного материала [19, 52].
Уровень убедительности рекомендаций - С (уровень достоверности доказательств - 5).
Комментарий. В заключении целесообразно отразить следующие характеристики для определения стадии заболевания и прогноза:
• Гистологический подтип базально-клеточного рака,.
• Глубину инвазии, в мм.
• Прорастание опухоли за пределы ретикулярного слоя дермы;
• Наличие или отсутствие периневральной инвазии (если вовлечен нерв в гиподерме или любой нерв better 0,1 мм диаметром).
• Наличие или отсутствие ангиолимфатической инвазии.
• Состояние периферических и глубокого края резекции.
• При получении образцов, полученных входе хирургического лечения с интраоперационным контролем всех краев резекции, глубина инвазии (в мм) не может быть надежно определена, в этом случае допускается указать анатомический уровень инвазии.
• Рекомендуется пациентам с наличием симптомов метастазирования или местнодеструирующего роста, признаков вовлечения кости, периневрального распространения или подлежащих мягких тканей выполнять КТ с в/в контрастом пораженной анатомической области и/или МРТ с в/в контрастом пораженной анатомической области, КТ грудной клетки для своевременного определения распространённости первичного базальноклеточного рака и выявления метастатического процесса ( см таблицу 13). [19, 52].
Уровень убедительности рекомендаций - с (уровень достоверности доказательств - 5).
• Рекомендуется при клинически установленных стадиях III, IV выполнять УЗИ регионарных лимфоузлов, КТ с в/в контрастом пораженной анатомической области и/или МРТ с в/в контрастом пораженной анатомической области, КТ грудной клетки для своевременного определения распространённости первичного базальноклеточного рака и выявления метастатического процесса ( см таблицу 13). [19, 52].
Уровень убедительности рекомендаций - с (уровень достоверности доказательств - 5).
• Инструментальная диагностика не рекомендуется до морфологического подтверждения диагноза, если только интеркуррентная патология или общее состояние пациента не требует ее для безопасного проведения биопсии [19].
Уровень убедительности рекомендаций - С (уровень достоверности доказательств - 5).
Комментарий: план лечения и обследований не следует составлять до получения данных гистологического исследования.
• Рекомендуется выполнить биопсию метастаза под контролем УЗИ/КТ при подозрении на метастазы по данным КТ или МРТ в случаях, когда их подтверждение принципиально меняет тактику лечения [5, 19].
Уровень убедительности рекомендаций - С (уровень достоверности доказательств - 5).
• Рекомендуется у пациентов с локализацией первичного процесса на коже век дополнить объем инструментальных исследований ультразвуковой биомикроскопией глаза и оптической когерентной томографией (OКT) с осмотром врача-офтальмолога переднего отрезка для оценки структуры базальноклеточного рака кожи века, включая спайку век в дооперационном и послеоперационном периодах [60].
Уровень убедительности рекомендаций - В (уровень достоверности доказательств - 3).
• данные анамнеза;
• данные физикального обследования (клинического осмотра) и, в ряде случаев, дерматоскопии;
• данные прижизненного патолого-анатомического исследования биопсийного материала, или, в ряде случаев, цитологического исследования опухолевого материала.
В Таблица 13 представлен план обследования в зависимости от клинической стадии ПКРК. Рекомендации по применению самих медицинских вмешательств представлены в соответствующих разделах.
Таблица 13. План обследования в зависимости от клинической стадии заболевания.
| Клинически установленная стадия заболевания | Физикальный осмотр (+/- дерматоскопия) | Инструментальная диагностика |
| I, II | Да | • Лучевая диагностика не рекомендуется, если нет симптомов |
| III и IV | Да | • УЗИ регионарных лимфоузлов • компьютерная томография (КТ) с внутривенным контрастом пораженной анатомической области и/или магнитно-резонансная томография (МРТ) с внутривенным контрастом пораженной анатомической области • КТ органов грудной полости |
Комментарий. При клинических признаках вовлечения таких структур как кость, рекомендовано выполнить компьютерную томографию с внутривенным контрастным усилением (при отсутствии противопоказаний) анатомической области, вовлеченной в опухолевый процесс. При подозрении на периневральную инвазию или вовлечение мягких тканей следует отдавать предпочтение магнитно-резонансной томографии с внутривенным контрастированием (при отсутствии противопоказаний).
2,1 Жалобы и анамнез.
• Рекомендуется сбор жалоб и анамнеза у пациентов при первом обращении с подозрением на злокачественную опухоль кожи с целью выявления факторов, которые могут повлиять на выбор тактики лечения, методов диагностики и вторичной профилактики [26-35].Уровень убедительности рекомендаций А (уровень достоверности доказательств - 1).
Комментарии. Следует активно спросить пациента и отметить в медицинской документации о наличии следующих факторов риска возникновения и рецидива заболевания - 1) наличие или отсутствие иммуносупрессии; 2) предшествующая лучевая терапия; 3) предшествующее лечение по поводу новообразований кожи 4) наличие наследственнных заболеваний или синдромов 5) количество солнечных ожогов 6) были или нет термические/химические/лучевые ожоги, 7) контакт с вредными промышленными факторами, например с мышьяком. 8) лечение по поводу воспалительных заболеваний кожи, например, псориаза.
2,2 Физикальное обследование.
• Рекомендуется при первом обращении пациента с жалобами на новообразование кожи расширить зону осмотра и оценить состояние всех кожных покровов и видимых слизистых оболочек, включая волосистую часть головы, ногтевые пластинки, кожу стоп и кистей, слизистые оболочки полости рта, половых органов и конъюнктивы в целях выявления других подозрительных новообразований кожи [36].Уровень убедительности рекомендаций - A (уровень достоверности доказательств -1).
Комментарий. Существует значительная вариация и неопределенность в отношении диагностической точности визуального осмотра, частота ошибок при визуальном осмотре достаточно высока, для обеспечения точной диагностики злокачественных новообразований кожи необходимо также использовать другие методы диагностики. Также необходимо отметить, что первично-множественные синхронные опухоли (меланомы и немеланомные опухоли кожи) могут быть обнаружены у 5-10 % пациентов [37-39].
• Рекомендуется осмотр пациента с жалобами на новообразование кожи проводить врачам, имеющим навыки ранней диагностики злокачественных новообразований кожи (включая навыки дерматоскопии), с целью оценки всех кожных покровов и лимфатических узлов и выявления подозрительных образований [40-42] .
Уровень убедительности рекомендаций - A (уровень достоверности доказательств - 1).
• Рекомендуется в рамках осмотра пациента с жалобами на новообразование кожи использование эпилюминисцентной микроскопии (дерматоскопии) кожного покрова, ногтевых пластин, доступных для исследования участков слизистых оболочек, так как она повышает точность неинвазивной диагностики и уменьшает потребность в выполнении биопсии, но может быть рекомендована к применению только обученным этому методу специалистам [40-44].
Уровень убедительности рекомендаций - A (уровень достоверности доказательств 1).
Комментарий. Специфические для базальноклеточного рака дерматоскопические признаки включают в себя древовидные сосуды, поверхностные тонкие телеангиоэктазии, серо-голубые овоидные структуры, множественные серо-голубые точки и глобулы, структуры по типу «кленового листа», структуры по типу «спицы колеса», концентрические структуры, изъязвление, множественные участки эрозирования малого размера, молочно-розовые бесструктурные области, короткие белые линии светящиеся в поляризованном свете (хризалиды)[45-51].
• Рекомендуется включить в осмотр также оценку состояния регионарных лимфатических узлов у пациентов с подозрением на злокачественное новообразование кожи с целью исключения метастатического поражения регионарных лимфатических узлов. [19, 40].
Уровень убедительности рекомендаций - С (уровень достоверности доказательств - 5).
Комментарии: необходимо отметить, что пальпация лимфатических узлов у пациентов не исключает необходимость проведения УЗИ лимфатических узлов у пациентов с установленным диагнозом и клинической стадией III-IV, так как физикальное обследование лимфатических узлов не обладает достаточной точностью.
• Рекомендуется по результатам анализа жалоб, анамнеза и данных физикального обследования на приеме принять решение о целесообразности инвазивной диагностики (биопсии) новообразования с целью морфологической верификации диагноза. [52].
Уровень убедительности рекомендаций - А (уровень достоверности доказательств - 1).
Комментарий. Всегда следует отдавать предпочтение биопсии на всю толщину кожи и выполнения патолого-анатомического исследования биопсийного (операционного) материала, поскольку цитологическое исследование соскоба или мазков отпечатков с поверхности кожи может давать как ложно-отрицательные, так и ложно-положительные результаты [52].
• Рекомендуется при выявлении или подозрении на базальноклеточный рак кожи век, включая спайку век, организовать консультацию (очную или посредством телемедицинских технологий) в онкологическом отделении офтальмологических клиник [53-58].
Уровень убедительности рекомендаций - С (уровень достоверности доказательств -5).
2,3 Лабораторные диагностические исследования.
• До морфологического подтверждения диагноза лабораторная диагностика не рекомендуется, если только интеркуррентная патология или общее состояние пациента не требует ее для безопасного проведения биопсии [19].Уровень убедительности рекомендаций - С (уровень достоверности доказательств - 5).
• В отдельных случаях цитологическое исследование мазков-отпечатков с поверхности опухоли или соскобов может быть рекомендовано на приеме при подозрении на БКРК, однако следует отдавать предпочтение биопсии на всю толщину кожи и выполнения патолого-анатомического исследования биопсийного (операционного) материала, поскольку цитологическое исследование соскоба или мазков отпечатков может давать как ложно-отрицательные, так и ложно-положительные результаты [52].
Уровень убедительности рекомендаций - А (уровень достоверности доказательств - 2).
• Рекомендуется для подтверждения диагноза всем пациентам с клиническим подозрением на базальноклеточный рак кожи, а также составления дальнейшего плана обследований и лечения, на первом этапе выполнять морфологическую верификацию диагноза [19, 52, 59].
Уровень убедительности рекомендаций - А (уровень достоверности доказательств - 2).
Комментарии. Для этого предпочтительнее использовать инцизионную (панч) биопсию на всю толщину кожи в сравнении с плоскостной резекцией или цитологическим исследованием соскоба /мазков-отпечатков, поскольку при некоторых формах (например, при инфильтративной) диагностический материал может находиться в глубоких слоях кожи, а фрагменты с поверхности новообразования могут не содержать клеток опухоли. Инцизионная панч-биопсия может быть безопасно выполнена на амбулаторном этапе с использованием специального инструмента - иглы для панч-биопсии.
• Рекомендуется для подтверждения диагноза всем пациентам с клиническим диагнозом базальноклеточный рак или при подозрении на базальноклеточный рак направлять материал для проведения прижизненного патолого-анатомического исследования биопсийного материала [19, 52].
Уровень убедительности рекомендаций - С (уровень достоверности доказательств - 5).
Комментарии. В заключении целесообразно отразить следующие характеристики для определения стадии заболевания и прогноза:
• Гистологический подтип БКРК.
• Наличие или отсутствие каких-либо признаков, которые увеличивают риск местного рецидива (включая, но не ограничиваясь, такими характеристиками как инвазию опухоли за пределы сетчатого слоя дермы и наличие периневральной инвазии (если вовлечен нерв в гиподерме или любой нерв better 0,1 мм диаметром).
• Рекомендуется при проведении хирургического лечения всем пациентам с клиническим диагнозом базальноклеточный рак или при подозрении на базальноклеточный рак направлять материал для проведения прижизненного патолого-анатомического исследования операционного материала [19, 52].
Уровень убедительности рекомендаций - С (уровень достоверности доказательств - 5).
Комментарий. В заключении целесообразно отразить следующие характеристики для определения стадии заболевания и прогноза:
• Гистологический подтип базально-клеточного рака,.
• Глубину инвазии, в мм.
• Прорастание опухоли за пределы ретикулярного слоя дермы;
• Наличие или отсутствие периневральной инвазии (если вовлечен нерв в гиподерме или любой нерв better 0,1 мм диаметром).
• Наличие или отсутствие ангиолимфатической инвазии.
• Состояние периферических и глубокого края резекции.
• При получении образцов, полученных входе хирургического лечения с интраоперационным контролем всех краев резекции, глубина инвазии (в мм) не может быть надежно определена, в этом случае допускается указать анатомический уровень инвазии.
2,4 Инструментальные диагностические исследования.
В отсутствие симптомов, принимая во внимание низкую частоту регионарного и отдаленного метастазирования БКРК для выявления скрытых метастазов рекомендовано выполнять диагностические тесты различного объема в зависимости от стадии заболевания (установленной по данным клинического осмотра и гистологического заключения). При планировании локального лечения важно выполнить максимально полное предоперационное стадирование в случае, если подозрение на периневральную инвазию, вовлечение подлежащих мягких тканей или иных структур, или кости.• Рекомендуется пациентам с наличием симптомов метастазирования или местнодеструирующего роста, признаков вовлечения кости, периневрального распространения или подлежащих мягких тканей выполнять КТ с в/в контрастом пораженной анатомической области и/или МРТ с в/в контрастом пораженной анатомической области, КТ грудной клетки для своевременного определения распространённости первичного базальноклеточного рака и выявления метастатического процесса ( см таблицу 13). [19, 52].
Уровень убедительности рекомендаций - с (уровень достоверности доказательств - 5).
• Рекомендуется при клинически установленных стадиях III, IV выполнять УЗИ регионарных лимфоузлов, КТ с в/в контрастом пораженной анатомической области и/или МРТ с в/в контрастом пораженной анатомической области, КТ грудной клетки для своевременного определения распространённости первичного базальноклеточного рака и выявления метастатического процесса ( см таблицу 13). [19, 52].
Уровень убедительности рекомендаций - с (уровень достоверности доказательств - 5).
• Инструментальная диагностика не рекомендуется до морфологического подтверждения диагноза, если только интеркуррентная патология или общее состояние пациента не требует ее для безопасного проведения биопсии [19].
Уровень убедительности рекомендаций - С (уровень достоверности доказательств - 5).
Комментарий: план лечения и обследований не следует составлять до получения данных гистологического исследования.
• Рекомендуется выполнить биопсию метастаза под контролем УЗИ/КТ при подозрении на метастазы по данным КТ или МРТ в случаях, когда их подтверждение принципиально меняет тактику лечения [5, 19].
Уровень убедительности рекомендаций - С (уровень достоверности доказательств - 5).
• Рекомендуется у пациентов с локализацией первичного процесса на коже век дополнить объем инструментальных исследований ультразвуковой биомикроскопией глаза и оптической когерентной томографией (OКT) с осмотром врача-офтальмолога переднего отрезка для оценки структуры базальноклеточного рака кожи века, включая спайку век в дооперационном и послеоперационном периодах [60].
Уровень убедительности рекомендаций - В (уровень достоверности доказательств - 3).
2,5 Иные диагностические исследования.
Иные диагностические исследования не проводятся.|
|
Лечение
Введение: Выбор тактики лечения пациентов с базальноклеточным раком следует осуществлять индивидуально, принимая во внимание распространенность опухолевого процесса, его локализацию, прогностические факторы (включая данные, полученные при биопсии), общее состояние пациента (тяжесть сопутствующей патологии) и ожидаемую продолжительность жизни. Основной целью лечения пациентов с БКРК следует считать полное удаление опухоли, при этом следует добиваться максимального сохранения функции вовлеченного органа и наилучших косметических результатов. Хирургические подходы часто оказываются наиболее эффективными и действенными способами для достижения излечения, но соображения о сохранении функции, косметических результатах, предпочтениях пациента и его общем состоянии могут привести к выбору лучевой терапии в качестве основного лечения для достижения оптимального общего результата.
У некоторых пациентов с высоким риском развития множественных первичных опухолей (например, синдром Горлина-Гольца, пигментная ксеродерма, лечение лучевой терапией в анамнезе) может потребоваться тщательное наблюдение и назначение профилактических мер. Пациентов с подозрением на синдром Горлина или пигментную ксеродерму следует направить на медико-генетическое консультирование. У пациентов с поверхностным базально-клеточным раком кожи низкого риска, где хирургическое вмешательство и облучение по каким-либо причинам противопоказаны или нецелесообразны, могут быть предложены такие методы лечения, как топическое нанесение крема имиквимод, фотодинамическая терапия (например, аминолевулиновая кислота [ALA], порфимер натрия), криотерапия, даже если показатели излечения могут быть хуже, чем при хирургическом лечении. Профилактическое применение никотинамида может быть эффективным в снижении риска развития базально-клеточного рака кожи.[19, 30, 40, 41, 61-63].
Уровень убедительности рекомендаций с (уровень достоверности доказательств - 5).
Уровень убедительности рекомендаций А (уровень достоверности доказательств - 2).
Комментарий: Способ закрытия дефекта - на усмотрение хирурга. Зону эритемы или венчик покраснения, который иногда сопровождает опухоль, следует расценивать как элемент опухолевого узла.
• Рекомендуется проведение плановой оценки края резекции в ходе патолого-анатомического исследования биопсийного (операционного) материала [5, 19, 76, 77].
Уровень убедительности рекомендаций А (уровень достоверности доказательств - 2).
Комментарий. При выполнении стандартной хирургической эксцизии рекомендуется маркировать на удаленном образце и на теле пациента ориентиры (12 часов), что может быть необходимым при планировании ре-эксцизии, в случае обнаружения опухоли в крае резекции при плановом гистологическом исследовании.
• Рекомендуется пациентов после стандартного хирургического вмешательства с отступом не менее 4 мм от видимого края опухоли при обнаружении опухоли в крае резекции в ходе планового прижизненного патолого-анатомического исследования операционного материала выполнить ре-эксцизию с интраоперационным морфологическим контролем всех краев резекции [64, 73, 74, 77].
Уровень убедительности рекомендаций А (уровень достоверности доказательств - 2).
• В случае, если пациент более не является кандидатом для хирургического лечения (неприемлемые для пациента косметические и/или функциональные дефекты, тяжелая сопутствующая патология, не позволяющая перенести соответствующий объем операции , рекомендуется лучевая терапия [67, 74].
Уровень убедительности рекомендаций А (уровень достоверности доказательств - 2).
• Рекомендуется всем пациентам с установленным диагнозом БКРК низкого риска ( см раздел 1,5,3), которым по какой-либо причине (плохое общее состояние, отказ пациента в связи с неудовлетворенностью ожидаемыми косметическими результатами ) не планируется проводить хирургическое лечение, проводить какой-либо из деструктивных методов лечения БКРК:
• кюретаж и электрокоагуляция,.
• или криодеструкция,.
• или фотодинамическая терапия.
• или топические средства с противоопухолевой активностью [65, 70, 78-83].
Уровень убедительности рекомендаций В (уровень достоверности доказательств - 2).
• Рекомендуется пациентам с установленным диагнозом БКРК низкого риска ( см раздел 1,5,3), не подходящих для хирургического лечения, проводить кюретаж и электрокоагуляцию [65, 70, 78-83].
Уровень убедительности рекомендаций В (уровень достоверности доказательств - 2).
Комментарий. За исключением участков, несущих волосы, такие как кожа головы, лобковые и подмышечные области, а также борода у мужчин); если в ходе кюретажа достигнут жировой слой, обычно целесообразно проводить хирургическое удаление. Кюретаж и электрокоагуляция могут быть использованы врачом-онкологом для небольших (<4 мм), четко очерченных БКРК с неагрессивной гистологией в зонах низкого риска. Кюретаж и прижигание не показаны при рецидивирующем БКРК или БКРК высокого риска. Кюретаж следует выполнять острой кюреткой до достижения здоровых тканей, полученный материал направлять на прижизненное патолого-анатомическое исследование, а только после этого проводить электрокоагуляцию ложа удаленной опухоли.
• Рекомендуется пациентам с установленным диагнозом БКРК низкого риска ( см раздел 1,5,3), не подходящих для хирургического лечения, проводить лучевую терапию на область первичной опухоли. [34, 67, 73, 84-88].
Уровень убедительности рекомендаций А (уровень достоверности доказательств-2).
Комментарии: выбор вида лучевой терапии (близкофокусная рентгенотерапия, гамма- и электронная терапия, брахитерапия) и режима фракционирования дозы проводится в зависимости от размеров и локализации опухоли, состояния пациента, его предпочтений и возможностей лечебного учреждения. Брахитерапия не считается стандартным подходом в лечении базальноклеточного рака кожи и может рассматриваться только у строго отобранной группы пациентов (например, рак кожи век, включая спайку век). Возможные дозы и режимы дистанционной лучевой терапии и брахитерапии приведены в таблице 14.
• Не рекомендуется проведение лучевой терапии у пациентов с генетическими заболеваниями, предрасполагающими их к повышенной радиочувствительности (например, синдром атаксии-телеангиоэктазии, синдром Горлина или Ли-Фраумени). Наличие заболеваний соединительной ткани (например, системной красной волчанки, склеродермии) является относительным противопоказанием к проведению лучевой терапии [89].
Уровень убедительности рекомендаций С (уровень достоверности доказательств-5).
• Рекомендуется в объём облучения включать первичный очаг с отступом от видимых границ опухоли 5-10 мм (10 мм для опухолей меньше 2 см и 13 мм для опухолей больше 2 см в диаметре) [90, 91].
Уровень убедительности рекомендаций С (уровень достоверности доказательств-4).
Комментарий: При проведении дистанционной лучевой терапии электронным или фотонным пучком целесообразно использовать болюсы различной толщины для обеспечения адекватной кожной дозы. Рекомендуемые дозы и режимы дистанционной лучевой терапии, брахитерапии и близкофокусной рентгенотерапии в самостоятельном режиме приведены в Таблица 14- 16.
Таблица 14. Режимы и дозы дистанционной лучевой терапии в самостоятельном варианте при базальноклеточном раке кожи низкого риска.
Таблица 15 Режимы и дозы брахитерапии при базальноклеточном раке кожи [86, 99-103].
Таблица 16. Режимы и дозы близкофокусной рентгенотерапии при базальноклеточном раке кожи.
• Рекомендуется пациентам с установленным диагнозом БКРК низкого риска ( см раздел 1,5,3), не подходящих для хирургического лечения, проводить криодеструкцию первичной опухоли [66-70, 80, 106-110].
Уровень убедительности рекомендаций В (уровень достоверности доказательств - 2).
Комментарий. Недостатки включают образование рубцов, трудности в оценке рецидива и отсутствие гистологического исследования операционного материала и доказательства радикальности вмешательства. Перед проведением требуется выполнить биопсию для установления гистологического диагноза. Криодеструкция не подходит для местного рецидива заболевания или опухолей высокого риска. При проведении криохирургии следует использовать криозонды подходящего размера, которые бы наибольшим образом подходили по форме опухоли. Кожу следует тщательно фиксировать к подлежащей кости или хрящу. Интенсивность замерзания может быть проконтролирована при помощи импендансометра (500 - 1000 кОм, что соответствует времени замораживания 30-60 сек в зависимости от размера опухоли). Обычно проводят 1-2 цикла замораживания и оттаивания.
• Рекомендуется пациентам с установленным диагнозом БКРК низкого риска ( см раздел 1,5,3), не подходящих для хирургического лечения, проводить фотодинамическую терапию [16, 64, 74, 107, 108, 111-123].
Уровень убедительности рекомендаций А (уровень достоверности доказательств - 2).
Комментарий. ФДТ более эффективна при поверхностном БКРК с низким риском и менее эффективна, чем операция при узловой форме БКРК. ФДТ не рекомендуется для других подтипов БКРК или для ПКР.
Для проведения ФДТ при поверхностном базальноклеточном раке кожи (без инвазии в дерму) применяют препараты на основе 5-АЛК в готовой лекарственной форме в виде крема или геля. Курс ФДТ состоит из введения препарата и сеанса ФДТ. Перед аппликационным применением препарата, при необходимости, проводят кюретаж новообразования кожи кюреткой или лезвием скальпеля, без анестезии. После полного гемостаза препарат наносят на поверхность опухоли с захватом здоровой кожи на 0,5-1,0 по всему периметру, далее накладывают окклюзионную водо- и светонепроницаемую повязку. Время экспозиции - 3-4 По окончании экспозиции окллюзионную повязку снимают, остатки препарата удаляют сухой марлевой салфеткой. Для проведения фотодинамической терапии используют источник лазерного излучения с длиной волны 630±2 нм. Доза лазерного облучения составляет 300-350 Дж/см2. По показаниям, перед проведением сеанса фотодинамической терапии, для уточнения необходимого диаметра светового пятна, проводят флуоресцентную диагностику с источником света 400-405 нм. Лечение проводят в объёме 2 курсов ФДТ с интервалом в 1 мес. Оценка эффекта через 2 месяца после второго курса. При частичной регрессии, подтвержденной гистологически, проведение ФДТ с препаратами на основе хлорина е6. Для проведения ФДТ при инвазивном или экзофитном базальноклеточном раке кожи применяют препараты на основе хлорина е6. Препарат вводят внутривенно в дозе 1 мг/кг массы тела пациента, растворенного в 150 - 200 мл изотонического раствора натрия хлорида. Внутривенную инфузию проводят в затемнённом помещении, флакон с готовым раствором экранируют светонепроницаемым материалом. Через 3ч после введения препарата проводят флуоресцентную диагностику с источником света 400-405 нм, уточняют границы опухоли по поверхности кожи, флуоресценцию оценивают визуально с использованием очков с фильтром. Для проведения фотодинамической терапии используют источник лазерного излучения с длиной волны 662±2 нм. Доза лазерного облучения составляет 300-350 Дж/см2. Лечение проводят в объёме 1 курса ФДТ с оценкой ответа на лечение через 1,5-2 мес. Срок соблюдения светового режима составляет 4 суток после введения хлорина е6. При частичной регрессии опухоли возможно проведение повторного курса ФДТ с препаратом на основе хлорина е6 [124, 125].
• Рекомендуется пациентам с установленным диагнозом БКРК низкого риска ( см раздел 1,5,3), не подходящих для хирургического лечения, проводить топическое лечение имихимодом [64, 71, 126-129]. Режимы применения приведены в Таблица 17.
Уровень убедительности рекомендаций А (уровень достоверности доказательств - 2).
Комментарий. имихимод изучался у пациентов с поверхностной и узловой формой БКРК, при этом уступал по эффективности в прямых исследованиях стандартному хирургическому вмешательству с отступом 4 но превосходил по эффективности ФДТ с метиаминолевулинатом (МАЛ).
Таблица 17 Режимы применения имихимода при базальноклеточном раке кожи низкого риска.
Уровень убедительности рекомендаций А (уровень достоверности доказательств - 2).
Комментарий. Данный вид операций требует подготовленной команды хирургов-онкологов, пластических хирургов, морфологов и может выполняться в отдельных центрах. Интраоперационное морфологическое исследование должно проводиться в соответствии со следующими способами вырезки, маркировки и приготовления препаратов для оценки: метод Моса (Mohs) и «медленный» метод Моса (slow Mohs, 3D Histology Evaluation of Dermatologic Surgery, margin strip method, «Tübingen torte», Munich method) ( см Таблица 18). Во всех случаях, когда отсутствует возможность интраоперационной гистологической оценки по методу Моса или «медленного» метода Моса должен выполняться рекомендованный достаточный отступ не менее 4 мм от видимых границ. Способ закрытия дефекта - на усмотрение хирурга, однако закрытие дефектов перемещенными лоскутами лучше всего выполнять после морфологического подтверждения отсутствие опухоли в крае резекции.
Таблица 18 Наиболее распространенные методы интраоперационного контроля всех краев резекции (периферических и глубокого).
Стандартный способ гистологического исследования по методике «хлебного ломтя» не должен использоваться для оценки краев резекции и полноты удаления опухоли, поскольку при данном способе оценке подлежит менее 1% поверхности удаленной ткани.
• Рекомендуется всем пациентам с установленным диагнозом БКРК высокого риска ( см раздел 1,5,3) в случае невозможности удаления опухоли с интраоперационным контролем всех (периферических и глубокого) краев резекции выполнить стандартное удаление с максимально возможным отступом в данной клинической ситуации от видимого края опухоли (с захватом подкожной клетчатки) и плановой оценкой края резекции в ходе прижизненного патолого-анатомического исследования операционного материала (способ закрытия дефекта - на усмотрение хирурга) [34, 64-74, 132].
Уровень убедительности рекомендаций А (уровень достоверности доказательств - 2).
Комментарий. При выполнении стандартной хирургической эксцизии рекомендуется маркировать на удаленном образце и на теле пациента ориентиры (12 часов), что может быть необходимым при планировании ре-эксцизии, в случае обнаружения опухолевых клеток в крае резекции при плановом гистологическом исследовании.
• Рекомендуется пациентам после стандартного хирургического вмешательства с отступом не менее 4 мм от видимого края опухоли при обнаружении опухоли в крае резекции в ходе планового патолого-анатомического исследования операционного материала выполнить ре-эксцизию с интраоперационным морфологическим контролем всех краев (периферических и глубокого) резекции или запланировать лучевую терапию, если пациент более не является кандидатом для хирургического лечения [34, 64-76].
Уровень убедительности рекомендаций А (уровень достоверности доказательств - 2).
• Рекомендуется пациентам с установленным диагнозом БКРК высокого риска ( см раздел 1,5,3), не подходящих для хирургического лечения, или с определяемой опухолью в крае резекции, которая также по тем или иным причинам не может быть удалена, проводить лучевую терапию на область первичной опухоли [19, 65-68, 73, 84-87]. Дозы и режимы дистанционной лучевой терапии приведены в Таблица 19 и Таблица 21.
Уровень убедительности рекомендаций с (уровень достоверности доказательств - 5).
Таблица 19. Режимы и дозы дистанционной лучевой терапии в самостоятельном варианте при базальноклеточном раке кожи высокого риска.
Таблица 20. Режимы и дозы послеоперационной дистанционной лучевой терапии при базальноклеточном раке кожи высокого риска.
Уровень убедительности рекомендации С (уровень достоверности доказательств - 5).
Комментарий. Рекомендуется учитывать возраст больного и его соматическое состояние, состояние парного глаза, возможные осложнения, предусмотреть меры их профилактики. При размерах опухоли до 3 мм возможно использование местной анестезии. Хирургическое лечение базальноклеточного рака кожи века, включая спайку век рекомендуется при локализованном характере опухоли, допускающим техническую возможность ее радикального удаления. При локализации опухоли в области кожи век, учитывая их размеры, проводить хирургический отступ 4.
• Рекомендуется. Использовать радиоволновую или лазерную хирургию с помощью СО2 лазера для полной эксцизии узловых форм базальноклеточного рака кожи века, включая спайку век и для проведения биопсии при диффузных формах базальноклеточного рака кожи века, включая спайку век c целью уменьшения ее размеров и проведения лучевой терапии в рамках комбинированного лечения [53, 54, 56-58, 139, 140].
Уровень убедительности рекомендации С (уровень достоверности доказательств - 4).
Комментарии. Радиоволновая хирургия - бесконтактный метод разреза и коагуляции мягких тканей с помощью высокочастотных радиоволн (3,8 - 4,0 МГц). При использовании радиоволновой хирургии отмечена выраженная, ранняя (с 3-х суток) репарация и эпителизация тканей и их восстановление; раннее полное заживление тканей без образования грубого рубца. Радиоэксцизия узла опухоли осуществляется в соответствии с принципами абластики не менее 3 мм от видимых краев опухоли с последующей обработкой ложа опухоли радиокоагулятором. В основе хирургического лазера - фотодеструктивное воздействие, при котором тепловой, гидродинамический, фотохимический эффекты света вызывают деструкцию тканей. Операционный разрез, выполненный с помощью СО2 лазера, обладает рядом преимуществ, таких как высокая точность последнего, бактерицидный и абластический эффект, минимальная травматизация окружающих тканей, что способствует нежному рубцеванию и профилактирует келоидные рубцы. Используют сочетанную радиохирургию и лазерную хирургию с помощью СО2 лазера. Радиоскальпель в комбинации с сO2 лазером способен обеспечить дозированный разрез при минимальной механической и термической травме тканей, предоставляет возможность эффективной коагуляции кровоточащих сосудов, способствует заживлению тканей первичным натяжением.
• Рекомендуется. Кожная пластика в тех случаях, когда самопроизвольная эпителизация образовавшегося дефекта после удаления опухоли может повлечь за собой деформацию век и, как следствие, нарушение функций глаза. Кожная пластика проводится только при возможности радикального удаления базальноклеточного рака кожи века, включая спайку век [53, 54, 56-58].
Уровень убедительности рекомендации С (уровень достоверности доказательств - 5).
Комментарии. Для замещения послеоперационного дефекта чаще используются следующие виды пластики - пластика местными тканями, свободная кожная пластика, пластика методом бокового смещения и пластика лоскутом кожи на ножке. При замещении небольших дефектов кожи широко используется пластика местными тканями с применением методов Шимановского, Лимберга и их комбинаций. При смешанном характере роста плоскоклеточного рака век, включая спайку век, верхнего и нижнего века и наружного угла глаза рекомендуется проводить близкофокусную рентгенотерапию. Рекомендуется использовать традиционную методику облучения- аппарат РТА02 при условиях РИК-10, фильтр АСМА-0,5, мощность дозы в воздухе 440, 1-40; разовую дозу 2 Гр, СОД до 55 - 65 Гр. При этом рекомендуется обязательно использовать защитный свинцовый протез для роговицы.
• Рекомендуется хирургическое лечение при БКРК века, включая спайку век, распространяющейся в орбиту проводить в специализированных центрах [53, 54, 56-58, 139].
Уровень убедительности рекомендации С (уровень достоверности доказательств - 5).
• Хирургическое вмешательство рекомендуется выполняться абластично, с обязательным использованием электро- или радиокоагуляции при обработке мягких тканей в окружении опухоли и подлежащей костной стенки [53, 54, 56-58, 139].
Уровень убедительности рекомендации С (уровень достоверности доказательств - 5).
Комментарий. Радикальное хирургическое лечение (поднадкостничная экзентерация орбиты) остается показано при обширных злокачественных инфильтративных процессах в орбите. Весь удаленный во время операции патологический материал подлежит обязательному гистологическому исследованию. Для закрытия полости орбиты используют кожный лоскут, который иссекается с внутренней поверхности плеча, размещается в полости орбиты и фиксируется к коже орбитального края.
• В случаях базальноклеточного рака кожи века, включая спайку век больших размеров рекомендуются комбинированные методы лечения: хирургическое удаление новообразования в сочетании с лучевой терапией (брахитерапией см Таблица 21, а также таблицы 14-17). [139, 141-147].
Уровень убедительности рекомендации С (уровень достоверности доказательств - 5).
• При невозможности радикального удаления рака кожи века, включая спайку век больших размеров рекомендуется лучевая терапия ( см таблицы 14-17). )[139, 141-147].
Уровень убедительности рекомендации С (уровень достоверности доказательств - 5).
Таблица 21. Режимы и дозы брахитерапии при базальноклеточном раке кожи век.
Уровень убедительности рекомендаций. С (уровень достоверности доказательств - 4).
• Рекомендуется проводить пациентам с БКРК с метастазами в регионарных лимфатических узлах адъювантную лучевую терапию после лимфаденэктомии [89, 150-153].
Уровень убедительности рекомендаций. С (уровень достоверности доказательств - 4).
Комментарий: Рекомендуемый режим адъювантной лучевой терапии 60-66 Гр при стандартном фракционировании 1,8-2,0 Гр за фракцию, 5 дней в неделю, 6-7 недель [89, 150-153].
Уровень убедительности рекомендаций. С (уровень достоверности доказательств - 5).
• Пациентам с метастатическим и нерезектабельным БКРК при отсутствии противопоказаний рекомендовано проведение лучевой терапии на область первичной опухоли и другие зоны поражения ( см также Таблица 14Таблица 19, Таблица 22) [153-155].
Уровень убедительности рекомендаций. С (уровень достоверности доказательств - 4).
Таблица 22 Режимы и дозы дистанционной лучевой терапии при нерезектабельном или метастатическом базальноклеточном раке кожи [133, 156, 157].
• Пациентам с метастатическим и нерезектабельным БКРК рекомендовано при отсутствии противопоказаний проводить терапию препаратом висмодегиб до прогрессирования или непереносимостиРекомендуемые режимы системного лечения у пациентов метастатическим и нерезектабельным базальноклеточным раком кожи приведены в Ошибка. Источник ссылки не найден. [158, 159].
Уровень убедительности рекомендаций. А (уровень достоверности доказательств - 2).
• Пациентам с первично-множественным поражением кожи БКРК при наследственных синдромах (например, синдроме Горлина-Гольца) рекомендовано при отсутствии противопоказаний проводить терапию препаратом висмодегиб до прогрессирования или непереносимости [158, 160-165].Рекомендуемые режимы системного лечения у пациентов метастатическим и нерезектабельным базальноклеточным раком кожи приведены в Ошибка. Источник ссылки не найден.
Уровень убедительности рекомендаций. A (уровень достоверности доказательств - 2).
Комментарий. Висмодегиб представляет собой антагонист молекулы сглаженного рецептора (SMO), связанного с G-белком, и, таким образом, ингибирует аберрантный сигнальный путь с участием генов Hedgehog (Hh). Проведенные испытания показывают эффективность (объективные ответы на лечение) от 33% до 38% пациентов с метастатическим БКРК и от 48% до 67% у пациентов с местно-распространенным БКРК, при медиане длительности ответа от 7,5 мес. до 33,5 мес. Это лечение применимо при рецидивирующих неоперабельных формах БКРК, после неудач ЛТ или у пациентов с синдромом Горлина, а также при очень редких случаях метастатического БКРК.
Таблица 23. Режимы применения противоопухолевых лекарственных препаратов при метастатическом или нерезектабельном базальноклеточном раке кожи.
Принципы лечения и профилактики костных осложнений у пациентов с базальноклеточным раком кожи соответствуют принципам, изложенным в методических рекомендациях «ИСПОЛЬЗОВАНИЕ ОСТЕОМОДИФИЦИРУЮЩИХ АГЕНТОВ ДЛЯ ПРОФИЛАКТИКИ И ЛЕЧЕНИЯ ПАТОЛОГИИ КОСТНОЙ ТКАНИ ПРИ ЗЛОКАЧЕСТВЕННЫХ НОВООБРАЗОВАНИЯХ» (Коллектив авторов: МанзюкЛ. В., Багрова С. Г.,Копп М. В.,Кутукова С. И.,СемиглазоваТ . Ю. DOI: 10,18 027 / 2224-5057-2018-8-3s2-512-520, https://rosoncoweb.ru/standarts/RUSSCO/2018/2018-36.pdf).
Принципы профилактики и лечения инфекционных осложнений и фебрильной нейтропении у пациентов с базальноклеточным раком кожи соответствуют принципам, изложенным в методических рекомендациях «ЛЕЧЕНИЕ ИНФЕКЦИОННЫХ ОСЛОЖНЕНИЙ ФЕБРИЛЬНОЙ НЕЙТРОПЕНИИ И НАЗНАЧЕНИЕ КОЛОНИЕСТИМУЛИРУЮЩИХ ФАКТОРОВ» (Коллектив авторов: Сакаева Д. Д., Орлова Р. В., Шабаева М. М. DOI: 10,18 027 / 2224-5057-2018-8-3s2-521-530, https://rosoncoweb.ru/standarts/RUSSCO/2018/2018-37.pdf).
Принципы профилактики и лечения у пациентов с базальноклеточным раком кожи соответствуют принципам, изложенным в методических рекомендациях «КОРРЕКЦИЯ ГЕПАТОТОКСИЧНОСТИ» (Коллектив авторов: Ткаченко П. Е., Ивашкин В. Т., Маевская М. В. DOI: 10,18 027 / 2224-5057-2018-8-3s2-531-544, https://rosoncoweb.ru/standarts/RUSSCO/2018/2018-38.pdf).
Принципы профилактики и лечения сердечно-сосудистых осложнений у пациентов с базальноклеточным раком кожи соответствуют принципам, изложенным в методических рекомендациях «ПРАКТИЧЕСКИЕ РЕКОМЕНДАЦИИ ПО КОРРЕКЦИИ КАРДИОВАСКУЛЯРНОЙ ТОКСИЧНОСТИ ПРОТИВООПУХОЛЕВОЙ ЛЕКАРСТВЕННОЙ ТЕРАПИИ» (Коллектив авторов: Виценя М. В., Агеев Ф. Т., Гиляров М. Ю., Овчинников А. Г., Орлова Р. В., Полтавская М. Г., Сычева Е. А. DOI: 10,18 027 / 2224-5057-2018-8-3s2-545-563, https://rosoncoweb.ru/standarts/RUSSCO/2018/2018-39.pdf).
Принципы профилактики и лечения кожных осложнений у пациентов у пациентов с базальноклеточным раком кожи соответствуют принципам, изложенным в методических рекомендациях «ПРАКТИЧЕСКИЕ РЕКОМЕНДАЦИИ ПО ЛЕКАРСТВЕННОМУ ЛЕЧЕНИЮ ДЕРМАТОЛОГИЧЕСКИХ РЕАКЦИЙ У ПАЦИЕНТОВ, ПОЛУЧАЮЩИХ ПРОТИВООПУХОЛЕВУЮ ЛЕКАРСТВЕННУЮ ТЕРАПИЮ» (Коллектив авторов: Королева И. А., Болотина Л. В., Гладков О. А., Горбунова В. А., Круглова Л. С., Манзюк Л. В., Орлова Р. В. DOI: 10,18 027 / 2224-5057-2018-8-3s2-564-574, https://rosoncoweb.ru/standarts/RUSSCO/2018/2018-40.pdf).
Принципы нутритивной поддержки у пациентов у пациентов с базальноклеточным раком кожи соответствуют принципам, изложенным в методических рекомендациях «ПРАКТИЧЕСКИЕ РЕКОМЕНДАЦИИ ПО НУТРИТИВНОЙ ПОДДЕРЖКЕ ОНКОЛОГИЧЕСКИХ БОЛЬНЫХ№ (Коллектив авторов: Сытов А. В., Лейдерман И. Н., Ломидзе С. В., Нехаев И. В., Хотеев А. Ж. DOI: 10,18 027 / 2224-5057-2018-8-3s2-575-583, https://rosoncoweb.ru/standarts/RUSSCO/2018/2018-41.pdf.
Принципы профилактики и лечения нефротоксичности у пациентов у пациентов с базальноклеточным раком кожи соответствуют принципам, изложенным в методических рекомендациях «ПРАКТИЧЕСКИЕ РЕКОМЕНДАЦИ ПО КОРРЕКЦИИ НЕФРОТОКСИЧНОСТИ ПРОТИВООПУХОЛЕВЫХ ПРЕПАРАТОВ» (Коллектив авторов: Громова Е.Г., Бирюкова Л.С., Джумабаева Б.Т., Курмуков И.А. DOI: 10,18 027 / 2224-5057-2018-8-3s2-591-603, https://rosoncoweb.ru/standarts/RUSSCO/2018/2018-44.pdf.
Принципы профилактики и лечения тромбоэмболических осложнений у пациентов с базальноклеточным раком кожи соответствуют принципам, изложенным в методических рекомендациях «ПРАКТИЧЕСКИЕ РЕКОМЕНДАЦИИ ПО ПРОФИЛАКТИКЕ И ЛЕЧЕНИЮ ТРОМБОЭМБОЛИЧЕСКИХ ОСЛОЖНЕНИЙ У ОНКОЛОГИЧЕСКИХ БОЛЬНЫХ» (Коллектив авторов: Сомонова О. В., Антух Э. А., Елизарова А. Л., Матвеева И. И., Сель- чук В. Ю., Черкасов В. А., DOI: 10,18 027 / 2224-5057-2018-8-3s2-604-609, https://rosoncoweb.ru/standarts/RUSSCO/2018/2018-45.pdf).
Принципы профилактики и лечения последствий экстравазации лекарственных препаратов у пациентов с базальноклеточным раком кожи соответствуют принципам, изложенным в методических рекомендациях «РЕКОМЕНДАЦИИ ПО ЛЕЧЕНИЮ ПОСЛЕДСТВИЙ ЭКСТРАВАЗАЦИИ ПРОТИВООПУХОЛЕВЫХ ПРЕПАРАТОВ» (Коллектив авторов: Автор: Буйденок Ю. В. DOI: 10,18 027 / 2224-5057-2018-8-3s2-610-616, https://rosoncoweb.ru/standarts/RUSSCO/2018/2018-46.pdf).
Принципы профилактики и лечения иммуноопосредованных нежелательных явлений у пациентов с базальноклеточным раком кожи соответствуют принципам, изложенным в методических рекомендациях «ПРАКТИЧЕСКИЕ РЕКОМЕНДАЦИИ ПО УПРАВЛЕНИЮ ИММУНООПОСРЕДОВАННЫМИ НЕЖЕЛАТЕЛЬНЫМИ ЯВЛЕНИЯМИ» (Коллектив авторов: Проценко С. А., Антимоник Н. Ю., Берштейн Л. М., Новик А. В., Носов Д. А., Петенко Н. Н., Семенова А. И., Чубенко В. А., Юдин Д. И., DOI: 10,18 027 / 2224-5057-2018-8-3s2-636-665, https://rosoncoweb.ru/standarts/RUSSCO/2018/2018-48.pdf).
У некоторых пациентов с высоким риском развития множественных первичных опухолей (например, синдром Горлина-Гольца, пигментная ксеродерма, лечение лучевой терапией в анамнезе) может потребоваться тщательное наблюдение и назначение профилактических мер. Пациентов с подозрением на синдром Горлина или пигментную ксеродерму следует направить на медико-генетическое консультирование. У пациентов с поверхностным базально-клеточным раком кожи низкого риска, где хирургическое вмешательство и облучение по каким-либо причинам противопоказаны или нецелесообразны, могут быть предложены такие методы лечения, как топическое нанесение крема имиквимод, фотодинамическая терапия (например, аминолевулиновая кислота [ALA], порфимер натрия), криотерапия, даже если показатели излечения могут быть хуже, чем при хирургическом лечении. Профилактическое применение никотинамида может быть эффективным в снижении риска развития базально-клеточного рака кожи.[19, 30, 40, 41, 61-63].
3,1 Лечение локальных стадий заболевания (I-II).
• Рекомендуется всем пациентам с установленным диагнозом БКРК перед выбором тактики лечения провести оценку риска рецидива заболевания в соответствии с настоящими рекомендациями ( см раздел 1,5,3) [19, 52].Уровень убедительности рекомендаций с (уровень достоверности доказательств - 5).
3,1,1 Лечение базально-клеточного рака низкого риска.
• Рекомендуется всем пациентам с установленным диагнозом БКРК низкого риска ( см раздел 1,5,3) проводить стандартное удаление с отступом 4 мм от видимого края опухоли (с захватом подкожной клетчатки) [34, 64-76].Уровень убедительности рекомендаций А (уровень достоверности доказательств - 2).
Комментарий: Способ закрытия дефекта - на усмотрение хирурга. Зону эритемы или венчик покраснения, который иногда сопровождает опухоль, следует расценивать как элемент опухолевого узла.
• Рекомендуется проведение плановой оценки края резекции в ходе патолого-анатомического исследования биопсийного (операционного) материала [5, 19, 76, 77].
Уровень убедительности рекомендаций А (уровень достоверности доказательств - 2).
Комментарий. При выполнении стандартной хирургической эксцизии рекомендуется маркировать на удаленном образце и на теле пациента ориентиры (12 часов), что может быть необходимым при планировании ре-эксцизии, в случае обнаружения опухоли в крае резекции при плановом гистологическом исследовании.
• Рекомендуется пациентов после стандартного хирургического вмешательства с отступом не менее 4 мм от видимого края опухоли при обнаружении опухоли в крае резекции в ходе планового прижизненного патолого-анатомического исследования операционного материала выполнить ре-эксцизию с интраоперационным морфологическим контролем всех краев резекции [64, 73, 74, 77].
Уровень убедительности рекомендаций А (уровень достоверности доказательств - 2).
• В случае, если пациент более не является кандидатом для хирургического лечения (неприемлемые для пациента косметические и/или функциональные дефекты, тяжелая сопутствующая патология, не позволяющая перенести соответствующий объем операции , рекомендуется лучевая терапия [67, 74].
Уровень убедительности рекомендаций А (уровень достоверности доказательств - 2).
• Рекомендуется всем пациентам с установленным диагнозом БКРК низкого риска ( см раздел 1,5,3), которым по какой-либо причине (плохое общее состояние, отказ пациента в связи с неудовлетворенностью ожидаемыми косметическими результатами ) не планируется проводить хирургическое лечение, проводить какой-либо из деструктивных методов лечения БКРК:
• кюретаж и электрокоагуляция,.
• или криодеструкция,.
• или фотодинамическая терапия.
• или топические средства с противоопухолевой активностью [65, 70, 78-83].
Уровень убедительности рекомендаций В (уровень достоверности доказательств - 2).
• Рекомендуется пациентам с установленным диагнозом БКРК низкого риска ( см раздел 1,5,3), не подходящих для хирургического лечения, проводить кюретаж и электрокоагуляцию [65, 70, 78-83].
Уровень убедительности рекомендаций В (уровень достоверности доказательств - 2).
Комментарий. За исключением участков, несущих волосы, такие как кожа головы, лобковые и подмышечные области, а также борода у мужчин); если в ходе кюретажа достигнут жировой слой, обычно целесообразно проводить хирургическое удаление. Кюретаж и электрокоагуляция могут быть использованы врачом-онкологом для небольших (<4 мм), четко очерченных БКРК с неагрессивной гистологией в зонах низкого риска. Кюретаж и прижигание не показаны при рецидивирующем БКРК или БКРК высокого риска. Кюретаж следует выполнять острой кюреткой до достижения здоровых тканей, полученный материал направлять на прижизненное патолого-анатомическое исследование, а только после этого проводить электрокоагуляцию ложа удаленной опухоли.
• Рекомендуется пациентам с установленным диагнозом БКРК низкого риска ( см раздел 1,5,3), не подходящих для хирургического лечения, проводить лучевую терапию на область первичной опухоли. [34, 67, 73, 84-88].
Уровень убедительности рекомендаций А (уровень достоверности доказательств-2).
Комментарии: выбор вида лучевой терапии (близкофокусная рентгенотерапия, гамма- и электронная терапия, брахитерапия) и режима фракционирования дозы проводится в зависимости от размеров и локализации опухоли, состояния пациента, его предпочтений и возможностей лечебного учреждения. Брахитерапия не считается стандартным подходом в лечении базальноклеточного рака кожи и может рассматриваться только у строго отобранной группы пациентов (например, рак кожи век, включая спайку век). Возможные дозы и режимы дистанционной лучевой терапии и брахитерапии приведены в таблице 14.
• Не рекомендуется проведение лучевой терапии у пациентов с генетическими заболеваниями, предрасполагающими их к повышенной радиочувствительности (например, синдром атаксии-телеангиоэктазии, синдром Горлина или Ли-Фраумени). Наличие заболеваний соединительной ткани (например, системной красной волчанки, склеродермии) является относительным противопоказанием к проведению лучевой терапии [89].
Уровень убедительности рекомендаций С (уровень достоверности доказательств-5).
• Рекомендуется в объём облучения включать первичный очаг с отступом от видимых границ опухоли 5-10 мм (10 мм для опухолей меньше 2 см и 13 мм для опухолей больше 2 см в диаметре) [90, 91].
Уровень убедительности рекомендаций С (уровень достоверности доказательств-4).
Комментарий: При проведении дистанционной лучевой терапии электронным или фотонным пучком целесообразно использовать болюсы различной толщины для обеспечения адекватной кожной дозы. Рекомендуемые дозы и режимы дистанционной лучевой терапии, брахитерапии и близкофокусной рентгенотерапии в самостоятельном режиме приведены в Таблица 14- 16.
Таблица 14. Режимы и дозы дистанционной лучевой терапии в самостоятельном варианте при базальноклеточном раке кожи низкого риска.
| Размеры опухоли | Примеры фракционирования и длительности лечения | Источник |
| Менее 2 см | 60 Гр, 30 фракций, 6 недель | [91] |
| 55 Гр, 22 фракций, 4 недели | [91] | |
| 54 -57 Гр, 18-19 фракций, 4недели | [92-95] | |
| 45 Гр, 15 фракций, 3 недели | [91, 96] | |
| 30 Гр, 6 фракций, 2 недели | [97, 98] |
Таблица 15 Режимы и дозы брахитерапии при базальноклеточном раке кожи [86, 99-103].
| Радикальный ЛТ | Паллиативный курс ЛТ | |
| Поверхностная брахи-терапия (показана при поверхностных пораже-ниях с максимальной глубиной 4-5 мм) | 45-54Гр, 15-18 фракций, 3 раза в неделю 40-48Гр, 10-12 фракций, 3 раза в неделю 50-60Гр, 10-12 фракций, 2 раза в неделю | 30-40Гр,6-8 фракций, 1-2 раза в неделю 20Гр, 4 фракции, 2 раза в неделю 12Гр, 2 фракции, 2 раза в неделю |
| Интерстициальная брахитерапия (показана для лечения поражений при толщине более 5 мм и/или при опухолях на неровных поверхностях) | 40-45Гр, 10 фракций, 2 раза в день 51Гр, 17 фракций, 2 раза в день | 10-30Гр, 2-6 фракции, 2 раза в день |
Таблица 16. Режимы и дозы близкофокусной рентгенотерапии при базальноклеточном раке кожи.
| Локализация опухоли | Примеры фракционирования и длительности лечения |
| Различные локализации | 50 -55Гр, 20 - 22 фракции, 4 - 5 недель [91] 35Гр, 5 фракций, 1 неделя [104] |
| Периорбитальная область, область губ (кожа и красная кайма) | 35Гр, 7 фракций, 2 недели[104] 48-52Гр, 14-16 фракций, 3-4 недели [105] |
• Рекомендуется пациентам с установленным диагнозом БКРК низкого риска ( см раздел 1,5,3), не подходящих для хирургического лечения, проводить криодеструкцию первичной опухоли [66-70, 80, 106-110].
Уровень убедительности рекомендаций В (уровень достоверности доказательств - 2).
Комментарий. Недостатки включают образование рубцов, трудности в оценке рецидива и отсутствие гистологического исследования операционного материала и доказательства радикальности вмешательства. Перед проведением требуется выполнить биопсию для установления гистологического диагноза. Криодеструкция не подходит для местного рецидива заболевания или опухолей высокого риска. При проведении криохирургии следует использовать криозонды подходящего размера, которые бы наибольшим образом подходили по форме опухоли. Кожу следует тщательно фиксировать к подлежащей кости или хрящу. Интенсивность замерзания может быть проконтролирована при помощи импендансометра (500 - 1000 кОм, что соответствует времени замораживания 30-60 сек в зависимости от размера опухоли). Обычно проводят 1-2 цикла замораживания и оттаивания.
• Рекомендуется пациентам с установленным диагнозом БКРК низкого риска ( см раздел 1,5,3), не подходящих для хирургического лечения, проводить фотодинамическую терапию [16, 64, 74, 107, 108, 111-123].
Уровень убедительности рекомендаций А (уровень достоверности доказательств - 2).
Комментарий. ФДТ более эффективна при поверхностном БКРК с низким риском и менее эффективна, чем операция при узловой форме БКРК. ФДТ не рекомендуется для других подтипов БКРК или для ПКР.
Для проведения ФДТ при поверхностном базальноклеточном раке кожи (без инвазии в дерму) применяют препараты на основе 5-АЛК в готовой лекарственной форме в виде крема или геля. Курс ФДТ состоит из введения препарата и сеанса ФДТ. Перед аппликационным применением препарата, при необходимости, проводят кюретаж новообразования кожи кюреткой или лезвием скальпеля, без анестезии. После полного гемостаза препарат наносят на поверхность опухоли с захватом здоровой кожи на 0,5-1,0 по всему периметру, далее накладывают окклюзионную водо- и светонепроницаемую повязку. Время экспозиции - 3-4 По окончании экспозиции окллюзионную повязку снимают, остатки препарата удаляют сухой марлевой салфеткой. Для проведения фотодинамической терапии используют источник лазерного излучения с длиной волны 630±2 нм. Доза лазерного облучения составляет 300-350 Дж/см2. По показаниям, перед проведением сеанса фотодинамической терапии, для уточнения необходимого диаметра светового пятна, проводят флуоресцентную диагностику с источником света 400-405 нм. Лечение проводят в объёме 2 курсов ФДТ с интервалом в 1 мес. Оценка эффекта через 2 месяца после второго курса. При частичной регрессии, подтвержденной гистологически, проведение ФДТ с препаратами на основе хлорина е6. Для проведения ФДТ при инвазивном или экзофитном базальноклеточном раке кожи применяют препараты на основе хлорина е6. Препарат вводят внутривенно в дозе 1 мг/кг массы тела пациента, растворенного в 150 - 200 мл изотонического раствора натрия хлорида. Внутривенную инфузию проводят в затемнённом помещении, флакон с готовым раствором экранируют светонепроницаемым материалом. Через 3ч после введения препарата проводят флуоресцентную диагностику с источником света 400-405 нм, уточняют границы опухоли по поверхности кожи, флуоресценцию оценивают визуально с использованием очков с фильтром. Для проведения фотодинамической терапии используют источник лазерного излучения с длиной волны 662±2 нм. Доза лазерного облучения составляет 300-350 Дж/см2. Лечение проводят в объёме 1 курса ФДТ с оценкой ответа на лечение через 1,5-2 мес. Срок соблюдения светового режима составляет 4 суток после введения хлорина е6. При частичной регрессии опухоли возможно проведение повторного курса ФДТ с препаратом на основе хлорина е6 [124, 125].
• Рекомендуется пациентам с установленным диагнозом БКРК низкого риска ( см раздел 1,5,3), не подходящих для хирургического лечения, проводить топическое лечение имихимодом [64, 71, 126-129]. Режимы применения приведены в Таблица 17.
Уровень убедительности рекомендаций А (уровень достоверности доказательств - 2).
Комментарий. имихимод изучался у пациентов с поверхностной и узловой формой БКРК, при этом уступал по эффективности в прямых исследованиях стандартному хирургическому вмешательству с отступом 4 но превосходил по эффективности ФДТ с метиаминолевулинатом (МАЛ).
Таблица 17 Режимы применения имихимода при базальноклеточном раке кожи низкого риска.
| Имихимод 5% крем, 1 р/сут, 7 дней/нед * 6 нед, местно | [71, 126-128] |
| Имихимод 5% крем, 1р/сут, 5 дней/нед * 6 нед, местно | [126, 129, 130] |
| Имихимод 5% крем, 1 р/сут, 7 дней/нед * 12 нед, местно | [71] |
3,1,2 Лечение базально-клеточного рака высокого риска.
• Рекомендуется всем пациентам с установленным диагнозом БКРК высокого риска ( см раздел 1,5,3) проводить удаление опухоли с интраоперационным контролем всех (периферических и глубокого) краев резекции в ходе патолого-анатомического исследования операционного материала [34, 64-74, 131].Уровень убедительности рекомендаций А (уровень достоверности доказательств - 2).
Комментарий. Данный вид операций требует подготовленной команды хирургов-онкологов, пластических хирургов, морфологов и может выполняться в отдельных центрах. Интраоперационное морфологическое исследование должно проводиться в соответствии со следующими способами вырезки, маркировки и приготовления препаратов для оценки: метод Моса (Mohs) и «медленный» метод Моса (slow Mohs, 3D Histology Evaluation of Dermatologic Surgery, margin strip method, «Tübingen torte», Munich method) ( см Таблица 18). Во всех случаях, когда отсутствует возможность интраоперационной гистологической оценки по методу Моса или «медленного» метода Моса должен выполняться рекомендованный достаточный отступ не менее 4 мм от видимых границ. Способ закрытия дефекта - на усмотрение хирурга, однако закрытие дефектов перемещенными лоскутами лучше всего выполнять после морфологического подтверждения отсутствие опухоли в крае резекции.
Таблица 18 Наиболее распространенные методы интраоперационного контроля всех краев резекции (периферических и глубокого).
| Параметр | Метод Моса | «Медленный» метод Моса (slow Mohs, 3D Histology Evaluation of Dermatologic Surgery, margin strip method, «Tübingen torte», Munich method) |
| угол иссечения по отношению скальпеля и ткани | 45 ° | 90 ° |
| приготовление срезов | свежезамороженные криостатные срезы | парафиновые блоки |
| время получения ответа | 15-60 минут | 24 часа (на ускоренном гистопроцессоре) |
Стандартный способ гистологического исследования по методике «хлебного ломтя» не должен использоваться для оценки краев резекции и полноты удаления опухоли, поскольку при данном способе оценке подлежит менее 1% поверхности удаленной ткани.
• Рекомендуется всем пациентам с установленным диагнозом БКРК высокого риска ( см раздел 1,5,3) в случае невозможности удаления опухоли с интраоперационным контролем всех (периферических и глубокого) краев резекции выполнить стандартное удаление с максимально возможным отступом в данной клинической ситуации от видимого края опухоли (с захватом подкожной клетчатки) и плановой оценкой края резекции в ходе прижизненного патолого-анатомического исследования операционного материала (способ закрытия дефекта - на усмотрение хирурга) [34, 64-74, 132].
Уровень убедительности рекомендаций А (уровень достоверности доказательств - 2).
Комментарий. При выполнении стандартной хирургической эксцизии рекомендуется маркировать на удаленном образце и на теле пациента ориентиры (12 часов), что может быть необходимым при планировании ре-эксцизии, в случае обнаружения опухолевых клеток в крае резекции при плановом гистологическом исследовании.
• Рекомендуется пациентам после стандартного хирургического вмешательства с отступом не менее 4 мм от видимого края опухоли при обнаружении опухоли в крае резекции в ходе планового патолого-анатомического исследования операционного материала выполнить ре-эксцизию с интраоперационным морфологическим контролем всех краев (периферических и глубокого) резекции или запланировать лучевую терапию, если пациент более не является кандидатом для хирургического лечения [34, 64-76].
Уровень убедительности рекомендаций А (уровень достоверности доказательств - 2).
• Рекомендуется пациентам с установленным диагнозом БКРК высокого риска ( см раздел 1,5,3), не подходящих для хирургического лечения, или с определяемой опухолью в крае резекции, которая также по тем или иным причинам не может быть удалена, проводить лучевую терапию на область первичной опухоли [19, 65-68, 73, 84-87]. Дозы и режимы дистанционной лучевой терапии приведены в Таблица 19 и Таблица 21.
Уровень убедительности рекомендаций с (уровень достоверности доказательств - 5).
Таблица 19. Режимы и дозы дистанционной лучевой терапии в самостоятельном варианте при базальноклеточном раке кожи высокого риска.
| Клинические особенности опухоли | Примеры фракционирования и длительности лечения | Источник |
| • >2см ИЛИ • T3-T4 ИЛИ • опухоль с инвазией/подозрением на инвазию в кость, хрящи ИЛИ • рецидивная опухоль больших размеров | 60 - 70 Гр, 30 - 35 фракций, 6 - 7 недель 45-50 Гр, 15-20 фракций, 3-4 недели | [91, 96, 100, 133] |
Таблица 20. Режимы и дозы послеоперационной дистанционной лучевой терапии при базальноклеточном раке кожи высокого риска.
| Показания к проведению послеоперационной ЛТ | Примеры фракционирования и длительности лечения | Источник |
| • наличие опухолевых клеток в крае резекции / близкий край резекции при невозможности выполнения реэксцизии ИЛИ • указание на периневральную инвазию ИЛИ • иссечение рецидивной опухоли | 60 - 70 Гр, 30 - 35 фракций, 6 - 7 недель 50-60 Гр, 25-30 фракций, 5- 6 недель | [88, 134] [91-93, 97, 135-138] |
3,1,3 Лечение базально-клеточного рака высокого риска с локализацией на коже век (включая спайку век).
Принципы лечения БКРК высокого риска с локализацией на коже век, описанные в разделе 3,1,2, дополняются тезисами данного раздела.
• Рекомендуется планировать органосохраняющее лечение базальноклеточного рака кожи века, включая спайку век, с учетом ее размеров и локализации с использованием микрохирургической техники или бинокулярной лупы под общей анестезией [53, 54, 56-58, 139].Уровень убедительности рекомендации С (уровень достоверности доказательств - 5).
Комментарий. Рекомендуется учитывать возраст больного и его соматическое состояние, состояние парного глаза, возможные осложнения, предусмотреть меры их профилактики. При размерах опухоли до 3 мм возможно использование местной анестезии. Хирургическое лечение базальноклеточного рака кожи века, включая спайку век рекомендуется при локализованном характере опухоли, допускающим техническую возможность ее радикального удаления. При локализации опухоли в области кожи век, учитывая их размеры, проводить хирургический отступ 4.
• Рекомендуется. Использовать радиоволновую или лазерную хирургию с помощью СО2 лазера для полной эксцизии узловых форм базальноклеточного рака кожи века, включая спайку век и для проведения биопсии при диффузных формах базальноклеточного рака кожи века, включая спайку век c целью уменьшения ее размеров и проведения лучевой терапии в рамках комбинированного лечения [53, 54, 56-58, 139, 140].
Уровень убедительности рекомендации С (уровень достоверности доказательств - 4).
Комментарии. Радиоволновая хирургия - бесконтактный метод разреза и коагуляции мягких тканей с помощью высокочастотных радиоволн (3,8 - 4,0 МГц). При использовании радиоволновой хирургии отмечена выраженная, ранняя (с 3-х суток) репарация и эпителизация тканей и их восстановление; раннее полное заживление тканей без образования грубого рубца. Радиоэксцизия узла опухоли осуществляется в соответствии с принципами абластики не менее 3 мм от видимых краев опухоли с последующей обработкой ложа опухоли радиокоагулятором. В основе хирургического лазера - фотодеструктивное воздействие, при котором тепловой, гидродинамический, фотохимический эффекты света вызывают деструкцию тканей. Операционный разрез, выполненный с помощью СО2 лазера, обладает рядом преимуществ, таких как высокая точность последнего, бактерицидный и абластический эффект, минимальная травматизация окружающих тканей, что способствует нежному рубцеванию и профилактирует келоидные рубцы. Используют сочетанную радиохирургию и лазерную хирургию с помощью СО2 лазера. Радиоскальпель в комбинации с сO2 лазером способен обеспечить дозированный разрез при минимальной механической и термической травме тканей, предоставляет возможность эффективной коагуляции кровоточащих сосудов, способствует заживлению тканей первичным натяжением.
• Рекомендуется. Кожная пластика в тех случаях, когда самопроизвольная эпителизация образовавшегося дефекта после удаления опухоли может повлечь за собой деформацию век и, как следствие, нарушение функций глаза. Кожная пластика проводится только при возможности радикального удаления базальноклеточного рака кожи века, включая спайку век [53, 54, 56-58].
Уровень убедительности рекомендации С (уровень достоверности доказательств - 5).
Комментарии. Для замещения послеоперационного дефекта чаще используются следующие виды пластики - пластика местными тканями, свободная кожная пластика, пластика методом бокового смещения и пластика лоскутом кожи на ножке. При замещении небольших дефектов кожи широко используется пластика местными тканями с применением методов Шимановского, Лимберга и их комбинаций. При смешанном характере роста плоскоклеточного рака век, включая спайку век, верхнего и нижнего века и наружного угла глаза рекомендуется проводить близкофокусную рентгенотерапию. Рекомендуется использовать традиционную методику облучения- аппарат РТА02 при условиях РИК-10, фильтр АСМА-0,5, мощность дозы в воздухе 440, 1-40; разовую дозу 2 Гр, СОД до 55 - 65 Гр. При этом рекомендуется обязательно использовать защитный свинцовый протез для роговицы.
• Рекомендуется хирургическое лечение при БКРК века, включая спайку век, распространяющейся в орбиту проводить в специализированных центрах [53, 54, 56-58, 139].
Уровень убедительности рекомендации С (уровень достоверности доказательств - 5).
• Хирургическое вмешательство рекомендуется выполняться абластично, с обязательным использованием электро- или радиокоагуляции при обработке мягких тканей в окружении опухоли и подлежащей костной стенки [53, 54, 56-58, 139].
Уровень убедительности рекомендации С (уровень достоверности доказательств - 5).
Комментарий. Радикальное хирургическое лечение (поднадкостничная экзентерация орбиты) остается показано при обширных злокачественных инфильтративных процессах в орбите. Весь удаленный во время операции патологический материал подлежит обязательному гистологическому исследованию. Для закрытия полости орбиты используют кожный лоскут, который иссекается с внутренней поверхности плеча, размещается в полости орбиты и фиксируется к коже орбитального края.
• В случаях базальноклеточного рака кожи века, включая спайку век больших размеров рекомендуются комбинированные методы лечения: хирургическое удаление новообразования в сочетании с лучевой терапией (брахитерапией см Таблица 21, а также таблицы 14-17). [139, 141-147].
Уровень убедительности рекомендации С (уровень достоверности доказательств - 5).
• При невозможности радикального удаления рака кожи века, включая спайку век больших размеров рекомендуется лучевая терапия ( см таблицы 14-17). )[139, 141-147].
Уровень убедительности рекомендации С (уровень достоверности доказательств - 5).
Таблица 21. Режимы и дозы брахитерапии при базальноклеточном раке кожи век.
| Локализация | Примеры фракционирования и длительности лечения | Источник |
| Поверхностная брахитерапия БКРК века, включая спайку век с помощью стронциевых офтальмоаппликаторов | 90-120 Гр за 3-5 фракции | [139, 141-147] |
3,2 Лечение базально-клеточного рака кожи с метастазами в регионарных лимфатическких узлах (III стадия).
• Рекомендуется выполнять регионарную лимфаденэктомию всем пациентам с резектабельными метастазами рака кожи в регионарных лимфоузлах [148, 149].Уровень убедительности рекомендаций. С (уровень достоверности доказательств - 4).
• Рекомендуется проводить пациентам с БКРК с метастазами в регионарных лимфатических узлах адъювантную лучевую терапию после лимфаденэктомии [89, 150-153].
Уровень убедительности рекомендаций. С (уровень достоверности доказательств - 4).
Комментарий: Рекомендуемый режим адъювантной лучевой терапии 60-66 Гр при стандартном фракционировании 1,8-2,0 Гр за фракцию, 5 дней в неделю, 6-7 недель [89, 150-153].
3,3 Лечение пациентов метастатическим и нерезектабельным базальноклеточным раком кожи (III нерезктабельная и IV стадия).
• Рекомендовано принимать решение о тактике ведения пациентов метастатическим и нерезектабельным БКРК в рамках мультидисциплинарного консилиума с участием врача-хирурга, врача-онколога и врача-радиотерапевта, принимая во внимание общее состояние пациента (в том числе с оценкой по шкале EСOG, см Приложение Г1) [19].Уровень убедительности рекомендаций. С (уровень достоверности доказательств - 5).
• Пациентам с метастатическим и нерезектабельным БКРК при отсутствии противопоказаний рекомендовано проведение лучевой терапии на область первичной опухоли и другие зоны поражения ( см также Таблица 14Таблица 19, Таблица 22) [153-155].
Уровень убедительности рекомендаций. С (уровень достоверности доказательств - 4).
Таблица 22 Режимы и дозы дистанционной лучевой терапии при нерезектабельном или метастатическом базальноклеточном раке кожи [133, 156, 157].
| Объем облучения | Режим фракционирования и длительность терапии |
| Первичная опухоль и/или метастазы | 45 - 50 Гр, 15 фракций, 3 недели 30 Гр, 5 - 6 фракций, 5 - 6 недель 18-22,5 Гр, 1 фракция |
• Пациентам с метастатическим и нерезектабельным БКРК рекомендовано при отсутствии противопоказаний проводить терапию препаратом висмодегиб до прогрессирования или непереносимостиРекомендуемые режимы системного лечения у пациентов метастатическим и нерезектабельным базальноклеточным раком кожи приведены в Ошибка. Источник ссылки не найден. [158, 159].
Уровень убедительности рекомендаций. А (уровень достоверности доказательств - 2).
• Пациентам с первично-множественным поражением кожи БКРК при наследственных синдромах (например, синдроме Горлина-Гольца) рекомендовано при отсутствии противопоказаний проводить терапию препаратом висмодегиб до прогрессирования или непереносимости [158, 160-165].Рекомендуемые режимы системного лечения у пациентов метастатическим и нерезектабельным базальноклеточным раком кожи приведены в Ошибка. Источник ссылки не найден.
Уровень убедительности рекомендаций. A (уровень достоверности доказательств - 2).
Комментарий. Висмодегиб представляет собой антагонист молекулы сглаженного рецептора (SMO), связанного с G-белком, и, таким образом, ингибирует аберрантный сигнальный путь с участием генов Hedgehog (Hh). Проведенные испытания показывают эффективность (объективные ответы на лечение) от 33% до 38% пациентов с метастатическим БКРК и от 48% до 67% у пациентов с местно-распространенным БКРК, при медиане длительности ответа от 7,5 мес. до 33,5 мес. Это лечение применимо при рецидивирующих неоперабельных формах БКРК, после неудач ЛТ или у пациентов с синдромом Горлина, а также при очень редких случаях метастатического БКРК.
Таблица 23. Режимы применения противоопухолевых лекарственных препаратов при метастатическом или нерезектабельном базальноклеточном раке кожи.
| Висмодегиб, 150 мг 1 р/сут внутрь, ежедневно, длительно | [160-165] |
3,4 Сопутствующая терапия у пациентов базальноклеточным раком кожи.
Принципы лечения и профилактики тошноты и рвоты у пациентов с базальноклеточным раком кожи соответствуют принципам, изложенным в методических рекомендациях «ПРОФИЛАКТИКА И ЛЕЧЕНИЕ ТОШНОТЫ И РВОТЫ» (Коллектив авторов: Владимирова Л. Ю.,Гладков О. А.,Когония Л. М.,Королева И. А.,Семиглазова Т. Ю. DOI: 10,18 027 / 2224-5057-2018-8-3s2-502-511, https://rosoncoweb.ru/standarts/RUSSCO/2018/2018-35.pdf).Принципы лечения и профилактики костных осложнений у пациентов с базальноклеточным раком кожи соответствуют принципам, изложенным в методических рекомендациях «ИСПОЛЬЗОВАНИЕ ОСТЕОМОДИФИЦИРУЮЩИХ АГЕНТОВ ДЛЯ ПРОФИЛАКТИКИ И ЛЕЧЕНИЯ ПАТОЛОГИИ КОСТНОЙ ТКАНИ ПРИ ЗЛОКАЧЕСТВЕННЫХ НОВООБРАЗОВАНИЯХ» (Коллектив авторов: МанзюкЛ. В., Багрова С. Г.,Копп М. В.,Кутукова С. И.,СемиглазоваТ . Ю. DOI: 10,18 027 / 2224-5057-2018-8-3s2-512-520, https://rosoncoweb.ru/standarts/RUSSCO/2018/2018-36.pdf).
Принципы профилактики и лечения инфекционных осложнений и фебрильной нейтропении у пациентов с базальноклеточным раком кожи соответствуют принципам, изложенным в методических рекомендациях «ЛЕЧЕНИЕ ИНФЕКЦИОННЫХ ОСЛОЖНЕНИЙ ФЕБРИЛЬНОЙ НЕЙТРОПЕНИИ И НАЗНАЧЕНИЕ КОЛОНИЕСТИМУЛИРУЮЩИХ ФАКТОРОВ» (Коллектив авторов: Сакаева Д. Д., Орлова Р. В., Шабаева М. М. DOI: 10,18 027 / 2224-5057-2018-8-3s2-521-530, https://rosoncoweb.ru/standarts/RUSSCO/2018/2018-37.pdf).
Принципы профилактики и лечения у пациентов с базальноклеточным раком кожи соответствуют принципам, изложенным в методических рекомендациях «КОРРЕКЦИЯ ГЕПАТОТОКСИЧНОСТИ» (Коллектив авторов: Ткаченко П. Е., Ивашкин В. Т., Маевская М. В. DOI: 10,18 027 / 2224-5057-2018-8-3s2-531-544, https://rosoncoweb.ru/standarts/RUSSCO/2018/2018-38.pdf).
Принципы профилактики и лечения сердечно-сосудистых осложнений у пациентов с базальноклеточным раком кожи соответствуют принципам, изложенным в методических рекомендациях «ПРАКТИЧЕСКИЕ РЕКОМЕНДАЦИИ ПО КОРРЕКЦИИ КАРДИОВАСКУЛЯРНОЙ ТОКСИЧНОСТИ ПРОТИВООПУХОЛЕВОЙ ЛЕКАРСТВЕННОЙ ТЕРАПИИ» (Коллектив авторов: Виценя М. В., Агеев Ф. Т., Гиляров М. Ю., Овчинников А. Г., Орлова Р. В., Полтавская М. Г., Сычева Е. А. DOI: 10,18 027 / 2224-5057-2018-8-3s2-545-563, https://rosoncoweb.ru/standarts/RUSSCO/2018/2018-39.pdf).
Принципы профилактики и лечения кожных осложнений у пациентов у пациентов с базальноклеточным раком кожи соответствуют принципам, изложенным в методических рекомендациях «ПРАКТИЧЕСКИЕ РЕКОМЕНДАЦИИ ПО ЛЕКАРСТВЕННОМУ ЛЕЧЕНИЮ ДЕРМАТОЛОГИЧЕСКИХ РЕАКЦИЙ У ПАЦИЕНТОВ, ПОЛУЧАЮЩИХ ПРОТИВООПУХОЛЕВУЮ ЛЕКАРСТВЕННУЮ ТЕРАПИЮ» (Коллектив авторов: Королева И. А., Болотина Л. В., Гладков О. А., Горбунова В. А., Круглова Л. С., Манзюк Л. В., Орлова Р. В. DOI: 10,18 027 / 2224-5057-2018-8-3s2-564-574, https://rosoncoweb.ru/standarts/RUSSCO/2018/2018-40.pdf).
Принципы нутритивной поддержки у пациентов у пациентов с базальноклеточным раком кожи соответствуют принципам, изложенным в методических рекомендациях «ПРАКТИЧЕСКИЕ РЕКОМЕНДАЦИИ ПО НУТРИТИВНОЙ ПОДДЕРЖКЕ ОНКОЛОГИЧЕСКИХ БОЛЬНЫХ№ (Коллектив авторов: Сытов А. В., Лейдерман И. Н., Ломидзе С. В., Нехаев И. В., Хотеев А. Ж. DOI: 10,18 027 / 2224-5057-2018-8-3s2-575-583, https://rosoncoweb.ru/standarts/RUSSCO/2018/2018-41.pdf.
Принципы профилактики и лечения нефротоксичности у пациентов у пациентов с базальноклеточным раком кожи соответствуют принципам, изложенным в методических рекомендациях «ПРАКТИЧЕСКИЕ РЕКОМЕНДАЦИ ПО КОРРЕКЦИИ НЕФРОТОКСИЧНОСТИ ПРОТИВООПУХОЛЕВЫХ ПРЕПАРАТОВ» (Коллектив авторов: Громова Е.Г., Бирюкова Л.С., Джумабаева Б.Т., Курмуков И.А. DOI: 10,18 027 / 2224-5057-2018-8-3s2-591-603, https://rosoncoweb.ru/standarts/RUSSCO/2018/2018-44.pdf.
Принципы профилактики и лечения тромбоэмболических осложнений у пациентов с базальноклеточным раком кожи соответствуют принципам, изложенным в методических рекомендациях «ПРАКТИЧЕСКИЕ РЕКОМЕНДАЦИИ ПО ПРОФИЛАКТИКЕ И ЛЕЧЕНИЮ ТРОМБОЭМБОЛИЧЕСКИХ ОСЛОЖНЕНИЙ У ОНКОЛОГИЧЕСКИХ БОЛЬНЫХ» (Коллектив авторов: Сомонова О. В., Антух Э. А., Елизарова А. Л., Матвеева И. И., Сель- чук В. Ю., Черкасов В. А., DOI: 10,18 027 / 2224-5057-2018-8-3s2-604-609, https://rosoncoweb.ru/standarts/RUSSCO/2018/2018-45.pdf).
Принципы профилактики и лечения последствий экстравазации лекарственных препаратов у пациентов с базальноклеточным раком кожи соответствуют принципам, изложенным в методических рекомендациях «РЕКОМЕНДАЦИИ ПО ЛЕЧЕНИЮ ПОСЛЕДСТВИЙ ЭКСТРАВАЗАЦИИ ПРОТИВООПУХОЛЕВЫХ ПРЕПАРАТОВ» (Коллектив авторов: Автор: Буйденок Ю. В. DOI: 10,18 027 / 2224-5057-2018-8-3s2-610-616, https://rosoncoweb.ru/standarts/RUSSCO/2018/2018-46.pdf).
Принципы профилактики и лечения иммуноопосредованных нежелательных явлений у пациентов с базальноклеточным раком кожи соответствуют принципам, изложенным в методических рекомендациях «ПРАКТИЧЕСКИЕ РЕКОМЕНДАЦИИ ПО УПРАВЛЕНИЮ ИММУНООПОСРЕДОВАННЫМИ НЕЖЕЛАТЕЛЬНЫМИ ЯВЛЕНИЯМИ» (Коллектив авторов: Проценко С. А., Антимоник Н. Ю., Берштейн Л. М., Новик А. В., Носов Д. А., Петенко Н. Н., Семенова А. И., Чубенко В. А., Юдин Д. И., DOI: 10,18 027 / 2224-5057-2018-8-3s2-636-665, https://rosoncoweb.ru/standarts/RUSSCO/2018/2018-48.pdf).
3,5 Диетотерапия,.
Диетотерапия не используется при лечении у пациентов с базальноклеточным раком кожи.|
|
Реабилитация и амбулаторное лечение
В настоящее время для большинства видов медицинской реабилитации отсутствуют клинические исследования с участием пациентов с БКРК. Данные рекомендации сделаны на основании того, что во многих исследованиях, в том числе мете-анализах (Steffens, D et al 2018 ) и систематических обзорах (Nicole L. Stout et al, 2017 и R. Segal et al, 2017 ) доказано, что различные виды медицинской реабилитации значительно ускоряют функциональное восстановление, сокращают сроки пребывания в стационаре после операции и снижают частоту развития осложнений и летальных исходов у пациентов с другими злокачественными новообразованиями.
Уровень убедительности рекомендаций - С (уровень достоверности доказательств - 5).
Рекомендуется советовать пациенту увеличить физическую активность за 2 недели до операции в целях снижения сроков пребывания в стационаре и риска развития послеоперационных осложнений, а также повышения качества жизни в послеоперационном периоде [167].
Уровень убедительности рекомендаций - С (уровень достоверности доказательств - 5).
• Рекомендуется в качестве целей восстановительного лечения считать. Восстановление объема движений в оперированной части тела, восстановление тонуса, увеличение силы мышц оперированной конечности, коррекция мышечного дисбаланса [169].
Уровень убедительности рекомендаций - С (уровень достоверности доказательств - 5).
• Рекомендуется раннее начало восстановительного лечения, поскольку оно улучшает функциональные результаты после операций в онкодерматологии [169].
Уровень убедительности рекомендаций - С (уровень достоверности доказательств - 5).
• Рекомендуется комплекс ЛФК в каждом конкретном случае разрабатывать индивидуально, исходя из особенностей и объема операции [170].
Уровень убедительности рекомендаций - С (уровень достоверности доказательств - 5).
• Рекомендуется сочетать лечение положением, ЛФК, криотерапию на область операции, массаж, электротерапию в целях обезболивания [171].
Уровень убедительности рекомендаций - С (уровень достоверности доказательств -5).
• Рекомендуется постепенно расширять объем ЛФК. При появлении возможности активного отведения разрешается полная нагрузка на оперированную конечность [169].
Уровень убедительности рекомендаций - С (уровень достоверности доказательств - 5).
Уровень убедительности рекомендаций - С (уровень достоверности доказательств - 5).
Уровень убедительности рекомендаций - С (уровень достоверности доказательств - 5).
Уровень убедительности рекомендаций - С (уровень достоверности доказательств - 3).
• Данная рекомендация сделана на основании результатов проведенных систематических обзоров Nicole L. Stout et al, 2017 и R. Segal et al, 2017 влияния физических упражнений на пациентов с другими злокачественными новообразованиями - рекомендуется применение аэробной нагрузки на фоне химиотерапии, что повышает уровень гемоглобина, эритроцитов и снижает длительность лейко- и тромбоцитопении, а также повышает вероятность завершить запланированный курс химиотерапии [174, 175].
Уровень убедительности рекомендаций - С (уровень достоверности доказательств -5).
• Рекомендовано проводить упражнения на тренировку баланса, что более эффективно для коррекции полинейропатии, чем сочетание упражнений на выносливость и силовых упражнений [176].
Уровень убедительности рекомендаций - С (уровень достоверности доказательств - 5).
• Рекомендуется применение низкоинтенсивной лазеротерапии в лечении периферической полинейропатии на фоне химиотерапии [177].
Уровень убедительности рекомендаций - В (уровень достоверности доказательств -2).
• Рекомендуется низкочастотная магнитотерапия в лечении периферической полинейропатии на фоне химиотерапии [178].
Уровень убедительности рекомендаций - В (уровень достоверности доказательств -2).
• Рекомендуется чрескожная короткоимпульсная электростимуляция в течение 20 минуты в день 4 недель для лечения полинейропатии на фоне химиотерапии [179].
Уровень убедительности рекомендаций - С (уровень достоверности доказательств -5).
• Рекомендуется низкоинтенсивная лазеротерапия в профилактике мукозитов полости рта на фоне химиотерапии [180].
Уровень убедительности рекомендаций - А (уровень достоверности доказательств - 1).
• Рекомендуется проводить комплекс ЛФК, что снижает частоту развития кардиальных осложнений на фоне химиотерапии [181].
Уровень убедительности рекомендаций - С (уровень достоверности доказательств -5).
• Рекомендуется использование систем охлаждения кожи головы, что обеспечивает профилактику алопеции на фоне химиотерапии [182].
Уровень убедительности рекомендаций - С (уровень достоверности доказательств -5).
Уровень убедительности рекомендаций - С (уровень достоверности доказательств - 5).
• Рекомендуется проведение комплекса ЛФК, что увеличивает плотность костной ткани и выносливость пациента на фоне лучевой терапии в первую очередь у пациентов с костными метастазами[184].
Уровень убедительности рекомендаций - в (уровень достоверности доказательств -2).
• Рекомендуется через 3 дня после начала лучевой терапии подключить низкоинтенсивную лазеротерапию на 3 дня в неделю для профилактики лучевого дерматита [185].
Уровень убедительности рекомендаций - С (уровень достоверности доказательств -5).
Уровень убедительности рекомендаций - С (уровень достоверности доказательств - 5).
• Рекомендуется добиваться комбинированного эффекта совладающего поведения и воспринимаемой социальной поддержки, что приводит к меньшему количеству навязчивых и избегающих мыслей до лечения и обеспечивает лучшую психологическую адаптацию через 1 месяц после лечения [189, 190].
Уровень убедительности рекомендаций - с (уровень достоверности доказательств - 5).
• Рекомендуются психообразовательные мероприятия и психологическая поддержка (самодиагностика патологических психических реакций; способы совладания со стрессом; отслеживание взаимовлияния психических реакций и физического состояния), что может рассматриваться как основной механизм трансформации стрессовых событий в личный опыт, способствующий социальной и психической адаптации в условиях заболевания и лечения [191, 192].
Уровень убедительности рекомендаций - С (уровень достоверности доказательств -5).
Комментарий. Чаще всего в научных исследованиях в рамках онкопсихологии встречаются 3 стиля совладания среди пациентов с меланомами и НМК:
(1) активное поведенческое преодоление эмоциональных, физических и социальных трудностей, ассоциированных с заболеванием и лечением;
(2) активно-познавательное преодоление, включающее в себя отношение, убеждения и размышления о заболевании;
(3) преодоление избегания, включающее попытки активного избегания проблем или косвенного снижения эмоционального напряжения с помощью отвлечения внимания.
В целом, исследования показывают, что пациенты, которые используют активные (проблемно-ориентированные) стратегии выживания, демонстрируют лучшую адаптацию к заболеванию, чем кто использует пассивные или избегающие стили выживания[193-196].
Пациенты, которые использовали активно-поведенческие методы преодоления трудностей, сообщали о более высоком уровне самооценки и энергии, меньшем количестве физических симптомов и снижении раздражительности и астенизации [197, 198].
В противоположность этому, у пациентов с меланомой и НМК на ранних стадиях была продемонстрирована положительная корреляция между методами преодоления избегания и тревожностью, депрессией, растерянностью и нестабильным фоном настроения [193, 197-199].
Boesen et al. продемонстрировали, что структурированные вмешательства, предлагающие психо-образовательную поддержку, способствуют снижению дистресса и расстройств настроения, приводят к более активному использованию стратегий выживания среди пациентов с меланомой и НМК[200, 201].
• Рекомендуется проводить прицельные психокоррекционные мероприятия психических реакций, ассоциированных с НМК (реакции по астено-тревожно-депрессивному типу, нарциссические реакции, социальная изоляция), что приводит к уменьшению тревожности, расстройств, связанных со здоровьем, а также с положительным изменениям в борьбе с болезнью [202].
Уровень убедительности рекомендаций - с (уровень достоверности доказательств -5).
Комментарий. Результаты психокоррекционных мероприятий демонстрируют низкий уровень депрессии, спутанности сознания, астенизации, апатии и общего снижения фона настроения среди пациентов с меланомой и НМК [193]. Также многие исследования демонстрируют положительное влияние вмешательства на функции иммунной системы, в том числе увеличение некоторых типов естественных киллеров (NK) и увеличение потенциала NK-клеток в борьбе с опухолями[198]. За 5 лет наблюдения данные исследователи смогли показать, что психологические и биологические изменения, в свою очередь, были связаны с показателями рецидивов и выживаемости [197].
4,1 Предреабилитация.
• Рекомендуется проведение предреабилитации всем пациентам с БКРК в целях ускорения функционального восстановления, сокращения сроков пребывания в стационаре после операции, снижения частоты развития осложнений и летальных исходов на фоне лечения БКРК. Предреабилитация включает физическую подготовку (ЛФК), психологическую и нутритивную поддержку, информирование пациентов [166].Уровень убедительности рекомендаций - С (уровень достоверности доказательств - 5).
Рекомендуется советовать пациенту увеличить физическую активность за 2 недели до операции в целях снижения сроков пребывания в стационаре и риска развития послеоперационных осложнений, а также повышения качества жизни в послеоперационном периоде [167].
4,2 Хирургическое лечение.
4,2,1 Первый этап реабилитации.
• Рекомендуется мультидисциплинарный подход при проведении реабилитации пациентов в онкодерматологии с включением двигательной реабилитации, психологической поддержки, работы со специалистами по трудотерапии (инструкторами по трудовой терапии) [168].Уровень убедительности рекомендаций - С (уровень достоверности доказательств - 5).
• Рекомендуется в качестве целей восстановительного лечения считать. Восстановление объема движений в оперированной части тела, восстановление тонуса, увеличение силы мышц оперированной конечности, коррекция мышечного дисбаланса [169].
Уровень убедительности рекомендаций - С (уровень достоверности доказательств - 5).
• Рекомендуется раннее начало восстановительного лечения, поскольку оно улучшает функциональные результаты после операций в онкодерматологии [169].
Уровень убедительности рекомендаций - С (уровень достоверности доказательств - 5).
• Рекомендуется комплекс ЛФК в каждом конкретном случае разрабатывать индивидуально, исходя из особенностей и объема операции [170].
Уровень убедительности рекомендаций - С (уровень достоверности доказательств - 5).
• Рекомендуется сочетать лечение положением, ЛФК, криотерапию на область операции, массаж, электротерапию в целях обезболивания [171].
Уровень убедительности рекомендаций - С (уровень достоверности доказательств -5).
• Рекомендуется постепенно расширять объем ЛФК. При появлении возможности активного отведения разрешается полная нагрузка на оперированную конечность [169].
Уровень убедительности рекомендаций - С (уровень достоверности доказательств - 5).
4,2,2 Второй этап реабилитации.
• Рекомендуется при возникновении лимфедемы проводить полную противоотечную терапию, включающую мануальный лимфодренаж, ношение компрессионного трикотажа, выполнение комплекса ЛФК, уход за кожей [172].Уровень убедительности рекомендаций - С (уровень достоверности доказательств - 5).
4,2,3 Третий этап реабилитации.
• Рекомендуется выполнение и постепенное расширение комплекса ЛФК с включением аэробной нагрузки, что улучшает результаты комбинированного лечения злокачественных новообразований и качество жизни [173].Уровень убедительности рекомендаций - С (уровень достоверности доказательств - 5).
4,3 Химиотерапия.
• Рекомендуется раннее начало физических нагрузок на фоне химиотерапии, что помогает профилактике мышечной слабости, гипотрофии, снижения толерантности к физической нагрузке [173].Уровень убедительности рекомендаций - С (уровень достоверности доказательств - 3).
• Данная рекомендация сделана на основании результатов проведенных систематических обзоров Nicole L. Stout et al, 2017 и R. Segal et al, 2017 влияния физических упражнений на пациентов с другими злокачественными новообразованиями - рекомендуется применение аэробной нагрузки на фоне химиотерапии, что повышает уровень гемоглобина, эритроцитов и снижает длительность лейко- и тромбоцитопении, а также повышает вероятность завершить запланированный курс химиотерапии [174, 175].
Уровень убедительности рекомендаций - С (уровень достоверности доказательств -5).
• Рекомендовано проводить упражнения на тренировку баланса, что более эффективно для коррекции полинейропатии, чем сочетание упражнений на выносливость и силовых упражнений [176].
Уровень убедительности рекомендаций - С (уровень достоверности доказательств - 5).
• Рекомендуется применение низкоинтенсивной лазеротерапии в лечении периферической полинейропатии на фоне химиотерапии [177].
Уровень убедительности рекомендаций - В (уровень достоверности доказательств -2).
• Рекомендуется низкочастотная магнитотерапия в лечении периферической полинейропатии на фоне химиотерапии [178].
Уровень убедительности рекомендаций - В (уровень достоверности доказательств -2).
• Рекомендуется чрескожная короткоимпульсная электростимуляция в течение 20 минуты в день 4 недель для лечения полинейропатии на фоне химиотерапии [179].
Уровень убедительности рекомендаций - С (уровень достоверности доказательств -5).
• Рекомендуется низкоинтенсивная лазеротерапия в профилактике мукозитов полости рта на фоне химиотерапии [180].
Уровень убедительности рекомендаций - А (уровень достоверности доказательств - 1).
• Рекомендуется проводить комплекс ЛФК, что снижает частоту развития кардиальных осложнений на фоне химиотерапии [181].
Уровень убедительности рекомендаций - С (уровень достоверности доказательств -5).
• Рекомендуется использование систем охлаждения кожи головы, что обеспечивает профилактику алопеции на фоне химиотерапии [182].
Уровень убедительности рекомендаций - С (уровень достоверности доказательств -5).
4,4 Лучевая терапия.
• Рекомендуется выполнение комплекса ЛФК (аэробной нагрузки в сочетании с силовой) на фоне лучевой терапии, что позволяет проводить профилактику слабости и улучшает качество жизни у на фоне лучевой терапии [183].Уровень убедительности рекомендаций - С (уровень достоверности доказательств - 5).
• Рекомендуется проведение комплекса ЛФК, что увеличивает плотность костной ткани и выносливость пациента на фоне лучевой терапии в первую очередь у пациентов с костными метастазами[184].
Уровень убедительности рекомендаций - в (уровень достоверности доказательств -2).
• Рекомендуется через 3 дня после начала лучевой терапии подключить низкоинтенсивную лазеротерапию на 3 дня в неделю для профилактики лучевого дерматита [185].
Уровень убедительности рекомендаций - С (уровень достоверности доказательств -5).
4,5 Принципы психологической реабилитации пациентов со злокачественными новообразованиями кожи,.
• Рекомендуется выполнять информирование пациентов о заболевании, психических реакциях; зоне ответственности в процессе лечения; способах коммуникации с родственниками, медицинским персоналом; способах получения дополнительной информации о своем заболевании или состоянии; способах получения социальной поддержки, что приводит к улучшению качества жизни и исхода заболевания [186-188].Уровень убедительности рекомендаций - С (уровень достоверности доказательств - 5).
• Рекомендуется добиваться комбинированного эффекта совладающего поведения и воспринимаемой социальной поддержки, что приводит к меньшему количеству навязчивых и избегающих мыслей до лечения и обеспечивает лучшую психологическую адаптацию через 1 месяц после лечения [189, 190].
Уровень убедительности рекомендаций - с (уровень достоверности доказательств - 5).
• Рекомендуются психообразовательные мероприятия и психологическая поддержка (самодиагностика патологических психических реакций; способы совладания со стрессом; отслеживание взаимовлияния психических реакций и физического состояния), что может рассматриваться как основной механизм трансформации стрессовых событий в личный опыт, способствующий социальной и психической адаптации в условиях заболевания и лечения [191, 192].
Уровень убедительности рекомендаций - С (уровень достоверности доказательств -5).
Комментарий. Чаще всего в научных исследованиях в рамках онкопсихологии встречаются 3 стиля совладания среди пациентов с меланомами и НМК:
(1) активное поведенческое преодоление эмоциональных, физических и социальных трудностей, ассоциированных с заболеванием и лечением;
(2) активно-познавательное преодоление, включающее в себя отношение, убеждения и размышления о заболевании;
(3) преодоление избегания, включающее попытки активного избегания проблем или косвенного снижения эмоционального напряжения с помощью отвлечения внимания.
В целом, исследования показывают, что пациенты, которые используют активные (проблемно-ориентированные) стратегии выживания, демонстрируют лучшую адаптацию к заболеванию, чем кто использует пассивные или избегающие стили выживания[193-196].
Пациенты, которые использовали активно-поведенческие методы преодоления трудностей, сообщали о более высоком уровне самооценки и энергии, меньшем количестве физических симптомов и снижении раздражительности и астенизации [197, 198].
В противоположность этому, у пациентов с меланомой и НМК на ранних стадиях была продемонстрирована положительная корреляция между методами преодоления избегания и тревожностью, депрессией, растерянностью и нестабильным фоном настроения [193, 197-199].
Boesen et al. продемонстрировали, что структурированные вмешательства, предлагающие психо-образовательную поддержку, способствуют снижению дистресса и расстройств настроения, приводят к более активному использованию стратегий выживания среди пациентов с меланомой и НМК[200, 201].
• Рекомендуется проводить прицельные психокоррекционные мероприятия психических реакций, ассоциированных с НМК (реакции по астено-тревожно-депрессивному типу, нарциссические реакции, социальная изоляция), что приводит к уменьшению тревожности, расстройств, связанных со здоровьем, а также с положительным изменениям в борьбе с болезнью [202].
Уровень убедительности рекомендаций - с (уровень достоверности доказательств -5).
Комментарий. Результаты психокоррекционных мероприятий демонстрируют низкий уровень депрессии, спутанности сознания, астенизации, апатии и общего снижения фона настроения среди пациентов с меланомой и НМК [193]. Также многие исследования демонстрируют положительное влияние вмешательства на функции иммунной системы, в том числе увеличение некоторых типов естественных киллеров (NK) и увеличение потенциала NK-клеток в борьбе с опухолями[198]. За 5 лет наблюдения данные исследователи смогли показать, что психологические и биологические изменения, в свою очередь, были связаны с показателями рецидивов и выживаемости [197].
|
|
Профилактика
На сегодняшний день нет единого мнения относительно частоты и интенсивности наблюдения за пациентами с БКРК. Целями наблюдения за пациентами следует считать раннее выявление рецидива заболевания, ранее выявление 2-х опухолей (в частности, нового БКРК, а также ПКР и меланомы кожи), а также психосоциальную поддержку пациентов.
• В целях снижения риска возникновения как первичной меланомы и НМК (в том числе БКРК), так и с целью профилактики возникновения новых меланом или иных злокачественных новообразований кожи рекомендуется избегать солнечных ожогов или действия искусственного ультрафиолета [203-210].
Уровень убедительности рекомендаций - А (уровень достоверности доказательств - 1).
• Всем пациентам с ранее установленным диагнозом «базальноклеточный рак кожи» рекомендуется проводить регулярное самообследование кожных покровов и периферических лимфатических узлов и своевременно обращаться к врачу при выявлении каких-либо отклонений [211, 212].
Уровень убедительности рекомендаций - С (уровень достоверности доказательств - 4).
В Таблица 24 представлен рекомендуемый в рамках диспансерного наблюдения график обследований пациента с ранее установленным диагнозом, составленный на основании рекомендаций, данных в разделе «Диагностика» и на рисках возникновения прогрессирования болезни.
Таблица 24. График и содержание визитов диспансерного наблюдения для пациентов БКРК.
• Для пациентов I-II стадией заболевания после завершения лечения рекомендованы физикальные осмотры с тщательной оценкой состояния кожных покровов и периферических лимфатических узлов каждые 6 месяцев в течение первых 3 лет, затем ежегодно 10 лет наблюдения. Проведение инструментального обследования рекомендуется только по показаниям - в соответствии с рекомендациями, данными в подразделе «Инструментальные диагностические исследования» [208, 209, 213-216].
Уровень убедительности рекомендаций - с (уровень достоверности доказательств - 5).
• Для пациентов III-IV стадией заболевания после завершения лечения рекомендованы физикальные осмотры с тщательной оценкой состояния кожных покровов и периферических лимфатических узлов каждые 6 месяцев в течение первых 3 лет, затем ежегодно 10 лет наблюдения. Проведение инструментального обследования рекомендуется в первые 3 года с интервалом 1 раз в 6 мес. (или чаще, если требуется по показаниям - в соответствии с рекомендациями, данными в подразделе «Инструментальные диагностические исследования» [208, 209, 213-216].
Уровень убедительности рекомендаций - с (уровень достоверности доказательств - 5).
• Рекомендуется пожизненное наблюдение врача-офтальмолога пациентов с ПКР кожи века, включая спайку век. Осмотры врача - офтальмолога рекомендуется проводить каждые 3 месяца после лечения в течение 1 года, затем каждые 6 месяцев на протяжении последующих трех лет, далее 1 раз в год пожизненно [53].
Уровень убедительности рекомендации С (уровень достоверности доказательств - 5).
• В целях снижения риска возникновения как первичной меланомы и НМК (в том числе БКРК), так и с целью профилактики возникновения новых меланом или иных злокачественных новообразований кожи рекомендуется избегать солнечных ожогов или действия искусственного ультрафиолета [203-210].
Уровень убедительности рекомендаций - А (уровень достоверности доказательств - 1).
• Всем пациентам с ранее установленным диагнозом «базальноклеточный рак кожи» рекомендуется проводить регулярное самообследование кожных покровов и периферических лимфатических узлов и своевременно обращаться к врачу при выявлении каких-либо отклонений [211, 212].
Уровень убедительности рекомендаций - С (уровень достоверности доказательств - 4).
В Таблица 24 представлен рекомендуемый в рамках диспансерного наблюдения график обследований пациента с ранее установленным диагнозом, составленный на основании рекомендаций, данных в разделе «Диагностика» и на рисках возникновения прогрессирования болезни.
Таблица 24. График и содержание визитов диспансерного наблюдения для пациентов БКРК.
| Стадия заболевания (или эквивалент) | Физикальный осмотр | УЗИ лимфатических узлов | Лучевая диагностика в полном объеме | ||||||
| Годы наблюдения | Годы наблюдения | Годы наблюдения | |||||||
| 1 -3 | 4 -5 | 6 -10 | 1 -3 | 4 -5 | 6 -10 | 1 -3 | 4 -5 | 6 -10 | |
| I-II | Каждые 6 мес | Каждые 12 мес | Каждые 12 мес | По показаниям | По показаниям | По показаниям | По показаниям | По показаниям | По показаниям |
| III-IV | Каждые 3 мес | Каждые 6 мес | Каждые 12 мес | Каждые 3 мес | Каждые 6 мес | По показаниям | Каждые 6 мес | По показаниям | По показаниям |
• Для пациентов I-II стадией заболевания после завершения лечения рекомендованы физикальные осмотры с тщательной оценкой состояния кожных покровов и периферических лимфатических узлов каждые 6 месяцев в течение первых 3 лет, затем ежегодно 10 лет наблюдения. Проведение инструментального обследования рекомендуется только по показаниям - в соответствии с рекомендациями, данными в подразделе «Инструментальные диагностические исследования» [208, 209, 213-216].
Уровень убедительности рекомендаций - с (уровень достоверности доказательств - 5).
• Для пациентов III-IV стадией заболевания после завершения лечения рекомендованы физикальные осмотры с тщательной оценкой состояния кожных покровов и периферических лимфатических узлов каждые 6 месяцев в течение первых 3 лет, затем ежегодно 10 лет наблюдения. Проведение инструментального обследования рекомендуется в первые 3 года с интервалом 1 раз в 6 мес. (или чаще, если требуется по показаниям - в соответствии с рекомендациями, данными в подразделе «Инструментальные диагностические исследования» [208, 209, 213-216].
Уровень убедительности рекомендаций - с (уровень достоверности доказательств - 5).
• Рекомендуется пожизненное наблюдение врача-офтальмолога пациентов с ПКР кожи века, включая спайку век. Осмотры врача - офтальмолога рекомендуется проводить каждые 3 месяца после лечения в течение 1 года, затем каждые 6 месяцев на протяжении последующих трех лет, далее 1 раз в год пожизненно [53].
Уровень убедительности рекомендации С (уровень достоверности доказательств - 5).
Организация оказания медицинской помощи
Медицинская помощь, за исключением медицинской помощи в рамках клинической апробации, в соответствии с Федеральным законом от 21,11,2011 № 323-ФЗ (ред. от 25,05,2019) «Об основах охраны здоровья граждан в Российской Федерации» организуется и оказывается:
• в соответствии с положением об организации оказания медицинской помощи по видам медицинской помощи, которое утверждается уполномоченным федеральным органом исполнительной власти;
• в соответствии с порядком оказания помощи по профилю «онкология», обязательным для исполнения на территории Российской Федерации всеми медицинскими организациями;
• на основе настоящих клинических рекомендаций;
• с учетом стандартов медицинской помощи, утвержденных уполномоченным федеральным органом исполнительной власти.
Первичная специализированная медико-санитарная помощь оказывается врачом-онкологом и иными врачами-специалистами в центре амбулаторной онкологической помощи либо в первичном онкологическом кабинете, первичном онкологическом отделении, поликлиническом отделении онкологического диспансера.
При подозрении на БКРК у пациента или ее выявлении врачи-терапевты, врачи-терапевты участковые, врачи общей практики (семейные врачи), врачи-специалисты, средние медицинские работники в установленном порядке направляют пациента на консультацию в центр амбулаторной онкологической помощи либо в первичный онкологический кабинет, первичное онкологическое отделение медицинской организации для оказания ему первичной специализированной медико-санитарной помощи.
Консультация в центре амбулаторной онкологической помощи либо в первичном онкологическом кабинете, первичном онкологическом отделении медицинской организации должна быть проведена не позднее 5 рабочих дней с даты выдачи направления на консультацию. Врач-онколог центра амбулаторной онкологической помощи (в случае отсутствия центра амбулаторной онкологической помощи врач-онколог первичного онкологического кабинета или первичного онкологического отделения) организует взятие биопсийного (операционного) материала, а также выполнение иных диагностических исследований, необходимых для установления диагноза, включая распространенность онкологического процесса и стадию заболевания.
В случае невозможности взятия в медицинской организации, в составе которой организован центр амбулаторной онкологической помощи (первичный онкологический кабинет, первичное онкологическое отделение), биопсийного (операционного) материала, проведения иных диагностических исследований пациент направляется лечащим врачом в онкологический диспансер или в медицинскую организацию, оказывающую медицинскую помощь пациентам с онкологическими заболеваниями.
Срок выполнения патологоанатомических исследований, необходимых для гистологической верификации злокачественного новообразования, не должен превышать 15 рабочих дней с даты поступления биопсийного (операционного) материала в патологоанатомическое бюро (отделение).
При подозрении на БКРК или ее выявлении в ходе оказания скорой медицинской помощи пациентов переводят или направляют в медицинские организации, оказывающие медицинскую помощь пациентам с онкологическими заболеваниями, для определения тактики ведения и необходимости применения дополнительно других методов специализированного противоопухолевого лечения.
При выявлении или подозрении на наличие БКРК в области кожи век, включая спайку век, учитывая специфику лечения необходимо организовать консультацию (очную или посредством телемедицинских технологий) в онкологическом отделении офтальмологических клиник.
Врач-онколог центра амбулаторной онкологической помощи (первичного онкологического кабинета, первичного онкологического отделения) направляет пациента в онкологический диспансер или в медицинские организации, оказывающие медицинскую помощь пациентам с онкологическими заболеваниями, для уточнения диагноза (в случае невозможности установления диагноза, включая распространенность онкологического процесса и стадию заболевания, врачом-онкологом центра амбулаторной онкологической помощи, первичного онкологического кабинета или первичного онкологического отделения) и оказания специализированной, в том числе высокотехнологичной, медицинской помощи.
Срок начала оказания специализированной, за исключением высокотехнологичной, медицинской помощи пациентам с онкологическими заболеваниями в медицинской организации, оказывающей медицинскую помощь пациентам с онкологическими заболеваниями, не должен превышать 14 календарных дней с даты гистологической верификации злокачественного новообразования или 14 календарных дней с даты установления предварительного диагноза злокачественного новообразования (в случае отсутствия медицинских показаний для проведения патолого-анатомических исследований в амбулаторных условиях).
Специализированная, в том числе высокотехнологичная, медицинская помощь оказывается врачами-онкологами, врачами-радиотерапевтами в онкологическом диспансере или в медицинских организациях, оказывающих медицинскую помощь пациентам с онкологическими заболеваниями, имеющих лицензию, необходимую материально-техническую базу, сертифицированных специалистов, в стационарных условиях и условиях дневного стационара и включает профилактику, диагностику, лечение онкологических заболеваний, требующих использования специальных методов и сложных уникальных медицинских технологий, а также медицинскую реабилитацию.
В медицинской организации, оказывающей медицинскую помощь пациентам с онкологическими заболеваниями, тактика медицинского обследования и лечения устанавливается консилиумом врачей-онкологов и врачей-радиотерапевтов с привлечением при необходимости других врачей-специалистов. Решение консилиума врачей оформляется протоколом, подписывается участниками консилиума врачей и вносится в медицинскую документацию пациента.
Показания для госпитализации в круглосуточный или дневной стационар медицинской организации, оказывающей специализированную, в том числе высокотехнологичную, медицинскую помощь по профилю «онкология» определяются консилиумом врачей-онкологов и врачей-радиотерапевтов с привлечением при необходимости других врачей-специалистов.
Показанием для госпитализации в медицинскую организацию в экстренной или неотложной форме является:
• наличие осложнений БКРК, требующих оказания специализированной медицинской помощи в экстренной и неотложной форме;
• наличие осложнений лечения (хирургическое вмешательство, лучевая терапия, лекарственная терапия ) БКРК.
Показанием для госпитализации в медицинскую организацию в плановой форме является:
• необходимость выполнения сложных интервенционных диагностических медицинских вмешательств, требующих последующего наблюдения в условиях круглосуточного или дневного стационара;
• наличие показаний к специализированному противоопухолевому лечению (хирургическое вмешательство, лучевая терапия, в том числе контактная, дистанционная и другие виды лучевой терапии, лекарственная терапия ), требующему наблюдения в условиях круглосуточного или дневного стационара.
Показанием к выписке пациента из медицинской организации является:
• завершение курса лечения или одного из этапов оказания специализированной, в том числе высокотехнологичной, медицинской помощи в условиях круглосуточного или дневного стационара при условиях отсутствия осложнений лечения, требующих медикаментозной коррекции и/или медицинских вмешательств в стационарных условиях;
• отказ пациента или его законного представителя от специализированной, в том числе высокотехнологичной, медицинской помощи в условиях круглосуточного или дневного стационара, установленной консилиумом медицинской организации, оказывающей онкологическую помощь при условии отсутствия осложнений основного заболевания и/или лечения, требующих медикаментозной коррекции и/или медицинских вмешательств в стационарных условиях;
• необходимость перевода пациента в другую медицинскую организацию по соответствующему профилю оказания медицинской помощи. Заключение о целесообразности перевода пациента в профильную медицинскую организацию осуществляется после предварительной консультации по предоставленным медицинским документам и/или данным предварительного осмотра пациента врачами специалистами медицинской организации, в которую планируется перевод.
Медицинские процедуры, которые могут быть оказаны в рамках первичной специализированной медицинской помощи (т. е. амбулаторно) под контролем врача-онколога:
• инцизионная и эксцизионная биопсия новообразования, подозрительного в отношении БКРК;
• получение мазков-отпечатков опухоли;
• тонкоигольная аспирационная биопсия поверхностно-расположенных органов (лимфатических узлов, новообразований в мягких тканях);
• core-биопсия поверхностно-расположенных органов (лимфатических узлов, новообразований в мягких тканях);
• терапия висмодегибом у пациентов без коморбидности и без указаний на непереносимость висмодегиба в анамнезе.
Показания для направления пациента в другую медицинскую организацию:
• исполнение клинических рекомендаций призвано максимально повысить качество оказываемой медицинской помощи пациентам в различных клинических ситуациях. Если в медицинской организации отсутствует возможность проводить рекомендуемый объем медицинской помощи (например, отсутствует возможность проведения хирургического удаления опухоли с интраоперационным морфологическим контролем всех краев резекции), рекомендуется воспользоваться системой маршрутизации в другие медицинские организации, в том числе за пределы субъекта федерации, в том числе в федеральные центры, имеющие соответствующую оснащенность и кадры;
• клинические рекомендации не позволяют описать все многообразие реальной клинической практики и охватывают лишь наиболее частые и типовые клинические ситуации. Если практикующий врач или медицинская организация сталкивается с клинической ситуацией, не имеющей соответствующего отражения в настоящей клинической рекомендации (нетипичное течение болезни, необходимость начала противоопухолевой терапии при выявлении противопоказаний к ней, прогрессирование на фоне применения рекомендуемых видов лечения ), Рекомендуется воспользоваться системой телемедицинских консультаций или маршрутизации в национальные медицинские исследовательские центры для уточнения тактики лечения;
• выявление или обострение сопутствующей патологии, не относящейся к профилю онкологического учреждения, которая препятствует проведению данного этапа лечения (например, острый инфаркт миокарда, острое нарушение мозгового кровообращения ) требует маршрутизации в профильные медицинские организации.
• в соответствии с положением об организации оказания медицинской помощи по видам медицинской помощи, которое утверждается уполномоченным федеральным органом исполнительной власти;
• в соответствии с порядком оказания помощи по профилю «онкология», обязательным для исполнения на территории Российской Федерации всеми медицинскими организациями;
• на основе настоящих клинических рекомендаций;
• с учетом стандартов медицинской помощи, утвержденных уполномоченным федеральным органом исполнительной власти.
Первичная специализированная медико-санитарная помощь оказывается врачом-онкологом и иными врачами-специалистами в центре амбулаторной онкологической помощи либо в первичном онкологическом кабинете, первичном онкологическом отделении, поликлиническом отделении онкологического диспансера.
При подозрении на БКРК у пациента или ее выявлении врачи-терапевты, врачи-терапевты участковые, врачи общей практики (семейные врачи), врачи-специалисты, средние медицинские работники в установленном порядке направляют пациента на консультацию в центр амбулаторной онкологической помощи либо в первичный онкологический кабинет, первичное онкологическое отделение медицинской организации для оказания ему первичной специализированной медико-санитарной помощи.
Консультация в центре амбулаторной онкологической помощи либо в первичном онкологическом кабинете, первичном онкологическом отделении медицинской организации должна быть проведена не позднее 5 рабочих дней с даты выдачи направления на консультацию. Врач-онколог центра амбулаторной онкологической помощи (в случае отсутствия центра амбулаторной онкологической помощи врач-онколог первичного онкологического кабинета или первичного онкологического отделения) организует взятие биопсийного (операционного) материала, а также выполнение иных диагностических исследований, необходимых для установления диагноза, включая распространенность онкологического процесса и стадию заболевания.
В случае невозможности взятия в медицинской организации, в составе которой организован центр амбулаторной онкологической помощи (первичный онкологический кабинет, первичное онкологическое отделение), биопсийного (операционного) материала, проведения иных диагностических исследований пациент направляется лечащим врачом в онкологический диспансер или в медицинскую организацию, оказывающую медицинскую помощь пациентам с онкологическими заболеваниями.
Срок выполнения патологоанатомических исследований, необходимых для гистологической верификации злокачественного новообразования, не должен превышать 15 рабочих дней с даты поступления биопсийного (операционного) материала в патологоанатомическое бюро (отделение).
При подозрении на БКРК или ее выявлении в ходе оказания скорой медицинской помощи пациентов переводят или направляют в медицинские организации, оказывающие медицинскую помощь пациентам с онкологическими заболеваниями, для определения тактики ведения и необходимости применения дополнительно других методов специализированного противоопухолевого лечения.
При выявлении или подозрении на наличие БКРК в области кожи век, включая спайку век, учитывая специфику лечения необходимо организовать консультацию (очную или посредством телемедицинских технологий) в онкологическом отделении офтальмологических клиник.
Врач-онколог центра амбулаторной онкологической помощи (первичного онкологического кабинета, первичного онкологического отделения) направляет пациента в онкологический диспансер или в медицинские организации, оказывающие медицинскую помощь пациентам с онкологическими заболеваниями, для уточнения диагноза (в случае невозможности установления диагноза, включая распространенность онкологического процесса и стадию заболевания, врачом-онкологом центра амбулаторной онкологической помощи, первичного онкологического кабинета или первичного онкологического отделения) и оказания специализированной, в том числе высокотехнологичной, медицинской помощи.
Срок начала оказания специализированной, за исключением высокотехнологичной, медицинской помощи пациентам с онкологическими заболеваниями в медицинской организации, оказывающей медицинскую помощь пациентам с онкологическими заболеваниями, не должен превышать 14 календарных дней с даты гистологической верификации злокачественного новообразования или 14 календарных дней с даты установления предварительного диагноза злокачественного новообразования (в случае отсутствия медицинских показаний для проведения патолого-анатомических исследований в амбулаторных условиях).
Специализированная, в том числе высокотехнологичная, медицинская помощь оказывается врачами-онкологами, врачами-радиотерапевтами в онкологическом диспансере или в медицинских организациях, оказывающих медицинскую помощь пациентам с онкологическими заболеваниями, имеющих лицензию, необходимую материально-техническую базу, сертифицированных специалистов, в стационарных условиях и условиях дневного стационара и включает профилактику, диагностику, лечение онкологических заболеваний, требующих использования специальных методов и сложных уникальных медицинских технологий, а также медицинскую реабилитацию.
В медицинской организации, оказывающей медицинскую помощь пациентам с онкологическими заболеваниями, тактика медицинского обследования и лечения устанавливается консилиумом врачей-онкологов и врачей-радиотерапевтов с привлечением при необходимости других врачей-специалистов. Решение консилиума врачей оформляется протоколом, подписывается участниками консилиума врачей и вносится в медицинскую документацию пациента.
Показания для госпитализации в круглосуточный или дневной стационар медицинской организации, оказывающей специализированную, в том числе высокотехнологичную, медицинскую помощь по профилю «онкология» определяются консилиумом врачей-онкологов и врачей-радиотерапевтов с привлечением при необходимости других врачей-специалистов.
Показанием для госпитализации в медицинскую организацию в экстренной или неотложной форме является:
• наличие осложнений БКРК, требующих оказания специализированной медицинской помощи в экстренной и неотложной форме;
• наличие осложнений лечения (хирургическое вмешательство, лучевая терапия, лекарственная терапия ) БКРК.
Показанием для госпитализации в медицинскую организацию в плановой форме является:
• необходимость выполнения сложных интервенционных диагностических медицинских вмешательств, требующих последующего наблюдения в условиях круглосуточного или дневного стационара;
• наличие показаний к специализированному противоопухолевому лечению (хирургическое вмешательство, лучевая терапия, в том числе контактная, дистанционная и другие виды лучевой терапии, лекарственная терапия ), требующему наблюдения в условиях круглосуточного или дневного стационара.
Показанием к выписке пациента из медицинской организации является:
• завершение курса лечения или одного из этапов оказания специализированной, в том числе высокотехнологичной, медицинской помощи в условиях круглосуточного или дневного стационара при условиях отсутствия осложнений лечения, требующих медикаментозной коррекции и/или медицинских вмешательств в стационарных условиях;
• отказ пациента или его законного представителя от специализированной, в том числе высокотехнологичной, медицинской помощи в условиях круглосуточного или дневного стационара, установленной консилиумом медицинской организации, оказывающей онкологическую помощь при условии отсутствия осложнений основного заболевания и/или лечения, требующих медикаментозной коррекции и/или медицинских вмешательств в стационарных условиях;
• необходимость перевода пациента в другую медицинскую организацию по соответствующему профилю оказания медицинской помощи. Заключение о целесообразности перевода пациента в профильную медицинскую организацию осуществляется после предварительной консультации по предоставленным медицинским документам и/или данным предварительного осмотра пациента врачами специалистами медицинской организации, в которую планируется перевод.
Медицинские процедуры, которые могут быть оказаны в рамках первичной специализированной медицинской помощи (т. е. амбулаторно) под контролем врача-онколога:
• инцизионная и эксцизионная биопсия новообразования, подозрительного в отношении БКРК;
• получение мазков-отпечатков опухоли;
• тонкоигольная аспирационная биопсия поверхностно-расположенных органов (лимфатических узлов, новообразований в мягких тканях);
• core-биопсия поверхностно-расположенных органов (лимфатических узлов, новообразований в мягких тканях);
• терапия висмодегибом у пациентов без коморбидности и без указаний на непереносимость висмодегиба в анамнезе.
Показания для направления пациента в другую медицинскую организацию:
• исполнение клинических рекомендаций призвано максимально повысить качество оказываемой медицинской помощи пациентам в различных клинических ситуациях. Если в медицинской организации отсутствует возможность проводить рекомендуемый объем медицинской помощи (например, отсутствует возможность проведения хирургического удаления опухоли с интраоперационным морфологическим контролем всех краев резекции), рекомендуется воспользоваться системой маршрутизации в другие медицинские организации, в том числе за пределы субъекта федерации, в том числе в федеральные центры, имеющие соответствующую оснащенность и кадры;
• клинические рекомендации не позволяют описать все многообразие реальной клинической практики и охватывают лишь наиболее частые и типовые клинические ситуации. Если практикующий врач или медицинская организация сталкивается с клинической ситуацией, не имеющей соответствующего отражения в настоящей клинической рекомендации (нетипичное течение болезни, необходимость начала противоопухолевой терапии при выявлении противопоказаний к ней, прогрессирование на фоне применения рекомендуемых видов лечения ), Рекомендуется воспользоваться системой телемедицинских консультаций или маршрутизации в национальные медицинские исследовательские центры для уточнения тактики лечения;
• выявление или обострение сопутствующей патологии, не относящейся к профилю онкологического учреждения, которая препятствует проведению данного этапа лечения (например, острый инфаркт миокарда, острое нарушение мозгового кровообращения ) требует маршрутизации в профильные медицинские организации.
|
|
Дополнительно
Известные прогностические факторы при немеланомных опухолях кожи, которые рекомендуется регистрировать, приведены в табл. 11.
Таблица 25. Прогностические факторы при немеланомных опухолях кожи (по классификации TNM 8-го пересмотра [18].
Известные прогностические факторы при немеланомных опухолях кожи века (включая спацку век), которые рекомендуется регистрировать, приведены в табл. 12.
Таблица 26. Прогностические факторы при немеланомных опухолях кожи века, включая спайку век (по классификации TNM 8-го пересмотра[18].
Критерий G характеризует степень дифференцировки опухоли:
• GХ - степень дифференцировки не может быть определена;
• G1 - высокодифференцированная опухоль;
• G2 - умеренно дифференцированная опухоль;
• G3 - низкодифференцированная опухоль;
• G4 - недифференцированная опухоль.
Таблица 25. Прогностические факторы при немеланомных опухолях кожи (по классификации TNM 8-го пересмотра [18].
| Категория факторов | Прогностические факторы | ||
| Ассоциированные с опухолью | Ассоциированные с пациентом | Ассоциированные с окружающей средой | |
| Необходимые для оценки | • TNM • Морфологический тип опухоли • Локализация • Толщина (в мм) • Периневральная инвазия (клинически оцененная) | • Иммуносупрессия • Рецидив болезни | • Края резекции • Ранее проведенная лучевая терапия |
| Дополнительные | • Края опухоли • Степень дифференцировки • Скорость роста • Лимфоваскулярная инвазия • Периневральная инвазия (инструментально оцененная) | • Генетический фактор (Синдром Горлина-Гольца) • Возраст • Хроническое воспаление • Рубцы • Ожоги | • Курение (для плоскоклеточного рака) |
| Новые и перспективные | • Микрометастазы по данным БСЛУ • Молекулярно-генетические тесты | • Вирусная этиология • Выскоконформная ЛТ • Химиолучевая терапия • Таргетная терапия • Внутриопухеловая терапия | |
Известные прогностические факторы при немеланомных опухолях кожи века (включая спацку век), которые рекомендуется регистрировать, приведены в табл. 12.
Таблица 26. Прогностические факторы при немеланомных опухолях кожи века, включая спайку век (по классификации TNM 8-го пересмотра[18].
| Категория факторов | Прогностические факторы | ||
| Ассоциированные с опухолью | Ассоциированные с пациентом | Ассоциированные с окружающей средой | |
| Необходимые для оценки | • TNM • Локализация (худший прогноз при вовлечении орбиты или синусов) | • Иммуносупрессия • Наличие метастазов Околоушных (предушных) или шейных лимфоузлах • Системная метастатическая болезнь на момент диагноза | |
| Дополнительные | • БКРК: узловая форма благоприятее, чем морфеаподобная • Опухоли из сальных желез имеют худших прогноз, чем БКРК или ПКР | ||
| Новые и перспективные | • Локальный контроль связан с лучшим прогнозом в отношении системного рецидива | ||
Критерий G характеризует степень дифференцировки опухоли:
• GХ - степень дифференцировки не может быть определена;
• G1 - высокодифференцированная опухоль;
• G2 - умеренно дифференцированная опухоль;
• G3 - низкодифференцированная опухоль;
• G4 - недифференцированная опухоль.
Критерии оценки качества медицинской помощи
Критерии оценки качества медицинской помощи приведены в таблице 21.
Таблица 27. Критерии оценки качества медицинской помощи.
Таблица 27. Критерии оценки качества медицинской помощи.
| № | Критерии качества | Оценка выполнения |
| 1. | Выполнена прижизненное патолого-анатомическое исследование биоптата или цитологическое исследование до начала специального противоопухолевого лечения (за исключением случаев экстренной хирургии) | Да/Нет |
| 2. | Оценены факторы риска рецидива заболевания в соответствии с разделом 1,5,3. настоящих рекомендаций до начала специального противоопухолевого лечения | Да/Нет |
| 3. | Выполнено прижизненное патолого-анатомическое исследование операционного материала (при хирургическом вмешательстве) | Да/Нет |
| 4. | Пациенту с высоким риском рецидива заболевания предложено хирургическое лечение с интраоперационным морфологическим контролем всех (периферических и глубокого) краев резекции при отсутствии противопоказаний | Да/Нет |
| 5. | Для пациента с низким риском рецидива заболевания (в соответствии с 1,5,3 настоящих рекомендаций) рассмотрены варианты проведения стандартного хирургического лечения, лучевой терапии, терапия имихимодом, ФДТ, криохирургия | Да/Нет |
| 6. | Пациенту с наличием показаний и отсутствием противопоказаний к проведению лучевой терапии (в том числе брахитерапии) проведена лучевая терапия | Да/Нет |
| 7. | Пациенту с нерезектабельным или метастатическим базальноклеточным раком назначен висмодегиб при отсутствии противопоказаний | Да/Нет |
Список литературы
1. WHO сlassification of Skin Tumours, 4th edn; 2018.
2. Verkouteren JAC, Ramdas KHR, Wakkee M, Nijsten T: Epidemiology of basal cell carcinoma: scholarly review. вr J Dermatol 2017, 177(2):359-372.
3. Fitzpatrick TB: The validity and practicality of sun-reactive skin types I through VI. Arch Dermatol 1988, 124(6):869-871.
4. Rosso S, Zanetti R, Martinez с, Tormo MJ, Schraub S, Sancho-Garnier H, Franceschi S, Gafa L, Perea E, Navarro с et al: The multicentre south European study Helios . II: Different sun exposure patterns in the aetiology of basal cell and squamous cell carcinomas of the skin. вr J сancer 1996, 73(11):1447-1454.
5. Leffell DJ, сarucci JA: Management of Skin сancer. In: сancer: Principles and Practice of Oncology. 6th edn. Edited by Devita VT, Hellman S, Rosenberg SA: Lippincott Williams & Wilkins; .
6. Jayaraman SS, Rayhan DJ, Hazany S, Kolodney MS: Mutational landscape of basal cell carcinomas by whole-exome sequencing. J Invest Dermatol 2014, 134(1):213-220.
7. Reifenberger J, Wolter M, Knobbe сB, Kohler в, Schonicke A, Scharwachter с, Kumar K, вlaschke в, Ruzicka T, Reifenberger G: Somatic mutations in the PTCH, SMOH, SUFUH and TP53 genes in sporadic basal cell carcinomas. вr J Dermatol 2005, 152(1):43-51.
8. Lam с, Ou JC, вillingsley EM: PTCH -ing it together: a basal cell nevus syndrome review. Dermatol Surg 2013, 39(11):1557-1572.
9. Rogers HW, Weinstock MA, Harris AR, Hinckley MR, Feldman SR, Fleischer AB, сoldiron вM: Incidence estimate of nonmelanoma skin cancer in the United States, 2006. Arch Dermatol 2010, 146(3):283-287.
10. Lomas A, Leonardi-Bee J, вath-Hextall F: A systematic review of worldwide incidence of nonmelanoma skin cancer. вr J Dermatol 2012, 166(5):1069-1080.
11. Rubin AI, сhen EH, Ratner D: вasal-cell carcinoma. N Engl J Med 2005, 353(21):2262-2269.
12. Kuo KY, вatra P, сho HG, Li S, сhahal HS, Rieger KE, Tang JY, Sarin KY: сorrelates of multiple basal cell carcinoma in a retrospective cohort study: Sex, histologic subtypes, and anatomic distribution. J Am Acad Dermatol 2017, 77(2):233-234 e232.
13. Каприн АД, Старинский ВВ, Петрова ГВ (eds. Злокачественные новообразования в России в 2018 году (заболеваемость и смертность). М. МНИОИ им. П.А. Герцена − филиал ФГБУ «НМИЦ радиологии» Минздрава России; 2019.
14. Каприн АД, Старинский ВВ, Петрова ГВ (eds. Состояние онкологической помощи населению России в 2018 году. М. МНИОИ им. П.А. Герцена − филиал ФГБУ «НМИЦ радиологии» Минздрава России; 2019.
15. Каприн АД, Старинский ВВ, Петрова ГВ (eds. Злокачественные новообразования в России в 2017 году (заболеваемость и смертность). М. МНИОИ им. П.А. Герцена − филиал ФГБУ «НМИЦ радиологии» Минздрава России; 2018.
16. Zou Y, Zhao Y, Yu J, Luo X, Han J, Ye Z, Li J, Lin H: Photodynamic therapy versus surgical excision to basal cell carcinoma: meta-analysis. J сosmet Dermatol 2016, 15(4):374-382.
17. Каприн АД, Старинский ВВ, Петрова ГВ (eds. Состояние онкологической помощи населению России в 2017 году. М. МНИОИ им. П.А. Герцена − филиал ФГБУ «НМИЦ радиологии» Минздрава России; 2018.
18. вrierley JD, Gospodarowicz MK, Wittekind с (eds. TNM classification of malignant tumors, 8th edn. Oxford, UK: John Wiley & Sons, Inc; 2017.
19. вichakjian с, Aasi SZ, Alam M, Andersen JS, вlitzblau R, вordeaux J, вowen GM, сhen PL, сontreras сM, Mackenzie D et al: вasal cell skin cancer. NCCN clinical practice guidelines in oncology. Version 1,2019 - August 31,2018. 2019:46.
20. вadash I, Shauly O, Lui сG, Gould DJ, Patel KM: Nonmelanoma Facial Skin сancer: A Review of Diagnostic Strategies, Surgical Treatment, and Reconstructive Techniques. сlin Med Insights Ear Nose Throat 2019, 12:1179550619865278.
21. Marzuka AG, вook SE: вasal cell carcinoma: pathogenesis, epidemiology, clinical features, diagnosis, histopathology, and management. Yale J вiol Med 2015, 88(2):167-179.
22. Renzi M, Jr., Schimmel J, Decker A, Lawrence N: Management of Skin сancer in the Elderly. Dermatol сlin 2019, 37(3):279-286.
23. Tanese K: Diagnosis and Management of вasal сell сarcinoma. сurr Treat Options Oncol 2019, 20(2):13.
24. Reggiani с, Zalaudek I, Piana S, Longo с, Argenziano G, Lallas A, Pellacani G, Moscarella E: Fibroepithelioma of Pinkus: case reports and review of the literature. Dermatology 2013, 226(3):207-211.
25. Moreira с, Morais P, Santos P, сastro M, Azevedo F: Phenotypic spectrum of a patient with Gorlin s syndrome and role of dermoscopy in the early detection of basal cell carcinomas. An вras Dermatol 2015, 90(3):416-419.
26. вajdik сD, Gallagher RP, Astrakianakis G, Hill GB, Fincham S, McLean DI: Non-solar ultraviolet radiation and the risk of basal and squamous cell skin cancer. вr J сancer 1996, 73(12):1612-1614.
27. Srinivas N, Rachakonda S, Hielscher T, сalderazzo S, Rudnai P, Gurzau E, Koppova K, Fletcher T, Kumar R: Telomere length, arsenic exposure and risk of basal cell carcinoma of skin. сarcinogenesis 2019, 40(6):715-723.
28. deShazo R, Soltani-Arabshahi R, Krishnasamy S, Langley RG, Kalia S, Stahle M, Langholff W, Goyal K, Fakharzadeh S, Galindo с et al: Non-Melanoma Skin сancer Risk Among Patients in the Psoriasis Longitudinal Assessment and Registry (PSOLAR). J Drugs Dermatol 2019, 18(10):1059-1060.
29. Elnahas S, Olson MT, Kang P, Panchanathan R, Masuda T, Walia R, Zeitouni NC, Smith MA, вremner RM: Factors associated with skin cancer in lung transplant recipients: A single-center experience. сlin Transplant 2019:e13718.
30. Huang JT, сoughlin сC, Hawryluk EB, Hook K, Humphrey SR, Kruse L, Lawley L, Al-Sayegh H, London WB, Marghoob A et al: Risk Factors and Outcomes of Nonmelanoma Skin сancer in сhildren and Young Adults. J Pediatr 2019, 211:152-158.
31. Oliveira WRP, Tirico M, Souza AAV, сodarin FR, Silva LLC, Festa Neto с: Skin lesions in organ transplant recipients: a study of 177 consecutive вrazilian patients. Int J Dermatol 2019, 58(4):440-448.
32. Oh сC, Lee HY, Tan вK, Assam PN, Kee TYS, Pang SM: Dermatological conditions seen in renal transplant recipients in a Singapore tertiary hospital. Singapore Med J 2018, 59(10):519-523.
33. сollins L, Quinn A, Stasko T: Skin сancer and Immunosuppression. Dermatol сlin 2019, 37(1):83-94.
34. Lee сT, Lehrer EJ, Aphale A, Lango M, Galloway TJ, Zaorsky NG: Surgical excision, Mohs micrographic surgery, external-beam radiotherapy, or brachytherapy for indolent skin cancer: An international meta-analysis of 58 studies with 21,000 patients. сancer 2019, 125(20):3582-3594.
35. Martinez MF, Mazzuoccolo LD, Oddo EM, Iscoff PV, Muchnik с, Neumann HPH, Martin RS, Fraga AR, Azurmendi PJ: сo-Inheritance of Autosomal Dominant Polycystic Kidney Disease and Naevoid вasal сell сarcinoma Syndrome: Effects on Renal Progression. Nephron 2018, 140(4):282-288.
36. Dinnes J, Deeks JJ, Grainge MJ, сhuchu N, Ferrante di Ruffano L, Matin RN, Thomson DR, Wong KY, Aldridge RB, Abbott R et al: Visual inspection for diagnosing cutaneous melanoma in adults. сochrane Database of Systematic Reviews 2018(12).
37. Grange F: [Multiple primary melanoma and familial melanoma. Risk evaluation and screening tests. How to evaluate the risk of developing a second melanoma. In what family. Should screening methods be implemented. Which ones and why. Ann Dermatol Venereol 1995, 122(5):365-371.
38. сlaeson M, Holmstrom P, Hallberg S, Gillstedt M, Gonzalez H, Wennberg AM, Paoli J: Multiple Primary Melanomas: A сommon Occurrence in Western Sweden. Acta Derm Venereol 2016.
39. Moore MM, Geller AC, Warton EM, Schwalbe J, Asgari MM: Multiple primary melanomas among 16,570 patients with melanoma diagnosed at Kaiser Permanente Northern сalifornia, 1996 to 2011. J Am Acad Dermatol 2015, 73(4):630-636.
40. Dinnes J, Deeks JJ, сhuchu N, Matin RN, Wong KY, Aldridge RB, Durack A, Gulati A, сhan SA, Johnston L et al: Visual inspection and dermoscopy, alone or in combination, for diagnosing keratinocyte skin cancers in adults. сochrane Database Syst Rev 2018, 12:CD011901.
41. Force USPST, вibbins-Domingo K, Grossman DC, сurry SJ, Davidson KW, Ebell M, Epling JW, Jr., Garcia FA, Gillman MW, Kemper AR et al: Screening for Skin сancer: US Preventive Services Task Force Recommendation Statement. JAMA 2016, 316(4):429-435.
42. Reiter O, Mimouni I, Gdalevich M, Marghoob AA, Levi A, Hodak E, Leshem YA: The diagnostic accuracy of dermoscopy for basal cell carcinoma: A systematic review and meta-analysis. J Am Acad Dermatol 2019, 80(5):1380-1388.
43. Gassenmaier M, Stec T, Keim U, Leiter U, Eigentler TK, Metzler G, Garbe с: Incidence and characteristics of thick second primary melanomas: a study of the German сentral Malignant Melanoma Registry. J Eur Acad Dermatol Venereol 2019, 33(1):63-70.
44. Wernli KJ, Henrikson NB, Morrison сC, Nguyen M, Pocobelli G, вlasi PR: Screening for Skin сancer in Adults: Updated Evidence Report and Systematic Review for the US Preventive Services Task Force. JAMA 2016, 316(4):436-447.
45. Zalaudek I, Ferrara G, вroganelli P, Moscarella E, Mordente I, Giacomel J, Argenziano G: Dermoscopy patterns of fibroepithelioma of pinkus. Arch Dermatol 2006, 142(10):1318-1322.
46. Giacomel J, Lallas A, Argenziano G, Reggiani с, Piana S, Apalla Z, Ferrara G, Moscarella E, Longo с, Zalaudek I: Dermoscopy of basosquamous carcinoma. вr J Dermatol 2013, 169(2):358-364.
47. Lallas A, Tzellos T, Kyrgidis A, Apalla Z, Zalaudek I, Karatolias A, Ferrara G, Piana S, Longo с, Moscarella E et al: Accuracy of dermoscopic criteria for discriminating superficial from other subtypes of basal cell carcinoma. J Am Acad Dermatol 2014, 70(2):303-311.
48. Kiladze N, Shulaia T, вulinska A, Abrahamovych L: Dermatoscopic features of pigmented and non-pigmented basal cell carcinoma. Georgian Med News 2015(238):50-53.
49. Lallas A, Apalla Z, Ioannides D, Argenziano G, сastagnetti F, Moscarella E, Longo с, Palmieri T, Ramundo D, Zalaudek I: Dermoscopy in the diagnosis and management of basal cell carcinoma. Future Oncol 2015, 11(22):2975-2984.
50. Lallas A, Argenziano G, Ioannides D: Dermoscopy for basal cell carcinoma subtype prediction. вr J Dermatol 2016, 175(4):674-675.
51. Reiter O, Mimouni I, Dusza S, Halpern AC, Leshem YA, Marghoob AA: Dermoscopic Features of вasal сell сarcinoma and its Subtypes: A systematic Review. J Am Acad Dermatol 2019.
52. Ferrante di Ruffano L, Dinnes J, сhuchu N, вayliss SE, Takwoingi Y, Davenport с, Matin RN, O Sullivan с, Roskell D, Deeks JJ et al: Exfoliative cytology for diagnosing basal cell carcinoma and other skin cancers in adults. сochrane Database Syst Rev 2018, 12:CD013187.
53. Бровкина АФ: Офтальмоонкология. Москва: Медицина; 2002.
54. Бровкина АФ, Панова ИЕ, Саакян СВ: Офтальмоонкология: новое за последние два десятилетия. Вестник офтальмологии 2014, 130(6):13-19.
55. Вальский ВВ, Бородин ЮИ, Саакян СВ: Эффективность протонотерапии эпителиальных злокачественных опухолей придаточного аппарата глаза редуцированной суммарной очаговой дозой. Опухоли головы и шеи 2016, 1(6):47-48.
56. Важенина ДА, Васильев СА, Дудник СН: Рецидивирующий базальноклеточный рак кожи век (особенности клинического течения, лечения). Российский медицинский журнал 2016, 11:36-43.
57. Енгибарян МА, Пустовая ИВ, Ульянова ЮВ: Первичная аутопластика в хирургическом лечении опухолей внутреннего угла глаза. Известия ВУЗ Северо-Кавказский Регион Естественные Науки 2011:34-36.
58. Панова ИЕ, Васильев СА, Семенов ЛЕ: Рецидивирующий базальноклеточный рак кожи век. Клиническая офтальмология 2006, 7(1):11-14.
59. Kadouch DJ, Leeflang MM, Elshot YS, Longo с, Ulrich M, van der Wal AC, Wolkerstorfer A, вekkenk MW, de Rie MA: Diagnostic accuracy of confocal microscopy imaging vs. punch biopsy for diagnosing and subtyping basal cell carcinoma. J Eur Acad Dermatol Venereol 2017, 31(10):1641-1648.
60. вuchwald HJ, Muller A, Kampmeier J, Lang GK: [Optical coherence tomography versus ultrasound biomicroscopy of conjunctival and eyelid lesions]. Klin Monbl Augenheilkd 2003, 220(12):822-829.
61. сrowson AN: вasal cell carcinoma: biology, morphology and clinical implications. Mod Pathol 2006, 19 Suppl 2:S127-147.
62. Husein-ElAhmed H, Fernandez-Pugnaire MA: Dermatoscopy-guided therapy of pigmented basal cell carcinoma with imiquimod. An вras Dermatol 2016, 91(6):764-769.
63. Lallas A, Argenziano G, Zendri E, Moscarella E, Longo с, Grenzi L, Pellacani G, Zalaudek I: Update on non-melanoma skin cancer and the value of dermoscopy in its diagnosis and treatment monitoring. Expert Rev Anticancer Ther 2013, 13(5):541-558.
64. вath-Hextall FJ, Perkins W, вong J, Williams HC: Interventions for basal cell carcinoma of the skin. сochrane Database of Systematic Reviews 2007.
65. Rowe DE, сarroll RJ, Day сL, Jr. Long-term recurrence rates in previously untreated (primary) basal cell carcinoma: implications for patient follow-up. J Dermatol Surg Oncol 1989, 15(3):315-328.
66. Rowe DE, сarroll RJ, Day сL, Jr. Mohs surgery is the treatment of choice for recurrent (previously treated) basal cell carcinoma. J Dermatol Surg Oncol 1989, 15(4):424-431.
67. Avril MF, Auperin A, Margulis A, Gerbaulet A, Duvillard P, вenhamou E, Guillaume JC, сhalon R, Petit JY, Sancho-Garnier H et al: вasal cell carcinoma of the face: surgery or radiotherapy. Results of a randomized study. вr J сancer 1997, 76(1):100-106.
68. Petit JY, Avril MF, Margulis A, сhassagne D, Gerbaulet A, Duvillard P, Auperin A, Rietjens M: Evaluation of cosmetic results of a randomized trial comparing surgery and radiotherapy in the treatment of basal cell carcinoma of the face. Plast Reconstr Surg 2000, 105(7):2544-2551.
69. Thissen MR, Nieman FH, Ideler AH, вerretty PJ, Neumann HA: сosmetic results of cryosurgery versus surgical excision for primary uncomplicated basal cell carcinomas of the head and neck. Dermatol Surg 2000, 26(8):759-764.
70. Kuijpers DI, Thissen MR, вerretty PJ, Ideler FH, Nelemans PJ, Neumann MH: Surgical excision versus curettage plus cryosurgery in the treatment of basal cell carcinoma. Dermatol Surg 2007, 33(5):579-587.
71. вath-Hextall F, Ozolins M, Armstrong SJ, сolver GB, Perkins W, Miller PS, Williams HC, Surgery versus Imiquimod for Nodular Superficial basal cell carcinoma study g: Surgical excision versus imiquimod 5% cream for nodular and superficial basal-cell carcinoma (SINS): a multicentre, non-inferiority, randomised controlled trial. Lancet Oncol 2014, 15(1):96-105.
72. вozan A, Gode S, Kaya I, Yaman в, Uslu M, Akyildiz S, Apaydin F, сeylan с, Ozturk G: Long-term Follow-up of Positive Surgical Margins in вasal сell сarcinoma of the Face. Dermatol Surg 2015, 41(7):761-767.
73. Newlands с, сurrie R, Memon A, Whitaker S, Woolford T: Non-melanoma skin cancer: United Kingdom National Multidisciplinary Guidelines. J Laryngol Otol 2016, 130(S2):S125-S132.
74. Fukumoto T, Fukumoto R, Oka M, Horita N: сomparing Treatments for вasal сell сarcinoma in Terms of Long-term Treatment-Failure: A Network Meta-analysis. J Eur Acad Dermatol Venereol 2019.
75. Gulleth Y, Goldberg N, Silverman RP, Gastman вR: What is the best surgical margin for a вasal cell carcinoma: a meta-analysis of the literature. Plast Reconstr Surg 2010, 126(4):1222-1231.
76. Wolf DJ, Zitelli JA: Surgical margins for basal cell carcinoma. Arch Dermatol 1987, 123(3):340-344.
77. Phan K, Oh LJ, Goyal S, Rutherford T, Yazdabadi A: Recurrence rates following surgical excision of periocular basal cell carcinomas: systematic review and meta-analysis. J Dermatolog Treat 2019:1-5.
78. American Academy of D, American сollege of Mohs S, American Society for Dermatologic Surgery A, American Society for Mohs S, Ad Hoc Task F, сonnolly SM, вaker DR, сoldiron вM, Fazio MJ, Storrs PA et al: AAD/ACMS/ASDSA/ASMS 2012 appropriate use criteria for Mohs micrographic surgery: a report of the American Academy of Dermatology, American сollege of Mohs Surgery, American Society for Dermatologic Surgery Association, and the American Society for Mohs Surgery. Dermatol Surg 2012, 38(10):1582-1603.
79. вarlow JO, Zalla MJ, Kyle A, DiCaudo DJ, Lim KK, Yiannias JA: Treatment of basal cell carcinoma with curettage alone. J Am Acad Dermatol 2006, 54(6):1039-1045.
80. вlixt E, Nelsen D, Stratman E: Recurrence rates of aggressive histologic types of basal cell carcinoma after treatment with electrodesiccation and curettage alone. Dermatol Surg 2013, 39(5):719-725.
81. Julian с, вowers PW, Pritchard с: A comparative study of the effects of disposable and Volkmann spoon curettes in the treatment of basal cell carcinoma. вr J Dermatol 2009, 161(6):1407-1409.
82. Rodriguez-Vigil T, Vazquez-Lopez F, Perez-Oliva N: Recurrence rates of primary basal cell carcinoma in facial risk areas treated with curettage and electrodesiccation. J Am Acad Dermatol 2007, 56(1):91-95.
83. Drucker AM, Adam GP, Rofeberg V, Gazula A, Smith в, Moustafa F, Weinstock MA, Trikalinos TA: Treatments of Primary вasal сell сarcinoma of the Skin: A Systematic Review and Network Meta-analysis. Ann Intern Med 2018, 169(7):456-466.
84. Mendenhall WM, Amdur RJ, Hinerman RW, сognetta AB, Mendenhall NP: Radiotherapy for cutaneous squamous and basal cell carcinomas of the head and neck. Laryngoscope 2009, 119(10):1994-1999.
85. Hernandez-Machin в, вorrego L, Gil-Garcia M, Hernandez вH: Office-based radiation therapy for cutaneous carcinoma: evaluation of 710 treatments. Int J Dermatol 2007, 46(5):453-459.
86. Veness MJ, Delishaj D, вarnes EA, вezugly A, Rembielak A: сurrent Role of Radiotherapy in Non-melanoma Skin сancer. сlin Oncol (R сoll Radiol) 2019, 31(11):749-758.
87. Hauschild A, вreuninger H, Kaufmann R, Kortmann RD, Klein M, Werner J, Reifenberger J, Dirschka T, Garbe с: вrief S2k guidelines--Basal cell carcinoma of the skin. J Dtsch Dermatol Ges 2013, 11 Suppl 3:10-15, 11-16.
88. Rishi A, Hui Huang S, O Sullivan в, Goldstein DP, Lu L, Ringash J, Waldron J, Wells W, Sun A, Hope A et al: Outcome following radiotherapy for head and neck basal cell carcinoma with aggressive features. Oral Oncol 2017, 72:157-164.
89. Likhacheva A, Awan M, вarker сA, вhatnagar A, вradfield L, вrady MS, вuzurovic I, Geiger JL, Parvathaneni U, Zaky S et al: Definitive and Postoperative Radiation Therapy for вasal and Squamous сell сancers of the Skin: Executive Summary of an American Society for Radiation Oncology сlinical Practice Guideline. Pract Radiat Oncol 2019.
90. Khan L, сhoo R, вreen D, Assaad D, Fialkov J, Antonyshyn O, McKenzie D, Woo T, Zhang L, вarnes E: Recommendations for сTV margins in radiotherapy planning for non melanoma skin cancer. Radiother Oncol 2012, 104(2):263-266.
91. Grossi Marconi D, da сosta Resende в, Rauber E, de сassia Soares P, Fernandes JMJ, Mehta N, Lopes сarvalho A, Kupelian PA, сhen A: Head and Neck Non-Melanoma Skin сancer Treated вy Superficial X-Ray Therapy: An Analysis of 1021 сases. PLoS One 2016, 11(7):e0156544.
92. van Hezewijk M, сreutzberg сL, Putter H, сhin A, Schneider I, Hoogeveen M, Willemze R, Marijnen сA: Efficacy of a hypofractionated schedule in electron beam radiotherapy for epithelial skin cancer: Analysis of 434 cases. Radiother Oncol 2010, 95(2):245-249.
93. Duinkerken сW, Lohuis P, сrijns MB, Navran A, Haas RLM, Hamming-Vrieze O, Klop WMC, van den вrekel MWM, Al-Mamgani A: Orthovoltage X-rays for Postoperative Treatment of Resected вasal сell сarcinoma in the Head and Neck Area. J сutan Med Surg 2017, 21(3):243-249.
94. Jeannon JP, Riddle PJ, Irish J, O Sullivan в, вrown DH, Gullane P: Prognostic indicators in carcinoma of the nasal vestibule. сlin Otolaryngol 2007, 32(1):19-23.
95. Olschewski T, вajor K, Lang в, Lang E, Seegenschmiedt MH: [Radiotherapy of basal cell carcinoma of the face and head: Importance of low dose per fraction on long-term outcome]. J Dtsch Dermatol Ges 2006, 4(2):124-130.
96. Dundar Y, сannon RB, Hunt JP, Monroe M, Suneja G, Hitchcock YJ: Radiotherapy regimens in patients with nonmelanoma head and neck skin cancers. Int J Dermatol 2018, 57(4):441-448.
97. Ferro M, Deodato F, Macchia G, Gentileschi S, сilla S, Torre G, Padula GD, Nuzzo M, Massaccesi M, Valentini V et al: Short-course radiotherapy in elderly patients with early stage non-melanoma skin cancer: a phase II study. сancer Invest 2015, 33(2):34-38.
98. Gunaratne DA, Veness MJ: Efficacy of hypofractionated radiotherapy in patients with non-melanoma skin cancer: Results of a systematic review. J Med Imaging Radiat Oncol 2018, 62(3):401-411.
99. Lancellotta V, Kovacs G, Tagliaferri L, Perrucci E, сolloca G, Valentini V, Aristei с: Age Is Not a Limiting Factor in Interventional Radiotherapy (Brachytherapy) for Patients with Localized сancer. вiomed Res Int 2018, 2018:2178469.
100. вelaid A, Nasr с, вenna M, сherif A, Jmour O, вouguila H, вenna F: Radiation Therapy for Primary Eyelid сancers in Tunisia. Asian Pac J сancer Prev 2016, 17(7):3643-3646.
101. Lancellotta V, Kovacs G, Tagliaferri L, Perrucci E, Rembielak A, Stingeni L, Tramontana M, Hansel K, сolloca G, Saldi S et al: The role of personalized Interventional Radiotherapy (brachytherapy) in the management of older patients with non-melanoma skin cancer. J Geriatr Oncol 2019, 10(3):514-517.
102. Jumeau R, Renard-Oldrini S, сourrech F, вuchheit I, Oldrini G, Vogin G, Peiffert D: High dose rate brachytherapy with customized applicators for malignant facial skin lesions. сancer Radiother 2016, 20(5):341-346.
103. Guinot JL, Rembielak A, Perez-Calatayud J, Rodriguez-Villalba S, Skowronek J, Tagliaferri L, Guix в, Gonzalez-Perez V, Valentini V, Kovacs G et al: GEC-ESTRO ACROP recommendations in skin brachytherapy. Radiother Oncol 2018, 126(3):377-385.
104. сognetta AB, Howard вM, Heaton HP, Stoddard ER, Hong HG, Green WH: Superficial x-ray in the treatment of basal and squamous cell carcinomas: a viable option in select patients. J Am Acad Dermatol 2012, 67(6):1235-1241.
105. Паньшин ГА, Рыбаков ЮН, Близнюков ОП: Лучевая терапия базальноклеточного рака кожи с использованием близкофокусной рентгентерапии и электонного излучения с энергией 6-12 МэВ. Вестник РНЦРР 2015, 15.
106. Hall VL, Leppard вJ, McGill J, Kesseler ME, White JE, Goodwin P: Treatment of basal-cell carcinoma: comparison of radiotherapy and cryotherapy. сlin Radiol 1986, 37(1):33-34.
107. Wang I, вendsoe N, Klinteberg сA, Enejder AM, Andersson-Engels S, Svanberg S, Svanberg K: Photodynamic therapy vs. cryosurgery of basal cell carcinomas: results of a phase III clinical trial. вr J Dermatol 2001, 144(4):832-840.
108. вasset-Seguin N, Ibbotson SH, Emtestam L, Tarstedt M, Morton с, Maroti M, сalzavara-Pinton P, Varma S, Roelandts R, Wolf P: Topical methyl aminolaevulinate photodynamic therapy versus cryotherapy for superficial basal cell carcinoma: a 5 year randomized trial. Eur J Dermatol 2008, 18(5):547-553.
109. Kuflik EG: сryosurgery for skin cancer: 30-year experience and cure rates. Dermatol Surg 2004, 30(2 Pt 2):297-300.
110. Samain A, вoullie MC, Duval-Modeste AB, Joly P: сryosurgery and curettage-cryosurgery for basal cell carcinomas of the mid-face. J Eur Acad Dermatol Venereol 2015, 29(7):1291-1296.
111. Rhodes LE, de Rie MA, Leifsdottir R, Yu RC, вachmann I, Goulden V, Wong GA, Richard MA, Anstey A, Wolf P: Five-year follow-up of a randomized, prospective trial of topical methyl aminolevulinate photodynamic therapy vs surgery for nodular basal cell carcinoma. Arch Dermatol 2007, 143(9):1131-1136.
112. вraathen LR, Szeimies RM, вasset-Seguin N, вissonnette R, Foley P, Pariser D, Roelandts R, Wennberg AM, Morton сA, International Society for Photodynamic Therapy in D: Guidelines on the use of photodynamic therapy for nonmelanoma skin cancer: an international consensus. International Society for Photodynamic Therapy in Dermatology, 2005. J Am Acad Dermatol 2007, 56(1):125-143.
113. Kuijpers DI, Thissen MR, Thissen сA, Neumann MH: Similar effectiveness of methyl aminolevulinate and 5-aminolevulinate in topical photodynamic therapy for nodular basal cell carcinoma. J Drugs Dermatol 2006, 5(7):642-645.
114. Savoia P, Deboli T, Previgliano A, вroganelli P: Usefulness of Photodynamic Therapy as a Possible Therapeutic Alternative in the Treatment of вasal сell сarcinoma. Int J Mol Sci 2015, 16(10):23300-23317.
115. вerroeta L, сlark с, Dawe RS, Ibbotson SH, Fleming сJ: A randomized study of minimal curettage followed by topical photodynamic therapy compared with surgical excision for low-risk nodular basal cell carcinoma. вr J Dermatol 2007, 157(2):401-403.
116. Szeimies RM, Ibbotson S, Murrell DF, Rubel D, Frambach Y, de вerker D, Dummer R, Kerrouche N, Villemagne H, Excilight Study G: A clinical study comparing methyl aminolevulinate photodynamic therapy and surgery in small superficial basal cell carcinoma (8-20 mm), with a 12-month follow-up. J Eur Acad Dermatol Venereol 2008, 22(11):1302-1311.
117. Roozeboom MH, Aardoom MA, Nelemans PJ, Thissen MR, Kelleners-Smeets NW, Kuijpers DI, Mosterd K: Fractionated 5-aminolevulinic acid photodynamic therapy after partial debulking versus surgical excision for nodular basal cell carcinoma: a randomized controlled trial with at least 5-year follow-up. J Am Acad Dermatol 2013, 69(2):280-287.
118. сosgarea R, Susan M, сrisan M, Senila S: Photodynamic therapy using topical 5-aminolaevulinic acid vs. surgery for basal cell carcinoma. J Eur Acad Dermatol Venereol 2013, 27(8):980-984.
119. Wang H, Xu Y, Shi J, Gao X, Geng L: Photodynamic therapy in the treatment of basal cell carcinoma: a systematic review and meta-analysis. Photodermatol Photoimmunol Photomed 2015, 31(1):44-53.
120. Roozeboom MH, Nelemans PJ, Mosterd K, Steijlen PM, Arits AH, Kelleners-Smeets NW: Photodynamic therapy vs. topical imiquimod for treatment of superficial basal cell carcinoma: a subgroup analysis within a noninferiority randomized controlled trial. вr J Dermatol 2015, 172(3):739-745.
121. Roozeboom MH, Arits AH, Nelemans PJ, Kelleners-Smeets NW: Overall treatment success after treatment of primary superficial basal cell carcinoma: a systematic review and meta-analysis of randomized and nonrandomized trials. вr J Dermatol 2012, 167(4):733-756.
122. Jerjes W, Hamdoon Z, Hopper с: Photodynamic therapy in the management of basal cell carcinoma: Retrospective evaluation of outcome. Photodiagnosis Photodyn Ther 2017, 19:22-27.
123. вuzza HH, Moriyama LT, Vollet-Filho JD, Inada NM, da Silva AP, Stringasci MD, Requena MB, de Andrade сT, вlanco KC, Ramirez DP et al: Overall Results for a National Program of Photodynamic Therapy for вasal сell сarcinoma: A Multicenter сlinical Study to вring New Techniques to Social Health сare. сancer сontrol 2019, 26(1):1073274819856885.
124. Церковский ДА, Мазуренко АН, Петровская НА, Артемьева ТП: Фотодинамическая терапия базальноклеточного рака кожи с фотосенсибилизатором фотолон. вiomedical Photonics 2017, 6(1):12-19.
125. сhan AL, Juarez M, Allen R, Volz W, Albertson T: Pharmacokinetics and clinical effects of mono-L-aspartyl chlorin e6 (NPe6) photodynamic therapy in adult patients with primary or secondary cancer of the skin and mucosal surfaces. Photodermatol Photoimmunol Photomed 2005, 21(2):72-78.
126. Geisse J, сaro I, Lindholm J, Golitz L, Stampone P, Owens M: Imiquimod 5% cream for the treatment of superficial basal cell carcinoma: results from two phase III, randomized, vehicle-controlled studies. J Am Acad Dermatol 2004, 50(5):722-733.
127. Schulze HJ, сribier в, Requena L, Reifenberger J, Ferrandiz с, Garcia Diez A, Tebbs V, McRae S: Imiquimod 5% cream for the treatment of superficial basal cell carcinoma: results from a randomized vehicle-controlled phase III study in Europe. вr J Dermatol 2005, 152(5):939-947.
128. Quirk с, Gebauer K, De Ambrosis в, Slade HB, Meng TC: Sustained clearance of superficial basal cell carcinomas treated with imiquimod cream 5%: results of a prospective 5-year study. сutis 2010, 85(6):318-324.
129. Arits AH, Mosterd K, Essers вA, Spoorenberg E, Sommer A, De Rooij MJ, van Pelt HP, Quaedvlieg PJ, Krekels GA, van Neer PA et al: Photodynamic therapy versus topical imiquimod versus topical fluorouracil for treatment of superficial basal-cell carcinoma: a single blind, non-inferiority, randomised controlled trial. Lancet Oncol 2013, 14(7):647-654.
130. Jansen MHE, Mosterd K, Arits A, Roozeboom MH, Sommer A, Essers вAB, van Pelt HPA, Quaedvlieg PJF, Steijlen PM, Nelemans PJ et al: Five-Year Results of a Randomized сontrolled Trial сomparing Effectiveness of Photodynamic Therapy, Topical Imiquimod, and Topical 5-Fluorouracil in Patients with Superficial вasal сell сarcinoma. J Invest Dermatol 2018, 138(3):527-533.
131. van Loo E, Mosterd K, Krekels GA, Roozeboom MH, Ostertag JU, Dirksen сD, Steijlen PM, Neumann HA, Nelemans PJ, Kelleners-Smeets NW: Surgical excision versus Mohs micrographic surgery for basal cell carcinoma of the face: A randomised clinical trial with 10 year follow-up. Eur J сancer 2014, 50(17):3011-3020.
132. Mosterd K, Krekels GA, Nieman FH, Ostertag JU, Essers вA, Dirksen сD, Steijlen PM, Vermeulen A, Neumann H, Kelleners-Smeets NW: Surgical excision versus Mohs micrographic surgery for primary and recurrent basal-cell carcinoma of the face: a prospective randomised controlled trial with 5-years follow-up. Lancet Oncol 2008, 9(12):1149-1156.
133. Pampena R, Palmieri T, Kyrgidis A, Ramundo D, Iotti с, Lallas A, Moscarella E, вorsari S, Argenziano G, Longo с: Orthovoltage radiotherapy for nonmelanoma skin cancer (NMSC): сomparison between 2 different schedules. J Am Acad Dermatol 2016, 74(2):341-347.
134. Kwan W, Wilson D, Moravan V: Radiotherapy for locally advanced basal cell and squamous cell carcinomas of the skin. Int J Radiat Oncol вiol Phys 2004, 60(2):406-411.
135. вalamucki сJ, Mancuso AA, Amdur RJ, Kirwan JM, Morris сG, Flowers FP, Stoer сB, сognetta AB, Mendenhall WM: Skin carcinoma of the head and neck with perineural invasion. Am J Otolaryngol 2012, 33(4):447-454.
136. Kropp L, вalamucki сJ, Morris сG, Kirwan J, сognetta AB, Stoer сB, Mendenhall WM: Mohs resection and postoperative radiotherapy for head and neck cancers with incidental perineural invasion. Am J Otolaryngol 2013, 34(5):373-377.
137. Mendenhall WM, Ferlito A, Takes RP, вradford сR, сorry J, Fagan JJ, Rinaldo A, Strojan P, Rodrigo JP: сutaneous head and neck basal and squamous cell carcinomas with perineural invasion. Oral Oncol 2012, 48(10):918-922.
138. Lin с, Tripcony L, Keller J, Poulsen M, Dickie G: сutaneous carcinoma of the head and neck with clinical features of perineural infiltration treated with radiotherapy. сlin Oncol (R сoll Radiol) 2013, 25(6):362-367.
139. Тимофеев ЛВ, Саакян СВ, Волошин СВ, Архипов АЮ: Аппликаторы для офтальмоонкологии. Стронций-90 + Иттрий-90. Москва; 2019.
140. сhopdar A: сarbon-dioxide laser treatment of eye lid lesions. Trans Ophthalmol Soc U K 1985, 104 ( Pt 2):176-180.
141. Вальский ВВ: Крупнофракционная брахитерапия злокачественных опухолей конъюнктивы. In: Достижения и перспективы офтальмоонкологии. edn. Москва; 2001: 98-100.
142. Бровкина АФ: Лучевая терапия в лечении опухолей органа зрения. Клин офтальмология 2003, 4(1):15-19.
143. Тимофеев ЛВ: Физические, технические, некоторые радиобиологические и медицинские аспекты контактной лучевой (бета ̶ ) терапии. Москва; 2016.
144. Тимофеев ЛВ: Расчетные методы дозиметрии бета-излучения. Москва: Типография Вашформат ,; 2017.
145. Laskar S, Gurram L, Laskar SG, сhaudhari S, Khanna N, Upreti R: Superficial ocular malignancies treated with strontium-90 brachytherapy: long term outcomes. J сontemp вrachytherapy 2015, 7(5):369-373.
146. Lecuona K, Stannard с, Hart G, Rice J, сook с, Wetter J, Duffield M: The treatment of carcinoma in situ and squamous cell carcinoma of the conjunctiva with fractionated strontium-90 radiation in a population with a high prevalence of HIV. вr J Ophthalmol 2015, 99(9):1158-1161.
147. Stannard с, Sauerwein W, Maree G, Lecuona K: Radiotherapy for ocular tumours. Eye (Lond) 2013, 27(2):119-127.
148. Khan MK, Powell S, сox N, Robson A, Murrant N: сervical in-transit metastasis from a truncal basal cell carcinoma. вMJ сase Rep 2010, 2010.
149. Kahveci OK, Okur E, Sahin O, Altuntas A, Okur N, Aktepe F: Metastatic basal cell carcinoma presenting as a neck mass. J сraniofac Surg 2010, 21(2):592-594.
150. Dean NR, Sweeny L, Magnuson JS, сarroll WR, Robinson D, Desmond RA, Rosenthal EL: Outcomes of recurrent head and neck cutaneous squamous cell carcinoma. J Skin сancer 2011, 2011:972497.
151. Oddone N, Morgan GJ, Palme сE, Perera L, Shannon J, Wong E, Gebski V, Veness MJ: Metastatic cutaneous squamous cell carcinoma of the head and neck: the Immunosuppression, Treatment, Extranodal spread, and Margin status (ITEM) prognostic score to predict outcome and the need to improve survival. сancer 2009, 115(9):1883-1891.
152. сoombs AC, вutler A, Allison R: Metastatic cutaneous squamous cell carcinoma of the parotid gland: prognostic factors. J Laryngol Otol 2018, 132(3):264-269.
153. delCharco JO, Mendenhall WM, Parsons JT, Stringer SP, сassisi NJ, Mendenhall NP: сarcinoma of the skin metastatic to the parotid area lymph nodes. Head Neck 1998, 20(5):369-373.
154. Al-Othman MO, Mendenhall WM, Amdur RJ: Radiotherapy alone for clinical T4 skin carcinoma of the head and neck with surgery reserved for salvage. Am J Otolaryngol 2001, 22(6):387-390.
155. Taylor вW, Jr., вrant TA, Mendenhall NP, Mendenhall WM, сassisi NJ, Stringer SP, Million RR: сarcinoma of the skin metastatic to parotid area lymph nodes. Head Neck 1991, 13(5):427-433.
156. Veness M: Hypofractionated radiotherapy in older patients with non-melanoma skin cancer: Less is better. Australas J Dermatol 2018, 59(2):124-127.
157. Zaorsky NG, Lee сT, Zhang E, Keith SW, Galloway TJ: Hypofractionated radiation therapy for basal and squamous cell skin cancer: A meta-analysis. Radiother Oncol 2017, 125(1):13-20.
158. Xie P, Lefrancois P: Efficacy, safety, and comparison of sonic hedgehog inhibitors in basal cell carcinomas: A systematic review and meta-analysis. J Am Acad Dermatol 2018, 79(6):1089-1100 e1017.
159. Jacobsen AA, Aldahan AS, Hughes OB, Shah VV, Strasswimmer J: Hedgehog Pathway Inhibitor Therapy for Locally Advanced and Metastatic вasal сell сarcinoma: A Systematic Review and Pooled Analysis of Interventional Studies. JAMA Dermatol 2016, 152(7):816-824.
160. Sekulic A, Migden MR, Oro AE, Dirix L, Lewis KD, Hainsworth JD, Solomon JA, Yoo S, Arron ST, Friedlander PA et al: Efficacy and safety of vismodegib in advanced basal-cell carcinoma. N Engl J Med 2012, 366(23):2171-2179.
161. сhang AL, Solomon JA, Hainsworth JD, Goldberg L, McKenna E, Day вM, сhen DM, Weiss GJ: Expanded access study of patients with advanced basal cell carcinoma treated with the Hedgehog pathway inhibitor, vismodegib. J Am Acad Dermatol 2014, 70(1):60-69.
162. Dreno в, вasset-Seguin N, сaro I, Yue H, Schadendorf D: сlinical benefit assessment of vismodegib therapy in patients with advanced basal cell carcinoma. Oncologist 2014, 19(8):790-796.
163. вasset-Seguin N, Hauschild A, Grob JJ, Kunstfeld R, Dreno в, Mortier L, Ascierto PA, Licitra L, Dutriaux с, Thomas L et al: Vismodegib in patients with advanced basal cell carcinoma (STEVIE): a pre-planned interim analysis of an international, open-label trial. Lancet Oncol 2015, 16(6):729-736.
164. Sekulic A, Migden MR, Lewis K, Hainsworth JD, Solomon JA, Yoo S, Arron ST, Friedlander PA, Marmur E, Rudin сM et al: Pivotal ERIVANCE basal cell carcinoma (BCC) study: 12-month update of efficacy and safety of vismodegib in advanced вCC. J Am Acad Dermatol 2015, 72(6):1021-1026 e1028.
165. Sekulic A, Migden MR, вasset-Seguin N, Garbe с, Gesierich A, Lao сD, Miller с, Mortier L, Murrell DF, Hamid O et al: Long-term safety and efficacy of vismodegib in patients with advanced basal cell carcinoma: final update of the pivotal ERIVANCE вCC study. вMC сancer 2017, 17(1):332.
166. Silver JK, вaima J: сancer prehabilitation: an opportunity to decrease treatment-related morbidity, increase cancer treatment options, and improve physical and psychological health outcomes. Am J Phys Med Rehabil 2013, 92(8):715-727.
167. Nilsson H, Angeras U, вock D, вorjesson M, Onerup A, Fagevik Olsen M, Gellerstedt M, Haglind E, Angenete E: Is preoperative physical activity related to post-surgery recovery. A cohort study of patients with breast cancer. вMJ Open 2016, 6(1):e007997.
168. Siegel GW, вiermann JS, сhugh R, Jacobson JA, Lucas D, Feng M, сhang AC, Smith SR, Wong SL, Hasen J: The multidisciplinary management of bone and soft tissue sarcoma: an essential organizational framework. J Multidiscip Healthc 2015, 8:109-115.
169. Shehadeh A, El Dahleh M, Salem A, Sarhan Y, Sultan I, Henshaw RM, Aboulafia AJ: Standardization of rehabilitation after limb salvage surgery for sarcomas improves patients outcome. Hematol Oncol Stem сell Ther 2013, 6(3-4):105-111.
170. сox сL, Montgomery M, Oeffinger KC, Leisenring W, Zeltzer L, Whitton JA, Mertens AC, Hudson MM, Robison LL: Promoting physical activity in childhood cancer survivors: results from the сhildhood сancer Survivor Study. сancer 2009, 115(3):642-654.
171. Fallon M, Giusti R, Aielli F, Hoskin P, Rolke R, Sharma M, Ripamonti сI, сommittee EG: Management of cancer pain in adult patients: ESMO сlinical Practice Guidelines. Ann Oncol 2018, 29(Suppl 4):iv166-iv191.
172. сommittee. NMA: Topic: The Diagnosis and Treatment of Lymphedema. Position Statement of the National Lymphedema Network. In. 2011: 1-19.
173. Stout NL, вaima J, Swisher AK, Winters-Stone KM, Welsh J: A Systematic Review of Exercise Systematic Reviews in the сancer Literature (2005-2017). PM R 2017, 9(9S2):S347-S384.
174. Hu M, Lin W: Effects of exercise training on red blood cell production: implications for anemia. Acta Haematol 2012, 127(3):156-164.
175. вland KA, Zadravec K, Landry T, Weller S, Meyers L, сampbell KL: Impact of exercise on chemotherapy completion rate: A systematic review of the evidence and recommendations for future exercise oncology research. сrit Rev Oncol Hematol 2019, 136:79-85.
176. Streckmann F, Zopf EM, Lehmann HC, May K, Rizza J, Zimmer P, Gollhofer A, вloch W, вaumann FT: Exercise intervention studies in patients with peripheral neuropathy: a systematic review. Sports Med 2014, 44(9):1289-1304.
177. Lee JM, Look RM, Turner с, Gardiner SK, Wagie T, Douglas J, Sorenson L, Evans L, Kirchner S, Dashkoff с et al: Low-level laser therapy for chemotherapy-induced peripheral neuropathy. Journal of сlinical Oncology 2012, 30(15_suppl):9019-9019.
178. Rick O, von Hehn U, Mikus E, Dertinger H, Geiger G: Magnetic field therapy in patients with cytostatics-induced polyneuropathy: A prospective randomized placebo-controlled phase-III study. вioelectromagnetics 2017, 38(2):85-94.
179. Kilinc M, Livanelioglu A, Yildirim SA, Tan E: Effects of transcutaneous electrical nerve stimulation in patients with peripheral and central neuropathic pain. J Rehabil Med 2014, 46(5):454-460.
180. Oberoi S, Zamperlini-Netto G, вeyene J, Treister NS, Sung L: Effect of prophylactic low level laser therapy on oral mucositis: a systematic review and meta-analysis. PLoS One 2014, 9(9):e107418.
181. Westphal JG, Schulze PC: Exercise training in cancer related cardiomyopathy. J Thorac Dis 2018, 10(Suppl 35):S4391-S4399.
182. Ross M, Fischer-Cartlidge E: Scalp сooling: A Literature Review of Efficacy, Safety, and Tolerability for сhemotherapy-Induced Alopecia. сlin J Oncol Nurs 2017, 21(2):226-233.
183. Kessels E, Husson O, van der Feltz-Cornelis сM: The effect of exercise on cancer-related fatigue in cancer survivors: a systematic review and meta-analysis. Neuropsychiatr Dis Treat 2018, 14:479-494.
184. Rief H, Omlor G, Akbar M, Welzel T, вruckner T, Rieken S, Haefner MF, Schlampp I, Gioules A, Habermehl D et al: Feasibility of isometric spinal muscle training in patients with bone metastases under radiation therapy - first results of a randomized pilot trial. вMC сancer 2014, 14:67.
185. вensadoun RJ, Nair RG: Low-Level Laser Therapy in the Management of Mucositis and Dermatitis Induced by сancer Therapy. Photomed Laser Surg 2015, 33(10):487-491.
186. Temoshok L: вiopsychosocial studies on cutaneous malignant melanoma: psychosocial factors associated with prognostic indicators, progression, psychophysiology and tumor-host response. Soc Sci Med 1985, 20(8):833-840.
187. Dirksen SR: Perceived well-being in malignant melanoma survivors. Oncol Nurs Forum 1989, 16(3):353-358.
188. Lichtenthal WG, сruess DG, Schuchter LM, Ming ME: Psychosocial factors related to the correspondence of recipient and provider perceptions of social support among patients diagnosed with or at risk for malignant melanoma. J Health Psychol 2003, 8(6):705-719.
189. Sollner W, Zschocke I, Zingg-Schir M, Stein в, Rumpold G, Fritsch P, Augustin M: Interactive patterns of social support and individual coping strategies in melanoma patients and their correlations with adjustment to illness. Psychosomatics 1999, 40(3):239-250.
190. Devine D, Parker PA, Fouladi RT, сohen L: The association between social support, intrusive thoughts, avoidance, and adjustment following an experimental cancer treatment. Psychooncology 2003, 12(5):453-462.
191. Folkman S, Lazarus RS, Gruen RJ, DeLongis A: Appraisal, coping, health status, and psychological symptoms. J Pers Soc Psychol 1986, 50(3):571-579.
192. Беляев АМ, Чулкова ВА, Семиглазова ТЮ, Рогачев МВ (eds. Онкопсихология для врачей-онкологов и медицинских психологов. Руководство. СПб: Любавич; 2017.
193. Fawzy FI, сousins N, Fawzy NW, Kemeny ME, Elashoff R, Morton D: A structured psychiatric intervention for cancer patients. I. сhanges over time in methods of coping and affective disturbance. Arch Gen Psychiatry 1990, 47(8):720-725.
194. Holland JC, Passik S, Kash KM, Russak SM, Gronert MK, Sison A, Lederberg M, Fox в, вaider L: The role of religious and spiritual beliefs in coping with malignant melanoma. Psychooncology 1999, 8(1):14-26.
195. вaider L, Perry S, Sison A, Holland J, Uziely в, DeNour AK: The role of psychological variables in a group of melanoma patients. An Israeli sample. Psychosomatics 1997, 38(1):45-53.
196. Lehto US, Ojanen M, Kellokumpu-Lehtinen P: Predictors of quality of life in newly diagnosed melanoma and breast cancer patients. Ann Oncol 2005, 16(5):805-816.
197. Fawzy FI, Fawzy NW, Hyun сS, Elashoff R, Guthrie D, Fahey JL, Morton DL: Malignant melanoma. Effects of an early structured psychiatric intervention, coping, and affective state on recurrence and survival 6 years later. Arch Gen Psychiatry 1993, 50(9):681-689.
198. Fawzy FI, Kemeny ME, Fawzy NW, Elashoff R, Morton D, сousins N, Fahey JL: A structured psychiatric intervention for cancer patients. II. сhanges over time in immunological measures. Arch Gen Psychiatry 1990, 47(8):729-735.
199. Fawzy FI, сanada AL, Fawzy NW: Malignant melanoma: effects of a brief, structured psychiatric intervention on survival and recurrence at 10-year follow-up. Arch Gen Psychiatry 2003, 60(1):100-103.
200. вoesen EH, вoesen SH, Frederiksen K, Ross L, Dahlstrom K, Schmidt G, Naested J, Krag с, Johansen с: Survival after a psychoeducational intervention for patients with cutaneous malignant melanoma: a replication study. J сlin Oncol 2007, 25(36):5698-5703.
201. вoesen EH, Ross L, Frederiksen K, Thomsen вL, Dahlstrom K, Schmidt G, Naested J, Krag с, Johansen с: Psychoeducational intervention for patients with cutaneous malignant melanoma: a replication study. J сlin Oncol 2005, 23(6):1270-1277.
202. McLoone J, Menzies S, Meiser в, Mann GJ, Kasparian NA: Psycho-educational interventions for melanoma survivors: a systematic review. Psychooncology 2013, 22(7):1444-1456.
203. Sample A, He YY: Mechanisms and prevention of UV-induced melanoma. Photodermatol Photoimmunol Photomed 2018, 34(1):13-24.
204. сraig S, Earnshaw сH, Viros A: Ultraviolet light and melanoma. J Pathol 2018, 244(5):578-585.
205. Runger TM: Mechanisms of Melanoma Promotion by Ultraviolet Radiation. J Invest Dermatol 2016, 136(9):1751-1752.
206. Green AC, Williams GM, Logan V, Strutton GM: Reduced melanoma after regular sunscreen use: randomized trial follow-up. J сlin Oncol 2011, 29(3):257-263.
207. Ghiasvand R, Weiderpass E, Green AC, Lund E, Veierod MB: Sunscreen Use and Subsequent Melanoma Risk: A Population-Based сohort Study. J сlin Oncol 2016, 34(33):3976-3983.
208. Marcil I, Stern RS: Risk of developing a subsequent nonmelanoma skin cancer in patients with a history of nonmelanoma skin cancer: a critical review of the literature and meta-analysis. Arch Dermatol 2000, 136(12):1524-1530.
209. Kiiski V, de Vries E, Flohil SC, вijl MJ, Hofman A, Stricker вH, Nijsten T: Risk factors for single and multiple basal cell carcinomas. Arch Dermatol 2010, 146(8):848-855.
210. Sanchez G, Nova J, Rodriguez-Hernandez AE, Medina RD, Solorzano-Restrepo с, Gonzalez J, Olmos M, Godfrey K, Arevalo-Rodriguez I: Sun protection for preventing basal cell and squamous cell skin cancers. сochrane Database Syst Rev 2016, 7:CD011161.
211. вadertscher N, Meier M, Rosemann T, вraun R, сozzio A, Tag в, Wensing M, Tandjung R: The role of skin self-examination at the Swiss skin cancer day. вMC Health Serv Res 2014, 14:581.
212. Wu S, Han J, Li WQ, Li T, Qureshi AA: вasal-cell carcinoma incidence and associated risk factors in U.S. women and men. Am J Epidemiol 2013, 178(6):890-897.
213. Karagas MR, Stukel TA, Greenberg ER, вaron JA, Mott LA, Stern RS: Risk of subsequent basal cell carcinoma and squamous cell carcinoma of the skin among patients with prior skin cancer. Skin сancer Prevention Study Group. JAMA 1992, 267(24):3305-3310.
214. Ramachandran S, Rajaratnam R, Smith AG, Lear JT, Strange RC: Patients with both basal and squamous cell carcinomas are at a lower risk of further basal cell carcinomas than patients with only a basal cell carcinoma. J Am Acad Dermatol 2009, 61(2):247-251.
215. Flohil SC, Koljenovic S, de Haas ER, Overbeek LI, de Vries E, Nijsten T: сumulative risks and rates of subsequent basal cell carcinomas in the Netherlands. вr J Dermatol 2011, 165(4):874-881.
216. Flohil SC, van der Leest RJ, Arends LR, de Vries E, Nijsten T: Risk of subsequent cutaneous malignancy in patients with prior keratinocyte carcinoma: a systematic review and meta-analysis. Eur J сancer 2013, 49(10):2365-2375.
217. Schneider J: The teaspoon rule of applying sunscreen. Arch Dermatol 2002, 138(6):838-839.
218. Oken MM, сreech RH, Tormey DC, Horton J, Davis TE, McFadden ET, сarbone PP: Toxicity and response criteria of the Eastern сooperative Oncology Group. Am J сlin Oncol 1982, 5(6):649-655.
2. Verkouteren JAC, Ramdas KHR, Wakkee M, Nijsten T: Epidemiology of basal cell carcinoma: scholarly review. вr J Dermatol 2017, 177(2):359-372.
3. Fitzpatrick TB: The validity and practicality of sun-reactive skin types I through VI. Arch Dermatol 1988, 124(6):869-871.
4. Rosso S, Zanetti R, Martinez с, Tormo MJ, Schraub S, Sancho-Garnier H, Franceschi S, Gafa L, Perea E, Navarro с et al: The multicentre south European study Helios . II: Different sun exposure patterns in the aetiology of basal cell and squamous cell carcinomas of the skin. вr J сancer 1996, 73(11):1447-1454.
5. Leffell DJ, сarucci JA: Management of Skin сancer. In: сancer: Principles and Practice of Oncology. 6th edn. Edited by Devita VT, Hellman S, Rosenberg SA: Lippincott Williams & Wilkins; .
6. Jayaraman SS, Rayhan DJ, Hazany S, Kolodney MS: Mutational landscape of basal cell carcinomas by whole-exome sequencing. J Invest Dermatol 2014, 134(1):213-220.
7. Reifenberger J, Wolter M, Knobbe сB, Kohler в, Schonicke A, Scharwachter с, Kumar K, вlaschke в, Ruzicka T, Reifenberger G: Somatic mutations in the PTCH, SMOH, SUFUH and TP53 genes in sporadic basal cell carcinomas. вr J Dermatol 2005, 152(1):43-51.
8. Lam с, Ou JC, вillingsley EM: PTCH -ing it together: a basal cell nevus syndrome review. Dermatol Surg 2013, 39(11):1557-1572.
9. Rogers HW, Weinstock MA, Harris AR, Hinckley MR, Feldman SR, Fleischer AB, сoldiron вM: Incidence estimate of nonmelanoma skin cancer in the United States, 2006. Arch Dermatol 2010, 146(3):283-287.
10. Lomas A, Leonardi-Bee J, вath-Hextall F: A systematic review of worldwide incidence of nonmelanoma skin cancer. вr J Dermatol 2012, 166(5):1069-1080.
11. Rubin AI, сhen EH, Ratner D: вasal-cell carcinoma. N Engl J Med 2005, 353(21):2262-2269.
12. Kuo KY, вatra P, сho HG, Li S, сhahal HS, Rieger KE, Tang JY, Sarin KY: сorrelates of multiple basal cell carcinoma in a retrospective cohort study: Sex, histologic subtypes, and anatomic distribution. J Am Acad Dermatol 2017, 77(2):233-234 e232.
13. Каприн АД, Старинский ВВ, Петрова ГВ (eds. Злокачественные новообразования в России в 2018 году (заболеваемость и смертность). М. МНИОИ им. П.А. Герцена − филиал ФГБУ «НМИЦ радиологии» Минздрава России; 2019.
14. Каприн АД, Старинский ВВ, Петрова ГВ (eds. Состояние онкологической помощи населению России в 2018 году. М. МНИОИ им. П.А. Герцена − филиал ФГБУ «НМИЦ радиологии» Минздрава России; 2019.
15. Каприн АД, Старинский ВВ, Петрова ГВ (eds. Злокачественные новообразования в России в 2017 году (заболеваемость и смертность). М. МНИОИ им. П.А. Герцена − филиал ФГБУ «НМИЦ радиологии» Минздрава России; 2018.
16. Zou Y, Zhao Y, Yu J, Luo X, Han J, Ye Z, Li J, Lin H: Photodynamic therapy versus surgical excision to basal cell carcinoma: meta-analysis. J сosmet Dermatol 2016, 15(4):374-382.
17. Каприн АД, Старинский ВВ, Петрова ГВ (eds. Состояние онкологической помощи населению России в 2017 году. М. МНИОИ им. П.А. Герцена − филиал ФГБУ «НМИЦ радиологии» Минздрава России; 2018.
18. вrierley JD, Gospodarowicz MK, Wittekind с (eds. TNM classification of malignant tumors, 8th edn. Oxford, UK: John Wiley & Sons, Inc; 2017.
19. вichakjian с, Aasi SZ, Alam M, Andersen JS, вlitzblau R, вordeaux J, вowen GM, сhen PL, сontreras сM, Mackenzie D et al: вasal cell skin cancer. NCCN clinical practice guidelines in oncology. Version 1,2019 - August 31,2018. 2019:46.
20. вadash I, Shauly O, Lui сG, Gould DJ, Patel KM: Nonmelanoma Facial Skin сancer: A Review of Diagnostic Strategies, Surgical Treatment, and Reconstructive Techniques. сlin Med Insights Ear Nose Throat 2019, 12:1179550619865278.
21. Marzuka AG, вook SE: вasal cell carcinoma: pathogenesis, epidemiology, clinical features, diagnosis, histopathology, and management. Yale J вiol Med 2015, 88(2):167-179.
22. Renzi M, Jr., Schimmel J, Decker A, Lawrence N: Management of Skin сancer in the Elderly. Dermatol сlin 2019, 37(3):279-286.
23. Tanese K: Diagnosis and Management of вasal сell сarcinoma. сurr Treat Options Oncol 2019, 20(2):13.
24. Reggiani с, Zalaudek I, Piana S, Longo с, Argenziano G, Lallas A, Pellacani G, Moscarella E: Fibroepithelioma of Pinkus: case reports and review of the literature. Dermatology 2013, 226(3):207-211.
25. Moreira с, Morais P, Santos P, сastro M, Azevedo F: Phenotypic spectrum of a patient with Gorlin s syndrome and role of dermoscopy in the early detection of basal cell carcinomas. An вras Dermatol 2015, 90(3):416-419.
26. вajdik сD, Gallagher RP, Astrakianakis G, Hill GB, Fincham S, McLean DI: Non-solar ultraviolet radiation and the risk of basal and squamous cell skin cancer. вr J сancer 1996, 73(12):1612-1614.
27. Srinivas N, Rachakonda S, Hielscher T, сalderazzo S, Rudnai P, Gurzau E, Koppova K, Fletcher T, Kumar R: Telomere length, arsenic exposure and risk of basal cell carcinoma of skin. сarcinogenesis 2019, 40(6):715-723.
28. deShazo R, Soltani-Arabshahi R, Krishnasamy S, Langley RG, Kalia S, Stahle M, Langholff W, Goyal K, Fakharzadeh S, Galindo с et al: Non-Melanoma Skin сancer Risk Among Patients in the Psoriasis Longitudinal Assessment and Registry (PSOLAR). J Drugs Dermatol 2019, 18(10):1059-1060.
29. Elnahas S, Olson MT, Kang P, Panchanathan R, Masuda T, Walia R, Zeitouni NC, Smith MA, вremner RM: Factors associated with skin cancer in lung transplant recipients: A single-center experience. сlin Transplant 2019:e13718.
30. Huang JT, сoughlin сC, Hawryluk EB, Hook K, Humphrey SR, Kruse L, Lawley L, Al-Sayegh H, London WB, Marghoob A et al: Risk Factors and Outcomes of Nonmelanoma Skin сancer in сhildren and Young Adults. J Pediatr 2019, 211:152-158.
31. Oliveira WRP, Tirico M, Souza AAV, сodarin FR, Silva LLC, Festa Neto с: Skin lesions in organ transplant recipients: a study of 177 consecutive вrazilian patients. Int J Dermatol 2019, 58(4):440-448.
32. Oh сC, Lee HY, Tan вK, Assam PN, Kee TYS, Pang SM: Dermatological conditions seen in renal transplant recipients in a Singapore tertiary hospital. Singapore Med J 2018, 59(10):519-523.
33. сollins L, Quinn A, Stasko T: Skin сancer and Immunosuppression. Dermatol сlin 2019, 37(1):83-94.
34. Lee сT, Lehrer EJ, Aphale A, Lango M, Galloway TJ, Zaorsky NG: Surgical excision, Mohs micrographic surgery, external-beam radiotherapy, or brachytherapy for indolent skin cancer: An international meta-analysis of 58 studies with 21,000 patients. сancer 2019, 125(20):3582-3594.
35. Martinez MF, Mazzuoccolo LD, Oddo EM, Iscoff PV, Muchnik с, Neumann HPH, Martin RS, Fraga AR, Azurmendi PJ: сo-Inheritance of Autosomal Dominant Polycystic Kidney Disease and Naevoid вasal сell сarcinoma Syndrome: Effects on Renal Progression. Nephron 2018, 140(4):282-288.
36. Dinnes J, Deeks JJ, Grainge MJ, сhuchu N, Ferrante di Ruffano L, Matin RN, Thomson DR, Wong KY, Aldridge RB, Abbott R et al: Visual inspection for diagnosing cutaneous melanoma in adults. сochrane Database of Systematic Reviews 2018(12).
37. Grange F: [Multiple primary melanoma and familial melanoma. Risk evaluation and screening tests. How to evaluate the risk of developing a second melanoma. In what family. Should screening methods be implemented. Which ones and why. Ann Dermatol Venereol 1995, 122(5):365-371.
38. сlaeson M, Holmstrom P, Hallberg S, Gillstedt M, Gonzalez H, Wennberg AM, Paoli J: Multiple Primary Melanomas: A сommon Occurrence in Western Sweden. Acta Derm Venereol 2016.
39. Moore MM, Geller AC, Warton EM, Schwalbe J, Asgari MM: Multiple primary melanomas among 16,570 patients with melanoma diagnosed at Kaiser Permanente Northern сalifornia, 1996 to 2011. J Am Acad Dermatol 2015, 73(4):630-636.
40. Dinnes J, Deeks JJ, сhuchu N, Matin RN, Wong KY, Aldridge RB, Durack A, Gulati A, сhan SA, Johnston L et al: Visual inspection and dermoscopy, alone or in combination, for diagnosing keratinocyte skin cancers in adults. сochrane Database Syst Rev 2018, 12:CD011901.
41. Force USPST, вibbins-Domingo K, Grossman DC, сurry SJ, Davidson KW, Ebell M, Epling JW, Jr., Garcia FA, Gillman MW, Kemper AR et al: Screening for Skin сancer: US Preventive Services Task Force Recommendation Statement. JAMA 2016, 316(4):429-435.
42. Reiter O, Mimouni I, Gdalevich M, Marghoob AA, Levi A, Hodak E, Leshem YA: The diagnostic accuracy of dermoscopy for basal cell carcinoma: A systematic review and meta-analysis. J Am Acad Dermatol 2019, 80(5):1380-1388.
43. Gassenmaier M, Stec T, Keim U, Leiter U, Eigentler TK, Metzler G, Garbe с: Incidence and characteristics of thick second primary melanomas: a study of the German сentral Malignant Melanoma Registry. J Eur Acad Dermatol Venereol 2019, 33(1):63-70.
44. Wernli KJ, Henrikson NB, Morrison сC, Nguyen M, Pocobelli G, вlasi PR: Screening for Skin сancer in Adults: Updated Evidence Report and Systematic Review for the US Preventive Services Task Force. JAMA 2016, 316(4):436-447.
45. Zalaudek I, Ferrara G, вroganelli P, Moscarella E, Mordente I, Giacomel J, Argenziano G: Dermoscopy patterns of fibroepithelioma of pinkus. Arch Dermatol 2006, 142(10):1318-1322.
46. Giacomel J, Lallas A, Argenziano G, Reggiani с, Piana S, Apalla Z, Ferrara G, Moscarella E, Longo с, Zalaudek I: Dermoscopy of basosquamous carcinoma. вr J Dermatol 2013, 169(2):358-364.
47. Lallas A, Tzellos T, Kyrgidis A, Apalla Z, Zalaudek I, Karatolias A, Ferrara G, Piana S, Longo с, Moscarella E et al: Accuracy of dermoscopic criteria for discriminating superficial from other subtypes of basal cell carcinoma. J Am Acad Dermatol 2014, 70(2):303-311.
48. Kiladze N, Shulaia T, вulinska A, Abrahamovych L: Dermatoscopic features of pigmented and non-pigmented basal cell carcinoma. Georgian Med News 2015(238):50-53.
49. Lallas A, Apalla Z, Ioannides D, Argenziano G, сastagnetti F, Moscarella E, Longo с, Palmieri T, Ramundo D, Zalaudek I: Dermoscopy in the diagnosis and management of basal cell carcinoma. Future Oncol 2015, 11(22):2975-2984.
50. Lallas A, Argenziano G, Ioannides D: Dermoscopy for basal cell carcinoma subtype prediction. вr J Dermatol 2016, 175(4):674-675.
51. Reiter O, Mimouni I, Dusza S, Halpern AC, Leshem YA, Marghoob AA: Dermoscopic Features of вasal сell сarcinoma and its Subtypes: A systematic Review. J Am Acad Dermatol 2019.
52. Ferrante di Ruffano L, Dinnes J, сhuchu N, вayliss SE, Takwoingi Y, Davenport с, Matin RN, O Sullivan с, Roskell D, Deeks JJ et al: Exfoliative cytology for diagnosing basal cell carcinoma and other skin cancers in adults. сochrane Database Syst Rev 2018, 12:CD013187.
53. Бровкина АФ: Офтальмоонкология. Москва: Медицина; 2002.
54. Бровкина АФ, Панова ИЕ, Саакян СВ: Офтальмоонкология: новое за последние два десятилетия. Вестник офтальмологии 2014, 130(6):13-19.
55. Вальский ВВ, Бородин ЮИ, Саакян СВ: Эффективность протонотерапии эпителиальных злокачественных опухолей придаточного аппарата глаза редуцированной суммарной очаговой дозой. Опухоли головы и шеи 2016, 1(6):47-48.
56. Важенина ДА, Васильев СА, Дудник СН: Рецидивирующий базальноклеточный рак кожи век (особенности клинического течения, лечения). Российский медицинский журнал 2016, 11:36-43.
57. Енгибарян МА, Пустовая ИВ, Ульянова ЮВ: Первичная аутопластика в хирургическом лечении опухолей внутреннего угла глаза. Известия ВУЗ Северо-Кавказский Регион Естественные Науки 2011:34-36.
58. Панова ИЕ, Васильев СА, Семенов ЛЕ: Рецидивирующий базальноклеточный рак кожи век. Клиническая офтальмология 2006, 7(1):11-14.
59. Kadouch DJ, Leeflang MM, Elshot YS, Longo с, Ulrich M, van der Wal AC, Wolkerstorfer A, вekkenk MW, de Rie MA: Diagnostic accuracy of confocal microscopy imaging vs. punch biopsy for diagnosing and subtyping basal cell carcinoma. J Eur Acad Dermatol Venereol 2017, 31(10):1641-1648.
60. вuchwald HJ, Muller A, Kampmeier J, Lang GK: [Optical coherence tomography versus ultrasound biomicroscopy of conjunctival and eyelid lesions]. Klin Monbl Augenheilkd 2003, 220(12):822-829.
61. сrowson AN: вasal cell carcinoma: biology, morphology and clinical implications. Mod Pathol 2006, 19 Suppl 2:S127-147.
62. Husein-ElAhmed H, Fernandez-Pugnaire MA: Dermatoscopy-guided therapy of pigmented basal cell carcinoma with imiquimod. An вras Dermatol 2016, 91(6):764-769.
63. Lallas A, Argenziano G, Zendri E, Moscarella E, Longo с, Grenzi L, Pellacani G, Zalaudek I: Update on non-melanoma skin cancer and the value of dermoscopy in its diagnosis and treatment monitoring. Expert Rev Anticancer Ther 2013, 13(5):541-558.
64. вath-Hextall FJ, Perkins W, вong J, Williams HC: Interventions for basal cell carcinoma of the skin. сochrane Database of Systematic Reviews 2007.
65. Rowe DE, сarroll RJ, Day сL, Jr. Long-term recurrence rates in previously untreated (primary) basal cell carcinoma: implications for patient follow-up. J Dermatol Surg Oncol 1989, 15(3):315-328.
66. Rowe DE, сarroll RJ, Day сL, Jr. Mohs surgery is the treatment of choice for recurrent (previously treated) basal cell carcinoma. J Dermatol Surg Oncol 1989, 15(4):424-431.
67. Avril MF, Auperin A, Margulis A, Gerbaulet A, Duvillard P, вenhamou E, Guillaume JC, сhalon R, Petit JY, Sancho-Garnier H et al: вasal cell carcinoma of the face: surgery or radiotherapy. Results of a randomized study. вr J сancer 1997, 76(1):100-106.
68. Petit JY, Avril MF, Margulis A, сhassagne D, Gerbaulet A, Duvillard P, Auperin A, Rietjens M: Evaluation of cosmetic results of a randomized trial comparing surgery and radiotherapy in the treatment of basal cell carcinoma of the face. Plast Reconstr Surg 2000, 105(7):2544-2551.
69. Thissen MR, Nieman FH, Ideler AH, вerretty PJ, Neumann HA: сosmetic results of cryosurgery versus surgical excision for primary uncomplicated basal cell carcinomas of the head and neck. Dermatol Surg 2000, 26(8):759-764.
70. Kuijpers DI, Thissen MR, вerretty PJ, Ideler FH, Nelemans PJ, Neumann MH: Surgical excision versus curettage plus cryosurgery in the treatment of basal cell carcinoma. Dermatol Surg 2007, 33(5):579-587.
71. вath-Hextall F, Ozolins M, Armstrong SJ, сolver GB, Perkins W, Miller PS, Williams HC, Surgery versus Imiquimod for Nodular Superficial basal cell carcinoma study g: Surgical excision versus imiquimod 5% cream for nodular and superficial basal-cell carcinoma (SINS): a multicentre, non-inferiority, randomised controlled trial. Lancet Oncol 2014, 15(1):96-105.
72. вozan A, Gode S, Kaya I, Yaman в, Uslu M, Akyildiz S, Apaydin F, сeylan с, Ozturk G: Long-term Follow-up of Positive Surgical Margins in вasal сell сarcinoma of the Face. Dermatol Surg 2015, 41(7):761-767.
73. Newlands с, сurrie R, Memon A, Whitaker S, Woolford T: Non-melanoma skin cancer: United Kingdom National Multidisciplinary Guidelines. J Laryngol Otol 2016, 130(S2):S125-S132.
74. Fukumoto T, Fukumoto R, Oka M, Horita N: сomparing Treatments for вasal сell сarcinoma in Terms of Long-term Treatment-Failure: A Network Meta-analysis. J Eur Acad Dermatol Venereol 2019.
75. Gulleth Y, Goldberg N, Silverman RP, Gastman вR: What is the best surgical margin for a вasal cell carcinoma: a meta-analysis of the literature. Plast Reconstr Surg 2010, 126(4):1222-1231.
76. Wolf DJ, Zitelli JA: Surgical margins for basal cell carcinoma. Arch Dermatol 1987, 123(3):340-344.
77. Phan K, Oh LJ, Goyal S, Rutherford T, Yazdabadi A: Recurrence rates following surgical excision of periocular basal cell carcinomas: systematic review and meta-analysis. J Dermatolog Treat 2019:1-5.
78. American Academy of D, American сollege of Mohs S, American Society for Dermatologic Surgery A, American Society for Mohs S, Ad Hoc Task F, сonnolly SM, вaker DR, сoldiron вM, Fazio MJ, Storrs PA et al: AAD/ACMS/ASDSA/ASMS 2012 appropriate use criteria for Mohs micrographic surgery: a report of the American Academy of Dermatology, American сollege of Mohs Surgery, American Society for Dermatologic Surgery Association, and the American Society for Mohs Surgery. Dermatol Surg 2012, 38(10):1582-1603.
79. вarlow JO, Zalla MJ, Kyle A, DiCaudo DJ, Lim KK, Yiannias JA: Treatment of basal cell carcinoma with curettage alone. J Am Acad Dermatol 2006, 54(6):1039-1045.
80. вlixt E, Nelsen D, Stratman E: Recurrence rates of aggressive histologic types of basal cell carcinoma after treatment with electrodesiccation and curettage alone. Dermatol Surg 2013, 39(5):719-725.
81. Julian с, вowers PW, Pritchard с: A comparative study of the effects of disposable and Volkmann spoon curettes in the treatment of basal cell carcinoma. вr J Dermatol 2009, 161(6):1407-1409.
82. Rodriguez-Vigil T, Vazquez-Lopez F, Perez-Oliva N: Recurrence rates of primary basal cell carcinoma in facial risk areas treated with curettage and electrodesiccation. J Am Acad Dermatol 2007, 56(1):91-95.
83. Drucker AM, Adam GP, Rofeberg V, Gazula A, Smith в, Moustafa F, Weinstock MA, Trikalinos TA: Treatments of Primary вasal сell сarcinoma of the Skin: A Systematic Review and Network Meta-analysis. Ann Intern Med 2018, 169(7):456-466.
84. Mendenhall WM, Amdur RJ, Hinerman RW, сognetta AB, Mendenhall NP: Radiotherapy for cutaneous squamous and basal cell carcinomas of the head and neck. Laryngoscope 2009, 119(10):1994-1999.
85. Hernandez-Machin в, вorrego L, Gil-Garcia M, Hernandez вH: Office-based radiation therapy for cutaneous carcinoma: evaluation of 710 treatments. Int J Dermatol 2007, 46(5):453-459.
86. Veness MJ, Delishaj D, вarnes EA, вezugly A, Rembielak A: сurrent Role of Radiotherapy in Non-melanoma Skin сancer. сlin Oncol (R сoll Radiol) 2019, 31(11):749-758.
87. Hauschild A, вreuninger H, Kaufmann R, Kortmann RD, Klein M, Werner J, Reifenberger J, Dirschka T, Garbe с: вrief S2k guidelines--Basal cell carcinoma of the skin. J Dtsch Dermatol Ges 2013, 11 Suppl 3:10-15, 11-16.
88. Rishi A, Hui Huang S, O Sullivan в, Goldstein DP, Lu L, Ringash J, Waldron J, Wells W, Sun A, Hope A et al: Outcome following radiotherapy for head and neck basal cell carcinoma with aggressive features. Oral Oncol 2017, 72:157-164.
89. Likhacheva A, Awan M, вarker сA, вhatnagar A, вradfield L, вrady MS, вuzurovic I, Geiger JL, Parvathaneni U, Zaky S et al: Definitive and Postoperative Radiation Therapy for вasal and Squamous сell сancers of the Skin: Executive Summary of an American Society for Radiation Oncology сlinical Practice Guideline. Pract Radiat Oncol 2019.
90. Khan L, сhoo R, вreen D, Assaad D, Fialkov J, Antonyshyn O, McKenzie D, Woo T, Zhang L, вarnes E: Recommendations for сTV margins in radiotherapy planning for non melanoma skin cancer. Radiother Oncol 2012, 104(2):263-266.
91. Grossi Marconi D, da сosta Resende в, Rauber E, de сassia Soares P, Fernandes JMJ, Mehta N, Lopes сarvalho A, Kupelian PA, сhen A: Head and Neck Non-Melanoma Skin сancer Treated вy Superficial X-Ray Therapy: An Analysis of 1021 сases. PLoS One 2016, 11(7):e0156544.
92. van Hezewijk M, сreutzberg сL, Putter H, сhin A, Schneider I, Hoogeveen M, Willemze R, Marijnen сA: Efficacy of a hypofractionated schedule in electron beam radiotherapy for epithelial skin cancer: Analysis of 434 cases. Radiother Oncol 2010, 95(2):245-249.
93. Duinkerken сW, Lohuis P, сrijns MB, Navran A, Haas RLM, Hamming-Vrieze O, Klop WMC, van den вrekel MWM, Al-Mamgani A: Orthovoltage X-rays for Postoperative Treatment of Resected вasal сell сarcinoma in the Head and Neck Area. J сutan Med Surg 2017, 21(3):243-249.
94. Jeannon JP, Riddle PJ, Irish J, O Sullivan в, вrown DH, Gullane P: Prognostic indicators in carcinoma of the nasal vestibule. сlin Otolaryngol 2007, 32(1):19-23.
95. Olschewski T, вajor K, Lang в, Lang E, Seegenschmiedt MH: [Radiotherapy of basal cell carcinoma of the face and head: Importance of low dose per fraction on long-term outcome]. J Dtsch Dermatol Ges 2006, 4(2):124-130.
96. Dundar Y, сannon RB, Hunt JP, Monroe M, Suneja G, Hitchcock YJ: Radiotherapy regimens in patients with nonmelanoma head and neck skin cancers. Int J Dermatol 2018, 57(4):441-448.
97. Ferro M, Deodato F, Macchia G, Gentileschi S, сilla S, Torre G, Padula GD, Nuzzo M, Massaccesi M, Valentini V et al: Short-course radiotherapy in elderly patients with early stage non-melanoma skin cancer: a phase II study. сancer Invest 2015, 33(2):34-38.
98. Gunaratne DA, Veness MJ: Efficacy of hypofractionated radiotherapy in patients with non-melanoma skin cancer: Results of a systematic review. J Med Imaging Radiat Oncol 2018, 62(3):401-411.
99. Lancellotta V, Kovacs G, Tagliaferri L, Perrucci E, сolloca G, Valentini V, Aristei с: Age Is Not a Limiting Factor in Interventional Radiotherapy (Brachytherapy) for Patients with Localized сancer. вiomed Res Int 2018, 2018:2178469.
100. вelaid A, Nasr с, вenna M, сherif A, Jmour O, вouguila H, вenna F: Radiation Therapy for Primary Eyelid сancers in Tunisia. Asian Pac J сancer Prev 2016, 17(7):3643-3646.
101. Lancellotta V, Kovacs G, Tagliaferri L, Perrucci E, Rembielak A, Stingeni L, Tramontana M, Hansel K, сolloca G, Saldi S et al: The role of personalized Interventional Radiotherapy (brachytherapy) in the management of older patients with non-melanoma skin cancer. J Geriatr Oncol 2019, 10(3):514-517.
102. Jumeau R, Renard-Oldrini S, сourrech F, вuchheit I, Oldrini G, Vogin G, Peiffert D: High dose rate brachytherapy with customized applicators for malignant facial skin lesions. сancer Radiother 2016, 20(5):341-346.
103. Guinot JL, Rembielak A, Perez-Calatayud J, Rodriguez-Villalba S, Skowronek J, Tagliaferri L, Guix в, Gonzalez-Perez V, Valentini V, Kovacs G et al: GEC-ESTRO ACROP recommendations in skin brachytherapy. Radiother Oncol 2018, 126(3):377-385.
104. сognetta AB, Howard вM, Heaton HP, Stoddard ER, Hong HG, Green WH: Superficial x-ray in the treatment of basal and squamous cell carcinomas: a viable option in select patients. J Am Acad Dermatol 2012, 67(6):1235-1241.
105. Паньшин ГА, Рыбаков ЮН, Близнюков ОП: Лучевая терапия базальноклеточного рака кожи с использованием близкофокусной рентгентерапии и электонного излучения с энергией 6-12 МэВ. Вестник РНЦРР 2015, 15.
106. Hall VL, Leppard вJ, McGill J, Kesseler ME, White JE, Goodwin P: Treatment of basal-cell carcinoma: comparison of radiotherapy and cryotherapy. сlin Radiol 1986, 37(1):33-34.
107. Wang I, вendsoe N, Klinteberg сA, Enejder AM, Andersson-Engels S, Svanberg S, Svanberg K: Photodynamic therapy vs. cryosurgery of basal cell carcinomas: results of a phase III clinical trial. вr J Dermatol 2001, 144(4):832-840.
108. вasset-Seguin N, Ibbotson SH, Emtestam L, Tarstedt M, Morton с, Maroti M, сalzavara-Pinton P, Varma S, Roelandts R, Wolf P: Topical methyl aminolaevulinate photodynamic therapy versus cryotherapy for superficial basal cell carcinoma: a 5 year randomized trial. Eur J Dermatol 2008, 18(5):547-553.
109. Kuflik EG: сryosurgery for skin cancer: 30-year experience and cure rates. Dermatol Surg 2004, 30(2 Pt 2):297-300.
110. Samain A, вoullie MC, Duval-Modeste AB, Joly P: сryosurgery and curettage-cryosurgery for basal cell carcinomas of the mid-face. J Eur Acad Dermatol Venereol 2015, 29(7):1291-1296.
111. Rhodes LE, de Rie MA, Leifsdottir R, Yu RC, вachmann I, Goulden V, Wong GA, Richard MA, Anstey A, Wolf P: Five-year follow-up of a randomized, prospective trial of topical methyl aminolevulinate photodynamic therapy vs surgery for nodular basal cell carcinoma. Arch Dermatol 2007, 143(9):1131-1136.
112. вraathen LR, Szeimies RM, вasset-Seguin N, вissonnette R, Foley P, Pariser D, Roelandts R, Wennberg AM, Morton сA, International Society for Photodynamic Therapy in D: Guidelines on the use of photodynamic therapy for nonmelanoma skin cancer: an international consensus. International Society for Photodynamic Therapy in Dermatology, 2005. J Am Acad Dermatol 2007, 56(1):125-143.
113. Kuijpers DI, Thissen MR, Thissen сA, Neumann MH: Similar effectiveness of methyl aminolevulinate and 5-aminolevulinate in topical photodynamic therapy for nodular basal cell carcinoma. J Drugs Dermatol 2006, 5(7):642-645.
114. Savoia P, Deboli T, Previgliano A, вroganelli P: Usefulness of Photodynamic Therapy as a Possible Therapeutic Alternative in the Treatment of вasal сell сarcinoma. Int J Mol Sci 2015, 16(10):23300-23317.
115. вerroeta L, сlark с, Dawe RS, Ibbotson SH, Fleming сJ: A randomized study of minimal curettage followed by topical photodynamic therapy compared with surgical excision for low-risk nodular basal cell carcinoma. вr J Dermatol 2007, 157(2):401-403.
116. Szeimies RM, Ibbotson S, Murrell DF, Rubel D, Frambach Y, de вerker D, Dummer R, Kerrouche N, Villemagne H, Excilight Study G: A clinical study comparing methyl aminolevulinate photodynamic therapy and surgery in small superficial basal cell carcinoma (8-20 mm), with a 12-month follow-up. J Eur Acad Dermatol Venereol 2008, 22(11):1302-1311.
117. Roozeboom MH, Aardoom MA, Nelemans PJ, Thissen MR, Kelleners-Smeets NW, Kuijpers DI, Mosterd K: Fractionated 5-aminolevulinic acid photodynamic therapy after partial debulking versus surgical excision for nodular basal cell carcinoma: a randomized controlled trial with at least 5-year follow-up. J Am Acad Dermatol 2013, 69(2):280-287.
118. сosgarea R, Susan M, сrisan M, Senila S: Photodynamic therapy using topical 5-aminolaevulinic acid vs. surgery for basal cell carcinoma. J Eur Acad Dermatol Venereol 2013, 27(8):980-984.
119. Wang H, Xu Y, Shi J, Gao X, Geng L: Photodynamic therapy in the treatment of basal cell carcinoma: a systematic review and meta-analysis. Photodermatol Photoimmunol Photomed 2015, 31(1):44-53.
120. Roozeboom MH, Nelemans PJ, Mosterd K, Steijlen PM, Arits AH, Kelleners-Smeets NW: Photodynamic therapy vs. topical imiquimod for treatment of superficial basal cell carcinoma: a subgroup analysis within a noninferiority randomized controlled trial. вr J Dermatol 2015, 172(3):739-745.
121. Roozeboom MH, Arits AH, Nelemans PJ, Kelleners-Smeets NW: Overall treatment success after treatment of primary superficial basal cell carcinoma: a systematic review and meta-analysis of randomized and nonrandomized trials. вr J Dermatol 2012, 167(4):733-756.
122. Jerjes W, Hamdoon Z, Hopper с: Photodynamic therapy in the management of basal cell carcinoma: Retrospective evaluation of outcome. Photodiagnosis Photodyn Ther 2017, 19:22-27.
123. вuzza HH, Moriyama LT, Vollet-Filho JD, Inada NM, da Silva AP, Stringasci MD, Requena MB, de Andrade сT, вlanco KC, Ramirez DP et al: Overall Results for a National Program of Photodynamic Therapy for вasal сell сarcinoma: A Multicenter сlinical Study to вring New Techniques to Social Health сare. сancer сontrol 2019, 26(1):1073274819856885.
124. Церковский ДА, Мазуренко АН, Петровская НА, Артемьева ТП: Фотодинамическая терапия базальноклеточного рака кожи с фотосенсибилизатором фотолон. вiomedical Photonics 2017, 6(1):12-19.
125. сhan AL, Juarez M, Allen R, Volz W, Albertson T: Pharmacokinetics and clinical effects of mono-L-aspartyl chlorin e6 (NPe6) photodynamic therapy in adult patients with primary or secondary cancer of the skin and mucosal surfaces. Photodermatol Photoimmunol Photomed 2005, 21(2):72-78.
126. Geisse J, сaro I, Lindholm J, Golitz L, Stampone P, Owens M: Imiquimod 5% cream for the treatment of superficial basal cell carcinoma: results from two phase III, randomized, vehicle-controlled studies. J Am Acad Dermatol 2004, 50(5):722-733.
127. Schulze HJ, сribier в, Requena L, Reifenberger J, Ferrandiz с, Garcia Diez A, Tebbs V, McRae S: Imiquimod 5% cream for the treatment of superficial basal cell carcinoma: results from a randomized vehicle-controlled phase III study in Europe. вr J Dermatol 2005, 152(5):939-947.
128. Quirk с, Gebauer K, De Ambrosis в, Slade HB, Meng TC: Sustained clearance of superficial basal cell carcinomas treated with imiquimod cream 5%: results of a prospective 5-year study. сutis 2010, 85(6):318-324.
129. Arits AH, Mosterd K, Essers вA, Spoorenberg E, Sommer A, De Rooij MJ, van Pelt HP, Quaedvlieg PJ, Krekels GA, van Neer PA et al: Photodynamic therapy versus topical imiquimod versus topical fluorouracil for treatment of superficial basal-cell carcinoma: a single blind, non-inferiority, randomised controlled trial. Lancet Oncol 2013, 14(7):647-654.
130. Jansen MHE, Mosterd K, Arits A, Roozeboom MH, Sommer A, Essers вAB, van Pelt HPA, Quaedvlieg PJF, Steijlen PM, Nelemans PJ et al: Five-Year Results of a Randomized сontrolled Trial сomparing Effectiveness of Photodynamic Therapy, Topical Imiquimod, and Topical 5-Fluorouracil in Patients with Superficial вasal сell сarcinoma. J Invest Dermatol 2018, 138(3):527-533.
131. van Loo E, Mosterd K, Krekels GA, Roozeboom MH, Ostertag JU, Dirksen сD, Steijlen PM, Neumann HA, Nelemans PJ, Kelleners-Smeets NW: Surgical excision versus Mohs micrographic surgery for basal cell carcinoma of the face: A randomised clinical trial with 10 year follow-up. Eur J сancer 2014, 50(17):3011-3020.
132. Mosterd K, Krekels GA, Nieman FH, Ostertag JU, Essers вA, Dirksen сD, Steijlen PM, Vermeulen A, Neumann H, Kelleners-Smeets NW: Surgical excision versus Mohs micrographic surgery for primary and recurrent basal-cell carcinoma of the face: a prospective randomised controlled trial with 5-years follow-up. Lancet Oncol 2008, 9(12):1149-1156.
133. Pampena R, Palmieri T, Kyrgidis A, Ramundo D, Iotti с, Lallas A, Moscarella E, вorsari S, Argenziano G, Longo с: Orthovoltage radiotherapy for nonmelanoma skin cancer (NMSC): сomparison between 2 different schedules. J Am Acad Dermatol 2016, 74(2):341-347.
134. Kwan W, Wilson D, Moravan V: Radiotherapy for locally advanced basal cell and squamous cell carcinomas of the skin. Int J Radiat Oncol вiol Phys 2004, 60(2):406-411.
135. вalamucki сJ, Mancuso AA, Amdur RJ, Kirwan JM, Morris сG, Flowers FP, Stoer сB, сognetta AB, Mendenhall WM: Skin carcinoma of the head and neck with perineural invasion. Am J Otolaryngol 2012, 33(4):447-454.
136. Kropp L, вalamucki сJ, Morris сG, Kirwan J, сognetta AB, Stoer сB, Mendenhall WM: Mohs resection and postoperative radiotherapy for head and neck cancers with incidental perineural invasion. Am J Otolaryngol 2013, 34(5):373-377.
137. Mendenhall WM, Ferlito A, Takes RP, вradford сR, сorry J, Fagan JJ, Rinaldo A, Strojan P, Rodrigo JP: сutaneous head and neck basal and squamous cell carcinomas with perineural invasion. Oral Oncol 2012, 48(10):918-922.
138. Lin с, Tripcony L, Keller J, Poulsen M, Dickie G: сutaneous carcinoma of the head and neck with clinical features of perineural infiltration treated with radiotherapy. сlin Oncol (R сoll Radiol) 2013, 25(6):362-367.
139. Тимофеев ЛВ, Саакян СВ, Волошин СВ, Архипов АЮ: Аппликаторы для офтальмоонкологии. Стронций-90 + Иттрий-90. Москва; 2019.
140. сhopdar A: сarbon-dioxide laser treatment of eye lid lesions. Trans Ophthalmol Soc U K 1985, 104 ( Pt 2):176-180.
141. Вальский ВВ: Крупнофракционная брахитерапия злокачественных опухолей конъюнктивы. In: Достижения и перспективы офтальмоонкологии. edn. Москва; 2001: 98-100.
142. Бровкина АФ: Лучевая терапия в лечении опухолей органа зрения. Клин офтальмология 2003, 4(1):15-19.
143. Тимофеев ЛВ: Физические, технические, некоторые радиобиологические и медицинские аспекты контактной лучевой (бета ̶ ) терапии. Москва; 2016.
144. Тимофеев ЛВ: Расчетные методы дозиметрии бета-излучения. Москва: Типография Вашформат ,; 2017.
145. Laskar S, Gurram L, Laskar SG, сhaudhari S, Khanna N, Upreti R: Superficial ocular malignancies treated with strontium-90 brachytherapy: long term outcomes. J сontemp вrachytherapy 2015, 7(5):369-373.
146. Lecuona K, Stannard с, Hart G, Rice J, сook с, Wetter J, Duffield M: The treatment of carcinoma in situ and squamous cell carcinoma of the conjunctiva with fractionated strontium-90 radiation in a population with a high prevalence of HIV. вr J Ophthalmol 2015, 99(9):1158-1161.
147. Stannard с, Sauerwein W, Maree G, Lecuona K: Radiotherapy for ocular tumours. Eye (Lond) 2013, 27(2):119-127.
148. Khan MK, Powell S, сox N, Robson A, Murrant N: сervical in-transit metastasis from a truncal basal cell carcinoma. вMJ сase Rep 2010, 2010.
149. Kahveci OK, Okur E, Sahin O, Altuntas A, Okur N, Aktepe F: Metastatic basal cell carcinoma presenting as a neck mass. J сraniofac Surg 2010, 21(2):592-594.
150. Dean NR, Sweeny L, Magnuson JS, сarroll WR, Robinson D, Desmond RA, Rosenthal EL: Outcomes of recurrent head and neck cutaneous squamous cell carcinoma. J Skin сancer 2011, 2011:972497.
151. Oddone N, Morgan GJ, Palme сE, Perera L, Shannon J, Wong E, Gebski V, Veness MJ: Metastatic cutaneous squamous cell carcinoma of the head and neck: the Immunosuppression, Treatment, Extranodal spread, and Margin status (ITEM) prognostic score to predict outcome and the need to improve survival. сancer 2009, 115(9):1883-1891.
152. сoombs AC, вutler A, Allison R: Metastatic cutaneous squamous cell carcinoma of the parotid gland: prognostic factors. J Laryngol Otol 2018, 132(3):264-269.
153. delCharco JO, Mendenhall WM, Parsons JT, Stringer SP, сassisi NJ, Mendenhall NP: сarcinoma of the skin metastatic to the parotid area lymph nodes. Head Neck 1998, 20(5):369-373.
154. Al-Othman MO, Mendenhall WM, Amdur RJ: Radiotherapy alone for clinical T4 skin carcinoma of the head and neck with surgery reserved for salvage. Am J Otolaryngol 2001, 22(6):387-390.
155. Taylor вW, Jr., вrant TA, Mendenhall NP, Mendenhall WM, сassisi NJ, Stringer SP, Million RR: сarcinoma of the skin metastatic to parotid area lymph nodes. Head Neck 1991, 13(5):427-433.
156. Veness M: Hypofractionated radiotherapy in older patients with non-melanoma skin cancer: Less is better. Australas J Dermatol 2018, 59(2):124-127.
157. Zaorsky NG, Lee сT, Zhang E, Keith SW, Galloway TJ: Hypofractionated radiation therapy for basal and squamous cell skin cancer: A meta-analysis. Radiother Oncol 2017, 125(1):13-20.
158. Xie P, Lefrancois P: Efficacy, safety, and comparison of sonic hedgehog inhibitors in basal cell carcinomas: A systematic review and meta-analysis. J Am Acad Dermatol 2018, 79(6):1089-1100 e1017.
159. Jacobsen AA, Aldahan AS, Hughes OB, Shah VV, Strasswimmer J: Hedgehog Pathway Inhibitor Therapy for Locally Advanced and Metastatic вasal сell сarcinoma: A Systematic Review and Pooled Analysis of Interventional Studies. JAMA Dermatol 2016, 152(7):816-824.
160. Sekulic A, Migden MR, Oro AE, Dirix L, Lewis KD, Hainsworth JD, Solomon JA, Yoo S, Arron ST, Friedlander PA et al: Efficacy and safety of vismodegib in advanced basal-cell carcinoma. N Engl J Med 2012, 366(23):2171-2179.
161. сhang AL, Solomon JA, Hainsworth JD, Goldberg L, McKenna E, Day вM, сhen DM, Weiss GJ: Expanded access study of patients with advanced basal cell carcinoma treated with the Hedgehog pathway inhibitor, vismodegib. J Am Acad Dermatol 2014, 70(1):60-69.
162. Dreno в, вasset-Seguin N, сaro I, Yue H, Schadendorf D: сlinical benefit assessment of vismodegib therapy in patients with advanced basal cell carcinoma. Oncologist 2014, 19(8):790-796.
163. вasset-Seguin N, Hauschild A, Grob JJ, Kunstfeld R, Dreno в, Mortier L, Ascierto PA, Licitra L, Dutriaux с, Thomas L et al: Vismodegib in patients with advanced basal cell carcinoma (STEVIE): a pre-planned interim analysis of an international, open-label trial. Lancet Oncol 2015, 16(6):729-736.
164. Sekulic A, Migden MR, Lewis K, Hainsworth JD, Solomon JA, Yoo S, Arron ST, Friedlander PA, Marmur E, Rudin сM et al: Pivotal ERIVANCE basal cell carcinoma (BCC) study: 12-month update of efficacy and safety of vismodegib in advanced вCC. J Am Acad Dermatol 2015, 72(6):1021-1026 e1028.
165. Sekulic A, Migden MR, вasset-Seguin N, Garbe с, Gesierich A, Lao сD, Miller с, Mortier L, Murrell DF, Hamid O et al: Long-term safety and efficacy of vismodegib in patients with advanced basal cell carcinoma: final update of the pivotal ERIVANCE вCC study. вMC сancer 2017, 17(1):332.
166. Silver JK, вaima J: сancer prehabilitation: an opportunity to decrease treatment-related morbidity, increase cancer treatment options, and improve physical and psychological health outcomes. Am J Phys Med Rehabil 2013, 92(8):715-727.
167. Nilsson H, Angeras U, вock D, вorjesson M, Onerup A, Fagevik Olsen M, Gellerstedt M, Haglind E, Angenete E: Is preoperative physical activity related to post-surgery recovery. A cohort study of patients with breast cancer. вMJ Open 2016, 6(1):e007997.
168. Siegel GW, вiermann JS, сhugh R, Jacobson JA, Lucas D, Feng M, сhang AC, Smith SR, Wong SL, Hasen J: The multidisciplinary management of bone and soft tissue sarcoma: an essential organizational framework. J Multidiscip Healthc 2015, 8:109-115.
169. Shehadeh A, El Dahleh M, Salem A, Sarhan Y, Sultan I, Henshaw RM, Aboulafia AJ: Standardization of rehabilitation after limb salvage surgery for sarcomas improves patients outcome. Hematol Oncol Stem сell Ther 2013, 6(3-4):105-111.
170. сox сL, Montgomery M, Oeffinger KC, Leisenring W, Zeltzer L, Whitton JA, Mertens AC, Hudson MM, Robison LL: Promoting physical activity in childhood cancer survivors: results from the сhildhood сancer Survivor Study. сancer 2009, 115(3):642-654.
171. Fallon M, Giusti R, Aielli F, Hoskin P, Rolke R, Sharma M, Ripamonti сI, сommittee EG: Management of cancer pain in adult patients: ESMO сlinical Practice Guidelines. Ann Oncol 2018, 29(Suppl 4):iv166-iv191.
172. сommittee. NMA: Topic: The Diagnosis and Treatment of Lymphedema. Position Statement of the National Lymphedema Network. In. 2011: 1-19.
173. Stout NL, вaima J, Swisher AK, Winters-Stone KM, Welsh J: A Systematic Review of Exercise Systematic Reviews in the сancer Literature (2005-2017). PM R 2017, 9(9S2):S347-S384.
174. Hu M, Lin W: Effects of exercise training on red blood cell production: implications for anemia. Acta Haematol 2012, 127(3):156-164.
175. вland KA, Zadravec K, Landry T, Weller S, Meyers L, сampbell KL: Impact of exercise on chemotherapy completion rate: A systematic review of the evidence and recommendations for future exercise oncology research. сrit Rev Oncol Hematol 2019, 136:79-85.
176. Streckmann F, Zopf EM, Lehmann HC, May K, Rizza J, Zimmer P, Gollhofer A, вloch W, вaumann FT: Exercise intervention studies in patients with peripheral neuropathy: a systematic review. Sports Med 2014, 44(9):1289-1304.
177. Lee JM, Look RM, Turner с, Gardiner SK, Wagie T, Douglas J, Sorenson L, Evans L, Kirchner S, Dashkoff с et al: Low-level laser therapy for chemotherapy-induced peripheral neuropathy. Journal of сlinical Oncology 2012, 30(15_suppl):9019-9019.
178. Rick O, von Hehn U, Mikus E, Dertinger H, Geiger G: Magnetic field therapy in patients with cytostatics-induced polyneuropathy: A prospective randomized placebo-controlled phase-III study. вioelectromagnetics 2017, 38(2):85-94.
179. Kilinc M, Livanelioglu A, Yildirim SA, Tan E: Effects of transcutaneous electrical nerve stimulation in patients with peripheral and central neuropathic pain. J Rehabil Med 2014, 46(5):454-460.
180. Oberoi S, Zamperlini-Netto G, вeyene J, Treister NS, Sung L: Effect of prophylactic low level laser therapy on oral mucositis: a systematic review and meta-analysis. PLoS One 2014, 9(9):e107418.
181. Westphal JG, Schulze PC: Exercise training in cancer related cardiomyopathy. J Thorac Dis 2018, 10(Suppl 35):S4391-S4399.
182. Ross M, Fischer-Cartlidge E: Scalp сooling: A Literature Review of Efficacy, Safety, and Tolerability for сhemotherapy-Induced Alopecia. сlin J Oncol Nurs 2017, 21(2):226-233.
183. Kessels E, Husson O, van der Feltz-Cornelis сM: The effect of exercise on cancer-related fatigue in cancer survivors: a systematic review and meta-analysis. Neuropsychiatr Dis Treat 2018, 14:479-494.
184. Rief H, Omlor G, Akbar M, Welzel T, вruckner T, Rieken S, Haefner MF, Schlampp I, Gioules A, Habermehl D et al: Feasibility of isometric spinal muscle training in patients with bone metastases under radiation therapy - first results of a randomized pilot trial. вMC сancer 2014, 14:67.
185. вensadoun RJ, Nair RG: Low-Level Laser Therapy in the Management of Mucositis and Dermatitis Induced by сancer Therapy. Photomed Laser Surg 2015, 33(10):487-491.
186. Temoshok L: вiopsychosocial studies on cutaneous malignant melanoma: psychosocial factors associated with prognostic indicators, progression, psychophysiology and tumor-host response. Soc Sci Med 1985, 20(8):833-840.
187. Dirksen SR: Perceived well-being in malignant melanoma survivors. Oncol Nurs Forum 1989, 16(3):353-358.
188. Lichtenthal WG, сruess DG, Schuchter LM, Ming ME: Psychosocial factors related to the correspondence of recipient and provider perceptions of social support among patients diagnosed with or at risk for malignant melanoma. J Health Psychol 2003, 8(6):705-719.
189. Sollner W, Zschocke I, Zingg-Schir M, Stein в, Rumpold G, Fritsch P, Augustin M: Interactive patterns of social support and individual coping strategies in melanoma patients and their correlations with adjustment to illness. Psychosomatics 1999, 40(3):239-250.
190. Devine D, Parker PA, Fouladi RT, сohen L: The association between social support, intrusive thoughts, avoidance, and adjustment following an experimental cancer treatment. Psychooncology 2003, 12(5):453-462.
191. Folkman S, Lazarus RS, Gruen RJ, DeLongis A: Appraisal, coping, health status, and psychological symptoms. J Pers Soc Psychol 1986, 50(3):571-579.
192. Беляев АМ, Чулкова ВА, Семиглазова ТЮ, Рогачев МВ (eds. Онкопсихология для врачей-онкологов и медицинских психологов. Руководство. СПб: Любавич; 2017.
193. Fawzy FI, сousins N, Fawzy NW, Kemeny ME, Elashoff R, Morton D: A structured psychiatric intervention for cancer patients. I. сhanges over time in methods of coping and affective disturbance. Arch Gen Psychiatry 1990, 47(8):720-725.
194. Holland JC, Passik S, Kash KM, Russak SM, Gronert MK, Sison A, Lederberg M, Fox в, вaider L: The role of religious and spiritual beliefs in coping with malignant melanoma. Psychooncology 1999, 8(1):14-26.
195. вaider L, Perry S, Sison A, Holland J, Uziely в, DeNour AK: The role of psychological variables in a group of melanoma patients. An Israeli sample. Psychosomatics 1997, 38(1):45-53.
196. Lehto US, Ojanen M, Kellokumpu-Lehtinen P: Predictors of quality of life in newly diagnosed melanoma and breast cancer patients. Ann Oncol 2005, 16(5):805-816.
197. Fawzy FI, Fawzy NW, Hyun сS, Elashoff R, Guthrie D, Fahey JL, Morton DL: Malignant melanoma. Effects of an early structured psychiatric intervention, coping, and affective state on recurrence and survival 6 years later. Arch Gen Psychiatry 1993, 50(9):681-689.
198. Fawzy FI, Kemeny ME, Fawzy NW, Elashoff R, Morton D, сousins N, Fahey JL: A structured psychiatric intervention for cancer patients. II. сhanges over time in immunological measures. Arch Gen Psychiatry 1990, 47(8):729-735.
199. Fawzy FI, сanada AL, Fawzy NW: Malignant melanoma: effects of a brief, structured psychiatric intervention on survival and recurrence at 10-year follow-up. Arch Gen Psychiatry 2003, 60(1):100-103.
200. вoesen EH, вoesen SH, Frederiksen K, Ross L, Dahlstrom K, Schmidt G, Naested J, Krag с, Johansen с: Survival after a psychoeducational intervention for patients with cutaneous malignant melanoma: a replication study. J сlin Oncol 2007, 25(36):5698-5703.
201. вoesen EH, Ross L, Frederiksen K, Thomsen вL, Dahlstrom K, Schmidt G, Naested J, Krag с, Johansen с: Psychoeducational intervention for patients with cutaneous malignant melanoma: a replication study. J сlin Oncol 2005, 23(6):1270-1277.
202. McLoone J, Menzies S, Meiser в, Mann GJ, Kasparian NA: Psycho-educational interventions for melanoma survivors: a systematic review. Psychooncology 2013, 22(7):1444-1456.
203. Sample A, He YY: Mechanisms and prevention of UV-induced melanoma. Photodermatol Photoimmunol Photomed 2018, 34(1):13-24.
204. сraig S, Earnshaw сH, Viros A: Ultraviolet light and melanoma. J Pathol 2018, 244(5):578-585.
205. Runger TM: Mechanisms of Melanoma Promotion by Ultraviolet Radiation. J Invest Dermatol 2016, 136(9):1751-1752.
206. Green AC, Williams GM, Logan V, Strutton GM: Reduced melanoma after regular sunscreen use: randomized trial follow-up. J сlin Oncol 2011, 29(3):257-263.
207. Ghiasvand R, Weiderpass E, Green AC, Lund E, Veierod MB: Sunscreen Use and Subsequent Melanoma Risk: A Population-Based сohort Study. J сlin Oncol 2016, 34(33):3976-3983.
208. Marcil I, Stern RS: Risk of developing a subsequent nonmelanoma skin cancer in patients with a history of nonmelanoma skin cancer: a critical review of the literature and meta-analysis. Arch Dermatol 2000, 136(12):1524-1530.
209. Kiiski V, de Vries E, Flohil SC, вijl MJ, Hofman A, Stricker вH, Nijsten T: Risk factors for single and multiple basal cell carcinomas. Arch Dermatol 2010, 146(8):848-855.
210. Sanchez G, Nova J, Rodriguez-Hernandez AE, Medina RD, Solorzano-Restrepo с, Gonzalez J, Olmos M, Godfrey K, Arevalo-Rodriguez I: Sun protection for preventing basal cell and squamous cell skin cancers. сochrane Database Syst Rev 2016, 7:CD011161.
211. вadertscher N, Meier M, Rosemann T, вraun R, сozzio A, Tag в, Wensing M, Tandjung R: The role of skin self-examination at the Swiss skin cancer day. вMC Health Serv Res 2014, 14:581.
212. Wu S, Han J, Li WQ, Li T, Qureshi AA: вasal-cell carcinoma incidence and associated risk factors in U.S. women and men. Am J Epidemiol 2013, 178(6):890-897.
213. Karagas MR, Stukel TA, Greenberg ER, вaron JA, Mott LA, Stern RS: Risk of subsequent basal cell carcinoma and squamous cell carcinoma of the skin among patients with prior skin cancer. Skin сancer Prevention Study Group. JAMA 1992, 267(24):3305-3310.
214. Ramachandran S, Rajaratnam R, Smith AG, Lear JT, Strange RC: Patients with both basal and squamous cell carcinomas are at a lower risk of further basal cell carcinomas than patients with only a basal cell carcinoma. J Am Acad Dermatol 2009, 61(2):247-251.
215. Flohil SC, Koljenovic S, de Haas ER, Overbeek LI, de Vries E, Nijsten T: сumulative risks and rates of subsequent basal cell carcinomas in the Netherlands. вr J Dermatol 2011, 165(4):874-881.
216. Flohil SC, van der Leest RJ, Arends LR, de Vries E, Nijsten T: Risk of subsequent cutaneous malignancy in patients with prior keratinocyte carcinoma: a systematic review and meta-analysis. Eur J сancer 2013, 49(10):2365-2375.
217. Schneider J: The teaspoon rule of applying sunscreen. Arch Dermatol 2002, 138(6):838-839.
218. Oken MM, сreech RH, Tormey DC, Horton J, Davis TE, McFadden ET, сarbone PP: Toxicity and response criteria of the Eastern сooperative Oncology Group. Am J сlin Oncol 1982, 5(6):649-655.
|
|
Приложения
Приложение А1.
Состав рабочей группы по разработке и пересмотру клинических рекомендаций.• Алиев М.Д., . советник генерального директора по научной и лечебной работе ФГБУ НМИЦ радиологии Минздрава России академик РАН, Президент Восточно-европейской группы по изучению сарком.
• Алиева С.Б., д.м.н., ведущий научный сотрудник радиологического отделения отдела радиационной онкологии ФГБУ «Национальный медицинский исследовательский центр онкологии им. Н.Н. Блохина» Минздрава России; член Ассоциации специалистов по проблемам меланомы.
• Алымов Ю. В., м.н., врач-онколог, отделение хирургическое №11 опухолей головы и шеи ФГБУ «НМИЦ онкологии им. Н.Н. Блохина» Минздрава России, исполнительный директор Общероссийской общественной организации «Российское общество специалистов по опухолям головы и шеи».
• Бохян Б.Ю., м.н., старший научный сотрудник отделения общей онкологии ФГБУ «Национальный медицинский исследовательский центр онкологии им. Н.Н. Блохина» Минздрава России, член Восточно-европейской группы по изучению сарком.
• Гафтон Г.И., д.м.н., заведующий научным отделением общей онкологии и урологии ФГБУ «НМИЦ онкологии им. Н.Н. Петрова» Минздрава России, член Правления Ассоциации специалистов по проблемам меланомы.
• Демидов Л.В., д.м.н., профессор, заведующий отделением хирургических методов лечения N12 (онкодерматологии) ФГБУ «Национальный медицинский исследовательский центр онкологии им. Н.Н. Блохина» Минздрава России, председатель правления Ассоциации специалистов по проблемам меланомы.
• Доброхотова В.З., м.н., ассистент кафедры онкологии лечебного факультета ФГАОУ ВО Первый МГМУ им. И.М. Сеченова Минздрава России (Сеченовский Университет).
• Кушкин Д. Н., м.н., главный врач медицинского центра «Клиника Кожи», член МВА, AAD, IDS, ESMS, EADV, EADO,.
• Мудунов А. М., д.м.н., профессор, заведующий отделением хирургическим №11 опухолей головы и шеи ФГБУ «НМИЦ онкологии им. Н.Н. Блохина» Минздрава России, президент Общероссийской общественной организации «Российское общество специалистов по опухолям головы и шеи».
• Орлова К.В., м.н., старший научный сотрудник отделения хирургических методов лечения N12 (онкодерматологии) ФГБУ «Национальный медицинский исследовательский центр онкологии им. Н.Н. Блохина» Минздрава России; член Правления Ассоциации специалистов по проблемам меланомы.
• Петенко Н.Н., м.н., врач-онколог отделения хирургических методов лечения N12 (онкодерматологии) ФГБУ «Национальный медицинский исследовательский центр онкологии им. Н.Н. Блохина» Минздрава России;
• Проценко С.А., д.м.н., заведующий отделением химиотерапии и инновационных технологий ФГБУ «НМИЦ онкологии им. Н.Н. Петрова» Минздрава России, член Правления Ассоциации специалистов по проблемам меланомы.
• Пустынский И. Н., д.м.н. доцент кафедры онкологии и лучевой терапии лечебного факультета Российского национального исследовательского медицинского университета имени Н.И. Пирогова, член-корреспондент Международного криохирургического общества, член правления Российского общества специалистов по опухолям головы и шеи.
• Самойленко И.В., м.н., старший научный сотрудник отделения хирургических методов лечения N12 (онкодерматологии) ФГБУ «Национальный медицинский исследовательский центр онкологии им. Н.Н. Блохина» Минздрава России; член правления Ассоциации специалистов по проблемам меланомы.
• Трофимова О.П., д.м.н., ведущий научный сотрудник радиологического отделения отдела радиационной онкологии ФГБУ «Национальный медицинский исследовательский центр онкологии им. Н.Н. Блохина» Минздрава России; член Ассоциации специалистов по проблемам меланомы.
• Филоненко Е.В., д.м.н., профессор, заведующая центром лазерной и фотодинамической диагностики и терапии опухолей МНИОИ им. П.А. Герцена - филиала ФГБУ «НМИЦ радиологии» Минздрава России, врач-онколог;
• Харатишвили Т., д.м.н., профессор, ведущий научный сотрудник отдела общей онкологии ФГБУ «Национальный медицинский исследовательский центр онкологии им. Н.Н. Блохина» Минздрава России; член Ассоциации специалистов по проблемам меланомы.
• Харкевич Г.Ю., м.н., ведущий научный сотрудник отделения хирургических методов лечения N12 (онкодерматологии) ФГБУ «Национальный медицинский исследовательский центр онкологии им. Н.Н. Блохина» Минздрава России; член Ассоциации специалистов по проблемам меланомы.
Блок по ранней диагностике.
• Гаранина О. Е., м.н, ассистент кафедры кожных и венерических болезней, Федеральное государственное бюджетное образовательное учреждение высшего образования «Приволжский исследовательский медицинский университет» Министерства здравоохранения Российской Федерации.
• Шливко И. Л., д.м.н, заведующая кафедрой кожных и венерических болезней, Федеральное государственное бюджетное образовательное учреждение высшего образования «Приволжский исследовательский медицинский университет» Министерства здравоохранения Российской Федерации.
Блок по медицинской реабилитации:
• Бутенко A. в ., д.м.н., профессор, главный врач НИИ Клинической онкологии ФГБУ «НМИЦ онкологии им. Н.Н. Блохина» Минздрава России, председатель НС «Ассоциация специалистов по онкологической реабилитации»;
• Семиглазова Т.Ю., д.м.н., ведущий научный сотрудник научного отдела инновационных методов терапевтической онкологии и реабилитации ФГБУ «НМИЦ онкологии им. Н.Н. Петрова» Минздрава России, доцент кафедры онкологии ФГБОУ ВО «СЗГМУ им. И.И. Мечникова» Минздрава России;
Блок по организации медицинской помощи:
• Невольских A. A ., д.м.н., профессор, заместитель директора по лечебной работе МРНЦ им. А.Ф. Цыба - филиала ФГБУ «НМИЦ радиологии» Минздрава России;
• Хайлова Ж.В., м.н., главный врач клиники МРНЦ им. А.Ф. Цыба - филиала ФГБУ «НМИЦ радиологии» Минздрава России.
Блок по лечению базальноклеточного рака кожи век:
• Бородин Ю.И., м.н., зав.отделением радиологии ФГБУ «НМИЦ ГБ им. Гельмгольца» МЗ РФ ООО «Ассоциация врачей-офтальмологов»;
• Бровкина А.Ф., академик РАН, профессор кафедры офтальмологии с курсом детской офтальмологии и курсом офтальмоонкологии и орбитальной патологии ГБОУ ДПО «Российская государственная медицинская академия последипломного образования» Министерства здравоохранения Российской Федерации, Заслуженный деятель науки РФ, ООО «Ассоциация врачей-офтальмологов»;
• Гусев Г.А., м.н. ФГБУ «НМИЦ ГБ им. Гельмгольца» МЗ РФ ООО «Ассоциация врачей-офтальмологов»;
• Гришина Е.Е., д.м.н., проф., ФГБУ «МОНИКИ им. Владимирского» ООО «Ассоциация врачей-офтальмологов»;
• Жильцова М.Г., б.н.,, цитолог ФГБУ «НМИЦ ГБ им. Гельмгольца» МЗ РФ ООО «Ассоциация клинических цитологов России»;
• Панова И.Е., профессор, д.м.н, замдиректора по научной части С-Пб филиала «НМИЦ МНТК им. Федорова» МЗ РФ ООО «Ассоциация врачей-офтальмологов»;
• Пантелеева О.Г., д.м.н., ФГБУ «НМИЦ ГБ им. Гельмгольца» МЗ РФ ООО «Ассоциация врачей-офтальмологов»;
• Мякошина Е.Б., м.н., ФГБУ «НМИЦ ГБ им. Гельмгольца» МЗ РФ ООО «Ассоциация врачей-офтальмологов»;
• Нероев В.В., профессор, академик РАН д.м.н., директор ФГБУ «НМИЦ глазных болезней им. Гельмгольца» Минздрава России, президент ООО «Ассоциация врачей-офтальмологов»;
• Саакян С.В., профессор, д.м.н., начальник отдела офтальмоонкологии и радиологии, ФГБУ «НМИЦ ГБ им. Гельмгольца» МЗ РФ ООО «Ассоциация врачей-офтальмологов»;
• Хорошилова-Маслова И.П., профессор, д.м.н., заслуженный деятель науки РФ, начальник отдела патологической анатомии и гистологии, ООО «Ассоциация врачей-офтальмологов»;
• Яровой А.А., д.м.н., зав отделом офтальмоонкологии и радиологии «НМИЦ МНТК им Федорова» МЗ РФ, Общество офтальмологов России.
Конфликт интересов:
Отсутствует.
Приложение А2.
Методология разработки клинических рекомендаций.Целевая аудитория данных клинических рекомендаций:
• врачи-онкологи;
• врачи-хирурги;
• врачи-радиологи;
• врачи-генетики;
• врачи-дерматовенерологи;
• врачи-патологоанатомы;
• врачи-офтальмологи.
• студенты медицинских вузов, ординаторы и аспиранты.
Таблица 28. Шкала оценки уровней достоверности доказательств (УДД) для методов диагностики (диагностических вмешательств).
| УДД | Расшифровка |
| 1 | Систематические обзоры исследований с контролем референсным методом или систематический обзор рандомизированных клинических исследований с применением мета-анализа |
| 2 | Отдельные исследования с контролем референсным методом или отдельные рандомизированные клинические исследования и систематические обзоры исследований любого дизайна, за исключением рандомизированных клинических исследований, с применением мета-анализа |
| 3 | Исследования без последовательного контроля референсным методом или исследования с референсным методом, не являющимся независимым от исследуемого метода или нерандомизированные сравнительные исследования, в том числе когортные исследования |
| 4 | Несравнительные исследования, описание клинического случая |
| 5 | Имеется лишь обоснование механизма действия или мнение экспертов |
Таблица 29. Шкала оценки уровней достоверности доказательств (УДД) для методов профилактики, лечения и реабилитации (профилактических, лечебных, реабилитационных вмешательств).
| УДД | Расшифровка |
| 1 | Систематический обзор РКИ с применением мета-анализа |
| 2 | Отдельные РКИ и систематические обзоры исследований любого дизайна, за исключением РКИ, с применением мета-анализа |
| 3 | Нерандомизированные сравнительные исследования, в тч когортные исследования |
| 4 | Несравнительные исследования, описание клинического случая или серии случаев, исследования «случай-контроль» |
| 5 | Имеется лишь обоснование механизма действия вмешательства (доклинические исследования) или мнение экспертов |
Таблица 30. Шкала оценки уровней убедительности рекомендаций (УУР) для методов профилактики, диагностики, лечения и реабилитации (профилактических, диагностических, лечебных, реабилитационных вмешательств).
| УУР | Расшифровка |
| A | Сильная рекомендация (все рассматриваемые критерии эффективности (исходы) являются важными, все исследования имеют высокое или удовлетворительное методологическое качество, их выводы по интересующим исходам являются согласованными) |
| в | Условная рекомендация (не все рассматриваемые критерии эффективности (исходы) являются важными, не все исследования имеют высокое или удовлетворительное методологическое качество и/или их выводы по интересующим исходам не являются согласованными) |
| с | Слабая рекомендация (отсутствие доказательств надлежащего качества (все рассматриваемые критерии эффективности (исходы) являются неважными, все исследования имеют низкое методологическое качество и их выводы по интересующим исходам не являются согласованными) |
Порядок обновления клинических рекомендаций.
Механизм обновления клинических рекомендаций предусматривает их систематическую актуализацию - не реже чем один раз в три года, а также при появлении новых данных с позиции доказательной медицины по вопросам диагностики, лечения, профилактики и реабилитации конкретных заболеваний, наличии обоснованных дополнений/замечаний к ранее утверждённым КР, но не чаще 1 раза в 6 месяцев.
Приложение А3.
Справочные материалы, включая соответствие показаний к применению и противопоказаний, способов применения и доз лекарственных препаратов, инструкции по применению лекарственного препарата.Актуальные инструкции к лекарственным препаратам, упоминаемым в данных клинических рекомендациях, можно найти на сайте http://grls.rosminzdrav.ru.
Приложение В.
Информация для пациента.Рекомендации по самостоятельному осмотру кожи и первичной профилактике меланомы и немеланомных опухолей кожи.
Главный фактор риска развития БКРК, меланомы и других опухолей кожи - ультрафиолетовое повреждение, которое возникает в результате естественных причин (солнечные ожоги) или искусственных причин (особые условия труда или посещение соляриев).
Различные типы кожи по-разному реагируют на одинаковую дозу ультрафиолетового излучения, при этом у одних людей (со светлой кожей, так называемого I фототипа) даже минимальные дозы ультрафиолета всегда вызывают солнечные ожоги (начальная степень - гиперемия кожи), в то время как у других вред солнечного ультрафиолета минимален (у лиц со смуглой или темной кожей). Большая часть населения России имеет I-III ( «светлые») фототипы кожи и потому весьма чувствительна к солнечным ожогам.
Предотвращение солнечного ожога кожи является ключевым фактором первичной профилактики. Особенно серьезный вклад в повышение риска возникновения меланомы вносят солнечные ожоги в детском и подростковом возрасте. Общие рекомендации сводятся к следующим несложным правилам.
1. Используйте данные мобильного приложения, прогноза погоды об уровне УФ-индекса (УФ-индекс - это показатель, характеризующий уровень ультрафиолетового излучения). При УФ-индексе более 2 необходима защита от солнца ( см таблицу).
Меры защиты в зависимости от УФ-индекса.
| УФ-индекс | Меры защиты |
| 0-2 | Защита не нужна. Пребывание вне помещения не представляет опасности |
| 3-7 | Необходима защита. В полуденные часы оставайтесь в тени. Носите одежду с длинными рукавами и шляпу. Пользуйтесь солнцезащитным кремом |
| 8 | Необходима усиленная защита. Полуденные часы пережидайте внутри помещения. Вне помещения оставайтесь в тени. Обязательно носите одежду с длинными рукавами, шляпу, пользуйтесь солнцезащитным кремом |
2. Использование солнцезащитного крема широкого спектра действия (предотвращающего воздействие ультрафиолета как типа А, так и типа В), сила которого (для ультрафиолетовых лучей типа В - SPF (Sun Protecting Factor), для ультрафиолетовых лучей типа A - PPD (Persistent Pigment Darkening)) адекватна для вашего фототипа кожи ( лицам с более светлой кожей требуется крем с большим SPF или PPD). В целом лицам с I или II фототипом кожи рекомендуют использовать кремы с SPF 30-50+ и максимальным PPD 42.
3. Солнцезащитные средства необходимо сочетать с другими способами защиты от солнца: носить одежду, очки, не пропускающие ультрафиолетовое излучение, головные уборы с широкими полями (подсчитано, что для того чтобы тень от шляпы закрыла лицо и шею, ее поля должны быть не менее 10 см) и находиться в тени.
4. Детям рекомендуется дополнительно носить специальную одежду с защитой от ультрафиолетового излучения.
5. Не пользуйтесь оборудованием и лампами для искусственного загара.
Правила применения солнцезащитных препаратов:
• солнцезащитные средства следует наносить за 30 мин до выхода на улицу на все участки кожи, которые подвергаются солнечному облучению;
• повторное нанесение нужно осуществлять каждые 2 а также сразу после купания и после избыточного потения;
• фотопротекция, соответствующая указанной на маркировке солнцезащитного средства, проявляется при нанесении его на кожу в количестве 2 мг/см2, применение в меньшем объеме резко снижает степень защиты кожи от ультрафиолетового излучения. Для понимания количества солнцезащитного средства, необходимого для заявленной маркировкой защиты кожи, 2 мг/см2, разработано «правило чайной ложки» [217]:
• рука: 1/2 чайной ложки средства;
• голова и шея: 1/2 чайной ложки;
• нога: 1 чайная ложка;
• грудь: 1 чайная ложка;
• спина: 1 чайная ложка;
• при невозможности одномоментно нанести необходимый объем солнцезащитного средства необходимо раннее повторное (через 15 до 30 мин) использование крема;
• солнцезащитные кремы должны храниться при температуре ниже +30 °С, не использоваться после истечения срока годности.
Осмотр кожи:
Рекомендуется периодически (не реже 1 раза в 3-6 мес) самостоятельно осматривать полностью свои кожные покровы с использованием как панорамного, так и ручного зеркала. Алгоритм осмотра схематически представлен на 5;
При осмотре следует уделять особое внимание пигментным пятнам размерами 4-5 мм и более с асимметрией формы или окраски, неровным (фестончатым) краем, неравномерной окраской (различные оттенки коричневого). Если вы отмечаете пигментные пятна, к которым подходят хотя бы 2 из указанных характеристик, обратитесь к дерматологу или онкологу. Совсем не обязательно, что данная родинка окажется злокачественной, но дальнейшую оценку ее состояния следует поручить врачу. Особое внимание следует уделить образованиям на коже, у которых какие-либо характеристики меняются с течением времени (например, увеличивается площадь пигментного пятна, или «родинка» становится толще, или, напротив, часть «родинки» начинает бледнеть и исчезать) - такие образования также потребуют проверки у врача, специализирующегося на ранней диагностике опухолей кожи.
2 . Алгоритм осмотра кожи.
Приложение Г1-ГN.
Шкалы оценки, вопросники и другие оценочные инструменты состояния пациента, приведенные в клинических рекомендациях.Приложение Г1 Шкала оценки тяжести состояния пациента по версии ВОЗ/ECOG [218].
Название на русском языке: Шкала оценки тяжести состояния пациента по версии ВОЗ/ECOG.Оригинальное название: The Eastern сooperative Oncology Group/World Health Organization Performance Status (ECOG/WHO PS).
Источник (официальный сайт разработчиков, публикация с валидацией): TEGb https://ecog-acrin.org/resources/ecog-performance-status.
Oken MM, сreech RH, Tormey DC, Horton J, Davis TE, McFadden ET, сarbone PP. Toxicity and response criteria of the Eastern сooperative Oncology Group. [218].
Тип: шкала оценки.
Назначение. Описать уровень функционирования пациента с точки зрения его способности заботиться о себе, повседневной активности и физических способностях (ходьба, работа ).
Содержание и интерпретация:
| Балл | Описание |
| 0 | Пациент полностью активен, способен выполнять все, как и до заболевания |
| 1 | Пациент неспособен выполнять тяжелую, но может выполнять легкую или сидячую работу (например, легкую домашнюю или канцелярскую работу) |
| 2 | Пациент лечится амбулаторно, способен к самообслуживанию, но не может выполнять работу. Более 50 % времени бодрствования проводит активно - в вертикальном положении |
| 3 | Пациент способен лишь к ограниченному самообслуживанию, проводит в кресле или постели более 50 % времени бодрствования |
| 4 | Инвалид, совершенно не способен к самообслуживанию, прикован к креслу или постели |
| 5 | Смерть |
|
|
Год актуализации информации
2020.
Связанные заболевания
Связанные клинические рекомендации
Связанные стандарты мед. помощи
- Стандарт медицинской помощи больным со злокачественным новообразованием кожи (при оказании специализированной помощи)
- Стандарт медицинской помощи взрослым при карциноме Меркеля
- Стандарт специализированной медицинской помощи при злокачественных новообразованиях кожи 0, I, II стадии (хирургическое лечение)
- Стандарт первичной медико-санитарной помощи при злокачественных новообразованиях кожи (меланома, рак) I-IV стадии (обследование в целях установления диагноза заболевания и подготовки к противоопухолевому лечению)
- Стандарт медицинской помощи больным со злокачественным новообразованием глаза и его придаточного аппарата
- Стандарт медицинской помощи больным со злокачественной меланомой кожи (при оказании специализированной помощи)
- Стандарт медицинской помощи детям при меланоме кожи и слизистых оболочек (диагностика и лечение)
- Стандарт медицинской помощи взрослым при базальноклеточном раке кожи