МКБ-10 коды
|
|
Вступление
Кодирование по Международной статистической классификации болезней и проблем, связанных со здоровьем: R52.1/ R52.2.
Год утверждения (частота пересмотра): 2018.
Возрастная категория: Дети.
Год окончания действия: 2020.
ID: 337.
Разработчик клинической рекомендации.
• Национальное общество детских гематологов, онкологов.
Год утверждения (частота пересмотра): 2018.
Возрастная категория: Дети.
Год окончания действия: 2020.
ID: 337.
Разработчик клинической рекомендации.
• Национальное общество детских гематологов, онкологов.
|
|
Список сокращений
ВАШ - визуально-аналоговая шкала.
ВИЧ - вирус иммунодефицита человека.
ВОЗ - Всемирная организация здравоохранения.
ЕАПП - Европейская ассоциация паллиативной помощи.
ЗНО - злокачественные новообразования.
СПИД - синдром приобретенного иммунодефицита.
ТТС - трансдермальная терапевтическая система.
ЦНС - центральная нервная система.
GRADE - система критериев качества и ценности клинической информации.
IASP - Международная ассоциация по изучению боли.
ВИЧ - вирус иммунодефицита человека.
ВОЗ - Всемирная организация здравоохранения.
ЕАПП - Европейская ассоциация паллиативной помощи.
ЗНО - злокачественные новообразования.
СПИД - синдром приобретенного иммунодефицита.
ТТС - трансдермальная терапевтическая система.
ЦНС - центральная нервная система.
GRADE - система критериев качества и ценности клинической информации.
IASP - Международная ассоциация по изучению боли.
Термины и определения
Адъювантные анальгетики. Препараты, прямое назначение которых не связано с обезболиванием, однако они помогают уменьшать боль в некоторых ситуациях.
Анальгетики. Препараты, которые при резорбтивном действии избирательно подавляют болевую чувствительность. Они не выключают сознание и не угнетают другие виды чувствительности. Исходя из фармакодинамики соответствующих препаратов, их подразделяют на следующие группы: опиоидные (наркотические) и неопиоидные (ненаркотические) анальгетики.
Боль. Неприятное сенсорное или эмоциональное переживание, связанное с фактическим или потенциальным повреждением тканей, или описываемое в терминах такого повреждения.
Интенсивность боли. Термин, равноценный термину тяжесть боли и относящийся к уровню боли, испытываемой и описываемой пациентом.
Методы оценки боли. Методы, используемые для оценки интенсивности боли и других ее характеристик, таких, как локализация, интенсивность, частота. Методы измерения интенсивности боли часто называют шкалами боли. Также применяют такие термины, как инструменты и методики оценки боли.
Нейропатическая боль. Боль, вызванная структурным повреждением или дисфункцией нервных клеток периферической или центральной нервной системы. Нейропатическая боль может персистировать даже без продолжающейся стимуляции.
Острая боль. Это сенсорная реакция с последующим включением эмоционально-мотивационных, вегетативных и других факторов при нарушении целостности организма. В нормальных условиях боль является биологически обусловленным защитным феноменом и исчезает при устранении причин, вызвавших повреждение.
Персистирующая боль. Термин, используемый для обозначения длительной боли, связанной с соматическим заболеванием, тяжелыми инфекциями, злокачественными новообразованиями, хронической нейропатической боли, эпизодической боли.
Привыкание (толерантность). Снижение чувствительности к фармакологическому препарату после повторных введений. Для получения прежнего эффекта требуется повышение дозы.
Пролонгированные лекарственные формы. Термин, используемый равноценно с такими терминами, как «пролонгированное высвобождение», «медленное высвобождение», «длительное высвобождение», «контролируемое высвобождение».
Прорывная боль. Временное нарастание интенсивности боли до или выше исходного уровня. Например, ребенок принимает анальгетики и хорошо контролирует боль при стабильном режиме их приема, но внезапно развивается острый приступ боли. Этот вид боли обычно появляется внезапно, является очень интенсивным и коротким по времени. Это частое явление при онкологической боли, но может встречаться при незлокачественных состояниях.
Синдром отмены. Развитие комплекса (синдрома) неприятных симптомов или физиологических изменений, вызванных резким прерыванием или снижением дозы после многократного применения фармакологического препарата. Синдром отмены также может быть вызван применением препарата-антагониста.
Смена опиоидных анальгетиков. В настоящем руководстве под сменой опиоидных анальгетиков имеется в виду клиническая практика замены одного опиоидного анальгетика на другой в связи с дозолимитирующими побочными эффектами и/или недостаточным обезболивающим действием.
Тяжесть боли. Термин, равноценный термину интенсивность боли и относящийся к уровню боли, испытываемой и описываемой пациентом.
Анальгетики. Препараты, которые при резорбтивном действии избирательно подавляют болевую чувствительность. Они не выключают сознание и не угнетают другие виды чувствительности. Исходя из фармакодинамики соответствующих препаратов, их подразделяют на следующие группы: опиоидные (наркотические) и неопиоидные (ненаркотические) анальгетики.
Боль. Неприятное сенсорное или эмоциональное переживание, связанное с фактическим или потенциальным повреждением тканей, или описываемое в терминах такого повреждения.
Интенсивность боли. Термин, равноценный термину тяжесть боли и относящийся к уровню боли, испытываемой и описываемой пациентом.
Методы оценки боли. Методы, используемые для оценки интенсивности боли и других ее характеристик, таких, как локализация, интенсивность, частота. Методы измерения интенсивности боли часто называют шкалами боли. Также применяют такие термины, как инструменты и методики оценки боли.
Нейропатическая боль. Боль, вызванная структурным повреждением или дисфункцией нервных клеток периферической или центральной нервной системы. Нейропатическая боль может персистировать даже без продолжающейся стимуляции.
Острая боль. Это сенсорная реакция с последующим включением эмоционально-мотивационных, вегетативных и других факторов при нарушении целостности организма. В нормальных условиях боль является биологически обусловленным защитным феноменом и исчезает при устранении причин, вызвавших повреждение.
Персистирующая боль. Термин, используемый для обозначения длительной боли, связанной с соматическим заболеванием, тяжелыми инфекциями, злокачественными новообразованиями, хронической нейропатической боли, эпизодической боли.
Привыкание (толерантность). Снижение чувствительности к фармакологическому препарату после повторных введений. Для получения прежнего эффекта требуется повышение дозы.
Пролонгированные лекарственные формы. Термин, используемый равноценно с такими терминами, как «пролонгированное высвобождение», «медленное высвобождение», «длительное высвобождение», «контролируемое высвобождение».
Прорывная боль. Временное нарастание интенсивности боли до или выше исходного уровня. Например, ребенок принимает анальгетики и хорошо контролирует боль при стабильном режиме их приема, но внезапно развивается острый приступ боли. Этот вид боли обычно появляется внезапно, является очень интенсивным и коротким по времени. Это частое явление при онкологической боли, но может встречаться при незлокачественных состояниях.
Синдром отмены. Развитие комплекса (синдрома) неприятных симптомов или физиологических изменений, вызванных резким прерыванием или снижением дозы после многократного применения фармакологического препарата. Синдром отмены также может быть вызван применением препарата-антагониста.
Смена опиоидных анальгетиков. В настоящем руководстве под сменой опиоидных анальгетиков имеется в виду клиническая практика замены одного опиоидного анальгетика на другой в связи с дозолимитирующими побочными эффектами и/или недостаточным обезболивающим действием.
Тяжесть боли. Термин, равноценный термину интенсивность боли и относящийся к уровню боли, испытываемой и описываемой пациентом.
Описание
Боль. Это не только симптом большинства заболеваний, но и сложный психофизиологический феномен, в который вовлечены механизмы регуляции и формирования эмоций, моторные, гуморальные и гемодинамические проявления, формирующие болевой синдром. Международная ассоциация по изучению боли (IASP) дала следующее определение понятию боль: «Боль - неприятное сенсорное и эмоциональное переживание, связанное с существующим или возможным повреждением ткани или описываемое в терминах такого повреждения» [1].
Причины
Исследования показывают, что у детей всех возрастов, новорожденных, есть нейрохимическая способность испытывать ноцицептивную боль. Недоношенные, у которых операция была проведена с минимальной анестезией, имеют намного больший уровень стресса, осложнений и смертности, по сравнению с теми, кто получил глубокий наркоз. Чем меньше ребенок, тем хуже он переносит боль, переносимость боли повышается с возрастом. Каждая новая болезненная процедура приводит к накоплению «негативного» опыта и усилению восприятия болевых ощущений. Болевые ощущения, которые ребенок испытал в самом раннем возрасте, могут иметь долгосрочные последствия, включая низкую толерантность к боли.
Персистирующий болевой синдром ведёт к дезадаптации, к ненормальному восприятию болевых и неболевых импульсов и сопровождается различными нарушениями функций центральной нервной системы (ЦНС). Клиническая картина зависит от локализации очага поражения, конституции больного, его психики и индивидуального порога болевой чувствительности, предшествующего болевого опыта [2, 3].
Мировая практика показывает, что правильное назначение обезболивающих согласно современным клиническим рекомендациям способно облегчить болевые ощущения в подавляющем большинстве случаев. Несвоевременное или неэффективное лечение боли может стать причиной возникновения хронического болевого синдрома в результате дисбаланса в работе периферической и центральной нервной системы. Нейрональные рецепторы и волокна в этом случае подвергаются постоянной активизации, что приводит к возрастающей стимуляции центральной нервной системы (спинного и головного мозга) болевыми раздражителями. Одна из основных причин хронической боли - появление комплексов гиперреактивных нейронов на различных уровнях ЦНС. Их патологическая активность обусловлена поломкой механизмов нейронального торможения, повышенной возбудимостью нейронов и активацией неактивных синапсов, что объединяет эти нейроны в единый очаг возбуждения с самоподдерживающейся эктопической активностью. Эта активность приводит к функциональным, структурным и адаптивным (нейропластическим) изменениям в головном и спинном мозге, из-за чего боль продолжается, даже когда ее причина устранена [4, 5].
Боль, вызванная злокачественным опухолевым процессом, имеет свою специфику. Опухолевые клетки быстро растут, сдавливая прилежащие здоровые ткани, которые чувствительны к механическим воздействиям (висцеральные боли), либо прорастают или сдавливают периферические и центральные структуры нервной системы (например, нейропатические боли). В процессе развития и роста опухоль выделяет специфические алгогены: эндотелин, простагландины и фактор некроза опухолей-альфа (TNF-α), которые возбуждают или повышают восприимчивость периферических рецепторов и нервных волокон к сенсорным раздражителям. Опухоли выделяют ионы водорода Н+, что приводит к местному ацидозу, сопровождающемуся сходными эффектами. Протеолитические ферменты, вырабатываемые опухолевыми клетками, постоянно возбуждают и дестабилизируют сенсорную симпатическую иннервацию, что приводит к нейропатической боли. Боль, вызванная метастазами опухоли, возникает в результате прямого опухолевого повреждения С-афферентов сенсорных нейронов, иннервирующих костный мозг, а также из-за нарушения баланса между активностью остеокластов и остеобластов, кости теряют прочность, подвержены остеолизу, патологическим переломам и микропереломам, в результате механическая деформация периоста становится основным источником боли [6].
Ноцицептивная соматическая боль возникает в результате повреждения ткани или воздействия на него болезненного агента, в том числе опухоли с последующей активизацией болевых рецепторов (ноцицепторов) в костях, коже, подкожной клетчатке, в мышцах и мягких тканях и пр. Эта боль хорошо локализована, может быть преходящей или постоянной, имеет различные описательные характеристики: тупая или острая, давящая, пульсирующая, дергающая, сверлящая, грызущая, распирающая и пр. [7].
Ноцицептивная висцеральная боль возникает при повреждении симпатически иннервируемых органов (при поражении поджелудочной железы, стенок желудка и кишечника, растяжении капсулы печени и пр. Эта боль плохо локализована, имеет разлитой характер (тупая с приступами обострения, сжимающая, схваткообразная, тянущая, изнуряющая и пр. [7].
Нейропатическая боль является результатом повреждения нервной системы на периферическом или центральном уровне, или патологического процесса в соматосенсорной системе. Зачастую сопровождает тяжелые ноцицептивные болевые синдромы, но иногда встречается, как самостоятельный вид боли, например, после хирургического лечения, или при проведении химиотерапии, а также в результате сдавления нерва опухолью, при вирусном повреждении нерва, при тяжелых формах диабета. [7, 8].
Нейропатическую боль сложно распознать:
• пациент описывает свою боль как необычную: жгучую, стреляющую, как будто бьет током , или как иные странные ощущения;
• участок кожи рядом с местом локализации боли может быть либо лишенным чувствительности, либо слишком чувствительным, настолько, что даже легкое прикосновение ткани оказывается болезненным [8, 9].
Дисфункциональная боль. Боль, возникающая при отсутствии активации ноцицепторов и видимого органического повреждения, в том числе со стороны нервной системы. Главное отличие дисфункционального типа боли от ноцицептивной и нейропатической в том, что при традиционном обследовании не удается выявить причину боли или органические заболевания, которые могли бы объяснить ее происхождение. К типичным примерам такой боли относятся фибромиалгия, головная боль напряжения и психогенные боли (соматоформное болевое расстройство) [10].
Персистирующий болевой синдром ведёт к дезадаптации, к ненормальному восприятию болевых и неболевых импульсов и сопровождается различными нарушениями функций центральной нервной системы (ЦНС). Клиническая картина зависит от локализации очага поражения, конституции больного, его психики и индивидуального порога болевой чувствительности, предшествующего болевого опыта [2, 3].
Мировая практика показывает, что правильное назначение обезболивающих согласно современным клиническим рекомендациям способно облегчить болевые ощущения в подавляющем большинстве случаев. Несвоевременное или неэффективное лечение боли может стать причиной возникновения хронического болевого синдрома в результате дисбаланса в работе периферической и центральной нервной системы. Нейрональные рецепторы и волокна в этом случае подвергаются постоянной активизации, что приводит к возрастающей стимуляции центральной нервной системы (спинного и головного мозга) болевыми раздражителями. Одна из основных причин хронической боли - появление комплексов гиперреактивных нейронов на различных уровнях ЦНС. Их патологическая активность обусловлена поломкой механизмов нейронального торможения, повышенной возбудимостью нейронов и активацией неактивных синапсов, что объединяет эти нейроны в единый очаг возбуждения с самоподдерживающейся эктопической активностью. Эта активность приводит к функциональным, структурным и адаптивным (нейропластическим) изменениям в головном и спинном мозге, из-за чего боль продолжается, даже когда ее причина устранена [4, 5].
Боль, вызванная злокачественным опухолевым процессом, имеет свою специфику. Опухолевые клетки быстро растут, сдавливая прилежащие здоровые ткани, которые чувствительны к механическим воздействиям (висцеральные боли), либо прорастают или сдавливают периферические и центральные структуры нервной системы (например, нейропатические боли). В процессе развития и роста опухоль выделяет специфические алгогены: эндотелин, простагландины и фактор некроза опухолей-альфа (TNF-α), которые возбуждают или повышают восприимчивость периферических рецепторов и нервных волокон к сенсорным раздражителям. Опухоли выделяют ионы водорода Н+, что приводит к местному ацидозу, сопровождающемуся сходными эффектами. Протеолитические ферменты, вырабатываемые опухолевыми клетками, постоянно возбуждают и дестабилизируют сенсорную симпатическую иннервацию, что приводит к нейропатической боли. Боль, вызванная метастазами опухоли, возникает в результате прямого опухолевого повреждения С-афферентов сенсорных нейронов, иннервирующих костный мозг, а также из-за нарушения баланса между активностью остеокластов и остеобластов, кости теряют прочность, подвержены остеолизу, патологическим переломам и микропереломам, в результате механическая деформация периоста становится основным источником боли [6].
Ноцицептивная соматическая боль возникает в результате повреждения ткани или воздействия на него болезненного агента, в том числе опухоли с последующей активизацией болевых рецепторов (ноцицепторов) в костях, коже, подкожной клетчатке, в мышцах и мягких тканях и пр. Эта боль хорошо локализована, может быть преходящей или постоянной, имеет различные описательные характеристики: тупая или острая, давящая, пульсирующая, дергающая, сверлящая, грызущая, распирающая и пр. [7].
Ноцицептивная висцеральная боль возникает при повреждении симпатически иннервируемых органов (при поражении поджелудочной железы, стенок желудка и кишечника, растяжении капсулы печени и пр. Эта боль плохо локализована, имеет разлитой характер (тупая с приступами обострения, сжимающая, схваткообразная, тянущая, изнуряющая и пр. [7].
Нейропатическая боль является результатом повреждения нервной системы на периферическом или центральном уровне, или патологического процесса в соматосенсорной системе. Зачастую сопровождает тяжелые ноцицептивные болевые синдромы, но иногда встречается, как самостоятельный вид боли, например, после хирургического лечения, или при проведении химиотерапии, а также в результате сдавления нерва опухолью, при вирусном повреждении нерва, при тяжелых формах диабета. [7, 8].
Нейропатическую боль сложно распознать:
• пациент описывает свою боль как необычную: жгучую, стреляющую, как будто бьет током , или как иные странные ощущения;
• участок кожи рядом с местом локализации боли может быть либо лишенным чувствительности, либо слишком чувствительным, настолько, что даже легкое прикосновение ткани оказывается болезненным [8, 9].
Дисфункциональная боль. Боль, возникающая при отсутствии активации ноцицепторов и видимого органического повреждения, в том числе со стороны нервной системы. Главное отличие дисфункционального типа боли от ноцицептивной и нейропатической в том, что при традиционном обследовании не удается выявить причину боли или органические заболевания, которые могли бы объяснить ее происхождение. К типичным примерам такой боли относятся фибромиалгия, головная боль напряжения и психогенные боли (соматоформное болевое расстройство) [10].
|
|
Эпидемиология
Персистирующая боль у детей может быть результатом следующих состояний [11-15]:
• хронические болезни (например, артрит, серповидно-клеточная анемия, ревматологические заболевания, воспалительные заболевания кишечника ).
• травмы (механические, термические, электрические и химические).
• заболевания, опасные для жизни (могут провоцировать одновременно острую и хроническую боль, например, злокачественные новообразования (ЗНО), ВИЧ/СПИД.
В Российской Федерации ежегодно около 200 тысяч детей с неонкологической и онкологической патологией нуждаются в паллиативной медицинской помощи, из них умирают ежегодно - около 9 тысяч.
Под наблюдением онкологических учреждений России ежегодно находятся около 20 тысяч детей со злокачественными новообразованиями (ЗНО) в возрасте от 0 до 18 лет, из них умирают - около 1 тысячи [14].
Персистирующий болевой синдром различной интенсивности может возникать на любом этапе как неизлечимой, так и излечимой болезни.
В общей группе умирающих пациентов с онкологической и неонкологической патологией боль регистрируют у 85-98% детей, она является умеренной и тяжелой в 60-87% случаев.
У детей с неонкологическими заболеваниями распространенность боли в терминальной стадии составляет:
• при муковисцидозе - до 90%,.
• при тяжелых врожденных пороках развития - до 80%,.
• при детском церебральном параличе - до 70%,.
• при ВИЧ/СПИД - до 60%,.
• при нейродегенеративных заболеваниях - до 40%.
Боль является одним из основных симптомов, причиняющих страдания при ЗНО. В группе онкологических умирающих пациентов детского возраста персистирующая боль, требующая использования опиоидных анальгетиков, встречается до 80-90% случаев.
• хронические болезни (например, артрит, серповидно-клеточная анемия, ревматологические заболевания, воспалительные заболевания кишечника ).
• травмы (механические, термические, электрические и химические).
• заболевания, опасные для жизни (могут провоцировать одновременно острую и хроническую боль, например, злокачественные новообразования (ЗНО), ВИЧ/СПИД.
В Российской Федерации ежегодно около 200 тысяч детей с неонкологической и онкологической патологией нуждаются в паллиативной медицинской помощи, из них умирают ежегодно - около 9 тысяч.
Под наблюдением онкологических учреждений России ежегодно находятся около 20 тысяч детей со злокачественными новообразованиями (ЗНО) в возрасте от 0 до 18 лет, из них умирают - около 1 тысячи [14].
Персистирующий болевой синдром различной интенсивности может возникать на любом этапе как неизлечимой, так и излечимой болезни.
В общей группе умирающих пациентов с онкологической и неонкологической патологией боль регистрируют у 85-98% детей, она является умеренной и тяжелой в 60-87% случаев.
У детей с неонкологическими заболеваниями распространенность боли в терминальной стадии составляет:
• при муковисцидозе - до 90%,.
• при тяжелых врожденных пороках развития - до 80%,.
• при детском церебральном параличе - до 70%,.
• при ВИЧ/СПИД - до 60%,.
• при нейродегенеративных заболеваниях - до 40%.
Боль является одним из основных симптомов, причиняющих страдания при ЗНО. В группе онкологических умирающих пациентов детского возраста персистирующая боль, требующая использования опиоидных анальгетиков, встречается до 80-90% случаев.
Классификация
У детей наиболее часто используемые классификации боли следующие [13]:
• по патофизиологическому механизму. Ноцицептивная - соматическая (поверхностная / глубокая) или висцеральная; нейропатическая - периферическая или центральная; диссоциативная; смешанная).
• по длительности. Острая боль - менее 30 дней, хроническая - более 3 месяцев. однако это деление условно и не является необходимым для принятия решения о лечебной стратегии, симптомы и причины двух этих видов могут перекрываться, а патофизиологические факторы могут не зависеть от длительности; поэтому лучше использовать термин «персистирующая»).
• по этиологии. Основана на типе вызвавшего ее заболевания - злокачественном или незлокачественном; имеет слабое отношение к механизмам и лечению боли у детей).
• по анатомической локализации (например, головная боль, боль в спине, мышечно-фасциальная, ревматическая, скелетная, неврологическая, сосудистая; однако деление по локализации / функции не рассматривает механизм боли и не предлагает стратегии для лечения боли).
• по патофизиологическому механизму. Ноцицептивная - соматическая (поверхностная / глубокая) или висцеральная; нейропатическая - периферическая или центральная; диссоциативная; смешанная).
• по длительности. Острая боль - менее 30 дней, хроническая - более 3 месяцев. однако это деление условно и не является необходимым для принятия решения о лечебной стратегии, симптомы и причины двух этих видов могут перекрываться, а патофизиологические факторы могут не зависеть от длительности; поэтому лучше использовать термин «персистирующая»).
• по этиологии. Основана на типе вызвавшего ее заболевания - злокачественном или незлокачественном; имеет слабое отношение к механизмам и лечению боли у детей).
• по анатомической локализации (например, головная боль, боль в спине, мышечно-фасциальная, ревматическая, скелетная, неврологическая, сосудистая; однако деление по локализации / функции не рассматривает механизм боли и не предлагает стратегии для лечения боли).
Диагностика
Любое восприятие боли субъективно, поэтому не существует метода для объективного ее измерения.
• Рекомендуется для оценки интенсивности боли и эффективности лечения применять специальные шкалы оценки боли, регистрировать локализацию, время появления, тип, характер и длительность болевого синдрома [13,15,16].
Уровень убедительности рекомендаций В (уровень достоверности доказательств - 2).
Комментарии. Боль необходимо рутинно оценивать наряду с артериальным давлением, частотой сердечных сокращений, температурой и частотой дыхания пациента. Цель оценки боли - понимание, что испытывает ребенок, и установление влияющих на нее факторов (усиливающих и облегчающих). Рутинно используют субъективные методы оценки боли с помощью шкал: это делает сам пациент или врач, медсестра или родители больного ребенка. В процессе оценки проводят идентификацию типа боли (ноцицептивная, нейропатическая, диссоциативная, смешанная), ее интенсивность (например, по 10-ти балльной шкале: слабая - 1-3 балла, умеренная - 4-6 баллов, сильная - более 7 баллов) и продолжительность; устанавливают локализацию и определяют эффективность лечения. При любом виде боли нужно понять причину и лечить ее, если это возможно.
Оценка боли у детей включает:
• анализ предыдущего опыта болевых ощущений, анамнеза болезни, лечения и ответа на лечение;
• анализ болевых ощущений в настоящее время (отношение к боли ребенка и родителей, личностные особенности ребенка до болезни и в настоящее время; вербальные и поведенческие сигналы, которые использует ребенок для выражения боли; как родители описывают боль; что делают или не делают родители и/или лица, ухаживающие за ребенком; что эффективнее всего облегчает боль; динамика боли; влияет ли боль на сон, эмоциональное состояние и привычную активность ребенка).
При оценке боли учитывают невербальные знаки со стороны ребенка и уровень развития пациента. Важно, чтобы ребенок сам рассказал о своей боли. Если ребенок не может говорить, описание боли ложится на родителей или опекунов. Родители, как правило, знают типичную реакцию своих детей на боль. Для оценки боли у детей младше 3 лет, а также у детей с задержкой речевого и умственного развития используется метод наблюдения за поведением.
Основные поведенческие реакции при острой боли: выражение лица, движения тела, плач и невозможность утешить ребенка, стоны. Наиболее часто встречающиеся поведенческие реакции при хронической боли: вынужденное положение, нежелание его менять, выражение лица маскообразное, страдальческое, безучастное, снижение интереса к происходящему вокруг, чрезмерно тихое поведение, повышенная раздражительность, сниженное настроение, расстройство сна, гнев, нарушение аппетита.
Механизмы регуляции болевой чувствительности определяют поведенческие особенности детей и подростков: при слабой боли, как правило, отсутствуют жалобы на боль; при умеренной боли - пассивные жалобы; при сильной боли - жалобы активные.
Для эффективного лечения боли важно знать, как ведут себя дети при боли разной интенсивности:
• Слабая боль. Пациенты, независимо от возраста, испытывают дискомфорт, они раздражительны, конфликтны, меняется поведение. Плохое самочувствие с болью не связывают. Боль как ощущение не распознают, жалоб не предъявляют. Аппетит сохранен, игрушками интересуются и играют, контакт с окружением и сон не нарушены.
• Умеренная боль. Боль как ощущение распознают, но жалобы пассивные. Аппетит снижен, игрушками интересуются, но не играют. Внимание напряженное, сон беспокойный.
• Сильная боль. Жалобы активные. Аппетит отсутствует, могут пить воду. Игрушками не интересуются. Ночной сон нарушен - инсомния. Контакты с окружением отвергают. Положение пассивное. Может быть громкий нерегулируемый плач.
• Очень сильная боль. Контакта нет, взгляд потухший, может быть беззвучный плач.
Шкалы оценки боли ( см табл.1) помогают оценивать динамику боли и ответ на лечение; сформировать у ребенка понимание, что к его боли неравнодушны и пытаются помочь; стандартизировать профессиональное обсуждение болевого синдрома.
Таблица 1. Шкалы оценки болевого синдрома у детей разного возраста [17-25].
Принципы использования шкал оценки боли у детей:
• наличие исходных баллов измерения боли для сравнения с баллами после назначения или коррекции лечения;
• регулярная оценка боли, например, каждые 4-6 часов, а в тяжелых случаях - чаще;
• выбор шкалы в соответствии с возрастом и когнитивно-вербальным статусом ребенка;
• наличие четких инструкций по использованию и интерпретации результатов;
• документирование в амбулаторной/стационарной карте пациента названия шкалы и результатов оценки боли (в баллах);
• при отсутствии боли указывать в медицинской документации, что боли нет.
• Рекомендуется для оценки интенсивности боли и эффективности лечения применять специальные шкалы оценки боли, регистрировать локализацию, время появления, тип, характер и длительность болевого синдрома [13,15,16].
Уровень убедительности рекомендаций В (уровень достоверности доказательств - 2).
Комментарии. Боль необходимо рутинно оценивать наряду с артериальным давлением, частотой сердечных сокращений, температурой и частотой дыхания пациента. Цель оценки боли - понимание, что испытывает ребенок, и установление влияющих на нее факторов (усиливающих и облегчающих). Рутинно используют субъективные методы оценки боли с помощью шкал: это делает сам пациент или врач, медсестра или родители больного ребенка. В процессе оценки проводят идентификацию типа боли (ноцицептивная, нейропатическая, диссоциативная, смешанная), ее интенсивность (например, по 10-ти балльной шкале: слабая - 1-3 балла, умеренная - 4-6 баллов, сильная - более 7 баллов) и продолжительность; устанавливают локализацию и определяют эффективность лечения. При любом виде боли нужно понять причину и лечить ее, если это возможно.
Оценка боли у детей включает:
• анализ предыдущего опыта болевых ощущений, анамнеза болезни, лечения и ответа на лечение;
• анализ болевых ощущений в настоящее время (отношение к боли ребенка и родителей, личностные особенности ребенка до болезни и в настоящее время; вербальные и поведенческие сигналы, которые использует ребенок для выражения боли; как родители описывают боль; что делают или не делают родители и/или лица, ухаживающие за ребенком; что эффективнее всего облегчает боль; динамика боли; влияет ли боль на сон, эмоциональное состояние и привычную активность ребенка).
При оценке боли учитывают невербальные знаки со стороны ребенка и уровень развития пациента. Важно, чтобы ребенок сам рассказал о своей боли. Если ребенок не может говорить, описание боли ложится на родителей или опекунов. Родители, как правило, знают типичную реакцию своих детей на боль. Для оценки боли у детей младше 3 лет, а также у детей с задержкой речевого и умственного развития используется метод наблюдения за поведением.
Основные поведенческие реакции при острой боли: выражение лица, движения тела, плач и невозможность утешить ребенка, стоны. Наиболее часто встречающиеся поведенческие реакции при хронической боли: вынужденное положение, нежелание его менять, выражение лица маскообразное, страдальческое, безучастное, снижение интереса к происходящему вокруг, чрезмерно тихое поведение, повышенная раздражительность, сниженное настроение, расстройство сна, гнев, нарушение аппетита.
Механизмы регуляции болевой чувствительности определяют поведенческие особенности детей и подростков: при слабой боли, как правило, отсутствуют жалобы на боль; при умеренной боли - пассивные жалобы; при сильной боли - жалобы активные.
Для эффективного лечения боли важно знать, как ведут себя дети при боли разной интенсивности:
• Слабая боль. Пациенты, независимо от возраста, испытывают дискомфорт, они раздражительны, конфликтны, меняется поведение. Плохое самочувствие с болью не связывают. Боль как ощущение не распознают, жалоб не предъявляют. Аппетит сохранен, игрушками интересуются и играют, контакт с окружением и сон не нарушены.
• Умеренная боль. Боль как ощущение распознают, но жалобы пассивные. Аппетит снижен, игрушками интересуются, но не играют. Внимание напряженное, сон беспокойный.
• Сильная боль. Жалобы активные. Аппетит отсутствует, могут пить воду. Игрушками не интересуются. Ночной сон нарушен - инсомния. Контакты с окружением отвергают. Положение пассивное. Может быть громкий нерегулируемый плач.
• Очень сильная боль. Контакта нет, взгляд потухший, может быть беззвучный плач.
Шкалы оценки боли ( см табл.1) помогают оценивать динамику боли и ответ на лечение; сформировать у ребенка понимание, что к его боли неравнодушны и пытаются помочь; стандартизировать профессиональное обсуждение болевого синдрома.
Таблица 1. Шкалы оценки болевого синдрома у детей разного возраста [17-25].
| Возраст | Название шкалы | Приложение |
| до 1 года | Шкала оценки боли у новорожденных/детей до 1 года (Neonatal Infant Pain Scale, NIPS | Приложение Г1 |
| до 3 лет | Поведенческая шкала (FLACC Scale) | Приложение Г2 |
| Ш кала тактильной и визуальной оценки боли (TVP scale) | Приложение Г7 | |
| От 3 до 7 лет | Р ейтинговая шкала Вонга-Бейкера оценки боли по изображению лица (Face scale) | Приложение Г3 |
| Шкала рук (Hand scale) | Приложение Г4 | |
| Цветная шкала Эланда (Eland body tool) | Приложение Г5 | |
| старше 7 лет | Визуально-аналоговая шкала | Приложение Г6 |
| Числовая рейтинговая шкала | Нет в приложении |
Принципы использования шкал оценки боли у детей:
• наличие исходных баллов измерения боли для сравнения с баллами после назначения или коррекции лечения;
• регулярная оценка боли, например, каждые 4-6 часов, а в тяжелых случаях - чаще;
• выбор шкалы в соответствии с возрастом и когнитивно-вербальным статусом ребенка;
• наличие четких инструкций по использованию и интерпретации результатов;
• документирование в амбулаторной/стационарной карте пациента названия шкалы и результатов оценки боли (в баллах);
• при отсутствии боли указывать в медицинской документации, что боли нет.
|
|
Лечение
3,1 Общие принципы медикаментозного лечения боли у детей.
В основе ведения болевого синдрома у детей лежит использование «лестницы обезболивания ВОЗ». Согласно рекомендациям ВОЗ 2012 г., «детская» лестница состоит из двух ступеней ( Рис.1):Ступень 1 (слабая боль). Неопиоидные анальгетики +/ - адъювант;
Ступень 2 (умеренная и сильная боль). Сильные опиоидные анальгетики + неопиоидные анальгетики+/ - адъювант [13, 26-29].
При фармакотерапии боли у детей рекомендовано применять двухступенчатую стратегию:
Ступень 1 (слабая боль). Неопиоидные анальгетики +/ - адъювантные анальгетики;
Ступень 2 (умеренная и сильная боль). Сильные опиоидные анальгетики + неопиоидные анальгетики +/ - адъювантные анальгетики [13, 26-29].
Рисунок 1. Лестница обезболивания ВОЗ у детей» (2012 г.
Уровень убедительности рекомендаций С (уровень достоверности доказательств - 4).
Комментарии. Пациенту, получающему обезболивание, и/или его родителям (законным представителям) следует составить план приема препаратов. Прием базовых и вспомогательных препаратов с указанием доз назначается по часам (это поможет поддерживать на определенном уровне концентрацию препарата в плазме крови и контролировать болевые ощущения). В плане приема лекарств необходимо указывать, для чего предназначен каждый из препаратов.Фармакологические профили наиболее часто используемых опиоидных анальгетиков у детей представлены в Приложении Г8. Фармакологические профили наиболее часто используемых опиоидных анальгетиков у детей.
Рекомендуется вводить обезболивающий препарат регулярно через определенные интервалы времени с учетом периода полувыведения, «по часам» [13, 26-29].
Уровень убедительности рекомендаций С (уровень достоверности доказательств - 3).
Рекомендуется использовать безболезненные пути введения обезболивающих:
По возможности через рот;
Альтернатива - подкожно или внутривенно путем постоянной инфузии или разовых введений через венозный катетер;
Внутримышечный путь не используется [13, 26-29].
Уровень убедительности рекомендаций С (уровень достоверности доказательств - 3).
Рекомендуется «индивидуальный подход» к лечению пациента - адаптация лечения к индивидуальным потребностям пациента [13, 26-29].
Уровень убедительности рекомендаций С (уровень достоверности доказательств - 3).
Комментарии. При разработке индивидуального подхода к лекарственному лечению помимо непосредственного анальгетического эффекта должны быть учтены другие положительные эффекты выбранного препарата (например, уменьшение тревоги, улучшение сна, настроения и качества жизни), а также такие факторы, как его переносимость и возможность развития серьезных побочных эффектов.
При разговоре с пациентом и/или законными представителями не рекомендовано использовать термин «наркотические обезболивающие» - следует говорить «опиоидные анальгетики», чтобы отделять неблагоприятное социальное явление наркоманию от врачебных назначений, направленных на благо пациента [13, 26-29].
Уровень убедительности рекомендаций В (уровень достоверности доказательств - 3).
3,2 Фармакотерапия слабой боли у детей.
Интенсивность боли оценивается как слабая, 1-3 балла.На 1-й ступени фармакотерапии боли рекомендовано использовать неопиоидные анальгетики, при необходимости добавлять адъювантные анальгетики; из неопиоидных анальгетиков препараты выбора - парацетамол и ибупрофен [13, 30-33].
Уровень убедительности рекомендаций С (уровень достоверности доказательств - 3).
Комментарии. У детей старше 3 месяцев применяют парацетамол или ибупрофен, у детей младше 3 месяцев - только парацетамол.Парацетамол и ибупрофен имеют максимальные суточные дозы ( см Приложение Г9. Разовые и максимальные суточные дозы неопиоидных анальгетиков 1-й ступени, интервал между введениями). В случае их непереносимости или недостаточной эффективности следует использовать препараты резерва (2-я линия): кеторолак и целекоксиб.
3,3 Фармакотерапия умеренной и сильной боли у детей.
Интенсивность боли оценивается как умеренная или сильная, от 4 до 10 баллов, а адекватный ее контроль не достигается регулярным приемом парацетамола, НПВС и адъювантных анальгетиков.На 2-й ступени фармакотерапии боли рекомендуется использовать сильные опиоидные анальгетики, при необходимости - добавлять неопиоидные и адъювантные [13, 30-33].
Уровень убедительности рекомендаций С (уровень достоверности доказательств - 3).
Комментарии. Комплексное лечение боли позволяет повысить эффективность обезболивания и уменьшить дозу опиоидного анальгетика. Поэтому использование опиоидных анальгетиков необходимо дополнять неопиоидными, а также адъювантами (ко-анальгетиками), нефармакологическими методами и воздействием на психоэмоциональную сферу.
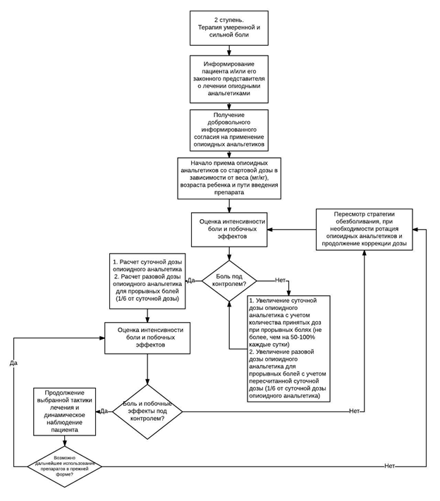
Препараты 2-й ступени (опиоидные анальгетики) необходимо назначать незамедлительно при неэффективности неопиоидных обезболивающих. Морфин короткого действия - основной препарат при болях умеренной и сильной интенсивности, а также для купирования прорывных болей (1-я линия). Препарат резерва - фентанил (2-я линия). Рекомендуемые интервалы введения морфина представлены для группы пациентов с нормальным типом метаболизма. Использование морфина короткого действия позволяет быстро подобрать эффективную суточную дозу обезболивания. Потом ребенок может быть переведен на препараты пролонгированного действия. При появлении прорывной боли на фоне приема пролонгированных препаратов необходимо использовать морфин короткого действия для быстрого обезболивания.
Доза опиоидного анальгетика должна подбираться на индивидуальной основе.Примеры расчета доз опиоидных анальгетиков представлены в Приложении Г11. Примеры расчета доз опиоидных анальгетиков.
У детей и подростков, не получающих опиоидные анальгетики, прием начинается с расчета стартовой (начальной) дозы (мг/кг в зависимости от возраста и пути введения) ( см Приложение Г10. Начальные (стартовые) дозы опиоидных анальгетиков). У детей и подростков, получающих опиоидные анальгетики (при переводе с одного опиоида на другой), стартовая (начальная) доза рассчитывается исходя из эквианальгетического соотношения принимаемого препарата к назначаемому.
Далее доза пересматривается каждые сутки и, если нужно, повышается с учетом введенных доз для купирования прорывных болей. ВОЗ 2012 г. рекомендует при неэффективности опиоидных ЛС (1-я ступень лестницы обезболивания) сразу переходить на 2-ю ступень лестницы обезболивания - сильные опиоидные анальгетики (морфин), однако при отсутствии такой возможности у детей можно использовать слабый опиоидный анальгетик - трамадол при условии его эффективности и хорошей переносимости.
Лимитированная суточная доза есть у трамадола ( Таблица 2). У морфина и фентанила доза повышается с учетом суммы доз на лечение прорывной боли за предыдущие сутки до тех пор, пока не будет достигнут обезболивающий эффект.
Для внутривенного или подкожного непрерывного введения опиоидных анальгетиков используются шприцевые насосы (перфузоры, инфузоматы). Анальгезию, контролируемую пациентом, медицинским персоналом, родителями, проводят в стационаре и на дому с помощью специальных шприцевых насосов, которые программируются врачом на определенную суточную дозу вводимого вещества путем титрования, на определенное количество струйных болюсов и их доз по требованию пациента для эпизодов прорывной боли, а также на минимально разрешенный интервал между болюсными введениями.
При умеренной и сильной боли рекомендуется назначать морфин [13, 30-33].
Уровень убедительности рекомендаций С (уровень достоверности доказательств - 3).
Комментарии. Морфин является препаратом выбора на 2-й ступени фармакотерапии боли, при правильном использовании - эффективен и безопасен для детей и подростков.
При умеренной боли и невозможности назначить морфин, или при наличии его непереносимых побочных эффектов, рекомендуется назначить трамадол.
Уровень убедительности рекомендаций С (уровень достоверности доказательств - 3).
Комментарии. Трамадол назначают в каплях через рот у детей старше 1 года; втривенно внутримышечно или подкожно у детей старше 1 года; в капсулах или суппозиториях с 14 лет, в расчете 1-2 мг/кг. Кроме того, возможен к применению в возрасте с 12 лет комбинированный препарат трамадол 37,5 мг+парацетамол 325 мг разрешен для использования детям с 12 лет. Максимальная суточная доза 8 мг/кг массы тела или суммарная суточная доза в 300 мг трамадола и 2600 мг парацетамола, интервал между приемами препарата внутрь должен составлять не менее 6 часов. Трамадол+парацетамол комбинированный лекарственный препарат, быстро и почти полностью адсорбирующийся в желудочно-кишечном тракте. Принимать таблетку целиком, запивая достаточным количеством воды. Нельзя разламывать или разжевывать таблетку. Дозу подбирают индивидуально в зависимости от выраженности болевого синдрома и ответа пациента на проводимую терапию. При этом всегда следует выбирать минимальную эффективную дозу. После однократного приема внутрь таблетки трамадола 37,5мг+парацетамол 325 мг максимальные концентрации трамадола в плазме крови - 64,3/55,5 нг/мл (+и - формы соответственно) определяются через 1,8 а парацетамола 4,2 мкг/мл через 0,9 Период полувыведения (Т ½) составляет 5,1/4,7 ч для трамадола ((+) трамадол и (-) трамадол) и 2,5 ч для парацетамола. [13, 30-33, 41, 42].
Рекомендуется при сильной боли у детей в качестве альтернативы парентеральным и энтеральным наркотическим анальгетикам назначать Трансдермальную терапевтическую систему фентанил (ТТС фентанил) только после подбора дозы препаратами короткого действия [42].
Уровень убедительности рекомендаций С (уровень достоверности доказательств - 3).
Комментарии. Для пациентов, которым невозможно по объективным причинам назначить пероральные формы пролонгированных опиоидов (за исключением пациентов с выраженной кахексией, потливостью, гипертермией или изменениями кожных покровов), препарат является эффективным неинвазивным средством транспорта опиоидов в системный кровоток, ТТС фентанила в качестве неинвазивного метода обезболивания используется для лечения боли у детей с 2 лет. ТТС имеют показания к назначению у пациентов с расстройством функции глотания, а также, если сильная боль носит постоянный / персистирующий характер. ТТС фентанила не может быть использован у детей без предварительного подбора дозы наркотическими анальгетиками короткого действия.( см Приложение Г10. Начальные (стартовые) дозы опиоидных анальгетиков). [13, 30-33, 41, 42].
Тримеперидин не рекомендуется назначать для лечения персистирующего болевого синдрома у детей [13, 30-33].
Уровень убедительности рекомендаций С (уровень достоверности доказательств - 3).
Прорывную боль, возникающую на фоне регулярного введения (приема) анальгетика, рекомендуется купировать сразу после ее возникновения [13, 30-33].
Уровень убедительности рекомендаций С (уровень достоверности доказательств - 3).
Для подбора обезболивающей дозы и купирования прорывной боли рекомендуется использовать морфин короткого (быстрого) действия; для поддержания эффекта обезболивания - морфин короткого (быстрого) действия или морфин пролонгированного действия [13, 30-33].
Уровень убедительности рекомендаций С (уровень достоверности доказательств - 3).
Комментарии. Суточная доза морфина пролонгированного действия равна суточной дозе морфина короткого действия через рот и в 2-3 раза больше, чем суточная доза морфина короткого действия, введенного парентерально. Разовая доза морфина пролонгированного действия равна половине его суточной дозы, так как длительность его действия 12 часов.
Если при регулярном приеме боль появляется между дозами морфина короткого или пролонгированного действия, назначенными по часам, - необходимо назначить дозу морфина для купирования прорывной боли. Доза для купирования прорывной боли составляет 50-100% от той разовой, которая применяется каждые 4 часа; или рассчитывается как 5-10% (максимум 1/6) от общей суточной дозы морфина, принимаемой в данный момент. Подкожная или внутривенная доза для купирования прорывной боли должна быть дана не ранее чем через 15-30 минут от предыдущего приема препарата.Внутривенно струйно разовую дозу морфина вводят не менее 3-5 минут.
Не рекомендуется чередование опиоидных анальгетиков без необходимости. Замена опиоидного анальгетика и/или смена пути его введения рекомендована только при недостаточном обезболивающем эффекте или непереносимых побочных эффектах [13, 30-33].
Уровень убедительности рекомендаций С (уровень достоверности доказательств - 3).
При возникновении некупируемых осложнений рекомендуется смена опиоидного анальгетика на другой в эквианальгетической дозе [13, 16, 33, 36].
Уровень убедительности рекомендаций В (уровень достоверности доказательств - 2).
Комментарии. Побочные эффекты, возникающие при приеме опиоидных анальгетиков, необходимо лечить, а проведение обезболивания не останавливать.
При невозможности купирования побочных эффектов следует произвести ротацию опиоидных анальгетиков или уменьшить дозу обезболивающего препарата до максимально эффективной.При смене опиоидных анальгетиков или пути их введения необходимо использовать эквианальгетические соотношения доз ( Таблица 2)Рассчитанную дозу нового препарата следует снизить на 30-50%, а затем, при отсутствии неблагоприятных эффектов, постепенно повышать до необходимой.
Рекомендуется проводить отмену опиоидных анальгетиков путем медленного снижения дозы для профилактики синдрома отмены [13, 34-37].
Уровень убедительности рекомендаций С (уровень достоверности доказательств - 3).
Таблица 2. Расчет эквианальгетических доз опиоидных анальгетиков в зависимости от анальгетического потенциала препаратов.
| Препарат | Анальгетический потенциал препарата* | Форма выпуска | Доза, мг/сут (мкг/ч для ТТС) | ||||||
| Трамадол | 0,2 | Капсулы, таблетки-ретард, свечи, ампулы | До 50 | До 100 | До 200 | До 400 (макс) | − | − | − |
| Морфин | 0,3 -0,5 | Таблетки-ретард, капсулы | До 20-30 | До 40-60 | До 80-120 | До 160-240 | До 320-480 | До 640-960 | И далее** |
| Морфин | 1 | Ампулы | До 10 | До 20 | До 40 | До 80 | До 100 | До 120 | И далее** |
| Фентанил | 150 | Ампулы | До 0,06 | До 0,15 | До 0,25 | До 0,50 | До 0,7 | До 0,8 | И далее** |
| Фентанил | 150 | ТТС | До 2,5 | До 6,25 | До 10,4 | До 20,8 | До 29,2 | До 33,3 | И далее** |
*Анальгетический потенциал рассчитан по отношению к морфину (парентерально), где анальгетический эффект морфина принят за 1 (Freye, 1986).
** Дальнейшее повышение доз препаратов рассчитывается по аналогии с учетом анальгетических потенциалов препаратов.
Комментарии. Если пациент получал опиоидный анальгетик недолго (7-14 дней), дозу снижают на 10-20% от первоначальной, каждые 8 постепенно увеличивая интервалы между введениями или приемами. После длительного применения (более 7-14 дней) не следует снижать дозу более чем на 10-20% в неделю. Снижение и отмену опиоидного анальгетика необходимо сопровождать оценкой выраженности синдрома отмены по специальной шкале.
При передозировке опиоидных анальгетиков рекомендуется введение налоксона [13].
Уровень убедительности рекомендаций В (уровень достоверности доказательств - 2).
Комментарии. Передозировка опиоидных анальгетиков у детей может быть обусловлена ошибкой при расчете первоначальной дозы, вследствие неправильного пересчета дозы при смене одного опиоида на другой, а также при ошибочном применении пролонгированной формы вместо формы с немедленным высвобождением (короткого, быстрого действия).
Специфическим антагонистом опиоидных анальгетиков является налоксон, который может вводиться не только при передозировке, но и для уменьшения побочных эффектов опиоидов (ничем не купируемый сильный зуд, сильная рвота, сомнолентность, ) ( Таблица 3).
Таблица 3. Показания и режим дозирования налоксона.
| Препарат | Путь введения | Доза | Показания | Интервал |
| Налоксон | У пациентов, НЕ получавших опиоидные анальгетики длительно | |||
| в/в, п/к струйно | Разовая доза 10 мкг/к Если нет ответа - повторить в дозе 100 мкг/кг (доза спасения, максимальная доза) Если нет ответа - пересмотреть причину апноэ и комы | Опиоид-индуцированная кома и апноэ | Каждые 2-3 мин, пока ребенок не начнет дышать самостоятельно и держать нормальную сатурацию | |
| в/в титровать | 5-20 мкг/кг/ч | Опиоид-индуцированная кома и апноэ | В зависимости от эффекта | |
| У пациентов, получавших опиоидные анальгетики длительно | ||||
| в/в, п/к струйно | Разовая доза 1 мкг/кг | Опиоид-индуцированная кома и апноэ | Повторять каждые 3 минуты, пока ребенок не начнет дышать самостоятельно и держать нормальную сатурацию | |
| При некупируемых тяжелых побочных эффектах налоксона | ||||
| в/в титровать | 0,5-1 мкг/кг/ч | Опиатный зуд, рвота, тяжелая сомноленция. При умеренных и сильных побочных эффектах опиатов - замена на другой опиат (рекомендация 14) | Суточная инфузия | |
Применение налоксона может повлечь синдром отмены. При умеренной передозировке опиоидного анальгетика налоксон вводят на фоне поддерживающей вентиляции легких, начиная с 1 мкг/кг с последующим постепенным увеличением дозы, например, каждые 3 минуты, до достижения необходимой. После этого для поддержания сознания до прекращения действия избыточной дозы опиоидного анальгетика может потребоваться инфузия низкой дозы налоксона при тщательном мониторинге.
У детей, получающих регулярное лечение опиоидами в связи с болью, и у детей с привыканием к ним налоксон следует применять осторожно, чтобы не вызвать возобновления резкой боли или синдрома отмены. Дозы налоксона, необходимые для устранения передозировки опиоида, у таких пациентов ниже, чем дозы, обычно применяющиеся при опиоидной интоксикации и передозировке у детей, не получавших опиоидные анальгетики.
Для профилактики запора рекомендуется прием слабительных средств с первого дня назначения опиоидных анальгетиков [13, 16, 33, 36].
Уровень убедительности рекомендаций В (уровень достоверности доказательств - 2).
3,4 Использование адъювантных обезболивающих препаратов.
Назначение антидепрессантов, противосудорожных препаратов, кетамина и местных анестетиков рекомендуется при нейропатической боли, баклофен и бензодиазепины - при мышечном спазме [13, 29-35].Уровень убедительности рекомендаций С (уровень достоверности доказательств - 4).
Комментарии. При наличии нейропатического характера или компонента боли адъювантные препараты (вспомогательные средства) назначают в дополнение к анальгетикам.Дозы адъювантных препаратов указаны в Таблице 4.
Таблица 4. Дозы адъювантных препаратов при наличии нейропатического компонента боли у детей.
| Препарат | Путь введения | Разовая доза | Максимальная суточная доза | Интервал между введениями |
| Карбамазепин | через рот | 2,5 мг/кг | 20 мг/кг | Каждые 8-12 часов |
| Габапентин | через рот | Возраст 2-12 лет: 10 мг/кг | 60 мг/кг | По схеме: день 1-3 - по 10 мг/кг 1 р/д; день 4-6 - по 10 мг/кг 2 р/д; день 7 и далее - по 10 мг/кг 3 р/д |
| Возраст старше 12 лет: 300 мг | 900 мг | День 1-3 - по 300 мг 1 р/д; день 4-6 - по 300 мг 2 р/д; день 7 и далее - по 300 мг 3 р/д | ||
| Амитриптилин | через рот | Возраст до 12 лет: 0,2-0,5 мг/кг | 25 мг | Каждые 24 часа |
| Возраст старше 12 лет: 1 мг/кг | 75 мг | Каждые 12-24 часа |
Глюкокортикоиды рекомендуются при перитуморальном отеке, внутричерепной гипертензии при опухолях ЦНС, нейропатической боли при сдавлении спинного мозга или периферических нервов [13, 29-35].
Уровень убедительности рекомендаций С (уровень достоверности доказательств - 4).
3,5 Инвазивные методы анальгезии/анестезии.
В случае если системное введение анальгетиков и адъювантных анальгетиков не обеспечивает желаемый уровень обезболивания, рекомендуется рассмотреть применение инвазивных методов анестезии/анальгезии для устранения сильной ноцицептивной и нейропатической боли у детей и подростков [13, 15, 16, 33].Уровень убедительности рекомендаций В (уровень достоверности доказательств - 3).
Комментарии. Инвазивные (интервенционные) методы анальгезии/анестезии используют для лечения болевого синдрома как самостоятельно, так и в сочетании с другими способами лечения боли. Для проведения обезболивания раствор местного анестетика вводят в область нервных стволов, сплетений, эпидурально или субарахноидально. Иногда используют абляцию таргетных невральных структур, медикаментозный невролиз, имплантацию насосов (для эпидурального или субарахноидального введения) или электростимуляцию.
Детям и подросткам проведение инвазивных процедур и подбор анестезии/анальгезии следует проводить в условиях стационара в процедурном кабинете или асептическом операционном зале.
Рекомендуется консультация анестезиологареаниматолога для решения вопроса об использовании инвазивных методов аналгезии/анестезии, если системное введение анальгетиков и адъювантных анальгетиков неэффективно или недостаточно для купирования сильной боли.
[13, 15, 16, 33].
Уровень убедительности рекомендаций В (уровень достоверности доказательств - 3).
Комментарий. Инвазивными методами анестезии/анальгезии владеют, как правило, анестезиологи, часто хирурги и травматологи. Участковый педиатр, поликлинический онколог, лечащий врач могут обратиться за консультацией либо в специальную службу, занимающуюся обезболиванием, если такая есть в регионе, либо в стационар, располагающий отделением или службой анестезиологии-реаниматологии, и получить дополнительную информацию о возможных инвазивных процедурах и порядке решения организационных вопросов.
|
|
Реабилитация и амбулаторное лечение
Кроме перечисленных методов терапии боли, всем больным и их близким необходимо оказывать психологическую помощь и поддержку. Правильно выстроенная коммуникативная работа с пациентами значительно улучшает психологический статус больного, нивелирует тревожность, уменьшает страхи и способствует снижению интенсивности боли [38].
Критерии оценки качества медицинской помощи
| № | Критерии качества | Уровень доказательности | Уровень убедительности рекомендаций |
| 1 | Выполнена и отражена в медицинской документации динамическая оценка интенсивности болевого синдрома по шкалам оценки боли (в условиях стационара - ежедневно; в амбулаторных условиях - при каждом посещении) | 2 | С |
| 2 | Назначено регулярное введение обезболивающего препарата через определенные интервалы времени с учетом его периода полувыведения и эффекта действия предшествующей дозы | 2 | В |
| 3 | Обезболивающие препараты для регулярного приема назначены в неинвазивных формах | 2 | В |
| 4 | Назначены слабительные средства на фоне приема опиоидных анальгетиков с учетом противопоказаний | 2 | В |
| 5 | Назначены антиэметические препараты при возникновении тошноты и рвоты на фоне приема опиоидных анальгетиков | 2 | В |
Список литературы
• IASP. URL: http://www.iasp-pain.org.
• Артеменко А.Р., Вейн А.М., Вознесенская Т.Г., Голубев В.Л. Болевые синдромы в неврологической практике. 3-е изд., перераб. и доп. М. МЕДпресс-информ, 2010. С. 336.
• Данилов А.Б., Данилов Ал.Б, Управление болью. Биопсихосоциальный подход. -М. АММ ПРЕСС». 2012г. С. 568.
• Данилов А.Б., Данилов Ал. Б. Биопсихосоциокультурная модель и хроническая боль. Современная терапия в психиатрии и неврологии. 1. 2013. С. 30-36.
• Крыжановский Г.Н. Центральные патофизиологические механизмы патологической боли. Тезисы докл. научно-практической конференции с международным участием Клинические и теоретические аспекты боли. М. 2001. С. 14.
• Paice J.A., вell R.F., Kalso E.A., Soyannwo O.A. сancer Pain. From Molecules to Saffering. IASP Press. Seattle. 2010. Р. 354.
• Каприн А.Д., Абузарова Г.Р., Хороненко В.Э., Алексеева Г.С., Костин А.А., Старинский В.В., Алексеев Б.Я., Александрова Л.М. Фармакотерапия хронического болевого синдрома у онкологических пациентов. М. МНИОИ им. П.А. Герцена - филиал ФГБУ «ФМИЦ им. П.А. Герцена» Минздрава России. 2015. -илл. С. 48.
• Attal N., сruccua G., вaron R., Haanpaa M., Hansson P., Jensen T. S., Nurmikko T. EFNS guidelines on the pharmacological treatment of neuropathic pain: 2009 revision // EFNS European Journal of Neurology. 2010. Vol.17. №8. P. 1010-1018.
• De Angelis L.M., Posner J.B. Neurologic сomplications of сancer, Oxford University Press, Hardback, 2008, 2-nd Ed. Р. 656.
• Данилов А.Б. Боль смешанного типа. Патофизиологические механизмы - значение для клинической практики. Подходы к диагностике и лечению смешанных типов болевых синдромов. М. РМЖ. 2014. Специальный выпуск. С. 10-16.
• Кукушкин М.Л. Патофизиологические механизмы болевых синдромов // Боль. М. 2003. №1. С. 5-16.
• Рекомендации ВОЗ по медикаментозному лечению персистирующей боли у детей с соматическими заболеваниями. М. Практическая медицина, 2014. С. 208. WHO guidelines on the pharmacological treatment of persisting pain in children with medical illnesses, 2012):
• Савва Н.Н., Падалкин В.П., Кумирова Э.В., Поляков В.Г., Николаева Н.М., Притыко А.Г., Масчан А.А. Фармакотерапия персистирующей боли у детей и подростков и ее нормативно-правовое регулирование при оказании паллиативной помощи: учебное пособие. М. ГБОУ ДПО РМАПО, 2014. С. 120, илл.
• Биккулова Д.Ш. Боль и эмоции у детей в хирургической клинике //Уфа, 2005, 136С.
• Oxford Textbook of Palliative сare for сhildren. Ed. Goldman A., Hain R., Liben S. Oxford, 2006 - Р. 661.
• Palermo TM. Assessment of chronic pain in children: current status and emerging topics. Pain Research & Management& Management, 2009 - Р. 21-26.
• вreau LM, вurkitt с. Assessing pain in children with intellectual disabilities. Pain Research & Management, 2009 - Р. 116-120.
• Herr K et al. Pain assessment in the nonverbal patient: position statement with clinical practice recommendations. Pain Management Nursing, 2006 - Р. 44-52.
• von вaeyer сL, Spagrud LJ. Systematic review of observational (behavioral) measures of pain for children and adolescents aged 3 to 18 years. Pain, 2007 - Р. 140-150.
• McGrath PJ et al. сore outcome domains and measures for pediatric acute and chronic/recurrent pain clinical trials: PedIMMPACT recommendations. The Journal of Pain, 2008 - Р. 771-783.
• Stinson JN et al. Systematic review of the psychometric properties, interpretability and feasibility of self-report pain intensity measures for use in clinical trials in children and adolescents. Pain, 2006 - Р. 143-157.
• сohen LL et al. Evidence-based assessment of pediatric pain. Journal of Pediatric Psychology, 2008 - Р. 939-955.
• сohen LL et al. Introduction to special issue: evidence-based assessment in pediatric psychology. Journal of Pediatric Psychology, 2008 - Р. 911-915.
• Huguet A, Stinson JN, McGrath PJ. Measurement of self-reported pain intensity in children and adolescents. Journal of Psychosomatic Research, 2010 - Р. 329-336.
• Перечень ВОЗ жизненно важных препаратов и их форм для детей, 2015 г. WHO Model List of Essential Medicines for сhildren 5th List, April 2015, Last amended June 2015).
• Lindstone V., Griffitths J., Mellor сh., Hain R., Jassal S., Anderson A. Paediatric palliative care guidelines, 3d Ed. ACT, 2011. Р. 90.
• Friedrichsdorf S., Kang T. The Management of Pain in сhildren with Life-limiting Illnesses // Pediatr сlin N Am 54 (2007) - Р. 645-672.
• Friedrichsdorf S., Postier A. Management of breakthrough pain in children with cancer. Journal of Pain Research. 2014 - Р. 117-123.
• Playfor S., Jenkins J., вoyles с., сhoonara I., Davies J., Haywood T., Hinson G., Mayer A., Morton N., Ralph R., Wolf A., United Kingdom Paediatric Intensive сare Society, Sedation Analgesia and Neuromuscular вlockade Working Group. сonsensus guidelines on sedation and analgesia in critically ill children. Intensive сare Med (2006) - Р. 1125-1136.
• Acute Pain Management: Scientific Evidence, 3rd Edition, 2010. Edited by Pamela E. Macintyre, David A Scott, Stephan A Schug, Eric J Visser, and Suellen M Walker. 2010 - Р. 540.
• Mishra S et al. вreakthrough cancer pain: review of prevalence, characteristics and management. Indian Journal of Palliative сare, 2009, - Р. 14-18.
• Формуляр лекарственных средств в паллиативной педиатрии / Под ред. Сэтбир Сингх Джассал - М. Издательство «Проспект», 2013. С. 112 (The Association of Pediatric Palliative Medicine Master Formulary, 2d Edition, 2012).
• Anand K, Wilson D, вerger J, Harrison R, Meert K, Zimmerman J, сarcillo J, Newth с, Prodhan P, Dean, Nicholson с. Tolerance and Withdrawal From Prolonged Opioid Use in сritically Ill сhildren. PEDIATRICS Volume 125, Number 5, May 2010 - Р. 1208-1225.
• Schechter NL, вerde сB, Yaster M, eds. Pain in infants, children and adolescents, 2nd ed. Philadelphia, PA, Lippincot Williams and Wilkins, 2003.
• Lindstone V., Griffitths J., Mellor сh., Hain R., Jassal S., Anderson A. Paediatric palliative care guidelines, 3d Ed. ACT, 2011. Р. 90.
• Glossary of Globalization, Trade and Health Terms of the World Health Organization. URL: http://who.int/trade/glossary/en/.
• American Society of сlinical Oncology 2016. All rights reserved. URL: www.asco.org/chronic-pain-guideline.
• Twycross R.D. Strong opioids and the relief of cancer pain/ Information for patients, families and friends. Printed by Lightning Source, UK. 2013 - P. 45. palliativedrugs.comLtd.
• Оценка и ведение болевого синдрома у детей: Краткий курс компьютерного обучения, включающий рекомендации ВОЗ 2012 года по обезболиванию. М. Р. Валент, 2014 - С. 88. URL: http://www.rcpcf.ru/wp-content/uploads.
• Инструкция к препарату Парацетамол+Трамадол на официальном сайте Государственный реестр лекарственных средств http://grls.rosminzdrav.ru/.
• Инструкция к препарату Фентанил на официальном сайте Государственный реестр лекарственных средств http://grls.rosminzdrav.ru/.
• «Обезболивание взрослых и детей при оказании медицинской помощи» / ФГБОУ ВО РНИМУ им. Н.И. Пирогова Минздрава России. М. Издательство РАМН, 2017. 128 с.
• Артеменко А.Р., Вейн А.М., Вознесенская Т.Г., Голубев В.Л. Болевые синдромы в неврологической практике. 3-е изд., перераб. и доп. М. МЕДпресс-информ, 2010. С. 336.
• Данилов А.Б., Данилов Ал.Б, Управление болью. Биопсихосоциальный подход. -М. АММ ПРЕСС». 2012г. С. 568.
• Данилов А.Б., Данилов Ал. Б. Биопсихосоциокультурная модель и хроническая боль. Современная терапия в психиатрии и неврологии. 1. 2013. С. 30-36.
• Крыжановский Г.Н. Центральные патофизиологические механизмы патологической боли. Тезисы докл. научно-практической конференции с международным участием Клинические и теоретические аспекты боли. М. 2001. С. 14.
• Paice J.A., вell R.F., Kalso E.A., Soyannwo O.A. сancer Pain. From Molecules to Saffering. IASP Press. Seattle. 2010. Р. 354.
• Каприн А.Д., Абузарова Г.Р., Хороненко В.Э., Алексеева Г.С., Костин А.А., Старинский В.В., Алексеев Б.Я., Александрова Л.М. Фармакотерапия хронического болевого синдрома у онкологических пациентов. М. МНИОИ им. П.А. Герцена - филиал ФГБУ «ФМИЦ им. П.А. Герцена» Минздрава России. 2015. -илл. С. 48.
• Attal N., сruccua G., вaron R., Haanpaa M., Hansson P., Jensen T. S., Nurmikko T. EFNS guidelines on the pharmacological treatment of neuropathic pain: 2009 revision // EFNS European Journal of Neurology. 2010. Vol.17. №8. P. 1010-1018.
• De Angelis L.M., Posner J.B. Neurologic сomplications of сancer, Oxford University Press, Hardback, 2008, 2-nd Ed. Р. 656.
• Данилов А.Б. Боль смешанного типа. Патофизиологические механизмы - значение для клинической практики. Подходы к диагностике и лечению смешанных типов болевых синдромов. М. РМЖ. 2014. Специальный выпуск. С. 10-16.
• Кукушкин М.Л. Патофизиологические механизмы болевых синдромов // Боль. М. 2003. №1. С. 5-16.
• Рекомендации ВОЗ по медикаментозному лечению персистирующей боли у детей с соматическими заболеваниями. М. Практическая медицина, 2014. С. 208. WHO guidelines on the pharmacological treatment of persisting pain in children with medical illnesses, 2012):
• Савва Н.Н., Падалкин В.П., Кумирова Э.В., Поляков В.Г., Николаева Н.М., Притыко А.Г., Масчан А.А. Фармакотерапия персистирующей боли у детей и подростков и ее нормативно-правовое регулирование при оказании паллиативной помощи: учебное пособие. М. ГБОУ ДПО РМАПО, 2014. С. 120, илл.
• Биккулова Д.Ш. Боль и эмоции у детей в хирургической клинике //Уфа, 2005, 136С.
• Oxford Textbook of Palliative сare for сhildren. Ed. Goldman A., Hain R., Liben S. Oxford, 2006 - Р. 661.
• Palermo TM. Assessment of chronic pain in children: current status and emerging topics. Pain Research & Management& Management, 2009 - Р. 21-26.
• вreau LM, вurkitt с. Assessing pain in children with intellectual disabilities. Pain Research & Management, 2009 - Р. 116-120.
• Herr K et al. Pain assessment in the nonverbal patient: position statement with clinical practice recommendations. Pain Management Nursing, 2006 - Р. 44-52.
• von вaeyer сL, Spagrud LJ. Systematic review of observational (behavioral) measures of pain for children and adolescents aged 3 to 18 years. Pain, 2007 - Р. 140-150.
• McGrath PJ et al. сore outcome domains and measures for pediatric acute and chronic/recurrent pain clinical trials: PedIMMPACT recommendations. The Journal of Pain, 2008 - Р. 771-783.
• Stinson JN et al. Systematic review of the psychometric properties, interpretability and feasibility of self-report pain intensity measures for use in clinical trials in children and adolescents. Pain, 2006 - Р. 143-157.
• сohen LL et al. Evidence-based assessment of pediatric pain. Journal of Pediatric Psychology, 2008 - Р. 939-955.
• сohen LL et al. Introduction to special issue: evidence-based assessment in pediatric psychology. Journal of Pediatric Psychology, 2008 - Р. 911-915.
• Huguet A, Stinson JN, McGrath PJ. Measurement of self-reported pain intensity in children and adolescents. Journal of Psychosomatic Research, 2010 - Р. 329-336.
• Перечень ВОЗ жизненно важных препаратов и их форм для детей, 2015 г. WHO Model List of Essential Medicines for сhildren 5th List, April 2015, Last amended June 2015).
• Lindstone V., Griffitths J., Mellor сh., Hain R., Jassal S., Anderson A. Paediatric palliative care guidelines, 3d Ed. ACT, 2011. Р. 90.
• Friedrichsdorf S., Kang T. The Management of Pain in сhildren with Life-limiting Illnesses // Pediatr сlin N Am 54 (2007) - Р. 645-672.
• Friedrichsdorf S., Postier A. Management of breakthrough pain in children with cancer. Journal of Pain Research. 2014 - Р. 117-123.
• Playfor S., Jenkins J., вoyles с., сhoonara I., Davies J., Haywood T., Hinson G., Mayer A., Morton N., Ralph R., Wolf A., United Kingdom Paediatric Intensive сare Society, Sedation Analgesia and Neuromuscular вlockade Working Group. сonsensus guidelines on sedation and analgesia in critically ill children. Intensive сare Med (2006) - Р. 1125-1136.
• Acute Pain Management: Scientific Evidence, 3rd Edition, 2010. Edited by Pamela E. Macintyre, David A Scott, Stephan A Schug, Eric J Visser, and Suellen M Walker. 2010 - Р. 540.
• Mishra S et al. вreakthrough cancer pain: review of prevalence, characteristics and management. Indian Journal of Palliative сare, 2009, - Р. 14-18.
• Формуляр лекарственных средств в паллиативной педиатрии / Под ред. Сэтбир Сингх Джассал - М. Издательство «Проспект», 2013. С. 112 (The Association of Pediatric Palliative Medicine Master Formulary, 2d Edition, 2012).
• Anand K, Wilson D, вerger J, Harrison R, Meert K, Zimmerman J, сarcillo J, Newth с, Prodhan P, Dean, Nicholson с. Tolerance and Withdrawal From Prolonged Opioid Use in сritically Ill сhildren. PEDIATRICS Volume 125, Number 5, May 2010 - Р. 1208-1225.
• Schechter NL, вerde сB, Yaster M, eds. Pain in infants, children and adolescents, 2nd ed. Philadelphia, PA, Lippincot Williams and Wilkins, 2003.
• Lindstone V., Griffitths J., Mellor сh., Hain R., Jassal S., Anderson A. Paediatric palliative care guidelines, 3d Ed. ACT, 2011. Р. 90.
• Glossary of Globalization, Trade and Health Terms of the World Health Organization. URL: http://who.int/trade/glossary/en/.
• American Society of сlinical Oncology 2016. All rights reserved. URL: www.asco.org/chronic-pain-guideline.
• Twycross R.D. Strong opioids and the relief of cancer pain/ Information for patients, families and friends. Printed by Lightning Source, UK. 2013 - P. 45. palliativedrugs.comLtd.
• Оценка и ведение болевого синдрома у детей: Краткий курс компьютерного обучения, включающий рекомендации ВОЗ 2012 года по обезболиванию. М. Р. Валент, 2014 - С. 88. URL: http://www.rcpcf.ru/wp-content/uploads.
• Инструкция к препарату Парацетамол+Трамадол на официальном сайте Государственный реестр лекарственных средств http://grls.rosminzdrav.ru/.
• Инструкция к препарату Фентанил на официальном сайте Государственный реестр лекарственных средств http://grls.rosminzdrav.ru/.
• «Обезболивание взрослых и детей при оказании медицинской помощи» / ФГБОУ ВО РНИМУ им. Н.И. Пирогова Минздрава России. М. Издательство РАМН, 2017. 128 с.
|
|
Приложения
Приложение А1.
Состав рабочей группы.• Савва Наталья Николаевна. Кандидат медицинских наук, доцент, главный врач БМЧУ «Детский хоспис Дом с маяком», доцент кафедры онкологии, гематологии и лучевой терапии педиатрического факультета РНИМУ им. Н.И. Пирогова, заместитель главного внештатного специалиста по паллиативной помощи - детский специалист по паллиативной помощи Департамента здравоохранения Москвы.
• Биккулова Диля Шавкатовна. Доктор медицинских наук, профессор, главный научный сотрудник научно-аналитического отдела, ФГБУ «ФННПЦ детской гематологии, онкологии и иммунологии им. Дмитрия Рогачева» Минздрава России, профессор кафедры паллиативной педиатрии и лазерной медицины ФДПО ГБОУ ВПО РНИМУ им. Н.И. Пирогова.
• Кумирова Элла Вячеславовна. Доктор медицинских наук, зав. кафедрой паллиативной педиатрии и лазерной медицины ФДПО ГБОУ ВПО РНИМУ им. Н.И. Пирогова, заведующая отделом нейроонкологии ФГБУ «ФННПЦ детской гематологии, онкологии и иммунологии им. Дмитрия Рогачева».
• Масчан Алексей Александрович. Доктор медицинских наук, профессор, заместитель генерального директора ФГБУ «ФННПЦ детской гематологии, онкологии и иммунологии им. Дмитрия Рогачева» - директор Института гематологии, иммунологии и клеточных технологий.
• Невзорова Диана Владимировна. Кандидат медицинских наук, доцент, главный внештатный специалист по паллиативной помощи Департамента здравоохранения Москвы, главный врач ГБУЗ «Первый Московский хоспис им. В.В. Миллионщиковой» ДЗМ, главный внештатный специалист по паллиативной помощи Минздрава России.
• Пчелинцев Михаил Владимирович. Кандидат медицинских наук, доцент кафедры фармакологии Первого Санкт-Петербургского государственного медицинского университета им. И.П. Павлова.
• Ульрих Глеб Эдуардович. Доктор медицинских наук, профессор кафедры анестезиологии-реаниматологии и неотложной педиатрии СПбГПМА.
Экспертный состав:
• Баранов Александр Александрович. Доктор медицинских наук, профессор, академик РАН, директор ФГБУ «Научный центр здоровья детей» Министерства здравоохранения Российской Федерации, заведующий кафедрой педиатрии и детской ревматологии педиатрического факультета Первого Московского государственного медицинского университета им. И.М. Сеченова, председатель Исполкома Союза педиатров России, председатель Научного совета по педиатрии Министерства здравоохранения РФ, главный педиатр эксперт и член Коллегии Минздрава России, член Президиума Российской академии наук, член научного совета при Совете Безопасности России, член Координационного совета при Президенте РФ.
• Батышева Татьяна Тимофеевна. Доктор медицинских наук, профессор, директор Научно-практического центра детской психоневрологии Департамента здравоохранения города Москвы, главный внештатный специалист Министерства здравоохранения РФ по детской реабилитации, президент Национальной ассоциации экспертов по детскому церебральному параличу и сопряженным заболеваниям, член Президиума Всероссийского общества неврологов, заслуженный врач Российской Федерации, главный детский невролог города Москвы.
• Власов Василий Викторович. Доктор медицинских наук, профессор, член экспертного комитета по медицинским исследованиям Европейского бюро ВОЗ, член Комиссии РАН по борьбе с лженаукой и фальсификацией научных исследований, эксперт РАН, член Общественного совета при Минздраве России, президент общества специалистов доказательной медицины.
• Полевиченко Елена Владимировна. Доктор медицинских наук , профессор кафедры онкологии, гематологии и лучевой терапии педиатрического факультета ГБОУ ВПО РНИМУ имени Н.И. Пирогова Минздрава России, главный научный сотрудник ФГБУ «ФННПЦ детской гематологии, онкологии и иммунологии им. Дмитрия Рогачева», заместитель председателя профильной комиссии по паллиативной помощи при главном внештатном специалисте по паллиативной помощи Министерства здравоохранения РФ.
• Поляков Владимир Георгиевич. Доктор медицинских наук, профессор, академик РАН, заместитель директора НИИ детской онкологии и гематологии РОНЦ им. Н.Н. Блохина, заведующий кафедрой детской онкологии РМАПО, главный детский онколог Министерства здравоохранения РФ.
Приложение А2.
Методология разработки клинических рекомендаций.В клинических рекомендациях приведены правила фармакотерапии болевого синдрома у детей с онкологическими и неонкологическими заболеваниями при оказании паллиативной медицинской помощи с учетом особенностей перечня опиоидных анальгетиков, зарегистрированных в России. В соответствии с рекомендациями Всемирной организации здравоохранения и Европейской ассоциации паллиативной медицины основным методом контроля болевого синдрома у детей является фармакотерапия, базирующаяся на использовании неинвазивных форм неопиоидных и опиоидных анальгетиков. Она применяется в амбулаторных и стационарных условиях независимо от заболевания и его стадии. Полноценный контроль боли должен осуществляться на всех этапах лечения пациента, в том числе при оказании паллиативной медицинской помощи.
Клинические рекомендации разработаны согласно «Требованиям к оформлению клинических рекомендаций для размещения в Рубрикаторе» и «Рекомендациям по разработке алгоритмов действия врача (блок-схем)», которые представлены в письме первого заместителя министра здравоохранения Российской Федерации от 1 сентября 2016 года №17-4/10/1-4939, а также действующим нормативным и методическим документам: Письмо Минздрава России от 28,05,2015 N 17-9/10/2-2519 по вопросу организации медицинской помощи пациентам паллиативного профиля, приказ Минздрава России от 20,06,2013 N 388н (ред. от 05,05,2016) Об утверждении Порядка оказания скорой, в том числе скорой специализированной, медицинской помощи , приказ Минздрава России от 20,12,2012 N 1175н (ред. от 21,04,2016) Об утверждении порядка назначения и выписывания лекарственных препаратов, а также форм рецептурных бланков на лекарственные препараты, порядка оформления указанных бланков, их учета и хранения .
При подготовке клинических рекомендаций применялась современная рейтинговая оценка силы доказательств по системе GRADE. Доказательной базой для рекомендаций стали также публикации, вошедшие в Кохрайновскую библиотеку, базы данных EMBASE и MEDLINE. Глубина поиска составила 15 лет. Для оценки качества и силы доказательств использовалась таблица уровней доказательности (таблица 1). При формулировании рекомендаций использовался консенсус экспертов. При изложении текста рекомендаций приводятся уровни доказательности (1,2,3,4), выделенные курсивом и жирным шрифтом, критерии которых указаны в таблице П1, а также уровни рекомендаций (A, в, с, D; строгие/нестрогие). Их интерпретация пациентами, клиницистами и организаторами здравоохранения представлена в таблицах П2.
Методики, представленные по оценке интенсивности боли, обоснованы данными систематических обзоров Педиатрической инициативы по методам, измерению и оценке боли в клинических исследованиях (Ped-IMMPACT) и Рабочей группы по оценке боли Общества детской психологии (SPP-ATF).
Таблица П1. Классификация уровней доказательности (от наиболее надежных к наименее надежным).
| 1 | Проспективные рандомизированные контролируемые исследования. Достаточное количество исследований с достаточной мощностью, с участием большого количества пациентов и получением большого количества данных. Крупные мета-анализы. Как минимум одно хорошо организованное рандомизированное контролируемое исследование. Репрезентативная выборка пациентов |
| 2 | Проспективные с рандомизацией или без исследования с ограниченным количеством данных. Несколько исследований с небольшим количеством пациентов. Хорошо организованное проспективное исследование когорты. Мета-анализы ограничены, но проведены на хорошем уровне. Результаты непрезентативны в отношении целевой популяции. Хорошо организованные исследования «случай-контроль» |
| 3 | Нерандомизированные контролируемые исследования. Исследования с недостаточным контролем. Рандомизированные клинические исследования с как минимум 1 значительной или как минимум 3 незначительными методологическими ошибками. Ретроспективные или наблюдательные исследования. Серия клинических наблюдений. Противоречивые данные, не позволяющие сформировать окончательную рекомендацию |
| 4 | Мнение эксперта/данные из отчета экспертной комиссии, экспериментально подтвержденные и теоретически обоснованные |
Таблица П2. Уровни убедительности рекомендаций.
| Уровень | Описание |
| A | Рекомендация основана на высоком уровне доказательности (как минимум 1 убедительная публикация 1 уровня доказательности, показывающая значительное превосходство пользы над риском) |
| в | Рекомендация основана на среднем уровне доказательности (как минимум 1 убедительная публикация 2 уровня доказательности, показывающая значительное превосходство пользы над риском) |
| с | Рекомендация основана на слабом уровне доказательности (но как минимум 1 убедительная публикация 3 уровня доказательности, показывающая значительное превосходство пользы над риском) или нет убедительных данных ни о пользе, ни о риске) |
| D | Отсутствие убедительных публикаций 1, 2 или 3 уровня доказательности, показывающих значительное превосходство пользы над риском, либо убедительные публикации 1, 2 или 3 уровня доказательности, показывающие значительное превосходство риска над пользой |
Целевая аудитория данных клинических рекомендаций.
Организаторы здравоохранения, врачи-специалисты (специальностей «лечебное дело» и «педиатрия»), врачи общей практики; врачи, оказывающие паллиативную медицинскую помощь; средний медицинский персонал (медицинские сестры, фельдшера, акушеры), профессорско-преподавательский состав медицинских ВУЗов и колледжей, студенты медицинских ВУЗов и колледжей, непрерывное медицинское образование (постдипломное образование) ординаторы, интерны, аспиранты; для дополнительного медицинского образования, сертификационных курсов, тематического усовершенствования.
Порядок обновления клинических рекомендаций 1 раз в 3 года.
Клинические рекомендации будут обновляться таким образом, чтобы учесть все появляющиеся важные рекомендации в лечении хронической боли. Плановый срок обновления рекомендаций через 3 года, после их утверждения. Учитывая малочисленность исследований, особенно отечественных, в области лечения хронической боли у пациентов паллиативного профиля, а также отсутствия в настоящее время ряда необходимых опиоидных анальгетиков в различных формах, обновление рекомендаций в объеме пересмотра части их или документа в целом возможно в более короткие (ранние) сроки в случае опубликования новых важных фактов.
Приложение А3.
Связанные документы.Данные клинические рекомендации разработаны с учетом следующих нормативно-правовых документов:
• Федеральный закон от 21 ноября 2011 г.№ 323-ФЗ «Об основах охраны здоровья граждан в Российской Федерации».
• Федеральный закон Российской Федерации от 08 января 1998 г.№ 3-ФЗ «О наркотических средствах и психотропных веществах».
• Федеральный закон от 31 декабря 2014 г.№ 501-ФЗ «О внесении изменений в Федеральный закон «О наркотических средствах и психотропных веществах».
• Порядок оказания паллиативной медицинской помощи детям, утвержденный приказом Министерства здравоохранения Российской Федерации от 14 апреля 2015 г.№ 193н.
• Порядок назначения и выписывания лекарственных препаратов, а также форм рецептурных бланков на лекарственные препараты, порядок оформления указанных бланков, их учета и хранения, утвержденный приказом Министерства здравоохранения Российской Федерации от 30 июня 2015 г.№ 386н. О внесении изменений в приложения к Приказу Министерства здравоохранения Российской Федерации от 20 декабря 2012 г. 1175н».
• Порядок назначения и выписывания лекарственных препаратов, а также форм рецептурных бланков на лекарственные препараты, порядка оформления указанных бланков, их учета и хранения, утвержденный приказом Министерства здравоохранения Российской Федерации от 20 декабря 2012 г.№ 1175н.
• Федеральный закон от 12 апреля 2010 года N 61-ФЗ «Об обращении лекарственных средств».
• Распоряжение Правительства РФ от 28,12,2016 N 2885-р Об утверждении перечня жизненно необходимых и важнейших лекарственных препаратов на 2017 год : http://publication.pravo.gov.ru/Document/View/0001201612290055.
• Jost L., Roila F., ESMO Guidelines Working Group. Management of cancer pain: ESMO сlinical Practice Guidelines. Ann Oncol 2010; 21(Suppl 5): v 257-60.
• Use of Opioid Analgesics in the Treatment of сancer Pain: Evidence-based Recommendations from the EAPC. Lancet Oncol 2012; 13: e58-e68.
• National Institute for Health and сlinical Effectiveness (NICE). Guide to the Methods of Technology Appraisal [reference N0515] (2004). Опиоидные препараты в паллиативной терапии: http://www.dft.gov.uk/dvla/medical/ataglance.aspx.
• Robert A., Swarm, Judit Paice et al. National comprehencive cancer network NCCN сlinical practice Guidelines in oncology, 2014. https://utah.pure.elsevier.com/en/publications/adult-cancer-pain-clinical-practice-guidelines-in-oncology.
• Перечень основных лекарств, используемых в паллиативной медицине можно получить на сайте Международной ассоциации хосписов и служб паллиативной помощи: www.hospicecare.com/resources/emedicine.
• Руководство по использованию лекарственных препаратов и альтернативных средств в паллиативной медицине: www.palliativedrugs.com.
• Всемирная организация здравоохранения. Лестница обезболивания [он-лайн]: http://www.who.int/cancer/palliative/painladder/en.
КР337. Болевой синдром (БС) у детей, нуждающихся в паллиативной медицинской помощи.
Приложение В.
Информация для пациентов.Вашему ребенку назначены опиоидные анальгетики. Это потребует вашей осведомленности о способах применения данных препаратов. Ознакомьтесь с краткой информацией для родителей об использовании опиоидных анальгетиков у детей.
• Что такое опиоидные анальгетики (сильнодействующие опиоиды).
Сильнодействующие опиоидные анальгетики. Это морфин и морфиноподобные обезболивающие Они блокируют болевые сигналы в спинном и головном мозге.
• Почему ребенку назначили опиоидный анальгетик.
Сильные опиоидные анальгетики назначают в том случае, когда становятся неэффективны другие обезболивающие препарарты. Например, если до этого был назначен парацетамол или нестероидные противовоспалительные средства (ибупрофен) или слабые опиоидные анальгетики (например, трамадол): и они не обеспечивают достаточное облегчение боли, даже если принимаются все вместе.
• Вашему ребенку назначили морфин. Значит ли это, что он умирает.
Морфин назначается для облегчения умеренной и сильной боли при онкологических и неонкологических заболеваниях. Избавляя от боли и мучений, сильные опиоидные анальгетики улучшают качество жизни: дети лучше спят, меньше чувствуют боль, когда двигаются, может вернуться аппетит и желание играть, учиться, вести активный образ жизни.
Если ребенку назначили морфин - это не значит, что он близок к смерти. Некоторые пациенты принимают сильные опиоидные анальгетики месяцами или даже годами. При лечении онкологических заболеваний сильные опиоидные анальгетики могут применяться на разных этапах противоопухолевой терапии и при прогрессировании заболевания.
• Сильные опиоидные анальгетики совсем избавляют от болй.
Обычно да, но иногда они не могут полностью снять боль, особенно некоторые ее виды: боль в костях, невралгия или боль, вызванная пролежнями. В таком случае может понадобиться комбинированное лечение. Например, для лечения болей в костях, вызванных онкологическим заболеванием, часто нужны противовоспалительные препараты вместе с сильными обезболивающими. При нейропатическом компоненте дополнительно к сильным опиоидным анальгетикам назначают адъюванты (например, противосудорожные препараты).
• Почему одним детям нужна более высокая доза сильных опиоидных анальгетиков, чем другим.
Существует множество причин, среди них:
• различия в силе боли;
• различия в том, как ребенок реагирует на боль (в болевом пороге восприятия боли);
• причина боли (опиоидные анальгетики по-разному действуют на разные типы боли);
• различия в том, как организм переносит и выводит сильные опиоидные анальгетики;
• использование других обезболивающих и нелекарственных методов лечения.
• Не лучше ли отложить прием сильных опиоидных анальгетиков до того момента, когда боль станет нестерпимой.
Вы обеспокоены тем, что ваш ребенок может привыкнуть к морфину и, если это произойдет, уже нечем будет снять боль. Не волнуйтесь, если боль вернется на фоне приема морфина (или другого сильнодействующего препарата), есть возможность увеличить дозировку, чтобы облегчить боль (если понадобится, это можно делать неоднократно).
• Нужно ли будет все время увеличивать дозу, чтобы контролировать боль.
Не обязательно. Многие остаются на небольших или средних дозах на протяжении всей болезни. Иногда возможно снизить дозу или вовсе перестать принимать опиоидные анальгетики. Но это всегда следует делать под наблюдением врача.
• Как долго ребенку нужно принимать сильные опиоидные анальгетикй Эффект со временем ослабевает.
Ребенок может принимать сильные опиоидные анальгетики месяцы или годы, если есть показания. В большинстве случаев эффект не ослабевает. Чаще всего необходимость увеличения дозы связана с тем, что основное заболевание стало вызывать больше боли, реже - с развитием привыкания к препарату.
• Может ли у ребенка появится зависимость от приема опиоидных анальгетика.
Если вы подразумеваете. Станет ли ребенок зависим от этого вещества и не сможет без него обходиться, даже когда оно больше не будет нужно для его обезболивания?», ответ - однозначно НЕТ.
Если сильнодействующие опиоидные анальгетики принимаются для облегчения боли, то риск возникновения психологической зависимости очень невелик, и об этом вам волноваться не нужно.
Если вашему ребенку больше не нужно принимать сильные опиоидные анальгетики - их доза будет постепенно снижена под наблюдением врача. У пациентов, которые принимали сильнодействующие опиоидные анальгетики длительно (недели и месяцы) - важна постепенная отмена. При резкой отмене препарата развивается «синдром отмены», который выражается в общем недомогании и диарее.
• Возможно ли вообще перестать принимать опиоидные анальгетикй.
Да, возможно.Если причина боли ушла и боль тоже. Сильнодействующие опиоидные анальгетики можно постепенно отменить под наблюдением врача.
• Как скоро боль уйдет.
Это зависит от индивидуальных особенностей организма ребенка, но обычно сразу же отмечается улучшение. Если у ребенка несколько разных типов боли, он в депрессии или испытывает тревогу, достижение максимального эффекта может растянуться на три-четыре недели.
У обезболивания три основные цели:
• обеспечить хороший сон по ночам и комфортное самочувствие днем;
• полностью снять боль в дневное время в состоянии покоя;
• освободить ребенка от боли при ходьбе и других видах двигательной активности.
Иногда нужно ограничить некоторые действия, если они продолжают причинять боль.
12. Что будет, если сильные опиоидные анальгетики не смогут полностью снять боль.
В этом случае будет пересмотрен план лечения.Могут быть добавлены фармакологические и нефармакологические виды лечения боли:
• психологическая поддержка;
• расслабляющая терапия, массаж и иглоукалывание;
• лучевая терапия;
• местное обезболивание: инъекции для «выключения» нервов (блокады).
13. Сильные опиоидные анальгетики могут вызвать у ребенка запор.
Запор - наиболее часто встречающийся побочный эффект при лечении сильными опиоидными анальгетиками. Для профилактики и лечения запора врач назначает слабительное сразу после начала лечения опиоидными препаратами.
Помните, что:
• дозировка слабительного для разных детей разная;
• лечащий врач может несколько раз корректировать дозу, пока не найдет оптимальную;
• доза слабительного, которую ребенку назначит врач, с большой вероятностью будет выше, чем для тех, кто не принимает опиоидных анальгетиков;
• поскольку опиоиды вызывают запор постоянно, будьте готовы давать ребенку слабительное два-три раза в сутки на всем протяжении приема опиоидных анальгетиков;
• цель в том, чтобы мягкий стул был каждые два-три дня (чаще - большое везение);
• если вам кажется, что слабительное не действует, необходимо обсудить с врачом возможность скорректировать дозировку или заменить его на другой препарат;
• если у ребенка нет стула три дня, используйте слабительное в свечах или поговорите с врачом о клизме, которая поможет ребенку опорожнить кишечник.
Вместе с приемом слабительных ребенку можно пить сливовый сок по утрам и вообще пить больше жидкости в течение дня. Добавление в рацион клетчатки не поможет при запоре, вызванном приемом сильнодействующих опиоидов.
• Нужно ли будет принимать противорвотное.
У ребенка может появиться тошнота или рвота вскоре после начала приема опиоидного анальгетика.
Чтобы заранее избежать этого, некоторые врачи назначают противорвотные средства вместе с сильнодействующими опиоидными анальгетиками с самого начала. Другие же назначают их только тогда, когда развилась тошнота или рвота.
• Что делать, если ребенка мучает сухость во рту на фоне приема опиоидных анальгетиков.
Опиоидные анальгетики могут вызывать сухость во рту. Основной причиной сухости нередко бывает другой лекарственный препарат, который можно заменить (или снизить дозировку). Если же сухость вызвана опиоидом, то ребенку нужно регулярно смачивать рот: пить маленькими глотками ледяную воду или минеральную воду с газом. Чтобы увеличить приток слюны, попробуйте дать ребенку жевательную резинку (с низкой клейкостью и без сахара) или кубики льда для рассасывания.
• Может ли прием сильных опиоидных анальгетиков стать причиной повышенного потоотделения.
Да, вполне может быть.Потливость может быть сильной и часто более заметной по ночам. Попробуйте снизить температуру в помещениях и укладывать ребенка спать в тонкой хлопковой одежде. Держите смену ночной одежды поблизости на случай, если он вспотеет очень сильно. Иногда помогает парацетамол или другие противовоспалительные обезболивающие. Если потливость ребенка вас очень беспокоит, обсудите это с врачом.
• Нужно ли продолжать давать сильные опиоидные анальгетики ребенку в бессознательном состояний.
Если ребенок в домашних условиях вдруг потерял сознание, звоните его врачу или в «скорую»: они посоветуют вам, что делать дальше.
Если ребенок находится без сознания в связи с терминальной стадией основного заболевания и лечащий врач говорит, что он умрет через несколько дней или даже часов, важно продолжать прием опиоидных анальгетиков до конца, дети даже без сознания чувствуют боль и становятся беспокойными при отмене обезболивания. Кроме того, если опиоидные анальгетики принимались в течение длительного времени и их прием резко прекратили, может развиться «синдром отмены»: беспокойство, потливость, понос и недержание кала, шок.
Приложение Г.
Приложение Г1.
Шкала оценки боли у новорожденных/детей до 1 года (Neonatal Infant Pain Scale, NIPS).Шкала оценки боли у новорожденных/детей до 1 года - это поведенческий инструмент оценки боли у детей, родившихся как доношенными, так и недоношенными.
Она включает оценку следующих параметров:
• Выражение лица.
• Плач.
• Дыхание.
• Руки.
• Ноги.
• Состояние возбуждения.
Уровень боли выражен в виде суммы баллов за каждый из шести параметров; минимально возможная сумма баллов - 0, максимально возможная - 7 (Lawrence et al., 1993 г.).Сумма баллов выше трех означает наличие боли.
| Показатель | 0 баллов | 1 балл | 2 балла | Баллы |
| Выражение лица | Расслабленные мышцы. Спокойное лицо, нейтральное выражение | Гримаса. Сжаты мышцы лица, изборожденный лоб, страдальчески изогнуты брови, подбородок и челюсть (негативное выражение лица - нос, рот, брови) | -- | |
| Плач* | Отсутствие плача, спокойствие | Хныканье, умеренные прерывистые стоны | Сильный плач. Сильный крик, высокий, пронзительный, непрерывный | |
| Дыхание | Дыхание расслабленное. Обычное для данного ребенка | Визуальное изменение дыхания. Вдыхание воздуха нерегулярное, быстрее обычного, рвотные движения, задержка дыхания | -- | |
| Руки | Руки расслаблены. Нет напряженности мышц, случайные движения рук | Руки согнуты/вытянуты. Напряженные, выпрямленные руки, напряженное и/или быстрое движение, сгибание рук | -- | |
| Ноги | Ноги расслаблены. Нет напряженности мышц, случайные движения ног | Ноги согнуты/вытянуты. Напряженные, прямые ноги, напряженное и/ или быстрое движение, сгибание ног | -- | |
| Состояние возбуждения | Сон/пробуждение. Спокойный, мирный сон со случайными движениями ног; | Суетливое состояние. Тревога, беспокойство и нервные движения | -- | |
| Суммарный балл: | ||||
* - Внимание: безмолвный плач может быть просуммирован, если ребенок интубирован и плач очевиден по движениям рта и лица.
Приложение Г2.
Поведенческая шкала FLACC (face, legs, activity, cry, consolability) для детей до 3 -х лет.Шкала учитывает выражение лица, движения ног, характер крика, а также насколько ребенок поддается успокаиванию, и особенности его поведения. Общая оценка по шкале FLАСС равна сумме баллов по всем пунктам описания.
Минимальная оценка равна 0, максимальная - 10 балламЧем выше оценка, тем сильнее боль и тем хуже себя чувствует ребенок.
| Параметры | Характеристика | Баллы | Балл оценки |
| Лицо | Неопределенное выражение или улыбка. | 0 | |
| Редко - гримаса или сдвинутые брови. Замкнутость. Не проявляет интереса. | 1 | ||
| Частое или постоянное дрожание подбородка. Сжимание челюстей. | 2 | ||
| Ноги | Нормальное положение, расслабленность. | 0 | |
| Не может найти нормального положения, постоянно двигает ногами. Ноги напряжены. | 1 | ||
| Брыкание или поднимание ног. | 2 | ||
| Движения | Лежит спокойно, положение нормальное, легко двигается. | 0 | |
| Корчится, сдвигается вперед и назад, напряжен. | 1 | ||
| Выгибается дугой; ригидность; подергивания. | 2 | ||
| Плач | Нет плача (в состоянии бодрствования и во сне) | 0 | |
| Стонет или хнычет; время от времени жалуется. | 1 | ||
| Долго плачет, кричит или всхлипывает; часто жалуется. | 2 | ||
| Насколько поддается успокоению | Доволен, спокоен | 0 | |
| Успокаивается от прикосновений, объятий, разговоров. Можно отвлечь. | 1 | ||
| Трудно успокоить | 2 | ||
| Суммарный балл: | |||
Приложение Г3.
Рейтинговая шкала Вонга-Бейкера для детей от 3 до 7 лет.Ребенка просят: «покажи, как сильно у тебя сейчас болит». Иногда, используя эту шкалу, ребенок может больше определять свои эмоции, чем боль.
Приложение Г4.
Шкала рук (Hand Scale) для детей старше 3 лет.Оценивает колебания боли: отсутствие боли - сжатая в кулак рука, сильная боль - полностью разжатая рука.
Приложение Г5.
Цветная шкала Эланда для детей от трех до семи лет (можно старше).Помогает оценить интенсивность боли в разных локализациях.
Попросите ребенка определить боль с помощью цвета, например,.
• нет боли - нет цвета;
• слабая боль - желтый цвет;
• умеренная боль - оранжевый;
• сильная боль - красный.
| Нет боли | Слабая боль | Умеренная боль | Сильная боль |
Попросите ребенка показать места боли, раскрасив изображение человека выбранными цветами в соответствующих местах.
Приложение Г6.
Визуально-аналоговая шкала для детей старше 7 лет.Попросить ребенка положить пальцы на ту высоту шкалы, с которой он ассоциирует свои болевые ощущения.
Приложение Г7.
Шкала тактильной и визуальной оценки боли (Touch Visual Pain, TVP scale).Шкала тактильной и визуальной оценки боли (TVP scale) была создана для ВИЧ-инфицированных детей с мультиорганной патологией и пока не утверждена (Albertyn, 2010 г. Она использует прикосновения и наблюдение для оценки боли наряду с оценкой беспокойства и дискомфорта, наблюдаемыми у ребенка.
Шкала основана на наблюдении за следующим параметрами:
• Положение головы.
• Словесное описание (вербализация) боли.
• Напряженность лица.
• Положение рук и ног.
• Дыхание.
• Частота сердечных сокращений.
Это десятибалльная шкала, 1 балл дается за наличие симптомаМинимальная сумма баллов - 0, максимальная сумма баллов - 10.
| Параметр | Характеристика | Балл (нет - 0, есть - 1) |
| Напряженность лица | Напряжение на лице (страх или боль), сжатый рот, напряжение или обеспокоенность в глазах, расстроенный взгляд | |
| Положение головы | Голова асимметрична | |
| Шея несимметрично расположена на плечах, плечи приподняты | ||
| Дыхание | Грудное и/или нерегулярное дыхание и/или дыхание ртом и/или межреберными мышцами и/или раздувание крыльев носа и/или потрескивание | |
| Частота сердечных сокращений | Учащение и/или снижение частоты сердечных сокращений | |
| Положение рук и ног | Руки плотно прижаты к телу или скрещены у лица, груди или живота | |
| Кулаки (невозможно или сложно открыть пальцем) | ||
| Колени плотно вместе или туго скрещены | ||
| Одна нога прикрывает область подгузника | ||
| Пальцы загибаются вверх с твердыми ступнями, лодыжки плотно сведены | ||
| Суммарный балл: | ||
Приложение Г8.
Фармакологические профили наиболее часто используемых опиоидных анальгетиков у детей.Морфин.
АТХ-код. N02AA01.
Формы выпуска:
• раствор для приема внутрь (не зарегистрирован в РФ),.
• таблетки короткого (быстрого) действия (не зарегистрирован в РФ),.
• таблетки морфина пролонгированного высвобождения (длительного действия) (зарегистрированы в РФ для детей в возрасте с 7 лет, могут использоваться с 2-х лет согласно Рекомендациям ВОЗ 2012 года [1]).
• капсулы с гранулами морфина (пролонгированного высвобождения, для смешивания с водой) (зарегистрированы в РФ для детей с весом более 20кг, могут использоваться с 2-х лет согласно Рекомендациям ВОЗ 2012 года [1]).
• раствор для инъекций морфина в ампулах (зарегистрирован в РФ для пациентов детского возраста от 0 до 18 лет).
Противопоказания: гиперчувствительность к агонистам опиоидов или любому компоненту препарата; острое угнетение дыхания; обострение бронхиальной астмы; парез кишечника; одновременный прием или период до 14 сут с окончания приема ингибиторов МАО; повышение внутричерепного давления и (или) черепно-мозговая травма без обеспечения контролируемой вентиляции легких; кома.
С осторожностью. Нарушение дыхания; не допускается быстрое введение, оно может вызвать ригидность мышц грудной клетки и затруднение дыхания; брадикардия; бронхиальная астма; гипотензия, шок; обструктивные или воспалительные заболевания кишечника; заболевания желчных путей; судорожные расстройства; гипотиреоз; надпочечниковая недостаточность; не допускается резкая отмена после длительного лечения; сахарный диабет; нарушения сознания; острый панкреатит; миастения; нарушение функции печени; нарушение функции почек; интоксикационный психоз.
Дозы. Начальная доза для пациентов, ранее не получавших опиаты ( см Приложение Г10. Начальные (стартовые) дозы опиоидных анальгетиков). Дальнейшее лечение: после введения начальной дозы, как указано выше, дозу нужно откорректировать до эффективного уровня (максимальная доза не ограничивается).
Отмена препарата. После краткосрочной терапии (7-14 сут) дозу можно уменьшать на 10-20% от исходной дозы каждые 8 постепенно увеличивая при этом интервал между введениями. После длительного лечения допускается снижение дозы не более чем на 10-20% в неделю.
Нарушение функции почек: легкое (скорость клубочковой фильтрации (СКФ) 20-50 мл/мин или суточный клиренс креатинина (СКК) примерно 150-300 мкмоль/л) и умеренное (СКФ 10-20 мл/мин или СКК 300-700 мкмоль/л) - дозу снижают на 25%; тяжелое (СКФ <10 мл/мин или СКК> 700 мкмоль/л) - дозу снижают на 50% или переводят на другой опиоидный анальгетик, который в меньшей степени выводится почками (фентанил); усиливается и продлевается эффект; повышается нейротоксичность.
Нарушение функции печени. Не назначать или снизить дозу, можно вызвать кому.
Побочные эффекты:
• частые - тошнота, рвота, запор, предобморочное состояние, сонливость, головокружение, седация, потливость, дисфория, эйфория, сухость во рту, потеря аппетита, спазм желчных и мочевыводящих путей, зуд, сыпь, сердцебиение, брадикардия, ортостатическая гипотензия, миоз;
• нечастые - угнетение дыхания (дозозависимое), тахикардия, сердцебиение;
• редкие - синдром гиперсекреции антидиуретического гормона, анафилактический шок.
Примечания:
• Морфин подлежит международному контролю согласно Единой конвенции о опиоидных средствах 1961 г.
• Препараты морфина пролонгированного действия нельзя измельчать или разжевывать, ребенок должен быть в состоянии проглотить целую таблетку, в противном случае лучше назначить гранулы с пролонгированным высвобождением действующего вещества (в РФ зарегистрирован как морфин в капсулах, капсулу можно раскрывать и смешивать гранулы с водой).
• П/к инъекции не делают пациентам с отеками.
• При непрерывной в/в инфузии для разбавления используют 5% или 10% раствор глюкозы или 0,9 % раствор натрия хлорида.
Фентанил.
АТХ-код. N01AH01.
Формы выпуска:
• раствор для инъекций в ампулах (зарегистрирован в РФ для детей с 1 года до 18 лет);
• таблетки для рассасывания (зарегистрированы в РФ для пациентов старше 18 лет, но в настоящее время не производятся [1]);
• трансдермальная терапевтическая система фентанила (ТТС фентанила) накожный пластырь с медленным высвобождением действующего вещества (зарегистрирован в РФ для детей старше 2-х лет для длительного обезболивания хронического болевого синдрома, получающих терапию опиоидными анальгетиками [1; 42]).
Противопоказания: гиперчувствительность к агонистам опиоидов или любому компоненту препарата; выраженная кахексия, потливость, гипертермия или изменения кожных покровов; острое угнетение дыхания; обострение бронхиальной астмы; парез кишечника; одновременный прием или период до 14 суток с окончания приема ингибиторов МАО; повышение внутричерепного давления и (или) черепно-мозговая травма без обеспечения контролируемой вентиляции легких; кома; сутки до и после операции.
С осторожностью. Нарушение дыхания; не допускается быстрое введение, оно может вызвать ригидность мышц грудной клетки и затруднение дыхания; брадикардия; бронхиальная астма; артериальная гипотензия; шок; обструктивные или воспалительные заболевания кишечника; заболевания желчных путей; судорожные расстройства; гипотиреоз; надпочечниковая недостаточность; не допускается резкая отмена после длительного лечения; сахарный диабет; нарушения сознания; острый панкреатит; миастения; нарушение функции печени; нарушение функции почек; интоксикационный психоз; пластырь: повышение сывороточной концентрации при температуре тела better 40 ̊C.
Начальная доза для пациентов, ранее не получавших опиоидные анальгетики. См Приложение Г10. Начальные (стартовые) дозы опиоидных анальгетиков.
Дальнейшее лечение. После введения стартовой дозы, как указано выше, дозу нужно довести до эффективного уровня (нет ограничений по максимальной дозе).
Отмена препарата. После краткосрочной терапии (7-14 сут) дозу можно уменьшать на 10-20 % от исходной дозы каждые 8 постепенно увеличивая при этом интервал между введениями. После длительного лечения допускается снижение дозы не более чем на 10-20 % в неделю.
Нарушение функции почек: умеренное (скорость клубочковой фильтрации (СКФ) 10-20 мл/мин или сывороточная концентрация креатинина (СКК) 300-700 мкмоль/л) - дозу снижают на 25 %; тяжелое (СКФ <10 мл/мин или СКК> 700 мкмоль/л) - дозу снижают на 50 %.
Нарушение функции печени. Дозу снижают.
Побочные эффекты:
• частые - тошнота, рвота, запор, сухость во рту, спазм желчных путей, угнетение дыхания, ригидность мышц, апноэ, миоклонические подергивания, брадикардия, артериальная гипотензия, боль в животе, потеря аппетита, диспепсия, изъязвление слизистой рта, нарушения вкуса, расширение сосудов, тревожность, спутанность сознания, потливость;
• нечастые - метеоризм, диарея, ларингоспазм, одышка, гиповентиляция, деперсонализация, дизартрия, амнезия, нарушения координации, парестезии, недомогание, возбуждение, тремор, мышечная слабость, артериальная гипертензия, головокружение, зуд, бронхоспазм;
• редкие - угнетение кровообращения, остановка сердца, икота, аритмия, парез кишечника, кровохарканье, психоз, судороги, шок, асистолия, гипертермия, атаксия, мышечные фасцикуляции, местное раздражение (пластырь).
Примечания:
• Фентанил подлежит международному контролю согласно Единой конвенции об опиоидных средствах 1961 г.
• Грейпфрутовый сок может заметно повышать сывороточные концентрации фентанила, во время лечения его употреблять не следует.
• В/в введение: вводить фентанил путем в/в инъекции нужно медленно, в течение 3-5 мин; возможна непрерывная инфузия.
• ТТС фентанила разрешен на территории РФ у детей с 2-х лет: пластыри резервуарного типа нельзя резать, это может привести к повреждению мембраны, контролирующей скорость поступления, быстрому высвобождению фентанила и передозировке, пластырь приклеивают на чистую, сухую, лишенную волос и раздражения, неповрежденную кожу на туловище или плече; через 72 ч пластырь снимают и наклеивают новый на другой участок (несколько дней использовать одно и то же место нельзя); снятый пластырь складывают вдвое, клейкой стороной внутрь; у истощенных детей пластыри используют с осторожностью из-за плохого всасывания; у некоторых пациентов при переходе с морфина для приема внутрь на пластырь с фентанилом возникают симптомы отмены (диарея, боль в животе, тошнота, потливость, беспокойство ), несмотря на достаточное обезболивание. В таких случаях может потребоваться введение «спасительных» доз морфина до прекращения симптомов (обычно несколько суток).
При передозировке опиоидных анальгетиков применяют налоксон в качестве антидота.
Приложение Г9.
Разовые и максимальные суточные дозы неопиоидных анальгетиков 1-ой ступени, интервал между введениями.| Неопиоидные анальгетики | Путь введения | Разовая доза | Максимальная суточная доза | Интервал между разовыми дозами |
| Парацетамол | через рот, ректально | 10-15 мг/кг | Возраст до 2 лет = 60 мг/кг/сут Возраст старше 2 лет = 90 мг/кг/сут | Каждые 4-6 часов |
| в/в | Вес менее 10 кг = 7,5 мг/кг | 30 мг/кг/сут | Каждые 6 часов | |
| Возраст 1-2 года = 15 мг/кг | 60 мг/кг/сут | Каждые 6 часов | ||
| Возраст 2-13 лет, вес менее 50 кг = 15 мг/кг | 75 мг/кг/сут | Каждые 6 часов | ||
| Возраст старше 13 лет, вес более 50 кг = 1000 мг | 4000 мг/сут | Каждые 6 часов | ||
| Ибупрофен | через рот | 5-10 мг/кг | 400-600 мг/сут | Каждые 6-8 часов |
| Кеторолак | через рот, в/в | Возраст до двух лет = 0,25 мг/кг Возраст старше двух лет = 0,5 мг/кг | 30 мг | Каждые 12-24 часа |
TEGh1.
TEGh1.
TEGh1.
TEGh1.
TEGh1.
TEGh1.
TEGh1.
TEGh1.
TEGh1.
Приложение Г10.
Начальные (стартовые) дозы опиоидных анальгетиков.| Опиоидные анальгетики короткого (быстрого) действия | Путь введения | Стартовая доза | Интервал между дозами |
| Морфин | В/в, п/к | 0,05-0,1 мг/кг | Каждые 4 часа |
| Через рот*, ректально* сублингвально* | 0,15-0,3 мг/кг | Каждые 4 часа | |
| Анальгезия, контролиру- емая пациен- том, медперсоналом, родителями | Базовая инфузия: 0,015 мг/ кг/ч | ||
| Болюсная доза: 0,015 мг/кг (рекомендованная базовая инфузия = болюсная доза) | Минимальный интервал между болюсами при сохранении боли: 5-10 мин Максимальное количество болюсов в час: 4-6 болюсов | ||
| Фентанил | В/в струйно | 1-2 мкг/кг | Каждые 10 мин - 1 час |
| В/в продолжительная (суточная) инфузия | 1 мкг/кг/ч | ||
| Трансдермальная терапевтическая система | 12,5 мкг/ч | 72 часа | |
| Трамадол | Через рот, в/в, п/к | 1-2 мг/кг Максимальная разовая доза 50-100 мг | Каждые 4-6 часов Максимальная суточная доза 400 мг в сутки или 8 мг/кг/сутки |
| Трамадол 37,5мг + парацетамол 325 мг (с 12 лет) | Через рот | 1-2 таблетки | Интервал не менее 6 часов, максимально 8 таблеток в сутки |
| Тримеперидин | Не рекомендован для использования у детей и подростков при персистирующей боли | ||
* Препараты зарегистрированы в РФ, но временно не поставляются.
Приложение Г11.
Примеры расчета доз опиоидных анальгетиков.Расчет у детей, не получающих в настоящее время опиоидные анальгетики.
В первый день используется стартовая (начальная) доза морфина (Таблица 1). При неэффективности необходимо увеличить разовую и суточную дозы.
Увеличение разовой и суточной дозы морфина:
• Вариант 1: Увеличить разовую дозу морфина для регулярного приема на 30-50% от предыдущей дозы. Например, при приеме морфина по 5 мг каждые 4 часа может быть назначена доза по 6,5 мг (+30%) или по 7,5 мг (+50%) каждые 4 часа.
• Вариант 2: Суммировать все дозы морфина для купирования прорывной боли, принятые за последние 24 часа. Разделить полученную сумму на 6 и увеличить на это число каждую разовую (основную) дозу, принимаемую каждые 4 часа. Также необходимо увеличить дозу для купирования прорывной боли, так как увеличились регулярные дозы. Например, ребенок, который принимает морфин по 5 мг каждые 4 часа, на протяжении последних 24 часов получил дополнительно 4 дозы по 2,5 мг для купирования прорывной боли, общий объем морфина для купирования прорывной боли за 24 часа составляет 4 x 2,5 мг = 10 мг. 10 мг: 6 = 1,67 мг. 5 мг + 1,67 мг = 6,67 мг, что округляется до 7 мг. Регулярный прием - по 7 мг каждые 4 часа. Для купирования прорывной боли будет использоваться 3,5-7 мг.
Расчет у детей, получающих в настоящее время опиоидные анальгетики.
Пример 1. Переход с морфина короткого действия, вводимого подкожно или внутривенно, на морфин пролонгированного действия через рот (таблетки морфина с 1 года, капсулы морфина детям с массой тела более 20 кг).
• У ребенка основная суточная доза морфина короткого действия составляет 55 мг п/к (в/в). Это эквивалентно минимум 110 мг морфина короткого действия для приема через рот ( доза через рот в 2 раза больше, чем доза п/ и в 2-3 раза больше, чем в/в).
• 110 мг морфина короткого действия (через рот) эквивалентны 110 мг морфина пролонгированного действия (через рот). Режим приема - по 55 мг 2 раза в день (каждые 12 часов).
• Расчет разовой резервной дозы морфина на случай прорывной боли: 110 мг: 6 = 18 мг морфина короткого действия через рот (или 9 мг подкожно).
Пример 2: Переход с морфина, вводимого подкожно или внутривенно, на фентанил парентерально.
Ребенок с интенсивной болью получает морфин в течение трех недель. Из-за быстрого прогрессирования злокачественной опухоли ему постоянно увеличивали дозу морфина. Сейчас он получает 500 мг в сутки морфина в виде инфузии п/ На этой дозе появились побочные эффекты морфина со стороны нервной системы, слабость, миоклонус. Было решено перевести ребенка на альтернативный опиоидный анальгетик фентанил парентерально.
Все пересчеты должны быть проведены через суточную дозу перорального морфина.
• Расчет пероральной суточной дозы морфина: 500 мг морфина п/к х 2 = 1000 мг.
• Расчет эквианальгетической парентеральной суточной дозы фентанила: 1000 мг морфина через рот: 150 = 6,67 мг. В первые сутки дать дозу фентанила меньше на 25%: 0,25 х 6,67 = 1,67 мг. Следовательно, доза парентерального фентанила на первые сутки: 6,67 - 1,67 = 5 мг в сутки путем непрерывной парентеральной инфузии. Далее при необходимости довести суточную дозу парентерального фентанила до 100% ( до 6,67 мг в сутки).
Пример 3. Переход с морфина короткого действия, принимаемого через рот (в РФ не зарегистрирован), на морфин пролонгированного действия через рот (таблетки морфина с 1 года, капсулы морфина детям с массой тела более 20 кг).
День 1. Ребенок весом 30 кг получает быстродействующий морфин короткого действия в стартовой дозе 1 мг/кг в сутки, 30 мг морфина в сутки или по 5 мг каждые 4 часа. Ему же рассчитана резервная доза для прорывной боли в объеме 1/6 от суточной дозы, что составляет 5 мг.
День 2. Ребенок нуждался в четырех резервных дозах по 5 мг.
День 3. Ребенок нуждался в двух резервных дозах по 5 мг. Оценку эффективности обезболивания провели через 48 часов, были выходные. Поэтому рассчитали среднее количество резервных доз, которое потребовалось за эти двое суток, чтобы адекватно увеличить основную суточную дозу морфина:
• Среднее количество резервных доз: 4 дозы + 2 дозы = 6 доз: 2 суток = 3 дозы.
• Расчет дозы морфина, полученной введением резервных доз: 5 мг х 3 дозы = 15мг.
• Расчет новой основной суточной дозы морфина короткого действия: 30 мг + 15 мг = 45 мг.
• Расчет новой дозы морфина короткого действия для прорывной боли: 45 мг: 6 = 7,5 мг.
День 4. У ребенка не было эпизодов прорывной боли. Поэтому решено считать обезболивание подобранным и перевести ребенка на морфин пролонгированного действия:
• Основная суточная доза морфина короткого действия составляет 45 мг через рот.
• 45 мг морфина короткого действия (через рот) в сутки эквивалентны 45 мг морфина пролонгированного действия (через рот). Режим приема - 2 раза в день (каждые 12 часов).
Пример 4. Переход с морфина короткого действия на ТТС фентанила (детям с 2 лет). ТТС фентанила является формой препарата пролонгированного действия. Поэтому его наклеивают только после того, как доза препарата была подобрана с помощью морфина короткого действия.
Пример. Пациент 16 лет, 50 кг, со злокачественной опухолью забрюшинного пространства, сильный болевой синдром, тошнота, рвота. Начато обезболивание с помощью внутривенной инфузии морфина в суточной дозе 0,015 мг/кг/час.
Расчет стартовой дозы морфина для введения подкожно или внутривенно:
• Суточная «основная» доза морфина для введения внутривенно: 0,015 мг х 50 кг х 24 часа = 18 мг в сутки.
• В стационаре режим введения может быть в/в, струйно каждые 4 часа (по 3мг морфина в/в, струйно 6 раз в сутки), однако это опасно развитием высоких пиковых доз на фоне быстрого введения препарата, поэтому - в/в, струйно - может использоваться только при необходимости быстрого купирования очень сильного болевого синдрома. В других случаях предпочтительным является введение: п/к болюсно, в/в или п/к путем длительной инфузии.
• Рассчитанная «основная» доза может быть заправлена в шприцевой насос для непрерывной суточной инфузии в течение 24 часов:
Для внутривенной инфузии развести морфин до 48 мл 0,9% NaCl, скорость инфузии = 48 мл : 24 часа = 2 мл в час;
Для подкожной инфузии развести морфин до 10 мл 0,9% NaCl, скорость 0,4 мл/час.
• «Резервная» доза для в/в или п/к введения (1/6 от суточной «основной» дозы для в/в введения): 18 мг : 6 = 3 мг. Внутривенно струйно может вводиться только в стационаре и только при необходимости быстрого купирования очень сильного болевого синдрома. Эта же доза может быть дана через рот (3 мг х 2 = 6 мг, но пациент не может ее принимать перорально) или введена подкожно болюсно, медленно за 1-2 мин (доза для подкожного введения равна в/венной дозе, составляет 3 мг).
• Оценка эффективности обезболивания и необходимой дозы морфина должна выполняться каждый день. Увеличение дозы морфина должно производиться, если больному понадобилось более 1-2 «резервных» доз морфина в сутки.
День 1. Пациенту понадобились 6 «резервных» доз, которые вводились в/в струйно, медленно. Ему была увеличена суточная доза морфина.
• Расчет суммы «резервных» доз, введенных за первые сутки: 3 мг х 6 доз = 18 мг.
• Расчет новой «основной» суточной дозы морфина для в/в инфузии: 18 мг + 18 мг = 36 мг в сутки.
• Расчет новой «резервной» дозы для введения в/в струйно, медленно: 36 мг : 6 = 6 мг.
День 2. Пациент получал 36 мг морфина в сутки путем продолжительной инфузии. Ему понадобилось еще 4 «резервные» дозы.
• Расчет суммы «резервных» доз, введенных за вторые сутки: 6 мг х 4 дозы = 24 мг.
• Расчет новой «основной» дозы морфина: 36 мг +24 мг = 60 мг.
• Расчет новой «резервной» дозы морфина: 60 мг : 6 = 10 мг.
День 3. Пациент получал 60 мг морфина в сутки путем продолжительной инфузии. Ему понадобилась еще одна доза морфина, которая была введена подкожно, болюсно.
• Расчет новой «основной» дозы морфина: 60 мг + 10 мг = 70 мг.
• Расчет новой «резервной» дозы морфина: 70 мг : 6 = 11,6 мг.
Дни 4-7. За эти дни пациент не нуждался в дополнительных введениях морфина. Было принято решение перевести его на ТТС фентанила.
• Расчет «размера» ТТС фентанила: 1/3 от суточной дозы морфина, принятого перорально.
• Пересчет морфина, введенного внутривенно, на пероральный морфин: 70 мг х 2 = 140 мг.
• Расчет дозы ТТС фентанила: 140 мг : 3 = 46,7 мг.
• пациент нуждается в следующем размере ТТС фентанила: 50 мкг/час фентанила.
• При наклеивании ТТС фентанила помечается дата и время. Пластырь переклеивается через 72 часа ровно в то время, когда он был наклеен. ТТС фентанила начинает действовать через 18-24 часа после наклеивания и действует 24 часа после отклеивания.
• После ПЕРВОГО наклеивания ТТС фентанила необходимо продолжить обезболивание морфином в прежней дозе.
День 8. Пациенту был наклеен ТТС фентанила в 10-00, морфин в дозе 70 мг вводился путем в/в непрерывной суточной инфузии до 6-00 следующего дня. [43].
Пример 5. Переход с фентанила короткого действия на ТТС фентанила (детям с 2 лет).
Пациент 5 лет, весом 18 кг, с интенсивной болью. Пациент находился в стационаре, где эффективная терапия боли достигнута внутривенной инфузией фентанила в дозе 1,5 мкг/кг в час. Для перевода пациента на неивазивную форму ТТС фентанила необходимо подсчитать дозу фентанила получаемую пациентом в час. Умножаем вес пациента 18 кг на 1,5 мкг/кг в час, получаем 27 мкг в час. Эта доза чуть меньше ТТС фентанила 25 мкг/час, что может потребовать в последующем увеличения дозы. Наклеиваем ТТС фентанила 25 мкг/час, сохраняя в/в инфузию фентанила на первые 5-6 часов 1,5 мкг/час и далее постепенно уменьшаем скорость внутривенной инфузии фентанила на 0,5 мкг/кг в час каждые последующие 1-2 часа до полного прекращения, обращая внимание на наличие боли. Если эффективность обезболивания будет недостаточной, внутривенную инфузию фентанила сохраняют (обычно 1/4 от дозы до наклеивания ТТС фентанила) с постоянным наблюдением за пациентом и через 72 часа повышают дозу ТТС фентанила на 12,5 мкг/час и наклеивают два пластыря: один - 25 мкг/час и второй - 12,5 мкг/час. Далее смена обоих пластырей ТТС фентанила происходит одновременно через 72 часа от момента наклеивания. При недостаточном обезболивании коррекцию дозы ТТС фентанила следует осуществлять постепенно, с шагом 12,5 мкг/ Доза ТТС фентанила не должна увеличиваться чаще, чем один раз в 72.
3.
|
|
Год актуализации информации
2018.