МКБ-10 коды
|
|
Вступление
Кодирование по Международной статистической классификации болезней и проблем, связанных со здоровьем: R52.1, R52.2, Z51.5.
Год утверждения (частота пересмотра): 2023.
Возрастная категория: Взрослые.
Пересмотр не позднее: 2025.
ID: 400.
Разработчик клинической рекомендации.
• Ассоциация профессиональных участников хосписной помощи.
• Некоммерческое партнёрство Ассоциация Междисциплинарной Медицины .
• Межрегиональная общественная организация Общество специалистов доказательной медицины .
• Общероссийская общественная организация Российское научное медицинское общество терапевтов .
Одобрено Научно-практическим Советом Минздрава РФ.
Год утверждения (частота пересмотра): 2023.
Возрастная категория: Взрослые.
Пересмотр не позднее: 2025.
ID: 400.
Разработчик клинической рекомендации.
• Ассоциация профессиональных участников хосписной помощи.
• Некоммерческое партнёрство Ассоциация Междисциплинарной Медицины .
• Межрегиональная общественная организация Общество специалистов доказательной медицины .
• Общероссийская общественная организация Российское научное медицинское общество терапевтов .
Одобрено Научно-практическим Советом Минздрава РФ.
|
|
Список сокращений
ВАШ - визуально-аналоговая шкала.
ВИЧ - вирус иммунодефицита человека.
ВК - врачебная комиссия.
ВОЗ - всемирная организация здравоохранения.
ЕАПП - европейская ассоциация паллиативной помощи (EAPC).
ЖКТ - желудочно-кишечный тракт.
ЗНО - злокачественные новообразования.
ИПП - ингибиторы протонной помпы.
КТ - компьютерная томография.
МРТ - магнитно-резонансная томография.
НБ - нейропатическая боль.
НОШ - нумерологическая оценочная шкала.
НПВП - нестероидные противовоспалительные и противоревматические препараты (M01A).
ПВ - психотропные вещества.
ПМП - паллиативная медицинская помощь.
ПЭТ/КТ - позитронно-эмиссионная и компьютерная томография.
СКФ - скорость клубочковой фильтрации.
СПИД - синдром приобретенного иммунодефицита.
ТТС - трансдермальная терапевтическая система.
УДД - уровень достоверности доказательств.
УЗИ - ультразвуковое исследование.
УУР - уровень убедительности рекомендаций.
ХБС - хронический болевой синдром.
ЦНС - центральная нервная система.
GRADE - система критериев качества и ценности клинической информации.
IASP - международная ассоциация по изучению боли.
ВИЧ - вирус иммунодефицита человека.
ВК - врачебная комиссия.
ВОЗ - всемирная организация здравоохранения.
ЕАПП - европейская ассоциация паллиативной помощи (EAPC).
ЖКТ - желудочно-кишечный тракт.
ЗНО - злокачественные новообразования.
ИПП - ингибиторы протонной помпы.
КТ - компьютерная томография.
МРТ - магнитно-резонансная томография.
НБ - нейропатическая боль.
НОШ - нумерологическая оценочная шкала.
НПВП - нестероидные противовоспалительные и противоревматические препараты (M01A).
ПВ - психотропные вещества.
ПМП - паллиативная медицинская помощь.
ПЭТ/КТ - позитронно-эмиссионная и компьютерная томография.
СКФ - скорость клубочковой фильтрации.
СПИД - синдром приобретенного иммунодефицита.
ТТС - трансдермальная терапевтическая система.
УДД - уровень достоверности доказательств.
УЗИ - ультразвуковое исследование.
УУР - уровень убедительности рекомендаций.
ХБС - хронический болевой синдром.
ЦНС - центральная нервная система.
GRADE - система критериев качества и ценности клинической информации.
IASP - международная ассоциация по изучению боли.
Термины и определения
Адекватный контроль боли. Устойчивое обезболивание, при котором интенсивность хронической (персистирующей) фоновой боли в течение суток составляет менее 40 мм по ВАШ или менее 4 баллов по НОШ 0-10, или оценивается в ином эквиваленте переносимой боли / полной анальгезии, и не сопровождается плохо переносимыми нежелательными явлениями.
Адъювантные анальгетики. Препараты, прямое назначение которых не связано с обезболиванием, однако в некоторых ситуациях способствует уменьшению боли. К ним относятся, в частности, некоторые противоэпилептические препараты, антидепрессанты, глюкокортикоиды, миорелаксанты центрального действия.
АТХ. Анатомо-терапевтически-химическая система классификации лекарственных препаратов.
Боль. Неприятное сенсорное и эмоциональное переживание, связанное с действительным или возможным повреждением тканей, или схожее с таковым переживанием.
Боль при окончании действия препарата. Боль, возникающая в конце интервала между введениями препарата, когда концентрация анальгетика в крови падает ниже минимальной терапевтической (обезболивающей).
Интенсивность боли. Основная составляющая характеристика тяжести боли, испытываемой и описываемой пациентом ( см определение тяжести боли).
Короткодействующие лекарственные формы. Термин, используемый равноценно с такими терминами, как лекарственные формы с «немедленным высвобождением», «обычным высвобождением».
Нейропатическая боль. Боль, вызванная заболеванием или повреждением соматосенсорной нервной системы (центрального или периферического отделов).Нейропатическая боль может персистировать даже без продолжающейся стимуляции.
Неопиоидный анальгетик. Анальгетик, обезболивающее действие которого реализуется посредством центрального механизма, не связанного с активацией опиоидных рецепторов. К ним относятся анальгетики-антипиретики (N02B другие анальгетики и антипиретики) - центральные ингибиторы циклооксигеназ парацетамол** (N02BE анилиды) и метамизол натрия (N02BB пиразолоны), в том числе в составе комбинаций, не включающих кодеин. Для целей данных рекомендаций центральный анальгетик нефопам (N02BG прочие анальгетики и антипиретики), имеющий иной механизм действия, рассматривается отдельно.
Нестероидный противовоспалительный препарат (НПВП). Лекарственный препарат, обладающий быстрым обезболивающим и противовоспалительным эффектами, которые реализуются вследствие ингибирования центральных и периферических циклооксигеназ (M01A нестероидные противовоспалительные и противоревматические препараты, исключая медленнодействующие симптоматические средства для лечения остеоартрита - SYSADOA, ранее известные как хондропротекторы ).
Ноцицептивная боль. Боль, возникающая при поражении тканей и являющаяся следствием активации ноцицепторов.
Ноципластическая (дисфункциональная) боль. Боль, которая возникает из-за измененной ноцицепции, несмотря на отсутствие явных признаков повреждения ткани, вызывающего активацию ноцицепторов или доказательств заболевания или повреждения соматосенсорной системы, вызывающих нейропатическую боль.
Опиоид-наивный пациент. Пациент, который не удовлетворяет критериям опиоид-толерантности в части, касающейся дозы и продолжительности применения опиоида.
Опиоид-толерантный пациент. Пациент, принимающий, как минимум, 60 мг/сут морфина перорально или эквианальгетическую дозу другого опиоида (30 мг/сут оксикодона (в тч в составе комбинации с налоксоном) перорально, 25 мкг/ч фентанила трансдермально) на протяжении 1 недели и более.
Острая боль. Это сенсорная реакция с последующим включением эмоционально-мотивационных, вегетативных и других факторов при нарушении целостности организма. В нормальных условиях боль является биологически обусловленным сигнальным феноменом и исчезает при устранении причин, вызвавших повреждение.
Персистирующая боль. Термин, используемый для обозначения длительной, постоянной боли, связанной с соматическим заболеванием, тяжелыми инфекциями, злокачественными новообразованиями.
Привыкание (толерантность). Снижение чувствительности к фармакологическому препарату после повторных введений, когда для получения прежнего эффекта требуется повышение дозы.
Пролонгированные лекарственные формы. Термин, используемый равноценно с такими терминами, как лекарственные формы с «замедленным высвобождением», «контролируемым высвобождением», а также с термином «ретардные препараты».
Прорывная боль. Эпизод сильной боли, возникающий на фоне персистирующей боли, адекватно контролируемой регулярной (стабильной) опиоидной терапией.
Сильный опиоид (опиоидный анальгетик). Анальгетик, обезболивающее действие которого связано с агонистической активностью по отношению к опиоидным рецепторам, к которым препарат обладает высоким аффинитетом (сродством), что обусловливает наличие у него высокого анальгетического потенциала для купирования умеренной и сильной боли. К сильным опиоидам, зарегистрированным в РФ, относятся все опиоидные анальгетики группы N02A, за исключением трамадола (в тч в комбинации с парацетамолом).
Синдром отмены (абстинентный синдром). Комплекс неприятных симптомов, возникающих при резком прекращении приема или снижении дозы лекарственного препарата (психоактивного вещества) после неоднократного, обычно длительного и/или в высоких дозах применения данного препарата (вещества). Может быть вызван применением препарата-антагониста. Является критерием сформировавшейся физической зависимости от препарата (вещества).
Слабый опиоид (опиоидный анальгетик). Анальгетик, обезболивающее действие которого связано с агонистической активностью по отношению к опиоидным рецепторам, к которым препарат обладает слабым аффинитетом (сродством), что обусловливает его анальгетический потенциал для купирования умеренной боли. К слабым опиоидам, зарегистрированным в РФ, относятся трамадол (N02AX02), в тч в комбинации трамадола с парацетамолом (N02AJ13), а также кодеин в малых дозах в составе комбинированных препаратов (N02BE71).
Смена (ротация) опиоидного анальгетика. Клиническая практика замены одного опиоидного анальгетика на другой в связи с дозолимитирующими нежелательными реакциями и/или недостаточным обезболивающим действием или иными причинами, препятствующими продолжению применения прежнего препарата у пациента.
Спонтанная боль. Разновидность прорывной боли, возникающей без очевидных причин (идентифицируемого триггера).Как правило имеет более постепенное начало и большую продолжительность по сравнению со спровоцированной прорывной болью.
Спровоцированная (инцидентная) боль. Боль, вызванная медицинской манипуляцией или произвольным действием пациента (ходьбой, глотанием и пр. - предсказуемая боль; либо непроизвольным действием (кашлем, тенезмами и пр. - непредсказуемая боль. Может являться разновидностью прорывной боли, если соответствует ее критериям.
Тяжесть боли. Комплексная характеристика, включающая интенсивность боли, а также выраженность обусловленного болью дистресса и функциональных нарушений.
Хроническая боль. Боль, которая формируется при длительном болевом воздействии - сверх нормального периода заживления (3 мес. В формировании хронической боли доминируют церебральные системы с вовлечением интегративных неспецифических (моноаминергических) систем ЦНС.
Адъювантные анальгетики. Препараты, прямое назначение которых не связано с обезболиванием, однако в некоторых ситуациях способствует уменьшению боли. К ним относятся, в частности, некоторые противоэпилептические препараты, антидепрессанты, глюкокортикоиды, миорелаксанты центрального действия.
АТХ. Анатомо-терапевтически-химическая система классификации лекарственных препаратов.
Боль. Неприятное сенсорное и эмоциональное переживание, связанное с действительным или возможным повреждением тканей, или схожее с таковым переживанием.
Боль при окончании действия препарата. Боль, возникающая в конце интервала между введениями препарата, когда концентрация анальгетика в крови падает ниже минимальной терапевтической (обезболивающей).
Интенсивность боли. Основная составляющая характеристика тяжести боли, испытываемой и описываемой пациентом ( см определение тяжести боли).
Короткодействующие лекарственные формы. Термин, используемый равноценно с такими терминами, как лекарственные формы с «немедленным высвобождением», «обычным высвобождением».
Нейропатическая боль. Боль, вызванная заболеванием или повреждением соматосенсорной нервной системы (центрального или периферического отделов).Нейропатическая боль может персистировать даже без продолжающейся стимуляции.
Неопиоидный анальгетик. Анальгетик, обезболивающее действие которого реализуется посредством центрального механизма, не связанного с активацией опиоидных рецепторов. К ним относятся анальгетики-антипиретики (N02B другие анальгетики и антипиретики) - центральные ингибиторы циклооксигеназ парацетамол** (N02BE анилиды) и метамизол натрия (N02BB пиразолоны), в том числе в составе комбинаций, не включающих кодеин. Для целей данных рекомендаций центральный анальгетик нефопам (N02BG прочие анальгетики и антипиретики), имеющий иной механизм действия, рассматривается отдельно.
Нестероидный противовоспалительный препарат (НПВП). Лекарственный препарат, обладающий быстрым обезболивающим и противовоспалительным эффектами, которые реализуются вследствие ингибирования центральных и периферических циклооксигеназ (M01A нестероидные противовоспалительные и противоревматические препараты, исключая медленнодействующие симптоматические средства для лечения остеоартрита - SYSADOA, ранее известные как хондропротекторы ).
Ноцицептивная боль. Боль, возникающая при поражении тканей и являющаяся следствием активации ноцицепторов.
Ноципластическая (дисфункциональная) боль. Боль, которая возникает из-за измененной ноцицепции, несмотря на отсутствие явных признаков повреждения ткани, вызывающего активацию ноцицепторов или доказательств заболевания или повреждения соматосенсорной системы, вызывающих нейропатическую боль.
Опиоид-наивный пациент. Пациент, который не удовлетворяет критериям опиоид-толерантности в части, касающейся дозы и продолжительности применения опиоида.
Опиоид-толерантный пациент. Пациент, принимающий, как минимум, 60 мг/сут морфина перорально или эквианальгетическую дозу другого опиоида (30 мг/сут оксикодона (в тч в составе комбинации с налоксоном) перорально, 25 мкг/ч фентанила трансдермально) на протяжении 1 недели и более.
Острая боль. Это сенсорная реакция с последующим включением эмоционально-мотивационных, вегетативных и других факторов при нарушении целостности организма. В нормальных условиях боль является биологически обусловленным сигнальным феноменом и исчезает при устранении причин, вызвавших повреждение.
Персистирующая боль. Термин, используемый для обозначения длительной, постоянной боли, связанной с соматическим заболеванием, тяжелыми инфекциями, злокачественными новообразованиями.
Привыкание (толерантность). Снижение чувствительности к фармакологическому препарату после повторных введений, когда для получения прежнего эффекта требуется повышение дозы.
Пролонгированные лекарственные формы. Термин, используемый равноценно с такими терминами, как лекарственные формы с «замедленным высвобождением», «контролируемым высвобождением», а также с термином «ретардные препараты».
Прорывная боль. Эпизод сильной боли, возникающий на фоне персистирующей боли, адекватно контролируемой регулярной (стабильной) опиоидной терапией.
Сильный опиоид (опиоидный анальгетик). Анальгетик, обезболивающее действие которого связано с агонистической активностью по отношению к опиоидным рецепторам, к которым препарат обладает высоким аффинитетом (сродством), что обусловливает наличие у него высокого анальгетического потенциала для купирования умеренной и сильной боли. К сильным опиоидам, зарегистрированным в РФ, относятся все опиоидные анальгетики группы N02A, за исключением трамадола (в тч в комбинации с парацетамолом).
Синдром отмены (абстинентный синдром). Комплекс неприятных симптомов, возникающих при резком прекращении приема или снижении дозы лекарственного препарата (психоактивного вещества) после неоднократного, обычно длительного и/или в высоких дозах применения данного препарата (вещества). Может быть вызван применением препарата-антагониста. Является критерием сформировавшейся физической зависимости от препарата (вещества).
Слабый опиоид (опиоидный анальгетик). Анальгетик, обезболивающее действие которого связано с агонистической активностью по отношению к опиоидным рецепторам, к которым препарат обладает слабым аффинитетом (сродством), что обусловливает его анальгетический потенциал для купирования умеренной боли. К слабым опиоидам, зарегистрированным в РФ, относятся трамадол (N02AX02), в тч в комбинации трамадола с парацетамолом (N02AJ13), а также кодеин в малых дозах в составе комбинированных препаратов (N02BE71).
Смена (ротация) опиоидного анальгетика. Клиническая практика замены одного опиоидного анальгетика на другой в связи с дозолимитирующими нежелательными реакциями и/или недостаточным обезболивающим действием или иными причинами, препятствующими продолжению применения прежнего препарата у пациента.
Спонтанная боль. Разновидность прорывной боли, возникающей без очевидных причин (идентифицируемого триггера).Как правило имеет более постепенное начало и большую продолжительность по сравнению со спровоцированной прорывной болью.
Спровоцированная (инцидентная) боль. Боль, вызванная медицинской манипуляцией или произвольным действием пациента (ходьбой, глотанием и пр. - предсказуемая боль; либо непроизвольным действием (кашлем, тенезмами и пр. - непредсказуемая боль. Может являться разновидностью прорывной боли, если соответствует ее критериям.
Тяжесть боли. Комплексная характеристика, включающая интенсивность боли, а также выраженность обусловленного болью дистресса и функциональных нарушений.
Хроническая боль. Боль, которая формируется при длительном болевом воздействии - сверх нормального периода заживления (3 мес. В формировании хронической боли доминируют церебральные системы с вовлечением интегративных неспецифических (моноаминергических) систем ЦНС.
|
|
Описание
Боль - это не только симптом большинства заболеваний, но и сложный психофизиологический феномен, в который вовлечены механизмы регуляции и формирования эмоций, моторные, гуморальные и гемодинамические проявления, формирующие болевой синдром. Международная ассоциация по изучению боли (IASP) дала в 2020 г. следующее определение понятию боли: «Боль - неприятное сенсорное и эмоциональное переживание, связанное с действительным или возможным повреждением тканей, или схожее с таковым переживанием» [1]. Хроническая боль определяется как боль, которая сохраняется дольше, чем обычно необходимо для заживления повреждения, иначе говоря (в тч для случаев отсутствия явных признаков фактического повреждения тканей) сохраняется / возобновляется в течение трех и более месяцев [55 ]. Однако, согласно современным представлениям, хроническая боль имеет важные отличия от острой (сигнальной) боли не только по продолжительности.
Причины
Хронический болевой синдром фактически является самостоятельным заболеванием. Он не выполняет защитной функции и не несет никакой биологической целесообразности. Напротив, хроническая боль ведёт к дезадаптации, к ненормальному восприятию болевых и неболевых импульсов и сопровождается различными нарушениями функций ЦНС. Клиническая картина зависит от локализации очага поражения, конституции больного, его психики и индивидуального порога болевой чувствительности, предшествующего болевого опыта [2, 3].
Основной причиной возникновения хронического болевого синдрома является длительно существующая постоянная боль, которая вызывает дисбаланс в работе периферической и центральной нервной системы. Нейрональные рецепторы и волокна в этом случае подвергаются постоянной активизации, что приводит к возрастающей стимуляции центральной нервной системы (спинного и головного мозга) болевыми раздражителями. Одна из основных причин хронической боли - появление комплексов гиперреактивных нейронов на различных уровнях ЦНС. Их патологическая активность обусловлена поломкой механизмов нейронального торможения, повышенной возбудимостью нейронов и активацией неактивных синапсов, что объединяет эти нейроны в единый очаг возбуждения с самоподдерживающейся эктопической активностью. Эта активность приводит к функциональным, структурным и адаптивным (нейропластическим) изменениям в головном и спинном мозге, из-за чего боль продолжается, даже когда ее причина устранена [4, 5].
Боль, вызванная злокачественным опухолевым процессом, имеет свою специфику. Опухолевые клетки быстро растут, сдавливая прилежащие здоровые ткани, которые чувствительны к механическим воздействиям (висцеральные боли), либо прорастают или сдавливают периферические и центральные структуры нервной системы (например, нейропатические боли). В процессе развития и роста опухоль выделяет специфические алгогены: эндотелин, простагландины и фактор некроза опухолей-альфа (TNF-α), которые возбуждают или повышают восприимчивость периферических рецепторов и нервных волокон к сенсорным раздражителям. Опухоли выделяют ионы водорода Н+, что приводит к местному ацидозу, сопровождающемуся сходным эффектом. Протеолитические ферменты, вырабатываемые опухолевыми клетками, постоянно возбуждают и дестабилизируют сенсорную симпатическую иннервацию, что приводит к нейропатической боли. Боль, вызванная метастазами опухоли, возникает в результате прямого опухолевого повреждения С-афферентов сенсорных нейронов, иннервирующих костный мозг, а также из-за нарушения баланса между активностью остеокластов и остеобластов. Кости теряют прочность, подвержены остеолизу, патологическим переломам и микропереломам, в результате механическая деформация периоста становится основным источником боли [6].
Ноцицептивная соматическая боль возникает в результате повреждения ткани или воздействия на него болезненного агента, в том числе опухоли с последующей активизацией болевых рецепторов (ноцицепторов) в костях, коже, подкожной клетчатке, в мышцах и мягких тканях, и пр. Эта боль хорошо локализована, может быть приходящей или постоянной, имеет различные описательные характеристики: тупая или острая, давящая, пульсирующая, дергающая, сверлящая, грызущая, распирающая и пр. [7].
Ноцицептивная висцеральная боль возникает при повреждении симпатически иннервируемых органов (при поражении поджелудочной железы, стенок желудка и кишечника, растяжении капсулы печени и пр. Эта боль плохо локализована, имеет разлитой характер (тупая с приступами обострения, сжимающая, схваткообразная, тянущая, изнуряющая и пр. [7].
Нейропатическая боль является результатом повреждения нервной системы на периферическом или центральном уровне, или патологического процесса в соматосенсорной системе. Зачастую она сопровождает тяжелые ноцицептивные болевые синдромы, но иногда встречается, как самостоятельный вид боли, например, после хирургического лечения, или при проведении химиотерапии, а также в результате сдавления нерва опухолью, при вирусном повреждении нерва, при тяжелых формах диабета [6, 7].
Нейропатическую боль несложно распознать:
• пациент описывает свою боль как необычную: жгучую, стреляющую, как будто бьет током , или как иные странные ощущения;
• участок кожи рядом с местом локализации боли может быть либо лишенным чувствительности, либо слишком чувствительным, настолько, что даже легкое прикосновение ткани оказывается болезненным [7, 8, 9].
Ноципластическая (дисфункциональная) боль. Боль, возникающая при отсутствии активации ноцицепторов и видимого органического повреждения, в том числе со стороны нервной системы. Главное отличие дисфункционального типа боли от ноцицептивной и нейропатической в том, что при традиционном обследовании не удается выявить причину боли или органические заболевания, которые могли бы объяснить ее происхождение. К типичным примерам такой боли относятся фибромиалгия, головная боль напряжения и психогенные боли (соматоформное болевое расстройство) [10].
Основной причиной возникновения хронического болевого синдрома является длительно существующая постоянная боль, которая вызывает дисбаланс в работе периферической и центральной нервной системы. Нейрональные рецепторы и волокна в этом случае подвергаются постоянной активизации, что приводит к возрастающей стимуляции центральной нервной системы (спинного и головного мозга) болевыми раздражителями. Одна из основных причин хронической боли - появление комплексов гиперреактивных нейронов на различных уровнях ЦНС. Их патологическая активность обусловлена поломкой механизмов нейронального торможения, повышенной возбудимостью нейронов и активацией неактивных синапсов, что объединяет эти нейроны в единый очаг возбуждения с самоподдерживающейся эктопической активностью. Эта активность приводит к функциональным, структурным и адаптивным (нейропластическим) изменениям в головном и спинном мозге, из-за чего боль продолжается, даже когда ее причина устранена [4, 5].
Боль, вызванная злокачественным опухолевым процессом, имеет свою специфику. Опухолевые клетки быстро растут, сдавливая прилежащие здоровые ткани, которые чувствительны к механическим воздействиям (висцеральные боли), либо прорастают или сдавливают периферические и центральные структуры нервной системы (например, нейропатические боли). В процессе развития и роста опухоль выделяет специфические алгогены: эндотелин, простагландины и фактор некроза опухолей-альфа (TNF-α), которые возбуждают или повышают восприимчивость периферических рецепторов и нервных волокон к сенсорным раздражителям. Опухоли выделяют ионы водорода Н+, что приводит к местному ацидозу, сопровождающемуся сходным эффектом. Протеолитические ферменты, вырабатываемые опухолевыми клетками, постоянно возбуждают и дестабилизируют сенсорную симпатическую иннервацию, что приводит к нейропатической боли. Боль, вызванная метастазами опухоли, возникает в результате прямого опухолевого повреждения С-афферентов сенсорных нейронов, иннервирующих костный мозг, а также из-за нарушения баланса между активностью остеокластов и остеобластов. Кости теряют прочность, подвержены остеолизу, патологическим переломам и микропереломам, в результате механическая деформация периоста становится основным источником боли [6].
Ноцицептивная соматическая боль возникает в результате повреждения ткани или воздействия на него болезненного агента, в том числе опухоли с последующей активизацией болевых рецепторов (ноцицепторов) в костях, коже, подкожной клетчатке, в мышцах и мягких тканях, и пр. Эта боль хорошо локализована, может быть приходящей или постоянной, имеет различные описательные характеристики: тупая или острая, давящая, пульсирующая, дергающая, сверлящая, грызущая, распирающая и пр. [7].
Ноцицептивная висцеральная боль возникает при повреждении симпатически иннервируемых органов (при поражении поджелудочной железы, стенок желудка и кишечника, растяжении капсулы печени и пр. Эта боль плохо локализована, имеет разлитой характер (тупая с приступами обострения, сжимающая, схваткообразная, тянущая, изнуряющая и пр. [7].
Нейропатическая боль является результатом повреждения нервной системы на периферическом или центральном уровне, или патологического процесса в соматосенсорной системе. Зачастую она сопровождает тяжелые ноцицептивные болевые синдромы, но иногда встречается, как самостоятельный вид боли, например, после хирургического лечения, или при проведении химиотерапии, а также в результате сдавления нерва опухолью, при вирусном повреждении нерва, при тяжелых формах диабета [6, 7].
Нейропатическую боль несложно распознать:
• пациент описывает свою боль как необычную: жгучую, стреляющую, как будто бьет током , или как иные странные ощущения;
• участок кожи рядом с местом локализации боли может быть либо лишенным чувствительности, либо слишком чувствительным, настолько, что даже легкое прикосновение ткани оказывается болезненным [7, 8, 9].
Ноципластическая (дисфункциональная) боль. Боль, возникающая при отсутствии активации ноцицепторов и видимого органического повреждения, в том числе со стороны нервной системы. Главное отличие дисфункционального типа боли от ноцицептивной и нейропатической в том, что при традиционном обследовании не удается выявить причину боли или органические заболевания, которые могли бы объяснить ее происхождение. К типичным примерам такой боли относятся фибромиалгия, головная боль напряжения и психогенные боли (соматоформное болевое расстройство) [10].
Эпидемиология
Хроническая / персистирующая боль может быть результатом следующих заболеваний:
1) хронические заболевания (опухолевые процессы, сердечно-сосудистые, неврологические, эндокринные, психиатрические, ревматоидные );
2) заболевания, опасные для жизни (могут провоцировать одновременно острую и хроническую боль, например, злокачественные новообразования, ВИЧ/СПИД).
Оценка частоты распространенности боли при различных заболеваниях отражена в рекомендациях ВОЗ [11]:
• Онкологические заболевания: 35-96%;
• Сердечно-сосудистые заболевания: 41-77%;
• Почечная недостаточность: 47-50%;
• Хронические обструктивные болезни легких: 34-77%;
• ВИЧ/СПИД: 63-80%;
• Цирроз печени: 67%;
• Рассеянный склероз: 43%;
• Болезнь Паркинсона: 82%;
• Болезнь Альцгеймера и другие деменции: 47%;
• Ревматоидный артрит 89%;
• Сахарный диабет 64%;
• Мультирезистентный туберкулез 90%.
Онкологические пациенты составляют около 1/3 от всего контингента взрослых паллиативных пациентов [56]. При этом боль является одним из основных симптомов, причиняющих страдания при ЗНО. Несмотря на выдающиеся успехи, достигнутые в диагностике и терапии опухолей, по прогнозам экспертов ВОЗ в ближайшем будущем заболеваемость и смертность от онкологических заболеваний будет увеличиваться, соответственно будет расти число пациентов с болевым синдромом, обусловленным опухолевым процессом.
В России на учете состоит около 4 млн пациентов (в 2020 году - 3 973 295 человек) с установленным диагнозом ЗНО, из них ежегодно умирает около 300 тыс. и выявляется более 560 тыс. новых случаев заболевания [57]. На начальных стадиях опухолевого процесса 35-50% больных жалуются на боль, при прогрессировании ЗНО их число увеличивается до 75%, а в терминальной стадии - до 95-100%. Таким образом, число онкологических больных, нуждающихся в обезболивающей терапии, значительно превышает число умерших от ЗНО и только в нашей стране составляет более 430 тыс. пациентов [7].
R52,1 - постоянная некупирующаяся боль;
R52,2 - другая постоянная боль.
Боль является проявлением или симптомом какого-либо заболевания или состояния, поэтому при оформлении медицинской документации используется код по МКБ-10, соответствующий основному заболеванию, который может быть дополнен кодами, свидетельствующими о существовании у пациента боли. Это важно при дифференциальной диагностике сложных случаев, когда установить причину боли сразу не удается.
Паллиативная помощь (Z51,5).
Согласно Распоряжению Правительства РФ от 16 мая 2022 г. N 1180-р О перечне заболеваний или состояний (групп заболеваний или состояний), при которых допускается применение лекарственного препарата в соответствии с показателями (характеристиками) лекарственного препарата, не указанными в инструкции по его применению , при оказании паллиативной помощи (Z51,5) допускается назначение лекарственных препаратов офф-лейбл.
1) хронические заболевания (опухолевые процессы, сердечно-сосудистые, неврологические, эндокринные, психиатрические, ревматоидные );
2) заболевания, опасные для жизни (могут провоцировать одновременно острую и хроническую боль, например, злокачественные новообразования, ВИЧ/СПИД).
Оценка частоты распространенности боли при различных заболеваниях отражена в рекомендациях ВОЗ [11]:
• Онкологические заболевания: 35-96%;
• Сердечно-сосудистые заболевания: 41-77%;
• Почечная недостаточность: 47-50%;
• Хронические обструктивные болезни легких: 34-77%;
• ВИЧ/СПИД: 63-80%;
• Цирроз печени: 67%;
• Рассеянный склероз: 43%;
• Болезнь Паркинсона: 82%;
• Болезнь Альцгеймера и другие деменции: 47%;
• Ревматоидный артрит 89%;
• Сахарный диабет 64%;
• Мультирезистентный туберкулез 90%.
Онкологические пациенты составляют около 1/3 от всего контингента взрослых паллиативных пациентов [56]. При этом боль является одним из основных симптомов, причиняющих страдания при ЗНО. Несмотря на выдающиеся успехи, достигнутые в диагностике и терапии опухолей, по прогнозам экспертов ВОЗ в ближайшем будущем заболеваемость и смертность от онкологических заболеваний будет увеличиваться, соответственно будет расти число пациентов с болевым синдромом, обусловленным опухолевым процессом.
В России на учете состоит около 4 млн пациентов (в 2020 году - 3 973 295 человек) с установленным диагнозом ЗНО, из них ежегодно умирает около 300 тыс. и выявляется более 560 тыс. новых случаев заболевания [57]. На начальных стадиях опухолевого процесса 35-50% больных жалуются на боль, при прогрессировании ЗНО их число увеличивается до 75%, а в терминальной стадии - до 95-100%. Таким образом, число онкологических больных, нуждающихся в обезболивающей терапии, значительно превышает число умерших от ЗНО и только в нашей стране составляет более 430 тыс. пациентов [7].
1,4 Особенности кодирования заболевания или состояния (группы заболеваний или состояний) по Международной статистической классификации болезней и проблем, связанных со здоровьем.
Боль, не классифицированная в других рубриках (R52):R52,1 - постоянная некупирующаяся боль;
R52,2 - другая постоянная боль.
Боль является проявлением или симптомом какого-либо заболевания или состояния, поэтому при оформлении медицинской документации используется код по МКБ-10, соответствующий основному заболеванию, который может быть дополнен кодами, свидетельствующими о существовании у пациента боли. Это важно при дифференциальной диагностике сложных случаев, когда установить причину боли сразу не удается.
Паллиативная помощь (Z51,5).
Согласно Распоряжению Правительства РФ от 16 мая 2022 г. N 1180-р О перечне заболеваний или состояний (групп заболеваний или состояний), при которых допускается применение лекарственного препарата в соответствии с показателями (характеристиками) лекарственного препарата, не указанными в инструкции по его применению , при оказании паллиативной помощи (Z51,5) допускается назначение лекарственных препаратов офф-лейбл.
|
|
Классификация
1,5 Классификация заболевания или состояния (группы заболеваний или состояний).
Наиболее часто используемые классификации боли:● По патофизиологическому механизму: ноцицептивная - соматическая (поверхностная/глубокая) или висцеральная; нейропатическая - периферическая или центральная; ноципластическая (дисфункциональная).
● По временному фактору: острая или хроническая, однако такое деление условно и не является необходимым для принятия решения о лечебной стратегии, симптомы и причины двух этих видов могут перекрываться, а патофизиологические факторы могут не зависеть от длительности. Допустимо использовать термин «персистирующая» боль. Отдельно выделяют прорывную боль.
● По этиологии: онкологическая или неонкологическая боль (не имеет значимого влияния на тактику терапии при запущенных, неизлечимых и прогрессирующих заболеваниях).
● По анатомической локализации: например, головная боль, боль в спине, мышечно-фасциальная, ревматическая, скелетная, неврологическая, сосудистая; однако деление по локализации/функции не всегда учитывает механизм боли и не предлагает стратегии для лечения боли [12].
Клиническая картина
Хронический болевой синдром вызывает ряд патологических реакций: выброс катехоламинов, как следствие: расширение зрачков, тахикардию, артериальную гипертензию, тахипноэ, повышает тонус скелетных мышц и вызывает их судорожную активность. Все эти вегетативные реакции со временем ведут к дезадаптации организма: нарушают ночной сон, резко снижают аппетит, вызывают депрессию и психосоматические расстройства, способствуют развитию нутритивной недостаточности и, как следствие, синдрома системной воспалительной реакции. Все эти факторы вызывают угнетение функции иммунитета, дисбаланс нейро-эндокрино-иммунных взаимодействий, которые усугубляют прогрессирование основного патологического процесса, являющегося причиной боли. Длительно существующая боль является одним из самых мощных неприятных ощущений человека, снижающих качество жизни вплоть до суицидальных последствий.
Диагностика
Критериями диагностики хронического болевого синдрома у взрослого пациента, нуждающегося в паллиативной медицинской помощи, следует считать:
• наличие жалоб пациента на боль;
• количество баллов по шкалам оценки боли, свидетельствующее о наличии боли;
• продолжительность боли на протяжении большинства дней в течение не менее 3 месяцев;
• наличие связанного с болью значимого эмоционального дистресса и/или нарушений функциональной активности (повседневной, социальной, трудовой).
1) число и локализацию очагов боли;
2) длительность предшествующего болевого анамнеза;
3) эффективность предшествующей терапии боли;
4) применяемые анальгетики;
5) влияние боли на физическую активность;
6) влияние боли на продолжительность ночного сна;
7) влияние боли на возможность приема пищи и прочее.
Уровень убедительности рекомендаций С (уровень достоверности доказательств - 5).
Комментарии. Боль необходимо регулярно оценивать. Цель оценки боли - понимание, что испытывает пациент, и установление влияющих на нее факторов (усиливающих и облегчающих). Рутинно используют субъективные методы оценки боли с помощью шкал: это делает сам пациент или врач, медсестра или при отсутствии контакта с пациентом, лицо, осуществляющее уход. В процессе оценки проводят идентификацию типа боли (ноцицептивная, нейропатическая, ноципластическая (дисфункциональная), смешанная), ее интенсивность (слабая, умеренная, сильная) и продолжительность (острая или хроническая); устанавливают локализацию и определяют эффективность лечения. При любом виде боли нужно понять причину и лечить ее, если это возможно.
Оценка боли проводится врачом или медицинской сестрой при каждом визите и осмотре больного раздельно при движении и в состоянии покоя, что должно быть зафиксировано в медицинской документации ( см Приложение А3. Примерная форма дневника оценки боли).
Интенсивность боли оценивается по различным шкалам, наиболее часто используемые из них: нумерологическая оценочная шкала (НОШ, синоним: числовая рейтинговая шкала), имеющая цифровую градуировку, соответствующую баллам от 0 до 10, и визуально-аналоговая шкала (ВАШ), представляющая собой отрезок 10 см без градуировки и отражающая силу боли в миллиметрах от 0 до 100 мм ( 1, см Приложение Г1. Визуальная аналоговая шкала, Приложение Г2. Нумерологическая оценочная шкала (числовая рейтинговая шкала и Приложение Г3. Шкала лиц Wong-Baker). Больному предлагается отметить свое восприятие боли за последние 24 часа на шкале (от минимальной до нестерпимой), что позволяет количественно выразить оценку в миллиметрах по ВАШ или в баллах по НОШ [14].
Сопоставив полученные сведения с клинической картиной и данными инструментальных методов обследования, определяется степень интенсивности боли согласно следующей градации [14, 58]:
O боли нет: 0-4 мм по ВАШ или 0 баллов по НОШ;
O боль слабая: 5-44 мм по ВАШ или 1-3 балла по НОШ;
O боль умеренная: 45-74 мм по ВАШ или 4-6 баллов по НОШ;
O боль сильная: 75-100 мм по ВАШ или 7-10 баллов по НОШ.
Уменьшение интенсивности боли по НОШ на 2 балла или 30% считается клинически значимым, изменения больше, чем на 3 балла по НОШ или на 50% по ВАШ - существенными; результаты лечения интерпретируют в зависимости от природы болевого синдрома, но обычно изменение более 20 мм считают существенным [58].
Оценка боли у лиц с когнитивными нарушениями основана на схожих принципах оценки боли у детей. Основой являются поведенческие реакции и возможность отвлечь или утешить, причем степень выраженности проявлений оценивается в динамике. Крайне важным является холистический (целостный) подход к купированию целого ряда симптомов, которые могут быть связаны между собой или выражаться в различных формах (например, когда боль проявляется в виде ажитации). В связи с этим, все изменения в поведении пациента следует расценивать как возможное проявление боли при спутанности сознания:
Для определения причины дискомфорта (например, боль, ощущение холода) при тяжелой форме когнитивных расстройств необходимо учитывать мнение нескольких лиц, осуществляющих уход за пациентом.
Для скрининга и мониторинга состояния пациентов с умеренной и тяжелой формами когнитивных расстройств, в литературе описаны различные инструменты оценки боли у пациентов с когнитивными нарушениями, но до настоящего времени они не прошли языковую адаптацию и валидацию в РФ.
Дополнительно следует учитывать и оценивать такие компоненты боли как психологические и физические страдания (тягостные симптомы, способные усилить ощущение боли) и психосоциальные расстройства [15, 16].
Визуально-аналоговая шкала.
Нумерологическая оценочная шкала.
Шкала лиц Wong-Baker.
Рисунок 1. Шкалы для оценки интенсивности боли.
Для выявления нейропатической боли следует использовать скрининговый опросник ( см Приложение Г4. Диагностический опросник нейропатической боли DN4) [59, 60], предназначенный для врачей лечебных специальностей, не являющихся неврологами. Опросник дает возможность выявить наличие нейропатической боли с достоверностью более 80%. Наличие нейропатической боли у пациента высоко вероятно, если сумма баллов по опроснику DN4 составляет ≥4.
У паллиативных пациентов часто выявляется два вида боли одновременно: нейропатическая и ноцицептивная (смешанный тип боли).
Уровень убедительности рекомендаций С (уровень достоверности доказательств - 5).
Комментарии. Инструментальные методы обследования: рентгенография, ультразвуковое исследование (УЗИ), магнитно-резонансная томография (МРТ), компьютерная томография (КТ), позитронная эмиссионная томография совмещенная с компьютерной томографией (ПЭТ-КТ) являются вспомогательными. Они позволяют определить характер, локализацию и выраженность патологического процесса, который является источником боли [62,63,64]. В выборе тактики терапии боли данные методы не имеют значения, поскольку паллиативное лечение направлено на повышение качества жизни у пациентов с неизлечимыми заболеваниями, где возможности терапии основного заболевания исчерпаны.
Целью обследования пациента с любым болевым синдромом, является уточнение характера боли, а также определение заболевания, являющегося источником боли.
Важно выявление нескольких источников, как основного, так и дополнительных при их наличии, а также уточнение локализации болевых ощущений [62,63,64].
При любой острой или хронической боли необходимо оценить качественные и количественные её характеристики: интенсивность, описание болевых и сенсорных ощущений пациентом, а также насколько боль неприятна и непереносима.
Помимо этого, следует уточнять факторы, приводящие к усилению и ослаблению боли, оценивать длительность болевого синдрома, флуктуации боли и сенсорных нарушений во времени.
При осмотре пациента также необходимо оценивать наличие признаков болевого поведения, «катастрофизации» боли, присутствие коморбидных болей или существующих независимо эмоционально-аффективных расстройств, обусловленных болью нарушений сна, степень социальной дезадаптации [65,66,67].
Необходимо помнить, что небольшая деструкция способна вызывать сильную боль и, напротив, распространенный патологический процесс может протекать без боли.
• наличие жалоб пациента на боль;
• количество баллов по шкалам оценки боли, свидетельствующее о наличии боли;
• продолжительность боли на протяжении большинства дней в течение не менее 3 месяцев;
• наличие связанного с болью значимого эмоционального дистресса и/или нарушений функциональной активности (повседневной, социальной, трудовой).
2,1 Жалобы и анамнез.
Любое восприятие боли субъективно, поэтому не существует метода для объективного ее измерения.Сбор анамнеза хронического болевого синдрома должен включать следующие важные моменты ( см Приложение А3. Примерная форма опросного листа для первичной оценки боли):1) число и локализацию очагов боли;
2) длительность предшествующего болевого анамнеза;
3) эффективность предшествующей терапии боли;
4) применяемые анальгетики;
5) влияние боли на физическую активность;
6) влияние боли на продолжительность ночного сна;
7) влияние боли на возможность приема пищи и прочее.
2,2 Физикальное обследование.
• Рекомендуется для оценки интенсивности боли и эффективности лечения при каждом посещении или осмотре больного применять специальные шкалы, регистрировать локализацию болевых ощущений, время появления боли, характер и тип боли, длительность болевого синдрома (при движении и в покое) [2, 10, 12, 69, 113].Уровень убедительности рекомендаций С (уровень достоверности доказательств - 5).
Комментарии. Боль необходимо регулярно оценивать. Цель оценки боли - понимание, что испытывает пациент, и установление влияющих на нее факторов (усиливающих и облегчающих). Рутинно используют субъективные методы оценки боли с помощью шкал: это делает сам пациент или врач, медсестра или при отсутствии контакта с пациентом, лицо, осуществляющее уход. В процессе оценки проводят идентификацию типа боли (ноцицептивная, нейропатическая, ноципластическая (дисфункциональная), смешанная), ее интенсивность (слабая, умеренная, сильная) и продолжительность (острая или хроническая); устанавливают локализацию и определяют эффективность лечения. При любом виде боли нужно понять причину и лечить ее, если это возможно.
Оценка боли проводится врачом или медицинской сестрой при каждом визите и осмотре больного раздельно при движении и в состоянии покоя, что должно быть зафиксировано в медицинской документации ( см Приложение А3. Примерная форма дневника оценки боли).
Интенсивность боли оценивается по различным шкалам, наиболее часто используемые из них: нумерологическая оценочная шкала (НОШ, синоним: числовая рейтинговая шкала), имеющая цифровую градуировку, соответствующую баллам от 0 до 10, и визуально-аналоговая шкала (ВАШ), представляющая собой отрезок 10 см без градуировки и отражающая силу боли в миллиметрах от 0 до 100 мм ( 1, см Приложение Г1. Визуальная аналоговая шкала, Приложение Г2. Нумерологическая оценочная шкала (числовая рейтинговая шкала и Приложение Г3. Шкала лиц Wong-Baker). Больному предлагается отметить свое восприятие боли за последние 24 часа на шкале (от минимальной до нестерпимой), что позволяет количественно выразить оценку в миллиметрах по ВАШ или в баллах по НОШ [14].
Сопоставив полученные сведения с клинической картиной и данными инструментальных методов обследования, определяется степень интенсивности боли согласно следующей градации [14, 58]:
O боли нет: 0-4 мм по ВАШ или 0 баллов по НОШ;
O боль слабая: 5-44 мм по ВАШ или 1-3 балла по НОШ;
O боль умеренная: 45-74 мм по ВАШ или 4-6 баллов по НОШ;
O боль сильная: 75-100 мм по ВАШ или 7-10 баллов по НОШ.
Уменьшение интенсивности боли по НОШ на 2 балла или 30% считается клинически значимым, изменения больше, чем на 3 балла по НОШ или на 50% по ВАШ - существенными; результаты лечения интерпретируют в зависимости от природы болевого синдрома, но обычно изменение более 20 мм считают существенным [58].
Оценка боли у лиц с когнитивными нарушениями основана на схожих принципах оценки боли у детей. Основой являются поведенческие реакции и возможность отвлечь или утешить, причем степень выраженности проявлений оценивается в динамике. Крайне важным является холистический (целостный) подход к купированию целого ряда симптомов, которые могут быть связаны между собой или выражаться в различных формах (например, когда боль проявляется в виде ажитации). В связи с этим, все изменения в поведении пациента следует расценивать как возможное проявление боли при спутанности сознания:
Для определения причины дискомфорта (например, боль, ощущение холода) при тяжелой форме когнитивных расстройств необходимо учитывать мнение нескольких лиц, осуществляющих уход за пациентом.
Для скрининга и мониторинга состояния пациентов с умеренной и тяжелой формами когнитивных расстройств, в литературе описаны различные инструменты оценки боли у пациентов с когнитивными нарушениями, но до настоящего времени они не прошли языковую адаптацию и валидацию в РФ.
Дополнительно следует учитывать и оценивать такие компоненты боли как психологические и физические страдания (тягостные симптомы, способные усилить ощущение боли) и психосоциальные расстройства [15, 16].
Визуально-аналоговая шкала.
Нумерологическая оценочная шкала.
Шкала лиц Wong-Baker.
Рисунок 1. Шкалы для оценки интенсивности боли.
Для выявления нейропатической боли следует использовать скрининговый опросник ( см Приложение Г4. Диагностический опросник нейропатической боли DN4) [59, 60], предназначенный для врачей лечебных специальностей, не являющихся неврологами. Опросник дает возможность выявить наличие нейропатической боли с достоверностью более 80%. Наличие нейропатической боли у пациента высоко вероятно, если сумма баллов по опроснику DN4 составляет ≥4.
У паллиативных пациентов часто выявляется два вида боли одновременно: нейропатическая и ноцицептивная (смешанный тип боли).
2,3 Лабораторные диагностические исследования.
Лабораторные исследования не дают значимых диагностических сведений о интенсивности, локализации и виде болевого синдрома.2,4 Инструментальные диагностические исследования.
• Не рекомендуется для выбора и проведения обезболивающей терапии у пациентов, получающих паллиативную медицинскую помощь, использовать инструментальные методы обследования, поскольку они не подтверждают и не опровергают наличие боли [61,62,63].Уровень убедительности рекомендаций С (уровень достоверности доказательств - 5).
Комментарии. Инструментальные методы обследования: рентгенография, ультразвуковое исследование (УЗИ), магнитно-резонансная томография (МРТ), компьютерная томография (КТ), позитронная эмиссионная томография совмещенная с компьютерной томографией (ПЭТ-КТ) являются вспомогательными. Они позволяют определить характер, локализацию и выраженность патологического процесса, который является источником боли [62,63,64]. В выборе тактики терапии боли данные методы не имеют значения, поскольку паллиативное лечение направлено на повышение качества жизни у пациентов с неизлечимыми заболеваниями, где возможности терапии основного заболевания исчерпаны.
Целью обследования пациента с любым болевым синдромом, является уточнение характера боли, а также определение заболевания, являющегося источником боли.
Важно выявление нескольких источников, как основного, так и дополнительных при их наличии, а также уточнение локализации болевых ощущений [62,63,64].
При любой острой или хронической боли необходимо оценить качественные и количественные её характеристики: интенсивность, описание болевых и сенсорных ощущений пациентом, а также насколько боль неприятна и непереносима.
Помимо этого, следует уточнять факторы, приводящие к усилению и ослаблению боли, оценивать длительность болевого синдрома, флуктуации боли и сенсорных нарушений во времени.
При осмотре пациента также необходимо оценивать наличие признаков болевого поведения, «катастрофизации» боли, присутствие коморбидных болей или существующих независимо эмоционально-аффективных расстройств, обусловленных болью нарушений сна, степень социальной дезадаптации [65,66,67].
Необходимо помнить, что небольшая деструкция способна вызывать сильную боль и, напротив, распространенный патологический процесс может протекать без боли.
2,5 Иные диагностические исследования.
Не требуются.|
|
Лечение
3,1 Консервативная терапия.
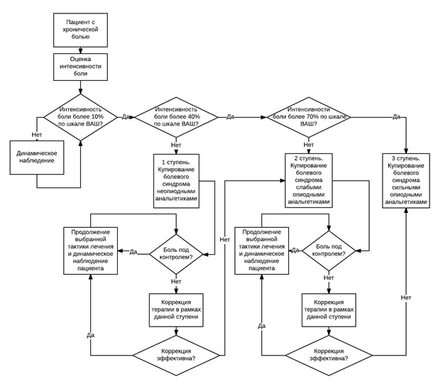
Принципы терапии онкологической боли впервые были провозглашены ВОЗ в 1986 г. [68]. Впоследствии они распространились на терапию боли неонкологического генеза и, таким образом, они могут быть использованы для оказания паллиативной помощи пациентам, нуждающимся в обезболивании, независимо от причины болевого синдрома. Однако сам алгоритм терапии в виде «3-ступенчатой лестницы обезболивания» ( 2) в третьем пересмотре рекомендаций ВОЗ от 2018 г предлагается рассматривать в большей степени как обучающий инструмент [69]. Еще ранее, в 2012 г., исследовательский отдел EAПП провел научную оценку рекомендаций ВОЗ в части использования опиоидов на основе современных методов доказательной медицины по системе GRADE и опубликовал свои рекомендации, где были пересмотрены и уточнены некоторые положения фармакотерапии онкологической боли [15, 16]. В частности, сделан акцент на том, что пациент с тяжелым болевым синдромом сразу может нуждаться в сильных опиоидных анальгетиках (группа N02A, за исключением трамадола**, в тч в комбинациях), и в этом случае не требуется последовательно идти от первой ступени «лестницы» к третьей.Таким образом, выбор терапии хронического болевого синдрома должен определяться интенсивностью и патогенетической характеристикой боли. Терапия опиоидами остается основным методом лечения боли при оказании паллиативной медицинской помощи онкологическим и неонкологическим больным.
Рисунок 2. Лестница обезболивания» Всемирной организации здравоохранения [68].
3,1,1 Общие принципы терапии хронической боли при оказании паллиативной медицинской помощи.
• Рекомендуется использовать в качестве стартовой терапии хронической боли парацетамол**, НПВП, опиоид, как по-отдельности, так и в комбинации, в зависимости от клинической оценки и интенсивности болевого синдрома, с целью достижения быстрого, эффективного и безопасного обезболивания [69,70].Уровень убедительности рекомендаций С (уровень достоверности доказательств - 5).
Комментарии. Начинать обезболивающую терапию следует с анальгетика, сила и доза которого соответствуют интенсивности боли, оцененной пациентом по валидированной ВАШ или НОШ. Таким образом, слабые анальгетики (парацетамол**, НПВП) не должны назначаться в виде единственной терапии пациенту, страдающему от боли умеренной или сильной интенсивности. С учетом интенсивности боли такому пациенту может изначально потребоваться назначение опиоида (например, морфина** перорально) или комбинации опиоида с парацетамолом** / НПВП. На основании доступных рандомизированных исследований с участием опиоид-наивных пациентов невозможно определить предпочтительный тип анальгетика для стартовой терапии [69]. Вместе с тем, частота побочных эффектов между слабыми и сильными анальгетиками различается незначительно (при этом они отличаются по характеру).
• Рекомендуется использовать для поддерживающей терапии хронической боли любой опиоид в корректной дозе (в виде монотерапии или в комбинации с парацетамолом** / НПВП), на основании клинической оценки и интенсивности болевого синдрома, с целью достижения устойчивого, эффективного и безопасного обезболивания [69,70].
Уровень убедительности рекомендаций С (уровень достоверности доказательств - 5).
Комментарии. Корректной дозой опиоида считается доза, обеспечивающая снижение боли у пациента до приемлемого уровня (интенсивность боли менее 40% по ВАШ или менее 4 баллов по НОШ). Ответ на опиоидные препараты может отличаться у разных пациентов, и зависит как от особенностей пациента, так и от применяемого препарата. Опиоид, эффективный у одного пациента, может не оказать достаточного эффекта у другого пациента в той же самой дозе. Аналогичным образом различается переносимость препаратов. Выбор опиоида, его дозировка и схема применения должны основываться на фармакокинетических параметрах конкретного препарата, с учетом противопоказаний и побочных эффектов, а также состояния и сопутствующих заболеваний пациента.
• Рекомендуется обезболивающий препарат вводить неинвазивно, следует ограничить использование инъекций [15, 17, 18, 19].
Уровень убедительности рекомендаций С (уровень достоверности доказательств - 5).
Комментарии. Лекарственные препараты должны вводиться наиболее эффективным, удобным и, в то же время, наименее болезненным способом. Исследовательский отдел EAПП рекомендует пероральный путь введения препаратов, как предпочтительный, если есть возможность применения обезболивающих средств «через рот» [15]. Трансдермальный способ введения препаратов возможен в случае умеренной и сильной боли постоянного и длительного характера (например, при опухолях ЖКТ), с учетом клинической картины заболевания и пожеланий пациента. Из парентеральных путей введения основным является подкожный, а при необходимости достижения быстрого контроля боли - внутривенный. Внутримышечный способ не применяется для постоянного обезболивания. Спинальное (эпидуральное и интратекальное) введение опиоидов (в частности, морфина** и фентанила**) [150, 151] и/или анестетиков (бупивакаина**) [152] используется у некоторых пациентов при наличии интенсивных болей, а также при плохом ответе на рутинную системную терапию опиоидами или в связи с плохо переносимыми нежелательными реакциями высоких доз опиоидов. Спинальный путь введения опиоидов относится к категории офф-лейбл применения, но позволяет в ряде случаев рефрактерной боли добиться успешного результата [153, 154]. Дозы опиоидов при интратекальном введении меньше, чем при пероральном и эпидуральном введении, в среднем в 300 раз и 24 раза соответственно [70]. В частности, интратекальное введение морфина** наиболее часто ограничивается дозой 1-4 мг, а фентанила** (при Z51,1) - от 5 до 25 мкг [155].
• Рекомендуется обезболивающий препарат вводить регулярно через определенные интервалы времени с учетом периода полувыведения или «по часам» [15, 18, 20].
Уровень убедительности рекомендаций С (уровень достоверности доказательств - 5).
Комментарии. Анальгетики следует назначать регулярно по схеме, не дожидаясь усиления боли, с учетом длительности действия препарата и индивидуальных особенностей пациента.
• Рекомендуется применять обезболивающий препарат, увеличивая дозировку «по восходящей» [15, 18, 20].
Уровень убедительности рекомендаций С (уровень достоверности доказательств - 5).
Комментарии. Дозы анальгетиков подбираются, начиная от высоких доз слабых препаратов к низким дозам сильных анальгетиков в соответствии с интенсивностью боли. Переход на более сильный анальгетик определяется усилением боли, плохим ответом на применяемую обезболивающую терапию и нежелательными реакциями на лекарственные препараты у конкретного пациента. При этом пациенту с сильным болевым синдромом может изначально требоваться сильный опиоид, применение которого необходимо начинать с малых доз и достигать минимальной эффективной дозировки у конкретного пациента путем титрования дозы.
• Рекомендуется обезболивающий препарат применять «индивидуально» - с учетом индивидуальных реакций организма конкретного пациента и с учетом особенностей его физического состояния [15, 18, 20].
Уровень убедительности рекомендаций С (уровень достоверности доказательств - 5).
Комментарии. Эффективное обезболивание достигается путем подбора анальгетика и его адекватной дозы (титрование дозы препарата), обеспечивающей обезболивание до приема следующей дозы. Не существует единой дозы и комбинации лекарственных препаратов универсальных для всех. Кроме того, ранее эффективные доза и/или препарат/ы у одного и того же больного в определенный момент могут стать неэффективны из-за прогрессирования основного заболевания, нарушения всасывания, развития толерантности (при использовании опиоидов) причин, что является основанием для пересмотра и коррекции схемы обезболивания.
• Рекомендуется обезболивающий препарат применять «с вниманием к деталям» [15, 18, 20].
Уровень убедительности рекомендаций С (уровень достоверности доказательств - 5).
Комментарии. Необходимо регулярно производить оценку эффективности терапии, проводить терапию, возникающих побочных эффектов.Рекомендуется пациенту вести ежедневный индивидуальный дневник ( см Приложение А3. Примерная форма дневника оценки боли).
3,1,2 Терапия боли слабой интенсивности.
Интенсивность боли оценивается пациентом, как слабая, в пределах от 5 до 44 мм по ВАШ или 1-3 балла по НОШ.• Рекомендуется для фармакотерапии боли слабой интенсивности использовать неопиоидные анальгетики / НПВП, при необходимости дополнительно назначать адъювантные анальгетики [21, 22, 71,72,73,74].
Уровень убедительности рекомендаций А (уровень достоверности доказательств - 1).
Комментарии. Боль слабой интенсивности может поддаваться терапии неопиоидными анальгетиками парацетамолом** и метамизолом натрия, а также НПВП. Имеющиеся данные не позволяют выделить наиболее эффективный препарат из группы неопиоидных анальгетиков / НПВП. Различные НПВП, парацетамол** и метамизол натрия исследовались у онкологических пациентов с болевым синдромом умеренной и сильной интенсивности, и продемонстрировали примерно схожую активность, за исключением парацетамола**. Вместе с тем, до настоящего времени не получено убедительных доказательств «за» или «против» применения неопиоидных анальгетиков / НПВП для лечения боли слабой интенсивности, в тч у пациентов с прогрессирующими заболеваниями неонкологической природы. Метамизол натрия и кеторолак** не могут рассматриваться в качестве основных средств для лечения хронической боли, поскольку непрерывный курс терапии данными препаратами ограничен пятью днями (а кеторолака** в инъекциях только двумя днями) согласно инструкциям по их применению.
Эффективность неопиоидного анальгетика центрального действия нефопама, выпускаемого только в форме раствора для инфузий и внутримышечного введения, оценивалась у пациентов с хроническим болевым синдромом лишь в отдельных исследованиях. По всей видимости, его собственная анальгетическая активность в рекомендуемом диапазоне суточных доз не имеет клинического значения, тем не менее, на фоне его применения отмечена тенденция к уменьшению потребности в опиоидах (опиоид-сберегающий эффект) [75]. Кроме того, согласно инструкции по применению, нефопам показан к применению при остром болевом синдроме.
Применение неопиоидных анальгетиков/НПВП при необходимости сопровождается адъювантной и симптоматической терапией: противоэпилептическими средствами, антидепрессантами, спазмолитиками (A03A и A03B), миорелаксантами центрального действия, анксиолитиками, снотворными и седативными средствами (в тч бензодиазепиноподобными средствами), глюкокортикостероидами, бисфосфонатами (МО5ВА, бифосфонаты) препаратами [23] ( см Приложение А3. Адъювантные анальгетики и средства для симптоматической терапии). Цель применения таких препаратов - повысить эффективность обезболивающей терапии с учетом специфики патогенеза болевого синдрома у пациента, избегая при этом эскалации дозы основного анальгетика или перехода на более сильный препарат, тем более, неоправданного. В частности, антидепрессанты и противоэпилептические средства рекомендованы в качестве средств первой линии терапии нейропатической боли [60, 94] ( см раздел 3,1,9). Анксиолитики необходимы для снятия ажитации, связанной с болевым синдромом; седативные и снотворные препараты - для лечения нарушений сна, в тч расстройств засыпания, связанных с болевым синдромом [148, 149]. Спазмолитики (A03A и A03B) потенцируют эффект анальгетиков при спастических болях и коликах; миорелаксанты центрального действия - для терапии болезненных спазмов скелетной мускулатуры (крампи); глюкокортикоиды эффективны при компрессии нервов и спинного мозга, а также в случаях выраженного перитуморального отека при прогрессирующих злокачественных новообразованиях [113, 147]. Бисфосфонаты рекомендуется использовать для уменьшения боли, связанной с метастатическим поражением костей, если исчерпаны стандартные методы терапии [156].
• Рекомендуется учитывать специфические нежелательные эффекты НПВП и оценивать факторы риска развития осложнений терапии у конкретного пациента [76,77,78].
Уровень убедительности рекомендаций В (уровень достоверности доказательств - 2).
Комментарии: к класс-специфическим нежелательным реакциям НПВП относятся: гепатотоксичность, нефротоксичность, а также риски со стороны сердечно-сосудистой системы (в виде дестабилизации артериальной гипертензии, декомпенсации хронической сердечной недостаточности и возникновения тромбоза артерий) и желудочно-кишечного тракта (НПВП-ассоциированная диспепсия, гастропатия и энтеропатия, осложняющиеся в тч перфорацией и кровотечением ЖКТ). Риск развития нежелательных гастроинтестинальных и кардиоваскулярных реакций различается при использовании разных НПВП. Прием селективных ингибиторов ЦОГ-2 (M01AH коксибов) по сравнению с неселективными НПВП ассоциируется с меньшим риском поражения желудочно-кишечного тракта; к наиболее гастротоксичным НПВП относятся индометацин, напроксен и кеторолак** [78]. Наименьший риск кардиоваскулярных катастроф среди НПВП (кроме ацетилсалициловой кислоты**) в нескольких метаанализах показан лишь для напроксена, однако все НПВП способны с одинаковой вероятностью ухудшать течение хронической сердечной недостаточности [79,80].Таким образом, при выборе препарата НПВП следует принимать во внимание факторы риска развития нежелательных реакций у конкретного пациента ( см Приложение А3. Факторы риска развития осложнений, связанных с приемом НПВП (для общей популяции) и рекомендации по назначению терапии. При этом необходимо иметь в виду вероятность повышенного риска развития типичных осложнений НПВП у пациентов паллиативного профиля, страдающих анорексией, кахексией, белковой недостаточностью, перенесших курсы химио- и/или лучевой терапии , поскольку репаративные возможности организма у таких пациентов существенно снижены [76]. Выбирая НПВП, можно ориентироваться на тот препарат, который был эффективен и хорошо переносим пациентом в прошлом. Тем не менее, в целях безопасности следует по возможности применять любой НПВП максимально коротким курсом в наименьшей эффективной дозе. Целесообразно использовать для профилактики поражения верхних отделов ЖКТ ингибиторы протонового насоса, которые, однако, не снижают, а по некоторым данным даже повышают риск повреждения слизистой оболочки тонкой кишки (НПВП-ассоциированной энтеропатии) [81,82,83], или блокаторы H2-гистаминовых рецепторов. Для некоторых пациентов опиоиды могут представлять более безопасную и эффективную альтернативу НПВП [76].
3,1,3 Терапия боли умеренной интенсивности.
Интенсивность боли оценивается пациентом, как умеренная, в пределах от 45 мм до 74 мм по ВАШ или 4-6 баллов по НОШ, или если адекватный ее контроль не достигается регулярным приемом парацетамола, НПВП и адъювантных анальгетиков. Перечень опиоидов для терапии хронической боли умеренной интенсивности представлен в Таблице 1.Таблица 1. Опиоиды для терапии умеренной боли при оказании паллиативной медицинской помощи в Российской Федерации.
| 1. | Трамадол** | Капсулы, таблетки, таблетки, покрытые пленочной оболочкой, таблетки с пролонгированным высвобождением, покрытые пленочной оболочкой, суппозитории ректальные, раствор для инъекций | 50 мг или 100 мг | ≤ 400 мг |
| 2. | Парацетамол + трамадол | Таблетки, покрытые пленочной оболочкой | 37,5 мг/325 мг | ≤ 300 мг/2600 мг |
| 3. | Пропионилфенилэтоксиэтилпиперидин** | Таблетки защечные | 10 мг или 20мг | ≤ 40 мг |
| 4. | Морфин** | Таблетки и капсулы продленного действия; таблетки, покрытые пленочной оболочкой; раствор для приема внутрь | 5 мг или 10 мг | ≤ 30 мг |
| 5. | Налоксон + оксикодон** | Таблетки продленного действия | 5 мг/2,5 мг или 10 мг/5 мг | ≤ 20 мг/10 мг |
| 6. | Фентанил** | Трансдермальная терапевтическая система(пластырь трансдермальный) | 12,5 мкг/ч - 1 пластырь на 3 суток | нет |
| 7. | Бупренорфин + налоксон1 | Таблетки сублингвальные | 0,2 мг/0,2 мг | 0,4 мг/0,4 мг |
| 8. | Тапентадол** | Таблетки пролонгированного действия, покрытые пленочной оболочкой; таблетки, покрытые пленочной оболочкой | 50 мг | 100 мг |
1 Бупренорфин + налоксон применяется при Z51,5 [7, 171, 174, 179].
В качестве адъювантных анальгетиков могут дополнительно применяться неопиоидные анальгетики / НПВП, противоэпилептические средства, антидепрессанты, анксиолитики, снотворные и седативные средства (в тч бензодиазепиноподобные средства), антигистаминные средства системного действия, глюкокортикоиды, спазмолитики (A03A и A03B), миорелаксанты, бисфосфонаты (МО5ВА, бифосфонаты) и пр. (см выше раздел 3,1,2. Дополнительно целесообразно назначить терапию, уменьшающую побочные эффекты применяемых препаратов: ингибиторы протонового насоса, слабительные средства, противорвотные препараты, блокаторы H2-гистаминовых рецепторов ( см Приложение А3. Адъювантные анальгетики и средства для симптоматической терапии).
• Рекомендуется для фармакотерапии боли умеренной интенсивности использовать слабые опиоиды (трамадол**), при необходимости дополнительно назначать неопиоидные и адъювантные анальгетики [13, 22].
Уровень убедительности рекомендаций С (уровень достоверности доказательств - 5).
Комментарии. Регулярное использование слабого опиоида трамадола** обеспечивает достижение эффективного обезболивания без выраженных нежелательных побочных эффектов в течение суток.Для терапии умеренной боли трамадол применяется в суточной дозе до 400 мг (у лиц старше 75 лет - до 300 мг/сут) [51] ( Таблица 1).
• Рекомендуется при умеренно выраженной боли в качестве альтернативы трамадолу, применять препараты сильных опиоидов в низких дозах (морфин**, налоксон+оксикодон**, фентанил**, бупренорфин**, тапентадол**) [15,17].
Уровень убедительности рекомендаций С (уровень достоверности доказательств - 5).
Комментарии. ЕАПП внесла изменения в перечень препаратов 2-й ступени «лестницы обезболивания», где наряду со слабыми опиоидами рекомендовано, как альтернативу, применять сильные опиоиды в низких дозах ( 1). С учетом зарегистрированных в России препаратов, можно использовать: препараты морфина**, налоксона + оксикодона**, тапентадола**, фентанила** в форме пластыря трансдермального (ТТС).
• Рекомендуется для терапии умеренной боли применять лекарственный препарат пропионилфенилэтоксиэтилпиперидин** в защечных таблетках 20-40 мг/сут [24, 25, 26].
Уровень убедительности рекомендаций С (уровень достоверности доказательств - 4).
Комментарии. Российский препарат пропионилфенилэтоксиэтилпиперидин является синтетическим опиоидным агонистом, по силе действия сопоставим с тримеперидином. Хорошо всасывается через слизистую оболочку полости рта, применяется в виде подъязычных (защечных) таблеток.( Таблица 1).
• Рекомендуется в качестве альтернативы пероральным опиоидам, применять трансдермальную форму фентанила** [15, 31, 32].
Уровень убедительности рекомендаций с (уровень достоверности доказательств - 5).
Комментарии. Для пациентов, которым невозможно по объективным причинам назначить пероральные формы пролонгированных опиоидов (за исключением пациентов с выраженной кахексией, потливостью, гипертермией или изменениями кожных покровов), оба препарата являются эффективным неинвазивным средством транспорта опиоидов в системный кровоток.
• Рекомендуется в случае невозможности применения пероральных форм препаратов и использования ТТС назначать парентеральное введение морфина** [15, 22, 33].
Уровень убедительности рекомендаций С (уровень достоверности доказательств - 5).
Комментарии. Парентеральное введение морфина** при умеренной боли осуществляется дробно по 3-5 мг 2-4 раза в сутки, суммарно до 10 мг/сут, возможно использование продленной подкожной или внутривенной инфузии [53]. С учетом зарегистрированных в РФ инвазивных форм сильных опиоидов, возможно использование комбинированного препарата, содержащего Кодеин + Морфин + Носкапин + Папаверин+ Тебаин, в форме раствора для подкожного введения, с учетом индивидуальной переносимости компонентов. Тримеперидин** в таблетках и растворе для парентерального введения в терапии хронической боли применять не рекомендуется ввиду риска нейротоксических эффектов склонного к кумуляции метаболита нормеперидина, в особенности у ослабленных пациентов.
3,1,4 Терапия боли сильной интенсивности.
Интенсивность боли оценивается пациентом, как сильная, в пределах от 75 мм до 100 мм по ВАШ или 7-10 баллов по НОШ, или если адекватный ее контроль не достигается регулярным приемом слабых опиоидов или низких доз сильных опиоидов ( Таблица 1) в сочетании с адъювантными анальгетиками .• Рекомендуется. Для фармакотерапии сильной боли использовать сильные опиоиды, при необходимости дополнительно назначать неопиоидные анальгетики / НПВП и адъювантные анальгетики ( Таблица 2 и см Приложение А3. Адъювантные анальгетики и средства для симптоматической терапии). [15, 23, 84].
Уровень убедительности рекомендаций с (уровень достоверности доказательств - 5).
Таблица 2. Опиоидные анальгетики в неинвазивных лекарственных формах для терапии сильной боли при оказании паллиативной медицинской помощи в Российской Федерации.
| 1. | Пропионилфенил- этоксиэтилпиперидин** | Таблетки защечные | 250 мг |
| 2. | Морфин** | Таблетки и капсулы продленного действия; таблетки, покрытые пленочной оболочкой; раствор для приема внутрь | Нет |
| 3. | Налоксон + оксикодон** | Таблетки продленного действия | 160 мг/ 80 мг |
| 4. | Фентанил** | Трансдермальная терапевтическая система (пластырь трансдермальный) | Нет |
| 5 | Бупренорфин + налоксон1 | Таблетки сублингвальные | ≤ 1,6 мг/1,6 мг |
| 6. | Тапентадол** | Таблетки пролонгированного действия, покрытые пленочной оболочкой; таблетки, покрытые пленочной оболочкой | 500 мг2 |
1Бупренорфин + налоксон применяется при Z51,5 [7, 171,174, 179];
2Максимальная доза тапентадола в таблетках, покрытых пленочной оболочкой, составляет 700 мг в первые сутки, в последующие дни - 600 мг в сутки.
Комментарии. К сильным опиоидам, зарегистрированным в РФ для терапии хронического болевого синдрома, относятся морфин**, налоксон +оксикодон**, фентанил**, бупренорфин** и тапентадол** и пропионилфенилэтоксиэтилпиперидин** ( см Приложение А3. Перечень зарегистрированных препаратов опиоидов в инъекционных лекарственных формах, Перечень зарегистрированных препаратов опиоидов в неинвазивных лекарственных формах, Краткая характеристика препаратов опиоидов в неинвазивных лекарственных формах).Пролонгированными формами сильных опиоидов являются. Морфин** в капсулах и в таблетках, комбинированный препарат налоксон + оксикодон** в таблетках, тапентадол** в таблетках, ТТС фентанила** ( Таблица 2).
У пациентов, без нарушения функции глотания и явлений умеренной и выраженной почечной и печеночной недостаточности, с учетом его пожелания, терапию сильной боли начинают с таблетированных форм лекарственных препаратов (морфин**, налоксон +оксикодон**, тапентадол**) [15, 50] ( см Приложение А3.Определение степени печеночной недостаточности и Определение степени нарушения почечной функции). У пациентов с нарушением глотания можно использовать раствор морфина для перорального приема, а также содержимое капсул морфина пролонгированного действия, где морфин представлен в виде микрогранул с замедленным высвобождением, в тч через назогастральный зонд или гастростому. В случае если по объективным причинам прием пероральных форм невозможен, включая случаи отказа пациента от приема лекарств через рот, наличия тошноты или рвоты, непереносимости препаратов морфина или налоксон +оксикодон**, или тапентадола**, терапию начинают с ТТС фентанила**. Имеющиеся данные свидетельствуют об отсутствии значимых различий в анальгетической эффективности между сильными опиоидами, назначаемыми перорально, - морфином** и препаратом налоксон+оксикодон**, и позволяют дать лишь частично обоснованные рекомендации по использованию любого из этих двух препаратов в качестве препарата выбора.
• Рекомендуется использовать трансдермальные опиоиды, как альтернативу пероральным препаратам при нарушении функции глотания, тошноте и рвоте, почечной и печеночной недостаточности, отказе пациента от пероральных форм, в случае наличия у пациента сильной боли постоянного характера, когда произведен подбор адекватной обезболивающей суточной дозы опиоидами короткого действия [15].
Уровень убедительности рекомендаций С (уровень достоверности доказательств - 5).
Комментарии. Трансдермальные опиоиды, имеют показания к назначению у пациентов с сильной персистирующей болью и расстройством функции глотания и при невозможности назначить препараты трансмукозально (защечно или под язык); например, при мукозитах, язвенном или опухолевом поражении слизистой полости рта.
Трансдермальные опиоиды являются средством выбора у пациентов с сохраненной функцией глотания, если сильная боль носит постоянный/персистирующий характер. Согласно анализу, проведенных рандомизированных исследований не было выявлено никаких достоверных различий в эффективности между трансдермальными и пероральными опиоидами, но было отмечено превосходство первых в отношении риска развития запора и предпочтений пациентов. Это свидетельствует о том, что в ряде случаев трансдермальные опиоиды являются удобными и эффективными обезболивающими средствами у пациентов, ранее не получавших сильные опиоиды [15]. Исключениями являются пациенты с выраженной кахексией, повышенным потоотделением, нарушением целостности кожных покровов, высокой температурой тела. В этих ситуациях необходимо оценить целесообразность использования трансдермальных опиоидов и более тщательно контролировать эффективность и безопасность препарата; может потребоваться снижение дозы.
• Рекомендуется с осторожностью применять опиоиды у пациентов с печеночной и почечной недостаточностью [15, 29, 34, 35].
Уровень убедительности рекомендаций с (уровень достоверности доказательств - 5).
Комментарии. Морфин** метаболизируется в печени с образованием активных метаболитов, которые выводятся преимущественно почками - 85%, с желчью - 10%. Из-за особенностей элиминации следует снижать дозу морфина** у пациентов с нарушением кишечного пассажа (при запорах), тяжелых нарушениях функции почек и печени. Фентанил**, в отличие от морфина**, имеет неактивные метаболиты, в связи с чем, является преимущественным препаратом выбора для пациентов со средней и тяжелой степенью нарушения функции почек и печени. Тапентадол** противопоказан пациентам с тяжелой почечной или тяжелой печеночной недостаточностью.(см Приложение А3Определение степени печеночной недостаточности и Определение степени нарушения почечной функции).
• Рекомендуется назначать морфин** парентерально пациентам, которым невозможно по различным причинам обеспечить адекватное обезболивание неинвазивными опиоидами [14, 15, 22, 30].
Уровень убедительности рекомендаций с (уровень достоверности доказательств - 5).
Комментарии. Имеющиеся данные позволяют дать четко обоснованные рекомендации о том, что подкожный путь введения является простым и эффективным в качестве альтернативного метода у пациентов, неспособных принимать опиоиды пероральным или трансдермальным способами. Внутривенные инфузии применяются в том случае, когда подкожное введение препарата противопоказано (при выраженных периферических отеках, нарушении свертывания крови, нарушении периферического кровообращения и необходимости введения больших объемов и высоких доз препарата) и при необходимости быстрого достижения обезболивания. В отдельных случаях применяется методика постоянной контролируемой анальгезии для подкожных и внутривенных инфузий опиоидов. При переходе с перорального применения морфина** на его подкожное и внутривенное введение, следует учитывать, что относительная анальгезирующая активность одинакова для обоих способов введения и находится в пределах от 3:1 до 2:1 (неинвазивный: инвазивный).
• Не рекомендуется использовать тримеперидин** (таблетки, раствор для инъекций) для длительной терапии боли [37].
Уровень убедительности рекомендаций В (уровень достоверности доказательств - 2).
Комментарии. Тримеперидин** подвергается биотрансформации с образованием нейротоксичного Н-деметилированного метаболита - нормеперидина, который стимулирует ЦНС (возможны тремор, подергивания мышц, гиперрефлексия, судороги). Метаболит имеет длительный период полувыведения (15-20 ч), поэтому может наблюдаться кумулятивный эффект, что особенно часто возникает у онкологических больных, о чем предупреждает ВОЗ, ЕАПП, IASP, рекомендуя сократить время терапии тримеперидином** до 3-5 дней. Ввиду кратковременности эффекта введенной внутримышечно дозы тримеперидина** (в среднем 4 ч) основным показанием к его применению является, острая боль (сильной и средней интенсивности): послеоперационная боль, травмы, ожоги, болевые синдромы в клинике внутренних болезней (нестабильная стенокардия, инфаркт миокарда ). При энтеральном применении эффективность тримеперидина** снижается в 2-3 раза, поэтому таблетки тримеперидина** не нашли широкого применения и в лечении острой боли.
3,1,5 Титрование дозы сильного опиоида.
• Рекомендуется при подборе необходимой дозы базового обезболивания с применением препаратов в пролонгированных формах проводить ее титрование препаратами короткого действия [15, 28, 36].Уровень убедительности рекомендаций В (уровень достоверности доказательств - 3).
Комментарии. Для подбора дозы сильного опиоида следует использовать препараты в лекарственных формах с немедленным высвобождением вещества. Для этих целей используют морфин** в форме таблеток, покрытых пленочной оболочкой по 5 и 10 мг, раствора для перорального приема или (при невозможности применения неинвазивных форм) раствора для подкожного или внутривенного введения. Анальгетический эффект пероральных форм морфина** с немедленным высвобождением вещества начинается через 30 мин после приема и продолжается около 4-6 После приема первой дозы препарата необходимо определить длительность его действия и, как только боль возобновилась, дать следующую дозу морфина** и продолжать его прием по такому же принципу (при ослаблении эффекта предыдущей дозы). Для пожилых и/или кахектичных пациентов рекомендуется начинать терапию пероральным морфином** с дозы 2,5 - 5 мг. По прошествии суток следует рассчитать необходимую кратность приема перорального морфина** на ближайшие сутки и расписать пациенту схему терапии «по часам». Максимальную эффективность назначенной дозы перорального морфина** следует оценивать через 60-90 мин после приема. Если эффект неудовлетворителен (боль сохраняется), то следует назначить дополнительную дозу морфина** к основной схеме приема, не изменяя плановое время введения следующей дозы. Итоговую эффективную суточную дозу морфина** оценивают путем простого суммирования всех примененных за сутки доз. Если в течение 2-3 дней подобранная суточная доза адекватно контролирует боль, можно перевести пациента на пролонгированные формы морфина** (таблетки или капсулы) или на другие сильные опиоиды в эквивалентной дозе, подобрав нужную разовую дозировку препарата с учетом кратности его введения. Если доза морфина** короткого действия недостаточна, следует продолжить ее постепенное повышение каждый раз не более чем на 30-50% от суточной дозы до достижения полноценного контроля боли или появления трудно контролируемых нежелательных реакций [28, 52]. В последнем случае следует рассмотреть вопрос об изменении лечения (отмене морфина** и использовании другого опиоида, либо уменьшении дозы морфина** и добавлении других препаратов, использование нефармакологических методов ).
Подбор дозы сильного опиоида у пациентов, которые не могут глотать, можно проводить парентеральным введением морфина** (от 2,5 до 5 мг) с учетом возраста пациента и тяжести состояния.
Почечная недостаточность может привести к накоплению активных метаболитов морфина**, поэтому при ее наличии, следует избегать его назначения и использовать иные опиоиды (например, бупренорфин** или фентанил**). Однако, в отдельных случаях, при наличии легкой или средней степени нарушения функции почек, возможно применение препаратов морфина** в меньших дозах, увеличивая интервалы между приемами (до 6-8 ), или применяя последующие дозы только в случае необходимости [52].
Для титрования дозы тапентадола** можно использовать его лекарственную форму с немедленным высвобождением - таблетки, покрытые пленочной оболочкой по 50 мг каждые 4-6 часов; причем при отсутствии эффекта, вторая доза препарата может быть принята через 1 ч после приема начальной дозы.
Для титрования дозы препарата налоксон + оксикодон** используются таблетки пролонгированного действия в дозировке 5 мг/2,5 мг каждые 12 такая схема может быть затруднительна в случае усиления боли в течение интервала дозирования, для купирования которой потребуется применение быстродействующего сильного опиоида (например, морфина**).
3,1,6 Смена (ротация) опиоида.
• Рекомендуется. При переходе с одного опиоида на другой, осуществляемом из-за недостаточного обезболивания и/или трудно контролируемых побочных эффектов или иным причинам, использовать начальную дозировку нового препарата ниже, чем дозировку, рассчитанную по таблицам соответствия доз опиоидов по анальгезирующему эффекту ( см Приложение А3. Таблица пересчета эквипотенциальных доз опиоидов) [130, 131].Уровень убедительности рекомендаций С (уровень достоверности доказательств - 3).
Комментарии. При смене опиоида следует обеспечить безопасность приема препарата в отношении передозировки.Риски, связанные со сменой препаратов, являются управляемыми, если использовать таблицу эквивалентных доз ( см Приложение А3. Таблица пересчета эквипотенциальных доз опиоидов) и учитывать биодоступность лекарственных форм, особенности взаимодействия с другими лекарственными препаратами, анамнеза применения опиоидов, наличие печеночной и почечной недостаточности, возраста пациента и других факторов (см Приложение А3. Определение степени печеночной недостаточности). Дополнительно в целях безопасности рекомендуется уменьшать расчетную эквианальгетическую дозу нового опиоида на 25-50% при первом применении. Исключение: редукция дозы может не требоваться при ротации на ТТС фентанила** и тапентадол** (в последнем случае при необходимости редукции дозы рекомендуется осуществлять ее не более чем на 30%).
Следует с осторожностью применять препараты, являющиеся по механизму действия частичными или полными антагонистами опиоидных рецепторов, например, бупренорфин**, на фоне приема иных опиоидов в связи с возможным острым развитием синдрома отмены и непредсказуемых побочных эффектов.
• Не рекомендуется чередование опиоидов без необходимости [15, 35].
Уровень убедительности рекомендаций с (уровень достоверности доказательств - 5).
Комментарии. Менять опиоид и/или путь его введения следует только при недостаточном обезболивающем эффекте на фоне высоких доз препарата и/или при развитии непереносимых нежелательных реакций.
3,1,7 Терапия прорывной боли.
• Рекомендуется для экстренной терапии приступа сильной боли, возникающей на фоне адекватно контролируемой фоновой персистирующей боли (при «прорыве» боли) использовать опиоид в лекарственной форме с немедленным высвобождением («препарат спасения») [13, 15, 21, 27, 38, 85, 86, 87, 88].Уровень убедительности рекомендаций А (уровень достоверности доказательств - 1).
Комментарии. Данные исследований позволяют дать рекомендацию высокой силы в пользу того, что при приступах сильной боли на фоне относительно хорошо контролируемой с помощью опиоидной терапии фоновой боли необходимо назначать дополнительные опиоиды в лекарственных формах с немедленным высвобождением. Ими могут быть препараты опиоидов в пероральных и трансмукозальных лекарственных формах, а также в инъекциях при недоступности иной альтернативы.
Исследования показали, что дотационная доза опиоида для лечения прорывной боли индивидуальна и должна быть определена путем титрования [39].
Своевременное лечение прорывов боли короткодействующими препаратами способствует лучшему контролю боли, снижает неоправданную эскалацию доз пролонгированных опиоидов [13, 15, 21, 27, 38].
Если в течение суток пациенту требуется 4 и более дозы опиоида для купирования прорывной боли, требуется пересмотр суточной дозы базового опиоида в сторону ее увеличения.
• Рекомендуется использовать пероральные опиоиды с немедленным высвобождением для предупреждения эпизодов предсказуемой прорывной боли, принимая препарат за 20-30 мин до известного провоцирующего воздействия, а также для купирования эпизода прорывной боли с медленным началом развития [27, 41, 86].
Уровень убедительности рекомендаций В (уровень достоверности доказательств - 2).
Комментарии. Фармакокинетика опиоидов в пероральных формах, в частности, морфина (начало анальгезии через 20-30 мин., максимальный эффект - через 60-90 мин. и продолжительность действия 3-6 ) в наименьшей мере отражают временные характеристики большинства эпизодов прорывной боли, что обусловливает недостаточный и/или отсроченный эффект и сопровождается дополнительными нежелательными явлениями [70]. Такие препараты подходят для пациентов с предсказуемыми или имеющими медленно начало эпизодами прорывной боли. Доза перорального опиоида для предупреждения/купирования боли эквивалентна 1/6 (10-15%) суммарной суточной дозы базового опиоида, используемого для регулярной терапии персистирующей боли [28].
• Рекомендуется использовать парентеральные опиоиды и трансмукозальные формы фентанила для купирования эпизодов непредсказуемой прорывной боли и эпизодов прорывной боли с быстрым началом развития [85-88].
Уровень убедительности рекомендаций В (уровень достоверности доказательств - 2).
Комментарии. Трансмукозальные формы фентанила, иначе называемые опиоидами с быстрым началом действия, развивают эффект в течение 1-5 минут после применения; показаны для лечения прорывной онкологической боли только у опиоид-толерантных пациентов. В РФ зарегистрирован, но на данный момент недоступен для применения спрей фентанила назальный дозированный. Таблетки защечные пропионилфенилэтоксиэтилпиперидина** по сути являются трансмукозальной формой. Однако по сравнению с препаратами фентанила (наиболее липофильного опиоида с наивысшим анальгетическим потенциалом) эффект пропионилфенилэтоксиэтилпиперидина** развивается медленнее и уступает по силе.
Препараты опиоидов для лечения прорывной боли на фоне терапии фоновой персистирующей боли пролонгированными формами сильных опиоидов (ТТС фентанила**, морфин**, налоксон+оксикодон**, тапентадол** в таблетках или капсулах):
А. терапия предсказуемой боли и боли с медленным началом развития:
1) морфин** в таблетках, покрытых пленочной оболочкой, или морфин в растворе для перорального приема (доза эквивалентна 1/6 суммарной суточной дозы базового опиоида);
2) пропионилфенилэтоксиэтилпиперидин** в таблетках защечных (ориентировочная доза от 10 мг до 20-40 мг защечно или под язык);
3) тапентадол** в таблетках, покрытых пленочной оболочкой (доза эквивалентна 1/6 суммарной суточной дозы тапентадола** в пролонгированной форме, либо 50 мг);
Б. терапия непредсказуемой боли и боли с быстрым началом развития:
1) морфин** (или комбинированный препарат, содержащий Кодеин + Морфин + Носкапин + Папаверин + Тебаин) в форме раствора для инъекций; предпочтительный путь введения - подкожный или внутривенный (доза эквивалентна 1/6 суммарной суточной дозы базового опиоида с учетом парентерального введения морфина**);
2) фентанил** в растворе для инъекций (ориентировочная доза 0,05-0,1 мг внутривенно; доза эквивалентна 1/6 суммарной суточной дозы базового опиоида) - только в условиях стационара;
Пример расчета дозы морфина** для лечения прорывной боли.
Если пациент получает пероральный морфин** продленного действия в дозе 60 мг дважды в сутки, то суточная доза препарата составляет 120 мг.
Расчетная доза морфина** в форме таблеток, покрытых пленочной оболочкой или морфина в форме раствора для приёма внутрь, составит 20 мг (120 мг: 6).
Расчетная доза морфина** в форме раствора для инъекций составит 7 мг (20 мг перорального морфина** разделить на 3 (20 мг: 3).
Таким образом, для купирования эпизода прорывной боли данному пациенту потребуется принять 2 таблетки морфина** по 10 мг либо содержимое 2 ампул раствора морфина** для приема внутрь 2 мг/мл - 5 мл., либо инъекция морфина** в дозе 7 мг.
Если за сутки больному приходится использовать морфин** для терапии «прорыва боли» более чем 4 раза, то следует повышать дозу морфина** продленного действия (базовую терапию).
3,1,8 Лечение осложнений опиоидной терапии.
• Рекомендуется. Дополнительно к опиоидам для профилактики и терапии запора назначать слабительные средства, как сопроводительную терапию [22, 31, 132-137] ( см Приложение А3. Адъювантные анальгетики и средства для симптоматической терапии).Уровень убедительности рекомендаций А (уровень достоверности доказательств - 1).
Комментарии. У всех пациентов, принимающих опиоидные препараты, есть риск развития запора [43]. Частота появления запоров достигает 90%. Опиоиды тормозят продольную перистальтику кишечника при одновременном спастическом усилении сокращений гладкой мускулатуры. Облегчение опорожнения кишечника может достигаться назначением осмотических слабительных средств, уменьшающих адсорбцию воды в кишечнике (лактулоза**, макрогол** ), контактных слабительных средств (сеннозиды А и В**, бисакодил**, натрия пикосульфат) и средства, размягчающие каловые массы (жидкий парафин (вазелиновое масло), глицерол в форме суппозиториев ректальных). Слабительные средства будут эффективны только при приеме достаточного количества жидкости через рот. Слабительные средства следует принимать в течение всего периода опиоидной терапии, к этому побочному действию опиоидов толерантность не развивается. Их доза при постоянном приеме постепенно нарастает, рекомендуется менять слабительные, комбинировать их или периодически очищать кишечник с помощью клизмы [23, 47].
• Рекомендуется. Применять дофаминергические препараты, например, метоклопрамид** (A03FA стимуляторы моторики желудочно-кишечного тракта), галоперидол** (N05AD производные бутирофенона) для лечения тошноты и рвоты, связанных с приемом опиоидов [22, 34, 47, 138-141] ( см Приложение А3. Адъювантные анальгетики и средства для симптоматической терапии и Препараты для лечения тошноты и рвоты при применении опиоидов).
Уровень убедительности рекомендаций С (уровень достоверности доказательств - 2).
Комментарии. Возникновение тошноты и рвоты при применении опиоидов возникает в начале терапии, как временное побочное действие, причиной могут явиться также атония и парез кишечника, в связи с этим, при первичном назначении опиоидов, особенно трамадола, необходимо назначать метоклопрамид. Длительность назначения противорвотных препаратов на фоне опиоидной терапии обычно не превышает 2 недель, поскольку к этому времени развивается толерантность к рвотному эффекту опиоидов. Если тошнота сохраняется, необходимо назначить или скорректировать дозировку противорвотных препаратов, при отсутствии положительного эффекта сменить опиоид [54].
• Рекомендуется пациентам с умеренными или тяжелыми явлениями со стороны ЦНС (когнитивные расстройства, сонливость), вызванными применением опиоидов, снижать их дозировки, если болевой синдром контролируется достаточно, или менять (ротировать) опиоиды, если болевой синдром не контролируется [40, 44].
Уровень убедительности рекомендаций С (уровень достоверности доказательств - 5).
Комментарии. Сонливость - снижение уровня сознания, характеризующееся постоянным желанием спать и сложностью поддержания бодрствования. Степень седативного эффекта у пациентов, принимающих опиоидные препараты, может варьироваться от лёгкого желания спать и усталости до тяжёлой сонливости, и комы, а также может сопровождаться другими побочными действиями со стороны ЦНС, такими как галлюцинации, нарушение когнитивных функций, возбуждение, миоклония, угнетение дыхания и делирий. Необходимо проинформировать пациентов о возможности развития сонливости или снижения концентрации внимания в начале лечения сильными опиоидами или при повышении дозировки и о том, что это явление со временем проходит. Следует предупредить пациентов, что нарушение концентрации может повлиять на способность вождения транспортных средств и выполнения других заданий, требующих концентрации внимания.
3,1,9 Терапия нейропатической боли.
Основным методом терапии НБ у пациентов паллиативного профиля является фармакотерапия, которая проводится с использованием целого перечня лекарственных средств ( см Приложение А3. Адъювантные анальгетики и средства для симптоматической терапии). Их эффективность и безопасность при терапии НБ была подтверждена многочисленными зарубежными мета-анализами и систематическими обзорами [60, 89, 90, 91, 92, 93, 94, 95, 96, 97, 98, 99, 100, 101, 102, 103]. Базовым руководством по терапии НБ в России являются клинические рекомендации по диагностике и лечению НБ Российского общества по изучению боли [60].• Рекомендуется в качестве первой линии терапии НБ использовать противоэпилептические препараты (габапентин, прегабалин**, карбамазепин**), антидепрессанты - неселективные ингибиторы обратного захвата моноаминов (в частности, амитриптилин**) или селективные ингибиторы обратного захвата серотонина и норадреналина (ИОЗСН, N06AX другие антидепрессанты, в частности, дулоксетин и венлафаксин (при Z51,5) [60, 90, 94, 175, 176, 177].
Уровень убедительности рекомендаций А (уровень достоверности доказательств - 1).
• Рекомендуется в качестве второй линии терапии НБ использовать опиоиды (трамадол**, тапентадол**, налоксон+оксикодон, морфин**) [60, 178].
Уровень убедительности рекомендаций В (уровень достоверности доказательств - 2).
• Рекомендуется в качестве третьей линии терапии НБ использовать препараты для местного применения (пластырь с 5% лидокаином - при НБ после herpes zoster и других причинах периферической НБ при Z51,5, ботулинический токсин типа А (в виде подкожных инъекций) при Z51,5 [60].
Уровень убедительности рекомендаций С (уровень достоверности доказательств - 5).
• Дополнительно в терапии нейропатической боли при Z51,5 используются другие адъювантные средства, в частности клонидин, клоназепам [164-170].
Для клонидина. Уровень убедительности рекомендаций А (уровень достоверности доказательств - 1).
Для клоназепама. Уровень убедительности рекомендаций С (уровень достоверности доказательств - 4).
Комментарии. Габапентиноиды (N03AX другие противоэпилептические препараты) габапентин (N03AX12) и прегабалин** (N03AX16) действуют аналогично тормозному медиатору - ГАМК (GABA - gamma-aminobutiric acid). Действие препаратов направлено на разные уровни нейрональной передачи: способствуют увеличению синтеза и высвобождения ГАМК, при этом тормозят синтез и транспорт глутамата - одного из основных факторов сенситизации болевых структур и гипералгезии, а также подавляют потоки Са++, стабилизируя постсинаптическую мембрану. Важным положительным качеством обоих препаратов для применения у паллиативных пациентов является то, что габапентин и прегабалин** не подвергаются метаболизму в печени, не индуцируют и не подавляют микросомальные ферменты печени. Габапентин выводится из организма в неизменном виде путем почечного клиренса с периодом полувыведения 5-7 часов. Элиминация габапентина из системного кровотока прямо пропорциональна клиренсу креатинина и, следовательно, снижена у лиц старческого возраста и у больных с нарушением функции почек. Около 80% принятой дозы габапентина обнаруживается в неизменном виде в моче, 20% - в кале. В отличие от габапентина, прегабалин** имеет линейную фармакокинетику, что обеспечивает предсказуемость изменений концентрации препарата в плазме крови при увеличении или уменьшении дозы. Прегабалин** быстрее всасывается в кровь и обладает более высокой биодоступностью (90%) по сравнению с габапентином (60-80%) [104].
Наиболее характерные побочные эффекты габапентиноидов: сонливость, головокружение, слабость, атаксия, утомляемость. Эти явления не опасны для жизни, но требуют осторожности при подборе дозы у ослабленных пациентов, и у больных получающих опиоиды.
Карбамазепин** - противоэпилептический препарат предшествующего поколения долгое время был препаратом первой линии в терапии нейропатической боли. Его лечебный эффект при НБ, обусловленной перевозбуждением болевых структур нервной системы, связывают с торможением проведения болевой импульсации в периферических нервах за счет модуляции работы потенциал-зависимых каналов Na+ и ингибицией токов Са++, а также с повышением концентрации в ЦНС тормозного медиатора - гамма-аминомаслянной кислоты (ГАМК). Применение карбамазепина у паллиативных пациентов ограничивают его серьезные побочные эффекты: опасность развития лейкопении и тромбоцитопении, интерстициального нефрита, а также кардио- и гепатотоксичность, эндокринные нарушения. Карбамазепин** имеет доказанную эффективность только при тригеминальной и языкоглоточной невралгии [89,90].
Неселективные ингибиторы обратного захвата моноаминов (амитриптилин**) имеют анальгетический механизм, опосредованный ингибированием обратного захвата серотонина и норадреналина в нейрональных синапсах, а также восстановлением нисходящих антиноцицептивных нейрональных потоков. ТЦА широко применяются у больных с НБ, вызванной различными причинами: при диабетической химио-индуцированной полиневропатии, при герпетической и тригеминальной невралгии, при фантомных болях, при НБ у онкологических больных [60,89,92].
При этом следует учитывать, что амитриптилин** подвергается биотрансформации в печени образованием активных метаболитов, которые выводятся длительно почками, выделительная функция которых у паллиативных больных нередко нарушена. Нежелательные реакции препарата связаны с блокадой М-холинорецепторов: сухость во рту, задержка мочеиспускания и кишечной перистальтики, повышенное потоотделение, что снижает качество жизни пациентов. Следует учитывать, что амитриптилин** кардиотоксичен, противопоказан при глаукоме, гиперплазии предстательной железы, пилоростенозе поэтому доза амитриптилина** у паллиативных больных обычно не превышает 50 мг в сутки.
Селективные ингибиторы обратного захвата серотонина и норадреналина (N06AX другие антидепрессанты) дулоксетин и венлафаксин имеют механизм действия, подобный неселективным ингибиторам обратного захвата моноаминов, но, в отличие от последних, не имеют выраженного сродства к гистаминовым, мускариновым и альфа-адренорецепторам, что обеспечивает их лучшую переносимость. Наиболее исследованы в отношении влияния на НБ дулоксетин и венлафаксин. Дулоксетин исследован при болевой диабетической полинейропатии, центральной постинсультной боли и НБ вследствие повреждения спинного мозга, венлфаксин (при Z51,5) - только при лечении диабетической полинейропатии и периферической нейропатии [60,89,93,94]. В РФ дулоксетин зарегистрирован для лечения болевой диабетической полиневропатии, а венлафаксин - только для лечения депрессии. Дулоксетин применяется в разовых дозах 30-60 мг, суточная составляет 60-120 мг. Особенности: с осторожностью назначается пациентам с кардиальной патологией, стенокардией, глаукомой, почечной недостаточностью. Элиминация: подвергается метаболизму в печени с образованием неактивных метаболитов, которые выводится почками. Предостережения: при первых днях приема возможны тошнота, рвота, головокружение, астения, бессонница, повышенная возбудимость, повышение АД, гиперемия кожи. Венлафаксин применяется для лечения НБ (при Z51,5) в разовой дозе 37,5-70 мг, суточная доза достигает 70-225 мг [60,89,93,94]. Особенности: с осторожностью назначается пациентам с кардиальной патологией, стенокардией, глаукомой, почечной недостаточностью. Элиминация: подвергается метаболизму в печени с образованием активных метаболитов, которые выводятся почками (87%). При применении возможны: головокружение, астения, слабость, бессонница, повышенная нервная возбудимость, повышение АД, гиперемия кожи.
Препараты второй линии. Опиоиды - рассмотрены в предыдущих разделах клинических рекомендаций. В отдельных исследованиях показано, что опиоид тапентадол обладает собственным антинейропатическим действием за счет механизма действия, который опосредован не только воздействием на опиоидные рецепторы, но и ингибицией обратного захвата норадреналина в нейрональных структурах [96,97].
Препараты третьей линии. Местный анестетик лидокаин в форме 5% пластыря назначается при локальных невропатиях с преобладанием болевых расстройств кожной чувствительности (зонах аллодинии, гипералгезии, патологического зуда ). Доза: от 1 до 3 пластырей, на 12 ч с последующим перерывом на 12 Особенности: не токсичен, не имеет лекарственных взаимодействий, поскольку лидокаин не попадает в системный кровоток. В РФ зарегистрирован для лечения постгерпетической невралгии. В ряде исследований показана эффективность местного применения 5% лидокаина также по той же схеме при болевой диабетической полиневропатии [89,100,105] и вертеброгенных болях [160-163]. Предостережения: не следует проводить аппликацию пластыря на поврежденную поверхность кожи.
Ботулинический токсин типа А по данным ряда исследований показал эффективность при повторных (с интервалом 12 недель) подкожных инъекциях в дозе 50-200 ЕД при диабетической, постгерпетической и тригеминальной невралгиях [89, 103]. В России препарат не зарегистрирован для лечения НБ ни при одном из заболеваний/состояний её вызывающих. Использование для лечения периферической НБ возможно при Z51,5 при наличии опыта применения.
Дополнительные адъювантные средства, которые могут быть рассмотрены в случае неэффективности основных препаратов для лечения НБ у пациентов, получающих паллиативную медицинскую помощь (Z51,5): клонидин, клоназепам. Клонидин может быть эффективен периферической нейропатической боли [164-167]. В качестве адъюванта клонидин применяется интратекально и периневрально в дозах 50-150 мкг в комбинации с местными анестетиками или перорально 0,15 мг до 3 р/сут. Клонидин возбуждает центральные альфа2-адренорецепторы, за счет чего снижается тонус сосудодвигательного центра продолговатого мозга (гипотензивный эффект), а также пресинаптические альфа2-адренорецепторы, за счет чего уменьшается высвобождение катехоламинов из симпатических терминалей и ослабляется симпатический компонент боли (нейропатической и висцеральной). Необходимо учитывать риск седации, гипотензии и ортостатических реакций. Клоназепам может быть эффективен при нейропатической раковой боли, фантомных болях [168-170]. Титрование дозы клоназепама начинается с 0,5 мг перорально (предпочтительно на ночь в виду седативного эффекта) с последующим увеличением дозы на 0,5 мг ежедневно с учетом переносимости в среднем до суммарной 2-4 мг в сутки. Действие клоназепама как адъювантного анальгетика связано с ГАМК-опосредованным ингибированием эктопической активности периферических нервов после повреждения [170].
3,1,10 Обезболивание в последние часы жизни.
Следует отметить, что оказание паллиативной медицинской помощи пациенту в последние недели и дни жизни имеет некоторые особенности [40, 46].• Не рекомендуется снижать подобранную дозу опиоида из-за пониженного уровня артериального давления или спутанности сознания (если они не являются следствием применения неверно подобранной дозы препарата) [142, 143].
Уровень убедительности рекомендаций С (уровень достоверности доказательств - 3).
Комментарии. По разным причинам у некоторых пациентов непосредственно перед смертью боль становится «рефрактерной» и не поддается эффективному лечению.
• Рекомендуется сохранять прием опиоидов даже при отсутствии сознания, применяя титрование дозы до эффективной [33, 43, 45].
Уровень убедительности рекомендаций С (уровень достоверности доказательств - 5).
Комментарии. В таких случаях дальнейшее применение стандартных подходов исчерпано и не способствует адекватному обезболиванию на весь оставшийся период времени [33, 43, 45].
• Рекомендуется отменять опиоиды путем постепенного снижения дозы препарата [40, 44].
Уровень убедительности рекомендаций С (уровень достоверности доказательств - 5).
Комментарии. При необходимости снижения дозы опиоида уменьшать ее следует не более чем на 50% в течение суток, чтобы избежать прорыва болевого синдрома, для профилактики синдрома отмены и не причинить страдания пациенту.
• Рекомендуется оценивать уровень и динамику других тягостных симптомов, которые могут усиливать страдания пациента [40, 44].
Уровень убедительности рекомендаций С (уровень достоверности доказательств - 5).
Комментарии. Развитие ряда тягостных симптомов и состояний может усиливать уровень болевого синдрома у пациентов в тяжелом состоянии и/или нарушенным сознанием. К ним относятся пролежни, рвота, отечный синдром, запоры, задержка мочи, эпизоды возбуждения.
• Рекомендуется при рефрактерности болевого синдрома решить вопрос возможной медикаментозной седации [144-146].
Уровень убедительности рекомендаций В (уровень достоверности доказательств - 3).
Комментарии. Вопрос седации обсуждается с пациентом и/или его законным представителем и решается на заседании врачебной комиссии. В некоторых клинических случаях медикаментозная седация является единственным методом, способным обеспечить адекватное обезболивание и облегчение страданий пациента. Наиболее часто используются антипсихотические средства (нейролептики), производные бензодиазепина, а в случае их неэффективности и наличия опыта применения - барбитураты и пропофол** (при Z51,5). Пропофол** (при Z51,5) применяется в виде непрерывной внутривенной инфузии в начальной дозе 0,16 мг/кг/ч в сочетании с непрерывной внутривенной или подкожной инфузией мидазолама 0,08 мг/кг/ в дальнейшем дозы корректируются на основании индивидуальной реакции пациента и обычно составляют для пропофола 0,16-1,3 мг/кг/ для мидазолама - 0,08-0,5 мг/кг/ [172, 173]. Вне зависимости от используемого препарата (или препаратов) его назначение в первую очередь требует определения дозы, обеспечивающей адекватное обезболивание, с последующим продолжением терапии для закрепления эффекта.
3,2 Немедикаментозное лечение.
Параллельно с фармакологическими методами обезболивания необходимо использовать в полной мере другие виды терапии боли и коррекции качества жизни пациента.Физическая активностьАктивность и подвижность (стимуляция, смена деятельности, улучшение кровоснабжения) положительно воздействуют на способность организма самостоятельно подавлять боль [123]. Помимо этого, повышается эластичность и расширяются функциональные возможности тканей, в частности, тканей мышц или межпозвоночных дисков.
Расслабление. Техники релаксации крайне важны для расслабления напряженных мышц и снижения уровня общего физического напряжения. Чтение, музыка, встречи с друзьями, медитация, танцы и прогулки - примеры эффективных способов расслабиться. Специальные техники релаксации, например, прогрессивное мышечное расслабление или аутотренинг, также эффективны [124].
Психотерапия. Психологическая терапия боли предполагает более эффективное, чем раньше, использование своих ресурсов для преодоления боли.В рамках терапии изучаются стратегии снижения болиКроме того, терапия включает в себя обучение тому, как изменить поведение и образ мыслей, которые способствуют развитию болиПсихотерапия способствует тому, что боль занимает все меньше места в повседневной жизни пациента, а на первый план выходят другие, более важные сферы жизни [47, 54]. Сочетание физической активности, психотерапевтического и медикаментозного лечения называется «мультимодальной терапией» и, как правило, применяется при междисциплинарном подходе [125,126].
|
|
Реабилитация и амбулаторное лечение
Кроме перечисленных методов терапии боли, всем пациентам и их близким необходимо оказывать психологическую помощь и поддержку. Правильно выстроенная коммуникативная работа с пациентами значительно улучшает психологический статус больного, нивелирует тревожность, уменьшает страхи и способствует снижению интенсивности боли [17, 18].
Профилактика
Не применимо.
Организация оказания медицинской помощи
Организация лечения хронического болевого синдрома осуществляется в соответствии с действующими нормативными правовыми актами, устанавливающими порядок назначения лекарственных препаратов и оформления назначения лечения в медицинской документации пациента и в рецептурных бланках.
В рамках оказания паллиативной первичной доврачебной и врачебной медицинской помощи лечение хронического болевого синдрома, в том числе с назначением лекарственных препаратов, содержащих наркотические средства и психотропные вещества списков II и III Перечня, осуществляется фельдшерами, при условии возложения на них функций лечащего врача и иными медицинскими работниками со средним медицинским образованием фельдшерских здравпунктов, фельдшерско-акушерских пунктов, врачебных амбулаторий, иных медицинских организаций (их структурных подразделений), оказывающих первичную доврачебную медико-санитарную помощь, врачами-терапевтами, врачами терапевтами-участковыми, врачами общей практики (семейными врачами), врачами-специалистами медицинских организаций, оказывающих первичную медико-санитарную помощь, первичную специализированную медицинскую помощь [127].
Лечение хронического болевого синдрома в рамках оказания паллиативной специализированной медицинской помощи, в том числе с назначением лекарственных препаратов, содержащих наркотические средства и психотропные вещества списков II и III Перечня, осуществляется врачами-специалистами, занимающими должность врача по паллиативной медицинской помощи, иными врачами-специалистами, медицинскими работниками со средним профессиональным образованием кабинетов паллиативной медицинской помощи взрослым, отделений выездной патронажной паллиативной медицинской помощи взрослым, отделений паллиативной медицинской помощи взрослым, хосписов для взрослых, отделений сестринского ухода для взрослых, домов (больниц) сестринского ухода для взрослых, дневных стационаров паллиативной медицинской помощи взрослым, респираторных центров для взрослых [127].
При оказании первичной доврачебной и врачебной паллиативной медицинской помощи и паллиативной специализированной медицинской помощи в амбулаторных условиях назначение лекарственных препаратов, в том числе содержащих наркотические средства и психотропные вещества списков II и III Перечня, осуществляется медицинским работником самостоятельно, исходя из тяжести и характера заболевания пациента. Сведения о назначенном лекарственном препарате (наименование лекарственного препарата, дозировка, способ введения и применения, режим дозирования, продолжительность лечения и обоснование назначения лекарственного препарата) вносятся медицинским работником в медицинскую документацию пациента. Медицинский работник оформляет назначение лекарственных препаратов, в том числе содержащих наркотические средства и психотропные вещества списков II и III Перечня, на рецептурном бланке, оформленном на бумажном носителе за своей подписью, и (или) с согласия пациента или его законного представителя на рецептурном бланке в форме электронного документа с использованием усиленной квалифицированной электронной подписи медицинского работника [128].
Назначение лекарственных препаратов по решению врачебной комиссии при оказании первичной доврачебной и врачебной паллиативной медицинской помощи и паллиативной специализированной медицинской помощи в амбулаторных условиях производится в случаях первичного назначения пациенту лекарственных препаратов, содержащих наркотические средства и психотропные вещества списков II и III Перечня (в случае принятия руководителем медицинской организации решения о необходимости согласования назначения таких лекарственных препаратов с врачебной комиссией) [128].
Пациентам с хроническим болевым синдромом любого генеза повторное назначение лекарственных препаратов, содержащих наркотические средства и психотропные вещества списков II и III Перечня, производится медицинским работником самостоятельно [128].
Количество назначенных лекарственных препаратов, включенных в перечень препаратов, подлежащих предметно-количественному учету, при оказании пациентам паллиативной медицинской помощи, может быть увеличено с учетом клинических рекомендаций не более чем в 2 раза по сравнению с количеством наркотических средств или психотропных веществ, которое может быть выписано в одном рецепте [128].
В случаях необходимости оформления рецепта на наркотический (психотропный) лекарственный препарат на дому в рамках оказания паллиативной медицинской помощи допускается предварительное заверение рецепта штампом медицинской организации, печатью медицинской организации либо структурного подразделения медицинской организации Для рецептов , которая проставляется лицом, уполномоченным руководителем медицинской организации, с указанием фамилии, имени, отчества (последнее - при наличии) и проставлением его личной подписи. Факт оформления рецепта на дому может быть дополнительно подтвержден фото- и (или) видеоматериалами [128].
При оказании скорой медицинской помощи лекарственные препараты, в том числе содержащие наркотические средства и психотропные вещества списков II и III Перечня, назначаются медицинским работником выездной бригады скорой медицинской помощи, медицинским работником медицинской организации при наличии у пациента, признанного нуждающимся в паллиативной медицинской помощи, болевого синдрома, не купируемого имеющимися анальгетиками [129].
При оказании пациенту паллиативной медицинской помощи в стационарных условиях назначение лекарственных препаратов, в том числе содержащих наркотические средства и психотропные вещества списков II и III Перечня, производится медицинским работником единолично, без оформления рецепта [128].
Согласование назначения лекарственных препаратов с заведующим отделением или ответственным дежурным врачом либо другим лицом, уполномоченным приказом главного врача медицинской организации, а также, при наличии, с врачом - клиническим фармакологом необходимо в случаях назначения лекарственных препаратов, в том числе содержащих наркотические средства и психотропные вещества списков II и III Перечня, не входящих в перечень жизненно необходимых и важнейших лекарственных препаратов.
В указанных случаях назначение лекарственных препаратов фиксируется в медицинской документации пациента и заверяется подписью медицинского работника и заведующего отделением (ответственного дежурного врача или другого уполномоченного лица) [128].
По решению врачебной комиссии пациентам при оказании им паллиативной медицинской помощи в стационарных условиях назначаются лекарственные препараты, не включенные в перечень жизненно необходимых и важнейших лекарственных препаратов, в случае их замены из-за индивидуальной непереносимости, по жизненным показаниям.
Решение врачебной комиссии фиксируется в медицинской документации пациента и журнале врачебной комиссии [128].
Медицинский работник медицинской организации (ее структурного подразделения), расположенной в сельском населенном пункте, осуществляет назначение лекарственных препаратов, в том числе содержащих наркотические средства и психотропные вещества списков II и III Перечня, единолично [128].
При выписке пациента из медицинской организации, в которой ему оказывалась паллиативная медицинская помощь в стационарных условиях, данному пациенту по решению руководителя медицинской организации назначаются с оформлением рецепта в форме электронного документа и (или) на бумажном носителе (за исключением оформления рецептов на лекарственные препараты, подлежащие отпуску бесплатно или со скидкой) либо выдаются (пациенту или его законному представителю) одновременно с выпиской из истории болезни лекарственные препараты, в том числе содержащие наркотические средства и психотропные вещества списков II и III Перечня, сильнодействующие лекарственные препараты, на срок приема пациентом до 5 дней [128].
Необходимо осуществлять систематический контроль за соблюдением правил следования алгоритмам диагностики и лечения ХБС, алгоритмам и требованиям оформления медицинской документации. Уполномоченным приказом руководителя медицинской организации лицам проводить ежемесячно выборочный контроль и анализ не менее 10 медицинских карт стационарного (амбулаторного) больного с ХБС, с последующим оформлением итогового заключения по экспертизе оцениваемых случаев.
При наличии показаний больные с ХБС госпитализируются в структурные подразделения медицинских организаций, оказывающие паллиативную специализированную медицинскую помощь в стационарных условиях.
Показаниями для госпитализации больных с ХБС в отделение паллиативной медицинской помощи взрослым являются:
- выраженный болевой синдром, не поддающийся лечению в амбулаторных условиях, в том числе на дому или в стационарных организациях социального обслуживания;
- подбор схемы обезболивающей терапии для продолжения лечения на дому.
Показаниями для госпитализации больных с ХБС в хоспис для взрослых являются:
- выраженный болевой синдром в терминальной стадии заболевания преимущественно у пациентов с онкологическими заболеваниями, не поддающийся лечению в амбулаторных условиях, в том числе на дому или в стационарных организациях социального обслуживания;
- необходимость подбора схемы терапии для продолжения лечения на дому [127].
Показаниями для выписки больных с ХБС из отделения паллиативной медицинской помощи взрослым и хосписа для взрослых являются:
- достижение адекватного обезболивания;
- подбор оптимальной схемы обезболивающей терапии с точки зрения эффективности и переносимости.
В рамках оказания паллиативной первичной доврачебной и врачебной медицинской помощи лечение хронического болевого синдрома, в том числе с назначением лекарственных препаратов, содержащих наркотические средства и психотропные вещества списков II и III Перечня, осуществляется фельдшерами, при условии возложения на них функций лечащего врача и иными медицинскими работниками со средним медицинским образованием фельдшерских здравпунктов, фельдшерско-акушерских пунктов, врачебных амбулаторий, иных медицинских организаций (их структурных подразделений), оказывающих первичную доврачебную медико-санитарную помощь, врачами-терапевтами, врачами терапевтами-участковыми, врачами общей практики (семейными врачами), врачами-специалистами медицинских организаций, оказывающих первичную медико-санитарную помощь, первичную специализированную медицинскую помощь [127].
Лечение хронического болевого синдрома в рамках оказания паллиативной специализированной медицинской помощи, в том числе с назначением лекарственных препаратов, содержащих наркотические средства и психотропные вещества списков II и III Перечня, осуществляется врачами-специалистами, занимающими должность врача по паллиативной медицинской помощи, иными врачами-специалистами, медицинскими работниками со средним профессиональным образованием кабинетов паллиативной медицинской помощи взрослым, отделений выездной патронажной паллиативной медицинской помощи взрослым, отделений паллиативной медицинской помощи взрослым, хосписов для взрослых, отделений сестринского ухода для взрослых, домов (больниц) сестринского ухода для взрослых, дневных стационаров паллиативной медицинской помощи взрослым, респираторных центров для взрослых [127].
При оказании первичной доврачебной и врачебной паллиативной медицинской помощи и паллиативной специализированной медицинской помощи в амбулаторных условиях назначение лекарственных препаратов, в том числе содержащих наркотические средства и психотропные вещества списков II и III Перечня, осуществляется медицинским работником самостоятельно, исходя из тяжести и характера заболевания пациента. Сведения о назначенном лекарственном препарате (наименование лекарственного препарата, дозировка, способ введения и применения, режим дозирования, продолжительность лечения и обоснование назначения лекарственного препарата) вносятся медицинским работником в медицинскую документацию пациента. Медицинский работник оформляет назначение лекарственных препаратов, в том числе содержащих наркотические средства и психотропные вещества списков II и III Перечня, на рецептурном бланке, оформленном на бумажном носителе за своей подписью, и (или) с согласия пациента или его законного представителя на рецептурном бланке в форме электронного документа с использованием усиленной квалифицированной электронной подписи медицинского работника [128].
Назначение лекарственных препаратов по решению врачебной комиссии при оказании первичной доврачебной и врачебной паллиативной медицинской помощи и паллиативной специализированной медицинской помощи в амбулаторных условиях производится в случаях первичного назначения пациенту лекарственных препаратов, содержащих наркотические средства и психотропные вещества списков II и III Перечня (в случае принятия руководителем медицинской организации решения о необходимости согласования назначения таких лекарственных препаратов с врачебной комиссией) [128].
Пациентам с хроническим болевым синдромом любого генеза повторное назначение лекарственных препаратов, содержащих наркотические средства и психотропные вещества списков II и III Перечня, производится медицинским работником самостоятельно [128].
Количество назначенных лекарственных препаратов, включенных в перечень препаратов, подлежащих предметно-количественному учету, при оказании пациентам паллиативной медицинской помощи, может быть увеличено с учетом клинических рекомендаций не более чем в 2 раза по сравнению с количеством наркотических средств или психотропных веществ, которое может быть выписано в одном рецепте [128].
В случаях необходимости оформления рецепта на наркотический (психотропный) лекарственный препарат на дому в рамках оказания паллиативной медицинской помощи допускается предварительное заверение рецепта штампом медицинской организации, печатью медицинской организации либо структурного подразделения медицинской организации Для рецептов , которая проставляется лицом, уполномоченным руководителем медицинской организации, с указанием фамилии, имени, отчества (последнее - при наличии) и проставлением его личной подписи. Факт оформления рецепта на дому может быть дополнительно подтвержден фото- и (или) видеоматериалами [128].
При оказании скорой медицинской помощи лекарственные препараты, в том числе содержащие наркотические средства и психотропные вещества списков II и III Перечня, назначаются медицинским работником выездной бригады скорой медицинской помощи, медицинским работником медицинской организации при наличии у пациента, признанного нуждающимся в паллиативной медицинской помощи, болевого синдрома, не купируемого имеющимися анальгетиками [129].
При оказании пациенту паллиативной медицинской помощи в стационарных условиях назначение лекарственных препаратов, в том числе содержащих наркотические средства и психотропные вещества списков II и III Перечня, производится медицинским работником единолично, без оформления рецепта [128].
Согласование назначения лекарственных препаратов с заведующим отделением или ответственным дежурным врачом либо другим лицом, уполномоченным приказом главного врача медицинской организации, а также, при наличии, с врачом - клиническим фармакологом необходимо в случаях назначения лекарственных препаратов, в том числе содержащих наркотические средства и психотропные вещества списков II и III Перечня, не входящих в перечень жизненно необходимых и важнейших лекарственных препаратов.
В указанных случаях назначение лекарственных препаратов фиксируется в медицинской документации пациента и заверяется подписью медицинского работника и заведующего отделением (ответственного дежурного врача или другого уполномоченного лица) [128].
По решению врачебной комиссии пациентам при оказании им паллиативной медицинской помощи в стационарных условиях назначаются лекарственные препараты, не включенные в перечень жизненно необходимых и важнейших лекарственных препаратов, в случае их замены из-за индивидуальной непереносимости, по жизненным показаниям.
Решение врачебной комиссии фиксируется в медицинской документации пациента и журнале врачебной комиссии [128].
Медицинский работник медицинской организации (ее структурного подразделения), расположенной в сельском населенном пункте, осуществляет назначение лекарственных препаратов, в том числе содержащих наркотические средства и психотропные вещества списков II и III Перечня, единолично [128].
При выписке пациента из медицинской организации, в которой ему оказывалась паллиативная медицинская помощь в стационарных условиях, данному пациенту по решению руководителя медицинской организации назначаются с оформлением рецепта в форме электронного документа и (или) на бумажном носителе (за исключением оформления рецептов на лекарственные препараты, подлежащие отпуску бесплатно или со скидкой) либо выдаются (пациенту или его законному представителю) одновременно с выпиской из истории болезни лекарственные препараты, в том числе содержащие наркотические средства и психотропные вещества списков II и III Перечня, сильнодействующие лекарственные препараты, на срок приема пациентом до 5 дней [128].
Необходимо осуществлять систематический контроль за соблюдением правил следования алгоритмам диагностики и лечения ХБС, алгоритмам и требованиям оформления медицинской документации. Уполномоченным приказом руководителя медицинской организации лицам проводить ежемесячно выборочный контроль и анализ не менее 10 медицинских карт стационарного (амбулаторного) больного с ХБС, с последующим оформлением итогового заключения по экспертизе оцениваемых случаев.
При наличии показаний больные с ХБС госпитализируются в структурные подразделения медицинских организаций, оказывающие паллиативную специализированную медицинскую помощь в стационарных условиях.
Показаниями для госпитализации больных с ХБС в отделение паллиативной медицинской помощи взрослым являются:
- выраженный болевой синдром, не поддающийся лечению в амбулаторных условиях, в том числе на дому или в стационарных организациях социального обслуживания;
- подбор схемы обезболивающей терапии для продолжения лечения на дому.
Показаниями для госпитализации больных с ХБС в хоспис для взрослых являются:
- выраженный болевой синдром в терминальной стадии заболевания преимущественно у пациентов с онкологическими заболеваниями, не поддающийся лечению в амбулаторных условиях, в том числе на дому или в стационарных организациях социального обслуживания;
- необходимость подбора схемы терапии для продолжения лечения на дому [127].
Показаниями для выписки больных с ХБС из отделения паллиативной медицинской помощи взрослым и хосписа для взрослых являются:
- достижение адекватного обезболивания;
- подбор оптимальной схемы обезболивающей терапии с точки зрения эффективности и переносимости.
|
|
Дополнительно
Информация отсутствует.
Критерии оценки качества медицинской помощи
| 1 | Выполнена и отражена в медицинской документации динамическая оценка интенсивности болевого синдрома по шкалам оценки боли (в условиях стационара - ежедневно; в амбулаторных условиях - при каждом посещении) | Да/Нет |
| 2 | Выполнено регулярное введение обезболивающего препарата через определенные интервалы времени с учетом его периода полувыведения и эффекта действия предшествующей дозы | Да/Нет |
| 3 | Обезболивающие препараты для регулярного приема назначены в неинвазивных формах | Да/Нет |
| 4 | Назначены слабительные средства на фоне приема опиоида с учетом противопоказаний | Да/Нет |
| 5 | Назначены антиэметические препараты при возникновении тошноты и рвоты на фоне приема опиоида | Да/Нет |
Список литературы
• Raja S.N., сarr D.B., сohen M. et al. The revised International Association for the Study of Pain definition of pain: concepts, challenges, and compromises. Pain. 2020; 161(9): 1976-82.
• Артеменко А.Р., Вейн А.М., Вознесенская Т.Г., Голубев В.Л. Болевые синдромы в неврологической практике. 3-е изд., перераб. и доп. М. МЕДпресс-информ, 2010. 336 С.
• Данилов А.Б., Данилов Ал.Б., Управление болью. Биопсихосоциальный подход.-М. АММ ПРЕСС». 2012.-568 С.
• Данилов А.Б., Данилов Ал.Б., Биопсихосоциокультурная модель и хроническая боль. Современная терапия в психиатрии и неврологии. 1. 2013. С. 30-36.
• Крыжановский Г.Н. Центральные патофизиологические механизмы патологической боли. Тезисы докл. научно-практической конференции с международным участием Клинические и теоретические аспекты боли. М. 2001. С. 14.
• Paice J.A., вell R.F., Kalso E.A., Soyannwo O.A. сancer Pain. From Molecules to Suffering. IASP Press. Seattle. 2010. 354 Р.
• Каприн А.Д., Абузарова Г.Р., Хороненко В.Э., Алексеева Г.С., Костин А.А., Старинский В.В., Алексеев Б.Я., Александрова Л.М. Фармакотерапия хронического болевого синдрома у онкологических пациентов. М. МНИОИ им. П.А. Герцена - филиал ФГБУ «ФМИЦ им. П.А. Герцена» Минздрава России. 2015.-илл. 48 с.
• Attal N., сruccua G., вaron R., Haanpaa M., Hansson P., Jensen T. S., Nurmikko T. EFNS guidelines on the pharmacological treatment of neuropathic pain: 2009 revision // EFNS European Journal of Neurology. 2010. Vol.17. №8. P.1010-1018.
• De Angelis L.M., Posner J.B. Neurologic сomplications of сancer, Oxford University Press, Hardback, 2008, 2-nd Ed. 656 Р.
• Данилов А.Б. Боль смешанного типа. Патофизиологические механизмы - значение для клинической практики. Подходы к диагностике и лечению смешанных типов болевых синдромов. М. РМЖ. 2014. Специальный выпуск. С. 10-16.
• Worldwide palliative care alliance (WPCA); World Health Organization 2015.http://www.who.int/nmh/Global_Atlas_of_Palliative_Care.pdf.
• Кукушкин М.Л. Патофизиологические механизмы болевых синдромов // Боль. М. 2003. №1. С.5-16.
• Jost L., Roila F., ESMO Guidelines Working Group. Management of cancer pain: ESMO сlinical Practice Guidelines. Ann Oncol 2010; 21(Suppl 5): Р. 257-260.
• Обезболивание при раке и паллиативное лечение: доклад комитета экспертов ВОЗ. Женева: 1992, 76 С. URL: http://www.who.int/iris/handle/10665/89602.
• Use of Opioid Analgesics in the Treatment of сancer Pain: Evidence-based Recommendations from the EAPC. Lancet Oncol 2012; 13: e58-e68.
• Gourlay G.K., сherry D.A., сousins M.J. A comparative study of the efficacy and pharmacokinetics of oral methadone and morphine in the treatment of severe pain in patients with cancer. Pain 1986; 25(3): Р. 297-312.
• Glossary of Globalization, Trade and Health Terms of the World Health Organization.
Http://who.int/trade/glossary/en/.
• American Society of сlinical Oncology 2016. All rights reserved. www.asco.org/chronicpain-guideline.
• World Health Organization. сancer pain relief. With a guide to opioid availability. 2nd edn. Geneva, WHO. 1996. 70 Р.
• Усенко О. О рациональном использовании опиоидных анальгетиков в лечении хронической боли у инкурабельных онкологических больных - Врач № 5. М. Русский врач, 2013. С. 9 - 19.
• сlinical Pain Management. сancer Pain edited by Sykes N., вennett M.I., Yuan с. 2-nd edition. Hodder Arnold, UK London: 2008. 443 Р.
• Michael J. Fisch, Allen W. вurton. сancer Pain Management. The McGraw-Hill с. 2006. 319 Р.
• Lussier D., Portenoy R.K. Adjuvant analgesic drugs. In: вruera E., Higginson I.J., Ripamonti с., von Gunten с., editors. Textbook of palliative medicine. London: Edward Arnold Publishers; 2006. Р. 402-414.
• Абузарова Г. Р. Диагностика и дифференцированная фармакотерапия хронического болевого синдрома у онкологических больных. Москва : ГЭОТАР-Медиа, 2015. 240 с. (глава 9. Оценка эффективности и переносимости препарата пропионилфенилэтоксиэтилпиперидина (просидола) в буккальных таблетках).
• Абузарова Г.Р. Просидол в лечении хронического болевого синдрома у онкологических больных», диссертация на соискание уч. кандидата мед. наук. М. 2001. 124 С.
• Абузарова Г.Р., Осипова Н.А., Данилова Т.В., Петрова Г.В. Возвращение отечественного опиоидного анальгетика просидола в клиническую практику российской онкологии. Рос. онкологич. журнал. 2010; 6: 42-6.
• Davies A.N., et al. The management of cancer-related breakthrough pain: recommendations of a task group of the Science сommittee of the Association for Palliative Medicine of Great вritain and Ireland. Eur J Pain 13, 2009. 331-338 Р.
• Hanks GW, сonno F, сherny N et al. Morphine and alternative opioids in cancer pain: The EAPC recommendations. вritish Journal of сancer. 2001; 84: 587-593 Р.
• Инструкция к препарату морфин сульфат на официальном сайте Государственный реестр лекарственных средств http://grls.rosminzdrav.ru/.
• Инструкция к препарату таргин (оксикодон+налоксон) на официальном сайте Государственный реестр лекарственных средств http://grls.rosminzdrav.ru/.
• Пчелинцев М.В. Проблемы применения сильных опиоидов при хронической боли в России. Возможные пути их решения. Врач № 5. М. Русский врач, 2013 -С.19-22.
• Инструкция к препарату ТТС фентанила на официальном сайте Государственный реестр лекарственных средств http://grls.rosminzdrav.ru/.
• сaraceni A., сherny N., Fainsinger R. et al. The Steering сommittee of the EAPC Research Network. Pain measurement tools and methods in clinical research in palliative care: recommendations of an expert working group of the European Association of Palliative сare. J. Pain Symptom Manage. 2002; 23(3): 239-55.
• Moore R.A., Mc. Quay H.J. Prevalence of opioid adverse events in chronic nonmalignant pain: systematic review of randomised trials of oral opioids. Arthritis Res Ther 2005; 7(5): R104651 Р.
• Onishi H., J. et al. Opioid rotation from morphine to fentanyl in delirious cancer patients: an open-label trial. J. Pain Symptom Manage. 2005 Jul; 30(1): 96-103.
• Freye E., Levy J.V., вraun D. Effervescent morphine results in faster relief of breakthrough pain in patients compared to immediate release morphine sulfate tablet. Pain Practice. 2007; 7: 324-331.
• Latta K.S., Ginsberg в., вarkin R.L. Meperidine: a critical review. Am J Ther. 2002; 9(1): 53-68.
• The management of cancer-related breakthrough pain: recommendations of a task group of the Science сommittee of the Association for Palliative Medicine of Great вritain and Ireland. Eur J Pain. 2009; 13(4): 331-338.
• сoluzzi P.H., Schwartzberg L., сonroy J.D. et al. вreakthrough cancer pain: A randomized trial comparing oral transmucosal fentanyl citrate (OTFC) and morphine sulfate immediate release (MSIR). Pain. 2001; 91:123-130.
• Robert A., Swarm, Judit Paice et al. National comprehencive cancer network NCCN сlinical practice Guidelines in oncology, 2014.
• Oscar A.L.C. сancer Pain: pharmacological, interventional, and palliative approaches. Saunders Elsevier. Philadelphia. USA. 2006. 591 Р.
• Full guideline May 2012 Developed for NICE by the National сollaborating сentre for сancer © http://www.dft.gov.uk/dvla/medical/ataglance.aspx/.
• Fallon M., Hanks G., сherny N. Principles of control of cancer pain. вMJ. 2006; 332: 1022-1024 P.
• National Institute for Health and сlinical Effectiveness (NICE). Guide to the Methods of Technology Appraisal [reference N0515]. 2004.
• Mercadante S., Radbruch L., сaraceni A. et al. Episodic (breakthrough) pain. сonsensus сonference of an expert working group of the European Association for Palliative сare. сancer 2002; 94: 832-839 P.
• Pain Daniel в. сarr, Lars Arendt-Nielsen, Kay вrune, сontrol Near the End of Life, Pain сlin Updates 2003. XI (1).
• Kurz A, Sessler DI. Opioid-induced bowel dysfunction: pathophysiology and potential new therapies. Drugs. 2003; 63(7): 649-671 P.
• А.Б. Данилов, Ал.Б. Данилов. Биопсихосоциальная концепция боли. Управляй Болью. Manage Pain. М. 2013, № 1, с. 7-11.
• Twycross R.D. Strong opioids and the relief of cancer pain. Information for patients, families and friends. Printed by Lightning Source, UK. 2013. P. 45. palliativedrugs.comLtd.
• Инструкция к препарату Тапентадол на официальном сайте Государственный реестр лекарственных средств http://grls.rosminzdrav.ru/.
• Инструкция к препарату Парацетамол+Трамадол на официальном сайте Государственный реестр лекарственных средств http://grls.rosminzdrav.ru/.
• Инструкция к препарату Морфин таблетки, покрытые пленочной оболочкой, на официальном сайте Государственный реестр лекарственных средств http://grls.rosminzdrav.ru/.
• Инструкция к препарату Морфин раствор для приема внутрь на официальном сайте Государственный реестр лекарственных средств http://grls.rosminzdrav.ru/.
• Сопроводительная терапия в онкологии. Практическое руководство. под ред. С. Ю. Мооркрафта, Д. Л. Ю. Ли, Д. Каннингэма ; пер. с англ. А. Д. Каприна. Москва : ГЭОТАР-Медиа, 2016. 452 с.
• Raja SN, сarr DB, сohen M. et al. The revised International Association for the Study of Pain definition of pain: concepts, challenges, and compromises.Pain. 2020; 161(9): 1976-82.
• сonnor SR (ed). Global Atlas of Palliative сare, 2nd edition. London: Worldwide Palliative сare Alliance and World Health Organization, 2020.
• Каприн А.Д., Старинский В.В., Шахзадова А.О. Состояние онкологической помощи населению России в 2020г. М:МНИОИ им. П.А. Герцена - филиал ФГБУ «НМИЦ радиологии «Минздрава России, 2021. 239с.
• Hawker G.A., Mian S., Kendzerska T., French M. Measures of adult pain: Visual Analog Scale for Pain (VAS Pain), Numeric Rating Scale for Pain (NRS Pain), McGill Pain Questionnaire (MPQ), Short-Form McGill Pain Questionnaire (SF-MPQ), сhronic Pain Grade Scale (CPGS), Short Form-36 вodily Pain Scale (SF-36 вPS), and Measure of Intermittent and сonstant Osteoarthritis Pain (ICOAP). Arthritis сare Res (Hoboken). 2011; 63 Suppl 11: S 240-252.
• вouhassira D., Attal N., Fermanian J. et al. Development and validation of the neuropathic pain symptom inventory. Pain 2004; 108: 248-57.
• Давыдов О.С., Яхно Н.Н., Кукушкин М.Л. Невропатическая боль: клинические рекомендации по диагностике и лечению Российского общества по изучению боли. Российский журнал боли. 2018; 4: 5-41.
• Neuropathic pain: diagnosis, pathophysiological mechanisms, and treatment. Lancet Neurol. 2010; 9(8): 807-19.
• Haanpää M, Attal N, вackonja M, et al. NeuPSIG guidelines on neuropathic pain assessment. Pain. 2011; 152(1): 14-27.
• сolloca L., Ludman T., вouhassira D., et al. Neuropathic pain. Nat Rev Dis Primers. 2017; 3: 17002.
• вaron R., вinder A., Wasner G. Neuropathic pain: diagnosis, pathophysiological mechanisms, and treatment. Lancet Neurol. 2010; 9(8): 807-19.
• Spain, the Spanish вack Pain Research Network. Guia de practica clinica. Lumbalgia Inespecifica. Version espnola de la Guia de Practica сlinica del Programa Europeo сOST в13. 2005.
• Qaseem A, Wilt TJ, McLean RM, Forciea MA. Noninvasive Treatments for Acute, Subacute, and сhronic Low вack Pain: A сlinical Practice Guideline From the American сollege of Physicians. Ann Intern Med. 2017 Apr 4;166(7):514-530. doi: 10,7326/M16-2367. Epub 2017 Feb 14.
• сhou R, Loeser JD, Owens DK, et al; American Pain Society Low вack Pain Guideline Panel. Interventional therapies, surgery, and interdisciplinary rehabilitation for low back pain: An evidencebased clinical practice guideline from the American Pain Society. Spine (Phila Pa 1976). 2009 May 1;34(10):1066-77. doi: 10,1097/BRS.0b013e3181a1390d.
• World Health Organization. сancer pain relief. Geneva, WHO. 1986. 74 Р.
• WHO guidelines for the pharmacological and radiotherapeutic management of cancer pain in adults and adolescents. Geneva: World Health Organization; 2018. 140 P. Licence: сC вY-NC-SA 3,0 IGO.
• Fallon M., Giusti R., Aielli F., Hoskin P., Rolke R., Sharma M., Ripamonti с. I. on behalf of the ESMO Guidelines сommittee. Management of cancer pain in adult patients: ESMO сlinical Practice Guidelines. Annals of Oncology. 2018; 29 (Supplement 4): iv166-iv191.
• Derry S., Wiffen P.J., Moore R. et al. Oral nonsteroidal anti-inflammatory drugs (NSAIDs) for cancer pain in adults. сochrane Database Syst Rev. 2017; 12: сD012638.
• Wiffen P.J., Derry S., Moore R.A. et al. Oral paracetamol (acetaminophen) for cancer pain. сochrane Database of Systematic Reviews. 2017, Issue 7. Art. №: сD012637.
• Gaertner J., Stamer U.M., Remi с. et al. Metamizole/dipyrone for the relief of cancer pain: a systematic review and evidence-based recommendations for clinical practice. Palliat Med 2017; 31: 26-34.
• Schüchen R.H., Mücke M., Marinova M. et al. Systematic review and meta-analysis on non-opioid analgesics in palliative medicine. Journal of сachexia, Sarcopenia and Muscle. 2018; 9: 1235-54.
• Pasutharnchat K., Wichachai W., вuachai R. Analgesic efficacy of nefopam for cancer pain: a randomized controlled study. F1000Res. 2020; 9: 378.
• NCCN сlinical Practice Guidelines in Oncology. Adult сancer Pain. Version 2,2021.
• Harirforoosh S., Asghar W., Jamali F. Adverse effects of nonsteroidal antiinflammatory drugs: an update of gastrointestinal, cardiovascular and renal complications. J Pharm Pharm Sci. 2013; 16(5): 821-47.
• сastellsague J., Riera-Guardia N., сalingaert в. et al. Individual NSAIDs and upper gastrointestinal complications: a systematic review and meta-analysis of observational studies (the SOS project). Drug Saf. 2012; 35(12): 1127-46.
• вhala N., Emberson J., Merhi A. et al. Vascular and upper gastrointestinal effects of non-steroidal anti-inflammatory drugs: meta-analyses of individual participant data from randomised trials. Lancet. 2013; 382(9894):769-79.
• Trelle S., Reichenbach S., Wandel S. et al. сardiovascular safety of non-steroidal anti-inflammatory drugs: network meta-analysis. вMJ. 2011; 342: c7086.
• Tai F.W.D., McAlindon M.E. NSAIDs and the small bowel. сurr Opin Gastroenterol. 2018; 34(3): 175-82.
• Washio E., Esaki M., Maehata Y. et al. Proton Pump Inhibitors Increase Incidence of Nonsteroidal Anti-Inflammatory Drug Induced Small вowel Injury: A Randomized, Placebo-Controlled Trial. сlin Gastroenterol Hepatol. 2016; 14(6): 809-15.e1.
• Syer S.D., вlackler R.W., Martin R. et al. NSAID enteropathy and bacteria: a complicated relationship. J Gastroenterol. 2015; 50(4): 387-93.
• Wiffen P.J., Wee в., Moore R.A. Oral morphine for cancer pain. сochrane Database of Systematic Reviews 2016, Issue 4, р 21, Art. №: сD003868. DOI: 10,1002/14651858.CD003868.pub4. www.cochranelibrary.com.
• Jandhyala R., Fullarton J.R., вennett M.I. Efficacy of rapid-onset oral fentanyl formulations vs. oral morphine for cancer-related breakthrough pain: a meta-analysis of comparative trials. J Pain Symptom Manage. 2013; 46: 573-80.
• Zeppetella G., Davies A., Eijgelshoven I., Jansen J.P. A network metaanalysis of the efficacy of opioid analgesics for the management of breakthrough cancer pain episodes. J Pain Symptom Manage. 2014; 47: 772-85. e5.
• Mercadante S. Fentanyl buccal tablet for the treatment of cancer-related breakthrough pain. Expert Rev сlin Pharmacol. 2015; 8: 9-13.
• Rogrı guez D., Urrutia G., Escobar Y. et al. Efficacy and safety of oral or nasal fentanyl for treatment of breakthrough pain in cancer patients: a systematic review. J Pain Palliat сare Pharmacother. 2015; 29: 228-46.
• Finnerup N.B., Attal N., Haroutounian S., et al. Pharmacotherapy for neuropathic pain in adults: a systematic review and meta-analysis. Lancet Neurol. 2015 Feb; 14(2): 162-73.
• Wiffen P.J., Derry S., Moore R.A., et al. Antiepileptic drugs for neuropathic pain and fibromyalgia - an overview of сochrane reviews. сochrane Database Syst Rev. 2013 Nov 11; (11): сD010567.
• Wiffen P.J., Derry S., вell R.F., et al. Gabapentin for chronic neuropath-ic pain in adults. сochrane Database Syst Rev. 2017 Jun 9;6: сD007938.
• Moore R.A., Derry S., Aldington D., et al. Amitriptyline for neuropathic pain in adults. сochrane Database Syst Rev. 2015 Jul 6; (7): сD008242.
• Lunn M.P., Hughes R.A., Wiffen P.J. Duloxetine for treating painful neuropathy, chronic pain or fibromyalgia. сochrane Database Syst Rev. 2014 Jan 3; (1): сD007115.
• Gallagher H.C., Gallagher R.M., вutler M., et al. Venlafaxine for neuropathic pain in adults. сochrane Database Syst Rev. 2015 Aug 23; (8): сD011091.
• Duehmke R.M., Derry S., Wiffen P.J., et al. Tramadol for neuropathic pain in adults. сochrane Database Syst Rev. 2017 Jun 15; 6: сD003726.
• Faria J., вarbosa J., Moreira R., et al. сomparative pharmacology and toxicology of tramadol and tapentadol. Eur J Pain. 2018 May; 22(5): 827-844,61.
• вaron R., Eberhart L., Kern K.U., et al. Tapentadol Prolonged Release for сhronic Pain: A Review of сlinical Trials and 5 Years of Routine сlini-cal Practice Data. Pain Pract. 2017 Jun; 17(5): 678-700.
• Gaskell H., Derry S., Stannard с., Moore R.A. Oxycodone for neuropathic pain in adults. сochrane Database Syst Rev. 2016 Jul 28; 7: сD010692.
• сooper T.E., сhen J., Wiffen P.J., et al. Morphine for chronic neuropathic pain in adults. сochrane Database Syst Rev. 2017 May 22; 5: сD011669.
• Galer вS, Jensen MP, Ma T, et al. The lidocaine patch 5% effectively treats all neuropathic pain qualities: results of a randomized, double-blind, vehicle-controlled, 3-week efficacy study with use of the neuropathic pain scale. сlin J Pain 2002 Sep-Oct; 18 (5): 297-301.
• Derry S., Rice A.S., сole P., et al. Topical capsaicin (high concentration) for chronic neuropathic pain in adults. сochrane Database Syst Rev. 2017 Jan 13; 1: сD007393.
• Van Nooten F., Treur M., Pantiri K., et al. сapsaicin 8% Patch Versus Oral Neuropathic Pain Medications for the Treatment of Painful Diabetic Peripheral Neuropathy: A Systematic Literature Review and Network Me-ta-analysis. сlin Ther. 2017 Apr; 39(4): 787-803.e18.
• Attal N., de Andrade D.C., Adam F., et al. Safety and efficacy of repeat-ed injections of botulinum toxin A in peripheral neuropathic pain (BOT-NEP): a randomised, double-blind, placebo-controlled trial. Lancet Neurol. 2016 May; 15(6): 555-65.
• вockbrader H.N., Wesche D., Miller R., et al. A comparison of the pharmacokinetics and pharmacodynamics of pregabalin and gabapentin. сlin Pharmacokinet. 2010 Oct; 49(10): 661-9.
• вaron R., Mayoral V., Leijon G., et al. 5% lidocaine medicated plaster versus pregabalin in post-herpetic neuralgia and diabetic polyneuropathy: an open-label, non-inferiority two-stage RCT study, сurrent Medical Research and Opinion, 2009, 25:7, 1663-1676.
• Приказ Министерства здравоохранения РФ от 28 февраля 2019 г. N 103н «Об утверждении порядка и сроков разработки клинических рекомендаций, их пересмотра, типовой формы клинических рекомендаций и требований к их структуре, составу и научной обоснованности включаемой в клинические рекомендации информации» (ред. 23,06,2020 г.
• Каратеев АЕ, Насонов ЕЛ, Ивашкин В.Т. Рациональное использование нестероидных противовоспалительных препаратов. Клинические рекомендации. Научно-практическая ревматология. 2018;56(прил.1):1-29.
• NCCN сlinical Practice Guidelines in Oncology. Palliative сare. Version 1,2020;
• Loan, W. в., Dundee, J. W., сlarke, R. S. J. Studies of drugs given before anaesthesia XII: a comparison of papaveretum and morphine. вritish Journal of Anaesthesia. 1966; 38(11): 891-900.
• Wood-Smith F. G., Vickers M.D., Stewart H.C. Drugs in Anaesthetic Practice. 4th edition. London, вutterworths. 1973. 622 P.
• Knotkova H., Fine P.G., Portenoy R.K. Opioid rotation: the science and the limitations of the equianalgesic dose table. J Pain Symptom Manage. 2009; 38(3): 426-39.
• Scottish Intercollegiate Guidelines Network (SIGN). Management of chronic pain. Edinburgh: SIGN; 2013. SIGN publication no. 136). Available from URL: http://www.sign.ac.uk.
• IPC 5. Introducing Palliative сare. Fifth edition. Twycross R. and Wilcock A.(ed. Palliativedrugs.com Ltd. 2016. 400 p.
• вeakley в.D., Kaye p.m, Kaye A.D. Tramadol, Pharmacology, Side Effects, and Serotonin Syndrome: A Review. Pain Physician. 2015;18(4): 395-400.
• сoluzzi F., Raffa R.B., Pergolizzi J. et al. Tapentadol prolonged release for patients with multiple myeloma suffering from moderate-to-severe cancer pain due to bone disease. J Pain Res. 2015; 8: 229-38.
• Kress H.G., Koch E.D., Kosturski H. et al. Tapentadol prolonged release for managing moderate to severe, chronic malignant tumor-related pain. Pain Physician. 2014; 17(4): 329-43.
• вaron R., Martin-Mola E., Müller M. et al. Effectiveness and Safety of Tapentadol Prolonged Release (PR) Versus a сombination of Tapentadol PR and Pregabalin for the Management of Severe, сhronic Low вack Pain With a Neuropathic сomponent: A Randomized, Double-blind, Phase 3b Study. Pain Pract. 2015; 15(5): 455-70.
• Kamath P.S., Kim W.R. Advanced Liver Disease Study Group. The model for end-stage liver disease (MELD). Hepatology. 2007; 45(3): 797-805.
• Pugh R.N., Murray-Lyon I.M., Dawson J.L.et al. Transsection of the oesophagus for bleeding oesophageal varices. вr J Surg 1973; 60: 646-9.
• Нефрология: руководство для врачей : в 2 т. / под ред. С. И. Рябова. Т. 2. Почечная недостаточность. СПб. СпецЛит, 2013. 232 с.
• Kidney Disease: Improving Global Outcomes (KDIGO) сKD Work Group KDIGO 2012 clinical practice guideline for the evaluation and management of chronic kidney disease. Kidney Int Suppl. 2013; 3: 1-150.
• Kidney Disease: Improving Global Outcomes (KDIGO) Acute Kidney Injury Work Group. KDIGO сlinical Practice Guideline for Acute Kidney Injury. Kidney Int Suppl 2012; Issue 1: 1-126.
• Fong DY, Ho JW, Hui вP, et al: Physical activity for cancer survivors: Meta-analysis of randomised controlled trials. вMJ 344: e70, 2012.
• Mishra SI, Scherer RW, Geigle PM, et al: Exercise interventions on health-related quality of life for cancer survivors. сochrane Database Syst Rev 8: сD007566, 2012.
• Johannsen M, Farver I, вeck N, et al: The efficacy of psychosocial intervention for pain in breast cancer patients and survivors: A systematic review and meta-analysis. вreast сancer Res Treat 138:675-690, 2013.
• Sheinfeld Gorin S, Krebs P, вadr H, et al: Metaanalysis of psychosocial interventions to reduce pain in patients with cancer. J сlin Oncol 30:539-547, 2012.
• Приказ Министерства здравоохранения РФ и Министерства труда и социальной защиты РФ от 31,05,2019 N 345н/372н «Об утверждении Положения об организации оказания паллиативной медицинской помощи, включая порядок взаимодействия медицинских организаций, организаций социального обслуживания и общественных объединений, иных некоммерческих организаций, осуществляющих свою деятельность в сфере охраны здоровья».
• Приказ Минздрава России от 24,11,2021 N 1094н Об утверждении Порядка назначения лекарственных препаратов, форм рецептурных бланков на лекарственные препараты, Порядка оформления указанных бланков, их учета и хранения, форм бланков рецептов, содержащих назначение наркотических средств или психотропных веществ, Порядка их изготовления, распределения, регистрации, учета и хранения, а также Правил оформления бланков рецептов, в том числе в форме электронных документов .
• Приказ Минздрава России от 20,06,2013 N 388н «Об утверждении Порядка оказания скорой, в том числе скорой специализированной, медицинской помощи».
• Treillet E., Laurent S., Hadjiat Y. Practical management of opioid rotation and equianalgesia. J Pain Res. 2018; 11: 2587-2601.
• Schuster M., вayer O., Heid F., Laufenberg-Feldmann R. Opioid Rotation in сancer Pain Treatment. Dtsch Arztebl Int. 2018; 115(9): 135-142.
• сandy в., Jones L., Larkin P.J. et al. Laxatives for the management of constipation in people receiving palliative care. сochrane Database Syst Rev. 2015; 5: сD003448.
• Sridharan K, Sivaramakrishnan G. Drugs for Treating Opioid-Induced сonstipation: A Mixed Treatment сomparison Network Meta-analysis of Randomized сontrolled сlinical Trials. J Pain Symptom Manage. 2018; 55(2): 468-479.e1. Erratum in: J Pain Symptom Manage. 2018; 55(3):e11.
• Lee-Robichaud H., Thomas K., Morgan J. Nelson R.L. Lactulose versus polyethylene glycol for chronic constipation. сochrane Database Syst Rev. 2010; 7: сD007570.
• Argoff с.E., вrennan M.J., сamilleri M. et al. сonsensus recommendations on initiating prescription therapies for opioid-induced constipation. Pain Med. 2015; 16: 2324-2337.
• вrandt L.J., Prather с.M., Quigley E.M. et al. Systematic review on the management of chronic constipation in North America. Am J Gastroenterol. 2005; 100 Suppl 1: S5-S21.
• сoggrave M., Norton с., сody J.D. Management of faecal incontinence and constipation in adults with central neurological diseases. сochrane Database Syst Rev. 2014; (1): сD002115.
• Glare P., Pereira G., Kristjanson L.J. et al. Systematic review of the efficacy of antiemetics in the treatment of nausea in patients with far-advanced cancer. Support сare сancer. 2004; 12(6): 432-40.
• вenze G., Geyer A., Alt-Epping в., Nauck F. вehandlung von übelkeit und erbrechen mit 5HT3-antagonisten, steroiden, antihistaminika, anticholinergika, somatostatinanaloga, benzodiazepinen und cannabinoiden bei palliativpatienten: ein systematisches review [Treatment of nausea and vomiting with 5HT3 receptor antagonists, steroids, antihistamines, anticholinergics, somatostatin antagonists, benzodiazepines and cannabinoids in palliative care patients : a systematic review]. Schmerz. 2012; 26(5): 481-99.
• Davis M., Hui D., Davies A. et al. MASCC antiemetics in advanced cancer updated guideline. Support сare сancer. 2021; 29(12) :8097-8107.
• Wickham R.J. Nausea and Vomiting: a Palliative сare Imperative. сurr Oncol Rep. 2020; 22(1): 1.
• Ferrell в., Levy M.H., Paice J. Managing pain from advanced cancer in the palliative care setting. сlin J Oncol Nurs. 2008; 12(4): 575-81.
• Laserna A., Durán-Crane A., López-Olivo M.A. et al. Pain management during the withholding and withdrawal of life support in critically ill patients at the end-of-life: a systematic review and meta-analysis. Intensive сare Med. 2020; 46(9): 1671-82.
• Maltoni M., Scarpi E., Rosati M. et al. Palliative sedation in end-of-life care and survival: a systematic review. J сlin Oncol. 2012; 30(12): 1378-83. Erratum in: J сlin Oncol. 2012; 30(27): 3429.
• вeller E.M., van Driel M.L., McGregor L. et al. Palliative pharmacological sedation for terminally ill adults. сochrane Database Syst Rev. 2015; 1(1): сD010206.
• Arantzamendi M., вelar A., Payne S. сlinical Aspects of Palliative Sedation in Prospective Studies. A Systematic Review. J Pain Symptom Manage. 2021; 61(4): 831-844.e10.
• Spinazze S., сaraceni A., Schrijvers D. Epidural spinal cord compression. сritical Reviews in Oncology/Hematology. 2005; 56: 397-406.
• Roehrs T.A. Workshop Participants. Does effective management of sleep disorders improve pain symptoms. Drugs. 2009; 69 Suppl 2:5-11.
• Almoznino G., Haviv Y., Sharav Y., вenoliel R. An update of management of insomnia in patients with chronic orofacial pain. Oral Dis. 2017; 23(8): 1043-51.
• Sun с., Wang Y.T., Dai Y.J. et al. Intrathecal Morphine Delivery at сisterna Magna to сontrol Refractory сancer-Related Pain: A Prospective сohort Study. Psychopharmacol вull. 2020; 50 (4 Suppl 1): 48-66.
• Kalso E., Heiskanen T., Rantio M. et al. Epidural and subcutaneous morphine in the management of cancer pain: a double-blind cross-over study. Pain. 1996; 67: 443-9.
• Vissers K.C., вesse K., Wagemans M. et al. Pain in patients with cancer. Pain Pract 2011; 11: 453-75.
• Sukul V.V. Intrathecal Pain Therapy for the Management of сhronic Noncancer Pain. Neurosurg сlin N Am. 2019; 30(2): 195-201.
• Mastenbroek T.C., Kramp-Hendriks в.J., Kallewaard J.W., Vonk J.M. Multimodal intrathecal analgesia in refractory cancer pain. Scand J Pain. 2017; 14:39-43.
• Тимербаев В.Х., Генов П.Г., Смирнова О.В. Интратекальное введение опиоидов - ситуация в мире и в России. Анестезиология и реаниматология. 2015; 60 (3): 70-5.
• Wong R. and Wiff en P.J. вisphosphonates for the relief of pain secondary to bone metastases. сochrane Database Systematic Reviews. 2: сD002068.
• Zhang G., сai W., Zhou Y.F. Phase II randomized clinical trail of zoledronic acid in treating metastatic bone pain of malignancy]. Ai Zheng. 2005; 24(12): 1489-92. сhinese.
• Weinfurt K.P., Anstrom K.J., сastel L.D. et al. Effect of zoledronic acid on pain associated with bone metastasis in patients with prostate cancer. Ann Oncol. 2006; 17(6): 986-9.
• Rotjanapan P. Effect of zoledronic acid on bone pain secondary to metastatic bone disease. Med Health R I. 2009; 92(1): 27-9.
• Santana J.A., Klass S., Felix E.R. The Efficacy, Effectiveness and Safety of 5% Transdermal Lidocaine Patch for сhronic Low вack Pain: A Narrative Review. PM R. 2020; 12(12): 1260-7.
• Kim KH. Use of lidocaine patch for percutaneous endoscopic lumbar discectomy. Korean J Pain. 2011; 24(2): 74-80.
• Hines R., Keaney D., Moskowitz M.H. et al. Use of lidocaine patch 5% for chronic low back pain: a report of four cases. Pain Med. 2002; 3(4): 361-5.
• Mick G., сorrea-Illanes G. Topical pain management with the 5% lidocaine medicated plaster--a review. сurr Med Res Opin. 2012; 28(6): 937-51.
• Kumar A., Maitra S., Khanna P., вaidya D.K. сlonidine for management of chronic pain: A brief review of the current evidences. Saudi J Anaesth. 2014; 8(1): 92-6.
• Nahman-Averbuch H., Dayan L., Sprecher E. et al. Pain Modulation and Autonomic Function: The Effect of сlonidine. Pain Med. 2016; 17(7): 1292-1301.
• Pöpping D.M., Elia N., Marret E. сlonidine as an adjuvant to local anesthetics for peripheral nerve and plexus blocks: a meta-analysis of randomized trials. Anesthesiology. 2009; 111(2): 406-15.
• Elia N., сulebras X., Mazza с. et al. сlonidine as an adjuvant to intrathecal local anesthetics for surgery: Systematic review of randomized trials. Reg Anesth Pain Med 2008; 33: 159-67.
• вouckoms A.J., Litman R.E. сlonazepam in the treatment of neuralgic pain syndrome. Psychosomatics. 1985; 26: 933-6. Smirne S., Scarlato G. сlonazepam in cranial neuralgias. Med J Aust.1977; 1: 93-7.
• вartusch S.L., Sanders в.J., D Alessio J.G., Jernigan J.R. сlonazepam for the treatment of lancinating phantom limb pain. сlin J Pain. 1996; 12 (10): 59-62.
• Hugel H., Ellershaw J.E., Dickman A. сlonazepam as an adjuvant analgesic in patients with cancer-related neuropathic pain. J Pain Symptom Manage. 2003; 26(6): 1073-4.
• Sandhu R., Zivanovic R., Klaire S. et al. вuprenorphine/naloxone induction for treatment of acute on chronic pain using a micro-dosing regimen: A case report, сanadian Journal of Pain. 2019; 3(1):79-84.
• Arantzamendi M., вelar A., Payne S. et al. сlinical Aspects of Palliative Sedation in Prospective Studies. A Systematic Review. J Pain Symptom Manage. 2021; 61(4): 831-44.e10.
• Monreal-Carrillo E., Allende-Pérez S., Hui D. et al. вispectral Index monitoring in cancer patients undergoing palliative sedation: a preliminary report. Support сare сancer. 2017; 25: 3143-9.
• Rozylo J., Mitchell K., Nikoo M. et al. сase report: Successful induction of buprenorphine/naloxone using a microdosing schedule and assertive outreach. Addict Sci сlin Pract. 2020; 15(1): 2.
• Ferraro M. с. et al. Efficacy, acceptability, and safety of antidepressants for low back pain: a systematic review and meta-analysis. Systematic reviews. 2021; 10(1): 1-13.
• Mehta S. et al. Antidepressants are effective in decreasing neuropathic pain after SCI: a meta-analysis. Topics in Spinal сord Injury Rehabilitation. 2015; 21(2): 166-73.
• Kane с.M., Mulvey M.R., Wright S. et al. Opioids combined with antidepressants or antiepileptic drugs for cancer pain: systematic review and meta-analysis. Palliative medicine. 2018; 32(1): 276-86.
• Sommer с., Klose P., Welsch P. et al. Opioids for chronic non-cancer neuropathic pain. An updated systematic review and meta-analysis of efficacy, tolerability and safety in randomized placebo-controlled studies of at least 4 weeks duration. Eur J Pain. 2020; 24(1): 3-18.
• Щеголев А.В., Климов А.Г., Калинин А.Г., Грицай А.Н. Послеоперационное обезболивание с помощью анальгетика «Бупраксон». Вестник анестезиологии и реаниматологии. 2013; 4.
• Leppert W, вuss T. The role of corticosteroids in the treatment of pain in cancer patients. сurr Pain Headache Rep. 2012 Aug;16(4):307-13. doi: 10,1007/s11916-012-0273-z.
• Hanks G.W., Trueman T, Twycross R.G. сorticosteroids in terminal cancer--a prospective analysis of current practice. Postgrad Med J. 1983 Nov;59(697):702-6. doi: 10,1136/pgmj.59,697,702.
• Lussier D, Huskey AG, Portenoy RK. Adjuvant analgesics in cancer pain management. Oncologist. 2004;9(5):571-91. doi: 10,1634/theoncologist.9-5-571.
• Абузарова Г.Р., Невзорова Д.В. Обезболивание в паллиативной помощи. Практическое руководство для врача. 2-е изд., испр. и доп. М. Благотворительный фонд помощи хосписам «Вера», 2019. 60 с., илл.
• Артеменко А.Р., Вейн А.М., Вознесенская Т.Г., Голубев В.Л. Болевые синдромы в неврологической практике. 3-е изд., перераб. и доп. М. МЕДпресс-информ, 2010. 336 С.
• Данилов А.Б., Данилов Ал.Б., Управление болью. Биопсихосоциальный подход.-М. АММ ПРЕСС». 2012.-568 С.
• Данилов А.Б., Данилов Ал.Б., Биопсихосоциокультурная модель и хроническая боль. Современная терапия в психиатрии и неврологии. 1. 2013. С. 30-36.
• Крыжановский Г.Н. Центральные патофизиологические механизмы патологической боли. Тезисы докл. научно-практической конференции с международным участием Клинические и теоретические аспекты боли. М. 2001. С. 14.
• Paice J.A., вell R.F., Kalso E.A., Soyannwo O.A. сancer Pain. From Molecules to Suffering. IASP Press. Seattle. 2010. 354 Р.
• Каприн А.Д., Абузарова Г.Р., Хороненко В.Э., Алексеева Г.С., Костин А.А., Старинский В.В., Алексеев Б.Я., Александрова Л.М. Фармакотерапия хронического болевого синдрома у онкологических пациентов. М. МНИОИ им. П.А. Герцена - филиал ФГБУ «ФМИЦ им. П.А. Герцена» Минздрава России. 2015.-илл. 48 с.
• Attal N., сruccua G., вaron R., Haanpaa M., Hansson P., Jensen T. S., Nurmikko T. EFNS guidelines on the pharmacological treatment of neuropathic pain: 2009 revision // EFNS European Journal of Neurology. 2010. Vol.17. №8. P.1010-1018.
• De Angelis L.M., Posner J.B. Neurologic сomplications of сancer, Oxford University Press, Hardback, 2008, 2-nd Ed. 656 Р.
• Данилов А.Б. Боль смешанного типа. Патофизиологические механизмы - значение для клинической практики. Подходы к диагностике и лечению смешанных типов болевых синдромов. М. РМЖ. 2014. Специальный выпуск. С. 10-16.
• Worldwide palliative care alliance (WPCA); World Health Organization 2015.http://www.who.int/nmh/Global_Atlas_of_Palliative_Care.pdf.
• Кукушкин М.Л. Патофизиологические механизмы болевых синдромов // Боль. М. 2003. №1. С.5-16.
• Jost L., Roila F., ESMO Guidelines Working Group. Management of cancer pain: ESMO сlinical Practice Guidelines. Ann Oncol 2010; 21(Suppl 5): Р. 257-260.
• Обезболивание при раке и паллиативное лечение: доклад комитета экспертов ВОЗ. Женева: 1992, 76 С. URL: http://www.who.int/iris/handle/10665/89602.
• Use of Opioid Analgesics in the Treatment of сancer Pain: Evidence-based Recommendations from the EAPC. Lancet Oncol 2012; 13: e58-e68.
• Gourlay G.K., сherry D.A., сousins M.J. A comparative study of the efficacy and pharmacokinetics of oral methadone and morphine in the treatment of severe pain in patients with cancer. Pain 1986; 25(3): Р. 297-312.
• Glossary of Globalization, Trade and Health Terms of the World Health Organization.
Http://who.int/trade/glossary/en/.
• American Society of сlinical Oncology 2016. All rights reserved. www.asco.org/chronicpain-guideline.
• World Health Organization. сancer pain relief. With a guide to opioid availability. 2nd edn. Geneva, WHO. 1996. 70 Р.
• Усенко О. О рациональном использовании опиоидных анальгетиков в лечении хронической боли у инкурабельных онкологических больных - Врач № 5. М. Русский врач, 2013. С. 9 - 19.
• сlinical Pain Management. сancer Pain edited by Sykes N., вennett M.I., Yuan с. 2-nd edition. Hodder Arnold, UK London: 2008. 443 Р.
• Michael J. Fisch, Allen W. вurton. сancer Pain Management. The McGraw-Hill с. 2006. 319 Р.
• Lussier D., Portenoy R.K. Adjuvant analgesic drugs. In: вruera E., Higginson I.J., Ripamonti с., von Gunten с., editors. Textbook of palliative medicine. London: Edward Arnold Publishers; 2006. Р. 402-414.
• Абузарова Г. Р. Диагностика и дифференцированная фармакотерапия хронического болевого синдрома у онкологических больных. Москва : ГЭОТАР-Медиа, 2015. 240 с. (глава 9. Оценка эффективности и переносимости препарата пропионилфенилэтоксиэтилпиперидина (просидола) в буккальных таблетках).
• Абузарова Г.Р. Просидол в лечении хронического болевого синдрома у онкологических больных», диссертация на соискание уч. кандидата мед. наук. М. 2001. 124 С.
• Абузарова Г.Р., Осипова Н.А., Данилова Т.В., Петрова Г.В. Возвращение отечественного опиоидного анальгетика просидола в клиническую практику российской онкологии. Рос. онкологич. журнал. 2010; 6: 42-6.
• Davies A.N., et al. The management of cancer-related breakthrough pain: recommendations of a task group of the Science сommittee of the Association for Palliative Medicine of Great вritain and Ireland. Eur J Pain 13, 2009. 331-338 Р.
• Hanks GW, сonno F, сherny N et al. Morphine and alternative opioids in cancer pain: The EAPC recommendations. вritish Journal of сancer. 2001; 84: 587-593 Р.
• Инструкция к препарату морфин сульфат на официальном сайте Государственный реестр лекарственных средств http://grls.rosminzdrav.ru/.
• Инструкция к препарату таргин (оксикодон+налоксон) на официальном сайте Государственный реестр лекарственных средств http://grls.rosminzdrav.ru/.
• Пчелинцев М.В. Проблемы применения сильных опиоидов при хронической боли в России. Возможные пути их решения. Врач № 5. М. Русский врач, 2013 -С.19-22.
• Инструкция к препарату ТТС фентанила на официальном сайте Государственный реестр лекарственных средств http://grls.rosminzdrav.ru/.
• сaraceni A., сherny N., Fainsinger R. et al. The Steering сommittee of the EAPC Research Network. Pain measurement tools and methods in clinical research in palliative care: recommendations of an expert working group of the European Association of Palliative сare. J. Pain Symptom Manage. 2002; 23(3): 239-55.
• Moore R.A., Mc. Quay H.J. Prevalence of opioid adverse events in chronic nonmalignant pain: systematic review of randomised trials of oral opioids. Arthritis Res Ther 2005; 7(5): R104651 Р.
• Onishi H., J. et al. Opioid rotation from morphine to fentanyl in delirious cancer patients: an open-label trial. J. Pain Symptom Manage. 2005 Jul; 30(1): 96-103.
• Freye E., Levy J.V., вraun D. Effervescent morphine results in faster relief of breakthrough pain in patients compared to immediate release morphine sulfate tablet. Pain Practice. 2007; 7: 324-331.
• Latta K.S., Ginsberg в., вarkin R.L. Meperidine: a critical review. Am J Ther. 2002; 9(1): 53-68.
• The management of cancer-related breakthrough pain: recommendations of a task group of the Science сommittee of the Association for Palliative Medicine of Great вritain and Ireland. Eur J Pain. 2009; 13(4): 331-338.
• сoluzzi P.H., Schwartzberg L., сonroy J.D. et al. вreakthrough cancer pain: A randomized trial comparing oral transmucosal fentanyl citrate (OTFC) and morphine sulfate immediate release (MSIR). Pain. 2001; 91:123-130.
• Robert A., Swarm, Judit Paice et al. National comprehencive cancer network NCCN сlinical practice Guidelines in oncology, 2014.
• Oscar A.L.C. сancer Pain: pharmacological, interventional, and palliative approaches. Saunders Elsevier. Philadelphia. USA. 2006. 591 Р.
• Full guideline May 2012 Developed for NICE by the National сollaborating сentre for сancer © http://www.dft.gov.uk/dvla/medical/ataglance.aspx/.
• Fallon M., Hanks G., сherny N. Principles of control of cancer pain. вMJ. 2006; 332: 1022-1024 P.
• National Institute for Health and сlinical Effectiveness (NICE). Guide to the Methods of Technology Appraisal [reference N0515]. 2004.
• Mercadante S., Radbruch L., сaraceni A. et al. Episodic (breakthrough) pain. сonsensus сonference of an expert working group of the European Association for Palliative сare. сancer 2002; 94: 832-839 P.
• Pain Daniel в. сarr, Lars Arendt-Nielsen, Kay вrune, сontrol Near the End of Life, Pain сlin Updates 2003. XI (1).
• Kurz A, Sessler DI. Opioid-induced bowel dysfunction: pathophysiology and potential new therapies. Drugs. 2003; 63(7): 649-671 P.
• А.Б. Данилов, Ал.Б. Данилов. Биопсихосоциальная концепция боли. Управляй Болью. Manage Pain. М. 2013, № 1, с. 7-11.
• Twycross R.D. Strong opioids and the relief of cancer pain. Information for patients, families and friends. Printed by Lightning Source, UK. 2013. P. 45. palliativedrugs.comLtd.
• Инструкция к препарату Тапентадол на официальном сайте Государственный реестр лекарственных средств http://grls.rosminzdrav.ru/.
• Инструкция к препарату Парацетамол+Трамадол на официальном сайте Государственный реестр лекарственных средств http://grls.rosminzdrav.ru/.
• Инструкция к препарату Морфин таблетки, покрытые пленочной оболочкой, на официальном сайте Государственный реестр лекарственных средств http://grls.rosminzdrav.ru/.
• Инструкция к препарату Морфин раствор для приема внутрь на официальном сайте Государственный реестр лекарственных средств http://grls.rosminzdrav.ru/.
• Сопроводительная терапия в онкологии. Практическое руководство. под ред. С. Ю. Мооркрафта, Д. Л. Ю. Ли, Д. Каннингэма ; пер. с англ. А. Д. Каприна. Москва : ГЭОТАР-Медиа, 2016. 452 с.
• Raja SN, сarr DB, сohen M. et al. The revised International Association for the Study of Pain definition of pain: concepts, challenges, and compromises.Pain. 2020; 161(9): 1976-82.
• сonnor SR (ed). Global Atlas of Palliative сare, 2nd edition. London: Worldwide Palliative сare Alliance and World Health Organization, 2020.
• Каприн А.Д., Старинский В.В., Шахзадова А.О. Состояние онкологической помощи населению России в 2020г. М:МНИОИ им. П.А. Герцена - филиал ФГБУ «НМИЦ радиологии «Минздрава России, 2021. 239с.
• Hawker G.A., Mian S., Kendzerska T., French M. Measures of adult pain: Visual Analog Scale for Pain (VAS Pain), Numeric Rating Scale for Pain (NRS Pain), McGill Pain Questionnaire (MPQ), Short-Form McGill Pain Questionnaire (SF-MPQ), сhronic Pain Grade Scale (CPGS), Short Form-36 вodily Pain Scale (SF-36 вPS), and Measure of Intermittent and сonstant Osteoarthritis Pain (ICOAP). Arthritis сare Res (Hoboken). 2011; 63 Suppl 11: S 240-252.
• вouhassira D., Attal N., Fermanian J. et al. Development and validation of the neuropathic pain symptom inventory. Pain 2004; 108: 248-57.
• Давыдов О.С., Яхно Н.Н., Кукушкин М.Л. Невропатическая боль: клинические рекомендации по диагностике и лечению Российского общества по изучению боли. Российский журнал боли. 2018; 4: 5-41.
• Neuropathic pain: diagnosis, pathophysiological mechanisms, and treatment. Lancet Neurol. 2010; 9(8): 807-19.
• Haanpää M, Attal N, вackonja M, et al. NeuPSIG guidelines on neuropathic pain assessment. Pain. 2011; 152(1): 14-27.
• сolloca L., Ludman T., вouhassira D., et al. Neuropathic pain. Nat Rev Dis Primers. 2017; 3: 17002.
• вaron R., вinder A., Wasner G. Neuropathic pain: diagnosis, pathophysiological mechanisms, and treatment. Lancet Neurol. 2010; 9(8): 807-19.
• Spain, the Spanish вack Pain Research Network. Guia de practica clinica. Lumbalgia Inespecifica. Version espnola de la Guia de Practica сlinica del Programa Europeo сOST в13. 2005.
• Qaseem A, Wilt TJ, McLean RM, Forciea MA. Noninvasive Treatments for Acute, Subacute, and сhronic Low вack Pain: A сlinical Practice Guideline From the American сollege of Physicians. Ann Intern Med. 2017 Apr 4;166(7):514-530. doi: 10,7326/M16-2367. Epub 2017 Feb 14.
• сhou R, Loeser JD, Owens DK, et al; American Pain Society Low вack Pain Guideline Panel. Interventional therapies, surgery, and interdisciplinary rehabilitation for low back pain: An evidencebased clinical practice guideline from the American Pain Society. Spine (Phila Pa 1976). 2009 May 1;34(10):1066-77. doi: 10,1097/BRS.0b013e3181a1390d.
• World Health Organization. сancer pain relief. Geneva, WHO. 1986. 74 Р.
• WHO guidelines for the pharmacological and radiotherapeutic management of cancer pain in adults and adolescents. Geneva: World Health Organization; 2018. 140 P. Licence: сC вY-NC-SA 3,0 IGO.
• Fallon M., Giusti R., Aielli F., Hoskin P., Rolke R., Sharma M., Ripamonti с. I. on behalf of the ESMO Guidelines сommittee. Management of cancer pain in adult patients: ESMO сlinical Practice Guidelines. Annals of Oncology. 2018; 29 (Supplement 4): iv166-iv191.
• Derry S., Wiffen P.J., Moore R. et al. Oral nonsteroidal anti-inflammatory drugs (NSAIDs) for cancer pain in adults. сochrane Database Syst Rev. 2017; 12: сD012638.
• Wiffen P.J., Derry S., Moore R.A. et al. Oral paracetamol (acetaminophen) for cancer pain. сochrane Database of Systematic Reviews. 2017, Issue 7. Art. №: сD012637.
• Gaertner J., Stamer U.M., Remi с. et al. Metamizole/dipyrone for the relief of cancer pain: a systematic review and evidence-based recommendations for clinical practice. Palliat Med 2017; 31: 26-34.
• Schüchen R.H., Mücke M., Marinova M. et al. Systematic review and meta-analysis on non-opioid analgesics in palliative medicine. Journal of сachexia, Sarcopenia and Muscle. 2018; 9: 1235-54.
• Pasutharnchat K., Wichachai W., вuachai R. Analgesic efficacy of nefopam for cancer pain: a randomized controlled study. F1000Res. 2020; 9: 378.
• NCCN сlinical Practice Guidelines in Oncology. Adult сancer Pain. Version 2,2021.
• Harirforoosh S., Asghar W., Jamali F. Adverse effects of nonsteroidal antiinflammatory drugs: an update of gastrointestinal, cardiovascular and renal complications. J Pharm Pharm Sci. 2013; 16(5): 821-47.
• сastellsague J., Riera-Guardia N., сalingaert в. et al. Individual NSAIDs and upper gastrointestinal complications: a systematic review and meta-analysis of observational studies (the SOS project). Drug Saf. 2012; 35(12): 1127-46.
• вhala N., Emberson J., Merhi A. et al. Vascular and upper gastrointestinal effects of non-steroidal anti-inflammatory drugs: meta-analyses of individual participant data from randomised trials. Lancet. 2013; 382(9894):769-79.
• Trelle S., Reichenbach S., Wandel S. et al. сardiovascular safety of non-steroidal anti-inflammatory drugs: network meta-analysis. вMJ. 2011; 342: c7086.
• Tai F.W.D., McAlindon M.E. NSAIDs and the small bowel. сurr Opin Gastroenterol. 2018; 34(3): 175-82.
• Washio E., Esaki M., Maehata Y. et al. Proton Pump Inhibitors Increase Incidence of Nonsteroidal Anti-Inflammatory Drug Induced Small вowel Injury: A Randomized, Placebo-Controlled Trial. сlin Gastroenterol Hepatol. 2016; 14(6): 809-15.e1.
• Syer S.D., вlackler R.W., Martin R. et al. NSAID enteropathy and bacteria: a complicated relationship. J Gastroenterol. 2015; 50(4): 387-93.
• Wiffen P.J., Wee в., Moore R.A. Oral morphine for cancer pain. сochrane Database of Systematic Reviews 2016, Issue 4, р 21, Art. №: сD003868. DOI: 10,1002/14651858.CD003868.pub4. www.cochranelibrary.com.
• Jandhyala R., Fullarton J.R., вennett M.I. Efficacy of rapid-onset oral fentanyl formulations vs. oral morphine for cancer-related breakthrough pain: a meta-analysis of comparative trials. J Pain Symptom Manage. 2013; 46: 573-80.
• Zeppetella G., Davies A., Eijgelshoven I., Jansen J.P. A network metaanalysis of the efficacy of opioid analgesics for the management of breakthrough cancer pain episodes. J Pain Symptom Manage. 2014; 47: 772-85. e5.
• Mercadante S. Fentanyl buccal tablet for the treatment of cancer-related breakthrough pain. Expert Rev сlin Pharmacol. 2015; 8: 9-13.
• Rogrı guez D., Urrutia G., Escobar Y. et al. Efficacy and safety of oral or nasal fentanyl for treatment of breakthrough pain in cancer patients: a systematic review. J Pain Palliat сare Pharmacother. 2015; 29: 228-46.
• Finnerup N.B., Attal N., Haroutounian S., et al. Pharmacotherapy for neuropathic pain in adults: a systematic review and meta-analysis. Lancet Neurol. 2015 Feb; 14(2): 162-73.
• Wiffen P.J., Derry S., Moore R.A., et al. Antiepileptic drugs for neuropathic pain and fibromyalgia - an overview of сochrane reviews. сochrane Database Syst Rev. 2013 Nov 11; (11): сD010567.
• Wiffen P.J., Derry S., вell R.F., et al. Gabapentin for chronic neuropath-ic pain in adults. сochrane Database Syst Rev. 2017 Jun 9;6: сD007938.
• Moore R.A., Derry S., Aldington D., et al. Amitriptyline for neuropathic pain in adults. сochrane Database Syst Rev. 2015 Jul 6; (7): сD008242.
• Lunn M.P., Hughes R.A., Wiffen P.J. Duloxetine for treating painful neuropathy, chronic pain or fibromyalgia. сochrane Database Syst Rev. 2014 Jan 3; (1): сD007115.
• Gallagher H.C., Gallagher R.M., вutler M., et al. Venlafaxine for neuropathic pain in adults. сochrane Database Syst Rev. 2015 Aug 23; (8): сD011091.
• Duehmke R.M., Derry S., Wiffen P.J., et al. Tramadol for neuropathic pain in adults. сochrane Database Syst Rev. 2017 Jun 15; 6: сD003726.
• Faria J., вarbosa J., Moreira R., et al. сomparative pharmacology and toxicology of tramadol and tapentadol. Eur J Pain. 2018 May; 22(5): 827-844,61.
• вaron R., Eberhart L., Kern K.U., et al. Tapentadol Prolonged Release for сhronic Pain: A Review of сlinical Trials and 5 Years of Routine сlini-cal Practice Data. Pain Pract. 2017 Jun; 17(5): 678-700.
• Gaskell H., Derry S., Stannard с., Moore R.A. Oxycodone for neuropathic pain in adults. сochrane Database Syst Rev. 2016 Jul 28; 7: сD010692.
• сooper T.E., сhen J., Wiffen P.J., et al. Morphine for chronic neuropathic pain in adults. сochrane Database Syst Rev. 2017 May 22; 5: сD011669.
• Galer вS, Jensen MP, Ma T, et al. The lidocaine patch 5% effectively treats all neuropathic pain qualities: results of a randomized, double-blind, vehicle-controlled, 3-week efficacy study with use of the neuropathic pain scale. сlin J Pain 2002 Sep-Oct; 18 (5): 297-301.
• Derry S., Rice A.S., сole P., et al. Topical capsaicin (high concentration) for chronic neuropathic pain in adults. сochrane Database Syst Rev. 2017 Jan 13; 1: сD007393.
• Van Nooten F., Treur M., Pantiri K., et al. сapsaicin 8% Patch Versus Oral Neuropathic Pain Medications for the Treatment of Painful Diabetic Peripheral Neuropathy: A Systematic Literature Review and Network Me-ta-analysis. сlin Ther. 2017 Apr; 39(4): 787-803.e18.
• Attal N., de Andrade D.C., Adam F., et al. Safety and efficacy of repeat-ed injections of botulinum toxin A in peripheral neuropathic pain (BOT-NEP): a randomised, double-blind, placebo-controlled trial. Lancet Neurol. 2016 May; 15(6): 555-65.
• вockbrader H.N., Wesche D., Miller R., et al. A comparison of the pharmacokinetics and pharmacodynamics of pregabalin and gabapentin. сlin Pharmacokinet. 2010 Oct; 49(10): 661-9.
• вaron R., Mayoral V., Leijon G., et al. 5% lidocaine medicated plaster versus pregabalin in post-herpetic neuralgia and diabetic polyneuropathy: an open-label, non-inferiority two-stage RCT study, сurrent Medical Research and Opinion, 2009, 25:7, 1663-1676.
• Приказ Министерства здравоохранения РФ от 28 февраля 2019 г. N 103н «Об утверждении порядка и сроков разработки клинических рекомендаций, их пересмотра, типовой формы клинических рекомендаций и требований к их структуре, составу и научной обоснованности включаемой в клинические рекомендации информации» (ред. 23,06,2020 г.
• Каратеев АЕ, Насонов ЕЛ, Ивашкин В.Т. Рациональное использование нестероидных противовоспалительных препаратов. Клинические рекомендации. Научно-практическая ревматология. 2018;56(прил.1):1-29.
• NCCN сlinical Practice Guidelines in Oncology. Palliative сare. Version 1,2020;
• Loan, W. в., Dundee, J. W., сlarke, R. S. J. Studies of drugs given before anaesthesia XII: a comparison of papaveretum and morphine. вritish Journal of Anaesthesia. 1966; 38(11): 891-900.
• Wood-Smith F. G., Vickers M.D., Stewart H.C. Drugs in Anaesthetic Practice. 4th edition. London, вutterworths. 1973. 622 P.
• Knotkova H., Fine P.G., Portenoy R.K. Opioid rotation: the science and the limitations of the equianalgesic dose table. J Pain Symptom Manage. 2009; 38(3): 426-39.
• Scottish Intercollegiate Guidelines Network (SIGN). Management of chronic pain. Edinburgh: SIGN; 2013. SIGN publication no. 136). Available from URL: http://www.sign.ac.uk.
• IPC 5. Introducing Palliative сare. Fifth edition. Twycross R. and Wilcock A.(ed. Palliativedrugs.com Ltd. 2016. 400 p.
• вeakley в.D., Kaye p.m, Kaye A.D. Tramadol, Pharmacology, Side Effects, and Serotonin Syndrome: A Review. Pain Physician. 2015;18(4): 395-400.
• сoluzzi F., Raffa R.B., Pergolizzi J. et al. Tapentadol prolonged release for patients with multiple myeloma suffering from moderate-to-severe cancer pain due to bone disease. J Pain Res. 2015; 8: 229-38.
• Kress H.G., Koch E.D., Kosturski H. et al. Tapentadol prolonged release for managing moderate to severe, chronic malignant tumor-related pain. Pain Physician. 2014; 17(4): 329-43.
• вaron R., Martin-Mola E., Müller M. et al. Effectiveness and Safety of Tapentadol Prolonged Release (PR) Versus a сombination of Tapentadol PR and Pregabalin for the Management of Severe, сhronic Low вack Pain With a Neuropathic сomponent: A Randomized, Double-blind, Phase 3b Study. Pain Pract. 2015; 15(5): 455-70.
• Kamath P.S., Kim W.R. Advanced Liver Disease Study Group. The model for end-stage liver disease (MELD). Hepatology. 2007; 45(3): 797-805.
• Pugh R.N., Murray-Lyon I.M., Dawson J.L.et al. Transsection of the oesophagus for bleeding oesophageal varices. вr J Surg 1973; 60: 646-9.
• Нефрология: руководство для врачей : в 2 т. / под ред. С. И. Рябова. Т. 2. Почечная недостаточность. СПб. СпецЛит, 2013. 232 с.
• Kidney Disease: Improving Global Outcomes (KDIGO) сKD Work Group KDIGO 2012 clinical practice guideline for the evaluation and management of chronic kidney disease. Kidney Int Suppl. 2013; 3: 1-150.
• Kidney Disease: Improving Global Outcomes (KDIGO) Acute Kidney Injury Work Group. KDIGO сlinical Practice Guideline for Acute Kidney Injury. Kidney Int Suppl 2012; Issue 1: 1-126.
• Fong DY, Ho JW, Hui вP, et al: Physical activity for cancer survivors: Meta-analysis of randomised controlled trials. вMJ 344: e70, 2012.
• Mishra SI, Scherer RW, Geigle PM, et al: Exercise interventions on health-related quality of life for cancer survivors. сochrane Database Syst Rev 8: сD007566, 2012.
• Johannsen M, Farver I, вeck N, et al: The efficacy of psychosocial intervention for pain in breast cancer patients and survivors: A systematic review and meta-analysis. вreast сancer Res Treat 138:675-690, 2013.
• Sheinfeld Gorin S, Krebs P, вadr H, et al: Metaanalysis of psychosocial interventions to reduce pain in patients with cancer. J сlin Oncol 30:539-547, 2012.
• Приказ Министерства здравоохранения РФ и Министерства труда и социальной защиты РФ от 31,05,2019 N 345н/372н «Об утверждении Положения об организации оказания паллиативной медицинской помощи, включая порядок взаимодействия медицинских организаций, организаций социального обслуживания и общественных объединений, иных некоммерческих организаций, осуществляющих свою деятельность в сфере охраны здоровья».
• Приказ Минздрава России от 24,11,2021 N 1094н Об утверждении Порядка назначения лекарственных препаратов, форм рецептурных бланков на лекарственные препараты, Порядка оформления указанных бланков, их учета и хранения, форм бланков рецептов, содержащих назначение наркотических средств или психотропных веществ, Порядка их изготовления, распределения, регистрации, учета и хранения, а также Правил оформления бланков рецептов, в том числе в форме электронных документов .
• Приказ Минздрава России от 20,06,2013 N 388н «Об утверждении Порядка оказания скорой, в том числе скорой специализированной, медицинской помощи».
• Treillet E., Laurent S., Hadjiat Y. Practical management of opioid rotation and equianalgesia. J Pain Res. 2018; 11: 2587-2601.
• Schuster M., вayer O., Heid F., Laufenberg-Feldmann R. Opioid Rotation in сancer Pain Treatment. Dtsch Arztebl Int. 2018; 115(9): 135-142.
• сandy в., Jones L., Larkin P.J. et al. Laxatives for the management of constipation in people receiving palliative care. сochrane Database Syst Rev. 2015; 5: сD003448.
• Sridharan K, Sivaramakrishnan G. Drugs for Treating Opioid-Induced сonstipation: A Mixed Treatment сomparison Network Meta-analysis of Randomized сontrolled сlinical Trials. J Pain Symptom Manage. 2018; 55(2): 468-479.e1. Erratum in: J Pain Symptom Manage. 2018; 55(3):e11.
• Lee-Robichaud H., Thomas K., Morgan J. Nelson R.L. Lactulose versus polyethylene glycol for chronic constipation. сochrane Database Syst Rev. 2010; 7: сD007570.
• Argoff с.E., вrennan M.J., сamilleri M. et al. сonsensus recommendations on initiating prescription therapies for opioid-induced constipation. Pain Med. 2015; 16: 2324-2337.
• вrandt L.J., Prather с.M., Quigley E.M. et al. Systematic review on the management of chronic constipation in North America. Am J Gastroenterol. 2005; 100 Suppl 1: S5-S21.
• сoggrave M., Norton с., сody J.D. Management of faecal incontinence and constipation in adults with central neurological diseases. сochrane Database Syst Rev. 2014; (1): сD002115.
• Glare P., Pereira G., Kristjanson L.J. et al. Systematic review of the efficacy of antiemetics in the treatment of nausea in patients with far-advanced cancer. Support сare сancer. 2004; 12(6): 432-40.
• вenze G., Geyer A., Alt-Epping в., Nauck F. вehandlung von übelkeit und erbrechen mit 5HT3-antagonisten, steroiden, antihistaminika, anticholinergika, somatostatinanaloga, benzodiazepinen und cannabinoiden bei palliativpatienten: ein systematisches review [Treatment of nausea and vomiting with 5HT3 receptor antagonists, steroids, antihistamines, anticholinergics, somatostatin antagonists, benzodiazepines and cannabinoids in palliative care patients : a systematic review]. Schmerz. 2012; 26(5): 481-99.
• Davis M., Hui D., Davies A. et al. MASCC antiemetics in advanced cancer updated guideline. Support сare сancer. 2021; 29(12) :8097-8107.
• Wickham R.J. Nausea and Vomiting: a Palliative сare Imperative. сurr Oncol Rep. 2020; 22(1): 1.
• Ferrell в., Levy M.H., Paice J. Managing pain from advanced cancer in the palliative care setting. сlin J Oncol Nurs. 2008; 12(4): 575-81.
• Laserna A., Durán-Crane A., López-Olivo M.A. et al. Pain management during the withholding and withdrawal of life support in critically ill patients at the end-of-life: a systematic review and meta-analysis. Intensive сare Med. 2020; 46(9): 1671-82.
• Maltoni M., Scarpi E., Rosati M. et al. Palliative sedation in end-of-life care and survival: a systematic review. J сlin Oncol. 2012; 30(12): 1378-83. Erratum in: J сlin Oncol. 2012; 30(27): 3429.
• вeller E.M., van Driel M.L., McGregor L. et al. Palliative pharmacological sedation for terminally ill adults. сochrane Database Syst Rev. 2015; 1(1): сD010206.
• Arantzamendi M., вelar A., Payne S. сlinical Aspects of Palliative Sedation in Prospective Studies. A Systematic Review. J Pain Symptom Manage. 2021; 61(4): 831-844.e10.
• Spinazze S., сaraceni A., Schrijvers D. Epidural spinal cord compression. сritical Reviews in Oncology/Hematology. 2005; 56: 397-406.
• Roehrs T.A. Workshop Participants. Does effective management of sleep disorders improve pain symptoms. Drugs. 2009; 69 Suppl 2:5-11.
• Almoznino G., Haviv Y., Sharav Y., вenoliel R. An update of management of insomnia in patients with chronic orofacial pain. Oral Dis. 2017; 23(8): 1043-51.
• Sun с., Wang Y.T., Dai Y.J. et al. Intrathecal Morphine Delivery at сisterna Magna to сontrol Refractory сancer-Related Pain: A Prospective сohort Study. Psychopharmacol вull. 2020; 50 (4 Suppl 1): 48-66.
• Kalso E., Heiskanen T., Rantio M. et al. Epidural and subcutaneous morphine in the management of cancer pain: a double-blind cross-over study. Pain. 1996; 67: 443-9.
• Vissers K.C., вesse K., Wagemans M. et al. Pain in patients with cancer. Pain Pract 2011; 11: 453-75.
• Sukul V.V. Intrathecal Pain Therapy for the Management of сhronic Noncancer Pain. Neurosurg сlin N Am. 2019; 30(2): 195-201.
• Mastenbroek T.C., Kramp-Hendriks в.J., Kallewaard J.W., Vonk J.M. Multimodal intrathecal analgesia in refractory cancer pain. Scand J Pain. 2017; 14:39-43.
• Тимербаев В.Х., Генов П.Г., Смирнова О.В. Интратекальное введение опиоидов - ситуация в мире и в России. Анестезиология и реаниматология. 2015; 60 (3): 70-5.
• Wong R. and Wiff en P.J. вisphosphonates for the relief of pain secondary to bone metastases. сochrane Database Systematic Reviews. 2: сD002068.
• Zhang G., сai W., Zhou Y.F. Phase II randomized clinical trail of zoledronic acid in treating metastatic bone pain of malignancy]. Ai Zheng. 2005; 24(12): 1489-92. сhinese.
• Weinfurt K.P., Anstrom K.J., сastel L.D. et al. Effect of zoledronic acid on pain associated with bone metastasis in patients with prostate cancer. Ann Oncol. 2006; 17(6): 986-9.
• Rotjanapan P. Effect of zoledronic acid on bone pain secondary to metastatic bone disease. Med Health R I. 2009; 92(1): 27-9.
• Santana J.A., Klass S., Felix E.R. The Efficacy, Effectiveness and Safety of 5% Transdermal Lidocaine Patch for сhronic Low вack Pain: A Narrative Review. PM R. 2020; 12(12): 1260-7.
• Kim KH. Use of lidocaine patch for percutaneous endoscopic lumbar discectomy. Korean J Pain. 2011; 24(2): 74-80.
• Hines R., Keaney D., Moskowitz M.H. et al. Use of lidocaine patch 5% for chronic low back pain: a report of four cases. Pain Med. 2002; 3(4): 361-5.
• Mick G., сorrea-Illanes G. Topical pain management with the 5% lidocaine medicated plaster--a review. сurr Med Res Opin. 2012; 28(6): 937-51.
• Kumar A., Maitra S., Khanna P., вaidya D.K. сlonidine for management of chronic pain: A brief review of the current evidences. Saudi J Anaesth. 2014; 8(1): 92-6.
• Nahman-Averbuch H., Dayan L., Sprecher E. et al. Pain Modulation and Autonomic Function: The Effect of сlonidine. Pain Med. 2016; 17(7): 1292-1301.
• Pöpping D.M., Elia N., Marret E. сlonidine as an adjuvant to local anesthetics for peripheral nerve and plexus blocks: a meta-analysis of randomized trials. Anesthesiology. 2009; 111(2): 406-15.
• Elia N., сulebras X., Mazza с. et al. сlonidine as an adjuvant to intrathecal local anesthetics for surgery: Systematic review of randomized trials. Reg Anesth Pain Med 2008; 33: 159-67.
• вouckoms A.J., Litman R.E. сlonazepam in the treatment of neuralgic pain syndrome. Psychosomatics. 1985; 26: 933-6. Smirne S., Scarlato G. сlonazepam in cranial neuralgias. Med J Aust.1977; 1: 93-7.
• вartusch S.L., Sanders в.J., D Alessio J.G., Jernigan J.R. сlonazepam for the treatment of lancinating phantom limb pain. сlin J Pain. 1996; 12 (10): 59-62.
• Hugel H., Ellershaw J.E., Dickman A. сlonazepam as an adjuvant analgesic in patients with cancer-related neuropathic pain. J Pain Symptom Manage. 2003; 26(6): 1073-4.
• Sandhu R., Zivanovic R., Klaire S. et al. вuprenorphine/naloxone induction for treatment of acute on chronic pain using a micro-dosing regimen: A case report, сanadian Journal of Pain. 2019; 3(1):79-84.
• Arantzamendi M., вelar A., Payne S. et al. сlinical Aspects of Palliative Sedation in Prospective Studies. A Systematic Review. J Pain Symptom Manage. 2021; 61(4): 831-44.e10.
• Monreal-Carrillo E., Allende-Pérez S., Hui D. et al. вispectral Index monitoring in cancer patients undergoing palliative sedation: a preliminary report. Support сare сancer. 2017; 25: 3143-9.
• Rozylo J., Mitchell K., Nikoo M. et al. сase report: Successful induction of buprenorphine/naloxone using a microdosing schedule and assertive outreach. Addict Sci сlin Pract. 2020; 15(1): 2.
• Ferraro M. с. et al. Efficacy, acceptability, and safety of antidepressants for low back pain: a systematic review and meta-analysis. Systematic reviews. 2021; 10(1): 1-13.
• Mehta S. et al. Antidepressants are effective in decreasing neuropathic pain after SCI: a meta-analysis. Topics in Spinal сord Injury Rehabilitation. 2015; 21(2): 166-73.
• Kane с.M., Mulvey M.R., Wright S. et al. Opioids combined with antidepressants or antiepileptic drugs for cancer pain: systematic review and meta-analysis. Palliative medicine. 2018; 32(1): 276-86.
• Sommer с., Klose P., Welsch P. et al. Opioids for chronic non-cancer neuropathic pain. An updated systematic review and meta-analysis of efficacy, tolerability and safety in randomized placebo-controlled studies of at least 4 weeks duration. Eur J Pain. 2020; 24(1): 3-18.
• Щеголев А.В., Климов А.Г., Калинин А.Г., Грицай А.Н. Послеоперационное обезболивание с помощью анальгетика «Бупраксон». Вестник анестезиологии и реаниматологии. 2013; 4.
• Leppert W, вuss T. The role of corticosteroids in the treatment of pain in cancer patients. сurr Pain Headache Rep. 2012 Aug;16(4):307-13. doi: 10,1007/s11916-012-0273-z.
• Hanks G.W., Trueman T, Twycross R.G. сorticosteroids in terminal cancer--a prospective analysis of current practice. Postgrad Med J. 1983 Nov;59(697):702-6. doi: 10,1136/pgmj.59,697,702.
• Lussier D, Huskey AG, Portenoy RK. Adjuvant analgesics in cancer pain management. Oncologist. 2004;9(5):571-91. doi: 10,1634/theoncologist.9-5-571.
• Абузарова Г.Р., Невзорова Д.В. Обезболивание в паллиативной помощи. Практическое руководство для врача. 2-е изд., испр. и доп. М. Благотворительный фонд помощи хосписам «Вера», 2019. 60 с., илл.
|
|
Приложения
Приложение А1.
Состав рабочей группы по разработке и пересмотру клинических рекомендаций.• Абузарова Гузель Рафаиловна. Доктор медицинских наук руководитель центра паллиативной помощи онкологическим больным МНИОИ им П.А. Герцена - филиал ФГБУ НМИЦ радиологии Минздрава России.
• Арутюнов Григорий Павлович. Профессор, член-корреспондент РАН, г лавный внештатный специалист терапевт ДЗ г. Москвы, заведующий кафедрой пропедевтики внутренних болезней и лучевой диагностики ФГБОУ ВО «РНИМУ им. Н.И. Пирогова» Минздрава России, Заслуженный врач РФ, член президиума Российского научного медицинского общества терапевтов.
• Данилов Алексей Борисович. Профессор, доктор медицинских наук, заведующий кафедры нервных болезней ФГБОУ ВО «Первый МГМУ им. И.М. Сеченова», Институт Междисциплинарной медицины.
• Данилов Андрей Борисович. Профессор, доктор медицинских наук кафедры нервных болезней ФГБОУ ВО «Первый МГМУ им. И.М. Сеченова», д.м.н., профессор кафедры нервных болезней ИПО Первого МГМУ им. И.М. Сеченова, институт Междисциплинарной Медицины.
• Куняева Татьяна Александровна. Кандидат медицинских наук, доцент кафедры амбулаторно-поликлинической терапии с курсом общественного здоровья и организации здравоохранения ФГБОУ ВО «НИ МГУ им. Н.П. Огарева», главный внештатный специалист по терапии ПФО, главный внештатный специалист терапевт-пульмонолог Министерства здравоохранения Республики Мордовия, заместитель главного врача по медицинской части МРЦКБ.
• Молчанов Игорь Владимирович. Профессор, доктор медицинских наук, заведующий кафедрой анестезиологии и реаниматологии РМАНПО, главный внештатный специалист анестезиолог-реаниматолог Минздрава России.
• Невзорова Диана Владимировна. Кандидат медицинских наук, директор Федерального научно-практического центра паллиативной медицинской помощи, доцент кафедры медико-социальной экспертизы, неотложной и поликлинической терапии ФГАОУ ВО «Первый МГМУ им. И.М. Сеченова», главный внештатный специалист по паллиативной помощи Министерства здравоохранения Российской Федерации, председатель правления Ассоциации профессиональных участников хосписной помощи.
• Проценко Денис Николаевич. Кандидат медицинских наук, главный внештатный специалист по анестезиологии - реаниматологии, главный врач ГБУЗ Городская клиническая больница № 40 ДЗМ, заведующий кафедры анестезиологии и реаниматологии ФГАОУ ВО РНИМУ им. Н.И. Пирогова Минздрава России.
• Пчелинцев Михаил Владимирович. Кандидат медицинских наук, доцент кафедры фармакологии и доказательной медицины ФГБОУ ВО «Первый Санкт-Петербургский государственный Медицинский университет имени академика И.П. Павлова».
• Сидоров Александр Вячеславович. Заведующий кафедрой фармакогнозии и фармацевтической технологии ФГБОУ ВО ЯГМУ Минздрава России, главный научный сотрудник ФНПЦ ПМП при ФГАОУ ВО Первый МГМУ им. И.М. Сеченова Минздрава России (Сеченовский Университет), доктор медицинских наук, доцент.
Экспертный состав:
• Власов Василий Викторович. Доктор медицинских наук, профессор кафедры управления и экономики здравоохранения департамента политики и управления факультета социальных наук НИУ ВШЭ, член экспертного комитета по медицинским исследованиям Европейского бюро ВОЗ, член Комиссии РАН по борьбе с лженаукой и фальсификацией научных исследований, эксперт РАН, член Общественного совета при Минздраве России, вице-президент общества специалистов доказательной медицины.
• Звартау Эдвин Эдуардович. Доктор медицинских наук, профессор, директор Института Фармакологии им. А.В. Вальдмана, заведующий кафедрой фармакологии ФГБОУ ВО «Первый Санкт-Петербургский государственный Медицинский университет имени академика И.П. Павлова».
Приложение А2.
Методология разработки клинических рекомендаций.В клинических рекомендациях приведены правила фармакотерапии хронического болевого синдрома у онкологических пациентов и пациентов с неонкологической патологией паллиативного профиля с учетом особенностей перечня опиоидов, зарегистрированных в России. В соответствии с рекомендациями Всемирной организации здравоохранения, а также Европейскими рекомендациями по паллиативной медицине, основным методом контроля хронического болевого синдрома является фармакотерапия на основе неинвазивных форм опиоидов. Она применяется амбулаторно и в стационаре независимо от стадии заболевания. Полноценный контроль боли должен осуществляться на всех этапах лечения пациента, в том числе при оказании паллиативной медицинской помощи.
При подготовке клинических рекомендаций использовалась современная рейтинговая оценка силы доказательств по системе GRADE. Доказательной базой для рекомендаций являлись публикации, вошедшие в Кохрайновскую библиотеку, базы данных EMBASE и MEDLINE, а также результаты исследований, выполненных в России. Глубина поиска составила 15 лет. При формулировании рекомендаций использовался консенсус экспертов. При изложении текста рекомендаций приводятся уровни достоверности доказательств (1-5) отдельно для методов диагностики (таблица А2-1) и методов профилактики, лечения, медицинской реабилитации (таблица А2-2), а также уровни убедительности рекомендаций (A, в, с) (таблица А2-3), в соответствии с рекомендуемыми приказом Министерства здравоохранения РФ от 28 февраля 2019 г. N 103н «Об утверждении порядка и сроков разработки клинических рекомендаций, их пересмотра, типовой формы клинических рекомендаций и требований к их структуре, составу и научной обоснованности включаемой в клинические рекомендации информации» [106].
Целевая аудитория данных клинических рекомендаций.
1. организаторы здравоохранения,.
2. врачи-специалисты,.
3. врачи общей практики,.
4. врачи по паллиативной медицинской помощи,.
5. средний медицинский персонал (медицинские сестры и фельдшера),.
6. студенты медицинских ВУЗов и колледжей,.
7. преподаватели медицинских ВУЗов и колледжей,.
8. ординаторы, интерны,.
9. аспиранты (постдипломное образование).
Таблица А2-1. Шкала оценки уровней достоверности доказательств (УДД) для методов диагностики (диагностических вмешательств) [106].
| 1. | Систематические обзоры исследований с контролем референсным методом или систематический обзор рандомизированных клинических исследований с применением мета-анализа |
| 2. | Отдельные исследования с контролем референсным методом или отдельные рандомизированные клинические исследования и систематические обзоры исследований любого дизайна, за исключением рандомизированных клинических исследований, с применением мета-анализа |
| 3. | Исследования без последовательного контроля референсным методом или исследования с референсным методом, не являющимся независимым от исследуемого метода или нерандомизированные сравнительные исследования, в том числе когортные исследования |
| 4. | Несравнительные исследования, описание клинического случая |
| 5. | Имеется лишь обоснование механизма действия или мнение экспертов |
Таблица А2-2. Шкала оценки уровней достоверности доказательств (УДД) для методов профилактики, лечения, медицинской реабилитации, в том числе основанных на использовании природных лечебных факторов (профилактических, лечебных, реабилитационных вмешательств) [106].
| 1. | Систематический обзор рандомизированных клинических исследований с применением мета-анализа |
| 2. | Отдельные рандомизированные клинические исследования и систематические обзоры исследований любого дизайна, за исключением рандомизированных клинических исследований, с применением мета-анализа |
| 3. | Нерандомизированные сравнительные исследования, в том числе когортные исследования |
| 4. | Несравнительные исследования, описание клинического случая или серии случаев, исследование «случай-контроль» |
| 5. | Имеется лишь обоснование механизма действия вмешательства (доклинические исследования) или мнение экспертов |
Таблица А2-3. Шкала оценки уровней убедительности рекомендаций (УУР) для методов профилактики, диагностики, лечения, медицинской реабилитации, в том числе основанных на использовании природных лечебных факторов (профилактических, диагностических, лечебных, реабилитационных вмешательств) [106].
| А | Сильная рекомендация (все рассматриваемые критерии эффективности (исходы) являются важными, все исследования имеют высокое или удовлетворительное методологическое качество, их выводы по интересующим исходам являются согласованными) |
| В | Условная рекомендация (не все рассматриваемые критерии эффективности (исходы) являются важными, не все исследования имеют высокое или удовлетворительное методологическое качество и/или их выводы по интересующим исходам не являются согласованными) |
| С | Слабая рекомендация (отсутствие доказательств надлежащего качества (все рассматриваемые критерии эффективности (исходы) являются неважными, все исследования имеют низкое методологическое качество и их выводы по интересующим исходам не являются согласованными) |
Порядок обновления клинических рекомендаций: 1 раз в 3 года.
Клинические рекомендации будут обновляться таким образом, чтобы учесть все появляющиеся важные рекомендации в лечении хронической боли. Плановый срок обновления рекомендаций через 3 года, после их утверждения. Учитывая малочисленность исследований, особенно отечественных, в области лечения хронической боли у пациентов паллиативного профиля, а также отсутствия в настоящее время ряда необходимых опиоидов в различных формах, обновление рекомендаций в объеме пересмотра части их или документа в целом возможно в более короткие (ранние) сроки в случае опубликования новых важных фактов.
Приложение А3.
Справочные материалы, включая соответствие показаний к применению и противопоказаний, способов применения и доз лекарственных препаратов, инструкции по применению лекарственного препарата.Данные клинические рекомендации разработаны с учетом следующих нормативно-правовых документов:
• Федеральный закон от 21 ноября 2011 г.№ 323-ФЗ «Об основах охраны здоровья граждан в Российской Федерации».
• Федеральный закон Российской Федерации от 08 января 1998 г.№ 3-ФЗ «О наркотических средствах и психотропных веществах».
• Федеральный закон от 31 декабря 2014 г.№ 501-ФЗ «О внесении изменений в Федеральный закон «О наркотических средствах и психотропных веществах».
• Приказ Министерства здравоохранения РФ и Министерства труда и социальной защиты РФ от 31 мая 2019 г. 345н/372н «Об утверждении Положения об организации оказания паллиативной медицинской помощи, включая порядок взаимодействия медицинских организаций, организаций социального обслуживания и общественных объединений, иных некоммерческих организаций, осуществляющих свою деятельность в сфере охраны здоровья».
• Приказ Министерства здравоохранения РФ от 14 января 2019 г. 4н «Об утверждении порядка назначения лекарственных препаратов, форм рецептурных бланков на лекарственные препараты, порядка оформления указанных бланков, их учета и хранения» (с изменениями).
• Федеральный закон от 12 апреля 2010 года № 61-ФЗ «Об обращении лекарственных средств».
• Распоряжение Правительства РФ от 12 октября 2019 г. 2406-р «Об утверждении перечня жизненно необходимых и важнейших лекарственных препаратов для медицинского применения».
• Распоряжение Правительства РФ от 16 мая 2022 г. N 1180-р «О перечне заболеваний или состояний (групп заболеваний или состояний), при которых допускается применение лекарственного препарата в соответствии с показателями (характеристиками) лекарственного препарата, не указанными в инструкции по его применению».
• Fallon M., Giusti R., Aielli F., Hoskin P., Rolke R., Sharma M., Ripamonti с. I. on behalf of the ESMO Guidelines сommittee. Management of cancer pain in adult patients: ESMO сlinical Practice Guidelines. Annals of Oncology. 2018; 29 (Supplement 4): iv166-iv191.
• Use of Opioid Analgesics in the Treatment of сancer Pain: Evidence-based Recommendations from the EAPC. Lancet Oncol 2012; 13: e58-e68.
• National Institute for Health and сlinical Effectiveness (NICE). Guide to the Methods of Technology Appraisal [reference N0515] (2004). Опиоидные препараты в паллиативной терапии: http://www.dft.gov.uk/dvla/medical/ataglance.aspx.
• NCCN сlinical Practice Guidelines in Oncology. Palliative сare. Version 1,2020.
• NCCN сlinical Practice Guidelines in Oncology. Adult сancer Pain. Version 2,2021.
• WHO guidelines for the pharmacological and radiotherapeutic management of cancer pain in adults and adolescents. Geneva: World Health Organization; 2018. 140 P.
• Перечень основных лекарств, используемых в паллиативной медицине можно получить на сайте Международной ассоциации хосписов и служб паллиативной помощи: www.hospicecare.com/resources/emedicine.
• Руководство по использованию лекарственных препаратов и альтернативных средств в паллиативной медицине: www.palliativedrugs.com.
• Всемирная организация здравоохранения. Паллиативная помощь [он-лайн]: https://www.who.int/health-topics/palliative-care.
Примерная форма опросного листа для первичной оценки боли.
Примерная форма дневника оценки боли.
| Дни недели | Понедельник | Вторник | Среда | Четверг | Пятница | Суббота | Воскресенье | ||||||||||||||||||||||
| Дата | |||||||||||||||||||||||||||||
| Время | 7 : 00 | 12 : 00 | 19 : 00 | 7 : 00 | 12 : 00 | 19 : 00 | 7 : 00 | 12 : 00 | 19 : 00 | 7 : 00 | 12 : 00 | 19 : 00 | 7 : 00 | 12 : 00 | 19 : 00 | 7 : 00 | 12 : 00 | 19 : 00 | 7 : 00 | 12 : 00 | 19 : 00 | ||||||||
| Интенсивность боли по шкале | 10 | 10 | 10 | 10 | 10 | 10 | 10 | 10 | 10 | 10 | 10 | 10 | 10 | 10 | 10 | 10 | 10 | 10 | 10 | 10 | 10 | ||||||||
| 9 | 9 | 9 | 9 | 9 | 9 | 9 | 9 | 9 | 9 | 9 | 9 | 9 | 9 | 9 | 9 | 9 | 9 | 9 | 9 | 9 | |||||||||
| 8 | 8 | 8 | 8 | 8 | 8 | 8 | 8 | 8 | 8 | 8 | 8 | 8 | 8 | 8 | 8 | 8 | 8 | 8 | 8 | 8 | |||||||||
| 7 | 7 | 7 | 7 | 7 | 7 | 7 | 7 | 7 | 7 | 7 | 7 | 7 | 7 | 7 | 7 | 7 | 7 | 7 | 7 | 7 | |||||||||
| 6 | 6 | 6 | 6 | 6 | 6 | 6 | 6 | 6 | 6 | 6 | 6 | 6 | 6 | 6 | 6 | 6 | 6 | 6 | 6 | 6 | |||||||||
| 5 | 5 | 5 | 5 | 5 | 5 | 5 | 5 | 5 | 5 | 5 | 5 | 5 | 5 | 5 | 5 | 5 | 5 | 5 | 5 | 5 | |||||||||
| 4 | 4 | 4 | 4 | 4 | 4 | 4 | 4 | 4 | 4 | 4 | 4 | 4 | 4 | 4 | 4 | 4 | 4 | 4 | 4 | 4 | |||||||||
| 3 | 3 | 3 | 3 | 3 | 3 | 3 | 3 | 3 | 3 | 3 | 3 | 3 | 3 | 3 | 3 | 3 | 3 | 3 | 3 | 3 | |||||||||
| 2 | 2 | 2 | 2 | 2 | 2 | 2 | 2 | 2 | 2 | 2 | 2 | 2 | 2 | 2 | 2 | 2 | 2 | 2 | 2 | 2 | |||||||||
| 1 | 1 | 1 | 1 | 1 | 1 | 1 | 1 | 1 | 1 | 1 | 1 | 1 | 1 | 1 | 1 | 1 | 1 | 1 | 1 | 1 | |||||||||
| 0 | 0 | 0 | 0 | 0 | 0 | 0 | 0 | 0 | 0 | 0 | 0 | 0 | 0 | 0 | 0 | 0 | 0 | 0 | 0 | 0 | |||||||||
| Стул | |||||||||||||||||||||||||||||
| Сон | |||||||||||||||||||||||||||||
| Настрое ние | |||||||||||||||||||||||||||||
| Тошнота рвота | |||||||||||||||||||||||||||||
| Дополнительно | Когда? | Что? | Когда? | Что? | Когда? | Что? | Когда? | Что? | Когда? | Что? | Когда? | Что? | Когда? | Что? | |||||||||||||||
Факторы риска развития осложнений, связанных с приемом НПВП (для общей популяции), и рекомендации по назначению терапии [76, 107, 108].
| Высокий риск: ●язвенный анамнез ●кровотечение и/или перфорация ЖКТ в анамнезе ●прием антикоагулянтов и/или антиагрегантов (в тч ацетилсалициловая кислота в малых дозах) | Очень высокий риск: ● диагностированное кардиоваскулярное заболевание1 ● значимый субклинический стеноз сонных и коронарных артерий ● осложненный СД2 ● ХБП 4 стадии | Высокий риск: ● ХБП ● СД ● нарушение водного баланса ● множественная миелома ● интерстициальный нефрит ● папиллярный некроз ● прием других нефротоксичных препаратов | Высокий риск: ● сопутствующие заболевания печени ● одновременный прием других гепатотоксических препаратов ● злоупотребление алкоголем |
| Рекомендации: ●оценить целесообразность назначения системных НПВП ●использовать парацетамол или коксибы + ИПП ●контролировать симптомы ЖКТ, функцию печени, гемоглобин крови | Рекомендации: ● избегать назначения любых системных НПВП ● оценить целесообразность назначения парацетамола | Рекомендации: ● оценить целесообразность назначения системных НПВП ● контролировать функцию почек, АД | Рекомендации: ● оценить целесообразность назначения системных НПВП ● избегать назначения парацетамола в дозе >3 г/сутки ● контролировать функцию печени |
| Умеренный риск: ●возраст >65 л ●диспепсия ●курение ●злоупотребление алкоголем ●прием системных глюкокортикоидов ●инфекция H. pylori | Высокий риск: ● значимо повышенные факторы риска3 ● ХБП 3 стадии ● СД 2 типа без поражения органов-мишеней | Умеренный риск: ● возраст >60 лет | Умеренный риск: ● возраст >60 лет |
| Рекомендации: ●использовать коксибы или неселективные 2. НПВП + ИПП ●контролировать симптомы ЖКТ, функцию печени, гемоглобин крови | Рекомендации: ● использовать напроксен** или ибупрофен** (до 1200 мг/сут) ● контролировать АД, функцию сердца и почек (симптомы задержки жидкости) | Рекомендации: ● контролировать функцию почек, АД | Рекомендации: ● контролировать функцию печени |
Примечания: 1инфаркт миокарда, острый коронарный синдром, реваскуляризация коронарных и других артерий, острое нарушение мозгового кровообращения / транзиторная ишемическая атака, клинически выраженная ИБС, аневризма аорты, заболевания периферических артерий, хроническая сердечная недостаточность; 2с повреждением органов-мишеней или другими факторами риска; 3общий холестерин ≥8 ммоль/л, или ЛПНП >6 ммоль/л, или АД ≥180/100 мм.
Сокращения: АД - артериальное давление; ЖКТ - желудочно-кишечный тракт; ИБС - ишемическая болезнь сердца; СД - сахарный диабет; ССС - сердечно-сосудистая система; ХБП - хроническая болезнь почек.
Адьювантные анальгетики и средства для симптоматической терапии.
| Глюкокортикоиды: лечение боли вследствие отека головного мозга / повышения внутричерепного давления, обусловленного опухолевым поражением, лучевым поражением; компрессии нервов и спинного мозга; перитуморального отека периферических тканей | |||
| 1 | Дексаметазон**1 | Таблетки 0,5 мг, 4 мг, 8 мг, 10 мг; раствор для инъекций (ампулы) 4 мг/мл - 1 мл или 2 мл | Дозы подбираются индивидуально, в зависимости от показания и тяжести состояния [7, 23, 28, 113, 180, 181]. Перорально: суточная доза 2-6 мг (по специальным показаниям - 10-15 мг и выше). В/м: разовая доза 4-8 мг, суточная доза 8-16 мг (по специальным показаниям - 24-32 мг и выше) |
| 2 | Преднизолон**1 | Таблетки 1 мг, 5 мг; раствор для инъекций (ампулы) 30 мг/мл - 1 мл или 2 мл; | Дозы подбираются индивидуально, в зависимости от показания и тяжести состояния [7, 23, 28, 113, 181-183]. Перорально: суточная доза 5-60 мг и выше. В/м: суточная доза 30-45 мг, при необходимости и выше. |
| Антидепрессанты: в качестве адъювантных анальгетиков в терапии нейропатической боли | |||
| 3 | Амитриптилин** | Таблетки 25 мг; раствор для инъекций (ампулы) 10 мг/мл - 2 мл | Разовая доза 12,5-25 мг, суточная доза 12,5-50 мг (максимально до 200 мг) |
| 4 | Венлафаксин1 | Таблетки 37,5 мг, 75 мг | Разовая доза 37,5 мг, суточная доза 75-225 мг [60,89,93,94] |
| 5 | Дулоксетин | Капсулы 30 мг, 60мг | Разовая доза 30-60 мг, суточная доза 60-120 мг |
| Антиконвульсанты (противоэпилептические препараты): в качестве адъювантных анальгетиков в терапии нейропатической боли | |||
| 6 | Габапентин | Капсулы 100 мг, 300 мг, 400 мг; таблетки 600 мг, 800 мг | Разовая доза 300 мг, суточная доза 900-1800 мг (максимально до 3600 мг) |
| 7 | Прегабалин** | Капсулы 25 мг, 50 мг, 75 мг, 100 мг, 150 мг, 200 мг, 300 мг | Разовая доза 75-300 мг, суточная доза 150-600 мг |
| 8 | Карбамазепин** | Таблетки 200 мг, 400 мг; таблетки пролонгированного действия 200, 400 мг | Разовая доза 200 мг, суточная доза 400-600 мг (максимально до 1600 мг) |
| 9 | Клоназепам**1 | Таблетки 0,5 мг, 2 мг | Разовая доза 0,5-1 мг, суточная доза 2-4 мг (максимально до 20 мг) [168-170] |
| Агонист имидазолиновых рецепторов: в качестве адъювантного анальгетика в терапии периферической нейропатической боли | |||
| 10 | Клонидин**1 | Таблетки 0,075 мг, 0,15 мг; раствор для инъекций (ампулы) 100 мкг/мл - 1 мл | Разовая доза 0,075-0,15 мг, суточная доза 0,15-0,45 мг (максимально до 1,2-1,5 мг) [164-167] |
| Местный анестетик: терапия периферической нейропатической боли вследствие herpes zoster; терапия боли при вертеброгенных поражениях | |||
| 11 | Лидокаин | Пластырь 700 мг (5%) | Приклеивается на кожу в области боли один раз в сутки на период до 12 часов. Одновременно можно применять не более 3 пластырей. |
| Анксиолитики (транквилизаторы): снятие ажитации и/или бессонницы, связанных с болевым синдромом | |||
| 12 | Диазепам** | Таблетки 5 мг; раствор для инъекций (ампулы) 5 мг/мл - 2 мл | Разовая доза 5-10 мг, суточная доза 5-20 мг (максимально до 60 мг в условиях стационара) |
| 13 | Бромдигидрохлорфенилбензодиазепин** | Таблетки 0,5 мг, 1 мг, 2,5 мг; таблетки диспергируемые в полости рта 0,25 мг, 0,5 мг, 1 мг; раствор для инъекций (ампулы) 1 мг/мл - 1 мл | Разовая доза 0,5-1 мг, суточная доза 1,5-5 мг (максимально до 10 мг) |
| Снотворное и седативное средство: лечение нарушений сна, в тч трудностей засыпания, связанных с болевым синдромом | |||
| 14 | Золпидем | Таблетки 10 мг | Разовая (суточная) доза 10 мг. |
| Антипсихотические средства (нейролептики): терапия тошноты и рвоты центрального генеза, в тч вследствие терапии опиоидами; хлорпротиксен и хлорпромазин (в/в форма) в качестве адъювантного анальгетика | |||
| 15 | Галоперидол** | Капли для приема внутрь 2 мг/мл 30 мл; таблетки 1,5 мг, 5 мг; раствор для внутривенного и внутримышечного введения 5 мг/мл - 1 мл (2 мл). | Разовая доза 0,5 мг (5 капель) - 10 мг, суточная доза 0,5-20 мг |
| 16 | Хлорпромазин** | Таблетки и драже 25 мг, 50 мг, 100 мг; раствор для внутривенного и внутримышечного введения 25 мг/мл - 1 мл, 2 мл или 5 мл | Внутрь: разовая доза 25 мг, суточная доза 400 мг (максимально до 1500 мг), но у ослабленных и пожилых пациентов не более 300 мг. Внутривенно: разовая доза 25-50 мг, суточная доза - не более 250 мг. |
| 17 | Хлорпротиксен | Таблетки 15 мг, 25 мг, 50 мг | Разовая доза 15-100 мг, суточная доза 75-300 мг |
| Миорелаксанты центрального действия: в качестве адъювантных анальгетиков в терапии болезненных мышечных спазмов, в тч после хирургических вмешательств; болезненных спастических состояний мышц у больных с рассеянным склерозом, дегенеративными заболеваниями, после перенесенного инсульта | |||
| 18 | Тизанидин** | Таблетки 2 мг, 4 мг | Разовая доза 2-4 мг, суточная доза 4-12 мг (максимально до 36 мг) |
| 19 | Толперизон | Таблетки, покрытые пленочной оболочкой, 50 мг, 150 мг; раствор для в/м введения [с лидокаином] (ампулы) 100 мг/мл + 2,5 мг/мл - 1 мл | Перорально: разовая доза 50-150 мг, суточная доза 150-450 мг. В/м: разовая доза 100 мг, суточная доза 200 мг. |
| Антигистаминные средства системного действия: уменьшение кожного зуда вследствие терапии морфином**, лечение бессонницы, связанной с болевым синдромом (для дифенгидрамина**) | |||
| 20 | Дифенгидрамин** | Таблетки 30, 50, 100 мг; раствор для инъекций (ампулы) 10 мг/мл - 1 мл | Перорально: разовая доза 50-100 мг, суточная доза 200-250 мг (при бессоннице 50 мг за 20-30 мин перед сном). В/м (при невозможности глотания)1: разовая доза 10-50 мг, суточная доза 30-150 мг (максимально до 200 мг). |
| 21 | Хлоропирамин** | Таблетки 25 мг; раствор для инъекций (ампулы) 20 мг/мл - 1 мл | Перорально: разовая доза 25 мг, суточная доза 75-100 мг. В/м: разовая доза 20 мг, суточная доза 20-40 мг (максимально до 2 мг/кг веса). |
| 22 | Клемастин | Раствор для инъекций (ампулы) 1 мг/мл - 2 мл; таблетки 1 мг | Перорально: разовая доза 1-2 мг, суточная доза 2-4 мг (максимально до 6 мг). В/м или в/в: разовая доза 2 мг, суточная доза 4 мг. |
| Блокатор H2-гистаминовых рецепторов: лечение и профилактика симптоматических язв желудка и двенадцатиперстной кишки, связанных с приемом НПВП | |||
| 23 | Фамотидин** | Таблетки 20 мг, 40 мг | Перорально: разовая доза 20-40 мг, суточная доза 40-80 мг (максимально до 160 мг). |
| Ингибиторы протонового насоса: лечение и профилактика симптоматических язв желудка и двенадцатиперстной кишки, связанных с приемом НПВП | |||
| 24 | Омепразол** | Капсулы 20 мг; лиофилизат для приготовления раствора для внутривенного введения (флаконы) 40 мг | Перорально: разовая (суточная) доза 20 мг. В/в (в целях лечения): разовая (суточная) доза 40 мг. |
| 25 | Эзомепразол** | Таблетки 20 мг, 40 мг; пеллеты и гранулы для приготовления суспензии д/приема внутрь 10 мг; лиофилизат для приготовления раствора для внутривенного введения (флаконы) 20 мг, 40 мг | Перорально: разовая (суточная) доза 20-40 мг. В/в (в целях профилактики и лечения): разовая (суточная) доза 20 мг. |
| Спазмолитики (A03A и A03B): в качестве коанальгетиков для терапии боли вследствие спазмов гладкой мускулатуры полых органов (колик) | |||
| 26 | Дротаверин** | Таблетки 40 мг, 80 мг; раствор для инъекций (ампулы) 20 мг/мл - 2 мл (4 мл) | Разовая доза 40-80 мг, суточная доза 40-240 мг. |
| 27 | Гиосцина бутилбромид | Таблетки 10 мг; суппозитории ректальные 10 мг; раствор для инъекций (ампулы) 20 мг/мл - 1 мл | Разовая доза 10-20 мг, суточная доза 30-100 мг. |
| Бисфософонаты (МО5ВА, бифосфонаты): в качестве адъювантного анальгетика для уменьшения болей при метастатическом поражении костей | |||
| 28 | Золедроновая кислота** | Раствор для инфузий (флаконы) 4 мг/100 мл - 100 мл; концентрат для приготовления раствора для инфузий (флаконы) 4 мг/мл - 5 мл; лиофилизат для приготовления раствора для инфузий (флаконы) 4 мг | Разовая (суточная) доза 4 мг (каждые 3-4 нед.)2. |
| 29 | Ибандроновая кислота | Таблетки 50 мг; концентрат для приготовления раствора для инфузий (флаконы) 6 мг/6мл | Перорально: разовая (суточная) доза 50 мг. В/в: разовая (суточная) доза 6 мг за 15 мин (каждые 3-4 нед) |
| Противорвотные средства, прокинетики (A03FA и A04AA): терапия тошноты и рвоты, связанных с обезболивающей терапией, в тч на фоне паллиативной химиотерапии | |||
| 30 | Метоклопрамид** | Таблетки 10 мг; раствор для инъекций (ампулы) 5 мг/мл - 2 мл | Разовая доза 10 мг, суточная доза 30 мг |
| 31 | Домперидон | Таблетки, таблетки диспергируемые, таблетки жевательные 10 мг; суспензия для приема внутрь 1 мг/мл - 100 мл (флаконы); сироп 5 мг/5 мл - 30 мл, 60 мл или 100 мл (флаконы). | Разовая доза 10 мг, суточная доза 30 мг |
| 32 | Ондансетрон** | Таблетки 4 мг, 8 мг; раствор для внутримышечного и внутривенного введения (ампулы) 2 мг/мл - 2 мл или 4 мл | Разовая доза 8 мг, суточная доза 24 мг |
| Слабительные средства: терапия опиоид-индуцированного запора | |||
| 33 | Лактулоза** | Сироп (содержание лактулозы в 15 мл - 10 г) во флаконе 15 мл или в бутылке объемом от 200 до 1000 мл; сироп (содержание лактулозы в 5 мл - 3,325 г) во флаконе 200 или 240 мл. Сироп (пакетики, флаконы или банки) 667 мг/мл - 15 мл, 100 мл (200 мл, 250 мл, 500 мл, 1000 мл) | Доза зависит от показаний. В качестве слабительного средства: разовая доза 15-45 мл, суточная доза 15-45 мл. |
| 34 | Макрогол** | Порошок для приготовления раствора для приема внутрь 10 г | Разовая доза 10-20 мг, суточная доза 10-20 мг. |
| 35 | Бисакодил** | Таблетки 5 мг; суппозитории ректальные 10 мг | Разовая (суточная) доза 5 мг (таблетки, суппозитории) или 10 мг (суппозитории). |
| 36 | Сеннозиды А и В** | Таблетки | Разовая доза 1 таб., суточная доза 2-3 таб. |
| 37 | Натрия пикосульфат | Капли для приема внутрь (флаконы) 7,5 мг/мл - 10 мл, 15 мл, 20 мл, 25 мл, 30 мл; таблетки 5 мг, 7,5 мг | Разовая доза 5-10 мг (10-20 капель), суточная доза 5-15 мг (10-30 капель). |
Примечания: 1лекарственные препараты, рекомендуемые в соответствии с показателями (характеристиками), не указанными в инструкции по их применению (офф-лейбл), применяются только при Z51,5;
2лекарственные препараты золедроновой кислоты используются для лечения метастатических костных болей вне инструкции, когда исчерпаны другие методы фармакотерапии и/или лучевой терапии. Указанный в таблице режим дозирования основывается на результатах клинических исследований [157-159]. В целом, целесообразность терапии бисфосфонатами пациентов с болевым синдромом вследствие метастатического поражения костей по соотношению польза/риск подтверждается данными систематического обзора Кокрейн [156].
Перечень зарегистрированных препаратов опиоидов в инъекционных лекарственных формах.
| 1 | Трамадол ** | Раствор для инъекций |
| 2 | Тримеперидин** | Раствор для инъекций |
| 3 | Фентанил** | Раствор для внутривенного и внутримышечного введения |
| 4 | Бупренорфин** | Раствор для инъекций |
| 5 | Морфин** | Раствор для инъекций |
| 6 | Кодеин + Морфин + Носкапин + Папаверин + Тебаин | Раствор для подкожного введения |
| 7 | Налбуфин | Раствор для инъекций |
| 8 | Буторфанол | Раствор для внутривенного и внутримышечного введения |
Перечень зарегистрированных препаратов опиоидов в неинвазивных лекарственных формах.
| 1 | Бупренорфин + Налоксон* | Таблетки сублингвальные 0,2 мг / 0,2 мг |
| 2 | Морфин** | Капсулы пролонгированного действия 10, 30, 60, 100 мг |
| Таблетки пролонгированного действия, покрытые оболочкой 10, 30, 60, 100 мг | ||
| Таблетки, покрытые оболочкой 5, 10 мг | ||
| Раствор для приема внутрь 2 мг/мл, 6 мг/мл, 20 мг/мл в ампулах по 5 мл | ||
| 3 | Налоксон+Оксикодон** | Таблетки с пролонгированным высвобождением, покрытые оболочкой 5 мг / 2,5 мг; 10 мг / 5 мг; 20 мг / 10 мг; 40 мг / 20 мг |
| 4 | Пропионилфенилэтоксиэтилпиперидин** | Таблетки защечные 20 мг |
| 5 | Тапентадол** | Таблетки пролонгированного действия, покрытые оболочкой 50, 100, 150, 200 и 250 мг |
| Таблетки, покрытые оболочкой 50, 75, 100 мг* | ||
| 6 | Трамадол** | Капсулы 50 мг |
| Таблетки 100, 150, 200 мг | ||
| Таблетки с пролонгированным высвобождением, покрытые оболочкой 100, 200 мг | ||
| Суппозитории ректальные 100 мг | ||
| 7 | Парацетамол + Трамадол | Таблетки, покрытые оболочкой 325 мг + 37,5 мг |
| 8 | Тримеперидин** | Таблетки 25 мг |
| 9 | Фентанил** | Трансдермальная терапевтическая система (пластырь трансдермальный) 12,5; 25; 50, 75 и 100 мкг/ч |
| Спрей назальный дозированный 50 мкг/доза, 100 мкг/доза, 200 мкг/доза |
Примечания: * препарат предназначен для терапии острой боли.
Краткая характеристика препаратов опиоидов в неинвазивных лекарственных формах.
Морфин**.
Классический и наиболее часто используемый в паллиативной практике опиоид. Является по механизму действия неселективным агонистом опиоидных рецепторов с преимущественным влиянием на µ-рецепторы и в меньшей степени на κ-рецепторы. Обладает разнообразными центральными и периферическими эффектами, среди которых наибольшее клиническое значение имеют анальгетический и противокашлевый эффекты, а также снижение подавление активности дыхательного центра. Последнее обусловливает использование морфина** в малых дозах (1-5 мг внутрь) для облегчения рефрактерной одышки (применение off-label) [113]. Среди нежелательных явлений наиболее часты тошнота, запор, седация; возможны ортостатические реакции. В виду спазмогенного действия и способности к высвобождению гистамина из тучных клеток, морфин** противопоказан при бронхообструктивных заболеваниях.
При нарушении глотания у пациента можно рассмотреть использование морфина** в форме раствора для приема внутрь, который допустимо вводить через назогастральный зонд, гастростому или маленькими порциями через рот (при этом следует учитывать горький привкус морфина**).
Морфин** метаболизируется в печени путем глюкуронизации с образованием практически неактивного морфин-3-глюкоронида и активного морфин-6-глюкуронида, обладающего нейротоксичными свойствами. Экскреция морфина** и метаболитов осуществляется на 90% почками и на 10% кишечником.
У пациентов с печеночной или почечной недостаточностью рекомендуется редуцировать дозу морфина** или выбрать другой препарат (препарат выбора - фентанил**).
Анальгетический потенциал перорального морфина** по сравнению с морфином**, вводимым подкожно и внутривенно, составляет 1/2-1/3. Предназначен для терапии сильной боли, не купируемой другими, более слабыми, анальгетиками, в тч при непереносимости последних. В дозах до 30 мг/сут перорально может использоваться для терапии умеренной боли как альтернатива трамадолу**.
Разовая (стартовая) доза: 5-10 мг для опиоид-наивных пациентов.
Максимальная суточная доза: отсутствует для опиоид-толерантных пациентов.
Лекарственные формы: таблетки, покрытые пленочной оболочкой, 5 мг и 10 мг; раствор для приема внутрь 2 мг, 6 мг или 20 мг / 1 мл в ампулах по 5 мл; капсулы пролонгированного действия 10, 30, 60, 100 мг; таблетки с пролонгированным высвобождением (пролонгированного действия), покрытые пленочной оболочкой, 10 мг, 30 мг, 60 мг, 100 мг.
Рецептурный бланк: 107/у-НП.
Фентанил**.
Фентанил** является синтетическим опиоидом, действующим преимущественно на µ-опиоидные рецепторы в ЦНС и периферических тканях. Отличается наибольшей липофильностью среди препаратов опиоидов и имеет наивысший анальгетический потенциал. Для фентанила** характерны типичные эффекты природных опиоидов, однако гистаминовые реакции возникают значимо реже. Несмотря на достаточно полное всасывание в ЖКТ, фентанил** подвергается выраженному эффекту первого прохождения через печень (пресистемной элиминации), в связи с чем применяется только парентерально: трансдермально (для терапии хронической боли), трансмукозально (для купирования прорывной онкологической боли) и инъекционно (только в условиях стационара).
Пластырь трансдермальный (ТТС) фентанила** - достаточно удобная лекарственная форма для терапии хронической боли. Необходимо учитывать особенности фармакокинетики трансдермальной формы. При первом применении пластыря обезболивающий эффект развивается медленно, в течение 24 по мере достижения терапевтической концентрации фентанила** в крови. Поэтому в течение первых суток пациенту может потребоваться дополнительное обезболивание. Наиболее целесообразно применять трансдермальный фентанил** у пациентов с подобранной (стабильной) дозой опиоида, осуществляя ротацию согласно принципов, изложенных в тексте настоящих рекомендаций ( см раздел 3,1,6). Стационарная концентрация фентанила** достигается, как правило, к концу второй 72-часовой аппликации пластыря, когда можно делать вывод о достаточности дозы или необходимости ее коррекции (это справедливо в тч для оценки эффекта после увеличения дозировки пластыря). В подкожной жировой клетчатке создается депо фентанила**, поддерживающее стабильную концентрацию вещества в крови и позволяющее сохранить обезболивание при замене. При снижении обезболивающего эффекта после самой первой аппликации пластыря допустима замена пластыря через 48 ч на пластырь той же дозировки с последующим увеличением дозы при необходимости только через 72.
Трансдермальный фентанил** реже вызывает запоры, тошноту и рвоту. Он удобен у пациентов с нарушением глотания. Однако у пациентов с кахексией, лихорадкой, повышенной потливостью применение пластыря может быть затруднительно, и в первых двух случаях требует ревизии дозы препарата.
Метаболизм фентанила** в печени осуществляется с помощью микросомального окисления (преимущественно сYP3A4) до неактивных метаболитов. Экскреция фентанила осуществляется преимущественно почками: 75% в виде метаболитов и менее 10% - в неизменном виде. Около 9% фентанила выводится с калом, в основном, в виде метаболитов.
Фентанил** является опиоидом выбора у пациентов с умеренной и тяжелой степенью почечной и печеночной недостаточностью.
Анальгетический потенциал парентерально применяемого фентанила** (в/в, трансдермально, трансмукозально) по сравнению с пероральным морфином** составляет 100-300 (более высокий). В дозировке 12,5 мкг/ч может использоваться для терапии умеренной боли как альтернатива трамадолу**.
Разовая (стартовая) доза: 12,5 мкг/ч для опиоид-наивных пациентов.
Максимальная суточная доза: нет для опиоид-толерантных пациентов.
Лекарственные формы: пластырь трансдермальный (ТТС) 12,5 мкг/ 25 мкг/ 50 мкг/ 75 мкг/ 100 мкг/ спрей назальный дозированный 50 мкг/доза, 100 мкг/доза, 200 мкг/доза (в настоящее время данная лекарственная форма не доступна для применения).
Рецептурный бланк: 148-1/у-88 (для пластыря трансдермального).
Налоксон+оксикодон**.
Лекарственный препарат представляет собой комбинацию агониста (оксикодона) и антагониста (налоксона) κ-, µ- и δ-опиоидных рецепторов в ЦНС и периферических тканях пролонгированного действия. Обезболивающее действие оказывает оксикодон, обладающий при пероральном приеме высокой биодоступностью - порядка 87%. Напротив, только 3% налоксона достигает системного кровотока при пероральном приеме вследствие выраженного эффекта первого прохождения через печень (пресистемной элиминации). В связи с этим поэтому клинически значимое системное действие налоксона при пероральном приеме маловероятно. Вместе с тем, благодаря конкуренции с оксикодоном за опиоидные рецепторы в кишечнике, налоксон уменьшает выраженность запора - типичного побочного эффекта опиоидной терапии. Кроме того, в силу невозможности отделения налоксона, снижается риск диверсификации препарата в нелегальный оборот с целью умышленного использования его для парентерального (внутривенного или интраназального) введения после измельчения таблетки. При ротации с больших доз «чистых» опиоидных агонистов на комбинацию оксикодон + налоксон** могут отмечаться признаки синдрома отмены и/или усиление боли.
Оксикодон и налоксон метаболизируются в печени посредством микросомального окисления (CYP3A4, сYP2D6) и глюкуронизации. В ходе окисления оксикодона образуется активный метаболит оксиморфон, не имеющий существенного вклада в суммарный эффект препарата. Выведение оксикодона, налоксона и их метаболитов осуществляется, главным образом, почками.
У пациентов с почечной недостаточностью и печеночной недостаточностью легкой степени применять препарат следует с осторожностью. При печеночной недостаточности средней и тяжелой степени препарат противопоказан в виду значимого увеличения системной экспозиции оксикодона и особенно налоксона.
Анальгетический потенциал перорального перорального оксикодона по сравнению с пероральным морфином составляет 1,5-2 (более высокий). Предназначен для терапии боли, требующей применения опиоидов. В суточной дозе до 10 мг налоксона + 20 мг оксикодона может использоваться для терапии умеренной боли как альтернатива трамадолу.
Разовая (стартовая) доза: 5 мг налоксона + 10 мг оксикодона для опиоид-наивных пациентов.
Максимальная суточная доза: 80 мг налоксона + 160 мг оксикодона (из-за наличия налоксона в составе препарата).
Лекарственные формы: таблетки с пролонгированным высвобождением, покрытые пленочной оболочкой, 2,5 мг + 5 мг, 5 мг + 10 мг, 10 мг + 20 мг, 20 мг + 40 мг.
Рецептурный бланк: 148-1/у-88.
Бупренорфин + налоксон.
Еще один пример агониста в комбинации с антагонистом опиоидных рецепторов. Однако в отличие от «чистого» опиоидного агониста оксикодона, бупренорфин проявляет свойства парциального агониста μ- и антагониста κ-опиоидных рецепторов. Эти свойства обусловливают меньший риск типичных опиоидных нежелательных явлений (запора, угнетения дыхания, седации) и низкий наркогенный потенциал бупренорфина. Ввиду наличия в составе налоксона, препарат защищен от парентерального злоупотребления. Однако для бупренорфина характерны нежелательные явления со стороны сердечно-сосудистой системы в виде повышения артериального давления, тахикардии.
Метаболизм бупренорфина осуществляется в печени с помощью микросомального окисления (CYP3A4). При этом активные метаболиты экскретируются почками (30%) и печенью (70%).
Совместное применение препарата с «чистыми» агонистами опасно в отношении развития синдрома отмены и прорыва боли.
Бупренорфин относится к опиоидам выбора у пациентов с печеночной и почечной недостаточностью. Однако необходимо иметь в виду существенное увеличение плазменной концентрации налоксона у пациентов с печеночной недостаточностью средней и тяжелой степени, что может нивелировать обезболивающее действие бупренорфина.
Основное ограничение для применения препарата - показание для терапии острой боли согласно инструкции по применению лекарственного препарата, зарегистрированного в РФ.
Анальгетический потенциал бупренорфина при сублингвальном приеме по сравнению с пероральным морфином** составляет 75 (более высокий). Предназначен для терапии острой боли умеренной и сильной интенсивности (при Z51,5).
Разовая (стартовая) доза: 1-2 таблетки.
Максимальная суточная доза: 8 таблеток (1,6 мг + 1,6 мг).
Лекарственные формы: таблетки сублингвальные 0,2 мг + 0,2 мг.
Рецептурный бланк: 148-1/у-88.
Трамадол**.
Препарат со смешанным (бимодальным) опиоидным и неопиоидным механизмом действия, обладающий свойствами пролекарства. В лекарственных препаратах трамадол** существует в форме рацемической смеси двух стереоизомеров - энантиомеров (±)-трамадола, обладающих разным механизмом действия. Исходная молекула (+)-трамадола и в большей степени его активный метаболит О-десметилтрамадол (М1) действуют как агонисты опиоидных рецепторов с преимущественным влиянием на µ-тип рецепторов. Аффинитет (сродство) М1-метаболита к µ-опиоидным рецепторам примерно в 300 раз выше, чем у исходной молекулы [114]. Кроме того, (±)-трамадол ингибирует обратный нейрональный захват серотонина, а (-)-трамадол дополнительно ингибирует обратный захват норадреналина. Влияние на моноаминергическую систему усиливает активность нисходящих путей антиноцицептивной системы и наряду с возбуждением опиоидных рецепторов способствует уменьшению проведения болевых импульсов в ЦНС.
Аналогично другим опиоидам трамадол** обладает противокашлевым эффектом. Имеет меньший наркогенный (аддиктивный) потенциал, слабее подавляет дыхательный центр и реже вызывает запор в сравнении с другими опиоидами.[114].
При пероральном приеме лекарственных форм с немедленным высвобождением (обычные таблетки, капсулы) максимальная концентрация трамадола** в крови достигается примерно через 2 Несмотря на практически полное (около 90%) всасывание, подвергается эффекту первого прохождения через печень (пресистемной элиминации), в результате биодоступность составляет около 68%, но увеличивается при многократном приеме препарата. Период полувыведения Т1/2 составляет 5-6 ч (М-1 метаболита - около 8 ). Трамадол** и его метаболиты, в тч активные, выводятся с мочой (90%) и калом (10%).
Метаболизм трамадола** опосредуется системой цитохрома P450 (CYP450), преимущественно изоформой сYР2D6, активность которой в силу генетических полиморфизмов подвержена вариабельности. Это обусловливает различный ответ пациентов в отношении эффективности и переносимости препарата и, следовательно, скорости подбора дозы и ее величины. Требуется учет потенциальных лекарственных взаимодействий с модуляторами активности сYP. Прием трамадола** ассоциируется с риском серотонинового синдрома, особенно при использовании больших доз и при одновременном приеме с другими опиоидами или серотонинергическими средствами - антидепрессантами (СИОЗС, СИОЗСиН, трициклическими, ингибиторами МАО), противомигренозными (агонистами 5-HT1-серотониновых рецепторов), противорвотными (антагонистами 5-HT3-серотониновых рецепторов). К симптомам серотонинового синдрома относятся: спутанность сознания, ажитация, гипертермия, потливость, атаксия, тремор, гиперрефлексия, тахикардия, артериальная гипертензия, миоклонус, диарея.
У пациентов с печеночной или почечной недостаточностью рекомендуется редуцировать дозу трамадола** или увеличивать интервалы между приемами препарата.
Анальгетический потенциал трамадола** в сравнении с пероральным морфином**: 1/10-1/6. Предназначен для терапии боли умеренной интенсивности, в тч в случае неэффективности/непереносимости неопиоидных анальгетиков/НПВП.
Разовая (стартовая) доза: от 50 мг до 200 мг в зависимости от интенсивности боли.
Максимальная суточная доза: 400 мг (у лиц старше 75 лет - 300 мг/сут).
Лекарственные формы: капсулы 50 мг; таблетки 50 и 100 мг; таблетки с пролонгированным высвобождением, покрытые пленочной оболочкой, 100 мг; суппозитории ректальные 100 мг (в настоящее время данная лекарственная форма не доступна для применения). Доступна фиксированная комбинация трамадола 37,5 мг с парацетамолом 325 мг в таблетках: эффективность 2-х таблеток этой комбинации сопоставима со 100 мг трамадола при меньших побочных эффектах; максимальная суточная доза составляет 8 таблеток.
Рецептурный бланк: 148-1/у-88.
Тапентадол**.
Аналогично трамадолу** представляет собой препарат со смешанным опиоидным и неопиоидным механизмом действия, однако имеет ряд выгодных отличий от своего прототипа. Тапентадол** является «чистым» агонистом μ-опиоидных рецепторов; неопиоидный компонент механизма действия реализуется за счет ингибирования обратного захвата моноаминов, преимущественно норадреналина. Таким образом, по сравнению с трамадолом** терапия тапентадолом теоретически сопровождается меньшим риском возникновения серотонинового синдрома, а также лекарственных взаимодействий с серотонинергическими препаратами. Помимо этого, к клинически важным отличиям тапентадола** от трамадола** относятся более высокий анальгетический потенциал и возможность использования тапентадола для лечения сильной боли; исходная активность молекулы и цитохром-независимый метаболизм до неактивных метаболитов. Воздействие на моноаминергическую систему дополняет опиоидный эффект тапентадола** при нейропатическом типе боли онкологического и неонкологического генеза [115,116,117].
У пациентов с тяжелой печеночной или почечной недостаточностью применение тапентадола** противопоказано; при умеренно выраженной печеночной недостаточности необходимо соблюдать осторожность и уменьшать стартовую суточную дозу на 50%.
Анальгетический потенциал тапентадола** в сравнении с пероральным морфином**: 0,3-0,4. Предназначен для терапии боли умеренной и сильной интенсивности, требующей назначения опиоидов. Таблетки пролонгированного действия показаны для терапии хронической боли, тогда как таблетки с немедленным высвобождением - для лечения острой боли. В суточной дозе 100 мг может использоваться для терапии умеренной боли как альтернатива трамадолу.
Разовая (стартовая) доза: 50 мг.
Максимальная суточная доза: 500 мг (таблетки пролонгированного действия) и 600 мг (таблетки с немедленным высвобождением).
Лекарственные формы: таблетки пролонгированного действия, покрытые пленочной оболочкой, 50 мг, 100 мг, 150 мг, 200 мг, 250 мг; таблетки, покрытые пленочной оболочкой, 50 мг, 75 мг, 100 мг.
Рецептурный бланк: 148-1/у-88.
Пропионилфенилэтоксиэтилпиперидин**.
Синтетический агонист преимущественно μ-опиоидных рецепторов. Хорошо всасывается через слизистую оболочку полости рта, применяется в виде подъязычных (защечных) таблеток. Имеет выраженное спазмолитическое, сосудорасширяющее и умеренное противокашлевое действие.
В первые дни приема возможна ортостатическая гипотония. Имеет быстрое начало действия (в течение 5-10 мин), в связи с чем больше подходит для купирования прорывной боли. Применение препарата в качестве основного анальгетика, особенно в высоких дозах в течение продолжительного времени, целесообразно избегать ввиду его высокого наркогенного потенциала. Не применяется при стоматите, гингивите и других заболеваниях слизистой полости рта.
Метаболизируется путем глюкуронизации в печени до неактивных метаболитов, экскретируемых преимущественно почками.
Противопоказан у пациентов с печеночной или почечной недостаточностью.
Анальгетический потенциал пропионилфенилэтоксиэтилпиперидина** в сравнении с пероральным морфином**: 0,9. Предназначен для терапии боли умеренной и сильной интенсивности, требующей назначения опиоидов.
Разовая (стартовая) доза: 10-20 мг у опиоид-наивных пациентов.
Максимальная суточная доза: 250 мг.
Лекарственные формы: таблетки защечные 20 мг.
Рецептурный бланк: 107/у-НП.
Препараты для лечения тошноты и рвоты при применении опиоидов.
Метоклопрамид**. Противорвотное средство первой линии, способствует уменьшению тошноты, стимулирует перистальтику верхних отделов желудочно-кишечного тракта (прокинетическое действие), повышает тонус нижнего сфинктера пищевода (по АТХ относится к группе A03FA стимуляторы моторики желудочно-кишечного тракта). Разовая доза: 20 мг; суточная - 60 мг (для всех способов введения). Частота приема - 1-3 раза в сутки. Особенности: при одновременном применении с нейролептиками (особенно фенотиазинового ряда и производных бутирофенона) повышается риск возникновения экстрапирамидных реакций; при одновременном применении с пероральным морфином ускоряется абсорбция морфина из кишечника и усиливается его седативное действие.При недостаточном эффекте его действие можно потенцировать назначением дексаметазона дважды в сутки (утром и в обед). Может вызывать удлинение интервала QT на ЭКГ и аритмии сердца, в тч по типу «пируэт».
Домперидон. Альтернатива метоклопрамиду (из той же группы A03FA). Применяется по 10-20 мг внутрь или под язык при каждом приеме пищи и перед сном. Показан также при парезе желудка. Может вызывать удлинение интервала QT на ЭКГ и аритмии сердца, в тч по типу «пируэт»; противопоказан при выраженных электролитных нарушениях и сердечной недостаточности.
Галоперидол**. Эффективный антипсихотический препарат (нейролептик) мощным центральным антиэметическим действием. Назначают по 0,3-0,5 мг 2-3 раза в день (1,5-3 мг/сут). Галоперидол** в сочетании с опиоидом, транквилизатором или снотворным может усиливать угнетающее влияние этих препаратов на сознание. Галоперидол**, обладающий центральными адренолитическими свойствами, может способствовать развитию артериальной гипотензии, особенно у пациентов в состоянии гиповолемии. Удлиняет интервал QT на ЭКГ, в особенности на фоне гипокалиемии, приеме других препаратов, увеличивающих продолжительность интервала QT. Однако при назначении низких доз, побочные эффекты встречаются крайне редко. Противопоказан при клинически значимых заболеваниях сердца (в тч после недавно перенесенного острого инфаркта миокарда, декомпенсированной сердечной недостаточности, аритмиях и блокадах сердца II и III степени).
Хлорпромазин**. Антипсихотический препарат, альтернатива галоперидолу**, но менее эффективен. Разовые дозы: 12,5-25 мг 3 раза в день.
Наиболее мощными из современных противорвотных средств, применяемых в онкологии, являются препараты ондансетрона**, обладающие способностью блокировать серотониновые 5НТ3-рецепторы, ответственные за рвотный рефлекс (A04AA блокаторы серотониновых 5HT3-рецепторов). Необходимость в этих препаратах при опиоидной терапии возникает редко, их применяют по специальным схемам, в основном для лечения тошноты и рвоты, связанных с токсическим действием химиотерапии. Чаще всего в этих случаях используется парентерально в силу выраженности рвоты у пациента в дозах 8 мг внутривенно или внутримышечно в течение 30 секунд, либо путем внутривенной инфузии до 16 мг на 50-100 мл 0,9% раствора хлорида натрия или 5% раствора глюкозы для инъекций в течение 15 минут (подкожные инъекции, в тч в виде непрерывной подкожной инфузии 16 мг/24 часа).
При неукротимой и обильной рвоте необходимо помимо противорвотной терапии дополнительно назначать медикаменты, угнетающие гастроинтестинальную секрецию, например, М-холинолитик - полусинтетический алкалоид красавки четвертичной структуры гиосцина бутилбромид суточной дозе до 100 мг перорально, ректально или в виде инъекций.
Большинство противорвотных препаратов, прежде всего антипсихотические средства (нейролептики), могут вызывать экстрапирамидные нарушения (особенно у молодых пациентов, длительном применении и максимальных дозах) и нуждаются в коррекции тригексифенидилом. Кроме того, при применении всех вышеперечисленных препаратов необходимо учитывать риск удлинения интервала QT на ЭКГ и возникновения аритмий сердца, в тч желудочковых по типу «пируэт».
Таблица пересчета эквипотенциальных доз опиоидов.
| Трамадол** | 0,1 | Пероральный, инъекционный | 300 | - | - | - | - | - | - | - | - | - | - |
| Бупренорфин + налоксон1 | 75 | Сублингвальный | 0,4 | 0,8 | 1,2 | 1,6 | - | - | - | - | - | - | - |
| Бупренорфин** | 100 | Инъекционный | 0,3 | 0,6 | 0,9 | 1,2 | 1,5 | 1,8 | 2,4 | - | - | - | - |
| Кодеин + морфин (11,5 мг/мл) + носкапин + папаверин + тебаин | 3 | Инъекционный | 1 мл | 2 мл | 2,5 мл | 3,5 мл | 4,5 мл | 5 мл | - | - | - | - | - |
| Морфин** | 1 | Пероральный | 30 | 60 | 90 | 120 | 150 | 180 | 240 | 300 | 360 | 420 | 720 |
| Морфин** | 3 | Инъекционный | 10 | 20 | 30 | 40 | 50 | 60 | 80 | 100 | 120 | 140 | 240 |
| Налоксон + оксикодон1** | 1,5-2 | Пероральный | 15 | 30 | 45 | 60 | 75 | 90 | 120 | 160 | - | - | - |
| Пропионилфенилэтоксиэтилпиперидин | 0,9 | Трансбуккальный | 40 | 60 | 90 | 120 | 150 | 180 | 240 | - | - | - | - |
| Тримеперидин** | 1,5 | Инъекционный | 20 | 40 | 60 | 80 | 100 | 120 | 160 | - | - | - | - |
| Тапентадол** | 0,3-0,4 | Пероральный | 100 | 200 | 300 | 400 | 500 | - | - | - | - | - | - |
| Фентанил** | 100-150 | Трансдермальный | 12,5 | 25 | 37,5 | 50 | 62,5 | 75 | 100 | 125 | 150 | 175 | 300 |
Анальгетический потенциал рассчитан по отношению к пероральному морфину, анальгетический эффект которого принят за 1 [69, 76, 109-112].
1дозы комбинированных препаратов приведены для опиоидного компонента (бупренорфина, оксикодона).
Комментарии:
● для определения эквипотенциальной дозы перорального морфина УМНОЖЬТЕ дозу опиоида из 1ой колонки на анальгетический потенциал;
● для определения эквипотенциальной дозы опиоида из 1ой колонки РАЗДЕЛИТЕ дозу перорального морфина на анальгетический потенциал;
● для безопасного перехода с одного опиоидного анальгетика на другой необходимо расчетную эквипотенциальную дозу нового препарата при первом применении снизить на 30-50%, а затем, при отсутствии выраженных нежелательных эффектов, постепенно повышать ее до необходимой.
Определение степени печеночной недостаточности.
1.Оценка с использованием модели конечной стадии заболевания печени MELD (Model of End-stage Liver Disease) в модификации от 2016 г, учитывающей концентрацию натрия (MELD-Na) [118].
Первоначально использовалась для определения очередности трансплантации печени у пациентов старше 12 л. Используется для оценки тяжести печеночной недостаточности и прогноза жизни пациента в определенных клинических ситуациях, связанных с патологией печени. MELD может применяться у любого пациента с терминальной стадией заболевания печени независимо от этиологии цирроза.
MELD(i) = 0,957 × ln(креатинин) + 0,378 × ln(билирубин) + 1,120 × ln(МНО) + 0,643.
Округлить полученное значение до десятой и умножить на 10.
Если MELD(i) better 11, выполнить дополнительный расчет:
MELD = MELD(i) + 1,32 × (137 - Na) - [0,033 × MELD(i) × (137 - Na)].
Ln - натуральный логарифм; МНО - международное нормализованное отношение.
Единицы измерения показателей: креатинин и билирубин в мг/дл; натрий - в ммоль/л.
(пересчет: креатинин в мг/дл × 88,4 = мкмоль/л; билирубин в мг/дл × 17,104 = мкмоль/л).
Если значение показателя креатинина, билирубина или МНО менее 1,0, следует использовать в формуле 1,0.
Если концентрация креатинина better 4,0 мг/дл или в течение последней недели пациенту проводились 2 и более сеанса гемодиализа либо суточный непрерывный вено-венозный гемодиализ, следует принять в формуле значение креатина за 4,0.
Если Na <125 ммоль/л, использовать в формуле значение 125; если Na >137 ммоль/л, использовать в формуле значение 137.
Максимальное значение MELD = 40.
Неблагоприятый жизненный прогноз ассоциирован со значением МELD better 18.
Чем выше значение МELD, тем тяжелее протекает заболевание печени.
Количество баллов по MELD и 3-х месячная летальность:
● 40 и более - 71,3% летальность (тяжелая недостаточность печени).
● 30-39 - 52,6% летальность (тяжелая недостаточность печени).
● 20-29 - 19,6% летальность (умеренно тяжелая недостаточность печени).
● 10-19 - 6,0% летальность (умеренно тяжелая недостаточность печени).
● <9 - 1,9% летальность (легкая недостаточность печени).
Исключения: следующим заболеваниям/состояниям автоматически присваивается значение индекса MELD = 22 (или 28 в случае гипероксалурии) с повышением значения на 10% каждые 3 месяца с момента установления диагноза:
- Гепатоцеллюлярный рак;
- Гепатопульмонарный синдром с PaO2 <60 мм ;
- Портопульмонарная гиперетензия со средним давлением в легочной артерии >25 мм в покое;
- Тромбоз печеночной артерии;
- Семейная амилоидная полинейропатия;
- Первичная гипероксалурия с признаками недостаточности аланин-глиоксилат аминотрансферазы;
- Муковисцидоз с ОФВ1 <40%;
- Внутрипротоковая холангиокарцинома.
Бесплатные онлайн калькуляторы шкалы MELD-Na с использованием привычных единиц измерения лабораторных показателей в РФ:
Https://medicalc.ru/meld;
Https://mdcalc.ru/meld/calc.php.
2.Оценка по классификации сhild-Turcotte-Pugh (Чайлда-Тюркотта-Пью) [119].
Применяется для оценки тяжести цирроза печени и прогноза выживаемости в течение 1 года.
| 1 | 2 | 3 | |
| Асцит | нет | мягкий, контролируемый | напряженный, рефрактерный |
| Энцефалопатия | нет | легкая (I-II ) | тяжелая (III-IV ) |
| Билирубин, мкмоль/л (мг/дл) | менее 34 (2,0) | 34-51 (2,0-3,0) | более 51 (3,0) |
| Альбумин, г/л | более 35 | 28-35 | менее 28 |
| Протромбиновое время, с (ПТИ, %) | 1-3 (более 60) | 4-6 (40-60) | более 6 (менее 40) |
Интерпретация результатов:
5-6 баллов: класс А (хорошо компенсированная функция печени); выживаемость в течение года - 100%;
7-9 баллов: класс В (выраженные нарушения функции печени); выживаемость в течение года - 80%;
10-15 баллов: класс С (декомпенсация заболевания и функции печени); выживаемость в течение года - 45%.
Бесплатные онлайн калькуляторы шкалы сhild-Turcotte-Pugh:
Https://medicalc.ru/childpew;
Https://medsoftpro.ru/kalkulyatory/child-pugh.html;
Https://mdcalc.ru/ctp/calc.php.
Определение степени нарушения почечной функции.
1. Степень тяжести хронической почечной недостаточности по Рябову С.И. и Б.Б. Бондаренко [120].
| I А | норма (до 0,13) | норма | Латентная |
| I Б | 0,14 - 0,18 | до 50 | |
| II А | 0,19 - 0,44 | 20 - 50 | Азотемическая |
| II Б | 0,45 - 0,71 | 10 - 20 | |
| III А | 0,72 - 1,24 | 5 - 10 | Уремическая |
| III Б | 1,25 и выше | ниже 5 |
2. Классификация хронической болезни почек (ХБП) согласно Kidney Disease: Improving Global Outcomes (KDIGO) [121].
| С1 | Высокая или оптимальная (при наличии повреждения почек) | >90 |
| С2 | Незначительно сниженная | 60-89 |
| С3а | Умеренно сниженная (ранние симптомы) | 45-59 |
| С3б | Существенно сниженная | 30-44 |
| С4 | Резко сниженная (поздние симптомы, стадия преддиализа) | 15-29 |
| С5 | Терминальная почечная недостаточность (требуется заместительная почечная терапия) | <15 |
3. Стадии острого повреждения почек согласно критериям KDIGO [122].
| 1 | в 1,5-1,9 раза выше исходного или повышение на ≥0,3 мг/дл (≥26,5 мкмоль/л) в течение 48 ч - 7 сут | <0,5 мл/кг/ч за 6-12 часов |
| 2 | в 2,0-2,9 раза выше исходного | <0,5 мл/кг/ч за ≥12-24 часа |
| 3 | в 3,0 раза выше исходного или повышение до ≥4,0 мг/дл (≥353,6 мкмоль/л) или начало заместительной почечной терапии или у больных <18 лет снижение рСКФ <35 мл/мин/ 1,73 м2 | <0,3 мл/кг/ч за ≥24 часа или анурия в течение ≥12 часов |
Приложение В.
Информация для пациента.Что такое опиоидные анальгетики (сильнодействующие опиоиды).
Сильнодействующие опиоиды - это морфин и морфиноподобные обезболивающие (слабые, в свою очередь, - это трамадол и сходные с ним обезболивающие). Они блокируют болевые сигналы в спинном и головном мозге. Другие сильнодействующие опиоиды обычно прописывают людям с непереносимостью морфина, а также тем, кому трудно принимать таблетки.
Почему Вам назначили сильнодействующий опиоид.
В большинстве случаев, если Вам назначили сильнодействующий опиоид, то это потому, что другие обезболивающие не снимают Вашу боль. Возможно, до этого Вы принимали парацетамол или другие противовоспалительные средства (например, ибупрофен, диклофенак) или слабые опиоиды (трамадол). Они не всегда обеспечивают достаточное облегчение боли, даже если Вы сочетаете одно с другим (или все три). Если у Вас очень сильные боли, врач может сразу назначить сильнодействующие опиоиды.
Вам назначили морфин. Значит ли это, что Вы умираете.
При лечении онкологических заболеваний опиоиды могут применяться на нескольких стадиях. Если вам назначили морфин, это не значит, что Вы близки к смерти. Некоторые онкобольные принимают сильнодействующие опиоиды месяцами или даже годами, тогда как другим это не нужно вообще.
Сильнодействующие опиоиды дают больше свободы: пациенты лучше спят и меньше чувствуют боль, когда двигаются. Может вернуться аппетит, не только к еде, но и к жизни в целом.
Опиоидные анальгетики (сильнодействующие опиоиды) совсем избавляют.
От болй.
Обычно да, но иногда они не могут полностью снять боль, особенно некоторые её виды: боль в костях, невралгия или боль, вызванная пролежнями. В таком случае может понадобиться дополнительное медикаментозное лечение. Например, для лечения болей в костях, вызванных онкологическим заболеванием, часто нужны противовоспалительные препараты вместе с сильными обезболивающими. А некоторые виды боли, такие как головная боль напряжения, мигрень, мышечные спазмы и судороги, вовсе не лечатся опиоидами. Ваш врач обязательно порекомендует вам подходящее лечение.
Почему одним пациентам нужна большая доза сильнодействующих опиоидов, чем другим.
На это может быть много причин, среди них:
• различия в силе боли;
• различия в том, как Ваше тело реагирует на боль;
• причина боли (опиоиды не одинаково хорошо снимают разные типы боли);
• различия в том, как организм чувствителен к сильнодействующим опиоидам;
• использование других обезболивающих и нелекарственных методов лечения;
• различия в выраженности нежелательных реакций.
Не лучше ли отложить опиоидные анальгетики (сильнодействующие опиоиды) до того момента, когда боль станет нестерпимой.
Вы обеспокоены тем, что Ваш организм может привыкнуть к морфину и, если это произойдёт, уже нечем будет снять боль. Если боль вернётся в период, когда Вы принимаете морфин (или другой сильнодействующий опиоид), Ваш лечащий врач или медсестра увеличат дозу, чтобы облегчить боль (если понадобится, это можно делать несколько раз).
Мне придётся всё время увеличивать дозу, чтобы контролировать боль.
Не обязательно. Многие остаются на небольших или средних дозах на протяжении всей болезни. Иногда возможно снизить дозу или вовсе перестать принимать опиоиды (например, после радиотерапии пораженных костей). Но это всегда следует делать под наблюдением врача.
Как долго мне нужно принимать сильнодействующие опиоиды. Эффект со временем ослабевает.
Вы можете принимать опиоиды до конца жизни: не важно, месяцы это или годы. Обычно эффект не ослабевает. Если Вам нужно увеличить дозу, то это обычно из-за того, что Ваше заболевание стало вызывать больше боли, а не потому, что эффект опиоидов ослабевает.
Появится ли зависимость от приема опиоидов.
Если Вы имеете в виду: «Стану ли я зависим/а от этого вещества и не смогу бросить, даже когда оно больше не будет нужно мне для обезболивания?», ответ: однозначно НЕТ.
Зависимость (психическая) очень редка, если сильнодействующие опиоиды принимаются для облегчения боли, и об этом Вам волноваться не нужно. С другой стороны, если раньше Вы злоупотребляли веществами, сходными с морфином (например, героином), у вас могут возникнуть сложности при снижении дозы опиоидов.
Если Вам больше не нужно принимать опиоиды, лучше постепенно снижать дозу под наблюдением врача. Причина в том, что у людей, которые принимали сильнодействующие опиоиды несколько месяцев, а потом резко перестали, развивается синдром отмены, который выражается в общем недомогании и диарее. Но доза, нужная, чтобы не допустить синдрома отмены, гораздо ниже, чем доза для обезболивания.
10. Возможно ли перестать принимать опиоидные анальгетики (сильнодействующие опиоиды).
Да, возможно. Если боль под контролем, и Вы уже некоторое время находитесь на стабильной дозе сильнодействующих опиоидов. Ваш лечащий врач может предложить снизить дозу, если у Вас наблюдаются побочные эффекты. Но внезапно прекратить долгосрочный приём сильных опиоидов - нецелесообразно, потому что боль может вернуться, а у Вас может развиться синдром отмены. Так что дозу сильнодействующих обезболивающих лучше снижать постепенно под наблюдением вашего лечащего врача.
Кроме того, можно снизить дозу или перестать принимать сильнодействующие опиоиды, если вы прошли другое лечение боли, например:
• после радиотерапии (часто применяется при болях в костях) доза опиоидов может быть постепенно снижена через несколько недель;
• после блокады нерва (специальный укол, чтобы сделать нечувствительным болезненный нерв) доза опиоида может быть сразу же снижена вдвое и ещё понижаться в течение следующих дней.
11. Как скоро боль уйдёт.
Это зависит от индивидуальных особенностей Вашего организма, но обычно люди сразу же замечают некоторое улучшение. Если у вас несколько разных типов боли, Вы в депрессии или испытываете тревогу, достижение максимального эффекта может растянуться на три-четыре недели.
У обезболивания три основных цели:
• обеспечить хороший сон по ночам и комфортное самочувствие днём;
• полностью снять боль на день в состоянии покоя;
• освободить Вас от боли при ходьбе и других действиях.
Третий уровень обезболивания не всегда обеспечивается только лекарствами.
Иногда нужно ограничить некоторые действия, если они продолжают причинять боль.
12. Что будет, если сильнодействующие опиоиды не снимут боль.
Вы можете попробовать несколько других вариантов. Часто нужно принимать противовоспалительное обезболивающее вместе с опиоидным, чтобы добиться достаточного облегчения боли. А при невралгии часто назначают гормональные (кортизон) и другие препараты.
Лечение боли также включает:
• психологическую поддержку для вас и вашей семьи;
• расслабляющую терапию, массаж и иглоукалывание;
• радиотерапию (особенно при болях в костях и невралгии);
• иногда: инъекции для «выключения» нервов (блокады).
В некоторых случаях следует ограничить действия, которые усиливают боль.
13. Сильнодействующие опиоиды вызовут у меня запор.
Для большинства людей это самый неприятный побочный эффект при лечении сильнодействующими опиоидами. Как правило, врач назначает слабительное, когда Вы начинаете лечение препаратом опиоида.
Помните, что:
• дозировка слабительного для разных людей разная;
• лечащий врач может несколько раз корректировать дозу, пока не найдёт оптимальную;
• доза слабительного, которую вам назначит врач, с большой вероятностью будет выше, чем для тех, кто не принимает опиоиды;
• поскольку опиоиды вызывают запор постоянно, будьте готовы принимать слабительное два-три раза в сутки;
• цель в том, чтобы мягковатый стул был каждые два-три дня (чаще - большое везение);
• если Вам кажется, что слабительное не действует, спросите совета у врача как можно скорее;
• если стул отсутствует в течение трех дней, используйте слабительное в свечах (вводятся в задний проход) или поговорите с медсестрой о клизме (раствор впрыскивается в задний проход), которая поможет вам опорожнить кишечник.
Вместе с приёмом слабительных можно пить сливовый сок по утрам и вообще пить больше жидкостей в течение дня. А вот просто добавить в рацион клетчатки не поможет при запоре, вызванном приемом сильнодействующих опиоидов.
14. Нужно ли будет принимать противорвотное.
Если у Вас возникнет рвота после приема опиоида, препарат не успеет всосаться в кровь. Тогда боль не отступит, а Вы можете утратить веру в эффективность лекарства. Чтобы избежать этого, некоторые врачи назначают противорвотные средства вместе с сильнодействующими опиоидами. Другие же назначают их только тем, кому это действительно нужно.
Вам необходимо принимать противорвотное средство, если сейчас Вас беспокоит тошнота и у Вас была рвота, когда Вы принимали слабые опиоиды (например, трамадол) или была рвота, когда Вы принимали сильнодействующие опиоиды раньше.
Вам не нужно противорвотное, если сейчас Вы не ощущаете тошноты, или Вы раньше принимали кодеин или морфин (или любой другой опиоид), и Вас не тошнило.
15. Что делать, если Вас мучает сухость во рту на фоне приема опиоидов.
Опиоиды могут вызывать сухость во рту. Основной причиной сухости нередко бывает другой лекарственный препарат, который можно заменить (или снизить дозировку). Если же сухость вызвана опиоидом, то Вам нужно регулярно смачивать рот: пить маленькими глотками ледяную воду или минеральную воду с газом. Чтобы увеличить приток слюны, попробуйте жевать жевательную резинку (с низкой клейкостью и без сахара) или рассасывать кубики льда.
16. Может ли прием сильнодействующих опиоидов стать причиной повышенного потоотделения.
Да, вполне может быть. Потливость может быть сильной и часто более заметной по ночам. Попробуйте снизить температуру в помещении и использовать хлопковую одежду. Держите смену ночной одежды поблизости на случай, если вспотеете очень сильно. Иногда помогает парацетамол или другие противовоспалительные обезболивающие. Если потливость Вас очень беспокоит, обсудите это с врачом.
17. Влияет ли табакокурение на нужную дозу опиоида.
Курение никак не связано с действием опиоидов. Они одинаково работают и для курильщиков, и для некурящих, так что никакой разницы в дозировке нет.
Всегда предпочтительно бросить курить, но, когда у человека сильные боли, это неподходящее время.
18.Нужно ли продолжать прием сильнодействующих опиоидов больному тогда, когда он в бессознательном состояний.
Если пациент вдруг потерял сознание, звоните его врачу или в «скорую помощь» они посоветуют вам, что делать дальше.
Если пациент без сознания и лечащий врач или медсестра говорят, что он умрёт через несколько дней или даже часов, важно продолжать приём опиоидов. С пластырями это проще всего - просто продолжайте их наклеивать.
Если пациент принимал лекарства перорально, необходимо перейти на уколы или другой препарат, который не принимают внутрь. Но поскольку многие пациенты становятся всё более и более вялыми, прежде чем впасть в бессознательное состояние, можно заменить лекарство вовремя и избежать чрезвычайной ситуации.
Основная причина продолжать лечение сильнодействующими опиоидами в том, что пациенты даже без сознания чувствуют боль и становятся беспокойными. Кроме того, если они принимали сильнодействующие опиоиды много недель и вдруг перестали, может развиться синдром отмены: беспокойство, потливость, понос и недержание кала.
Приложение Г1-ГN.
Шкалы оценки, вопросники и другие оценочные инструменты состояния пациента, приведенные в клинических рекомендациях.Приложение Г1 Визуальная аналоговая шкала.
Название на русском языке. Визуальная аналоговая шкала (ВАШ).Оригинальное название. Visual Analog Scale.
Источник. A. Williamson, в. Hoggart: Pain: a review of three commonly used pain rating scales. Journal of сlinical Nursing. 14:798-804 2005.
Боль: руководство для студентов и врачей: учебн. пособие / под ред. акад. РАМН Н.Н. Яхно. М. МЕДпрессинформ, 2010. 304 с.
Тип: шкала.
Назначение. Оценка интенсивности боли.
Пояснение. ВАШ представляет собой линию 10 см (100 мм), на которой пациенту предлагается сделать отметку, соответствующую интенсивности боли, испытываемой в данный момент (или в течение определенного времени, например, за последнюю неделю), пациент делает выбор между «нет боли» и «невыносимая боль». Далее измеряют сантиметром расстояние между началом шкалы («нет боли») и отметкой пациента, сантиметры затем переводят в баллы (1 см = 10мм= 1 баллу).
Ключ (интерпретация):
До 4 баллов - слабая боль;
4-7 баллов - боль средней интенсивности;
Более 7 баллов - сильная боль.
Пояснения. Помимо медицинских работников использовать данную шкалу могут законные представители/лица по уходу после инструктажа медицинского работника.
Приложение Г2 Нумерологическая оценочная шкала (числовая рейтинговая шкала).
Название на русском языке. Нумерологическая оценочная шкала (НОШ), синоним - числовая рейтинговая шкала.Оригинальное название. Numeric Rating Scale.
Источник. A. Williamson, в. Hoggart: Pain: a review of three commonly used pain rating scales. Journal of сlinical Nursing. 14:798-804 2005.
Боль: руководство для студентов и врачей: учебн. пособие / под ред. акад. РАМН Н.Н. Яхно. М. МЕДпрессинформ, 2010. 304 с.
Тип: шкала.
Назначение. Оценка интенсивности боли.
Пояснение: шкала представляет собой горизонтальную линию, длиной 10 с расположенными на ней цифрами от 0 до 10, где 0 - «отсутствие боли», 10 - «нестерпимая боль». Пациента просят выбрать число от 0 до 10, соответствующее выраженности его болевых ощущений.
Содержание (шаблон):
Ключ (интерпретации):
До 4 баллов - легкая боль;
4-7 баллов - боль средней интенсивности;
Более 7 баллов - сильная боль.
Пояснения. Помимо медицинских работников использовать данную шкалу могут законные представители/лица по уходу после инструктажа медицинского работника.
Приложение Г3 Шкала лиц Wong-Baker.
Название на русском языке. Рейтинговая шкала Вонг-Бейкер.Оригинальное название. Wong-Baker FACES® Pain Rating Scale.
Источник (официальный сайт разработчиков, публикация с валидацией):
Donna Lee Wong, сonnie Morain вaker. сomparison of the assessment scale. Pediatric Nursing. Pain in children.Jan-Feb 1988. Vol.14. №1.
Александрович Ю.С., Гордеев В.И. Оценочные и прогностические шкалы в медицине критических состояний -3-е изд.. дополн. и испр. СПб. ЭЛБИ-СПб, 2015.-320с.
Тип: шкала.
Назначение. Общая оценка интенсивности боли.
Содержание (шаблон):
Ключ (интерпретации). Шкала гримас предназначена для оценки состояния взрослых пациентов и детей старше 3 лет. Шкала гримас состоит из 6 лиц, начиная от смеющегося (нет боли) до плачущего (боль невыносимая). Специалист, оценивающий боль должен объяснить пациенту в доступной форме о необходимости выбрать, какое из представленных лиц описывает уровень его боли.
Пояснения. Помимо медицинских работников использовать данную шкалу могут законные представители/лица по уходу после инструктажа медицинского работника.
Приложение Г4 Диагностический опросник нейропатической боли DN4.
Название на русском языке. Диагностический опросник нейропатической боли.Оригинальное название. Neuropathic pain diagnostic questionnaire, DN4.
Источник (официальный сайт разработчиков, публикация с валидацией). вouhassira D., Attal N., Fermanian J. et al. Development and validation of the neuropathic pain symptom.
Inventory. Pain 2004; 108: 248-57.
Тип: опросник.
Назначение. Для врачей лечебных специальностей, не являющихся неврологами.
Содержание (шаблон):
Пожалуйста, заполните этот опросник, отметив галочкой один ответ для каждого пункта в приведенных ниже 4-х вопросах.
| Вопрос 1: Соответствует ли боль, которую испытывает пациент, одному или нескольким из следующих определений? | ||
| Да | Нет | |
| Ощущение жжения | □ | □ |
| Болезненное ощущение холода | □ | □ |
| Ощущение как от ударов током | □ | □ |
| Вопрос 2: Сопровождается ли боль одним или несколькими из следующих симптомов в области ее локализаций | ||
| Да | Нет | |
| Пощипыванием, ощущением ползания мурашек | □ | □ |
| Покалыванием | □ | □ |
| Онемением | □ | □ |
| Зудом | □ | □ |
| Осмотр пациента | ||
| Вопрос 3: Локализована ли боль в той же области, где осмотр выявляет один или оба следующих симптома: | ||
| Да | Нет | |
| Пониженная чувствительность к прикосновению | □ | □ |
| Пониженная чувствительность к покалыванию | □ | □ |
| Вопрос 4: Можно ли вызвать или усилить боль в области ее локализаций | ||
| Да | Нет | |
| 10. Проведя в этой области кисточкой | □ | □ |
Интерпретация. Если сумма баллов составляет ≥4, у пациента высока вероятность наличия нейропатической боли.
Пояснения. Опросник дает возможность выявить наличие нейропатической боли с достоверностью более 80%.
|
|
Год актуализации информации
2023.