МКБ-10 коды
|
|
Вступление
МКБ 10:
I35.0, I06.0.
Год утверждения (частота пересмотра):
2016 (пересмотр каждые 3 года).
ID:
КР37.
URL:
Профессиональные ассоциации:
• Ассоциация сердечно-сосудистых хирургов России.
• Всероссийское научное общество кардиологов.
Утверждены.
Ассоциация сердечно-сосудистых хирургов России.
Всероссийское научное общество кардиологов.
Согласованы.
Научным советом Министерства Здравоохранения Российской Федерации__ __________201_ г.
I35.0, I06.0.
Год утверждения (частота пересмотра):
2016 (пересмотр каждые 3 года).
ID:
КР37.
URL:
Профессиональные ассоциации:
• Ассоциация сердечно-сосудистых хирургов России.
• Всероссийское научное общество кардиологов.
Утверждены.
Ассоциация сердечно-сосудистых хирургов России.
Всероссийское научное общество кардиологов.
Согласованы.
Научным советом Министерства Здравоохранения Российской Федерации__ __________201_ г.
Профессиональные ассоциации
• Ассоциация сердечно-сосудистых хирургов России.
• Всероссийское научное общество кардиологов.
• Всероссийское научное общество кардиологов.
Список сокращений
АД - артериальное давление.
АКШ - аортокоронарное шунтирование.
АН - аортальная недостаточность.
АР - аортальная регургитация.
АС - аортальный стеноз.
ДАК - двустворчатый аортальный клапан.
ДЛА - давление в легочной артерии.
ИКС - искусственный клапан сердца.
ИЭ - инфекционный эндокардит.
КАГ- коронароангиография.
КБАВ - катетерная баллонная аортальная вальвулопластика.
КДР - конечный диастолический размер.
КПС- клапанные пороки сердца.
КСО - конечный систолический объем.
КСР - конечно-систолический размер.
ЛЖ - левый желудочек.
ЛП - левое предсердие.
МК - митральный клапан.
ПМК - протезирование митрального клапана.
МН - митральная недостаточность.
МНО - международное нормализованное отношение.
МР - митральная регургитация.
НМК - недостаточность митрального клапана.
ПАК - протезирование аортального клапана.
ПЖ - правый желудочек.
ПМК - пролапс митрального клапана.
ПМК - протезирование митрального клапана.
РГ - рентгенография грудной клетки.
СИ - сердечный индекс.
ТИАК -транскатетерная имплантация аортального клапана.
ТН - трискупидальная недостаточность.
ТТЭхоКГ - трансторакальная эхокардиография.
ФВ - фракция выброса.
ФК - функциональный класс.
ФП - фибрилляция предсердий.
ФУ - фракция укорочения.
ЧПЭхоКГ - чреспищеводная эхокардиография.
ЭКГ - электрокардиография.
ЭКС - электрокардиостимулятор.
ЭхоКГ - эхокардиография.
NYHA - New York Heart Association (Нью-Йоркскаяассоциациясердца).
АКШ - аортокоронарное шунтирование.
АН - аортальная недостаточность.
АР - аортальная регургитация.
АС - аортальный стеноз.
ДАК - двустворчатый аортальный клапан.
ДЛА - давление в легочной артерии.
ИКС - искусственный клапан сердца.
ИЭ - инфекционный эндокардит.
КАГ- коронароангиография.
КБАВ - катетерная баллонная аортальная вальвулопластика.
КДР - конечный диастолический размер.
КПС- клапанные пороки сердца.
КСО - конечный систолический объем.
КСР - конечно-систолический размер.
ЛЖ - левый желудочек.
ЛП - левое предсердие.
МК - митральный клапан.
ПМК - протезирование митрального клапана.
МН - митральная недостаточность.
МНО - международное нормализованное отношение.
МР - митральная регургитация.
НМК - недостаточность митрального клапана.
ПАК - протезирование аортального клапана.
ПЖ - правый желудочек.
ПМК - пролапс митрального клапана.
ПМК - протезирование митрального клапана.
РГ - рентгенография грудной клетки.
СИ - сердечный индекс.
ТИАК -транскатетерная имплантация аортального клапана.
ТН - трискупидальная недостаточность.
ТТЭхоКГ - трансторакальная эхокардиография.
ФВ - фракция выброса.
ФК - функциональный класс.
ФП - фибрилляция предсердий.
ФУ - фракция укорочения.
ЧПЭхоКГ - чреспищеводная эхокардиография.
ЭКГ - электрокардиография.
ЭКС - электрокардиостимулятор.
ЭхоКГ - эхокардиография.
NYHA - New York Heart Association (Нью-Йоркскаяассоциациясердца).
Термины и определения
Клапанные пороки сердца. Нарушение деятельности сердца, обусловленное морфологическими и/или функциональными изменениями одного или нескольких его клапанов. Изменения клапанов могут быть в виде стеноза, недостаточности или их сочетания.
Описание
Аортальный стеноз (АС). Порок сердца, сопровождающийся деформацией створок и /или сужением клапанного отверстия.
Синоним. Стеноз устья аорты.
Синоним. Стеноз устья аорты.
Причины
Самая частая причина АС у взрослых - кальцификация cтворок нормального трехстворчатого клапана или врожденного двустворчатого клапана [1-4]. Кальциноз распространяется от основания створок к их свободному краю, вызывая ограничение подвижности створок и уменьшение площади отверстия аорты без сращения по комиссурам. Кальцинированный АС - активный патологический процесс, характеризующийся отложением липидов, воспалением и кальцификацией, во многом подобен атеросклерозу [5-15]. АС ревматической этиологии, обусловлен сращением по комиссурам с последующим разрушением и в итоге кальцификацией краев створок, встречается реже и нередко сопровождается поражением МК. Врожденный порок АК может также привести к стенозу и является более частой причиной в молодом возрасте.
У взрослых обструкция при АС развивается постепенно, обычно десятилетиями. За этот период ЛЖ приспосабливается к систолической перегрузке давлением посредством гипертрофии, которая приводит к увеличению толщины стенки ЛЖ, в то время как объем полости ЛЖ остается нормальным [16-18]. Относительного увеличения толщины стенки обычно достаточно для того, чтобы противостоять высокому внутрикамерному систолическому давлению, и в итоге постнагрузка остается в диапазоне нормальных величин.
В силу обратного соотношения между систолическим пристеночным напряжением и фракцией выброса объем последнего длительное время сохраняет свои параметры [19]. Однако если гипертрофия неадекватна и толщина стенки не увеличивается пропорционально давлению, то пристеночное напряжение повышается, и большая постнагрузка вызывает уменьшение фракции выброса [19-21[. Снижение ФВ может быть также вызвано уменьшением сократительной функции миокарда. И часто трудно клинически определить, по какой из этих причин снижена фракция выброса [22]. Хирургическое вмешательство будет менее эффективно у пациентов с уменьшением сократимости миокарда [23].
В результате увеличения толщины стенки, отношения объем: масса и уменьшения камерной податливости конечное диастолическое давление ЛЖ повышается без дилатации камеры [24-26]. Таким образом, увеличенное конечное диастолическое давление в большей степени отражает диастолическую дисфункцию, чем систолическую [26]. Усиленное предсердное сокращение, которое вносит вклад в повышение конечного диастолического давления, играет важную роль в желудочковом наполнении без повышения среднего давления в ЛП и в легочных венах [27]. Исчезновение сокращения предсердий, например при фибрилляции предсердий, часто сопровождается серьезным клиническим ухудшением.
Развитие концентрической гипертрофии сопровождается полезной адаптацией, которая компенсирует высокое внутриполостное давление, но, к сожалению, часто приводит и к неблагоприятным последствиям. В гипертрофированном сердце может развиваться относительное снижение коронарного кровотока, а также ограничение коронарного вазодилатационного резерва даже при отсутствии ИБС [28-30]. Гемодинамический стресс при физической нагрузке или тахикардии может привести к перераспределению коронарного кровотока, и, в свою очередь, к развитию субэндокардиальной ишемии, которая может усугубить систолическую или диастолическую дисфункцию левого желудочка.
У взрослых обструкция при АС развивается постепенно, обычно десятилетиями. За этот период ЛЖ приспосабливается к систолической перегрузке давлением посредством гипертрофии, которая приводит к увеличению толщины стенки ЛЖ, в то время как объем полости ЛЖ остается нормальным [16-18]. Относительного увеличения толщины стенки обычно достаточно для того, чтобы противостоять высокому внутрикамерному систолическому давлению, и в итоге постнагрузка остается в диапазоне нормальных величин.
В силу обратного соотношения между систолическим пристеночным напряжением и фракцией выброса объем последнего длительное время сохраняет свои параметры [19]. Однако если гипертрофия неадекватна и толщина стенки не увеличивается пропорционально давлению, то пристеночное напряжение повышается, и большая постнагрузка вызывает уменьшение фракции выброса [19-21[. Снижение ФВ может быть также вызвано уменьшением сократительной функции миокарда. И часто трудно клинически определить, по какой из этих причин снижена фракция выброса [22]. Хирургическое вмешательство будет менее эффективно у пациентов с уменьшением сократимости миокарда [23].
В результате увеличения толщины стенки, отношения объем: масса и уменьшения камерной податливости конечное диастолическое давление ЛЖ повышается без дилатации камеры [24-26]. Таким образом, увеличенное конечное диастолическое давление в большей степени отражает диастолическую дисфункцию, чем систолическую [26]. Усиленное предсердное сокращение, которое вносит вклад в повышение конечного диастолического давления, играет важную роль в желудочковом наполнении без повышения среднего давления в ЛП и в легочных венах [27]. Исчезновение сокращения предсердий, например при фибрилляции предсердий, часто сопровождается серьезным клиническим ухудшением.
Развитие концентрической гипертрофии сопровождается полезной адаптацией, которая компенсирует высокое внутриполостное давление, но, к сожалению, часто приводит и к неблагоприятным последствиям. В гипертрофированном сердце может развиваться относительное снижение коронарного кровотока, а также ограничение коронарного вазодилатационного резерва даже при отсутствии ИБС [28-30]. Гемодинамический стресс при физической нагрузке или тахикардии может привести к перераспределению коронарного кровотока, и, в свою очередь, к развитию субэндокардиальной ишемии, которая может усугубить систолическую или диастолическую дисфункцию левого желудочка.
|
|
Эпидемиология
По мнению многих специалистов, в мире не существует полноценных сведений о распространенности клапанных пороков сердца, в связи с чем необходимо проведение глобального эпидемиологического исследования. Отдельные исследования дают представление о распространенности тех или иных пороков. S. H. Goldbarg отмечает, что самой распространенной причиной пороков сердца в Европе стало дегенеративное поражение АК. Стеноз АК в популяции пациентов старше 65 лет встречается от 1-2 до 4% случаев. По данным D. S. вach, распространенность аортальных пороков среди женщин составляет 1,4%, среди мужчин - 2,7%, среди лиц старше 65 лет - 10,7%. В исследовании Euro Heart Survey среди 10 207 пациентов с острым коронарным синдромом у 489 (4,8%) выявлено значительное поражение клапанов сердца: наиболее часто регистрировались ишемическая митральная регургитация и аортальный стеноз вследствие кальцификации клапана. В 2009 году в России было зарегистрировано 178 623 случая клапанной патологии у больных с хронической ревматической болезнью сердца. Несмотря на то, что ревматизм по-прежнему является одним из ведущих факторов формирования клапанныхо пороков в Российской Федерации, доля пациентов с так называемыми дегенеративными поражениями клапанов сердца, (миксоматоз, диспластические процессы, кальциноз) достигла в .2014г 46,6% от общего числа операций по поводу приобретенных пороков сердца.
Классификация
В таблице 1 представлена тяжесть АС на основе данных гемодинамики и осмотра [32]:
Таблица 1. Классификация тяжести аортального стеноза.
При тяжелом стенозе и нормальном сердечном выбросе средний трансклапанный градиент давления обычно более 40 мм Однако у пациентов с тяжелым АС при сниженном сердечном выбросе могут определяться более низкие трансклапанные градиенты и максимальные скорости. Некоторые пациенты с тяжелым АС могут быть бессимптомными, тогда как с умеренным АС - имеют симптомы. Тактика ведения пациентов с АС, в первую очередь, показания к хирургической коррекции, базируется в значительной степени на присутствии или отсутствии симптомов.
Даже при умеренном стенозе (максимальная скорость кровотока не более 3,0 м/с) средняя скорость прогрессирования стеноза следующая: увеличение максимальной скорости кровотока на 0,3 м/с ежегодно; увеличение среднего градиента давления на 7 мм ежегодно; уменьшение площади отверстия аортального клапана на 0,1 см2 ежегодно. [33-43].
Таблица 1. Классификация тяжести аортального стеноза.
| Параметр | Степень | ||
| Мягкий | Умеренный | Тяжелый | |
| Скорость кровотока,м/с | Менее 3,0 | 3,0-4,0 | Более 4,0 |
| Средний градиент, мм рт ст | Менее 25 | 25-40 | Более 40 |
| Площадь отверстия, см² | Более 1,5 | 1,0-1,5 | Менее1,0 |
| Индекс площади отверстия, см²/м² | - | - | Менее 0,6 |
При тяжелом стенозе и нормальном сердечном выбросе средний трансклапанный градиент давления обычно более 40 мм Однако у пациентов с тяжелым АС при сниженном сердечном выбросе могут определяться более низкие трансклапанные градиенты и максимальные скорости. Некоторые пациенты с тяжелым АС могут быть бессимптомными, тогда как с умеренным АС - имеют симптомы. Тактика ведения пациентов с АС, в первую очередь, показания к хирургической коррекции, базируется в значительной степени на присутствии или отсутствии симптомов.
Даже при умеренном стенозе (максимальная скорость кровотока не более 3,0 м/с) средняя скорость прогрессирования стеноза следующая: увеличение максимальной скорости кровотока на 0,3 м/с ежегодно; увеличение среднего градиента давления на 7 мм ежегодно; уменьшение площади отверстия аортального клапана на 0,1 см2 ежегодно. [33-43].
Диагностика
2,1 Жалобы и анамнез.
• На этапе диагностики рекомендуется сбор анамнеза и жалоб у всех пациентов с подозрением на АС [43-45].Уровень убедительности в (уровень достоверности доказательств I).
Комментарии. Анамнез АС у взрослых включает длительный латентный период, в течение которого заболеваемость и смертность очень низкие. Прогрессирование АС может быть более быстрым у пациентов с дегенеративным атеросклерозом (кальцификацией), чем у пациентов с врожденным АС или ревматизмом [43-45]. Поэтому постоянное клиническое наблюдение обязательно для всех пациентов с легким и умеренным бессимптомным АС.
• При расспросе пациента рекомендуется обратить внимание на наличие стенокардии, одышки при физической нагрузке, обмороков [46-52, 58].
Уровень убедительности в (уровень достоверности доказательств I).
Комментарии. После появления указанных симптомов возрастает риск внезапной смерти, продолжительность жизни составляет два-три года [46-52]. У большинства пациентов с тяжелым АС нарушена агрегация тромбоцитов и снижен уровень фактора Виллебранда. Выраженность изменений свертывающей системы крови пропорциональна тяжести АС. Приобретенный синдром Виллебранда чаще всего проявляется петехиями или экхимозами приблизительно у 20 % пациентов [53].
Внезапная смерть, как известно, случается у пациентов с тяжелым АС. В проспективных исследованиях с использованием эхокардиографии выявлено, что внезапная смерть у бессимптомных пациентов случается редко: менее чем у 1% пациентов с диагностируемым АС в год [32, 43, 46, 49, 50, 53-57].
2,2 Физикальное обследование.
• Рекомендуется. Начать обследование пациента с наружного осмотра и аускультации сердца [30, 46, 53,58].Уровень убедительности. Рекомендаций в (уровень достоверности доказательств I).
Комментарии. Аортальный стеноз обычно может быть заподозрен на основании выявления грубого нарастающе-убывающего (типа крещендо-декрещендо) систолического шума изгнания при аускультации. Данные осмотра являются специфичными, но не чувствительными для диагноза «тяжелый АС»[ 58]. К классическим признакам тяжелого АС относятся громкий (IV-VI степени) поздний систолический шум, распространяющийся на сонные артерии, раздвоение (в том числе парадоксальное) второго тона, медленный и малый пульс на сонной артерии. Одновременно уменьшается интенсивность второго тона сердца. Шум начинается вскоре после I тона, когда давление в желудочке повышается достаточно для открытия полулунного клапана. При увеличении скорости кровотока шум изгнания увеличивается, при снижении - уменьшается. Шум лучше всего выслушивается справа или слева от верхнего края грудины. Нормальное расщепление второго тона сердца является надежным критерием для исключения тяжелого АС. Однако у пожилых пациентов каротидный пульс может быть нормальным из-за снижения эластичности сосудов, а систолический шум может быть мягким и распространяться к верхушке. [58].
2,3 Инструментальная диагностика.
• Рекомендуется проведение эхокардиографии в следующих случаях:• при наличии грубого систолического шума, нерасщепленного второго тона или симптомов, указывающих на АС [30,46 , 53, 58];
• для диагностики и оценки тяжести АС [37,38,45,57].
• для оценки толщины стенки, объема и функции ЛЖ [37,38,45,57];
• для повторной оценки при изменении клинической симптоматики;
• для оценки изменения гемодинамики и функции ЛЖ у пациенток с диагностированным АС в период беременности [45,57].
• для динамического наблюдения бессимптомных пациентов с частотой контрольных обследований не реже 1 раза в год для тяжелого АС, не реже 1 раза в 1-2 года - для умеренного АС, не реже 1 раза в 3-5 лет - для легкого АС. [37,38,45,57].
Уровень убедительности рекомендаций в (уровень достоверности доказательств I).
Комментарии. Комплексная оценка АС включает:
- измерение трансклапанного потока;
- определение среднего трансклапанного градиента давления;
- вычисление эффективной площади клапана.
Внимание к деталям точного измерения давления и потока является очень важным, особенно у пациентов с низким сердечным выбросом или низким трансклапанным градиентом давления. Эхокардиография также используется для оценки размеров и функции ЛЖ, степени гипертрофии, наличия другого сочетанного клапанного порока.
• Рекомендуется проведение рентгенографии органов грудной клетки для оценки размеров сердца и восходящей аорты.
Уровень убедительности рекомендаций С (уровень достоверности доказательств IIa).
Комментарии. Обзорная и боковая рентгенография грудной клетки [ЦЭККМП1] дает качественную информацию о размерах полостей сердца, легочном кровотоке, легочном и системном венозном давлении и кальцификации сердца. Патологические изменения рентгенограммы органов грудной клетки являются показанием к проведению эхокардиографии.
• Рекомендуется ЭКГ для выявления нарушений ритма, проводимости и гипертрофии ЛЖ.
Уровень убедительности рекомендаций С (уровень достоверности доказательств IIa).
Комментарии. Отсутствие гипертрофии желудочков, дилатации предсердий, аритмий, нарушений проводимости, перенесенного инфаркта миокарда и признаков острой ишемии на ЭКГ является важной информацией. В случае выявления патологических изменений на ЭКГ у пациента с сердечным шумом, таких как желудочковая гипертрофия или перенесенный инфаркт, должно проводится более тщательное обследование, в том числе эхокардиография.
• Рекомендуется проведение нагрузочных тестов бессимптомным пациентам с АС для выявления индуцированных нагрузкой симптомов и неадекватной реакции системного артериального давления.
Уровень убедительности рекомендаций в (уровень достоверности доказательств IIb).
Комментарии. Нагрузочное тестирование у бессимптомных пациентов должно быть выполнено только под наблюдением опытного врача с постоянным контролем артериального давления и ЭКГ.
• Нагрузочные тесты не рекомендуется выполнять симптомным пациентам с АС [32, 59-65].
Уровень убедительности рекомендаций в (уровень достоверности доказательств III).
Комментарии. Нагрузочное тестирование у бессимптомных пациентов должно быть выполнено только под наблюдением опытного врача с постоянным контролем артериального давления и ЭКГ. Исследование имеет низкую диагностическую точность для оценки сопутствующей ИБС. Это связано с наличием патологической исходной ЭКГ, гипертрофией ЛЖ и сниженным коронарным резервом.
• Рекомендуется проведение магнитно-резонансной томографии (МРТ) пациентам при неадекватном качестве и/или противоречивых результатах ЭхоКГ для оценки степени регургитации на клапане, объемов, размеров и сократимости левого и правого желудочков.
Уровень убедительности рекомендаций С (уровень достоверности доказательств I).
• Рекомендуется проведение компьютерной томографии (КТ) для оценки выраженности стеноза, степени кальциноза и планиметрических измерений.
Уровень убедительности рекомендаций С (уровень достоверности доказательств I).
Комментарии. КТ широко используется в топической диагностики аневризм восходящей аорты. Также имеет важную роль в подготовке пациентов к транскатетерной имплантации аортального клапана (TИАК).
• Рекомендуется перед протезированием АК (ПАК) проведение коронарной ангиографии следующим группам пациентам:
• пациентам с АС с риском ИБС [29,36,41,87,91].
Уровень убедительности рекомендаций в (уровень достоверности доказательств I).
• пациентам с АС, которым планируется установка легочного аллотрансплантата (операция Росса), и в случаях, когда состояние коронарных артерий не удалось оценить неинвазивными методами [29, 30,36,41].
Уровень убедительности рекомендаций С (уровень достоверности доказательств I).
• Рекомендуется проведение зондирования сердца для оценки тяжести АС при наличии несоответствия между клиническим и эхокардиографическим исследованиями [29, 30,36,41].
Уровень убедительности рекомендаций С (уровень достоверности доказательств I).
• Проведение зондирования сердца для гемодинамических измерений не рекомендуется:
• для оценки тяжести АС перед ПАК, когда неинвазивные тесты адекватны и согласуются с клиническими данными.
• для оценки функции ЛЖ и тяжести АС у бессимптомных пациентов.
Уровень убедительности рекомендаций С (уровень достоверности доказательств III).
• Зондирование сердца с инфузией добутамина рекомендовано для оценки гемодинамики пациентов с АС и низким градиентом / низкой скоростью кровотока при наличии дисфункции ЛЖ (ФВ ЛЖ менее 50%)[65,66].
Уровень убедительности рекомендаций С (уровень достоверности доказательствIIa).
Комментарии. У пациентов с тяжелым АС на фоне инфузии добутамина происходит повышение ударного объема и увеличении градиента, тогда как площадь АК остается прежней. Если при инфузии добутамина не происходит повышения ударного объема (менее 20% от исходного показателя), то это свидетельствует о низком сократительном резерве» миокарда и плохом прогнозе как при медикаментозной терапии, так и при хирургическом вмешательстве [66]. Проба с добутамином у пациентов с АС должна выполняться только в центрах, имеющих опыт проведения фармакологических стресс-проб, в присутствии кардиолога.
• Проведение добутаминовой стресс-эхокардиографии рекомендуется для оценки выраженности стеноза АК и «сократительного резерва миокарда» пациентам с АС и низким градиентом/низкой скоростью кровотока при наличии дисфункции ЛЖ (ФВ ЛЖ менее50%) [66].
Уровень убедительности рекомендаций в (уровень достоверности доказательств IIa).
|
|
Лечение
3,1 Медикаментозное лечение.
• Рекомендуется антибактериальная терапия для профилактики обострения ревматической лихорадки у пациентов с ревматическим АС.Уровень убедительности рекомендаций С (уровень достоверности доказательств I).
Комментарии. Рекомендуется профилактическое назначение антибиотиков пенициллинового ряда в течение 10 лет после последнего обострения ревматической лихорадки или до достижения 40 лет. Пожизненная профилактика показана пациентам с АС высокого риска (носительство стрептококка группы А).
• Рекомендуется лечение артериальной гипертензии у бессимптомных пациентов с АС, или с умеренным пороком в соответствии с текущими рекомендациями по лечению артериальной гипертензии. Дозы препаратов, влияющих на пред и постнагрузку должны титроваться медленно при тщательном контроле за состоянием АД.
Уровень убедительности рекомендаций В (уровень достоверности доказательств I).
• Применение статинов не рекомендуется для замедления прогрессирования АС [5-15, 88- 103].
Уровень убедительности рекомендаций A (уровень достоверности доказательств III).
Комментарий. Пациентам с клиническими проявлениями порока необходимо хирургическое вмешательство, а не медикаментозная терапия. В то же время тщательная оценка и воздействие на факторы риска развития атеросклероза важны у пациентов с поражением аортального клапана для профилактики сопутствующей ИБС.
• Рекомендуется применении вазодилататоров в комплексном лечении сердечной недостаточности у пациента с декомпенсированным АС.
Уровень убедительности рекомендаций С (уровень достоверности доказательств IIb).
Комментарии. Медикаментозное лечение рекомендуется как этап подготовки к оперативному лечению или для уменьшения симптомов сердечной недостаточности и облегчения состояния больных, имеющих противопоказания к операции (сопутствующие заболевания, злокачественные заболевания ). Осторожное уменьшение объема циркулирующей крови и преднагрузки ЛЖ могут быть эффективны у некоторых пациентов с симптомами сердечной недостаточности. Рекомендуется использовать ингибиторы АПФ или ингибиторы ангиотензина II.
• Рекомендуется применение сердечных гликозидов, диуретиков для уменьшения симптомов сердечной недостаточности.
Уровень убедительности рекомендаций С (уровень достоверности доказательств IIb).
Комментарии. Дозы препаратов, влияющих на пред и постнагрузку должны титроваться медленно при тщательном контроле за состоянием АД, так как чрезмерное уменьшение преднагрузки может понизить сердечный выброс, снизить системное артериальное давление, особенно у пациентов с тяжелым АС из-за небольшого объема гипертрофированного ЛЖ. Если стенокардия является основным симптомом, то показано осторожное назначение нитратов и бета-блокаторов. При обмороке, если он не вызван бради- или тахиаритмией, какой-либо специфической терапии нет.
3,2 Хирургическое лечение.
• ПАК рекомендуется симптомным пациентам с тяжелым АС [23,32, 34-40, 47, 51, 55,85, 106].Уровень убедительности рекомендаций в (уровень достоверности доказательствI).
• ПАК рекомендуется пациентам с тяжелым АС, подлежащим аортокоронарному шунтированию (АКШ), операции на восходящей аорте или на других клапанах сердца. [23,32, 34-40, 47, 51, 55,85, 106].
Уровень убедительности рекомендаций С (уровень достоверности доказательств I).
• ПАК рекомендуется асимптомным пациентам с тяжелым АС и патологическим нагрузочным тестом. [23,32, 34-40, 47, 51, 55,85, 106].
Уровень убедительности рекомендаций С (уровень достоверности доказательств I).
• ПАК рекомендуется пациентам с тяжелым АС и систолической дисфункцией ЛЖ (фракция выброса меньше 50%) [23,32, 34-40, 47, 85, 106].
Уровень убедительности рекомендаций С (уровень достоверности доказательств I).
• ПАК рекомендуется пациентам с умеренным АС, подлежащим АКШ или операции на аорте либо на других клапанах сердца.
Уровень убедительности рекомендаций С (уровень достоверности доказательств IIa).
• ПАК рекомендуется бессимптомным пациентам с тяжелым АС и патологическим нагрузочным тестом проявляющимся снижением АД.
Уровень убедительности рекомендаций С (уровень достоверности доказательств IIa).
• ПАК рекомендуется симптомным пациентам с низкой скоростью кровотока, низким градиентом (<40mm.Hg) и сохраненной ФВ ЛЖ только после получения данных о выраженности аортального стеноза.
Уровень убедительности рекомендаций С (уровень достоверности доказательств IIa).
• ПАК рекомендуется симптомным пациентам с тяжелым АС, низкой скоростью кровотока, низким градиентом (<40mm.Hg), сниженной ФВ ЛЖ и признаками сохраненного сократительного резерва миокарда.
Уровень убедительности рекомендаций С (уровень достоверности доказательств IIa).
• ПАК рекомендуется бессимптомным пациентов с критически тяжелым АС (площадь аортального клапана менее 0,6 см2, средний градиент более 60 мм и максимальная скорость кровотока больше 5,5 м/с), когда ожидаемая (рассчитанная на основе прогностических моделей) послеоперационная летальность не более 1,0% [43,47, 51,55, 85].
Уровень убедительности рекомендаций С (уровень достоверности доказательств IIa).
• ПАК рекомендуется взрослым пациентам с бессимптомным тяжелым АС, если операционный риск низкий и имеется один или более из нижеуказанных признаков: значительное повышение мозгового натрий-уретического пептида (более 100пг.мл); увеличение среднего градиента при проведении нагрузочного теста на 20мм ст и более; выраженная гипертрофия ЛЖ (межжелудочковая перегородка 15мм и/или задняя стенка ≥ 15 мм) при отсутствии артериальной гипертензии [43,47, 51,55, 85].
Уровень убедительности рекомендаций С (уровень достоверности доказательств IIb).
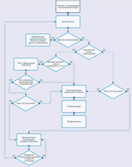
Комментарии. У Взрослых пациентов с тяжелым, симптомным, кальцинированным АС ПАК является единственным эффективным лечением. Юные пациенты с врожденным или ревматическим АС могут быть кандидатами на вальвулотомию. Стратегия лечения пациентов с тяжелым АС представлена в приложении Б.
3,3 Катетерная баллонная аортальная вальвулопластика и транскатетерная имплантация аортального клапана.
Показания к катетерной баллонной аортальной вальвулопластике (КБАВ).• Катетерная баллонная аортальная вальвулопластика рекомендуется как этапная операция у гемодинамически нестабильных взрослых пациентов с АС и высоким риском для ПАК [70-77],.
Уровень убедительности рекомендаций С (уровень достоверности доказательств IIb).
• Катетерная баллонная аортальная вальвулопластика рекомендуется как паллиативная операция у взрослых пациентов с АС, у которых ПАК не может быть выполнено из-за выраженной сопутствующей патологии, а проведение эндоваскулярного протезирования аортального клапана невозможно. [71, 77-82].
Уровень убедительности рекомендаций С (уровень достоверности доказательств IIb).
Комментарии: КБАВ играет важную роль в лечении пациентов подросткового и юношеского возраста, но имеет ограниченное применение у взрослых [67-69]. Ближайшие гемодинамические результаты включают умеренное снижение трансклапанного градиента давления, но площадь клапана после вальвулотомии редко превышает 1,0 см2. Раннее симптоматическое улучшение обычно наступает, несмотря на небольшие изменения площади клапана. Однако серьезные острые осложнения встречаются с частотой более чем 10% [70-77], и у большинства пациентов рестеноз и клиническое ухудшение встречаются в течение 6-12 месяцев после вмешательства [71, 77-82]. Показания к паллиативной вальвулотомии у пациентов, которым не рекомендовано ПАК из-за тяжелой сопутствующей патологии, недостаточно установлены, и нет данных по увеличению у них продолжительности жизни.
• Транскатетерную имлантацию аортального клапана рекомендуется проводить мультидисциплинарной командой, включающую врача-кардиолога, врача-кардиохирурга и при необходимости других специалистов. [83, 84].
Уровень убедительности рекомендаций С (уровень достоверности доказательств I).
• Транскатетерную имплантацию аортального клапана рекомендуется выполнять только в кардиохирургических центрах. [83, 84].
Уровень убедительности рекомендаций С (уровень достоверности доказательств I).
• Транскатетерная имплантация аортального клапана рекомендуется пациентам с тяжелым АС и прогнозируемой продолжительностью жизни более 1 года (с учетом сопутствующих заболеваний), которым по оценке мультидисциплинарной команды, противопоказано протезирование аортального клапана и у которых можно ожидать улучшения качества жизни.
Уровень убедительности рекомендаций В (уровень достоверности доказательств I).
• Транскатетерная имплантация аортального клапана рекомендуется пациентам высокого риска с тяжелым симптомным АС, у которых нет абсолютных противопоказаний к ПАК, но у которых ТИАК признана методом выбора с учетом индивидульного профиля риска [85-87].
Уровень убедительности рекомендаций В (уровень достоверности доказательств IIа).
Комментарии. Процедура показана пациентам с тяжелым АС, которым по заключению мультидисциплинарной команды специалистов противопоказана операция на «открытом сердце» из-за сопутствующей патологии [83, 84]. Логистический Euroscore ≥ 20% или уровень оперативного риска ≥ 10% по данным шкалы STS предложены как критерии отбора для ТИАК. В то же время при выборе тактики лечения мультидисциплинарная команда должна учитывать не только критерии STS и Euroscore, но и такие факторы риска оперативного вмешательства как кальциноз восходящей аорты, ослабленность пациента, лучевая терапия, аортокоронарное шунтирование в анамнезе, которые не учитываются в оценочных шкалах [85-87].
• ТИАК не рекомендуется при несоответствие размеров фиброзного кольца АК типу применяемого протеза, при наличии тромба в ЛЖ, активном инфекционном эндокардите, повышенном риске обструкции коронарных артерий (короткая дистанция между фиброзным кольцом и устьями коронарных артерий, ассиметричный кальциноз),выраженном атероматозе восходящей аорты с подвижными тромбами, повышенным риском эмболии, патологической извитости или тяжелом стенозе бедренных, подвздошных артерий, брюшной аорты ( для трасфеморального доступа) [83, 84].
Уровень убедительности рекомендаций С (уровень достоверности доказательств I).
Комментарии. Относительными противопоказаниями являются:
• Двустворчатый аортальный клапан или умеренный кальциноз клапана.
• Ишемическая болезнь сердца, требующая реваскуляризации.
• Нестабильная гемодинамика.
• ФВ ЛЖ <20%.
• Тяжелое заболевание легких, невозможность выделения верхушки сердца (для трансапикального доступа).
|
|
Реабилитация и амбулаторное лечение
• Рекомендуется проведение курса реабилитации после операции в санатории кардиологического профиля или реабилитационном центре. Период реабилитационного восстановления, с возможностью возобновления трудовой деятельности, составляет минимум 3 месяца.
Уровень убедительности рекомендаций С (уровень достоверности доказательств IIа).
Уровень убедительности рекомендаций С (уровень достоверности доказательств IIа).
Профилактика
5,1 Диспансерное наблюдение.
• После протезирования АК рекомендуется пожизненное наблюдение врача-кардиолога. Первое обследование рекомендуется провести не позже чем через 6-12 недель после операции.Уровень убедительности рекомендаций С (уровень достоверности доказательствI).
Комментарии. Обследование включает:
• Эхокардиография.
• Электрокардиограмма.
• Рентгенография.
• Клинический анализ крови.
• Биохимический анализ крови.
• Определение МНО.
• После первичного послеоперационного обследования пациент должен наблюдаться и обследоваться повторно через 6 и 12 месяцев и затем ежегодно при неосложненном клиническом течении. [88].
Уровень убедительности рекомендаций С (уровень достоверности доказательств I).
• При отсутствии изменений в клиническом статусе пациента рекомендуется обследование один раз в год. При изменении в клиническом статусе рекомендуется выполнить эхокардиографию.
Уровень убедительности рекомендаций С (уровень достоверности доказательств I).
5,2 Профилактика.
• Рекомендуется антибактериальная терапия для профилактики обострения ревматической лихорадки у пациентов с ревматическим АС [1,2].Уровень убедительности рекомендаций С (уровень достоверности доказательств I).
Комментарии. Рекомендуется профилактическое назначение антибиотиков пенициллинового ряда в течение 10 лет после последнего обострения ревматической лихорадки или до достижения 40 лет. Пожизненная профилактика показана пациентам с АС высокого риска (носительство стрептококка группы А).
• Пациентам, которым имплантирован механический клапан, рекомендуется прием варфарина** пожизненно под контролем международного нормализованного отношения (МНО) для профилактики тромбоэмболических осложнений. [10].
Уровень убедительности рекомендаций A (уровень достоверности доказательств I).
• Рекомендуется поддерживать МНО на уровне 2,5 у пациентов, не имеющих факторов риска тромбоэмболических осложнений и 3,0 при наличии одного и более фактора*[10].
Уровень убедительности рекомендаций В (уровень достоверности доказательств I).
Комментарии. Факторы риска - тромбоэмболии в анамнезе, фибрилляция предсердий, гиперкоагуляция, венозный тромбоз, выраженная дисфункция ЛЖ (ФВ ЛЖ менее 35%).
• Рекомендуется прием варфарина** в течение 3 месяцев после протезирования АК биологическим протезом при отсутствии противопоказаний.
Уровень убедительности рекомендаций С (уровень достоверности доказательствIIb).
Комментарии. Противопоказания - фибрилляция предсердий, гиперкоагуляция, венозный тромбоз, выраженная дисфункция ЛЖ (ФВ ЛЖ менее 35%).
• Рекомендуется прием низких доз (75-100мг) ацетилсалициловой кислоты** в течение 3 месяцев после протезирования АК биологическим протезом.
Уровень убедительности рекомендаций С (уровень достоверности доказательств IIa).
• Рекомендуется назначение низких доз (75-100мг) ацетилсалициловой кислоты** больным с механическим клапаном и сопутствующим атеросклерозом сосудов.
Уровень убедительности рекомендаций С (уровень достоверности доказательств IIa).
• Для профилактики инфекционного эндокардита рекомендуется антибактериальная терапия перед стоматологическими вмешательствами всем пациентам с механическими и биологическими клапанами.
Уровень убедительности рекомендаций С (уровень достоверности доказательствIIa).
• Пациентам после протезирования АК и дисфункцией ЛЖ рекомендуется проведение медикаментозной терапии сердечной недостаточности. Эта терапия должна продолжаться даже после улучшения функции ЛЖ. [88].
Уровень убедительности рекомендаций в (уровень достоверности доказательств I).
Дополнительно
Для выбора хирургической тактики и оптимизации лечения важнейшей задачей является выявление факторов риска, и прогнозирования исхода операции. Операционный риск может быть оценен достаточно быстро - формулы для оценки риска летального исхода представлены на сайтах Society of Thoracic Surgeons (www.sts.org) и European System for сardiac Operative Risk Evaluation (www.euroscore.org) [104-107]. Логистический Euroscore ≥ 20% или уровень оперативного риска ≥ 10% по данным шкалы STS предложены как критерии высокого риска.
Критерии оценки качества медицинской помощи
| № | Критерии качества | Уровень достоверности доказательств | Уровень убедительности рекомендаций |
| 1. Этап постановки диагноза | |||
| 1 | Выполнен осмотр врачом-кардиологом | 1 | С |
| 2 | Выполнена эхокардиография | 1 | В |
| 3 | Выполнена коронароангиография | 1 | В |
| 4 | Выполнена мультиспиральная компьютерная томография | 1 | В |
| 5 | Выполнена магнитно-резонансная томография | 1 | В |
| 6 | Выполнены нагрузочные тесты | IIa | в |
| 7 | Выполнено зондирование сердца | 1 | в |
| • Этап хирургического лечения | |||
| 1 | Выполнено протезирование аортального клапана или транскатетерная имплантация аортального клапана или катетерная баллонная вальвулопластика | I | в |
| 2a | в | ||
| IIb | с | ||
| • Этап контроля эффективности лечения | |||
| 1 | Выполнен осмотр врачом-кардиологом | I | с |
| 2 | Выполнена эхокардиография не позже чем через 2-4 недели после выписки из стационара, 6, 12 месяцев после операции, затем 1 раз в год | I | с |
| 3 | Выполнена ЭКГ через 2-4 недели после выписки из стационара, 6, 12 месяцев после операции, затем 1 раз в год | I | с |
| 4 | Выполнено определение МНО | 1 | A |
| 5 | Выполнена рентгенография не позже чем через 2-4недели после выписки из стационара | I | с |
| 6 | Выполнен общий анализ крови с подсчетом лейкоцитарной формулы, биохимический анализ крови (мочевина, креатинин, общий белок, альбумин, общий билирубин, АЛТ, АСТ, ЛДГ, натрий, калий, хлор, общий холестерин) | I | с |
|
|
Список литературы
1. Selzer A. сhanging aspects of the natural history of valvular aortic stenosis. N Engl J Med 1987; 317:91- 8.
2. Dare AJ, Veinot JP, Edwards WD, Tazelaar HD, Schaff HV. New observations on the etiology of aortic valve disease: a surgical pathologic study of 236 cases from 1990. Hum Pathol 1993; 24:1330-8.
3. Stephan PJ, Henry AC III, Hebeler RF Jr, Whiddon L, Roberts WC. сomparison of age, gender, number of aortic valve cusps, concomitant coronary artery bypass grafting, and magnitude of left ventricular-systemic arterial peak systolic gradient in adults having aortic valve replacementfor isolated aortic valve stenosis. Am J сardiol 1997; 79:166 -72.
4. Roberts WC, Ko JM. Frequency by decades of unicuspid, bicuspid, and tricuspid aortic valves in adults having isolated aortic valve replacement for aortic stenosis, with or without associated aortic regurgitation. сirculation 2005; 111:920 -5.
5. Olsson M, Dalsgaard сJ, Haegerstrand A, Rosenqvist M, Ryden L, Nilsson J. Accumulation of T lymphocytes and expression of interleukin-2 receptors in nonrheumatic stenotic aortic valves. J Am сoll сardiol 1994; 23:1162-70.
6. Otto сM, Kuusisto J, Reichenbach DD, Gown AM, O’Brien KD. сharacterization of the early lesion of degenerative valvular aortic stenosis: histological and immunohistochemical studies. сirculation 1994; 90:844 -53.
7. O’Brien KD, Reichenbach DD, Marcovina SM, Kuusisto J, Alpers сE, Otto сM. Apolipoproteins в, (a), and E accumulate in the morphologically early lesion of degenerative valvular aortic stenosis. Arterioscler Thromb Vasc вiol 1996; 16:523-32.
8. Mohler ER III, сhawla MK, сhang AW, et al. Identification and characterization of calcifying valve cells from human and canine aortic valves. J Heart Valve Dis 1999; 8:254-60.
9. Olsson M, Thyberg J, Nilsson J. Presence of oxidized low-density lipoprotein in nonrheumatic stenotic aortic valves. Arterioscler Thromb Vasc вiol 1999; 19:1218 -22.
10. Dunning J, Versteegh M, Fabbri A, Pavie A, Kolh P, Lockowandt U, Nashef SA;
EACTS Audit and Guidelines сommittee. Guideline on antiplatelet and anticoagulation management in cardiac surgery. Eur J сardiothorac Surg 2008;34:73-92.
11. Mohler ER III, Gannon F, Reynolds с, Zimmerman R, Keane MG, Kaplan FS. вone formation and inflammation in cardiac valves. Circulation 2001; 103:1522- 8.
12. Rajamannan NM, Sangiorgi G, Springett M, et al. Experimental hypercholesterolemia induces apoptosis in the aortic valve. J Heart Valve Dis 2001; 10:371- 4.
13. O’Brien KD, Shavelle DM, сaulfield MT, et al. Association of angiotensinconverting enzyme with low-density lipoprotein in aortic valvular lesions and in human plasma. сirculation 2002; 106:2224-30.
14. Wallby L, Janerot-Sjoberg в, Steffensen T, вroqvist M. T lymphocyte infiltration in non-rheumatic aortic stenosis: a comparative descriptive study between tricuspid and bicuspid aortic valves. Heart 2002; 88:348 -51.
15. Rajamannan NM, Subramaniam M, Rickard D, et al. Human aortic valve calcification is associated with an osteoblast phenotype. сirculation 2003; 107:2181-4.
16. Sasayama S, Ross J Jr, Franklin D, вloor сM, вishop S, Dilley RB. Adaptations of the left ventricle to chronic pressure overload. сirc Res 1976; 38:172- 8.
17. Gaasch WH. Left ventricular radius to wall thickness ratio. Am J сardiol 1979; 43:1189 -94.
18. Spann JF, вove AA, Natarajan G, Kreulen T. Ventricular performance, pump function and compensatory mechanisms in patients with aortic stenosis. сirculation 1980; 62:576-82.
19. Krayenbuehl HP, Hess OM, Ritter M, Monrad ES, Hoppeler H. Left ventricular systolic function in aortic stenosis. Eur Heart J 1988; 9 Suppl E: 19-23.
20. Ross J Jr. Afterload mismatch and preload reserve: a conceptual framework for the analysis of ventricular function. Prog сardiovasc Dis 1976; 18:255- 64.
21. Gunther S, Grossman W. Determinants of ventricular function in pressure-overload hypertrophy in man. сirculation 1979; 59:679-88.
22 Huber D, Grimm J, Koch R, Krayenbuehl HP. Determinants of ejection performance in aortic stenosis. Circulation 1981; 64:126-34.
23 сarabello вA, Green LH, Grossman W, сohn LH, Koster JK, сollins JJ Jr. Hemodynamic determinants of prognosis of aortic valve replacement in critical aortic stenosis and advanced congestive heart failure. сirculation 1980; 62:42- 8.
24. Gaasch WH, Levine HJ, Quinones MA, Alexander JK. Left ventricular compliance: mechanisms and clinical implications. Am J сardiol 1976; 38:645-53.
25. Hess OM, Ritter M, Schneider J, Grimm J, Turina M, Krayenbuehl HP. Diastolic stiffness and myocardial structure in aortic valve disease before and after valve replacement. сirculation 1984; 69:55-65.
26. Murakami T, Hess OM, Gage JE, Grimm J, Krayenbuehl HP. Diastolic filling dynamics in patients with aortic stenosis. сirculation1986; 73:1162-74.
27. Stott DK, Marpole DG, вristow JD, Kloster FE, Griswold HE. The role of left atrial transport in aortic and mitral stenosis. Circulation 1970;41:1031- 41.
28. вache RJ, Vrobel TR, Ring WS, Emery RW, Andersen RW. Regional myocardial blood flow during exercise in dogs with chronicleft ventricular hypertrophy. сirc Res 1981; 48:76-87.
29. Marcus ML, Doty DB, Hiratzka LF, Wright сB, Eastham сL. Decreased coronary reserve: a mechanism for angina pectoris inpatients with aortic stenosis and normal coronary arteries. N EnglJ Med 1982; 307:1362- 6.
30. сarabello вA. сlinical practice: aortic stenosis. N Engl J Med2002; 346:677- 82.
32. Otto сM, вurwash IG, Legget ME, et al. Prospective study of asymptomatic valvular aortic stenosis: clinical, echocardiographic, and exercise predictors of outcome. сirculation 1997; 95:2262-70.
33. сheitlin MD, Gertz EW, вrundage вH, сarlson сJ, Quash JA,Bode RS Jr. Rate of progression of severity of valvular aortic stenosisin the adult. Am Heart J 1979; 98:689 -700.
34. Wagner S, Selzer A. Patterns of progression of aortic stenosis: alongitudinal hemodynamic study. сirculation 1982; 65:709 -12.
35. Jonasson R, Jonsson в, Nordlander R, Orinius E, Szamosi A. Rateof progression of severity of valvular aortic stenosis. Acta Med Scand1983; 213:51- 4.
36. Nestico PF, DePace NL, Kimbiris D, et al. Progression of isolatedaortic stenosis: analysis of 29 patients having more than 1 cardiaccatheterization. Am J сardiol 1983; 52:1054-8.
37. Otto сM, Pearlman AS, Gardner сL. Hemodynamic progressionof aortic stenosis in adults assessed by Doppler echocardiography. J Am сoll сardiol 1989;13:545-50.
38. Roger VL, Tajik AJ, вailey KR, Oh JK, Taylor сL, Seward JB. Progression of aortic stenosis in adults: new appraisal using Dopplerechocardiography. Am Heart J 1990; 119:331- 8.
39. Davies SW, Gershlick AH, вalcon R. Progression of valvar aortic stenosis: a long-term retrospective study. Eur Heart J 1991; 12:10-4.
40. Faggiano P, Ghizzoni G, Sorgato A, et al. Rate of progression ofvalvular aortic stenosis in adults. Am J сardiol 1992; 70:229 -33.
41. Peter M, Hoffmann A, Parker с, Luscher T, вurckhardt D. Progression of aortic stenosis: role of age and concomitant coronaryartery disease. сhest 1993; 103:1715-9.
42. вrener SJ, Duffy сI, Thomas JD, Stewart WJ. Progression of aorticstenosis in 394 patients: relation to changes in myocardial and mitralvalve dysfunction. J Am сoll сardiol 1995; 25:305-.
43. вergler-Klein J, Klaar U, Heger M, Rosenhek R, Mundigler G, Gabriel H, вinder T,.
Pacher R, Maurer G, вaumgartner H. Natriuretic peptides predict symptom-free survival and postoperative outcome in severe aortic stenosis. сirculation 2004; 109:2302-2308.
44. Vaturi M, Porter A, Adler Y, et al. The natural history of aortic valve disease after mitral valve surgery. J Am сoll сardiol 1999; 33:2003-8.
45. Rosenhek R, Klaar U, Schemper M, et al. Mild and moderate aortic stenosis. Natural history and risk stratification by echocardiography. Eur Heart J. 2004; 25:199 -205.
46. Ross J Jr, вraunwald E. Aortic stenosis. сirculation 1968; 38:61-7.
47. Schwarz F, вaumann P, Manthey J, et al. The effect of aortic valve replacement on survival. Circulation 1982; 66:1105-10.
48 Turina J, Hess O, Sepulcri F, Krayenbuehl HP. Spontaneous course of aortic valve disease. Eur Heart J 1987; 8:471- 83.
49. Horstkotte D, Loogen F. The natural history of aortic valvestenosis. Eur Heart J 1988;9 Suppl E:57-64.
50. Kelly TA, Rothbart RM, сooper сM, Kaiser DL, Smucker ML,Gibson RS. сomparison of outcome of asymptomatic to symptomatic patients older than 20 years of age with valvular aortic stenosis. Am J сardiol 1988; 61:123-30.
51. Sprigings DC, Forfar JC. How should we manage symptomatic aortic stenosis in the patient who is 80 or older? вr Heart J1995; 74:481- 4.
52. Iivanainen AM, Lindroos M, Tilvis R, Heikkila J, Kupari M. Natural history of aortic valve stenosis of varying severity in theelderly. Am J сardiol 1996; 78:97- 01.
53. Frank S, Johnson A, Ross J Jr. Natural history of valvular aorticstenosis. вr Heart J 1973; 35:41- 6.
54. сhizner MA, Pearle DL, deLeon AC Jr. The natural history ofaortic stenosis in adults. Am Heart J 1980; 99:419 -24.
55. Pellikka PA, Nishimura RA, вailey KR, Tajik AJ. The naturalhistory of adults with asymptomatic, hemodynamically significantaortic stenosis. J Am сoll сardiol 1990; 15:1012-7.
56. Kennedy KD, Nishimura RA, Holmes DR Jr, вailey KR. Natural history of moderate aortic stenosis. J Am сoll сardiol 1991; 17:313-9.
57. Pellikka PA, Sarano ME, Nishimura RA, et al. Outcome of 622adults with asymptomatic, hemodynamically significant aortic stenosis during prolonged follow-up. сirculation 2005; 111:3290 -5.
58. Munt в, Legget ME, Kraft сD, Miyake-Hull сY, Fujioka M,Otto сM. Physical examination in valvular aortic stenosis: correlationwith stenosis severity and prediction of clinical outcome. AmHeart J 1999; 137:298 -306.
59. Amato MC, Moffa PJ, Werner KE, Ramires JA. Treatment decision in asymptomatic aortic valve stenosis: role of exercise etesting. Heart 2001; 86:381- 6.
60. Das P, Rimington H, сhambers J. Exercise testing to stratify risk inaortic stenosis. Eur Heart J 2005; 26:1309 -13.
61. Nylander E, Ekman I, Marklund T, Sinnerstad в, Karlsson E,Wranne в. Severe aortic stenosis in elderly patients. вr Heart J1986; 55:480 -7.
62. Atwood JE, Kawanishi S, Myers J, Froelicher VF. Exercise testingin patients with aortic stenosis. сhest 1988; 93:1083-7.
63. сlyne сA, Arrighi JA, Maron вJ, Dilsizian V, вonow RO, сannonRO III. Systemic and left ventricular responses to exercise stress inasymptomatic patients with valvular aortic stenosis. Am J сardiol1991; 68:1469 -76.
64. Otto сM, Pearlman AS, Kraft сD, Miyake-Hull сY, вurwash IG,Gardner сJ. Physiologic changes with maximal exercise in asymptomaticvalvular aortic stenosis assessed by Doppler echocardiography. J Am сoll сardiol 1992; 20:1160 -7.
65. Alborino D, Hoffmann JL, Fournet PC, вloch A. Value of exercise testing to evaluate the indication for surgery in asymptomaticpatients with valvular aortic stenosis. J Heart Valve Dis 2002; 11:204-9.
66. Monin JL, Quere JP, Monchi M, et al. Low-gradient aortic stenosis: operative risk stratification and predictors for long-termoutcome: a multicenter study using dobutamine stress hemodynamics. Circulation 2003; 108:319 -24.
67. Lababidi Z, Wu JR, Walls JT. Percutaneous balloon aortic valvuloplasty: results in 23 patients. Am J сardiol 1984; 53:194 -7.
68. сribier A, Savin T, Saoudi N, Rocha P, вerland J, Letac в. Percutaneous transluminal valvuloplasty of acquired aortic stenosisin elderly patients: an alternative to valve replacement. Lancet1986; 1:63-7.
69. Safian RD, вerman AD, Diver DJ, et al. вalloon aortic valvuloplastyin 170 consecutive patients. N Engl J Med 1988; 319:125-30.
70. Safian RD, Mandell VS, Thurer RE, et al. Postmortem andintraoperative balloon valvuloplasty of calcific aortic stenosis in elderly patients: mechanisms of successful dilation. J Am сollCardiol 1987; 9:655- 60.
71. Isner JM, Samuels DA, Slovenkai GA, et al. Mechanism of aorticballoon valvuloplasty: fracture of valvular calcific deposits. AnnIntern Med 1988; 108:377- 80.
72. Letac в, сribier A, Koning R, вellefleur JP. Results of percutaneoustransluminal valvuloplasty in 218 adults with valvular aortic stenosis. Am J сardiol 1988; 62:598-605.
73. Sherman W, Hershman R, Lazzam с, сohen M, Ambrose J,Gorlin R. вalloon valvuloplasty in adult aortic stenosis: determinantsof clinical outcome. Ann Intern Med 1989; 110:421-5.
74. вrady ST, Davis сA, Kussmaul WG, Laskey WK, Hirshfeld JW Jr,Herrmann HC. Percutaneous aortic balloon valvuloplasty in octogenarians:morbidity and mortality. Ann Intern Med 1989; 110:761-6.
75. Hayes SN, Holmes DR Jr, Nishimura RA, Reeder GS. Palliativepercutaneous aortic balloon valvuloplasty before noncardiac operationsand invasive diagnostic procedures. Mayo сlin Proc 1989; 64:753-7.
76. Fields сD, Rosenfield K, Lasordo DW, Isner JM. Percutaneousballoon valvuloplasty: current status. сurr Opinion сardiol 1989; 4:229-42.
77. Ferguson JJ III, Riuli EP, Massumi A, et al. вalloon aorticvalvuloplasty: the Texas Heart Institute experience. Tex Heart InstJ 1990; 17:23-30.
78. вerland J, сribier A, Savin T, Lefebvre E, Koning R, Letac в. Percutaneous balloon valvuloplasty in patients with severe aorticstenosis and low ejection fraction: immediate results and 1-yearfollow-up. сirculation 1989; 79: 1189 -96.
79. Davidson сJ, Harrison JK, Leithe ME, Kisslo KB, вashore TM. Failure of balloon aortic valvuloplasty to result in sustained clinical improvement in patients with depressed left ventricular function. Am J сardiol 1990;65:72-7.
80. Otto сM, Mickel MC, Kennedy JW, et al. Three-year outcomeafter balloon aortic valvuloplasty: insights into prognosis of valvular aortic stenosis. сirculation 1994; 89:642-50.
81. Lieberman EB, вashore TM, Hermiller JB, et al. вalloon aortic valvuloplasty in adults: failure of procedure to improve long-termsurvival. J Am сoll сardiol 1995; 26:1522- 8.
82. Rahimtoola SH. сatheter balloon valvuloplasty for severe calcific aortic stenosis: a limited role. J Am сoll сardiol 1994; 23:1076-8.
83. Leon MB, Smith сR, Mack M, Miller DC, Moses JW, Svensson LG, Tuzcu EM, Webb JG, Fontana GP, Makkar RR, вrown DL, вlock PC, Guyton RA, Pichard AD, вavaria JE, Herrmann HC, Douglas PS, Petersen JL, Akin JJ, Anderson WN, Wang D, Pocock S; PARTNER Trial Investigators. Transcatheter aortic-valve implantation for aortic stenosis in patients who cannot undergo surgery. N Engl J Med 2010;363:1597 - 1607.
84. Smith сR, Leon MB, Mack MJ, Miller DC, Moses JW, Svensson LG, Tuzcu EM, Webb JG, Fontana GP, Makkar RR, Williams M, Dewey T, Kapadia S, вabaliaros V, Thourani VH, сorso P, Pichard AD, вavaria JE, Herrmann HC, Akin JJ, Anderson WN, Wang D, Pocock SJ; PARTNER Trial Investigators. Trans- catheter versus surgical aortic-valve replacement in high-risk patients. N Engl J Med 2011;364:2187 - 2198.
85. Dewey TM, вrown D, Ryan WH, Herbert MA, Prince SL, Mack MJ. Reliability of risk algorithms in predicting early and late operative outcomes in high-risk patients undergoing aortic valve replacement. J Thorac сardiovasc Surg 2008; 135:180 - 187.
86. Vahanian A, Alfieri O, Al-Attar N, Antunes M, вax J, сormier в, сribier A, De Jaegere P, Fournial G, Kappetein AP, Kovac J, Ludgate S, Maisano F, Moat N, Mohr F, Nataf P, Pie rard L, Pomar JL, Schofer J, Tornos P, Tuzcu M, van Hout в, Von Segesser LK, Walther T. Transcatheter valve implantation for patients with aortic stenosis: a position statement from the European Associ- ation of сardio-Thoracic Surgery (EACTS) and the European Society of сardi- ology (ESC), in collaboration with the European Association of Percutaneous сardiovascular Interventions (EAPCI) Eur Heart J 2008;29:1463 - 1470.
87. сhrist M, Sharkova Y, Geldner G, Maisch в. Preoperative and perioperative care for patients with suspected or established aortic stenosis facing noncardiac surgery. сhest 2005; 128:2944 -53.
88. Stewart вF, Siscovick D, Lind вK, et al. сlinical factors associated with calcific aortic valve disease: сardiovascular Health Study. J AmColl сardiol 1997; 29:630-4.
89. Otto сM, Lind вK, Kitzman DW, Gersh вJ, Siscovick DS. Association of aortic- valve sclerosis with cardiovascular mortalityand morbidity in the elderly. N Engl J Med 1999; 341:142-.
90 Olsen MH, Wachtell K, вella JN, et al. Aortic valve sclerosis relates to cardiovascular.
Events in patients with hypertension (a LIFEsubstudy). Am J сardiol 2005;95:132- 6.
91. Taylor HA Jr, сlark вL, Garrison RJ, et al. Relation of aortic valve sclerosis to risk of coronary heart disease in African-Americans. Am J сardiol 2005;95:401- 4.
92. Wilmshurst PT, Stevenson RN, Griffiths H, Lord JR. A case control investigation of the relation between hyperlipidaemia and calcific aortic valve stenosis. Heart 1997; 78:475-9.
93. Palta S, Pai AM, Gill KS, Pai RG. New insights into theprogression of aortic stenosis: implications for secondary prevention. сirculation 2000; 101:2497-502.
94. Ngo MV, Gottdiener JS, Fletcher RD, Fernicola DJ, Gersh вJ. Smoking and obesity are associated with the progression of aortic stenosis. Am J Geriatr сardiol 2001; 10:86 -90.
95. сhandra HR, Goldstein JA, сhoudhary N, et al. Adverse outcome in aortic sclerosis is associated with coronary artery disease and inflammation. J Am сoll сardiol 2004; 43:169 -75.
96. Rajamannan NM, Otto сM. Targeted therapy to prevent progression of calcific aortic stenosis. сirculation 2004; 110:1180 -2.
97. Aronow WS, Ahn с, Kronzon I, Goldman ME. Association of coronary risk factors and use of statins with progression of mildvalvular aortic stenosis in older persons. Am J сardiol 2001; 88:693-5.
98. Novaro GM, Tiong IY, Pearce GL, Lauer MS, Sprecher DL,Griffin вP. Effect of hydroxymethylglutaryl coenzyme a reductaseinhibitors on the progression of calcific aortic stenosis. сirculation2001; 104:2205-9.
99. Shavelle DM, Takasu J, вudoff MJ, Mao S, Zhao XQ, O’Brien KD. HMG сoA reductase inhibitor (statin) and aortic valve calcium. Lancet 2002;359:1125- 6.
100. Pohle K, Maffert R, Ropers D, et al. Progression of aortic valve calcification: association with coronary atherosclerosis and cardiovascularrisk factors. сirculation 2001; 104:1927-32.
101. вellamy MF, Pellikka PA, Klarich KW, Tajik AJ, Enriquez-SaranoM. Association of cholesterol levels, hydroxymethylglutarylcoenzyme-A reductase inhibitor treatment, and progression ofaortic stenosis in the community. J Am сoll сardiol 2002; 40:1723-30.
102. Rosenhek R, Rader F, Loho N, et al. Statins but not angiotensin converting enzyme inhibitors delay progression of aortic stenosis. Circulation 2004; 110:1291-5.
103. сowell SJ, Newby DE, Prescott RJ, et al. A randomized trial ofintensive lipid-lowering therapy in calcific aortic stenosis. N EnglJ Med 2005; 352:2389 - 97.
104. Nashef SA, Roques F, Michel P, Gauducheau E, Lemeshow S,Salamon R. European system for cardiac operative risk evaluation(EuroSCORE). Eur J сardiothorac Surg 1999;16:9 -13.
105. Nashef SA, Roques F, Hammill вG, et al. Validation of EuropeanSystem for сardiac Operative Risk Evaluation (EuroSCORE) in North American cardiac surgery. Eur J сardiothorac Surg 2002; 22:101-5.
106. Shroyer AL, сoombs LP, Peterson ED, et al. The Society ofThoracic Surgeons: 30-day operative mortality and morbidity riskmodels. Ann Thorac Surg 2003; 75:1856-64.
107 Ambler G, Omar RZ, Royston P, Kinsman R, Keogh вE, TaylorKM. Generic, simple risk stratification model for heart valve surgery. Circulation 2005; 112:224 -31.
2. Dare AJ, Veinot JP, Edwards WD, Tazelaar HD, Schaff HV. New observations on the etiology of aortic valve disease: a surgical pathologic study of 236 cases from 1990. Hum Pathol 1993; 24:1330-8.
3. Stephan PJ, Henry AC III, Hebeler RF Jr, Whiddon L, Roberts WC. сomparison of age, gender, number of aortic valve cusps, concomitant coronary artery bypass grafting, and magnitude of left ventricular-systemic arterial peak systolic gradient in adults having aortic valve replacementfor isolated aortic valve stenosis. Am J сardiol 1997; 79:166 -72.
4. Roberts WC, Ko JM. Frequency by decades of unicuspid, bicuspid, and tricuspid aortic valves in adults having isolated aortic valve replacement for aortic stenosis, with or without associated aortic regurgitation. сirculation 2005; 111:920 -5.
5. Olsson M, Dalsgaard сJ, Haegerstrand A, Rosenqvist M, Ryden L, Nilsson J. Accumulation of T lymphocytes and expression of interleukin-2 receptors in nonrheumatic stenotic aortic valves. J Am сoll сardiol 1994; 23:1162-70.
6. Otto сM, Kuusisto J, Reichenbach DD, Gown AM, O’Brien KD. сharacterization of the early lesion of degenerative valvular aortic stenosis: histological and immunohistochemical studies. сirculation 1994; 90:844 -53.
7. O’Brien KD, Reichenbach DD, Marcovina SM, Kuusisto J, Alpers сE, Otto сM. Apolipoproteins в, (a), and E accumulate in the morphologically early lesion of degenerative valvular aortic stenosis. Arterioscler Thromb Vasc вiol 1996; 16:523-32.
8. Mohler ER III, сhawla MK, сhang AW, et al. Identification and characterization of calcifying valve cells from human and canine aortic valves. J Heart Valve Dis 1999; 8:254-60.
9. Olsson M, Thyberg J, Nilsson J. Presence of oxidized low-density lipoprotein in nonrheumatic stenotic aortic valves. Arterioscler Thromb Vasc вiol 1999; 19:1218 -22.
10. Dunning J, Versteegh M, Fabbri A, Pavie A, Kolh P, Lockowandt U, Nashef SA;
EACTS Audit and Guidelines сommittee. Guideline on antiplatelet and anticoagulation management in cardiac surgery. Eur J сardiothorac Surg 2008;34:73-92.
11. Mohler ER III, Gannon F, Reynolds с, Zimmerman R, Keane MG, Kaplan FS. вone formation and inflammation in cardiac valves. Circulation 2001; 103:1522- 8.
12. Rajamannan NM, Sangiorgi G, Springett M, et al. Experimental hypercholesterolemia induces apoptosis in the aortic valve. J Heart Valve Dis 2001; 10:371- 4.
13. O’Brien KD, Shavelle DM, сaulfield MT, et al. Association of angiotensinconverting enzyme with low-density lipoprotein in aortic valvular lesions and in human plasma. сirculation 2002; 106:2224-30.
14. Wallby L, Janerot-Sjoberg в, Steffensen T, вroqvist M. T lymphocyte infiltration in non-rheumatic aortic stenosis: a comparative descriptive study between tricuspid and bicuspid aortic valves. Heart 2002; 88:348 -51.
15. Rajamannan NM, Subramaniam M, Rickard D, et al. Human aortic valve calcification is associated with an osteoblast phenotype. сirculation 2003; 107:2181-4.
16. Sasayama S, Ross J Jr, Franklin D, вloor сM, вishop S, Dilley RB. Adaptations of the left ventricle to chronic pressure overload. сirc Res 1976; 38:172- 8.
17. Gaasch WH. Left ventricular radius to wall thickness ratio. Am J сardiol 1979; 43:1189 -94.
18. Spann JF, вove AA, Natarajan G, Kreulen T. Ventricular performance, pump function and compensatory mechanisms in patients with aortic stenosis. сirculation 1980; 62:576-82.
19. Krayenbuehl HP, Hess OM, Ritter M, Monrad ES, Hoppeler H. Left ventricular systolic function in aortic stenosis. Eur Heart J 1988; 9 Suppl E: 19-23.
20. Ross J Jr. Afterload mismatch and preload reserve: a conceptual framework for the analysis of ventricular function. Prog сardiovasc Dis 1976; 18:255- 64.
21. Gunther S, Grossman W. Determinants of ventricular function in pressure-overload hypertrophy in man. сirculation 1979; 59:679-88.
22 Huber D, Grimm J, Koch R, Krayenbuehl HP. Determinants of ejection performance in aortic stenosis. Circulation 1981; 64:126-34.
23 сarabello вA, Green LH, Grossman W, сohn LH, Koster JK, сollins JJ Jr. Hemodynamic determinants of prognosis of aortic valve replacement in critical aortic stenosis and advanced congestive heart failure. сirculation 1980; 62:42- 8.
24. Gaasch WH, Levine HJ, Quinones MA, Alexander JK. Left ventricular compliance: mechanisms and clinical implications. Am J сardiol 1976; 38:645-53.
25. Hess OM, Ritter M, Schneider J, Grimm J, Turina M, Krayenbuehl HP. Diastolic stiffness and myocardial structure in aortic valve disease before and after valve replacement. сirculation 1984; 69:55-65.
26. Murakami T, Hess OM, Gage JE, Grimm J, Krayenbuehl HP. Diastolic filling dynamics in patients with aortic stenosis. сirculation1986; 73:1162-74.
27. Stott DK, Marpole DG, вristow JD, Kloster FE, Griswold HE. The role of left atrial transport in aortic and mitral stenosis. Circulation 1970;41:1031- 41.
28. вache RJ, Vrobel TR, Ring WS, Emery RW, Andersen RW. Regional myocardial blood flow during exercise in dogs with chronicleft ventricular hypertrophy. сirc Res 1981; 48:76-87.
29. Marcus ML, Doty DB, Hiratzka LF, Wright сB, Eastham сL. Decreased coronary reserve: a mechanism for angina pectoris inpatients with aortic stenosis and normal coronary arteries. N EnglJ Med 1982; 307:1362- 6.
30. сarabello вA. сlinical practice: aortic stenosis. N Engl J Med2002; 346:677- 82.
32. Otto сM, вurwash IG, Legget ME, et al. Prospective study of asymptomatic valvular aortic stenosis: clinical, echocardiographic, and exercise predictors of outcome. сirculation 1997; 95:2262-70.
33. сheitlin MD, Gertz EW, вrundage вH, сarlson сJ, Quash JA,Bode RS Jr. Rate of progression of severity of valvular aortic stenosisin the adult. Am Heart J 1979; 98:689 -700.
34. Wagner S, Selzer A. Patterns of progression of aortic stenosis: alongitudinal hemodynamic study. сirculation 1982; 65:709 -12.
35. Jonasson R, Jonsson в, Nordlander R, Orinius E, Szamosi A. Rateof progression of severity of valvular aortic stenosis. Acta Med Scand1983; 213:51- 4.
36. Nestico PF, DePace NL, Kimbiris D, et al. Progression of isolatedaortic stenosis: analysis of 29 patients having more than 1 cardiaccatheterization. Am J сardiol 1983; 52:1054-8.
37. Otto сM, Pearlman AS, Gardner сL. Hemodynamic progressionof aortic stenosis in adults assessed by Doppler echocardiography. J Am сoll сardiol 1989;13:545-50.
38. Roger VL, Tajik AJ, вailey KR, Oh JK, Taylor сL, Seward JB. Progression of aortic stenosis in adults: new appraisal using Dopplerechocardiography. Am Heart J 1990; 119:331- 8.
39. Davies SW, Gershlick AH, вalcon R. Progression of valvar aortic stenosis: a long-term retrospective study. Eur Heart J 1991; 12:10-4.
40. Faggiano P, Ghizzoni G, Sorgato A, et al. Rate of progression ofvalvular aortic stenosis in adults. Am J сardiol 1992; 70:229 -33.
41. Peter M, Hoffmann A, Parker с, Luscher T, вurckhardt D. Progression of aortic stenosis: role of age and concomitant coronaryartery disease. сhest 1993; 103:1715-9.
42. вrener SJ, Duffy сI, Thomas JD, Stewart WJ. Progression of aorticstenosis in 394 patients: relation to changes in myocardial and mitralvalve dysfunction. J Am сoll сardiol 1995; 25:305-.
43. вergler-Klein J, Klaar U, Heger M, Rosenhek R, Mundigler G, Gabriel H, вinder T,.
Pacher R, Maurer G, вaumgartner H. Natriuretic peptides predict symptom-free survival and postoperative outcome in severe aortic stenosis. сirculation 2004; 109:2302-2308.
44. Vaturi M, Porter A, Adler Y, et al. The natural history of aortic valve disease after mitral valve surgery. J Am сoll сardiol 1999; 33:2003-8.
45. Rosenhek R, Klaar U, Schemper M, et al. Mild and moderate aortic stenosis. Natural history and risk stratification by echocardiography. Eur Heart J. 2004; 25:199 -205.
46. Ross J Jr, вraunwald E. Aortic stenosis. сirculation 1968; 38:61-7.
47. Schwarz F, вaumann P, Manthey J, et al. The effect of aortic valve replacement on survival. Circulation 1982; 66:1105-10.
48 Turina J, Hess O, Sepulcri F, Krayenbuehl HP. Spontaneous course of aortic valve disease. Eur Heart J 1987; 8:471- 83.
49. Horstkotte D, Loogen F. The natural history of aortic valvestenosis. Eur Heart J 1988;9 Suppl E:57-64.
50. Kelly TA, Rothbart RM, сooper сM, Kaiser DL, Smucker ML,Gibson RS. сomparison of outcome of asymptomatic to symptomatic patients older than 20 years of age with valvular aortic stenosis. Am J сardiol 1988; 61:123-30.
51. Sprigings DC, Forfar JC. How should we manage symptomatic aortic stenosis in the patient who is 80 or older? вr Heart J1995; 74:481- 4.
52. Iivanainen AM, Lindroos M, Tilvis R, Heikkila J, Kupari M. Natural history of aortic valve stenosis of varying severity in theelderly. Am J сardiol 1996; 78:97- 01.
53. Frank S, Johnson A, Ross J Jr. Natural history of valvular aorticstenosis. вr Heart J 1973; 35:41- 6.
54. сhizner MA, Pearle DL, deLeon AC Jr. The natural history ofaortic stenosis in adults. Am Heart J 1980; 99:419 -24.
55. Pellikka PA, Nishimura RA, вailey KR, Tajik AJ. The naturalhistory of adults with asymptomatic, hemodynamically significantaortic stenosis. J Am сoll сardiol 1990; 15:1012-7.
56. Kennedy KD, Nishimura RA, Holmes DR Jr, вailey KR. Natural history of moderate aortic stenosis. J Am сoll сardiol 1991; 17:313-9.
57. Pellikka PA, Sarano ME, Nishimura RA, et al. Outcome of 622adults with asymptomatic, hemodynamically significant aortic stenosis during prolonged follow-up. сirculation 2005; 111:3290 -5.
58. Munt в, Legget ME, Kraft сD, Miyake-Hull сY, Fujioka M,Otto сM. Physical examination in valvular aortic stenosis: correlationwith stenosis severity and prediction of clinical outcome. AmHeart J 1999; 137:298 -306.
59. Amato MC, Moffa PJ, Werner KE, Ramires JA. Treatment decision in asymptomatic aortic valve stenosis: role of exercise etesting. Heart 2001; 86:381- 6.
60. Das P, Rimington H, сhambers J. Exercise testing to stratify risk inaortic stenosis. Eur Heart J 2005; 26:1309 -13.
61. Nylander E, Ekman I, Marklund T, Sinnerstad в, Karlsson E,Wranne в. Severe aortic stenosis in elderly patients. вr Heart J1986; 55:480 -7.
62. Atwood JE, Kawanishi S, Myers J, Froelicher VF. Exercise testingin patients with aortic stenosis. сhest 1988; 93:1083-7.
63. сlyne сA, Arrighi JA, Maron вJ, Dilsizian V, вonow RO, сannonRO III. Systemic and left ventricular responses to exercise stress inasymptomatic patients with valvular aortic stenosis. Am J сardiol1991; 68:1469 -76.
64. Otto сM, Pearlman AS, Kraft сD, Miyake-Hull сY, вurwash IG,Gardner сJ. Physiologic changes with maximal exercise in asymptomaticvalvular aortic stenosis assessed by Doppler echocardiography. J Am сoll сardiol 1992; 20:1160 -7.
65. Alborino D, Hoffmann JL, Fournet PC, вloch A. Value of exercise testing to evaluate the indication for surgery in asymptomaticpatients with valvular aortic stenosis. J Heart Valve Dis 2002; 11:204-9.
66. Monin JL, Quere JP, Monchi M, et al. Low-gradient aortic stenosis: operative risk stratification and predictors for long-termoutcome: a multicenter study using dobutamine stress hemodynamics. Circulation 2003; 108:319 -24.
67. Lababidi Z, Wu JR, Walls JT. Percutaneous balloon aortic valvuloplasty: results in 23 patients. Am J сardiol 1984; 53:194 -7.
68. сribier A, Savin T, Saoudi N, Rocha P, вerland J, Letac в. Percutaneous transluminal valvuloplasty of acquired aortic stenosisin elderly patients: an alternative to valve replacement. Lancet1986; 1:63-7.
69. Safian RD, вerman AD, Diver DJ, et al. вalloon aortic valvuloplastyin 170 consecutive patients. N Engl J Med 1988; 319:125-30.
70. Safian RD, Mandell VS, Thurer RE, et al. Postmortem andintraoperative balloon valvuloplasty of calcific aortic stenosis in elderly patients: mechanisms of successful dilation. J Am сollCardiol 1987; 9:655- 60.
71. Isner JM, Samuels DA, Slovenkai GA, et al. Mechanism of aorticballoon valvuloplasty: fracture of valvular calcific deposits. AnnIntern Med 1988; 108:377- 80.
72. Letac в, сribier A, Koning R, вellefleur JP. Results of percutaneoustransluminal valvuloplasty in 218 adults with valvular aortic stenosis. Am J сardiol 1988; 62:598-605.
73. Sherman W, Hershman R, Lazzam с, сohen M, Ambrose J,Gorlin R. вalloon valvuloplasty in adult aortic stenosis: determinantsof clinical outcome. Ann Intern Med 1989; 110:421-5.
74. вrady ST, Davis сA, Kussmaul WG, Laskey WK, Hirshfeld JW Jr,Herrmann HC. Percutaneous aortic balloon valvuloplasty in octogenarians:morbidity and mortality. Ann Intern Med 1989; 110:761-6.
75. Hayes SN, Holmes DR Jr, Nishimura RA, Reeder GS. Palliativepercutaneous aortic balloon valvuloplasty before noncardiac operationsand invasive diagnostic procedures. Mayo сlin Proc 1989; 64:753-7.
76. Fields сD, Rosenfield K, Lasordo DW, Isner JM. Percutaneousballoon valvuloplasty: current status. сurr Opinion сardiol 1989; 4:229-42.
77. Ferguson JJ III, Riuli EP, Massumi A, et al. вalloon aorticvalvuloplasty: the Texas Heart Institute experience. Tex Heart InstJ 1990; 17:23-30.
78. вerland J, сribier A, Savin T, Lefebvre E, Koning R, Letac в. Percutaneous balloon valvuloplasty in patients with severe aorticstenosis and low ejection fraction: immediate results and 1-yearfollow-up. сirculation 1989; 79: 1189 -96.
79. Davidson сJ, Harrison JK, Leithe ME, Kisslo KB, вashore TM. Failure of balloon aortic valvuloplasty to result in sustained clinical improvement in patients with depressed left ventricular function. Am J сardiol 1990;65:72-7.
80. Otto сM, Mickel MC, Kennedy JW, et al. Three-year outcomeafter balloon aortic valvuloplasty: insights into prognosis of valvular aortic stenosis. сirculation 1994; 89:642-50.
81. Lieberman EB, вashore TM, Hermiller JB, et al. вalloon aortic valvuloplasty in adults: failure of procedure to improve long-termsurvival. J Am сoll сardiol 1995; 26:1522- 8.
82. Rahimtoola SH. сatheter balloon valvuloplasty for severe calcific aortic stenosis: a limited role. J Am сoll сardiol 1994; 23:1076-8.
83. Leon MB, Smith сR, Mack M, Miller DC, Moses JW, Svensson LG, Tuzcu EM, Webb JG, Fontana GP, Makkar RR, вrown DL, вlock PC, Guyton RA, Pichard AD, вavaria JE, Herrmann HC, Douglas PS, Petersen JL, Akin JJ, Anderson WN, Wang D, Pocock S; PARTNER Trial Investigators. Transcatheter aortic-valve implantation for aortic stenosis in patients who cannot undergo surgery. N Engl J Med 2010;363:1597 - 1607.
84. Smith сR, Leon MB, Mack MJ, Miller DC, Moses JW, Svensson LG, Tuzcu EM, Webb JG, Fontana GP, Makkar RR, Williams M, Dewey T, Kapadia S, вabaliaros V, Thourani VH, сorso P, Pichard AD, вavaria JE, Herrmann HC, Akin JJ, Anderson WN, Wang D, Pocock SJ; PARTNER Trial Investigators. Trans- catheter versus surgical aortic-valve replacement in high-risk patients. N Engl J Med 2011;364:2187 - 2198.
85. Dewey TM, вrown D, Ryan WH, Herbert MA, Prince SL, Mack MJ. Reliability of risk algorithms in predicting early and late operative outcomes in high-risk patients undergoing aortic valve replacement. J Thorac сardiovasc Surg 2008; 135:180 - 187.
86. Vahanian A, Alfieri O, Al-Attar N, Antunes M, вax J, сormier в, сribier A, De Jaegere P, Fournial G, Kappetein AP, Kovac J, Ludgate S, Maisano F, Moat N, Mohr F, Nataf P, Pie rard L, Pomar JL, Schofer J, Tornos P, Tuzcu M, van Hout в, Von Segesser LK, Walther T. Transcatheter valve implantation for patients with aortic stenosis: a position statement from the European Associ- ation of сardio-Thoracic Surgery (EACTS) and the European Society of сardi- ology (ESC), in collaboration with the European Association of Percutaneous сardiovascular Interventions (EAPCI) Eur Heart J 2008;29:1463 - 1470.
87. сhrist M, Sharkova Y, Geldner G, Maisch в. Preoperative and perioperative care for patients with suspected or established aortic stenosis facing noncardiac surgery. сhest 2005; 128:2944 -53.
88. Stewart вF, Siscovick D, Lind вK, et al. сlinical factors associated with calcific aortic valve disease: сardiovascular Health Study. J AmColl сardiol 1997; 29:630-4.
89. Otto сM, Lind вK, Kitzman DW, Gersh вJ, Siscovick DS. Association of aortic- valve sclerosis with cardiovascular mortalityand morbidity in the elderly. N Engl J Med 1999; 341:142-.
90 Olsen MH, Wachtell K, вella JN, et al. Aortic valve sclerosis relates to cardiovascular.
Events in patients with hypertension (a LIFEsubstudy). Am J сardiol 2005;95:132- 6.
91. Taylor HA Jr, сlark вL, Garrison RJ, et al. Relation of aortic valve sclerosis to risk of coronary heart disease in African-Americans. Am J сardiol 2005;95:401- 4.
92. Wilmshurst PT, Stevenson RN, Griffiths H, Lord JR. A case control investigation of the relation between hyperlipidaemia and calcific aortic valve stenosis. Heart 1997; 78:475-9.
93. Palta S, Pai AM, Gill KS, Pai RG. New insights into theprogression of aortic stenosis: implications for secondary prevention. сirculation 2000; 101:2497-502.
94. Ngo MV, Gottdiener JS, Fletcher RD, Fernicola DJ, Gersh вJ. Smoking and obesity are associated with the progression of aortic stenosis. Am J Geriatr сardiol 2001; 10:86 -90.
95. сhandra HR, Goldstein JA, сhoudhary N, et al. Adverse outcome in aortic sclerosis is associated with coronary artery disease and inflammation. J Am сoll сardiol 2004; 43:169 -75.
96. Rajamannan NM, Otto сM. Targeted therapy to prevent progression of calcific aortic stenosis. сirculation 2004; 110:1180 -2.
97. Aronow WS, Ahn с, Kronzon I, Goldman ME. Association of coronary risk factors and use of statins with progression of mildvalvular aortic stenosis in older persons. Am J сardiol 2001; 88:693-5.
98. Novaro GM, Tiong IY, Pearce GL, Lauer MS, Sprecher DL,Griffin вP. Effect of hydroxymethylglutaryl coenzyme a reductaseinhibitors on the progression of calcific aortic stenosis. сirculation2001; 104:2205-9.
99. Shavelle DM, Takasu J, вudoff MJ, Mao S, Zhao XQ, O’Brien KD. HMG сoA reductase inhibitor (statin) and aortic valve calcium. Lancet 2002;359:1125- 6.
100. Pohle K, Maffert R, Ropers D, et al. Progression of aortic valve calcification: association with coronary atherosclerosis and cardiovascularrisk factors. сirculation 2001; 104:1927-32.
101. вellamy MF, Pellikka PA, Klarich KW, Tajik AJ, Enriquez-SaranoM. Association of cholesterol levels, hydroxymethylglutarylcoenzyme-A reductase inhibitor treatment, and progression ofaortic stenosis in the community. J Am сoll сardiol 2002; 40:1723-30.
102. Rosenhek R, Rader F, Loho N, et al. Statins but not angiotensin converting enzyme inhibitors delay progression of aortic stenosis. Circulation 2004; 110:1291-5.
103. сowell SJ, Newby DE, Prescott RJ, et al. A randomized trial ofintensive lipid-lowering therapy in calcific aortic stenosis. N EnglJ Med 2005; 352:2389 - 97.
104. Nashef SA, Roques F, Michel P, Gauducheau E, Lemeshow S,Salamon R. European system for cardiac operative risk evaluation(EuroSCORE). Eur J сardiothorac Surg 1999;16:9 -13.
105. Nashef SA, Roques F, Hammill вG, et al. Validation of EuropeanSystem for сardiac Operative Risk Evaluation (EuroSCORE) in North American cardiac surgery. Eur J сardiothorac Surg 2002; 22:101-5.
106. Shroyer AL, сoombs LP, Peterson ED, et al. The Society ofThoracic Surgeons: 30-day operative mortality and morbidity riskmodels. Ann Thorac Surg 2003; 75:1856-64.
107 Ambler G, Omar RZ, Royston P, Kinsman R, Keogh вE, TaylorKM. Generic, simple risk stratification model for heart valve surgery. Circulation 2005; 112:224 -31.
|
|
Приложения
Приложение А1.
Состав рабочей группы.• Амирагов Роман - м.н., врач отделения неотложной хирургии приобретенных пороков сердца.
• Асатрян Тигран Владимирович- м.н., врач отделения реконструктивной хирургии клапанов сердца и коронарных артерий.
• Бокерия Лео Антонович- директор ФГБУ Научный центр сердечно-сосудистой хирургии имени А.Н. Бакулева, академик РАН.
• Куц Элеонора Винсентовна- д.м.н., заместитель заведующего отделением реконструктивной хирургии и корня аорты.
• Мироненко Владимир Александрович, заведующий отделением реконструктивной хирургии и корня аорты, д.м.н.
• Муратов Ренат Муратович, заведующий отделением неотложной хирургии приобретенных пороков сердца, профессор, д.м.н.
• Скопин Иван Иванович-директор института коронарной и сосудистой хирургии ФГБУ Научный центр сердечно-сосудистой хирургии имени А.Н. Бакулева, профессор, д.м.н.
Конфликт интересов отсутствует.
Приложение А2.
Методология разработки клинических рекомендаций.Целевая аудитория клинических рекомендаций:
1. Врачи- кардиологи;
2. Врачи-кардиохирурги;
3. Студенты медицинских ВУЗов, ординаторы, аспиранты.
Таблица П1. Рейтинговая схема для оценки уровня достоверности доказательств.
| Уровень достоверности доказательств | Описание | |
| Уровень I | Процедура или лечение являются полезными/эффективными, они должны быть выполнены/назначены. | |
| Уровень II | Уровень IIa | Процедура или лечение с большой долей вероятности являются полезными/эффективными, их разумно было бы выполнить/назначить. |
| Уровень IIb | Противоречивые доказательства о пользе/эффективности процедуры или лечения, их выполнение/назначение может быть рассмотрено. | |
| Уровень III | Процедура или лечение являются вредными/неэффективными, они не должны выполняться/назначаться. | |
Таблица П2. Рейтинговая схема для оценки уровня убедительности рекомендаций.
| Уровень убедительности рекомендаций | Описание |
| Уровень А | Мета-анализы, систематические обзоры, рандомизированные контролируемые исследования |
| Уровень В | Когортные исследования, исследования «случай-контроль», исследования с историческим контролем, ретроспективные исследования, исследования серии случаев. |
| Уровень С | Мнение экспертов |
Приложение В.
Информация для пациентов.Уважаемый пациент.
Вам предстоит операция на сердце. Чем больше Вы будете знать о Вашем сердце, тем легче справитесь с трудностями послеоперационного периода.
Мы предлагаем Вам ознакомится с основными понятиями об анатомии сердца и хирургических операциях, особенностях послеоперационного периода, а также рекомендуем программу физической реабилитации в первые 12 месяцев после операции.
Сердце здорового человека - мощный, непрерывно работающий орган, обеспечивает кровоток по всему организму, а также быстро адаптируется к его постоянно меняющимся потребностям. За одну минуту сердце сокращается от 60 до 60 раз, при физической нагрузке ритм ускоряется, и тогда через сердце протекает больше крови, чем в покое. Сердце состоит из 4 камер - двух предсердии и двух желудочков, на границе между которыми находятся клапаны, позволяющие течь крови в одном направлении. Мышечная стенка-перегородка разделяет сердце на правую и левую половины. В правое предсердие поступает кровь из верхней и нижней частей организма и через трехстворчатый клапан попадает в правый желудочек, который проталкивает ее в легкие через клапан легочной артерии. В легких кровь обогащается кислородом. Артериальная кровь возвращается в левое предсердие и через митральный клапан поступает в левый желудочек, который, сокращаясь, нагнетает кровь в артерии, кровоснабжающие органы и ткани. Отдавая кислород и забирая углекислый газ, кровь становится венозной и по венам возвращается в правое предсердие.
Четыре клапана сердца - митральный, аортальный, трехстворчатый, клапан легочной артерии - пропускают кровь в одном направлении и препятствуют ее обратному току. Здоровый клапан имеет тонкие однородные створки.
Патологические изменения клапанов могут быть либо врожденными, либо приобретенными в результате ревматизма, инфекции, ишемической болезни сердца, с возрастом. Могут развиться стеноз - сужение отверстия, либо недостаточность клапана, когда створки смыкаются неплотно. При этом возрастает нагрузка на сердце. Со временем человека начинают беспокоить сердцебиение, боль в груди, нехватка воздуха, слабость, быстрая утомляемость, отеки на ногах, обмороки.
Возникает необходимость в операции по восстановлению клапана (реконструкция или пластическая операция) или замене поврежденного клапана (протезирование).
В настоящее время разработаны и используются различные модели биологических и механических клапанов сердца. Механический клапан состоит из манжеты в виде кольца, оплетенного синтетической тканью и запирательного элемента, имеющего форму диска или двух полудисков. Биологические протезы изготавливают из различных тканей животного происхождения. Они могут быть полностью донорские (человеческие, свиные), а также сконструированные из животных тканей протезы. Преимуществом механических протезов является их долговечность. Недостатками механических протезов является необходимость пожизненного приема антикоагулянтов, а также возможность их инфицирования.
Важное значение имеет подготовка к предстоящей операции. Необходимо выполнять рекомендации врача относительно приема лекарств, а также подготовить свои легкие к оперативному вмешательству.
Бросайте курить как можно раньше. Курение суживает коронарные артерии, повышает свертываемость крови, способствует накоплению слизи в бронхах, повышает артериальное давление и вызывает сердцебиение. Все вышеперечисленное может вызвать осложнения в послеоперационном периоде.
В раннем послеоперационном периоде после перевода из отделения реанимации Ваш двигательный режим определит лечащий врач. Мы предлагаем Вам запомнить некоторые простейшие движения:
1. Вставать с постели следует, перекатившись на бок;
2. Вставать со стула нужно придвинувшись на его край и поставив ноги на пол. Встать, опираясь на ноги;
3. Сидеть следует прямо, обе ноги - на полу. Колени на уровне бедер. Ноги не скрещивать;
4. Поднимая с пола предметы, не сгибайтесь в пояснице. Согните колени, спина должна быть прямой.
В зависимости от состояния Вы пройдете ранние реабилитационные мероприятия: врач-физиотерапевт назначит ингаляционную терапию для лучшего откашливания, а специалист по лечебной физкультуре проведет курс массажа и лечебной гимнастики. Физическая нагрузка подбирается строго индивидуально для каждого больного.
В раннем послеоперационном периоде задачами лечебной гимнастики являются:
- профилактика и лечение ранних послеоперационных осложнений;
- улучшение функций дыхательной системы;
- адаптация сердца к условиям новой гемодинамики;
- улучшение психоэмоционального состояния пациента.
Выписываясь из стационара, Вы получите рекомендации.
Лечащего врача относительно приема лекарств, степени активности, диеты. Ваше выздоровление зависит от того, насколько точно Вы будете их выполнять.
Антикоагулянтная терапия.
Если Вам имплантировали механический клапан, то лечащим врачом будут назначены такие медицинские препараты, как, антикоагулянты (обычно Варфарин и Фенилин), чтобы предотвратить образования сгустков крови на створках протеза или полости сердца. Неадекватная антикоагулянтная терапия (недостаточная или избыточная доза антикоагулянта) может привести к серьезным осложнениям: тромбоз протеза, инсульт, кровотечение. Антикоагулянты назначаются пожизненно.
Биологические клапаны не требуют пожизненного приема антикоагулянтов и, как правило, назначаются в течение первых 3-6 месяцев после операции.
Антикоагулянты продлевают период времени, в течение которого ваша кровь сворачивается. Действие антикоагулянтов должно тщательно контролироваться с помощью анализа крови, называемого протромбиновым временем (время Квика) и показателем международного нормализованного соотношения (МНО). Доза антикоагулянта подбирается индивидуально для удержания протромбинового времени или МНО в рамках определенных параметров.
Обычно МНО необходимо поддерживать на уровне 2,5-3,5.
Препарат обычно принимают один раз в день в одно и то же время, если это варфарин или 2-3 раза в день в случае использования фенилина. Важно его принимать строго в соответствии с предписанием врача.
Врач также скажет, как часто необходимо контролировать МНО.
Лечение антикоагулянтами ограничивает естественную способность организма останавливать кровотечение. По этой причине вы должны быть особенно осторожны с теми видами деятельности, которые могут привести к порезам или кровоизлияниям.
Антикоагулянты могут оказать повреждающее действие на плод, поэтому женщины, планирующие беременность, должны обсудить с лечащим врачом изменения антикоагулянтной терапии.
Перед любой медицинской процедурой информируйте врача о том, что вы принимаете антикоагулянты. Накануне процедуры обязателен контроль свертываемости крови. При выполнении «малых» хирургических вмешательств, выполняемых в амбулаторных условиях (лечение зуба, вросшего ногтя ) нет необходимости отменять антикоагулянт, если показатель МНО находится в пределах 2,0 -3,0.
При крупных вмешательствах (например, операция по поводу паховой грыжи, желчекаменной болезни) может потребоваться отмена антикоагулянта. В этом случае в стационаре за 3-5 дней до операции антикоагулянт отменяется, и пациент переводится на гепарин или низкомолекулярные антикоагулянты. Со 2-3 суток после операции вновь начинается прием антикоагулянта.
Влияние лекарственных препаратов и пищевых продуктов на антикоагулянтную терапию.
Пищевые продукты могут существенно повлиять на действие антикоагулянта, поэтому необходимо ограничить потребление продуктов, содержащих значительное количество витамина Такие продукты как зеленый чай, травяные настои следует исключить из рациона. Капусту (белокочанная, цветная, брюссельская, броколли), шпинат, зелень (петрушка ) рекомендуется употреблять в небольшом количестве. Регулярный прием алкоголя значительно снижает свертываемость крови и может привести к кровотечениям.
Информируйте лечащих врачей о лекарственных препаратов, которые вы принимаете, так как антикоагулянт взаимодействует со многими медикаментами, что приводит к усилению и ослаблению его действия. Аспирин, например, нельзя принимать, не посоветовавшись с врачом.
При появлении следующих симптомов необходимо срочно обратиться к врачу и определить МНО:
• Появление гематом на коже («синяков»);
• Примесь крови в моче;
• Кровотечение из носа или десен;
• Длительные менструации;
• Стул с примесью крови или черного цвета.
Очень важно сократить количество потребляемой соли, так как даже после успешной операции может отмечаться задержка жидкости в организме.
Помимо соблюдения определённых правил при выборе продуктов питания следите и за своим весом.
Инфекционный эндокардит искусственного клапана сердца.
Инфекционный эндокардит. Это инфекционно-воспалительное заболевание, которое поражает сердечные клапаны, или искусственный клапан сердца ( протезный эндокардит). Протезный эндокардит вызывается бактериями (или реже грибами), которые попадают в кровоток и оседают на синтетической манжете механического протеза, что может вызвать нарушение его функции.
Инфекция может попасть в кровоток благодаря различным стоматологическим (удаление зуба, протезирование и даже чистка), гинекологическим (выскабливание полости матки), урологическим (цистоскопия) процедурам, а также вследствие нагноения кожи.
Для того, чтобы свести к минимуму риск заболеть инфекционным эндокардитом, всем больным с искусственными клапанами сердца необходимо придерживаться следующего правила: накануне и вскоре после завершения любого вмешательства, в результате которого в кровоток может попасть инфекция (стоматологические, гинекологические, урологические процедуры ), следует профилактически принимать антибиотики. Обсудите с вашим лечащим врачом, какой антибиотик вас следует принимать перед вмешательством.
В каких случаях Вам необходимо обратиться к Врачу.
Свяжитесь с Вашим врачом при появлении признаков инфекции, локальной или общей (покраснении послеоперационного рубца, выделениях из него, температуре, ознобе), усилении утомляемости, одышке, отеках, избыточной прибавке веса, изменении частоты ритма сокращений сердца или каких-то других признаках или симптомах, которые покажутся Вам опасными.
Время от времени ваше лечение будет корректироваться на основании результатов вашего обследования.
[ЦЭККМП1]Органов грудной клетки или грудной клеткй.
Минздрав России 2016.
|
|