МКБ-10 коды
|
|
Вступление
МКБ 10:
I35.0, I06.0, 135.8.
Год утверждения (частота пересмотра):
2016 (пересмотр каждые 3 года).
ID:
КР38.
URL:
Профессиональные ассоциации:
• Ассоциация сердечно-сосудистых хирургов России.
• Всероссийское научное общество кардиологов.
Утверждены.
Ассоциация сердечно-сосудистых хирургов России.
Всероссийское научное общество кардиологов.
Согласованы.
Научным советом Министерства Здравоохранения Российской Федерации __ __________201_ г.
I35.0, I06.0, 135.8.
Год утверждения (частота пересмотра):
2016 (пересмотр каждые 3 года).
ID:
КР38.
URL:
Профессиональные ассоциации:
• Ассоциация сердечно-сосудистых хирургов России.
• Всероссийское научное общество кардиологов.
Утверждены.
Ассоциация сердечно-сосудистых хирургов России.
Всероссийское научное общество кардиологов.
Согласованы.
Научным советом Министерства Здравоохранения Российской Федерации __ __________201_ г.
Профессиональные ассоциации
• Ассоциация сердечно-сосудистых хирургов России.
• Всероссийское научное общество кардиологов.
• Всероссийское научное общество кардиологов.
Список сокращений
АД - артериальное давление.
АКШ - аортокоронарное шунтирование.
АН - аортальная недостаточность.
АР - аортальная регургитация.
АС - аортальный стеноз.
ДАК - двустворчатый аортальный клапан.
ДЛА - давление в легочной артерии.
ИКС - искусственный клапан сердца.
ИЭ - инфекционный эндокардит.
КАГ- коронароангиография.
КБАВ - катетерная баллонная аортальная вальвулопластика.
КДР - конечный диастолический размер.
КПС- клапанные пороки сердца.
КСО - конечный систолический объем.
КСР - конечно-систолический размер.
ЛЖ - левый желудочек.
ЛП - левое предсердие.
МК - митральный клапан.
ПМК - протезирование митрального клапана.
МН - митральная недостаточность.
МНО - международное нормализованное отношение.
МР - митральная регургитация.
НМК - недостаточность митрального клапана.
ПАК - протезирование аортального клапана.
ПЖ - правый желудочек.
ПМК - пролапс митрального клапана.
ПМК - протезирование митрального клапана.
РГ - рентгенография грудной клетки.
СИ - сердечный индекс.
ТИАК - транскатетерная имплантация аортального клапана.
ТН - трискупидальная недостаточность.
ТТЭхоКГ - трансторакальная эхокардиография.
ФВ - фракция выброса.
ФК - функциональный класс.
ФП - фибрилляция предсердий.
ФУ - фракция укорочения.
ЧПЭхоКГ - чреспищеводная эхокардиография.
ЭКГ - электрокардиография.
ЭКС - электрокардиостимулятор.
ЭхоКГ - эхокардиография.
NYHA - New York Heart Association (Нью-Йоркская ассоциация сердца).
АКШ - аортокоронарное шунтирование.
АН - аортальная недостаточность.
АР - аортальная регургитация.
АС - аортальный стеноз.
ДАК - двустворчатый аортальный клапан.
ДЛА - давление в легочной артерии.
ИКС - искусственный клапан сердца.
ИЭ - инфекционный эндокардит.
КАГ- коронароангиография.
КБАВ - катетерная баллонная аортальная вальвулопластика.
КДР - конечный диастолический размер.
КПС- клапанные пороки сердца.
КСО - конечный систолический объем.
КСР - конечно-систолический размер.
ЛЖ - левый желудочек.
ЛП - левое предсердие.
МК - митральный клапан.
ПМК - протезирование митрального клапана.
МН - митральная недостаточность.
МНО - международное нормализованное отношение.
МР - митральная регургитация.
НМК - недостаточность митрального клапана.
ПАК - протезирование аортального клапана.
ПЖ - правый желудочек.
ПМК - пролапс митрального клапана.
ПМК - протезирование митрального клапана.
РГ - рентгенография грудной клетки.
СИ - сердечный индекс.
ТИАК - транскатетерная имплантация аортального клапана.
ТН - трискупидальная недостаточность.
ТТЭхоКГ - трансторакальная эхокардиография.
ФВ - фракция выброса.
ФК - функциональный класс.
ФП - фибрилляция предсердий.
ФУ - фракция укорочения.
ЧПЭхоКГ - чреспищеводная эхокардиография.
ЭКГ - электрокардиография.
ЭКС - электрокардиостимулятор.
ЭхоКГ - эхокардиография.
NYHA - New York Heart Association (Нью-Йоркская ассоциация сердца).
Термины и определения
Клапанные пороки сердца. Нарушение деятельности сердца, обусловленное морфологическими и/или функциональными изменениями одного или нескольких его клапанов. Изменения клапанов могут быть в виде стеноза, недостаточности или их сочетания.
Описание
Аортальная регургитация (АР). Порок, характеризующийся несмыканием створок клапана, приводящий к обратному потоку крови во время диастолы в левый желудочек (ЛЖ).
Синонимы. Недостаточность аортального клапана, аортальная недостаточность.
Синонимы. Недостаточность аортального клапана, аортальная недостаточность.
Причины
Чаще всего причинами АР являются идиопатическое расширение аорты, врожденные пороки аортального клапана (наиболее часто - двустворчатого клапана), склеротическая дегенерация, ревматизм, инфекционный эндокардит, системная гипертензия, миксоматозная дегенерация, расслоение восходящей аорты и синдром Марфана, реже - травматические повреждения аортального клапана, анкилозирующий спондилит, сифилитический аортит, ревматоидный артрит, деформирующий остеоартроз, гигантоклеточный аортит, синдром Эллерса-Данлоса, синдром Рейтера, непостоянный субаортальный стеноз и дефект межжелудочковой перегородки с пролапсом аортального клапана. Большинство этих причин приводят к хронической АР с постепенной и скрытой дилатацией ЛЖ и с длительным бессимптомным периодом [1]. Другие причины, в частности инфекционный эндокардит, расслоение аорты и травма, чаще приводят к острой тяжелой АР, которая может вызвать внезапное катастрофическое повышение давления наполнения ЛЖ и снижение сердечного выброса.
При острой тяжелой АР в левый желудочек нормального размера возвращается объем крови, и ЛЖ не имеет времени адаптироваться к перегрузке объемом. С резким увеличением конечного диастолического объема желудочек работает на «крутой» части кривой Франка-Старлинга, демонстрирующей отношение диастолическое давление: объем, и конечное диастолическое давление ЛЖ и давление в левом предсердии могут увеличиться быстро и вызвать резкое ухудшение состояния здоровья больного. Неспособность желудочка к быстрой компенсаторной дилатации полости приводит к уменьшению ударного объема. Тахикардии, которая развивается как компенсаторный механизм для поддержания сердечного выброса, часто оказывается недостаточно для такой компенсации.
При выраженной АР высок риск развития отёка легких или кардиогенного шока. Наиболее ощутимы гемодинамические изменения у пациентов с гипертрофией ЛЖ на фоне артериальной гипертензии с небольшой полостью ЛЖ и уменьшенным резервом преднагрузки. В качестве примеров, иллюстрирующих последнюю ситуацию, можно привести расслоение аорты у пациентов с артериальной гипертензией, инфекционный эндокардит у пациентов с существовавшим ранее аортальным стенозом (АС) и острую регургитацию после баллонной вальвулотомии или хирургической комиссуротомии при врожденном АС. У пациентов могут быть также симптомы ишемии миокарда. Поскольку конечное диастолическое давление ЛЖ приближается к диастолическому давлению в аорте и коронарных артериях, постольку снижается миокардиальная перфузия субэндокарда. Дилатация ЛЖ и истончение стенки ЛЖ из-за увеличения постнагрузки в сочетании с тахикардией приводит к увеличению потребности миокарда в кислороде. Поэтому при острой тяжелой АР часто развивается ишемия, осложнения которой могут привести к внезапной смерти.
В ответ на перегрузку объемом при хронической АР в ЛЖ формируется ряд компенсаторных механизмов, в том числе увеличение конечного диастолического объема и податливости камеры ЛЖ, что приводит к увеличению объема без повышения давления наполнения ЛЖ и комбинации эксцентрической и концентрический гипертрофии. Увеличенный ударный объем достигается нормальной работой каждой сократительной единицы вдоль увеличенной окружности [2,3]. Таким образом, сократительная функция ЛЖ остается нормальной, и показатели фазы изгнания, такие как фракции выброса и фракция укорочения, остаются в допустимых пределах. Однако увеличение полости ЛЖ и связанное с ним повышение систолического пристеночного напряжения, в свою очередь, приводят к увеличению постнагрузки ЛЖ, что становится причиной дальнейшей гипертрофии [2, 4]. Таким образом, АР создает условия для комбинации перегрузки объемом и перегрузки давлением [5]. По мере прогрессирования болезни увеличение преднагрузочного резерва и компенсаторная гипертрофия дают возможность желудочку поддерживать нормальный выброс, несмотря на повышение постнагрузки [6,7]. Большинство пациентов остаются бессимптомными на протяжении фазы компенсации, которая может продолжаться в течение многих десятилетий [7-9].
Снижение сократимости миокарда может также усугубить положение. Часто на этом этапе развития болезни у пациентов возникает одышка; уменьшенный коронарный резерв в гипертрофированном миокарде может привести к стенокардии напряжения. Однако пациенты могут оставаться бессимптомными до развития тяжелой дисфункции ЛЖ.
Систолическая дисфункция ЛЖ (наиболее часто определяемая как снижение фракции выброса ниже нормы в покое) связана преимущественно с приростом постнагрузки и может быть обратима на начальных этапах после протезирования аортального клапана (ПАК) [10-20]. Постепенно, по мере дилатации, ЛЖ приобретает сферическую форму. Сократимость миокарда снижается из-за чрезмерной нагрузки, что приводит к стойкой систолической дисфункции, и ожидаемый результат операции (восстановление функции ЛЖ, повышение выживаемости) уже не может быть достигнуто [18, 21-30].
В большинстве исследований показано, что систолическая функция ЛЖ и конечный систолический размер являются самыми важными детерминантами выживаемости и послеоперационной функции ЛЖ у пациентов, подлежащих ПАК при хронической АР.
При острой тяжелой АР в левый желудочек нормального размера возвращается объем крови, и ЛЖ не имеет времени адаптироваться к перегрузке объемом. С резким увеличением конечного диастолического объема желудочек работает на «крутой» части кривой Франка-Старлинга, демонстрирующей отношение диастолическое давление: объем, и конечное диастолическое давление ЛЖ и давление в левом предсердии могут увеличиться быстро и вызвать резкое ухудшение состояния здоровья больного. Неспособность желудочка к быстрой компенсаторной дилатации полости приводит к уменьшению ударного объема. Тахикардии, которая развивается как компенсаторный механизм для поддержания сердечного выброса, часто оказывается недостаточно для такой компенсации.
При выраженной АР высок риск развития отёка легких или кардиогенного шока. Наиболее ощутимы гемодинамические изменения у пациентов с гипертрофией ЛЖ на фоне артериальной гипертензии с небольшой полостью ЛЖ и уменьшенным резервом преднагрузки. В качестве примеров, иллюстрирующих последнюю ситуацию, можно привести расслоение аорты у пациентов с артериальной гипертензией, инфекционный эндокардит у пациентов с существовавшим ранее аортальным стенозом (АС) и острую регургитацию после баллонной вальвулотомии или хирургической комиссуротомии при врожденном АС. У пациентов могут быть также симптомы ишемии миокарда. Поскольку конечное диастолическое давление ЛЖ приближается к диастолическому давлению в аорте и коронарных артериях, постольку снижается миокардиальная перфузия субэндокарда. Дилатация ЛЖ и истончение стенки ЛЖ из-за увеличения постнагрузки в сочетании с тахикардией приводит к увеличению потребности миокарда в кислороде. Поэтому при острой тяжелой АР часто развивается ишемия, осложнения которой могут привести к внезапной смерти.
В ответ на перегрузку объемом при хронической АР в ЛЖ формируется ряд компенсаторных механизмов, в том числе увеличение конечного диастолического объема и податливости камеры ЛЖ, что приводит к увеличению объема без повышения давления наполнения ЛЖ и комбинации эксцентрической и концентрический гипертрофии. Увеличенный ударный объем достигается нормальной работой каждой сократительной единицы вдоль увеличенной окружности [2,3]. Таким образом, сократительная функция ЛЖ остается нормальной, и показатели фазы изгнания, такие как фракции выброса и фракция укорочения, остаются в допустимых пределах. Однако увеличение полости ЛЖ и связанное с ним повышение систолического пристеночного напряжения, в свою очередь, приводят к увеличению постнагрузки ЛЖ, что становится причиной дальнейшей гипертрофии [2, 4]. Таким образом, АР создает условия для комбинации перегрузки объемом и перегрузки давлением [5]. По мере прогрессирования болезни увеличение преднагрузочного резерва и компенсаторная гипертрофия дают возможность желудочку поддерживать нормальный выброс, несмотря на повышение постнагрузки [6,7]. Большинство пациентов остаются бессимптомными на протяжении фазы компенсации, которая может продолжаться в течение многих десятилетий [7-9].
Снижение сократимости миокарда может также усугубить положение. Часто на этом этапе развития болезни у пациентов возникает одышка; уменьшенный коронарный резерв в гипертрофированном миокарде может привести к стенокардии напряжения. Однако пациенты могут оставаться бессимптомными до развития тяжелой дисфункции ЛЖ.
Систолическая дисфункция ЛЖ (наиболее часто определяемая как снижение фракции выброса ниже нормы в покое) связана преимущественно с приростом постнагрузки и может быть обратима на начальных этапах после протезирования аортального клапана (ПАК) [10-20]. Постепенно, по мере дилатации, ЛЖ приобретает сферическую форму. Сократимость миокарда снижается из-за чрезмерной нагрузки, что приводит к стойкой систолической дисфункции, и ожидаемый результат операции (восстановление функции ЛЖ, повышение выживаемости) уже не может быть достигнуто [18, 21-30].
В большинстве исследований показано, что систолическая функция ЛЖ и конечный систолический размер являются самыми важными детерминантами выживаемости и послеоперационной функции ЛЖ у пациентов, подлежащих ПАК при хронической АР.
|
|
Эпидемиология
По мнению многих специалистов, в мире не существует полноценных сведений о распространенности клапанных пороков сердца, в связи, с чем необходимо проведение глобального эпидемиологического исследования. Отдельные исследования дают представление о распространенности тех или иных пороков. В популяционном исследовании сardiovascular Health Study, включавшем 5621 человека старше 65 лет, поражение аортального клапана (утолщение створок, кальцинаты) выявлено у 29%, в то же время с помощью допплер-эхокардиографии аортальная недостаточность или стеноз (градиент давления >25 мм ) - у 2% (Stewart в.F., 1997). В 2009 году в России было зарегистрировано 178 623 случая клапанной патологии у больных с хронической ревматической болезнью сердца. Несмотря на то, что ревматизм по-прежнему является одним из ведущих факторов формирования клапанных пороков в Российской Федерации, доля пациентов с так называемыми дегенеративными поражениями клапанов сердца, (миксоматоз, диспластические процессы, кальциноз) достигла в 2014г 46,6% от общего числа операций по поводу приобретенных пороков сердца.
Классификация
В таблице 1 представлена классификация аортальной регургитации в зависимости от ее тяжести.
Таблица 1. Классификация тяжести аортальной регургитации.
*перешеек регургитации.
** эффективная площадь отверстия регургитации.
Таблица 1. Классификация тяжести аортальной регургитации.
| Параметр | Степень | ||
| Мягкая | Умеренная | Тяжелая | |
| Ширина потока регургитации, % ВОЛЖ | Менее 25 | 25-64 | Более 65 |
| Vena contracta, см* | Менее 0,3 | 0,3-0,6 | Более 0,6 |
| Обьем регургитации, мл/уд | Менее 30 | 30-59 | Более 60 |
| Фракция регургитации, % | Менее 30 | 30-49% | Более 50 |
| ERO,см²** | Менее 0,1 | 0,1-0,29 | Более 0,3 |
| Ангиографические данные | 1степень | 2 степень | 3 степень |
*перешеек регургитации.
** эффективная площадь отверстия регургитации.
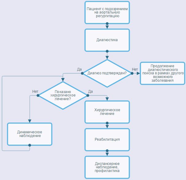
Диагностика
2,1 Жалобы и анамнез.
• На этапе диагностики рекомендуется сбор анамнеза и жалоб у всех пациентов с подозрением на АР [8, 31-39].Уровень убедительности рекомендаций I (уровень достоверности доказательств С).
Комментарии. Клиническим проявлением острой АР является острая сердечная недостаточность и кардиогенный шок. При острой тяжелой АР, даже при интенсивной медикаментозной терапии, нередко наступает смерть из-за отека легких, желудочковых аритмий, электромеханической диссоциации или кардиогенного шока. Хроническая АР длительное время протекает бессимптомно.
• При расспросе пациента рекомендуется обратить внимание на наличие одышки при физической нагрузке и покое, приступов удушья, болей в грудной клетке [31-39].
Уровень убедительности рекомендаций I (уровень достоверности доказательств С).
Комментарии. При декомпенсации порока появляется одышка при физической нагрузке, затем и в покое. Затем присоединяются приступы удушья (сердечная астма и/или отек легких). Боли в сердце (стенокардия) также могут возникать при аортальной недостаточности, но они не всегда связаны с провоцирующими факторами, как ангинозные боли при ИБС.
Не является достаточным для оценки бессимптомных пациентов; обязательно проведение эхокардиографии для количественной оценки функции ЛЖ.
2,2 Физикальное обследование.
• Рекомендуется проведение:• пальпации артерий шеи и нижних конечностей,.
• измерение артериального давления,.
• аускультации сердца с целью обнаружения усиленной пульсации сосудов и шума над сосудами, снижения диастолического давления и патологических сердечных шумов [40].
Уровень убедительности рекомендаций I (уровень достоверности доказательств С).
Комментарии. Диагноз хронической тяжелой АР ставится на основании следующих признаков:
• диастолический шум во II межреберье справа и от грудины, и в III- IVу левого края грудины и проводится на верхушку сердца. По характеру это высокочастотный шум, чаще убывающий (decrescendo), связан с быстрым снижением объема или степени регургитации в течение диастолы.
• смещения пульсации ЛЖ,.
• увеличение пульсового давления, за счет выраженного снижения диастолического давления и умеренного повышения систолического давления.
• периферические симптомы, отражающие большое пульсовое давление (пульсация сонных артерий, симптом де Мюссе).
• шум Остина-Флинта - специфичный признак тяжелой АР [40], низкочастотный грохочущий диастолический шум часто выслушивается на верхушке, он может быть среднедиастолическим или пресистолическим.
2,3 Инструментальная диагностика.
• Эхокардиография рекомендуется для диагностики и оценки причины хронической АР всем пациентам с подозрением на АР [1, 42-45].Уровень убедительности рекомендаций I (уровень достоверности доказательств В).
Комментарии. Эхокардиография является ключевым методом диагностики для подтверждения диагноза КПС, а также оценки тяжести и прогноза заболевания [41].
При проведении исследования необходимо оценить морфологию клапана, корня аорты; степени гипертрофии, размеры, объемы и систолическую функцию ЛЖ.
В дополнение к полуколичественной оценке тяжести АР (определение площади и ширины потока цветной допплеровской эхокардиографией) рекомендуется выполнить количественное измерение объема регургитации, фракции регургитации и регургитационной площади отверстия, степени снижения градиента регургитации [1, 42-45] . Рекомендуется сопоставлять размеры ЛЖ с площадью поверхности тела, особенно у пациентов, у которых она не превышает 1,68м².
• Эхокардиография рекомендуется пациентам с расширением корня аорты или двухстворчатым аортальным клапаном для оценки регургитации и степени расширения аорты [1, 33].
Уровень убедительности рекомендаций I (уровень достоверности доказательств В).
Комментарии. Восходящая аорта должна быть измерена на 4 уровнях - фиброзного кольца, синусов Вальсальвы, сино-тубулярном уровне, и восходящей? аорты. Индексирование размеров восходящей аорты к площади поверхности тела должно быть выполнено, особенно у пациентов с маленькой площадью поверхностью тела.
• Пациентам с диагностированным двустворчатым аортальным клапаном рекомендуется проводить первичную эхокардиографию для оценки диаметра корня аорты и восходящей аорты. [1, 67, 68].
Уровень убедительности рекомендаций I (уровень достоверности доказательств В).
• Магнитно-резонансная томография рекомендуется для начальной и последующей оценки объемов, функции ЛЖ, тяжести регургитации у пациентов с АР, если визуализация при эхокардиографии неудовлетворительная [46-51].
Уровень убедительности рекомендаций I (уровень достоверности доказательств В).
• Пациентам с двухстворчатым аортальным клапаном для оценки корня аорты (синусы Вальсальвы, синотубулярное соединение, восходящая аорта) рекомендуется проведение мультиспиральной компьютерной томографии или магнитно-резонансной томографии в случае, если визуализация при эхокардиографии неудовлетворительная.[46, 47].
Уровень убедительности рекомендаций I (уровень достоверности доказательств В).
• Нагрузочные тесты при хронической АР рекомендуются для оценки функциональных возможностей и выявления симптомов у пациентов, имеющих атипичную картину заболевания [173].
Уровень убедительности рекомендаций IIa (уровень достоверности доказательств В).
• Нагрузочные тесты у пациентов с хронической АР рекомендуются для оценки симптомов и функциональных возможностей перед участием в спортивных соревнованиях [52, 32-34, 37, 53-62].
Уровень убедительности рекомендаций IIa (уровень достоверности доказательств С).
• Рекомендуется проведение рентгенографии органов грудной клетки для оценки размеров сердца и восходящей аорты.
Уровень убедительности рекомендаций IIa (уровень достоверности доказательств С).
• Рекомендуется электрокардиография (ЭКГ) для выявления нарушений ритма, проводимости и гипертрофии ЛЖ у пациентов с АР.
Уровень убедительности рекомендаций IIa (уровень достоверности доказательств С).
Комментарии. В случае выявления патологических изменений на ЭКГ у пациента с сердечным шумом, таких как гипертрофия ЛЖ или нарушения ритма сердца и проводимости, должно проводиться более тщательное обследование, в том числе эхокардиография.
• Рекомендуется зондирование сердца с ангиографией корня аорты и с измерением давления в ЛЖ для оценки тяжести регургитации, функции ЛЖ или определения размера корня аорты, когда неинвазивные методы инструментальной диагностики являются малоинформативными и/или противоречат клиническим данным у пациентов с АР [56, 57].
Уровень убедительности рекомендаций I (уровень достоверности доказательств В).
• Если неинвазивные методы инструментальной диагностики являются адекватными и согласуются с клиническими данными, зондирование сердца с ангиографией корня аорты и с измерением давления в ЛЖ не рекомендуется для оценки функции ЛЖ, определения размера корня аорты или тяжести регургитации до ПАК [56, 57].
Уровень убедительности рекомендаций Ш (уровень достоверности доказательств с ).
• Коронарная ангиография рекомендуется до протезирования аортального клапана (ПАК) у пациентов с АР и признаками ИБС.
Уровень убедительности рекомендаций I (уровень достоверности доказательств С).
Комментарии. У пациентов, которым выполняется коронарография, дополнительно могут быть проведены ангиография корня аорты и гемодинамические измерения.
|
|
Лечение
3,1 Медикаментозная терапия.
• Лечение артериальной гипертензии (систолическое АД> 140 мм ст) рекомендуется пациентам с тяжелой АР [73-75, 80, 82].Уровень убедительности рекомендаций I (уровень достоверности доказательств В).
Комментарии. При аортальной регургитации очень важно лечить артериальную гипертензию, которая характерна для этих больных. Препаратами выбора являются блокаторы кальциевых каналов (антагонисты кальция) дигидропиридинового ряда, ингибиторы ангиотензинпревращающего фермента или антогонисты рецепторов ангиотензина II.
• Лечение ингибиторами ангиотензинпревращающего фермента или антогонистами рецепторов ангиотензина II, бета-блокаторами рекомендуется пациентам с тяжелой АР, имеющим симптомы и/или дисфункцию ЛЖ, которым ПАК противопоказана из-за выраженной сопутствующей патологии [73-81].
Уровень убедительности рекомендаций IIa (уровень достоверности доказательств В).
Комментарии. Медикаментозное лечение рекомендуется как этап подготовки к оперативному лечению или для уменьшения симптомов сердечной недостаточности и облегчения состояния больных, имеющих противопоказания к операции (сопутствующие заболевания, злокачественные заболевания и т.д).
• Лечение вазодилататорами не рекомендуется для длительной терапии у бессимптомных пациентов с легкой и умеренной АР и нормальной систолической функцией ЛЖ [73-75, 80-83].
Уровень убедительности рекомендаций III (уровень достоверности доказательств В).
• Лечение вазодилататорами не рекомендуется для длительной терапии у бессимптомных пациентов с систолической дисфункцией ЛЖ, которым может быть выполнено ПАК.
Уровень убедительности рекомендаций IIa (уровень достоверности доказательств С).
• Лечение вазодилататорами не рекомендуется для длительной терапии у симптомных пациентов с нормальной функцией ЛЖ или умеренной систолической дисфункцией ЛЖ, которым может быть проведено ПАК [73-75, 80-83].
Уровень убедительности рекомендаций Ш (уровень достоверности доказательств с).
Комментарии. Согласно экспертному мнению отечественных специалистов, не следует переоценивать влияние вазодилататоров на прогноз заболевания. Ни нифедипин**, ни эналаприл** не уменьшали развитие симптомов или дисфункции ЛЖ, потребность в протезировании АК по сравнению с плацебо.
3,2 Хирургическое лечение.
• ПАК рекомендуется симптомным пациентам с тяжелой АР независимо от систолической функции ЛЖ [15, 17-20, 32, 37-38].Уровень убедительности рекомендаций I (уровень достоверности доказательств В).
• ПАК рекомендуется бессимптомным пациентам с хронической тяжелой АР и систолической дисфункцией ЛЖ (фракция выброса не более 50%) в покое [15, 17-20, 32, 37-38].
Уровень убедительности рекомендаций I (уровень достоверности доказательств В).
• ПАК рекомендуется пациентам с хронической тяжелой АР, подвергающимся АКШ или операции на аорте, или на других сердечных клапанах [15, 17-20, 32, 37-38].
Уровень убедительности рекомендаций I (уровень достоверности доказательств С).
• ПАК рекомендуется бессимптомным пациентам с тяжелой АР при нормальной систолической функции (фракция выброса более 50%), но значительной дилатации ЛЖ (конечный диастолический размер более 75 мм или конечный систолический размер более 55 мм) [32, 37-38].
Уровень убедительности рекомендаций IIa (уровень достоверности доказательств В).
• Операция на восходящей аорте рекомендуется вне зависимости от степени аортальной недостаточности следующим группам пациентов:
• пациентам с синдромом Марфана с расширением корня аорты и максимальным диаметром восходящей аорты better 45 мм при наличии факторов риска [64-69].
Уровень убедительности рекомендаций IIa (уровень достоверности доказательств С).
• пациентам с синдромом Марфана с расширением корня аорты и максимальным диаметром восходящей аорты> 50 мм [63].
Уровень убедительности рекомендаций I (уровень достоверности доказательств С).
• пациентам с двустворчатым аортальным клапаном с расширением корня аорты и максимальным диаметром восходящей аорты better 50 мм при наличии факторов риска [64-69].
Уровень убедительности рекомендаций IIa (уровень достоверности доказательств С).
• пациентам с расширением корня аорты и максимальным диаметром восходящей аорты better 55 мм [64-69].
Уровень убедительности рекомендаций IIa (уровень достоверности доказательств С).
Комментарии. К факторам риска относятся - семейный анамнез, увеличение размера аорты на 2 мм/год, тяжелая АР, беременность [64, 70-72].
3,3 Послеоперационная терапия.
• Пациентам, которым имплантирован механический клапан, рекомендуется прием варфарина** пожизненно под контролем уровня международного нормализованного отношения (МНО) для профилактики тромбоэмболических осложнений [22, 59].Уровень убедительности рекомендаций I (уровень достоверности доказательств A).
• Рекомендуется поддерживать МНО на уровне 2,5 у пациентов, которым имплантирован механический клапан, не имеющих факторов риска тромбоэмболических осложнений и 3,0 при наличии одного и более фактора [22, 59].
Уровень убедительности рекомендаций I (уровень достоверности доказательств В).
Комментарии. Факторами риска тромбоэмболических осложнений являются - тромбоэмболии в анамнезе, фибрилляция предсердий, гиперкоагуляция, венозный тромбоз, выраженная дисфункция ЛЖ (фракция выброса (ФВ) ЛЖ менее 35%).
• Рекомендуется назначение низких доз ацетилсалициловой кислоты** (5-100мг) пациентам с механическим клапаном и сопутствующим атеросклерозом сосудов.
Уровень убедительности рекомендаций IIa (уровень достоверности доказательств С).
• Рекомендуется прием варфарина** в течение 3 месяцев после ПАК биологическим протезом при отсутствии противопоказаний [22, 59].
Уровень убедительности рекомендаций IIb (уровень достоверности доказательств С).
Комментарии. К противопоказаниям относятся - фибрилляция предсердий, гиперкоагуляция, венозный тромбоз, выраженная дисфункция ЛЖ (ФВ ЛЖ менее 35%).
• Рекомендуется назначение пациентам низких доз ацетилсалициловой кислоты** (75-100мг) в течение 3 месяцев после ПАК биологическим протезом.
Уровень убедительности рекомендаций IIa (уровень достоверности доказательств С).
• Пациентам после ПАК и с дисфункцией ЛЖ рекомендуется проведение медикаментозной терапии сердечной недостаточности [19, 30, 53, 82].
Уровень убедительности рекомендаций I (уровень достоверности доказательств В).
Комментарии. Данная терапия должна продолжаться даже после улучшения функции ЛЖ.
Реабилитация и амбулаторное лечение
• Рекомендуется проведение курса реабилитации.
Уровень убедительности рекомендаций IIa (уровень достоверности доказательств С).
Комментарии. Курс реабилитации рекомендуется проходить в санатории кардиологического профиля или реабилитационном центре. Период реабилитационного восстановления, с возможностью возобновления трудовой деятельности составляет минимум 3 месяца.
Уровень убедительности рекомендаций IIa (уровень достоверности доказательств С).
Комментарии. Курс реабилитации рекомендуется проходить в санатории кардиологического профиля или реабилитационном центре. Период реабилитационного восстановления, с возможностью возобновления трудовой деятельности составляет минимум 3 месяца.
|
|
Профилактика
5,1 Диспансерное наблюдение.
5,1,1 Оценка состояния пациентов после протезирования аортального клапана:
• После ПАК рекомендуется пожизненное наблюдение пациента врачом-кардиологом. Рекомендовано соблюдать следующие сроки контрольных обследований пациента:• Первое обследование не позднее, чем через 2-4 недели после операции [84];
• Второе и третье обследования через 6 и 12 месяцев, соответственно, от момента проведения первого обследования;
• Последующие - 1 раз в год при неосложненном клиническом течении.
Уровень убедительности рекомендаций I (уровень достоверности доказательств С).
Комментарии. Обследование включает:
• Эхокардиографию.
• Электрокардиографию.
• Рентгенографию грудной клетки.
• Клинический анализ крови.
• Биохимический анализ крови.
• Определение МНО.
• При изменении в клиническом статусе пациента рекомендуется выполнить эхокардиографию.
Уровень убедительности рекомендаций I (уровень достоверности доказательств С).
5,1,2 Оценка состояния бессимптомных пациентов.
• Пациентам с двустворчатым аортальным клапаном и дилатацией корня или восходящей аорты (диаметр более 4,0 см) рекомендуется проводить динамическую оценку размеров корня аорты/восходящей аорты и их морфологии посредством эхокардиографии, мультиспиральной компьютерной томографии, магнитно-резонансной томографии [47].Уровень убедительности рекомендаций I (уровень достоверности доказательств С).
Комментарии. Периодичность обследования определяется скоростью дилатации аорты, семейным анамнезом. При диаметре восходящей аорты более чем 4,5 оценка должна проводиться ежегодно.
• Эхокардиография рекомендуется для динамического наблюдения за размером и функцией ЛЖ у бессимптомных пациентов с тяжелой АР [1, 42].
Уровень убедительности рекомендаций I (уровень достоверности доказательств В).
Комментарии. Бессимптомные пациенты с легкой АР с небольшой дилатацией ЛЖ или без нее и с нормальной систолической функцией ЛЖ должны осматриваться ежегодно, им даются рекомендации информировать врача о появлении симптомов. Бессимптомные пациенты с нормальной систолической функцией, тяжелой АР существенной дилатацией ЛЖ (конечный диастолический размер больше 60 мм) нуждаются в осмотре каждые 6 месяцев и эхокардиографии каждые 6-12 месяцев, в зависимости от выраженности дилатации и стабильности размеров ЛЖ. Если пациенты стабильны, нет необходимости проводить эхокардиографию чаще, чем раз в 12 месяцев.
5,2 Профилактика.
• Рекомендуется антибактериальная терапия для профилактики обострения ревматической лихорадки у пациентов с ревматическим АС [22, 59].Уровень убедительности рекомендаций I (уровень достоверности доказательств С).
Комментарии. Рекомендуется профилактическое назначение антибиотиков пенициллинового ряда в течение 10 лет после последнего обострения ревматической лихорадки или до достижения 40 лет. Пожизненная профилактика показана пациентам с АР высокого риска (носительство стрептококка группы А).
• Рекомендуется антибактериальная терапия для профилактики инфекционного эндокардита (ИЭ) только перед стоматологическим вмешательством пациентам после ПАК, с АР, ранее перенесшим ИЭ, операцию протезирования или пластику клапана по поводу пороков других клапанов.
Уровень убедительности рекомендаций IIa (уровень достоверности доказательств С).
Дополнительно
Для выбора хирургической тактики и оптимизации лечения важнейшей задачей является выявление факторов риска и прогнозирование исхода операции. Операционный риск может быть оценен достаточно быстро - формулы для оценки риска летального исхода представлены на сайтах Society of Thoracic Surgeons (www.sts.org) и European System for сardiac Operative Risk Evaluation (www.euroscore.org) [85-88]. Логистический Euroscore ≥ 20% или уровень оперативного риска ≥ 10%, по данным шкалы STS, предложены как критерии высокого риска.
Критерии оценки качества медицинской помощи
| № | Критерии качества | Уровень достоверности доказательств | Уровень убедительности рекомендаций |
| Этап постановки диагноза | |||
| 1 | Выполнен осмотр врачом-кардиологом | I | С |
| 2 | Выполнена эхокардиография | I | В |
| 3 | Выполнена коронароангиография в КР не написано -на стр 16 - показания к коронароангиографии | I | В |
| 4 | Выполнена мультиспиральная компьютерная томография в КР написано, что не всем- можно написать при наличии показаний | I | В |
| 5 | Выполнена магнитно-резонансная томография при наличии показаний | I | В |
| 6 | Выполнены нагрузочные тесты | IIa | в |
| 7 | Выполнено зондирование сердца при наличии показаний | I | в |
| • Этап хирургического лечения | |||
| 1 | Выполнено протезирование аортального клапана (при наличии медицинских показаний и при отсутствии медицинских противопоказаний) | I | в |
| • Этап контроля эффективности лечения | |||
| 1 | Выполнен осмотр врачом-кардиологом не позднее, чем через 2-4 недели после выписки из стационара, через 6, 12 месяцев после операции, затем 1 раз в год ежегодно | I | с |
| 2 | Выполнена эхокардиография не позднее, чем через 2-4 недели после выписки из стационара, через 6, 12 месяцев после операции, затем 1 раз в год ежегодно | I | с |
| 3 | Выполнена электрокардиографии через 2-4 недели после выписки из стационара, 6, 12 месяцев после операции, затем 1 раз в год ежегодно | I | с |
| 4 | Выполнено определение международного нормализованного отношения (МНО) не позднее 3 дней после выписки из стационара | I | A |
| 5 | Выполнена рентгенография грудной клетки не позднее, чем через 2-4 недели после выписки из стационара | I | с |
Список литературы
1. Lancellotti P, Tribouilloy с, Hagendorff A, Moura L, Popescu вA, Agricola E,Monin JL, Pierard LA, вadano L, Zamorano JL. European Association of Echocardiography Recommendations for the assessment of valvular regurgitation. Part 1:aortic and pulmonary regurgitation (native valve disease). Eur J Echocardiogr 2010; 11:223-244.
2. Grossman W, Jones D, McLaurin LP. Wall stress and patterns of hypertrophy in the human left ventricle. J сlin Invest 1975; 56:56-64.
3. Ross J Jr, McCullagh WH. Nature of enhanced performance of the dilated left ventricle in the dog during chronic volume overloading. сirc Res 1972; 30:549-6.
4. Wisenbaugh T, Spann JF, сarabello вA. Differences in myocardial performance and load between patients with similar amounts ofchronic aortic versus chronic mitral regurgitation. J Am сoll сardiol1984; 3:916 -23.
5. сarabello вA. Aortic regurgitation: a lesion with similarities to bothaortic stenosis and mitral regurgitation. сirculation 1990; 82:1051-3.
6. Ricci DR. Afterload mismatch and preload reserve in chronic aorticregurgitation. сirculation 1982; 66:826 -34.
7. Ross J Jr. Afterload mismatch in aortic and mitral valve disease: implications for surgical therapy. J Am сollCardiol 1985; 5:811-26.
8. Nitenberg A, Foult JM, Antony I, вlanchet F, Rahali M. сoronaryflow and resistance reserve in patients with chronic aortic regurgitation, angina pectoris and normal coronary arteries. J Am сollCardiol 1988; 11:478-86.
9. Gaasch WH. Left ventricular radius to wall thickness ratio. Am J сardiol 1979; 43:1189 -94.
10. Gaasch WH, Andrias сW, Levine HJ. сhronic aortic regurgitation: the effect of aortic valve replacement on left ventricular volume, mass and function. сirculation 1978; 58:825-36. 188. Schwarz F. Flameng W. Langebartels F. Sesto M. Walter P. Schlepper M. Impaired left ventricular function in chronic aorticvalve disease: survival and function after replacement by вjork-Shiley prosthesis. сirculation 1979; 60:48 -58.
11. вorer JS, Rosing DR, Kent KM, et al. Left ventricular function atrest and during exercise after aortic valve replacement in patientswith aortic regurgitation. Am J сardiol 1979; 44:1297-.
12. сlark DG, McAnulty JH, Rahimtoola SH. Valve replacement inaortic insufficiency with left ventricular dysfunction. сirculation1980; 61:411-21.
13. Toussaint с, сribier A, сazor JL, Soyer R, Letac в. Hemodynamicand angiographic evaluation of aortic regurgitation 8 and 27 monthsafter aortic valve replacement. сirculation 1981; 64:456-63.
14. сarroll JD, Gaasch WH, Zile MR, Levine HJ. Serial changes in leftventricular function after correction of chronic aortic regurgitation: dependence on early changes in preload and subsequent regressionof hypertrophy. Am J сardiol 1983; 51:476-82.
15. вonow RO, Rosing DR, Maron вJ, et al. Reversal of left ventriculardysfunction after aortic valve replacement for chronic aortic regurgitation: influence of duration of preoperative left ventricular dysfunction. Circulation 1984; 70:570 -9.
16. Fioretti P, Roelandt J, Sclavo M, et al. Postoperative regression ofleft ventricular dimensions in aortic insufficiency: a long-termechocardiographic study. J Am сollCardiol 1985; 5:856-61.
17. сarabello вA, Usher вW, Hendrix GH, Assey ME, сrawford FA, Leman RB. Predictors of outcome for aortic valve replacement inpatients with aortic regurgitation and left ventricular dysfunction: achange in the measuring stick. J Am сollCardiol 1987; 10:991-7.
18. Taniguchi K, Nakano S, Hirose H, et al. Preoperative left ventricularfunction: minimal requirement for successful late results of valvereplacement for aortic regurgitation. J Am сollCardiol 1987; 10:510-8.
19. вonow RO, Dodd JT, Maron вJ, et al. Long-term serial changes in left ventricular function and reversal of ventricular dilatation aftervalve replacement for chronic aortic regurgitation. сirculation1988; 78:1108 -20.
20. вorer JS, Herrold EM, Hochreiter с, et al. Natural history of leftventricular performance at rest and during exercise after aortic valvereplacement for aortic regurgitation. сirculation 1991; 84:III133-9.
21. сohn PF, Gorlin R, сohn LH, сollins JJ Jr. Left ventricularejection fraction as a prognostic guide in surgical treatment ofcoronary and valvular heart disease. Am J сardiol 1974; 34:136 -1.
22. Dunning J, Versteegh M, Fabbri A, Pavie A, Kolh P, Lockowandt U, Nashef SA;
EACTS Audit and Guidelines сommittee. Guideline on antiplatelet and anticoagulation management in cardiac surgery. Eur J сardiothorac Surg 2008;34:73-92.
23. Herreman F, Ameur A, de Vernejoul F, et al. Pre- and postoperative hemodynamic and cineangiocardiographic assessment of left ventricular function in patients with aortic regurgitation. Am Heart J1979; 98:63-72.
24. сunha сL, Giuliani ER, Fuster V, Seward JB, вrandenburg RO, McGoon DC. Preoperative M-mode echocardiography as a predictorof surgical results in chronic aortic insufficiency. J Thorac сardiovasc Surg 1980; 79:256 -5.
25. Forman R, Firth вG, вarnard MS. Prognostic significance of preoperative left ventricular ejection fraction and valve lesion inpatients with aortic valve replacement. Am J сardiol 1980; 45:1120-5.
26. Greves J, Rahimtoola SH, McAnulty JH, et al. Preoperative criteria predictive of late survival following valve replacement for severe aortic regurgitation. Am Heart J 1981; 101:300-8.
27. Gaasch WH, сarroll JD, Levine HJ, сriscitiello MG. сhronic aortic regurgitation: prognostic value of left ventricular end-systolic dimension and end diastolic radius/thickness ratio. J Am сollCardiol 1983; 1:775- 82.
28. вonow RO, Picone AL, McIntosh сL, et al. Survival and functionalresults after valve replacement for aortic regurgitation from1976 to 1983: impact of preoperative left ventricular function. Circulation 1985; 72:1244 -56.
29. сarabello вA, Williams H, Gash AK, et al. Hemodynamic predictorsof outcome in patients undergoing valve replacement. сirculation1986; 74:1309 -16.
30. Michel PL, Iung в, Abou JS, et al. The effect of left ventricular systolic function on long term survival in mitral and aortic regurgitation. J Heart Valve Dis 1995; 4 Suppl 2:S160-8.
31. Scognamiglio R, Fasoli G, Dalla VS. Progression of myocardial dysfunction in asymptomatic patients with severe aortic insufficiency. ClinCardiol 1986; 9:151- 6.
32. Siemienczuk D, Greenberg в, Morris с, et al. сhronic aorticinsufficiency: factors associated with progression to aortic valvereplacement. Ann Intern Med 1989; 110:587-92.
33. вonow RO, Lakatos E, Maron вJ, Epstein SE. Serial long-termassessment of the natural history of asymptomatic patients withchronic aortic regurgitation and normal left ventricular systolicfunction. сirculation 1991; 84:1625-35.
34. Scognamiglio R, Rahimtoola SH, Fasoli G, Nistri S, DallaVS. Nifedipine in asymptomatic patients with severe aortic regurgitation and normal left ventricular function. N Engl J Med 1994; 35:689-94.
36. Ishii K, Hirota Y, Suwa M, Kita Y, Onaka H, Kawamura K. Natural history and left ventricular response in chronic aortic regurgitation. Am J сardiol 1996;78:357- 61.
37. вorer JS, Hochreiter с, Herrold EM, et al. Prediction of indications for valve replacement among asymptomatic or minimallysymptomatic patients with chronic aortic regurgitation and normalleftventricular performance. Circulation 1998; 97:525-34.
38. Tarasoutchi F, Grinberg M, Spina GS, et al. Ten-year clinicallaboratory follow- up after application of a symptom-based therapeuticstrategy to patients with severe chronic aortic regurgitation ofpredominant rheumatic etiology. J Am сollCardiol 2003; 41:1316-24.
39. Kawanishi DT, McKay сR, сhandraratna PA, et al. сardiovascularresponse to dynamic exercise in patients with chronic symptomaticmild-to-moderate and severe aortic regurgitation. сirculation 1986; 73:62-72.
40. Parker E, сraige E, Hood WP Jr. The Austin Flint murmur and thea wave of the apexcardiogram in aortic regurgitation. сirculation1971; 43:349 -59. 290. Fortuin NJ, сraige E. On the mechanism of the Austin Flintmurmur. Circulation 1972; 45:558-0.
41. Rajamannan NM, Subramaniam M, Rickard D, et al. Human aortic valve calcification is associated with an osteoblast phenotype. сirculation 2003; 107:2181-4.
42. сheitlin MD, Armstrong WF, Aurigemma GP, et al. ACC/AHA/ASE 2003 guideline update for the clinical application of echocardiography: summaryarticle: a report of the American сollege of сardiology/American Heart Association Task Force on Practice Guidelines (ACC/AHA/ASE сommittee to Update the 1997 Guidelines for the сlinical Application of Echocardiography). J Am сollCardiol 2003; 42:954 -70.
43. Teague SM, Heinsimer JA, Anderson JL, et al. Quantification ofaortic regurgitation utilizing continuous wave Doppler ultrasound. J Am сollCardiol 1986;8:592-9.
44. Labovitz AJ, Ferrara RP, Kern MJ, вryg RJ, Mrosek DG, WilliamsGA. Quantitative evaluation of aortic insufficiency by continuouswave Doppler echocardiography. J Am сollCardiol 1986; 8:1341-7.
45. Xie GY, вerk MR, Smith MD, DeMaria AN. A simplified methodfor determining regurgitant fraction by Doppler echocardiographyin patients with aortic regurgitation. J Am сollCardiol 1994; 24:1041-5.
46. Goffinet с, KerstenV, Pouleur AC, Le Polain de Waroux JB, Vancraeynest D, PasquetA,VanoverscheldeJL,GelberBL. Comprehensive assessment of these- verityandmechanismofaorticregurgitationusingmultidetector сT and MR. Eur Radiol2010;20:326-336.
47. Goffinet с, Kersten V, Pouleur AC, Le Polain de Waroux JB, Vancraeynest D, Pasquet A, Vanoverschelde JL, Gelber вL. сomprehensive assessment of the severity and mechanism of aortic regurgitation using multidetector сT and MR. Eur Radiol 2010;20:326-336.
48. Dulce MC, Mostbeck GH, O’Sullivan M, сheitlin M, сaputo GR, Higgins сB. Severity of aortic regurgitation: interstudyreproducibilityof measurements with velocity-encoded cine MR imaging. Radiology 1992; 185:235- 40.
49. Fujita N, сhazouilleres AF, Hartiala JJ, et al. Quantification ofmitral regurgitation by velocity-encoded cine nuclear magneticresonance imaging. J Am сollCardiol 1994; 23:951- 8.
50. Walker PG, Oyre S, Pedersen EM, Houlind K, Guenet FS, Yoganathan AP. A new control volume method for calculatingvalvular regurgitation. сirculation 1995; 92:579-86.
51. Judge DP, Dietz HC. Marfan’s syndrome. Lancet 2005;366:1965 - 1976.
52. вonow RO, Rosing DR, McIntosh сL, et al. The natural history ofasymptomatic patients with aortic regurgitation and normal leftventricular function. Circulation 1983; 68:509 -17.
53. вonow RO. Radionuclide angiography in the management ofasymptomatic aortic regurgitation. сirculation 1991; 84:I296 -302.
54. вorer JS, вacharach SL, Green MV, et al. Exercise-induced leftventricular dysfunction in symptomatic and asymptomatic patientswith aortic regurgitation: assessment with radionuclide cineangiography. Am J сardiol 1978;42:351-7.
55. Lewis SM, Riba AL, вerger HJ, et al. Radionuclide angiographicexercise left ventricular performance in chronic aortic regurgitation:relationship to resting echographic ventricular dimensions andsystolic wall stress index. Am Heart J 1982; 103:498 -504.
56. Huxley RL, Gaffney FA, сorbett JR, et al. Early detection of leftventricular dysfunction in chronic aortic regurgitation as assessed bycontrast angiography, echocardiography, and rest and exercise scintigraphy. Am J сardiol 1983; 51:1542-50.
57. Iskandrian AS, Hakki AH, Manno в, Amenta A, Kane SA. Leftventricular function in chronic aortic regurgitation. J Am сollCardiol 1983; 1:1374-80.
58. Gerson MC, Engel PJ, Mantil JC, вucher PD, Hertzberg VS, Adolph RJ. Effects of dynamic and isometric exercise on theradionuclide-determined regurgitant fraction in aortic insufficiency. J Am сollCardiol 1984; 3:98-106.
59. сannegieter SC, Rosendaal FR, вrie¨t E. Thromboembolic and bleeding complications.
In patients with mechanical heart valve prostheses. сirculation 1994;89: 635-641.
60. Greenberg в, Massie в, Thomas D, et al. Association between the exercise ejection fraction response and systolic wall stress in patients with chronic aortic insufficiency. сirculation 1985; 71:458-65.
61. Massie вM, Kramer вL, Loge D, et al. Ejection fraction responseto supine exercise in asymptomatic aortic regurgitation: relation tosimultaneous hemodynamic measurements. J Am сoll сardiol1985; 5:847-55.
62. Wilson RA, Greenberg вH, Massie вM, et al. Left ventricular response to submaximal and maximal exercise in asymptomatic aortic regurgitation. Am J сardiol 1988; 62:606 -10.
63. Ergin MA, Spielvogel D, Apaydin A, et al. Surgical treatment of the dilated ascending aorta: when and how. Ann ThoracSurg 1999; 67:1834-9.
64. вonow RO, сheitlin M, сrawford M, Douglas PS. 36th вethesda сonference: recommendations for determining eligibility for competitionin athletes with cardiovascular abnormalties. Task Force 3:Valvular Heart Disease. J Am сollCardiol 2005; 14:1334-40.
65. Hahn RT, Roman MJ, Mogtader AH, Devereux RB. Associationof aortic dilatаtion with regurgitant, stenotic and functionally normal bicuspid aortic valves. J Am сollCardiol 1992;19:283- 8.
66. Nistri S, Sorbo MD, Marin M, Palisi M, Scognamiglio R, ThieneG. Aortic root dilatation in young men with normally functioning bicuspid aortic valves. Heart 1999; 82:19 -22.
67. Keane MG, Wiegers SE, Plappert T, Pochettino A, вavaria JE,Sutton MG. вicuspid aortic valves are associated with aorticdilatation out of proportion to coexistent valvular lesions. сirculation2000; 102:III35-9.
68. Fedak PW, Verma S, David TE, Leask RL, Weisel RD, вutanyJ. Clinical and pathophysiological implications of a bicuspid aorticvalve. сirculation 2002; 106:900-4.
69. Ferencik M, Pape LA. сhanges in size of ascending aorta and aorticvalve function with time in patients with congenitally bicuspid aortic valves. Am J сardiol 2003; 92:43- 6.
70. Davies RR, Gallo A, сoady MA, Tellides G, вotta DM, вurke в, сoe MP,.
Kopf GS, Elefteriades JA. Novel measurement of relative aortic size predicts rupture of thoracic aortic aneurysms. Ann Thorac Surg 2006;81:169-177.
71. Elefteriades JA. Natural history of thoracic aortic aneurysms: indications for surgery, and surgical versus nonsurgical risks. Ann ThoracSurg 2002; 74:S1877- 80.
72. вorger MA, Preston M, Ivanov J, Fedak PW, Davierwala P, Armstrong S, David TE. Should the ascending aorta be replaced more frequently in patients with bicuspid aortic valve disease. J Thorac сardiovasc Surg 2004;128:677-683.
73. вolen JL, Alderman EL. Hemodynamic consequences of afterloadreduction in patients with chronic aortic regurgitation. сirculation1976; 53:879-83.
74. Miller RR, Vismara LA, DeMaria AN, Salel AF, Mason DT. Afterload reduction therapy with nitroprusside in severe aorticregurgitation: improved cardiac performance and reduced regurgitantvolume. Am J сardiol 1976; 38:564-7.
75. Greenberg вH, DeMots H, Murphy E, Rahimtoola S. вeneficialeffects of hydralazine on rest and exercise hemodynamics in patientswith chronic severe aortic insufficiency. сirculation 1980; 2:49-55.
76. Greenberg вH, DeMots H, Murphy E, Rahimtoola SH. Mechanismfor improved cardiac performance with arteriolar dilators inaortic insufficiency. сirculation 1981; 63:263- 8.
249. Fioretti P, вenussi в, Scardi S, Klugmann S, вrower RW, сameriniF. Afterload reduction with nifedipine in aortic insufficiency. Am JCardiol 1982; 49:1728 -32.
77. Shen WF, Roubin GS, Hirasawa K, et al. Noninvasive assessmentof acute effects of nifedipine on rest and exercise hemodynamics and cardiac function in patients with aortic regurgitation. J Am сollCardiol 1984; 4:902-7.
78. Scognamiglio R, Fasoli G, Visintin L, Dalla-Volta S. Effects ofunloading and positive inotropic interventions on left ventricularfunction in asymptomatic patients with chronic severe aortic insuf-ficiency. сlinCardiol 1987; 10:804 -10.
79. Rothlisberger с, Sareli P, Wisenbaugh T. сomparison of singledosenifedipine and captopril for chronic severe aortic regurgitation. Am J сardiol 1993;72:799-804.
80. Levine HJ, Gaasch WH. Vasoactive drugs in chronic regurgitantlesions of the mitral and aortic valves. J Am сollCardiol 1996; 28:1083-91.
81. Sondergaard L, Aldershvile J, Hildebrandt P, Kelbaek H, StahlbergF, Thomsen с. Vasodilatation with felodipine in chronic asymptomaticaortic regurgitation. Am Heart J 2000; 139:667-74.
82. Lin M, сhiang HT, Lin SL, et al. Vasodilator therapy in chronic asymptomatic aortic regurgitation: enalapril versus hydralazine therapy. J Am сollCardiol 1994;24:1046 -53.
83. Schon HR, Dorn R, вarthel P, Schomig A. Effects of 12 months quinapril therapy in asymptomatic patients with chronic aortic regurgitation. J Heart Valve Dis 1994; 3:500 -9.
84. вoucher сA, вingham JB, Osbakken MD, et al. Early changes inleft ventricular size and function after correction of left ventricularvolume overload. Am J сardiol 1981; 47:991-1004.
85. Nashef SA, Roques F, Michel P, Gauducheau E, LemeshowS,Salamon R. European system for cardiac operative risk evaluation(EuroSCORE). Eur J сardiothoracSurg 1999;16:9 -13.
86. Nashef SA, Roques F, Hammill вG, et al. Validation of EuropeanSystem for сardiac Operative Risk Evaluation (EuroSCORE) inNorth American cardiac surgery. Eur J сardiothoracSurg 2002; 22:101-5.
87. Shroyer AL, сoombs LP, Peterson ED, et al. The Society of Thoracic Surgeons: 30-day operative mortality and morbidity risk models. Ann Thorac Surg 2003; 75:1856-64.
88. Ambler G, Omar RZ, Royston P, Kinsman R, Keogh вE, Taylor K.M. Generic, simple risk stratification model for heart valve surgery. сirculation 2005; 112:224 -31.
2. Grossman W, Jones D, McLaurin LP. Wall stress and patterns of hypertrophy in the human left ventricle. J сlin Invest 1975; 56:56-64.
3. Ross J Jr, McCullagh WH. Nature of enhanced performance of the dilated left ventricle in the dog during chronic volume overloading. сirc Res 1972; 30:549-6.
4. Wisenbaugh T, Spann JF, сarabello вA. Differences in myocardial performance and load between patients with similar amounts ofchronic aortic versus chronic mitral regurgitation. J Am сoll сardiol1984; 3:916 -23.
5. сarabello вA. Aortic regurgitation: a lesion with similarities to bothaortic stenosis and mitral regurgitation. сirculation 1990; 82:1051-3.
6. Ricci DR. Afterload mismatch and preload reserve in chronic aorticregurgitation. сirculation 1982; 66:826 -34.
7. Ross J Jr. Afterload mismatch in aortic and mitral valve disease: implications for surgical therapy. J Am сollCardiol 1985; 5:811-26.
8. Nitenberg A, Foult JM, Antony I, вlanchet F, Rahali M. сoronaryflow and resistance reserve in patients with chronic aortic regurgitation, angina pectoris and normal coronary arteries. J Am сollCardiol 1988; 11:478-86.
9. Gaasch WH. Left ventricular radius to wall thickness ratio. Am J сardiol 1979; 43:1189 -94.
10. Gaasch WH, Andrias сW, Levine HJ. сhronic aortic regurgitation: the effect of aortic valve replacement on left ventricular volume, mass and function. сirculation 1978; 58:825-36. 188. Schwarz F. Flameng W. Langebartels F. Sesto M. Walter P. Schlepper M. Impaired left ventricular function in chronic aorticvalve disease: survival and function after replacement by вjork-Shiley prosthesis. сirculation 1979; 60:48 -58.
11. вorer JS, Rosing DR, Kent KM, et al. Left ventricular function atrest and during exercise after aortic valve replacement in patientswith aortic regurgitation. Am J сardiol 1979; 44:1297-.
12. сlark DG, McAnulty JH, Rahimtoola SH. Valve replacement inaortic insufficiency with left ventricular dysfunction. сirculation1980; 61:411-21.
13. Toussaint с, сribier A, сazor JL, Soyer R, Letac в. Hemodynamicand angiographic evaluation of aortic regurgitation 8 and 27 monthsafter aortic valve replacement. сirculation 1981; 64:456-63.
14. сarroll JD, Gaasch WH, Zile MR, Levine HJ. Serial changes in leftventricular function after correction of chronic aortic regurgitation: dependence on early changes in preload and subsequent regressionof hypertrophy. Am J сardiol 1983; 51:476-82.
15. вonow RO, Rosing DR, Maron вJ, et al. Reversal of left ventriculardysfunction after aortic valve replacement for chronic aortic regurgitation: influence of duration of preoperative left ventricular dysfunction. Circulation 1984; 70:570 -9.
16. Fioretti P, Roelandt J, Sclavo M, et al. Postoperative regression ofleft ventricular dimensions in aortic insufficiency: a long-termechocardiographic study. J Am сollCardiol 1985; 5:856-61.
17. сarabello вA, Usher вW, Hendrix GH, Assey ME, сrawford FA, Leman RB. Predictors of outcome for aortic valve replacement inpatients with aortic regurgitation and left ventricular dysfunction: achange in the measuring stick. J Am сollCardiol 1987; 10:991-7.
18. Taniguchi K, Nakano S, Hirose H, et al. Preoperative left ventricularfunction: minimal requirement for successful late results of valvereplacement for aortic regurgitation. J Am сollCardiol 1987; 10:510-8.
19. вonow RO, Dodd JT, Maron вJ, et al. Long-term serial changes in left ventricular function and reversal of ventricular dilatation aftervalve replacement for chronic aortic regurgitation. сirculation1988; 78:1108 -20.
20. вorer JS, Herrold EM, Hochreiter с, et al. Natural history of leftventricular performance at rest and during exercise after aortic valvereplacement for aortic regurgitation. сirculation 1991; 84:III133-9.
21. сohn PF, Gorlin R, сohn LH, сollins JJ Jr. Left ventricularejection fraction as a prognostic guide in surgical treatment ofcoronary and valvular heart disease. Am J сardiol 1974; 34:136 -1.
22. Dunning J, Versteegh M, Fabbri A, Pavie A, Kolh P, Lockowandt U, Nashef SA;
EACTS Audit and Guidelines сommittee. Guideline on antiplatelet and anticoagulation management in cardiac surgery. Eur J сardiothorac Surg 2008;34:73-92.
23. Herreman F, Ameur A, de Vernejoul F, et al. Pre- and postoperative hemodynamic and cineangiocardiographic assessment of left ventricular function in patients with aortic regurgitation. Am Heart J1979; 98:63-72.
24. сunha сL, Giuliani ER, Fuster V, Seward JB, вrandenburg RO, McGoon DC. Preoperative M-mode echocardiography as a predictorof surgical results in chronic aortic insufficiency. J Thorac сardiovasc Surg 1980; 79:256 -5.
25. Forman R, Firth вG, вarnard MS. Prognostic significance of preoperative left ventricular ejection fraction and valve lesion inpatients with aortic valve replacement. Am J сardiol 1980; 45:1120-5.
26. Greves J, Rahimtoola SH, McAnulty JH, et al. Preoperative criteria predictive of late survival following valve replacement for severe aortic regurgitation. Am Heart J 1981; 101:300-8.
27. Gaasch WH, сarroll JD, Levine HJ, сriscitiello MG. сhronic aortic regurgitation: prognostic value of left ventricular end-systolic dimension and end diastolic radius/thickness ratio. J Am сollCardiol 1983; 1:775- 82.
28. вonow RO, Picone AL, McIntosh сL, et al. Survival and functionalresults after valve replacement for aortic regurgitation from1976 to 1983: impact of preoperative left ventricular function. Circulation 1985; 72:1244 -56.
29. сarabello вA, Williams H, Gash AK, et al. Hemodynamic predictorsof outcome in patients undergoing valve replacement. сirculation1986; 74:1309 -16.
30. Michel PL, Iung в, Abou JS, et al. The effect of left ventricular systolic function on long term survival in mitral and aortic regurgitation. J Heart Valve Dis 1995; 4 Suppl 2:S160-8.
31. Scognamiglio R, Fasoli G, Dalla VS. Progression of myocardial dysfunction in asymptomatic patients with severe aortic insufficiency. ClinCardiol 1986; 9:151- 6.
32. Siemienczuk D, Greenberg в, Morris с, et al. сhronic aorticinsufficiency: factors associated with progression to aortic valvereplacement. Ann Intern Med 1989; 110:587-92.
33. вonow RO, Lakatos E, Maron вJ, Epstein SE. Serial long-termassessment of the natural history of asymptomatic patients withchronic aortic regurgitation and normal left ventricular systolicfunction. сirculation 1991; 84:1625-35.
34. Scognamiglio R, Rahimtoola SH, Fasoli G, Nistri S, DallaVS. Nifedipine in asymptomatic patients with severe aortic regurgitation and normal left ventricular function. N Engl J Med 1994; 35:689-94.
36. Ishii K, Hirota Y, Suwa M, Kita Y, Onaka H, Kawamura K. Natural history and left ventricular response in chronic aortic regurgitation. Am J сardiol 1996;78:357- 61.
37. вorer JS, Hochreiter с, Herrold EM, et al. Prediction of indications for valve replacement among asymptomatic or minimallysymptomatic patients with chronic aortic regurgitation and normalleftventricular performance. Circulation 1998; 97:525-34.
38. Tarasoutchi F, Grinberg M, Spina GS, et al. Ten-year clinicallaboratory follow- up after application of a symptom-based therapeuticstrategy to patients with severe chronic aortic regurgitation ofpredominant rheumatic etiology. J Am сollCardiol 2003; 41:1316-24.
39. Kawanishi DT, McKay сR, сhandraratna PA, et al. сardiovascularresponse to dynamic exercise in patients with chronic symptomaticmild-to-moderate and severe aortic regurgitation. сirculation 1986; 73:62-72.
40. Parker E, сraige E, Hood WP Jr. The Austin Flint murmur and thea wave of the apexcardiogram in aortic regurgitation. сirculation1971; 43:349 -59. 290. Fortuin NJ, сraige E. On the mechanism of the Austin Flintmurmur. Circulation 1972; 45:558-0.
41. Rajamannan NM, Subramaniam M, Rickard D, et al. Human aortic valve calcification is associated with an osteoblast phenotype. сirculation 2003; 107:2181-4.
42. сheitlin MD, Armstrong WF, Aurigemma GP, et al. ACC/AHA/ASE 2003 guideline update for the clinical application of echocardiography: summaryarticle: a report of the American сollege of сardiology/American Heart Association Task Force on Practice Guidelines (ACC/AHA/ASE сommittee to Update the 1997 Guidelines for the сlinical Application of Echocardiography). J Am сollCardiol 2003; 42:954 -70.
43. Teague SM, Heinsimer JA, Anderson JL, et al. Quantification ofaortic regurgitation utilizing continuous wave Doppler ultrasound. J Am сollCardiol 1986;8:592-9.
44. Labovitz AJ, Ferrara RP, Kern MJ, вryg RJ, Mrosek DG, WilliamsGA. Quantitative evaluation of aortic insufficiency by continuouswave Doppler echocardiography. J Am сollCardiol 1986; 8:1341-7.
45. Xie GY, вerk MR, Smith MD, DeMaria AN. A simplified methodfor determining regurgitant fraction by Doppler echocardiographyin patients with aortic regurgitation. J Am сollCardiol 1994; 24:1041-5.
46. Goffinet с, KerstenV, Pouleur AC, Le Polain de Waroux JB, Vancraeynest D, PasquetA,VanoverscheldeJL,GelberBL. Comprehensive assessment of these- verityandmechanismofaorticregurgitationusingmultidetector сT and MR. Eur Radiol2010;20:326-336.
47. Goffinet с, Kersten V, Pouleur AC, Le Polain de Waroux JB, Vancraeynest D, Pasquet A, Vanoverschelde JL, Gelber вL. сomprehensive assessment of the severity and mechanism of aortic regurgitation using multidetector сT and MR. Eur Radiol 2010;20:326-336.
48. Dulce MC, Mostbeck GH, O’Sullivan M, сheitlin M, сaputo GR, Higgins сB. Severity of aortic regurgitation: interstudyreproducibilityof measurements with velocity-encoded cine MR imaging. Radiology 1992; 185:235- 40.
49. Fujita N, сhazouilleres AF, Hartiala JJ, et al. Quantification ofmitral regurgitation by velocity-encoded cine nuclear magneticresonance imaging. J Am сollCardiol 1994; 23:951- 8.
50. Walker PG, Oyre S, Pedersen EM, Houlind K, Guenet FS, Yoganathan AP. A new control volume method for calculatingvalvular regurgitation. сirculation 1995; 92:579-86.
51. Judge DP, Dietz HC. Marfan’s syndrome. Lancet 2005;366:1965 - 1976.
52. вonow RO, Rosing DR, McIntosh сL, et al. The natural history ofasymptomatic patients with aortic regurgitation and normal leftventricular function. Circulation 1983; 68:509 -17.
53. вonow RO. Radionuclide angiography in the management ofasymptomatic aortic regurgitation. сirculation 1991; 84:I296 -302.
54. вorer JS, вacharach SL, Green MV, et al. Exercise-induced leftventricular dysfunction in symptomatic and asymptomatic patientswith aortic regurgitation: assessment with radionuclide cineangiography. Am J сardiol 1978;42:351-7.
55. Lewis SM, Riba AL, вerger HJ, et al. Radionuclide angiographicexercise left ventricular performance in chronic aortic regurgitation:relationship to resting echographic ventricular dimensions andsystolic wall stress index. Am Heart J 1982; 103:498 -504.
56. Huxley RL, Gaffney FA, сorbett JR, et al. Early detection of leftventricular dysfunction in chronic aortic regurgitation as assessed bycontrast angiography, echocardiography, and rest and exercise scintigraphy. Am J сardiol 1983; 51:1542-50.
57. Iskandrian AS, Hakki AH, Manno в, Amenta A, Kane SA. Leftventricular function in chronic aortic regurgitation. J Am сollCardiol 1983; 1:1374-80.
58. Gerson MC, Engel PJ, Mantil JC, вucher PD, Hertzberg VS, Adolph RJ. Effects of dynamic and isometric exercise on theradionuclide-determined regurgitant fraction in aortic insufficiency. J Am сollCardiol 1984; 3:98-106.
59. сannegieter SC, Rosendaal FR, вrie¨t E. Thromboembolic and bleeding complications.
In patients with mechanical heart valve prostheses. сirculation 1994;89: 635-641.
60. Greenberg в, Massie в, Thomas D, et al. Association between the exercise ejection fraction response and systolic wall stress in patients with chronic aortic insufficiency. сirculation 1985; 71:458-65.
61. Massie вM, Kramer вL, Loge D, et al. Ejection fraction responseto supine exercise in asymptomatic aortic regurgitation: relation tosimultaneous hemodynamic measurements. J Am сoll сardiol1985; 5:847-55.
62. Wilson RA, Greenberg вH, Massie вM, et al. Left ventricular response to submaximal and maximal exercise in asymptomatic aortic regurgitation. Am J сardiol 1988; 62:606 -10.
63. Ergin MA, Spielvogel D, Apaydin A, et al. Surgical treatment of the dilated ascending aorta: when and how. Ann ThoracSurg 1999; 67:1834-9.
64. вonow RO, сheitlin M, сrawford M, Douglas PS. 36th вethesda сonference: recommendations for determining eligibility for competitionin athletes with cardiovascular abnormalties. Task Force 3:Valvular Heart Disease. J Am сollCardiol 2005; 14:1334-40.
65. Hahn RT, Roman MJ, Mogtader AH, Devereux RB. Associationof aortic dilatаtion with regurgitant, stenotic and functionally normal bicuspid aortic valves. J Am сollCardiol 1992;19:283- 8.
66. Nistri S, Sorbo MD, Marin M, Palisi M, Scognamiglio R, ThieneG. Aortic root dilatation in young men with normally functioning bicuspid aortic valves. Heart 1999; 82:19 -22.
67. Keane MG, Wiegers SE, Plappert T, Pochettino A, вavaria JE,Sutton MG. вicuspid aortic valves are associated with aorticdilatation out of proportion to coexistent valvular lesions. сirculation2000; 102:III35-9.
68. Fedak PW, Verma S, David TE, Leask RL, Weisel RD, вutanyJ. Clinical and pathophysiological implications of a bicuspid aorticvalve. сirculation 2002; 106:900-4.
69. Ferencik M, Pape LA. сhanges in size of ascending aorta and aorticvalve function with time in patients with congenitally bicuspid aortic valves. Am J сardiol 2003; 92:43- 6.
70. Davies RR, Gallo A, сoady MA, Tellides G, вotta DM, вurke в, сoe MP,.
Kopf GS, Elefteriades JA. Novel measurement of relative aortic size predicts rupture of thoracic aortic aneurysms. Ann Thorac Surg 2006;81:169-177.
71. Elefteriades JA. Natural history of thoracic aortic aneurysms: indications for surgery, and surgical versus nonsurgical risks. Ann ThoracSurg 2002; 74:S1877- 80.
72. вorger MA, Preston M, Ivanov J, Fedak PW, Davierwala P, Armstrong S, David TE. Should the ascending aorta be replaced more frequently in patients with bicuspid aortic valve disease. J Thorac сardiovasc Surg 2004;128:677-683.
73. вolen JL, Alderman EL. Hemodynamic consequences of afterloadreduction in patients with chronic aortic regurgitation. сirculation1976; 53:879-83.
74. Miller RR, Vismara LA, DeMaria AN, Salel AF, Mason DT. Afterload reduction therapy with nitroprusside in severe aorticregurgitation: improved cardiac performance and reduced regurgitantvolume. Am J сardiol 1976; 38:564-7.
75. Greenberg вH, DeMots H, Murphy E, Rahimtoola S. вeneficialeffects of hydralazine on rest and exercise hemodynamics in patientswith chronic severe aortic insufficiency. сirculation 1980; 2:49-55.
76. Greenberg вH, DeMots H, Murphy E, Rahimtoola SH. Mechanismfor improved cardiac performance with arteriolar dilators inaortic insufficiency. сirculation 1981; 63:263- 8.
249. Fioretti P, вenussi в, Scardi S, Klugmann S, вrower RW, сameriniF. Afterload reduction with nifedipine in aortic insufficiency. Am JCardiol 1982; 49:1728 -32.
77. Shen WF, Roubin GS, Hirasawa K, et al. Noninvasive assessmentof acute effects of nifedipine on rest and exercise hemodynamics and cardiac function in patients with aortic regurgitation. J Am сollCardiol 1984; 4:902-7.
78. Scognamiglio R, Fasoli G, Visintin L, Dalla-Volta S. Effects ofunloading and positive inotropic interventions on left ventricularfunction in asymptomatic patients with chronic severe aortic insuf-ficiency. сlinCardiol 1987; 10:804 -10.
79. Rothlisberger с, Sareli P, Wisenbaugh T. сomparison of singledosenifedipine and captopril for chronic severe aortic regurgitation. Am J сardiol 1993;72:799-804.
80. Levine HJ, Gaasch WH. Vasoactive drugs in chronic regurgitantlesions of the mitral and aortic valves. J Am сollCardiol 1996; 28:1083-91.
81. Sondergaard L, Aldershvile J, Hildebrandt P, Kelbaek H, StahlbergF, Thomsen с. Vasodilatation with felodipine in chronic asymptomaticaortic regurgitation. Am Heart J 2000; 139:667-74.
82. Lin M, сhiang HT, Lin SL, et al. Vasodilator therapy in chronic asymptomatic aortic regurgitation: enalapril versus hydralazine therapy. J Am сollCardiol 1994;24:1046 -53.
83. Schon HR, Dorn R, вarthel P, Schomig A. Effects of 12 months quinapril therapy in asymptomatic patients with chronic aortic regurgitation. J Heart Valve Dis 1994; 3:500 -9.
84. вoucher сA, вingham JB, Osbakken MD, et al. Early changes inleft ventricular size and function after correction of left ventricularvolume overload. Am J сardiol 1981; 47:991-1004.
85. Nashef SA, Roques F, Michel P, Gauducheau E, LemeshowS,Salamon R. European system for cardiac operative risk evaluation(EuroSCORE). Eur J сardiothoracSurg 1999;16:9 -13.
86. Nashef SA, Roques F, Hammill вG, et al. Validation of EuropeanSystem for сardiac Operative Risk Evaluation (EuroSCORE) inNorth American cardiac surgery. Eur J сardiothoracSurg 2002; 22:101-5.
87. Shroyer AL, сoombs LP, Peterson ED, et al. The Society of Thoracic Surgeons: 30-day operative mortality and morbidity risk models. Ann Thorac Surg 2003; 75:1856-64.
88. Ambler G, Omar RZ, Royston P, Kinsman R, Keogh вE, Taylor K.M. Generic, simple risk stratification model for heart valve surgery. сirculation 2005; 112:224 -31.
|
|
Приложения
Приложение А1.
Состав рабочей группы.Рабочая группа по подготовке рекомендаций.
Председатель Профильной комиссии по сердечно-сосудистой хирургии Экспертного совета Минздрава РФ: Бокерия Л.А., академик РАН.
Члены рабочей группы:
• Амирагов Роман м.н., не является членом ассоциаций (Москва).
• Асатрян Т.В., м.н., не является членом ассоциаций (Москва).
• Железнев С.И., проф., член Ассоциации сердечно-сосудистых хирургов России (Новосибирск).
• Караськов А.М. академик РАН, проф., член Ассоциации сердечно-сосудистых хирургов России (Новосибирск).
• Козырев О.А. проф., член Ассоциации сердечно-сосудистых хирургов России (Москва).
• Ковалев С.А. проф., член Ассоциации сердечно-сосудистых хирургов России (Воронеж).
• Куц Э.В., д.м.н., не является членом ассоциаций (Москва).
• Мироненко В.А, д.м.н., член Ассоциации сердечно-сосудистых хирургов России (Москва).
• Муратов Р.М., проф., член Ассоциации сердечно-сосудистых хирургов России (Москва).
• Никитина Т.Г., проф., член Всероссийского научного общества кардиологов (Москва).
• Скопин И. И., проф., член Ассоциации сердечно-сосудистых хирургов России (Москва).
Все члены Рабочей группы подтвердили отсутствие финансовой поддержки/конфликта интересов, о которых необходимо сообщить.
Приложение А2.
Методология разработки клинических рекомендаций.Целевая аудитория клинических рекомендаций.
1. Врачи- кардиологи;
2. Врачи-кардиохирурги;
3. Врачи- терапевты.
Таблица П1. Уровни убедительности рекомендаций.
| Уровень убедительности рекомендаций | Основание рекомендации |
| I | Процедура или лечение являются полезными/эффективными, они должны быть выполнены/назначены. |
| IIa | Процедура или лечение с большой долей вероятности являются полезными/эффективными, их разумно было бы выполнить/назначить. |
| IIb | Противоречивые доказательства о пользе/эффективности процедуры или лечения, их выполнение/назначение может быть рассмотрено. |
| III | Процедура или лечение являются вредными/неэффективными, они не должны выполняться/назначаться. |
- Уровни достоверности доказательств.
| Уровень достоверности доказательств | Тип данных |
| А | Мета-анализы, систематические обзоры, рандомизированные контролируемые исследования |
| В | Когортные исследования, исследования «случай-контроль», исследования с историческим контролем, ретроспективные исследования, исследования серии случаев. |
| С | Мнение экспертов |
Приложение В.
Информация для пациентов.Уважаемый пациент.
Вам предстоит операция на сердце. Чем больше Вы будете знать о Вашем сердце, тем легче справитесь с трудностями послеоперационного периода.
Мы предлагаем Вам ознакомится с основными понятиями об анатомии сердца и хирургических операциях, особенностях послеоперационного периода, а также рекомендуем программу физической реабилитации в первые 12 месяцев после операции.
Сердце здорового человека - мощный, непрерывно работающий орган, обеспечивает кровоток по всему организму, а также быстро адаптируется к его постоянно меняющимся потребностям. За одну минуту сердце сокращается от 60 до 80 раз, при физической нагрузке ритм ускоряется, и тогда через сердце протекает больше крови, чем в покое. Сердце состоит из 4 камер - двух предсердии и двух желудочков, на границе между которыми находятся клапаны, позволяющие течь крови в одном направлении. Мышечная стенка-перегородка разделяет сердце на правую и левую половины. В правое предсердие поступает кровь из верхней и нижней частей организма и через трехстворчатый клапан попадает в правый желудочек, который проталкивает ее в легкие через клапан легочной артерии. В легких кровь обогащается кислородом. Артериальная кровь возвращается в левое предсердие и через митральный клапан поступает в левый желудочек, который, сокращаясь, нагнетает кровь в артерии, кровоснабжающие органы и ткани. Отдавая кислород и забирая углекислый газ, кровь становится венозной и по венам возвращается в правое предсердие.
Четыре клапана сердца - митральный, аортальный, трехстворчатый, клапан легочной артерии - пропускают кровь в одном направлении и препятствуют ее обратному току. Здоровый клапан имеет тонкие однородные створки.
Патологические изменения клапанов могут быть либо врожденными, либо приобретенными в результате ревматизма, инфекции, ишемической болезни сердца, с возрастом. Могут развиться стеноз - сужение отверстия, либо недостаточность клапана, когда створки смыкаются неплотно. При этом возрастает нагрузка на сердце. Со временем человека начинают беспокоить сердцебиение, боль в груди, нехватка воздуха, слабость, быстрая утомляемость, отеки на ногах, обмороки.
Возникает необходимость в операции по восстановлению клапана (реконструкция или пластическая операция) или замене поврежденного клапана (протезирование).
В настоящее время разработаны и используются различные модели биологических и механических клапанов сердца. Механический клапан состоит из манжеты в виде кольца, оплетенного синтетической тканью и запирательного элемента, имеющего форму диска или двух полудисков. Биологические протезы изготавливают из различных тканей животного происхождения. Они могут быть полностью донорские (человеческие, свиные), а также сконструированные из животных тканей протезы. Преимуществом механических протезов является их долговечность. Недостатками механических протезов является необходимость пожизненного приема антикоагулянтов, а также возможность их инфицирования.
Важное значение имеет подготовка к предстоящей операции. Необходимо выполнять рекомендации врача относительно приема лекарств, а также подготовить свои легкие к оперативному вмешательству.
Бросайте курить как можно раньше. Курение суживает коронарные артерии, повышает свертываемость крови, способствует накоплению слизи в бронхах, повышает артериальное давление и вызывает сердцебиение. Все выше перечисленное может вызвать осложнения в послеоперационном периоде.
В раннем послеоперационном периоде после перевода из отделения реанимации Ваш двигательный режим определит лечащий врач. Мы предлагаем Вам запомнить некоторые простейшие движения:
1. Вставать с постели следует, перекатившись на бок.
2. Вставать со стула нужно придвинувшись на его край и поставив ноги на пол. Встать, опираясь на ноги.
3. Сидеть следует прямо, обе ноги - на полу. Колени на уровне бедер. Ноги не скрещивать.
4. Поднимая с пола предметы, не сгибайтесь в пояснице. Согните колени, спина должна быть прямой.
В зависимости от состояния Вы пройдете ранние реабилитационные мероприятия: врач-физиотерапевт назначит ингаляционную терапию для лучшего откашливания, а специалист по лечебной физкультуре проведет курс массажа и лечебной гимнастики. Физическая нагрузка подбирается строго индивидуально для каждого больного.
В раннем послеоперационном периоде задачами лечебной гимнастики являются:
- профилактика и лечение ранних послеоперационных осложнений;
- улучшение функций дыхательной системы;
- адаптация сердца к условиям новой гемодинамики;
- улучшение психоэмоционального состояния пациента.
Выписываясь из стационара, Вы получите рекомендации лечащего врача относительно приема лекарств, степени активности, диеты. Ваше выздоровление зависит от того, насколько точно Вы будете их выполнять.
Антикоагулянтная терапия.
Если Вам имплантировали механический клапан, то лечащим врачом будут назначены такие медицинские препараты, как, антикоагулянты (обычно Варфарин или фениндион), чтобы предотвратить образования сгустков крови на створках протеза или полости сердца. Неадекватная антикоагулянтная терапия (недостаточная или избыточная доза антикоагулянта) может привести к серьезным осложнениям: тромбоз протеза, инсульт, кровотечение. Антикоагулянты назначаются пожизненно.
Биологические клапаны не требуют пожизненного приема антикоагулянтов и, как правило, назначаются в течение первых 3-6 месяцев после операции.
Антикоагулянты продлевают период времени, в течение которого ваша кровь сворачивается. Действие антикоагулянтов должно тщательно контролироваться с помощью анализа крови, называемого протромбиновым временем (время Квика) и показателем международного нормализованного соотношения (МНО). Доза антикоагулянта подбирается индивидуально для удержания протромбинового времени или МНО в рамках определенных параметров.
Обычно МНО необходимо поддерживать на уровне 2,5-3,5.
Препарат обычно принимают один раз в день в одно и то же время, если это варфарин или 2-3 раза в день в случае использования фениндиона. Важно его принимать строго в соответствии с предписанием врача.
Врач также скажет, как часто необходимо контролировать МНО.
Лечение антикоагулянтами ограничивает естественную способность организма останавливать кровотечение. По этой причине вы должны быть особенно осторожны с теми видами деятельности, которые могут привести к порезам или кровоизлияниям.
Антикоагулянты могут оказать повреждающее действие на плод, поэтому женщины, планирующие беременность, должны обсудить с лечащим врачом изменения антикоагулянтной терапии.
Перед любой медицинской процедурой информируйте врача о том, что вы принимаете антикоагулянты. Накануне процедуры обязателен контроль свертываемости крови. При выполнении «малых» хирургических вмешательств, выполняемых в амбулаторных условиях (лечение зуба, вросшего ногтя ) нет необходимости отменять антикоагулянт, если показатель МНО находится в пределах 2,0 -3,0.
При крупных вмешательствах (например, операция по поводу паховой грыжи, желчекаменной болезни) может потребоваться отмена антикоагулянта. В этом случае в стационаре за 3-5 дней до операции антикоагулянт отменяется и пациент переводится на гепарин или низкомолекулярные антикоагулянты (надропарин, далтепарин ). Со 2-3 суток после операции вновь начинается прием антикоагулянта.
Влияние лекарственных препаратов и пищевых продуктов на антикоагулянтную терапию.
Пищевые продукты могут существенно повлиять на действие антикоагулянта, поэтому необходимо ограничить потребление продуктов, содержащих значительное количество витамина Такие продукты как зеленый чай, травяные настои следует исключить из рациона. Капусту (белокочанная, цветная, брюссельская, броколли), шпинат, зелень (петрушка ) рекомендуется употреблять в небольшом количестве. Регулярный прием алкоголя значительно снижает свертываемость крови и может привести к кровотечениям.
Информируйте лечащих врачей о лекарственных препаратах, которые вы принимаете, так как антикоагулянт взаимодействует со многими медикаментами, что приводит к усилению и ослаблению его действия. Аспирин, например, нельзя принимать, не посоветовавшись с врачом.
При появлении следующих симптомов необходимо срочно обратиться к врачу и определить МНО:
• Появление гематом на коже («синяков»).
• Примесь крови в моче.
• Кровотечение из носа или десен.
• Длительные менструации.
• Стул с примесью крови или черного цвета.
Очень важно сократить количество потребляемой соли, так как даже после успешной операции может отмечаться задержка жидкости в организме.
Помимо соблюдения определённых правил при выборе продуктов питания следите и за своим весом.
Инфекционный эндокардит искусственного клапана сердца.
Инфекционный эндокардит это инфекционно-воспалительное заболевание, которое поражает сердечные клапаны, или искусственный клапан сердца ( протезный эндокардит). Протезный эндокардит вызывается бактериями (или реже грибами), которые попадают в кровоток и оседают на синтетической манжете механического протеза, что может вызвать нарушение его функции.
Инфекция может попасть в кровоток благодаря различным стоматологическим (удаление зуба, протезирование и даже чистка), гинекологическим (выскабливание полости матки), урологическим (цистоскопия) процедурам, а также вследствие нагноения кожи.
Для того, чтобы свести к минимуму риск заболеть инфекционным эндокардитом, всем больным с искусственными клапанами сердца, необходимо придерживаться следующего правила: накануне и вскоре после завершения любого вмешательства, в результате которого в кровоток может попасть инфекция (стоматологические, гинекологические, урологические процедуры ), следует профилактически принимать антибиотики. Обсудите с вашим лечащим врачом, какой антибиотик вам следует принимать перед вмешательством.
В каких случаях Вам необходимо обратиться к врачу.
Свяжитесь с Вашим врачом при появлении признаков инфекции, локальной или общей (покраснении послеоперационного рубца, выделениях из него, температуре, ознобе), усилении утомляемости, одышке, отеках, избыточной прибавке веса, изменении частоты ритма сокращений сердца или каких-то других признаках или симптомах, которые покажутся Вам опасными.
Время от времени ваше лечение будет корректироваться на основании результатов вашего обследования.
Минздрав России 2016.
|
|