МКБ-10 коды
|
|
Вступление
МКБ 10: I50.
Год утверждения (частота пересмотра): 2016 (пересмотр каждые 3 года).
ID: КР401.
Профессиональные ассоциации.
• Союз педиатров России Ассоциация детских кардиологов России.
Год утверждения (частота пересмотра): 2016 (пересмотр каждые 3 года).
ID: КР401.
Профессиональные ассоциации.
• Союз педиатров России Ассоциация детских кардиологов России.
Профессиональные ассоциации
• Союз педиатров России Ассоциация детских кардиологов России.
Список сокращений
ACC/AHA - American сollege of сardiology/ American Heart Association - Американское общество кардиологов /Американская ассоциация сердца.
NT-proBNP - N-концевой фрагмент промозгового натрийуретического пептида.
NYHA - New York Heart Association - Нью-Йоркская ассоциация сердца.
АМКР - Антагонисты минералокортикоидных рецепторов.
АСЛ-О - антистрептолизин-О.
АЧТВ - Активированное частичное тромбопластиновое время.
БАБ - β-адреноблокаторы.
БРА II - Блокаторы рецепторов ангиотензина II.
ВЗЕ - Время замедления потока раннего наполнения.
ВИР - Время изоволюмического расслабления левого желудочка.
ВПС - Врожденный порок сердца.
ИАПФ - Ингибитор ангиотензинпревращающего фермента.
КЩС - Кислотно-щелочное состояние.
ЛЖ - Левый желудочек.
МНО - Международное нормализованное отношение.
МОК - Минутный объем кровообращения.
МРТ - Магнитно-резонансная томография.
НК - Недостаточность кровообращения.
ОДСН - Острая декомпенсация сердечная недостаточность.
ПЭТ - Позитронно эмиссионная томография.
РС - Ревматоидный фактор.
СВ - Сердечный выброс.
СИ - Сердечный индекс.
СН - Сердечная недостаточность.
СРБ - С реактивный белок.
ССС - Сердечно-сосудистая система.
УИ - Ударный индекс.
УО - Ударный объем.
ФВ - Фракция выброса.
ФК - Функциональный класс.
ФУ - Фракция укорочения.
ХСН - Хроническая сердечная недостаточность.
ЭКГ - Электрокардиография.
ЭКМО - Экстракорпоральная мембранная оксигенация.
Эхо-КГ - Эхокардиография.
NT-proBNP - N-концевой фрагмент промозгового натрийуретического пептида.
NYHA - New York Heart Association - Нью-Йоркская ассоциация сердца.
АМКР - Антагонисты минералокортикоидных рецепторов.
АСЛ-О - антистрептолизин-О.
АЧТВ - Активированное частичное тромбопластиновое время.
БАБ - β-адреноблокаторы.
БРА II - Блокаторы рецепторов ангиотензина II.
ВЗЕ - Время замедления потока раннего наполнения.
ВИР - Время изоволюмического расслабления левого желудочка.
ВПС - Врожденный порок сердца.
ИАПФ - Ингибитор ангиотензинпревращающего фермента.
КЩС - Кислотно-щелочное состояние.
ЛЖ - Левый желудочек.
МНО - Международное нормализованное отношение.
МОК - Минутный объем кровообращения.
МРТ - Магнитно-резонансная томография.
НК - Недостаточность кровообращения.
ОДСН - Острая декомпенсация сердечная недостаточность.
ПЭТ - Позитронно эмиссионная томография.
РС - Ревматоидный фактор.
СВ - Сердечный выброс.
СИ - Сердечный индекс.
СН - Сердечная недостаточность.
СРБ - С реактивный белок.
ССС - Сердечно-сосудистая система.
УИ - Ударный индекс.
УО - Ударный объем.
ФВ - Фракция выброса.
ФК - Функциональный класс.
ФУ - Фракция укорочения.
ХСН - Хроническая сердечная недостаточность.
ЭКГ - Электрокардиография.
ЭКМО - Экстракорпоральная мембранная оксигенация.
Эхо-КГ - Эхокардиография.
Термины и определения
Новые и узконаправленные профессиональные термины в настоящих клинических рекомендациях не используются.
Описание
Хроническая сердечная недостаточность (ХСН) - синдром, развивающийся в результате различных заболеваний сердечно-сосудистой системы (ССС), приводящих к неспособности сердца обеспечить системный кровоток, адекватный метаболическим потребностям организма, что сопровождается внутрисердечными и периферическими гемодинамическими сдвигами, структурной перестройкой сердца, нарушениями нейрогуморальной регуляции кровообращения, застойными явлениями в большом и/или малом круге кровообращения.
В зависимости от скорости развития симптомов сердечная недостаточность (СН) может быть острой или хронической.
Под острой СН принято подразумевать внезапное развитие гемодинамических нарушений вследствие циркуляторных перегрузок сердца или острого повреждения миокарда с быстрым развитием застоя в малом круге кровообращения, вплоть до отека легких или кардиогенного шока.
Хроническая СН (ХСН) является следствием длительно текущего заболевания сердечно-сосудистой системыПрогрессирование ХСН проявляется либо внезапным, либо постепенным усилением/появлением симптомов.
Острая декомпенсация СН (ОДСН), потребовавшая госпитализации, как правило, обусловлена сочетанием несостоятельности миокарда, нейрогуморального дисбаланса, прогрессирования системного воспаленияОДСН следует расценивать как самостоятельный синдром и разграничивать с острой СН.
Выделяют систолическую и диастолическую СН. В первом случае декомпенсация, в том числе уменьшение сердечного выброса, обусловлено снижением сократительной функции миокарда, которую оценивают по величине фракции выброса (ФВ) ЛЖ (<45-50%).
У части больных СН обусловлена нарушением диастолической функции и, главным образом, вызвана уменьшением наполнения полостей сердца во время диастолы. Причинами ее развития у детей являются: жесткость миокарда (гипертрофическая и рестриктивная кардиомиопатия), повышенное напряжение артериального русла (артериальная гипертензия), нарушение расслабления миокарда в диастоле (констриктивный перикардит), уменьшение объема полостей сердца (опухоль), значительное укорочение диастолы (тахисистолические формы нарушения ритма сердца). В большинстве случаев дети с СН имеют признаки как систолической, так и диастолической дисфункции.
В зависимости от преобладания застойных явлений в малом или большом кругах кровообращения, соответственно подразделяется на лево- или правожелудочковую СН.
В зависимости от скорости развития симптомов сердечная недостаточность (СН) может быть острой или хронической.
Под острой СН принято подразумевать внезапное развитие гемодинамических нарушений вследствие циркуляторных перегрузок сердца или острого повреждения миокарда с быстрым развитием застоя в малом круге кровообращения, вплоть до отека легких или кардиогенного шока.
Хроническая СН (ХСН) является следствием длительно текущего заболевания сердечно-сосудистой системыПрогрессирование ХСН проявляется либо внезапным, либо постепенным усилением/появлением симптомов.
Острая декомпенсация СН (ОДСН), потребовавшая госпитализации, как правило, обусловлена сочетанием несостоятельности миокарда, нейрогуморального дисбаланса, прогрессирования системного воспаленияОДСН следует расценивать как самостоятельный синдром и разграничивать с острой СН.
Выделяют систолическую и диастолическую СН. В первом случае декомпенсация, в том числе уменьшение сердечного выброса, обусловлено снижением сократительной функции миокарда, которую оценивают по величине фракции выброса (ФВ) ЛЖ (<45-50%).
У части больных СН обусловлена нарушением диастолической функции и, главным образом, вызвана уменьшением наполнения полостей сердца во время диастолы. Причинами ее развития у детей являются: жесткость миокарда (гипертрофическая и рестриктивная кардиомиопатия), повышенное напряжение артериального русла (артериальная гипертензия), нарушение расслабления миокарда в диастоле (констриктивный перикардит), уменьшение объема полостей сердца (опухоль), значительное укорочение диастолы (тахисистолические формы нарушения ритма сердца). В большинстве случаев дети с СН имеют признаки как систолической, так и диастолической дисфункции.
В зависимости от преобладания застойных явлений в малом или большом кругах кровообращения, соответственно подразделяется на лево- или правожелудочковую СН.
Причины
Причины ХСН у детей разнообразны, зависят от возраста и принципиально отличаются от таковых у взрослых. Так, у новорожденных и детей раннего возраста основными причинами сердечной недостаточности являются врожденные пороки сердца. У 78% детей с ВПС сердечная недостаточность исчезает после операции. В дошкольном и школьном возрасте причинами сердечной недостаточности являются идиопатические и воспалительные заболевания сердца: инфекционные эндокардиты, миокардиты, кардиомиопатии, первичная легочная гипертензия, перикардит. Последнее время нарастает и число случаев поражений миокарда при системных заболеваниях соединительной ткани, васкулитах, особенно при болезни Кавасаки. Поражение сердца при различных генетических синдромах, нервно-мышечных заболеваниях, в том числе при митохондриальной патологии, также часто сопровождается развитием сердечной недостаточности. Кроме того, имеют значение заболевания, обуславливающие хроническую перегрузку миокарда из-за его повышенной интенсивной работы (тахиаритмии) или повышения периферического сопротивления сосудов (артериальная гипертензия).
Патогенез формирования сердечной недостаточности у детей включает в себя: гемодинамические, нейрогуморальные, иммунологические механизмы развития ХСН, а так же эндотелиальную дисфункцию и нарушения клеточного энергообмена.
Сохранение этиологического фактора способствует прогрессированию ХСН с морфо-функциональными проявлениями поздней дезадаптации или декомпенсации в виде застоя в легких, отечного синдрома, апоптоза и некроза клеток со снижением сердечного выброса и развитием аритмий.
Патогенез формирования сердечной недостаточности у детей включает в себя: гемодинамические, нейрогуморальные, иммунологические механизмы развития ХСН, а так же эндотелиальную дисфункцию и нарушения клеточного энергообмена.
Сохранение этиологического фактора способствует прогрессированию ХСН с морфо-функциональными проявлениями поздней дезадаптации или декомпенсации в виде застоя в легких, отечного синдрома, апоптоза и некроза клеток со снижением сердечного выброса и развитием аритмий.
Эпидемиология
Частота СН составляет: для врожденных пороков сердца (ВПС), выявленных на первом году жизни, - 8-14; для опухолей сердца -3,2; для нарушений ритма сердца (преимущественно полная атриовентрикулярная блокада, хроническая тахикардия) - 10-20 на 1000 детей; для кардиомиопатий различной этиологии - 0,65 - 4,0 на 100 тыс. детей; для внесердечных шунтов - 1 на 25-40 тыс. детей; для объемных образований в грудной клетке (диафрагмальная грыжа, опухоли средостения) - 1 на 2000-4000 детей.
Классификация
Для определения тяжести СН эксперты ESC (European Society of сardiology, 2008 г.) рекомендуют применять одну из двух классификаций: NYHA (New York Heart Association - Нью-Йоркская ассоциация сердца) или ACC/AHA (American сollege of сardiology/American Heart Association - Американское общество кардиологов/Американская ассоциация сердца). Классификация NYHA базируется на функциональных изменениях (симптоматика СН, переносимость физической нагрузки) (табл.1). Классификация ACC/AHA, аналогично отечественной классификации Василенко В.Х. и Стражеско Н.Д., основана на структурных изменениях сердца и на том, как эта патология отражается на клинических проявлениях СН. У детей эта классификация может быть использована в подростковом и школьном возрасте.
Таблица 1. Сравнительная классификация ХСН.
*ФК - функциональный класс.
Для детей раннего возраста стадии недостаточности кровообращения (НК) определяют с учетом клинических критериев в соответствии с классификацией, предложенной Н.А. Белоконь (1987г) (табл. 2).
Таблица 2. Классификация сердечной недостаточности у детей по Н.А. Белоконь.
Для определения функционального класса (ФК) СН, у детей раннего и дошкольного возраста используется классификация Ross. (табл. 3).
Таблица 3. Классификация функциональных классов ХСН по Ross R.D.
Таблица 1. Сравнительная классификация ХСН.
| Стадии ХСН по Василенко-Стражеско | Функциональные классы ХСН по NYHA | ||
| I | Начальная стадия заболевания (поражения) сердца. Гемодинамика не нарушена. Скрытая сердечная недостаточность. | I ФК* | Ограничения физической активности отсутствуют: привычная физическая активность не сопровождается быстрой утомляемостью, появлением одышки или сердцебиения. Повышенную нагрузку больной переносит, но она может сопровождаться одышкой и/или замедленным восстановлением сил. |
| IIIА | Клинически выраженная стадия заболевания (поражения) сердца. Нарушения гемодинамики в одном из кругов кровообращения, выраженные умеренно. | II ФК* | Незначительное ограничение физической активности: в покое симптомы отсутствуют, привычная физическая активность сопровождается утомляемостью, одышкой или сердцебиением. |
| IIIБ | Тяжелая стадия заболевания (поражения) сердца. Выраженные изменения гемодинамики в обоих кругах кровообращения, выраженные умеренно. | IIIФК* | Заметное ограничение физической активности: в покое симптомы отсутствуют, физическая активность меньшей интенсивности по сравнению с привычными нагрузками сопровождается появлением симптомов. |
| III | Конечная стадия поражения сердца. Выраженные изменения гемодинамики и тяжелые (необратимые) структурные изменения органов-мишеней (сердца, легких, сосудов, головного мозга, почек). | IVФК* | Невозможность выполнить какую-либо нагрузку без появления дискомфорта; симптомы сердечной недостаточности присутствуют в покое и усиливаются при минимальной физической активности. |
*ФК - функциональный класс.
Для детей раннего возраста стадии недостаточности кровообращения (НК) определяют с учетом клинических критериев в соответствии с классификацией, предложенной Н.А. Белоконь (1987г) (табл. 2).
Таблица 2. Классификация сердечной недостаточности у детей по Н.А. Белоконь.
| Стадия | Левожелудочковая недостаточность | Правожелудочковая недостаточность |
| I | Сердечная недостаточность отсутствует в покое и появляется после нагрузки в виде одышки и тахикардии | |
| IIA | Число сердечных сокращений увеличено на 15-30% в 1 мин. Число дыханий увеличено на 30-50% | Печень выступает на 2-3 см из-под края реберной дуги |
| IIБ | Число сердечных сокращений увеличено на 30-50% в 1 мин. Число дыханий увеличено на 50-70% Возможен акроцианоз, навязчивый кашель, влажные мелкопузырчатые хрипы | Печень выступает на 3-5 см из-под края реберной дуги, возможна пастозность, набухание шейных вен |
| III | Число сердечных сокращений увеличено на 50-60% в 1 мин. Число дыханий увеличено на 70-100% Клиническая картина предотека легких | Гепатомегалия, отечный синдром, гидроперикард, асцит |
Для определения функционального класса (ФК) СН, у детей раннего и дошкольного возраста используется классификация Ross. (табл. 3).
Таблица 3. Классификация функциональных классов ХСН по Ross R.D.
| Класс | Интерпретация |
| I | Нет симптомов |
| II | Небольшое тахипноэ или потливость при кормлении у грудных детей. Диспноэ при нагрузке у старших детей. |
| III | Выраженное тахипноэ или потливость при кормлении у грудных детей. Удлиненное время кормления, задержка роста вследствие сердечной недостаточности. Выраженное диспноэ при нагрузке у старших детей. |
| IV | В покое имеются такие симптомы как тахипноэ, втяжение мышц, «хрюканье», потливость. |
1,6 Примеры диагнозов.
Хроническая сердечная недостаточность (ХСН) 2А стадии, II ФК по Ross.|
|
Диагностика
2,1 Жалобы и анамнез.
Выраженность симптомов СН может быть от минимальных проявлений, возникающих только при физической нагрузке, до тяжелой одышки в состоянии покоя.• При сборе анамнеза необходимо обратить внимание на:
• быструю утомляемость,.
• повышенную потливость,.
• снижение аппетита,.
• одышку (чувство нехватки воздуха при физической нагрузке, затем в покое, усиливающуюся в горизонтальном положении), возможно нарушение сна на фоне одышки;
• ощущение сердцебиения,.
• снижение двигательной активности,.
• кашель сухой или влажный (с отделением слизистой мокроты, чаще при физической нагрузке и в ночное время),.
• кровохарканье и легочные кровотечения (редко).
• никтурия, олигурия либо анурия.
• у детей до года недостаточная прибавка в весе.
2,2 Физикальное обследование.
• При осмотре ребенка СН следует заподозрить при выявлении следующих признаков:• положение ортопноэ (полусидячее);
• напряжение и раздувание крыльев носа, втяжение податливых мест грудной клетки, тахипноэ (реже диспноэ);
• тахикардия (реже брадикардия);
• влажные разнокалиберные хрипы в легких (сначала в нижнебоковых отделах легких и/или преимущественно слева из-за сдавливания левого легкого увеличенным сердцем, затем над всей поверхностью легких);
• сердечный горб;
• расширение границ относительной сердечной тупости влево при перкуссии;
• глухость сердечных тонов и появление дополнительных тонов - протодиастолического III и пресистолического IV, акцент II тона (характерен для легочной гипертензии), возможен суммационный ритм галопа. Имеют место шум относительной недостаточности трикуспидального или митрального клапана;
• увеличение размеров и болезненность при пальпации печени;
• симптом Плеша (набухание шейных вен при надавливании на область печени);
• умеренное увеличение селезенки (характерно у детей раннего возраста);
• диспептические явления (понос, запор, тошнота, рвота), связанные с застоем крови в мезентериальных сосудах и застойным гастритом;
• периферические отеки на стопах, затем на лодыжках, голенях, у лежачих больных - в области крестца, обычно увеличивающиеся к вечеру (чаще у детей старшего возраста, так как у детей первых лет жизни отеки могут быть не видны из-за высокой гидрофильности тканей);
• могут выявляться гидроторакс, асцит, обычно появляющиеся позднее, чем периферические отеки;
2,3 Лабораторная диагностика.
(Сила рекомендации I ; уровень достоверности доказательств С).• Рекомендуется. Исследование общего анализа крови - для исключения воспалительной природы заболевания сердца, а также анемии, усугубляющей течение СН [1,2].
• Рекомендуется исследование общего анализа мочи [1,2].
Комментарий. При тяжелой ХСН умеренная протеинурия или гематурия могут быть следствием гемодинамических нарушений, но требуют исключить патологию почек.
• Рекомендуется исследование биохимического анализа крови (определение электролитов крови особенно на фоне диуретической терапии, общего белка, печеночных трансаминаз, мочевины, креатинина, билирубина) [1,2,3].
• Рекомендуется проведение иммунологических и серологических исследований по показаниям при необходимости исключения воспалительной природы заболевания сердца, таких как эндокардит, миокардит, перикардит.
Комментарий. Определяют количество иммуноглобулинов (IgG, A, M), уровень ревматоидного фактора (РФ), С-реактивного белка (СРБ), антитела к стрептолизину (АСЛ-О) [1,2 ].
• Рекомендуется исследование коагулограммы при наличии факторов, предрасполагающих к тромбообразованию (нарушения ритма, искусственные клапаны, значительная дилатация камер сердца, резкое снижение сократительной способности, тромбоэмболии в анамнезе, признаки тромбоза ЛЖ по данным Эхо-КГ ), определение фибриногена, международного нормализованного отношения (МНО), активированного частичного тромбопластинового времени (АЧТВ) [1,2].
• Рекомендуется проведение анализа газового состава крови и кислотно-щелочного состояния (КЩС).
Комментарий. Снижение парциального напряжения (PаО2) и сатурации кислорода (SаO2) свидетельствует в первую очередь о нарушении оксигенации крови в легких или о цианотическом пороке сердца, а также при расстройствах периферического кровообращения (синдром гипоплазии левого сердца, перерыв дуги аорты). Расстройства кровообращения сопровождаются нарушениями КЩС и развитием метаболического ацидоза, который вначале носит компенсированный характер (снижение ВЕ), а затем становится декомпенсированным (снижение рН и ВЕ) [1,2,3].
• Рекомендуется определение уровня натрийуретических пептидов.
Комментарий. Исследование позволяет проводить эффективный скрининг ранее не леченных больных с подозрением на наличие дисфункции ЛЖ и точно оценивать ее выраженность, проводить дифференциальную диагностику сложных форм СН (диастолической, асимптоматической), делать долгосрочный прогноз СН, а так же оценивать эффективность проводимой терапии и динамику состояния.
Определение N-концевого фрагмента промозгового натрийуретического пептида (NT-proBNP).
• NT-proBNP <200 пг/мл - СН маловероятна.
• NT-proBNP 200-400 пг/мл НК I.
• NT-proBNP 400-1000 пг/мл НК IIА.
• NT-proBNP >1000 пг/мл НКII Б - III [1,2,3].
• Рекомендуется определение маркеров повреждения миокарда.
Комментарий. Повышение уровня тропонинов I или T указывает на некроз миокарда, это возможно при остром миокардите и ишемическом повреждении [4].
2,4 Инструментальная диагностика.
(Сила рекомендации I ; уровень достоверности доказательств С).• Рекомендуется проведение 12 канальной электрокардиографии (ЭКГ).
Комментарии. Специфических признаков, соответствующих СН, не существует. При анализе ЭКГ можно выявить: признаки перегрузки или гипертрофии предсердий или желудочков сердца, патологическое отклонение электрической оси сердца влево или вправо, нарушения сердечного ритма и проводимости, нарушения процесса реполяризации миокарда (ST- и T-изменения).
• Рекомендуется проведение суточного мониторирования ЭКГ для диагностики аритмии и латентной ишемии миокарда [1,2,3].
Комментарий. Выявление хронических тахиаритмий, длительных пароксизмов тахикардии требуeт исключения аритмогенного генеза СН.
• Рекомендуются исследования с дозированной физической нагрузкой (нагрузочный тест).
Комментарии. Используют велоэргометр или тредмил до достижения критериев остановки. Оценивают субъективную реакцию ребенка, изменения ЭКГ, артериального давления, потребление кислорода на максимуме нагрузки. Результаты сравнивают с показателями, соответствующими норме для данного возраста, пола и площади поверхности тела [1,3,5].
• Рекомендуется проведение эхокардиографии (Эхо-КГ) с допплерографией [1,2,3].
Комментарии. Позволяет выявить различные структурные нарушения со стороны миокарда и клапанов сердца, другие возможные кардиальные причины СН. Традиционными критериями дисфункции сердца являются дилатация его полостей (увеличение конечно-диастолического и конечно-систолического размера и объема), гипертрофия стенок желудочков и межжелудочковой перегородки, а также увеличение массы миокарда, выходящие за рамки норм, определяемых по площади поверхности тела, оценка систолической (как критерий снижения систолической функции принят уровень ФВ левого желудочка (ЛЖ) ниже 55%, подсчитанной методом двухмерной Эхо-КГ по Simpson и ниже 60% - по Teichgolz. Степень снижения ФВ ЛЖ ассоциируется с выраженностью систолической дисфункции.и диастолической функции левого желудочка. В качестве вспомогательных критериев ориентируются также на гипо- или дискинезии стенок желудочков или межжелудочковой перегородки, увеличение объема предсердий, повышение среднего и систолического давления в легочной артерии.
• Рекомендуется проведение рентгенографии органов грудной клетки.
Комментарии. Отражает объемную перегрузку сердца или поражение сократительного миокарда. Кардиоторакальный индекс (КТИ), нормальная верхняя граница которого в грудном возрасте составляет 0,55, с 3-х лет - 0,50. Нормальные размеры сердца не исключают наличия диастолической СН. Наличие венозного легочного застоя является критерием тяжести ХСН, а динамика этих изменений служит маркером эффективности терапии. Изменения легочного рисунка по типу венозного застоя, альвеолярный и интерстициальный отек является признаком левожелудочковой недостаточности низкой фракции выброса и/или высокого давления легочной артерии [1,2,3].
• Рекомендуется рассмотреть вопрос проведения магнитно-резонансной томографии (МРТ) сердца в случаях недоступности зоны интереса при Эхо-КГ для оценки состояния миокарда и анализа взаимоотношений сердца и сосудов с другими органами.
Комментарий. Позволяет уточнять анатомические, геометрические, биохимические (с помощью магнитной спектроскопии) характеристики [1,2,3].
• Рекомендуется проведение радиоизотопного исследования и позитронно-эмиссионной томографии (ПЭТ) для определения жизнеспособности миокарда, выявления зон его повреждения или недостаточного кровоснабжения [1,2,3].
Комментарии. Сцинтиграфия миокарда с технецием позволяет выявить зоны гипоперфузии при интактных коронарных артериях. Выявление признаков воспалительного повреждения миокарда, в том числе лейкоцитарных инфильтратов в ткани при проведении сцинтиграфии с таллием, позволяет предположить текущий миокардит. Однофотонная эмиссионная томография и позитронно-эмиссионная томография достаточно информативны для дифференциальной диагностики обратимых (воспалительных и ишемических) и необратимых (деструктивных) миокардиальных изменений. Эти неинвазивные методы используются в педиатрической практике для уточнения или установления диагноза.
• Рекомендуется рассмотреть вопрос проведения катетеризации сердца и ангиокардиографии в случаях, когда неинвазивные методики не позволяют установить точный диагноз [1,2,3].
Комментарий. Позволяет получить точные данные о давлении в полостях сердца, диастолической дисфункции, оценить состояние коронарного русла [1,2,3].
|
|
Лечение
3,1 Консервативное лечение.
Цели лечения:• Улучшение самочувствия;
• Уменьшение степени выраженности проявлений сердечной недостаточности;
Принципы лечения СН:
• воздействие на этиологический фактор.
• снижение требований к сердечному выбросу (ограничение физической активности, создание температурного комфорта, уменьшение периферического сосудистого сопротивления).
• воздействие на миокард (повышение сократимости миокарда, снижение сопротивления выбросу, регуляция ОЦК).
• коррекция нарушений гомеостаза и профилактика/ лечение осложнений (коррекция электролитного баланса и кислотно-основного равновесия, устранение нейрогормональных сдвигов, профилактика и лечение тромбоэмболического синдрома).
• регуляция частоты сердечных сокращений и лечение нарушений ритма сердца и проводимости.
Основные мероприятия по лечению СН обычно одинаковы и не зависят от причин, вызвавших развитие СН.
• Рекомендуется организация правильного режима и ухода за пациентом - как правило, необходимо ограничение двигательной активности, ограничение потребления жидкости [1,2].
(Сила рекомендации I ; уровень достоверности доказательств А).
• Рекомендуется диетотерапия - рациональное питание, ограничение потребления соли, для коррекции недостаточности питания обязательно назначение специального лечебного питания в соответствии с рекомендациями диетолога [1,2].
( Сила рекомендации I ; уровень достоверности доказательств с).
• Рекомендуется оксигенотерапия (назначается при наличии дыхательной недостаточности). Противопоказана при неизвестной топике ВПС, при дуктус-зависимых пороках (атрезия легочной артерии, коарктация аорты) и при ВПС с гиперволемией малого круга, обусловленной лево-правым шунтированием (дефект межжелудочковой перегородки, дефект межпредсердной перегородки открытый артериальный проток)).
( Сила рекомендации I ; уровень достоверности доказательств с).
• Фармакологическое лечение пациентов рекомендовано проводить в зависимости от функционального класса ХСН (табл.4) [1,2]. В отличие от пациентов с ХСН и нормальной (сохранной) систолической функцией сердца (ФВ ЛЖ >40 %), для пациентов с ХСН и низкой ФВ ЛЖ (<40%, иногда учитывается величина <35%) имеется множество доказательств эффективности медикаментозных и инструментальных методов лечения. Лекарственные средства для лечения ХСН и сниженной ФВ ЛЖ можно разделить на две основные категории соответственно степени доказанности (табл. 5) [1,3].
Комментарии. В настоящее время для лечения ХСН у детей используются те же группы препаратов, что и у взрослых[1,2,3].
Лекарственные препараты для лечения больных ХСН применяются согласно классификации и рейтинговой оценке пользы или эффективности, а также уровня доказательности.
Медикаментозное лечение больных ХСН не может быть курсовым, а предполагает пожизненный прием препаратов.
Таблица 4. Фармакологическое лечение больных ХСН с ФВ <40 % (лекарства, доказавшие способность к снижению риска смерти и госпитализаций именно при ХСН и применяющиеся у всех пациентов).
| Препарат | Показание | Класс СН | Доказательность |
| иАПФ | Применяются у всех больных ХСН I-IV ФК и ФВ ЛЖ <40 % для снижения риска смерти, повторных госпитализаций и улучшения клинического состояния; при II-IV ФК вместе с β-АБ и АМКРА | I | А |
| БРА | Применяются у больных ХСН I-IV ФК для снижения риска суммы смертей плюс госпитализаций из-за ХСН при непереносимости иАПФ | IIA | А |
| β-АБ | Применяются у всех больных ХСН II-IV ФК и ФВ ЛЖ <40 % для снижения риска смерти и повторных госпитализаций и вместе с иАПФ (АРА) и АМКР А | I | А |
| Ивабрадинж | Применяется у больных ХСН II-IV и ФВ ЛЖ <40 % для снижения риска суммы смертей плюс госпитализаций из-за ХСН c синусовым ритмом, ЧСС >70 уд / мин при непереносимости β-АБ с | IIA | С |
| АМКР | Применяются у всех больных ХСН II-IV ФК и ФВ ЛЖ <40 % для снижения риска смерти, повторных госпитализаций и улучшения клинического состояния вместе с иАПФ (АРА) и β-АБ | I A | А |
Таблица 5. Препараты для лечения ХСН cо сниженной систолической функцией сердца.
| • Лекарственные средства для лечения ХСН со сниженной ФВ ЛЖ<40 (35 %) | ||
| Средства, доказавшие способность к снижению смертности и заболеваемости именно при ХСН | Препараты, не влияющие на прогноз при ХСН, но улучшающие симптоматику в определенных клинических ситуациях | |
| • Препараты, применяемые у всех больных | • Препараты, применяемые в особых клинических ситуациях; | |
| Ингибиторы АПФ (IA) Блокаторы рецепторов к ангиотензину - БРАII (IIA A) Блокаторы β-адренергических рецепторов (IA) Антагонисты минералокортикоидных рецепторов (АМКР) (IA) | • Диуретики (IС) • Сердечные гликозиды (IС) • Антикоагулянты (IA) | • Антиаритмические средства III (IIB в) • Ацетилсалициловая кислотаж,вк ( антиагреганты) (IIB в) • Негликозидные инотропные стимуляторы (IIB в) • Цитопротекторы (триметаздин) (IIА в) • Блокаторы медленных кальциевых каналов (БМКК) |
• Рекомендовано назначение иАПФ при всех стадиях ХСН [2].
(Сила рекомендации I ; уровень достоверности доказательств С).
Комментарий:
Принципы назначения иАПФ:
• отсутствие противопоказаний для назначения;
• наличие нормальных лабораторных показателей (калия, креатинина);
• контроль уровня креатинина и калия в сыворотке крови на фоне титрования дозы;
Подбор терапии проводится в условиях специализированного стационара на фоне контроля АД с малой дозы с медленным ее титрованием до терапевтической;
Повышение дозы несколько раз в неделю при хорошем самочувствии и отсутствии побочных реакций. При необходимости скорость титрования может быть увеличена или уменьшена. Артериальная гипотензия не является противопоказанием к назначению и-АПФ (табл.6).
Важно учитывать, что иАПФ предназначены для длительного лечения, так как их благоприятный клинический эффект отчетливо проявляется не ранее 3-4-й недели от начала приема.
При возникновении побочных реакций (кашель, связаннный с блокадой разрушения брадикинина и некоторых других нейромедиаторов в слизистой бронхов) целесообразна замена на БРА.
Абсолютными противопоказаниями к назначению иАПФ являются двусторонний стеноз почечных артерий и ангионевротический отек.
Таблица 6. Средние дозы иАПФ для детей с ХСН.
| Препарат | Группы | Стартовая доза | Терапевтическая доза |
| Каптоприл ж,вк,* (С09АА01, сaptopril) | Дети | 0,2 мг/кг/24ч в 3 приема | 1,0 мг/кг/24ч в 3 приема |
| Подростки | 0,1 мг/кг/24ч в 3 приема | 1,0мг/кг/24ч в 3 приема | |
| Эналаприл ж,вк,* (С09АА02, Enalapril) | Подростки с 14 лет | 1,25 мг/24ч в 2 приема | 10-20мг/24ч в 2 приема |
• Рекомендовано назначение блокаторов рецепторов ангиотензина II (БРА II) при СН, когда иАПФ плохо переносятся (кашель), либо в дополнение к ним, или если симптоматика СН сохраняется на фоне оптимальных возрастных доз иАПФ, диуретиков и β-АБ (за исключением тех случаев, когда пациенту назначен антагонист альдостерона) [1,2,3].
( Сила рекомендации I ; уровень достоверности доказательств А).
Комментарий. Назначать БРА II необходимо по тем же принципам, что и иАПФ, то есть в условиях стационара с титрованием дозы на протяжении 2-4 недель и мониторированием функции почек и содержания электролитов сыворотки крови.
Лозартан ж,вк (C09CA01, Losartanum) (Применение препарата у детей off label - вне зарегистрированных в инструкции лекарственного средства показаний, с разрешения Локального этического комитета медицинской организации, при наличии подписанного информированного согласия законного представителя и ребенка в возрасте старше 14 лет) следует назначать детям 6-16 лет (масса тела 20-50 кг) внутрь, первоначально 25 мг в сутки однократно, максимальная доза 50 мг в сутки однократно достигается через несколько недель. Детям с массой тела 50 кг и выше первоначально 50 мг в сутки однократно, максимальная доза 100 мг в сутки однократно, достигается через несколько недель. Регулировать дозу препарата необходимо с учетом реакции артериального давления (АД).
Возможные побочные эффекты препарата те же, что и у иАПФ (исключение - отсутствует кашель).
• Рекомендовано назначение антагонистов минералокортикоидных рецепторов (АМКР) всем пациентам с тяжелой СН (ФВ ЛЖ ≤35%) [1,2,3].
( Сила рекомендации I ; уровень достоверности доказательств A).
Комментарий. Назначать АМКР следует в небольших дозах, при условии отсутствия гиперкалиемии и значительной почечной дисфункции. Если пациент находится в стационаре, инициировать терапию необходимо еще до его выписки из больницы. Необходимо мониторирование содержания креатинина и калия в сыворотке крови при любом изменении в лечении или клиническом состоянии пациента.
Возможные побочные эффекты АМКР:
• гиперкалиемия - повышение уровня калия в крови better 5,5 ммоль/л. Необходимо сократить дозу спиронолактона вдвое с постоянным контролем биохимических показателей крови. При гиперкалиемии ≥ 6,0 ммоль/л необходимо отменить антагонисты альдостерона, осуществлять постоянный контроль электролитов крови и лечить данное состояние.
• ухудшение функции почек - повышение креатинина в крови >220 мкмоль/л. Необходимо сократить дозу спиронолактона вдвое с постоянным контролем биохимических показателей крови. При повышении уровня креатинина крови >310 мкмоль/л необходимо отменить антагонисты альдостерона, осуществлять постоянный контроль электролитов крови и лечить данное состояние.
• Спиронолактонж,вк (С03DA01, Spironolactone) рекомендовано назначать подросткам со стартовой дозы 25мг один раз в день. Максимальная доза 50 мг в сутки однократно.
(Сила рекомендации I ; уровень достоверности доказательств С).
• Не рекомендовано назначать АМКР при:
• калии плазмы крови better 5,5 ммоль/л.
• креатинине крови better 220 мкмоль/л.
• гипонатриемии вследствие приема диуретиков.
• одновременном назначении иАПФ и БРА.
• Рекомендовано назначение β-адреноблокаторов (β-АБ) в комбинации с иАПФ всем пациентам с ХСН [1,2,3].
(Сила рекомендаций I , уровень достоверности доказательств А).
Комментарий. Механизмы влияния β-АБ при ХСН включают - урежение сердечной деятельности; улучшение синхронизации сократимости миокарда; профилактику токсического действия катехоламинов на кардиомиоцит; антиаритмическое действие; улучшение энергосбережения миокарда. При этом уменьшается перегрузка кардиомиоцитов кальцием, улучшается диастолическая функция сердца. Благодаря отрицательному хронотропному и инотропному действиям БАБ снижается потребность миокарда в кислороде.
Применение β-АБ ассоциируется с уменьшением клинической симптоматики и с лучшей выживаемостью больных с ХСН.
• Рекомендовано для лечения ХСН в качестве основного препарата из группы β-АБ назначать карведилол ж,вк (C07AG02, сarvedilolum).
Комментарии. Применение препарата у детей off label - вне зарегистрированных в инструкции лекарственного средства показаний, с разрешения Локального этического комитета медицинской организации, при наличии подписанного информированного согласия законного представителя и ребенка в возрасте старше 14 лет.
В первые дни лечения и в процессе титрования доз β-АБ могут развиться преходящие нарушения: гипотония, брадикардия, усугубление сердечной недостаточности, что требует своевременного их устранения.
Условия применения β-АБ при ХСН:
• на фоне постоянных доз ранее назначенной терапии (иАПФ + диуретики, возможно + дигоксин);
• при стабильном состоянии (без внутривенной инотропной поддержки, без признаков выраженных застойных явлений).
• Тактика титрования доз β-АБ при СН у детей:
• контроль величины диуреза, динамики массы тела больного, уровня АД и ЧСС, фракции выброса левого желудочка по данным Эхо-КГ в первые 2 недели лечения;
• при нарастании симптомов СН увеличить дозу диуретиков и/или временно снизить дозу β-АБ;
• при развитии гипотонии включение в комплекс терапии стероидов;
• при возникновении брадикардии уменьшить дозу или прекратить прием препаратов, урежающих частоту сердечных сокращений;
• по достижении стабильного состояния больного продолжить титрование доз до целевых терапевтических.
Для детей 0-14 лет начальная доза карведилола составляет 0,03 мг/кг/сут в 2 приема (максимальная доза 0,3 мг/кг/сут.
Дети 15-18 лет: начальная доза карведилола 1,5 мг/сут в 2 приема (максимальная доза 18,75-25 мг/сут).
Дозу карведилола увеличивают, прибавляя начальную, каждые 3-4 дня до достижения оптимальной суточной дозы. При необходимости скорость титрования может быть увеличена или уменьшена.
• Не рекомендовано применение атенолола ж,вк и метопролола ж,вк для лечения пациентов с ХСН.
(Сила рекомендации 1; уровень достоверности доказательств А).
Комментарий. Данные препараты противопоказаны большинству пациентов при ХСН. При этом возможно их применение при ХСН на фоне гипертрофической кардиомиопатии.Применение препаратов у детей off label. Вне зарегистрированных в инструкции лекарственного средства показаний, с разрешения Локального этического комитета медицинской организации, при наличии подписанного информированного согласия законного представителя и ребенка в возрасте старше 14 лет. [6].
• Рекомендовано назначение диуретиков детям с ХСН [1,2,3].
( Сила рекомендации I ; уровень достоверности доказательств А).
Комментарий. Наряду со снижением пред - и постнагрузки уменьшение количества внеклеточной жидкости приводит к улучшению функционального состояния внутренних органов, устранению периферических отеков. Дозы диуретиков определяются индивидуально с учетом возраста ребенка, стадии НК, выраженности отечного синдрома, эффекта от ранее применявшихся доз.
Принципы назначения диуретиков:
• терапию начинают с низкой эффективной дозировки, которая постепенно увеличивается до исчезновения симптомов;
• при исчезновении симптомов застоя жидкости и достижении стабильной массы тела дозировка мочегонных средств можно считать адекватной в отсутствии признаков нарушения функции почек и дегидратации;
• целью диуретической терапии является достижение стабильного «сухого веса» пациента с помощью минимальной дозировки диуретика.
• Не рекомендовано назначать у пациентов с НК I стадии диуретики, подавляющие реабсорбцию натрия в нефроне.
(Сила рекомендации I ; уровень достоверности доказательств с).
• При НК IIА стадии, когда у пациентов имеется небольшая задержка жидкости и нет отека легких, рекомендовано назначать тиазидные диуретики.
(Сила рекомендации I ; уровень достоверности доказательств с).
Комментарии:
Гидрохлоротиазид ж,вк (C03AA03) может применяется при НК IIА изолировано или в сочетании со спиронолактоном (C03DA01). Начинают с дозы 1 мг/кг/сут, максимальная доза 2,5мг/кг/сут, поддерживающая доза составляет 12,5 мг в сутки однократно для детей школьного возраста. Эффект наступает через 1-2 часа и продолжается 6-12 часов.
Наиболее часто в детской практике применяется комбинированный калийсберегающий мочегонный препарат гидрохлоротиазид+триамтерен ж,вк (C03AE).Применение препарата у детей off label. Вне зарегистрированных в инструкции лекарственного средства показаний, с разрешения Локального этического комитета медицинской организации, при наличии подписанного информированного согласия законного представителя и ребенка в возрасте старше 14 лет. В 1 таблетке содержится 25 мг триамтерена и 12,5 мг гидрохлоротиазида. Препарат назначается для детей до 6 лет из расчета ½ таблетки 2 раза в день, старше 10 лет 1 таблетка 2 раза в день.
• Пациентам с низким артериальным давлением и склонностью к коллаптоидным реакциям тиазидные диуретики назначать не рекомендовано, поскольку они дают наиболее выраженный гипотензивный эффект.
(Сила рекомендации I ; уровень достоверности доказательств с).
• Тиазиды неэффективны при сниженной функции почек. У таких пациентов, а также в случаях более выраженной задержки жидкости рекомендовано применение петлевых диуретиков (фуросемид ж,вк - код АТХ с03CA01).
(Сила рекомендации I ; уровень достоверности доказательств с).
Комментарии:
Фуросемид ж,вк вызывает быстрый мощный, но непродолжительный диуретический эффект, назначается из расчета 1-3 мг/ кг/сут. Действие препарата начинается через час и продолжается 4-6 часов. При внутривенном введении препарата эффект наступает через 10-15 минут и продолжается от двух до трех часов. При сопутствующей почечной недостаточности доза фуросемида увеличивается до 5 мг/кг/сут. Препарат обладает достаточно выраженным синдромом отмены.
Торасемид (Код АТХ. с03CA04) Применение препарата у детей off label - вне зарегистрированных в инструкции лекарственного средства показаний, с разрешения Локального этического комитета медицинской организации, при наличии подписанного информированного согласия законного представителя и ребенка в возрасте старше 14 лет. Петлевой диуретик, обладающий антиальдостероновой активностью (блокада рецепторов альдостерона на мембранах эпителиальных клеток почечных канальцев) и антифибротическим действием (приводит к снижению объемной фракции коллагена и уменьшает развитие фиброза, способен нормализовать соотношение показателей синтеза и распада коллагена). Следует отметить, что одновременное применение с диуретиками иАПФ, и особенно антагонистов минералокортикоидных рецепторов (МКР), предотвращает развитие электролитных нарушений в подавляющем большинстве случаев [7,8,9]. Применение торасемида у детей с сердечной недостаточностью эффективно и безопасно [8]. Эффективно сочетание с конкурентными антагонистами альдостерона (спиронолактонж,вк (С03DA01), которые могут быть назначены и изолированно.
• Рекомендовано назначение мощных диуретикам (фуросемид, этакриновая кислота) при комплексном лечения пациентов с НК IIБ и III стадий при наличии отечного синдрома.
Комментарии. При выраженной задержке жидкости, внутривенное введение фуросемида уменьшает одышку и снижает преднагрузку ранее, чем этого можно ожидать по времени от начала диуреза. Гипокалиемия возможна, но менее вероятна при применении коротко действующих петлевых диуретиков, чем тиазидов. Следует соблюдать осторожность, чтобы не допустить развития артериальной гипотонии.
• Для лечения рефрактерных отеков рекомендовано комбинирование тиазидов и петлевых диуретиков. При этом имеет место синергизм по влиянию на экскрецию воды и солей, что уменьшит симптомы у пациентов с СН, резистентной к диуретикам.
• Калийсберегающие диуретики относятся к препаратам второй линии, их назначение рекомендовано в дополнение к препаратам первой линии (петлевые либо тиазидные диуретики).
• Рекомендовано назначение ацетазоламида ж,вк (S01EC01,) (0,5-1 мг/кг/сут) на 3-4 дня каждые 2-4 недели при назначении петлевых диуретиков или комбинации двух или более препаратов.
Комментарии. Назначение петлевых диуретиков или комбинации двух или более препаратов может вызывать метаболический алкалоз. При этом эффективность тиазидных и петлевых диуретиков падает, а ингибиторов карбоангидразы увеличивается. Поэтому назначение ацетазоламида окажется полезным, как за счет непосредственного диуретического эффекта, так и за счет изменения рН в кислую сторону, что позволит восстановить эффективность петлевых и тиазидных диуретиков.
• Во время терапии диуретиками рекомендовано мониторировать уровни калия, натрия, креатинина в крови. Доза диуретика должна постепенно титроваться до достижения оптимальной.
(Сила рекомендации I ; уровень достоверности доказательств с).
Комментарии. В табл.7 представлены возможные нарушения при применении петлевых диуретиков.
Таблица 7. Возможные нарушения при применении петлевых диуретиков.
| Нарушения | Необходимые мероприятия |
| Гипокалиемия/ гипомагнезиемия | Увеличить дозировку иАПФ/БРА. Дополнить терапию препаратом группы антагонистов альдостерона Дополнить терапию препаратами калия и магния |
| Гипонатриемия | Ограничить прием жидкости Отменить тиазидные диуретики или перевести на петлевые, если это возможно Уменьшить дозировку петлевых диуретиков или отменить, если это возможно Возможно назначение антагонистов рецепторов вазопрессина Внутривенная инотропная поддержка Возможен гемодиализ (ультрафильтрация) |
| Гиперурикемия/подагра | Возможно назначение аллопуринола При симптомах подагры рекомендуется колхицин для уменьшения боли Не рекомендуются НПВС |
| Гиповолемия/дегидратация | Оценить водный баланс Возможно уменьшение дозы диуретиков |
| Сниженный ответ или резистентность к диуретикам | Соблюдение водного баланса Увеличить дозу диуретиков Переключиться с фуросемида на буметанид или торасемид Добавить антагонист альдостерона Комбинация петлевых и тиазидных диуретиков Применение петлевых диуретиков 2 раза в день Возможно в/в введение коротким курсом петлевых диуретиков |
| Почечная недостаточность (внезапное повышение уровней мочевины, азота, креатинина крови | Оценить гиповолемию/дегидратацию Исключить нефротоксические препараты (НПВС) Отменить антагонист альдостерона При использовании комбинации петлевых и тиазидных диуретиков последние необходимо отменить Снизить дозировки иАПФ/БРА Возможен гемодиализ (ультрафильтрация) |
• Для улучшения сократительной способности сердца рекомендовано рассмотреть вопрос назначения инотропных препаратов.
Комментарии. Выделяют следующие группы инотропных препаратов:
• Сердечные гликозиды (дигоксин ж,вк, ланатозид Ц, левосимендан ж).
• Симпатомиметики (катехоламины; ß-адренергические агонисты).
• Ингибиторы фосфодиестеразы (амринон, милринон, эноксимон, адибендан)(В РФ не зарегистрированы);
• Прочие.
• Рекомендуется назначение сердечных гликозидов (Дигоксин ж,вк - код АТХ с01AA05) [1,2,3].
( Сила рекомендации I ; уровень достоверности доказательств А).
Комментарии. Доза насыщения (грудные дети - 40-50 мкг/кг; старше года - 30-40 мкг/кг) вводится в 2-3 дня, кратность приема 3 раза в сутки. Доза насыщения используется для лечения СН на фоне ВПС. При дилатационной кардиомиопатии назначается только поддерживающая доза дигоксина (грудные дети - 5-10 мкг/кг; старше года - 3-5 мкг/кг). В настоящее время при лечении ХСН рекомендуется использование невысокой дозы дигоксина (для больных с массой тела более 55 кг до 0,25 мг/сут, при массе тела менее 55 кг до 0,125 мг/сут), при которой полностью проявляются его экстракардиальное нейромодуляторное действие и не выражено проаритмическое влияние.
• Рекомендуется рассмотреть назначение негликозидных инотропных препаратов быстрого действия при острой декомпенсации кровообращения, в условиях палаты интенсивной терапии [10].
( Сила рекомендации 2; уровень достоверности доказательств С).
Комментарий:
Левосимендан ж (Код АТХ: С01СХ08) - негликозидный кардиотоник .Применение препарата у детей off label. Вне зарегистрированных в инструкции лекарственного средства показаний, с разрешения Локального этического комитета медицинской организации, при наличии подписанного информированного согласия законного представителя и ребенка в возрасте старше 14 лет. Назначение левосимендана показано в качестве краткосрочного лечения острой декомпенсации тяжелой хронической сердечной недостаточности (ХСН) при неэффективности стандартной терапии и необходимости в инотропной терапии. У больных с хронической сердечной недостаточностью положительное кальцийзависимое инотропное и вазодилатирующее действие левосимендана приводит к увеличению силы сердечных сокращений и снижению преднагрузки и постнагрузки, не ухудшая диастолическую функцию. Активирует ишемизированный миокард у пациентов после чрескожной транслюминальной ангиопластики коронарных артерий или тромболизиса. Левосимендан повышает сердечный выброс, ударный объем, увеличивает фракцию выброса и частоту сердечных сокращений (ЧСС), снижает систолическое и диастолическое артериальное давление (АД), давление заклинивания в капиллярах легких, давление в правом предсердии и общее периферическое сосудистое сопротивление. Назначается левосимендан в виде непрерывной инфузии в дозе 0,05-0,2мкг/кг/мин.[10,11].
Добутамин ж (код АТХ - с01CA07, Dobutamine) 1-адреномиметик, оказывает положительное инотропное действие на сердце, умеренно увеличивает ЧСС, увеличивает УО и МОС, снижает общее периферическое сопротивление и сосудистое сопротивление малого круга кровообращения, в средних и высоких дозах (7,5-10 мкг/кг/мин) повышает ЧСС и системное АД, уменьшает давление наполнения желудочков сердца, в малых дозах (2-4 мкг/кг/мин) увеличивает почечный и коронарный кровоток, улучшает снабжение кислородом миокарда. Учитывая возможный тахикардитический и аритмогенный эффект стимулятора бета-рецепторов допамина, препарат применяется короткими курсами, при НК III под постоянным мониторным контролем АД и ЭКГ.
Допамин ж (код АТХ с01CA04, Dopamine). Применение препарата у детей off label - вне зарегистрированных в инструкции лекарственного средства показаний, с разрешения Локального этического комитета медицинской организации, при наличии подписанного информированного согласия законного представителя и ребенка в возрасте старше 14 лет. Препарат в дозе от 5 до 10мкг/кг/мин применяется в случае декомпенсированной рефрактерной сердечной недостаточности для увеличения сердечного выброса, стабилизации уровня системного АД, увеличения диуреза. Действие наступает через 5 минут от начала инфузии, его пик - через 5-7 минут.
Лечение осложнений.
Лечение нарушений ритма сердца.
• Не рекомендовано назначать средства с отрицательным инотропным эффектом (дизопирамид (не зарегистрирован в РФ), прокаинамид ж,вк), так как большинство из их оказывает депрессивное действие на сократимость миокарда [1,2].
( Сила рекомендации 1; уровень достоверности доказательств A).
• Не рекомендовано применять антиаритмики I класса, так как риск от вызываемых ими аритмий превосходит пользу от антиаритмического действия [1,2].
( Сила рекомендации 1; уровень достоверности доказательств A).
• Рекомендовано применение антиаритмиков III класса, амиодарона ж,вк (Код АТХ: с01BD01) или соталола ж,вк с титрованием дозы (C07AA07).
(Сила рекомендации 1; уровень достоверности доказательств А).
Комментарий:
Амиодарон (10 мг/кг/сут в течение 10 дней с дальнейшим переходом на 5 мг/кг/сут 5 дней в неделю), который эффективен в отношении как суправентрикулярных, так и желудочковых аритмий, не ухудшает сократительную способность миокарда и обладает свойствами периферического вазодилататора.Применение препарата у детей off label. Вне зарегистрированных в инструкции лекарственного средства показаний, с разрешения Локального этического комитета медицинской организации, при наличии подписанного информированного согласия законного представителя и ребенка в возрасте старше 14 лет.
Соталола начальная доза 0,3 мг/кг/сут 2 раза в сутки до 4-6 мг/кг/сут в 2-3 приема) как при назначении β-АБ, учитывая его выраженные бета-блокирующие свойства [1,2,12].Применение препарата у детей off label. Вне зарегистрированных в инструкции лекарственного средства показаний, с разрешения Локального этического комитета медицинской организации, при наличии подписанного информированного согласия законного представителя и ребенка в возрасте старше 14 лет).
Лечение и профилактика тромбозов и тромбоэмболий.
• Пациентам с ХСН рекомендовано назначение антикоагулянтов при искусственных механических клапанах сердца, первичной (идиопатической) легочной гипертензии либо 4 стадии вторичной легочной гипертензии при болезнях сердца; значительной дилатации камер сердца, мерцательной аритмии, резком снижении сократительной способности миокарда, тромбоэмболии в анамнезе, признаках тромбов в полостях сердца по данным Эхо-КГ, инфекционном эндокардите [1,2].
( Сила рекомендации I ; уровень достоверности доказательств А).
Комментарий. Гепарин натрия ж,вк подкожно в дозе 100-150 ЕД/кг/сут каждые 12 часов, от 1,5 до 4 недель (по показаниям), под контролем АЧТВ (с удлинением в 1,5 раза по сравнению с исходным).
Варфарин ж,вк (B01AA03) - начальная доза 0,2 мг/кг/сут под контролем МНО каждые 1-3 дня, с достижением целевого значения 2,0-3,5. Перед началом приема препарата необходимо удостовериться в отсутствии факторов высокого риска кровотечений (коагулопатии, язвенные поражения ЖКТ ). После подбора поддерживающей дозы продолжают постоянный прием с регулярным контролем МНО амбулаторно 1 раз в 10-14 дней.
• Рекомендуется назначение препаратов, улучшающих трофику и метаболизм, а также энергетический потенциал клетки [1,2,13] (фосфокреатин, цитохром С, левокарнитин, препараты калия и магния ).
( Сила рекомендации I ; уровень достоверности доказательств С).
Комментарий. Фосфокреатин (код АТХ - с01EB05) в/в капельно, медленно 1-2 г/сут в 50-100 мл 5% раствора глюкозы 1-2 р/сут в течение 10 дней (курсовая доза детям от 5 до 10 лет - 10 г, старше 10 лет - 20 г); мельдоний (код АТХ - с01ЕВ) 0,125-0,25 г 3-4 р/сут в течение 3-6 недель; цитохром С (код АТХ - С01СХ) в/в капельно по 8,0 мл (30 м).1 р/сут № 5; левокарнитин (код АТХ - А16АА01) 20% р-р внутрь100 мг/кг/сут 1 раз в течение 3 месяцев; Убидекаренон (код АТХ - с01ЕВ09) 60-120 мг/сут в течение 3 месяцев. Препаратами выбора в остром периоде являются фосфокреатин, мельдоний, цитохром С, для длительного применения предпочтительно использование левокарнитин и убидекаренон.
3,2 Хирургическое лечение.
Механические устройства поддержки кровообращения.• При рефрактерной к консервативной терапии ХСН рекомендовано использование искусственного механического желудочка сердца, как «моста» к трансплантации сердца.
(Сила рекомендации I ; уровень достоверности доказательств с).
Комментарии:
Основными показаниями к использованию устройств длительного вспомогательного кровообращения является: миокардиальная дисфункция (устройства используются как мост к восстановлению или, как мост к трансплантации сердца).
• Не рекомендована имплантации систем длительной поддержки кровообращения при:
• критических нарушениях функции почек, печени, легких в результате хронических заболеваний;
• активной системной инфекции;
• наличии злокачественных новообразований;
• неизвестным неврологическим статусе;
• нарушениях свертывающей системы крови;
• недостаточности аортального клапана (2 и более степень), механический клапан в аортальной позиции.
Комментарии. Во всех случаях решение принимается индивидуально для каждого пациента с тщательной оценкой пользы и возможных осложнений.
Экстракорпоральная мембранная оксигенация.
• Экстракорпоральная мембранная оксигенация (ЭКМО) рекомендована пациентам с потенциально обратимой формой дыхательной, сердечной или сердечно - легочной недостаточности.
(Сила рекомендации I ; уровень достоверности доказательств с).
Комментарии. Очень важным является отбор пациентов для проведения ЭКМО.
Показания к проведению ЭКМО:
- неэффективный газообмен при ИВЛ, высокочастотной вентиляции,.
Абсолютные противопоказания:
- хромосомные аномалии с ранним летальным исходом;
- тяжелая неврологическая патология; - злокачественные некурабельные новообразования.
Относительные противопоказания:
- длительная ИВЛ (более 14 дней);
-Нейрохирургические манипуляции или внутричерепные кровоизлияния давностью не более 7 дней.
- хронические заболевания в неблагоприятным прогнозом;
Высокий риск:
- коклюшная пневмония и диссеминированная герпес-вирусная инфекция;
- цитомегаловирусная инфекция;
- тяжелая полиорганная недостаточность;
- тяжелая коагулопатия и тромбоцитопения.
На практике ЭКМО часто используется в качестве метода вспомогательного кровообращения:
• после операций на сердце, обычно после хирургической коррекции врожденных пороков сердца,.
• при трансплантации сердца или легких,.
• при миокардите или при реакции отторжения трансплантата.
• Во время ЭКМО рекомендовано производить точный мониторинг водного баланса больного. Важно максимально уменьшить поступление жидкости, что достигается ограничением внутривенных назначений, применением диуретиков и гемофильтрации.
(Сила рекомендации I ; уровень достоверности доказательств с).
• Для предотвращения свертывания крови в экстракорпоральном контуре рекомендована инфузия гепарина, при этом ориентируются на значения активированного времени свертывания, производя забор проб каждый час.
(Сила рекомендации I ; уровень достоверности доказательств с).
Комментарии. При ЭКМО, если у больного нет кровотечения, активированное время свертывания обычно поддерживают в пределах 160 - 200 с. В случае кровотечения данный показатель следует поддерживать на меньших значениях. Обычно во время ЭКМО поддерживают концентрацию гемоглобина около 14 г/дл. Основной причиной кровопотери при ЭКМО является взятие проб крови, поэтому объем заборов крови должен быть минимальным. Во время ЭКМО происходит разрушение тромбоцитов в экстракорпоральном контуре, что делает необходимым их постоянное возмещение: при ЭКМО число тромбоцитов поддерживают выше 75000 в мм3.
Длительное проведение ЭКМО значимо ухудшает прогноз по выздоровлению [14,15,16], повторная необходимость подключения к ЭКМО ухудшает прогноз пациента.
• Рекомендовано проведения митральной и трикуспидальной аннулопластки при выраженной атриовентрикулярной недостаточности, в сочетании с методиками сближения папиллярных мышц [1, 3, 17].
(Сила рекомендаций I , уровень достоверности доказательств в).
И ресинхронизирующая терапия при выявленной диссинхронии в послеоперационном периоде [18].
(Сила рекомендации I, уровень достоверности доказательств А).
Комментарий. Данные виды помощи позволяют добиться результатов в улучшении систолической и диастолической функции левого и правого желудочков сердца, однако у больных с тяжелой левожелудочковой дисфункцией обладают высоким интраоперационным риском.
Трансплантация сердца.
• При рефрактерной сердечной недостаточности может быть рекомендовано проведение трансплантации сердца.
Комментарии. В России до настоящего времени нет разрешения на трансплантацию сердца в детском возрасте, в то время как в США и развитых странах Европы выполняется в год более 500 трансплантаций сердца пациентам до 17 лет, из них около одной пятой - детям в возрасте до года. Выживаемость на первом году после трансплантации составляет 90%. Пятилетняя выживаемость - 75%.
«Технические» способы лечения.
• Рекомендовано применение искусственной вентиляции легких (ИВЛ) в критических ситуациях при выраженной СН с целью выключения из работы дыхательной мускулатуры и снижения тем самым требований к сердечному выбросу. Для лечения и предупреждения отека легких используют вентиляцию с положительным давлением в конце выдоха в 4-10 см вод.
(Сила рекомендации I , уровень достоверности доказательств с).
• Использование оксида азота во вдыхаемой смеси. В случаях острой хронической перегрузки давлением или декомпенсации правого желудочка, особенно у детей раннего возраста, эффективно добавление в дыхательную смесь оксида азота, что приводит к снижению общего легочного сопротивления и нагрузки на правый желудочек.
(Сила рекомендации II , уровень достоверности доказательств с).
|
|
Реабилитация и амбулаторное лечение
Реабилитационные мероприятия должны быть направлены на поддержание сердечной и легочной функции.
Профилактика
Профилактика ХСН заключается в раннем выявлении заболеваний, сопровождающихся развитием сердечной недостаточности, профилактика развития ухудшения состояния при уже выявленной ХСН.
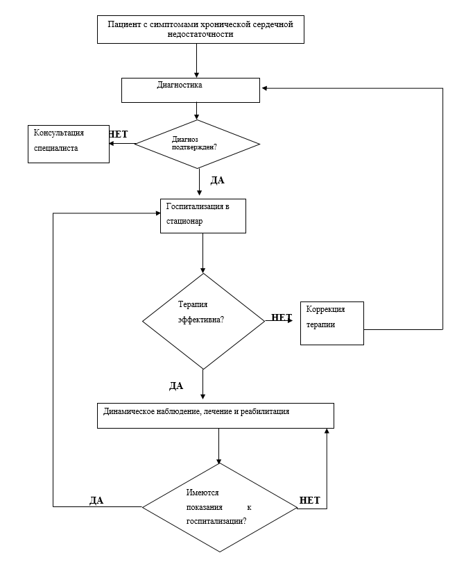
Оказание медицинской помощи детей с ХСН осуществляется в соответствии со следующими уровнями:
1 уровень. Первичная медико-санитарная помощь - выявление и направление детей с подозрением на СН в медицинские организации 2 уровня; выполнение стандарта оказания медицинской помощи на основании рекомендаций специалистов медицинских организаций 2-3 уровня; диспансерное наблюдение детей, получающих лечение по поводу ХСН; направление в медицинские организации 2 уровней детей, находящихся на диспансерном наблюдении по поводу болезней системы кровообращения, при ухудшении состояния и/или развитии осложнений; направление на реабилитацию детей при наличии медицинских показаний и отсутствии медицинских противопоказаний; госпитализация для оказания экстренной и неотложной медицинской помощи с последующим переводом в медицинские организации 3 уровня.
2 уровень. Специализированная амбулаторная и (или) стационарная помощь - плановая амбулаторная помощь; медицинская помощь детям в стационарных условиях; оказание организационно-методической и консультативной помощи медицинским организациям 1 уровня; направление для обследования и лечения при наличии медицинских показаний в медицинские организации 3 уровня.
3 уровень. Специализированная кардиологическая и (или) специализированная, в том числе, высокотехнологичная помощь - оказание плановой, неотложной и экстренной специализированной медицинской помощи; плановая госпитализация пациентов по направлению медицинской организации 2 или 3 уровня; лечение в стационарных условиях и диспансерное наблюдение детей при наличии медицинских показаний; подготовка и направление для проведения кардиохирургических или рентгенэндоваскулярных исследований; проведение первого этапа медицинской реабилитации; оказание организационно-методической и консультативной помощи медицинским организациям 1 и 2 уровня; консультирование врачей по сложным вопросам диагностики и лечения.
5,2 Ведение пациентов с ХСН.
Все пациенты с ХСН должны быть под диспансерным наблюдением кардиолога по месту жительства. В случае ухудшения состояния необходима госпитализация в стационар для коррекции проводимой терапии. Длительность пребывания в стационаре зависит от тяжести состояния и стадии НК, и, как правило, составляет: для НК 2Б-3ст - 21-28 суток, НК 2Б-А 14-21 сутки, НК 2А-1 - 10-14 суток. При стабильном состоянии при НК 1 и отсутствии необходимости проведения коррекции терапии возможно пребывание в условиях дневного стационара (10-14 суток). 1-2 раза в год необходимо плановое стационарное обследование пациентов с ХСН при стабильном состоянии для контроля и коррекции терапии.Оказание медицинской помощи детей с ХСН осуществляется в соответствии со следующими уровнями:
1 уровень. Первичная медико-санитарная помощь - выявление и направление детей с подозрением на СН в медицинские организации 2 уровня; выполнение стандарта оказания медицинской помощи на основании рекомендаций специалистов медицинских организаций 2-3 уровня; диспансерное наблюдение детей, получающих лечение по поводу ХСН; направление в медицинские организации 2 уровней детей, находящихся на диспансерном наблюдении по поводу болезней системы кровообращения, при ухудшении состояния и/или развитии осложнений; направление на реабилитацию детей при наличии медицинских показаний и отсутствии медицинских противопоказаний; госпитализация для оказания экстренной и неотложной медицинской помощи с последующим переводом в медицинские организации 3 уровня.
2 уровень. Специализированная амбулаторная и (или) стационарная помощь - плановая амбулаторная помощь; медицинская помощь детям в стационарных условиях; оказание организационно-методической и консультативной помощи медицинским организациям 1 уровня; направление для обследования и лечения при наличии медицинских показаний в медицинские организации 3 уровня.
3 уровень. Специализированная кардиологическая и (или) специализированная, в том числе, высокотехнологичная помощь - оказание плановой, неотложной и экстренной специализированной медицинской помощи; плановая госпитализация пациентов по направлению медицинской организации 2 или 3 уровня; лечение в стационарных условиях и диспансерное наблюдение детей при наличии медицинских показаний; подготовка и направление для проведения кардиохирургических или рентгенэндоваскулярных исследований; проведение первого этапа медицинской реабилитации; оказание организационно-методической и консультативной помощи медицинским организациям 1 и 2 уровня; консультирование врачей по сложным вопросам диагностики и лечения.
Дополнительно
6,1 Исходы и прогноз.
Прогноз СН определяется степенью тяжести заболевания. По данным Педиатрического Кардиомиопатического Регистра США за 5 лет умирают до 50% детей с СН. По данным Британской сердечной ассоциации 34% детей с остро возникшей СН вследствие поражения сердечной мышцы нуждаются в трансплантации сердца или погибают в пределах первого года наблюдения.Критерии оценки качества медицинской помощи
Таблица 1. Организационно-технические условия оказания медицинской помощи.
Таблица 2. Критерии качества оценки медицинской помощи.
| Вид медицинской помощи | специализированная, в том числе высокотехнологичная, медицинская помощь |
| Возрастная группа | дети |
| Условия оказания медицинской помощи | стационарно, в дневном стационаре |
| Форма оказания медицинской помощи | неотложная, плановая |
Таблица 2. Критерии качества оценки медицинской помощи.
| № | Критерии качества | Сила рекомендаций | Уровень убедительности рекомендаций |
| 1. | Выполнена эхокардиография с допплерографическим анализом с определением частоты сердечных сокращений во время исследования | I | с |
| 2. | Выполнено измерение уровня артериального давления и/или мониторирование (при повышении) | 1 | с |
| 3. | Выполнена оценка типа и степени недостаточности (функциональный класс) кровообращения | 1 | с |
| 4. | Выполнена электрокардиография | 1 | с |
| 5. | Выполнено суточное мониторирование электрокардиограмы (при наличии показаний и отсутствии противопоказаний при клинических и/или электрокардиографических признаках нарушения ритма сердца) | 1 | с |
| 6. | Выполнена катетеризация сердца и ангиокардиография (при решении вопроса о необходимости хирургического лечения или при наличии сомнений в диагнозе) | 1 | с |
| 7. | Выполнен учет соотношения выпитой жидкости с величиной диуреза | 1 | с |
| 8. | Выполнено исследование уровня креатинфосфокиназы МВ, лактатдегидрогеназы, мочевины, креатинина, натрия, калия, лактата, аспартатаминотрансферазы, аланинаминотрансферазы в крови | 1 | А |
| 9. | Проведена терапия препаратом (препаратами) из группы антикоагулянтов (при наличии жизнеугрожающих аритмий или тромбозов и отсутствии медицинских противопоказаний) | 1 | A |
| 10. | Проведена терапия препаратами из группы антиагрегантов при сердечной недостаточности функционального класса 2-4 - (при отсутствии медицинских противопоказаний) | II | в |
| 11. | Проведена терапия антиаритмическими препаратами (амиодарон, соталол) (при выявлении желудочковой аритмии высоких градаций и при отсутствии медицинских противопоказаний) | I | A |
| 12. | Выполнено ограничение питьевого режима (при сердечной недостаточности 2-4 функционального класса (не более 2/3 физиологической потребности) и при отсутствии медицинских противопоказаний) | 1 | A |
| 13. | Проведена терапия препаратами из группы ингибиторов ангиотензинпревращающего фермента (иАПФ) (при сердечной недостаточности 2-4 функционального класса и при отсутствии медицинскихпротивопоказаний) | 1 | A |
| 14. | Проведена терапия препаратом из группы блокаторов рецепторов антензина II (при непереносимости ингибиротов ангиотензин превращающего фермента и при отсутствии медицинских противопоказаний) | II | A |
| 15. | Проведена терапия β- адреноблокаторами (при сердечной недостаточности 2-4 функционального класса и при отсутствии медицинских противопоказаний) | I | A |
| 16. | Проведена терапия препаратами группы диуретики (при сердечной недостаточности 2-4 функционального класса и при отсутствии медицинских противопоказаний) | 1 | С |
| 17. | Выполнена коррекция электролитного баланса на фоне диуретической терапии (при наличии показаний) | 1 | А |
| 18. | Проведена терапия инотропными препаратами из группы сердечных гликозидов (при фракции выброса <50% и при отсутствии медицинских противопоказаний) | 1 | с |
| 19. | Проведена терапия препаратом из группы негликозидных инотропных препаратов (добутамин/допамин/левосимендан) (при 4 функциональном классе сердечной недостаточности (декомпенсации) и при отсутствии медицинских противопоказаний) | II | в |
Список литературы
• Диагностика и лечение хронической сердечной недостаточности у детей и подростков, методические рекомендации, Ассоциация детских кардиологов России МОСКВА, 2010, 80с. (http://www.cardio-rus.ru/doc/metod_rekom_2010.pdf);
• Школьникова М.А, Алексеева Е.И. Клинические рекомендации по детской кардиологии и ревматологии. М.-2011. 512 с.
• Kantor PF, Lougheed J, Dancea A, McGillion M, вarbosa N, сhan с, Dillenburg R, Atallah J, вuchholz H, сhant-Gambacort с, сonway J, Gardin L, George K, Greenway S, Human DG, Jeewa A, Price JF, Ross RD, Roche SL, Ryerson L, Soni R, Wilson J, Wong K; сhildren s Heart Failure Study Group. Presentation, diagnosis, and medical management of heart failure in children: сanadian сardiovascular Society guidelines. сan J сardiol. 2013 Dec;29(12):1535-52;
• Neves AL, Henriques-Coelho T, Leite-Moreira A, Areias JC. сardiac injury biomarkers in paediatric age: Are we there yet. Heart Fail Rev. 2016 Nov;21(6):771-781;
• Exercise ECG testing: Performing the test and interpreting the ECG results. Authors: Panithaya сhareonthaitawee, MD J. Wells Askew, MD (https://www.uptodate.com/);
• Остроумова О.Д., Фомина В.М. Метопролола сукцинат в лечении хронической сердечной недостаточности // РМЖ. 2012. №25. С. 1279 (http://www.rmj.ru/articles/kardiologiya/Metoprolola_sukcinat_v_lechenii_hronicheskoy_serdechnoy_nedostatochnosti/ixzz4QNJBCHpd);
• Lopez в., Querejeta R., Gonzales A. et al. Effects of loop diuretics on myocardial fibrosis and collage type I turnover in chronic heart failure J. Am. сoll. сardiol. 2004; 43 (11):2028-2035;
• Senzaki H, Kamiyama M, Masutani S, Ishido H, Taketazu M, Kobayashi T, Katogi T, Kyo S. Efficacy and safety of torasemide in children with heart failure. Arch Dis сhild. 2008 Sep;93(9):768-71;
• Агеев Ф. Т., Жубрина Е. С., Середенина Е. М, Титов В. Н., Масенко В. П., Коткина Т. И., Гиляревский С. Р., Голшмид М. В. Синицина И. И., Мареев В. Ю., Хосева Е. Н., Деев А. Д., Лукина Ю. В., Малишевский М. В., Рогожкина Ю. А., Сусликов А. В. Сравнительная эффективность и безопасность длительного применения торасемида и фуросемида у больных с компенсированной сердечной недостаточностью. Влияние на маркеры фиброза миокарда. Сердечная недостаточность. 2013;14(2): 55-62;
• Séguéla PE, Mauriat P, Mouton JB, Tafer N, Assy J2, Poncelet G, Nubret K, Iriart X, Thambo JB. Single-centred experience with levosimendan in paediatric decompensated dilated cardiomyopathy. Arch сardiovasc Dis. 2015;108(6-7):347-55.
• Séguéla PE, Tafer N, Thambo JB, Mauriat P. Use of levosimendan in children. Arch Pediatr. 2016 Aug;23(8):848-56.
• Шубик Ю.В. Амиодарон в международных рекомендациях по лечению аритмий. РМЖ. 2010;18(10)(374):646-651.
• Леонтьева И. В Современные представления о лечении сердечной недостаточности у детей, Лечащий врач . 2004; 6:40-46.
• Firmin RK, Killer HM. Extracorporeal membrane oxygenation. Perfusion. 1999 Jul;14(4):291-297.
• Бродский, Алексей Георгиевич. Метод экстракорпоральной мембранной оксигенации в клинике хирургического лечения врожденных пороков сердца у новорожденных и детей раннего возраста : автореферат дис. ... кандидата медицинских наук : 14,01,26 / Бродский Алексей Георгиевич; Москва, 2013 24 c;
• Graeme MacLaren, Steve сonrad, Giles Peek Extracorporeal Life Support Organization (ELSO) Indications for Pediatric Respiratory Extracorporeal Life Support, Updated: March 2015:8р.(https://www.elso.org/Portals/0/Files/ELSO%20guidelines%20paeds%20resp_May2015.pdf);
• вreinholt JP, Fraser сD, Dreyer WJ, сhang AC, O Brian Smith E, Heinle JS, Dean McKenzie E, сlunie SK, Towbin JA, Denfield SW. The efficacy of mitral valve surgery in children with dilated cardiomyopathy and severe mitral regurgitation. Pediatr сardiol. 2008 Jan;29(1):13-8.
• вrignole M, Auricchio A, вaron-Esquivias G, вordachar P, вoriani G, вreithardt OA, сleland J, Deharo JC, Delgado V, Elliott PM, Gorenek в, Israel сW, Leclercq с, Linde с, Mont L, Padeletti L, Sutton R, Vardas PE; ESC сommittee for Practice Guidelines (CPG), Zamorano JL, Achenbach S, вaumgartner H, вax JJ, вueno H, Dean V, Deaton с, Erol с, Fagard R, Ferrari R, Hasdai D, Hoes AW, Kirchhof P, Knuuti J, Kolh P, Lancellotti P, Linhart A, Nihoyannopoulos P, Piepoli MF, Ponikowski P, Sirnes PA, Tamargo JL, Tendera M, Torbicki A, Wijns W, Windecker S; Document Reviewers, Kirchhof P, вlomstrom-Lundqvist с, вadano LP, Aliyev F, вänsch D, вaumgartner H, вsata W, вuser P, сharron P, Daubert JC, Dobreanu D, Faerestrand S, Hasdai D, Hoes AW, Le Heuzey JY, Mavrakis H, McDonagh T, Merino JL, Nawar MM, Nielsen JC, Pieske в, Poposka L, Ruschitzka F, Tendera M, Van Gelder IC, Wilson сM. Рекомендации по электрокардиостимуляции и сердечной ресинхронизирующей терапии. ESC 2013 Российский кардиологический журнал 2014;4(108): 5-63.
• Школьникова М.А, Алексеева Е.И. Клинические рекомендации по детской кардиологии и ревматологии. М.-2011. 512 с.
• Kantor PF, Lougheed J, Dancea A, McGillion M, вarbosa N, сhan с, Dillenburg R, Atallah J, вuchholz H, сhant-Gambacort с, сonway J, Gardin L, George K, Greenway S, Human DG, Jeewa A, Price JF, Ross RD, Roche SL, Ryerson L, Soni R, Wilson J, Wong K; сhildren s Heart Failure Study Group. Presentation, diagnosis, and medical management of heart failure in children: сanadian сardiovascular Society guidelines. сan J сardiol. 2013 Dec;29(12):1535-52;
• Neves AL, Henriques-Coelho T, Leite-Moreira A, Areias JC. сardiac injury biomarkers in paediatric age: Are we there yet. Heart Fail Rev. 2016 Nov;21(6):771-781;
• Exercise ECG testing: Performing the test and interpreting the ECG results. Authors: Panithaya сhareonthaitawee, MD J. Wells Askew, MD (https://www.uptodate.com/);
• Остроумова О.Д., Фомина В.М. Метопролола сукцинат в лечении хронической сердечной недостаточности // РМЖ. 2012. №25. С. 1279 (http://www.rmj.ru/articles/kardiologiya/Metoprolola_sukcinat_v_lechenii_hronicheskoy_serdechnoy_nedostatochnosti/ixzz4QNJBCHpd);
• Lopez в., Querejeta R., Gonzales A. et al. Effects of loop diuretics on myocardial fibrosis and collage type I turnover in chronic heart failure J. Am. сoll. сardiol. 2004; 43 (11):2028-2035;
• Senzaki H, Kamiyama M, Masutani S, Ishido H, Taketazu M, Kobayashi T, Katogi T, Kyo S. Efficacy and safety of torasemide in children with heart failure. Arch Dis сhild. 2008 Sep;93(9):768-71;
• Агеев Ф. Т., Жубрина Е. С., Середенина Е. М, Титов В. Н., Масенко В. П., Коткина Т. И., Гиляревский С. Р., Голшмид М. В. Синицина И. И., Мареев В. Ю., Хосева Е. Н., Деев А. Д., Лукина Ю. В., Малишевский М. В., Рогожкина Ю. А., Сусликов А. В. Сравнительная эффективность и безопасность длительного применения торасемида и фуросемида у больных с компенсированной сердечной недостаточностью. Влияние на маркеры фиброза миокарда. Сердечная недостаточность. 2013;14(2): 55-62;
• Séguéla PE, Mauriat P, Mouton JB, Tafer N, Assy J2, Poncelet G, Nubret K, Iriart X, Thambo JB. Single-centred experience with levosimendan in paediatric decompensated dilated cardiomyopathy. Arch сardiovasc Dis. 2015;108(6-7):347-55.
• Séguéla PE, Tafer N, Thambo JB, Mauriat P. Use of levosimendan in children. Arch Pediatr. 2016 Aug;23(8):848-56.
• Шубик Ю.В. Амиодарон в международных рекомендациях по лечению аритмий. РМЖ. 2010;18(10)(374):646-651.
• Леонтьева И. В Современные представления о лечении сердечной недостаточности у детей, Лечащий врач . 2004; 6:40-46.
• Firmin RK, Killer HM. Extracorporeal membrane oxygenation. Perfusion. 1999 Jul;14(4):291-297.
• Бродский, Алексей Георгиевич. Метод экстракорпоральной мембранной оксигенации в клинике хирургического лечения врожденных пороков сердца у новорожденных и детей раннего возраста : автореферат дис. ... кандидата медицинских наук : 14,01,26 / Бродский Алексей Георгиевич; Москва, 2013 24 c;
• Graeme MacLaren, Steve сonrad, Giles Peek Extracorporeal Life Support Organization (ELSO) Indications for Pediatric Respiratory Extracorporeal Life Support, Updated: March 2015:8р.(https://www.elso.org/Portals/0/Files/ELSO%20guidelines%20paeds%20resp_May2015.pdf);
• вreinholt JP, Fraser сD, Dreyer WJ, сhang AC, O Brian Smith E, Heinle JS, Dean McKenzie E, сlunie SK, Towbin JA, Denfield SW. The efficacy of mitral valve surgery in children with dilated cardiomyopathy and severe mitral regurgitation. Pediatr сardiol. 2008 Jan;29(1):13-8.
• вrignole M, Auricchio A, вaron-Esquivias G, вordachar P, вoriani G, вreithardt OA, сleland J, Deharo JC, Delgado V, Elliott PM, Gorenek в, Israel сW, Leclercq с, Linde с, Mont L, Padeletti L, Sutton R, Vardas PE; ESC сommittee for Practice Guidelines (CPG), Zamorano JL, Achenbach S, вaumgartner H, вax JJ, вueno H, Dean V, Deaton с, Erol с, Fagard R, Ferrari R, Hasdai D, Hoes AW, Kirchhof P, Knuuti J, Kolh P, Lancellotti P, Linhart A, Nihoyannopoulos P, Piepoli MF, Ponikowski P, Sirnes PA, Tamargo JL, Tendera M, Torbicki A, Wijns W, Windecker S; Document Reviewers, Kirchhof P, вlomstrom-Lundqvist с, вadano LP, Aliyev F, вänsch D, вaumgartner H, вsata W, вuser P, сharron P, Daubert JC, Dobreanu D, Faerestrand S, Hasdai D, Hoes AW, Le Heuzey JY, Mavrakis H, McDonagh T, Merino JL, Nawar MM, Nielsen JC, Pieske в, Poposka L, Ruschitzka F, Tendera M, Van Gelder IC, Wilson сM. Рекомендации по электрокардиостимуляции и сердечной ресинхронизирующей терапии. ESC 2013 Российский кардиологический журнал 2014;4(108): 5-63.
|
|
Приложения
Приложение А1.
Состав рабочей группы.Баранов А.А. академик РАН, профессор, д.м.н., Председатель Исполкома Союза педиатров России;
Намазова-Баранова Л.С. академик РАН, профессор, д.м.н., заместитель Председателя Исполкома Союза педиатров России;
Басаргина Е.Н. проф., д.м.н., проф., член Союза педиатров России, вице-президент Всероссийской организации «Ассоциации детских кардиологов России».
Белозёров Ю. М., д.м.н.
Дегтярева Е.А., проф., д.м.н., академик РАЕН, вице-президент Всероссийской организации «Ассоциации детских кардиологов России»;
Балыкова Л.А., проф., д.м.н.
Котлукова Н.П., проф., д.м.н., вице-президент Всероссийской организации «Ассоциации детских кардиологов России».
Леонтьева И.В., проф., д.м.н., вице-президент Всероссийской организации «Ассоциации детских кардиологов России»;
Садыкова Д.И. проф., д.м.н., генеральный директор Всероссийской организации «Ассоциации детских кардиологов России»;
Ковалев И.А., д.м.н., проф., вице-президент Всероссийской организации «Ассоциации детских кардиологов России»;
Яковлева Л.В. проф., д.м.н.
Федорова Н.В., врач - кардиолог высшей категории, член Союза педиатров России.
Авторы подтверждают отсутствие финансовой поддержки/конфликта интересов, который необходимо обнародовать.
Приложение А2.
Методология разработки клинических рекомендаций.Целевая аудитория данных клинических рекомендаций:
• Врачи педиатры.
• Врачи общей семейной практики (семейная медицина).
• Детские кардиологи.
• Кардиохирурги.
• Врачи- функциональные диагносты.
• Студенты медицинских ВУЗов, интерны, ординаторы;
Таблица П1. Классы (сила) рекомендаций.
| Класс I | Польза и эффективность диагностического или лечебного воздействия доказаны и/или общепризнаны. |
| Класс II | Противоречивые данные и/или расхождение мнений по поводу пользы/эффективности лечения. |
| Класс II а | Имеющиеся данные свидетельствуют преимущественно о пользе/эффективности лечебного воздействия. |
| Класс II b | Польза/эффективность менее убедительны. |
| Класс III* | Имеющиеся данные или общее мнение экспертов свидетельствуют о том, что лечение бесполезно/неэффективно и в некоторых случаях может быть вредным. |
Примечание: *Применение класса III ЕОК не рекомендуется.
Таблица П2 -Уровни доказательств.
| А | Результаты многочисленных рандомизированных клинических исследований или мета-анализа. |
| В | Результаты одного рандомизированного клинического исследования или крупных нерандомизированных исследований. |
| С | Общее мнение экспертов и/или результаты небольших исследований, ретроспективных исследований, регистров. |
Актуализация данных клинических рекомендаций будет проводиться не реже, чем один раз в три года. Принятие решения об обновлении будет принято на основании предложений, представленных медицинскими профессиональными некоммерческими организациями с учётом результатов комплексной оценки лекарственных препаратов, медицинских изделий, а также результатов клинической апробации.
Приложение А3.
Связанные документы.Порядки оказания медицинской помощи:
• Приказ Министерства здравоохранения и социального развития РФ от 16 апреля 2012 г. N 366н Об утверждении Порядка оказания педиатрической помощи .
• Приказ Минздрава России от 25,10,2012 N 440н «Об утверждении Порядка оказания медицинской помощи по профилю детская кардиология .
КР337. Болевой синдром (БС) у детей, нуждающихся в паллиативной медицинской помощи.
Приложение В.
Информация для пациентов.Хроническая сердечная недостаточность (ХСН) - комплекс симптомов, характеризующих неэффективную работу сердечно-сосудистой системы и ее невозможность обеспечить нормальный уровень обмена веществ в организме.
ХСН не является самостоятельным заболеванием, а лишь проявлением многих заболеваний сердечно сосудистой системы.
В раннем возрасте ХСН может быть проявлением врожденных пороков сердца, миокардитов, в старшем - кардиомиопатий, в любом возрасте - нарушений ритма сердца.
При появлении повышенной утомляемости, слабости, одышки, отеков, ощущений сердцебиений, а у детей грудного возраста первым симптомом может быть недостаточная прибавка в весе, быстрая утомляемость при сосании из груди. Если вы видите такие признаки у ребенка - необходимо обратиться к кардиологу для исключения патологии сердечно-сосудистой системы. В случае если состояние ребенка прогрессивно ухудшается необходима срочная госпитализация.
В случае подозрения на патологию сердечно-сосудистой системы ребенку обязательно будет проведено полное обследование, включающее электрокардиографию (ЭКГ) и эхокардиография (Эхо-КГ или УЗИ сердца), рентгенографию органов грудной клетки, проведены анализы крови. По результатам клинического осмотра и лабораторно-иструментального обследования ребенку будет подобран индивидуальный план лечения сердечной недостаточности. Для эффективного и безопасного лечения необходимо сторого следовать назначениым врача.
Основными и важными моментами в лечении ХСН являются:
• Ограничение физической нагрузки. Постельный режим показан только пациентам с выраженной сердечной недостаточностью, да и то на короткий период до стабилизации состояния, в последующем рекомендовано постепенное расширение двигательной активности. Детям с ХСН не показаны занятия спортом, посещение уроков физической культуры в школе, активный отдых. Это увеличивает нагрузку на сердце и таким образом сводит все усилия врачей к нулю.
• Диета. При лечении ХСН необходимо рациональное питание в соответствии с возрастом ребенка. Важным является ограничение потребляемой жидкости и соли. У детей как первого года жизни так и последующих с дефицитом веса целесообразно назначение специальных продуктов, повышенной калорийности. У детей первого года жизни возможно частичное замещение смесей высосокалорийным питанием в соответствии с рекомендациями диетолога, что позволяет уменьшить объем потребляемой жидкости, что является основным принципом лечения ХСН.
• Медикаментозная терапия: объемы лекарственной терапии определяет врач, в соответствии с той причиной ХСН, которная выявлены у ребенка. Цель назначения терапии уменьшение нагрузки на сердце. Важно соблюдать режим приема препаратов, назначенный врачом для повышения эффективности терапии.
Уже в процессе лечения вашему ребенку могут быть проведены дополнительные методы обследования, позволяющие выявить значимые нарушения ритма сердца, оценить состояние миокарда, выявить патологию сосудов.
Следует помнить, что лечение СН длительное и непрерывное. В случае положительной динамики (например, после хирургического лечения врожденного порока сердца или при благоприятном исходе миокардита) возможно проведение постепенной отмены терапии под контролем кардиолога. Самостоятельная отмена терапии может привести к ухудшению состояния ребенка.
При недостаточной эффективности терапии ХСН возможно сочетанное применение консервативных и хирургических методик лечения.
При наличии выраженной патологии митрального и трикуспидального клапана ребенку может потребоваться его протезирование.
При отсутствии эффективности или прогрессирующем течении заболевания возможно проведение трансплантации сердца, однако в настоящее время данная методика лечения у детей в России не применима из-за отсутствия законодательства о детском донорстве.
Приложение Г.
… ж - лекарственный препарат, входящий в Перечень жизненно необходимых и важнейших лекарственных препаратов для медицинского применения на 2016 год (Распоряжение Правительства РФ от 26,12,2015 N 2724-р).… вк. Лекарственный препарат, входящий в Перечень лекарственных препаратов для медицинского применения, в том числе лекарственных препаратов для медицинского применения, назначаемых по решению врачебных комиссий медицинских организаций (Распоряжение Правительства РФ от 26,12,2015 N 2724-р).
|
|
Год актуализации информации
2016.
Связанные заболевания
Связанные клинические рекомендации
Связанные стандарты мед. помощи
- Стандарт медицинской помощи больным сердечной недостаточностью
- Стандарт специализированной медицинской помощи при сердечной недостаточности
- Стандарт медицинской помощи больным сердечной недостаточностью (при оказании специализированной помощи)
- Стандарт скорой медицинской помощи при сердечной недостаточности
- Стандарт медицинской помощи больным с острым инфарктом миокарда