ICD-10 codes
Introduction
МКБ 10:
M93.2.
Год утверждения (частота пересмотра):
2016 (пересмотр каждые 3 года).
ID:
КР419.
URL:
Профессиональные ассоциации:
• Общероссийская общественная организация Ассоциация травматологов-ортопедов России (АТОР).
Утверждены.
на заседании Президиума АТОР XX.XX.2016 г. г. Москва .
Согласованы.
Научным советом Министерства Здравоохранения Российской Федерации __ __________201_ г.
M93.2.
Год утверждения (частота пересмотра):
2016 (пересмотр каждые 3 года).
ID:
КР419.
URL:
Профессиональные ассоциации:
• Общероссийская общественная организация Ассоциация травматологов-ортопедов России (АТОР).
Утверждены.
на заседании Президиума АТОР XX.XX.2016 г. г. Москва .
Согласованы.
Научным советом Министерства Здравоохранения Российской Федерации __ __________201_ г.
Professional associations
• Общероссийская общественная организация Ассоциация травматологов-ортопедов России (АТОР).
List of abbreviations
РОХ - рассекающий остеохондрит.
МРТ - магнитно-резонансная томография.
МКХАП - мозаичная костно-хрящевая артропластика.
МРТ - магнитно-резонансная томография.
МКХАП - мозаичная костно-хрящевая артропластика.
Terms and definitions
Рассекающий остеохондрит.
Description
Рассекающий остеохондрит (РОХ) - это ограниченный асептический некроз субхондральной кости, в 85% случаев поражающий внутренний мыщелок бедренной кости (болезнь Кёнига), в 10% - наружный мыщелок, и в 5% - надколенник (болезнь Левена). Классическое описание заболевания впервые было сделано Педжетом в 1870 году под названием «скрытый некроз», а термин «рассекающий остеохондрит» введен Кёнигом в 1887 году.
Reasons
Этиопатогенез РОХ остаётся малоизученным. К факторам, способствующим его возникновению и развитию, относят:
- локальный ишемический некроз субхондральной кости;
- повторные микротравмы сустава: экзогенные (ушибы) и эндогенные (импиджмент межмыщелкового бугорка большеберцовой и внутреннего мыщелка бедренной костей, возникающий во время внутренней ротации голени, хроническая нестабильность коленного сустава, привычный вывих надколенника, застарелые повреждения менисков);
- нарушение процесса энхондральной оссификации;
- наследственная предрасположенность и эндокринные расстройства [1, 2].
- локальный ишемический некроз субхондральной кости;
- повторные микротравмы сустава: экзогенные (ушибы) и эндогенные (импиджмент межмыщелкового бугорка большеберцовой и внутреннего мыщелка бедренной костей, возникающий во время внутренней ротации голени, хроническая нестабильность коленного сустава, привычный вывих надколенника, застарелые повреждения менисков);
- нарушение процесса энхондральной оссификации;
- наследственная предрасположенность и эндокринные расстройства [1, 2].
Epidemiology
Заболевание составляет около 1% от патологии коленного сустава, чаще встречается у молодых мужчин, в четверти наблюдений носит двухсторонний характер [3].
1,4 Код по МКБ 10.
М93,2. Рассекающий остеохондрит.Classification
Выделяют ряд клинико-рентгенологических стадий РОХ (уровень доказательности 2+, рейтинг рекомендаций - В):
Ф.Х. Баширова (1973); A. De вacker et al. (1983) предложили классификацию, основанную на клинико-рентгенологических признаках заболевания и выделяющую следующие стадии [4]:
1 стадия - формирование очага некроза;
2 стадия - фаза диссекции;
3 стадия - фаза неполного отделения некротического фрагмента;
4 стадия - фаза полного отделения костно-хрящевого фрагмента.
В 1982 году J.F. Guhl разработал классификацию, учитывающую данные эндоскопического исследования, выделив 4 стадии заболевания [5]:
1 стадия - хрящ интактный, но пальпаторно мягкий и отечный;
2 стадия - отделение и разрыв хряща по периферии очага некроза;
3 стадия - частичное отделение некротизированного фрагмента;
4 стадия - формирование кратера или «ниши» в зоне поражения и свободных внутрисуставных тел.
В последние годы в клинической практике широкое применение получила сложная, но многогранная классификация дефектов хряща, предложенная Международным Обществом Восстановления Хряща (International сartilage Repair Sociaty), в основе которой лежит артроскопическая оценка повреждений хряща при РОХ и возникающих вследствие травм.
При рассекающем остеохондрите (болезни Кенига) выделяют 4 стадии [4, 6]:
1 стадия - размягчение хряща без нарушения его целостности;
2 стадия - частичное отделение участка хряща, стабильное при исследовании;
3 стадия - нарушение непрерывности, в связи с гибелью хряща на месте, без дислокации;
4 стадия-нарушение непрерывности хряща с образованием свободного ; фрагмента, который может находиться в пределах образовавшегося дефекта или за его пределами.
Дефекты хряща травматического генеза классифицируют следующим образом:
0 степень (норма): Хрящ без макроскопически заметных дефектов;
1 степень (почти норма): Поверхностное поражение хряща;
1А. хрящ с интактной поверхностью, но мягкий при зондировании и/или с некоторым разволокнением;
1B. хрящ с поверхностными щелями и трещинами;
2 степень (патология): Повреждение распространяется глубже, но менее, чем на 50% глубины хряща;
3 степень (тяжелая патология): Дефект проникает более, чем на 50% глубины хряща, но не проникает в субхондральною кость;
3А. дефекты, не достигающие кальцифицированного слоя;
3B. дефекты, затрагивающие кальцифицированный слой;
3C. дефекты, распространяющиеся через кальцифицированный слой, но не затрагивающие субхондральную костную пластинку;
3D. отек хряща (так же включен в эту группу);
4 степень (тяжелая патология): Полнослойные остеохондральные поражения;
4A. дефект распространяется на субхондральную пластинку;
4D. дефект проникает в подлежащую кость.
Ф.Х. Баширова (1973); A. De вacker et al. (1983) предложили классификацию, основанную на клинико-рентгенологических признаках заболевания и выделяющую следующие стадии [4]:
1 стадия - формирование очага некроза;
2 стадия - фаза диссекции;
3 стадия - фаза неполного отделения некротического фрагмента;
4 стадия - фаза полного отделения костно-хрящевого фрагмента.
В 1982 году J.F. Guhl разработал классификацию, учитывающую данные эндоскопического исследования, выделив 4 стадии заболевания [5]:
1 стадия - хрящ интактный, но пальпаторно мягкий и отечный;
2 стадия - отделение и разрыв хряща по периферии очага некроза;
3 стадия - частичное отделение некротизированного фрагмента;
4 стадия - формирование кратера или «ниши» в зоне поражения и свободных внутрисуставных тел.
В последние годы в клинической практике широкое применение получила сложная, но многогранная классификация дефектов хряща, предложенная Международным Обществом Восстановления Хряща (International сartilage Repair Sociaty), в основе которой лежит артроскопическая оценка повреждений хряща при РОХ и возникающих вследствие травм.
При рассекающем остеохондрите (болезни Кенига) выделяют 4 стадии [4, 6]:
1 стадия - размягчение хряща без нарушения его целостности;
2 стадия - частичное отделение участка хряща, стабильное при исследовании;
3 стадия - нарушение непрерывности, в связи с гибелью хряща на месте, без дислокации;
4 стадия-нарушение непрерывности хряща с образованием свободного ; фрагмента, который может находиться в пределах образовавшегося дефекта или за его пределами.
Дефекты хряща травматического генеза классифицируют следующим образом:
0 степень (норма): Хрящ без макроскопически заметных дефектов;
1 степень (почти норма): Поверхностное поражение хряща;
1А. хрящ с интактной поверхностью, но мягкий при зондировании и/или с некоторым разволокнением;
1B. хрящ с поверхностными щелями и трещинами;
2 степень (патология): Повреждение распространяется глубже, но менее, чем на 50% глубины хряща;
3 степень (тяжелая патология): Дефект проникает более, чем на 50% глубины хряща, но не проникает в субхондральною кость;
3А. дефекты, не достигающие кальцифицированного слоя;
3B. дефекты, затрагивающие кальцифицированный слой;
3C. дефекты, распространяющиеся через кальцифицированный слой, но не затрагивающие субхондральную костную пластинку;
3D. отек хряща (так же включен в эту группу);
4 степень (тяжелая патология): Полнослойные остеохондральные поражения;
4A. дефект распространяется на субхондральную пластинку;
4D. дефект проникает в подлежащую кость.
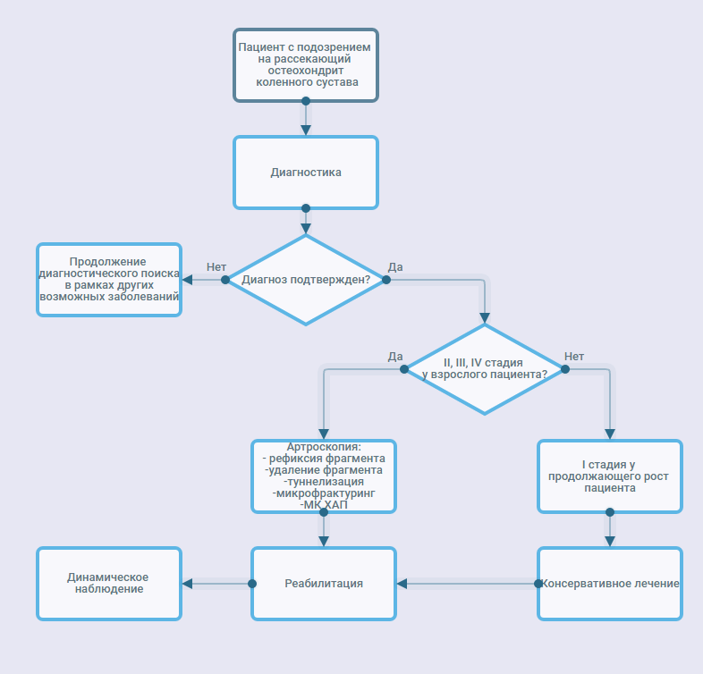
Diagnostics
Для диагностики РОХ коленного сустава применяют следующие методы [1, 4, 5]:
• Клинический (жалобы и анамнез заболевания, объективный осмотр пациента).
• Лучевой (рентгенография, МРТ).
• Артроскопию.
Уровень убедительности рекомендаций С (уровень достоверности доказательств - 2+).
Комментарии. Основной жалобой пациентов при РОХ внутреннего мыщелка бедренной кости являются боли, локализующиеся по передней или передневнутренней поверхности коленного сустава. Поражение наружного мыщелка сопровождается болями по передненаружной поверхности, а надколенника - фронтальными болями. На стадии формирования очага некроза и его диссекции боли практически постоянные, ноющие , усиливающиеся при нагрузке. Характер болевого синдрома изменяется при отделившемся костно-хрящевом фрагменте: ущемление внутрисуставного тела сопровождается острыми болями, локализацию которых определяет расположение ущемлённого фрагмента в суставе, а постоянные боли по передневнутренней поверхности появляются после значительной физической нагрузки. Около трети пациентов указывают на боли неопределённого характера без чёткой локализации.
Более половины больных отмечают хруст в суставе и периодическую его припухлость. Ограничение движений на ранних стадиях болезни Кёнига характеризуется умеренно выраженным дефицитом сгибания и разгибания. При сформировавшемся свободном внутрисуставном теле периодически возникают полные блокады коленного сустава. Ряд пациентов со свободными внутрисуставными телами отмечают ощущение инородного тела в суставе.
Характерным признаком болезни Кёнига является симптом Вильсона - появление и усиление болей при пальпации в области внутреннего мыщелка бедренной кости и одновременном разгибании ротированной внутрь голени из согнутого до 90° положения.
Синовит коленного сустава и ограничение амплитуды движений имеют место у половины больных. В начальных стадиях РОХ на фоне выраженного болевого синдрома быстро формируется сгибательно-разгибательная контрактура, амплитуда активных движений, чаще всего, составляет 170-120 градусов, попытки совершить пассивное разгибание или сгибание голени за этими пределами вызывают рефлекторное сопротивление мышц и активное сопротивление.
Умеренная гипотрофия мышц вследствие сгибательно-разгибательной контрактуры и болевого синдрома развивается в течение 1-1,5 месяцев. Изредка удаётся пальпировать свободные внутрисуставные тела в верхнем завороте или в боковых отделах сустава.
Уровень убедительности рекомендаций С (уровень достоверности доказательств - 2+).
Уровень убедительности рекомендаций С (уровень достоверности доказательств - 2++).
Комментарии. При первой стадии в области внутреннего мыщелка бедренной кости определяется очаг просветления - ниша - с расположенным в ней некротизированным фрагментом и ненарушенной замыкательной пластинкой в проекции очага остеонекроза.
При второй стадии заболевания в медиальном мыщелке бедренной кости выявляется нарушение целостности замыкательной пластинки и формирование отчетливой области рентгенологического просветления между некротическим телом и стенками ниши .
При третьей стадии РОХ характерно наличие на рентгенограммах дефекта в медиальном мыщелке бедренной кости, ниже его в проекции суставной щели располагается костно-хрящевой фрагмент - мышь .
При четвертой стадии в губчатой кости внутреннего мыщелка бедренной кости определяется дефект и свободно лежащий костно-хрящевой фрагмент в любом отделе сустава.
• Для определения локализации, установления стадии и уточнения размеров патологического очага при РОХ рекомендована магнитно-резонансная томография (МРТ) коленного сустава. Наиболее информативным является выполнение томографии с введением контрастного препарата «Магневист». Этот препарат, вводимый внутрисуставно или внутривенно за 30 минут до исследования, избирательно накапливается в костной и хрящевой тканях и позволяет более чётко интерпретировать патологический процесс [10, 11].
Уровень убедительности рекомендаций С (уровень достоверности доказательств - 2++).
Уровень убедительности рекомендаций В (уровень достоверности доказательств - 2++).
Комментарии. РОХ на различных стадиях заболевания проявляется характерными артроскопическими признаками:
При I стадии суставной хрящ внутреннего мыщелка бедренной кости имеет нормальный цвет, сохраняет блеск, с ровной суставной поверхностью, установить локализацию очага некроза визуально практически невозможно. Только при пальпации артроскопическим крючком в месте асептического некроза губчатой кости при надавливании определяется пружинящая подвижность хряща.
При II стадии визуально выявляется патология суставного хряща внутреннего мыщелка бедренной кости, по периферии участка некроза видна узкая трещина, проникающая до субхондральной кости. Хрящ по краям трещины с обеих сторон обычно разволокнён, в центре отграниченного участка он макроскопически не изменен. Некротизированный участок при пальпации не смешается.
При III стадии РОХ на суставной поверхности внутреннего мыщелка бедра определяется более широкая трещина (дефект) с грубыми разволокнениями по периферии, которая распространяется по всему периметру очага некроза, хрящ в его центре теряет характерный блеск, становясь тусклым. Пальпаторное исследование позволяет определить подвижность некротизированного фрагмента. Иногда фрагмент располагается в медиальном отделе бедренно-большеберцового сустава и остаётся связанным мостиком с нишей .
Для IV стадии характерно наличие кратерообразного углубления во внутреннем мыщелке бедренной кости, а также одного или нескольких свободных внутрисуставных остеохондральных тел. Если после отделения костно-хрящевого фрагмента прошло не более одного-двух месяцев, то ниша остаётся глубокой, дно и стенки ее образованы субхондральной костью. В застарелых случаях через 3-6 месяцев, ниша заполняется рубцовой соединительной тканью.
Внешний вид и форма внутрисуставных тел, в основном, зависят от длительности их существования в полости сустава. Недавно образовавшиеся суставные мыши состоят из четко определяемых костной и хрящевой частей. Длительно существующие внутрисуставные тела имеют сглаженные округлые контуры (становятся обкатанными ), их поверхность покрывает хондроидная ткань. Истинные размеры суставной мыши почти всегда превышают определяемые рентгенологически.
• Клинический (жалобы и анамнез заболевания, объективный осмотр пациента).
• Лучевой (рентгенография, МРТ).
• Артроскопию.
2,1 Жалобы и анамнез.
• При обследовании пациента рекомендован тщательный сбор анамнеза и проведение клинического осмотра [7, 8].Уровень убедительности рекомендаций С (уровень достоверности доказательств - 2+).
Комментарии. Основной жалобой пациентов при РОХ внутреннего мыщелка бедренной кости являются боли, локализующиеся по передней или передневнутренней поверхности коленного сустава. Поражение наружного мыщелка сопровождается болями по передненаружной поверхности, а надколенника - фронтальными болями. На стадии формирования очага некроза и его диссекции боли практически постоянные, ноющие , усиливающиеся при нагрузке. Характер болевого синдрома изменяется при отделившемся костно-хрящевом фрагменте: ущемление внутрисуставного тела сопровождается острыми болями, локализацию которых определяет расположение ущемлённого фрагмента в суставе, а постоянные боли по передневнутренней поверхности появляются после значительной физической нагрузки. Около трети пациентов указывают на боли неопределённого характера без чёткой локализации.
Более половины больных отмечают хруст в суставе и периодическую его припухлость. Ограничение движений на ранних стадиях болезни Кёнига характеризуется умеренно выраженным дефицитом сгибания и разгибания. При сформировавшемся свободном внутрисуставном теле периодически возникают полные блокады коленного сустава. Ряд пациентов со свободными внутрисуставными телами отмечают ощущение инородного тела в суставе.
2,2 Физикальное обследование.
Объективное обследование на начальных стадиях РОХ выявляет резкую пальпаторную болезненность по передней поверхности коленного сустава, максимально выраженную в области поражённого мыщелка бедренной кости или под надколенником. При отделившемся костно-хрящевом фрагменте небольшой интенсивности болезненность определяется в проекции внутреннего или наружного мыщелков бедра, а свободное внутрисуставное тело обуславливает мигрирующую болезненность из-за постоянно меняющейся локализации.Характерным признаком болезни Кёнига является симптом Вильсона - появление и усиление болей при пальпации в области внутреннего мыщелка бедренной кости и одновременном разгибании ротированной внутрь голени из согнутого до 90° положения.
Синовит коленного сустава и ограничение амплитуды движений имеют место у половины больных. В начальных стадиях РОХ на фоне выраженного болевого синдрома быстро формируется сгибательно-разгибательная контрактура, амплитуда активных движений, чаще всего, составляет 170-120 градусов, попытки совершить пассивное разгибание или сгибание голени за этими пределами вызывают рефлекторное сопротивление мышц и активное сопротивление.
Умеренная гипотрофия мышц вследствие сгибательно-разгибательной контрактуры и болевого синдрома развивается в течение 1-1,5 месяцев. Изредка удаётся пальпировать свободные внутрисуставные тела в верхнем завороте или в боковых отделах сустава.
2,3 Лабораторная диагностика.
• Рекомендовано проводить лабораторную диагностику с целью уточнения общего состояния пациента в качестве предоперационного обследования (стандартные анализы крови, мочи, коагулограмма и другие по показаниям) [8].Уровень убедительности рекомендаций С (уровень достоверности доказательств - 2+).
2,4 Инструментальная диагностика.
• Рекомендована рентгенография коленного сустава как высоко информативный метод обследования больных с РОХ [90, 10].Уровень убедительности рекомендаций С (уровень достоверности доказательств - 2++).
Комментарии. При первой стадии в области внутреннего мыщелка бедренной кости определяется очаг просветления - ниша - с расположенным в ней некротизированным фрагментом и ненарушенной замыкательной пластинкой в проекции очага остеонекроза.
При второй стадии заболевания в медиальном мыщелке бедренной кости выявляется нарушение целостности замыкательной пластинки и формирование отчетливой области рентгенологического просветления между некротическим телом и стенками ниши .
При третьей стадии РОХ характерно наличие на рентгенограммах дефекта в медиальном мыщелке бедренной кости, ниже его в проекции суставной щели располагается костно-хрящевой фрагмент - мышь .
При четвертой стадии в губчатой кости внутреннего мыщелка бедренной кости определяется дефект и свободно лежащий костно-хрящевой фрагмент в любом отделе сустава.
• Для определения локализации, установления стадии и уточнения размеров патологического очага при РОХ рекомендована магнитно-резонансная томография (МРТ) коленного сустава. Наиболее информативным является выполнение томографии с введением контрастного препарата «Магневист». Этот препарат, вводимый внутрисуставно или внутривенно за 30 минут до исследования, избирательно накапливается в костной и хрящевой тканях и позволяет более чётко интерпретировать патологический процесс [10, 11].
Уровень убедительности рекомендаций С (уровень достоверности доказательств - 2++).
2,5 Иная диагностика.
• Рекомендована атроскопия [9, 12, 13].Уровень убедительности рекомендаций В (уровень достоверности доказательств - 2++).
Комментарии. РОХ на различных стадиях заболевания проявляется характерными артроскопическими признаками:
При I стадии суставной хрящ внутреннего мыщелка бедренной кости имеет нормальный цвет, сохраняет блеск, с ровной суставной поверхностью, установить локализацию очага некроза визуально практически невозможно. Только при пальпации артроскопическим крючком в месте асептического некроза губчатой кости при надавливании определяется пружинящая подвижность хряща.
При II стадии визуально выявляется патология суставного хряща внутреннего мыщелка бедренной кости, по периферии участка некроза видна узкая трещина, проникающая до субхондральной кости. Хрящ по краям трещины с обеих сторон обычно разволокнён, в центре отграниченного участка он макроскопически не изменен. Некротизированный участок при пальпации не смешается.
При III стадии РОХ на суставной поверхности внутреннего мыщелка бедра определяется более широкая трещина (дефект) с грубыми разволокнениями по периферии, которая распространяется по всему периметру очага некроза, хрящ в его центре теряет характерный блеск, становясь тусклым. Пальпаторное исследование позволяет определить подвижность некротизированного фрагмента. Иногда фрагмент располагается в медиальном отделе бедренно-большеберцового сустава и остаётся связанным мостиком с нишей .
Для IV стадии характерно наличие кратерообразного углубления во внутреннем мыщелке бедренной кости, а также одного или нескольких свободных внутрисуставных остеохондральных тел. Если после отделения костно-хрящевого фрагмента прошло не более одного-двух месяцев, то ниша остаётся глубокой, дно и стенки ее образованы субхондральной костью. В застарелых случаях через 3-6 месяцев, ниша заполняется рубцовой соединительной тканью.
Внешний вид и форма внутрисуставных тел, в основном, зависят от длительности их существования в полости сустава. Недавно образовавшиеся суставные мыши состоят из четко определяемых костной и хрящевой частей. Длительно существующие внутрисуставные тела имеют сглаженные округлые контуры (становятся обкатанными ), их поверхность покрывает хондроидная ткань. Истинные размеры суставной мыши почти всегда превышают определяемые рентгенологически.
Treatment
3,1 Консервативное лечение.
• Рекомендовано исключение осевой нагрузки на конечность на срок от одного до шести месяцев и иммобилизации сустава пациентам юного возраста при локализации очага некроза в не нагружаемой зоне и открытых ростковых зонах в мыщелках бедренной кости [2, 4].Уровень убедительности рекомендаций В (уровень достоверности доказательств - 2+).
Комментарии. При поражении внутреннего мыщелка бедренной кости прогноз более благоприятен, чем в случае локализации патологического процесса в наружном мыщелке или надколеннике.
3,2 Хирургическое лечение.
• Рекомендовано оперативное вмешательство на ранних стадиях с целью замещения некротического участка вновь образованной тканью, на поздних - удаления свободных внутрисуставных тел и восстановления конгруэнтности суставной поверхности для предотвращения быстрого развития дегенеративно-дистрофического поражения сустава. Операция выполняется артроскопически или путём артротомии [9].Уровень убедительности рекомендаций В (уровень достоверности доказательств - 2+).
Комментарии. Выбор способа оперативного лечения основан на данных рентгенографии, МРТ и артроскопической оценке состояния хряща и диагностике стадии заболевания. При I и II стадиях, когда сохранён тесный контакт некротизированного фрагмента с окружающими тканями показано рассверливание фиксированного костно-хрящевого фрагмента для его реваскуляризации и замещения жизнеспособной тканью [4].
Туннелизацию производят спицей Киршнера или тонким шилом. Спицу располагают в центре некротического очага перпендикулярно суставной поверхности. Для этого при поражении внутреннего мыщелка бедренной кости (болезни Кёнига) голень сгибают до острого угла, при асептическом некрозе надколенника (болезни Левена) ассистент фиксирует надколенник чрезкожно в положении его латерального или медиального наклона. В большинстве случаев при эндоскопической операции для правильной установки спицу необходимо вводить через отдельные проколы, что не наносит значительной дополнительной травмы и позволяет избежать касательного повреждения и отслойки других участков суставного хряща. Перфорировав хрящ, рассверливают спицей 3-5 каналов в некротизированной и жизнеспособной кости на глубину 2-4 см в различных направлениях. Операцию завершают резекцией расслоенного хряща и выравниванием его краев.
У пациентов с III стадией РОХ, когда некротизированный фрагмент легко подвижен и связан с ложем тонким костным или хрящевым мостиком, его фиксируют зажимом. При артроскопической операции из дополнительного доступа в сустав вводят сточенный скальпель или артроскопический нож, связующий мостик пересекают, внутрисуставное тело удаляют. Далее спицей Киршнера выполняют туннелизацию субхондральной кости, рассверливая в ней каналы на глубину около 1 см на расстоянии 4-5 мм друг от друга, неровные края «ниши» сглаживают артроскопическими корзинчатыми выкусывателями, шейвером или аблатором (уровень доказательности 2+; рейтинг рекомендаций - В).
Steаdman с соавторами [14] в 1997 году предложили операцию создания микропереломов , при которой артроскопическим шилом формируются множественные отверстия в субхондральной кости глубиной 2-4 мм на расстоянии 3-4 мм друг от друга. Авторы считают, что положительный результат операции обеспечивается формированием суперсгустка , являющегося оптимальной средой для плюрипотентных клеток костного мозга, обеспечивающих замещение дефекта хряща (уровень доказательности 2+; рейтинг рекомендаций - В).
При IV стадии РОХ, обнаружив свободное внутрисуставное тело, диагностическую артроскопию временно прекращают, удаляют костно-хрящевой фрагмент, затем продолжают осмотр всего сустава. Туннелизацию или «микрофрактуринг» дна и выравнивание краев ниши выполняют описанным выше способом. Операцию заканчивают промыванием сустава, накладывают швы на кожу, затем асептическую повязку. После эндоскопических операций конечность не иммобилизируют, при артротомии на 7-10 суток накладывают задний гипсовый лонгет.
При частичном отделении фрагмента в III стадии ряд авторов рекомендуют кюретаж и рассверливание субхондральной кости с последующей рефиксацией отделившегося костно-хрящевого фрагмента, предлагая для этого различные типы компрессирующих винтов (например, винт Herbert), костные и металлические гвозди, либо, что предпочтительнее, спицы и винты из полимерных рассасывающихся материалов, при необходимости восполняя дефицит костной ткани аутопластическим материалом [2, 5]. Если при рефиксации фрагмента была достигнута удовлетворительная степень стабильности, то иммобилизация конечности не используется. При сомнениях в адекватности фиксации и в случае больших размеров костно-хрящевого фрагмента рекомендуется наложение циркулярной гипсовой повязки на 4-6 недель (уровень доказательности 2+; рейтинг рекомендаций - В).
Сторонники радикального подхода сообщают о хороших результатах удаления некротического очага на всех стадиях заболевания без вмешательства на костном ложе, особенно при его локализации в не нагружаемой зоне.
• Рекомендована. Мозаичная костно-хрящевая аутопластика (МКХАП) при лечении глубоких локальных повреждений хряща коленного сустава с целью замещения участка поражённой суставной поверхности, локализующейся в области концентрации нагрузок, костно-хрящевым аутотрансплантатом цилиндрической формы, взятым с менее нагружаемой части наружного или внутреннего мыщелков бедренной кости или межмыщелковой ямки, кпереди от места прикрепления передней крестообразной связки. Забор и пересадку аутотрансплантатов производят с помощью специального набора инструментов [9, 10, 11, 12].
Уровень убедительности рекомендаций В (уровень достоверности доказательств - 2+).
Комментарии. На этапе диагностической артроскопии определяется состояние всех внутрисуставных структур, уточняется локализация и площадь очага деструкции хряща, удаляются свободные внутрисуставные тела. Далее операцию мозаичной костно-хрящевой аутопластики выполняют эндоскопически или повторно обрабатывают операционное поле и выполняют артротомию. Если пересадку аутотрансплантатов проводят на наружном мыщелке бедренной кости, то предпочтительнее передненаружный доступ, при локализации деструктивного очага на внутреннем мыщелке - передневнутренний доступ. После артротомии размер и количество трансплантатов, необходимых для наиболее полного восполнения дефекта суставной поверхности, определяется специальными измерителями. Полыми фрезами необходимого диаметра осуществляется забор цилиндрических костно-хрящевых аутотрансплантатов высотой 15 - 20 мм из ненагружаемой части наружного или внутреннего мыщелков бедренной кости. В зоне деструкции суставной поверхности фрезой или сверлом формируются лунки, в которые помещаются костно-хрящевые аутотрансплантаты в необходимом количестве, они плотно вколачиваются, формируя ровную суставную поверхность мыщелков. Небольшое различие диаметров фрез для рассверливания лунок или свёрл для их формирования и забора трансплантатов (1 мм) обеспечивает плотную посадку (прессфит) пересаженных аутотрансплантатов, не требуя дополнительной фиксации. Как при заборе трансплантатов, так и формировании лунок, важно устанавливать фрезы/свёрла перпендикулярно к суставной поверхности для максимально точного восстановления её конгруэнтности. Донорские лунки у ряда больных можно заполнять цилиндрическими аутотрансплантатами соответствующего диаметра, полученными из зоны повреждения хряща в процессе формирования лунок, или аллотрансплантатами. У остальных пациентов донорские лунки при невозможности стабильной фиксации трансплантата оставляются незаполненными. Восстановив дефект суставной поверхности, необходимо проверить стабильность фиксации аутотрансплантатов при пассивных движениях в коленном суставе. Сустав дренируется, рана послойно ушивается. При пересадке одного-двух трансплантатов конечность не иммобилизируют, если пересажено три и более трансплантата накладывается задний гипсовый лонгет.
Rehabilitation and outpatient treatment
• Рекомендовано. После туннелизации субхондральной кости первую перевязку проводить на следующие сутки, пункцию сустава - на вторые сутки после операции. Ходьбу с дополнительной опорой на костыли без нагрузки на оперированную ногу рекомендовано разрешать со вторых суток [11].
Уровень убедительности рекомендаций В (уровень достоверности доказательств - 2+).
• Упражнения лечебной физкультуры в виде ритмических сокращений мышц бедра и голени, движений пальцами стопы, а также пассивные и активные движения в коленном суставе по полной амплитуде рекомендуются со второго послеоперационного дня [10].
Уровень убедительности рекомендаций В (уровень достоверности доказательств - 2+).
• На седьмые сутки снимают швы, если производили артротомию рекомендовано снимать гипсовую лонгету, пациентов выписывать на амбулаторное реабилитационное лечение (ЛФК, массаж, водные процедуры, физиотерапевтические процедуры - магнитотерапию, УВЧ, электромиостимуляцию, а в дальнейшем - озокерит, лазеротерапия и другие) [11].
Уровень убедительности рекомендаций В (уровень достоверности доказательств - 2+).
• Дозированную нагрузку рекомендуется начинать через 4 недели, полную - через 8 недель после оперативного лечения [4, 10].
Уровень убедительности рекомендаций В (уровень достоверности доказательств - 2+).
• После рефиксации костно-хрящевого фрагмента металлические спицы рекомендовано удалять в среднем через 8-10 недель, ограничение осевой нагрузки сохраняется до появления рентгенологических признаков сращения [9].
Уровень убедительности рекомендаций В (уровень достоверности доказательств - 2+).
• Рекомендовано при локализации очага РОХ в нагружаемой зоне мыщелков бедренной кости или надколенника операции МКХАП и пересадки культуры аутогенных хондроцитов совместно с костной пластикой «ниши» 18].
Уровень убедительности рекомендаций В (уровень достоверности доказательств - 2+).
• В послеоперационном периоде и после МКХАП пациентам рекомендовано парентерально вводить антибиотики широкого спектра действия в течение 3 суток и аналгетики по показаниям; первую перевязку производить на следующие сутки, дренажи удалять через 24 - 48 часов [10, 18].
Уровень убедительности рекомендаций В (уровень достоверности доказательств - 2+).
• После удаления дренажа больному разрешается вставать и ходить с дополнительной опорой на костыли без нагрузки на оперированную ногу. После заживания раны при пересадке трёх и более трансплантатов накладывается циркулярная гипсовая повязка от верхней трети бедра до кончиков пальцев, при пересадке одного-двух трансплантатов иммобилизация не применяется. Продолжительность иммобилизации (2 - 4 недели) зависит от количества пересаженных аутотрансплантатов и стабильности их фиксации. Дозированную нагрузку рекомендуется начинать через 6 недель [4].
Уровень убедительности рекомендаций В (уровень достоверности доказательств - 2+).
• После окончания иммобилизации рекомендовано комплексное реабилитационное лечение, включающее лечебную физкультуру, направленную на укрепление мышц конечности и восстановление амплитуды движений в суставе, массаж, водные и физиотерапевтические процедуры. Полная нагрузка разрешается через 8-10 недель после операции. В течение 2 - 3 месяцев пациентам рекомендуется при ходьбе пользоваться тростью, сустав фиксировать эластическим бинтом или наколенником [8].
Уровень убедительности рекомендаций В (уровень достоверности доказательств - 2+).
Уровень убедительности рекомендаций В (уровень достоверности доказательств - 2+).
• Упражнения лечебной физкультуры в виде ритмических сокращений мышц бедра и голени, движений пальцами стопы, а также пассивные и активные движения в коленном суставе по полной амплитуде рекомендуются со второго послеоперационного дня [10].
Уровень убедительности рекомендаций В (уровень достоверности доказательств - 2+).
• На седьмые сутки снимают швы, если производили артротомию рекомендовано снимать гипсовую лонгету, пациентов выписывать на амбулаторное реабилитационное лечение (ЛФК, массаж, водные процедуры, физиотерапевтические процедуры - магнитотерапию, УВЧ, электромиостимуляцию, а в дальнейшем - озокерит, лазеротерапия и другие) [11].
Уровень убедительности рекомендаций В (уровень достоверности доказательств - 2+).
• Дозированную нагрузку рекомендуется начинать через 4 недели, полную - через 8 недель после оперативного лечения [4, 10].
Уровень убедительности рекомендаций В (уровень достоверности доказательств - 2+).
• После рефиксации костно-хрящевого фрагмента металлические спицы рекомендовано удалять в среднем через 8-10 недель, ограничение осевой нагрузки сохраняется до появления рентгенологических признаков сращения [9].
Уровень убедительности рекомендаций В (уровень достоверности доказательств - 2+).
• Рекомендовано при локализации очага РОХ в нагружаемой зоне мыщелков бедренной кости или надколенника операции МКХАП и пересадки культуры аутогенных хондроцитов совместно с костной пластикой «ниши» 18].
Уровень убедительности рекомендаций В (уровень достоверности доказательств - 2+).
• В послеоперационном периоде и после МКХАП пациентам рекомендовано парентерально вводить антибиотики широкого спектра действия в течение 3 суток и аналгетики по показаниям; первую перевязку производить на следующие сутки, дренажи удалять через 24 - 48 часов [10, 18].
Уровень убедительности рекомендаций В (уровень достоверности доказательств - 2+).
• После удаления дренажа больному разрешается вставать и ходить с дополнительной опорой на костыли без нагрузки на оперированную ногу. После заживания раны при пересадке трёх и более трансплантатов накладывается циркулярная гипсовая повязка от верхней трети бедра до кончиков пальцев, при пересадке одного-двух трансплантатов иммобилизация не применяется. Продолжительность иммобилизации (2 - 4 недели) зависит от количества пересаженных аутотрансплантатов и стабильности их фиксации. Дозированную нагрузку рекомендуется начинать через 6 недель [4].
Уровень убедительности рекомендаций В (уровень достоверности доказательств - 2+).
• После окончания иммобилизации рекомендовано комплексное реабилитационное лечение, включающее лечебную физкультуру, направленную на укрепление мышц конечности и восстановление амплитуды движений в суставе, массаж, водные и физиотерапевтические процедуры. Полная нагрузка разрешается через 8-10 недель после операции. В течение 2 - 3 месяцев пациентам рекомендуется при ходьбе пользоваться тростью, сустав фиксировать эластическим бинтом или наколенником [8].
Уровень убедительности рекомендаций В (уровень достоверности доказательств - 2+).
Prevention
К мерам профилактики развития РОХ коленного сустава можно отнести исключение травм и повторной микротравматизации коленного сустава.
• Диспансерное наблюдение рекомендовано осуществлять в амбулаторном порядке через 2 месяца после операции (клинический осмотра и контрольная рентгенография) и через 6 месяцев (контрольный осмотр и МРТ). Далее, по мере необходимости, которую определяет врач или сам пациент на основании имеющихся жалоб [8, 10, 11].
Уровень убедительности рекомендаций В (уровень достоверности доказательств - 2+).
• Диспансерное наблюдение рекомендовано осуществлять в амбулаторном порядке через 2 месяца после операции (клинический осмотра и контрольная рентгенография) и через 6 месяцев (контрольный осмотр и МРТ). Далее, по мере необходимости, которую определяет врач или сам пациент на основании имеющихся жалоб [8, 10, 11].
Уровень убедительности рекомендаций В (уровень достоверности доказательств - 2+).
Additional information
Пациентам после оперативного лечения РОХ запрещены тяжёлые физические нагрузки и занятия с ударными нагрузками на нижние конечности пожизненно, так как это способствует раннему развитию и быстрому прогрессированию гонартроза.
Criteria for assessing the quality of medical care
| № | Критерий качества | Уровень достоверности доказательств | Уровень убедительности рекомендаций |
| 1 | Выполнена рентгенография коленного сустава | 2++ | В |
| 2 | Достигнута модификация нагрузок и разгрузка поражённого сустава | 3-4 | D |
| 3 | Проведена лечебная физкультура | 1 | А |
| 4 | Достигнуто снижение веса при наличии избыточной массы тела | 2 | С |
| 5 | Выполнено ортезирование | 2 | С |
| 6 | Выполнены массаж, гидромассаж | 3 | С |
| 7 | Выполнены физиотерапевтические процедуры | 3 | С |
| 8 | Осуществлено внутрисуставное введение высокомолекулярных производных гиалуроновой кислоты | 2 | В |
| 9 | Проведен курс глюкозаминогликанов | 1 | А |
References
• Aichroth, P. Osteochondritis dissecans of the knee / P. Aichroth // J. вone Joint Surg. 1971. Vol. 53-B, N 3. P. 440-447.
• Janos, P.E. Knee osteochondritis dissecans / P.E. Janos, G. Kovacs // сalifornia (U.S.A. Univ. сalifornia, 2002. 38 p.
• Шапиро, И. Частота повреждений крупных суставов у взрослых / И. Шапиро // Диагностика и лечение повреждений крупных суставов. СПб., 1991 - С. 3-5.
• Куляба Т.А. Диагностика и лечение патологии коленного сустава, проявляющейся болевым синдромом в его переднем отделе: Автореф. Дис. … канд. мед. наук. Т.А. Куляба. СПб., 1998. 16 с.
• Newman A.P. Articular cartilage repair. сurrent concepts // Am. J. Sports Med.-1998.-N 26.-P. 309-324.
• Farnwors L. Osteochondral defects of the knee // Orthopaedics. 2000. V. 23, N 2. P. 146-157.
• Куляба Т.А. Диагностика и лечение патологии коленного сустава, проявляющейся болевым синдромом в его переднем отделе: Автореф. Дис. … канд. мед. наук. Т.А. Куляба. СПб, 1998. 16 с.
• Новоселов, А. Диагностика и лечение локальных повреждений хряща коленного сустава: пособие для врачей / А. Новоселов, Т.А. Куляба, Н.Н. Корнилов, А.В. Каземирский, А.И. Печинский - СПб, 2004 г.
• Левенец В.Н., Пляцко В.В. Артроскопия. Киев: Наукова думка, 1991. 232 с.
• Миронов, С.П. Классификация и методы лечения хрящевых дефектов / С.П. Миронов, Н.П. Омельяненко, Е. Кон, А. Орлецкий, И.Н. Карпов, А.П. Курпяков // // Вестник травматологии и ортопедии им. Н.Н. Приорова. 2008. №3. С.81-85.
• Маланин, Д.А. Восстановление повреждений хряща в коленном суставе / Д.А. Маланин, В.Б. Писарев, В.В. Новочадов - Волгоград; Вологоградское научное издательство, 2010 - С.454.
• Newman A.P. Articular cartilage repair. сurrent concepts // Am. J. Sports Med.-1998.-N 26.-P. 309-324.
• Scopp, J.M. A treatment algorithm for the management of articular cartilage defects / J.M. Scopp, в.R. Mandelbaum // Orthop. сlin. North Am. 2005. 36. P. 419-426.
• Steadman, J.R. Microfracture: surgical technique and rehabilitation to treat chondral defects / J.R. Steadman, W.G. Rodkey, J.J. Rodrigo // сlin. Orthop. 2001. N 391. P. 362-369.
• Hangody, L. Autogenous osteochondral gdaft-technique and long-term results / L. Hangody [et al. Injury. 2000. Vol. 39, Suppl. P. 32-38.
• вobic V. Arthroscopic osteochondral autograft transplantation in anterior cruciate ligament reconstruction: a preliminary clinical study // Knee Surg. Traumatol. Arthrosc. -1996. N. 3. P. 262-264.
• Fritz, J. Reccomendations for several procedures for biological reconstruction of the articular cartilage surface / J. Fritz, H.J. Eichhorn, W.K. Aicher // Praxisleitfaden der knorpelreparatur. Sprinder Verlag. 2003.
• Куляба, Т.А. Отдаленные результаты мозаичной костно-хрящевой аутопластики при лечении заболеваний и повреждений коленного асустава / Т.А. Куляба, Н.Н. Корнилов, А.В. Селин, А.И. Печинский // Травматология и ортопедия России. 2007. №3 ( приложение). С. 24.
• Janos, P.E. Knee osteochondritis dissecans / P.E. Janos, G. Kovacs // сalifornia (U.S.A. Univ. сalifornia, 2002. 38 p.
• Шапиро, И. Частота повреждений крупных суставов у взрослых / И. Шапиро // Диагностика и лечение повреждений крупных суставов. СПб., 1991 - С. 3-5.
• Куляба Т.А. Диагностика и лечение патологии коленного сустава, проявляющейся болевым синдромом в его переднем отделе: Автореф. Дис. … канд. мед. наук. Т.А. Куляба. СПб., 1998. 16 с.
• Newman A.P. Articular cartilage repair. сurrent concepts // Am. J. Sports Med.-1998.-N 26.-P. 309-324.
• Farnwors L. Osteochondral defects of the knee // Orthopaedics. 2000. V. 23, N 2. P. 146-157.
• Куляба Т.А. Диагностика и лечение патологии коленного сустава, проявляющейся болевым синдромом в его переднем отделе: Автореф. Дис. … канд. мед. наук. Т.А. Куляба. СПб, 1998. 16 с.
• Новоселов, А. Диагностика и лечение локальных повреждений хряща коленного сустава: пособие для врачей / А. Новоселов, Т.А. Куляба, Н.Н. Корнилов, А.В. Каземирский, А.И. Печинский - СПб, 2004 г.
• Левенец В.Н., Пляцко В.В. Артроскопия. Киев: Наукова думка, 1991. 232 с.
• Миронов, С.П. Классификация и методы лечения хрящевых дефектов / С.П. Миронов, Н.П. Омельяненко, Е. Кон, А. Орлецкий, И.Н. Карпов, А.П. Курпяков // // Вестник травматологии и ортопедии им. Н.Н. Приорова. 2008. №3. С.81-85.
• Маланин, Д.А. Восстановление повреждений хряща в коленном суставе / Д.А. Маланин, В.Б. Писарев, В.В. Новочадов - Волгоград; Вологоградское научное издательство, 2010 - С.454.
• Newman A.P. Articular cartilage repair. сurrent concepts // Am. J. Sports Med.-1998.-N 26.-P. 309-324.
• Scopp, J.M. A treatment algorithm for the management of articular cartilage defects / J.M. Scopp, в.R. Mandelbaum // Orthop. сlin. North Am. 2005. 36. P. 419-426.
• Steadman, J.R. Microfracture: surgical technique and rehabilitation to treat chondral defects / J.R. Steadman, W.G. Rodkey, J.J. Rodrigo // сlin. Orthop. 2001. N 391. P. 362-369.
• Hangody, L. Autogenous osteochondral gdaft-technique and long-term results / L. Hangody [et al. Injury. 2000. Vol. 39, Suppl. P. 32-38.
• вobic V. Arthroscopic osteochondral autograft transplantation in anterior cruciate ligament reconstruction: a preliminary clinical study // Knee Surg. Traumatol. Arthrosc. -1996. N. 3. P. 262-264.
• Fritz, J. Reccomendations for several procedures for biological reconstruction of the articular cartilage surface / J. Fritz, H.J. Eichhorn, W.K. Aicher // Praxisleitfaden der knorpelreparatur. Sprinder Verlag. 2003.
• Куляба, Т.А. Отдаленные результаты мозаичной костно-хрящевой аутопластики при лечении заболеваний и повреждений коленного асустава / Т.А. Куляба, Н.Н. Корнилов, А.В. Селин, А.И. Печинский // Травматология и ортопедия России. 2007. №3 ( приложение). С. 24.
Appendices
Приложение А1.
Состав рабочей группы.1.Корнилов Н.Н. - д.м.н., профессор, член ассоциации травматологов-ортопедов РФ.
2.Куляба Т.А. - д.м.н., научный руководитель отделения патологии коленного сустава ФГБУ «РНИИТО им. Р.Р. Вредена» МЗ РФ.
Конфликт интересов отсутствует.
Приложение А2.
Методология разработки клинических рекомендаций.Целевая аудитория данных клинических рекомендаций.
Врачи травматологи-ортопеды.
Администраторы лечебных учреждений.
Юристы.
Методы, используемые для сбора / выбора доказательств.
Поиск в электронных базах данных.
Описание методов, использованных для сбора доказательств.
Доказательной базой для написания настоящих клинических рекомендаций являются материалы, вошедшие в MedLine, базу сohrane, материалы издательства Elsevier и статьи в отечественных авторитетных журналах и изданиях по травматологии и ортопедии. Глубина поиска составляет более 20 лет.
Приложение А3.
Связанные документы.Федеральное законодательство в сфере здравоохранения.
(Основные законодательные акты Российской Федерации).
Данные клинические рекомендации разработаны с учётом следующих нормативно-правовых документов:
1. Конституция Российской Федерации.
2. Декларация прав и свобод человека и гражданина.
3. Уголовный кодекс Российской Федерации.
4. Уголовно-процессуальный кодекс Российской Федерации от 18 декабря 2001 г.
5. Основы законодательства Российской Федерации об охране здоровья граждан. Изменения и дополнения.
6. Федеральный закон № 323-ФЗ от 21 ноября 2011 г. (ред. от 25,06,2012).
«Об основах охраны здоровья граждан в Российской Федерации».
7. Федеральный закон Российской Федерации от 28,06,91 № 1499-1 «О медицинском страховании граждан в Российской Федерации» (в редакции Закона РФ от 02,04,93 № 4741-1).
8. Федеральный закон Российской Федерации от 22,12,92 № 4180-1 «О трансплантации органов и (или) тканей человека».
8,1. Федеральный закон Российской Федерации от 20,06,00 № 91-ФЗ «О внесении дополнений в закон Российской Федерации «О трансплантации органов и (или) тканей человека».
9. Федеральный закон Российской Федерации от 09,06,93 № 5142-1 «О донорстве крови и ее компонентов» (в редакции Федерального закона от 04,05,2000 № 58-ФЗ).
9,1. Федеральный закон Российской Федерации от 04,05,00 № 58-ФЗ «О внесении изменений в закон Российской Федерации «О донорстве крови и ее компонентов».
10. Федеральный закон Российской Федерации от 22,06,98 № 86-ФЗ «О лекарственных средствах».
(в редакции Федерального закона от 02,01,2000 № 5-ФЗ).
10,1. Федеральный закон Российской Федерации от 02,01,00 № 5-ФЗ «О внесении изменений и дополнений в Федеральный закон «О лекарственных средствах».
10,2. Федеральный закон № 61-ФЗ от 12 апреля 2010 г. (ред. от 25,06,2012).
«Об обращении лекарственных средств».
11. Федеральный закон № 3-ФЗ от 08 января 1998 г. (ред. от 01,03,2012).
«О наркотических средствах и психотропных веществах».
12. Федеральный закон № 152-ФЗ от 27 июля 2006 г. (ред. от 05,04,2013).
«О персональных данных».
13. Приказ Минздрава России от 12 ноября 2012г. 901н «Об утверждении Порядка оказания медицинской помощи населению по профилю «травматология и ортопедия».
Загрузки. Порядок.doc , Приложение 1doc , Приложение 2doc , Приложение 3doc , Приложение 4doc , Приложение 5doc , Приложение 6doc , Приложение 7doc , Приложение 8doc , Приложение 9doc , Приложение 10doc , Приложение 11doc , Приложение 12doc , Приложение 13doc , Приложение 14doc , Приложение 15doc , Приложение 16.doc.
Приложение В.
Информация для пациентов.Пациент страдающий РОХ должен строго следовать назначениям врача, соблюдать основные принципы реабилитации в послеоперационном периоде и следовать рекомендациям в отдалённом периоде после хирургического лечения:
- ходить с опорой на костыли в течение 6 недель;
- на 6-12 сутки прибыть для снятия швов в поликлинику по месту жительства;
- после снятия швов пройти курс реабилитации: ЛФК, ФТЛ (лазер, электромиостимуляция, озокерит, массаж );
- выполнить контрольную рентгенографию сустава через 6 недель после операции для определения дальнейшего режима осевой нагрузки на конечность;
- выполнить контрольную МРТ сустава через 6 месяцев после операции;
- в дальнейшем исключить тяжёлые ударные и статические нагрузки на сустав;
- при развитии артроза и периодическом болевом синдроме в суставе проходить курсы реабилитационного консервативного лечения.
Минздрав России 2016.