МКБ-10 коды
|
|
Вступление
МКБ 10:
S82.1.
Год утверждения (частота пересмотра):
2016 (пересмотр каждые 3 года).
ID:
КР422.
URL:
Профессиональные ассоциации:
• Общероссийская общественная организация Ассоциация травматологов-ортопедов России (АТОР).
Утверждены.
на заседании Президиума АТОР XX.XX.2016 г. г. Москва .
Согласованы.
Научным советом Министерства Здравоохранения Российской Федерации __ __________201_ г.
S82.1.
Год утверждения (частота пересмотра):
2016 (пересмотр каждые 3 года).
ID:
КР422.
URL:
Профессиональные ассоциации:
• Общероссийская общественная организация Ассоциация травматологов-ортопедов России (АТОР).
Утверждены.
на заседании Президиума АТОР XX.XX.2016 г. г. Москва .
Согласованы.
Научным советом Министерства Здравоохранения Российской Федерации __ __________201_ г.
Профессиональные ассоциации
• Общероссийская общественная организация Ассоциация травматологов-ортопедов России (АТОР).
Список сокращений
МББК. Мыщелки большеберцовой кости.
ПЭББК. Проксимальный эпифиз большеберцовой кости.
АВФ. Аппарат внешней фиксации.
ORIF (open reduction internal fixation) открытая репозиция с внутренней фиксацией.
КП - костная пластика.
НПВП. Нестероидные противовоспалительные препараты.
LCP -( locking compression plate). Пластины с угловой стабильностью.
КТ - компьютерная томография.
МРТ. Магниторезонансная томография.
МЗ РФ. Министерство здравоохранения Российской Федерации.
МНО. Международное нормализованное отношение.
ПЭББК. Проксимальный эпифиз большеберцовой кости.
АВФ. Аппарат внешней фиксации.
ORIF (open reduction internal fixation) открытая репозиция с внутренней фиксацией.
КП - костная пластика.
НПВП. Нестероидные противовоспалительные препараты.
LCP -( locking compression plate). Пластины с угловой стабильностью.
КТ - компьютерная томография.
МРТ. Магниторезонансная томография.
МЗ РФ. Министерство здравоохранения Российской Федерации.
МНО. Международное нормализованное отношение.
Термины и определения
Мыщелок большеберцовой кости. Половина проксимального эпифиза большеберцовой кости, несущая суставную поверхность.
Плато большеберцовой кости. Две суставных поверхности медиального и латерального мыщелков большеберцовой кости.
Внутренний фиксатор. Ортопедический имплантат, вживляемый под кожу пациента, и соединяющий костные отломки при лечении переломов, деформаций или ложных суставов.
Костный отломок. Часть кости, отделённая вследствие повреждения при травме, хирургическом вмешательстве или деструктивном процессе.
Импрессия. Процесс формирования перелома суставной поверхности вследствие избыточного давления сочленяющейся кости, превышающего прочность губчатой костной ткани, а также результат импрессионного перелома.
Импрессионный отломок. Отломок, содержащий часть суставной поверхности, который опустился ниже уровня неповреждённого суставного хряща.
Импрессионная зона. Часть суставной поверхности, ограниченная линией перелома, которая опустилась по отношению к уровню неповреждённой суставной поверхности.
Фрагментация импрессионной зоны. Множественность импрессионных отломков внутри импрессионной зоны.
АВФ. Аппарат внешней фиксации - ортопедическое устройство, содержащее имплантат (выстоящий из кожи чрескостный или экстракортикальный элемент, достигающий кости или внедряемый в неё), и внешнюю (неимплантируемую) опору, соединяющую через чрескостные элементы костные отломки при лечении переломов, ложных суставов или постепенном удлинении (устранении деформации) сегмента.
Нагрузка. Механическая сила, прикладываемая к конечности, кости и фиксирующей системе в процессе лечения, как правило, повторяющаяся с постоянной периодичностью (циклически).
Фиксация. Состояние, при которой достигается относительное или полное обездвиживание отломков.
Стабильность фиксации. Устойчивость системы к внешним нагрузкам, позволяющая сохранять постоянство взаимной ориентации отломков и оптимальное расстояние между ними.
Миграция фиксирующих элементов. Потеря оптимального положения фиксирующих элементов вследствие резорбции костной ткани вокруг них, возникающее при превышении величины допустимых циклических нагрузок, их количества или при нарушениях технологии установки элемента в кость (в рамках рассматриваемой темы).
Консолидация перелома. Взаимное соединение отломков живой костной тканью вследствие успешного завершения процесса репаративной регенерации.
Нарушение консолидации. Изменения в репаративной регенерации костной ткани, приводящие к снижению её скорости, прекращению или формированию костной мозоли, недостаточной для осуществления механической функции.
Посттравматическая деформация. Консолидация перелома с нарушением пространственных, в том числе осевых и ротационных взаимоотношений между отломками.
Моделирующая резекция. Иссечение части кости для обеспечения максимального контакта отломков в зоне перелома (несращения) или устранение импинджмента сустава.
Аутотрансплантат. Фрагмент собственной кости пациента, забираемый в донорском месте для пересадки и восполнения дефицита костной ткани (костного дефекта).
Аллотрансплантат. Фрагмент костной ткани другого человека (донора), как правило - трупный, прошедший процедуру консервации.
Контрактура. Ограничение амплитуды движений в суставе.
Импинджмент. Патологический контакт в суставе с деформированной сочленяющейся костью или элементами металлоконструкции, сопровождающийся болью, дискомфортом и рентгенологической картиной структурных изменений сочленяющихся костей в месте патологического контакта.
Плато большеберцовой кости. Две суставных поверхности медиального и латерального мыщелков большеберцовой кости.
Внутренний фиксатор. Ортопедический имплантат, вживляемый под кожу пациента, и соединяющий костные отломки при лечении переломов, деформаций или ложных суставов.
Костный отломок. Часть кости, отделённая вследствие повреждения при травме, хирургическом вмешательстве или деструктивном процессе.
Импрессия. Процесс формирования перелома суставной поверхности вследствие избыточного давления сочленяющейся кости, превышающего прочность губчатой костной ткани, а также результат импрессионного перелома.
Импрессионный отломок. Отломок, содержащий часть суставной поверхности, который опустился ниже уровня неповреждённого суставного хряща.
Импрессионная зона. Часть суставной поверхности, ограниченная линией перелома, которая опустилась по отношению к уровню неповреждённой суставной поверхности.
Фрагментация импрессионной зоны. Множественность импрессионных отломков внутри импрессионной зоны.
АВФ. Аппарат внешней фиксации - ортопедическое устройство, содержащее имплантат (выстоящий из кожи чрескостный или экстракортикальный элемент, достигающий кости или внедряемый в неё), и внешнюю (неимплантируемую) опору, соединяющую через чрескостные элементы костные отломки при лечении переломов, ложных суставов или постепенном удлинении (устранении деформации) сегмента.
Нагрузка. Механическая сила, прикладываемая к конечности, кости и фиксирующей системе в процессе лечения, как правило, повторяющаяся с постоянной периодичностью (циклически).
Фиксация. Состояние, при которой достигается относительное или полное обездвиживание отломков.
Стабильность фиксации. Устойчивость системы к внешним нагрузкам, позволяющая сохранять постоянство взаимной ориентации отломков и оптимальное расстояние между ними.
Миграция фиксирующих элементов. Потеря оптимального положения фиксирующих элементов вследствие резорбции костной ткани вокруг них, возникающее при превышении величины допустимых циклических нагрузок, их количества или при нарушениях технологии установки элемента в кость (в рамках рассматриваемой темы).
Консолидация перелома. Взаимное соединение отломков живой костной тканью вследствие успешного завершения процесса репаративной регенерации.
Нарушение консолидации. Изменения в репаративной регенерации костной ткани, приводящие к снижению её скорости, прекращению или формированию костной мозоли, недостаточной для осуществления механической функции.
Посттравматическая деформация. Консолидация перелома с нарушением пространственных, в том числе осевых и ротационных взаимоотношений между отломками.
Моделирующая резекция. Иссечение части кости для обеспечения максимального контакта отломков в зоне перелома (несращения) или устранение импинджмента сустава.
Аутотрансплантат. Фрагмент собственной кости пациента, забираемый в донорском месте для пересадки и восполнения дефицита костной ткани (костного дефекта).
Аллотрансплантат. Фрагмент костной ткани другого человека (донора), как правило - трупный, прошедший процедуру консервации.
Контрактура. Ограничение амплитуды движений в суставе.
Импинджмент. Патологический контакт в суставе с деформированной сочленяющейся костью или элементами металлоконструкции, сопровождающийся болью, дискомфортом и рентгенологической картиной структурных изменений сочленяющихся костей в месте патологического контакта.
Описание
Перелом мыщелков большеберцовой кости - внутрисуставное повреждение костной ткани проксимального эпифиза, обычно распространяющиеся на метафиз большеберцовой кости, которое проявляется в нарушении целости суставной поверхности и как правило, приводящее к её инконгруэнтности вследствие смещения по проходящей по ней линии перелома или импрессии части суставной поверхности [2, 5, 12]. Они характеризуются склонностью к формированию быстро прогрессирующего артроза коленного сустава, контрактур и стойкого болевого синдрома и требуют оперативного лечения [1, 2, 4]. Целью оперативного лечения является восстановление формы суставных поверхностей, нормализация осевых соотношений и восстановление стабильности и подвижности коленного сустава [1, 5, 6, 7]. Принципами оперативного лечения являются ранняя операция, анатомическая репозиция, восполнение импрессионных дефектов костной ткани, абсолютная стабильность фиксации, ранняя функция, поздняя опорная нагрузка, допустимая после консолидации перелома [7, 10, 19].
|
|
Причины
Согласно современным представлениям, при внутрисуставных переломах проксимального эпифиза большеберцовой кости повреждаются суставной хрящ, губчатая кость с формированием под импрессионной зоной полости костного дефекта и кортикальный слой кости с возможным распространением линий перелома на метафиз и до диафиза включительно [1, 2, 4, 5, 6]. Силами, приводящими к переломам мыщелков, являются избыточная вальгизация, варизация, осевая перегрузка, или их сочетание [3, 5, 6, 7, 11]. Сила направлена преимущественно дистально, по оси голени, но может продолжаться в медиальном или латеральном направлениях, отщепляя один или оба мыщелка [1, 2, 12, 19]. Обычно вначале повреждается латеральный мыщелок и степень его разрушения, как правило, больше, в то время как медиальный мыщелок повреждается реже. Повреждение может сопровождаться повреждением менисков и связок, а при высоких энергиях - тяжелой травмой мягких тканей и ранами в этой области. Данное повреждение нарушает структуру и функцию весьма сложного и нагружаемого сустава и выступает пусковым механизмом для последующего развития дегенеративно-дистрофического процесса, ответственного за низкие анатомо-функциональные результаты лечения. При оперативном лечении, если удаётся восстановить структуру проксимального отдела большеберцовой кости и, стабильно фиксировав отломки, начать ранние движения без осевой нагрузки, то обычно удаётся достичь не только оптимальной консолидации, но и функционального восстановления коленного сустава. Однако тяжёлая травма запускает начало дегенеративного процесса, который спустя годы и десятилетия приводит к его терминальной стадии, требующей замены сустава. Чем полнее произведено восстановление проксимального эпифиза большеберцовой кости (мыщелков), тем медленнее развивается артроз, ниже анатомо-функциональные нарушения и тем позже возникают показания к эндопротезированию коленного сустава [1, 7, 11, 19, 21].
Эпидемиология
По данным разных авторов переломы МББК составляют 13% среди переломов длинных костей нижней конечности, 8 - 10% внутрисуставных и 2 - 6% от числа всех переломов. Экстраполируя данный показатель на официальные статистические данные (за год. в России наблюдается в среднем более 800000 переломов костей нижних конечностей), можно ориентировочно рассчитать, что обращаемость по поводу этого повреждения обычно на территории нашей страны составляет не менее 15 тысяч пациентов в год [9, 19]. Эти переломы являются причиной длительного и дорогостоящего лечения. Сроки восстановления трудоспособности составляют от 130 до 280 и более дней, а выход на инвалидность - от 6,1% до 34,9% [11, 19]. Ошибки оперативной технике, некорректный выбор фиксаторов, в частности устройств без угловой стабильности при показаниях к их применению, ограниченное количество углостабильных отверстий, ориентированных на зону повреждения, являются наиболее частыми механическими причинами неудовлетворительных исходов [4, 13]. На исход влияют также общие заболевания, такие, как ожирение, которое предопределяет значимые перегрузки в металлокостном соединении, наличие системных заболеваний (остеопороз, остеомаляция, гормональные нарушения, длительное лечение кортикостероидами), негативно влияющих на репаративный остеогенез в целом и создают риск ухудшения исхода лечения таких повреждений [12, 13, 20].
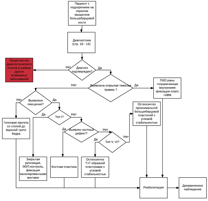
Классификация
Наиболее распространена клиническая классификация Шацкера (J. Shazker,1979), выделяющая шесть типов перелома, расположены в порядке возрастания тяжести перелома как с точки зрения тяжести последствий и сложности лечения [6].
| Тип I. | Чистый расщеп (6%). Этот тип перелома характеризуется формированием треугольно-пирамидального фрагмента и наблюдается у молодых пациентов со средним возрастом 32 года, не имеющих остеопороза, и является результатом высокоскоростного бокового удара: вальгизация с осевой нагрузкой. Высокая прочность губчатой кости молодых не даёт импрессии. Единственный тип, который поддаётся полной закрытой репозиции и допускает фиксацию без пластин. |
| Тип II | Расщеп, сочетающийся с импрессией. Механизм: вальгизация с осевой нагрузкой. При этом переломе отщеп наружного мыщелка сопровождается импрессией, которая наблюдается у более пожилых пациентов (средний возраст 50 лет) и более высокой энергии. Чем выше остеопороз, тем больше импрессионный фрагмент и меньше фрагментация. У молодых с крепкой костью импрессионных фрагментов много. |
| Тип III. | Чистая центральная импрессия суставной поверхности наружного мыщелка. Механизм - как для I и II типов. На рентгенограмме перелом определяется как точный отпечаток наружного мыщелка бедра, опущенный ниже края мыщелка Б/Б кости. При этом переломе нет клиновидного фрагмента, а кортикальный слой либо интактен, либо имеется слепая незавершённая вертикальная линия перелома по задней поверхности наружного мыщелка. Перелом - остеопенический, средний возраст 68 лет (или гормональные остеопорозы и остеомаляции), а энергия вальгизации - низкая. |
| Тип IVА | Переломы медиального мыщелка. Механизм: варизация с осевой нагрузкой. От медиального мыщелка может быть отщеплён клиновидный фрагмент разного размера (тип А) характерен для более молодых при больших скоростях удара. Импрессия встречается менее, чем у половины. |
| Тип IVВ | Подтип часто сопровождается импрессией задней половины наружной суставной поверхности. Механизм: варизация с осевой нагрузкой. Характерен для более пожилых и может произойти при менее мощной травме. Имеет наихудший прогноз: часто сопровождается повреждением связок, вероятен футлярный синдром. Самая сложная операция (фиксация медиального, с визуальным контролем латерального и пластикой под импрессией латеральной суставной поверхности), самые большие объёмы костных дефектов. |
| Тип V. | Переломы обоих мыщелков: то, что раньше называли Т- и Y-образные. У молодых - травма высокоэнергетическая (ДТП и падения с высоты). Этот тип часто бывает у лиц пожилого возраста. Линии перелома могут доходить до метафиза. Импрессия - со стороны воздействия боковой силы. |
| Тип VI | Переломы большеберцового плато с повреждением метафиза и диафиза. При этом типе перелома имеется оскольчатый перелом обоих мыщелков с импрессией и промежуточные отломки метафиза большеберцовой кости и иногда - отломки диафиза. Обычно это травма самых высоких энергий. Средний возраст, по данным Schatzker 56 лет, но среди пострадавших много и молодых пациентов после ДТП и кататравм. |
Диагностика
2,1 Жалобы и анамнез.
• При обследовании пациента рекомендован тщательный сбор анамнеза и проведение клинического осмотра [1, 2, 4, 5, 6].Уровень убедительности рекомендаций А (уровень достоверности доказательств 3).
Комментарии: Пациент жалуется на боли, усиливающиеся при попытке опорной нагрузки, которая часто оказывается невозможной.
Чаще всего наблюдается гемартроз, который при разрыве капсулы может не определяться за счёт излияния крови в параартикулярные ткани. Над переломом мыщелка наблюдается отёк, который может наблюдаться также над сопутствующими повреждениями связок, и ссадины, соответствующие точке приложения сил при прямой травме. При стабильных переломах пациент может удерживать на весу разогнутую ногу. Оценивать стабильность коленного сустава следует после эвакуации гемартроз. Поперечная нестабильность, обычно связана с костной импрессией, приводящей к деформации мыщелков, либо с несостоятельностью связочного аппарата и определяется при варус-вальгус тестах, которые производят в разгибании, а также при лёгком сгибании до 20°-25°. Если местная анестезия при эвакуации гемартроза не обеспечивает безболезненного разгибания, тесты на стабильность проводят под регионарным, а иногда и общим обезболиванием во время операции и обязательно в сравнении с противоположной стороной. Сагиттальную нестабильность проверяют в положении сгибания под углом 90° («выдвижной ящик») и в почти разогнутом положении («Лахман-тест») [3, 4, 6, 7].
2,2 Физикальное обследование.
• Рекомендовано обратить внимание на следующие диагностические критерии:-отёк, особенно локальный, сглаженность анатомических ориентиров коленного сустава, гемартроз;
-болезненность локальная при пальпации области проксимального эпифиза большеберцовой кости и при осевой нагрузке;
-патологическая подвижность при варус-вальгус тестах;
-крепитация отломков;
-пульсация на задней большеберцовой и тыльной артериях стопы;
-активное разгибание стопы и чувствительность кожных её тыла;
-возможность активных движений пальцами и особенно, разгибания (функция глубокой ветви малоберцового нерва при его повреждении, сопутствующему перелому головки и шейки малоберцовой кости).
-деформация осевая и выпячивание кожи отломками;
-наличие повреждений кожных покровов области МББК (ссадин, ран), их распространённость (размеры, глубина), характер реакции, прилежащей к ним кожи, характер отделяемого и его количество;
-окраска и температура кожных покровов, в том числе проксимальнее и дистальнее уровня повреждения [1, 2, 3, 4, 6, 7, 19].
Уровень убедительности рекомендаций А (уровень достоверности доказательств 2).
2,3 Лабораторная диагностика.
• В экстренном порядке при переломе МББК рекомендовано проводить исследования [1, 2, 6, 7]:-общеклинический анализ крови, биохимический анализ крови с определением С-реактивного белка общий анализ мочи, определение группы крови и резус-фактора;
-при открытой травме и наличии признаков воспаления - бактериологическое исследование раневого отделяемого (мазок и образец ткани).
Уровень убедительности рекомендаций В (уровень достоверности доказательств 2).
• В плановом порядке (пóзднее поступление в стационар) рекомендовано проводить [1, 2, 6, 7]:
- общеклинический анализ крови;
- общий анализ мочи;
- биохимический анализ крови с определением С-реактивного белка;
- определение группы крови и резус-фактора,.
- антител к вирусам гепатита «А», «В», «С».
- коагулограмма крови с определением показателя МНО.
Уровень убедительности рекомендаций В (уровень достоверности доказательств 2).
• В плановом порядке в послеоперационном периоде общий и биохимический анализ крови с определением С-реактивного белка рекомендовано повторить на второй, пятый день после операции, и перед выпиской; остальные - по показаниям [1, 2, 6, 7].
Уровень убедительности рекомендаций В (уровень достоверности доказательств 2).
2,4 Инструментальная диагностика.
• Электрокардиография рекомендована всем [1, 2, 3, 4, 6, 7, 19].Уровень убедительности рекомендаций А (уровень достоверности доказательств 2).
• Рентгенографию рекомендовано выполнять в приемном покое при поступлении пациента [1, 2, 3, 4, 6, 7, 16, 19].
Уровень убедительности рекомендаций А (уровень достоверности доказательств 2).
Комментарии. В рентгенкабинет пациент доставляется санитаром на каталке при состоятельной иммобилизации сегмента. Без иммобилизации первичная рентгенография при подозрении на проксимальный внутрисуставной перелом голени недопустима.
Первичная рентгенография выполняется в двух основных проекциях: фронтальной и боковой. Размер кассеты на первичных снимках должен обеспечивать захват дистальных 10 см бедра и проксимальную половину голени (не мене 15 см). Для уточнения степени (глубины) импрессии прямая проекция выполняется при сгибании в коленном суставе 10˚ или каудальной скошенности на 10˚рентгеновского луча. Для уточнения передней или задней импрессии, а также выявления небольших импрессионных и краевых фрагментов выполняют рентгенограммы с внутренней и наружной ротацией под 45˚. При выполнении боковой проекции пациента на бок не укладывают: прицел боковой проекции осуществлять поворотом рентгеновской трубки.
Целью рентгенографии является выявление перелома и определения его характера, определение смещений, степень импрессии суставной поверхности, характер повреждения кортикальных стенок метафиза, и соотношения в суставе. При открытых переломах также внимание уделяется поиску инородных тел.
При открытых переломах с признаками развившегося воспаления или поздней госпитализации (вторые-третьи сутки после травмы) выполняются дополнительные рентгенографии в двух проекциях в специальном режиме «мягких лучей» с целью поиска газа в мягких тканях для дифференциальной диагностики анаэробной инфекции. При поступлении пациента с этапа эвакуации после выполнения на нём первичной хирургической обработки и ушитой раной в первые трое суток рентгенография для поиска газа в тканях выполняется всегда и при отсутствии признаков воспаления.
• Компьютерная томография рекомендована при любом переломе мыщелков большеберцовой кости [5, 7, 13].
Уровень убедительности рекомендаций А (уровень достоверности доказательств 2).
Комментарии. Проводится в предоперационном периоде для уточнения данных рентгенографии. Целью компьютерной томографии является ответ на следующие вопросы:
-определение формы, размеров, толщины и расположения (ориентации) импрессионных фрагментов;
-степени импрессии (объёма потерянной вследствие смятия губчатой костной ткани и, следовательно, объёма требующегося костнопластического материала);
-определение проекционной линии перелома кортикальной стенки на кожу для планирования оптимального расположения фиксаторов (передние боковые или задние) и доступа;
-плотности костной ткани эпифиза и тяжести локального остеопороза для подбора оптимального по надежности из доступных средств фиксации.
Для однозначной детальной трактовки картины повреждения выполняется трёхмерная реконструкция по спиральной КТ с удалением на 3-D изображениях сочленяющейся бедренной кости.
• Измерение внутритканевого давления в футлярах рекомендовано проводить для дифференциальной диагностики футлярного синдрома при тяжёлой травме мягких тканей. Показания: сильные боли по ходу футляра, усиливающиеся при пробе с пассивным движением пальцев, выраженный пальпаторно плотный отёк по ходу футляра, мраморность кожи, снижение пульсации на периферических артериях [1, 2, 3, 4, 8, 9, 15].
Уровень убедительности рекомендаций С (уровень достоверности доказательств 3).
|
|
Лечение
Сортировка пациентов.
При получении данных обследования производится сортировка пациентов на следующие группы:
1) первичный остеосинтез в экстренном порядке:
А) открытые переломы без признаков гнойного воспаления или сопровождающиеся тяжёлой травмой мягких тканей - для первичной хирургической обработки повреждения мягких тканей и внутренней (открытые переломы I степени) или комбинированной внешней фиксации (открытые переломы II-III степени);
Б) закрытые переломы эпиметафизов при отсутствии сопутствующей соматической патологии (для накостного остеосинтеза);
В) переломовывихи для остеосинтеза или (при наличии противопоказаний к экстренному остеосинтезу) для вправления вывиха под наркозом;
Г) переломы, сопровождающиеся шоком или сопутствующей черепно-мозговой травмой (для временной мостовидной внеочаговой внешней фиксации как этап подготовки к окончательной внутренней фиксации);
2) консервативное лечение (стабильный перелом практически без смещения или отказ пациента от операции);
3) первично-отсроченный остеосинтез (тяжёлые закрытые переломы обоих мыщелков для остеосинтеза с применением специальной техники и требующей гемотрансфузии по расчёту планируемой высокой кровопотери);
4) вторичный остеосинтез:
А) при отказе от экстренного вмешательства пациентом,.
Б) при сопутствующей соматической патологии, требующей длительной подготовки к оперативному вмешательству (или после мостовидной временной фиксации),.
В) при наличии гнойных осложнений.
• Пациентов первой группы в транспортной шине рекомендовано направлять: «а» «б» и «в» - в операционную для остеосинтеза, «г» и «д» - в отделение реанимации для противошоковой терапии и подготовки к экстренному вмешательству. Пациенты второй третьей и четвёртой группы направляются в перевязочную для наложения скелетного вытяжения и госпитализируются в дежурное отделение. Пациенты четвёртой «в» группы госпитализируются в отделение костно-гнойной хирургии или при его отсутствии - в отдельную (гнойную) палату [1, 2, 8, 12].
Уровень убедительности рекомендаций 4 (уровень достоверности доказательств С).
Уровень убедительности рекомендаций В (уровень достоверности доказательств 2).
Комментарии. В условиях перевязочной приёмного покоя под местной анестезией после полноценной обработки операционного поля (коленный сустав и прилежащие трети голени и бедра) производится пункция коленного сустава, аспирация крови из его полости (обращают внимание на наличие жира, кровь сдаётся на посев) и накладывается скелетное вытяжение за пяточную кость с грузом 5-6 кг. Укладывание голени на шину Белера производит врач сразу после пункции. Закрытая репозиция отломков на вытяжении проводится только при подмыщелковых переломах и переломах мыщелков без импрессии. Для профилактики пролежня на пяточной области и разгрузки икроножной группы мышц проводится обязательное подвешивание скобы на уровне, исключающем контакт материала шины Белера с кожей пяточной области [1, 2, 8].
• При изолированных импрессиях менее 5 мм и ограниченных краевых переломах (фрагмент шириной менее 5 мм) после пункции коленного сустава рекомендовано проводить иммобилизацию задней гипсовой лонгетой в положении разгибания в коленном суставе со стопой на одну-две недели. Пациенту рекомендована магниторезонансная томография в отсроченном порядке для контроля мягкотканого компонента травмы и определения показаний к артроскопии (ревизия, резекция или шов мениска или восстановление связок по показаниям). По истечении двух недель рекомендовано проводить функциональное лечение в амбулаторном порядке с разгрузкой коленного сустава в течение 8 недель. Выписка осуществляется при отсутствии напряжённого выпота в коленном суставе через двое суток после пункции, если пациент отказался от артроскопии, а если последняя выполнена, вопрос о выписке решают с учётом данных артроскопии [1, 2, 3, 4, 6, 7, 9, 22].
Уровень убедительности рекомендаций В (уровень достоверности доказательств 3).
• На коленный сустав в первые сутки рекомендовано применять локальную гипотермию в виде пузыря со льдом. Медикаментозное лечение - анальгетики, снотворное на ночь в первые трое суток [1, 2, 5, 7, 9, 16, 22].
Уровень убедительности рекомендаций С (уровень достоверности доказательств 3).
• На скелетном вытяжении рентгенконтроль стояния отломков рекомендовано проводить в первые сутки после госпитализации [1, 2, 8, 19].
Уровень убедительности рекомендаций С (уровень достоверности доказательств 4).
Комментарии. Коррекция стояния отломков эффективна только при отсутствии или незначительности импрессионного компонента (то есть при изолированном неоскольчатом переломе одного мыщелка и при подмыщелковых переломах). При стабильных переломах скелетное вытяжение проводится до спадения отёка и исчезновения выпота в коленном суставе (7-10 суток) с последующим наложением циркулярной подкладочной (на чулок или специальную подкладку) гипсовой повязки до паховой складки в среднефизиологическом положении. После рентгенконтроля, подтверждающего удовлетворительное стояние отломков в гипсовой повязке, проводится обучение ходьбе на костылях, после чего пациент подлежит выписке на амбулаторное лечение под наблюдение травмпункта. Критериями выписки является: удовлетворительное стояние отломков, состоятельность иммобилизации уверенная ходьба на костылях, а также отсутствие угрозы сдавления, о которой судят при динамическом наблюдении за конечностью.
• При нестабильном подмыщелковом переломе (при противопоказаниях к остеосинтезу) после сопоставления отломков вытяжение рекомендовано проводить 5-6 недель до положительной функциональной пробы (удержание на весу голени, которая не деформируется при снятом грузе). При изолированном переломе одного мыщелка по истечении четырёх недель рекомендовано проводить варус-вальгус тест и при клинической стабильности накладывать циркулярную гипсовую повязку (общим сроком до 8 недель от момента травмы) [1, 6, 9, 25, 29, 33].
Уровень убедительности рекомендаций С (уровень достоверности доказательств 4).
• При выписке пациент направляется под наблюдение травмпункта с рекомендацией иммобилизации в данной повязке в течение трёх месяцев при переломах обоих мыщелков и подмыщелковых переломах или двух месяцев при переломе одного мыщелка с последующей разработкой движений и ограничением нагрузки при ходьбе до 4 месяцев [8, 11, 19].
Уровень убедительности рекомендаций С (уровень достоверности доказательств 4).
Консервативное лечение как этап подготовки к операции.
• Рекомендовано проводить в сортировочных группах «3» и «4» при подготовке к остеосинтезу. Рекомендуемым средством иммобилизации является скелетное вытяжение, попытки точной репозиция не предпринимаются. Цель: временная фиксация при сохранении длины сегмента, а также контроль за состоянием кожных покровов (лечение ссадин, инфицированных ран, язв, гнойничковых поражений кожи) при обеспечении удобства ухода и санации. Особое внимание уделяется подвешиванию стопы для профилактики пролежней пяточной области.
Уровень убедительности рекомендаций С (уровень достоверности доказательств 4).
Комментарии. Подготовка операционных полей предварительная (санация кожных покровов, лечение ссадин и ран до эпителизации и отторжения струпов) проводится на протяжении всего предоперационного периода. Окончательная подготовка, включающая мытьё с мылом нижней конечности и донорского места и бритье кожи от нижней трети бедра с захватом области коленного сустава и верхней половиной голени, а также паха и подвздошной области осуществляется непосредственно перед операцией не ранее, чем за час до разреза.
В операционную пациента при такой подготовке подают с шиной Белера и продолжающимся скелетным вытяжением, которое снимают после введения в наркоз или достижения эффекта спинномозговой анестезии.
• Рекомендована. Следующая м едикаментозная терапия:
- анальгетики в первые трое суток после травмы и после остеосинтеза;
Периоперационная антибиотикопрофилактика (2,0 Цефазолина** во время операции и по 1,0 Цефазолина** х 3 раза в сутки в первые два дня;
- при открытых повреждениях и сопутствующих хронических воспалениях - 2,0 Цефазолина** во время операции и по 1,0 Цефазолина** х 3 раза в сутки в течение 7 дней;
- при сопутствующем общем или местном воспалительном процессе антибиотик подбирается по спектру, полученному на антибиотикограмме бактериологического посева;
- профилактика ТЭЛА: Эноксапарин натрия** 0,02 - 0,2мл (или Дальтепарин натрия 2500 МЕ, или Надропарин кальция 1850 МЕ - 0,3 мл) за 12 часов до операции и далее в той же дозе по 1 разу 7 суток. За трое суток до отмены прямых антикоагулянтов - Варфарин** 1таблетке один раз в сутки на протяжении всего срока иммобилизации (при ранней разработке - не применяется). Контроль МНО перед выпиской.
- инфузионная терапия при тяжёлой травме мягких тканей, во время анестезии и в случаях, обусловленных сопутствующей патологией;
- витамины Тиамин**, Пиридоксин**, Цианокобаламин недельным курсом. [1, 2, 3, 4, 6, 7, 10, 15, 25, 34].
Уровень убедительности рекомендаций В (уровень достоверности доказательств 2).
Уровень убедительности рекомендаций С (уровень достоверности доказательств 4).
Комментарии. Отказ от экстренного остеосинтеза может быть обоснован только отсутствием технической возможности или противопоказаниями, а также информированным отказом пациента. Наличие ссадин и поверхностных ран без признаков воспаления со сроком менее 24 часов от момента травмы не является противопоказанием для любых методик остеосинтеза. Первично-отсроченный и вторичный остеосинтез выполняются после устранения причин отказа от экстренного вмешательства: соответствие местным критериям операбельности, достижения компенсации по сопутствующей соматической патологии и выполнение технических требований к избранной методике остеосинтеза, а также с учётом действующей очерёдности плановых вмешательств.
• Остеосинтез перелома одного мыщелка рекомендовано выполнять в первые сутки при отсутствии противопоказаний к вмешательству и наличии достоверных данных обследования [1, 2, 9, 16].
Уровень убедительности рекомендаций С (уровень достоверности доказательств 4).
Комментарии. Необходимость выполнения КТ (внутрибольничная очередь на КТ) может служить основанием для выполнения операции в отсроченном порядке. При изолированном переломе одного мыщелка и отсутствии импрессии допускается минимально инвазивная репозиция и фиксация с ЭОП-контролем или артроскопически управляемый остеосинтез. В этих случаях допустимо использование 2-3 канюлированных винтов или аппарата внешней фиксации. Операцию выполняют в ЭОП-операционной при наличии полного комплекта имплантатов с установочным инструментарием.
В остальных случаях операция включает артротомию, открытое сопоставление отломков и накостный остеосинтез - открытую репозицию и внутреннюю фиксацию (ORIF). При этих переломах методом выбора (наиболее эффективным и обоснованным) является остеосинтез пластинами с угловой стабильностью: «locking plate»( LP), или вильчатыми пластинами. Допускается использование пластин с фиксацией незамыкаемыми винтами и спонгиозной 6,5мм резьбой, фиксирующей эпифиз: Г-образной и поддерживающей на наружном мыщелке и Т-образной - на внутреннем при отсутствии остеопороза или низких его степенях.
Фиксация только винтами при оскольчатых и импрессионных переломах считается не отвечающей современным требованиям эффективности и применяться не должна.
• Оперативное лечение рекомендовано выполнять с обескровливанием конечности [2, 9, 10, 16, 25, 27].
Уровень убедительности рекомендаций С (уровень достоверности доказательств 3).
Комментарии. Для этого применяют два жгута - первый - венозный, которым осуществляют бинтование от плюсны в проксимальном направлении до нижней трети бедра, на которую накладывают артериальный жгут, после чего венозный снимают. Операцию проводят на обескровленном сегменте, что обеспечивает низкую вероятность ошибок, точность репозиции, низкую кровопотерю. Обескровливание при изолированном переломе одного мыщелка продолжают до ушивания раны, а при переломах обоих мыщелков - до окончательной стабилизации перелома, после чего кровоток восстанавливают, осуществляют остановку кровотечения и затем ушивают рану.
• При переломах, включающих отщеп метафиза и импрессию в передних и центральных отделах суставных поверхностей, рекомендовано выполнять переднелатеральный или переднемедиальный доступ с мобилизацией переднего рога мениска. Даже при повреждениях мениска следует стремиться его сохранять. При ревизии перелома проверяют переднезаднюю стабильность и состояние крестообразных связок [2, 9, 10, 16, 25, 27].
Уровень убедительности рекомендаций С (уровень достоверности доказательств 3).
• Для открытой репозиции импрессионного фрагмента рекомендован приём «открытая книга», состоящий из пяти этапов:
1) отведение кортикального фрагмента;
2) последовательный подъём импрессионных фрагментов суставной поверхности на нормальный уровень и точное сопоставление по краям хрящевых поверхностей: центр правильно отрепонированной суставной поверхности - умеренно выпуклый, не имеет ступенек и располагается визуально выше костно-хрящевых краёв закрываемой как книга кортикальной пластинки;
3) фиксация отломка 2-3 фрагментами спиц Илизарова «изнутри-наружу» с выведением спиц через кожу на противоположной стороне и скусыванием их по краю фрагмента, так, чтобы они не препятствовали закрытию кортикальной створки;
4) определение объёма импрессионного дефекта ( формы и размеров трансплантата) с выполнением костной пластики, забором аутотрансплантата или использованием донорской или синтетических костезаменителей;
5) окончательная фиксация - закрытие кортикальной створки и фиксация отломков пластиной, удаление временных спиц в случае когда импрессионный фрагмент является изолированным при надёжной фиксации над трансплантатом. При многоскольчатом переломе импрессионного фрагмента отломки между собой сшивают 2-мя - 4мя спицами Ø2 которые проводят через кортикальный фрагмент над верхним краем пластины или через специальные «спицевые отверстия» в последних моделях «locking plate», и внедрением их в неповреждённый субхондральный слой противоположного мыщелка и только после этого удаляют временные спицы [1, 2, 9, 10, 16, 25, 27].
Уровень убедительности рекомендаций С (уровень достоверности доказательств 3).
• При изолированных центральных импрессиях без повреждения кортикальных стенок эпиметафиза репозицию рекомендовано осуществлять «выбиванием» импрессионного фрагмента импактором через кортикальную створку диаметром 1,5-2 которую открывают остеотомом в скате метафиза под участком импрессии с последующей костной пластикой и фиксацией отломков винтами через трансплантат и закрытием створки [1, 2, 9, 10, 16, 22, 25, 27].
Уровень убедительности рекомендаций С (уровень достоверности доказательств 3).
Комментарии: Учитывая значительность усилий, передаваемых на остеотом, которые приводят к полному смятию спонгиозной ткани, целесообразно на время импакции последнюю извлечь остеотомом до субхондрального (жесткого и несминаемого) слоя, а после репозиции уложить аутокость обратно. Вначале под отрепонированный импрессионный фрагмент укладывают прочный несущий основной трансплантат, а затем под створку возвращают сохранённую губчатую аутокость. Это позволяет уменьшить объём костной пластики на 2 см3-5 см3. Операция может быть выполнена как под визуальным, так и под артроскопическим или ЭОП-контролем. Основная фиксация осуществляется 2-3 винтами, проведёнными в субхондральном слое через кортикальную стенку, сквозь несущий трансплантат в неповреждённую кортикальную стенку противоположного мыщелка. При выраженном остеопорозе винты вводят через накостную пластину, которая обеспечивает более высокую надёжность.
В качестве донорского материала используется фрагмент крыла подвздошной кости или участок губчатой кости из прилежащего мыщелка бедра. Из бедра костный трансплантат забирается через толстую кортикально-губчатую створку с восстановлением кровоснабжаемой кортикальной поверхности донорского места и его герметизацией для профилактики гематом и последующей консолидации с восстановлением прочности донорского места. Из крыла подвздошной кости для профилактики длительного болевого синдрома трансплантат забирают с сохранением края гребня с фиксирующимися к нему мышцами брюшного пресса. Методика забора трансплантата вместе с краем является устаревшей, так как приводит к длительному стойкому болевому синдрому.
Промежуточный рентгенконтроль на этапе окончательной репозиции обязателен, предпочтительное время выполнения - после введения проксимальных спонгиозных винтов в субхондральную кость и фиксации диафизарной части пластины одним-двумя винтами. При этом контролируется не только чистота суставной поверхности, но и расположение проксимальных винтов: корректность направления и отсутствие в полости сустава фиксирующих элементов.
После фиксации пластины первыми винтами (60-80-я минуты операции) восстанавливают кровоток в конечности, снимая жгут или сбрасывая до нуля давление пневмоманжеты, и проводят окончательный гемостаз. Подшивают на место мобилизованный (или оторванный при травме) мениск. Вводят остальные кортикальные винты. Коленный сустав ушивают наглухо с активным дренированием одновременно и полости сустава и ложа пластинки. Активное дренирование проводят во всех случаях независимо от кровоточивости раны и объёма операционной кровопотери. Дренирование при малоинвазивных вмешательствах не применяется.
В послеоперационном периоде проводится иммобилизация задней гипсовой лонгетой в положении полного разгибания сроком от трёх суток (остеосинтез без мобилизации мениска и артротомии) до 7-10 суток (шов мениска после его разрыва или мобилизации) с последующей разработкой движений пассивным свешиванием голени через край койки. Активное удержание разогнутой голени на весу откладывают до 4-6 недели в зависимости от характера перелома, прочности костной ткани и надёжности достигнутой фиксации. Иммобилизация на срок 4-6 недель проводится после шва крестообразных или коллатеральных связок или отрыва межмыщелкового возвышения при невозможности его надёжной фиксации.
• Перед остеосинтезом перелома обоих мыщелков рекомендовано обеспечить наличие донорской крови [2, 9, 10, 16, 25, 27, 34].
Уровень убедительности рекомендаций С (уровень достоверности доказательств 3).
Комментарии. Операция также выполняется с обескровливанием конечности, однако учитывая бóльший по сравнению с остеосинтезом одного мыщелка объём и длительность вмешательства, половина которого проходит после восстановления кровотока, обычно у 10-30% таких пациентов требуется восполнение кровопотери в объёме 1-3 доз крови.
• При оскольчатых переломах обоих мыщелков и переломо-вывихах, где имеется повреждение практически всех структур - разрез рекомендовано осуществлять с отсечением бугристости большеберцовой кости и широкой ревизией сустава [2, 9, 10, 11, 16, 27, 31, 34].
Уровень убедительности рекомендаций С (уровень достоверности доказательств 4).
Комментарии. Заключается в выполнении продольного кожно-фасциального разреза, под которым осуществляется Y-образный разрез с поперечным рассечением капсулы под менисками до уровня коллатеральных связок и отсечением бугристости большеберцовой кости. Для контроля открытой репозиции отводят надколенник со связкой - вверх, а мениски - в стороны. Поскольку при переломах обоих мыщелков довольно редко повреждается сама бугристость большеберцовой кости, это позволяет формировать в ней упорный костный уступ глубиной 8-10 мм и высотой 15-20 который успешно препятствует тяге связки надколенника. Фрагмент вырубается удлинённым до 4-5 см для удобства последующей фиксации - верхушка фрагмента находится в зоне, где компактная кость имеет достаточную толщину и прочность. Эта форма фрагмента позволяет выполнить при закрытии раны технически простую и безопасную его фиксацию двойным проволочным швом, который проводят через каналы в компактной кости под верхушкой удлинённого фрагмента. При вовлечении бугристости в зону многооскольчатого перелома связку надколенника поднимают вместе с отколовшимся фрагментом.
Для этого разреза характерно отсутствие некрозов кожи, и сохранение естественной фиксации менисков к капсуле. Фиксация бугристости с опорным уступом позволяет до снятия швов начинать пассивные движения в коленном суставе (свешивание голени) и к моменту выписки пациента из клиники достичь амплитуды сгибания, приближающейся к прямому углу. Этот разрез при самых тяжелых травмах, угрожающих развитием тяжелого дегенеративно-дистрофического процесса, позволяет сохранить не только функцию, но и наилучшие условия для выполнения в отдалённом периоде эндопротезирования, требующего высокого качества местных тканей.
• При переломе обоих мыщелков надёжную фиксацию рекомендовано достигать массивной пластиной угловой стабильностью при введении в проксимальные отверстия 3-4 блокируемых винтов достаточной длины (до 70-80 мм), которые должны перфорировать кортикальный слой противоположного мыщелка. Винты должны быть ориентированы так, чтобы пройти через субхондральные слои на обеих сторонах, причём пластина должна располагаться на стороне бóльшего повреждения [1, 2, 9, 10, 16].
Уровень убедительности рекомендаций С (уровень достоверности доказательств 4).
Комментарии. При применении пластин без эффекта угловой стабильности («блокируемой головки винта») надёжно фиксировать одной L - или T-пластинкой удаётся только при укладывании её на стороне смещения и стабильном переломе второго мыщелка. В типичных случаях полной нестабильности фиксацию осуществляют двумя L- + T-пластинками, из которых L-образная располагается на наружном мыщелке, а T-образная - на внутреннем. При значительной асимметрии разрушения - массивная Г-образная поддерживающая - располагается на стороне большей деформации, чаще снаружи, а вторая - прямая или Т-образная на 4-5 винтах, - на противоположной стороне для боковой стабилизации. Костная пластика обычно необходима, но в некоторых случаях у весьма пожилых пациентов для уменьшения травматичности операции допустим остеосинтез с укорочением на 1-2 см Восстановлению в этом случае подлежит ось и форма суставных поверхностей, что позволяет уменьшить объём костного дефекта и обойтись без костной пластики. Применение консервированной кости также позволяет снизить травматичность вмешательства за счёт отказа от взятия аутотрансплантата.
• При обширных ревизиях с обнажением медиальной и латеральной поверхностей эпиметафиза большеберцовой кости трубки активного дренажа рекомендовано укладывать с обеих сторон [1, 2, 9, 10, 16, 25, 27].
Уровень убедительности рекомендаций С (уровень достоверности доказательств 3).
• Иммобилизацию в послеоперационном периоде рекомендовано выполнять обязательно [2, 9, 10, 16, 27, 29, 34].
Уровень убедительности рекомендаций С (уровень достоверности доказательств 4).
Комментарии. Она проводится до спадения отёка, а при переломо-вывихах её длительность определяется травмой связок и способом их восстановления, что в среднем составляет от 3 до 6 недель.
• После операции в первые сутки рекомендовано применять локальную гипотермию на коленный сустав и в/3 голени, а также - возвышенное положение конечности при постельном режиме до спадения отёка. В среднем пациенту разрешается вставать на костыли с 4-6 дня без нагрузки на ногу. Приблизительно в этот же срок при отсутствии повреждения связок снимается иммобилизация, она заменяется на эластичное бинтование или компрессионный чулок с I-II степенью компрессии, и пациент начинает восстанавливать движения в коленном суставе пассивным свешиванием голени по пункту 2,1,1. [1, 2, 8, 9, 10, 16, 25, 27, 34].
Уровень убедительности рекомендаций С (уровень достоверности доказательств 3).
Комментарии. К двум неделям после операции должно быть достигнуто сгибание 90˚-100˚. Критерии выписки аналогичны вышеуказанным для переломов одного мыщелка. Допускается выписка со швами начиная с 8 суток при благоприятном течении раневого процесса, общем хорошем самочувствии и уверенной ходьбе на костылях.
• Открытые внутрисуставные переломы проксимального отдела костей голени рекомендовано рассматривать как переломы с тяжелой травмой мягких тканей. Методом выбора является первичная хирургическая обработка ран, открытая репозиция, ограниченная внутренняя фиксация суставной поверхности эпифиза и чрескостный остеосинтез спицевыми или спицестержневыми аппаратами на основе набора Илизарова или «гибридных систем» из разных аппаратов внешней фиксации [1, 2, 9, 10, 16, 31, 34].
Уровень убедительности рекомендаций С (уровень достоверности доказательств 3).
Комментарии. Пациент доставляется в транспортной шине в операционную, где с участием анестезиолога достигают полного эффекта анестезии (спинномозговая анестезия или наркоз). На первом (нестерильном этапе) производится освобождение стопы из шины, обработка операционного поля под проведение пяточной спицы и хирург - в стерильных перчатках обрабатывает стопу и проводит спицу, после чего ассистент снимает транспортную иммобилизацию. Налаживается скелетное вытяжение на дистракторе ортопедического стола, на которой конечность укладывают так, чтобы вне контакта с шиной оставалась не только голень, но и верхняя треть бедра. Производится мытьё всей голени и раны проточной водой щётками с мыльным раствором и первичная остановка кровотечения (при наличии жгута, последний снимают после налаживания вытяжения). Производится повторная - полноценная и окончательная обработка операционного поля растворами антисептиков по общим правилам (троекратно кожными спиртсодержащими антисептиками), отграничение операционного поля с укрыванием стерильными простынями кремальерной шины. Бригада перемывается и одевает стерильные халаты, под верхнюю треть голени и коленный сустав подкладывают стерильный большой лоток или тазик для сбора промывных вод при окончательной обработке раны.
После этого (вторым этапом - в стерильных условиях, после мытья рук хирурга и ассистента, и одевания халатов) и проводят окончательную первичную хирургическую обработку раны (ПХО).
ПХО включает: рассечение раны, достаточное для полноценной ревизии, иссечение всех нежизнеспособных и загрязнённых тканей, обеспечивается окончательный гемостаз. Скелетирование концов отломков распатором не производится. Отломки сопоставляют и временно фиксируют спицей или замковым костодержателем. Применяется ограниченная внутренняя фиксация отломков, несущих суставные поверхности таким образом, чтобы эпифиз большеберцовой кости представлял из себя единый анатомически правильно собранный костный конгломерат, пригодный для закрытой фиксации в кольце (дуге 2/3 или 3/5 кольца). Производится ушивание ран с обязательным активным дренированием раны и наложение наводящих швов. Сомнительные по показателям жизнеспособности участки кожи не иссекаются. Накладывается аппарат Илизарова из четырёх опор (колец) с промежуточным рентгенконтролем или ЭОП-контролем стояния отломков при помощи «С-дуги» и окончательной коррекцией: операцию заканчивают при полностью сопоставленных и надёжно фиксированных отломках. Предпочтительно использование полностью предварительно собранной конструкции аппарата, включающего две дуги 2/3 или 3/5 кольца на нижнюю треть бедра и эпифиз большеберцовой кости, а также 2 кольца. В качестве чрескостных элементов используется комбинация спиц и стержней: спицы фиксируют собственно мыщелки, стержни - диафизарный отломок голени, а при выраженном остеопорозе - дополнительно фиксируют бедро.
Удаление имплантата.
• Рекомендовано аппарат внешней фиксации снимать по завершении консолидации перелома МББК в срок 4-6 месяцев [1, 2, 8, 9, 10, 16, 25, 31].
Уровень убедительности рекомендаций С (уровень достоверности доказательств 3).
• Внутренние фиксаторы после погружного остеосинтеза (внутренней фиксации - ORIF) перелома МББК рекомендовано удалять в сроки 7-12 месяцев при достижении полной консолидации [1, 2, 9, 10, 16, 19, 25, 27, 34].
Уровень убедительности рекомендаций В (уровень достоверности доказательств 2).
Комментарии. Следует убедить пациента в необходимости их удаления, поскольку после перелома у пациента неизбежно развивается артроз. Оставленный металлический имплантат препятствует проведению МРТ для планирования артроскопической санации коленного сустава на I-II стадиях развития артроза. При возникновении показаний к эндопротезированию через 5-20 лет на III стадии артроза не удалённый фиксатор является серьёзными препятствием замене сустава вследствие трудностей удаления фиксаторов, обусловленных остеоинтеграцией титановых элементов, а также явления холодовой сварки в углостабильных отверстиях пластин, наиболее часто применяемых при этой патологии.
При получении данных обследования производится сортировка пациентов на следующие группы:
1) первичный остеосинтез в экстренном порядке:
А) открытые переломы без признаков гнойного воспаления или сопровождающиеся тяжёлой травмой мягких тканей - для первичной хирургической обработки повреждения мягких тканей и внутренней (открытые переломы I степени) или комбинированной внешней фиксации (открытые переломы II-III степени);
Б) закрытые переломы эпиметафизов при отсутствии сопутствующей соматической патологии (для накостного остеосинтеза);
В) переломовывихи для остеосинтеза или (при наличии противопоказаний к экстренному остеосинтезу) для вправления вывиха под наркозом;
Г) переломы, сопровождающиеся шоком или сопутствующей черепно-мозговой травмой (для временной мостовидной внеочаговой внешней фиксации как этап подготовки к окончательной внутренней фиксации);
2) консервативное лечение (стабильный перелом практически без смещения или отказ пациента от операции);
3) первично-отсроченный остеосинтез (тяжёлые закрытые переломы обоих мыщелков для остеосинтеза с применением специальной техники и требующей гемотрансфузии по расчёту планируемой высокой кровопотери);
4) вторичный остеосинтез:
А) при отказе от экстренного вмешательства пациентом,.
Б) при сопутствующей соматической патологии, требующей длительной подготовки к оперативному вмешательству (или после мостовидной временной фиксации),.
В) при наличии гнойных осложнений.
• Пациентов первой группы в транспортной шине рекомендовано направлять: «а» «б» и «в» - в операционную для остеосинтеза, «г» и «д» - в отделение реанимации для противошоковой терапии и подготовки к экстренному вмешательству. Пациенты второй третьей и четвёртой группы направляются в перевязочную для наложения скелетного вытяжения и госпитализируются в дежурное отделение. Пациенты четвёртой «в» группы госпитализируются в отделение костно-гнойной хирургии или при его отсутствии - в отдельную (гнойную) палату [1, 2, 8, 12].
Уровень убедительности рекомендаций 4 (уровень достоверности доказательств С).
3,1 Консервативное лечение.
• Консервативное лечение рекомендовано при стабильных (отсутствует патологическая подвижность при варус-вальгус-тестах) переломах без смещения и с незначительным смещением (импрессия менее 2мм, расширение эпифиза «поперечный диастаз» менее 5мм без угловой деформации). Консервативное лечение проводится также при отказе пациента от вмешательства, выявлении общих противопоказаний к операции (соматическая патология в состоянии декомпенсации) или местных осложнений (тромбоз, флебит, сопутствующие обширные язвы голени, пиодермия, рожистое воспаление и прочее) [1, 2, 8, 11, 12].Уровень убедительности рекомендаций В (уровень достоверности доказательств 2).
Комментарии. В условиях перевязочной приёмного покоя под местной анестезией после полноценной обработки операционного поля (коленный сустав и прилежащие трети голени и бедра) производится пункция коленного сустава, аспирация крови из его полости (обращают внимание на наличие жира, кровь сдаётся на посев) и накладывается скелетное вытяжение за пяточную кость с грузом 5-6 кг. Укладывание голени на шину Белера производит врач сразу после пункции. Закрытая репозиция отломков на вытяжении проводится только при подмыщелковых переломах и переломах мыщелков без импрессии. Для профилактики пролежня на пяточной области и разгрузки икроножной группы мышц проводится обязательное подвешивание скобы на уровне, исключающем контакт материала шины Белера с кожей пяточной области [1, 2, 8].
• При изолированных импрессиях менее 5 мм и ограниченных краевых переломах (фрагмент шириной менее 5 мм) после пункции коленного сустава рекомендовано проводить иммобилизацию задней гипсовой лонгетой в положении разгибания в коленном суставе со стопой на одну-две недели. Пациенту рекомендована магниторезонансная томография в отсроченном порядке для контроля мягкотканого компонента травмы и определения показаний к артроскопии (ревизия, резекция или шов мениска или восстановление связок по показаниям). По истечении двух недель рекомендовано проводить функциональное лечение в амбулаторном порядке с разгрузкой коленного сустава в течение 8 недель. Выписка осуществляется при отсутствии напряжённого выпота в коленном суставе через двое суток после пункции, если пациент отказался от артроскопии, а если последняя выполнена, вопрос о выписке решают с учётом данных артроскопии [1, 2, 3, 4, 6, 7, 9, 22].
Уровень убедительности рекомендаций В (уровень достоверности доказательств 3).
• На коленный сустав в первые сутки рекомендовано применять локальную гипотермию в виде пузыря со льдом. Медикаментозное лечение - анальгетики, снотворное на ночь в первые трое суток [1, 2, 5, 7, 9, 16, 22].
Уровень убедительности рекомендаций С (уровень достоверности доказательств 3).
• На скелетном вытяжении рентгенконтроль стояния отломков рекомендовано проводить в первые сутки после госпитализации [1, 2, 8, 19].
Уровень убедительности рекомендаций С (уровень достоверности доказательств 4).
Комментарии. Коррекция стояния отломков эффективна только при отсутствии или незначительности импрессионного компонента (то есть при изолированном неоскольчатом переломе одного мыщелка и при подмыщелковых переломах). При стабильных переломах скелетное вытяжение проводится до спадения отёка и исчезновения выпота в коленном суставе (7-10 суток) с последующим наложением циркулярной подкладочной (на чулок или специальную подкладку) гипсовой повязки до паховой складки в среднефизиологическом положении. После рентгенконтроля, подтверждающего удовлетворительное стояние отломков в гипсовой повязке, проводится обучение ходьбе на костылях, после чего пациент подлежит выписке на амбулаторное лечение под наблюдение травмпункта. Критериями выписки является: удовлетворительное стояние отломков, состоятельность иммобилизации уверенная ходьба на костылях, а также отсутствие угрозы сдавления, о которой судят при динамическом наблюдении за конечностью.
• При нестабильном подмыщелковом переломе (при противопоказаниях к остеосинтезу) после сопоставления отломков вытяжение рекомендовано проводить 5-6 недель до положительной функциональной пробы (удержание на весу голени, которая не деформируется при снятом грузе). При изолированном переломе одного мыщелка по истечении четырёх недель рекомендовано проводить варус-вальгус тест и при клинической стабильности накладывать циркулярную гипсовую повязку (общим сроком до 8 недель от момента травмы) [1, 6, 9, 25, 29, 33].
Уровень убедительности рекомендаций С (уровень достоверности доказательств 4).
• При выписке пациент направляется под наблюдение травмпункта с рекомендацией иммобилизации в данной повязке в течение трёх месяцев при переломах обоих мыщелков и подмыщелковых переломах или двух месяцев при переломе одного мыщелка с последующей разработкой движений и ограничением нагрузки при ходьбе до 4 месяцев [8, 11, 19].
Уровень убедительности рекомендаций С (уровень достоверности доказательств 4).
Консервативное лечение как этап подготовки к операции.
• Рекомендовано проводить в сортировочных группах «3» и «4» при подготовке к остеосинтезу. Рекомендуемым средством иммобилизации является скелетное вытяжение, попытки точной репозиция не предпринимаются. Цель: временная фиксация при сохранении длины сегмента, а также контроль за состоянием кожных покровов (лечение ссадин, инфицированных ран, язв, гнойничковых поражений кожи) при обеспечении удобства ухода и санации. Особое внимание уделяется подвешиванию стопы для профилактики пролежней пяточной области.
Уровень убедительности рекомендаций С (уровень достоверности доказательств 4).
Комментарии. Подготовка операционных полей предварительная (санация кожных покровов, лечение ссадин и ран до эпителизации и отторжения струпов) проводится на протяжении всего предоперационного периода. Окончательная подготовка, включающая мытьё с мылом нижней конечности и донорского места и бритье кожи от нижней трети бедра с захватом области коленного сустава и верхней половиной голени, а также паха и подвздошной области осуществляется непосредственно перед операцией не ранее, чем за час до разреза.
В операционную пациента при такой подготовке подают с шиной Белера и продолжающимся скелетным вытяжением, которое снимают после введения в наркоз или достижения эффекта спинномозговой анестезии.
• Рекомендована. Следующая м едикаментозная терапия:
- анальгетики в первые трое суток после травмы и после остеосинтеза;
Периоперационная антибиотикопрофилактика (2,0 Цефазолина** во время операции и по 1,0 Цефазолина** х 3 раза в сутки в первые два дня;
- при открытых повреждениях и сопутствующих хронических воспалениях - 2,0 Цефазолина** во время операции и по 1,0 Цефазолина** х 3 раза в сутки в течение 7 дней;
- при сопутствующем общем или местном воспалительном процессе антибиотик подбирается по спектру, полученному на антибиотикограмме бактериологического посева;
- профилактика ТЭЛА: Эноксапарин натрия** 0,02 - 0,2мл (или Дальтепарин натрия 2500 МЕ, или Надропарин кальция 1850 МЕ - 0,3 мл) за 12 часов до операции и далее в той же дозе по 1 разу 7 суток. За трое суток до отмены прямых антикоагулянтов - Варфарин** 1таблетке один раз в сутки на протяжении всего срока иммобилизации (при ранней разработке - не применяется). Контроль МНО перед выпиской.
- инфузионная терапия при тяжёлой травме мягких тканей, во время анестезии и в случаях, обусловленных сопутствующей патологией;
- витамины Тиамин**, Пиридоксин**, Цианокобаламин недельным курсом. [1, 2, 3, 4, 6, 7, 10, 15, 25, 34].
Уровень убедительности рекомендаций В (уровень достоверности доказательств 2).
3,2 Хирургическое лечение.
• Для любых переломов проксимального эпиметафиза большеберцовой кости целесообразен экстренный остеосинтез [9, 16].Уровень убедительности рекомендаций С (уровень достоверности доказательств 4).
Комментарии. Отказ от экстренного остеосинтеза может быть обоснован только отсутствием технической возможности или противопоказаниями, а также информированным отказом пациента. Наличие ссадин и поверхностных ран без признаков воспаления со сроком менее 24 часов от момента травмы не является противопоказанием для любых методик остеосинтеза. Первично-отсроченный и вторичный остеосинтез выполняются после устранения причин отказа от экстренного вмешательства: соответствие местным критериям операбельности, достижения компенсации по сопутствующей соматической патологии и выполнение технических требований к избранной методике остеосинтеза, а также с учётом действующей очерёдности плановых вмешательств.
• Остеосинтез перелома одного мыщелка рекомендовано выполнять в первые сутки при отсутствии противопоказаний к вмешательству и наличии достоверных данных обследования [1, 2, 9, 16].
Уровень убедительности рекомендаций С (уровень достоверности доказательств 4).
Комментарии. Необходимость выполнения КТ (внутрибольничная очередь на КТ) может служить основанием для выполнения операции в отсроченном порядке. При изолированном переломе одного мыщелка и отсутствии импрессии допускается минимально инвазивная репозиция и фиксация с ЭОП-контролем или артроскопически управляемый остеосинтез. В этих случаях допустимо использование 2-3 канюлированных винтов или аппарата внешней фиксации. Операцию выполняют в ЭОП-операционной при наличии полного комплекта имплантатов с установочным инструментарием.
В остальных случаях операция включает артротомию, открытое сопоставление отломков и накостный остеосинтез - открытую репозицию и внутреннюю фиксацию (ORIF). При этих переломах методом выбора (наиболее эффективным и обоснованным) является остеосинтез пластинами с угловой стабильностью: «locking plate»( LP), или вильчатыми пластинами. Допускается использование пластин с фиксацией незамыкаемыми винтами и спонгиозной 6,5мм резьбой, фиксирующей эпифиз: Г-образной и поддерживающей на наружном мыщелке и Т-образной - на внутреннем при отсутствии остеопороза или низких его степенях.
Фиксация только винтами при оскольчатых и импрессионных переломах считается не отвечающей современным требованиям эффективности и применяться не должна.
• Оперативное лечение рекомендовано выполнять с обескровливанием конечности [2, 9, 10, 16, 25, 27].
Уровень убедительности рекомендаций С (уровень достоверности доказательств 3).
Комментарии. Для этого применяют два жгута - первый - венозный, которым осуществляют бинтование от плюсны в проксимальном направлении до нижней трети бедра, на которую накладывают артериальный жгут, после чего венозный снимают. Операцию проводят на обескровленном сегменте, что обеспечивает низкую вероятность ошибок, точность репозиции, низкую кровопотерю. Обескровливание при изолированном переломе одного мыщелка продолжают до ушивания раны, а при переломах обоих мыщелков - до окончательной стабилизации перелома, после чего кровоток восстанавливают, осуществляют остановку кровотечения и затем ушивают рану.
• При переломах, включающих отщеп метафиза и импрессию в передних и центральных отделах суставных поверхностей, рекомендовано выполнять переднелатеральный или переднемедиальный доступ с мобилизацией переднего рога мениска. Даже при повреждениях мениска следует стремиться его сохранять. При ревизии перелома проверяют переднезаднюю стабильность и состояние крестообразных связок [2, 9, 10, 16, 25, 27].
Уровень убедительности рекомендаций С (уровень достоверности доказательств 3).
• Для открытой репозиции импрессионного фрагмента рекомендован приём «открытая книга», состоящий из пяти этапов:
1) отведение кортикального фрагмента;
2) последовательный подъём импрессионных фрагментов суставной поверхности на нормальный уровень и точное сопоставление по краям хрящевых поверхностей: центр правильно отрепонированной суставной поверхности - умеренно выпуклый, не имеет ступенек и располагается визуально выше костно-хрящевых краёв закрываемой как книга кортикальной пластинки;
3) фиксация отломка 2-3 фрагментами спиц Илизарова «изнутри-наружу» с выведением спиц через кожу на противоположной стороне и скусыванием их по краю фрагмента, так, чтобы они не препятствовали закрытию кортикальной створки;
4) определение объёма импрессионного дефекта ( формы и размеров трансплантата) с выполнением костной пластики, забором аутотрансплантата или использованием донорской или синтетических костезаменителей;
5) окончательная фиксация - закрытие кортикальной створки и фиксация отломков пластиной, удаление временных спиц в случае когда импрессионный фрагмент является изолированным при надёжной фиксации над трансплантатом. При многоскольчатом переломе импрессионного фрагмента отломки между собой сшивают 2-мя - 4мя спицами Ø2 которые проводят через кортикальный фрагмент над верхним краем пластины или через специальные «спицевые отверстия» в последних моделях «locking plate», и внедрением их в неповреждённый субхондральный слой противоположного мыщелка и только после этого удаляют временные спицы [1, 2, 9, 10, 16, 25, 27].
Уровень убедительности рекомендаций С (уровень достоверности доказательств 3).
• При изолированных центральных импрессиях без повреждения кортикальных стенок эпиметафиза репозицию рекомендовано осуществлять «выбиванием» импрессионного фрагмента импактором через кортикальную створку диаметром 1,5-2 которую открывают остеотомом в скате метафиза под участком импрессии с последующей костной пластикой и фиксацией отломков винтами через трансплантат и закрытием створки [1, 2, 9, 10, 16, 22, 25, 27].
Уровень убедительности рекомендаций С (уровень достоверности доказательств 3).
Комментарии: Учитывая значительность усилий, передаваемых на остеотом, которые приводят к полному смятию спонгиозной ткани, целесообразно на время импакции последнюю извлечь остеотомом до субхондрального (жесткого и несминаемого) слоя, а после репозиции уложить аутокость обратно. Вначале под отрепонированный импрессионный фрагмент укладывают прочный несущий основной трансплантат, а затем под створку возвращают сохранённую губчатую аутокость. Это позволяет уменьшить объём костной пластики на 2 см3-5 см3. Операция может быть выполнена как под визуальным, так и под артроскопическим или ЭОП-контролем. Основная фиксация осуществляется 2-3 винтами, проведёнными в субхондральном слое через кортикальную стенку, сквозь несущий трансплантат в неповреждённую кортикальную стенку противоположного мыщелка. При выраженном остеопорозе винты вводят через накостную пластину, которая обеспечивает более высокую надёжность.
В качестве донорского материала используется фрагмент крыла подвздошной кости или участок губчатой кости из прилежащего мыщелка бедра. Из бедра костный трансплантат забирается через толстую кортикально-губчатую створку с восстановлением кровоснабжаемой кортикальной поверхности донорского места и его герметизацией для профилактики гематом и последующей консолидации с восстановлением прочности донорского места. Из крыла подвздошной кости для профилактики длительного болевого синдрома трансплантат забирают с сохранением края гребня с фиксирующимися к нему мышцами брюшного пресса. Методика забора трансплантата вместе с краем является устаревшей, так как приводит к длительному стойкому болевому синдрому.
Промежуточный рентгенконтроль на этапе окончательной репозиции обязателен, предпочтительное время выполнения - после введения проксимальных спонгиозных винтов в субхондральную кость и фиксации диафизарной части пластины одним-двумя винтами. При этом контролируется не только чистота суставной поверхности, но и расположение проксимальных винтов: корректность направления и отсутствие в полости сустава фиксирующих элементов.
После фиксации пластины первыми винтами (60-80-я минуты операции) восстанавливают кровоток в конечности, снимая жгут или сбрасывая до нуля давление пневмоманжеты, и проводят окончательный гемостаз. Подшивают на место мобилизованный (или оторванный при травме) мениск. Вводят остальные кортикальные винты. Коленный сустав ушивают наглухо с активным дренированием одновременно и полости сустава и ложа пластинки. Активное дренирование проводят во всех случаях независимо от кровоточивости раны и объёма операционной кровопотери. Дренирование при малоинвазивных вмешательствах не применяется.
В послеоперационном периоде проводится иммобилизация задней гипсовой лонгетой в положении полного разгибания сроком от трёх суток (остеосинтез без мобилизации мениска и артротомии) до 7-10 суток (шов мениска после его разрыва или мобилизации) с последующей разработкой движений пассивным свешиванием голени через край койки. Активное удержание разогнутой голени на весу откладывают до 4-6 недели в зависимости от характера перелома, прочности костной ткани и надёжности достигнутой фиксации. Иммобилизация на срок 4-6 недель проводится после шва крестообразных или коллатеральных связок или отрыва межмыщелкового возвышения при невозможности его надёжной фиксации.
• Перед остеосинтезом перелома обоих мыщелков рекомендовано обеспечить наличие донорской крови [2, 9, 10, 16, 25, 27, 34].
Уровень убедительности рекомендаций С (уровень достоверности доказательств 3).
Комментарии. Операция также выполняется с обескровливанием конечности, однако учитывая бóльший по сравнению с остеосинтезом одного мыщелка объём и длительность вмешательства, половина которого проходит после восстановления кровотока, обычно у 10-30% таких пациентов требуется восполнение кровопотери в объёме 1-3 доз крови.
• При оскольчатых переломах обоих мыщелков и переломо-вывихах, где имеется повреждение практически всех структур - разрез рекомендовано осуществлять с отсечением бугристости большеберцовой кости и широкой ревизией сустава [2, 9, 10, 11, 16, 27, 31, 34].
Уровень убедительности рекомендаций С (уровень достоверности доказательств 4).
Комментарии. Заключается в выполнении продольного кожно-фасциального разреза, под которым осуществляется Y-образный разрез с поперечным рассечением капсулы под менисками до уровня коллатеральных связок и отсечением бугристости большеберцовой кости. Для контроля открытой репозиции отводят надколенник со связкой - вверх, а мениски - в стороны. Поскольку при переломах обоих мыщелков довольно редко повреждается сама бугристость большеберцовой кости, это позволяет формировать в ней упорный костный уступ глубиной 8-10 мм и высотой 15-20 который успешно препятствует тяге связки надколенника. Фрагмент вырубается удлинённым до 4-5 см для удобства последующей фиксации - верхушка фрагмента находится в зоне, где компактная кость имеет достаточную толщину и прочность. Эта форма фрагмента позволяет выполнить при закрытии раны технически простую и безопасную его фиксацию двойным проволочным швом, который проводят через каналы в компактной кости под верхушкой удлинённого фрагмента. При вовлечении бугристости в зону многооскольчатого перелома связку надколенника поднимают вместе с отколовшимся фрагментом.
Для этого разреза характерно отсутствие некрозов кожи, и сохранение естественной фиксации менисков к капсуле. Фиксация бугристости с опорным уступом позволяет до снятия швов начинать пассивные движения в коленном суставе (свешивание голени) и к моменту выписки пациента из клиники достичь амплитуды сгибания, приближающейся к прямому углу. Этот разрез при самых тяжелых травмах, угрожающих развитием тяжелого дегенеративно-дистрофического процесса, позволяет сохранить не только функцию, но и наилучшие условия для выполнения в отдалённом периоде эндопротезирования, требующего высокого качества местных тканей.
• При переломе обоих мыщелков надёжную фиксацию рекомендовано достигать массивной пластиной угловой стабильностью при введении в проксимальные отверстия 3-4 блокируемых винтов достаточной длины (до 70-80 мм), которые должны перфорировать кортикальный слой противоположного мыщелка. Винты должны быть ориентированы так, чтобы пройти через субхондральные слои на обеих сторонах, причём пластина должна располагаться на стороне бóльшего повреждения [1, 2, 9, 10, 16].
Уровень убедительности рекомендаций С (уровень достоверности доказательств 4).
Комментарии. При применении пластин без эффекта угловой стабильности («блокируемой головки винта») надёжно фиксировать одной L - или T-пластинкой удаётся только при укладывании её на стороне смещения и стабильном переломе второго мыщелка. В типичных случаях полной нестабильности фиксацию осуществляют двумя L- + T-пластинками, из которых L-образная располагается на наружном мыщелке, а T-образная - на внутреннем. При значительной асимметрии разрушения - массивная Г-образная поддерживающая - располагается на стороне большей деформации, чаще снаружи, а вторая - прямая или Т-образная на 4-5 винтах, - на противоположной стороне для боковой стабилизации. Костная пластика обычно необходима, но в некоторых случаях у весьма пожилых пациентов для уменьшения травматичности операции допустим остеосинтез с укорочением на 1-2 см Восстановлению в этом случае подлежит ось и форма суставных поверхностей, что позволяет уменьшить объём костного дефекта и обойтись без костной пластики. Применение консервированной кости также позволяет снизить травматичность вмешательства за счёт отказа от взятия аутотрансплантата.
• При обширных ревизиях с обнажением медиальной и латеральной поверхностей эпиметафиза большеберцовой кости трубки активного дренажа рекомендовано укладывать с обеих сторон [1, 2, 9, 10, 16, 25, 27].
Уровень убедительности рекомендаций С (уровень достоверности доказательств 3).
• Иммобилизацию в послеоперационном периоде рекомендовано выполнять обязательно [2, 9, 10, 16, 27, 29, 34].
Уровень убедительности рекомендаций С (уровень достоверности доказательств 4).
Комментарии. Она проводится до спадения отёка, а при переломо-вывихах её длительность определяется травмой связок и способом их восстановления, что в среднем составляет от 3 до 6 недель.
• После операции в первые сутки рекомендовано применять локальную гипотермию на коленный сустав и в/3 голени, а также - возвышенное положение конечности при постельном режиме до спадения отёка. В среднем пациенту разрешается вставать на костыли с 4-6 дня без нагрузки на ногу. Приблизительно в этот же срок при отсутствии повреждения связок снимается иммобилизация, она заменяется на эластичное бинтование или компрессионный чулок с I-II степенью компрессии, и пациент начинает восстанавливать движения в коленном суставе пассивным свешиванием голени по пункту 2,1,1. [1, 2, 8, 9, 10, 16, 25, 27, 34].
Уровень убедительности рекомендаций С (уровень достоверности доказательств 3).
Комментарии. К двум неделям после операции должно быть достигнуто сгибание 90˚-100˚. Критерии выписки аналогичны вышеуказанным для переломов одного мыщелка. Допускается выписка со швами начиная с 8 суток при благоприятном течении раневого процесса, общем хорошем самочувствии и уверенной ходьбе на костылях.
• Открытые внутрисуставные переломы проксимального отдела костей голени рекомендовано рассматривать как переломы с тяжелой травмой мягких тканей. Методом выбора является первичная хирургическая обработка ран, открытая репозиция, ограниченная внутренняя фиксация суставной поверхности эпифиза и чрескостный остеосинтез спицевыми или спицестержневыми аппаратами на основе набора Илизарова или «гибридных систем» из разных аппаратов внешней фиксации [1, 2, 9, 10, 16, 31, 34].
Уровень убедительности рекомендаций С (уровень достоверности доказательств 3).
Комментарии. Пациент доставляется в транспортной шине в операционную, где с участием анестезиолога достигают полного эффекта анестезии (спинномозговая анестезия или наркоз). На первом (нестерильном этапе) производится освобождение стопы из шины, обработка операционного поля под проведение пяточной спицы и хирург - в стерильных перчатках обрабатывает стопу и проводит спицу, после чего ассистент снимает транспортную иммобилизацию. Налаживается скелетное вытяжение на дистракторе ортопедического стола, на которой конечность укладывают так, чтобы вне контакта с шиной оставалась не только голень, но и верхняя треть бедра. Производится мытьё всей голени и раны проточной водой щётками с мыльным раствором и первичная остановка кровотечения (при наличии жгута, последний снимают после налаживания вытяжения). Производится повторная - полноценная и окончательная обработка операционного поля растворами антисептиков по общим правилам (троекратно кожными спиртсодержащими антисептиками), отграничение операционного поля с укрыванием стерильными простынями кремальерной шины. Бригада перемывается и одевает стерильные халаты, под верхнюю треть голени и коленный сустав подкладывают стерильный большой лоток или тазик для сбора промывных вод при окончательной обработке раны.
После этого (вторым этапом - в стерильных условиях, после мытья рук хирурга и ассистента, и одевания халатов) и проводят окончательную первичную хирургическую обработку раны (ПХО).
ПХО включает: рассечение раны, достаточное для полноценной ревизии, иссечение всех нежизнеспособных и загрязнённых тканей, обеспечивается окончательный гемостаз. Скелетирование концов отломков распатором не производится. Отломки сопоставляют и временно фиксируют спицей или замковым костодержателем. Применяется ограниченная внутренняя фиксация отломков, несущих суставные поверхности таким образом, чтобы эпифиз большеберцовой кости представлял из себя единый анатомически правильно собранный костный конгломерат, пригодный для закрытой фиксации в кольце (дуге 2/3 или 3/5 кольца). Производится ушивание ран с обязательным активным дренированием раны и наложение наводящих швов. Сомнительные по показателям жизнеспособности участки кожи не иссекаются. Накладывается аппарат Илизарова из четырёх опор (колец) с промежуточным рентгенконтролем или ЭОП-контролем стояния отломков при помощи «С-дуги» и окончательной коррекцией: операцию заканчивают при полностью сопоставленных и надёжно фиксированных отломках. Предпочтительно использование полностью предварительно собранной конструкции аппарата, включающего две дуги 2/3 или 3/5 кольца на нижнюю треть бедра и эпифиз большеберцовой кости, а также 2 кольца. В качестве чрескостных элементов используется комбинация спиц и стержней: спицы фиксируют собственно мыщелки, стержни - диафизарный отломок голени, а при выраженном остеопорозе - дополнительно фиксируют бедро.
Удаление имплантата.
• Рекомендовано аппарат внешней фиксации снимать по завершении консолидации перелома МББК в срок 4-6 месяцев [1, 2, 8, 9, 10, 16, 25, 31].
Уровень убедительности рекомендаций С (уровень достоверности доказательств 3).
• Внутренние фиксаторы после погружного остеосинтеза (внутренней фиксации - ORIF) перелома МББК рекомендовано удалять в сроки 7-12 месяцев при достижении полной консолидации [1, 2, 9, 10, 16, 19, 25, 27, 34].
Уровень убедительности рекомендаций В (уровень достоверности доказательств 2).
Комментарии. Следует убедить пациента в необходимости их удаления, поскольку после перелома у пациента неизбежно развивается артроз. Оставленный металлический имплантат препятствует проведению МРТ для планирования артроскопической санации коленного сустава на I-II стадиях развития артроза. При возникновении показаний к эндопротезированию через 5-20 лет на III стадии артроза не удалённый фиксатор является серьёзными препятствием замене сустава вследствие трудностей удаления фиксаторов, обусловленных остеоинтеграцией титановых элементов, а также явления холодовой сварки в углостабильных отверстиях пластин, наиболее часто применяемых при этой патологии.
|
|
Реабилитация и амбулаторное лечение
• Больным после остеосинтеза мыщелков большеберцовой кости сустава рекомендовано полноценное функциональное, социально-бытовое и профессиональное восстановление. Реабилитация больных основана на следующих принципах: раннее начало, непрерывность, последовательность, комплексность, индивидуальный подход в проведении лечебных мероприятий [1, 2, 4, 8, 9, 10, 16, 25, 27, 34].
Уровень убедительности рекомендаций В (уровень достоверности доказательств 2).
• Лечебно-восстановительный период рекомендовано начинать в стационаре, где осуществлялось оперативное вмешательство и продолжать, как правило, до 2 недель. Продолжать восстановительное лечение целесообразно в реабилитационных отделениях, а заканчивать - в специализированных лечебницах восстановительного лечения или санаторно-курортных учреждениях [1, 2, 9, 10, 13, 15, 16,].
Уровень убедительности рекомендаций С (уровень достоверности доказательств 4).
Комментарии: Задачами раннего послеоперационного периода являются профилактика послеоперационных осложнений со стороны сердечно-сосудистой системы, органов дыхания, желудочно-кишечного тракта и предупреждение трофических расстройств. Специальные задачи включают уменьшение отека мягких тканей и создание оптимальных анатомо-физиологических условий для заживления травмированных во время операции тканей. Средствами для решения этих задач являются упражнения для грудного и диафрагмального дыхания, для мелких суставов конечностей, присаживание в постели с помощью рук.
• Для профилактики пневмонии и застойных явлений в легких рекомендовано назначать дыхательную гимнастику и вибромассаж грудной клетки. При рефлекторной задержке мочеиспускания необходимо проводить 1 - 3 процедуры электростимуляции мочевого пузыря. В процессе иммобилизации коленного сустава, которая продолжается до 5-х - 7-х суток, назначаются ЛФК в виде активных упражнений для суставов верхних конечностей и не оперированной ноги, а также движения в голеностопном суставе и суставах стопы оперированной ноги [1, 2, 9, 16, 22, 27, 28] .
Уровень убедительности рекомендаций С (уровень достоверности доказательств 4).
• После стихания болей в операционной ране и спадения отёка, что для переломов мыщелков большеберцовой кости соответствует 5-7 суткам, коленный сустав рекомендовано окончательно освобождать от иммобилизации, назначать пассивные и активные движения в оперированном коленном суставе. Начинают разработку пассивным свешиванием голени, добиваясь за 1-2 недели сгибания до угла 70º-80º[ 1, 2, 9, 16,].
Уровень убедительности рекомендаций С (уровень достоверности доказательств 4).
Комментарии. С первые трое суток пациент удерживает конечность в возвышенном положении на шине Белера, а с 3-х суток под руководством инструктора ЛФК больного начинают обучать присаживаться в кровати с помощью рук и надкроватной рамы, либо обеспечивать пассивный перевод его в положение сидя с опусканием оперированной конечности на пол.
Важным элементом раннего реабилитационного периода является обучение больного самостоятельно вставать с постели и ложиться на нее. В первые полтора месяца пациенту с импрессионным переломом не рекомендовано удерживать на весу оперированную ногу в полном разгибании в горизонтальном положении, так как это приводит к перегрузке восстановленной импрессионной зоны перелома. Для этого не оперированной ногой больной поддерживает оперированную под область ахиллова сухожилия и с её помощью опускает ногу или поднимает на кровать.
При удовлетворительном самочувствии в этом положении на третий день после операции с помощью инструктора (или медперсонала) больного обучают ходьбе на костылях.
• Ранняя ходьба - очень важный элемент ранней реабилитации. Вначале рекомендовано разрешать ходить по 2 - 5 мин каждый час, после чего пациент укладывает ногу на шину Белера. Через 3-7 дней пациент может находиться в положении со свешенной ногой столько времени, сколько это не вызывает дискомфорт в оперированном коленном суставе[1, 2, 9, 16, 22, 27, 29].
Уровень убедительности рекомендаций С (уровень достоверности доказательств 3).
Комментарии: При ходьбе на костылях оперированная конечность совершает имитацию шага (фиксация шага), при которой конечность походит все циклы шага, при практически полном отсутствии опорной нагрузки. При этом нагрузка на стопы составляет до половины массы нижней конечности.
Основным условием обучения ходьбе с дополнительной опорой на костыли (ходунки) является сохранение равновесия, стоя на здоровой ноге. Обучение предполагает строгое соблюдение «правила треугольника»: здоровая нога никогда не должна находиться на линии костылей - она либо впереди, либо позади линии, соединяющей точки опоры костылей.
Даже при стабильной фиксации отломков импрессионного перелома больные с первых дней после операции не имеют права нагружать оперированную конечность, начиная её дозированную нагрузку в конце третьего месяца и доводят нагрузку до полной к концу 4-5-го месяца, а при многооскольчатых переломах этот пери д может быть увеличен. При этом ориентируются на безболезненность нагрузки и данные рентгенографии.
Ограничение нагрузки необходимо для профилактики вторичных импрессий, учитывая длительный период перестройки трансплантата и тот факт, что все отломки импрессионной зоны являются аваскулярными и нуждающимися в 2-3 месячном периоде реваскуляризации до начала действительной консолидации, способной противостоять вторичной импрессии.
• При благоприятном послеоперационном течении, больного рекомендовано выписать на амбулаторное лечение с предоставлением ему вышеописанных рекомендаций в выписной справке. Пациенту назначается контрольные осмотры оперировавшим хирургом на сроках 1,5 месяца (рентгенконтроль, контроль сгибания и разгибания, состояние сустава) для решения вопроса о работе на велотренажёре; 3 месяца (рентгенконтроль, контроль сгибания и разгибания, состояние сустава) для решения вопроса о дозированной нагрузке и стоке 4-5 месяцев (рентгенконтроль, контроль сгибания и разгибания, состояние сустава) для решения вопроса о переходе на ходьбу с полной нагрузкой и страховочной опорой на трость (без нагрузки на трость), но с возможностью нагрузки на трость в случае потери равновесия [1, 2, 9, 16].
Уровень убедительности рекомендаций С (уровень достоверности доказательств 4).
Комментарии. Больного обучают двигательному режиму ходьбы по лестнице, при которой больной одной рукой обязательно должен опираться на перила, а другой рукой - на оба костыля, сложенные вместе, или на сопровождающего, если имеется такая возможность. Это тренируется в период между 7 и 14-м днём после операции с учётом физического состояния пациента. Пациентам старческого возраста эта рекомендация требует непременного учёта индивидуальных физических возможностей.
К моменту перехода к дозированной нагрузке амплитуда движений в коленном суставе составляет: сгибание - не менее 60º и разгибание - не менее 175º с возможностью безболезненной опорной нагрузки не менее 35-30 кг при измерении на напольных весах. С начала 4-го месяца ежедневное увеличение нагрузки на конечность составляет 2-3 кг. и при достижении имеющейся массы тела осуществляется переход с костылей на трость. При повышенной массе тела все эти величины сохраняются, но соответственно увеличивается период выхода на полую нагрузку. При выходе на полную нагрузку трость пациент должен удерживать на стороне повреждения для профилактики перегрузки в случае, если пациент оступится и будет вынужден для профилактики падения нагрузить оперированную ногу.
У больных с выраженной комбинированной контрактурой процесс полного восстановления функции может затягиваться на более длительный срок. В этом случае пациента ориентируют на выполнение мобилизирующей операции при удалении фиксаторов.
• Полную нагрузку больным рекомендовано разрешать, в среднем, через 4-5 месяцев после операции. Основу лечебных мероприятий этого периода восстановительного лечения составляют бальнеотерапевтические процедуры, которые рекомендуют проводить в специализированных центрах или санаторно-курортных учреждениях. При использовании бассейна пациент должен быть способен ходить с тростью и восстановить амплитуду сгибания в коленном суставе более 90º для профилактики повторных травм при падении в бассейне и проблем с выходом из последнего, а также использования костылей на мокром кафеле [1, 2, 9, 16, 22, 28, 34].
Уровень убедительности рекомендаций С (уровень достоверности доказательств 4).
• Пациента рекомендовано ориентировать на проведение активной разработки после удаления фиксаторов, так как после этой операции отмечается увеличение амплитуды сгибания на 10º-20º и достижение нормального объёма движений в коленном суставе. Реабилитационная терапия заключается в интенсивной разработке и тренировке мышц [1, 9, 16].
Уровень убедительности рекомендаций С (уровень достоверности доказательств 4).
Уровень убедительности рекомендаций В (уровень достоверности доказательств 2).
• Лечебно-восстановительный период рекомендовано начинать в стационаре, где осуществлялось оперативное вмешательство и продолжать, как правило, до 2 недель. Продолжать восстановительное лечение целесообразно в реабилитационных отделениях, а заканчивать - в специализированных лечебницах восстановительного лечения или санаторно-курортных учреждениях [1, 2, 9, 10, 13, 15, 16,].
Уровень убедительности рекомендаций С (уровень достоверности доказательств 4).
Комментарии: Задачами раннего послеоперационного периода являются профилактика послеоперационных осложнений со стороны сердечно-сосудистой системы, органов дыхания, желудочно-кишечного тракта и предупреждение трофических расстройств. Специальные задачи включают уменьшение отека мягких тканей и создание оптимальных анатомо-физиологических условий для заживления травмированных во время операции тканей. Средствами для решения этих задач являются упражнения для грудного и диафрагмального дыхания, для мелких суставов конечностей, присаживание в постели с помощью рук.
• Для профилактики пневмонии и застойных явлений в легких рекомендовано назначать дыхательную гимнастику и вибромассаж грудной клетки. При рефлекторной задержке мочеиспускания необходимо проводить 1 - 3 процедуры электростимуляции мочевого пузыря. В процессе иммобилизации коленного сустава, которая продолжается до 5-х - 7-х суток, назначаются ЛФК в виде активных упражнений для суставов верхних конечностей и не оперированной ноги, а также движения в голеностопном суставе и суставах стопы оперированной ноги [1, 2, 9, 16, 22, 27, 28] .
Уровень убедительности рекомендаций С (уровень достоверности доказательств 4).
• После стихания болей в операционной ране и спадения отёка, что для переломов мыщелков большеберцовой кости соответствует 5-7 суткам, коленный сустав рекомендовано окончательно освобождать от иммобилизации, назначать пассивные и активные движения в оперированном коленном суставе. Начинают разработку пассивным свешиванием голени, добиваясь за 1-2 недели сгибания до угла 70º-80º[ 1, 2, 9, 16,].
Уровень убедительности рекомендаций С (уровень достоверности доказательств 4).
Комментарии. С первые трое суток пациент удерживает конечность в возвышенном положении на шине Белера, а с 3-х суток под руководством инструктора ЛФК больного начинают обучать присаживаться в кровати с помощью рук и надкроватной рамы, либо обеспечивать пассивный перевод его в положение сидя с опусканием оперированной конечности на пол.
Важным элементом раннего реабилитационного периода является обучение больного самостоятельно вставать с постели и ложиться на нее. В первые полтора месяца пациенту с импрессионным переломом не рекомендовано удерживать на весу оперированную ногу в полном разгибании в горизонтальном положении, так как это приводит к перегрузке восстановленной импрессионной зоны перелома. Для этого не оперированной ногой больной поддерживает оперированную под область ахиллова сухожилия и с её помощью опускает ногу или поднимает на кровать.
При удовлетворительном самочувствии в этом положении на третий день после операции с помощью инструктора (или медперсонала) больного обучают ходьбе на костылях.
• Ранняя ходьба - очень важный элемент ранней реабилитации. Вначале рекомендовано разрешать ходить по 2 - 5 мин каждый час, после чего пациент укладывает ногу на шину Белера. Через 3-7 дней пациент может находиться в положении со свешенной ногой столько времени, сколько это не вызывает дискомфорт в оперированном коленном суставе[1, 2, 9, 16, 22, 27, 29].
Уровень убедительности рекомендаций С (уровень достоверности доказательств 3).
Комментарии: При ходьбе на костылях оперированная конечность совершает имитацию шага (фиксация шага), при которой конечность походит все циклы шага, при практически полном отсутствии опорной нагрузки. При этом нагрузка на стопы составляет до половины массы нижней конечности.
Основным условием обучения ходьбе с дополнительной опорой на костыли (ходунки) является сохранение равновесия, стоя на здоровой ноге. Обучение предполагает строгое соблюдение «правила треугольника»: здоровая нога никогда не должна находиться на линии костылей - она либо впереди, либо позади линии, соединяющей точки опоры костылей.
Даже при стабильной фиксации отломков импрессионного перелома больные с первых дней после операции не имеют права нагружать оперированную конечность, начиная её дозированную нагрузку в конце третьего месяца и доводят нагрузку до полной к концу 4-5-го месяца, а при многооскольчатых переломах этот пери д может быть увеличен. При этом ориентируются на безболезненность нагрузки и данные рентгенографии.
Ограничение нагрузки необходимо для профилактики вторичных импрессий, учитывая длительный период перестройки трансплантата и тот факт, что все отломки импрессионной зоны являются аваскулярными и нуждающимися в 2-3 месячном периоде реваскуляризации до начала действительной консолидации, способной противостоять вторичной импрессии.
• При благоприятном послеоперационном течении, больного рекомендовано выписать на амбулаторное лечение с предоставлением ему вышеописанных рекомендаций в выписной справке. Пациенту назначается контрольные осмотры оперировавшим хирургом на сроках 1,5 месяца (рентгенконтроль, контроль сгибания и разгибания, состояние сустава) для решения вопроса о работе на велотренажёре; 3 месяца (рентгенконтроль, контроль сгибания и разгибания, состояние сустава) для решения вопроса о дозированной нагрузке и стоке 4-5 месяцев (рентгенконтроль, контроль сгибания и разгибания, состояние сустава) для решения вопроса о переходе на ходьбу с полной нагрузкой и страховочной опорой на трость (без нагрузки на трость), но с возможностью нагрузки на трость в случае потери равновесия [1, 2, 9, 16].
Уровень убедительности рекомендаций С (уровень достоверности доказательств 4).
Комментарии. Больного обучают двигательному режиму ходьбы по лестнице, при которой больной одной рукой обязательно должен опираться на перила, а другой рукой - на оба костыля, сложенные вместе, или на сопровождающего, если имеется такая возможность. Это тренируется в период между 7 и 14-м днём после операции с учётом физического состояния пациента. Пациентам старческого возраста эта рекомендация требует непременного учёта индивидуальных физических возможностей.
К моменту перехода к дозированной нагрузке амплитуда движений в коленном суставе составляет: сгибание - не менее 60º и разгибание - не менее 175º с возможностью безболезненной опорной нагрузки не менее 35-30 кг при измерении на напольных весах. С начала 4-го месяца ежедневное увеличение нагрузки на конечность составляет 2-3 кг. и при достижении имеющейся массы тела осуществляется переход с костылей на трость. При повышенной массе тела все эти величины сохраняются, но соответственно увеличивается период выхода на полую нагрузку. При выходе на полную нагрузку трость пациент должен удерживать на стороне повреждения для профилактики перегрузки в случае, если пациент оступится и будет вынужден для профилактики падения нагрузить оперированную ногу.
У больных с выраженной комбинированной контрактурой процесс полного восстановления функции может затягиваться на более длительный срок. В этом случае пациента ориентируют на выполнение мобилизирующей операции при удалении фиксаторов.
• Полную нагрузку больным рекомендовано разрешать, в среднем, через 4-5 месяцев после операции. Основу лечебных мероприятий этого периода восстановительного лечения составляют бальнеотерапевтические процедуры, которые рекомендуют проводить в специализированных центрах или санаторно-курортных учреждениях. При использовании бассейна пациент должен быть способен ходить с тростью и восстановить амплитуду сгибания в коленном суставе более 90º для профилактики повторных травм при падении в бассейне и проблем с выходом из последнего, а также использования костылей на мокром кафеле [1, 2, 9, 16, 22, 28, 34].
Уровень убедительности рекомендаций С (уровень достоверности доказательств 4).
• Пациента рекомендовано ориентировать на проведение активной разработки после удаления фиксаторов, так как после этой операции отмечается увеличение амплитуды сгибания на 10º-20º и достижение нормального объёма движений в коленном суставе. Реабилитационная терапия заключается в интенсивной разработке и тренировке мышц [1, 9, 16].
Уровень убедительности рекомендаций С (уровень достоверности доказательств 4).
|
|
Профилактика
Профилактика переломов НТП не отличается от таковой при остальных травмах. Соблюдение правил техники безопасности самим пациентом и осуществление мер по созданию травмобезопасной среды со стороны государства, в частности - применение инженерно-технического обеспечения зон повышенной опасности мерами активной и пассивной защиты граждан (освещение на дорогах, борьба с гололёдом, поддержание транспортных средств в исправном состоянии, оснащение их средствами пассивной безопасности). Профилактикой контрактур и псевдоартрозов НТП является соблюдение ортопедами-травматологами технологий лечения травм этой локализации и выполнение пациентами рекомендаций ортопедов, а также преемственность на её этапах [1, 2, 3, 7, 9].
После выполнения оперативного вмешательства и обеспечения профилактической терапии в стационаре пациент должен быть выписан под наблюдение врачей травмпункта.
• Контрольные рентгенограммы рекомендованы в сроки:
1,5 месяца (на консультации решается вопрос об эффективности восстановления движений и целесообразности её интенсификации;
3 месяца (на консультации решается вопрос об эффективности восстановления движений и начале дозированной нагрузки);
4 месяца (решение вопроса о вероятных сроках завершения консолидации и восстановления трудоспособности).
8-12 месяцев (решение вопроса об удалении фиксатора). Рекомендовано по данным этапных рентгенографий консультироваться с клиникой, в которой прооперирован пациент и учитывать рекомендации оперировавшего хирурга по дальнейшему лечению [1, 2, 9, 16, 22, 28, 34].
Уровень убедительности рекомендаций В (уровень достоверности доказательств 3).
Профилактика осложнений после остеосинтеза переломов МББК (см Приложение Г.
После выполнения оперативного вмешательства и обеспечения профилактической терапии в стационаре пациент должен быть выписан под наблюдение врачей травмпункта.
• Контрольные рентгенограммы рекомендованы в сроки:
1,5 месяца (на консультации решается вопрос об эффективности восстановления движений и целесообразности её интенсификации;
3 месяца (на консультации решается вопрос об эффективности восстановления движений и начале дозированной нагрузки);
4 месяца (решение вопроса о вероятных сроках завершения консолидации и восстановления трудоспособности).
8-12 месяцев (решение вопроса об удалении фиксатора). Рекомендовано по данным этапных рентгенографий консультироваться с клиникой, в которой прооперирован пациент и учитывать рекомендации оперировавшего хирурга по дальнейшему лечению [1, 2, 9, 16, 22, 28, 34].
Уровень убедительности рекомендаций В (уровень достоверности доказательств 3).
Профилактика осложнений после остеосинтеза переломов МББК (см Приложение Г.
Критерии оценки качества медицинской помощи
| № | Критерии качества | Уровень достоверности доказательств | Уровень убедительности рекомендаций | |
| Этап постановки диагноза | ||||
| 1 | Выполнен ортопедический осмотр, измерение основных параметров (степень подвижности отломков, амплитуда движений в коленном суставе, степень деформации). | 1b | A | |
| 2 | Выполнена рентгенография коленного сустава в прямой и боковой проекциях | 1b | A | |
| 3 | Выполнена рентгенография органов грудной клетки перед эндотрахеальным наркозом | 1b | A | |
| 4 | Выполнено КТ коленного сустава с 3-D моделированием, МРТ - по показаниям | 1a | A | |
| 5 | Выполнен общий анализ крови с подсчетом лейкоцитарной формулы, биохимический анализ крови (мочевина, креатинин, общий белок, альбумин, общий билирубин, АЛТ, АСТ, СРБ), общий анализ мочи | 1b | A | |
| • Этап оперативного лечения | ||||
| 1 | Достигнута полная репозиция импрессионных фрагментов и полный межотломковый контакт с восстановлением оси сегмента | 2a | в | |
| 2 | Достигнута стабильная фиксация отломков, позволяющая проводить раннюю разработку движений в коленном суставе | 2a | В | |
| 3 | Произведено восполнение всех межотломковых костных дефектов | 2а | В | |
| 4 | Расположение элементов конструкции в точности соответствует предписанному технологией | 2а | В | |
| 5 | Обработка костной ткани обеспечила надёжное металлокостное соединение всех элементов и не привела к ожогу костной ткани или её механическому повреждению | 1а | А | |
| 6 | При ушивании раны не оставлены полости и не блокированы скользящие аппараты | 1 | А | |
| 7 | Дренирование раны обеспечило полноценный отток раневого отделяемого в первые сутки после операции | 1 | А | |
| 8 | Послеоперационная временная иммобилизация комфортна, обеспечивает разгибательную установку в коленном суставе и не нарушает кровообращение в конечности | 1 | А | |
| • Этап контроля эффективности лечения | ||||
| 1 | Выполнен ортопедический осмотр, пальпация сегмента и оценка его функции в сроки 1,5; 3; 4 и 5-8 месяцев,. | 1b | A | |
| 2 | Выполнен общий анализ крови, биохимический анализ крови (мочевина, креатинин, общий белок, альбумин, общий билирубин, АЛТ, АСТ, СРБ), общий анализ мочи на сроке 10 суток после операции (+ третьи сутки после выписки из стационара) | в | 2 | |
| 3 | Выполнена рентгенография коленного сустава в двух проекциях после операции | 1 | A | |
| 4 | Выполнена рентгенография коленного сустава в двух проекциях на контрольных осмотрах в сроки 6 недель, 3 месяца и 4-5 месяцев | 1 | A | |
| 5 | Выполнено КТ сегмента на завершающем этапе лечения при котором по данным обычных рентгенограмм невозможно оценить полноту консолидации в импрессионной зоне для снятия ограничений | 1 | В | |
| 6 | Произведена оценка функции восстановленного сегмента по принятым 100-балльнй шкале KSS | 1 | В | |
| • Этап проведения сопроводительной терапии | ||||
| 1 | Назначена антибактериальная терапия за 2 часа до оперативного вмешательства и продолжена на протяжении 2-5 суток в зависимости от анамнеза и данных бактериологических исследований | 4 | с | |
| 2 | Восполнена кровопотеря и восстановлен уровень гемоглобина не ниже 80 г/л | 1 | A | |
| 3 | Назначена реабилитационная терапия в послеоперационном периоде, направленная на раннюю разработку движений в коленном суставе | 4 | с | |
| 4 | Проводятся перевязки, обеспечивающие первичное заживление раны | 1 | А | |
| 5 | Проводится терапия (профилактика обострения сопутствующей патологии) в послеоперационном периоде | 1 | A | |
| 6 | Своевременно проводятся смены схем восстановления движений в коленном суставе и смена режима нагрузок на этапах восстановительного лечения | 1 | A | |
Список литературы
• Ключевский, В.В. Хирургия повреждений: руководство для хирургов и травматологов районных больниц / В.В. Ключевский. Рыбинск: «ОАО Рыбинский дом печати», 2004. 784 с.
• Мюллер М.Е., Руководство по внутреннему остеосинтезу. Методика, рекомендованная группой АО (Швейцария) М.Е. Мюллер, М. Алльговер, Р. Шнайдер, Х. Вилленеггер. Springer-Verlag, Москва, Ad Marginem, 1996. 750 с.
• Ali, p.m Failure of fixation of tibial plateau fractures. / p.m Ali, M. El-Shafie, K.M. Willett // J. Orthop. Trauma. 2002. Vol. 16, N 5. P. 323-329.
• Gosling, T. Less invasive stabilization of complex tibial plateau fractures: a biomechanical evaluation of a unilateral locked screw plate and double plating / T. Gosling [et al. J. Orthop. Trauma. 2004. Vol. 18, N 4. P. 546-551.
• McRae, R. Practical fracture treatment / R. McRae, M. Esser. Edinburg. etc : сhurchill Livingstone Fifth edition, 2008. 447 p.
• Schatzker, J. The tibial plateau fracture. The Toronto experience 1968-1975 / J. Schatzker, R. McBroom, D. вruce // сlin. Orthop. 1979. N 138. P. 94-104.
• Thomas, с. сurrent concepts in tibial plateau fractures / с. Thomas [et al. Acta сhir. Orthop. Traumatol. сech. 2009. Vol. 76, N 5. P. 363-373.
• Кашанский, Ю.Б. Лечение повреждений в области коленного сустава у пострадавших с политравмой / Ю.Б. Кашанский, Ю.Б. Шапот, И.О. Кучеев // Травма. 2003. Т.4, №6. С.656-660.
• Воронкевич И.А. Переломы проксимального эпифиза большеберцовой кости и технические возможности современного погружного остеосинтеза. Воронкевич И.А. Травматол. и ортопедия России - 2004 - №1 - С.68-75;
• Musahl, V. New trends and techniques in open reduction and internal fixation of fractures of the tibial plateau / V. Musahl [et al. J. вone Joint Surg. 2009. Vol. 91-B, N 4. P. 426-433.
• Воронкевич И.А. Особенности остеотомий для доступов в суставы // Травматология-ортопедия России - 2006г. 3 - с.68-73.
• Воронкевич И.А. Новые способы костной пластики при остеосинтезе переломов мыщелков большеберцовой кости. Травматология-ортопедия России - 2008г. 4 - с.78-84.
• Бабалян, В.А. Результаты лечения пациентов с переломами мыщелков большеберцовой кости / В.А. Бабалян // Ортопед, травматол. 2005. 4. С. 58-61.
• сhan, Y.S. Arthroscopic-assisted reduction with bilateral buttress plate fixation of complex tibial plateau fractures / Y.S. сhan [et al. Arthroscopy. 2003. N 19. P. 974-984.
• Фищенко В.А., Столярчук В.С., Ладонько Ю.Л. Реконструктивно- восстановительное лечение при переломах мыщелков большеберцовой кости // Ортопед, травм. и протезир. 1999. №3. С.23-25.
• вeris A.E. Load tolerance of tibial plateau depressions reinforced with a cluster of K-wires / A.E. вeris [et al. // вull. Hosp. Joint Dis. 1996. Vol. 55, N 12. P. 12-15.
• Фёдорова, Н.С. Роль современных методов лучевого исследования в диагностике внутрисуставных переломов мыщелков большеберцовой кости / Н.С. Фёдорова //Сборник тезисов IX съезда травматологов-ортопедов - Саратов, 2010 - Т.2. С.271.
• Jiang, R. вiomechanical evaluation of different fixation methods for fracture dislocation involving the proximal tibia / R. Jiang, с.F. Luo, в.F. Zeng // сlin. вiomech (Bristol). 2008. Vol. 23, N 8. P. 1059-1064.
• сivinini, R. Total knee arthroplasty after complex tibial plateau fractures / R. сivinini [et al. Musculoskelet. Surg. 2009. Vol. 93, N 2. P. 143-147.
• Finlay, J.B. Stiffness of bone underlying the tibial plateaus of osteoarthritic and normal knees / J.B. Finlay [et al. // сlin. Orthop. 1989. N 247. P. 193-201.
• Goldstein, S.A. The mechanical properties of human tibial trabecular bone as a function of metaphyseal location / S.A. Goldstein, D.L. Wilson, D.A. Sonstegard, L.S. Matthews // J. вiomech. 1983. Vol. 16, N 12. P. 965-969.
• Frattini, M. Tibial plateau fractures in elderly patients / M. Frattini [et al. Musculoskelet. Surg. 2009. Vol. 93, N 1-2. P. 109-114.
• Goulet, R.W. The relationship between the structural and orthogonal compressive properties of trabecular bone / R.W. Goulet [et al. J. вiomech. 1994. Vol. 27, N 4. P. 375-389.
• Kamibayashi, L. Trabecular microstructure in the medial condyle of the proximal tibia of patients with knee osteoarthritis / L. Kamibayashi, U.P. [et al. // вone. 1995. Vol. 17, N 1. P. 27-35.
• Ключевский, В.В. Лечение внутрисуставных переломов проксимального отдела большеберцовой кости / В.В. Ключевский, [] // Травматология и ортопедия России. 2010. 1. С. 71-75.
• Kowalski, M.J. A comparative biomechanical evaluation of a noncontacting plate and currently used devices for tibial fixation / M.J. Kowalski [et al. J. Trauma. 1996. Vol. 40, N 1. P. 5-9.
• Ebraheim, A.N. Open reduction and internal fixation of 117 tibial plateau fractures / A.N. Ebraheim [et al. Orthopedics. 2004. Vol.27, N 12. P. 1281-1287.
• Lachiewicz, P.F. Factors influencing the results of open reduction and internal fixation of tibial plateau fractures / P.F. Lachiewicz, T. Funcik // сlin. Orthop. 1990. N 259. P. 210-215.
• Minz, сonservative management of fractures of upper end of tibia involving articular surface / Minz, R.K. Patro, L.K. вiswal // Abstract book 1-st SICOT/SIROT 1st Annual сonference. Paris, 2001. P. 97.
• Purnell, M.L. Diagnosis and surgical treatment of Schatzker type IV variant biplanar medial tibial plateau fractures in alpine skiers / M.L. Purnell [et al. Techn. Knee Surgery. 2007. Vol. 6, N 1. P. 17-28.
• Subasil, M. Outcome of open comminuted tibial plateau fractures treated using an external fixator / M. Subasi1 [et al. J. Orthop. Sci. 2007. Vol. 12, N 3. P. 347-353.
• вerman, A.T. Factors influencing long-term results in high tibial osteotomy / A.T. вerman, S.J. вosacco, S. Kirshner, A. Avolio Jr. // сlin. Orthop. 1991. N 272 - P. 192-198.
• Линник, С.А. Показания и способы лечения Панков, И.О. Лечение внутрисуставных переломов мыщелков большеберцовой кости / И.О. Панков // Вестн. травматологии и ортопедии им. Н.Н. Приорова. 2004. 3. С. 57-61.
• Ziran, в.H. сomplex fractures of the tibial plateau / в.H. Ziran, в. Hooks, R. Pesantez // J. Knee Surg. 2007. Vol. 20, N 1. P. 67-77.
• Liow R. The reliability of the American Knee Society score / R. Liow, K. Walker, M. Wajid et al. Acta Orthop. Scand. 2000 - V. 71 - N. 6 - P. 603 - 608.
• Мюллер М.Е., Руководство по внутреннему остеосинтезу. Методика, рекомендованная группой АО (Швейцария) М.Е. Мюллер, М. Алльговер, Р. Шнайдер, Х. Вилленеггер. Springer-Verlag, Москва, Ad Marginem, 1996. 750 с.
• Ali, p.m Failure of fixation of tibial plateau fractures. / p.m Ali, M. El-Shafie, K.M. Willett // J. Orthop. Trauma. 2002. Vol. 16, N 5. P. 323-329.
• Gosling, T. Less invasive stabilization of complex tibial plateau fractures: a biomechanical evaluation of a unilateral locked screw plate and double plating / T. Gosling [et al. J. Orthop. Trauma. 2004. Vol. 18, N 4. P. 546-551.
• McRae, R. Practical fracture treatment / R. McRae, M. Esser. Edinburg. etc : сhurchill Livingstone Fifth edition, 2008. 447 p.
• Schatzker, J. The tibial plateau fracture. The Toronto experience 1968-1975 / J. Schatzker, R. McBroom, D. вruce // сlin. Orthop. 1979. N 138. P. 94-104.
• Thomas, с. сurrent concepts in tibial plateau fractures / с. Thomas [et al. Acta сhir. Orthop. Traumatol. сech. 2009. Vol. 76, N 5. P. 363-373.
• Кашанский, Ю.Б. Лечение повреждений в области коленного сустава у пострадавших с политравмой / Ю.Б. Кашанский, Ю.Б. Шапот, И.О. Кучеев // Травма. 2003. Т.4, №6. С.656-660.
• Воронкевич И.А. Переломы проксимального эпифиза большеберцовой кости и технические возможности современного погружного остеосинтеза. Воронкевич И.А. Травматол. и ортопедия России - 2004 - №1 - С.68-75;
• Musahl, V. New trends and techniques in open reduction and internal fixation of fractures of the tibial plateau / V. Musahl [et al. J. вone Joint Surg. 2009. Vol. 91-B, N 4. P. 426-433.
• Воронкевич И.А. Особенности остеотомий для доступов в суставы // Травматология-ортопедия России - 2006г. 3 - с.68-73.
• Воронкевич И.А. Новые способы костной пластики при остеосинтезе переломов мыщелков большеберцовой кости. Травматология-ортопедия России - 2008г. 4 - с.78-84.
• Бабалян, В.А. Результаты лечения пациентов с переломами мыщелков большеберцовой кости / В.А. Бабалян // Ортопед, травматол. 2005. 4. С. 58-61.
• сhan, Y.S. Arthroscopic-assisted reduction with bilateral buttress plate fixation of complex tibial plateau fractures / Y.S. сhan [et al. Arthroscopy. 2003. N 19. P. 974-984.
• Фищенко В.А., Столярчук В.С., Ладонько Ю.Л. Реконструктивно- восстановительное лечение при переломах мыщелков большеберцовой кости // Ортопед, травм. и протезир. 1999. №3. С.23-25.
• вeris A.E. Load tolerance of tibial plateau depressions reinforced with a cluster of K-wires / A.E. вeris [et al. // вull. Hosp. Joint Dis. 1996. Vol. 55, N 12. P. 12-15.
• Фёдорова, Н.С. Роль современных методов лучевого исследования в диагностике внутрисуставных переломов мыщелков большеберцовой кости / Н.С. Фёдорова //Сборник тезисов IX съезда травматологов-ортопедов - Саратов, 2010 - Т.2. С.271.
• Jiang, R. вiomechanical evaluation of different fixation methods for fracture dislocation involving the proximal tibia / R. Jiang, с.F. Luo, в.F. Zeng // сlin. вiomech (Bristol). 2008. Vol. 23, N 8. P. 1059-1064.
• сivinini, R. Total knee arthroplasty after complex tibial plateau fractures / R. сivinini [et al. Musculoskelet. Surg. 2009. Vol. 93, N 2. P. 143-147.
• Finlay, J.B. Stiffness of bone underlying the tibial plateaus of osteoarthritic and normal knees / J.B. Finlay [et al. // сlin. Orthop. 1989. N 247. P. 193-201.
• Goldstein, S.A. The mechanical properties of human tibial trabecular bone as a function of metaphyseal location / S.A. Goldstein, D.L. Wilson, D.A. Sonstegard, L.S. Matthews // J. вiomech. 1983. Vol. 16, N 12. P. 965-969.
• Frattini, M. Tibial plateau fractures in elderly patients / M. Frattini [et al. Musculoskelet. Surg. 2009. Vol. 93, N 1-2. P. 109-114.
• Goulet, R.W. The relationship between the structural and orthogonal compressive properties of trabecular bone / R.W. Goulet [et al. J. вiomech. 1994. Vol. 27, N 4. P. 375-389.
• Kamibayashi, L. Trabecular microstructure in the medial condyle of the proximal tibia of patients with knee osteoarthritis / L. Kamibayashi, U.P. [et al. // вone. 1995. Vol. 17, N 1. P. 27-35.
• Ключевский, В.В. Лечение внутрисуставных переломов проксимального отдела большеберцовой кости / В.В. Ключевский, [] // Травматология и ортопедия России. 2010. 1. С. 71-75.
• Kowalski, M.J. A comparative biomechanical evaluation of a noncontacting plate and currently used devices for tibial fixation / M.J. Kowalski [et al. J. Trauma. 1996. Vol. 40, N 1. P. 5-9.
• Ebraheim, A.N. Open reduction and internal fixation of 117 tibial plateau fractures / A.N. Ebraheim [et al. Orthopedics. 2004. Vol.27, N 12. P. 1281-1287.
• Lachiewicz, P.F. Factors influencing the results of open reduction and internal fixation of tibial plateau fractures / P.F. Lachiewicz, T. Funcik // сlin. Orthop. 1990. N 259. P. 210-215.
• Minz, сonservative management of fractures of upper end of tibia involving articular surface / Minz, R.K. Patro, L.K. вiswal // Abstract book 1-st SICOT/SIROT 1st Annual сonference. Paris, 2001. P. 97.
• Purnell, M.L. Diagnosis and surgical treatment of Schatzker type IV variant biplanar medial tibial plateau fractures in alpine skiers / M.L. Purnell [et al. Techn. Knee Surgery. 2007. Vol. 6, N 1. P. 17-28.
• Subasil, M. Outcome of open comminuted tibial plateau fractures treated using an external fixator / M. Subasi1 [et al. J. Orthop. Sci. 2007. Vol. 12, N 3. P. 347-353.
• вerman, A.T. Factors influencing long-term results in high tibial osteotomy / A.T. вerman, S.J. вosacco, S. Kirshner, A. Avolio Jr. // сlin. Orthop. 1991. N 272 - P. 192-198.
• Линник, С.А. Показания и способы лечения Панков, И.О. Лечение внутрисуставных переломов мыщелков большеберцовой кости / И.О. Панков // Вестн. травматологии и ортопедии им. Н.Н. Приорова. 2004. 3. С. 57-61.
• Ziran, в.H. сomplex fractures of the tibial plateau / в.H. Ziran, в. Hooks, R. Pesantez // J. Knee Surg. 2007. Vol. 20, N 1. P. 67-77.
• Liow R. The reliability of the American Knee Society score / R. Liow, K. Walker, M. Wajid et al. Acta Orthop. Scand. 2000 - V. 71 - N. 6 - P. 603 - 608.
|
|
Приложения
Приложение А1.
Состав рабочей группы.• Кочиш А.Ю. - д.м.н., профессор, заместитель директора по научной и воспитательной работе ФГБУ РНИИТО им. Р.Р. Вредена Минздрава России.
• Денисов А.О. - м.н., ученый секретарь ФГБУ РНИИТО им. Р.Р. Вредена Минздрава России.
• Воронкевич И.А. - д.м.н., заведующий научным отделением лечения травм и их последствий ФГБУ РНИИТО им. Р.Р. Вредена Минздрава России.
• Парфеев Д.Г. м.н., врач травматолог-ортопед, заведующий отделением №1 ФГБУ РНИИТО им. Р.Р. Вредена Минздрава России.
• Варфоломеев А.П. - м.н., врач травматолог-ортопед отделения №8 ФГБУ РНИИТО им. Р.Р. Вредена Минздрава России.
Конфликт интересов отсутствует.
Приложение А2.
Методология разработки клинических рекомендаций.Целевая аудитория данных клинических рекомендаций.
• Травматологи-ортопеды 14,01,15.
• Хирурги 14,01,17.
• Врачи общей практики 31,08,54.
• Администраторы лечебных учреждений.
• Юристы.
• Пациенты.
Методы, используемые для сбора/выбора доказательств.
Систематический поиск в электронных базах данных.
Доказательной базой для написания настоящих клинических рекомендаций являются релевантные публикации в электронной текстовой базе данных медицинской библиотеки MEDLINE, систематические обзоры и мета-аналитические материалы о рандомизированных контролируемых исследованиях в базе сoсhrane, клинические рекомендаци по лечению переломов, основывающихся на принципах доказательной медицины, рекомендации по лечению пациентов с осложнениями после остеосинтеза костей конечностей Международной ассоциации остеосинтеза (AO-ASIF), а также статьи в ведущих специализированных рецензируемых отечественных медицинских журналах по данной тематике и материалы собственной диссертации на соискание степени доктора медицинских наук по теме «Остеосинтез переломов мыщелков большеберцовой кости». Глубина поиска составляет 25 лет.
Таблица П1. Уровни достоверности доказательств.
| Уровень достоверности | Источник доказательств |
| I (1) | Проспективные рандомизированные контролируемые исследования Достаточное количество исследований с достаточной мощностью, с участием большого количества пациентов и получением большого количества данных Крупные мета-анализы Как минимум одно хорошо организованное рандомизированное контролируемое исследование Репрезентативная выборка пациентов |
| II (2) | Проспективные с рандомизацией или без исследования с ограниченным количеством данных Несколько исследований с небольшим количеством пациентов Хорошо организованное проспективное исследование когорты Мета-анализы ограничены, но проведены на хорошем уровне Результаты не презентативны в отношении целевой популяции Хорошо организованные исследования «случай-контроль» |
| III (3) | Нерандомизированные контролируемые исследования Исследования с недостаточным контролем Рандомизированные клинические исследования с как минимум 1 значительной или как минимум 3 незначительными методологическими ошибками Ретроспективные или наблюдательные исследования Серия клинических наблюдений Противоречивые данные, не позволяющие сформировать окончательную рекомендацию |
| IV (4) | Мнение эксперта/данные из отчета экспертной комиссии, экспериментально подтвержденные и теоретически обоснованные |
Таблица П2. Уровни убедительности рекомендаций.
| Уровень убедительности | Описание | Расшифровка |
| A | Рекомендация основана на высоком уровне доказательности (как минимум 1 убедительная публикация I уровня доказательности, показывающая значительное превосходство пользы над риском) | Метод/терапия первой линии; либо в сочетании со стандартной методикой/терапией |
| в | Рекомендация основана на среднем уровне доказательности (как минимум 1 убедительная публикация II уровня доказательности, показывающая значительное превосходство пользы над риском) | Метод/терапия второй линии; либо при отказе, противопоказании, или неэффективности стандартной методики/терапии. Рекомендуется мониторирование побочных явлений |
| с | Рекомендация основана на слабом уровне доказательности (но как минимум 1 убедительная публикация III уровня доказательности, показывающая значительное превосходство пользы над риском) или нет убедительных данных ни о пользе, ни о риске) | Нет возражений против данного метода/терапии или нет возражений против продолжения данного метода/терапии Рекомендовано при отказе, противопоказании, или неэффективности стандартной методики/терапии, при условии отсутствия побочных эффектов |
| D | Отсутствие убедительных публикаций I, II или III уровня доказательности, показывающих значительное превосходство пользы над риском, либо убедительные публикации I, II или III уровня доказательности, показывающие значительное превосходство риска над пользой | Не рекомендовано |
Порядок обновления клинических рекомендаций. Пересмотр 1 раз в 3 года.
Приложение А3.
Связанные документы.Федеральное законодательство в сфере здравоохранения.
(Основные законодательные акты Российской Федерации).
Данные клинические рекомендации разработаны с учётом следующих нормативно-правовых документов:
1. Конституция Российской Федерации.
2. Декларация прав и свобод человека и гражданина.
3. Уголовный кодекс Российской Федерации.
4. Уголовно-процессуальный кодекс Российской Федерации от 18 декабря 2001 г.
5. Основы законодательства Российской Федерации об охране здоровья граждан. Изменения и дополнения.
6. Федеральный закон № 323-ФЗ от 21 ноября 2011 г. (ред. от 25,06,2012).
«Об основах охраны здоровья граждан в Российской Федерации».
7. Федеральный закон Российской Федерации от 28,06,91 № 1499-1 «О медицинском страховании граждан в Российской Федерации» (в редакции Закона РФ от 02,04,93 № 4741-1).
8. Федеральный закон Российской Федерации от 22,12,92 № 4180-1 «О трансплантации органов и (или) тканей человека».
8,1. Федеральный закон Российской Федерации от 20,06,00 № 91-ФЗ «О внесении дополнений в закон Российской Федерации «О трансплантации органов и (или) тканей человека».
9. Федеральный закон Российской Федерации от 09,06,93 № 5142-1 «О донорстве крови и ее компонентов» (в редакции Федерального закона от 04,05,2000 № 58-ФЗ).
9,1. Федеральный закон Российской Федерации от 04,05,00 № 58-ФЗ «О внесении изменений в закон Российской Федерации «О донорстве крови и ее компонентов».
10. Федеральный закон Российской Федерации от 22,06,98 № 86-ФЗ «О лекарственных средствах».
(в редакции Федерального закона от 02,01,2000 № 5-ФЗ).
10,1. Федеральный закон Российской Федерации от 02,01,00 № 5-ФЗ «О внесении изменений и дополнений в Федеральный закон «О лекарственных средствах».
10,2. Федеральный закон № 61-ФЗ от 12 апреля 2010 г. (ред. от 25,06,2012).
«Об обращении лекарственных средств».
11. Федеральный закон № 3-ФЗ от 08 января 1998 г. (ред. от 01,03,2012).
«О наркотических средствах и психотропных веществах».
12. Федеральный закон № 152-ФЗ от 27 июля 2006 г. (ред. от 05,04,2013).
«О персональных данных».
13. Приказ Минздрава России от 12 ноября 2012г. 901н «Об утверждении Порядка оказания медицинской помощи населению по профилю «травматология и ортопедия».
Загрузки. Порядок.doc , Приложение 1doc , Приложение 2doc , Приложение 3doc , Приложение 4doc , Приложение 5doc , Приложение 6doc ,Приложение 7doc , Приложение 8doc , Приложение 9doc , Приложение 10doc ,Приложение 11doc , Приложение 12doc , Приложение 13doc , Приложение 14doc , Приложение 15doc , Приложение 16.doc.
Приложение В.
Информация для пациентов.Перелом мыщелков большеберцовой кости - внутрисуставной перелом большеберцовой кости, который поражает коленный сустав. Зона перелома большеберцовой кости может распространяться на её верхнюю треть. Внутрисуставной перелом большеберцовой кости проявляется в разрушении суставной поверхности, приводящей к её неровности вследствие смещения отломков. При внутрисуставных переломах проксимального эпифиза большеберцовой кости повреждаются суставной хрящ, губчатая кость с формированием под импрессионной зоной полости костного дефекта с возможным распространением линий перелома вниз по большеберцовой кости [3, 4, 6, 7].
Силами, приводящими к переломам мыщелков, являются избыточное наружное или внутреннее отклонение в коленном суставе, которое при нормальном функционировании исключено, а также осевая перегрузка, или их сочетание. Сила направлена преимущественно сверху вниз, по оси голени, но может продолжаться в одном из боковых направлений, отщепляет один или оба мыщелка. Обычно вначале повреждается наружный мыщелок. Он повреждается обычно сильнее, в то время как внутренний мыщелок повреждается реже. Повреждение может сопровождаться разрывом менисков и связок, а при высоких энергиях - тяжелой травмой мягких тканей и ранами в этой области. Данное повреждение нарушает структуру и функцию весьма сложного и нагружаемого сустава и выступает пусковым механизмом для последующего развития дегенеративно-дистрофического процесса, ответственного за низкие анатомо-функциональные результаты лечения [2, 6, 7, 11, 20, 21].
Наиболее типичным компонентом смещения является «провал» части суставной поверхности, который называется импрессией. В ней суставная поверхность опускается относительно неповреждённого хряща с формированием на краях повреждения суставной поверхности острых «ступенек», разрушающих суставную поверхность сочленяющихся мыщелков бедренной кости [1, 3, 16, 17]. Взаимное разрушение сочленяющейся пары суставных поверхностей лавинообразно нарастает, и может быть остановлено только хирургическим вмешательством - остеосинтезом с костной пластикой. Целью оперативного лечения является восстановление формы суставных поверхностей, нормализация осевых соотношений и восстановление стабильности и подвижности коленного сустава. Принципами оперативного лечения являются ранняя операция, анатомическая репозиция, восполнение всех дефектов костной ткани, абсолютная стабильность фиксации, ранняя функция, поздняя опорная нагрузка, допустимая после консолидации перелома [17, 18, 20].
При оперативном лечении, если удаётся восстановить структуру проксимального отдела большеберцовой кости и, стабильно фиксировав отломки, начать ранние движения без осевой нагрузки, то обычно удаётся достичь не только оптимальной консолидации, но и функционального восстановления коленного сустава. Однако тяжёлая травма запускает начало дегенеративного процесса, который спустя годы и десятилетия приводит к его терминальной стадии, требующей замены сустава. Чем полнее произведено восстановление проксимального эпифиза большеберцовой кости (мыщелков), тем медленнее развивается артроз, ниже анатомо-функциональные нарушения и тем позже возникают показания к эндопротезированию коленного сустава. При успешном восстановлении суставной поверхности скорость прогрессирования артроза коленного сустава замедляется, удаётся обеспечить профилактику контрактур и купировать болевой синдром, обеспечив на годы нормальное безболезненное функционирование коленного сустава [19, 21].
Успех в лечении пациента переломом МББК во многом зависит и от пациента, который должен внимательно изучить рекомендации оперировавшего травматолога и поэтапно тщательно и выполнять, обеспечивая на начальном этапе разгрузку сустава и аккуратную его разработку, а на завершающем этапе - нарастающую дозированную защищённую нагрузку на оперированную конечность с выполнением комплекса восстанавливающих упражнений [1, 2, 5, 7].
Приложение Г.
Нагноение операционной раны. Профилактика осуществляется тщательным соблюдением оперативной техники, которая позволяет сократить травматичность, длительность операции и кровопотерю, а также применением сертифицированных имплантатов и проведением периоперационной антибиотикопрофилактики. При развитии глубокой инфекции в раннем периоде осуществляется ревизия операционной раны, санация и стандартный комплекс мер, направленный на сохранение имплантата и стабильности фиксации, обеспечивающей поддержание восстановленной анатомии суставных поверхностей и раннее функциональное лечение, направленное на восстановление функции. При невыполнимости этой техники (вовлечение в процесс грамотрицательной флоры) - операция включает в себя удаление имплантата и спейсерную пластику дефекта с проведением комплексной антибиотикотерапии, учитывающей бактериальный спектр флоры и антибиотикограмму [1, 2, 7, 9].Вторичные смещения. Профилактикой вторичных смещений является строгое соблюдение настоящих КР, правильный выбор фиксатора и трансплантата, особенно при остеопорозе, а также строгое соблюдение хирургом техники операции, а пациентом - рекомендаций (полученных в письменной форме) по разгрузке конечности на 4 месяца и более и по рациональной технике восстановления движений в коленном суставе. При достижении значимых смещений, которые служат показанием к остеосинтезу, пациенту устанавливаются показания к реостеосинтезу с внутрисуставной остеотомией и рассмотрением вопроса о костной пластике [1, 2, 7, 9, 12].
Миграция фиксирующих элементов. При выявлении на этапах амбулаторного лечения миграций фиксирующих элементов (этапные рентгенограммы в срок 1,5 месяца, 3 и 4 месяца) показано удаление мигрировавшего элемента. Если миграция привела к нарушению стабильности всей системы внутренней фиксации, ставятся показания к реостеосинтезу [2, 5, 8].
Остаточные смещения суставной поверхности. При выявлении значимых смещений суставной поверхности ставятся показания к реостеосинтезу. Профилактикой служит тщательное соблюдение настоящих КР по диагностике и оперативной технике и выполнение рентгеновского контроля на операционном столе после осуществления временной фиксации суставной поверхности и перед ушиванием раны. При обнаружении на интраоперационных рентгенограммах смещений показано их устранение путём повторной открытой репозиции и повторный рентгенконтроль [1, 3, 7].
Контрактура. На профилактику контрактуры направлены все элементы настоящих клинических рекомендаций: тщательное выполнение обследования, планирования и выполнения вмешательства, достижение стабильной надёжной внутренней фиксации и ранние движения в оперированном суставе по указанной выше схеме. При сохраняющемся ограничении амплитуды движений после консолидации перелома в план операции удаления фиксатора включается артролиз, после которого проводится курс механотерапии, в том числе на управляемых аппаратных комплексах [4, 5, 11].
Тромбоэмболические осложнения. Проведение тромбопрофилактики по указанной в КР схеме. В первые трое суток после операции до начала спадения отёка применять возвышенное положение конечности. После снятия иммобилизации использование эластичного бинта с последующим переходом на компрессионный чулок, соблюдение рекомендаций настоящих КР по проведению ранних движений в оперированной конечности.
Приложение Г1.
Шкалы оценки и опросники, приведённые в тексте клинических рекомендаций.Для оценки функции коленного сустава после перелома мыщелков большеберцовой кости оптимальным является KSS -( knee severity score) - оценка тяжести поражения коленного сустава, применяемая в основном при артрозах. Поскольку исходом таких переломов всегда является артроз, то оценка коленного сустава с такой точки зрения даст наиболее полную картину достигнутого в результате лечения и перспективу дальнейшего развития при повторной аналогичной оценке [21].
KNEE SOCIETY SCORE (KSS).
| ОЦЕНИВАЕМЫЙ ПАРАМЕТР | баллы |
| БОЛЬ | |
| ПРИ ХОДЬБЕ ПО РОВНОЙ ПОВЕРХНОСТИ | |
| нет | 35 |
| легкая или возникает периодически | 30 |
| умеренная | 15 |
| тяжёлая | 0 |
| ПРИ ХОДЬБЕ ПО ЛЕСТНИЦЕ | |
| нет | 15 |
| легкая или возникает периодически | 10 |
| умеренная | 5 |
| тяжёлая | 0 |
| АМПЛИТУДА ДВИЖЕНИЙ (8º= 1 балл) | |
| СТАБИЛЬНОСТЬ | |
| фронтальная | |
| 0-5 мм | 15 |
| 5-10 мм | 10 |
| > 10 мм | 5 |
| передне-задняя | |
| 0-5 мм | 10 |
| 5-10 мм | 8 |
| > 10 мм | 5 |
| вычитание | |
| ДЕФИЦИТ АКТИВНОГО РАЗГИБАНИЯ | |
| нет | 0 |
| < 4º | -2 |
| 5-10º | -5 |
| >11º | -10 |
| ФИКСИРОВАННАЯ СГИБАТЕЛЬНАЯ КОНТРАКТУРА | |
| <5º | 0 |
| 6-10º | -3 |
| 11-20º | -5 |
| > 20º | -10 |
| ОСЬ КОНЕЧНОСТИ | |
| 5-10º вальгуса | 0 |
| 5º= - 2 балла | |
| БОЛЬ В ПОКОЕ | |
| нет | 0 |
| легкая | -5 |
| умеренная | -10 |
| тяжёлая | -15 |
| KNEE SCORE (если сумма отрицательная, то равен нулю) |
Минздрав России 2016.
|
|