МКБ-10 коды
|
|
Вступление
МКБ 10:
M19.
Год утверждения (частота пересмотра):
2016 г. (пересмотр каждые 3 года).
ID:
КР427.
URL:
Профессиональные ассоциации:
• Общероссийская общественная организация Ассоциация травматологов-ортопедов России (АТОР).
Утверждены.
на заседании Президиума АТОР XX.XX.2016 г. г. Москва __ __________201_ г.
Согласованы.
Научным советом Министерства Здравоохранения Российской Федерации __ __________201_ г.
M19.
Год утверждения (частота пересмотра):
2016 г. (пересмотр каждые 3 года).
ID:
КР427.
URL:
Профессиональные ассоциации:
• Общероссийская общественная организация Ассоциация травматологов-ортопедов России (АТОР).
Утверждены.
на заседании Президиума АТОР XX.XX.2016 г. г. Москва __ __________201_ г.
Согласованы.
Научным советом Министерства Здравоохранения Российской Федерации __ __________201_ г.
Профессиональные ассоциации
• Общероссийская общественная организация Ассоциация травматологов-ортопедов России (АТОР).
Список сокращений
Д.м.н. - доктор медицинских наук.
М.н. - кандидат медицинских наук.
КТ- компьютерная томография.
ОА - остеоартроз.
МРТ - магнитно-резонансная томография.
СОЭ - скорость оседания эритроцитов.
СРБ - С-реактивный белок.
НПВП - нестероидные противовоспалительные препараты.
М.н. - кандидат медицинских наук.
КТ- компьютерная томография.
ОА - остеоартроз.
МРТ - магнитно-резонансная томография.
СОЭ - скорость оседания эритроцитов.
СРБ - С-реактивный белок.
НПВП - нестероидные противовоспалительные препараты.
Термины и определения
Бурса. Сумка синовиальной оболочки сустава.
Свищ. Канал, соединяющий полость сумки с окружающей средой.
Регресс процесса. Уменьшение объема бурсы на фоне проводимого лечения.
Свищ. Канал, соединяющий полость сумки с окружающей средой.
Регресс процесса. Уменьшение объема бурсы на фоне проводимого лечения.
Описание
Остеоартрит (ОА) относится к клиническим синдромам боли в суставах и сопровождается различной степенью функционального ограничения и снижением качества жизни. Это, безусловно, самая распространенная форма артрита и одна из ведущих причин боли и инвалидизации во всем мире.
Причины
Артроз локтевого сустава. Патологическое состояние, при котором поверхность хряща, костей образующих локтевой сустав, повреждается или изнашивается. Это может произойти из-за перенесенной травмы, такой как вывих или перелом костей. Он также может быть результатом дегенерации суставного хряща с возрастом. Некоторые врачи используют термин дегенеративный артроз. [3,4] Артрит часто сопровождается воспалением суставов. При остеоартрите суставы, как правило, не воспаляются. Термин артрит действительно должен быть использован только для описания истинного воспалительного заболевания, такого как подагра, инфекция или ревматоидный артрит. Остеоартрит обычно поражает несущие суставы, такие как тазобедренный и коленный. [4] Локтевой сустав является одним из наименее поражаемых суставов из-за его высокой конгруэнтности суставных поверхностей и надежно стабилизирующих связок. В результате на локтевой сустав могут воздействовать большие силы, не нарушая его стабильность.
Эпидемиология
Точную заболеваемость и распространенность остеоартроза трудно определить, так как клинические синдромы остеоартрита (боль в суставах и жесткость) не всегда соответствуют структурным изменениям остеоартрита (обычно определяется как патологические изменения во внешнем виде суставов на рентгенограмме). Это заболевание становится все более легко узнаваемым с использованием чувствительных методов визуализации, таких как магнитно-резонансная или компьютерная томография, которые демонстрируют более детальные структурные изменения, чем позволяет обнаружить обычная рентгенография.
Распространенность остеоартроза симптоматически и рентгенографически выше у женщин, чем у мужчин, особенно после 50 лет. Распространенность увеличивается с возрастом. Около 4 % взрослых в возрасте 30 лет имеют частые боли в локтевом суставе и рентгенологические признаки остеоартрита (ОА). Симптомами остеоартрита локтевого сустава страдают 8 % людей старше 65 лет.
Распространенность остеоартроза симптоматически и рентгенографически выше у женщин, чем у мужчин, особенно после 50 лет. Распространенность увеличивается с возрастом. Около 4 % взрослых в возрасте 30 лет имеют частые боли в локтевом суставе и рентгенологические признаки остеоартрита (ОА). Симптомами остеоартрита локтевого сустава страдают 8 % людей старше 65 лет.
Классификация
Классификация остеоартроза:
- Идиопатический - когда причина развития патологического состояния не известна;
- Посттравматический - развивается после острой травмы или хронического травматического воздействия на локтевой сустав.
- Идиопатический - когда причина развития патологического состояния не известна;
- Посттравматический - развивается после острой травмы или хронического травматического воздействия на локтевой сустав.
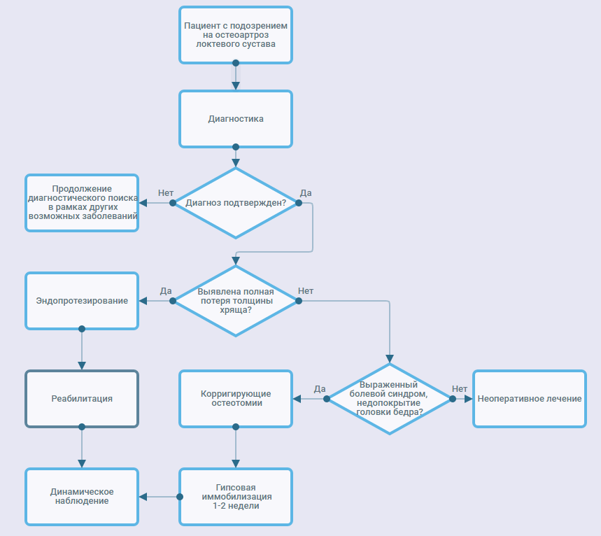
Диагностика
2,1 Жалобы и анамнез.
• При обследовании пациента с подозрением на остеоартроз рекомендован тщательный сбор анамнеза и проведение клинического осмотра [6,9,29,34].Остеоартроз, который развивается без травмы в анамнезе, чаще встречается у мужчин, чем женщин. Развитие данного заболевания обычно возникает у пациентов в возрасте 50 лет и старше, но у некоторых пациентов могут развиваться симптомы и ранее [9].
Симптомы:
• Боль.
• Потеря амплитуды движения.
Уровень убедительности рекомендаций В (уровень достоверности доказательств - 2).
Комментарии. Оба этих симптома могут развиваться одновременно. Пациенты обычно жалуются на ощущение решетки или замка в локтевом суставе. Решетка связана с потерей нормальной гладкой поверхности сустава. Это вызвано повреждением хряща или его износом. Замок вызван наличием свободных частей хряща или кости, которые отделяются от суставных поверхностей и могут попасть между движущимися суставными поверхностями и блокируют движения.
2,2 Физикальное обследование.
• Рекомендована оценка общего состояния и амплитуды движений в суставе [5,12].Уровень убедительности рекомендаций В (уровень достоверности доказательств - 3).
Комментарии. При осмотре определяется отек в области локтевого сустава, который возникает не в первую очередь. Отек возникает позже, когда болезнь прогрессирует.
На более поздних стадиях остеоартроза локтевого сустава, пациенты могут заметить парестезии в безымянном пальце и мизинце. Это может быть вызвано отеком в области локтевого сустава или ограниченным диапазоном движения в суставе. [10] Локтевой нерв находится в узком туннеле за внутренним (медиальным) надмыщелком плечевой кости. Отек в области локтевого сустава может привести к сильной нагрузке на нерв, вызывая парестезии. Если в локтевом суставе движения резко ограничены и затруднена нормальная амплитуда движений в нем, то сустав «застывает» в положении разгибания или сгибания. Это также может привести к давлению на мягкие ткани вокруг нерва.
Производится оценка амплитуды движений. При осмотре обращает на себя внимание неправильное положение верхней конечности, перекос плечевого пояса [19]. Тугоподвижность, характерная для большинства вариантов артроза, развивается значительно позже [6,24].
2,3 Лабораторная диагностика.
Лабораторная диагностика не позволяет выявить каких-либо показателей, характерных для остеоартроза локтевого сустава, поэтому её рекомендовано проводить с целью уточнения общего состояния пациента в качестве предоперационного обследования (стандартные анализы крови, мочи, коагулограмма по показаниям).• Рекомендован стандартный комплекс лабораторных исследований, включающий в себя клинический и биохимический анализы крови, общий анализ мочи, коагулограмму, определение маркеров гепатита и сифилиса, группы крови и резус-фактора [27,29].
Уровень убедительности рекомендаций С (уровень достоверности доказательств - 2).
Комментарии. Кровь - СОЭ в пределах нормы, РФ не обнаруживают. Синовиальная жидкость: высокая вязкость, лейкоцитов менее 2000 в 1 мкл, нейтрофилов менее 25%.
2,4 Инструментальная диагностика.
• Рекомендовано специалисту диагносцировать остеоароз локтевого на основе симптомов и стандартного рентгенологического исследования. Рентген рекомендован и позволяет выявить артрозные изменения в суставе. Нарушение конгруэнтности суставных поверхностей. Расширенная диагностическая визуализация, такая как КТ (компьютерная томография) и МРТ (магнитно-резонансная томография), как правило, требуется для диагностики остеоартроза локтевого сустава [11,12,13].Уровень убедительности рекомендаций В (уровень достоверности доказательств - 2).
Комментарии. При рентгенологическом обследовании оценивают:
1) Рентгенологические характеристики суставной поверхности дистального отдела плечевой кости.
2) Рентгенологические характеристики проксимального отдела локтевой кости.
3) Рентгенологические признаки соотношения суставной поверхности мыщелка плечевой кости и локтевой.
2,5 Иная диагностика.
При наличии рентгенологического обследования выявление дегенеративных изменений суставной поверхности, как правило, не вызывает трудности [9].• Рекомендовано дифференциальную диагностику остеоартроза чаще проводить на начальных стадиях, когда клинико-рентгенологические проявления заболевания выражены минимально со следующей патологией: ревматоидный артрит, кристаллические артриты и спондилоартропатии [2].
Уровень убедительности рекомендаций В (уровень достоверности доказательств -3).
Комментарии. Ревматоидный артрит - в 20 % случаев заболевание начинается с моноартрита крупного сустава [3].
Диагностические критерии:
- более ранний дебют заболевания (возраст 30-50 лет);
- продолжительная утренняя скованность (более 30 минут);
- боль усиливается в покое и уменьшается при движениях;
- увеличение объема сустава;
- артрит с поражением другого сустава не более чем за три месяца;
- симметричное поражение локтевых суставов;
- ревматоидные узелки на коже;
- поражение внутренних органов (синдром Шегрена, экссудативный плеврит, фиброзирующий альвеолит, амилоидоз почек, пери- и миокардит, спленомегалия, увеличение лимфоузлов, васкулиты, синдром Рейно, переферическая нейропатия);
- общие симптомы (субфебрилитет, снижение веса, потливость);
- ревматоидный фактор в сыворотке крови;
- увеличение СОЭ; с-реактивного белка, анемия;
- рентгенологическая картина неспецифична: остеопороз эпифизов, краевые эрозии суставных поверхностей, сужение суставной щели, кисты, на поздних стадиях - разрушение эпифизов, подвывихи, анкилозы.
Кристаллические артриты:
- подагра (отложения кристаллов урата натрия);
- псевдоподагра (отложения пирофосфата кальция);
- апатитная болезнь (отложения гидроксиаппатита).
По течению кристаллические артриты бывают острые и хронические.
Диагностические критерии:
- резкая боль, как правило, утром;
- горячая красная блестящая кожа над поражённым суставом;
- бурсит;
- кристаллы в синовиальной жидкости при поляризационной микроскопии;
- повышение уровня мочевой кислоты (при подагре);
При рентгенографии иногда определяются эрозии, окружённые зоной остеосклероза.
Спондилоартропатии: группа болезней, при которых наблюдается спондилоартрит с поражением всех отделов позвоночника, при этом в сыворотке крови отсутствует ревматоидный фактор:
- анкилозирующий спондилоартрит (болезнь Бехтерева);
- реактивные артриты и синдром Рейтера (острые негнойные артриты на фоне инфекции мочеполовой системы (хламидиоз) или кишечника);
- артриты при воспалительных заболеваниях кишечника (неспецифический язвенный колит, болезнь Крона и болезнь Уиппла);
- псориатический артрит.
Диагностические критерии:
- сакроилеит со спондилитом;
- артриты коленных, тазобедренных и грудинно-рёберных суставов;
- энтесопатии, подошвенный фасциит, тендиниты;
- ирит, поражения кожи и слизистых;
- при псориазе всегда имеются характерные кожные проявления или изменение ногтей.
Среди заболеваний со схожей клинической картиной можно выделить воспалительный артрит, отличающийся жалобами на боли или скованность в периоды сна или в состоянии покоя, боли или тугоподвижность в других суставах: лучезапястных, тазобедренных, коленных, плечевых [6, 19, 20].
|
|
Лечение
Варианты лечения включают консервативные и хирургические методы, выбор которых зависит от выраженности клинических проявлений, стадии процесса [19].
Варианты лечения зависят от стадии заболевания, истории его развития того, что сам пациент желает, общего состояния его здоровья, а также результатов диагностики лучевыми методами [14,15].
• Консервативное лечение рекомендовано при I-II стадии, в то время как хирургическое - при III стадии или случаях неэффективности консервативной терапии больных с 2 стадией процесса [7,14, 19, 20].
Уровень убедительности рекомендаций в (уровень достоверности доказательств - 2+).
Комментарии. В некоторых случаях вариант и объем лечения может определятся не только стадией процесса, но и возрастом пациента, распространённостью (одно - или двусторонность) поражения, биомеханическими взаимоотношениями элементов сустава, [11, 17].
• Рекомендовано для ранних стадий остеоартроза локтевого сустава применять наиболее распространенный метод лечения - нехирургический (консервативный) [6, 22]. Он включает в себя:
- прием препаратов для уменьшения болевого синдрома (анальгетики, НПВП); [15].
- физиотерапевтическое лечение (процедуры, направленные на снижение отека - лазер, магнит, фоно- или электрофорез с гиулуронидазой, или гидрокортизоном);
- уменьшение нагрузок на сустав;
- иммобилизация сустава при помощи специальных шин;
- иногда используются кортикостероиды для лечения симптомов остеоартроза.
Уровень убедительности рекомендаций С (уровень достоверности доказательств - 3).
• Рекомендовано использовать стероидные препараты, как правило, поскольку имеются хорошие результаты после их применения. Хотя влияние инъекций носят временный характер, они могут обеспечить значительное снижение болевого синдрома, пока симптомы недостаточно прогрессировали, и нет нужды в дополнительном лечении [16].
Уровень убедительности рекомендаций С (уровень достоверности доказательств - 3).
• Рекомендована гиалуроновая кислота в различных формах. Гиалуроновая кислота используется для увеличения жидкости в суставе, этот процесс называется Viscosupplementation, окружая разрушенный хрящ более толстой и более «мягкой» средой. [17,18] Эта процедура была недавно изучена у людей с остеоартрозом коленного сустава.
Уровень убедительности рекомендаций В (уровень достоверности доказательств - 3).
Комментарии. Хотя был первоначальный энтузиазм для этого лечения, исследования не показали, что это лучше, чем традиционные инъекции стероидов. Кроме того, инъекции гиалуроновой кислоты были значительно дороже, чем инъекции стероидов. Долгосрочные результаты этих Viscosupplementation инъекций в локтевой сустав или другие еще не были исследованы.
Уровень убедительности рекомендаций В (уровень достоверности доказательств - 2).
• Рекомендована артроскопия, которая, как было доказано, обеспечивает уменьшение симптомов проявления заболевания по крайней мере в краткосрочной перспективе. Она включает в себя удаление любых свободных тел или воспалительно-дегенеративных тканей в суставе. Также возможно сгладить неровные поверхности. Многочисленные артроскопические доступы используются для достижения того или иного отдела локтевого сустава. Эта процедура может быть выполнена как амбулаторная процедура, и восстановление после вмешательства будет происходить в короткие сроки.
Если хрящевая поверхность стирается полностью, то маловероятно, что такой вид вмешательства в полости сустава приведет к облегчению. Есть несколько различных типов радикальных операций на локтевом суставе [21].
Уровень убедительности рекомендаций В (уровень достоверности доказательств - 2).
• Реконструктивно-пластическая операция на локтевом суставе рекомендована и включает в себя выполнение артролиза, устранение механических препятствий для полноценной амплитуды движений, воссоздание суставных поверхностей из ауто- или аллотканей. Такая операция показана пациентам, которые слишком молоды или ведут слишком активный образ жизни. Эти манипуляции могут обеспечить на годы устранение симптомов проявления остеоартроза [21].
Уровень убедительности рекомендаций В (уровень достоверности доказательств - 2).
Комментарии. Эндопротезирование локтевого сустава выполняется при значительном разрушении суставных поверхностей костей локтевого сустава, при выраженном болевом синдроме, когда артроскопическое вмешательство, как и реконструктивно-пластическая операция не имеют успехов. Данный вид радикального вмешательства позволяет устранить болевой синдром, восстановить амплитуду движений и стабильность сустава. Но исключает большие физические нагрузки на оперированный сустав в послеоперационном периоде.
Варианты лечения зависят от стадии заболевания, истории его развития того, что сам пациент желает, общего состояния его здоровья, а также результатов диагностики лучевыми методами [14,15].
• Консервативное лечение рекомендовано при I-II стадии, в то время как хирургическое - при III стадии или случаях неэффективности консервативной терапии больных с 2 стадией процесса [7,14, 19, 20].
Уровень убедительности рекомендаций в (уровень достоверности доказательств - 2+).
Комментарии. В некоторых случаях вариант и объем лечения может определятся не только стадией процесса, но и возрастом пациента, распространённостью (одно - или двусторонность) поражения, биомеханическими взаимоотношениями элементов сустава, [11, 17].
3,1 Консервативное лечение.
Консервативное лечение складывается из немедикаментозных и фармакологических методов воздействия. Так как патогенез остеоартроза до настоящего времени остаётся неясным, этиотропная терапия данного заболевания отсутствует. Целью консервативного лечения является стабилизация дегенеративно-дистрофического процесса и перевод его в фазу клинической компенсации.• Рекомендовано для ранних стадий остеоартроза локтевого сустава применять наиболее распространенный метод лечения - нехирургический (консервативный) [6, 22]. Он включает в себя:
- прием препаратов для уменьшения болевого синдрома (анальгетики, НПВП); [15].
- физиотерапевтическое лечение (процедуры, направленные на снижение отека - лазер, магнит, фоно- или электрофорез с гиулуронидазой, или гидрокортизоном);
- уменьшение нагрузок на сустав;
- иммобилизация сустава при помощи специальных шин;
- иногда используются кортикостероиды для лечения симптомов остеоартроза.
Уровень убедительности рекомендаций С (уровень достоверности доказательств - 3).
• Рекомендовано использовать стероидные препараты, как правило, поскольку имеются хорошие результаты после их применения. Хотя влияние инъекций носят временный характер, они могут обеспечить значительное снижение болевого синдрома, пока симптомы недостаточно прогрессировали, и нет нужды в дополнительном лечении [16].
Уровень убедительности рекомендаций С (уровень достоверности доказательств - 3).
• Рекомендована гиалуроновая кислота в различных формах. Гиалуроновая кислота используется для увеличения жидкости в суставе, этот процесс называется Viscosupplementation, окружая разрушенный хрящ более толстой и более «мягкой» средой. [17,18] Эта процедура была недавно изучена у людей с остеоартрозом коленного сустава.
Уровень убедительности рекомендаций В (уровень достоверности доказательств - 3).
Комментарии. Хотя был первоначальный энтузиазм для этого лечения, исследования не показали, что это лучше, чем традиционные инъекции стероидов. Кроме того, инъекции гиалуроновой кислоты были значительно дороже, чем инъекции стероидов. Долгосрочные результаты этих Viscosupplementation инъекций в локтевой сустав или другие еще не были исследованы.
3,2 Хирургическое лечение.
• Рекомендовано оперативное лечение, когда консервативные методы лечения недостаточно эффективны, чтобы контролировать симптомы. К тому времени артроз можно диагностировать при рентгеновском исследовании, когда имеется значительный износ и повреждение суставных поверхностей. Если износ или повреждение ограничено, артроскопия может предложить минимально инвазивное хирургическое лечение. Это может быть вариантом для пациентов на более ранних стадиях артроза [20].Уровень убедительности рекомендаций В (уровень достоверности доказательств - 2).
• Рекомендована артроскопия, которая, как было доказано, обеспечивает уменьшение симптомов проявления заболевания по крайней мере в краткосрочной перспективе. Она включает в себя удаление любых свободных тел или воспалительно-дегенеративных тканей в суставе. Также возможно сгладить неровные поверхности. Многочисленные артроскопические доступы используются для достижения того или иного отдела локтевого сустава. Эта процедура может быть выполнена как амбулаторная процедура, и восстановление после вмешательства будет происходить в короткие сроки.
Если хрящевая поверхность стирается полностью, то маловероятно, что такой вид вмешательства в полости сустава приведет к облегчению. Есть несколько различных типов радикальных операций на локтевом суставе [21].
Уровень убедительности рекомендаций В (уровень достоверности доказательств - 2).
• Реконструктивно-пластическая операция на локтевом суставе рекомендована и включает в себя выполнение артролиза, устранение механических препятствий для полноценной амплитуды движений, воссоздание суставных поверхностей из ауто- или аллотканей. Такая операция показана пациентам, которые слишком молоды или ведут слишком активный образ жизни. Эти манипуляции могут обеспечить на годы устранение симптомов проявления остеоартроза [21].
Уровень убедительности рекомендаций В (уровень достоверности доказательств - 2).
Комментарии. Эндопротезирование локтевого сустава выполняется при значительном разрушении суставных поверхностей костей локтевого сустава, при выраженном болевом синдроме, когда артроскопическое вмешательство, как и реконструктивно-пластическая операция не имеют успехов. Данный вид радикального вмешательства позволяет устранить болевой синдром, восстановить амплитуду движений и стабильность сустава. Но исключает большие физические нагрузки на оперированный сустав в послеоперационном периоде.
Реабилитация и амбулаторное лечение
Целью реабилитации больных как после органосохраняющих оперативных вмешательств, так и после эндопротезирования лоетнвого сустава является полноценное функциональное, социально-бытовое и профессиональное восстановление.
Реабилитация включает в себя медицинскую реабилитацию или восстановительное лечение, социальную реабилитацию, направленную на социально-бытовую адаптацию, и профессиональную реабилитацию, которая состоит из профессиональной ориентации, профессионального образования и профессионально-производственной адаптации [10,23].
Реабилитация больных основана на общеизвестных принципах: раннее начало на фоне достижения у пациента адекватного уровня аналгезии за счёт мультимодального использования как различных фармакологических средств, так и немедикаментозных методов, непрерывность, последовательность, комплексность, а также индивидуальный подход в проведении лечебных мероприятий.
• Рекомендовано реабилитационное лечение пациентам, которым проводился как консервативный, так и оперативный тип лечения [40,43].
Уровень убедительности рекомендаций В (уровень достоверности доказательств - 2).
• Рекомендовано на ранних стадиях артроза, в случае консервативного лечения пациентам выполнение физиотерапевтических процедур, ЛФК, массажа [40,43].
Уровень убедительности рекомендаций С (уровень достоверности доказательств - 3).
• Если же пациентам выполнялось хирургическое лечение (артроскопия или эндопротезирование), после которого назначается иммобилизация сустава сроком до 10-14 дней, в таком случае, дополнительно рекомендована механотерапия на локтевой сустав [40,43].
Уровень убедительности рекомендаций В (уровень достоверности доказательств - 2).
Комментарии. При развитии осложнения в виде гнойного процесса, любые физиотерапевтические процедуры и механотерапия противопоказаны в течение первых трех недель.
Реабилитация включает в себя медицинскую реабилитацию или восстановительное лечение, социальную реабилитацию, направленную на социально-бытовую адаптацию, и профессиональную реабилитацию, которая состоит из профессиональной ориентации, профессионального образования и профессионально-производственной адаптации [10,23].
Реабилитация больных основана на общеизвестных принципах: раннее начало на фоне достижения у пациента адекватного уровня аналгезии за счёт мультимодального использования как различных фармакологических средств, так и немедикаментозных методов, непрерывность, последовательность, комплексность, а также индивидуальный подход в проведении лечебных мероприятий.
• Рекомендовано реабилитационное лечение пациентам, которым проводился как консервативный, так и оперативный тип лечения [40,43].
Уровень убедительности рекомендаций В (уровень достоверности доказательств - 2).
• Рекомендовано на ранних стадиях артроза, в случае консервативного лечения пациентам выполнение физиотерапевтических процедур, ЛФК, массажа [40,43].
Уровень убедительности рекомендаций С (уровень достоверности доказательств - 3).
• Если же пациентам выполнялось хирургическое лечение (артроскопия или эндопротезирование), после которого назначается иммобилизация сустава сроком до 10-14 дней, в таком случае, дополнительно рекомендована механотерапия на локтевой сустав [40,43].
Уровень убедительности рекомендаций В (уровень достоверности доказательств - 2).
Комментарии. При развитии осложнения в виде гнойного процесса, любые физиотерапевтические процедуры и механотерапия противопоказаны в течение первых трех недель.
|
|
Профилактика
Специфических профилактических мероприятий в отношении пациентов с остеоартрозом локтевого сустава не разработано.
• После проведения консервативного и оперативного лечения рекомендовано динамическое наблюдение за пациентом не реже 1 раза каждые 6 месяца в течение года ежегодно [20].
Уровень убедительности рекомендаций В (уровень достоверности доказательств -2).
• Рекомендовано диспансерное наблюдение осуществлять в амбулаторном порядке через 2-3 месяца после начала лечения (физикальный осмотр) и затем ежегодно (контрольный осмотр и рентгенография). Далее, по мере необходимости которую определяет врач или сам пациент на основании имеющихся жалоб [20].
Уровень убедительности рекомендаций С (уровень достоверности доказательств - 3).
• После выполнения органосохраняющих операций МРТ или КТ в динамике рекомендовано использование для мониторинга прогрессирования патологического процесса, а после эндопротезирования - рентгенография через 6 и 12 месяцев, затем один раз в пять лет [20].
Уровень убедительности рекомендаций С (уровень достоверности доказательств - 3).
• После проведения консервативного и оперативного лечения рекомендовано динамическое наблюдение за пациентом не реже 1 раза каждые 6 месяца в течение года ежегодно [20].
Уровень убедительности рекомендаций В (уровень достоверности доказательств -2).
• Рекомендовано диспансерное наблюдение осуществлять в амбулаторном порядке через 2-3 месяца после начала лечения (физикальный осмотр) и затем ежегодно (контрольный осмотр и рентгенография). Далее, по мере необходимости которую определяет врач или сам пациент на основании имеющихся жалоб [20].
Уровень убедительности рекомендаций С (уровень достоверности доказательств - 3).
• После выполнения органосохраняющих операций МРТ или КТ в динамике рекомендовано использование для мониторинга прогрессирования патологического процесса, а после эндопротезирования - рентгенография через 6 и 12 месяцев, затем один раз в пять лет [20].
Уровень убедительности рекомендаций С (уровень достоверности доказательств - 3).
Дополнительно
Отрицательно влияют на исход лечения:
• Отказ от проведения физиотерапевтического лечения;
• Предшествующие заболеванию травмы локтевого сустава;
• Физические нагрузки во время лечения.
• Отказ от проведения физиотерапевтического лечения;
• Предшествующие заболеванию травмы локтевого сустава;
• Физические нагрузки во время лечения.
Критерии оценки качества медицинской помощи
| № | Критерий качества | Уровень достоверности доказательств | Уровень убедительности рекомендаций |
| 1 | Выполнена рентгенография локтевого сустава | 1 | В |
| 2 | Модификация нагрузок и разгрузка поражённого сустава | 3-4 | D |
| 3 | Проведена лечебная физкультура | 1 | А |
| 4 | Выполнено ортезирование | 2 | С |
| 5 | Выполнен массаж, гидромассаж | 3 | С |
| 6 | Проведены физиотерапевтические процедуры | 3 | С |
| 7 | Проведена иглорефлексотерапия | 3 | В |
| 8 | Выполнено назначение нестероидных противовоспалительных препаратов | 1 | А |
| 9 | Выполнено назначение простых анальгетиков | 2 | В |
| 10 | Местное применение средств с кожно-раздражающим действием | 3 | С |
| 11 | Выполнена реконструктивно-пластическая операция на локтевом суставе (по показаниям) | 2 | В |
| 12 | Выполнено эндопротезирование локтевого сустава (по показаниям) | 3 | С |
Список литературы
• Jinks с, Jordan K, сroft P; Measuring the population impact of knee pain and disability with the Western Ontario and McMaster Universities Osteoarthritis Index (WOMAC). Pain. 2002 Nov;100(1-2):55-64.
• Hunter DJ, Felson DT; Osteoarthritis. вMJ. 2006 Mar 18;332(7542):639-42.
• сonaghan PG, Dickson J, Grant RL; сare and management of osteoarthritis in adults: summary of NICE guidance. вMJ. 2008 Mar 1;336(7642):502-3.
• Lohmander LS, Roos EM; сlinical update: treating osteoarthritis. Lancet. 2007 Dec 22;370(9605):2082-4.
• Osteoarthritis; NICE сlinical Guideline (January 2008).
• Peach сA, сarr AJ, Loughlin J; Recent advances in the genetic investigation of osteoarthritis. Trends Mol Med. 2005 Apr;11(4):186-91.
• вrion PH, Kalunian KC ; Oxford textbook of medicine. 4th edn. Oxford: Oxford University Press. Section 18,8. Osteoarthritis (2003) Warrell DA, сox TM, Firth JD, вenz EJ Jr(Eds.
• Loughlin J; Genetics of osteoarthritis and potential for drug development. сurr Opin Pharmacol. 2003 Jun;3(3):295-9.
• Osteoarthritis Quick Reference Guide - The care and management of osteoarthritis in adults; NICE, February 2008.
• Dieppe P; Osteoarthritis of the knee in primary care. вMJ. 2008 Jan 19;336(7636):105-6. Epub 2007 Dec 4.
• Underwood M, Ashby D, сross P, et al; Advice to use topical or oral ibuprofen for chronic knee pain in older people: randomised controlled trial and patient preference study. вMJ. 2008 Jan 19;336(7636):138-42. Epub 2007 Dec 4.
• de сraen AJ, Di Giulio G, Lampe-Schoenmaeckers JE, et al; Analgesic efficacy and safety of paracetamol-codeine combinations versus paracetamol alone: a systematic review. вMJ. 1996 Aug 10;313(7053):321-5.
• Moore A, сollins S, сarroll D, et al; Paracetamol with and without codeine in acute pain: a quantitative systematic review. Pain. 1997 Apr;70(2-3):193-201.
• сallahan сM, Drake вG, Heck DA, et al; Patient outcomes following tricompartmental total knee replacement. A meta-analysis. JAMA. 1994 May 4;271(17):1349-57.
• Dalbeth N, Arroll в; сommentary: controversies in NICE guidance on osteoarthritis. вMJ. 2008 Mar 1;336(7642):504.
• Herrero-Beaumont G, Ivorra JA, Del сarmen Trabado M, et al; Glucosamine sulfate in the treatment of knee osteoarthritis symptoms: a randomized, double-blind, placebo-controlled study using acetaminophen as a side comparator. Arthritis Rheum. 2007 Feb;56(2):555-67.
• Richy F, вruyere O, Ethgen O, et al; Structural and symptomatic efficacy of glucosamine and chondroitin in knee osteoarthritis: a comprehensive meta-analysis. Arch Intern Med. 2003 Jul 14;163(13):1514-22.
• No authors listed; Is glucosamine worth taking for osteoarthritis. Drug Ther вull. 2002 Nov;40(11):81-3.
• Towheed TE, Maxwell L, Anastassiades TP, et al; Glucosamine therapy for treating osteoarthritis.; сochrane Database Syst Rev. 2005 Apr 18;(2):CD002946.
• сlegg DO, Reda DJ, Harris сL, et al; Glucosamine, chondroitin sulfate, and the two in combination for painful knee osteoarthritis. N Engl J Med. 2006 Feb 23;354(8):795-808.
• Reichenbach S, Sterchi R, Scherer M, et al; Meta-analysis: chondroitin for osteoarthritis of the knee or hip. Ann Intern Med. 2007 Apr 17;146(8):580-90.
• Rutjes AW, Juni P, da сosta вR, et al; Viscosupplementation for osteoarthritis of the knee: a systematic review and meta-analysis. Ann Intern Med. 2012 Aug 7;157(3):180-91. doi: 10,7326/0003-4819-157-3-201208070-00473.
• вelo JN, вerger MY, Reijman M, et al; Prognostic factors of progression of osteoarthritis of the knee: a systematic review of observational studies. Arthritis Rheum. 2007 Feb 15;57(1):13-26.
• Hunter DJ, Felson DT; Osteoarthritis. вMJ. 2006 Mar 18;332(7542):639-42.
• сonaghan PG, Dickson J, Grant RL; сare and management of osteoarthritis in adults: summary of NICE guidance. вMJ. 2008 Mar 1;336(7642):502-3.
• Lohmander LS, Roos EM; сlinical update: treating osteoarthritis. Lancet. 2007 Dec 22;370(9605):2082-4.
• Osteoarthritis; NICE сlinical Guideline (January 2008).
• Peach сA, сarr AJ, Loughlin J; Recent advances in the genetic investigation of osteoarthritis. Trends Mol Med. 2005 Apr;11(4):186-91.
• вrion PH, Kalunian KC ; Oxford textbook of medicine. 4th edn. Oxford: Oxford University Press. Section 18,8. Osteoarthritis (2003) Warrell DA, сox TM, Firth JD, вenz EJ Jr(Eds.
• Loughlin J; Genetics of osteoarthritis and potential for drug development. сurr Opin Pharmacol. 2003 Jun;3(3):295-9.
• Osteoarthritis Quick Reference Guide - The care and management of osteoarthritis in adults; NICE, February 2008.
• Dieppe P; Osteoarthritis of the knee in primary care. вMJ. 2008 Jan 19;336(7636):105-6. Epub 2007 Dec 4.
• Underwood M, Ashby D, сross P, et al; Advice to use topical or oral ibuprofen for chronic knee pain in older people: randomised controlled trial and patient preference study. вMJ. 2008 Jan 19;336(7636):138-42. Epub 2007 Dec 4.
• de сraen AJ, Di Giulio G, Lampe-Schoenmaeckers JE, et al; Analgesic efficacy and safety of paracetamol-codeine combinations versus paracetamol alone: a systematic review. вMJ. 1996 Aug 10;313(7053):321-5.
• Moore A, сollins S, сarroll D, et al; Paracetamol with and without codeine in acute pain: a quantitative systematic review. Pain. 1997 Apr;70(2-3):193-201.
• сallahan сM, Drake вG, Heck DA, et al; Patient outcomes following tricompartmental total knee replacement. A meta-analysis. JAMA. 1994 May 4;271(17):1349-57.
• Dalbeth N, Arroll в; сommentary: controversies in NICE guidance on osteoarthritis. вMJ. 2008 Mar 1;336(7642):504.
• Herrero-Beaumont G, Ivorra JA, Del сarmen Trabado M, et al; Glucosamine sulfate in the treatment of knee osteoarthritis symptoms: a randomized, double-blind, placebo-controlled study using acetaminophen as a side comparator. Arthritis Rheum. 2007 Feb;56(2):555-67.
• Richy F, вruyere O, Ethgen O, et al; Structural and symptomatic efficacy of glucosamine and chondroitin in knee osteoarthritis: a comprehensive meta-analysis. Arch Intern Med. 2003 Jul 14;163(13):1514-22.
• No authors listed; Is glucosamine worth taking for osteoarthritis. Drug Ther вull. 2002 Nov;40(11):81-3.
• Towheed TE, Maxwell L, Anastassiades TP, et al; Glucosamine therapy for treating osteoarthritis.; сochrane Database Syst Rev. 2005 Apr 18;(2):CD002946.
• сlegg DO, Reda DJ, Harris сL, et al; Glucosamine, chondroitin sulfate, and the two in combination for painful knee osteoarthritis. N Engl J Med. 2006 Feb 23;354(8):795-808.
• Reichenbach S, Sterchi R, Scherer M, et al; Meta-analysis: chondroitin for osteoarthritis of the knee or hip. Ann Intern Med. 2007 Apr 17;146(8):580-90.
• Rutjes AW, Juni P, da сosta вR, et al; Viscosupplementation for osteoarthritis of the knee: a systematic review and meta-analysis. Ann Intern Med. 2012 Aug 7;157(3):180-91. doi: 10,7326/0003-4819-157-3-201208070-00473.
• вelo JN, вerger MY, Reijman M, et al; Prognostic factors of progression of osteoarthritis of the knee: a systematic review of observational studies. Arthritis Rheum. 2007 Feb 15;57(1):13-26.
|
|
Приложения
Приложение А1.
Состав рабочей группы.• Кочиш А.Ю., д.м.н. профессор - заместитель директора РНИИТО им.Р.Р. Вредена по науке;
• Денисов А.О., м.н. Ученый секретарь;
• Амбросенков А.В., м.н. - заведующий отделением восстановительной хирургии.
Конфликт интересов отсутствует.
Приложение А2.
Методология разработки клинических рекомендаций.Целевая аудитория данных клинических рекомендаций:
• Ортопеды.
• Травматологи.
• Врачи общей практики.
Методы, используемые для сбора/выбора доказательств.
Систематический поиск в электронных базах данных.
Описание методов, используемых для сбора доказательств.
Доказательной базой для написания настоящих клинических рекомендаций являются релевантные англоязычные публикации в электронной текстовой базе данных Национальной медицинской библиотеки США MEDLINE, систематические обзоры и мета-аналитические материалы о рандомизированных контролируемых исследованиях в базе сoсhrane, клинические рекомендаци Американской Академии Ортопедических Хирургов (AAOS), рекомендаций Европейской Антиревматической Лиги (EULAR) по лечению пациентов с артрозом локтевого сустава, а также статьи в ведущих специализированных рецензируемых отечественных медицинских журналах по данной тематике. Глубина поиска составляет 25 лет.
Таблица П1. Уровни достоверности доказательств.
| Уровень достоверности | Источник доказательств |
| I (1) | Проспективные рандомизированные контролируемые исследования Достаточное количество исследований с достаточной мощностью, с участием большого количества пациентов и получением большого количества данных Крупные мета-анализы Как минимум одно хорошо организованное рандомизированное контролируемое исследование Репрезентативная выборка пациентов |
| II (2) | Проспективные с рандомизацией или без исследования с ограниченным количеством данных Несколько исследований с небольшим количеством пациентов Хорошо организованное проспективное исследование когорты Мета-анализы ограничены, но проведены на хорошем уровне Результаты не презентативны в отношении целевой популяции Хорошо организованные исследования «случай-контроль» |
| III (3) | Нерандомизированные контролируемые исследования Исследования с недостаточным контролем Рандомизированные клинические исследования с как минимум 1 значительной или как минимум 3 незначительными методологическими ошибками Ретроспективные или наблюдательные исследования Серия клинических наблюдений Противоречивые данные, не позволяющие сформировать окончательную рекомендацию |
| IV (4) | Мнение эксперта/данные из отчета экспертной комиссии, экспериментально подтвержденные и теоретически обоснованные |
Таблица П2. Уровни убедительности рекомендаций.
| Уровень убедительности | Описание | Расшифровка |
| A | Рекомендация основана на высоком уровне доказательности (как минимум 1 убедительная публикация I уровня доказательности, показывающая значительное превосходство пользы над риском) | Метод/терапия первой линии; либо в сочетании со стандартной методикой/терапией |
| в | Рекомендация основана на среднем уровне доказательности (как минимум 1 убедительная публикация II уровня доказательности, показывающая значительное превосходство пользы над риском) | Метод/терапия второй линии; либо при отказе, противопоказании, или неэффективности стандартной методики/терапии. Рекомендуется мониторирование побочных явлений |
| с | Рекомендация основана на слабом уровне доказательности (но как минимум 1 убедительная публикация III уровня доказательности, показывающая значительное превосходство пользы над риском) или нет убедительных данных ни о пользе, ни о риске) | Нет возражений против данного метода/терапии или нет возражений против продолжения данного метода/терапии Рекомендовано при отказе, противопоказании, или неэффективности стандартной методики/терапии, при условии отсутствия побочных эффектов |
| D | Отсутствие убедительных публикаций I, II или III уровня доказательности, показывающих значительное превосходство пользы над риском, либо убедительные публикации I, II или III уровня доказательности, показывающие значительное превосходство риска над пользой | Не рекомендовано |
Порядок обновления клинических рекомендаций. Пересмотр 1 раз в 3 года.
Приложение А3.
Связанные документы.Федеральное законодательство в сфере здравоохранения.
(Основные законодательные акты Российской Федерации).
Данные клинические рекомендации разработаны с учётом следующих нормативно-правовых документов:
1. Конституция Российской Федерации.
2. Декларация прав и свобод человека и гражданина.
3. Уголовный кодекс Российской Федерации.
4. Уголовно-процессуальный кодекс Российской Федерации от 18 декабря 2001 г.
5. Основы законодательства Российской Федерации об охране здоровья граждан. Изменения и дополнения.
6. Федеральный закон № 323-ФЗ от 21 ноября 2011 г. (ред. от 25,06,2012).
«Об основах охраны здоровья граждан в Российской Федерации».
7. Федеральный закон Российской Федерации от 28,06,91 № 1499-1 «О медицинском страховании граждан в Российской Федерации» (в редакции Закона РФ от 02,04,93 № 4741-1).
8. Федеральный закон Российской Федерации от 22,12,92 № 4180-1 «О трансплантации органов и (или) тканей человека».
8,1. Федеральный закон Российской Федерации от 20,06,00 № 91-ФЗ «О внесении дополнений в закон Российской Федерации «О трансплантации органов и (или) тканей человека».
9. Федеральный закон Российской Федерации от 09,06,93 № 5142-1 «О донорстве крови и ее компонентов» (в редакции Федерального закона от 04,05,2000 № 58-ФЗ).
9,1. Федеральный закон Российской Федерации от 04,05,00 № 58-ФЗ «О внесении изменений в закон Российской Федерации «О донорстве крови и ее компонентов».
10. Федеральный закон Российской Федерации от 22,06,98 № 86-ФЗ «О лекарственных средствах».
(в редакции Федерального закона от 02,01,2000 № 5-ФЗ).
10,1. Федеральный закон Российской Федерации от 02,01,00 № 5-ФЗ «О внесении изменений и дополнений в Федеральный закон «О лекарственных средствах».
10,2. Федеральный закон № 61-ФЗ от 12 апреля 2010 г. (ред. от 25,06,2012).
«Об обращении лекарственных средств».
11. Федеральный закон № 3-ФЗ от 08 января 1998 г. (ред. от 01,03,2012).
«О наркотических средствах и психотропных веществах».
12. Федеральный закон № 152-ФЗ от 27 июля 2006 г. (ред. от 05,04,2013).
«О персональных данных».
13 Приказ Минздрава России от 12 ноября 2012г.
901н «Об утверждении Порядка оказания медицинской помощи населению по профилю «травматология и ортопедия».Порядок.docПриложение 1.docПриложение 2.docПриложение 3.docПриложение 4.docПриложение 5.docПриложение 6.docПриложение 7.docПриложение 8.docПриложение 9.docПриложение 10.docПриложение 11.docПриложение 12.docПриложение 13.docПриложение 14.docПриложение 15.docПриложение 16.doc.
Приложение В.
Информация для пациентов.Локтевой сустав имеет сложное строение и относится к блоковидным. Распространенной патологией считается остеоартроз локтевого сустава - разрушение суставных хрящевых поверностей сустава. При остеоартрозе со временем разрушаются суставные поверхности, поскольку развивается асептическое воспаление и отек внутренней (синовиальной) оболочки, присоединяются боль и другие симптомы.
Терапия заболевания должна быть комплексной, и начинается она с обеспечения покоя (иммобилизации) верхней конечности косыночной или иной иммобилизацией. Иммобилизация способствует уменьшению отека, снижению болевого синдрома. Иногда для предотвращения травматизации локтевого сустава может потребоваться иммобилизация конечности лонгетом. Если бурсит носит травматический характер, перед обездвиживанием конечности выполняют холодный компресс.
Среди медикаментозных средств при бурсите локтевого сустава назначают:
• Нестероидные противовоспалительные средства для быстрого снятия воспаления и с анальгезирующей целью.
• Препараты с хондропротекторами для восстановления тканей сустава.
• Антибиотики при инфекционном воспалении параартикулярных тканей локтевого сустава.
Местная терапия.
Кроме введения препаратов в сустав и системных препаратов врачом рекомендуется применение местных средств. Они не только быстрее снимут боль, но и ускорят регенерацию тканей и уменьшат отечность и воспаление. К ним относятся:• Компрессы с димексидом, обладающие сильным рассасывающим действием.
• Мази с хондроитина сульфатом, глюкозамином, с коллагеном.
• Мази с нестероидными противовоспалительными компонентами.
Физиотерапия и занятия ЛФК.
В подостром периоде, при хроническом течении процесса обязательно проводятся сеансы физиотерапии, которые эффективно позволяют купировать местные симптомы бурсита. Из физиометодик применяются:• Ультразвук.
• Микротоки.
• Электро-, фонофорез.
• УВЧ.
• Сухое тепло.
• Бальнеотерапия.
Пациент страдающий остеоартрозом должен строго следовать назначениям врача, соблюдать основные принципы реабилитации в послеоперационном периоде и следовать рекомендациям в отдалённом периоде после хирургического лечения (реконструктивно-пластической операции и эндопротезирования):
- сохранять иммобилизацию локтевого сустава от 5 дней до 2 недели;
- на 12-14 сутки прибыть для снятия швов в поликлинику по месту жительства;
- после снятия швов пройти курс реабилитации: ЛФК, ФТЛ (лазер, электромиостимуляция, озокерит, массаж и другие, исключить тепловые процедуры на локтевой сустав);
- выполнить контрольную рентгенографию сустава через 3 месяца после операции для определения дальнейшего режима осевой нагрузки на конечность;
- в дальнейшем исключить тяжёлые ударные и статические нагрузки на сустав;
- проходить курсы реабилитационного консервативного лечения.
Минздрав России 2016.
|
|
Связанные заболевания
Связанные клинические рекомендации
Связанные стандарты мед. помощи
- Стандарт медицинской помощи больным артрозами
- Стандарт санаторно-курортной помощи больным с болезнями костно-мышечной системы и соединительной ткани (артропатии, инфекционные артропатии, воспалительные артропатии, артрозы, другие поражения суставов)
- Стандарт первичной медико-санитарной помощи при артрозе лучезапястного сустава и мелких суставов кисти, стопы
- Стандарт первичной медико-санитарной помощи при полиартрозе (поражении локтевого сустава)