МКБ-10 коды
|
|
Вступление
МКБ 10: А20 (А20.0/А20.1/А20.2/А20.7/А20.8/А20.9).
Год утверждения (частота пересмотра): 2016 (пересмотр каждые 3 года).
ID: КР56.
Профессиональные ассоциации.
• • Межрегиональная общественная организация «Ассоциация врачей инфекционистов Санкт-Петербурга и Ленинградской области» (МОО АВИСПО);
• Международная общественная организация «Евро-Азиатское Общество по Инфекционным Болезням».
Год утверждения (частота пересмотра): 2016 (пересмотр каждые 3 года).
ID: КР56.
Профессиональные ассоциации.
• • Межрегиональная общественная организация «Ассоциация врачей инфекционистов Санкт-Петербурга и Ленинградской области» (МОО АВИСПО);
• Международная общественная организация «Евро-Азиатское Общество по Инфекционным Болезням».
Профессиональные ассоциации
• • Межрегиональная общественная организация «Ассоциация врачей инфекционистов Санкт-Петербурга и Ленинградской области» (МОО АВИСПО);
• Международная общественная организация «Евро-Азиатское Общество по Инфекционным Болезням».
• Международная общественная организация «Евро-Азиатское Общество по Инфекционным Болезням».
Список сокращений
ВОЗ - Всемирная организация здравоохранения.
ДНК - Дезоксирибонуклеиновая кислота.
ИФА - Иммуноферментный анализ.
МЗ РФ - Министерство здравоохранения Российской Федерации.
МКБ-10 - Международная классификация болезней, травм, и состояний, влияющих на здоровье 10-го пересмотра.
ОК ПМУ - Отраслевой классификатор Простые медицинские услуги.
ОКНХ - Общероссийский классификатор отраслей народного хозяйства.
ОМС - Обязательное медицинское страхование граждан.
ПМУ - Простая медицинская услуга.
ПЦР - Полимеразная цепная реакция.
РНГА - Реакция непрямой гемагглютинации.
РПГА - Реакция прямой гемагглютинации.
РТПГА - Реакция торможения пассивной гемагглютинации.
ФЗ - Федеральный закон.
ДНК - Дезоксирибонуклеиновая кислота.
ИФА - Иммуноферментный анализ.
МЗ РФ - Министерство здравоохранения Российской Федерации.
МКБ-10 - Международная классификация болезней, травм, и состояний, влияющих на здоровье 10-го пересмотра.
ОК ПМУ - Отраслевой классификатор Простые медицинские услуги.
ОКНХ - Общероссийский классификатор отраслей народного хозяйства.
ОМС - Обязательное медицинское страхование граждан.
ПМУ - Простая медицинская услуга.
ПЦР - Полимеразная цепная реакция.
РНГА - Реакция непрямой гемагглютинации.
РПГА - Реакция прямой гемагглютинации.
РТПГА - Реакция торможения пассивной гемагглютинации.
ФЗ - Федеральный закон.
Термины и определения
Заболевание. Возникающее в связи с воздействием патогенных факторов нарушение деятельности организма, работоспособности, способности адаптироваться к изменяющимся условиям внешней и внутренней среды при одновременном изменении защитно-компенсаторных и защитно-приспособительных реакций и механизмов организма.
Инструментальная диагностика. Диагностика с использованием для обследования больного различных приборов, аппаратов и инструментов.
Исходы заболеваний. Медицинские и биологические последствия заболевания.
Качество медицинской помощи. Совокупность характеристик, отражающих своевременность оказания медицинской помощи, правильность выбора методов профилактики, диагностики, лечения и реабилитации при оказании медицинской помощи, степень достижения запланированного результата.
Клинические рекомендации (протокол лечения) оказания медицинской помощи детям. Нормативный документ системы стандартизации в здравоохранении, определяющий требования к выполнению медицинской помощи больному при определенном заболевании, с определенным синдромом или при определенной клинической ситуации.
Клиническая ситуация. Случай, требующий регламентации медицинской помощи вне зависимости от заболевания или синдрома.
Лабораторная диагностика. Совокупность методов, направленных на анализ исследуемого материала с помощью различного специального оборудования.
Медицинское вмешательство. Выполняемые медицинским работником по отношению к пациенту, затрагивающие физическое или психическое состояние человека и имеющие профилактическую, исследовательскую, диагностическую, лечебную, реабилитационную направленность виды медицинских обследований и (или) медицинских манипуляций, а также искусственное прерывание беременности.
Медицинская услуга. Медицинское вмешательство или комплекс медицинских вмешательств, направленных на профилактику, диагностику и лечение заболеваний, медицинскую реабилитацию и имеющих самостоятельное законченное значение.
Нозологическая форма. Совокупность клинических, лабораторных и инструментальных диагностических признаков, позволяющих идентифицировать заболевание (отравление, травму, физиологическое состояние) и отнести его к группе состояний с общей этиологией и патогенезом, клиническими проявлениями, общими подходами к лечению и коррекции состояния.
Осложнение заболевания. Присоединение к заболеванию синдрома нарушения физиологического процесса; - нарушение целостности органа или его стенки; - кровотечение; - развившаяся острая или хроническая недостаточность функции органа или системы органов.
Основное заболевание. Заболевание, которое само по себе или в связи с осложнениями вызывает первоочередную необходимость оказания медицинской помощи в связи с наибольшей угрозой работоспособности, жизни и здоровью, либо приводит к инвалидности, либо становится причиной смерти.
Пациент. Физическое лицо, которому оказывается медицинская помощь или которое обратилось за оказанием медицинской помощи независимо от наличия у него заболевания и от его состояния.
Последствия (результаты). Исходы заболеваний, социальные, экономические результаты применения медицинских технологий.
Симптом. Любой признак болезни, доступный для определения независимо от метода, который для этого применялся.
Синдром. Состояние, развивающееся как следствие заболевания и определяющееся совокупностью клинических, лабораторных, инструментальных диагностических признаков, позволяющих идентифицировать его и отнести к группе состояний с различной этиологией, но общим патогенезом, клиническими проявлениями, общими подходами к лечению, зависящих, вместе с тем, и от заболеваний, лежащих в основе синдрома.
Состояние. Изменения организма, возникающие в связи с воздействием патогенных и (или) физиологических факторов и требующие оказания медицинской помощи.
Сопутствующее заболевание. Заболевание, которое не имеет причинно-следственной связи с основным заболеванием, уступает ему в степени необходимости оказания медицинской помощи, влияния на работоспособность, опасности для жизни и здоровья и не является причиной смерти.
Тяжесть заболевания или состояния. Критерий, определяющий степень поражения органов и (или) систем организма человека либо нарушения их функций, обусловленные заболеванием или состоянием либо их осложнением.
Уровень достоверности доказательств. Отражает степень уверенности в том, что найденный эффект от применения медицинского вмешательства является истинным.
Функция органа, ткани, клетки или группы клеток. Составляющее физиологический процесс свойство, реализующее специфическое для соответствующей структурной единицы организма действие.
Инструментальная диагностика. Диагностика с использованием для обследования больного различных приборов, аппаратов и инструментов.
Исходы заболеваний. Медицинские и биологические последствия заболевания.
Качество медицинской помощи. Совокупность характеристик, отражающих своевременность оказания медицинской помощи, правильность выбора методов профилактики, диагностики, лечения и реабилитации при оказании медицинской помощи, степень достижения запланированного результата.
Клинические рекомендации (протокол лечения) оказания медицинской помощи детям. Нормативный документ системы стандартизации в здравоохранении, определяющий требования к выполнению медицинской помощи больному при определенном заболевании, с определенным синдромом или при определенной клинической ситуации.
Клиническая ситуация. Случай, требующий регламентации медицинской помощи вне зависимости от заболевания или синдрома.
Лабораторная диагностика. Совокупность методов, направленных на анализ исследуемого материала с помощью различного специального оборудования.
Медицинское вмешательство. Выполняемые медицинским работником по отношению к пациенту, затрагивающие физическое или психическое состояние человека и имеющие профилактическую, исследовательскую, диагностическую, лечебную, реабилитационную направленность виды медицинских обследований и (или) медицинских манипуляций, а также искусственное прерывание беременности.
Медицинская услуга. Медицинское вмешательство или комплекс медицинских вмешательств, направленных на профилактику, диагностику и лечение заболеваний, медицинскую реабилитацию и имеющих самостоятельное законченное значение.
Нозологическая форма. Совокупность клинических, лабораторных и инструментальных диагностических признаков, позволяющих идентифицировать заболевание (отравление, травму, физиологическое состояние) и отнести его к группе состояний с общей этиологией и патогенезом, клиническими проявлениями, общими подходами к лечению и коррекции состояния.
Осложнение заболевания. Присоединение к заболеванию синдрома нарушения физиологического процесса; - нарушение целостности органа или его стенки; - кровотечение; - развившаяся острая или хроническая недостаточность функции органа или системы органов.
Основное заболевание. Заболевание, которое само по себе или в связи с осложнениями вызывает первоочередную необходимость оказания медицинской помощи в связи с наибольшей угрозой работоспособности, жизни и здоровью, либо приводит к инвалидности, либо становится причиной смерти.
Пациент. Физическое лицо, которому оказывается медицинская помощь или которое обратилось за оказанием медицинской помощи независимо от наличия у него заболевания и от его состояния.
Последствия (результаты). Исходы заболеваний, социальные, экономические результаты применения медицинских технологий.
Симптом. Любой признак болезни, доступный для определения независимо от метода, который для этого применялся.
Синдром. Состояние, развивающееся как следствие заболевания и определяющееся совокупностью клинических, лабораторных, инструментальных диагностических признаков, позволяющих идентифицировать его и отнести к группе состояний с различной этиологией, но общим патогенезом, клиническими проявлениями, общими подходами к лечению, зависящих, вместе с тем, и от заболеваний, лежащих в основе синдрома.
Состояние. Изменения организма, возникающие в связи с воздействием патогенных и (или) физиологических факторов и требующие оказания медицинской помощи.
Сопутствующее заболевание. Заболевание, которое не имеет причинно-следственной связи с основным заболеванием, уступает ему в степени необходимости оказания медицинской помощи, влияния на работоспособность, опасности для жизни и здоровья и не является причиной смерти.
Тяжесть заболевания или состояния. Критерий, определяющий степень поражения органов и (или) систем организма человека либо нарушения их функций, обусловленные заболеванием или состоянием либо их осложнением.
Уровень достоверности доказательств. Отражает степень уверенности в том, что найденный эффект от применения медицинского вмешательства является истинным.
Функция органа, ткани, клетки или группы клеток. Составляющее физиологический процесс свойство, реализующее специфическое для соответствующей структурной единицы организма действие.
Описание
Чума - острое зоонозное заболевание, относящееся к группе особо опасных инфекций, характеризуется лихорадкой, выраженной интоксикацией, поражением лимфоузлов, легких и других органов, способностью к септическому течению. Это инфекция, подпадающая под действие Международных медико-санитарных правил и подлежащая международному санитарно-эпидемиологическому надзору.
1.2 Этиология и патогенез.
Этиология.
Возбудитель чумы - Yersinia pestis, относится к роду Yersinia, семейству Enterobacteriaceae и представляет собой неподвижную грамотрицательную короткую палочку овоидной формы, которая является факультативным внутриклеточным паразитом. К факторам патогенности относятся чумной токсин и липополисахаридный эндотоксин, к факторам агрессии - ферменты гиалуронидаза, коагулаза, гемолизин, фибринолизин, пестицин. Выделяют несколько подвидов возбудителя, различных по вирулентности. Растёт на обычных питательных средах с добавлением гемолизированной крови или сульфита натрия для стимуляции роста. Содержит более 30 антигенов, экзо- и эндотоксины. Капсулы защищают бактерии от поглощения полиморфноядерными лейкоцитами, а V- и W-антигены предохраняют их от лизиса в цитоплазме фагоцитов, что обеспечивает их внутриклеточное размножение. Возбудитель чумы хорошо сохраняется в экскретах больных и объектах внешней среды (в гное бубона сохраняется 20-30 дней, в трупах людей, верблюдов, грызунов - до 60 дней), в почве сохраняют жизнеспособность в течение многих месяцев, но высокочувствителен к солнечным лучам, атмосферному кислороду, повышенной температуре, реакции среды (особенно кислой), химическим веществам (в том числе дезинфектантам). Под действием сулемы в разведении 1:1000 гибнет через 1-2 мин. Хорошо переносит низкие температуры, замораживание. Yersinia pestis обладают чувствительностью к антибиотикам (тетрациклину, стрептомицину, левомицетину, рифампицину) [1, 3].
Патогенез.
Адаптационные механизмы человека практически не приспособлены сопротивляться внедрению и развитию чумной палочки в организме. Это объясняется тем, что чумная палочка очень быстро размножается; бактерии в большом количестве вырабатывают факторы проницаемости (нейраминидаза, фибринолизин, пестицин), антифагины, подавляющие фагоцитоз (F1, HMWPs, V/W-Ar, РН6-Аг), что способствует быстрому и массивному лимфогенному и гематогенному диссеминированию прежде всего в органы мононуклеарно-фагоцитарной системы с её последующей активизацией. Массивная антигенемия, выброс медиаторов воспаления, в том числе и шокогенных цитокинов, ведёт к развитию микроциркуляторных нарушений, ДВС-синдрома с последующим исходом в инфекционно-токсический шок.
При кожной форме у человека в месте входных ворот в коже может возникать специфическая реакция - пустула с геморрагическим содержимым или язва (первичный аффект). В дальнейшем чумные палочки мигрируют по лимфатическим сосудам в регионарные лимфоузлы, где начинают размножаться, вызывая воспалительную реакцию. Размножение бактерий в макрофагах лимфоузлов приводит к их увеличению, слиянию и образованию конгломерата (бубонная форма). На этой стадии микроорганизмы резистентны к фагоцитозу полиморфно-ядерными лейкоцитами благодаря защитному эффекту капсулы (фракция I) и недостатку специфических антител.
При чуме развивается геморрагический некроз лимфоузлов, при котором микробы прорываются в кровоток и внедряются во внутренние органы. В результате распада микробов освобождаются эндотоксины, обусловливающие клинические проявления интоксикации. Генерализация инфекции приводит к развитию септической формы, которая сопровождается поражением внутренних органов и образованием вторичных бубонов. Особенно опасно попадание возбудителей в легочную ткань с развитием вторично-легочной формы инфекции. Развивается быстро прогрессирующая массивная пневмония с геморрагическим некрозом, плевральным выпотом и специфическим трахеобронхиальным лимфаденитом. У некоторых больных возникает сепсис, не сопровождающийся образованием бубона. Это особая форма бубонной чумы (первично септическая), при которой вовлечение в воспалительный процесс лимфатической системы ограничено глубоко расположенными структурами или бубоны настолько малы, что остаются незамеченными при выраженных симптомах интоксикации. Септическая форма чумы характеризуется быстрым появлением множественных вторичных очагов инфекции, массивной бактериемией и токсинемией. Выраженная эндотоксинемия приводит к парезу капилляров, нарушениям микроциркуляции, развитию ДВС-синдрома и глубоких метаболических изменений в тканях организма, что клинически проявляется инфекционно-токсическим шоком, энцефалопатией, острой почечной недостаточностью, определяющими неблагоприятные исходы. При воздушно-капельном пути передачи развивается первично-легочная форма чумы. При отсутствии лечения летальность достигает 30%-60% [1,3,4].
1.2 Этиология и патогенез.
Этиология.
Возбудитель чумы - Yersinia pestis, относится к роду Yersinia, семейству Enterobacteriaceae и представляет собой неподвижную грамотрицательную короткую палочку овоидной формы, которая является факультативным внутриклеточным паразитом. К факторам патогенности относятся чумной токсин и липополисахаридный эндотоксин, к факторам агрессии - ферменты гиалуронидаза, коагулаза, гемолизин, фибринолизин, пестицин. Выделяют несколько подвидов возбудителя, различных по вирулентности. Растёт на обычных питательных средах с добавлением гемолизированной крови или сульфита натрия для стимуляции роста. Содержит более 30 антигенов, экзо- и эндотоксины. Капсулы защищают бактерии от поглощения полиморфноядерными лейкоцитами, а V- и W-антигены предохраняют их от лизиса в цитоплазме фагоцитов, что обеспечивает их внутриклеточное размножение. Возбудитель чумы хорошо сохраняется в экскретах больных и объектах внешней среды (в гное бубона сохраняется 20-30 дней, в трупах людей, верблюдов, грызунов - до 60 дней), в почве сохраняют жизнеспособность в течение многих месяцев, но высокочувствителен к солнечным лучам, атмосферному кислороду, повышенной температуре, реакции среды (особенно кислой), химическим веществам (в том числе дезинфектантам). Под действием сулемы в разведении 1:1000 гибнет через 1-2 мин. Хорошо переносит низкие температуры, замораживание. Yersinia pestis обладают чувствительностью к антибиотикам (тетрациклину, стрептомицину, левомицетину, рифампицину) [1, 3].
Патогенез.
Адаптационные механизмы человека практически не приспособлены сопротивляться внедрению и развитию чумной палочки в организме. Это объясняется тем, что чумная палочка очень быстро размножается; бактерии в большом количестве вырабатывают факторы проницаемости (нейраминидаза, фибринолизин, пестицин), антифагины, подавляющие фагоцитоз (F1, HMWPs, V/W-Ar, РН6-Аг), что способствует быстрому и массивному лимфогенному и гематогенному диссеминированию прежде всего в органы мононуклеарно-фагоцитарной системы с её последующей активизацией. Массивная антигенемия, выброс медиаторов воспаления, в том числе и шокогенных цитокинов, ведёт к развитию микроциркуляторных нарушений, ДВС-синдрома с последующим исходом в инфекционно-токсический шок.
При кожной форме у человека в месте входных ворот в коже может возникать специфическая реакция - пустула с геморрагическим содержимым или язва (первичный аффект). В дальнейшем чумные палочки мигрируют по лимфатическим сосудам в регионарные лимфоузлы, где начинают размножаться, вызывая воспалительную реакцию. Размножение бактерий в макрофагах лимфоузлов приводит к их увеличению, слиянию и образованию конгломерата (бубонная форма). На этой стадии микроорганизмы резистентны к фагоцитозу полиморфно-ядерными лейкоцитами благодаря защитному эффекту капсулы (фракция I) и недостатку специфических антител.
При чуме развивается геморрагический некроз лимфоузлов, при котором микробы прорываются в кровоток и внедряются во внутренние органы. В результате распада микробов освобождаются эндотоксины, обусловливающие клинические проявления интоксикации. Генерализация инфекции приводит к развитию септической формы, которая сопровождается поражением внутренних органов и образованием вторичных бубонов. Особенно опасно попадание возбудителей в легочную ткань с развитием вторично-легочной формы инфекции. Развивается быстро прогрессирующая массивная пневмония с геморрагическим некрозом, плевральным выпотом и специфическим трахеобронхиальным лимфаденитом. У некоторых больных возникает сепсис, не сопровождающийся образованием бубона. Это особая форма бубонной чумы (первично септическая), при которой вовлечение в воспалительный процесс лимфатической системы ограничено глубоко расположенными структурами или бубоны настолько малы, что остаются незамеченными при выраженных симптомах интоксикации. Септическая форма чумы характеризуется быстрым появлением множественных вторичных очагов инфекции, массивной бактериемией и токсинемией. Выраженная эндотоксинемия приводит к парезу капилляров, нарушениям микроциркуляции, развитию ДВС-синдрома и глубоких метаболических изменений в тканях организма, что клинически проявляется инфекционно-токсическим шоком, энцефалопатией, острой почечной недостаточностью, определяющими неблагоприятные исходы. При воздушно-капельном пути передачи развивается первично-легочная форма чумы. При отсутствии лечения летальность достигает 30%-60% [1,3,4].
|
|
Эпидемиология
Резервуаром и источником инфекции являются грызуны. В 14-м веке эта болезнь была известна под названием «Черная смерть», унесшая жизни примерно 50 миллионов человек. Эпидемии чумы среди людей связаны с миграцией крыс, заражающихся в природных очагах. Спорадические заболевания чумой возможны в природных очагах, которые существуют на территории России и сопредельных стран. В частности, Забайкальский природный очаг (основной носитель чумы - сибирский сурок, а также даурская пищуха и полевка Брандта), Тувинский природный очаг (носители чумы - длиннохвостые суслики, монгольская пищуха), а также Горно-Алтайский, Волго-Уральский, Зауральский природные очаги чумы. Важной эпидемиологической предпосылкой служит пребывание на территории природных очагов (учитываются контакты с дикими животными - возможными носителями чумы). Переносчиком чумных бактерий для людей являются блохи (крысиная блоха). Человек заражается не столько при укусе блохи, сколько после втирания в кожу ее фекалий или масс, срыгиваемых при питании. Возможно инфицирование охотников при обработке шкур зараженных животных, а также при употреблении в пищу мяса. Особо опасным является заражение от человека, больного легочной формой чумы, когда передача инфекции происходит воздушно-капельным путем. Случаи заболевания людей первично-легочной формой чумы наблюдаются и при заражении от домашних кошек. Человеческие вши и клещи также могут передавать инфекцию от человека к человеку. Больной человек может в определённых условиях стать источником инфекции: при развитии лёгочной чумы, непосредственном контакте с гнойным содержимым чумного бубона, а также в результате заражения блох на больном с чумной септицемией. Трупы умерших от чумы людей часто являются непосредственной причиной инфицирования окружающих. Особую опасность представляют больные лёгочной формой чумы.
Чума эндемична во многих странах Африки, на территории бывшего Советского Союза, в странах Америки и Азии. Распространенность чумы совпадает с географической распространенностью грызунов, которые инфицированы чумой и которые обитают на всех континентах, кроме Австралии, образуя широкий пояс в климате тропиков, субтропиков и в теплом климате. Эпидемии чумы случались в Африке, Азии и Южной Америке, однако с 1990-х годов большая часть заболеваний человека чумой имела место в Африке. К 3 наиболее эндемичным странам относятся Мадагаскар, Демократическая Республика Конго и Перу. В 2013 г. во всем мире было зарегистрировано 783 случая чумы, в том числе 126 случаев смерти. В 2015 году Министерство здравоохранения Мадагаскара известило ВОЗ о вспышке чумы. Первый случай заболевания был выявлен 17 августа в одном из селений района Мораманга. По состоянию на 30 августа было зарегистрировано 14 случаев заболевания, 10 из которых закончились смертельным исходом. Во всех подтвержденных случаях была легочная форма болезни [1,2,4,6,9].
Чума эндемична во многих странах Африки, на территории бывшего Советского Союза, в странах Америки и Азии. Распространенность чумы совпадает с географической распространенностью грызунов, которые инфицированы чумой и которые обитают на всех континентах, кроме Австралии, образуя широкий пояс в климате тропиков, субтропиков и в теплом климате. Эпидемии чумы случались в Африке, Азии и Южной Америке, однако с 1990-х годов большая часть заболеваний человека чумой имела место в Африке. К 3 наиболее эндемичным странам относятся Мадагаскар, Демократическая Республика Конго и Перу. В 2013 г. во всем мире было зарегистрировано 783 случая чумы, в том числе 126 случаев смерти. В 2015 году Министерство здравоохранения Мадагаскара известило ВОЗ о вспышке чумы. Первый случай заболевания был выявлен 17 августа в одном из селений района Мораманга. По состоянию на 30 августа было зарегистрировано 14 случаев заболевания, 10 из которых закончились смертельным исходом. Во всех подтвержденных случаях была легочная форма болезни [1,2,4,6,9].
Классификация
Клиническая классификация чумы.
По клинической форме:
• Кожно-бубонная;
• Первично-септическая;
• Вторично-септическая;
• Первично-легочная;
• Вторично-легочная.
• Кишечная.
По степени тяжести:
- Легкая;
- Средняя;
- Тяжелая .
Легкое течение заболевания наблюдают только у людей, родившихся в эндемических регионах, или у вакцинированных.
В тяжелых случаях заболевание начинается внезапно с озноба и повышения температуры тела до 39,5-40 °С. С первых часов больные жалуются на сильную головную боль, вялость, головокружение, боли в мышцах. Лицо гиперемированное, глаза красные вследствие инъекции сосудов конъюнктивы. При тяжелом течении болезни черты лица заостряются, появляется цианоз, темные круги под глазами, выражение страдания и ужаса (facies pestica). Язык отечный, сухой, с трещинами, покрытый толстым слоем белого налета, увеличен в размерах. Небные миндалины также увеличены, набухшие, с язвами. Вследствие сухости слизистых оболочек ротовой полости, утолщения и сухости языка речь больных становится неразборчивой. На коже возможна петехиальная сыпь. Пульс частый (до 120-140 в 1 минуту), слабого наполнения, часто аритмичный, иногда нитевидный. Тоны сердца глухие, границы расширены. AД снижается, нередко наступает коллапс, возникает ИТШ. Выражена одышка. Живот вздут, болезненный, увеличены печень и селезенка. В тяжелых случаях возможны кровавая рвота, жидкий стул с примесью слизи и крови. Уменьшается диурез.
Вследствие поражения ЦНС меняется поведение больного. Появляются беспокойство, суетливость, лишняя подвижность, тремор языка. Речь становится неразборчивой, походка - шаткой, нарушается координация движений. Иногда окружающие воспринимают такого больного как пьяного. Уже в первые сутки болезни помрачается сознание, возникает бред, галлюцинации.
При легком течении и средней степени тяжести соответственно уровень лихорадки и интоксикации меньше. На фоне этих общих проявлений чумы развиваются поражения, свойственные различным клиническим формам.
Обоснование и формулировка диагноза.
При формулировке диагноза «Чума» учитывают особенности клинического течения заболевания (нозологическая форма, клиническая форма, степень тяжести, период болезни) и приводят его обоснование.
При наличии осложнений и сопутствующих заболеваний запись делается отдельной строкой:
- осложнение;
- сопутствующее заболевание.
При обосновании диагноза следует указать эпидемиологические, клинические, лабораторные, инструментальные данные и результаты специальных методов исследования, на основании которых подтвержден диагноз «Чума».
Примеры диагноза:
• Основной диагноз. Чума, локализованная бубонная форма, средней степени тяжести;
Осложнения - гнойный лимфаденит;
Сопутствующее заболевание - Хронический гломерулонефрит вне обострения.
• Основной диагноз. Чума, генерализованная септическая форма, тяжелой степени тяжести;
Осложнения - чумной сепсис, ДВС-синдром;
Сопутствующее заболевание - миопия слабой степени;
• Основной диагноз. Чума, генерализованная легочная форма, тяжелой степени тяжести;
Осложнения - инфекционно-токсический шок, пневмония, геморрагический плеврит, гнойный менингит, ДВС-синдром;
Сопутствующее заболевание - хронический гепатит С, ремиссия;
По клинической форме:
• Кожно-бубонная;
• Первично-септическая;
• Вторично-септическая;
• Первично-легочная;
• Вторично-легочная.
• Кишечная.
По степени тяжести:
- Легкая;
- Средняя;
- Тяжелая .
Легкое течение заболевания наблюдают только у людей, родившихся в эндемических регионах, или у вакцинированных.
В тяжелых случаях заболевание начинается внезапно с озноба и повышения температуры тела до 39,5-40 °С. С первых часов больные жалуются на сильную головную боль, вялость, головокружение, боли в мышцах. Лицо гиперемированное, глаза красные вследствие инъекции сосудов конъюнктивы. При тяжелом течении болезни черты лица заостряются, появляется цианоз, темные круги под глазами, выражение страдания и ужаса (facies pestica). Язык отечный, сухой, с трещинами, покрытый толстым слоем белого налета, увеличен в размерах. Небные миндалины также увеличены, набухшие, с язвами. Вследствие сухости слизистых оболочек ротовой полости, утолщения и сухости языка речь больных становится неразборчивой. На коже возможна петехиальная сыпь. Пульс частый (до 120-140 в 1 минуту), слабого наполнения, часто аритмичный, иногда нитевидный. Тоны сердца глухие, границы расширены. AД снижается, нередко наступает коллапс, возникает ИТШ. Выражена одышка. Живот вздут, болезненный, увеличены печень и селезенка. В тяжелых случаях возможны кровавая рвота, жидкий стул с примесью слизи и крови. Уменьшается диурез.
Вследствие поражения ЦНС меняется поведение больного. Появляются беспокойство, суетливость, лишняя подвижность, тремор языка. Речь становится неразборчивой, походка - шаткой, нарушается координация движений. Иногда окружающие воспринимают такого больного как пьяного. Уже в первые сутки болезни помрачается сознание, возникает бред, галлюцинации.
При легком течении и средней степени тяжести соответственно уровень лихорадки и интоксикации меньше. На фоне этих общих проявлений чумы развиваются поражения, свойственные различным клиническим формам.
Обоснование и формулировка диагноза.
При формулировке диагноза «Чума» учитывают особенности клинического течения заболевания (нозологическая форма, клиническая форма, степень тяжести, период болезни) и приводят его обоснование.
При наличии осложнений и сопутствующих заболеваний запись делается отдельной строкой:
- осложнение;
- сопутствующее заболевание.
При обосновании диагноза следует указать эпидемиологические, клинические, лабораторные, инструментальные данные и результаты специальных методов исследования, на основании которых подтвержден диагноз «Чума».
Примеры диагноза:
• Основной диагноз. Чума, локализованная бубонная форма, средней степени тяжести;
Осложнения - гнойный лимфаденит;
Сопутствующее заболевание - Хронический гломерулонефрит вне обострения.
• Основной диагноз. Чума, генерализованная септическая форма, тяжелой степени тяжести;
Осложнения - чумной сепсис, ДВС-синдром;
Сопутствующее заболевание - миопия слабой степени;
• Основной диагноз. Чума, генерализованная легочная форма, тяжелой степени тяжести;
Осложнения - инфекционно-токсический шок, пневмония, геморрагический плеврит, гнойный менингит, ДВС-синдром;
Сопутствующее заболевание - хронический гепатит С, ремиссия;
|
|
Диагностика
Общие подходы к диагностике.
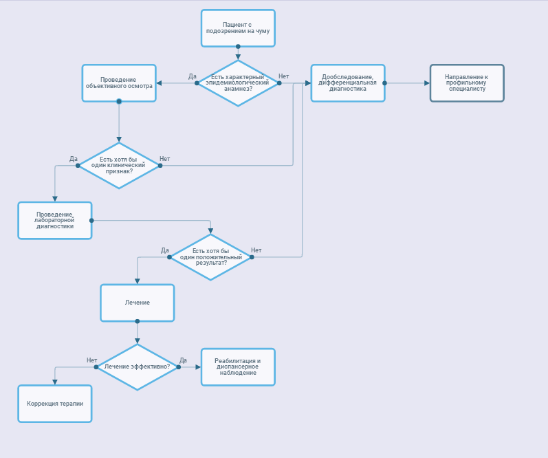
Диагностика чумы проводится на основе данных эпидемиологического анамнеза, клинического осмотра, результатов лабораторного обследования и направлена на определение клинической формы, тяжести состояния, выявление осложнений.
Уровень убедительности рекомендаций В (уровень достоверности доказательств - 2+).
Комментарии. Важными для диагностики являются сведения о контактах с больными, выезде за пределы региона, страны, контактах с животными, парентеральных вмешательствах, нападении кровососущих насекомых, источниках питьевой воды, пищевой анамнез. В анамнезе больного чумой всегда имеют место следующие признаки - пребывание на территории природных очагов, связь с животными (уход за животными, разделка убитых животных или работа со шкурами животных, употребление сырого или недостаточно прожаренного мяса), укусы блох.Особенно опасно заражение от человека, больного легочной формой чумы [1, 2, 3].
• Рекомендовано при опросе больного и сборе анамнеза обращать внимание на клинические опорные признаки.
Уровень убедительности рекомендаций В (уровень достоверности доказательств - 2+).
Комментарии: опорными клиническими признаками чумы могут быть: появление на коже различных очагов (от пятна красно-синего цвета с отеком прилежащих тканей до образования сначала пузырька, а далее язвы), сопровождающиеся лимфаденитом, повышением температуры, слабости, головными болям. Инкубационный период при чуме составляет 3-6 дней, при легочной форме-1-2 дня, у привитых удлиняется до 8-10 дней. У человека, инфицированного чумой, по прошествии инкубационного периода обычно развиваются «гриппоподобные» симптомы[1, 3].
• Рекомендовано выявить и оценить клинические симптомы (проявления) характерные для начального периода чумы.
Уровень убедительности рекомендаций С (уровень достоверности доказательств - 3).
Комментарии. Характерными клиническими признаками начального периода чумы являются симптомы - внезапное начало заболевания с сильного озноба, быстрым нарастанием температуры тела до высоких цифр, выраженной интоксикации, боли в мышцах, мучительной головной боли и головокружения. Возникают рвота (нередко кровавая), мучительная жажда. Уже с первых часов заболевания развивается психомоторное возбуждение. появление беспокойства, суетливости, бреда, галлюцинаций, больные пытаются бежать («бежит, как очумелый»), может быть заторможенность, нарушение координации движения, смазанная, неразборчивая речь. Внешне отмечают гиперемию и одутловатость лица, инъекцию склер. На лице выражение страдания или ужаса («маска чумы»). Геморрагический синдром: кровоизлияния в кожу и слизистые оболочки глаз, ротоглотки. Очень характерными признаками заболевания являются утолщение и обложенность языка густым белым налётом («меловой язык»).увеличение периферических лимфатических узлов [1, 3].1.
Уровень убедительности рекомендаций с (уровень достоверности доказательств - 3).
Комментарии. Кожная форма чумы часто является начальной стадией кожно-бубонной формы. На коже возникает пятно, затем папула, везикула, пустула и язва. Пустула окружена зоной гиперемии, наполнена кровянистым содержимым, расположена на твердом основании красно-багрового цвета и отличается значительной болезненностью. Пустула лопается, образуется язва, дно которой покрыто темным струпом. Язвы сохраняются долго, заживают медленно, образуя рубец.Бубонная форма чумы характеризуется появлением лимфаденита (чумного бубона) и сильной болью, которая мешает движениям руки, ноги или шеи. Бубон представляет собой болезненный, увеличенный лимфоузел или конгломерат из нескольких лимфоузлов, спаянных с подкожной клетчаткой. В процесс воспаления вовлекается клетчатка, что придает бубону характерные черты - опухолевидное образование плотной консистенции с нечеткими контурами, болезненное. Кожа над бубоном горячая, вначале не изменена, затем становится багрово-красной, синюшной. Возникают вторичные пузырьки с геморрагическим содержимым (чумные фликтены). Увеличиваются и другие группы лимфоузлов, образуются вторичные бубоны. Лимфоузлы первичного очага размягчаются, при их пункции получают гнойно-геморрагическое содержимое. Нагноившиеся лимфоузлы вскрываются, затем происходит постепенное заживление свищей. Лихорадка и озноб предшествуют появлению бубонов. У больных отмечаются боли в животе, тошнота, рвота и диарея, иногда с кровью. Кожные петехии и кровоизлияния на поздних сроках болезни становятся обширными. Первично-септическая форма чумы начинается внезапно, появляется озноб, сопровождающийся миалгиями и артралгиями, общая слабость, сильная головная боль, тошнота, рвота, температура достигает 39°С и выше. Через несколько часов присоединяются возбуждение, заторможенность, в ряде случаев - делирий; быстро нарастает интоксикация: прогрессирует сильная головная боль, головокружение, мышечные боли, повторная рвота, в рвотных массах присутствует примесь крови, что придает им вид кровавой или кофейной гущи, нарушается сознание, появляется бред. Через 12-40 ч начинают нарастать признаки сердечно-сосудистой недостаточности, уменьшается диурез, вплоть до анурии, развивается инфекционно-токсический шок и ДВС-синдром. При отсутствии своевременной медицинской помощи больной погибает в течение двух суток.Вторично-септическая форма чумы возникает при переходе бубонной формы в генерализованный процесс. Первично-легочная форма чумы представляет собой молниеносную форму заболевания; для нее характерно острейшее начало, выраженная интоксикация, дыхательная недостаточность, болезненный кашель с мокротой, укорочение легочного звука, ослабление дыхания, мелкопузырчатые и крепитирующие хрипы. В период разгара легочной чумы появляются признаки токсического поражения нервной системы: страдает психика, больные возбуждены или заторможены, нарушается координация движений, появляется тремор, затрудняется артикуляция. Развиваются инфекционно-токсическая энцефалопатия, церебральная гипертензия, угнетение сознания, сопор и кома, острая почечная недостаточность и ДВС-синдром. Отмечается диссонанс между клиническими признаками пневмонии и тяжестью состояния больного, что типично для чумы. По мере распространения воспалительного процесса в паренхиме легких нарастает острая дыхательная недостаточность, дыхание поверхностное, усиливаются режущие боли в грудной клетке при вдохе, становятся более убедительными перкуторные и аускультативные данные, а также воспалительные изменения в гемограмме. Смерть наступает от сердечно-сосудистой и дыхательной недостаточности в течение 3-4 дней, возможно и молниеносное течение с гибелью пациента в первые сутки заболевания.Вторично-легочная форма чумы развивается у больных с кожно-бубонной или бубонной формой заболевания при гематогенном попадании возбудителя чумы в легочную ткань. На 2-3 день заболевания присоединяются кашель, лихорадка, тахипноэ, при минимальных физикальных изменениях в легких катастрофически быстро нарастает одышка, появляется кровянистая мокрота, содержащая чумные палочки, что делает больного высококонтагиозным для окружающих [1, 3] .
• Рекомендовано исследовать состояние сердечно-сосудистой и дыхательной систем (ЧСС, ЧД, АД, пульс на периферических артериях).
Уровень убедительности рекомендаций с (уровень достоверности доказательств - 3).
Комментарии. При первично-септической форме чумы пульс частый, слабого наполнения, иногда нитевидный. Тоны сердца глухие. АД снижено и прогрессивно падает. Дыхание учащено. Живот вздут, печень и селезенка увеличены [1, 3].
Клинические критерии диагностики чумы представлены в Приложении Г1.
Критерии оценки степени тяжести заболевания по клиническим признакам представлены в Приложении Г2.
• Рекомендовано для проведения этиологической диагностики использовать: содержимое бубона (легочная форма чумы), отделяемые язвы или пунктат из карбункула (кожная форма чумы), материал из зева, взятый тампоном и мокрота (легочная форма чумы), секционный материал (кусочки органов трупа, кровь), живые грызуны, трупы грызунов, вода, пищевые продукты.
Уровень убедительности рекомендаций А (уровень достоверности доказательств - 1).
Комментарии. Забор материала должен быть с соблюдением правил асептики в противочумном костюме.
• Рекомендовано провести бактериоскопическое исследование мазков биологического материала (из кожного очага, крови, мокроты, рвотных масс и других), взятых в первый день поступления больного в стационар.
Уровень убедительности рекомендаций В (уровень достоверности доказательств - 2+).
Комментарии. Выделение возбудителя проводят в специализированных режимных лабораториях для работы с возбудителями особо опасных инфекций. Исследования проводят для подтверждения клинически выраженных случаев заболевания, а также для обследования лиц с повышенной температурой тела, находящихся в очаге инфекции. Проводят пассаж на лабораторных животных (морские свинки, белые мыши), погибающих на 5-7-е сутки после заражения. Окончательным подтверждением чумной этиологии болезни являются выделение чистой культуры возбудителя и её идентификация[1, 3].
• Рекомендовано провести серологическое обследование методами РНГА, РНАТ, РНАГ и РТПГА, ИФА.
Уровень убедительности рекомендаций В (уровень достоверности доказательств - 2+).
Комментарии. Выявление в крови специфического антигена чумы методом РНАТ и РНГА, так же как и специфических антител класса IgM в ИФА достоверно подтверждает диагноз чумы.
• Рекомендовано провести молекулярно-генетическое обследование методом ПЦР.
Уровень убедительности рекомендаций В (уровень достоверности доказательств - 2+).
Комментарии. Положительные результаты ПЦР через 5-6 ч после её постановки свидетельствуют о наличии специфической ДНК чумного микроба и подтверждают предварительный диагноз [1, 3].
• Рекомендовано провести общий анализ крови (ОАК) с исследованием лейкоформулы, общий анализ мочи (ОАМ), биохимический анализ крови: мочевина, креатинин, АлТ, АсТ исследование электролитов крови (калий, натрий, хлор).
Уровень убедительности рекомендаций с (уровень достоверности доказательств - 3).
Комментарии. Клинико-биохимические показатели крови зависят от степени тяжести и периода болезни. Для всех форм болезни в разгар заболевания в ОАК выявляется лейкоцитоз со сдвигом влево, сгущение крови на фоне плазмореи и гиповолемии, ускоренная СОЭ.Изменение биохимических показателей находится в прямой зависимости от вовлечения в патологический процесс различных органов и систем (печень, легкие, сердце, кишечник ) [1, 3].
Критерии лабораторного подтверждения диагноза представлены в Приложении Г3.
• Рекомендовано УЗИ органов брюшной полости (комплексное) у пациентов с гепато-спленомегалией, признаками ОПН и рентген грудной клетки у пациентов с пневмонией.
Уровень убедительности рекомендаций с (уровень достоверности доказательств - 3).
Комментарии. Для уточнения степени поражений органов и решения вопроса тактики терапии.
• Рекомендовано проведение методов инструментальной диагностики по следующим показаниям:
Эзофагогастродуоденоскопия при желудочно-кишечном кровотечении, при выраженном абдоминальном болевом синдроме.
Электрокардиография при выраженном интоксикационном синдроме.
Спинномозговая пункция при наличии менингеальных симптомов для дифференциальной диагностики.
Микроскопическое исследование спинномозговой жидкости, подсчет клеток в счетной камере (цитоз) у пациентов с менингеальным синдромом для дифференциальной диагностики.
Уровень убедительности рекомендаций с (уровень достоверности доказательств - 3).
Комментарии. Результаты специальной диагностики являются критериями оценки степени тяжести заболевания и учитываются только при наличии осложнений и сопутствующих заболеваний.
Уровень убедительности рекомендаций В (уровень достоверности доказательств - 2).
Комментарии. Туляремийный бубон в отличие от бубона при чуме имеет четкие контуры, не спаян с кожей и соседними лимфоузлами. Бубон развивается медленно, достигая максимальных размеров к концу недели, нагноение возможно только на 3-й неделе заболевания, при склерозировании бубона увеличение лимфатического узла сохраняется и после выздоровления. Лихорадка и интоксикация при туляремии выражены умеренно.
• Рекомендовано проводить дифференциальную диагностику с болезнью кошачьей царапины.
Уровень убедительности рекомендаций В (уровень достоверности доказательств - 2).
Комментарии. Болезнь кошачьей царапины чаще наступает в результате царапины, реже укуса. Через 1-2 недели на месте зажившей царапины (или укуса) появляется небольшое красное пятно, затем оно превращается в папулу, везикулу, пустулу и, наконец, образуется язвочка небольших размеров. Спустя 15-30 дней после заражения развивается регионарный лимфаденит. При развитии бубона температура тела повышается до 38-40°С, и появляются признаки интоксикации. Течение заболевания доброкачественное, лимфоузлы достигают 3-5 см в диаметре, но через 2-3 недели размягчаются.
• Рекомендовано проводить дифференциальную диагностику с острыми гнойными лимфаденитоами стафилококковой или стрептококковой этиологии.
Уровень убедительности рекомендаций В (уровень достоверности доказательств - 2).
Комментарии. Для острых гнойных лимфаденитов стафилококковой или стрептококковой этиологии типичны лимфангоиты и местные отеки, признаки воспаления во входных воротах инфекции (раны, фурункулы и другие гнойничковые заболевания). Общие явления интоксикации выражены слабее, чем при чуме.
• Рекомендовано проводить дифференциальную диагностику с кожной формой сибирской язвы.
Уровень убедительности рекомендаций В (уровень достоверности доказательств - 2).
Комментарии. Для кожной формы сибирской язвы характерно расположение язв на лице, руках, наличие темного струпа, отсутствие болевой чувствительности, периферический рост язв за счет образования дочерних пустул.
• Рекомендовано проводить дифференциальную диагностику легочной формы чумы с крупозной пневмонией.
Уровень убедительности рекомендаций В (уровень достоверности доказательств - 2).
Комментарии. Начало заболевания чумной и крупозной пневмониями имеет много общих клинических признаков. Однако чумная пневмония протекает более злокачественно, с клиникой инфекционно-токсического шока и энцефалопатии. Для первичной легочной формы чумы характерно молниеносное течение и быстрый смертельный исход.
Диагностика чумы проводится на основе данных эпидемиологического анамнеза, клинического осмотра, результатов лабораторного обследования и направлена на определение клинической формы, тяжести состояния, выявление осложнений.
2,1 Жалобы и анамнез.
• Рекомендовано при сборе анамнеза у больного с подозрением на чуму уточнять наличие/отсутствие диагностически значимых эпидемиологических опорных признаков.Уровень убедительности рекомендаций В (уровень достоверности доказательств - 2+).
Комментарии. Важными для диагностики являются сведения о контактах с больными, выезде за пределы региона, страны, контактах с животными, парентеральных вмешательствах, нападении кровососущих насекомых, источниках питьевой воды, пищевой анамнез. В анамнезе больного чумой всегда имеют место следующие признаки - пребывание на территории природных очагов, связь с животными (уход за животными, разделка убитых животных или работа со шкурами животных, употребление сырого или недостаточно прожаренного мяса), укусы блох.Особенно опасно заражение от человека, больного легочной формой чумы [1, 2, 3].
• Рекомендовано при опросе больного и сборе анамнеза обращать внимание на клинические опорные признаки.
Уровень убедительности рекомендаций В (уровень достоверности доказательств - 2+).
Комментарии: опорными клиническими признаками чумы могут быть: появление на коже различных очагов (от пятна красно-синего цвета с отеком прилежащих тканей до образования сначала пузырька, а далее язвы), сопровождающиеся лимфаденитом, повышением температуры, слабости, головными болям. Инкубационный период при чуме составляет 3-6 дней, при легочной форме-1-2 дня, у привитых удлиняется до 8-10 дней. У человека, инфицированного чумой, по прошествии инкубационного периода обычно развиваются «гриппоподобные» симптомы[1, 3].
• Рекомендовано выявить и оценить клинические симптомы (проявления) характерные для начального периода чумы.
Уровень убедительности рекомендаций С (уровень достоверности доказательств - 3).
Комментарии. Характерными клиническими признаками начального периода чумы являются симптомы - внезапное начало заболевания с сильного озноба, быстрым нарастанием температуры тела до высоких цифр, выраженной интоксикации, боли в мышцах, мучительной головной боли и головокружения. Возникают рвота (нередко кровавая), мучительная жажда. Уже с первых часов заболевания развивается психомоторное возбуждение. появление беспокойства, суетливости, бреда, галлюцинаций, больные пытаются бежать («бежит, как очумелый»), может быть заторможенность, нарушение координации движения, смазанная, неразборчивая речь. Внешне отмечают гиперемию и одутловатость лица, инъекцию склер. На лице выражение страдания или ужаса («маска чумы»). Геморрагический синдром: кровоизлияния в кожу и слизистые оболочки глаз, ротоглотки. Очень характерными признаками заболевания являются утолщение и обложенность языка густым белым налётом («меловой язык»).увеличение периферических лимфатических узлов [1, 3].1.
2,2 Физикальное обследование.
• Рекомендовано обращать внимание на наличие и степень выраженности интоксикационного синдрома (лихорадки до 38-40 оС, озноба, головной боли, слабости, снижения артериального давления), регионарного лимфаденита а (увеличение, уплотнение, болезненность лимфатических узлов).Уровень убедительности рекомендаций с (уровень достоверности доказательств - 3).
Комментарии. Кожная форма чумы часто является начальной стадией кожно-бубонной формы. На коже возникает пятно, затем папула, везикула, пустула и язва. Пустула окружена зоной гиперемии, наполнена кровянистым содержимым, расположена на твердом основании красно-багрового цвета и отличается значительной болезненностью. Пустула лопается, образуется язва, дно которой покрыто темным струпом. Язвы сохраняются долго, заживают медленно, образуя рубец.Бубонная форма чумы характеризуется появлением лимфаденита (чумного бубона) и сильной болью, которая мешает движениям руки, ноги или шеи. Бубон представляет собой болезненный, увеличенный лимфоузел или конгломерат из нескольких лимфоузлов, спаянных с подкожной клетчаткой. В процесс воспаления вовлекается клетчатка, что придает бубону характерные черты - опухолевидное образование плотной консистенции с нечеткими контурами, болезненное. Кожа над бубоном горячая, вначале не изменена, затем становится багрово-красной, синюшной. Возникают вторичные пузырьки с геморрагическим содержимым (чумные фликтены). Увеличиваются и другие группы лимфоузлов, образуются вторичные бубоны. Лимфоузлы первичного очага размягчаются, при их пункции получают гнойно-геморрагическое содержимое. Нагноившиеся лимфоузлы вскрываются, затем происходит постепенное заживление свищей. Лихорадка и озноб предшествуют появлению бубонов. У больных отмечаются боли в животе, тошнота, рвота и диарея, иногда с кровью. Кожные петехии и кровоизлияния на поздних сроках болезни становятся обширными. Первично-септическая форма чумы начинается внезапно, появляется озноб, сопровождающийся миалгиями и артралгиями, общая слабость, сильная головная боль, тошнота, рвота, температура достигает 39°С и выше. Через несколько часов присоединяются возбуждение, заторможенность, в ряде случаев - делирий; быстро нарастает интоксикация: прогрессирует сильная головная боль, головокружение, мышечные боли, повторная рвота, в рвотных массах присутствует примесь крови, что придает им вид кровавой или кофейной гущи, нарушается сознание, появляется бред. Через 12-40 ч начинают нарастать признаки сердечно-сосудистой недостаточности, уменьшается диурез, вплоть до анурии, развивается инфекционно-токсический шок и ДВС-синдром. При отсутствии своевременной медицинской помощи больной погибает в течение двух суток.Вторично-септическая форма чумы возникает при переходе бубонной формы в генерализованный процесс. Первично-легочная форма чумы представляет собой молниеносную форму заболевания; для нее характерно острейшее начало, выраженная интоксикация, дыхательная недостаточность, болезненный кашель с мокротой, укорочение легочного звука, ослабление дыхания, мелкопузырчатые и крепитирующие хрипы. В период разгара легочной чумы появляются признаки токсического поражения нервной системы: страдает психика, больные возбуждены или заторможены, нарушается координация движений, появляется тремор, затрудняется артикуляция. Развиваются инфекционно-токсическая энцефалопатия, церебральная гипертензия, угнетение сознания, сопор и кома, острая почечная недостаточность и ДВС-синдром. Отмечается диссонанс между клиническими признаками пневмонии и тяжестью состояния больного, что типично для чумы. По мере распространения воспалительного процесса в паренхиме легких нарастает острая дыхательная недостаточность, дыхание поверхностное, усиливаются режущие боли в грудной клетке при вдохе, становятся более убедительными перкуторные и аускультативные данные, а также воспалительные изменения в гемограмме. Смерть наступает от сердечно-сосудистой и дыхательной недостаточности в течение 3-4 дней, возможно и молниеносное течение с гибелью пациента в первые сутки заболевания.Вторично-легочная форма чумы развивается у больных с кожно-бубонной или бубонной формой заболевания при гематогенном попадании возбудителя чумы в легочную ткань. На 2-3 день заболевания присоединяются кашель, лихорадка, тахипноэ, при минимальных физикальных изменениях в легких катастрофически быстро нарастает одышка, появляется кровянистая мокрота, содержащая чумные палочки, что делает больного высококонтагиозным для окружающих [1, 3] .
• Рекомендовано исследовать состояние сердечно-сосудистой и дыхательной систем (ЧСС, ЧД, АД, пульс на периферических артериях).
Уровень убедительности рекомендаций с (уровень достоверности доказательств - 3).
Комментарии. При первично-септической форме чумы пульс частый, слабого наполнения, иногда нитевидный. Тоны сердца глухие. АД снижено и прогрессивно падает. Дыхание учащено. Живот вздут, печень и селезенка увеличены [1, 3].
Клинические критерии диагностики чумы представлены в Приложении Г1.
Критерии оценки степени тяжести заболевания по клиническим признакам представлены в Приложении Г2.
2,3 Лабораторная диагностика.
Лабораторные методы исследования - бактериологические, серологические, биологические и кожно-аллергические позволяют выявить лабораторные критерии чумы и достоверно подтвердить этиологию заболевания, а биохимические в сочетании с клиническими - определить (уточнить) степень тяжести болезни.• Рекомендовано для проведения этиологической диагностики использовать: содержимое бубона (легочная форма чумы), отделяемые язвы или пунктат из карбункула (кожная форма чумы), материал из зева, взятый тампоном и мокрота (легочная форма чумы), секционный материал (кусочки органов трупа, кровь), живые грызуны, трупы грызунов, вода, пищевые продукты.
Уровень убедительности рекомендаций А (уровень достоверности доказательств - 1).
Комментарии. Забор материала должен быть с соблюдением правил асептики в противочумном костюме.
• Рекомендовано провести бактериоскопическое исследование мазков биологического материала (из кожного очага, крови, мокроты, рвотных масс и других), взятых в первый день поступления больного в стационар.
Уровень убедительности рекомендаций В (уровень достоверности доказательств - 2+).
Комментарии. Выделение возбудителя проводят в специализированных режимных лабораториях для работы с возбудителями особо опасных инфекций. Исследования проводят для подтверждения клинически выраженных случаев заболевания, а также для обследования лиц с повышенной температурой тела, находящихся в очаге инфекции. Проводят пассаж на лабораторных животных (морские свинки, белые мыши), погибающих на 5-7-е сутки после заражения. Окончательным подтверждением чумной этиологии болезни являются выделение чистой культуры возбудителя и её идентификация[1, 3].
• Рекомендовано провести серологическое обследование методами РНГА, РНАТ, РНАГ и РТПГА, ИФА.
Уровень убедительности рекомендаций В (уровень достоверности доказательств - 2+).
Комментарии. Выявление в крови специфического антигена чумы методом РНАТ и РНГА, так же как и специфических антител класса IgM в ИФА достоверно подтверждает диагноз чумы.
• Рекомендовано провести молекулярно-генетическое обследование методом ПЦР.
Уровень убедительности рекомендаций В (уровень достоверности доказательств - 2+).
Комментарии. Положительные результаты ПЦР через 5-6 ч после её постановки свидетельствуют о наличии специфической ДНК чумного микроба и подтверждают предварительный диагноз [1, 3].
• Рекомендовано провести общий анализ крови (ОАК) с исследованием лейкоформулы, общий анализ мочи (ОАМ), биохимический анализ крови: мочевина, креатинин, АлТ, АсТ исследование электролитов крови (калий, натрий, хлор).
Уровень убедительности рекомендаций с (уровень достоверности доказательств - 3).
Комментарии. Клинико-биохимические показатели крови зависят от степени тяжести и периода болезни. Для всех форм болезни в разгар заболевания в ОАК выявляется лейкоцитоз со сдвигом влево, сгущение крови на фоне плазмореи и гиповолемии, ускоренная СОЭ.Изменение биохимических показателей находится в прямой зависимости от вовлечения в патологический процесс различных органов и систем (печень, легкие, сердце, кишечник ) [1, 3].
Критерии лабораторного подтверждения диагноза представлены в Приложении Г3.
2,4 Инструментальная диагностика.
Методы инструментальной диагностики используются для определения характера и выраженности поражения некоторых органов и систем органов при чуме (сердце, легкие, печень, селезенка, головной мозг и т.д).• Рекомендовано УЗИ органов брюшной полости (комплексное) у пациентов с гепато-спленомегалией, признаками ОПН и рентген грудной клетки у пациентов с пневмонией.
Уровень убедительности рекомендаций с (уровень достоверности доказательств - 3).
Комментарии. Для уточнения степени поражений органов и решения вопроса тактики терапии.
• Рекомендовано проведение методов инструментальной диагностики по следующим показаниям:
Эзофагогастродуоденоскопия при желудочно-кишечном кровотечении, при выраженном абдоминальном болевом синдроме.
Электрокардиография при выраженном интоксикационном синдроме.
Спинномозговая пункция при наличии менингеальных симптомов для дифференциальной диагностики.
Микроскопическое исследование спинномозговой жидкости, подсчет клеток в счетной камере (цитоз) у пациентов с менингеальным синдромом для дифференциальной диагностики.
Уровень убедительности рекомендаций с (уровень достоверности доказательств - 3).
Комментарии. Результаты специальной диагностики являются критериями оценки степени тяжести заболевания и учитываются только при наличии осложнений и сопутствующих заболеваний.
2,5 Иная диагностика.
Иная диагностика при чуме у детей не предусмотрена.2,6 Дифференциальная диагностика.
• Рекомендовано проводить дифференциальную диагностику с туляремией.Уровень убедительности рекомендаций В (уровень достоверности доказательств - 2).
Комментарии. Туляремийный бубон в отличие от бубона при чуме имеет четкие контуры, не спаян с кожей и соседними лимфоузлами. Бубон развивается медленно, достигая максимальных размеров к концу недели, нагноение возможно только на 3-й неделе заболевания, при склерозировании бубона увеличение лимфатического узла сохраняется и после выздоровления. Лихорадка и интоксикация при туляремии выражены умеренно.
• Рекомендовано проводить дифференциальную диагностику с болезнью кошачьей царапины.
Уровень убедительности рекомендаций В (уровень достоверности доказательств - 2).
Комментарии. Болезнь кошачьей царапины чаще наступает в результате царапины, реже укуса. Через 1-2 недели на месте зажившей царапины (или укуса) появляется небольшое красное пятно, затем оно превращается в папулу, везикулу, пустулу и, наконец, образуется язвочка небольших размеров. Спустя 15-30 дней после заражения развивается регионарный лимфаденит. При развитии бубона температура тела повышается до 38-40°С, и появляются признаки интоксикации. Течение заболевания доброкачественное, лимфоузлы достигают 3-5 см в диаметре, но через 2-3 недели размягчаются.
• Рекомендовано проводить дифференциальную диагностику с острыми гнойными лимфаденитоами стафилококковой или стрептококковой этиологии.
Уровень убедительности рекомендаций В (уровень достоверности доказательств - 2).
Комментарии. Для острых гнойных лимфаденитов стафилококковой или стрептококковой этиологии типичны лимфангоиты и местные отеки, признаки воспаления во входных воротах инфекции (раны, фурункулы и другие гнойничковые заболевания). Общие явления интоксикации выражены слабее, чем при чуме.
• Рекомендовано проводить дифференциальную диагностику с кожной формой сибирской язвы.
Уровень убедительности рекомендаций В (уровень достоверности доказательств - 2).
Комментарии. Для кожной формы сибирской язвы характерно расположение язв на лице, руках, наличие темного струпа, отсутствие болевой чувствительности, периферический рост язв за счет образования дочерних пустул.
• Рекомендовано проводить дифференциальную диагностику легочной формы чумы с крупозной пневмонией.
Уровень убедительности рекомендаций В (уровень достоверности доказательств - 2).
Комментарии. Начало заболевания чумной и крупозной пневмониями имеет много общих клинических признаков. Однако чумная пневмония протекает более злокачественно, с клиникой инфекционно-токсического шока и энцефалопатии. Для первичной легочной формы чумы характерно молниеносное течение и быстрый смертельный исход.
|
|
Лечение
Общие подходы к лечению чумы.
В случае подозрения на чуму больные подлежат строгой изоляции и обязательной госпитализации в инфекционный стационар. Тактика оказания помощи больным строится согласно соответствующим федеральным и региональным инструкциям и рекомендациям.
Принципы лечения больных с чумой предусматривают одновременное решение нескольких задач:
• купирование острых приступов болезни, подавление репликации возбудителя чумы и предупреждение дальнейшего развития патологических процессов (обострений, осложнений);
• предупреждение формирования остаточных явлений и рецидивирующего течения, достижение полного и стойкого выздоровления.
На выбор тактики лечения оказывают влияние следующие факторы:
• период болезни;
• тяжесть заболевания;
• возраст больного;
• наличие и характер осложнений;
• доступность и возможность выполнения лечения в соответствии с.
• необходимым видом и условиями оказания медицинской помощи.
Основные принципы терапии включают:
• Режим - охранительный (постельный);
• Диета - щадящая, основная лечебная диета, стол 13 по Певзнеру, а при тяжелых случаях переход на энтерально-парентеральное питание.
• Методы консервативного (медикаментозного) лечения, включающие этиотропную, патогенетическую и посиндромную терапию.
• Рекомендовано всем больным чумой проведение антибактериальной терапии.
Уровень убедительности рекомендаций В (уровень достоверности доказательств - 2++).
Комментарии. При подозрении на чуму лечение должно проводиться немедленно, не дожидаясь лабораторного подтверждения диагноза. При легочной форме только назначение антибиотиков в первые 15 часов от начала заболевания может спасти больного. Выбор препарата и его дозы зависит от тяжести течения, клинической формы болезни и возраста пациента. Как правило, при легкой степени тяжести длительность лечения составляет 8-10 дней, при среднетяжелой не менее 14 дней, а при тяжелой возможен и более длительный курс.
• Рекомендовано лечение бубонной формы чумы у детей проводить стрептомицином, гентамицином или тетрациклином.
Уровень убедительности рекомендаций В (уровень достоверности доказательств - 2++)[1,3,4].
Комментарии. Стрептомицин** вводится внутримышечно или внутривенно 3-4 раза в сутки 30мг/кг (суточная доза 3г).
Гентамицин** назначается по 5 мг/кг в сутки (3 раза в день внутримышечно);
Тетрациклин** вводится внутривенно по 4г/сутки.
Лицам старше 18 лет можно назаначать ципрофлоксацин внутрь 500мг 2 раза в сутки или внутривенно 400мг 2 раза в сутки.
• Рекомендовано при генерализованной (легочная и септическая) форме чумы использование следующих лекарственных препаратов:
Стрептомицин** 4-5 г/сутки.
Тетрациклин** 6 г/сутки.
Левомицетин** в/в 6-8 г/сутки.
Гентамицин** 80мг 2-3 раза в сутки внутривенно.
Цефтриаксон** о 80мг/кг в сутки 2 раза в день внутримышечно;
Уровень убедительности рекомендаций В (уровень достоверности доказательств - 2++).
Комментарии. При улучшении состояния дозы антибиотиков уменьшают - стрептомицин и тетрациклин до 2 г/сут., левомицетина до 3 г/сут. Комбинация стрептомицина с тетрациклином или ампициллином позволяет уменьшить дозу стрептомицина.
Патогенетическая терапия:
Инфузионная, дезинтоксикационная;
Сорбенты;
Нормализация функций ЖКТ;
Нормализация функций дыхательных путей, сердечно-сосудистой деятельности, нервной системы;
Улучшение тканевого обмена.
В зависимости от выраженности симптомов и синдромов могут быть.
Использованы и другие медикаментозные средства (отхаркивающие, симптоматическая, иммуномодулирующая и иммунокорригирующая ) терапия.
Цель патогенетической терапии:
Уменьшение интоксикации;
Профилактика специфических осложнений (ИТШ, острой дыхательной, сердечно-.
Сосудистой, почечной и печеночной недостаточности, отека легких, отека мозга,.
ДВС-синдрома);
Коррекция нарушений водно-электролитного баланса;
Восстановление резистентности сосудистой стенки;
Устранение нарушений со стороны сердечно-сосудистой системы;
Антибактериальная терапия бактериальных осложнений.
• Рекомендовано всем больным чумой дезинтоксикационную терапию с использованием препаратов различных лекарственных групп, выбор препаратов и объем данной терапии зависит от степени тяжести заболевания:
Уровень убедительности рекомендаций В (уровень достоверности доказательств - 2+).
Комментарии. - легкая степень - пероральная дезинтоксикация в объеме 1-2 л/сутки жидкости в виде некрепко заваренного чая с медом, вареньем, отвара шиповника, свежеприготовленных фруктовых и ягодных соков, компотов, щелочных минеральных вод, применение энтеросорбентов (активированный уголь** 1-3г, смектит диоктаэдрический**, лигнин гидролизный** - 0,5-0,7г 1-2 раза в сутки);
Средняя степень - инфузионно-дезинтоксикационная терапия с использованием внутривенно капельно кристаллоидных растворов (5% декстрозы**, 1,5% меглюмина натрия сукцината**, 0,9% натрия хлорида**) в дозе 10мл/кг, а также растворы электролитов (калия хлорид, кальция хлорид), способствующих восстановлению гомеостаза, длительность курса 5-10 дней;
Тяжелая степень - усиление дезинтоксикационной терапии путем увеличения объема вводимой жидкости до 15-20мл/кг/сутки, трехкратного введения энтеросорбентов, а также введение 10% раствора альбумина**, свежезамороженной плазмы** крови, направленное также и на улучшение белково-синтетической функции печени [1,3] .
• Рекомендовано при отсутствии эффекта от внутривенной инфузионной терапии назначение глюкокортикостероидов в эквивалентных преднизолону дозах** - 10-30 мг/кг/сутки парентерально.
Уровень убедительности рекомендаций В (уровень достоверности доказательств - 2+).
Комментарии. Пациенты с признаками ИТШ подлежат лечению в условиях отделения реанимационно-интенсивной терапии, которое должно быть начато своевременно и проводиться в соответствии со стандартами по интенсивной терапии инфекционных больных. С целью восстановления ОЦК вводят глюкозо-солевые растворы и коллоиды (желатиноль, СЗП, альбумин) в изоволемическом режиме (3:1); для оптимизации гемодинамики глюкокортикостероиды в разовой дозе от 2-3 до 6 мг/кг массы, при отсутствии эффекта или при шоке III - допамин (0,5% или 4% по 5 мл), для коррекции КЩС буферные солевые растворы и 4% раствор гидрокарбоната натрия, для купирования ДВС-синдрома показаны ингибиторы протеаз и фибринолиза (5% раствор эпсилон - аминокапроновой кислоты** по 250 мг два раза в сутки, этамзилат** 250мг/сутки; апротинин** (контрикал, гордокс) е каждые 3-4 часа, рассчет доз согласно инструкции к препарату), кислородотерапия, подключение ИВЛ. Мочегонные препараты рекомендуются только после нормализации гемодинамики, предпочтение отдают петлевым диуретикам (фуросемид 0,5-1 мг/кг). Купирование психомоторного возбуждения проводят седативными препаратами: оксибутират натрия** 100мг/кг в/м или в/в в 30-50,0мл раствора 5% глюкозы медленно, возможно в сочетании с диазепамом** 10-20 мг внутримышечно 2-3 раза в сутки. Купирование гипокалиемического алколоза проводят внутривенным капельным введением препаратов калия (до 6г калия хлорида/сут при отсутствии энтерального поступления.
Симптоматическая терапия.
• Рекомендовано при выраженной лихорадке применение жаропонижающих средств.
Уровень убедительности рекомендаций В (уровень достоверности доказательств - 2+).
Комментарии. Назначается ибупрофен**, парацетамол**, в дозе 0,2-0,25г 2-3 раза в сутки до нормализации температуры.
• Рекомендовано при развитии любых аллергических проявлений назначение десенсибилизирующих средств.
Уровень убедительности рекомендаций В (уровень достоверности доказательств - 2+).
Комментарии. Назначается Кальция глюконат** 2г 3 раза в сутки, Дифенгидрамин** 5-15 мг 2 раза в сутки, Цетиризин** 2,5-10 мг 1-2 раза в сутки, Лоратадин** 5-10мг 1 раз в сутки. Длительность курса 7-14 дней.
• Рекомендовано при развитии различных дисфукций ЖКТ проведение терапии, направленной на ее нормализацию (борьбу с поносом, профилактику запоров,).
Уровень убедительности рекомендаций В (уровень достоверности доказательств - 2+).
Комментарии. В зависимости от клинической симптоматики используются как препараты стимулирующие моторику ЖКТ, слабительные (Домперидон** 10-15мг 2 раза в сутки внутрь, Метоклопрамид** детям 2-6 лет в дозе 0,5-1мг/кг/сут, старше 6 лет - 5-10мг 1-3 раза в сутки внутримышечно, Лактулоза**10-30 мл/сутки внутрь), так и энтеросорбенты (активированный уголь** 1-3г, смектит диоктаэдрический**, лигнин гидролизный** - 0,5-0,7г 1-2 раза в сутки). Длительность курса 3-5 дней .
• Рекомендовано назначение ферментов поджелудочной железы и биопрепаратов, учитывая курс проводимой антибактериальной терапии.
Уровень убедительности рекомендаций В (уровень достоверности доказательств - 2+).
Комментарии. Назначаются панкреатин**, 0,2-0,3г внутрь 3 раза в сутки, длительность курса 10-15 дней; Бифидобактерии бифидум 5 доз 3 раза в день, Линекс 1-2 кап. 2 раза в день, курс 2-3 недели.
Уровень убедительности рекомендаций С (уровень достоверности доказательств - 3).
Уровень убедительности рекомендаций С (уровень достоверности доказательств - 3).
Комментарии: назначаются плазмоферез, плазмообмен, каскадная плазмафильтрация;
В случае подозрения на чуму больные подлежат строгой изоляции и обязательной госпитализации в инфекционный стационар. Тактика оказания помощи больным строится согласно соответствующим федеральным и региональным инструкциям и рекомендациям.
Принципы лечения больных с чумой предусматривают одновременное решение нескольких задач:
• купирование острых приступов болезни, подавление репликации возбудителя чумы и предупреждение дальнейшего развития патологических процессов (обострений, осложнений);
• предупреждение формирования остаточных явлений и рецидивирующего течения, достижение полного и стойкого выздоровления.
На выбор тактики лечения оказывают влияние следующие факторы:
• период болезни;
• тяжесть заболевания;
• возраст больного;
• наличие и характер осложнений;
• доступность и возможность выполнения лечения в соответствии с.
• необходимым видом и условиями оказания медицинской помощи.
Основные принципы терапии включают:
• Режим - охранительный (постельный);
• Диета - щадящая, основная лечебная диета, стол 13 по Певзнеру, а при тяжелых случаях переход на энтерально-парентеральное питание.
• Методы консервативного (медикаментозного) лечения, включающие этиотропную, патогенетическую и посиндромную терапию.
3,1 Консервативное лечение.
Этиотропная терапия:• Рекомендовано всем больным чумой проведение антибактериальной терапии.
Уровень убедительности рекомендаций В (уровень достоверности доказательств - 2++).
Комментарии. При подозрении на чуму лечение должно проводиться немедленно, не дожидаясь лабораторного подтверждения диагноза. При легочной форме только назначение антибиотиков в первые 15 часов от начала заболевания может спасти больного. Выбор препарата и его дозы зависит от тяжести течения, клинической формы болезни и возраста пациента. Как правило, при легкой степени тяжести длительность лечения составляет 8-10 дней, при среднетяжелой не менее 14 дней, а при тяжелой возможен и более длительный курс.
• Рекомендовано лечение бубонной формы чумы у детей проводить стрептомицином, гентамицином или тетрациклином.
Уровень убедительности рекомендаций В (уровень достоверности доказательств - 2++)[1,3,4].
Комментарии. Стрептомицин** вводится внутримышечно или внутривенно 3-4 раза в сутки 30мг/кг (суточная доза 3г).
Гентамицин** назначается по 5 мг/кг в сутки (3 раза в день внутримышечно);
Тетрациклин** вводится внутривенно по 4г/сутки.
Лицам старше 18 лет можно назаначать ципрофлоксацин внутрь 500мг 2 раза в сутки или внутривенно 400мг 2 раза в сутки.
• Рекомендовано при генерализованной (легочная и септическая) форме чумы использование следующих лекарственных препаратов:
Стрептомицин** 4-5 г/сутки.
Тетрациклин** 6 г/сутки.
Левомицетин** в/в 6-8 г/сутки.
Гентамицин** 80мг 2-3 раза в сутки внутривенно.
Цефтриаксон** о 80мг/кг в сутки 2 раза в день внутримышечно;
Уровень убедительности рекомендаций В (уровень достоверности доказательств - 2++).
Комментарии. При улучшении состояния дозы антибиотиков уменьшают - стрептомицин и тетрациклин до 2 г/сут., левомицетина до 3 г/сут. Комбинация стрептомицина с тетрациклином или ампициллином позволяет уменьшить дозу стрептомицина.
Патогенетическая терапия:
Инфузионная, дезинтоксикационная;
Сорбенты;
Нормализация функций ЖКТ;
Нормализация функций дыхательных путей, сердечно-сосудистой деятельности, нервной системы;
Улучшение тканевого обмена.
В зависимости от выраженности симптомов и синдромов могут быть.
Использованы и другие медикаментозные средства (отхаркивающие, симптоматическая, иммуномодулирующая и иммунокорригирующая ) терапия.
Цель патогенетической терапии:
Уменьшение интоксикации;
Профилактика специфических осложнений (ИТШ, острой дыхательной, сердечно-.
Сосудистой, почечной и печеночной недостаточности, отека легких, отека мозга,.
ДВС-синдрома);
Коррекция нарушений водно-электролитного баланса;
Восстановление резистентности сосудистой стенки;
Устранение нарушений со стороны сердечно-сосудистой системы;
Антибактериальная терапия бактериальных осложнений.
• Рекомендовано всем больным чумой дезинтоксикационную терапию с использованием препаратов различных лекарственных групп, выбор препаратов и объем данной терапии зависит от степени тяжести заболевания:
Уровень убедительности рекомендаций В (уровень достоверности доказательств - 2+).
Комментарии. - легкая степень - пероральная дезинтоксикация в объеме 1-2 л/сутки жидкости в виде некрепко заваренного чая с медом, вареньем, отвара шиповника, свежеприготовленных фруктовых и ягодных соков, компотов, щелочных минеральных вод, применение энтеросорбентов (активированный уголь** 1-3г, смектит диоктаэдрический**, лигнин гидролизный** - 0,5-0,7г 1-2 раза в сутки);
Средняя степень - инфузионно-дезинтоксикационная терапия с использованием внутривенно капельно кристаллоидных растворов (5% декстрозы**, 1,5% меглюмина натрия сукцината**, 0,9% натрия хлорида**) в дозе 10мл/кг, а также растворы электролитов (калия хлорид, кальция хлорид), способствующих восстановлению гомеостаза, длительность курса 5-10 дней;
Тяжелая степень - усиление дезинтоксикационной терапии путем увеличения объема вводимой жидкости до 15-20мл/кг/сутки, трехкратного введения энтеросорбентов, а также введение 10% раствора альбумина**, свежезамороженной плазмы** крови, направленное также и на улучшение белково-синтетической функции печени [1,3] .
• Рекомендовано при отсутствии эффекта от внутривенной инфузионной терапии назначение глюкокортикостероидов в эквивалентных преднизолону дозах** - 10-30 мг/кг/сутки парентерально.
Уровень убедительности рекомендаций В (уровень достоверности доказательств - 2+).
Комментарии. Пациенты с признаками ИТШ подлежат лечению в условиях отделения реанимационно-интенсивной терапии, которое должно быть начато своевременно и проводиться в соответствии со стандартами по интенсивной терапии инфекционных больных. С целью восстановления ОЦК вводят глюкозо-солевые растворы и коллоиды (желатиноль, СЗП, альбумин) в изоволемическом режиме (3:1); для оптимизации гемодинамики глюкокортикостероиды в разовой дозе от 2-3 до 6 мг/кг массы, при отсутствии эффекта или при шоке III - допамин (0,5% или 4% по 5 мл), для коррекции КЩС буферные солевые растворы и 4% раствор гидрокарбоната натрия, для купирования ДВС-синдрома показаны ингибиторы протеаз и фибринолиза (5% раствор эпсилон - аминокапроновой кислоты** по 250 мг два раза в сутки, этамзилат** 250мг/сутки; апротинин** (контрикал, гордокс) е каждые 3-4 часа, рассчет доз согласно инструкции к препарату), кислородотерапия, подключение ИВЛ. Мочегонные препараты рекомендуются только после нормализации гемодинамики, предпочтение отдают петлевым диуретикам (фуросемид 0,5-1 мг/кг). Купирование психомоторного возбуждения проводят седативными препаратами: оксибутират натрия** 100мг/кг в/м или в/в в 30-50,0мл раствора 5% глюкозы медленно, возможно в сочетании с диазепамом** 10-20 мг внутримышечно 2-3 раза в сутки. Купирование гипокалиемического алколоза проводят внутривенным капельным введением препаратов калия (до 6г калия хлорида/сут при отсутствии энтерального поступления.
Симптоматическая терапия.
• Рекомендовано при выраженной лихорадке применение жаропонижающих средств.
Уровень убедительности рекомендаций В (уровень достоверности доказательств - 2+).
Комментарии. Назначается ибупрофен**, парацетамол**, в дозе 0,2-0,25г 2-3 раза в сутки до нормализации температуры.
• Рекомендовано при развитии любых аллергических проявлений назначение десенсибилизирующих средств.
Уровень убедительности рекомендаций В (уровень достоверности доказательств - 2+).
Комментарии. Назначается Кальция глюконат** 2г 3 раза в сутки, Дифенгидрамин** 5-15 мг 2 раза в сутки, Цетиризин** 2,5-10 мг 1-2 раза в сутки, Лоратадин** 5-10мг 1 раз в сутки. Длительность курса 7-14 дней.
• Рекомендовано при развитии различных дисфукций ЖКТ проведение терапии, направленной на ее нормализацию (борьбу с поносом, профилактику запоров,).
Уровень убедительности рекомендаций В (уровень достоверности доказательств - 2+).
Комментарии. В зависимости от клинической симптоматики используются как препараты стимулирующие моторику ЖКТ, слабительные (Домперидон** 10-15мг 2 раза в сутки внутрь, Метоклопрамид** детям 2-6 лет в дозе 0,5-1мг/кг/сут, старше 6 лет - 5-10мг 1-3 раза в сутки внутримышечно, Лактулоза**10-30 мл/сутки внутрь), так и энтеросорбенты (активированный уголь** 1-3г, смектит диоктаэдрический**, лигнин гидролизный** - 0,5-0,7г 1-2 раза в сутки). Длительность курса 3-5 дней .
• Рекомендовано назначение ферментов поджелудочной железы и биопрепаратов, учитывая курс проводимой антибактериальной терапии.
Уровень убедительности рекомендаций В (уровень достоверности доказательств - 2+).
Комментарии. Назначаются панкреатин**, 0,2-0,3г внутрь 3 раза в сутки, длительность курса 10-15 дней; Бифидобактерии бифидум 5 доз 3 раза в день, Линекс 1-2 кап. 2 раза в день, курс 2-3 недели.
3,2 Хирургическое лечение.
• Рекомендовано в случае появления флюктуации бубона произвести его рассечение или пункцию и дренирование.Уровень убедительности рекомендаций С (уровень достоверности доказательств - 3).
3,3 Иное лечение.
• Рекомендовано в случае тяжелого течения септических форм чумы и неэффективности консервативных мероприятий использование экстракорпоральных методов детоксикации.Уровень убедительности рекомендаций С (уровень достоверности доказательств - 3).
Комментарии: назначаются плазмоферез, плазмообмен, каскадная плазмафильтрация;
|
|
Реабилитация и амбулаторное лечение
• Рекомендовано медицинскую реабилитацию осуществлять в медицинских организациях государственной системы здравоохранения или их соответствующих структурных подразделениях медицинских организаций, включая центры восстановительной медицины и реабилитации, а также санаторно-курортное лечение по профилю.
Уровень убедительности рекомендаций В (уровень достоверности доказательств - 2+).
Комментарии. При проведении реабилитации должны быть соблюдены основные принципы:
• реабилитационные мероприятия должны начинаться уже в периоде разгара или в периоде ранней реконвалесценции;
• необходимо соблюдать последовательность и преемственность проводимых мероприятий, обеспечивающих непрерывность на различных этапах реабилитации и диспансеризации;
• комплексный характер восстановительных мероприятий с участием различных специалистов и с применением разнообразных методов воздействия;
• адекватность реабилитационно-восстановительных мероприятий и воздействий адаптационным и резервным возможностям реконвалесцента. При этом важны постепенность возрастания дозированных физических и умственных нагрузок, а также дифференцированное применение различных методов воздействия;
• постоянный контроль эффективности проводимых мероприятий. При этом учитываются скорость и степень восстановления функционального состояния и профессионально-значимых функций переболевших (косвенными и прямыми методами).
Уровень убедительности рекомендаций В (уровень достоверности доказательств - 2+).
Комментарии. Диспансеризация осуществляется через 1 месяц после окончания лечения, затем через 2, 3 месяца; По клиническим показаниям осуществляются консультации узких специалистов, инструментальные методы обследования больных. 1,3].
• Рекомендовано основанием для снятия с диспансерного учета считать полное восстановление работоспособности, удовлетворительное самочувствие, отсутствие клинических признаков заболевания.
Уровень убедительности рекомендаций В (уровень достоверности доказательств - 2+).
Уровень убедительности рекомендаций В (уровень достоверности доказательств - 2+).
Комментарии. При проведении реабилитации должны быть соблюдены основные принципы:
• реабилитационные мероприятия должны начинаться уже в периоде разгара или в периоде ранней реконвалесценции;
• необходимо соблюдать последовательность и преемственность проводимых мероприятий, обеспечивающих непрерывность на различных этапах реабилитации и диспансеризации;
• комплексный характер восстановительных мероприятий с участием различных специалистов и с применением разнообразных методов воздействия;
• адекватность реабилитационно-восстановительных мероприятий и воздействий адаптационным и резервным возможностям реконвалесцента. При этом важны постепенность возрастания дозированных физических и умственных нагрузок, а также дифференцированное применение различных методов воздействия;
• постоянный контроль эффективности проводимых мероприятий. При этом учитываются скорость и степень восстановления функционального состояния и профессионально-значимых функций переболевших (косвенными и прямыми методами).
4,2 Диспансерное наблюдение.
• Рекомендовано диспансерное наблюдение всем перенёсшим чуму, независимо от клинической формы.Уровень убедительности рекомендаций В (уровень достоверности доказательств - 2+).
Комментарии. Диспансеризация осуществляется через 1 месяц после окончания лечения, затем через 2, 3 месяца; По клиническим показаниям осуществляются консультации узких специалистов, инструментальные методы обследования больных. 1,3].
• Рекомендовано основанием для снятия с диспансерного учета считать полное восстановление работоспособности, удовлетворительное самочувствие, отсутствие клинических признаков заболевания.
Уровень убедительности рекомендаций В (уровень достоверности доказательств - 2+).
Профилактика
Профилактика чумы осуществляется в соответствии с СП 3,1,7,1380-03 «Профилактика.
Чумы».
При выявлении больного на догоспитальном этапе необходимо временно поместить больного в инфекционный изолятор, осуществить забор материала от больного для специфической диагностики, начать терапию и направить больного в инфекционную больницу или инфекционное отделение многопрофильного стационара.
При выявлении инфекций, подпадающих под действие Международных медико-санитарных правил тактика оказания помощи больному строится согласно соответствующим федеральным и региональным инструкциям и рекомендациям.
При чуме (выявление или подозрение) стационар, принимающий больного (или больных), перестраивает свою работу на строгий противоэпидемический режим. Медицинские работники переводятся на казарменное положение, вакцинируются, получают химиопрофилактику (доксициклин), работают в противочумных костюмах.
• Рекомендовано в очаге инфекции проводить обсервацию с одновременной вакцинацией всех проживающих в регионе и госпитализацией лихорадящих больных.
• Рекомендовано для иммунизации применять сухую живую вакцину, приготовленную из штамма ЕВ НИИЭГ возбудителя чумы.
Уровень убедительности рекомендаций в (у ровень достоверности доказательств 1+).
Комментарии. Вакцина может вводиться внутрикожно в объеме 0,1 мл в область дельтовидной мышцы безыгольным инъектором. Плановая ревакцинация проводится через 1 год, но по эпидемическим показаниям - через 6 мес. Иммунитет формируется в первые дни после иммунизации, достигает максимума к концу месяца, сохраняется 3-6 мес. Вакцинация снижает заболеваемость чумой в 5-10 раз. Привитые могут заболеть чумой, но течение заболевания, как правило, благоприятное [1,3].
• Рекомендовано в случае подозрения на заболевание чумой проводить противоэпидемические мероприятия.
Уровень убедительности рекомендаций в (у ровень достоверности доказательств 1+).
Комментарии. Необходима отправка экстренного уведомление в течение 2 часов. Больных и лиц, бывших с ними в контакте, изолируют. При выявлении больных бубонной формой чумы в очаге вводятся ограничительные мероприятия, при выявлении больных легочной формой вводится карантин. Строго проводят комплекс карантинных мероприятий. Весь персонал получает профилактическое лечение доксициклином в/м все дни, которые медицинские работники проводят в изоляторе с больными чумой. За персоналом ведется динамическое наблюдение с двухразовой термометрией в течение суток. В палатах для больных проводится текущая и заключительная дезинфекция.
• Рекомендовано проводить неспецифические меры профилактики, которые сводятся к предупреждению распространения чумы.
Уровень убедительности рекомендаций В (уровень достоверности доказательств - 2+).
Комментарии. Проводится эпидемиологический надзор за природными очагами, сокращение численности грызунов с проведением дезинсекции, постоянное наблюдение за населением, находящимся в зоне риска, подготовка медучреждений и медперсонала к работе с больными чумой, предупреждение завоза из других стран;
• Рекомендовано проводить специфическую профилактику предупреждения заболеваемости чумой.
• Уровень убедительности рекомендаций в (у ровень достоверности доказательств 1+).
Комментарии. Специфическая профилактика включает ежегодную иммунизацию живой противочумной вакциной лиц, проживающих в зонах риска или выезжающих туда, а также людям, соприкасающихся с больными чумой, их вещами, трупами животных, проводят экстренную антибиотикопрофилактику теми же самыми препаратами, что и для лечения [1,3].
• Рекомендовано в случае возникновения чумы среди населения применять противоэпидемические мероприятия, направленные на локализацию и ликвидацию эпидемического очага.
Уровень убедительности рекомендаций В (уровень достоверности доказательств - 2+).
Комментарии. Необходимо:
• выявление больных и госпитализацию их в специальные палаты-боксы с особой вентиляцией и строгим противоэпидемическим режимом;
• установление территориального государственного карантина при случаях легочной чумы и обычного карантина при других формах без легочных поражений;
• выявление и изоляцию всех лиц, которые были в контакте с больными (их изолируют в провизорные медицинские учреждения на 6 суток и проводят экстренную профилактику антибиотиками - ципрофлоксацином или доксициклином в течение 6 дней);
• проведение подворных обходов для выявления больных с лихорадкой и их госпитализации в провизорные отделения;
• окончательную дезинфекцию в очаге чумы дезинфицирующими средствами и с помощью паровых и пароформалиновых камер, а также дезинсекцию и дератизацию на территории населенного пункта и вокруг него.
• персонал работает в защитных костюмах для работы с возбудителями IV категории (противочумных костюмах).
• в энзоотических очагах чумы большое значение имеет санитарно-просветительская работа.
Чумы».
При выявлении больного на догоспитальном этапе необходимо временно поместить больного в инфекционный изолятор, осуществить забор материала от больного для специфической диагностики, начать терапию и направить больного в инфекционную больницу или инфекционное отделение многопрофильного стационара.
При выявлении инфекций, подпадающих под действие Международных медико-санитарных правил тактика оказания помощи больному строится согласно соответствующим федеральным и региональным инструкциям и рекомендациям.
При чуме (выявление или подозрение) стационар, принимающий больного (или больных), перестраивает свою работу на строгий противоэпидемический режим. Медицинские работники переводятся на казарменное положение, вакцинируются, получают химиопрофилактику (доксициклин), работают в противочумных костюмах.
• Рекомендовано в очаге инфекции проводить обсервацию с одновременной вакцинацией всех проживающих в регионе и госпитализацией лихорадящих больных.
• Рекомендовано для иммунизации применять сухую живую вакцину, приготовленную из штамма ЕВ НИИЭГ возбудителя чумы.
Уровень убедительности рекомендаций в (у ровень достоверности доказательств 1+).
Комментарии. Вакцина может вводиться внутрикожно в объеме 0,1 мл в область дельтовидной мышцы безыгольным инъектором. Плановая ревакцинация проводится через 1 год, но по эпидемическим показаниям - через 6 мес. Иммунитет формируется в первые дни после иммунизации, достигает максимума к концу месяца, сохраняется 3-6 мес. Вакцинация снижает заболеваемость чумой в 5-10 раз. Привитые могут заболеть чумой, но течение заболевания, как правило, благоприятное [1,3].
• Рекомендовано в случае подозрения на заболевание чумой проводить противоэпидемические мероприятия.
Уровень убедительности рекомендаций в (у ровень достоверности доказательств 1+).
Комментарии. Необходима отправка экстренного уведомление в течение 2 часов. Больных и лиц, бывших с ними в контакте, изолируют. При выявлении больных бубонной формой чумы в очаге вводятся ограничительные мероприятия, при выявлении больных легочной формой вводится карантин. Строго проводят комплекс карантинных мероприятий. Весь персонал получает профилактическое лечение доксициклином в/м все дни, которые медицинские работники проводят в изоляторе с больными чумой. За персоналом ведется динамическое наблюдение с двухразовой термометрией в течение суток. В палатах для больных проводится текущая и заключительная дезинфекция.
• Рекомендовано проводить неспецифические меры профилактики, которые сводятся к предупреждению распространения чумы.
Уровень убедительности рекомендаций В (уровень достоверности доказательств - 2+).
Комментарии. Проводится эпидемиологический надзор за природными очагами, сокращение численности грызунов с проведением дезинсекции, постоянное наблюдение за населением, находящимся в зоне риска, подготовка медучреждений и медперсонала к работе с больными чумой, предупреждение завоза из других стран;
• Рекомендовано проводить специфическую профилактику предупреждения заболеваемости чумой.
• Уровень убедительности рекомендаций в (у ровень достоверности доказательств 1+).
Комментарии. Специфическая профилактика включает ежегодную иммунизацию живой противочумной вакциной лиц, проживающих в зонах риска или выезжающих туда, а также людям, соприкасающихся с больными чумой, их вещами, трупами животных, проводят экстренную антибиотикопрофилактику теми же самыми препаратами, что и для лечения [1,3].
• Рекомендовано в случае возникновения чумы среди населения применять противоэпидемические мероприятия, направленные на локализацию и ликвидацию эпидемического очага.
Уровень убедительности рекомендаций В (уровень достоверности доказательств - 2+).
Комментарии. Необходимо:
• выявление больных и госпитализацию их в специальные палаты-боксы с особой вентиляцией и строгим противоэпидемическим режимом;
• установление территориального государственного карантина при случаях легочной чумы и обычного карантина при других формах без легочных поражений;
• выявление и изоляцию всех лиц, которые были в контакте с больными (их изолируют в провизорные медицинские учреждения на 6 суток и проводят экстренную профилактику антибиотиками - ципрофлоксацином или доксициклином в течение 6 дней);
• проведение подворных обходов для выявления больных с лихорадкой и их госпитализации в провизорные отделения;
• окончательную дезинфекцию в очаге чумы дезинфицирующими средствами и с помощью паровых и пароформалиновых камер, а также дезинсекцию и дератизацию на территории населенного пункта и вокруг него.
• персонал работает в защитных костюмах для работы с возбудителями IV категории (противочумных костюмах).
• в энзоотических очагах чумы большое значение имеет санитарно-просветительская работа.
|
|
Дополнительно
При чуме имеет место высокий риск неблагоприятного течения - генерализация инфекции и развитие тяжелых форм.
Критерии выздоровления:
• отсутствие интоксикации;
• получение трехкратно отрицательных результатов контрольного бактериологического исследования;
• восстановление всех жизненных функций организма.
Выписка реконвалесцентов разрешена через 4 недели после выздоровления от бубонной формы чумы и через 6 недель после легочной и при получении трехкратных отрицательных результатов контрольного бактериологического исследования (пунктата бубона, мазков из зева и мокроты). Посещение детских учреждений, школ разрешено при полном клинико-бактериологическом выздоровлении. Реконвалесценты чумы требуют диспансерного наблюдения в течение 3 месяцев.
Возможные исходы и их характеристика.
Исход заболевания зависит от ранней постановки диагноза и начала немедленного лечения, в том числе этиотропного.
Возможные исходы чумы и их характеристика представлены в Приложении Г4.
Критерии выздоровления:
• отсутствие интоксикации;
• получение трехкратно отрицательных результатов контрольного бактериологического исследования;
• восстановление всех жизненных функций организма.
Выписка реконвалесцентов разрешена через 4 недели после выздоровления от бубонной формы чумы и через 6 недель после легочной и при получении трехкратных отрицательных результатов контрольного бактериологического исследования (пунктата бубона, мазков из зева и мокроты). Посещение детских учреждений, школ разрешено при полном клинико-бактериологическом выздоровлении. Реконвалесценты чумы требуют диспансерного наблюдения в течение 3 месяцев.
Возможные исходы и их характеристика.
Исход заболевания зависит от ранней постановки диагноза и начала немедленного лечения, в том числе этиотропного.
Возможные исходы чумы и их характеристика представлены в Приложении Г4.
Критерии оценки качества медицинской помощи
| № | Критерии качества | Уровень достоверности доказательств | Уровень убедительности рекомендаций |
| Этап постановки диагноза | |||
| 1 | Выполнен осмотр врачом-инфекционистом в приемном отделении не позднее 30 минут от момента поступления в стационар | 2+ | В |
| 2 | Выполнен осмотр врачом-реаниматологом больного с подозрением на генерализованную форму чумы не позднее 20 минут от момента поступления в стационар | 2+ | В |
| 3 | Выполнен бактериоскопический метод диагностики Y.pestis не позже первого дня от поступления в стационар | 1+ | А |
| 4 | Выполнена диагностика Y.pestis с использованием не менее 2-х методов лабораторного исследования (бактериоскопического, молекулярно-генетического, серологического). | 1+ | А |
| 5 | Выполнено определение антигенов и антител возбудителя Y.pestis с использованием молекулярно-генетический (ПЦР), серологическиих (ИФА, РНГА, РИФ) бактериологических методов диагностики чумы не позднее 3 дней от поступления в стационар | 1+ | А |
| 6 | Выполнена рентгенография грудной клетки, УЗИ органов брюшной полости (комплексное) при подозрении на генерализованную форму | 1+ | А |
| 7 | Выполнено исследование биохимического анализа крови (АлТ, АсТ, билирубин, общий белок, ПТИ). | 2+ | В |
| 8 | Выполнена коагулограмма (ориентировочное исследование системы гемостаза), ПТИ. | 2+ | В |
| 9 | Выполнено определение основных групп крови (А, В, 0) и Rh-фактора (при тяжелой степени тяжести | 2+ | В |
| 10 | Выполнен клинический анализ крови с исследованием лейкоцитарной формулы | 2+ | В |
| 11 | Выполнен общий анализ мочи | 2+ | В |
| 12 | Выполнено назначение антибактериальных препаратов в 1 сутки поступления в стационар | 2+ | В |
| 13 | Установлен окончательный диагноз в течение 72 часов от момента проведения первичного врачебного осмотра | 1+ | А |
| Этап лечения | |||
| 1 | Проведена патогенетическая инфузионная терапия при среднетяжелой и тяжелой степени тяжести, а также с использованием кровезаменителей, препаратов плазмы крови, альбумина при тяжелой степени тяжести | 1++ | А |
| 2 | Проведена терапия антибактериальными лекарственными препаратами | 1++ | А |
| 3 | Достигнуто улучшение (стабилизация состояния) после назначения антибактериальной и инфузионной терапии | 1+ | А |
| 4 | Достигнута эпителизация/рубцевание язвы | 1+ | А |
| 5 | Выполнен лабораторный контроль на наличие Y.pestis. и ее маркеров через 3 дня после завершения антибактериальной терапии дней). | 1+ | А |
| 6 | Выполнена выписка больного при наличии 3-х отрицательных результатов контрольного бактериологического исследования | 1+ | А |
Список литературы
• 1. Руководство по инфекционным болезням/Под ред. акад. РАМН, проф. Ю.В. Лобзина и проф. В. Жданова. СПБ:ООО «Издательство Фолиант», 2011. 664 с.
• 2. Супотницкий М.В., Супотницкая Н.С. Очерки истории чумы: В 2-х кн. М. Вузовская книга, 2012; 1164 с.
• 3. Инфекционные болезни у детей: Руководство для врачей/Под ред. В.В. Ивановой. М. ООО «Медицинское информационное агентство». 2009. 832 с.
• 4. Инфекционные болезни у детей. Под ред. Д. Марри. Пер. С англ. М., Практика, 2006. 928 с.
• 5. Брюханова Г.Д. Актуальные аспекты эпидемиологии и микробиологии чумы в современных условиях: Диссертация доктора медицинских наук. М. 2004; 250 с.
• 6. Руднев Г.П. Клиника чумы. Ростиздат, 1938; 268 с.
• 7. Achtman M., Zurth K., Morelli G., Torrea G., Guiyoule A., сarniel E. Yersinia pestis, the cause of plague, is a recently emerged clone of Yersinia pseudotuberculosis. PNAS. 1999; 96(24): 14043-14048.
• 8. Li Y., сui Y., Hauck Y., Platonov M.E., Dai E., Song Y., Guo Z., Pourcel с., et al. Genotyping and phylogenetic analysis of Yersinia pestis by MLVA: insights into the worldwide expansion of сentral Asia plague foci. PLoS One. 2006; 4(6): e6000.
• 9. Ratsitorahina M., сhanteau S., Rahalison L., Ratsifasoamanana L., вoisier P. Epidemiological and diagnostic aspects of the outbreak of pneumonic plague in Madagascar. Lancet. 2000; 355(9198): 111-113.
• 2. Супотницкий М.В., Супотницкая Н.С. Очерки истории чумы: В 2-х кн. М. Вузовская книга, 2012; 1164 с.
• 3. Инфекционные болезни у детей: Руководство для врачей/Под ред. В.В. Ивановой. М. ООО «Медицинское информационное агентство». 2009. 832 с.
• 4. Инфекционные болезни у детей. Под ред. Д. Марри. Пер. С англ. М., Практика, 2006. 928 с.
• 5. Брюханова Г.Д. Актуальные аспекты эпидемиологии и микробиологии чумы в современных условиях: Диссертация доктора медицинских наук. М. 2004; 250 с.
• 6. Руднев Г.П. Клиника чумы. Ростиздат, 1938; 268 с.
• 7. Achtman M., Zurth K., Morelli G., Torrea G., Guiyoule A., сarniel E. Yersinia pestis, the cause of plague, is a recently emerged clone of Yersinia pseudotuberculosis. PNAS. 1999; 96(24): 14043-14048.
• 8. Li Y., сui Y., Hauck Y., Platonov M.E., Dai E., Song Y., Guo Z., Pourcel с., et al. Genotyping and phylogenetic analysis of Yersinia pestis by MLVA: insights into the worldwide expansion of сentral Asia plague foci. PLoS One. 2006; 4(6): e6000.
• 9. Ratsitorahina M., сhanteau S., Rahalison L., Ratsifasoamanana L., вoisier P. Epidemiological and diagnostic aspects of the outbreak of pneumonic plague in Madagascar. Lancet. 2000; 355(9198): 111-113.
|
|
Приложения
Приложение А1.
Состав рабочей группы.Клинические рекомендации «Чума у детей» разработаны сотрудниками ФГБУ НИИДИ ФМБА России.
| Фамилии, имена, отчества разработчиков | Место работы с указанием занимаемой должности, ученой степени и звания | Адрес места работы с указанием почтового индекса | Рабочий телефон с указанием кода города |
| Шилова Ирина Васильевна | ФГБУ НИИДИ ФМБА России, научный сотрудник отдела вирусных гепатитов и заболеваний печени, м.н. | 197022, СПб, ул. проф. Попова, д.9 | 8 (812) 234-34-16 |
| Горячева Лариса Георгиевна | ФГБУ НИИДИ ФМБА России, руководитель отдела вирусных гепатитов и заболеваний печени, д.м.н., ведущий научный сотрудник. | 197022, СПб, ул. проф. Попова, д.9 | 8 (812) 234-34-16 |
| Усков Александр Николаевич | ФГБУ НИИДИ ФМБА России, д.м.н., заместитель директора по научной работе по разработке и координации национальных и международных проектов | С-Петербург, ул. Проф. Попова, д.9 | (812)234-60-04 |
Приложение А2.
Методология разработки клинических рекомендаций.• Методология.
Методы, использованные для сбора/селекции доказательств:
- поиск в электронных базах данных.
• Описание методов, использованных для сбора/селекции доказательств:
- доказательной базой для рекомендаций являются публикации, вошедшие в Кохрановскую библиотеку, базы данных EMBASE, MEDLINE, сlinicalkey ELSEVIER, электронную библиотеку (www.elibrary.ru). Глубина поиска составляла 5 лет.
• Методы, использованные для оценки качества и силы доказательств:
- консенсус экспертов;
- оценка значимости в соответствии с уровнями достоверности доказательств и уровнями убедительности рекомендаций.
• Целевая аудитория данных клинических рекомендаций:
• врач-анестезиолог-реаниматолог;
• врач-бактериолог;
• врач-вирусолог;
• врач-дезинфектолог;
• врач здравпункта;
• врач-инфекционист;
• врач клинической лабораторной диагностики;
• врач - клинический фармаколог;
• врач-лаборант;
• врач-невролог;
• врач общей практики (семейный врач);
• врач-паразитолог;
• врач-педиатр;
• врач-педиатр городской (районный);
• врач-педиатр участковый;
• врач по медицинской профилактике;
• врач по медицинской реабилитации;
• врач приемного отделения;
• врач-терапевт;
• врач-терапевт подростковый;
• врач-терапевт участковый;
• врач-эпидемиолог.
Клинические рекомендации «Чума у детей» предназначены для применения в медицинских организациях Российской Федерации.
Клинические рекомендации «Чума у детей» разработаны для решения следующих задач:
• проверки на соответствие установленным Протоколом требований при проведении процедуры лицензирования медицинской организации;
• установление единых требований к порядку диагностики, лечения, реабилитации и профилактики больных чумой;
• унификация разработок базовых программ обязательного медицинского страхования и оптимизация медицинской помощи детям больным чумой;
• обеспечение оптимальных объемов, доступности и качества медицинской помощи, оказываемой пациенту в медицинской организации;
• разработка стандартов медицинской помощи и обоснование затрат на ее оказание;
• обоснование программы государственных гарантий оказания медицинской помощи населению, в том числе и детям;
• проведение экспертизы и оценки качества медицинской помощи объективными методами и планирования мероприятий по его совершенствованию;
• выбор оптимальных технологий профилактики, диагностики, лечения и реабилитации для конкретного больного;
• защита прав пациента и врача при разрешении спорных и конфликтных вопросов.
Таблица П1. Уровни достоверности доказательств с указанием использованной классификации уровней достоверности доказательств.
| Уровни доказательств | Описание |
| 1++ | Мета-анализы высокого качества, систематические обзоры рандомизированных контролируемых исследований (РКИ), или РКИ с очень низким риском систематических ошибок |
| 1+ | Качественно проведенные мета-анализы, систематические обзоры или РКИ с низким риском систематических ошибок |
| 1- | Мета-анализы, систематические обзоры или РКИ с высоким риском систематических ошибок |
| 2++ | Высококачественные систематические обзоры исследований случай-контроль или когортных исследований. Высококачественные обзоры исследований случай-контроль или когортных исследований с очень низким риском эффектов смешивания или систематических ошибок и средней вероятностью причинной взаимосвязи |
| 2+ | Хорошо проведенные исследования случай-контроль или когортные исследования со средним риском эффектов смешивания или систематических ошибок и средней вероятностью причинной взаимосвязи |
| 2- | Исследования случай-контроль или когортные исследования с высоким риском эффектов смешивания или систематических ошибок и средней вероятностью причинной взаимосвязи |
| 3 | Не аналитические исследования (например: описания случаев, серий случаев) |
| 4 | Мнение экспертов |
Таблица П2. Уровни убедительности рекомендаций с указанием использованной классификации уровней убедительности рекомендаций.
| Сила доказательств | Описание |
| A | По меньшей мере, один мета-анализ, систематический обзор, или РКИ, оцененные, как 1++, напрямую применимые к целевой популяции и демонстрирующие устойчивость результатов или группа доказательств, включающая результаты исследований, оцененные, как 1+, напрямую применимые к целевой популяции и демонстрирующие общую устойчивость результатов |
| в | Группа доказательств, включающая результаты исследований, оцененные, как 2++, напрямую применимые к целевой популяции и демонстрирующие общую устойчивость результатов или экстраполированные доказательства из исследований, оцененных, как 1++ или 1+ |
| с | Группа доказательств, включающая результаты исследований оцененные, как 2+, напрямую применимые к целевой популяции и демонстрирующие общую устойчивость результатов; или экстраполированные доказательства из исследований, оцененных, как 2++ |
| D | Доказательства уровня 3 или 4; или экстраполированные доказательства, из исследований, оцененных, как 2+ |
• Индикаторы доброкачественной практики (Good Practice Points. GPPs):
- рекомендуемая доброкачественная практика базируется на клиническом опыте членов рабочей группы по разработке рекомендаций.
• Уровни убедительности рекомендаций (A-D), уровни достоверности доказательств (1++, 1+, 1-, 2++, 2+, 2-, 3, 4) и индикаторы доброкачественной практики - good practice points (GPPs) приводятся при изложении текста рекомендаций.
• Порядок обновления клинических рекомендаций.
Мониторинг клинических рекомендаций (анализ использования клинических рекомендаций, сбор информации по недостаткам и замечаниям), внесение дополнений и изменений в клинические рекомендации осуществляет ФГБУ НИИДИ ФМБА России. Обновление последней версии клинических рекомендаций осуществляется по мере необходимости, но не реже 1 раза в 3 года.
Система ведения клинических рекомендаций предусматривает взаимодействие Федерального государственного бюджетного учреждения «Научно-исследовательский институт детских инфекций Федерального медико-биологического агентства» со всеми заинтересованными организациями.
Экспертизу клинических рекомендаций проводят специалисты, представляющие медицинские организации, не участвующие в разработке рекомендаций. Разработчики в сопроводительном письме ставят перед экспертом вопросы, на которые он должен ответить, определяют сроки представления экспертного заключения, обычно не превышающие 30 дней с момента получения клинических рекомендаций.
В экспертном заключении эксперт должен указать свою фамилию, имя, отчество, место работы и должность и дать ответы на поставленные в сопроводительном письме вопросы. В случае несогласия с отдельными положениями эксперт предлагает свои варианты с указанием страниц и пунктов, по которым предложены замены. В случае необходимости продления сроков экспертизы эксперт в письменном виде сообщает об этом разработчикам с указанием сроков окончания экспертизы и обоснованием переноса сроков. Отсутствие экспертного заключения в установленные сроки означает согласие эксперта со всеми пунктами проекта клинических рекомендаций.
По результатам экспертизы Рабочая группа составляет сводную таблицу предложений и замечаний, принятых решений и их обоснований по форме (табл. 9), оформляет окончательную редакцию рекомендаций, организует обсуждение и вносит на утверждение профессиональной медицинской ассоциации.
Таблица 2. Форма оформления сводной таблицы предложений и замечаний, принятых решений и их обоснований.
| Наименование нормативного документа | Рецензент (Ф.И.О., место работы, должность) | Результаты рецензирования (внесенные рецензентом предложения и замечания) | Принятое решение и его обоснование |
Приложение А3.
Связанные документы.1. Приказ Минздравсоцразвития России от 23 июля 2010 г. 541н «Об утверждении Единого квалификационного справочника должностей руководителей, специалистов и служащих, раздел «Квалификационные характеристики должностей работников в сфере здравоохранения», зарегистрирован в Минюсте РФ 25 августа 2010 г., регистрационный № 18247;
2. Федеральный закон Российской Федерации от 29 ноября 2010 г. N 326-ФЗ Об обязательном медицинском страховании в Российской Федерации»;
3. Федеральный закон от 21 ноября 2011 г. 323-ФЗ «Об основах охраны здоровья граждан в Российской Федерации»( Собрание законодательства Российской Федерации, 2011, № 48, 6724);
4. Приказ Минздравсоцразвития России от 5 мая 2012г. №521н Об утверждении Порядка оказания медицинской помощи детям с инфекционными заболеваниями , зарегистрирован в Минюсте РФ 10 июля 2012г., регистрационный №24867;
5. Приказ Минздравсоцразвития России №1664н от 27 декабря 2011 г. Об утверждении номенклатуры медицинских услуг», зарегистрирован в Минюсте 24 января 2012, регистрационный № 23010;
6. Приказ Минздрава России от 10,12,2013. 916н «О перечне видов высокотехнологичной медицинской помощи»;
7. Приказ Минздрава РФ от 02,12,1997 № 350 «О проведении мероприятий по профилактике чумы»;
8. Приказ Министерства здравоохранения и социального развития РФ от 31 января 2011 г. N 51н Об утверждении национального календаря профилактических прививок и календаря профилактических прививок по эпидемическим показаниям ;
9. Приказ Министерства здравоохранения Российской Федерации от 9 ноября 2012 г. 813н Об утверждении стандарта специализированной медицинской помощи детям при легочной форме чумы ;
10. Приказ Министерства здравоохранения Российской Федерации от 9 ноября 2012 г. 814н Об утверждении стандарта специализированной медицинской помощи детям при септической форме чумы ;
11. Приказ Министерства здравоохранения Российской Федерации от 9 ноября 2012 г. 812н Об утверждении стандарта специализированной медицинской помощи детям при кожно-бубонной форме чумы ;
12. Приказ Министерства здравоохранения Российской Федерации от 19 января 2004г. №7 об организации и проведении мероприятий по профилактике чумы;
13. Постановление от 09 июня 2003г №133 Министерства здравоохранения Российской Федерации Санитарно-эпидемиологические правила СП 3,1,7,1380-03 «Профилактика чумы»;
14. Инструкция по проведению первичных мероприятий при выявлении больного (трупа),подозрительного на заболевание чумой, холерой, контагиозными вирусными геморрагическими лихорадками» Министерства здравоохранения СССР. 1985г.
15. Международные медико-санитарные правила 2005 г.
КР337. Болевой синдром (БС) у детей, нуждающихся в паллиативной медицинской помощи.
Приложение В.
Информация для пациентов.Чума-острое зоонозное заболевание, относящееся к группе особо опасных инфекций, характеризуется лихорадкой, выраженной интоксикацией, поражением лимфоузлов, легких и других органов. Возбудитель чумная палочка, устойчива во внешней среде, в почве сохраняет жизнеспособность в течение многих месяцев.
Резервуаром и источником инфекции являются грызуны, обитающие в природных очагах. Забайкальский природный очаг (основной носитель чумы - сибирский сурок, а также даурская пищуха и полевка Брандта), Тувинский природный очаг (носители чумы - длиннохвостые суслики, монгольская пищуха), а также Горно-Алтайский, Волго-Уральский, Зауральский природные очаги чумы. Переносчиком чумных бактерий для людей являются блохи (крысиная блоха). Человек заражается не столько при укусе блохи, сколько после втирания в кожу ее фекалий или масс, срыгиваемых при питании. Возможно инфицирование охотников при обработке шкур зараженных животных, а также при употреблении в пищу мяса. Особо опасным является заражение от человека, больного легочной формой чумы, когда передача инфекции происходит воздушно-капельным путем. Случаи заболевания людей первично-легочной формой чумы наблюдаются и при заражении от домашних кошек. Человеческие вши и клещи также могут передавать инфекцию от человека к человеку.
Инкубационный период составляет 3-6 дней, при легочной форме - 1-2 дня, у привитых удлиняется до 8-10 дней.
Кожная форма чумы начинается с появления на коже пятна, затем папулы, везикулы, пустулы и язвы. Пустула наполнена кровянистым содержимым, расположена на твердом основании красно-багрового цвета и очень болезненна. Пустула лопается, образуется язва, дно которой покрыто темным струпом. Язвы заживают медленно, образуя рубец.
Бубонная форма чумы характеризуется появлением лимфаденита (чумного бубона) и сильной болью, которая мешает движениям. Бубон это болезненный, увеличенный лимфоузел или конгломерат из нескольких лимфоузлов, спаянных с подкожной клетчаткой. Чаще находятся в паху, могут быть в области подмышечных, шейных лимфоузлов. Воспаляется подкожная клетчатка, что придает бубону характерные черты - опухолевидное плотное образование с нечеткими контурами, болезненное. Кожа над ним горячая, становится багрово-красной, синюшной. Возникают вторичные пузырьки с геморрагическим содержимым. Увеличиваются и другие группы лимфоузлов, образуются вторичные бубоны. Нагноившиеся лимфоузлы вскрываются, затем происходит постепенное заживление свищей.
Первично-септическая форма чумы начинается внезапно, появляется озноб, сопровождающийся болями в мышцах и суставах, общая слабость, сильная головная боль, тошнота, рвота, температура достигает 39°С и выше. Через несколько часов присоединяются возбуждение, заторможенность, сильная головная боль, головокружение, мышечные боли, повторная рвота, нарушается сознание, появляется бред. Изменяется внешний вид: лицо сначала одутловатое, затем - осунувшееся с синюшностью, темными кругами под глазами и страдальческим выражением. Язык покрывается характерным белым налетом - «натертый мелом», утолщен. Через 12-40 ч нарастают признаки сердечно-сосудистой недостаточности, уменьшается диурез, развивается шок. При отсутствии своевременной медицинской помощи больной погибает в течение двух суток.
Вторично-септическая форма чумы возникает при переходе бубонной формы в генерализованный процесс.
Первично-легочная форма чумы представляет собой молниеносную форму заболевания; для нее характерно острейшее начало, выраженная интоксикация, дыхательная недостаточность, болезненный кашель с мокротой, ослабление дыхания, мелкопузырчатые и крепитирующие хрипы. Затем появляются признаки токсического поражения нервной системы: страдает психика, больные возбуждены или заторможены, нарушается координация движений, затрудняется речь. Развиваются поражение мозга, угнетение сознания, сопор и кома, острая почечная недостаточность, нарастает острая дыхательная недостаточность, дыхание поверхностное, усиливаются режущие боли в грудной клетке при вдохе. Смерть наступает от сердечно-сосудистой и дыхательной недостаточности в течение 3-4 дней.
Вторично-легочная форма чумы развивается у больных с кожно-бубонной или бубонной формой при попадании возбудителя чумы в кровь или легочную ткань. На 2-3 й день заболевания присоединяются кашель, лихорадка, одышка, кровянистая мокрота, содержащая чумные палочки, что делает больного высокозаразным для окружающих.
Диагностика чумы проводится с помощью бактериологических и серологических исследований. Материалом служит пунктат нагноившегося лимфоузла, мокрота, кровь больного, отделяемое свищей и язв, секционный материал, пробы воздуха и смывы с помещения, где находился пациент.
В случае подозрения на заболевание чумой устанавливают карантин. Больных и лиц, бывших с ними в контакте, изолируют. Строго проводят комплекс карантинных мероприятий. В очаге инфекции проводят обсервацию с одновременной вакцинацией всех проживающих в регионе и госпитализируют лихорадящих больных. Лечение должно проводиться немедленно, не дожидаясь лабораторного подтверждения диагноза. При назначении антибиотиков в первые 15 ч от начала заболевания легочной формой чумы больного можно спасти. Антибиотики вводят в/м или в/в, курс 7-10 дней. Выписка разрешена через 4 недели после выздоровления от бубонной формы чумы и через 6 недель после легочной и при получении трехкратных отрицательных результатов контрольного бактериологического исследования.
Приложение Г.
| Признак | Характеристика | Сила* |
| Интоксикационный синдром | Головная боль, слабость, сонливость, боли в мышцах | D |
| Диспептический синдром | Снижение аппетита, тошнота, рвоты, «горечь» во рту, боли в животе, умеренно выраженная дисфункция ЖКТ- разжиженный стул или запор | D |
| Сыпь | Различная полиморфная сыпь на теле. | D |
| Геморрагический синдром | Кровоизлияния в кожу и слизистые оболочки глаз, ротоглотки; кровавая рвота | D |
| Кожные проявления | наличие бубона, болезненные некротические язвы, фурункулы, карбункулы | D |
| «Гриппоподобный синдром» | Фебрильная лихорадка с ознобом | С |
| Спленомегалия | Чем меньше ребенок, тем чаще регистрируется спленомегалия | с |
| Неврологические симптомы | мучительная головная боль и головокружение, беспокойство, суетливость, бред, галлюцинации, заторможенность, нарушение координации движения, смазанная, неразборчивая речь | D |
Примечание. Оценка силы рекомендаций в соответствии с уровнями убедительности рекомендаций.
Приложение Г2.
Критерии оценки степени тяжести заболевания по клиническим признакам.| Признак | Характеристика признака | ||
| Легкая степень тяжести | Средняя степень тяжести | Тяжелая степень тяжести | |
| Выраженность и длительность интоксикации | Легко выраженная слабость, тошнота, снижение аппетита, 5-7 дней | Умеренно выраженная, 8-15 дней | Ярко выраженная интоксикация, шок, ДВС |
| Лихорадка | Отсутствует или суб-фебрильная в тече-ние 2-3 дней пред-желтушного периода. | Субфебрильная или фебрильная в течение 2-5 дней преджел-тушного периода. | Появление фебриль-ной температуры тела на фоне развития и прогрессирования желтухи |
| Тахикардия | Отсутствует | Отсутствует, склонность к брадикардии | Выраженная бради- или тахикардия |
| Геморрагический синдром | Отсутствует | Слабо выражен - единичные петехии на коже и носовые кровотечения | Петехиальная сыпь на коже, носовые крово-течения, кровоизлияния в кожу и слизистые оболочки глаз, ротоглотки; кровавая рвота |
| Неврологические симптомы | Отсутствуют | Слабо выражены | мучительная головная боль и головокружение, беспокойство, суетливость, бред, галлюцинации, заторможенность, нарушение координации движения, смазанная, неразборчивая речь |
Приложение Г3.
Критерии лабораторного подтверждения диагноза.| Показатели | Критерии | Сила* |
| Гемограмма | лейкоцитоз, нейтрофилия со сдвигом влево, увеличение СОЭ | В |
| Посевы исследуемого материала на агар добавлением стимуляторов роста (кровь, сульфит натрия) | Высев колоний и выделение чистой культуры Y. pestis | А |
| Заражение чистой культурой лабораторных животных | Типичная патологоанатомическая картина чумы у лабораторных животных | А |
| Метод ускоренной диагностики | • С помощью бактериофага, внесенного в исследуемый материал. Используют для исследования объектов, имеющих основное практическое значение: материал от больного, от трупа, из внешней среды. Результаты начинают читать через 2,5 -- 3 ч после помещения их в термостат. При наличии значительного количества микробов чумы в исследуемом материале уже через 2 ч на фоне начального роста чумного микроба видны мелкие палочки бактериофага. Метод ускоренной диагностики чумы основан на свойстве чумного бактериофага быстро (30-40 мин) размножаться в присутствии микроба чумы • Люминесцентно-серологический метод, с помощью которого можно обнаружить возбудитель чумы в воздухе, воде, пищевых продуктах. Пользуясь реакцией нарастания титра фага, за 3-31/2 ч удается обнаружить 1 млн. палочек чумы. | А |
| РНГА, РНАТ, РНАГ, РТПГА, ИФА | Они используются при подозрительных на чуму заболеваниях для ретроспективного диагноза, при обследования природных источников чумы. | |
| ПЦР | Свыделение пецифической ДНК чумного микроба и подтверждение предварительного диагноза |
Примечание. Оценка силы рекомендаций в соответствии с уровнями убедительности рекомендаций.
Приложение Г4.
Возможные исходы и их характеристика.| Наименование исхода | 0% | Критерии и признаки исхода при данной модели пациента | Ориентировочное время достижения исхода | Преемственность и этапность оказания медицинской помощи при данном исходе |
| Стабилизация | 80,00% | Отсутствие рецидива и осложнений | Непосредственно после курса лечения | Динамическое наблюдение требуется |
| Летальный исход | 10,00% | Летальный исход | 3-4 день болезни | |
| Развитие нового заболевания, связанного с основным (осложнение) | 10,00% | Развитие осложнений | Во время или после основного заболевания | Оказание медицинской помощи по протоколу соответствующего заболевания (осложнения) |
Приложение Г5.
Перечень лекарственных препаратов для медицинского применения, зарегистрированных на территории Российской Федерации, используемых для лечения детей больных чумой.| Лекарственная группа | Лекарственные средства | Показания | Уровень* доказательности |
| Растворы влияющие на водно-электролитный баланс | Калия хлорид+ Кальция хлорид+ Магния хлорид+ Натрия ацетат+ Натрия хлорид | С целью дезинтоксикации | 2+ |
| Меглюмина натрия сукцинат | С целью дезинтоксикации | 2+ | |
| Калия хлорид + Натрия ацетат + Натрия хлорид | С целью дезинтоксикации | 2+ | |
| Натрия хлорида раствор сложный (Калия хлорид + Кальция хлорид + Натрия хлорид) | С целью дезинтоксикации | 2+ | |
| Другие иррига-ционные растворы | Декстроза | С целью дезинтоксикации | 2+ |
| Растворы электролитов | Натрия хлорид | Восполнение электролитных нарушений | 2+ |
| Калия хлорид | Восполнение электролитных нарушений | 2+ | |
| Натрия гидрокарбонат | Восполнение электролитных нарушений | 2 | |
| Кальция глюконат | Восполнение электролитных нарушений | 2 | |
| Глюкокортикоиды | Преднизолон | При тяжелой форме чумы с противоотечной, противовоспалительной и десенсибилизирующей целью | 2+ |
| Дексаметазон | При тяжелой форме чумы с противоотечной, противовоспалительной и десенсибилизирующей целью | 2+ | |
| Гидрокортизон | При тяжелой форме чумы с противоотечной, противовоспалительной и десенсибилизирующей целью | 2+ | |
| Кровезаменители и препараты плазмы крови | Альбумин человека | При признаках нарушения гемостаза и белково-синтетической функции, отеке. | 2+ |
| Свежезамороженная плазма | При признаках нарушения гемостаза и белково-синтетической функции, отеках | 2+ | |
| Адрено- и симпатомиметики | Адреналин | Шок | 2+ |
| Сердечные гликозиды | Дигоксин | Шок | 2 |
| Противодиарейные микроорганизмы | Бифидобактерии бифидум | При нарушении дисбиоза кишечника с развитием диспепсических проявлений | 2+ |
| Линекс | При нарушении дисбиоза кишечника с развитием диспепсических проявлений | 2+ | |
| Энтерол | При нарушении дисбиоза кишечника с развитием диспепсических проявлений | 2+ | |
| Ферментные препараты | Панкреатин | При нарушениях функции ЖКТ | |
| Стимуляторы моторики желудочно-кишечного тракта | Метоклопрамид Домперидон | С целью купирования тошноты и рвоты | 2+ |
| Аминогликозиды | Стрептомицин | Этиотропная терапия | 2+ |
| Аминогликозиды | Гентамицин | Этиотропная терапия | 2+ |
| Цефалоспорины 3-го поколения | Цефтриаксон | Этиотропная терапия | 2+ |
| Антибиотики | Рифаксимин, Канамицин | Для подавления бактериальной флоры | 2+ |
| Тетрациклины | Доксициклин | Этиотропная терапия | 2+ |
| Фторхинолоны | Ципрофлоксацин | Этиотропная терапия | 2+ |
| Аминокислоты | Аминокапроновая кислота | Для профилактики и лечения геморрагического синдрома и ДВС | 2+ |
| Ингибиторы протеиназ плазмы | Апротинин | Для профилактики и лечения геморрагического синдрома и ДВС | 2+ |
| Витамин К и другие гемостатики | Витамин К | Для профилактики и лечения геморрагического синдрома и ДВС | 2+ |
| Другие системные гемостатики | Этамзилат | Для профилактики и лечения геморрагического синдрома и ДВС | 2++ |
| Ингибиторы протонового насоса | Омепразол | Для профилактики стрессовых язв. | 2+ |
| Другие иммуностимуляторы | Меглюмина акридонацетат | С иммуномодулирующей целью | 2+ |
| Тилорон | С иммуномодулирующей целью | 2+ | |
| Производные пропионовой кислоты | Ибупрофен | При повышении температуры более 38,0ₒС | 2++ |
| Анилиды | Парацетамол | При повышении температуры более 38,0ₒС | 2++ |
| Производные пиперазина | Цетиризин | При развитии аллергических реакций | 1+ |
| Другие антигис-таминные сред-ства системного действия | Лоратадин | При развитии аллергических реакций | 1+ |
| Сульфонамиды | Фуросемид | С целью нормализации диуреза | 2+ |
| Барбитураты и их производные | Фенобарбитал | Для профилактики и лечения судорожного синдрома | 2+ |
| Производные бензодиазепина | Диазепам | Для профилактики и лечения судорожного синдрома | 2+ |
| Другие препараты для общей анестезии | Оксибутират натрия | Для профилактики и лечения судорожного синдрома | 2+ |
| Аскорбиновая кислота (витамин С) | Аскорбиновая кислота | Для активации окислительно-восстановительных процессов в организме | 2+ |
| Другие витаминные препараты | Витамин Е | Для активации окислительно-восстановительных процессов в организме | 1+ |
| Рибофлавин | Для активации окислительно-восстановительных процессов в организме | 1 | |
| Комплекс витаминов группы В | Для активации окислительно-восстано-вительных процессов в организме | 1 | |
| Аминокислоты, включая комбинации с полипептидами | Аминокислоты для парентерального питания | Для купирования нарушения обмена веществ | 2++ |
| Иммуноглобулины нормальные человеческие | Иммуноглобулин человека нормальный (специфический) | Для повышения иммунологической реактивности | 2+ |
Примечание. Уровень доказательности в соответствии с уровнями достоверности доказательств (Приложение А2).
|
|
Год актуализации информации
2016.