МКБ-10 коды
|
|
Вступление
МКБ 10: А84.
Год утверждения (частота пересмотра): 2016 (пересмотр каждые 3 года).
ID: КР567.
Профессиональные ассоциации.
• Международная ассоциация специалистов в области инфекций.
Год утверждения (частота пересмотра): 2016 (пересмотр каждые 3 года).
ID: КР567.
Профессиональные ассоциации.
• Международная ассоциация специалистов в области инфекций.
Профессиональные ассоциации
• Международная ассоциация специалистов в области инфекций.
Список сокращений
В/в кап. - внутривенно капельно.
В/в стр. - внутривенно струйно.
ВЭБ (EBV) - герпесоподобный вирус Эпштайна-бара.
ДНК - дезоксирибонуклеиновая кислота.
Д.м.н. - доктор медицинских наук.
М.н. - кандидат медицинских наук.
КЭ - клещевой энцефалит.
КТ - компьютерная томография.
МРТ - магнитно-резонансная томография.
НПВС- нестероидные противовоспалительные препараты.
МЗ РФ - Министерство здравоохранения Российской Федерации.
РНК- рибонуклеиновая кислота.
IgG - иммуноглобулин G.
IgM - иммуноглобулин М.
В/в стр. - внутривенно струйно.
ВЭБ (EBV) - герпесоподобный вирус Эпштайна-бара.
ДНК - дезоксирибонуклеиновая кислота.
Д.м.н. - доктор медицинских наук.
М.н. - кандидат медицинских наук.
КЭ - клещевой энцефалит.
КТ - компьютерная томография.
МРТ - магнитно-резонансная томография.
НПВС- нестероидные противовоспалительные препараты.
МЗ РФ - Министерство здравоохранения Российской Федерации.
РНК- рибонуклеиновая кислота.
IgG - иммуноглобулин G.
IgM - иммуноглобулин М.
Термины и определения
Алиментарный механизм передачи инфекции. Механизм передачи инфекции, при котором проникновение возбудителя в восприимчивый организм происходит через рот, главным образом при заглатывании пищи (алиментарный путь).
Энцефали́т (лат. encephalitis - воспаление мозга) - группа заболеваний, характеризующихся воспалениемголовного мозга.
Вирусемия, Виремия. Медицинское понятие, обозначающее состояние организма, при котором вирусы попадают в кровоток и могут распространяться по всему телу.
Инкубационный период. Отрезок времени от момента попадания микробного агента в организм до проявления симптомов болезни.
Спинномозгова́я жидкость (лат. liquor cerebrospinalis, цереброспина́льная жидкость, ли́квор) - жидкость, постоянно циркулирующая в желудочках головного мозга, ликворопроводящих путях, субарахноидальном (подпаутинном) пространстве головного и спинного мозга.
Трансмиссивный механизм передачи инфекции. Механизм передачи инфекции, при котором возбудитель инфекции находится в кровеносной системе и лимфе, передается при укусах специфических и неспецифических переносчиков - укусе кровососущего членистоногого (насекомого или клеща). Необходимо, чтобы переносчик переносил возбудителя непосредственно от источника инфекции к восприимчивому организму.
Энцефали́т (лат. encephalitis - воспаление мозга) - группа заболеваний, характеризующихся воспалениемголовного мозга.
Вирусемия, Виремия. Медицинское понятие, обозначающее состояние организма, при котором вирусы попадают в кровоток и могут распространяться по всему телу.
Инкубационный период. Отрезок времени от момента попадания микробного агента в организм до проявления симптомов болезни.
Спинномозгова́я жидкость (лат. liquor cerebrospinalis, цереброспина́льная жидкость, ли́квор) - жидкость, постоянно циркулирующая в желудочках головного мозга, ликворопроводящих путях, субарахноидальном (подпаутинном) пространстве головного и спинного мозга.
Трансмиссивный механизм передачи инфекции. Механизм передачи инфекции, при котором возбудитель инфекции находится в кровеносной системе и лимфе, передается при укусах специфических и неспецифических переносчиков - укусе кровососущего членистоногого (насекомого или клеща). Необходимо, чтобы переносчик переносил возбудителя непосредственно от источника инфекции к восприимчивому организму.
Описание
Клещевой энцефалит. Природно-очаговая вирусная инфекция, характеризующаяся лихорадкой, интоксикацией и поражением серого вещества головного мозга (энцефалит) и/или оболочек головного и спинного мозга (менингит и менингоэнцефалит).
Причины
Вирус клещевого энцефалита (КЭ) относится к роду Flavivirus (группа В), входящему в семейство тогавирусов экологической группы арбовирусов. Выделяют три разновидности возбудителя - дальневосточный, урало-сибирский и западный.
Заражение человека происходит трансмиссивным путём через укусы клеща. Возможна алиментарная передачаинфекции при употреблении в пищу сырого молока и молочных продуктов инфицированных коз и коров.
Вирус КЭ чаще всего переносится клещами вида I. persulcatus и I. ricinus. В некоторых очагах вирус КЭ переносится клещами H. concinna, D. silvarum, D. pictus Считается, что еще до 14 видов клещей являются носителями вируса в природе, но их эпидемическая роль невелика. Основным резервуаром вируса в природе являются его главные переносчики, иксодовые клещи. Возможность трансовариальной передачи вируса клещевого энцефалита поддерживает постоянный уровень вирусофорности этихчленистоногих. Дополнительным природным резервуаром вируса служат прокормители инфицированных клещей: многочисленные грызуны (полевая мышь, бурундук, заяц ), другие дикие и домашние животные, птицы. В природе вирус поддерживается постоянной циркуляцией по замкнутой цепи: клещи - прокормители (животные) - клещи. Инфицирование человека для вируса КЭ является биологически тупиковым направлением, поскольку вирус дальше не передается к другому организму и выходит из природной циркуляции.
Для клещевого энцефалита характерна строгая весенне-летняя сезонность начала заболевания, связанная с сезонной активностью переносчиков.
Инфицирование человека вирусом КЭ происходит во время кровососания голодных вирусофорных клещей. Кровососание самки клеща продолжается много дней, и при полном насыщении она увеличивается в весе 80-120 раз. Кровососание самцов длится обычно несколько часов и иногда остается незамеченным. Передача вируса клещевого энцефалита может происходить в первые минуты присасывания вирусофорного клеща к человеку.
Человек заражается при укусе инфицированными клещами. Также наблюдается алиментарный путь заражения при употреблении сырого, содержащего вирус молока инфицированных коз и коров.
Первичная репродукция вируса происходит в макрофагах, на этих клетках происходит адсорбция вируса, рецепторный эндоцитоз, «раздевание» РНК. Затем в клетке начинается репликация РНК и белков капсида, формируется зрелый вирион. Путём почкования через модифицированные мембраны эндоплазматического ретикулумавирионы собираются в везикулы, которые транспортируются к наружной клеточной мембране и покидают клетку. Наступает период вирусемии, вторичная репродукция происходит в регионарных лимфоузлах, в клетках печени, селезенки и эндотелия сосудов, затем вирус попадает в двигательные нейроны передних рогов шейного отдела спинного мозга, клетки мозжечка и мягкой мозговой оболочки.
Патоморфологическая картина: наиболее распространенные и интенсивные изменения наблюдаются в ядрах продолговатого мозга и шейно-плечевого отдела спинного мозга, в нейронах амонова рога, реже - в других отделах нервной системы. Твердая и мягкая мозговые оболочки, вещество мозга отечны, полнокровные с точечными кровоизлияниями. Выявляются множественные мелкие очаги расплавления (некрозу) серого вещества мозга, диффузное воспаление околопозвоночных симпатических узлов, периферических нервов. Наблюдаются дистрофические изменения, кровоизлияния в миокарде, почках, печени, селезенке.
После перенесенной болезни остается стойкий иммунитет.
Заражение человека происходит трансмиссивным путём через укусы клеща. Возможна алиментарная передачаинфекции при употреблении в пищу сырого молока и молочных продуктов инфицированных коз и коров.
Вирус КЭ чаще всего переносится клещами вида I. persulcatus и I. ricinus. В некоторых очагах вирус КЭ переносится клещами H. concinna, D. silvarum, D. pictus Считается, что еще до 14 видов клещей являются носителями вируса в природе, но их эпидемическая роль невелика. Основным резервуаром вируса в природе являются его главные переносчики, иксодовые клещи. Возможность трансовариальной передачи вируса клещевого энцефалита поддерживает постоянный уровень вирусофорности этихчленистоногих. Дополнительным природным резервуаром вируса служат прокормители инфицированных клещей: многочисленные грызуны (полевая мышь, бурундук, заяц ), другие дикие и домашние животные, птицы. В природе вирус поддерживается постоянной циркуляцией по замкнутой цепи: клещи - прокормители (животные) - клещи. Инфицирование человека для вируса КЭ является биологически тупиковым направлением, поскольку вирус дальше не передается к другому организму и выходит из природной циркуляции.
Для клещевого энцефалита характерна строгая весенне-летняя сезонность начала заболевания, связанная с сезонной активностью переносчиков.
Инфицирование человека вирусом КЭ происходит во время кровососания голодных вирусофорных клещей. Кровососание самки клеща продолжается много дней, и при полном насыщении она увеличивается в весе 80-120 раз. Кровососание самцов длится обычно несколько часов и иногда остается незамеченным. Передача вируса клещевого энцефалита может происходить в первые минуты присасывания вирусофорного клеща к человеку.
Человек заражается при укусе инфицированными клещами. Также наблюдается алиментарный путь заражения при употреблении сырого, содержащего вирус молока инфицированных коз и коров.
Первичная репродукция вируса происходит в макрофагах, на этих клетках происходит адсорбция вируса, рецепторный эндоцитоз, «раздевание» РНК. Затем в клетке начинается репликация РНК и белков капсида, формируется зрелый вирион. Путём почкования через модифицированные мембраны эндоплазматического ретикулумавирионы собираются в везикулы, которые транспортируются к наружной клеточной мембране и покидают клетку. Наступает период вирусемии, вторичная репродукция происходит в регионарных лимфоузлах, в клетках печени, селезенки и эндотелия сосудов, затем вирус попадает в двигательные нейроны передних рогов шейного отдела спинного мозга, клетки мозжечка и мягкой мозговой оболочки.
Патоморфологическая картина: наиболее распространенные и интенсивные изменения наблюдаются в ядрах продолговатого мозга и шейно-плечевого отдела спинного мозга, в нейронах амонова рога, реже - в других отделах нервной системы. Твердая и мягкая мозговые оболочки, вещество мозга отечны, полнокровные с точечными кровоизлияниями. Выявляются множественные мелкие очаги расплавления (некрозу) серого вещества мозга, диффузное воспаление околопозвоночных симпатических узлов, периферических нервов. Наблюдаются дистрофические изменения, кровоизлияния в миокарде, почках, печени, селезенке.
После перенесенной болезни остается стойкий иммунитет.
Эпидемиология
Показатель заболеваемости клещевым энцефалитом на 100 тыс. населения в России составляет1,58 в 2013 г. Однако, средний показатель по стране мало, что говорит о высоком уровне распространенности инфекции в некоторых регионах страны. Основная масса заболеваний приходится на Уральский, Западно-Сибирский и Восточно-Сибирский регионы. В этих регионах регистрируется 93% всех случаев заболевания клещевым энцефалитом в Российской Федерации. В Новосибирской области показатель заболеваемости клещевым энцефалитом на 100 тыс. населения - 7,82. В последнее время заболевания клещевым энцефалитом стали выявляться и среди населения ранее благополучных по этой инфекции Пензенской, Ярославской, Магаданской, Камчатской областей, республики Коми и других территорий. Зарегистрированы больные клещевым энцефалитом в Московской, Ивановской областях. Численность хронических больных клещевым энцефалитом официально до сих пор не регистрируется.
Из общего числа заболевших клещевым энцефалитом до 75-80% больных составляют жители городов, заражение которых происходит в антропургических очагах (пригородной зоне) во время поездок по бытовым причинам, связанным со сбором грибов, ягод и работой и отдыхом на природе, дачных участках. Присасывание клещей на человека может происходить не только в лесу, но и в домашних условиях. Клещи заносятся в дом на рабочей одежде, с домашними животными, букетом полевых цветов Возможно переползание клещей среди пассажиров городского транспорта. В последнее время рост заболеваемости клещевым энцефалитом в России связан, возможно, не только с ростом численности неиммунного населения городов, часто контактирующего с природой, а также в какой-то степени объясняется и ростом показателей зараженности клещей вирусом.
Из общего числа заболевших клещевым энцефалитом до 75-80% больных составляют жители городов, заражение которых происходит в антропургических очагах (пригородной зоне) во время поездок по бытовым причинам, связанным со сбором грибов, ягод и работой и отдыхом на природе, дачных участках. Присасывание клещей на человека может происходить не только в лесу, но и в домашних условиях. Клещи заносятся в дом на рабочей одежде, с домашними животными, букетом полевых цветов Возможно переползание клещей среди пассажиров городского транспорта. В последнее время рост заболеваемости клещевым энцефалитом в России связан, возможно, не только с ростом численности неиммунного населения городов, часто контактирующего с природой, а также в какой-то степени объясняется и ростом показателей зараженности клещей вирусом.
|
|
Классификация
Общепринятой клинической классификации КЭ нет. Последний пересмотр классификации острого периода КЭ был произведен в «Методических указаниях по клинике, диагностике и лечению клещевого энцефалита», изданных как приложение №1 к приказу Минздрава СССР №141 от 09,04,1990 г. О дальнейшем совершенствовании мероприятий по профилактике КЭ».
Выделяется 5 клинических форм:
• Лихорадочная.
• Менингеальная.
• Менингоэнцефалитическая.
• Полиомиелитическая.
• Полирадикулоневритическая.
В эту классификацию не включены наиболее тяжелые формы с поражением стволовых структур мозга и с многоуровневым поражением ЦНС. Раньше эти формы встречались преимущественно на Дальнем Востоке, однако в последние годы они всё чаще регистрируются в регионах Западной Сибири и Урала. В научной литературе до сих пор нет единого подхода к целесообразности выделения отдельных форм КЭ и толкованию терминологии.
Авторами используется классификация острого периода КЭ, представленная А.П. Иерусалимским (2001) в виде следующих форм:
• Лихорадочная.
• Менингеальная.
• Менингоэнцефалитическая (очаговая или диффузная).
• Полиоэнцефалитическая.
• Полиоэнцефаломиелитическая.
• Полиомиелитическая.
• Двухволновое течение с указанием формы второй волны.
Комментарии. Полагаем, что полирадикулоневритическая форма не включена автором руководства обоснованно, так как в своей практической работе нами также отмечено, что в тех случаях, когда у пациента развивался полирадикулоневритический синдром, диагностировалась моноинфекция или микс-инфекция клещевого боррелиоза с клещевым энцефалитом. Поэтому данная форма, с учетом тропности вируса КЭ и боррелий, с большей долей вероятности могут быть отнесена к широко распространенному в РФ клещевому боррелиозу. Считаем, что с современных позиций классификация может быть дополнена включением инапарантной формы КЭ. Под этой формой, которая в литературе обозначается как латентная или субклиническая, понимается отсутствие клинических проявлений при обнаружении в крови РНК вируса методом ПЦР, антигена вируса или специфических антител методом ИФА. Именно эта форма возникает у подавляющего большинства первично инфицированных, определяя основной путь «проэпидемичивания» и формирования иммунитета. Иногда не выявленные формы инфекции могут завершаться длительной персистенцией вируса с последующим развитием первично- и вторично прогредиентного течения. Целесообразность выделения инаппарантной формы болезни обосновывается возможностью проведения специфической профилактики и прогнозирования неблагоприятного течения КЭ.
Все клинические манифестные формы принято разделять на очаговые и неочаговые. К неочаговым относят лихорадочную и менингеальную форму, к очаговым - менингоэнцефалитическую, полиоэнцефалитическую, полиоэнцефалимиелитическую, полиомиелитическую. По степени тяжести выделяют легкую, среднетяжелую и тяжелую формы, по течению - острое, прогредиентное и хроническое.
Из многочисленных классификаций хронического КЭ наиболее полной, отражающей все варианты его течения, является классификация Г. Уманского, В.Н. Коваленко, А.В. Субботина, Е.П. Деконенко (1984 г.
Классификация хронических форм клещевого вирусного энцефалита.
Клинические формы.
1,1. Гиперкинетическая (синдромы: эпилепсия Кожевникова, миоклонус-эпилепсия, гиперкинетический).
1,2. Амиотрофическая (синдромы :полиомиелитический, энцефалополиомиелитический, рассеянного энцефаломиелита, бокового амиотрофического склероза).
1,3. Редко встречающиеся синдромы, не относящиеся к формам 1,1 и 1,2.
• Степень тяжести синдрома.
2,1. Лёгкая (трудоспособность сохранена).
2,2. Средняя (инвалидность 3 группы).
2,3. Тяжелая (инвалидность 1 и 2 групп).
• По времени возникновения хронического процесса.
3,1. Инициальный прогредиентный (непосредственное продолжение острого КЭ).
3,2. Ранний прогредиентный (возникает в течение первого года после острого КЭ).
3,3. Поздний прогредиентный (возникает спустя год и более после острого КЭ).
3,4. Спонтанный прогредиентный (возникает без отчетливого острого КЭ).
• По характеру течения хронического КЭ.
Выделяется 5 клинических форм:
• Лихорадочная.
• Менингеальная.
• Менингоэнцефалитическая.
• Полиомиелитическая.
• Полирадикулоневритическая.
В эту классификацию не включены наиболее тяжелые формы с поражением стволовых структур мозга и с многоуровневым поражением ЦНС. Раньше эти формы встречались преимущественно на Дальнем Востоке, однако в последние годы они всё чаще регистрируются в регионах Западной Сибири и Урала. В научной литературе до сих пор нет единого подхода к целесообразности выделения отдельных форм КЭ и толкованию терминологии.
Авторами используется классификация острого периода КЭ, представленная А.П. Иерусалимским (2001) в виде следующих форм:
• Лихорадочная.
• Менингеальная.
• Менингоэнцефалитическая (очаговая или диффузная).
• Полиоэнцефалитическая.
• Полиоэнцефаломиелитическая.
• Полиомиелитическая.
• Двухволновое течение с указанием формы второй волны.
Комментарии. Полагаем, что полирадикулоневритическая форма не включена автором руководства обоснованно, так как в своей практической работе нами также отмечено, что в тех случаях, когда у пациента развивался полирадикулоневритический синдром, диагностировалась моноинфекция или микс-инфекция клещевого боррелиоза с клещевым энцефалитом. Поэтому данная форма, с учетом тропности вируса КЭ и боррелий, с большей долей вероятности могут быть отнесена к широко распространенному в РФ клещевому боррелиозу. Считаем, что с современных позиций классификация может быть дополнена включением инапарантной формы КЭ. Под этой формой, которая в литературе обозначается как латентная или субклиническая, понимается отсутствие клинических проявлений при обнаружении в крови РНК вируса методом ПЦР, антигена вируса или специфических антител методом ИФА. Именно эта форма возникает у подавляющего большинства первично инфицированных, определяя основной путь «проэпидемичивания» и формирования иммунитета. Иногда не выявленные формы инфекции могут завершаться длительной персистенцией вируса с последующим развитием первично- и вторично прогредиентного течения. Целесообразность выделения инаппарантной формы болезни обосновывается возможностью проведения специфической профилактики и прогнозирования неблагоприятного течения КЭ.
Все клинические манифестные формы принято разделять на очаговые и неочаговые. К неочаговым относят лихорадочную и менингеальную форму, к очаговым - менингоэнцефалитическую, полиоэнцефалитическую, полиоэнцефалимиелитическую, полиомиелитическую. По степени тяжести выделяют легкую, среднетяжелую и тяжелую формы, по течению - острое, прогредиентное и хроническое.
Из многочисленных классификаций хронического КЭ наиболее полной, отражающей все варианты его течения, является классификация Г. Уманского, В.Н. Коваленко, А.В. Субботина, Е.П. Деконенко (1984 г.
Классификация хронических форм клещевого вирусного энцефалита.
Клинические формы.
1,1. Гиперкинетическая (синдромы: эпилепсия Кожевникова, миоклонус-эпилепсия, гиперкинетический).
1,2. Амиотрофическая (синдромы :полиомиелитический, энцефалополиомиелитический, рассеянного энцефаломиелита, бокового амиотрофического склероза).
1,3. Редко встречающиеся синдромы, не относящиеся к формам 1,1 и 1,2.
• Степень тяжести синдрома.
2,1. Лёгкая (трудоспособность сохранена).
2,2. Средняя (инвалидность 3 группы).
2,3. Тяжелая (инвалидность 1 и 2 групп).
• По времени возникновения хронического процесса.
3,1. Инициальный прогредиентный (непосредственное продолжение острого КЭ).
3,2. Ранний прогредиентный (возникает в течение первого года после острого КЭ).
3,3. Поздний прогредиентный (возникает спустя год и более после острого КЭ).
3,4. Спонтанный прогредиентный (возникает без отчетливого острого КЭ).
• По характеру течения хронического КЭ.
4,1 Рецидивирующий.
4,2 Непрерывно прогрессирующий.
4,3 Абортивный.
• Стадии заболевания.5,1 Начальная.
5,2. Нарастание (прогрессирование).5,3 Стабилизация.
5,4 Терминальная.
Диагностика
2,1 Жалобы и анамнез.
При сборе анамнеза выясняют наличие или отсутствие жалоб на повышение температуры, интоксикацию (слабость, снижение аппетита, сонливость ). Жалобы на головную боль, тошноту, рвоту. Данные эпидемиологического анамнеза(пребывание в эндемичном очаге КЭ в весенне-летний период, факт присасывания ( наползания ) клеща, контакт с клещом (снятие с животного или другого человека), употребление сырого молока коз и коров).Облегчает диагностику и прогноз сведения о проведенной до заболевания профилактике и сроках её проведения (вакцинация или использование противоклещевого иммуноглобулина).
2,2 Физикальное обследование.
При внешнем осмотре оценивают состояние кожных покровов, обращают внимание на наличие/отсутствие яркой гиперемии лица, шеи, верней трети туловища.Оценивается неврологический статус. Общее состояние, общемозговая симптоматика: состояние сознания, наличие/отсутствие головной боли, тошноты, рвоты. Исследуются менингеальные знаки: симптом Кернига (прямой, перекрестный), симптом Брудзинского (верхний, средний, нижний), ригидность мышц затылка.
Исследуются черепно-мозговые нервы: 1 - обоняние (сохранено, снижено с двух cторон, слева, справа). 2 - Острота и поля зрения (если изменены, то по какому типу выпадение полей зрения). 3, 4, 6 - Глазодвигатели - ширина глазных щелей, объем движений глазных яблок (полный при взгляде в стороны, вверх, если есть нарушения, то какие, косоглазие, двоение, усиливающееся при взгляде в какую сторону, в какой плоскости располагаются двоящиеся предметы (горизонтальной, вертикальной, косой)). Величина зрачков (расширены, сужены), прямая и содружественная реакция зрачков на свет. Конвергенция, реакция зрачков на аккомодацию и конвергенцию. 5 - оценивается чувствительность на лице (сохранена, нарушена по невральному типу - в области иннервации какой ветви, по сегментарному типу - зоны Зельдера), боли в лице. Роговичные, чихательные рефлексы (сохранены, снижены с 2 сторон, слева, справа). Жевательные мышцы симметричны, отклонение нижней челюсти.
7 - оценивается симметричность лица. Мимические пробы (поднимание, нахмуривание бровей, надувание щек, оскаливание, вытягивание губ трубочкой) выполняет удовлетворительно, если есть нарушения - подробно описать. Слезотечение (если есть - одно- или двухстороннее), вкус (из опроса). 8 - оценивается слух, головокружение (системное, несистемное) - при каком положении усиливается, нистагм. 9, 10 - оценивается глотание (свободное, дифагия), мягкое небо при фонации сокращается симметрично, увуля - по средней линии (отклоняется влево, вправо). Глоточный, небный рефлексы живые, симметричны, снижены слева, справа. Носовой оттенок голоса, дизартрия, дисфония. 11 - парезы кивательной и трапециевидной мышц. Пожимание плечами. 12 - язык при высовывании по средней линии, отклоняется вправо, влево. Гипотрофия правой, левой половины языка, диффузная; фибрилляции. Симптомы орального автоматизма: хоботковый, ладонно-подбородочный (рефлекс Маринеску-Радовичи). Насильственный смех, плач.
Исследуется двигательная сфера: объем движений: поднимание рук в стороны, вверх, вперед, сгибание, разгибание рук в локтевых суставах, движения в лучезапястных суставах, движения пальцев. Оценивается объем движений в нижних конечностях (лежа): поднимание вверх выпрямленной ноги, поочередно, приведение, отведение бедра, сгибание, разгибание в коленных суставах, движения в голеностопных суставах: тыльное, подошвенное сгибание. Исследуется объем активных, пассивных движений. Исследуется тонус верхних, нижних конечностей, повышение тонуса по центральному (спастическому), экстрапирамидному типу, гипотонус. Исследуется сила мышц верхних конечностей: плечевого пояса, сгибателях, разгибателях плеча, предплечья, в мышцах кистей. Исследуется сила мышц нижних конечностей: в разгибателях, сгибателях бедра, голени, стопы. Силу оценивается по баллам. Исследуются сухожильные глубокие и периостальные рефлексы - с верхних конечностей: карпорадиальные, с бицепсов, с трицепсов. Патологические кистевые знаки: рефлекс Россолимо. с нижних конечностей: коленные, ахилловы. Патологические стопные знаки: рефлексы Бабинского, Россолимо. Брюшные рефлексы. При описании рефлексов указывается: живые, симметричные, снижены, выпадение рефлекса, ассиметричны - справа выше, чем слева или наоборот. Защитные рефлексы, синкинезии. Гипокинезия, гиперкинезы. Оценивается чувствительная сфера. Парестезии. Исследуют с помощью иглы болевую чувствительность. По какому типу нарушена: по сегментарному (указать пораженный сегмент), проводниковому типу (уровень) или по невральному, полинейропатическому типу. Исследуется глубокая чувствительность в пальцах рук, ног, лучезапястных, локтевых, голеностопных, коленных суставах. Исследуется вибрационная чувствительность. Симптомы натяжения (Ласега, Нери, Дежерина, Вассермана).
Оценивается координаторная сфера: В позе Ромберга пациент устойчив, отклоняется вправо, влево, назад, вперед (с открытыми и закрытыми глазами). Выполнение пальценосовой пробы, коленно-пяточной пробы удовлетворительно, с интенционным тремором, мимопопадание. Проба на попадание в молоточек. Пробы на дисдиадохокинез, на дисметрию (проба опускания рук, пронационная проба, симптом обратного толчка - симптом Стюарта-Холмса). Скандированная речь. Походка с открытыми и закрытыми глазами. Исследуются высшие мозговые функции: речевые нарушения: афазия сенсорная, моторная, семантическая, комплексная. Исследование праксиса, счет, чтение, память (долговременная, кратковременная), галлюцинации, страхи. Оценивается ориентация в пространстве, времени. Депрессия, возбуждение. Оцениваются когнитивные функции.
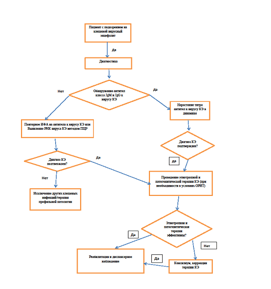
2,3 Лабораторная диагностика.
Методы диагностики.• Рекомендовано проведение исследования ликвора.
Уровень убедительности рекомендаций В (уровень достоверности доказательств - 2++).
Комментарий. При наличии менингеальных симптомов, подозрении на поражение головного мозга проводится спинномозговая пункция. Проводится исследование уровня общего белка, глюкозы, хлоридов в спинномозговой жидкости. Микроскопическое исследование спинномозговой жидкости, подсчет клеток в счетной камере (определение цитоза).
• Рекомендовано. Проведение серологического метода диагностики (ИФА) :
Комментарий. Определение IgMКЭ, IgGКЭ. Нарастание титра IgG-антител в парных сыворотках (в остром периоде инфекции и периоде выздоровления), а также повышение уровней IgG и IgM указывает на наличие клещевого энцефалита.
Уровень убедительности рекомендаций А (уровень достоверности доказательств - 1++).
• Рекомендовано проведение молекулярно-генетического исследования (ПЦР) с целью:
- выявления РНК вируса клещевого энцефалита методом ПЦР в крови и ликворе;
- выявления антигенов вируса клещевого энцефалита в крови и ликворе.
Уровень убедительности рекомендаций А (уровень достоверности доказательств - 1++).
Комментарии. Вирусологический метод исследования является наиболее достоверным, но достаточно трудоемким, в связи с чем его выполнение доступно вирусологическим лабораториям крупных научно-исследовательским учреждений. Вирусологическому исследованию подлежат сыворотка крови или 10% суспензия сгустка крови в физиологическом растворе, а также спинномозговая жидкость.
2,4 Инструментальная диагностика.
• Рекомендовано проведение электроэнцефалографии.Уровень убедительности рекомендаций В (уровень достоверности доказательств - 2+).
Комментарий. ЭЭГ проводится пациентам с клиническими симптомами клещевого энцефалита при наличии очаговой неврологической симптоматики, с судорожным синдромом.
• Рекомендуется проведение компьютерной томографии (КТ) головного мозга с целью определения степени поражения головного мозга.
Уровень убедительности рекомендаций В (уровень достоверности доказательств - 2++).
• Магнитно-резонансную томографию (МРТ) головного мозга рекомендуется проводить с целью определения степени поражения головного мозга.
Уровень убедительности рекомендаций В (уровень достоверности доказательств - 2++).
2,5 Иная диагностика.
Дифференциальная диагностика:Дифференциальный диагноз клещевого энцефалита осуществляется в 4 этапа.
Задачей первого этапа является исключение органических заболеваний ЦНС, не сопровождающихся воспалением головного и спинного мозга и мягких мозговых оболочек, так как эти состояния требуют оказания неотложной специализированной помощи.
На втором этапе необходимо исключить инфекционные и неинфекционные заболевания (диабетическая кома, уремическая кома, тяжелая степень дегидратации), не связанные с органическим поражением мозга.
Исключение природно-очаговых трансмиссивных инфекций является задачей третьего этапа.
На четвертом этапе проводится дифференциальный диагноз с менингитами, энцефалитами и поражениями спинного мозга другой этиологии.
|
|
Лечение
3,1 Консервативное лечение.
3,1,1 Этиотропное лечение (направленное на вирус) включает в себя введение специфического противоклещевого иммуноглобулина.
Показано использование противоклещевой иммунной плазмы.Также при ранней диагностике хорошие результаты дает применение противовирусных препаратов: рибонуклеазы, рибавирина. Можно назначать препараты интерферона, индукторы интерферона.
Для достижения максимальной эффективности требуется как можно более раннее назначение препаратов.
• Рекомендована терапия противоклещевым иммуноглобулином по схеме: по 6,0-12,0 в/м 1-2 раз/день, при наличии симптомов виремии (лихорадочный синдром), доза и кратность введения определяется формой КЭ.
Уровень убедительности рекомендаций А (уровень достоверности доказательств - 2++).
Комментарии: в использовании иммуноглобулина в терапии КЭ, необходимо строго учитывать наличие противопоказаний.
• Назначение СЗП противоклещевой до 300 мл/сут рекомендуется при тяжелой форме заболевания (с обоснованием).
Уровень убедительности рекомендаций А (уровень достоверности доказательств - 2++).
• Рекомендована терапия Интерфероном альфа-2b человеческим рекомбинантным по схеме: по 1 млн МЕ - 1 раз в день в/м в сочетании с рибавирином в дозе 400 мг 2 раза в сутки до купирования симптомов виремии (лихорадочного синдрома).
Уровень убедительности рекомендаций В (уровень достоверности доказательств - 2+).
• Рекомендована. Терапия иммуномодуляторами (меглюмина акридонацетат ) не ранее 7 суток терапии.
Уровень убедительности рекомендаций В (уровень достоверности доказательств - 2+).
Комментарии. Вся этиотропная терапия неэффективна на поздних стадиях заболевания, когда вирус уже поразил центральную нервную систему. В этом случае лечение направлено не на борьбу с возбудителем болезни, а на патологические механизмы, угрожающие жизни пациента.
3,1,2 Патогенетическое лечение включает дезинтоксикационную терапию, дегритационную терапию, глюкокортикостероиды, НПВС, препараты, улучшающие микроциркуляцию, мозговое кровообращение и другие.
• Рекомендовано проведение инфузионной терапии (глюкозо-солевые растворы, декстран, гидроксиэтилкрахмал) до восстановления нормоволемии.Уровень убедительности рекомендаций В (уровень достоверности доказательств - 2+).
• Рекомендовано проведение дегидратационной терапии по схеме (с учетом выраженности проявлений внутричерепной гипертензии, под контролем глазного дна): ацетазоламид в сочетании с препаратами калия (калия и магния аспарагинат) по показаниям. Салуретики в микродозах методом титрования в ранние сроки ОНГМ в условиях нормоволемии и при отсутствии полиурии.
Уровень убедительности рекомендаций В (уровень достоверности доказательств - 2++).
• Рекомендовано назначение НПВП (парацетамол ) при лихорадке выше 38 градусов Цельсия.
Уровень убедительности рекомендаций В (уровень достоверности доказательств - 2++).
• При быстро прогрессирующей клинике отека мозга рекомендовано назначение глюкокортикоидов по схеме: метилпреднизолон 10-15-20 мг/кг № 2 или дексаметазон 0,5-1 мг/кг в сутки дробно 4 раза в день парентерально.
Уровень убедительности рекомендаций В (уровень достоверности доказательств - 2++).
• Рекомендовано. Назначение антибактериальных препаратов (цефтриаксон ) для профилактики/лечения инфекционных/септических осложнений.
Уровень убедительности рекомендаций В (уровень достоверности доказательств - 2++).
• Рекомендовано назначение антикоагулянтов по схеме: гепарин до 20 тыс.ЕД/сут (5 тыс.ЕД - до 4 раз/сут) под кожу живота, либо низкомолекулярные гепарины в профилактических дозах.
Уровень убедительности рекомендаций В (уровень достоверности доказательств - 2++).
• Рекомендовано проведение нутритивной поддержки до 1000-2500 ккал/сут. - в зависимости от степени тяжести.
Уровень убедительности рекомендаций В (уровень достоверности доказательств - 2++).
• При наличии судорожного синдрома рекомендовано назначение противосудорожных препаратов (карбамазепин, вальпроевая кислота, зуклопентиксол, ламотриджин, диазепам).
Уровень убедительности рекомендаций В (уровень достоверности доказательств - 2++).
• Рекомендовано. Назначение антиоксидантной терапии (витамины группы С, В, цитофлавин- парентерально).
Уровень убедительности рекомендаций В (уровень достоверности доказательств - 2+).
• Нейро-вегетативную блокаду рекомендовано проводить по схеме: кетамин 25 мг в час или мидазолам 0,5 мг/кг/час или пропофол 5 мг/кг/час в условиях ОРИТ.
Уровень убедительности рекомендаций В (уровень достоверности доказательств - 2+).
• Рекомендовано назначение нейропротекторов, ноотропных препаратов в ранний восстановительный период (амантадин, холина альфосцерат, тиоктовая кислота, пирацетам, этилметилгидроксипиридина сукцинат).
Уровень убедительности рекомендаций В (уровень достоверности доказательств - 2+).
• Рекомендовано проведение респираторной поддержки. Оксигенотерапия. ИВЛ по показаниям в условиях ОРИТ.
Уровень убедительности рекомендаций В (уровень достоверности доказательств - 2++).
Реабилитация и амбулаторное лечение
Реабилитация.
При наличии полиомиелитической формы КЭ:
• ЛФК (придать конечностям физиологическое положение и время от времени совершать пассивные движения).
• своевременный переход от интубационной трубки к трахеостоме - по показаниям, но не позднее 7 дней.
• через 2 недели массаж парализованной мускулатуры и пассивная гимнастика, а по мере восстановления движений - активная гимнастика, по истечении острого периода - электростимуляция, препараты липоевой кислоты (тиоктовая кислота), антихолинэстеразные препараты (неостигмина метилсульфат, ипидакрин).
Уровень убедительности рекомендаций В (уровень достоверности доказательств - 2++).
При наличии полиомиелитической формы КЭ:
• ЛФК (придать конечностям физиологическое положение и время от времени совершать пассивные движения).
• своевременный переход от интубационной трубки к трахеостоме - по показаниям, но не позднее 7 дней.
• через 2 недели массаж парализованной мускулатуры и пассивная гимнастика, а по мере восстановления движений - активная гимнастика, по истечении острого периода - электростимуляция, препараты липоевой кислоты (тиоктовая кислота), антихолинэстеразные препараты (неостигмина метилсульфат, ипидакрин).
Уровень убедительности рекомендаций В (уровень достоверности доказательств - 2++).
Профилактика
В качестве специфической профилактики применяют вакцинацию, которая является самой надежной превентивной мерой. Обязательной вакцинации подлежат лица, работающие в эндемичных очагах (лесники, геологи ) и дети, проживающие на эндемичной территории.
В России вакцинация проводится зарубежными (ФСМЕ-ИммунИнжект/Джуниор (FSME-ImmunInject/Junior), Энцепур взрослый, Энцепур детский) или отечественными вакцинами (Вакцина клещевого энцефалита культуральная очищенная концентрированная инактивированная сухая, ЭнцеВир (EnceVir) по основной и экстренной схемам. Все вакцины обладают одинаковой иммуногенностью.
Вакцинация может быть проведена по двум схемам: основной и экстренной. Основная схема (0, 1-3, 9-12 месяцев) проводится с последующей ревакцинацией каждые 3-5 лет. Чтобы сформировать иммунитет к началу эпидсезона, первую дозу вводят осенью, вторую зимой.
• Экстренная схема (две инъекции с интервалом в 14 дней) рекомендовано применять для не вакцинированных ранее лиц, приезжающих в эндемичные очаги весной-летом. Экстренно вакцинированные лица иммунизируются только на один сезон (иммунитет развивается через 2-3 недели), через 9-12 месяцев им ставится 3-й укол.
Уровень убедительности рекомендаций А (уровень достоверности доказательств -1++).
• В РФ при присасывании вирусофорных клещей не болевшим и не вакцинированным ранее людям, а также имеющим незавершённый или дефектный вакцинальный курс в первые 96 часов после присасывания рекомендовано вводить иммуноглобулин против клещевого энцефалита внутримышечно однократно, в дозировке 0,1 мл/кг.
Уровень убедительности рекомендаций В (уровень достоверности доказательств - 2+).
Неспецифические меры профилактики сводятся к предупреждению присасывания клещей, а также к их раннему удалению:
• Избегать посещения мест обитания клещей (лесные биотопы с высокой травой, кустарником) в мае-июне. В походах следует держаться троп.
• Применять репелленты, содержащие ДЭТА или перметрин.
• Следует надевать одежду с длинными рукавами и штанинами, штанины желательно заправлять в длинные носки. Волосы следует прятать под головной убор. Чтобы клещей было легче заметить, предпочтительно надевать светлую одежду.
• Во время пребывания в лесу рекомендуется регулярно осматривать одежду.
• По возвращении из леса производится осмотр одежды и тела. Поскольку некоторые участки тела недоступны самостоятельному осмотру, следует прибегнуть к помощи друзей или близких для осмотра спины и волосистой части головы.
• Поскольку личиночные формы клещей очень мелки, их можно не заметить на одежде. Во избежание их присасывания одежду рекомендуется тщательно вытрясти, а затем простирать в горячей воде.
• При обнаружении присосавшегося клеща, его следует немедленно удалить. Чем раньше клещ удален, тем меньше вероятность заражения. Удалять клеща можно маникюрным пинцетом или нитью, обвязав ее вокруг головы паразита. Клещ удаляется раскачивающе-выкручивающими движениями. При самостоятельном удалении клеща нужно помнить о возможности инфицирования и быть очень осторожным: избегать раздавливания клеща, по возможности использовать медицинские перчатки. Ранку можно обработать любым дезинфицирующим раствором (хлоргексидин, раствор йода, спирт, ).
• Привитым людям при напряженном иммунитете (титр JgG более 1:200) дополнительное введение иммуноглобулина не требуется.
Уровень убедительности рекомендаций в (уровень достоверности доказательств - 2++).
Диспансерное наблюдение.
• Все реконвалесценты клещевого вирусного энцефалита, независимо от клинической формы, подлежат диспансерному наблюдению в течение 1-3 лет. Диспансеризацию больных (за исключением лихорадочной формы) проводят совместно с неврологом. Основание для снятия с диспансерного учёта - полное восстановление работоспособности, удовлетворительное самочувствие, полная санация спинно-мозговой жидкости, отсутствие очаговой симптоматики.
Уровень убедительности рекомендаций А (уровень достоверности доказательств - 2+). 3%%.
В России вакцинация проводится зарубежными (ФСМЕ-ИммунИнжект/Джуниор (FSME-ImmunInject/Junior), Энцепур взрослый, Энцепур детский) или отечественными вакцинами (Вакцина клещевого энцефалита культуральная очищенная концентрированная инактивированная сухая, ЭнцеВир (EnceVir) по основной и экстренной схемам. Все вакцины обладают одинаковой иммуногенностью.
Вакцинация может быть проведена по двум схемам: основной и экстренной. Основная схема (0, 1-3, 9-12 месяцев) проводится с последующей ревакцинацией каждые 3-5 лет. Чтобы сформировать иммунитет к началу эпидсезона, первую дозу вводят осенью, вторую зимой.
• Экстренная схема (две инъекции с интервалом в 14 дней) рекомендовано применять для не вакцинированных ранее лиц, приезжающих в эндемичные очаги весной-летом. Экстренно вакцинированные лица иммунизируются только на один сезон (иммунитет развивается через 2-3 недели), через 9-12 месяцев им ставится 3-й укол.
Уровень убедительности рекомендаций А (уровень достоверности доказательств -1++).
• В РФ при присасывании вирусофорных клещей не болевшим и не вакцинированным ранее людям, а также имеющим незавершённый или дефектный вакцинальный курс в первые 96 часов после присасывания рекомендовано вводить иммуноглобулин против клещевого энцефалита внутримышечно однократно, в дозировке 0,1 мл/кг.
Уровень убедительности рекомендаций В (уровень достоверности доказательств - 2+).
Неспецифические меры профилактики сводятся к предупреждению присасывания клещей, а также к их раннему удалению:
• Избегать посещения мест обитания клещей (лесные биотопы с высокой травой, кустарником) в мае-июне. В походах следует держаться троп.
• Применять репелленты, содержащие ДЭТА или перметрин.
• Следует надевать одежду с длинными рукавами и штанинами, штанины желательно заправлять в длинные носки. Волосы следует прятать под головной убор. Чтобы клещей было легче заметить, предпочтительно надевать светлую одежду.
• Во время пребывания в лесу рекомендуется регулярно осматривать одежду.
• По возвращении из леса производится осмотр одежды и тела. Поскольку некоторые участки тела недоступны самостоятельному осмотру, следует прибегнуть к помощи друзей или близких для осмотра спины и волосистой части головы.
• Поскольку личиночные формы клещей очень мелки, их можно не заметить на одежде. Во избежание их присасывания одежду рекомендуется тщательно вытрясти, а затем простирать в горячей воде.
• При обнаружении присосавшегося клеща, его следует немедленно удалить. Чем раньше клещ удален, тем меньше вероятность заражения. Удалять клеща можно маникюрным пинцетом или нитью, обвязав ее вокруг головы паразита. Клещ удаляется раскачивающе-выкручивающими движениями. При самостоятельном удалении клеща нужно помнить о возможности инфицирования и быть очень осторожным: избегать раздавливания клеща, по возможности использовать медицинские перчатки. Ранку можно обработать любым дезинфицирующим раствором (хлоргексидин, раствор йода, спирт, ).
• Привитым людям при напряженном иммунитете (титр JgG более 1:200) дополнительное введение иммуноглобулина не требуется.
Уровень убедительности рекомендаций в (уровень достоверности доказательств - 2++).
Диспансерное наблюдение.
• Все реконвалесценты клещевого вирусного энцефалита, независимо от клинической формы, подлежат диспансерному наблюдению в течение 1-3 лет. Диспансеризацию больных (за исключением лихорадочной формы) проводят совместно с неврологом. Основание для снятия с диспансерного учёта - полное восстановление работоспособности, удовлетворительное самочувствие, полная санация спинно-мозговой жидкости, отсутствие очаговой симптоматики.
Уровень убедительности рекомендаций А (уровень достоверности доказательств - 2+). 3%%.
|
|
Дополнительно
Условия оказания медицинских услуг.
Медицинская помощь больным с подозрением на клещевой вирусный энцефалит оказывается в условиях:
• Стационарно (в условиях, обеспечивающих круглосуточное медицинское наблюдение и лечение).
Медицинская помощь больным с подозрением на клещевой вирусный энцефалит оказывается в условиях:
• Стационарно (в условиях, обеспечивающих круглосуточное медицинское наблюдение и лечение).
Критерии оценки качества медицинской помощи
| № | Критерии качества | Уровень достоверности доказательств | Уровень убедительности рекомендаций |
| 1 | Осмотр врачом-инфекционистом не позднее 45 мин от момента поступления в стационар | 1++ | А |
| 2 | Осмотр врачом-неврологом до 24 часов от момента поступления в стационар (при наличии показаний) | 1++ | А |
| 3 | Осмотр врачом-офтальмологом до 3 суток от момента поступления в стационар (при наличии показаний) | 1++ | А |
| 4 | Осмотр врачом-реаниматологом-анестезиологом до 10 минут от момента поступления в стационар (при наличии показаний) | 1++ | А |
| 5 | Определение общего (клинического) анализа крови развернутый | 1++ | А |
| 6 | Определение анализа крови биохимического общетерапевтического (аланинаминотрансфераза, аспартатаминотрансфераза, билирубин, АЛТ, АСТ, глюкоза, мочевина, электролиты) | 1++ | А |
| 7 | Определение коагулограммы (ориентировочное исследование системы гемостаза) (при наличии показаний) | 1+ | A |
| 8 | Выполнена диагностическая спиномозговая пункция с микроскопическим и биохимическим исследованием ликвора на белок, глюкозу, хлориды в течение первых суток от момента поступления в стационар (при наличии показаний) | 2++ | В |
| 9 | Выполнение молекулярно-биологического исследования спиномозговой жидкости на вирус простого герпеса 1,2 (Herpessimplex 1,2), на вирус опоясывающего герпеса (Herpeszoster), цитомегаловирус (Cytomegalovirus), энтеровирусы(при наличии показаний) | 2++ | В |
| 10 | Выполнение контрольной спиномозговой пункции с микроскопическим и биохимическим исследованием ликвора на белок, глюкозу, хлориды (при наличии показаний) | 1++ | А |
| 11 | Определение антител к вирусу клещевого энцефалита класса IgM и IgG (по показаниям двухкратно с интервалом не менее 7 дней) | 1++ | А |
| 12 | Определение антител к вorreliaBurgdorferi класса IgM и IgG (по показаниям) | 1++ | А |
| 13 | Определение основных групп крови (А, В, О) и резус-принадлежности (по показаниям) | 1++ | А |
| 14 | Введениепротивоклещевого гамма-глобулина (по показаниям) | 2++ | В |
| 15 | Введение противоклещевой плазмы (по показаниям) | 2++ | В |
| 16 | Проведение терапии глюкокортикостероидными препаратами (по показаниям) | 2++ | В |
| 17 | Проведение терапии антибактериальными лекарственными препаратами (по показаниям) | 2++ | В |
| 18 | Проведение терапии противовирусными препаратами | 2++ | В |
| 19 | Проведение инфузионной терапии (по показаниям) | 2++ | В |
| 20 | Искусственная вентиляция легких (по показаниям при нарушении функции внешного дыхания центрального или нейромышечного генеза) до 30 минут от момента развития | 1++ | A |
| 21 | Достижение улучшения или купирование симптомов интоксикации | 1+ | А |
| 22 | Достижение регресса неврологических проявлений к моменту выписки из стационара | 1+ | А |
Список литературы
• Зильбер Л. А. Эндемические энцефалиты М. 1945.
• Иерусалимский А. П. Клещевой энцефалит: руководство для врачей/ А. П. Иерусалимский. Новосибирск, 2001. 258 с.
• Клещевой энцефалит /С. Е. Гуляева А. А. Владивосток. Уссури, 2004. 154 с.
• О санитарно-эпидемиологической обстановке в Российской федерации в 2012 году: Государственный доклад. Федеральная служба по надзору в сфере защиты прав потребителей и благополучия человека, 2013.
• Проворова В. В. Значение эпидемиологических и клинических данных в раннем прогнозе при клещевом энцефалите: автореф. дис. … канд. мед.наук / В. В. Проворова. Новосибирск, 2010. 24 с.
• Руководство по риккетсиозам, геморрагическим лихорадкам и энцефалитам/ Под ред. И. Мусабаева. Т. Медицина, 1986. 470 с.
• Шаповал А. Н. О клинических особенностях клещевого энцефалита в Западной.
Сибири // Клиническая медицина, 1957, 1 (приложение), с. 46.
• Иерусалимский А. П. Клещевой энцефалит: руководство для врачей/ А. П. Иерусалимский. Новосибирск, 2001. 258 с.
• Клещевой энцефалит /С. Е. Гуляева А. А. Владивосток. Уссури, 2004. 154 с.
• О санитарно-эпидемиологической обстановке в Российской федерации в 2012 году: Государственный доклад. Федеральная служба по надзору в сфере защиты прав потребителей и благополучия человека, 2013.
• Проворова В. В. Значение эпидемиологических и клинических данных в раннем прогнозе при клещевом энцефалите: автореф. дис. … канд. мед.наук / В. В. Проворова. Новосибирск, 2010. 24 с.
• Руководство по риккетсиозам, геморрагическим лихорадкам и энцефалитам/ Под ред. И. Мусабаева. Т. Медицина, 1986. 470 с.
• Шаповал А. Н. О клинических особенностях клещевого энцефалита в Западной.
Сибири // Клиническая медицина, 1957, 1 (приложение), с. 46.
Приложения
Приложение А1.
Состав рабочей группы.ПриложениеА1.
Состав рабочей группы.• Позднякова Л.Л.- м.н., главный инфекционист Новосибирской области, главный врач ГБУЗ Новосибирской области «Городская инфекционная клиническая больница №1».
• Спиридонова Э.А.- м.н., врач-инфекционист ГБУЗ НСО «Городская инфекционная клиническая больница №1».
• Бурмистрова Т.Г. -заведующая отделением нейроинфекций ГБУЗ НСО «Городская инфекционная клиническая больница №1», Заслуженный врач РФ.
• Добровольский А.В. - заведующий отделением реанимации и интенсивной терапии ГБУЗ НСО «Городская инфекционная клиническая больница №1».
• Казаковцев С.Л. - врач-инфекционист, реаниматолог ГБУЗ РК «Республиканская инфекционная больница» г. Сыктывкар.
• Шестакова И.В. - главный внештатный специалист по инфекционным болезням Минздрава РФ, доктор медицинских наук, профессор кафедры инфекционных болезней и эпидемиологии ФГБОУ ВО МГМСУ им. А.И. Евдокимова Минздрава России.
Все члены рабочей группы являются членами общества инфекционистов.
Конфликт интересов отсутствует.
Приложение А2.
Методология разработки клинических рекомендаций.Целевая аудитория данных клинических рекомендаций:
• Врачи - инфекционисты;
• Врачи - терапевты;
• Врачи общей практики (семейные врачи).
Таблица П1. Уровни достоверности доказательности.
| Уровень достоверности | Источник доказательств |
| 1++ | Мета-анализы высокого качества, систематические обзоры рандомизированных контролируемых исследований (РКИ), или РКИ с очень низким риском систематических ошибок |
| 1+ | Качественно проведенные мета-анализы, систематические обзоры или РКИ с низким риском систематических ошибок |
| 1- | Мета-анализы, систематические обзоры или РКИ с высоким рискомсистематических ошибок |
| 2++ | Высококачественные систематические обзоры исследований случай-контроль или когортных исследований. Высококачественные обзоры исследований случай-контроль или когортных исследований с очень низким риском эффектов смешивания или систематических ошибок и средней вероятностью причинной взаимосвязи |
| 2+ | Хорошо проведенные исследования случай-контроль или когортные исследования со средним риском эффектов смешивания или систематических ошибок и средней вероятностью причинной взаимосвязи |
| 2- | исследования случай-контроль или когортные исследования с высоким риском эффектов смешивания или систематических ошибок и средней вероятностью причинной взаимосвязи |
| 3 | Не аналитические исследования (например: описания случаев, серий случаев) |
| 4 | Мнение экспертов |
Таблица П2. Уровни убедительности рекомендаций.
| Убедительность | Основы рекомендации |
| A | По меньшей мере, один мета-анализ, систематический обзор, или РКИ, оцененные, как 1++, напрямую применимые к целевой популяции и демонстрирующие устойчивость результатов или группа доказательств, включающая результаты исследований, оцененные, как 1+, напрямую применимые к целевой популяции и демонстрирующие общую устойчивость результатов |
| в | группа доказательств, включающая результаты исследовании, оцененные, как 2++, напрямую применимые к целевой популяции и демонстрирующие общую устойчивость результатов или экстраполированные доказательства из исследований, оцененных, как 1++ или 1+ |
| с | группа доказательств, включающая результаты исследований оцененные, как 2+, напрямую применимые к целевой популяции и демонстрирующие общую устойчивость результатов; или экстраполированные доказательства из исследований, оцененных, как 2++ |
| D | Доказательства уровня 3 или 4; или экстраполированные доказательства, из исследований, оцененных, как 2+ |
Порядок обновления клинических рекомендаций.
Клинические рекомендации обновляются каждые 3 года.
Приложение А3.
Связанные документы.КР400. Хронический болевой синдром (ХБС) у взрослых пациентов, нуждающихся в паллиативной медицинской помощи.
Приложение В.
Информация для пациентов.Клещевой энцефалит- это природно-очаговая вируснаяинфекция, характеризующаяся лихорадкой, интоксикацией и поражением серого вещества головного мозга (энцефалит) и/или оболочек головного и спинного мозга (менингит и менингоэнцефалит).
Заражение человека происходит трансмиссивным путём через укусы клеща. Возможна алиментарная передачаинфекции при употреблении в пищу сырого молока и молочных продуктов инфицированных коз и коров.
Основные переносчики вируса клещевого энцефалита - иксодовые клещи - кровососущие членистоногие из семейства паразитиформных клещей (Acari). Распространены повсеместно. Типичными местами обитания иксодовых клещей являются смешанные, хвойные и лиственные леса с густым подлеском, хорошо развитым травяным покровом и подстилкой из опавшей гниющей листвы, где нет прямых лучей солнца и температура не превышает 2000 С.
Следует помнить, что клещи обитают не только в лесах, но и в парках, и на садовых участках. Могут быть клещи и в городах: на газонах, в траве вдоль обочин дорог. Клещи могут быть занесены домой животными; на ветках, на дачных или лесных цветочных букетах, вениках или траве; на одежде, в которой Вы гуляли в лесу. Дома клещ может укусить любого члена семьи, причем даже несколько суток спустя.
Лучший способ профилактики клещевого энцефалита - защита от укусов клещей.
Когда наиболее опасны клещй.
Активизируются клещи в период с апреля по сентябрь - до первых заморозков. Пик активности приходится на май-июль, но укусы клещей возможны с апреля по октябрь. Когда почва прогревается до 5-70 С, первые пострадавшие от укусов начинают обращаться за помощью.
Чем грозит укус клеща.
Попав на человека, клещ проникает под одежду и присасывается чаще всего в области шеи, груди, подмышечных впадинах, волосистой части головы, иногда в паховой области. При укусе клеща происходит заражение человека клещевым энцефалитом. Заражение человека происходит во время присасывания клеща. Скрытый (инкубационный) период длится 7-12 дней, реже - до 30 дней. Длительность инкубационного периода зависит от ряда причин: восприимчивости и устойчивости организма человека, от степени инфицированности клеща.
Развитие заболевания возможно по нескольким вариантам:
• лихорадочная форма заболевания протекает с высокой температурой тела, сильной головной болью, болями в мышцах с общетоксическими симптомами и отсутствием поражения нервной системы.
• другая форма заболевания характеризуется развитием менингита или энцефалита с появлением высокой лихорадки, сильных головных болей с рвотой и поражением головного мозга, например, в виде нарушения зрения, слуха, затруднений глотания, нарушения речи.
• третья форма развития заболевания протекает с развитием поражения нервной системы в виде параличей конечностей.
Мало, кто способен ощутить момент укуса клеща, поскольку клещ хорошо обезболивает место укуса, поэтому всегда есть риск не заметить этот факт. При длительном пребывании в лесу необходимо проводить самоосмотры и взаимоосмотры. Следует особо обращать внимание на волосистые части тела, кожные складки, ушные раковины, подмышечные и паховые области.
Доказано, что клещ в поисках открытого места для укуса ползет по одежде снизу вверх. Поэтому брюки необходимо заправлять в сапоги, а рубашку - в брюки. Манжеты рукавов должны плотно облегать запястья. Плечи и шея должны быть закрыты. Обязателен головной убор. Для отпугивания клещей обрабатывайте одежду репеллентами. На упаковке репеллента должна быть маркировка, подтверждающая эффективность против клещей.
Что делать, если укусил клещ.
В случае обнаружения присосавшегося клеща следует максимально быстро обратиться в медицинское учреждение, где его удалят и проведут экстренную профилактику клещевого энцефалита противоклещевым иммуноглобулином.
Если по какой-то причине у вас нет возможности обратиться за помощью в медицинское учреждение, то клеща придется удалять самостоятельно, причем, чем раньше Вы удалите впившегося паразита, тем лучше.
Существует несколько способов удаления клещей, отличающихся по видам используемых инструментов. Удобнее всего удалять клеща изогнутым пинцетом или хирургическим зажимом, в принципе подойдет и любой другой пинцет. При этом клеща нужно захватить как можно ближе к хоботку, затем его аккуратно подтягивают, при этом вращая вокруг своей оси в удобную сторону. Обычно через 1-3 оборота клещ извлекается целиком вместе с хоботком. Если же клеща попытаться выдернуть, то велика вероятность его разрыва.
Если под рукой нет ни пинцета, ни специальных приспособлений для удаления клещей, то клеща можно удалить при помощи нитки. Прочную нитку завязывают в узел, как можно ближе к хоботку клеща, затем клеща извлекают, не спеша пошатывая в стороны и подтягивая его вверх. Резкие движения недопустимы.
Если под рукой нет ни пинцета, ни нитки, следует обхватить клеща пальцами (пальцы лучше обернуть чистым бинтом) как можно ближе к коже. Чуть потяните клеща и вращайте его вокруг своей оси.Давить клеща руками не надо. После удаления клеща надо обязательно вымыть руки. Ранку необходимо обработать дома антисептиком.
Удаление клеща необходимо производить с осторожностью, не сдавливая его тело, поскольку при этом возможно выдавливание содержимого клеща вместе с возбудителями болезней в ранку. Важно не разорвать клеща при удалении - оставшаяся в коже часть может вызвать воспаление и нагноение. При этом стоит учесть, что при отрыве головки клеща процесс инфицирования может продолжаться, так как в слюнных железах и протоках присутствует значительная концентрация вируса клещевого энцефалита.
Если при извлечении клеща оторвалась его головка, которая имеет вид черной точки, место присасывания протирают ватой или бинтом, смоченными спиртом, а затем удаляют головку стерильной иглой (предварительно прокаленной на огне) так, как Вы удаляете обычную занозу.
Не имеют под собой никаких оснований некоторые надуманные советы о том, что для лучшего удаления следует накладывать на присосавшегося клеща мазевые повязки или использовать масляные растворы. Масло может закупорить дыхательные отверстия клеща, и клещ умрет, так и оставшись в коже. Капать на клеща маслом, керосином, прижигать клеща - бессмысленно и опасно. Органы дыхания у клеща закупорятся, и клещ отрыгнет содержимое, что увеличит риск попадания инфекции.
После удаления клеща кожу в месте его присасывания обрабатывают настойкой йода или спиртом, либо другим доступным антисептиком для кожи. Наложения повязки, как правило, не требуется. В дальнейшем ранка обрабатывается йодом до заживления. Много йода лить не надо, так как можно сжечь кожу. Если все нормально, то ранка заживает за неделю.
Руки и инструмент после удаления клеща надо тщательно вымыть.
При удалении клеща не надо:
- прикладывать к месту укуса едкие жидкости (нашатырный спирт, бензин, );
- прижигать клеща сигаретой;
- резко дергать клеща - он оборвется;
- ковырять в ранке грязной иголкой;
- прикладывать к месту укуса различные компрессы;
- давить клеща пальцами.
Удаленного клеща следует поместить в небольшую герметично закрывающуюся емкость с небольшим кусочком чуть влажной ваты или салфетки и направить в лабораторию. Банку с клещом помещают в холодильник при невозможности ее транспортировки в лабораторию сразу после удаления клеща. В течение двух дней клеща надо отвезти в лаборатория, занимающуюся исследованием клещей.
При невозможности исследования, клеща следует сжечь или залить кипятком.
Профилактика клещевого энцефалита проводится в двух направлениях. Прививка (специфическая профилактика против клещевого энцефалита) и предупредительные меры (неспецифическая).
Экстренная профилактика против вируса клещевого энцефалита- это иммуноглобулин, который вводят в течение 3 дней после укуса.
Если иммуноглобулин чаще используют для экстренной вакцинации, то плановая прививка против инфекции - это специальная вакцина убитого вируса. При стандартной схеме вакцинации первая прививка проводится с ноября, вторую нужно делать через 1-3 месяца, третью - через 9-12 месяцев. При экстренной схеме вторую прививку можно делать через 14 дней, третью - через 9-12 месяцев.
Неспецифические меры профилактики сводятся к предупреждению присасывания клещей, а также к их раннему удалению.
• Избегать посещения мест обитания клещей (лесные биотопы с высокой травой, кустарником) в мае-июне. В походах следует держаться троп.
• Применять репелленты, содержащие ДЭТА или перметрин.
• Следует надевать одежду с длинными рукавами и штанинами, штанины желательно заправлять в длинные носки. Волосы следует прятать под головной убор. Чтобы клещей было легче заметить, предпочтительно надевать светлую одежду.
• Во время пребывания в лесу рекомендуется регулярно осматривать одежду.
• По возвращении из леса производится осмотр одежды и тела. Поскольку некоторые участки тела недоступны самостоятельному осмотру, следует прибегнуть к помощи друзей или близких для осмотра спины и волосистой части головы.
• Поскольку личиночные формы клещей очень мелки, их можно не заметить на одежде. Во избежание их присасывания одежду рекомендуется тщательно вытрясти, а затем простирать в горячей воде.
Приложение Г.
|
|
Год актуализации информации
2016.