МКБ-10 коды
- МКБ-10
- C48.0 Злокачественное новообразование забрюшинного пространства
- C38.1 Злокачественное новообразование переднего средостения
- C38.3 Злокачественное новообразование средостения неуточненной части
- C62 Злокачественное новообразование яичка
- C62.1 Злокачественное новообразование опущенного яичка
- C48.8 Злокачественное новообразование забрюшинного пространства и брюшины, выходящее за пределы одной и более вышеуказанных локализаций
- C38.2 Злокачественное новообразование заднего средостения
- C38.8 Злокачественное новообразование сердца, средостения и плевры, выходящее за пределы одной и более вышеуказанных локализаций
|
|
Вступление
Кодирование по Международной статистической классификации болезней и проблем, связанных со здоровьем: с38.1, с38.2, с38.3, с38.8, с48.0, с48.8, с62.
Год утверждения (частота пересмотра): 2020.
Возрастная категория: Взрослые.
Пересмотр не позднее: 2022.
ID: 584.
Разработчик клинической рекомендации.
• Ассоциация онкологов России.
• Общероссийская общественная организация «Российское общество клинической онкологии».
• Общероссийская общественная организация Российское общество онкоурологов .
• Общероссийская общественная организация Российское общество онкопатологов .
• Общероссийская общественная организация Российское общество урологов .
Одобрено Научно-практическим Советом Минздрава РФ.
Год утверждения (частота пересмотра): 2020.
Возрастная категория: Взрослые.
Пересмотр не позднее: 2022.
ID: 584.
Разработчик клинической рекомендации.
• Ассоциация онкологов России.
• Общероссийская общественная организация «Российское общество клинической онкологии».
• Общероссийская общественная организация Российское общество онкоурологов .
• Общероссийская общественная организация Российское общество онкопатологов .
• Общероссийская общественная организация Российское общество урологов .
Одобрено Научно-практическим Советом Минздрава РФ.
|
|
Список сокращений
АФП - альфа-фетопротеин.
ВОЗ - Всемирная организация здравоохранения.
КТ - компьютерная томография.
ЛДГ - лактатдегидрогеназа.
ЛФК - лечебная физкультура.
МКБ-10 - Международная статистическая классификация болезней и проблем, связанных со здоровьем, 10-го пересмотра.
МРТ - магнитно-резонансная томография.
ОФЭ - орхофуникулэктомия.
РФ - Российская Федерация.
РФП - радиофармпрепарат.
УЗИ - ультразвуковое исследование.
ХГЧ - хорионический гонадотропин человека (β-субъединица).
AJCC - American Joint сommittee on сancer.
IGCCCG - International Germ сell сancer сollaborative Group.
UICC - Union for International сancer сontrol.
TNM - (аббревиатура от tumor, nodus и metastasis) международная классификация стадий развития раковых опухолей.
ВОЗ - Всемирная организация здравоохранения.
КТ - компьютерная томография.
ЛДГ - лактатдегидрогеназа.
ЛФК - лечебная физкультура.
МКБ-10 - Международная статистическая классификация болезней и проблем, связанных со здоровьем, 10-го пересмотра.
МРТ - магнитно-резонансная томография.
ОФЭ - орхофуникулэктомия.
РФ - Российская Федерация.
РФП - радиофармпрепарат.
УЗИ - ультразвуковое исследование.
ХГЧ - хорионический гонадотропин человека (β-субъединица).
AJCC - American Joint сommittee on сancer.
IGCCCG - International Germ сell сancer сollaborative Group.
UICC - Union for International сancer сontrol.
TNM - (аббревиатура от tumor, nodus и metastasis) международная классификация стадий развития раковых опухолей.
Термины и определения
Забрюшинная лимфаденэктомия. Хирургическое удаление забрюшинных лимфатических узлов.
Орхофуникулэктомия. Хирургическое удаление пораженного первичной опухолью яичка.
Предреабилитация. Реабилитация с момента постановки диагноза до начала хирургического лечения/химиотерапии/лучевой терапии.
Первый этап реабилитации. Реабилитация в период специализированного лечения.
Основного заболевания (включая хирургическое лечение/химиотерапию/лучевую терапию) в отделениях медицинских организаций по профилю основного заболевания.
Второй этап реабилитации. Реабилитация в стационарных условиях медицинских организаций (реабилитационных центров, отделений реабилитации), в ранний восстановительный период течения заболевания, поздний реабилитационный период, период остаточных явлений заболевания.
Третий этап реабилитации. Реабилитация в ранний и поздний реабилитационные периоды, период остаточных явлений заболевания в отделениях (кабинетах) реабилитации, физиотерапии, лечебной физкультуры, рефлексотерапии, мануальной терапии, психотерапии, медицинской психологии, оказывающих медицинскую помощь в амбулаторных условиях, дневных стационарах, а также выездными бригадами на дому (в том числе в условиях санаторно-курортных организаций), кабинетах логопеда (учителя-дефектолога).
Орхофуникулэктомия. Хирургическое удаление пораженного первичной опухолью яичка.
Предреабилитация. Реабилитация с момента постановки диагноза до начала хирургического лечения/химиотерапии/лучевой терапии.
Первый этап реабилитации. Реабилитация в период специализированного лечения.
Основного заболевания (включая хирургическое лечение/химиотерапию/лучевую терапию) в отделениях медицинских организаций по профилю основного заболевания.
Второй этап реабилитации. Реабилитация в стационарных условиях медицинских организаций (реабилитационных центров, отделений реабилитации), в ранний восстановительный период течения заболевания, поздний реабилитационный период, период остаточных явлений заболевания.
Третий этап реабилитации. Реабилитация в ранний и поздний реабилитационные периоды, период остаточных явлений заболевания в отделениях (кабинетах) реабилитации, физиотерапии, лечебной физкультуры, рефлексотерапии, мануальной терапии, психотерапии, медицинской психологии, оказывающих медицинскую помощь в амбулаторных условиях, дневных стационарах, а также выездными бригадами на дому (в том числе в условиях санаторно-курортных организаций), кабинетах логопеда (учителя-дефектолога).
Описание
Герминогенные опухоли. Группа злокачественных опухолей, исходящих из герминативных клеток.
Причины
Причина возникновения герминогенных опухолей до сих пор четко не установлена. Имеются данные о повышении риска возникновения опухолей при экзогенной гиперэстрогении (внутриутробной на фоне гестозов, при поступлении с пищей фитоэстрогенов) [1]. Факторами, ассоциированными с возникновением герминогенных опухолей, являются крипторхизм (риск повышается в 5-10 раз), бесплодие (риск повышается в 10-20 раз), синдром тестикулярной дисгенезии, наличие герминогенной опухоли у родственника 1-й степени родства (риск повышается в 5-10 раз) [2-4].
В соответствии с наиболее распространенной теорией герминогенные опухоли яичка происходят из примордиальных герминальных клеток PGCs/гоноцитов, которые находились в «аресте» дифференцировки [5, 6]. Клетки с заблокированной или отсроченной дифференцировкой преждевременно входят в мейоз, что ведет к полиплоидизации и накоплению генетической нестабильности. В процессе опухолевой трансформации PGCs и гоноциты формируют преинвазивные очаги герминогенной опухоли in situ, которая в последующем прогрессирует в инвазивную опухоль и приобретает метастатический потенциал. Герминогенные опухоли in situ всегда обнаруживаются по периферии инвазивных герминогенных опухолей и в 5 % случаях - в контралатеральном яичке.
В соответствии с наиболее распространенной теорией герминогенные опухоли яичка происходят из примордиальных герминальных клеток PGCs/гоноцитов, которые находились в «аресте» дифференцировки [5, 6]. Клетки с заблокированной или отсроченной дифференцировкой преждевременно входят в мейоз, что ведет к полиплоидизации и накоплению генетической нестабильности. В процессе опухолевой трансформации PGCs и гоноциты формируют преинвазивные очаги герминогенной опухоли in situ, которая в последующем прогрессирует в инвазивную опухоль и приобретает метастатический потенциал. Герминогенные опухоли in situ всегда обнаруживаются по периферии инвазивных герминогенных опухолей и в 5 % случаях - в контралатеральном яичке.
Эпидемиология
Герминогенные опухоли - редкое заболевание: в странах Европы и России они составляют около 1,3 % всех случаев опухолей у мужчин. Однако у пациентов 20-25 лет они являются (наряду с лимфомами) наиболее частыми злокачественными новообразованиями. Приблизительно в 90 % случаев герминогенные опухоли локализуются в яичке (составляя до 95 % всех злокачественных опухолей яичка), реже в забрюшинном пространстве, переднем средостении или головном мозге. Эпидемиологические данные о герминогенных опухолях внегонадной локализации в Российской Федерации (РФ) отсутствуют. В 2018 г. в России зарегистрировано 1480 новых случаев опухолей яичка и умерло по этой причине 330 (22 %) пациентов, что в несколько раз превышает летальность в странах Западной Европы (4 %) [7].
Злокачественное новообразование сердца, средостения и плевры (C38).
C38,1 переднего средостения.
C38,2 заднего средостения.
C38,3 средостения неуточненной части.
C38,8 поражение сердца, средостения и плевры, выходящее за пределы одной и более вышеуказанных локализаций.
Злокачественное новообразование забрюшинного пространства и брюшины (C48).
C48,0 забрюшинного пространства.
C48,8 поражение забрюшинного пространства и брюшины, выходящее за пределы одной и более вышеуказанных локализаций.
Злокачественное новообразование яичка (C62).
C62,0 неопустившегося яичка.
C62,1 опущенного яичка.
C62,9 яичка неуточненное.
1,4 Особенности кодирования заболевания или состояния (группы заболеваний или состояний) по международной статистической классификации болезней и проблем, связанных со здоровьем.
По Международной статистической классификации болезней и проблем, связанных со здоровьем, 10-го пересмотра (далее ‒ МКБ-10) герминогенные опухоли классифицируются в соответствии с органом первичного происхождения: например, герминогенная опухоль заднего средостения будет иметь код С38,2, а герминогенная опухоль неопустившегося яичка - код С62,0.Злокачественное новообразование сердца, средостения и плевры (C38).
C38,1 переднего средостения.
C38,2 заднего средостения.
C38,3 средостения неуточненной части.
C38,8 поражение сердца, средостения и плевры, выходящее за пределы одной и более вышеуказанных локализаций.
Злокачественное новообразование забрюшинного пространства и брюшины (C48).
C48,0 забрюшинного пространства.
C48,8 поражение забрюшинного пространства и брюшины, выходящее за пределы одной и более вышеуказанных локализаций.
Злокачественное новообразование яичка (C62).
C62,0 неопустившегося яичка.
C62,1 опущенного яичка.
C62,9 яичка неуточненное.
Классификация
1,5 Классификация заболевания или состояния (группы заболеваний или состояний).
Международная гистологическая классификация.Международная гистологическая классификация герминогенных опухолей яичка (классификация Всемирной организации здравоохранения (ВОЗ), 2016 г. [8].
Герминогенные опухоли, происходящие из герминогенной опухоли in situ.
Неинвазивные герминогенные опухоли.
9064/2 Герминогенная опухоль in situ.
9064/2 Специфические формы интратубулярной герминогенной опухоли.
Опухоли одного гистологического типа (чистые формы).
9061/3 Семинома.
9061/3 Семинома с синцитиотрофобластическими клетками.
Несеминомные герминогенные опухоли.
9070/3 Эмбриональный рак.
9071/3 Опухоль желточного мешка, постпубертатный тип.
Трофобластические опухоли.
9100/3 Хориокарцинома.
Нехориокарциномные трофобластические опухоли.
9104/3 Трофобластичскиая опухоль плацентарной площадки.
9105/3 Эпителиоидная трофобластическая опухоль.
Кистозная трофобластическая опухоль.
9080/3 Тератома, постпубертатный тип.
9084/3 Тератома со злокачественным компонентом соматического типа.
Несеминомные герминогенные опухоли более одного гистологического типа.
9080/3 Смешанная герминогенная опухоль.
Герминогенные опухоли неизвестного типа.
9080/1 Регрессированная герминогенная опухоль.
Герминогенные опухоли, не родственные герминогенной опухоли in situ.
9063/3 Сперматоцитная опухоль.
9084/0 Тератома, препубертатный тип.
Дермоидная киста.
Эпидермоидная киста.
8240/3 Высокодифференцированная нейроэндокринная опухоль (монодермальная тератома).
9085/3 Смешанная тератома и опухоль желточного мешка, препубуртатный тип.
9071/3 Опухоль желточного мешка, препубертатный тип.
Стадирование.
Стадирование опухолей яичка осуществляется в соответствии с классификацией TNM AJCC/UICC (American Joint сommittee on сancer & Union for International сancer сontrol) 8-го пересмотра (2017 г.) (табл. 1) [9], внегонадных опухолей забрюшинного пространства и средостения, а также пациентов с IS, II и III стадиями опухолей яичка -.
По классификации International Germ сell сancer сollaborative Group (IGCCCG).
(табл.2) [10].
Стадирование опухолей яичка по системе TNM AJCC/UICC 8-го пересмотра (2017 г.
Т - первичная опухоль.
За исключением pTis и pT4, при которых выполнение орхофуникулэктомии (ОФЭ) для классифицирования не является абсолютно необходимым, степень распространения первичной опухоли определяется после ОФЭ.
Критерий pT.
PTX - недостаточно данных для оценки первичной опухоли (без ОФЭ применяется категория pTХ).
PT0 - первичная опухоль не определяется (например, гистологически верифицирован рубец в яичке).
PTis. Герминогенная опухоль in situ.
PT1 - опухоль ограничена яичком и придатком без сосудистой/лимфатической инвазии, опухоль может врастать в белочную оболочку яичка, но не во влагалищную оболочку.
PT2 - опухоль ограничена яичком и придатком, имеется сосудистая/лимфатическая инвазия или опухоль прорастает через белочную оболочку яичка и врастает во влагалищную оболочку.
PT3 - опухоль распространяется на семенной канатик с наличием или без наличия сосудистой/лимфатической инвазии.
PT4 - опухоль распространяется на мошонку с наличием или без наличия сосудистой/лимфатической инвазии.
N - регионарные лимфатические узлы.
К регионарным относятся забрюшинные и подвздошные лимфатические узлы. Паховые лимфатические узлы являются для опухолей яичка отдаленными и поражаются редко. Однако если у пациента были нарушены нормальные пути лимфооттока вследствие ранее выполненных оперативных вмешательств в паховой области (низведение яичка, грыжесечение ), то метастазы в паховых лимфатических узлах в данном случае определяются как регионарные.
Клиническая оценка.
NX - недостаточно данных для оценки состояния регионарных лимфатических узлов.
N0 - нет признаков поражения метастазами регионарных лимфатических узлов.
N1 - имеются метастазы в одном или нескольких лимфатических узлах <2 см в наибольшем измерении.
N2 - имеются метастазы в одном или нескольких лимфатических узлах <5 см в наибольшем измерении.
N3 - имеются метастазы в лимфатических узлах >5 см в наибольшем измерении.
Патоморфологическая оценка.
PNX - недостаточно данных для оценки регионарных лимфатических узлов.
PN0 - метастазы в регионарных лимфатических узлах отсутствуют.
PN1 - имеются метастазы <2 см в наибольшем измерении с поражением до 5 узлов.
PN2 - имеются метастазы <5 см в наибольшем измерении с поражением до 5 узлов или распространение опухоли за пределы узла.
PN3 - метастазы в одном или нескольких лимфатических узлах >5 см в наибольшем измерении.
М - отдаленные метастазы.
МХ - недостаточно данных для определения отдаленных метастазов.
М0 - нет признаков отдаленных метастазов.
М1 - имеются отдаленные метастазы.
М1а - поражены метастазами нерегионарные лимфатические узлы или легкие.
М1b - имеются другие отдаленные метастазы.
S - опухолевые маркеры сыворотки крови.
SХ - невозможна оценка уровня маркеров в сыворотке крови.
S0 - уровень маркеров соответствует норме.
S1 - уровень лактатдегидрогеназы (ЛДГ) <1,5 N, хорионического гонадотропина человека (ХГЧ) <5,000 мМЕ/мл, альфа-фетопротеина (АФП) <1,000 МЕ/мл.
S2 - ЛДГ 1,5-10 N, или ХГЧ 5,000-50,000 мМЕ/мл, или АФП 1,000-10,000 МЕ/мл.
S3 - ЛДГ >10 N, или ХГЧ >50,000 мМЕ/мл, или АФП >10,000 МЕ/мл.
Таблица 1. Группировка по стадиям в соответствии с классификацией TNM8 (2017).
| Стадия | Критерий T | Критерий N | Критерий M | Критерий S |
| Стадия 0 | pTis | N0 | M0 | S0 |
| Стадия IА | pT1 | N0 | М0 | S0 |
| Стадия IB | pT2-4 | N0 | М0 | S0 |
| Стадия IS | pT любая | N0 | М0 | S1-3 |
| Стадия IIА | pT любая | N1 | М0 | S0-1 |
| Стадия IIB | pT любая | N2 | М0 | S0-1 |
| Стадия IIC | pT любая | N3 | М0 | S0-1 |
| Стадия IIIА | pT любая | Любое N | M1a | S0-1 |
| Стадия IIIB | pT любая | pN1-3 | M0 | S2 |
| pT любая | Любое N | M1a | S2 | |
| Стадия IIIC | pT любая | pN1-3 | M0 | S3 |
| pT любая | Любая N | M1a | S3 | |
| pT любая | Любая N | M1b | Любая S |
Классификация International Germ сell сancer сollaborative Group.
Таблица 2. Классификация IGCCCG (для опухолей IS, II и III стадий по TNM, первичных опухолей забрюшинного пространства и средостения) [10].
| Прогностическая группа | Клинико-лабораторная характеристика пациентов | |
| Несеминома | Семинома | |
| Благоприятный прогноз 56 % пациентов, 5-летняя общая выживаемость - 92 % | • Локализация первичной опухоли в яичке или забрюшинном пространстве. • Отсутствие нелегочных висцеральных метастазов. • АФП <1000 нг/мл*, ХГЧ <5000 мМЕ/мл и ЛДГ <1,5 ВГН | • Любая локализация первичной опухоли. • Отсутствие нелегочных висцеральных метастазов. • Нормальный уровень АФП, любые уровни ХГЧ и ЛДГ |
| Промежуточный прогноз 28 % пациентов, 5-летняя общая выживаемость - 80 % | • Локализация первичной опухоли в яичке или забрюшинном пространстве. • Отсутствие нелегочных висцеральных метастазов. • АФП 1000-10000 нг/мл* и/или • ХГЧ 5000-50000 мМЕ/мл и/или • ЛДГ 1,5-10 ВГН | • Любая локализация первичной опухоли. • Наличие нелегочных висцеральных метастазов |
| Неблагоприятный прогноз 16 % пациентов, 5-летняя общая выживаемость - 48 % | • Локализация первичной опухоли в средостении и/или • наличие нелегочных висцеральных метастазов и/или • АФП >10000 нг/мл* и/или • ХГЧ >50000 мМЕ/мл и/или • ЛДГ >10 ВГН | Варианта неблагоприятного прогноза для семиномы не предусмотрено |
Примечание. АФП - альфа-фетопротеин; ВГН - верхняя граница нормы; ЛДГ - лактатдегидрогеназа; ХГЧ - хорионический гонадотропин человека.
* Для пересчета уровня АФП из МЕ/мл в нг/мл необходимо значение в МЕ/мл умножить на поправочный коэффициент 1,21 (например, 1000 МЕ/мл = 1210 нг/мл).
|
|
Клиническая картина
Опухоль яичка проявляется безболезненным, реже малоболезненным образованием хрящевой плотности с бугристыми краями. Редко заболевание манифестирует остро, что может быть обусловлено перекрутом яичка или острым орхитом. Метастазы в забрюшинных лимфатических узлах чаще проявляются болями в поясничной области, при больших размерах - болями в животе. Следствием высокого уровня ХГЧ может стать двусторонняя гинекомастия. Метастатическое поражение легких и лимфатических узлов средостения может проявляться одышкой, кровохарканьем, синдромом сдавления верхней полой вены.
Диагностика
Критерии установления диагноза/состояния ( см приложения Б1, Б2, Б12):
• данные анамнеза;
• данные физикального обследования;
• данные лабораторных исследований;
4) данные инструментального обследования;
5) данные патологоанатомического исследования биопсийного.
(операционного) материала.
Клинический диагноз основан на комбинации результатов:
• физикального осмотра (визуального осмотра и пальпации), при котором выявляют критерии, указывающие на возможное новообразование яичка;
• лабораторных исследований, при которых выявляют повышенный уровень сывороточных онкомаркеров (АФП, ХГЧ);
• морфологической верификации диагноза.
У пациентов с типичной клинической картиной, высокими уровнями опухолевых маркеров (АФП и ХГЧ) при наличии клинически значимых симптомов заболевания вследствие распространенности опухолевого процесса начало химиотерапии возможно и при отсутствии морфологической верификации.
Уровень убедительности рекомендаций. С (уровень достоверности доказательств - 5).
Уровень убедительности рекомендаций. с (уровень достоверности доказательств - 5).
Комментарии. Перед каждым курсом химиотерапии необходим общий клинический анализ крови развернутый и биохимический общетерапевтический анализ крови, а также исследование уровня опухолевых маркеров ЛДГ, ХГЧ и АФП (если ранее он был повышен). Остальные анализы выполняются по показаниям.
• Рекомендуется патологоанатомическое исследование биопсийного (операционного) материала с отражением в заключении следующих характеристик для определения стадии заболевания, выбора терапии и прогноза:
• гистологическое строение опухоли в соответствии с действующей классификацией ВОЗ. Желательно указание доли каждого компонента опухоли;
• размеры опухоли;
• стадию по критерию рТ (наличие лимфоваскулярной инвазии, распространение в rete testis, оболочки яичка, семенной канатик);
• стадию по критерию рN (общее число исследованных и пораженных лимфатических узлов, размеры поражения, наличие экстранодального распространения);
• наличие поражения края резекции семенного канатика (отрицательный результат также должен быть констатирован);
• наличие терапевтического патоморфоза по шкале TRG (если ранее проводилась химиотерапия) [14].
Уровень убедительности рекомендаций. с (уровень достоверности доказательств - 5).
Комментарии. Небольшую опухоль яичка необходимо взять для исследования полностью, а из опухоли до 10 см в наибольшем измерении берут 1 блок на каждый 1 см опухоли, из крупных опухолей - не менее 10 блоков. Необходимо взять ткань яичка на границе с опухолью и на отдалении от опухоли, яичко и опухоль с белочной оболочкой, так как сосудистую и лимфатическую инвазию лучше всего оценивать в перитуморальной зоне или под белочной оболочкой.
При семиноме не может быть повышенного уровня АФП. Если уровень АФП повышен, лечение должно осуществляться, несмотря на результат патологоанатомического исследования биопсийного (операционного) материала., как при несеминомных опухолях. Высокий (свыше 1000 мМЕ/мл) уровень ХГЧ также позволяет заподозрить наличие несеминомного компонента, и данные опухоли также рекомендуется лечить как несеминомные.
Уровень убедительности рекомендаций. С (уровень достоверности доказательств - 5).
• Рекомендуется при недостаточных для точной диагностики данных УЗИ выполнять пациентам с герминогенными опухолями магнитно-резонансную томографию (МРТ) органов мошонки для уточнения характеристик опухоли [15].
Уровень убедительности рекомендаций. С (уровень достоверности доказательств - 5).
• Рекомендуется проводить компьютерную томографию (КТ) органов грудной клетки, органов брюшной полости, забрюшинного пространства, органов таза с внутривенным болюсным контрастированием пациентам с герминогенными опухолями для оценки распространенности опухолевого процесса и определения стадии после установления диагноза [12,16].
Уровень убедительности рекомендаций. С (уровень достоверности доказательств - 5).
Комментарии. КТ органов брюшной полости, забрюшинного пространства и грудной полости является стандартом уточняющей диагностики при герминогенных опухолях яичка, забрюшинного пространства и средостения в большинстве развитых стран.
• Рекомендуется врачу-радиологу с целью исключения метастатического поражения головного мозга у пациентов герминогенными опухолями и высоким уровнем ХГЧ (свыше 50 000 мМЕ/мл) и/или множественными метастазами в легких выполнить МРТ головного мозга с внутривенным контрастированием, за исключением случаев, когда проведение МРТ противопоказано, - в таких случаях исследование может быть заменено на КТ головного мозга с внутривенным контрастированием [12, 17] .
Уровень убедительности рекомендаций. с (уровень достоверности доказательств - 4).
Комментарий. При невозможности выполнить МРТ головного мозга с внутривенным контрастированием (срок ожидания очереди более 1 мес.) допускается выполнить КТ головного мозга с внутривенным контрастированием. Выполнение КТ головного мозга без внутривенного контрастирования не рекомендуется.
• Рекомендуется врачу-радиологу выполнять сцинтиграфию костей всего тела пациентам с установленным диагнозом герминогенной опухоли для диагностики метастатического поражения костей скелета вне зависимости от клинической стадии [11, 12].
Уровень убедительности рекомендаций. С (уровень достоверности доказательств - 5).
Комментарий: метастатическое поражение костей при герминогенной опухоли явление достаточно редкое. В связи с этим сцинтиграфия костей выполняется только в случаях выявления по данным КТ или МРТ подозрительных в отношении метастатических изменений в костях.
Уровень убедительности рекомендаций. с (уровень достоверности доказательств - 5).
• Не рекомендуется рутинная биопсия контралатерального «здорового» яичка пациентам с герминогенными опухолями для диагностики герминогенной опухоли in situ [18, 19].
Уровень убедительности рекомендаций. с (уровень достоверности доказательств - 4).
Комментарии. Возможно выполнение биопсии здорового контралатерального яичка, особенно при его атрофии (объеме <12 мл) в молодом возрасте (до 30 лет), крипторхизме в анамнезе. В этом случае риск герминогенной опухоли in situ достигает 33 % [20] .
• данные анамнеза;
• данные физикального обследования;
• данные лабораторных исследований;
4) данные инструментального обследования;
5) данные патологоанатомического исследования биопсийного.
(операционного) материала.
Клинический диагноз основан на комбинации результатов:
• физикального осмотра (визуального осмотра и пальпации), при котором выявляют критерии, указывающие на возможное новообразование яичка;
• лабораторных исследований, при которых выявляют повышенный уровень сывороточных онкомаркеров (АФП, ХГЧ);
• морфологической верификации диагноза.
У пациентов с типичной клинической картиной, высокими уровнями опухолевых маркеров (АФП и ХГЧ) при наличии клинически значимых симптомов заболевания вследствие распространенности опухолевого процесса начало химиотерапии возможно и при отсутствии морфологической верификации.
2,1 Жалобы и анамнез.
• Рекомендуется сбор жалоб и анамнеза у пациента с герминогенной опухолью для выявления факторов, которые могут повлиять на выбор тактики лечения, методов диагностики и вторичной профилактики [11,12].Уровень убедительности рекомендаций. С (уровень достоверности доказательств - 5).
2,2 Физикальное обследование.
Характерные для пациентов с герминогенными опухолями данные физикального обследования приведены в подразделе 1,6.2,3 Лабораторные диагностические исследования.
• Рекомендуется выполнять общий клинический анализ крови развернутый и биохимический общетерапевтический анализ крови, исследование уровня ЛДГ в крови, исследование уровня ХГЧ в крови, исследование уровня АФП в крови с целью выявления факторов, которые могут повлиять на выбор тактики лечения, методов диагностики и вторичной профилактики [12,13].Уровень убедительности рекомендаций. с (уровень достоверности доказательств - 5).
Комментарии. Перед каждым курсом химиотерапии необходим общий клинический анализ крови развернутый и биохимический общетерапевтический анализ крови, а также исследование уровня опухолевых маркеров ЛДГ, ХГЧ и АФП (если ранее он был повышен). Остальные анализы выполняются по показаниям.
• Рекомендуется патологоанатомическое исследование биопсийного (операционного) материала с отражением в заключении следующих характеристик для определения стадии заболевания, выбора терапии и прогноза:
• гистологическое строение опухоли в соответствии с действующей классификацией ВОЗ. Желательно указание доли каждого компонента опухоли;
• размеры опухоли;
• стадию по критерию рТ (наличие лимфоваскулярной инвазии, распространение в rete testis, оболочки яичка, семенной канатик);
• стадию по критерию рN (общее число исследованных и пораженных лимфатических узлов, размеры поражения, наличие экстранодального распространения);
• наличие поражения края резекции семенного канатика (отрицательный результат также должен быть констатирован);
• наличие терапевтического патоморфоза по шкале TRG (если ранее проводилась химиотерапия) [14].
Уровень убедительности рекомендаций. с (уровень достоверности доказательств - 5).
Комментарии. Небольшую опухоль яичка необходимо взять для исследования полностью, а из опухоли до 10 см в наибольшем измерении берут 1 блок на каждый 1 см опухоли, из крупных опухолей - не менее 10 блоков. Необходимо взять ткань яичка на границе с опухолью и на отдалении от опухоли, яичко и опухоль с белочной оболочкой, так как сосудистую и лимфатическую инвазию лучше всего оценивать в перитуморальной зоне или под белочной оболочкой.
При семиноме не может быть повышенного уровня АФП. Если уровень АФП повышен, лечение должно осуществляться, несмотря на результат патологоанатомического исследования биопсийного (операционного) материала., как при несеминомных опухолях. Высокий (свыше 1000 мМЕ/мл) уровень ХГЧ также позволяет заподозрить наличие несеминомного компонента, и данные опухоли также рекомендуется лечить как несеминомные.
2,4 Инструментальные диагностические исследования.
• Рекомендовано выполнять ультразвуковое исследование (УЗИ) органов мошонки пациентам с герминогенными опухолями (датчиком >10 МГц), для оценки размера, структуры и расположения опухоли [11].Уровень убедительности рекомендаций. С (уровень достоверности доказательств - 5).
• Рекомендуется при недостаточных для точной диагностики данных УЗИ выполнять пациентам с герминогенными опухолями магнитно-резонансную томографию (МРТ) органов мошонки для уточнения характеристик опухоли [15].
Уровень убедительности рекомендаций. С (уровень достоверности доказательств - 5).
• Рекомендуется проводить компьютерную томографию (КТ) органов грудной клетки, органов брюшной полости, забрюшинного пространства, органов таза с внутривенным болюсным контрастированием пациентам с герминогенными опухолями для оценки распространенности опухолевого процесса и определения стадии после установления диагноза [12,16].
Уровень убедительности рекомендаций. С (уровень достоверности доказательств - 5).
Комментарии. КТ органов брюшной полости, забрюшинного пространства и грудной полости является стандартом уточняющей диагностики при герминогенных опухолях яичка, забрюшинного пространства и средостения в большинстве развитых стран.
• Рекомендуется врачу-радиологу с целью исключения метастатического поражения головного мозга у пациентов герминогенными опухолями и высоким уровнем ХГЧ (свыше 50 000 мМЕ/мл) и/или множественными метастазами в легких выполнить МРТ головного мозга с внутривенным контрастированием, за исключением случаев, когда проведение МРТ противопоказано, - в таких случаях исследование может быть заменено на КТ головного мозга с внутривенным контрастированием [12, 17] .
Уровень убедительности рекомендаций. с (уровень достоверности доказательств - 4).
Комментарий. При невозможности выполнить МРТ головного мозга с внутривенным контрастированием (срок ожидания очереди более 1 мес.) допускается выполнить КТ головного мозга с внутривенным контрастированием. Выполнение КТ головного мозга без внутривенного контрастирования не рекомендуется.
• Рекомендуется врачу-радиологу выполнять сцинтиграфию костей всего тела пациентам с установленным диагнозом герминогенной опухоли для диагностики метастатического поражения костей скелета вне зависимости от клинической стадии [11, 12].
Уровень убедительности рекомендаций. С (уровень достоверности доказательств - 5).
Комментарий: метастатическое поражение костей при герминогенной опухоли явление достаточно редкое. В связи с этим сцинтиграфия костей выполняется только в случаях выявления по данным КТ или МРТ подозрительных в отношении метастатических изменений в костях.
2,5 Иные диагностические исследования.
• Рекомендуется для морфологической верификации диагноза у пациентов с внегонадной локализацией первичной опухоли выполнение core-биопсии под контролем УЗИ или КТ [11].Уровень убедительности рекомендаций. с (уровень достоверности доказательств - 5).
• Не рекомендуется рутинная биопсия контралатерального «здорового» яичка пациентам с герминогенными опухолями для диагностики герминогенной опухоли in situ [18, 19].
Уровень убедительности рекомендаций. с (уровень достоверности доказательств - 4).
Комментарии. Возможно выполнение биопсии здорового контралатерального яичка, особенно при его атрофии (объеме <12 мл) в молодом возрасте (до 30 лет), крипторхизме в анамнезе. В этом случае риск герминогенной опухоли in situ достигает 33 % [20] .
|
|
Лечение
Назначение и применение лекарственных препаратов, указанных в клинических рекомендаций, направлено на обеспечение пациента клинически эффективной и безопасной медицинской помощи, в связи с чем их назначение и применение в конкретной клинической ситуации определяется в соответствии с инструкциями по применению конкретных лекарственных препаратов с реализацией представленных в инструкции мер предосторожности при их применении, также возможна коррекция доз с учетом состояния пациента.
Уровень убедительности рекомендаций. В (уровень достоверности доказательств - 3).
• При наличии герминогенной опухоли in situ в одном яичке при наличии второго здорового яичка рекомендуется выполнение ОФЭ с целью эрадикации опухоли или тщательное наблюдение (при отказе пациента от ОФЭ) [28].
Уровень убедительности рекомендаций. С (уровень достоверности доказательств - 5).
Комментарии. Выполнение двойной биопсии яичка повышает шанс обнаружения герминогенной опухоли in situ. При отсутствии лечения в течение 5 лет в 50 % случаев герминогенная опухоль in situ прогрессирует в инвазивную герминогенную опухоль. При выявлении герминогенной опухоли in situ при условии тщательного наблюдения возможна отсрочка в лечении до наступления у партнера беременности.
• При наличии герминогенной опухоли in situ в обоих яичках или поражении единственного яичка рекомендуется проведение дистанционной лучевой терапии на пораженное яичко с целью эрадикации опухоли (РОД 2 Гр, СОД 20 Гр) [29,30].
Уровень убедительности рекомендаций. С (уровень достоверности доказательств - 4).
Уровень убедительности рекомендаций. С (уровень достоверности доказательств - 5).
Комментарии. Резекция яичка не показана при наличии 2-го здорового яичка, но может быть рассмотрена как альтернатива ОФЭ у пациентов с синхронными двухсторонними опухолями, метахронной опухолью контралатерального яичка, опухолью единственного яичка при нормальном дооперационном уровне тестостерона и размере опухоли <30 % от объема органа. С учетом высокой (не менее 82 %) частоты сопутствующей герминогенной опухоли in situ резекция яичка требует обязательного проведения адъювантной локальной дистанционной лучевой терапии на яичко в дозе 16-20 Гр с фракционированием 2 Гр для предотвращения рецидива. У мужчины, планирующего стать отцом, лучевая терапия может быть отложена до наступления беременности у женщины при условии регулярного УЗИ-контроля контралатерального здорового яичка. Лучевая терапия приводит к полной инфертильности и недостаточности функции клеток Лейдига, однако частично гормонопродуцирующая функция может быть сохранена, что уменьшает потребность в заместительной терапии тестостероном [29].
• У пациентов с I стадией опухоли яичка и исходно повышенным уровнем АФП или ХГЧ после выполнения ОФЭ рекомендуется контроль его динамики каждые 7-10 дней [11,12,31].
Уровень убедительности рекомендаций. С (уровень достоверности доказательств - 5).
Комментарии. Адекватное время полужизни АФП составляет менее 5-7 дней, ХГЧ - менее 2 дней. Показания к проведению адъювантной химиотерапии определяются факторами риска развития рецидива, возможностью и желанием пациента подвергнуться интенсивному наблюдению в случае отказа от химиотерапии. Важнейший фактор риска при несеминомных опухолях I стадии - наличие лимфоваскулярной инвазии.У пациентов с васкулярной инвазией риск развития рецидива составляет около 50 %, тогда как у пациентов без инвазии - около 20 % [20].
• Не рекомендуется пациентам с T1-T4N0M0 стадией опухоли яичка после ОФЭ начало химиотерапии до нормализации либо до стабилизации уровней альфа-фетопротеина и хорионического гонадотропина для определения дальнейшей тактики лечения [11,31] (12).
Уровень убедительности рекомендаций. С (уровень достоверности доказательств - 5).
• При отсутствии нормализации или стабилизации уровней альфа-фетопротеина и хорионического гонадотропина у пациентов с T1-T4N0M0 стадией опухоли яичка диагностируется стадия IC и рекомендуется проводить химиотерапию по принципам, разработанным для лечения II-III стадий, для предотвращения роста и метастазирования опухоли [11,12,31].
Уровень убедительности рекомендаций. С (уровень достоверности доказательств - 5).
• При отсутствии лимфоваскулярной инвазии пациентам с несеминомными опухолями яичка рекомендуется наблюдение для профилактики рецидива опухоли [11, 12, 31].
Уровень убедительности рекомендаций. С (уровень достоверности доказательств - 5).
• Пациентам с наличием опухолевой инвазии в сосуды яичка рекомендуется проведение 1 курса химиотерапии комбинацией ВЕР ( см приложение А3) для предотвращения метастазирования опухоли в срок до 6 недель после удаления первичной опухоли [11, 12, 32].
Уровень убедительности рекомендаций. С (уровень достоверности доказательств - 5).
Комментарии. Схема позволяет достичь 97-процентной 5-летней безрецидивной и 99-процентной общей выживаемости. Тем пациентам, которые отказываются от наблюдения или адъювантной химиотерапии, может быть предложено выполнение профилактической нервосберегающей забрюшинной лимфаденэктомии.
• Вне зависимости от наличия факторов риска у пациентов с T1-T4N0M0 стадией опухоли яичка рекомендуется динамическое наблюдение, которое должно проводиться на протяжении не менее 5 лет для ранней диагностики рецидива опухоли [32].
Уровень убедительности рекомендаций. A (уровень достоверности доказательств - 2).
Комментарии: При семиноме факторами риска являются размер первичной опухоли >4 инвазия в rete testis. при невозможности/нежелании наблюдения рекомендуется проведение адъювантной терапии по одному из вариантов, обладающих равной эффективностью:
• дистанционная лучевая терапия на парааортальные лимфатические узлы (CОД 20 Гр) или.
• адъювантная химиотерапия карбоплатином** (1 курс в дозе AUC 7).
При проведении лучевой терапии важно обеспечить адекватное экранирование здорового яичка.
• В случае если планируется проведение химиотерапии или лучевой терапии у пациентов с T1-T4N0M0 стадией опухоли яичка, рекомендуется обсудить необходимость криоконсервации гамет (сперматозоидов) для сохранения репродуктивной функции [11].
Уровень убедительности рекомендаций. с (уровень достоверности доказательств - 5).
Комментарии. Процедура должна быть выполнена до проведения химиотерапии.
Уровень убедительности рекомендаций. С (уровень достоверности доказательств - 5).
• При злокачественных внегонадных герминогенных опухолях забрюшинного пространства или средостения на 1-м этапе рекомендуется проведение химиотерапии (режимы см в приложении А3) в соответствие с прогнозом по классификации IGCCCG для улучшения результатов лечения и выживаемости пациентов [11, 31].
Уровень убедительности рекомендаций. С (уровень достоверности доказательств - 5).
• Пациентам со зрелой тератомой при нормальных уровнях АФП и ХГЧ рекомендуется выполнение радикального хирургического вмешательства без проведения химиотерапии для улучшения результатов лечения и выживаемости пациентов [11, 31].
Уровень убедительности рекомендаций. С (уровень достоверности доказательств - 5).
Комментарии. Если у пациента, ранее не получавшего химиотерапии, в удаленной опухоли обнаружена злокачественная герминогенная опухоль, то ему рекомендуется проведение послеоперационной химиотерапии по программе ВЕР (2 курса после R0-резекции и 4 курса после R1-2 резекции).
• Пациентам с распространенными стадиями заболевания и благоприятным прогнозом рекомендуется проведение 3 курсов химиотерапии комбинацией ВЕР или 4 курсов лечения комбинацией ЕР (режимы см в приложении А3) для предотвращения роста и метастазирования опухоли. [11, 21, 24, 31].
Уровень убедительности рекомендаций. А (уровень достоверности доказательств - 2).
Комментарии: у пациентов со II-III стадией семиномы повышение уровня ЛДГ выше 2 ВГН является неблагоприятным прогностическим признаком. В таких ситуациях с целью снижения риска прогрессирования рекомендуется интенсификация химиотерапии (проведение 3 курсов по программе ВЕР и 1 курса по программе ЕР) [34].
• Пациентам с промежуточным и неблагоприятным прогнозом рекомендуется проведение 4 курсов химиотерапии комбинацией вEP (режим см в приложении А3) для улучшения выживаемости пациентов [11, 21, 24, 31].
Уровень убедительности рекомендаций. А (уровень достоверности доказательств - 2).
Комментарии. Основным видом лечения является химиотерапия. Выбор терапии осуществляется на основе прогностической классификации IGCCCG ( см приложение А3).Принадлежность к прогностической группе определяется по уровню маркеров после выполнения ОФЭ. Альтернатива режиму ВЕР - 4 курса комбинацией PEI ( см приложение А3).
Необходимо помнить о различиях в дозировании препаратов блеомицина**, содержащих активные вещества блеомицетина гидрохлорида (курсовая доза 60 мг) и блеомицина сульфата (курсовая доза 90 мг) ( см приложение А3).
У пациентов в тяжелом общем состоянии, обусловленном распространенностью опухолевого процесса, при наличии типичной клинической картины и высокого уровня АФП или ХГЧ можно начать химиотерапию по срочным показаниям без морфологической верификации диагноза.
• Не рекомендуется необоснованная редукция дозы химиопрепаратов при проведении химиотерапии, так как это ведет к выраженному снижению показателей отдаленной выживаемости [31].
Уровень убедительности рекомендаций. с (уровень достоверности доказательств - 5).
Комментарии. Алгоритм редукции доз химиопрепаратов в зависимости от гематологической токсичности представлен в Приложении А3.
• В связи с высоким риском развития венозных тромбозов пациентам с метастатическим поражением забрюшинных лимфатических узлов >3,5 см и(или) неблагоприятным прогнозом по IGCCCG в 1-й линии терапии рекомендуется проведение профилактики тромбоэмболических осложнений (при отсутствии противопоказаний) [12, 35, 56].
Уровень убедительности рекомендаций. С (уровень достоверности доказательств - 5).
• У пациентов в тяжелом общем состоянии (3-4 балла по шкале ECOG, Приложение Г1), обусловленном распространенностью опухолевого процесса, 1-й курс химиотерапии рекомендуется проводить в редуцированном виде (например, этопозид** и цисплатин** в течение 2 дней) для снижения частоты побочных явлений [31, 36].
Уровень убедительности рекомендаций. С (уровень достоверности доказательств - 5).
Комментарии. Проведение 1-го курса химиотерапии у таких пациентов сопряжено с высокой частотой осложнений (распада опухоли, кровотечения, инфекция). Особенно это характерно для метастатической хориокарциномы, когда уровень ХГЧ превышает 50 000 мМЕ/мл. По этой причине с целью стабилизации состояния пациента в качестве 1-го курса рекомендуется проведение редуцированного на 40-60 % курса ЕР с дробным введением препаратов или монотерапия карбоплатином** в дозе AUC 7 с последующим профилактическим назначением гранулоцитарного колониестимулирующего фактора. После улучшения состояния пациента, обычно отмечаемого в течение 1-й недели, и восстановления показателей крови проводится химиотерапия во всем запланированном в соответствии с прогнозом IGCCCG объеме.
Уровень убедительности рекомендаций. С (уровень достоверности доказательств - 4).
Комментарии. При достижении полного эффекта в головном мозге дальнейшее лечение не рекомендуется в связи с редкостью и отсутствием исследований значение локальных методов (лучевой терапии, хирургии) в отношении резидуальных метастазов в головном мозге до конца не определено. В большом ретроспективном анализе было показано, что хирургия или лучевая терапия улучшали выживаемость лишь при добавлении к химиотерапии 2-й и 3-й, но не 1-й линии [37].
Уровень убедительности рекомендаций. С (уровень достоверности доказательств - 5).
• У пациентов с несеминомными опухолями после окончания химиотерапии первой линии рекомендуется удалить остаточные образования размером ≥1 см с целью снижения риска рецидива и прогрессирования [11,38,39].
Уровень убедительности рекомендаций. С (уровень достоверности доказательств - 4).
• У пациентов с остаточной опухолью размером <1 см после химиотерапии 2-й и последующих линий риск наличия жизнеспособных злокачественных опухолевых клеток существенно выше, в связи с чем рекомендуется хирургически удалить все остаточные опухолевые массы вне зависимости от размеров с целью снижения риска рецидива и прогрессирования [31, 40].
Уровень убедительности рекомендаций. С (уровень достоверности доказательств - 4).
Комментарии. Оптимальное время выполнения хирургического вмешательства - через 4-6 нед. после завершения химиотерапии. В случае поражения нескольких анатомических областей хирургическое лечение начинается с зоны максимального поражения. При выполнении забрюшинной лимфаденэктомии крайне важно максимально полно удалить все опухолевые массы. Резекция соседних органов и тканей, включая магистральные сосуды, является оправданной для достижения радикальности. При размере забрюшинных остаточных опухолевых узлов <5 см предпочтительно использовать модифицированные односторонние трафареты для забрюшинной лимфаденэктомии, а также по возможности нервосберегающие методики для сохранения антеградной эякуляции.
Пациенты с полным клиническим ответом либо у которых в резецированной резидуальной опухоли обнаружены некроз или тератома, подлежат наблюдению. При наличии в радикально резецированной опухоли жизнеспособных злокачественных клеток рекомендуется проведение 2 курсов химиотерапии по программе TIP. У пациентов с наличием после 2-й и последующих линий терапии жизнеспособных злокачественных клеток в радикально резецированной опухоли проведение послеоперационной терапии не рекомендуется.
• При полной регрессии семиномы или резидуальных метастазах размером <3 см рекомендовано наблюдение для раннего выявления прогрессирования заболеванияВыполнение биопсии резидуальной опухоли не рекомендуется ввиду малой информативности [11, 41, 42].
Уровень убедительности рекомендаций. С (уровень достоверности доказательств - 4).
• При резидуальных метастазах размером >3 см рекомендуется выполнение позитронной эмиссионной томографии, совмещенной с компьютерной томографией, не ранее чем через 8 нед. после завершения химиотерапии для уточнения тактики дальнейшего ведения пациента [11, 41, 42].
Уровень убедительности рекомендаций. С (уровень достоверности доказательств - 4).
• При повышенном накоплении радиофармпрепарата (РФП) рекомендуется хирургическое лечение или наблюдение, при отсутствии накопления - наблюдение для профилактики рецидива опухоли [11, 41, 42].
Уровень убедительности рекомендаций. С (уровень достоверности доказательств - 4).
Комментарии. Отсутствие накопления РФП в резидуальных метастазах семиномы с большой вероятностью свидетельствует о полном лечебном патоморфозе (имеет высокое негативное предсказывающее значение). Однако накопление РФП чаще обусловлено реактивным воспалением в опухоли после химиотерапии (низкое позитивное предсказывающее значение). В случае накопления РФП в резидуальной опухоли выполнение хирургического вмешательства рекомендуется при условии его безопасности. В ситуациях, когда удаление резидуальной опухоли сопряжено с высоким риском осложнений (например, инвазии магистральных сосудов), возможным вариантом является динамическое наблюдение.
Уровень убедительности рекомендаций. В (уровень достоверности доказательств - 3).
• Для химиотерапии рецидива рекомендуются комбинации на основе ифосфамида** и цисплатина** (режим TIP, VeIP, режимы см в приложении А3) для улучшения выживаемости пациентов [43-45].
Уровень убедительности рекомендаций. С (уровень достоверности доказательств - 4).
Комментарии. Оптимальный режим 2-й линии терапии - режим TIP, позволяющий добиться высокой выживаемости у 25 % пациентов с несеминомной опухолью и у половины пациентов с семиномой [43, 44]. Альтернативой могут быть режимы PEI (особенно если пациент не получал в 1-й линии терапии этопозид**) и VeIP [45] . Обычно проводится 4 цикла. Не доказано преимущество того или иного режима в качестве 2-й линии терапии. Высокодозная химиотерапия с поддержкой костномозгового кроветворения достоверно не улучшает результаты лечения, однако может применяться в центрах, имеющих опыт ее проведения. Лечение рецидивов заболевания у пациентов с соматической трансформацией тератомы (в саркому, аденокарциному ) при нормальном уровне опухолевых маркеров (АФП и ХГЧ) осуществляется по принципам лечения соответствующих морфологических вариантов [46].
• После завершения химиотерапии рецидива рекомендуется хирургическое удаление всей резидуальной опухоли для улучшения выживаемости пациентов [12, 31].
Уровень убедительности рекомендаций. с (уровень достоверности доказательств - 5).
• В случае роста уровня опухолевых маркеров на фоне терапии, исчерпанности возможностей химиотерапии, локализации опухоли в одной анатомической области рекомендуется ее хирургическое удаление для улучшения выживаемости пациентов [47].
Уровень убедительности рекомендаций. С (уровень достоверности доказательств - 5).
Комментарии. Этот подход дает шанс спасти около 25 % пациентов, особенно с поздними рецидивами, умеренно повышенным уровнем АФП и забрюшинной локализацией резидуальной опухоли. При бурном прогрессировании с ростом уровня ХГЧ оперативное лечение бессмысленно.
• При поздних рецидивах (возникших спустя более 2 лет после окончания химиотерапии) рекомендуется выполнение их радикальное хирургическое удаление, если оно возможно, для улучшения выживаемости пациентов [38, 47].
Уровень убедительности рекомендаций. в (уровень достоверности доказательств - 3).
Комментарии. Доля поздних рецидивов от общего числа рецидивов не превышает 5 %. Особенностью поздних рецидивов является низкая чувствительность к химиотерапии, что позволяет на 1-м этапе рекомендовать хирургическое лечение в случае потенциально резектабельных опухолей даже в случае повышенного уровня опухолевых маркеров. При невозможности радикального удаления опухоли и повышенном уровне опухолевых маркеров необходимо начать химиотерапию 2-й линии с последующим выполнением операции.
Принципы лечения и профилактики костных осложнений у пациентов с герминогенными опухолями соответствуют принципам, изложенным в методических рекомендациях «Использование остеомодифицирующих агентов для профилактики и лечения патологии костной ткани при злокачественных новообразованиях» [49].
Принципы профилактики и лечения инфекционных осложнений и фебрильной нейтропении у пациентов с герминогенными опухолями соответствуют принципам, изложенным в методических рекомендациях «Лечение инфекционных осложнений фебрильной нейтропении и назначение колониестимулирующих факторов» [50].
Принципы профилактики и лечения гепатотоксичности у пациентов с герминогенными опухолями соответствуют принципам, изложенным в методических рекомендациях «Коррекция гепатотоксичности» [51].
Принципы профилактики и лечения сердечно-сосудистых осложнений у пациентов с герминогенными опухолями соответствуют принципам, изложенным в «Практических рекомендациях по коррекции кардиоваскулярной токсичности противоопухолевой лекарственной терапии» [52].
Принципы профилактики и лечения кожных осложнений у пациентов с герминогенными опухолями соответствуют принципам, изложенным в «Практических рекомендациях по лекарственному лечению дерматологических реакций у пациентов, получающих противоопухолевую лекарственную терапию» [53].
Принципы нутритивной поддержки у пациентов с герминогенными опухолями соответствуют принципам, изложенным в «Практических рекомендациях по нутритивной поддержке онкологических больных» [54].
Принципы профилактики и лечения нефротоксичности у пациентов с герминогенными опухолями соответствуют принципам, изложенным в «Практических рекомендациях по коррекции нефротоксичности противоопухолевых препаратов» [55].
Принципы профилактики и лечения тромбоэмболических осложнений у пациентов с герминогенными опухолями соответствуют принципам, изложенным в «Практических рекомендациях по профилактике и лечению тромбоэмболических осложнений у онкологических больных» [56].
Принципы профилактики и лечения последствий экстравазации лекарственных препаратов у пациентов с герминогенными опухолями соответствуют принципам, изложенным в «Рекомендациях по лечению последствий экстравазации противоопухолевых препаратов» [57].
Не рекомендованы какие-либо изменения в привычном рационе пациентов, если только они не продиктованы необходимостью коррекции коморбидных состояний, купирования или профилактики осложнений лечения (хирургического, лекарственного или лучевого).
3,1 Лекарственное лечение.
У пациентов с герминогеннымии опухолями используется химиотерапия химиотерапия, включающая цисплатин**, этопозид**, блеомицин**, карбоплатин**, ифосфамид**, паклитаксел**, гемцитабин**, оксалиплатин** [11,13,21-27]. Принципы выбора препаратов, их комбинаций и числа курсов в зависимости от стадии представлены в разделе 3,4.3,2 Хирургическое лечение.
Хирургическое лечения при герминогенных опухолях в зависимости от клинической ситуации может включать ОФЭ, резекцию яичка, забрюшинную лимфаденэктомию, удаление новообразования (опухоли) средостения, резекцию легкого, резекцию печени. Показания к каждому вмешательству в зависимости от стадии заболевания представлены в разделе 3,4.3,3 Лучевая терапия.
Лучевая терапия (дистанционная лучевая терапия, стереотаксическая лучевая терапия) рекомендуется для лечения герминогенных опухолей редко. Показания к применению, поля облучения и дозы в зависимости от стадии заболевания представлены в разделе 3,4.3,4 Выбор метода лечения в зависимости от стадии заболевания.
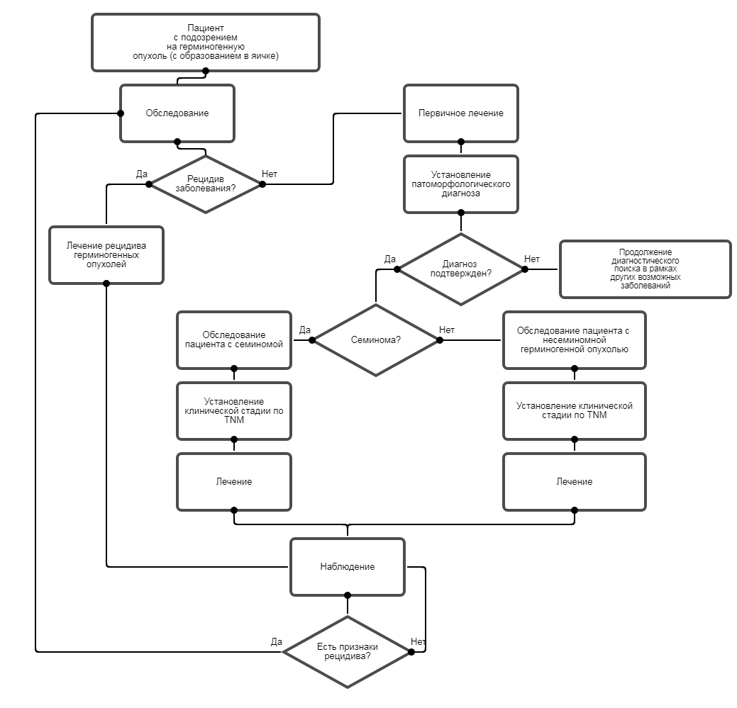
Алгоритмы лечения в приложениях Б3-Б11, Б13[DVL1] [АAT2] .3,4,1 Лечение 0 стадии заболевания (герминогенной опухоли in situ).
• При выявлении в яичке герминогенной опухоли in situ при отсутствии инвазивного компонента опухоли (например, при случайной находке при биопсии по поводу бесплодия) рекомендуется биопсия контралатерального яичка для выявления герминогенной опухоли in situ (28) .Уровень убедительности рекомендаций. В (уровень достоверности доказательств - 3).
• При наличии герминогенной опухоли in situ в одном яичке при наличии второго здорового яичка рекомендуется выполнение ОФЭ с целью эрадикации опухоли или тщательное наблюдение (при отказе пациента от ОФЭ) [28].
Уровень убедительности рекомендаций. С (уровень достоверности доказательств - 5).
Комментарии. Выполнение двойной биопсии яичка повышает шанс обнаружения герминогенной опухоли in situ. При отсутствии лечения в течение 5 лет в 50 % случаев герминогенная опухоль in situ прогрессирует в инвазивную герминогенную опухоль. При выявлении герминогенной опухоли in situ при условии тщательного наблюдения возможна отсрочка в лечении до наступления у партнера беременности.
• При наличии герминогенной опухоли in situ в обоих яичках или поражении единственного яичка рекомендуется проведение дистанционной лучевой терапии на пораженное яичко с целью эрадикации опухоли (РОД 2 Гр, СОД 20 Гр) [29,30].
Уровень убедительности рекомендаций. С (уровень достоверности доказательств - 4).
3,4,2 Лечение I стадии заболевания (T1-T4N0M0), нормализация уровня маркеров после орхофуникулэктомии.
• При герминогенных опухолях яичка I стадии на 1-м этапе лечения рекомендуется выполнение ОФЭ в качестве радикальной терапии. Проведение органосохраняющего лечения (резекции яичка) возможно по строгим показаниям [11,30].Уровень убедительности рекомендаций. С (уровень достоверности доказательств - 5).
Комментарии. Резекция яичка не показана при наличии 2-го здорового яичка, но может быть рассмотрена как альтернатива ОФЭ у пациентов с синхронными двухсторонними опухолями, метахронной опухолью контралатерального яичка, опухолью единственного яичка при нормальном дооперационном уровне тестостерона и размере опухоли <30 % от объема органа. С учетом высокой (не менее 82 %) частоты сопутствующей герминогенной опухоли in situ резекция яичка требует обязательного проведения адъювантной локальной дистанционной лучевой терапии на яичко в дозе 16-20 Гр с фракционированием 2 Гр для предотвращения рецидива. У мужчины, планирующего стать отцом, лучевая терапия может быть отложена до наступления беременности у женщины при условии регулярного УЗИ-контроля контралатерального здорового яичка. Лучевая терапия приводит к полной инфертильности и недостаточности функции клеток Лейдига, однако частично гормонопродуцирующая функция может быть сохранена, что уменьшает потребность в заместительной терапии тестостероном [29].
• У пациентов с I стадией опухоли яичка и исходно повышенным уровнем АФП или ХГЧ после выполнения ОФЭ рекомендуется контроль его динамики каждые 7-10 дней [11,12,31].
Уровень убедительности рекомендаций. С (уровень достоверности доказательств - 5).
Комментарии. Адекватное время полужизни АФП составляет менее 5-7 дней, ХГЧ - менее 2 дней. Показания к проведению адъювантной химиотерапии определяются факторами риска развития рецидива, возможностью и желанием пациента подвергнуться интенсивному наблюдению в случае отказа от химиотерапии. Важнейший фактор риска при несеминомных опухолях I стадии - наличие лимфоваскулярной инвазии.У пациентов с васкулярной инвазией риск развития рецидива составляет около 50 %, тогда как у пациентов без инвазии - около 20 % [20].
• Не рекомендуется пациентам с T1-T4N0M0 стадией опухоли яичка после ОФЭ начало химиотерапии до нормализации либо до стабилизации уровней альфа-фетопротеина и хорионического гонадотропина для определения дальнейшей тактики лечения [11,31] (12).
Уровень убедительности рекомендаций. С (уровень достоверности доказательств - 5).
• При отсутствии нормализации или стабилизации уровней альфа-фетопротеина и хорионического гонадотропина у пациентов с T1-T4N0M0 стадией опухоли яичка диагностируется стадия IC и рекомендуется проводить химиотерапию по принципам, разработанным для лечения II-III стадий, для предотвращения роста и метастазирования опухоли [11,12,31].
Уровень убедительности рекомендаций. С (уровень достоверности доказательств - 5).
• При отсутствии лимфоваскулярной инвазии пациентам с несеминомными опухолями яичка рекомендуется наблюдение для профилактики рецидива опухоли [11, 12, 31].
Уровень убедительности рекомендаций. С (уровень достоверности доказательств - 5).
• Пациентам с наличием опухолевой инвазии в сосуды яичка рекомендуется проведение 1 курса химиотерапии комбинацией ВЕР ( см приложение А3) для предотвращения метастазирования опухоли в срок до 6 недель после удаления первичной опухоли [11, 12, 32].
Уровень убедительности рекомендаций. С (уровень достоверности доказательств - 5).
Комментарии. Схема позволяет достичь 97-процентной 5-летней безрецидивной и 99-процентной общей выживаемости. Тем пациентам, которые отказываются от наблюдения или адъювантной химиотерапии, может быть предложено выполнение профилактической нервосберегающей забрюшинной лимфаденэктомии.
• Вне зависимости от наличия факторов риска у пациентов с T1-T4N0M0 стадией опухоли яичка рекомендуется динамическое наблюдение, которое должно проводиться на протяжении не менее 5 лет для ранней диагностики рецидива опухоли [32].
Уровень убедительности рекомендаций. A (уровень достоверности доказательств - 2).
Комментарии: При семиноме факторами риска являются размер первичной опухоли >4 инвазия в rete testis. при невозможности/нежелании наблюдения рекомендуется проведение адъювантной терапии по одному из вариантов, обладающих равной эффективностью:
• дистанционная лучевая терапия на парааортальные лимфатические узлы (CОД 20 Гр) или.
• адъювантная химиотерапия карбоплатином** (1 курс в дозе AUC 7).
При проведении лучевой терапии важно обеспечить адекватное экранирование здорового яичка.
• В случае если планируется проведение химиотерапии или лучевой терапии у пациентов с T1-T4N0M0 стадией опухоли яичка, рекомендуется обсудить необходимость криоконсервации гамет (сперматозоидов) для сохранения репродуктивной функции [11].
Уровень убедительности рекомендаций. с (уровень достоверности доказательств - 5).
Комментарии. Процедура должна быть выполнена до проведения химиотерапии.
3,4,3 Лечение распространенных стадий заболевания (II-III стадии герминогенных опухолей яичка, всех первичных внегонадных злокачественных герминогенных опухолей).
• На 1-м этапе с диагностической и лечебной целью рекомендуется выполнение ОФЭ [11].Уровень убедительности рекомендаций. С (уровень достоверности доказательств - 5).
• При злокачественных внегонадных герминогенных опухолях забрюшинного пространства или средостения на 1-м этапе рекомендуется проведение химиотерапии (режимы см в приложении А3) в соответствие с прогнозом по классификации IGCCCG для улучшения результатов лечения и выживаемости пациентов [11, 31].
Уровень убедительности рекомендаций. С (уровень достоверности доказательств - 5).
• Пациентам со зрелой тератомой при нормальных уровнях АФП и ХГЧ рекомендуется выполнение радикального хирургического вмешательства без проведения химиотерапии для улучшения результатов лечения и выживаемости пациентов [11, 31].
Уровень убедительности рекомендаций. С (уровень достоверности доказательств - 5).
Комментарии. Если у пациента, ранее не получавшего химиотерапии, в удаленной опухоли обнаружена злокачественная герминогенная опухоль, то ему рекомендуется проведение послеоперационной химиотерапии по программе ВЕР (2 курса после R0-резекции и 4 курса после R1-2 резекции).
• Пациентам с распространенными стадиями заболевания и благоприятным прогнозом рекомендуется проведение 3 курсов химиотерапии комбинацией ВЕР или 4 курсов лечения комбинацией ЕР (режимы см в приложении А3) для предотвращения роста и метастазирования опухоли. [11, 21, 24, 31].
Уровень убедительности рекомендаций. А (уровень достоверности доказательств - 2).
Комментарии: у пациентов со II-III стадией семиномы повышение уровня ЛДГ выше 2 ВГН является неблагоприятным прогностическим признаком. В таких ситуациях с целью снижения риска прогрессирования рекомендуется интенсификация химиотерапии (проведение 3 курсов по программе ВЕР и 1 курса по программе ЕР) [34].
• Пациентам с промежуточным и неблагоприятным прогнозом рекомендуется проведение 4 курсов химиотерапии комбинацией вEP (режим см в приложении А3) для улучшения выживаемости пациентов [11, 21, 24, 31].
Уровень убедительности рекомендаций. А (уровень достоверности доказательств - 2).
Комментарии. Основным видом лечения является химиотерапия. Выбор терапии осуществляется на основе прогностической классификации IGCCCG ( см приложение А3).Принадлежность к прогностической группе определяется по уровню маркеров после выполнения ОФЭ. Альтернатива режиму ВЕР - 4 курса комбинацией PEI ( см приложение А3).
Необходимо помнить о различиях в дозировании препаратов блеомицина**, содержащих активные вещества блеомицетина гидрохлорида (курсовая доза 60 мг) и блеомицина сульфата (курсовая доза 90 мг) ( см приложение А3).
У пациентов в тяжелом общем состоянии, обусловленном распространенностью опухолевого процесса, при наличии типичной клинической картины и высокого уровня АФП или ХГЧ можно начать химиотерапию по срочным показаниям без морфологической верификации диагноза.
3,4,4 Принципы проведения химиотерапии.
Все циклы химиотерапии 1-й линии рекомендуется проводить каждые 3 нед. (считая от начала предыдущего курса химиотерапии). Рекомендуется задержка очередного курса лечения при наличии инфекции, нейтропении (числе нейтрофилов <500 в мкл) или тромбоцитопении (числе тромбоцитов <50 000 в мкл) в 1-й день планируемого курса (табл. 3). Если при проведении предыдущего курса химиотерапии наблюдалась фебрильная нейтропения, нейтропения IV степени длительностью более 7 дней или осложненная инфекцией, рекомендуется профилактическое назначение гранулоцитарного колониестимулирующего фактора при проведении всех последующих курсов химиотерапии [31].• Не рекомендуется необоснованная редукция дозы химиопрепаратов при проведении химиотерапии, так как это ведет к выраженному снижению показателей отдаленной выживаемости [31].
Уровень убедительности рекомендаций. с (уровень достоверности доказательств - 5).
Комментарии. Алгоритм редукции доз химиопрепаратов в зависимости от гематологической токсичности представлен в Приложении А3.
• В связи с высоким риском развития венозных тромбозов пациентам с метастатическим поражением забрюшинных лимфатических узлов >3,5 см и(или) неблагоприятным прогнозом по IGCCCG в 1-й линии терапии рекомендуется проведение профилактики тромбоэмболических осложнений (при отсутствии противопоказаний) [12, 35, 56].
Уровень убедительности рекомендаций. С (уровень достоверности доказательств - 5).
• У пациентов в тяжелом общем состоянии (3-4 балла по шкале ECOG, Приложение Г1), обусловленном распространенностью опухолевого процесса, 1-й курс химиотерапии рекомендуется проводить в редуцированном виде (например, этопозид** и цисплатин** в течение 2 дней) для снижения частоты побочных явлений [31, 36].
Уровень убедительности рекомендаций. С (уровень достоверности доказательств - 5).
Комментарии. Проведение 1-го курса химиотерапии у таких пациентов сопряжено с высокой частотой осложнений (распада опухоли, кровотечения, инфекция). Особенно это характерно для метастатической хориокарциномы, когда уровень ХГЧ превышает 50 000 мМЕ/мл. По этой причине с целью стабилизации состояния пациента в качестве 1-го курса рекомендуется проведение редуцированного на 40-60 % курса ЕР с дробным введением препаратов или монотерапия карбоплатином** в дозе AUC 7 с последующим профилактическим назначением гранулоцитарного колониестимулирующего фактора. После улучшения состояния пациента, обычно отмечаемого в течение 1-й недели, и восстановления показателей крови проводится химиотерапия во всем запланированном в соответствии с прогнозом IGCCCG объеме.
3,4,5 Лечение пациентов c метастатическим поражением головного мозга.
• В качестве 1-й линии терапии пациентам с метастазами в головной мозг рекомендуется проведение 4 курсов химиотерапии по программе ВЕР или PEI (режимы см в приложении А3) для улучшения выживаемости пациентов [17,37].Уровень убедительности рекомендаций. С (уровень достоверности доказательств - 4).
Комментарии. При достижении полного эффекта в головном мозге дальнейшее лечение не рекомендуется в связи с редкостью и отсутствием исследований значение локальных методов (лучевой терапии, хирургии) в отношении резидуальных метастазов в головном мозге до конца не определено. В большом ретроспективном анализе было показано, что хирургия или лучевая терапия улучшали выживаемость лишь при добавлении к химиотерапии 2-й и 3-й, но не 1-й линии [37].
3,4,6 Оценка эффекта, лечение после завершения химиотерапии.
• Рекомендуется всем пациентам перед каждым курсом химиотерапии определять опухолевые маркеры (исследовать уровень ЛДГ, ХГЧ, АФП в крови), по окончании химиотерапии - повторить КТ исходных зон поражения для оценки эффективности терапии [11,31] .Уровень убедительности рекомендаций. С (уровень достоверности доказательств - 5).
• У пациентов с несеминомными опухолями после окончания химиотерапии первой линии рекомендуется удалить остаточные образования размером ≥1 см с целью снижения риска рецидива и прогрессирования [11,38,39].
Уровень убедительности рекомендаций. С (уровень достоверности доказательств - 4).
• У пациентов с остаточной опухолью размером <1 см после химиотерапии 2-й и последующих линий риск наличия жизнеспособных злокачественных опухолевых клеток существенно выше, в связи с чем рекомендуется хирургически удалить все остаточные опухолевые массы вне зависимости от размеров с целью снижения риска рецидива и прогрессирования [31, 40].
Уровень убедительности рекомендаций. С (уровень достоверности доказательств - 4).
Комментарии. Оптимальное время выполнения хирургического вмешательства - через 4-6 нед. после завершения химиотерапии. В случае поражения нескольких анатомических областей хирургическое лечение начинается с зоны максимального поражения. При выполнении забрюшинной лимфаденэктомии крайне важно максимально полно удалить все опухолевые массы. Резекция соседних органов и тканей, включая магистральные сосуды, является оправданной для достижения радикальности. При размере забрюшинных остаточных опухолевых узлов <5 см предпочтительно использовать модифицированные односторонние трафареты для забрюшинной лимфаденэктомии, а также по возможности нервосберегающие методики для сохранения антеградной эякуляции.
Пациенты с полным клиническим ответом либо у которых в резецированной резидуальной опухоли обнаружены некроз или тератома, подлежат наблюдению. При наличии в радикально резецированной опухоли жизнеспособных злокачественных клеток рекомендуется проведение 2 курсов химиотерапии по программе TIP. У пациентов с наличием после 2-й и последующих линий терапии жизнеспособных злокачественных клеток в радикально резецированной опухоли проведение послеоперационной терапии не рекомендуется.
• При полной регрессии семиномы или резидуальных метастазах размером <3 см рекомендовано наблюдение для раннего выявления прогрессирования заболеванияВыполнение биопсии резидуальной опухоли не рекомендуется ввиду малой информативности [11, 41, 42].
Уровень убедительности рекомендаций. С (уровень достоверности доказательств - 4).
• При резидуальных метастазах размером >3 см рекомендуется выполнение позитронной эмиссионной томографии, совмещенной с компьютерной томографией, не ранее чем через 8 нед. после завершения химиотерапии для уточнения тактики дальнейшего ведения пациента [11, 41, 42].
Уровень убедительности рекомендаций. С (уровень достоверности доказательств - 4).
• При повышенном накоплении радиофармпрепарата (РФП) рекомендуется хирургическое лечение или наблюдение, при отсутствии накопления - наблюдение для профилактики рецидива опухоли [11, 41, 42].
Уровень убедительности рекомендаций. С (уровень достоверности доказательств - 4).
Комментарии. Отсутствие накопления РФП в резидуальных метастазах семиномы с большой вероятностью свидетельствует о полном лечебном патоморфозе (имеет высокое негативное предсказывающее значение). Однако накопление РФП чаще обусловлено реактивным воспалением в опухоли после химиотерапии (низкое позитивное предсказывающее значение). В случае накопления РФП в резидуальной опухоли выполнение хирургического вмешательства рекомендуется при условии его безопасности. В ситуациях, когда удаление резидуальной опухоли сопряжено с высоким риском осложнений (например, инвазии магистральных сосудов), возможным вариантом является динамическое наблюдение.
3,4,7 Лечение рецидивов герминогенных опухолей.
• Рекомендуется у пациентов с рецидивом опухоли перед началом химиотерапии исключить синдром растущей зрелой тератомы - появление или увеличение в размерах метастазов на фоне снижающегося или нормального уровня опухолевых маркеров.В данной ситуации рекомендуется хирургическая резекция метастазов или, при невозможности, их биопсия [11,12,31,38].Уровень убедительности рекомендаций. В (уровень достоверности доказательств - 3).
• Для химиотерапии рецидива рекомендуются комбинации на основе ифосфамида** и цисплатина** (режим TIP, VeIP, режимы см в приложении А3) для улучшения выживаемости пациентов [43-45].
Уровень убедительности рекомендаций. С (уровень достоверности доказательств - 4).
Комментарии. Оптимальный режим 2-й линии терапии - режим TIP, позволяющий добиться высокой выживаемости у 25 % пациентов с несеминомной опухолью и у половины пациентов с семиномой [43, 44]. Альтернативой могут быть режимы PEI (особенно если пациент не получал в 1-й линии терапии этопозид**) и VeIP [45] . Обычно проводится 4 цикла. Не доказано преимущество того или иного режима в качестве 2-й линии терапии. Высокодозная химиотерапия с поддержкой костномозгового кроветворения достоверно не улучшает результаты лечения, однако может применяться в центрах, имеющих опыт ее проведения. Лечение рецидивов заболевания у пациентов с соматической трансформацией тератомы (в саркому, аденокарциному ) при нормальном уровне опухолевых маркеров (АФП и ХГЧ) осуществляется по принципам лечения соответствующих морфологических вариантов [46].
• После завершения химиотерапии рецидива рекомендуется хирургическое удаление всей резидуальной опухоли для улучшения выживаемости пациентов [12, 31].
Уровень убедительности рекомендаций. с (уровень достоверности доказательств - 5).
• В случае роста уровня опухолевых маркеров на фоне терапии, исчерпанности возможностей химиотерапии, локализации опухоли в одной анатомической области рекомендуется ее хирургическое удаление для улучшения выживаемости пациентов [47].
Уровень убедительности рекомендаций. С (уровень достоверности доказательств - 5).
Комментарии. Этот подход дает шанс спасти около 25 % пациентов, особенно с поздними рецидивами, умеренно повышенным уровнем АФП и забрюшинной локализацией резидуальной опухоли. При бурном прогрессировании с ростом уровня ХГЧ оперативное лечение бессмысленно.
• При поздних рецидивах (возникших спустя более 2 лет после окончания химиотерапии) рекомендуется выполнение их радикальное хирургическое удаление, если оно возможно, для улучшения выживаемости пациентов [38, 47].
Уровень убедительности рекомендаций. в (уровень достоверности доказательств - 3).
Комментарии. Доля поздних рецидивов от общего числа рецидивов не превышает 5 %. Особенностью поздних рецидивов является низкая чувствительность к химиотерапии, что позволяет на 1-м этапе рекомендовать хирургическое лечение в случае потенциально резектабельных опухолей даже в случае повышенного уровня опухолевых маркеров. При невозможности радикального удаления опухоли и повышенном уровне опухолевых маркеров необходимо начать химиотерапию 2-й линии с последующим выполнением операции.
3,5 Обезболивание.
Принципы обезболивания и оптимального выбора противоболевой терапии у пациентов с герминогенными опухолями и хроническим болевым синдромом соответствуют принципам обезболивания, изложенным в клинических рекомендации «Хронический болевой синдром у взрослых пациентов, нуждающихся в паллиативной медицинской помощи».3,6 Сопроводительная терапия у пациентов с герминогенными опухолями.
Принципы лечения и профилактики тошноты и рвоты у пациентов с герминогенными опухолями соответствуют принципам, изложенным в методических рекомендациях «Профилактика и лечение тошноты и рвоты» [48].Принципы лечения и профилактики костных осложнений у пациентов с герминогенными опухолями соответствуют принципам, изложенным в методических рекомендациях «Использование остеомодифицирующих агентов для профилактики и лечения патологии костной ткани при злокачественных новообразованиях» [49].
Принципы профилактики и лечения инфекционных осложнений и фебрильной нейтропении у пациентов с герминогенными опухолями соответствуют принципам, изложенным в методических рекомендациях «Лечение инфекционных осложнений фебрильной нейтропении и назначение колониестимулирующих факторов» [50].
Принципы профилактики и лечения гепатотоксичности у пациентов с герминогенными опухолями соответствуют принципам, изложенным в методических рекомендациях «Коррекция гепатотоксичности» [51].
Принципы профилактики и лечения сердечно-сосудистых осложнений у пациентов с герминогенными опухолями соответствуют принципам, изложенным в «Практических рекомендациях по коррекции кардиоваскулярной токсичности противоопухолевой лекарственной терапии» [52].
Принципы профилактики и лечения кожных осложнений у пациентов с герминогенными опухолями соответствуют принципам, изложенным в «Практических рекомендациях по лекарственному лечению дерматологических реакций у пациентов, получающих противоопухолевую лекарственную терапию» [53].
Принципы нутритивной поддержки у пациентов с герминогенными опухолями соответствуют принципам, изложенным в «Практических рекомендациях по нутритивной поддержке онкологических больных» [54].
Принципы профилактики и лечения нефротоксичности у пациентов с герминогенными опухолями соответствуют принципам, изложенным в «Практических рекомендациях по коррекции нефротоксичности противоопухолевых препаратов» [55].
Принципы профилактики и лечения тромбоэмболических осложнений у пациентов с герминогенными опухолями соответствуют принципам, изложенным в «Практических рекомендациях по профилактике и лечению тромбоэмболических осложнений у онкологических больных» [56].
Принципы профилактики и лечения последствий экстравазации лекарственных препаратов у пациентов с герминогенными опухолями соответствуют принципам, изложенным в «Рекомендациях по лечению последствий экстравазации противоопухолевых препаратов» [57].
3,7 Диетотерапия.
По результатам корреляционных исследований выдвинуто предположение о роли питания, в частности потребления животных жиров, в этиологии герминогенных опухолей у мужчин.Не рекомендованы какие-либо изменения в привычном рационе пациентов, если только они не продиктованы необходимостью коррекции коморбидных состояний, купирования или профилактики осложнений лечения (хирургического, лекарственного или лучевого).
|
|
Реабилитация и амбулаторное лечение
В настоящее время для большинства видов медицинской реабилитации отсутствуют клинические исследования с участием пациентов с герминогенными опухолями. Данные рекомендации сделаны на основании того, что во многих исследований, в том числе метаанализах (Steffens D. et al. 2018 ) и систематических обзорах (Nicole L. Stout et al, 2017 и R. Segal et al, 2017 ) доказано, что различные виды медицинской реабилитации значительно ускоряют функциональное восстановление, сокращают сроки пребывания в стационаре после операции и снижают частоту развития осложнений и летальных исходов у пациентов с другими злокачественными новообразованиями.
Уровень убедительности рекомендаций - С (уровень достоверности доказательств - 5).
• Рекомендуется увеличение физической активности пациента за 2 нед. до операции в целях сокращения сроков пребывания в стационаре и снижения риска развития послеоперационных осложнений, а также в целях повышения качества жизни в послеоперационном периоде [59].
Уровень убедительности рекомендаций - В (уровень достоверности доказательств - 3).
Рекомендуется, при наличии показаний, тренировка дыхательных мышц в ходе предреабилитации перед хирургическим лечением у пациентов, имеющих высокий риск развития легочных осложнений для снижения частоты послеоперационных легочных осложнений и сокращения срока пребывания в стационаре [60].Уровень убедительности рекомендаций. В (уровень достоверности доказательств - 2).
• Рекомендуется, при наличии показаний, нейропсихологическая реабилитация в ходе предреабилитации пациентов с герминогенными опухолями, у которых планируется хирургическое лечение для улучшения настроения, снижения уровня тревоги и депрессии, улучшения адаптации к повседневной жизни после хирургического лечения [61].
Уровень убедительности рекомендаций - В (уровень достоверности доказательств - 3).
Уровень убедительности рекомендаций - С (уровень достоверности доказательств - 5).
• Рекомендуется использование тактики fast track rehabilitation («быстрый путь») и программы ERAS (early rehabilitation after surgery - ранняя реабилитация после операции) в послеоперационном периоде у пациентов с герминогенными опухолями для улучшения результатов лечения [63].
Уровень убедительности рекомендаций - В (уровень достоверности доказательств - 3).
• Рекомендуется мультидисциплинарный подход при проведении реабилитации пациентов после хирургического лечения с включением двигательной реабилитации, психологической поддержки, трудотерапии (взаимодействия с инструкторами по трудовой терапии) для улучшения результатов лечения [64].
Уровень убедительности рекомендаций - В (уровень достоверности доказательств - 3).
• Рекомендуется ранняя вертикализация и активизация пациентов после хирургического лечения для улучшения функциональных возможностей в раннем послеоперационном периоде [65].
Уровень убедительности рекомендаций - С (уровень достоверности доказательств - 4).
• Рекомендуется раннее начало восстановительного лечения после хирургической операции, поскольку оно улучшает функциональные результаты [66].
Уровень убедительности рекомендаций - С (уровень достоверности доказательств - 4).
• Рекомендуется после хирургической операции при наличии показаний сочетать лечение положением, ЛФК, криотерапию на область операции, массаж, электротерапию в целях обезболивания [67].
Уровень убедительности рекомендаций - С (уровень достоверности доказательств -5).
Уровень убедительности рекомендаций - С (уровень достоверности доказательств -5).
• Рекомендуется при возникновении лимфедемы проводить терапию, включающую массаж медицинский (мануальный лимфодренаж), ношение компрессионного трикотажа, занятия ЛФК, уход за кожей с целью устранения отечного синдрома [70].
Уровень убедительности рекомендаций - С (уровень достоверности доказательств - 5).
Уровень убедительности рекомендаций - В (уровень достоверности доказательств - 3).
• Пациентам после хирургического вмешательства р екомендуется массаж для улучшения качества жизни, уменьшения выраженности болевого синдрома, слабости [72].
Уровень убедительности рекомендаций - А (уровень достоверности доказательств - 1).
Уровень убедительности рекомендаций - В (уровень достоверности доказательств - 3).
• Рекомендуется при наличии показаний выполнение аэробной нагрузки на фоне химиотерапии, что повышает уровень гемоглобина, эритроцитов и снижает длительность лейко- и тромбоцитопении, а также повышает вероятность завершить запланированный курс химиотерапии [74].
Уровень убедительности рекомендаций - С (уровень достоверности доказательств - 5).
• Рекомендуются при наличии показаний занятия ЛФК на фоне химиотерапии, что позволяет уменьшать выраженность слабости и депрессии. Сочетание ЛФК с психологической поддержкой в коррекции слабости и депрессии на фоне химиотерапии более эффективно, чем только медикаментозное воздействие [75].
Уровень убедительности рекомендаций - А (уровень достоверности доказательств - 1).
• Рекомендуется индивидуально подбирать объем и интенсивность ЛФК на фоне химиотерапии, исходя из степени слабости (легкая, средняя, тяжелая), и увеличивать интенсивность ЛФК при улучшении общего состояния.Рекомендуется сочетание аэробной и силовой нагрузки [73].
Уровень убедительности рекомендаций - В (уровень достоверности доказательств - 3).
• Рекомендуется при наличии показаний курс массажа в течение 6 нед. после начала химиотерапии, что уменьшает слабость на фоне комбинированного лечения [76].
Уровень убедительности рекомендаций - В (уровень достоверности доказательств - 2).
• Рекомендуется при наличии показаний выполнять упражнения на тренировку баланса, что более эффективно для коррекции полинейропатии, чем сочетание упражнений на выносливость и силовых упражнений [77].
Уровень убедительности рекомендаций - В (уровень достоверности рекомендаций - 3).
• Рекомендуется при наличии показаний 6-недельный курс терренного лечения (лечения ходьбой) пациентам с герминогенными опухолями и полинейропатией, вызванной токсическим воздействием химиотерапии, как часть общего комплекса реабилитации с целью контроля клинических проявлений полинейропатии [78].
Уровень убедительности рекомендаций - В (уровень достоверности доказательств - 2).
• Рекомендуется при наличии показаний применение низкоинтенсивной лазеротерапии для лечения периферической полинейропатии на фоне химиотерапии [79].
Уровень убедительности рекомендаций - В (уровень достоверности доказательств - 3).
• Рекомендуется при наличии показаний низкочастотная магнитотерапия для лечения периферической полинейропатии на фоне химиотерапии [80].
Уровень убедительности рекомендаций - В (уровень достоверности доказательств - 2).
• Рекомендуется при наличии показаний чрескожная короткоимпульсная электростимуляция в течение 20 мин в день на протяжении 4 нед. для лечения полинейропатии на фоне химиотерапии [81].
Уровень убедительности рекомендаций - С (уровень достоверности доказательств - 4).
• Рекомендуется при наличии показаний низкоинтенсивная лазеротерапия для профилактики мукозитов полости рта на фоне химиотерапии [82][75].
Уровень убедительности рекомендаций - А (уровень достоверности доказательств - 1).
• Рекомендуются при наличии показаний занятия ЛФК, что снижает частоту развития кардиальных осложнений на фоне химиотерапии [83].
Уровень убедительности рекомендаций - С (уровень достоверности доказательств - 3).
• Рекомендуется при наличии показаний использование системы охлаждения кожи головы, что обеспечивает профилактику алопеции на фоне химиотерапии [84].
Уровень убедительности рекомендаций - в (уровень достоверности доказательств - 3).
Уровень убедительности рекомендаций - В (уровень достоверности доказательств - 2).
• Рекомендуются при наличии показаний занятия ЛФК, что увеличивает плотность костной ткани и выносливость на фоне лучевой терапии в первую очередь у пациентов с костными метастазами [85].
Уровень убедительности рекомендаций - в (уровень достоверности доказательств - 2).
• Рекомендуется при наличии показаний через 3 дня после начала лучевой терапии подключить низкоинтенсивную лазеротерапию на 3 дня в неделю для профилактики лучевого дерматита [86].
Уровень убедительности рекомендаций - С (уровень достоверности доказательств - 5).
Уровень убедительности рекомендаций - С (уровень достоверности доказательств - 5).
• Рекомендуется добиваться комбинированного эффекта совладающего поведения и воспринимаемой социальной поддержки, что приводит к меньшему количеству навязчивых и избегающих мыслей до лечения и обеспечивает лучшую психологическую адаптацию через 1 мес. после лечения [90, 91].
Уровень убедительности рекомендаций - В (уровень достоверности доказательств - 3).
4,1 Предреабилитация.
• Рекомендуется при наличии показаний проведение предреабилитации пациентов с герминогенными опухолями, включающей лечебную физкультуру (ЛФК), психологическую и нутритивную поддержку, информирование пациентов для ускорения функционального восстановления, сокращения сроков пребывания в стационаре после операции и снижения частоты осложнений и летальных исходов [58].Уровень убедительности рекомендаций - С (уровень достоверности доказательств - 5).
• Рекомендуется увеличение физической активности пациента за 2 нед. до операции в целях сокращения сроков пребывания в стационаре и снижения риска развития послеоперационных осложнений, а также в целях повышения качества жизни в послеоперационном периоде [59].
Уровень убедительности рекомендаций - В (уровень достоверности доказательств - 3).
Рекомендуется, при наличии показаний, тренировка дыхательных мышц в ходе предреабилитации перед хирургическим лечением у пациентов, имеющих высокий риск развития легочных осложнений для снижения частоты послеоперационных легочных осложнений и сокращения срока пребывания в стационаре [60].Уровень убедительности рекомендаций. В (уровень достоверности доказательств - 2).
• Рекомендуется, при наличии показаний, нейропсихологическая реабилитация в ходе предреабилитации пациентов с герминогенными опухолями, у которых планируется хирургическое лечение для улучшения настроения, снижения уровня тревоги и депрессии, улучшения адаптации к повседневной жизни после хирургического лечения [61].
Уровень убедительности рекомендаций - В (уровень достоверности доказательств - 3).
4,2 Реабилитация при хирургическом лечении.
4,2,1 Первый этап реабилитации при хирургическом лечении.
• Рекомендуется мультидисциплинарный подход к обезболиванию в послеоперационном периоде с возможным включением физической реабилитации (ЛФК), лечения положением, клинико-психологической коррекции боли (релаксации), чрескожной электростимуляции, акупунктуры для улучшения результатов лечения [62].Уровень убедительности рекомендаций - С (уровень достоверности доказательств - 5).
• Рекомендуется использование тактики fast track rehabilitation («быстрый путь») и программы ERAS (early rehabilitation after surgery - ранняя реабилитация после операции) в послеоперационном периоде у пациентов с герминогенными опухолями для улучшения результатов лечения [63].
Уровень убедительности рекомендаций - В (уровень достоверности доказательств - 3).
• Рекомендуется мультидисциплинарный подход при проведении реабилитации пациентов после хирургического лечения с включением двигательной реабилитации, психологической поддержки, трудотерапии (взаимодействия с инструкторами по трудовой терапии) для улучшения результатов лечения [64].
Уровень убедительности рекомендаций - В (уровень достоверности доказательств - 3).
• Рекомендуется ранняя вертикализация и активизация пациентов после хирургического лечения для улучшения функциональных возможностей в раннем послеоперационном периоде [65].
Уровень убедительности рекомендаций - С (уровень достоверности доказательств - 4).
• Рекомендуется раннее начало восстановительного лечения после хирургической операции, поскольку оно улучшает функциональные результаты [66].
Уровень убедительности рекомендаций - С (уровень достоверности доказательств - 4).
• Рекомендуется после хирургической операции при наличии показаний сочетать лечение положением, ЛФК, криотерапию на область операции, массаж, электротерапию в целях обезболивания [67].
Уровень убедительности рекомендаций - С (уровень достоверности доказательств -5).
4,2,2 Второй этап реабилитации при хирургическом лечении.
• Рекомендовано у пациентов после хирургического вмешательства использовать методики, направленные на устранение рубцов для профилактики формирования грубых рубцовых изменений, в том числе в глубоких слоях мягких тканей: глубокий массаж, упражнения на растяжку, ультразвуковую терапию [69].Уровень убедительности рекомендаций - С (уровень достоверности доказательств -5).
• Рекомендуется при возникновении лимфедемы проводить терапию, включающую массаж медицинский (мануальный лимфодренаж), ношение компрессионного трикотажа, занятия ЛФК, уход за кожей с целью устранения отечного синдрома [70].
Уровень убедительности рекомендаций - С (уровень достоверности доказательств - 5).
4,2,3 Третий этап реабилитации при хирургическом лечении.
• Рекомендуется у пациентов после хирургического вмешательства выполнение и постепенное расширение комплекса ЛФК с включением аэробной нагрузки, что улучшает результаты комбинированного лечения злокачественных новообразований и качество жизни [71].Уровень убедительности рекомендаций - В (уровень достоверности доказательств - 3).
• Пациентам после хирургического вмешательства р екомендуется массаж для улучшения качества жизни, уменьшения выраженности болевого синдрома, слабости [72].
Уровень убедительности рекомендаций - А (уровень достоверности доказательств - 1).
4,3 Реабилитация при химиотерапии.
• Рекомендуется при наличии показаний раннее начало физических нагрузок на фоне химиотерапии, что способствует профилактике развития мышечной слабости, гипотрофии, снижения толерантности к физической нагрузке [73].Уровень убедительности рекомендаций - В (уровень достоверности доказательств - 3).
• Рекомендуется при наличии показаний выполнение аэробной нагрузки на фоне химиотерапии, что повышает уровень гемоглобина, эритроцитов и снижает длительность лейко- и тромбоцитопении, а также повышает вероятность завершить запланированный курс химиотерапии [74].
Уровень убедительности рекомендаций - С (уровень достоверности доказательств - 5).
• Рекомендуются при наличии показаний занятия ЛФК на фоне химиотерапии, что позволяет уменьшать выраженность слабости и депрессии. Сочетание ЛФК с психологической поддержкой в коррекции слабости и депрессии на фоне химиотерапии более эффективно, чем только медикаментозное воздействие [75].
Уровень убедительности рекомендаций - А (уровень достоверности доказательств - 1).
• Рекомендуется индивидуально подбирать объем и интенсивность ЛФК на фоне химиотерапии, исходя из степени слабости (легкая, средняя, тяжелая), и увеличивать интенсивность ЛФК при улучшении общего состояния.Рекомендуется сочетание аэробной и силовой нагрузки [73].
Уровень убедительности рекомендаций - В (уровень достоверности доказательств - 3).
• Рекомендуется при наличии показаний курс массажа в течение 6 нед. после начала химиотерапии, что уменьшает слабость на фоне комбинированного лечения [76].
Уровень убедительности рекомендаций - В (уровень достоверности доказательств - 2).
• Рекомендуется при наличии показаний выполнять упражнения на тренировку баланса, что более эффективно для коррекции полинейропатии, чем сочетание упражнений на выносливость и силовых упражнений [77].
Уровень убедительности рекомендаций - В (уровень достоверности рекомендаций - 3).
• Рекомендуется при наличии показаний 6-недельный курс терренного лечения (лечения ходьбой) пациентам с герминогенными опухолями и полинейропатией, вызванной токсическим воздействием химиотерапии, как часть общего комплекса реабилитации с целью контроля клинических проявлений полинейропатии [78].
Уровень убедительности рекомендаций - В (уровень достоверности доказательств - 2).
• Рекомендуется при наличии показаний применение низкоинтенсивной лазеротерапии для лечения периферической полинейропатии на фоне химиотерапии [79].
Уровень убедительности рекомендаций - В (уровень достоверности доказательств - 3).
• Рекомендуется при наличии показаний низкочастотная магнитотерапия для лечения периферической полинейропатии на фоне химиотерапии [80].
Уровень убедительности рекомендаций - В (уровень достоверности доказательств - 2).
• Рекомендуется при наличии показаний чрескожная короткоимпульсная электростимуляция в течение 20 мин в день на протяжении 4 нед. для лечения полинейропатии на фоне химиотерапии [81].
Уровень убедительности рекомендаций - С (уровень достоверности доказательств - 4).
• Рекомендуется при наличии показаний низкоинтенсивная лазеротерапия для профилактики мукозитов полости рта на фоне химиотерапии [82][75].
Уровень убедительности рекомендаций - А (уровень достоверности доказательств - 1).
• Рекомендуются при наличии показаний занятия ЛФК, что снижает частоту развития кардиальных осложнений на фоне химиотерапии [83].
Уровень убедительности рекомендаций - С (уровень достоверности доказательств - 3).
• Рекомендуется при наличии показаний использование системы охлаждения кожи головы, что обеспечивает профилактику алопеции на фоне химиотерапии [84].
Уровень убедительности рекомендаций - в (уровень достоверности доказательств - 3).
4,4 Реабилитация при лучевой терапии.
• Рекомендуется, на фоне лучевой терапии, при наличии показаний, выполнение комплекса ЛФК (аэробной нагрузки в сочетании с силовой) что позволяет проводить профилактику слабости и улучшает качество жизни у на фоне лучевой терапии [85].Уровень убедительности рекомендаций - В (уровень достоверности доказательств - 2).
• Рекомендуются при наличии показаний занятия ЛФК, что увеличивает плотность костной ткани и выносливость на фоне лучевой терапии в первую очередь у пациентов с костными метастазами [85].
Уровень убедительности рекомендаций - в (уровень достоверности доказательств - 2).
• Рекомендуется при наличии показаний через 3 дня после начала лучевой терапии подключить низкоинтенсивную лазеротерапию на 3 дня в неделю для профилактики лучевого дерматита [86].
Уровень убедительности рекомендаций - С (уровень достоверности доказательств - 5).
4,5 Принципы психологической реабилитации пациентов с герминогенными опухолями.
• Рекомендуется информировать пациентов о заболевании, психических реакциях, зоне ответственности в процессе лечения, способах коммуникации с родственниками, медицинским персоналом, способах получения дополнительной информации о своем заболевании или состоянии, способах получения социальной поддержки, что приводит к улучшению качества жизни и исхода заболевания [87-89].Уровень убедительности рекомендаций - С (уровень достоверности доказательств - 5).
• Рекомендуется добиваться комбинированного эффекта совладающего поведения и воспринимаемой социальной поддержки, что приводит к меньшему количеству навязчивых и избегающих мыслей до лечения и обеспечивает лучшую психологическую адаптацию через 1 мес. после лечения [90, 91].
Уровень убедительности рекомендаций - В (уровень достоверности доказательств - 3).
|
|
Профилактика
• Учитывая высокую курабельность герминогенных опухолей и длительную ожидаемую продолжительность жизни пациентов, рекомендуется профилактика и ранняя диагностика поздних осложнений химиотерапии (сердечно-сосудистых заболеваний, метаболического синдрома, гипогонадизма, инфертильности, легочной токсичности ) с привлечением соответствующих профильных специалистов [92].
Уровень убедительности рекомендаций. В (уровень достоверности доказательств - 3).
Уровень убедительности рекомендаций. С (уровень достоверности доказательств - 5).
Уровень убедительности рекомендаций. С (уровень достоверности доказательств - 5).
• в соответствии с положением об организации оказания медицинской помощи по видам медицинской помощи, которое утверждается уполномоченным федеральным органом исполнительной власти;
• в соответствии с порядком оказания помощи по профилю «онкология», обязательным для исполнения на территории Российской Федерации всеми медицинскими организациями;
• на основе настоящих клинических рекомендаций;
• с учетом стандартов медицинской помощи, утвержденных уполномоченным федеральным органом исполнительной власти.
Первичная специализированная медико-санитарная помощь оказывается врачом-онкологом и иными врачами-специалистами в центре амбулаторной онкологической помощи либо в первичном онкологическом кабинете, первичном онкологическом отделении, поликлиническом отделении онкологического диспансера.
При выявлении у пациента новообразования яичка, забрюшинного пространства или средостения или при подозрении на него врачи-терапевты, участковые врачи-терапевты, врачи общей практики (семейные врачи), врачи-специалисты, средние медицинские работники в установленном порядке направляют пациента на консультацию в центр амбулаторной онкологической помощи либо в первичный онкологический кабинет, первичное онкологическое отделение медицинской организации для оказания ему первичной специализированной медико-санитарной помощи.
Консультация в центре амбулаторной онкологической помощи либо в первичном онкологическом кабинете, первичном онкологическом отделении медицинской организации должна быть проведена не позднее 5 рабочих дней с даты выдачи направления на консультацию. Врач-онколог центра амбулаторной онкологической помощи (в случае отсутствия центра амбулаторной онкологической помощи врач-онколог первичного онкологического кабинета или первичного онкологического отделения) организует взятие биопсийного (операционного) материала (за исключением новообразования яичка), а также организует выполнение иных диагностических исследований, необходимых для установления диагноза, включая распространенность онкологического процесса и стадию заболевания.
В случае невозможности взятия в медицинской организации, в составе которой организован центр амбулаторной онкологической помощи (первичный онкологический кабинет, первичное онкологическое отделение), биопсийного (операционного) материала, проведения иных диагностических исследований пациент направляется лечащим врачом в онкологический диспансер или в медицинскую организацию, оказывающую медицинскую помощь пациентам с герминогенными опухолями.
Срок выполнения патологоанатомических исследований, необходимых для морфологической верификации герминогенной опухоли, не должен превышать 15 рабочих дней с даты поступления биопсийного (операционного) материала в патологоанатомическое бюро (отделение).
При выявлении у пациента герминогенной опухоли или при появлении подозрения на нее в ходе оказания скорой медицинской помощи его переводят или направляют в медицинские организации, оказывающие медицинскую помощь пациентам с герминогенными опухолями, для определения тактики ведения и необходимости применения методов специализированного противоопухолевого лечения.
Врач-онколог центра амбулаторной онкологической помощи (первичного онкологического кабинета, первичного онкологического отделения) направляет пациента в онкологический диспансер или в медицинские организации, оказывающие медицинскую помощь пациентам с герминогенными опухолями, для уточнения диагноза (в случае невозможности установления диагноза, включая распространенность онкологического процесса и стадию заболевания, врачом-онкологом центра амбулаторной онкологической помощи, первичного онкологического кабинета или первичного онкологического отделения) и оказания специализированной, в том числе высокотехнологичной, медицинской помощи.
Срок начала оказания специализированной, за исключением высокотехнологичной, медицинской помощи пациентам с герминогенными опухолями в медицинской организации, оказывающей медицинскую помощь пациентам с герминогенными опухолями, не должен превышать 14 календарных дней с даты морфологической верификации герминогенной опухоли или 14 календарных дней с даты установления предварительного диагноза герминогенной опухоли (в случае отсутствия медицинских показаний для проведения патологоанатомических исследований в амбулаторных условиях).
Специализированная, в том числе высокотехнологичная, медицинская помощь оказывается врачами-онкологами, врачами-радиотерапевтами в онкологическом диспансере или в медицинских организациях, оказывающих медицинскую помощь пациентам с герминогенными опухолями, имеющих лицензию, необходимую материально-техническую базу, сертифицированных специалистов, в стационарных условиях и условиях дневного стационара и включает в себя профилактику, диагностику, лечение герминогенных опухолей, требующих использования специальных методов и сложных уникальных медицинских технологий, а также медицинскую реабилитацию.
В медицинской организации, оказывающей медицинскую помощь пациентам с герминогенными опухолями, тактика медицинского обследования и лечения устанавливается консилиумом врачей-онкологов с привлечением при необходимости других врачей-специалистов. Решение консилиума врачей оформляется протоколом, подписывается участниками консилиума и вносится в медицинскую документацию пациента.
Проведение химиотерапии пациентам с распространенными стадиями герминогенных опухолей должно проводиться в учреждениях, имеющих достаточный опыт ее проведения (не менее 5 пациентов с неблагоприятным прогнозом по IGCCCG в год). При невозможности проведения химиотерапии в вышеуказанном учреждении - в онкологическом диспансере после определения тактики лечения специалистом центра, имеющего данный опыт (очно или посредством телемедицинской консультации).
Показания к госпитализации в круглосуточный или дневной стационар медицинской организации, оказывающей специализированную, в том числе высокотехнологичную, медицинскую помощь по профилю «онкология», определяются консилиумом врачей-онкологов с привлечением при необходимости других врачей-специалистов.
Для проведения хирургического удаления резидуальной опухоли после химиотерапии (за исключением ОФЭ) пациент направляется в специализированный или федеральный центр, имеющий достаточный опыт данных вмешательств (не менее 10 хирургических вмешательств в год).
Показаниями к госпитализации в медицинскую организацию в экстренной или неотложной форме являются:
• наличие осложнений герминогенной опухоли, требующих оказания специализированной медицинской помощи в экстренной и неотложной форме;
• наличие осложнений лечения (хирургического вмешательства, лучевой терапии, лекарственной терапии ) герминогенной опухоли.
Показаниями к госпитализации в медицинскую организацию в плановой форме являются:
• необходимость выполнения сложных интервенционных диагностических медицинских вмешательств, требующих последующего наблюдения в условиях круглосуточного или дневного стационара;
• наличие показаний к специализированному противоопухолевому лечению (хирургическому вмешательству, лучевой терапии, в том числе контактной, дистанционной и других видов, лекарственной терапии ), требующему наблюдения в условиях круглосуточного или дневного стационара.
Показаниями к выписке пациента из медицинской организации являются:
• завершение курса лечения или одного из этапов оказания специализированной, в том числе высокотехнологичной, медицинской помощи, в условиях круглосуточного или дневного стационара при отсутствии осложнений лечения, требующих медикаментозной коррекции и/или медицинских вмешательств в стационарных условиях;
• отказ пациента или его законного представителя от специализированной, в том числе высокотехнологичной, медицинской помощи в условиях круглосуточного или дневного стационара, установленной консилиумом медицинской организации, оказывающей онкологическую помощь, при отсутствии осложнений основного заболевания и/или лечения, требующих медикаментозной коррекции и/или медицинских вмешательств в стационарных условиях;
• необходимость перевода пациента в другую медицинскую организацию по соответствующему профилю оказания медицинской помощи.
Заключение о целесообразности перевода пациента в профильную медицинскую организацию составляется после предварительной консультации по предоставленным медицинским документам и/или предварительного осмотра пациента врачами специалистами медицинской организации, в которую планируется перевод.
Уровень убедительности рекомендаций. В (уровень достоверности доказательств - 3).
5,1 Наблюдение при I стадии несеминомы с динамическим наблюдением (химиотерапия не проводилась).
• Рекомендован следующий график наблюдения. Физикальное обследование, определение опухолевых маркеров (уровней АФП, ХГЧ, ЛДГ в крови) - ежемесячно в 1-й год, каждые 2 мес. во 2-й год, каждые 3 мес. в 3-й год, каждые 4 мес. в 4-й год, каждые 6 мес. в 5-й год, далее ежегодно; УЗИ органов брюшной полости, забрюшинного пространства и пахово-подвздошных областей - каждые 2 мес. в 1-й год, каждые 3 мес. - во 2-й год, каждые 4 мес. - в 3-й и 4-й годы, далее ежегодно; рентгенография органов грудной клетки выполняется каждый 2-й визит [12, 31]] .Уровень убедительности рекомендаций. С (уровень достоверности доказательств - 5).
5,2 Наблюдение за пациентами после проведенной химиотерапии, а также при семиноме I стадии.
• Рекомендован следующий график наблюдения. Физикальное обследование, определение опухолевых маркеров (уровней АФП, ХГЧ, ЛДГ в крови), УЗИ органов брюшной полости, забрюшинного пространства и пахово-подвздошных областей - каждые 2-3 мес. в 1-й год, каждые 3 мес. во 2-й год, затем каждые 4 мес. в 3-й и 4-й годы, 1 раз в 6 мес. в 5-й год и далее ежегодно; рентгенография органов грудной клетки - каждый 2-й визит [12, 31].Уровень убедительности рекомендаций. С (уровень достоверности доказательств - 5).
Организация оказания медицинской помощи.
Медицинская помощь, за исключением медицинской помощи в рамках клинической апробации, в соответствии с федеральным законом от 21,11,2011 № 323-ФЗ (ред. от 25,05,2019) «Об основах охраны здоровья граждан в Российской Федерации», организуется и оказывается:• в соответствии с положением об организации оказания медицинской помощи по видам медицинской помощи, которое утверждается уполномоченным федеральным органом исполнительной власти;
• в соответствии с порядком оказания помощи по профилю «онкология», обязательным для исполнения на территории Российской Федерации всеми медицинскими организациями;
• на основе настоящих клинических рекомендаций;
• с учетом стандартов медицинской помощи, утвержденных уполномоченным федеральным органом исполнительной власти.
Первичная специализированная медико-санитарная помощь оказывается врачом-онкологом и иными врачами-специалистами в центре амбулаторной онкологической помощи либо в первичном онкологическом кабинете, первичном онкологическом отделении, поликлиническом отделении онкологического диспансера.
При выявлении у пациента новообразования яичка, забрюшинного пространства или средостения или при подозрении на него врачи-терапевты, участковые врачи-терапевты, врачи общей практики (семейные врачи), врачи-специалисты, средние медицинские работники в установленном порядке направляют пациента на консультацию в центр амбулаторной онкологической помощи либо в первичный онкологический кабинет, первичное онкологическое отделение медицинской организации для оказания ему первичной специализированной медико-санитарной помощи.
Консультация в центре амбулаторной онкологической помощи либо в первичном онкологическом кабинете, первичном онкологическом отделении медицинской организации должна быть проведена не позднее 5 рабочих дней с даты выдачи направления на консультацию. Врач-онколог центра амбулаторной онкологической помощи (в случае отсутствия центра амбулаторной онкологической помощи врач-онколог первичного онкологического кабинета или первичного онкологического отделения) организует взятие биопсийного (операционного) материала (за исключением новообразования яичка), а также организует выполнение иных диагностических исследований, необходимых для установления диагноза, включая распространенность онкологического процесса и стадию заболевания.
В случае невозможности взятия в медицинской организации, в составе которой организован центр амбулаторной онкологической помощи (первичный онкологический кабинет, первичное онкологическое отделение), биопсийного (операционного) материала, проведения иных диагностических исследований пациент направляется лечащим врачом в онкологический диспансер или в медицинскую организацию, оказывающую медицинскую помощь пациентам с герминогенными опухолями.
Срок выполнения патологоанатомических исследований, необходимых для морфологической верификации герминогенной опухоли, не должен превышать 15 рабочих дней с даты поступления биопсийного (операционного) материала в патологоанатомическое бюро (отделение).
При выявлении у пациента герминогенной опухоли или при появлении подозрения на нее в ходе оказания скорой медицинской помощи его переводят или направляют в медицинские организации, оказывающие медицинскую помощь пациентам с герминогенными опухолями, для определения тактики ведения и необходимости применения методов специализированного противоопухолевого лечения.
Врач-онколог центра амбулаторной онкологической помощи (первичного онкологического кабинета, первичного онкологического отделения) направляет пациента в онкологический диспансер или в медицинские организации, оказывающие медицинскую помощь пациентам с герминогенными опухолями, для уточнения диагноза (в случае невозможности установления диагноза, включая распространенность онкологического процесса и стадию заболевания, врачом-онкологом центра амбулаторной онкологической помощи, первичного онкологического кабинета или первичного онкологического отделения) и оказания специализированной, в том числе высокотехнологичной, медицинской помощи.
Срок начала оказания специализированной, за исключением высокотехнологичной, медицинской помощи пациентам с герминогенными опухолями в медицинской организации, оказывающей медицинскую помощь пациентам с герминогенными опухолями, не должен превышать 14 календарных дней с даты морфологической верификации герминогенной опухоли или 14 календарных дней с даты установления предварительного диагноза герминогенной опухоли (в случае отсутствия медицинских показаний для проведения патологоанатомических исследований в амбулаторных условиях).
Специализированная, в том числе высокотехнологичная, медицинская помощь оказывается врачами-онкологами, врачами-радиотерапевтами в онкологическом диспансере или в медицинских организациях, оказывающих медицинскую помощь пациентам с герминогенными опухолями, имеющих лицензию, необходимую материально-техническую базу, сертифицированных специалистов, в стационарных условиях и условиях дневного стационара и включает в себя профилактику, диагностику, лечение герминогенных опухолей, требующих использования специальных методов и сложных уникальных медицинских технологий, а также медицинскую реабилитацию.
В медицинской организации, оказывающей медицинскую помощь пациентам с герминогенными опухолями, тактика медицинского обследования и лечения устанавливается консилиумом врачей-онкологов с привлечением при необходимости других врачей-специалистов. Решение консилиума врачей оформляется протоколом, подписывается участниками консилиума и вносится в медицинскую документацию пациента.
Проведение химиотерапии пациентам с распространенными стадиями герминогенных опухолей должно проводиться в учреждениях, имеющих достаточный опыт ее проведения (не менее 5 пациентов с неблагоприятным прогнозом по IGCCCG в год). При невозможности проведения химиотерапии в вышеуказанном учреждении - в онкологическом диспансере после определения тактики лечения специалистом центра, имеющего данный опыт (очно или посредством телемедицинской консультации).
Показания к госпитализации в круглосуточный или дневной стационар медицинской организации, оказывающей специализированную, в том числе высокотехнологичную, медицинскую помощь по профилю «онкология», определяются консилиумом врачей-онкологов с привлечением при необходимости других врачей-специалистов.
Для проведения хирургического удаления резидуальной опухоли после химиотерапии (за исключением ОФЭ) пациент направляется в специализированный или федеральный центр, имеющий достаточный опыт данных вмешательств (не менее 10 хирургических вмешательств в год).
Показаниями к госпитализации в медицинскую организацию в экстренной или неотложной форме являются:
• наличие осложнений герминогенной опухоли, требующих оказания специализированной медицинской помощи в экстренной и неотложной форме;
• наличие осложнений лечения (хирургического вмешательства, лучевой терапии, лекарственной терапии ) герминогенной опухоли.
Показаниями к госпитализации в медицинскую организацию в плановой форме являются:
• необходимость выполнения сложных интервенционных диагностических медицинских вмешательств, требующих последующего наблюдения в условиях круглосуточного или дневного стационара;
• наличие показаний к специализированному противоопухолевому лечению (хирургическому вмешательству, лучевой терапии, в том числе контактной, дистанционной и других видов, лекарственной терапии ), требующему наблюдения в условиях круглосуточного или дневного стационара.
Показаниями к выписке пациента из медицинской организации являются:
• завершение курса лечения или одного из этапов оказания специализированной, в том числе высокотехнологичной, медицинской помощи, в условиях круглосуточного или дневного стационара при отсутствии осложнений лечения, требующих медикаментозной коррекции и/или медицинских вмешательств в стационарных условиях;
• отказ пациента или его законного представителя от специализированной, в том числе высокотехнологичной, медицинской помощи в условиях круглосуточного или дневного стационара, установленной консилиумом медицинской организации, оказывающей онкологическую помощь, при отсутствии осложнений основного заболевания и/или лечения, требующих медикаментозной коррекции и/или медицинских вмешательств в стационарных условиях;
• необходимость перевода пациента в другую медицинскую организацию по соответствующему профилю оказания медицинской помощи.
Заключение о целесообразности перевода пациента в профильную медицинскую организацию составляется после предварительной консультации по предоставленным медицинским документам и/или предварительного осмотра пациента врачами специалистами медицинской организации, в которую планируется перевод.
|
|
Дополнительно
Известные прогностические факторы при герминогенных опухолях яичка IS, II и III стадии TNM, первичных опухолях забрюшинного пространства и средостения, которые рекомендуется регистрировать, приведены в табл. 2.
Критерии оценки качества медицинской помощи
| № | Критерии качества | Оценка выполнения |
| 1 | Выполнена морфологическая верификация диагноза до начала лечения, за исключением случаев тяжелого состояния пациента | Да/Нет |
| 2 | Перед орхифуникулэктомией и в послеоперационном периоде определены уровни альфа-фетопротеина, хорионического гонадотропина человека и лактатдегидрогеназы в крови | Да/Нет |
| 3 | При I стадии в заключении патологоанатомического исследования биопсийного (операционного) материала. содержится заключение о наличии или отсутствии сосудистой инвазии, прорастании в сеть яичка | Да/Нет |
| 3 | Адъювантная химиотерапия начата в течение 6 нед. после орхифуникулэктомии (при наличии показаний и отсутствии противопоказаний) | Да/Нет |
| 4 | Пациенту предложена криоконсервация спермы до начала химиотерапии | Да/Нет |
| 5 | Оценена прогностическая группа по IGCCCG перед началом химиотерапии 1-й линии в случае распространенного опухолевого процесса | Да/Нет |
| 6 | Проведен следующий курс полихимиотерапии не позднее 22-го дня с момента начала предыдущего курса полихимиотерапии (при отсутствии медицинских противопоказаний) | Да/Нет |
| 7 | Выполнено удаление резидуальной опухоли при несеминоме | Да/Нет |
Список литературы
1. Sharpe R.M., Skakkebaek N.E. Are oestrogens involved in falling sperm counts and disorders of the male reproductive tract. Lancet 1993;341:1392-5.
2. Garner M.J., Turner M.C., Ghadirian P., Krewski D. Epidemiology of testicular cancer: an overview. Int J сancer 2005;116:331-9.
3. сhieffi P., Franco R., Portella G. Molecular and cell biology of testicular germ cell tumors. Int Rev сell Mol вiol 2009;278:277-308.
4. Hemminki K., сhen в. Familial risks in testicular cancer as aetiological clues. Int J Androl 2006;29(1):205-10.
5. Looijenga L.H., de Munnik H., Oosterhuis J.W. A molecular model for the development of germ cell cancer. Int J сancer 1999;83:809-14.
6. Grigor K.M., Skakkebaek N.E. Pathogenesis and cell biology of germ cell neoplasia: general discussion. Eur Urol 1993;23:46-53.
7. Ferlay J., сolombet M., Soerjomataram I. et al. сancer incidence and mortality patterns in Europe: Estimates for 40 countries and 25 major cancers in 2018. Eur J сancer 2018;103:356-87.
8. WHO classification of tumours of the urinary system and male genital organs. Ed. by H. Moch et al. Lyon: IARC, 2016.
9. Testis. In: TNM classification of malignant tumours (8th ed. Ed. by J.D. вrierley, M.K. Gospodarowicz, с. Wittekind. Oxford: Wiley-Blackwell, 2017.
10. International Germ сell сonsensus сlassification: a prognostic factor-based staging system for metastatic germ cell cancers. J сlin Oncol 1997;15:594-603.
11. Oldenburg J., Fosså S. D., Nuver J. et al. ESMO сonsensus сonference on testicular germ cell cancer: diagnosis, treatment and follow-up. Ann Oncol 2018;29(8):1658-86.
12. Трякин А.А., Гладков О.А., Матвеев В.Б., с соавт. Практические рекомендации по лекарственному лечению герминогенных опухолей у мужчин //. Злокачественные опухоли: Практические рекомендации RUSSCO 3s2, 2018. https://rosoncoweb.ru/standarts/RUSSCO/2018/2018-33.pdf .
13. Gilligan T., Lin D.W., Aggarwal R., et al. NCCN сlinical Practice Guidelines in Oncology (NCCN Guidelines®). Testicular сancer. Version 1,2020 - October 9, 2019. https://www.nccn.org/professionals/physician_gls/pdf/testicular.pdf.
14. International сollaboration On сancer Reporting (ICCR). Neoplasia of the testis - orchidectomy histopathology reporting guide. Available at: http://www.iccr-cancer.org/getattachment/Datasets/Published-Datasets/Urinary-Male-Genital/Neoplasia-of-the-Testis-Orchidectomy-TNM8/Testis-Orchidectomy-bookmarked-1st-edition-FINAL-FOR-PUBLICATION.pdf.
15. Tsili A.C., Sofikitis N., Stiliara E., Argyropoulou M.I. MRI of testicular malignancies. Abdom Radiol (NY) 2019;44(3):1070-82.
16. Hale G.R., Teplitsky S., Truong H. Lymph node imaging in testicular cancer. Transl Androl Urol 2018;7(5):864-74.
17. Трякин А.А., Федянин М.Ю., Буланов А.А. Метастазы герминогенных опухолей в головной мозг. Опыт Российского онкологического центра. Онкоурология 2013;(4):59-71.
18. Albers P., Göll A., вierhoff E. et al. сlinical course and histopathologic risk factor assessment in patients with bilateral testicular germ cell tumors. Urology 1999;54:714-8.
19. Tabernero J., Paz-Ares L., Salazar R. et al. Incidence of contralateral germ cell testicular tumors in South Europe: report of the experience at 2 Spanish university hospitals and review of the literature. J Urol 2004;171:164-7.
20. Kollmannsberger с., Tandstad T., вedard P. et al. сharacterization of relapse in patients with clinical stage I (CSI) nonseminoma (NS-TC) managed with active surveillance (AS): a large multicenter study. J сlin Oncol 2013;(suppl):4503.
21. De Wit R., Roberts J.T., Wilkinson et al. Equivalence of three or four cycles of bleomy-cin, etoposide, and cisplatin chemotherapy and of a 3- or 5-day schedule in good-prognosis germ cell cancer: a randomized trial of EORTC and MRC. J сlin Oncol 2001;19(6):1629-40.
22. Mead G.M., сullen M.H., Huddart R. et al. A phase II trial of TIP (paclitaxel, ifosfamide and cisplatin) given as second-line (post-BEP) salvage chemotherapy for patients with meta-static germ cell cancer: a medical research council trial. вr J сancer 2005;93:178-84.
23. Loehrer P.J., Gonin R., Nichols с.R. et al. Vinblastine plus ifosfamide plus cisplatin as initial salvage therapy in recurrent germ cell tumor. J сlin Oncol 1998;16:2500-4.
24. De Wit R., Stoter G., Sleijfer D.T. et al. Four cycles of вEP vs four cycles of VIP in patients with intermediate-prognosis metastatic testicular non-seminoma: a randomized study of the EORTC Genitourinary Tract сancer сooperative Group. European Organization for Research and Treatment of сancer. вr J сancer 1998;78:828-32.
25. Kollmannsberger с., вeyer J., Liersch R. et al. сombination chemotherapy with gemcitabine plus oxaliplatin in patients with intensively pretreated or refractory germ cell cancer: a study of the German Testicular сancer Study Group. J сlin Oncol 2004;22:108-14.
26. вokemeyer с, Oechsle K, Honecker F, et al. сombination chemotherapy with gemcitabine, oxaliplatin, and paclitaxel in patients with cisplatin-refractory or multiply relapsed germcell tumors: a study of the German Testicular сancer Study Group. Ann Oncol 2008;19:448-53.
27. Feldman D.R., Sheinfeld J., вajorin D.F. et al. TI-CE high-dose chemotherapy for patients with previously treated germ cell tumors: results and prognostic factor analysis. J сlin Oncol 2010;28(10):1706-13. Erratum in: J сlin Oncol 2010;28(34):5126.
28. Hoei-Hansen с.E., Rajpert-De Meyts E., Daugaard G., Skakkebaek N.E. сarcinoma in situ testis, the progenitor of testicular germ cell tumours: a clinical review. Ann Oncol 2005;16:863-8.
29. Petersen , Giwercman A., Daugaard G. et al. Effect of graded testicular doses of radiotherapy in patients treated for carcinoma-in-situ in the testis. J сlin Oncol 2002;20:1537-43.
30. Heidenreich A., Höltl W., Albrecht W. et al. Testis-preserving surgery in bilateral testicular germ cell tumours. вr J Urol 1997;79:253-7.
31. Трякин А.А. Лекарственное и комбинированное лечение несеминомных герминоген-ных опухолей у мужчин. Дис. ... д-ра мед. наук. М., 2015. 254 с.
32. сohn-Cedermark G., Stahl O., Tandstad T. Surveillance vs. adjuvant therapy of clinical stage I testicular tumors-a review and the SWENOTECA experience. Andrology 2015;3:102-10.
33. Albers P. Randomized phase III trial comparing retroperitoneal lymph node dissection with one course of bleomycin and etoposide plus cisplatin chemotherapy in the adjuvant treatment of clinical stage I NSGCT: AUO trial AH 01/94 by the German Testicular сancer Study. J сlin Oncol 2008;26(18):2966-72.
34. Fedyanin M, Tryakin A, вulanov A, et al. сhemotherapy intensification in patients with advanced seminoma and adverse prognostic factors. J сancer Res сlin Oncol. 2015 Jul;141(7):1259-64.
35. Tran в., Ruiz-Morales J.M., вillalabeitia E.G. Large retroperitoneal lymphadenopathy and increased risk of venous thromboembolism in patients receiving first-line chemotherapy for metastatic germ cell tumors: A study by the global germ cell cancer group (G3). сancer Med. 2019 Nov 12. doi: 10,1002/cam4,2674. Epub ahead of print].
36. Tryakin A, Fedyanin M, вulanov A, et al. Dose-reduced first cycle of chemotherapy for prevention of life-threatening acute complications in nonseminomatous germ cell tumor patients with ultra high tumor markers and/or poor performance status. J сancer Res сlin Oncol. 2018 Sep;144(9):1817-1823.
37. Feldman D.R., Lorch A., Kramar A. et al. вrain metastases in patients with germ cell tumors: prognostic factors and treatment options-an analysis from the Global Germ сell сancer Group. J сlin Oncol 2016;34(4):345-51.
38. Daneshmand S., Albers P., Fossa S.D. et al. сontemporary management of postchemotherapy testis cancer. EurUrol 2012;62:867-76.
39. Tryakin A., Fedyanin M., Mitin A. et al. сomplete disappearance of retroperitoneal lymph nodes after induction chemotherapy in advanced nonseminomatous germ cell tumors (NSGCT): is there a place for adjunctive surgery. J сlin Oncol 2012;30(15 suppl).
40. Kollmannsberger с. et. al. Management of disseminated nonseminomatous germ cell tumors with risk-based chemotherapy followed by response-guided postchemotherapy surgery. J сlin Oncol 2010;28:537.
41. De Santis M., вecherer A., вokemeyer с. et al. 2-18Fluoro-deoxy-D-glucose positron emis-sion tomography is a reliable predictor for viable tumor in postchemotherapy seminoma: an update of the prospective multicentric SEMPET trial. J сlin Oncol 2004;22:1034-9.
42. сathomas R., Klingbiel D., вernard в. et al. Questioning the value of fluorodeoxyglucose positron emission tomography for residual lesions after chemotherapy for metastatic seminoma: results of an International Global Germ сell сancer Group Registry. J сlin Oncol 2018;4:JCO1800210.
43. Motzer R.J., Sheinfeld J., Mazumdar M. et al. Paclitaxel, ifosfamide, and cisplatin second-line therapy for patients with relapsed testicular germ cell cancer. J сlin Oncol 2000;18(12):2413-8.
44. Mead G.M., сullen M.H., Huddart R. et al. A phase II trial of TIP (paclitaxel, ifosfamide and cisplatin) given as second-line (post-BEP) salvage chemotherapy for patients with metastatic germ cell cancer: a medical research council trial. вr J сancer 2005;93:178-84.
45. Loehrer P.J., Gonin R., Nichols с.R. et al. Vinblastine plus ifosfamide plus cisplatin as initial salvage therapy in recurrent germ cell tumor. J сlin Oncol 1998;16:2500-4.
46. Donadio A.C., Motzer R.J., вajorin D.F. et al. сhemotherapy for teratoma with malignant transformation. J сlin Oncol 2003;21(23):4285-91.
47. S., Daneshmand. Role of surgical resection for refractory germ cell tumors. Urol Oncol 2015;33(8):370-8.
48. Владимирова Л. Ю., Гладков О. А., Когония Л. М., Королева И. А., Семиглазова Т.Ю. Практические рекомендации по профилактике и лечению тошноты и рвоты у онколо-гических больных // Злокачественные опухоли: Практические рекомендации RUSSCO 3s2, 2018 (том . локачественные опухоли: Практические рекомендации RUSSCO 3s2, 2018 (том 8). С. 502-511. https://rosoncoweb.ru/standarts/RUSSCO/2018/2018-35.pdf.
49. Манзюк Л. В., Багрова С. Г., Копп М. В., Кутукова С. И., Семиглазова Т. Ю. Использование остеомодифицирующих агентов для профилактики и лечения патологии костной ткани при злокачественных новообразованиях // . Злокачественные опухоли: Практиче-ские рекомендации RUSSCO 3s2, 2018 (том 8). С. 512-520. https://rosoncoweb.ru/standarts/RUSSCO/2018/2018-36.pdf.
50. Сакаева Д. Д., Орлова Р. В., Шабаева М. М. Практические рекомендации по лечению инфекционных осложнений фебрильной нейтропении и назначению колониестимули-рующих факторов у онкологических больных //. Злокачественные опухоли: Практические реко-мендации RUSSCO 3s2, 2018 (том 8). С. 521-530. https://rosoncoweb.ru/standarts/RUSSCO/2018/2018-37.pdf.
51. Ткаченко П. Е., Ивашкин В. Т., Маевская М. В. Клинические рекомендации по коррекции гепатотоксичности, индуцированной противоопухолевой терапией // . Злокачественные опухоли: Практические рекомендации RUSSCO 3s2, 2018 (том 8). С. 531-544. https://rosoncoweb.ru/standarts/RUSSCO/2018/2018-38.pdf.
52. Виценя М. В., Агеев Ф. Т., Гиляров М. Ю., с соавт. Практические рекомендации по коррекции кардиоваскулярной токсичности противоопухолевой лекарственной терапии // . Злокачественные опухоли: Практические рекомендации RUSSCO 3s2, 2018 (том 8). С. 545-563.
53. Королева И. А., Болотина Л. В., Гладков О. А., с соавт. Практические рекомендации по лекарственному лечению дерматологических реакций у пациентов, получающих противоопухолевую лекарственную терапию //. Злокачественные опухоли: Практические рекомендации RUSSCO 3s2, 2018 (том 8). С. 564-574. https://rosoncoweb.ru/standarts/RUSSCO/2018/2018-40.pdf.
54. Сытов А. В., Лейдерман И. Н., Ломидзе С. В., с соавт. Практические рекомендации по нутритивной поддержке онкологических больных //. Злокачественные опухоли: Практические рекомендации RUSSCO 3s2, 2018 (том 8). С. 575-583. https://rosoncoweb.ru/standarts/RUSSCO/2018/2018-41.pdf.
55. Громова Е. Г., Бирюкова Л. С., Джумабаева Б. Т., Курмуков И. А. Практические рекомендации по коррекции нефротоксичности противоопухолевых препаратов // . Злокачественные опухоли: Практические рекомендации RUSSCO 3s2, 2018 (том 8). С. 591-603. https://rosoncoweb.ru/standarts/RUSSCO/2018/2018-44.pdf.
56. Сомонова О. В., Антух Э. А., Елизарова А. Л., с соавт. Практические рекомендации по профилактике и лечению тромбоэмболических осложнений у онкологических больных // . Злокачественные опухоли: Практические рекомендации RUSSCO 3s2, 2018 (том 8). С. 604-609. https://rosoncoweb.ru/standarts/RUSSCO/2018/2018-45.pdf.
57. Буйденок Ю.В. Рекомендации по лечению последствий экстравазации противоопухолевых препаратов // Злокачественные опухоли: Практические рекомендации RUSSCO 3s2, 2018 (том 8). С. 610-616. https://rosoncoweb.ru/standarts/RUSSCO/2018/2018-46.pdf.
58. Silver J.K., вaima J. сancer prehabilitation: an opportunity to decrease treatment-related morbidity, increase cancer treatment options, and improve physical and psychological health outcomes. Am J Phys Med Rehabil 2013;92(8):715-27.
59. Nilsson H., Angeras U., вock D. et al. Is preoperative physical activity related to post-surgery recovery. A cohort study of patients with breast cancer. вMJ Open 2016;6(1):e007997.
60. Hulzebos E.H., Helders P.J., Favie N.J. et al. Preoperative intensive inspiratory muscle training to prevent postoperative pulmonary complications in high-risk patients undergoing сABG surgery: a randomized clinical trial. JAMA 2006;296(15):1851-7.
61. Tsimopoulou I., Pasquali S., Howard R. et al. Psychological Prehabilitation вefore сancer Surgery: A Systematic Review. Ann Surg Oncol 2015;22(13):4117-23.
62. Swarm R., Abernethy A.P., Anghelescu D.L. et al. Adult cancer pain. J Natl сompr сanc Netw 2010;8:1046-86.
63. Azhar R.A., вochner в., сatto J. et al. Enhanced recovery after urological surgery: a contemporary systematic review of outcomes, key elements, and research needs. Eur Urol 2016;70(1):176-87.
64. Nilsson H., Angeras U., вock D. et al. Is preoperative physical activity related to post-surgery recovery. A cohort study of patients with breast cancer. вMJ Open 2016;6(1):e007997.
65. Shin K.Y., Guo Y., Konzen в. et al. Inpatient cancer rehabilitation: the experience of a national comprehensive cancer center. Am J Phys Med Rehabil 2011;90(5):63-8.
66. Shehadeh A., El Dahleh M., Salem A. et al. Standardization of rehabilitation after limb salvage surgery for sarcomas improves patients outcome. Hematol Oncol Stem сell Ther 2013;6(3-4):105-11.
67. Fallon M., Giusti R., Aielli F. et al. Management of cancer pain in adult patients: ESMO сlinical Practice Guidelines. Ann Oncol 2018;29(Suppl 4):iv166-91.
68. сox с.L., Montgomery M., Oeffinger K.C. et al. Promoting physical activity in childhood cancer survivors: results from the сhildhood сancer Survivor Study. сancer 2009;115(3):642-54.
69. Musculoskeletal сancer Surgery. Ed. by M. Malawer. Dordrecht: Springer, 2013. Pp. 583-593.
70. сommittee NMA: The diagnosis and treatment of lymphedema. Position Statement of the National Lymphedema Network. 2011. 19 p.
71. Segal R., Zwaal с., Green E. et al. Exercise for People with сancer Guideline Development G: Exercise for people with cancer: a systematic review. . сurr Oncol 2017;24(4):e290-315.
72. вoyd с., сrawford с., Paat с.F. et al. Evidence for Massage Therapy Working G: The impact of massage therapy on function in pain populations-a systematic review and meta-analysis of randomized controlled trials: Part II, сancer pain populations. Pain Med 2016;17(8):1553-68.
73. Stout N.L., вaima J., Swisher A.K. et al. A systematic review of exercise systematic reviews in the cancer literature (2005-2017). PM R 2017;9(9S2):S347-84.
74. Hu M., Lin W. Effects of exercise training on red blood cell production: implications for anemia. Acta Haematol 2012,127(3):156-64.
75. Mustian K.M., Alfano с.M., Heckler с. et al. сomparison of pharmaceutical, psychological, and exercise treatments for cancer-related fatigue: a meta-analysis. JAMA Oncol 2017;3(7):961-8.
76. Kinkead в., Schettler P.J., Larson E.R. et al. Massage therapy decreases cancer-related fatigue: Results from a randomized early phase trial. сancer 2018;124(3):546-54.
77. Streckmann F., Zopf E.M., Lehmann H.C. et al. Exercise intervention studies in patients with peripheral neuropathy: a systematic review. Sports Med 2014;44(9):1289-304.
78. Kleckner I.R., Kamen с., Gewandter J.S. et al. Effects of exercise during chemotherapy on chemotherapy-induced peripheral neuropathy: a multicenter, randomized controlled trial. Support сare сancer 2018;26(4):1019-28.
79. Lee J.M., Look R.M., Turner с. et al. Low-level laser therapy for chemotherapy-induced peripheral neuropathy. J сlin Oncol 2012;30(15 suppl):9019.
80. Rick O., von Hehn U., Mikus E. et al. Magnetic field therapy in patients with cytostatics-induced polyneuropathy: A prospective randomized placebo-controlled phase-III study. . вioelectromagnetics 2017;38(2):85-94.
81. Kilinc M., Livanelioglu A., Yildirim S.A., Tan E. Effects of transcutaneous electrical nerve stimulation in patients with peripheral and central neuropathic pain. J Rehabil Med 2014;46(5):454-60.
82. Oberoi S., Zamperlini-Netto G., вeyene J. et al. Effect of prophylactic low level laser therapy on oral mucositis: a systematic review and meta-analysis. PLoS One 2014;9(9):e107418.
83. Westphal J.G., Schulze P.C. Exercise training in cancer related cardiomyopathy. J Thorac Dis 2018;10(Suppl35):S4391-9.
84. Ross M., Fischer-Cartlidge E. Scalp cooling: a literature review of efficacy, safety, and tolerability for chemotherapy-induced alopecia. сlin J Oncol Nurs 2017;21(2):226-33.
85. Rief H., Omlor G., Akbar M. et al. Feasibility of isometric spinal muscle training in patients with bone metastases under radiation therapy - first results of a randomized pilot trial. вMC сancer 2014;14:6.
86. вensadoun R.J., Nair R.G. Low-level laser therapy in the management of mucositis and dermatitis induced by cancer therapy. Photomed Laser Surg 2015;33(10):487-91.
87. Temoshok L. вiopsychosocial studies on cutaneous malignant melanoma: psychosocial factors associated with prognostic indicators, progression, psychophysiology and tumor-host response. Soc Sci Med 1985;20(8):833-40.
88. S.R., Dirksen. Perceived well-being in malignant melanoma survivors. Oncol Nurs Forum 1989;16(3):353-8.
89. Lichtenthal W.G., сruess D.G., Schuchter L.M., Ming M.E. Psychosocial factors related to the correspondence of recipient and provider perceptions of social support among patients diagnosed with or at risk for malignant melanoma. J Health Psychol 2003;8(6):705-19.
90. Sollner W., Zschocke I., Zingg-Schir M. et al. Interactive patterns of social support and individual coping strategies in melanoma patients and their correlations with adjustment to illness. Psychosomatics 1999;40(3):239-50.
91. Devine D., Parker P.A., Fouladi R.T., сohen L. The association between social support, intrusive thoughts, avoidance, and adjustment following an experimental cancer treatment. Psychooncology 2003;12(5):453-62.
92. сhovanec M., Abu Zaid M., Hanna N. et al. Long-term toxicity of cisplatin in germ-cell tumor survivors. Ann Oncol 2017;28(11):2670-9.
2. Garner M.J., Turner M.C., Ghadirian P., Krewski D. Epidemiology of testicular cancer: an overview. Int J сancer 2005;116:331-9.
3. сhieffi P., Franco R., Portella G. Molecular and cell biology of testicular germ cell tumors. Int Rev сell Mol вiol 2009;278:277-308.
4. Hemminki K., сhen в. Familial risks in testicular cancer as aetiological clues. Int J Androl 2006;29(1):205-10.
5. Looijenga L.H., de Munnik H., Oosterhuis J.W. A molecular model for the development of germ cell cancer. Int J сancer 1999;83:809-14.
6. Grigor K.M., Skakkebaek N.E. Pathogenesis and cell biology of germ cell neoplasia: general discussion. Eur Urol 1993;23:46-53.
7. Ferlay J., сolombet M., Soerjomataram I. et al. сancer incidence and mortality patterns in Europe: Estimates for 40 countries and 25 major cancers in 2018. Eur J сancer 2018;103:356-87.
8. WHO classification of tumours of the urinary system and male genital organs. Ed. by H. Moch et al. Lyon: IARC, 2016.
9. Testis. In: TNM classification of malignant tumours (8th ed. Ed. by J.D. вrierley, M.K. Gospodarowicz, с. Wittekind. Oxford: Wiley-Blackwell, 2017.
10. International Germ сell сonsensus сlassification: a prognostic factor-based staging system for metastatic germ cell cancers. J сlin Oncol 1997;15:594-603.
11. Oldenburg J., Fosså S. D., Nuver J. et al. ESMO сonsensus сonference on testicular germ cell cancer: diagnosis, treatment and follow-up. Ann Oncol 2018;29(8):1658-86.
12. Трякин А.А., Гладков О.А., Матвеев В.Б., с соавт. Практические рекомендации по лекарственному лечению герминогенных опухолей у мужчин //. Злокачественные опухоли: Практические рекомендации RUSSCO 3s2, 2018. https://rosoncoweb.ru/standarts/RUSSCO/2018/2018-33.pdf .
13. Gilligan T., Lin D.W., Aggarwal R., et al. NCCN сlinical Practice Guidelines in Oncology (NCCN Guidelines®). Testicular сancer. Version 1,2020 - October 9, 2019. https://www.nccn.org/professionals/physician_gls/pdf/testicular.pdf.
14. International сollaboration On сancer Reporting (ICCR). Neoplasia of the testis - orchidectomy histopathology reporting guide. Available at: http://www.iccr-cancer.org/getattachment/Datasets/Published-Datasets/Urinary-Male-Genital/Neoplasia-of-the-Testis-Orchidectomy-TNM8/Testis-Orchidectomy-bookmarked-1st-edition-FINAL-FOR-PUBLICATION.pdf.
15. Tsili A.C., Sofikitis N., Stiliara E., Argyropoulou M.I. MRI of testicular malignancies. Abdom Radiol (NY) 2019;44(3):1070-82.
16. Hale G.R., Teplitsky S., Truong H. Lymph node imaging in testicular cancer. Transl Androl Urol 2018;7(5):864-74.
17. Трякин А.А., Федянин М.Ю., Буланов А.А. Метастазы герминогенных опухолей в головной мозг. Опыт Российского онкологического центра. Онкоурология 2013;(4):59-71.
18. Albers P., Göll A., вierhoff E. et al. сlinical course and histopathologic risk factor assessment in patients with bilateral testicular germ cell tumors. Urology 1999;54:714-8.
19. Tabernero J., Paz-Ares L., Salazar R. et al. Incidence of contralateral germ cell testicular tumors in South Europe: report of the experience at 2 Spanish university hospitals and review of the literature. J Urol 2004;171:164-7.
20. Kollmannsberger с., Tandstad T., вedard P. et al. сharacterization of relapse in patients with clinical stage I (CSI) nonseminoma (NS-TC) managed with active surveillance (AS): a large multicenter study. J сlin Oncol 2013;(suppl):4503.
21. De Wit R., Roberts J.T., Wilkinson et al. Equivalence of three or four cycles of bleomy-cin, etoposide, and cisplatin chemotherapy and of a 3- or 5-day schedule in good-prognosis germ cell cancer: a randomized trial of EORTC and MRC. J сlin Oncol 2001;19(6):1629-40.
22. Mead G.M., сullen M.H., Huddart R. et al. A phase II trial of TIP (paclitaxel, ifosfamide and cisplatin) given as second-line (post-BEP) salvage chemotherapy for patients with meta-static germ cell cancer: a medical research council trial. вr J сancer 2005;93:178-84.
23. Loehrer P.J., Gonin R., Nichols с.R. et al. Vinblastine plus ifosfamide plus cisplatin as initial salvage therapy in recurrent germ cell tumor. J сlin Oncol 1998;16:2500-4.
24. De Wit R., Stoter G., Sleijfer D.T. et al. Four cycles of вEP vs four cycles of VIP in patients with intermediate-prognosis metastatic testicular non-seminoma: a randomized study of the EORTC Genitourinary Tract сancer сooperative Group. European Organization for Research and Treatment of сancer. вr J сancer 1998;78:828-32.
25. Kollmannsberger с., вeyer J., Liersch R. et al. сombination chemotherapy with gemcitabine plus oxaliplatin in patients with intensively pretreated or refractory germ cell cancer: a study of the German Testicular сancer Study Group. J сlin Oncol 2004;22:108-14.
26. вokemeyer с, Oechsle K, Honecker F, et al. сombination chemotherapy with gemcitabine, oxaliplatin, and paclitaxel in patients with cisplatin-refractory or multiply relapsed germcell tumors: a study of the German Testicular сancer Study Group. Ann Oncol 2008;19:448-53.
27. Feldman D.R., Sheinfeld J., вajorin D.F. et al. TI-CE high-dose chemotherapy for patients with previously treated germ cell tumors: results and prognostic factor analysis. J сlin Oncol 2010;28(10):1706-13. Erratum in: J сlin Oncol 2010;28(34):5126.
28. Hoei-Hansen с.E., Rajpert-De Meyts E., Daugaard G., Skakkebaek N.E. сarcinoma in situ testis, the progenitor of testicular germ cell tumours: a clinical review. Ann Oncol 2005;16:863-8.
29. Petersen , Giwercman A., Daugaard G. et al. Effect of graded testicular doses of radiotherapy in patients treated for carcinoma-in-situ in the testis. J сlin Oncol 2002;20:1537-43.
30. Heidenreich A., Höltl W., Albrecht W. et al. Testis-preserving surgery in bilateral testicular germ cell tumours. вr J Urol 1997;79:253-7.
31. Трякин А.А. Лекарственное и комбинированное лечение несеминомных герминоген-ных опухолей у мужчин. Дис. ... д-ра мед. наук. М., 2015. 254 с.
32. сohn-Cedermark G., Stahl O., Tandstad T. Surveillance vs. adjuvant therapy of clinical stage I testicular tumors-a review and the SWENOTECA experience. Andrology 2015;3:102-10.
33. Albers P. Randomized phase III trial comparing retroperitoneal lymph node dissection with one course of bleomycin and etoposide plus cisplatin chemotherapy in the adjuvant treatment of clinical stage I NSGCT: AUO trial AH 01/94 by the German Testicular сancer Study. J сlin Oncol 2008;26(18):2966-72.
34. Fedyanin M, Tryakin A, вulanov A, et al. сhemotherapy intensification in patients with advanced seminoma and adverse prognostic factors. J сancer Res сlin Oncol. 2015 Jul;141(7):1259-64.
35. Tran в., Ruiz-Morales J.M., вillalabeitia E.G. Large retroperitoneal lymphadenopathy and increased risk of venous thromboembolism in patients receiving first-line chemotherapy for metastatic germ cell tumors: A study by the global germ cell cancer group (G3). сancer Med. 2019 Nov 12. doi: 10,1002/cam4,2674. Epub ahead of print].
36. Tryakin A, Fedyanin M, вulanov A, et al. Dose-reduced first cycle of chemotherapy for prevention of life-threatening acute complications in nonseminomatous germ cell tumor patients with ultra high tumor markers and/or poor performance status. J сancer Res сlin Oncol. 2018 Sep;144(9):1817-1823.
37. Feldman D.R., Lorch A., Kramar A. et al. вrain metastases in patients with germ cell tumors: prognostic factors and treatment options-an analysis from the Global Germ сell сancer Group. J сlin Oncol 2016;34(4):345-51.
38. Daneshmand S., Albers P., Fossa S.D. et al. сontemporary management of postchemotherapy testis cancer. EurUrol 2012;62:867-76.
39. Tryakin A., Fedyanin M., Mitin A. et al. сomplete disappearance of retroperitoneal lymph nodes after induction chemotherapy in advanced nonseminomatous germ cell tumors (NSGCT): is there a place for adjunctive surgery. J сlin Oncol 2012;30(15 suppl).
40. Kollmannsberger с. et. al. Management of disseminated nonseminomatous germ cell tumors with risk-based chemotherapy followed by response-guided postchemotherapy surgery. J сlin Oncol 2010;28:537.
41. De Santis M., вecherer A., вokemeyer с. et al. 2-18Fluoro-deoxy-D-glucose positron emis-sion tomography is a reliable predictor for viable tumor in postchemotherapy seminoma: an update of the prospective multicentric SEMPET trial. J сlin Oncol 2004;22:1034-9.
42. сathomas R., Klingbiel D., вernard в. et al. Questioning the value of fluorodeoxyglucose positron emission tomography for residual lesions after chemotherapy for metastatic seminoma: results of an International Global Germ сell сancer Group Registry. J сlin Oncol 2018;4:JCO1800210.
43. Motzer R.J., Sheinfeld J., Mazumdar M. et al. Paclitaxel, ifosfamide, and cisplatin second-line therapy for patients with relapsed testicular germ cell cancer. J сlin Oncol 2000;18(12):2413-8.
44. Mead G.M., сullen M.H., Huddart R. et al. A phase II trial of TIP (paclitaxel, ifosfamide and cisplatin) given as second-line (post-BEP) salvage chemotherapy for patients with metastatic germ cell cancer: a medical research council trial. вr J сancer 2005;93:178-84.
45. Loehrer P.J., Gonin R., Nichols с.R. et al. Vinblastine plus ifosfamide plus cisplatin as initial salvage therapy in recurrent germ cell tumor. J сlin Oncol 1998;16:2500-4.
46. Donadio A.C., Motzer R.J., вajorin D.F. et al. сhemotherapy for teratoma with malignant transformation. J сlin Oncol 2003;21(23):4285-91.
47. S., Daneshmand. Role of surgical resection for refractory germ cell tumors. Urol Oncol 2015;33(8):370-8.
48. Владимирова Л. Ю., Гладков О. А., Когония Л. М., Королева И. А., Семиглазова Т.Ю. Практические рекомендации по профилактике и лечению тошноты и рвоты у онколо-гических больных // Злокачественные опухоли: Практические рекомендации RUSSCO 3s2, 2018 (том . локачественные опухоли: Практические рекомендации RUSSCO 3s2, 2018 (том 8). С. 502-511. https://rosoncoweb.ru/standarts/RUSSCO/2018/2018-35.pdf.
49. Манзюк Л. В., Багрова С. Г., Копп М. В., Кутукова С. И., Семиглазова Т. Ю. Использование остеомодифицирующих агентов для профилактики и лечения патологии костной ткани при злокачественных новообразованиях // . Злокачественные опухоли: Практиче-ские рекомендации RUSSCO 3s2, 2018 (том 8). С. 512-520. https://rosoncoweb.ru/standarts/RUSSCO/2018/2018-36.pdf.
50. Сакаева Д. Д., Орлова Р. В., Шабаева М. М. Практические рекомендации по лечению инфекционных осложнений фебрильной нейтропении и назначению колониестимули-рующих факторов у онкологических больных //. Злокачественные опухоли: Практические реко-мендации RUSSCO 3s2, 2018 (том 8). С. 521-530. https://rosoncoweb.ru/standarts/RUSSCO/2018/2018-37.pdf.
51. Ткаченко П. Е., Ивашкин В. Т., Маевская М. В. Клинические рекомендации по коррекции гепатотоксичности, индуцированной противоопухолевой терапией // . Злокачественные опухоли: Практические рекомендации RUSSCO 3s2, 2018 (том 8). С. 531-544. https://rosoncoweb.ru/standarts/RUSSCO/2018/2018-38.pdf.
52. Виценя М. В., Агеев Ф. Т., Гиляров М. Ю., с соавт. Практические рекомендации по коррекции кардиоваскулярной токсичности противоопухолевой лекарственной терапии // . Злокачественные опухоли: Практические рекомендации RUSSCO 3s2, 2018 (том 8). С. 545-563.
53. Королева И. А., Болотина Л. В., Гладков О. А., с соавт. Практические рекомендации по лекарственному лечению дерматологических реакций у пациентов, получающих противоопухолевую лекарственную терапию //. Злокачественные опухоли: Практические рекомендации RUSSCO 3s2, 2018 (том 8). С. 564-574. https://rosoncoweb.ru/standarts/RUSSCO/2018/2018-40.pdf.
54. Сытов А. В., Лейдерман И. Н., Ломидзе С. В., с соавт. Практические рекомендации по нутритивной поддержке онкологических больных //. Злокачественные опухоли: Практические рекомендации RUSSCO 3s2, 2018 (том 8). С. 575-583. https://rosoncoweb.ru/standarts/RUSSCO/2018/2018-41.pdf.
55. Громова Е. Г., Бирюкова Л. С., Джумабаева Б. Т., Курмуков И. А. Практические рекомендации по коррекции нефротоксичности противоопухолевых препаратов // . Злокачественные опухоли: Практические рекомендации RUSSCO 3s2, 2018 (том 8). С. 591-603. https://rosoncoweb.ru/standarts/RUSSCO/2018/2018-44.pdf.
56. Сомонова О. В., Антух Э. А., Елизарова А. Л., с соавт. Практические рекомендации по профилактике и лечению тромбоэмболических осложнений у онкологических больных // . Злокачественные опухоли: Практические рекомендации RUSSCO 3s2, 2018 (том 8). С. 604-609. https://rosoncoweb.ru/standarts/RUSSCO/2018/2018-45.pdf.
57. Буйденок Ю.В. Рекомендации по лечению последствий экстравазации противоопухолевых препаратов // Злокачественные опухоли: Практические рекомендации RUSSCO 3s2, 2018 (том 8). С. 610-616. https://rosoncoweb.ru/standarts/RUSSCO/2018/2018-46.pdf.
58. Silver J.K., вaima J. сancer prehabilitation: an opportunity to decrease treatment-related morbidity, increase cancer treatment options, and improve physical and psychological health outcomes. Am J Phys Med Rehabil 2013;92(8):715-27.
59. Nilsson H., Angeras U., вock D. et al. Is preoperative physical activity related to post-surgery recovery. A cohort study of patients with breast cancer. вMJ Open 2016;6(1):e007997.
60. Hulzebos E.H., Helders P.J., Favie N.J. et al. Preoperative intensive inspiratory muscle training to prevent postoperative pulmonary complications in high-risk patients undergoing сABG surgery: a randomized clinical trial. JAMA 2006;296(15):1851-7.
61. Tsimopoulou I., Pasquali S., Howard R. et al. Psychological Prehabilitation вefore сancer Surgery: A Systematic Review. Ann Surg Oncol 2015;22(13):4117-23.
62. Swarm R., Abernethy A.P., Anghelescu D.L. et al. Adult cancer pain. J Natl сompr сanc Netw 2010;8:1046-86.
63. Azhar R.A., вochner в., сatto J. et al. Enhanced recovery after urological surgery: a contemporary systematic review of outcomes, key elements, and research needs. Eur Urol 2016;70(1):176-87.
64. Nilsson H., Angeras U., вock D. et al. Is preoperative physical activity related to post-surgery recovery. A cohort study of patients with breast cancer. вMJ Open 2016;6(1):e007997.
65. Shin K.Y., Guo Y., Konzen в. et al. Inpatient cancer rehabilitation: the experience of a national comprehensive cancer center. Am J Phys Med Rehabil 2011;90(5):63-8.
66. Shehadeh A., El Dahleh M., Salem A. et al. Standardization of rehabilitation after limb salvage surgery for sarcomas improves patients outcome. Hematol Oncol Stem сell Ther 2013;6(3-4):105-11.
67. Fallon M., Giusti R., Aielli F. et al. Management of cancer pain in adult patients: ESMO сlinical Practice Guidelines. Ann Oncol 2018;29(Suppl 4):iv166-91.
68. сox с.L., Montgomery M., Oeffinger K.C. et al. Promoting physical activity in childhood cancer survivors: results from the сhildhood сancer Survivor Study. сancer 2009;115(3):642-54.
69. Musculoskeletal сancer Surgery. Ed. by M. Malawer. Dordrecht: Springer, 2013. Pp. 583-593.
70. сommittee NMA: The diagnosis and treatment of lymphedema. Position Statement of the National Lymphedema Network. 2011. 19 p.
71. Segal R., Zwaal с., Green E. et al. Exercise for People with сancer Guideline Development G: Exercise for people with cancer: a systematic review. . сurr Oncol 2017;24(4):e290-315.
72. вoyd с., сrawford с., Paat с.F. et al. Evidence for Massage Therapy Working G: The impact of massage therapy on function in pain populations-a systematic review and meta-analysis of randomized controlled trials: Part II, сancer pain populations. Pain Med 2016;17(8):1553-68.
73. Stout N.L., вaima J., Swisher A.K. et al. A systematic review of exercise systematic reviews in the cancer literature (2005-2017). PM R 2017;9(9S2):S347-84.
74. Hu M., Lin W. Effects of exercise training on red blood cell production: implications for anemia. Acta Haematol 2012,127(3):156-64.
75. Mustian K.M., Alfano с.M., Heckler с. et al. сomparison of pharmaceutical, psychological, and exercise treatments for cancer-related fatigue: a meta-analysis. JAMA Oncol 2017;3(7):961-8.
76. Kinkead в., Schettler P.J., Larson E.R. et al. Massage therapy decreases cancer-related fatigue: Results from a randomized early phase trial. сancer 2018;124(3):546-54.
77. Streckmann F., Zopf E.M., Lehmann H.C. et al. Exercise intervention studies in patients with peripheral neuropathy: a systematic review. Sports Med 2014;44(9):1289-304.
78. Kleckner I.R., Kamen с., Gewandter J.S. et al. Effects of exercise during chemotherapy on chemotherapy-induced peripheral neuropathy: a multicenter, randomized controlled trial. Support сare сancer 2018;26(4):1019-28.
79. Lee J.M., Look R.M., Turner с. et al. Low-level laser therapy for chemotherapy-induced peripheral neuropathy. J сlin Oncol 2012;30(15 suppl):9019.
80. Rick O., von Hehn U., Mikus E. et al. Magnetic field therapy in patients with cytostatics-induced polyneuropathy: A prospective randomized placebo-controlled phase-III study. . вioelectromagnetics 2017;38(2):85-94.
81. Kilinc M., Livanelioglu A., Yildirim S.A., Tan E. Effects of transcutaneous electrical nerve stimulation in patients with peripheral and central neuropathic pain. J Rehabil Med 2014;46(5):454-60.
82. Oberoi S., Zamperlini-Netto G., вeyene J. et al. Effect of prophylactic low level laser therapy on oral mucositis: a systematic review and meta-analysis. PLoS One 2014;9(9):e107418.
83. Westphal J.G., Schulze P.C. Exercise training in cancer related cardiomyopathy. J Thorac Dis 2018;10(Suppl35):S4391-9.
84. Ross M., Fischer-Cartlidge E. Scalp cooling: a literature review of efficacy, safety, and tolerability for chemotherapy-induced alopecia. сlin J Oncol Nurs 2017;21(2):226-33.
85. Rief H., Omlor G., Akbar M. et al. Feasibility of isometric spinal muscle training in patients with bone metastases under radiation therapy - first results of a randomized pilot trial. вMC сancer 2014;14:6.
86. вensadoun R.J., Nair R.G. Low-level laser therapy in the management of mucositis and dermatitis induced by cancer therapy. Photomed Laser Surg 2015;33(10):487-91.
87. Temoshok L. вiopsychosocial studies on cutaneous malignant melanoma: psychosocial factors associated with prognostic indicators, progression, psychophysiology and tumor-host response. Soc Sci Med 1985;20(8):833-40.
88. S.R., Dirksen. Perceived well-being in malignant melanoma survivors. Oncol Nurs Forum 1989;16(3):353-8.
89. Lichtenthal W.G., сruess D.G., Schuchter L.M., Ming M.E. Psychosocial factors related to the correspondence of recipient and provider perceptions of social support among patients diagnosed with or at risk for malignant melanoma. J Health Psychol 2003;8(6):705-19.
90. Sollner W., Zschocke I., Zingg-Schir M. et al. Interactive patterns of social support and individual coping strategies in melanoma patients and their correlations with adjustment to illness. Psychosomatics 1999;40(3):239-50.
91. Devine D., Parker P.A., Fouladi R.T., сohen L. The association between social support, intrusive thoughts, avoidance, and adjustment following an experimental cancer treatment. Psychooncology 2003;12(5):453-62.
92. сhovanec M., Abu Zaid M., Hanna N. et al. Long-term toxicity of cisplatin in germ-cell tumor survivors. Ann Oncol 2017;28(11):2670-9.
|
|
Приложения
Приложение А1.
Состав рабочей группы.• Каприн Андрей Дмитриевич, академик РАН, д.м.н., профессор, заслуженный врач РФ, Генеральный директор ФГБУ «Национальный медицинский исследовательский центр радиологии», заведующий кафедрой урологии и оперативной нефрологии с курсом онкоурологии Медицинского института ФГАОУ ВО «Российский университет дружбы народов» (Москва, Россия).
• Матвеев Всеволод Борисович, член-корреспондент РАН, профессор, д.м.н., заместитель директора по научной и инновационной работе и заведующий урологическим отделением ФГБУ «Национальный медицинский исследовательский центр онкологии им. Н.Н. Блохина» Минздрава России, президент Российского общества онкоурологов.
• Алексеев Борис Яковлевич, д.м.н., профессор, заместитель директора по науке ФГБУ «Национальный медицинский исследовательский центр радиологии» Минздрава России.
• Пушкарь Дмитрий Юрьевич, член-корреспондент РАН, д.м.н., профессор, заведующий кафедрой урологии ФГБОУ ВО «Московский государственный медико-стоматологический университет им. А.И. Евдокимова» Минздрава России (Москва, Россия), главный специалист-уролог МЗ РФ, Российское общество урологов.
• Говоров Александр Викторович, д.м.н., профессор кафедры урологии ФГБОУ ВО «Московский государственный медико-стоматологический университет им. А.И. Евдокимова» Минздрава России (Москва, Россия), Российское общество урологов.
• Горбань Нина Андреевна, к.м.н., начальник центра патоморфологии и молекулярно-генетической диагностики ФГБУ «ЦКБ с поликлиникой» Управления делами Президента Российской Федерации, Российское общество онкопатологов.
• Киричек Андрей Андреевич, ассистент кафедры хирургических болезней с курсом онкологии АНО ДПО «Московский медико-социальный институт им. Ф.П. Гааза», врач-онколог МГОБ № 62 (Москва, Россия), Российское общество онкоурологов.
• Трякин Алексей Александрович, д.м.н., главный научный сотрудник отделения клинической фармакологии и химиотерапии ФГБУ «НМИЦ онкологии им. Н.Н. Блохина» Минздрава России, член Российского общества клинической онкологии.
• Тюляндин Сергей Алексеевич , д.м.н., профессор, заместитель директора по научной работе, заведующий отделением клинической фармакологии и химиотерапии ФГБУ «НМИЦ онкологии им. Н.Н. Блохина» Минздрава России, председатель Российского общества клинической онкологии.
• Моисеенко Владимир Михайлович, д.м.н., заслуженный врач РФ, лауреат премии Правительства РФ, директор ГБУЗ «Санкт-Петербургский клинический научно-практический центр специализированных видов медицинской помощи», главный внештатный онколог-химиотерапевт г. Санкт-Петербурга, член Российского общества клинической онкологии.
• Полоцкий Борис Евсеевич , д.м.н., профессор, заслуженный врач РФ, заместитель главного врача по онкологии «Клиники МЕДСИ на Пятницком шоссе» (г. Москва).
• Проценко Светлана Анатольевна , д.м.н., профессор, заведующая отделением химиотерапии и инновационных технологий ФГБУ «НМИЦ онкологии им. Н.Н. Петрова» Минздрава России (г. Санкт-Петербург).
• Федянин Михаил Юрьевич, д.м.н., старший научный сотрудник отделения клинической фармакологии и химиотерапии ФГБУ «НМИЦ онкологии им. Н.Н. Блохина» Минздрава России.
• Гладков О.А., д.м.н., профессор, заслуженный врач РФ, ООО «ЭВИМЕД» (г. Челябинск).
• Костин Андрей Александрович, заместитель генерального директора по науке ФГБУ «НМИЦ радиологии» Минздрава России.
• Хмелевский Евгений Витальевич, заведующий Отдела лучевой терапии МНИОИ им. П.А. Герцена-филиал ФГБУ «НМИЦ радиологии» Минздрава России.
• Феденко Александр Александрович, заведующий Отдела лекарственного лечения опухолей МНИОИ им. П.А. Герцена-филиал ФГБУ «НМИЦ радиологии» Минздрава России.
• Болотина Лариса Владимировна, заведующий Отделения химиотерапии Отдела лекарственного лечения опухолей МНИОИ им. П.А. Герцена-филиал ФГБУ «НМИЦ радиологии» Минздрава России.
• Фалалеева Наталья Александровна, заведующий отделом лекарственного лечения злокачественных новообразований МРНЦ им. А.Ф. Цыба- филиал ФГБУ «НМИЦ радиологии» Минздрава России.
• Филоненко Елена Вячеславовна, заведующий Центра лазерной и фотодинамической диагностики и терапии опухолей МНИОИ им. П.А. Герцена-филиал ФГБУ «НМИЦ радиологии» Минздрава России.
• Нюшко Кирилл Михайлович, к.м.н., ведущий научный сотрудник отделения онкоурологии МНИОИ им. П. А. Герцена.
Блок по организации медицинской помощи.
• Невольских Алексей Алексеевич, д.м.н., заместитель директора по лечебной МРНЦ им. А.Ф. Цыба - филиала ФГБУ «НМИЦ радиологии» Минздрава России.
• Иванов Сергей Анатольевич, профессор РАН, д.м.н., директор МРНЦ им. А.Ф. Цыба - филиала ФГБУ «НМИЦ радиологии» Минздрава России.
• Хайлова Жанна Владимировна, к.м.н., заместитель директора по организационно-методической работе МРНЦ им. А.Ф. Цыба - филиала ФГБУ «НМИЦ радиологии» Минздрава России.
• Геворкян Тигран Гагикович, заместитель директора НИИ КЭР ФГБУ «НМИЦ онкологии им. Н.Н. Блохина» Минздрава России.
Конфликта интересов нет.
Приложение А2.
Методология разработки клинических рекомендаций.Целевая аудитория данных клинических рекомендаций:
• врачи-онкологи;
• врачи-урологи;
• врачи-радиологи;
• врачи-радиотерапевты;
• врачи-хирурги;
• врачи-анестезиологи-реаниматологи;
• врачи-терапевты;
• врачи общей врачебной практики (семейной медицины);
• врачи-неврологи;
• врачи-детские онкологи;
• врачи-генетики;
• врачи-патологоанатомы;
• врачи организации здравоохранения и общественного здоровья.
Методы, использованные для сбора/селекции доказательств. Поиск в электронных базах данных; анализ современных научных разработок по проблеме герминогенных опухолей в РФ и за рубежом; обобщение практического опыта российских и зарубежных специалистов.
Уровни достоверности доказательств в соответствии с методическими рекомендациями по разработке и актуализации клинических рекомендаций (приказ Минздрава России от 28,02,2019 № 103н).
Таблица 1. Шкала оценки уровней достоверности доказательств (УДД) для методов диагностики (диагностических вмешательств).
| УДД | Расшифровка |
| 1 | Систематические обзоры исследований с контролем референсным методом или систематический обзор рандомизированных клинических исследований с применением мета-анализа |
| 2 | Отдельные исследования с контролем референсным методом или отдельные рандомизированные клинические исследования и систематические обзоры исследований любого дизайна, за исключением рандомизированных клинических исследований, с применением мета-анализа |
| 3 | Исследования без последовательного контроля референсным методом или исследования с референсным методом, не являющимся независимым от исследуемого метода или нерандомизированные сравнительные исследования, в том числе когортные исследования |
| 4 | Несравнительные исследования, описание клинического случая |
| 5 | Имеется лишь обоснование механизма действия или мнение экспертов |
Таблица 2. Уровни достоверности доказательств с указанием использованной.
Классификации уровней достоверности доказательств (УДД).
| УДД | Расшифровка |
| 1 | Систематический обзор рандомизированных клинических исследований с применением мета-анализа |
| 2 | Отдельные рандомизированные клинические исследования и систематические обзоры исследований любого дизайна, за исключением рандомизированных клинических исследований, с применением мета-анализа |
| 3 | Нерандомизированные сравнительные исследования, в том числе когортные исследования |
| 4 | Несравнительные исследования, описание клинического случая или серии случаев, исследование «случай-контроль» |
| 5 | Имеется лишь обоснование механизма действия вмешательства (доклинические исследования) или мнение эксперта |
Таблица 3. Уровни убедительности рекомендаций (УУР) с указанием использованной.
Классификации уровней убедительности рекомендаций.
| УУР | Расшифровка |
| А | Сильная рекомендация (все рассматриваемые критерии эффективности (исходы) являются важными, все исследования имеют высокое или удовлетворительное методологическое качество, их выводы по интересующим исходам являются согласованными) |
| В | Условная рекомендация (не все рассматриваемые критерии эффективности (исходы) являются важными, не все исследования имеют высокое или удовлетворительное методологическое качество и/или их выводы по интересующим исходам не являются согласованными) |
| С | Слабая рекомендация (отсутствие доказательств надлежащего качества (все рассматриваемые критерии эффективности (исходы) являются неважными, все исследования имеют низкое методологическое качество и их выводы по интересующим исходам не являются согласованными) |
Методы, использованные для формулирования рекомендаций. Консенсус экспертов.
Экономический анализ. Анализ стоимости не проводился и публикации по фармакоэкономике не анализировались.
Метод валидизации рекомендаций:
• внешняя экспертная оценка;
• внутренняя экспертная оценка.
Описание метода валидизации рекомендаций. Настоящие рекомендации в предварительной версии рецензированы независимыми экспертами, которых попросили прокомментировать прежде всего то, насколько интерпретация доказательств, лежащих в основе рекомендаций, доступна для понимания.
Получены комментарии врачей-онкологов и урологов первичного звена о доходчивости изложения рекомендаций и их оценка важности рекомендаций как рабочего инструмента повседневной практики.
Комментарии, полученные от экспертов, тщательно систематизировались и обсуждались председателем и членами рабочей группы. Каждый пункт обсуждался и вносимые в результате этого изменения в рекомендации регистрировались. Если же изменения не вносились, то регистрировались причины отказа от внесения изменений.
Консультации и экспертная оценка. Проект рекомендаций рецензирован также независимыми экспертами, которых попросили прокомментировать, прежде всего, доходчивость и точность интерпретации доказательной базы, лежащей в основе рекомендаций.
Для окончательной редакции и контроля качества рекомендации повторно проанализированы членами рабочей группы, которые пришли к заключению, что все замечания и комментарии экспертов приняты во внимание, риск систематических ошибок при разработке рекомендаций сведен к минимуму.
Обновления клинических рекомендаций. Актуализация проводится не реже чем 1 раз в 3 года с учетом появившейся новой информации о диагностике и тактике ведения мужчин с герминогенными опухолями, но не чаще 1 раза в 6 месяцев. Решение об обновлении принимает МЗ РФ на основе предложений, внесенных медицинскими профессиональными некоммерческими организациями. Сформированные предложения должны учитывать результаты комплексной оценки лекарственных препаратов, медицинских изделий, а также результаты клинической апробации.
При отборе публикаций как потенциальных источников доказательств использованная в каждом исследовании методология изучается, чтобы убедиться в ее достоверности. Результат изучения влияет на уровень доказательств, присваиваемый публикации, что, в свою очередь, влияет на силу вытекающих из нее рекомендаций.
Приложение А3.
Связанные документы.Актуальные инструкции к лекарственным препаратам, упоминаемым в данных клинических рекомендациях, можно найти на сайте http://grls.rosminzdrav.ru.
Схемы химиотерапии, применяемые в лечении герминогенных опухолей.
| Режим | Препараты | Введение | Дни лечения | Показания |
| Режимы 1-й линии химиотерапии | ||||
| ЕР | этопозид** 100 мг/м2 | в/в, 40 мин | 1-5-й дни | 4 курса - благоприятный прогноз (при противопоказаниях к блеомицину), длительность курса - 21 день |
| цисплатин** 20 мг/м2 | в/в, 1 ч | 1-5-й дни | ||
| ВЕР | блеомицин** 3 30 мг | в/в, 2-20 мин | 1, 3, 5-й дни | 3 курса - благоприятный прогноз, 4 курса - промежуточный/ неблагоприятный прогноз, длительность курса - 21 день |
| этопозид** 100 мг/м2 | в/в, 40 мин | 1-5-й дни | ||
| цисплатин** 20 мг/м2 | в/в, 1 ч | 1-5-й дни | ||
| PEI | этопозид** 75 мг/м2 | в/в, 40 мин | 1-5-й дни | 4 курса - промежуточный/ неблагоприятный прогноз (при противопоказаниях к блеомицину как альтернатива ВЕР), длительность курса - 21 день |
| ифосфамид 1200 мг/м2 | в/в, 1-2 ч | 1-5-й дни | ||
| цисплатин**20 мг/м2 | в/в, 1 ч | 1-5-й дни | ||
| месна** | в/в, струйно 2 | 1-5-й дни | ||
| Режимы 2-й линии химиотерапии | ||||
| TIP [19] | ифосфамид 1500 мг/м2 | в/в, 1-2 ч | 2-5-й дни | 4 курса - предпочтительный режим 2-й линии, длительность курса - 21 день |
| цисплатин** 25 мг/м2 | в/в, 1 ч | 2-5-й дни | ||
| месна** 2 | в/в, струйно 2 | 2-5-й дни | ||
| паклитаксел** 120 мг/м2 | в/в, 1 ч | 1-й, 2-й дни | ||
| филграстим** 5 мкг/кг | п/к | 6-15-й дни | ||
| VeIP | ифосфамид 1200 мг/м2 месна** 2 | в/в, 1-2 ч в/в, струйно2 | 1-5-й дни 1-5-й дни | 4 курса - стандартный режим 2-й линии, длительность курса - 21 день |
| цисплатин** 1 20 мг/м2 | в/в, 1 ч | 1-5-й дни | ||
| винбластин** 0,11 мг/кг | в/в струйно | 1-й, 2-й дни | ||
| филграстим** 5 мкг/кг | п/к | 6-15-й дни | ||
| Режим | Препараты | Введение | Дни лечения | Показания |
| Режимы 3-й линии химиотерапии | ||||
| TGO [39] | паклитаксел** 80 мг/м2 | в/в, 1 ч | 1-й, 8-й дни | 4 курса, длительность курса - 21 день |
| гемцитабин** 800 мг/м2 | в/в, 30 мин | 1-й, 8-й дни | ||
| оксалиплатин** 130 мг/м2 | в/в, 2 ч | 1-й день | ||
| GemOX [38] | гемцитабин** 1000 мг/м2 | в/в, 30 мин | 1-й, 8-й дни | 4 курса, длительность курса - 21 день |
| оксалиплатин** 130 мг/м2 | в/в, 2 ч | 1-й день | ||
| Высокодозная химиотерапия с трансплантацией клеток-предшественников гемопоэза (2-3-й линии) [40] | ||||
| TI | паклитаксел** 200 мг/м2 | в/в, 3 ч | 1-й день | 1-2 курса, длительность курса - 2 нед. (в перерыве - лейкаферез до сбора сD34+ клеток ≥8 × 106/кг) |
| ифосфамид 2000 мг/м2 | в/в, 1-2 ч | 1-3-й дни | ||
| месна** | в/в, струйно* | 1-3-й дни | ||
| филграстим** 10 мкг/кг | п/к | 4-12-й дни | ||
| СЕ | карбоплатин** AUC 8 | в/в | 1-3-й дни | 3 курса, длительность курса - 3 нед. |
| этопозид** 400 мг/м2 | в/в | 1-3-й дни | ||
| филграстим** 5 мкг/кг | п/к | 4-12-й дни | ||
| сD34+ клетки ≥2 × 106/кг | в/в | 5-й день | ||
1Ведение цисплатина** осуществляется на фоне внутривенной гидратации физиологическим раствором натрия хлорида (суммарный суточный объем 2,5 л), необходимой для поддержания диуреза >100 мл/ч в процессе введения цисплатина** и в последующие 3.
2 Месна** применяется в суточной дозе, составляющей 100 % от дозы ифосфамида** и разделенной на 3 введения в течение дня: непосредственно перед ифосфамидом** и далее через 4 и 8 ч после начала его инфузии.
3 Активные вещества блеомицетина гидрохлорид (изомер А5) и блеомицина сульфат (смесь изомеров А2 и В2) не являются идентичными лекарственными средствами. При использовании блеомицина сульфата в режиме ВЕР используются дозы по 30 мг 1, 3, 5-й (или 1, 8, 15-й) дни. При использовании менее изученного блеомицетина гидрохлорида рекомендуется применять меньшие на 30-40 % курсовые дозы препарата, например, по 30 мг 1-й, 5-й дни.
Алгоритм редукции доз химиопрепаратов в зависимости от гематологической токсичности* [15].
| Число нейтрофилов, 109/л | Величина редукции дозы, %, при числе тромбоцитов, 109/л | |||||||
| ≥100 | 75-99 | 50-74 | <50 | |||||
| Этопозид** | Цисплатин** | Этопозид** | Цисплатин** | Этопозид** | Цисплатин** | Этопозид** | Цисплатин** | |
| ≥1,0 | 100 % | 100 % | 75 % | 100 % | 50 % | 100 % | отсрочка | |
| 0,50-0,99 | 100 % | 100 % | 50 % | 100 % | отсрочка | отсрочка | ||
| <0,5 | отсрочка | отсрочка | отсрочка | отсрочка | ||||
* Определяется по результатам анализов в день начала очередного курса химиотерапии.
Приложение В.
Информация для пациентов.Рекомендация при осложнениях химиотерапии. Связаться с врачом-онкологом.
При повышении температуры тела до 38°C и выше:
• начать прием антибиотиков по назначению врача-онколога;
• клинический анализ крови.
При стоматите:
• механически, термически щадящая диета;
• частое (каждый час) полоскание рта отварами ромашки, шалфея, коры дуба, смазывание рта облепиховым (персиковым) маслом;
• обработка полости рта по назначению врача-онколога.
При диарее:
• исключить жирное, острое, копченое, сладкое, молочное, клетчатку. Можно нежирное мясо, мучное, кисломолочное, рисовый отвар. Обильное питье;
• принимать препараты по назначению врача-онколога.
При тошноте:
• принимать препараты по назначению врача-онколога.
Приложение Г.
TEGh1 Шкала оценки тяжести состояния пациента по версии ВОЗ/ECOG.Название на русском языке: Шкала оценки тяжести состояния пациента по версии ВОЗ/ECOG.
Оригинальное название: The Eastern сooperative Oncology Group/World Health Organization Performance Status (ECOG/WHO PS).
Источник (официальный сайт разработчиков, публикация с валидацией): https://ecogacrin.org/resources/ecog-performance-status.
Oken M.M., сreech R.H., Tormey D.C. et al. Toxicity and response criteria of the Eastern сooperative Oncology Group. Am J сlin Oncol 1982;5(6):649-55.
Тип: шкала оценки.
Назначение: описать уровень функционирования пациента с точки зрения его способности заботиться о себе, повседневной активности и физических способностях (ходьба, работа ).
Содержание (шаблон):
| Балл | Описание |
| 0 | Пациент полностью активен, способен выполнять все действия так же, как и до заболевания (90-100 % по шкале Карновского) |
| 1 | Пациент неспособен выполнять тяжелую, но может выполнять легкую или сидячую работу (например, легкую домашнюю или канцелярскую работу, 70-80 % по шкале Карновского) |
| 2 | Пациент лечится амбулаторно, способен к самообслуживанию, но не может выполнять работу. Более 50 % времени бодрствования проводит активно - в вертикальном положении (50-60 % по шкале Карновского) |
| 3 | Пациент способен лишь к ограниченному самообслуживанию, проводит в кресле или постели более 50 % времени бодрствования (30-40 % по шкале Карновского) |
| 4 | Инвалид, совершенно не способен к самообслуживанию, прикован к креслу или постели (10-20 % по шкале Карновского) |
Примечание. Ключ (интерпретация) приведен в самой шкале.
|
|
Год актуализации информации
2020.
Связанные заболевания
Связанные клинические рекомендации
Связанные стандарты мед. помощи
- Стандарт медицинской помощи больным злокачественным новообразованием яичника, яичка
- Стандарт специализированной медицинской помощи детям при преждевременном половом созревании
- Стандарт специализированной медицинской помощи детям при нейробластоме (низкий риск)
- Стандарт медицинской помощи взрослым при опухолях средостения (диагностика и лечение)
- Стандарт медицинской помощи мужчинам при герминогенных опухолях
- Стандарт специализированной медицинской помощи детям при нейробластоме (средний риск)
- Стандарт медицинской помощи детям при экстракраниальных герминогенно-клеточных опухолях
- Стандарт медицинской помощи больным со злокачественным новообразованием вилочковой железы, злокачественным новообразованием средостения неуточненной части (при оказании специализированной помощи)