МКБ-10 коды
- МКБ-10
- C71.8 Злокачественное новообразование головного мозга, выходящее за пределы одной и более вышеуказанных локализаций
- D43.0 Новообразование неопределенного или неизвестного характера головного мозга над мозговым наметом
- C71.1 Злокачественное новообразование лобной доли
- C71.2 Злокачественное новообразование височной доли
- D35.2 Доброкачественное новообразование гипофиза
- D35.4 Доброкачественное новообразование шишковидной железы
- D33.0 Доброкачественное новообразование головного мозга над мозговым наметом
- C71.3 Злокачественное новообразование теменной доли
|
|
Вступление
МКБ 10: С70/С71/С72/С75.1/C75.2/C75.3/C75.4/C75.5/C75.8/C75.9/ D32/D33/D35.2/D35.3/D35.4/D35.7/D35.8/D35.9/D42/D43/D44.3/D44.4/D44.5/D44.6/D44.7/D44.9.
Год утверждения (частота пересмотра): 2017 (пересмотр каждые 3 года).
ID: КР77.
Профессиональные ассоциации.
• Российское общество детских онкологов (РОДО).
Год утверждения (частота пересмотра): 2017 (пересмотр каждые 3 года).
ID: КР77.
Профессиональные ассоциации.
• Российское общество детских онкологов (РОДО).
Профессиональные ассоциации
• Российское общество детских онкологов (РОДО).
Список сокращений
АМБ - анапластическая МБ.
АТРО - атипичная тератоид-рабдоидная опухоль.
АФП - альфафетопротеин.
АЭ - анапластическая эпендимома.
БДУ - без дополнительных уточнений.
В/в - внутривенно.
В/в кап. - внутривенно капельно.
В/в стр. - внутривенно струйно.
ВДХТ - высокодозная химиотерапия.
ВОЗ - Всемирная организация здравоохранения.
ГКО - герминативно-клеточная опухоль.
ГКСФ - гранулоцитарные колониестимулирующие фактору.
Гр - грей.
Д.м.н. - доктор медицинских наук.
ДНК - дезоксирибонуклеиновая кислота.
ДЭНТО - дисэмбриопластическая нейроэпителиальная опухоль.
ЗНО - злокачественное новообразование.
ЗЧЯ - задняя черепная ямка.
И/в - интравентрикулярное.
ИГХ - иммуногистохимия.
КВ - контрастное вещество.
ККМБ - крупно-клеточная МБ.
КМБ - классическая МБ.
КОМ - клинический объем мишени.
КТ - компьютерная томография.
КУ - контрастное усиление.
ЛДГ - лактатдегидрогеназа.
ЛТ - лучевая терапия.
МБ - медуллобластома.
Мг/м2 - миллиграмм на метр квадратный.
МКБ - Международная классификация болезней.
МОО - макроскопический объем опухоли.
МРТ - магнитно-резонансная томография.
МЭП - медуллоэпителиома.
ОГМ - опухоли головного мозга.
ПБ - прогрессирование болезни.
ПБЛ - пинеобластома.
ПНЭО - примитивная нейроэктодермальная опухоль.
ПОМ - планируемый объем мишени.
ПСК - периферические стволовые клетки.
ПХТ - полихимиотерапия.
ПЭ - полный эффект.
ПЭТ-КТ - позитронно-эмиссионная компьютерная томография.
РИД - радиоизотопная диагностика.
РКИ - рандомизированное контролируемое исследование.
РОД - разовая очаговая доза.
СМЖ - спинно-мозговая жидкость.
СОД - суммарная очаговая доза.
СРХ - стереотаксическая радиохирургия.
ТКМ - трансплантация костного мозга.
УЗИ - ультразвуковое исследование.
ХГЧ - человеческий хориогонический гонадотропин.
ХКЦ - хориоидкарцинома.
ХП - химиопрепарат.
ЦНС - центральная нервная система.
ЦСЖ - церебро-спинальная жидкость.
ЧЭ - частичный эффект.
Э - эпендимома.
ALK - anaplastic lymphoma kinase.
FISH - fluorescence in situ hybridization.
ICRU - International сomission on Radiation Units and Measurments.
NOS - not otherwise specified.
SIOP - Society International Society of Paediatric Oncology.
АТРО - атипичная тератоид-рабдоидная опухоль.
АФП - альфафетопротеин.
АЭ - анапластическая эпендимома.
БДУ - без дополнительных уточнений.
В/в - внутривенно.
В/в кап. - внутривенно капельно.
В/в стр. - внутривенно струйно.
ВДХТ - высокодозная химиотерапия.
ВОЗ - Всемирная организация здравоохранения.
ГКО - герминативно-клеточная опухоль.
ГКСФ - гранулоцитарные колониестимулирующие фактору.
Гр - грей.
Д.м.н. - доктор медицинских наук.
ДНК - дезоксирибонуклеиновая кислота.
ДЭНТО - дисэмбриопластическая нейроэпителиальная опухоль.
ЗНО - злокачественное новообразование.
ЗЧЯ - задняя черепная ямка.
И/в - интравентрикулярное.
ИГХ - иммуногистохимия.
КВ - контрастное вещество.
ККМБ - крупно-клеточная МБ.
КМБ - классическая МБ.
КОМ - клинический объем мишени.
КТ - компьютерная томография.
КУ - контрастное усиление.
ЛДГ - лактатдегидрогеназа.
ЛТ - лучевая терапия.
МБ - медуллобластома.
Мг/м2 - миллиграмм на метр квадратный.
МКБ - Международная классификация болезней.
МОО - макроскопический объем опухоли.
МРТ - магнитно-резонансная томография.
МЭП - медуллоэпителиома.
ОГМ - опухоли головного мозга.
ПБ - прогрессирование болезни.
ПБЛ - пинеобластома.
ПНЭО - примитивная нейроэктодермальная опухоль.
ПОМ - планируемый объем мишени.
ПСК - периферические стволовые клетки.
ПХТ - полихимиотерапия.
ПЭ - полный эффект.
ПЭТ-КТ - позитронно-эмиссионная компьютерная томография.
РИД - радиоизотопная диагностика.
РКИ - рандомизированное контролируемое исследование.
РОД - разовая очаговая доза.
СМЖ - спинно-мозговая жидкость.
СОД - суммарная очаговая доза.
СРХ - стереотаксическая радиохирургия.
ТКМ - трансплантация костного мозга.
УЗИ - ультразвуковое исследование.
ХГЧ - человеческий хориогонический гонадотропин.
ХКЦ - хориоидкарцинома.
ХП - химиопрепарат.
ЦНС - центральная нервная система.
ЦСЖ - церебро-спинальная жидкость.
ЧЭ - частичный эффект.
Э - эпендимома.
ALK - anaplastic lymphoma kinase.
FISH - fluorescence in situ hybridization.
ICRU - International сomission on Radiation Units and Measurments.
NOS - not otherwise specified.
SIOP - Society International Society of Paediatric Oncology.
Термины и определения
PFS. Выживаемость без прогрессирования болезни - от даты завершения терапии до даты возникновения рецидива.
Общая выживаемость (ОВ). От даты начала лечения до даты последнего обследования или смерти больного.
Локальный рецидив. Повторный рост опухоли на том же месте.
Мультимодальное лечение. Различные методы воздействия на опухоль, выбор которых зависит от следующих факторов - стадии заболевания, возраста, гистологического варианта опухоли, молекулярных маркеров и ответа на терапию.
Ремиссия (Р). Отсутствие признаков опухолевого роста в течение 6 нед. после достижения полного эффекта (ПЭ), при изначальном поражении ликвора - полная санация.
Полный эффект. Полное отсутствие опухоли по данным КТ/МРТ головного мозга и/или МРТ спинного мозга; исчезновение опухолевых клеток в ликворе; неврологический статус стабильный либо с положительной динамикой.
Частичный эффект. Уменьшение суммы максимальных диаметров всех поддающихся измерению образований при КТ и/или МРТ исследованиях на 50% и более; неврологический статус стабильный либо с положительной динамикой.
Стабилизация заболевания. Уменьшение размеров первичного очага опухоли или любого из метастазов на КТ/МРТ снимках менее чем на 50%; неврологический статус стабильный либо с положительной динамикой.
Отсутствие эффекта. Отсутствие существенных изменений или увеличение размеров опухоли менее, чем на 25% по данным КТ/МРТ.
Прогрессирование заболевания. Увеличение размеров опухолевых очагов более чем на 25% или появление новых очагов; неврологический статус стабильный или с отрицательной динамикой.
Общая выживаемость (ОВ). От даты начала лечения до даты последнего обследования или смерти больного.
Локальный рецидив. Повторный рост опухоли на том же месте.
Мультимодальное лечение. Различные методы воздействия на опухоль, выбор которых зависит от следующих факторов - стадии заболевания, возраста, гистологического варианта опухоли, молекулярных маркеров и ответа на терапию.
Ремиссия (Р). Отсутствие признаков опухолевого роста в течение 6 нед. после достижения полного эффекта (ПЭ), при изначальном поражении ликвора - полная санация.
Полный эффект. Полное отсутствие опухоли по данным КТ/МРТ головного мозга и/или МРТ спинного мозга; исчезновение опухолевых клеток в ликворе; неврологический статус стабильный либо с положительной динамикой.
Частичный эффект. Уменьшение суммы максимальных диаметров всех поддающихся измерению образований при КТ и/или МРТ исследованиях на 50% и более; неврологический статус стабильный либо с положительной динамикой.
Стабилизация заболевания. Уменьшение размеров первичного очага опухоли или любого из метастазов на КТ/МРТ снимках менее чем на 50%; неврологический статус стабильный либо с положительной динамикой.
Отсутствие эффекта. Отсутствие существенных изменений или увеличение размеров опухоли менее, чем на 25% по данным КТ/МРТ.
Прогрессирование заболевания. Увеличение размеров опухолевых очагов более чем на 25% или появление новых очагов; неврологический статус стабильный или с отрицательной динамикой.
Описание
Опухоли головного и спинного мозга. Гетерогенная группа новообразований, которые локализуются в структурах головного и спинного мозга и различаются по гистологическому строению и степени злокачественности.
Причины
Причины развития опухолей головного и спинного мозга до настоящего времени остаются неизвестными.
Эпидемиология
Первичные новообразования центральной нервной системы (ЦНС) занимают второе место в структуре злокачественных новообразований в педиатрии, составляя 16-20%, и являются наиболее распространенными солидными опухолями у детей; на 95% они представлены опухолями головного мозга (ОГМ). Опухоли спинного мозга у детей составляют 5% среди всех опухолей ЦНС. Заболеваемость опухолями ЦНС составляет 4 случая на 100 тыс. детского населения (0 - 17 лет). Показатель заболеваемости опухолями ЦНС выше у мальчиков (4,2 на 100 тыс.) по сравнению с девочками (3,8 на 100 тыс.
Наблюдается два пика заболеваемости опухолями головного мозга. Первый пик с небольшим преобладанием мальчиков отмечается в первое десятилетие жизни, второй наблюдается с третьего-четвертого десятилетия и достигает пика к 60 годам. В структуре первого пика преобладают эмбриональные новообразования головного мозга и пилоидная астроцитома. С третьего десятилетия резко повышается заболеваемость опухолями головного мозга, типичными для взрослых - супратенториальными глиомами.
Эмбриональные опухоли ЦНС. Наиболее часто встречающаяся группа злокачественных опухолей детского возраста, которая составляет 25% от всех новообразований ЦНС у детей. В соответствии с классификацией ВОЗ эмбриональные опухоли ЦНС относят к группе высоко злокачественных опухолей (Grade IV).
К эмбриональным опухолям ЦНС относятся: медуллобластома (МБ), пинеобластома (ПБЛ), эмбриональная опухоль с многорядными розетками и эмбриональная опухоль ЦНС без уточнения (NOS, not otherwise specified), эмбриональная опухоль ЦНС с рабдоидными признаками, нейробластома ЦНС, ганглионейробластома ЦНС, атипичная тератоид-рабдоидная опухоль (АТРО) и медуллоэпителиома (МЭП).
Медуллобластома - наиболее частая злокачественная опухоль у детей. Около 45 - 50% пациентов при первичной диагностике имеют метастазирование в пределах ЦНС и крайне редко за пределами ЦНС, определяемое соответственно классификации по Чангу (М стадия). В соответствии с классификацией ВОЗ 2016 г. выделяют 4 гистологических варианта МБ: классическая, анапластическая/крупноклеточная, десмопластическая/нодулярная, медуллобластома с повышенной нодуллярностью.
Определение варианта медуллобластомы связано с прогнозом: нодулярный и десмопластический варианты являются прогностически благоприятными; крупноклеточная/анапластическая медуллобластома - ассоциируется с высоким риском метастазирования.
В настоящее время на основании молекулярных исследований выделены 4 молекулярных варианта медуллобластомы: медуллобластома c активацией WNT сигнального пути диагностируется на основании выявления мутации гена сTNB1, медуллобластома с активацией SHH сигнального пути и мутацией гена ТР53 диагностируется на основании выявления мутации генов PTCH1/SMO/SUFU и мутации в гене ТР53, медуллобластома с активацией SHH без мутации в гене ТР53, медуллобластома не WNT/не SHH, медуллобластома, группа 3 - характеризуется экспрессией гена Photoreceptor/GALAergic, медуллобластома группа 4 устанавливается на основании цитогенетических аберраций: амплификация сDK6, количественные изменения на хромосоме 17 и делеция хромосомы 10q.
Молекулярное выделение группы медуллобластомы обусловливает прогноз заболевания: WNT - очень хороший; SHH - у младшего возраста - хороший, у взрослых - промежуточный; группа 3 - плохой; группа 4 - промежуточный.
Эпендимома. Третья по частоте опухоль ЦНС у детей. Локализация в задней черепной ямке вызывает гидроцефалию, супратенториально с распространением в паренхиму мозга - может быть причиной судорог, двигательных и сенсорных нарушений.
Соответственно классификации ВОЗ 2016 г. выделяют 4 типа эпендимарных опухолей: субэпендимома (I степень злокачественности), миксопапиллярная эпендимома (I степень злокачественности), эпендимома (II степень злокачественности) и анапластическая эпендимома (III степень злокачественности).
Независимо от степени злокачественности все эпендимомы имеют риск метастазирования и рецидива.
Астроцитомы. Гетерогенная группа опухолей, происходящих из глиальных клеток, которые составляют 40 - 50% среди всех опухолей ЦНС.
Пилоцитарная астроцитома является наиболее распространенным вариантом у детей и составляет около 80% всех астроцитом.
Диффузная астроцитома составляет около 15%, гистологически относится к опухоли II степени злокачественности, характеризуется медленным ростом, может локализовываться в любом отделе ЦНС, но большинство располагается супратенториально и часто подвергается трансформации в злокачественную глиому.
Диффузная злокачественная глиома локализуется в области ствола мозга, в таламусе и спинном мозге, имеет астроцитарную дифференцировку и мутацию гена К27М, относится по классификации ВОЗ к опухолям IV степени злокачественности. Астроцитомы редко метастазируют в головной и спинной мозг.
Астроцитомы низкой степени злокачественности в 15% случаев встречаются у детей с нейрофиброматозом I типа, глиомы в области хиазмы - у 50% детей с нейрофиброматозом I типа.
Основным прогностическим фактором у больных с астроцитомами является гистологический диагноз, который определяет тактику лечения. Другими важными прогностическими критериями являются объем операции, молекулярно-генетические особенности опухоли, возраст пациента, общий статус (шкала Карновского).
Наблюдается два пика заболеваемости опухолями головного мозга. Первый пик с небольшим преобладанием мальчиков отмечается в первое десятилетие жизни, второй наблюдается с третьего-четвертого десятилетия и достигает пика к 60 годам. В структуре первого пика преобладают эмбриональные новообразования головного мозга и пилоидная астроцитома. С третьего десятилетия резко повышается заболеваемость опухолями головного мозга, типичными для взрослых - супратенториальными глиомами.
Эмбриональные опухоли ЦНС. Наиболее часто встречающаяся группа злокачественных опухолей детского возраста, которая составляет 25% от всех новообразований ЦНС у детей. В соответствии с классификацией ВОЗ эмбриональные опухоли ЦНС относят к группе высоко злокачественных опухолей (Grade IV).
К эмбриональным опухолям ЦНС относятся: медуллобластома (МБ), пинеобластома (ПБЛ), эмбриональная опухоль с многорядными розетками и эмбриональная опухоль ЦНС без уточнения (NOS, not otherwise specified), эмбриональная опухоль ЦНС с рабдоидными признаками, нейробластома ЦНС, ганглионейробластома ЦНС, атипичная тератоид-рабдоидная опухоль (АТРО) и медуллоэпителиома (МЭП).
Медуллобластома - наиболее частая злокачественная опухоль у детей. Около 45 - 50% пациентов при первичной диагностике имеют метастазирование в пределах ЦНС и крайне редко за пределами ЦНС, определяемое соответственно классификации по Чангу (М стадия). В соответствии с классификацией ВОЗ 2016 г. выделяют 4 гистологических варианта МБ: классическая, анапластическая/крупноклеточная, десмопластическая/нодулярная, медуллобластома с повышенной нодуллярностью.
Определение варианта медуллобластомы связано с прогнозом: нодулярный и десмопластический варианты являются прогностически благоприятными; крупноклеточная/анапластическая медуллобластома - ассоциируется с высоким риском метастазирования.
В настоящее время на основании молекулярных исследований выделены 4 молекулярных варианта медуллобластомы: медуллобластома c активацией WNT сигнального пути диагностируется на основании выявления мутации гена сTNB1, медуллобластома с активацией SHH сигнального пути и мутацией гена ТР53 диагностируется на основании выявления мутации генов PTCH1/SMO/SUFU и мутации в гене ТР53, медуллобластома с активацией SHH без мутации в гене ТР53, медуллобластома не WNT/не SHH, медуллобластома, группа 3 - характеризуется экспрессией гена Photoreceptor/GALAergic, медуллобластома группа 4 устанавливается на основании цитогенетических аберраций: амплификация сDK6, количественные изменения на хромосоме 17 и делеция хромосомы 10q.
Молекулярное выделение группы медуллобластомы обусловливает прогноз заболевания: WNT - очень хороший; SHH - у младшего возраста - хороший, у взрослых - промежуточный; группа 3 - плохой; группа 4 - промежуточный.
Эпендимома. Третья по частоте опухоль ЦНС у детей. Локализация в задней черепной ямке вызывает гидроцефалию, супратенториально с распространением в паренхиму мозга - может быть причиной судорог, двигательных и сенсорных нарушений.
Соответственно классификации ВОЗ 2016 г. выделяют 4 типа эпендимарных опухолей: субэпендимома (I степень злокачественности), миксопапиллярная эпендимома (I степень злокачественности), эпендимома (II степень злокачественности) и анапластическая эпендимома (III степень злокачественности).
Независимо от степени злокачественности все эпендимомы имеют риск метастазирования и рецидива.
Астроцитомы. Гетерогенная группа опухолей, происходящих из глиальных клеток, которые составляют 40 - 50% среди всех опухолей ЦНС.
Пилоцитарная астроцитома является наиболее распространенным вариантом у детей и составляет около 80% всех астроцитом.
Диффузная астроцитома составляет около 15%, гистологически относится к опухоли II степени злокачественности, характеризуется медленным ростом, может локализовываться в любом отделе ЦНС, но большинство располагается супратенториально и часто подвергается трансформации в злокачественную глиому.
Диффузная злокачественная глиома локализуется в области ствола мозга, в таламусе и спинном мозге, имеет астроцитарную дифференцировку и мутацию гена К27М, относится по классификации ВОЗ к опухолям IV степени злокачественности. Астроцитомы редко метастазируют в головной и спинной мозг.
Астроцитомы низкой степени злокачественности в 15% случаев встречаются у детей с нейрофиброматозом I типа, глиомы в области хиазмы - у 50% детей с нейрофиброматозом I типа.
Основным прогностическим фактором у больных с астроцитомами является гистологический диагноз, который определяет тактику лечения. Другими важными прогностическими критериями являются объем операции, молекулярно-генетические особенности опухоли, возраст пациента, общий статус (шкала Карновского).
|
|
Классификация
До 2016 г. классификация опухолей ЦНС (ВОЗ 2000 и 2008 гг.) была основана на концепции гистогенеза - определение гистологического варианта опухоли с помощью иммуногистохимической (ИГХ) экспрессии протеинов и электронной микроскопии. Классификация 2016 г. основана на комбинации фенотипических и генетических параметров, которые определяют с помощью ИГХ или fluorescence in situ hybridization (FISH).
Классификация опухолей ЦНС (ВОЗ, 2016 г.
ДИФФУЗНЫЕ АСТРОЦИТОМЫ И ОЛИГОДЕНДРОГЛИАЛЬНЫЕ ОПУХОЛИ.
Диффузная астроцитома IDH мутантная.
• гемистоцитарная.
Диффузная астроцитома IDH «дикий» тип.
Диффузная астроцитома без уточнения (NOS).
Анапластическая астроцитома IDH мутантная.
Анапластическая астроцитома IDH дикий тип.
Анапластическая астроцитома без уточнения (NOS).
Глиобластома IDH дикий тип.
• Гигантоклеточная.
• Глиосаркома.
• Эпителиоидная глиобластома.
Глиобластома IDH мутантная.
Глиобластома без уточнения (NOS).
Диффузная астроцитома среднего мозга Н3К27М-мутантная.
Олигодендроглиома IDH мутантная и с 1p19q делецией.
Олигодендроглиома без уточнения (NOS).
Анапластическая олигодендроглиома IDH мутантная и с 1p19q делецией.
Анапластическая олигодендроглиома без уточнения (NOS).
Олигоастроцитома без уточнения (NOS).
Анапластическая олигоастроцитома без уточнения (NOS).
Другие астроцитарные опухоли.
Пилоцитарная астроцитома.
• Пиломиксоидная астроцитома.
Субэпендимарная гигантоклеточная астроцитома.
Плеоморфная ксантоастроцитома.
Анапластическая плеоморфная ксантоастроцитома.
Эпендимарные опухоли.
Субэпендимома.
Миксопапиллярная эпендимома.
Эпендимома папиллярная, светлоклеточная, таноцитарная, RELA fusion позитивная.
Анапластическая эпендимома.
Другие глиомы.
Хордоидная глиома 3 желудочка.
Ангиоцентрическая глиома.
Астробластома.
Опухоли сосудистого сплетения.
Папиллома сосудистого сплетения.
Атипическая папиллома сосудистого сплетения.
Карцинома сосудистого сплетения.
Нейрональные и смешанные нейронально-глиальные опухоли.
Дисэмбриопластическая нейроэпителиальная опухоль (ДЭНТО).
Ганглиоцитома.
Ганглиоглиома.
Анапластическая ганглиоглиома.
Диспластическая ганглиоцитома мозжечка.
Десмоплатическая инфантильная астроцитома и ганглиоглиома.
Папиллярная глионейрональная опухоль.
Розеткообразующая глионейрональная опухоль четвертого желудочка.
Диффузная лептоменингеальная глионейрональная опухоль.
Центральная нейроцитома.
Экстравентрикулярная нейроцитома.
Мозжечковая липонейроцитома.
Параганглиоглиома.
Опухоли пинеальной области.
Пинеоцитома.
Опухоль паренхимы пинеальной железы промежуточной дифференцировки.
Пинеобластома.
Папиллярная опухоль пинеальной области.
Эмбриональные опухоли.
Медуллобластома генетически установленная.
• Медуллобластома WNT активация.
• Медуллобластома SHH активация и мутация гена TP53.
• Медуллобластома SHH активация и мутации гена TP53 «дикий» тип.
• Медуллобластома Группа 3.
• Медуллобластома Группа 4.
Медуллобластома гистологически установленная.
• Классическая.
• Десмоплатическая/нодуллярная.
• С выраженной нодуллярностью.
• Крупноклеточная/анапластическая.
Эмбриональная опухоль с многорядными розетками.
С19МС альтерация.
Эмбриональная опухоль с многорядными розетками.
Без уточнения (NOS).
Медуллоэпителиома.
Нейробластома ЦНС.
Ганглионейробластома ЦНС.
Эмбриональная опухоль ЦНС без уточнения (NOS).
Атипическая тератоид-рабдоидная опухоль.
Эмбриональная опухоль ЦНС с рабдоидными признаками.
Опухоли черепных и параспинальных нервов.
Шваннома.
• Клеточная шваннома.
• Плексиформная шваннома.
Меланотическая шваннома.
Нейрофиброма.
• Атипическая нейрофиброма.
• Плексиформная нейрофиброма.
Периневрома.
Гибридная опухоль оболочек периферических нервов.
Злокачественная опухоль оболочек периферических нервов.
• Эпителиоидная.
• С перинейрональной дифференцировкой.
Менингиомы.
Менингиома.
Менингителиальная менингиома.
Фиброзная менингиома.
Переходная менингиома.
Псаммоматозная менингиома.
Ангиоматозная менингиома.
Микрокистозная менингиома.
Секреторная менингиома.
Лимфоплазмацитарная менингиома.
Метапластическая менингиома.
Атипическая менингиома.
Папиллярная менингиома.
Рабдоидная менингиома.
Анапластическая менингиома.
Мезенхимальные неменинготелиальные опухоли.
Солитарная фиброзная опухоль /гемангиоперицитома.
I степень, II степень, III степень злокачественности.
Гемангиобластома.
Гемангиома.
Эпителиоидная гемангиоэндотелиома.
Ангиосаркома.
Саркома Капоши.
Саркома Юинга / Примитивная нейроэктодермальная опухоль (ПНЭО).
Липома.
Ангиолипома.
Гибернома.
Липосаркома.
Десмоидный тип фиброматоза.
Миофибробластома.
Инфантильная миофибробластическая опухоль.
Доброкачественная фиброзная гистиоцитома.
Фибросаркома.
Недифференцированная плеоморфная саркома/злокачественная фиброзная гистиоцитома.
Лейомиома.
Лейомиосаркома.
Рабдомиома.
Рабдомисаркома.
Хондрома.
Хондросаркома.
Остеома.
Остеохондрома.
Остеосаркома.
Меланотические опухоли.
Менингеальный меланоцитоз.
Менингеальная меланоцитома.
Менингеальная меланома.
Менингеальный меланоматоз.
Лимфомы.
Диффузная В-крупноклеточная лимфома ЦНС.
Иммунодефицит-ассоциированные лимфомы ЦНС.
• СПИД-ассоциированная диффузная В-крупноклеточная лимфома.
• EBV-позитивная диффузная В-крупноклеточная лимфома.
• Лимфоидный гранулематоз.
Интраваскулярная В-крупноклеточная лимфома.
Low grade В-клеточная лимфома ЦНС.
Т-клеточная и NK/T-клеточная лимфома ЦНС.
Анапластическая крупноклеточная лимфома (anaplastic lymphoma kinase, ALK), ALK позитивная.
Анапластическая крупноклеточная лимфома, ALK негативная.
MALT лимфома оболочек головного мозга.
Гистиоцитарные опухоли.
Гистиоцитоз из клеток Лангерганса.
Болезнь Эрдгейм-Честера.
Болезнь Розаи Дорфмана.
Гистиоцитарная саркома.
Ювенильная ксантогранулема.
Герминативно-клеточные опухоли.
Герминома.
Эмбриональная карцинома.
Опухоль желточного мешка.
Хориокарцинома.
Тератома.
• Зрелая.
• Незрелая.
Тератома со злокачественной трансформацией.
Смешанная герминативно-клеточная опухоль.
Опухоли селлярной области.
Краниофарингиома.
• Адамантинозная краниофарингиома.
• Папиллярная краниофарингиома.
Гранулярно-клеточная опухоль селлярной области.
Питуицитома.
Веретено-клеточная онкоцитома.
Опухоли ЦНС различаются по степени злокачественности, соответственно классификации ВОЗ выделяют 4 степени: I степень - отсутствуют критерии злокачественности, II степень - определяется один критерий злокачественности (атипия ядер), III степень - определяются два критерия злокачественности (атипия ядер и митозы) и IV степень - 3 или 4 критерия злокачественности (атипия ядер, митозы, пролиферация эндотелия, некрозы).
В зависимости от локализации опухоли в ЦНС выделяют:
Инфратенториальные опухоли.
1. Мозжечок, IV желудочек (медуллобластома, астроцитома.
Эпендимома, опухоли сосудистого сплетения, АТРО).
2. Ствол мозга, варолиев мост (астроцитома, глиобластома, эмбриональная опухоль).
Супратенториальные опухоли.
1. Опухоли хиазмы и зрительного бугра (астроцитома, краниофарингиома).
2. Средний мозг, III желудочек, пинеальная область (опухоли шишковидной железы, герминативно-клеточные опухоли, астроцитома, эпендимома, пинеобластома).
3. Полушарные опухоли (астроцитома, глиобластома, эпендимома, эмбриональная опухоль, эпендимома, олигодендроглиома, АТРО, нейробластома, ганглионейробластома).
Опухоли спинного мозга.
1. Интрамедуллярные (астроцитома, эпендимома эмбриональная опухоль).
2. Экстрамедуллярные: интрадуральные и экстрадуральные (нейробластома, саркома Юинга).
Классификация опухолей ЦНС (ВОЗ, 2016 г.
ДИФФУЗНЫЕ АСТРОЦИТОМЫ И ОЛИГОДЕНДРОГЛИАЛЬНЫЕ ОПУХОЛИ.
Диффузная астроцитома IDH мутантная.
• гемистоцитарная.
Диффузная астроцитома IDH «дикий» тип.
Диффузная астроцитома без уточнения (NOS).
Анапластическая астроцитома IDH мутантная.
Анапластическая астроцитома IDH дикий тип.
Анапластическая астроцитома без уточнения (NOS).
Глиобластома IDH дикий тип.
• Гигантоклеточная.
• Глиосаркома.
• Эпителиоидная глиобластома.
Глиобластома IDH мутантная.
Глиобластома без уточнения (NOS).
Диффузная астроцитома среднего мозга Н3К27М-мутантная.
Олигодендроглиома IDH мутантная и с 1p19q делецией.
Олигодендроглиома без уточнения (NOS).
Анапластическая олигодендроглиома IDH мутантная и с 1p19q делецией.
Анапластическая олигодендроглиома без уточнения (NOS).
Олигоастроцитома без уточнения (NOS).
Анапластическая олигоастроцитома без уточнения (NOS).
Другие астроцитарные опухоли.
Пилоцитарная астроцитома.
• Пиломиксоидная астроцитома.
Субэпендимарная гигантоклеточная астроцитома.
Плеоморфная ксантоастроцитома.
Анапластическая плеоморфная ксантоастроцитома.
Эпендимарные опухоли.
Субэпендимома.
Миксопапиллярная эпендимома.
Эпендимома папиллярная, светлоклеточная, таноцитарная, RELA fusion позитивная.
Анапластическая эпендимома.
Другие глиомы.
Хордоидная глиома 3 желудочка.
Ангиоцентрическая глиома.
Астробластома.
Опухоли сосудистого сплетения.
Папиллома сосудистого сплетения.
Атипическая папиллома сосудистого сплетения.
Карцинома сосудистого сплетения.
Нейрональные и смешанные нейронально-глиальные опухоли.
Дисэмбриопластическая нейроэпителиальная опухоль (ДЭНТО).
Ганглиоцитома.
Ганглиоглиома.
Анапластическая ганглиоглиома.
Диспластическая ганглиоцитома мозжечка.
Десмоплатическая инфантильная астроцитома и ганглиоглиома.
Папиллярная глионейрональная опухоль.
Розеткообразующая глионейрональная опухоль четвертого желудочка.
Диффузная лептоменингеальная глионейрональная опухоль.
Центральная нейроцитома.
Экстравентрикулярная нейроцитома.
Мозжечковая липонейроцитома.
Параганглиоглиома.
Опухоли пинеальной области.
Пинеоцитома.
Опухоль паренхимы пинеальной железы промежуточной дифференцировки.
Пинеобластома.
Папиллярная опухоль пинеальной области.
Эмбриональные опухоли.
Медуллобластома генетически установленная.
• Медуллобластома WNT активация.
• Медуллобластома SHH активация и мутация гена TP53.
• Медуллобластома SHH активация и мутации гена TP53 «дикий» тип.
• Медуллобластома Группа 3.
• Медуллобластома Группа 4.
Медуллобластома гистологически установленная.
• Классическая.
• Десмоплатическая/нодуллярная.
• С выраженной нодуллярностью.
• Крупноклеточная/анапластическая.
Эмбриональная опухоль с многорядными розетками.
С19МС альтерация.
Эмбриональная опухоль с многорядными розетками.
Без уточнения (NOS).
Медуллоэпителиома.
Нейробластома ЦНС.
Ганглионейробластома ЦНС.
Эмбриональная опухоль ЦНС без уточнения (NOS).
Атипическая тератоид-рабдоидная опухоль.
Эмбриональная опухоль ЦНС с рабдоидными признаками.
Опухоли черепных и параспинальных нервов.
Шваннома.
• Клеточная шваннома.
• Плексиформная шваннома.
Меланотическая шваннома.
Нейрофиброма.
• Атипическая нейрофиброма.
• Плексиформная нейрофиброма.
Периневрома.
Гибридная опухоль оболочек периферических нервов.
Злокачественная опухоль оболочек периферических нервов.
• Эпителиоидная.
• С перинейрональной дифференцировкой.
Менингиомы.
Менингиома.
Менингителиальная менингиома.
Фиброзная менингиома.
Переходная менингиома.
Псаммоматозная менингиома.
Ангиоматозная менингиома.
Микрокистозная менингиома.
Секреторная менингиома.
Лимфоплазмацитарная менингиома.
Метапластическая менингиома.
Атипическая менингиома.
Папиллярная менингиома.
Рабдоидная менингиома.
Анапластическая менингиома.
Мезенхимальные неменинготелиальные опухоли.
Солитарная фиброзная опухоль /гемангиоперицитома.
I степень, II степень, III степень злокачественности.
Гемангиобластома.
Гемангиома.
Эпителиоидная гемангиоэндотелиома.
Ангиосаркома.
Саркома Капоши.
Саркома Юинга / Примитивная нейроэктодермальная опухоль (ПНЭО).
Липома.
Ангиолипома.
Гибернома.
Липосаркома.
Десмоидный тип фиброматоза.
Миофибробластома.
Инфантильная миофибробластическая опухоль.
Доброкачественная фиброзная гистиоцитома.
Фибросаркома.
Недифференцированная плеоморфная саркома/злокачественная фиброзная гистиоцитома.
Лейомиома.
Лейомиосаркома.
Рабдомиома.
Рабдомисаркома.
Хондрома.
Хондросаркома.
Остеома.
Остеохондрома.
Остеосаркома.
Меланотические опухоли.
Менингеальный меланоцитоз.
Менингеальная меланоцитома.
Менингеальная меланома.
Менингеальный меланоматоз.
Лимфомы.
Диффузная В-крупноклеточная лимфома ЦНС.
Иммунодефицит-ассоциированные лимфомы ЦНС.
• СПИД-ассоциированная диффузная В-крупноклеточная лимфома.
• EBV-позитивная диффузная В-крупноклеточная лимфома.
• Лимфоидный гранулематоз.
Интраваскулярная В-крупноклеточная лимфома.
Low grade В-клеточная лимфома ЦНС.
Т-клеточная и NK/T-клеточная лимфома ЦНС.
Анапластическая крупноклеточная лимфома (anaplastic lymphoma kinase, ALK), ALK позитивная.
Анапластическая крупноклеточная лимфома, ALK негативная.
MALT лимфома оболочек головного мозга.
Гистиоцитарные опухоли.
Гистиоцитоз из клеток Лангерганса.
Болезнь Эрдгейм-Честера.
Болезнь Розаи Дорфмана.
Гистиоцитарная саркома.
Ювенильная ксантогранулема.
Герминативно-клеточные опухоли.
Герминома.
Эмбриональная карцинома.
Опухоль желточного мешка.
Хориокарцинома.
Тератома.
• Зрелая.
• Незрелая.
Тератома со злокачественной трансформацией.
Смешанная герминативно-клеточная опухоль.
Опухоли селлярной области.
Краниофарингиома.
• Адамантинозная краниофарингиома.
• Папиллярная краниофарингиома.
Гранулярно-клеточная опухоль селлярной области.
Питуицитома.
Веретено-клеточная онкоцитома.
Опухоли ЦНС различаются по степени злокачественности, соответственно классификации ВОЗ выделяют 4 степени: I степень - отсутствуют критерии злокачественности, II степень - определяется один критерий злокачественности (атипия ядер), III степень - определяются два критерия злокачественности (атипия ядер и митозы) и IV степень - 3 или 4 критерия злокачественности (атипия ядер, митозы, пролиферация эндотелия, некрозы).
В зависимости от локализации опухоли в ЦНС выделяют:
Инфратенториальные опухоли.
1. Мозжечок, IV желудочек (медуллобластома, астроцитома.
Эпендимома, опухоли сосудистого сплетения, АТРО).
2. Ствол мозга, варолиев мост (астроцитома, глиобластома, эмбриональная опухоль).
Супратенториальные опухоли.
1. Опухоли хиазмы и зрительного бугра (астроцитома, краниофарингиома).
2. Средний мозг, III желудочек, пинеальная область (опухоли шишковидной железы, герминативно-клеточные опухоли, астроцитома, эпендимома, пинеобластома).
3. Полушарные опухоли (астроцитома, глиобластома, эпендимома, эмбриональная опухоль, эпендимома, олигодендроглиома, АТРО, нейробластома, ганглионейробластома).
Опухоли спинного мозга.
1. Интрамедуллярные (астроцитома, эпендимома эмбриональная опухоль).
2. Экстрамедуллярные: интрадуральные и экстрадуральные (нейробластома, саркома Юинга).
Клиническая картина
Диагноз опухоли ЦНС устанавливается на основании:
• Клинических симптомов - зависят от локализации опухоли;
• Инструментальных методов обследования.
Клинические симптомы при опухолях головного мозга.
Ведущими в клинике опухолей мозга являются симптомы повышенного внутричерепного давления, которые проявляются утренними головными болями, рвотой, косоглазием или другими расстройствами зрения. Головная боль возникает утром, при вставании с постели, облегчается рвотой и снижается в течение дня. Рвота наблюдается у 80% больных с опухолью головного мозга. Осмотр глазного дна выявляет признаки отека диска зрительного нерва.
У детей раннего возраста симптомы внутричерепной гипертензии приводят к макроцефалии.
При опухолях задней черепной ямки (ЗЧЯ) в клинической картине доминируют симптомы повышенного внутричерепного давления. При опухолях в мозжечке отмечаются также нарушение походки и равновесия.
Опухоли полушарий мозга характеризуются очаговыми симптомами - судороги, выпадение полей зрения, нейропатия или дисфункция кортико-спинального тракта.
Срединно-расположенные супратенториальные опухоли могут вызывать эндокриннные нарушения - диэнцефальный синдром (отставание в развитии и кахексия).
Около 15 - 45% первичных опухолей головного мозга (эмбриональные опухоли, эпендимарные и герминативно-клеточные опухоли) метастазируют в другие отделы ЦНС. Неврологические нарушения при метастазах иногда нивелируют симптомы первичной опухоли.
Клинические симптомы опухолей спинного мозга - боли в спине (в 50% случаев), резистентность при сгибании туловища, спазм паравертебральных мышц, деформация спины (прогрессирующий сколиоз), нарушение походки, снижение рефлексов в верхних конечностях и увеличение в нижних, нарушение чувствительности в зависимости от уровня поражения, положительный симптом Бабинского, нарушение работы сфинктеров мочевого пузыря и/или анального. Симптомы компрессии спинного мозга усиливаются в лежачем положении и уменьшаются в положении сидя.
• Клинических симптомов - зависят от локализации опухоли;
• Инструментальных методов обследования.
Клинические симптомы при опухолях головного мозга.
Ведущими в клинике опухолей мозга являются симптомы повышенного внутричерепного давления, которые проявляются утренними головными болями, рвотой, косоглазием или другими расстройствами зрения. Головная боль возникает утром, при вставании с постели, облегчается рвотой и снижается в течение дня. Рвота наблюдается у 80% больных с опухолью головного мозга. Осмотр глазного дна выявляет признаки отека диска зрительного нерва.
У детей раннего возраста симптомы внутричерепной гипертензии приводят к макроцефалии.
При опухолях задней черепной ямки (ЗЧЯ) в клинической картине доминируют симптомы повышенного внутричерепного давления. При опухолях в мозжечке отмечаются также нарушение походки и равновесия.
Опухоли полушарий мозга характеризуются очаговыми симптомами - судороги, выпадение полей зрения, нейропатия или дисфункция кортико-спинального тракта.
Срединно-расположенные супратенториальные опухоли могут вызывать эндокриннные нарушения - диэнцефальный синдром (отставание в развитии и кахексия).
Около 15 - 45% первичных опухолей головного мозга (эмбриональные опухоли, эпендимарные и герминативно-клеточные опухоли) метастазируют в другие отделы ЦНС. Неврологические нарушения при метастазах иногда нивелируют симптомы первичной опухоли.
Клинические симптомы опухолей спинного мозга - боли в спине (в 50% случаев), резистентность при сгибании туловища, спазм паравертебральных мышц, деформация спины (прогрессирующий сколиоз), нарушение походки, снижение рефлексов в верхних конечностях и увеличение в нижних, нарушение чувствительности в зависимости от уровня поражения, положительный симптом Бабинского, нарушение работы сфинктеров мочевого пузыря и/или анального. Симптомы компрессии спинного мозга усиливаются в лежачем положении и уменьшаются в положении сидя.
|
|
Диагностика
Диагностика опухолей центральной нервной системы включает выявление первичной опухоли, а также метастазов. Наличие клинических симптомов является показанием для проведения инструментальных методов обследования.
Уровень убедительности рекомендаций С (уровень достоверности доказательств - 4).
Уровень убедительности рекомендаций В (уровень достоверности доказательств - 2а).
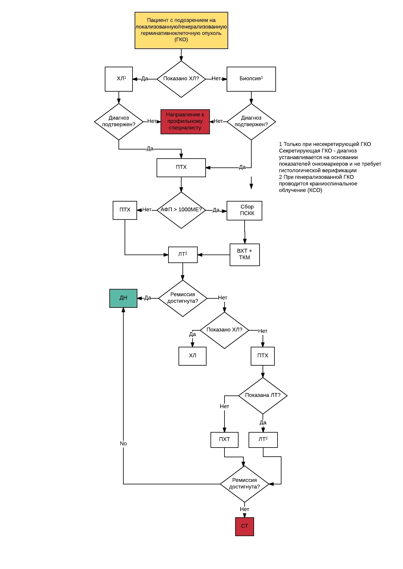
Комментарии. Диагностические уровни онкомаркеров в крови и ликворе составляют - АФП ≥25нг/мл и/или ХГЧ ≥50 МЕ/л.
• Рекомендовано проводить исследование онкомаркеров в крови и ликворе у пациентов до удаления опухоли с локализацией опухоли в пинеальной области и/или в области гипофиза, подкорковых структурах [14].
Уровень убедительности рекомендаций В (уровень достоверности доказательств - 2а).
Уровень убедительности рекомендаций В (уровень достоверности доказательств - 2а).
Комментарии. Стандартом инструментального обследования является МРТ без и с контрастным усилением в трех проекциях и в трех режимах (Т1, Т2 и Flair) с толщиной срезов 1 - 1,5.
Техника проведения КТ и МРТ:
А) аксиальные срезы по обычному методу, параллельно линии orbitamedia для предотвращения нагрузки на хрусталик;
Б) толщина срезов: инфратенториально 1 - 1,5 мм при КТ и МРТ, супратенториально 1 - 1,5 мм при КТ и 1 - 1,5 мм при МРТ;
В) обязательное нанесение масштабной линейки на снимки;
Г) введение контрастного вещества (КВ);
Д) оценка исходного и остаточного объема опухоли.
В динамике МРТ головного и/или спинного мозга без и с контрастом выполняется перед и после облучения, перед началом ПХТ, далее в течение ПХТ - каждые 2 - 2,5 мес.
• Рекомендуется компьютерная томография (КТ) без контрастирования и с контрастированием [2].
Уровень убедительности рекомендаций В (уровень достоверности доказательств - 2а).
Комментарии. КТ с толщиной срезов 1 - 1,5 мм информативна при диагностике кровоизлияния/гематомы в структуре опухоли.
• Нейросонография рекомендуется для скрининговой диагностики у детей в возрасте до 6 мес. [15].
Уровень убедительности рекомендаций В (уровень достоверности доказательств - 2а).
• Позитронно-эмиссионная компьютерная томография (ПЭТ-КТ) рекомендуется с целью дифференциальной диагностики опухоли головного мозга и неопухолевых заболеваний [16].
Уровень убедительности рекомендаций В (уровень достоверности доказательств - 2а).
Комментарии. Информативным для диагностики опухоли головного мозга является исследование с введением метионина. ПЭТ-КТ также актуальна для дифференциального диагноза остаточной опухоли и лучевого некроза.
• Рекомендована МРТ головного мозга без контрастирования и с контрастированием для диагностики интракраниальной ГКО [17].
Уровень убедительности рекомендаций В (уровень достоверности доказательств - 2а).
Комментарии. Исследование онкомаркеров АФП и ХГЧ в ликворе до операции при наличии внутричерепной гипертензии невозможно, поэтому рекомендовано исследование только в крови. Выявление диагностического уровня онкомаркеров является показанием для проведения лечения.
• Рекомендована люмбальная пункция с забором ликвора для цитологического исследования спинно-мозговой жидкости (СМЖ) у пациентов с эмбриональными опухолями, ГКО и эпендимомой [3].
Уровень убедительности рекомендаций В (уровень достоверности доказательств - 2а).
Комментарии. Цитологическое исследование СМЖ проводится для оценки распространения опухолевого процесса и рекомендовано у всех пациентов после удаления опухоли и внутричерепной декомпрессии с 10 по 21 дни, включает подсчет клеток и выявление опухолевых.
• Рекомендовано МРТ спинного мозга без контрастирования и с контрастированием и цитологическое исследование СМЖ не более, чем за 14 дней до начала лечения [17].
Уровень убедительности рекомендаций В (уровень достоверности доказательств - 2а).
Комментарии. С целью раннего выявления генерализации опухолевого процесса.
Для определения стадии метастазирования используют классификацию по Чангу:
• Рекомендовано исследование костного мозга, радиоизотопная диагностика скелета с технецием, компьютерная томография брюшной полости [3].
Уровень убедительности рекомендаций В (уровень достоверности доказательств - 2а).
Комментарии. У небольшого процента пациентов с эмбриональными опухолями при прогрессировании болезни после проведения комплексного/комбинированного лечения могут выявляться метастазы в костный мозг, кости, лимфатические узлы, печень, легкие. Частота экстраневрального метастазирования при прогрессировании болезни составляет около 3 - 5%. Поэтому эти исследования рекомендованы у больных с рецидивом/метастазами после предшествующего лечения.
Уровень убедительности рекомендаций С (уровень достоверности доказательств - 4).
• Рекомендуется консультация врача - детского эндокринолога.
Уровень убедительности рекомендаций С (уровень достоверности доказательств - 4).
Комментарии. При опухолях пинеальной области и/или хиазмально-селлярной области и/или подкорковых структур.
• Рекомендуется выполнить просмотр/пересмотр гистологических препаратов врачом - патологоанатомом в профильной (референсной) медицинской организации.
Уровень убедительности рекомендаций С (уровень достоверности доказательств - 4).
2,1 Физикальное обследование.
• Рекомендуется осмотр пациента врачом - детским онкологом и врачом - нейрохирургом.Уровень убедительности рекомендаций С (уровень достоверности доказательств - 4).
2,2 Лабораторная диагностика.
• Рекомендуется определение уровня альфа-фетопротеина (AФП) и человеческого хорионического гонадотропина (ХГЧ) в спинно-мозговой жидкости и сыворотке крови в диагностике герминативно-клеточных опухолей (ГКО) ЦНС [14].Уровень убедительности рекомендаций В (уровень достоверности доказательств - 2а).
Комментарии. Диагностические уровни онкомаркеров в крови и ликворе составляют - АФП ≥25нг/мл и/или ХГЧ ≥50 МЕ/л.
• Рекомендовано проводить исследование онкомаркеров в крови и ликворе у пациентов до удаления опухоли с локализацией опухоли в пинеальной области и/или в области гипофиза, подкорковых структурах [14].
Уровень убедительности рекомендаций В (уровень достоверности доказательств - 2а).
2,3 Инструментальная диагностика.
• Рекомендуется магнитно-резонансная томография (МРТ) без контрастирования и с контрастированием [1].Уровень убедительности рекомендаций В (уровень достоверности доказательств - 2а).
Комментарии. Стандартом инструментального обследования является МРТ без и с контрастным усилением в трех проекциях и в трех режимах (Т1, Т2 и Flair) с толщиной срезов 1 - 1,5.
Техника проведения КТ и МРТ:
А) аксиальные срезы по обычному методу, параллельно линии orbitamedia для предотвращения нагрузки на хрусталик;
Б) толщина срезов: инфратенториально 1 - 1,5 мм при КТ и МРТ, супратенториально 1 - 1,5 мм при КТ и 1 - 1,5 мм при МРТ;
В) обязательное нанесение масштабной линейки на снимки;
Г) введение контрастного вещества (КВ);
Д) оценка исходного и остаточного объема опухоли.
В динамике МРТ головного и/или спинного мозга без и с контрастом выполняется перед и после облучения, перед началом ПХТ, далее в течение ПХТ - каждые 2 - 2,5 мес.
• Рекомендуется компьютерная томография (КТ) без контрастирования и с контрастированием [2].
Уровень убедительности рекомендаций В (уровень достоверности доказательств - 2а).
Комментарии. КТ с толщиной срезов 1 - 1,5 мм информативна при диагностике кровоизлияния/гематомы в структуре опухоли.
• Нейросонография рекомендуется для скрининговой диагностики у детей в возрасте до 6 мес. [15].
Уровень убедительности рекомендаций В (уровень достоверности доказательств - 2а).
• Позитронно-эмиссионная компьютерная томография (ПЭТ-КТ) рекомендуется с целью дифференциальной диагностики опухоли головного мозга и неопухолевых заболеваний [16].
Уровень убедительности рекомендаций В (уровень достоверности доказательств - 2а).
Комментарии. Информативным для диагностики опухоли головного мозга является исследование с введением метионина. ПЭТ-КТ также актуальна для дифференциального диагноза остаточной опухоли и лучевого некроза.
• Рекомендована МРТ головного мозга без контрастирования и с контрастированием для диагностики интракраниальной ГКО [17].
Уровень убедительности рекомендаций В (уровень достоверности доказательств - 2а).
Комментарии. Исследование онкомаркеров АФП и ХГЧ в ликворе до операции при наличии внутричерепной гипертензии невозможно, поэтому рекомендовано исследование только в крови. Выявление диагностического уровня онкомаркеров является показанием для проведения лечения.
• Рекомендована люмбальная пункция с забором ликвора для цитологического исследования спинно-мозговой жидкости (СМЖ) у пациентов с эмбриональными опухолями, ГКО и эпендимомой [3].
Уровень убедительности рекомендаций В (уровень достоверности доказательств - 2а).
Комментарии. Цитологическое исследование СМЖ проводится для оценки распространения опухолевого процесса и рекомендовано у всех пациентов после удаления опухоли и внутричерепной декомпрессии с 10 по 21 дни, включает подсчет клеток и выявление опухолевых.
• Рекомендовано МРТ спинного мозга без контрастирования и с контрастированием и цитологическое исследование СМЖ не более, чем за 14 дней до начала лечения [17].
Уровень убедительности рекомендаций В (уровень достоверности доказательств - 2а).
Комментарии. С целью раннего выявления генерализации опухолевого процесса.
Для определения стадии метастазирования используют классификацию по Чангу:
| Стадия | Описание | |
| М0 | Признаков субарахноидальных и гематогенных метастазов нет | |
| М1 | Опухолевые клетки обнаруживаются в ликворе при исследовании ликвора более 10-14 дней после операции | |
| М2 | Интракраниальное лептоменингеальное распространение опухоли (узел в мозжечке или в субарахноидальном пространстве, или в III и боковых желудочках) | |
| М3 | Опухолевые узлы в спинальном субарахноидальном пространстве | |
| М4 | Экстраневральные метастазы |
• Рекомендовано исследование костного мозга, радиоизотопная диагностика скелета с технецием, компьютерная томография брюшной полости [3].
Уровень убедительности рекомендаций В (уровень достоверности доказательств - 2а).
Комментарии. У небольшого процента пациентов с эмбриональными опухолями при прогрессировании болезни после проведения комплексного/комбинированного лечения могут выявляться метастазы в костный мозг, кости, лимфатические узлы, печень, легкие. Частота экстраневрального метастазирования при прогрессировании болезни составляет около 3 - 5%. Поэтому эти исследования рекомендованы у больных с рецидивом/метастазами после предшествующего лечения.
2,4 Иная диагностика,.
• Рекомендуется консультация врача - невролога и врача - офтальмолога.Уровень убедительности рекомендаций С (уровень достоверности доказательств - 4).
• Рекомендуется консультация врача - детского эндокринолога.
Уровень убедительности рекомендаций С (уровень достоверности доказательств - 4).
Комментарии. При опухолях пинеальной области и/или хиазмально-селлярной области и/или подкорковых структур.
• Рекомендуется выполнить просмотр/пересмотр гистологических препаратов врачом - патологоанатомом в профильной (референсной) медицинской организации.
Уровень убедительности рекомендаций С (уровень достоверности доказательств - 4).
Лечение
Принципы лечения злокачественных опухолей ЦНС у детей:
1. Мультидисциплинарный подход;
2. Комплексное лечение: операция, лучевая терапия и химиотерапия;
3. Программная терапия - унифицированные режимы лечения в зависимости от гистологического варианта опухоли, возраста пациента, М-стадии, молекулярных маркеров и ответа на лечение.
Лечение всех пациентов с опухолями головного мозга осуществляется мультидисциплинарной командой с момента установления диагноза. Опухоли ЦНС оперируются в специализированных нейрохирургических отделениях. Высокодозная химиотерапия (ВДХТ) с трансплантацией периферических стволовых клеток/костного мозга (ТКМ) выполняется только в специализированных отделениях, владеющих технологией проведения ВДХТ с ТКМ.
Уровень убедительности рекомендаций В (уровень достоверности доказательств - 2а).
Комментарии. Цель хирургического лечения - максимальное удаление опухоли, определение гистологического варианта опухоли, уменьшение симптомов повышенного внутричерепного давления, а также очаговых неврологических симптомов.
При неоперабельных опухолях выполняется биопсия опухоли (стереотаксическая или открытая) с целью установления гистологического диагноза.
Вопрос о выполнении шунтирующей операции решается индивидуально в соответствии с клинической ситуацией. В случае гидроцефалии при выявлении опухоли предоперационно может использоваться вентрикулостомия III желудочка или наружный вентрикулярный дренаж, чтобы нормализовать отток церебро-спинальной жидкости ЦСЖ и дать возможность провести удаление опухоли при нормальном давлении ликвора.
По возможности следует избегать имплантации постоянного вентрикулоперитонеального шунта до удаления опухоли.
При сохранении симптомов повышенного внутричерепного давления после удаления опухоли вопрос о выполнении шунтирующей операции с целью восстановления ликворооттока решается индивидуально в соответствии с клинической ситуацией.
Биопсия при диффузных глиомах ствола мозга может выполняться с целью молекулярного исследования опухоли.
В случае послеоперационной остаточной опухоли или узловых метастазов необходимо в ходе лечения оценивать возможность повторного хирургического удаления опухоли. Следует рассматривать повторную операцию, если есть реальная возможность достичь значительного уменьшения опухолевой массы при адекватном риске. Следует стремиться к макроскопически полному удалению, но при больших опухолях может быть приемлемым субтотальное удаление.
Вторая операция, запланированная до начала послеоперационной адъювантной терапии (ЛТ или ПХТ), должна быть проведена вскоре после первой. В ходе лечения при наличии остаточной опухоли следует рассматривать возможность повторных операций. Операция возможна на любом этапе комплексного лечения.
Повторная операция является очень эффективным методом лечения для пациентов с эпендимомой и остаточной опухолью. Так как прогноз для пациентов с остаточной опухолью ухудшается, при эпендимоме рекомендована повторная операция.
Пациентам, которым показано интравентрикулярное введение химиопрепарата (ХП), необходимо установить резервуар Оммайя. Резервур должен быть имплантирован после операции, как только позволит состояние пациента (иногда перед ПХТ).
При наличии клинических или нейрорадиологических признаков ограничения тока ликвора (клинические признаки гидроцефалии) имплантацию резервуара производить не следует.
Наличие постоянного шунта не исключает интравентрикулярное введение метотрексата**. Однако интравентрикулярное (и/в) введение ХП в присутствии постоянного шунта рекомендуется только пациентам с метастазами, у которых не нарушен ток ликвора. Пациенты без метастазов, у которых установлен постоянный шунт, не должны получать и/в метотрексат**.
Оценка объема операции осуществляется с помощью нейрохирургического протокола операции (S) и послеоперационного радиологического обследования (R), выполненного в первые 24 - 48 часов после операции.
Объем операции оценивают по протоколу операции с помощью S критерия:
S1 - полное удаление.
S2 - резидуальная опухоль <1,5cм, возможна локальная инвазия.
S3 - резидуальная опухоль better 1,5см.
S4 - большая остаточная опухоль (объем операции - биопсия).
Объем операции оценивают с помощью КТ/МРТ, выполненных в первые 24 - 48 часов после операции:
R1 - нет признаков опухоли.
R2 - краевой захват контраста (только в месте операции).
R3 - видимая остаточная опухоль.
R4 - нет значительных изменений по сравнению с дооперационными КТ/МРТ.
Оценка объема операции осуществляется как по протоколу операции, так и КТ/МРТ: Тотальное удаление опухоли - S1 и R1.
Субтотальное удаление - S2 и R1-2.
Частичная резекция - S1-3 и R3.
Биопсия опухоли - S4 и R4.
Заключение о наличии или отсутствии резидуальной опухоли основывается, в первую очередь, на данных КТ/МРТ головного мозга в течение 24 - 72 часов после хирургического вмешательства, при этом учитывается заключение нейрохирурга, сделанное во время операции на основании визуальной оценки ложа опухоли. При заключении нейрохирурга о наличии остаточной опухоли, которая может не визулизироваться по данным постоперационной КТ/МРТ, делается вывод в пользу наличия остаточной опухоли.
Первое послеоперационное КТ/МРТ производится без контрастирования. Если в ложе опухоли не выявлена гематома, то вводится КВ и исследование повторяется на идентичных срезах. Участки в ложе опухоли, накапливающие КВ, считаются остатками опухоли. Проведение исследования без контрастирования необходимо только при первой послеоперационной КТ/МРТ.
Объем опухоли определяется на основании КТ/МРТ с контрастированием. Измерения проводятся в слое, выявляющем максимальный диаметр опухоли. В той же плоскости определяется перпендикулярный диаметр. Оба значения перемножаются, результат выражается в см2.
• В послеоперационном периоде рекомендовано КТ или МРТ головного мозга без контрастирования и с контрастированием [2, 17].
Уровень убедительности рекомендаций В (уровень достоверности доказательств - 2а).
Комментарии. Исследование рекомендуется выполнять в первые 24 - 72 часа после операции на идентичных срезах. При этом идентифицируются остатки опухоли и измеряется их объем. Если ЛТ начинается спустя 14 и более дней после операции, то в течение 5-7 дней до начала облучения проводится повторное обследование - МРТ головного мозга без контраста и с контрастированием.
• Рекомендовано выполнить цитологическое исследование люмбального ликвора (3 - 5 мл) не ранее, чем через 10 - 14 суток после операции (до начала ЛТ) [3].
Уровень убедительности рекомендаций В (уровень достоверности доказательств - 2а).
Уровень убедительности рекомендаций А (уровень достоверности доказательств - 1a).
Комментарии: Все пациенты должны получать лечение на линейных ускорителях с минимальным расстоянием «источник-ось» 80 см Следует использовать мегавольтные фотоны с номинальной энергией ≥ 4 МВ. Лечение с использованием 60Co не рекомендовано.
Планирование ЛТ с помощью КТ и/или МРТ топометрии, выполнение физико-дозиметрических расчетов на специализированной планирующей системе является стандартом. Также рекомендована плоскостная или объемная визуализация мишени. Облучение проводится с применением индивидуальных фиксирующих устройств.
При проведении локальной ЛТ пациент должен находиться в положении лежа на спине. В особых случаях пациент может получать локальное облучение, находясь в положении лежа на животе, если возможна адекватная фиксация головы.
Объем и дозы облучения зависят от гистологического варианта опухоли, возраста пациента и распространения опухолевого процесса.
У пациентов в возрасте до 3-х лет и, по показаниям, до 5 лет, ЛТ проводится под наркозом с целью безопасности и контроля качества выполнения облучения. Для анестезии используются следующие анестетики: вводный наркоз - пропофол, поддержание анестезии - севоран или изофлюран.
Краниоспинальное облучение выполняется у пациентов старше 3-х лет:
1. при эмбриональных опухолях;
2. при других гистологических вариантах с метастазированием в головной и/или спинной мозг (ГКО, эпендимома, злокачественная глиома).
Локальное облучение ложа опухоли выполняется при глиомах, как низкой, так и высокой степени злокачественности, эпендимоме, ГКО.
Облучение головного мозга (whole-brain) выполняют при интракраниальной лимфоме ЦНС.
Дозы облучения зависят от локализации опухоли, гистологического варианта, возраста:
• опухоли спинного мозга облучаются локально в дозе не более 50 Гр;
• при облучении всего длинника спинного мозга, при размере поля облучения 15 см и более, суммарная очаговая доза (СОД) не должна превышать 35 - 40 Гр;
• при локальном облучении ОГМ - СОД 55 - 60 Гр, при облучении всего головного мозга СОД не должна превышать 40 Гр.
Объем и дозы облучения будут обсуждены при конкретных гистологических вариантах ( см ниже).
• Для всех пациентов с другими вариантами опухоли ЦНС старше 4 лет без метастазов ЛТ следует начинать менее, чем через 42 дня после операции.
Краниоспинальная ось:
• Клинический объем мишени (КОМ) для краниоспинального облучения включает в себя головной мозг целиком, а также спинной мозг и дуральный мешок.
Полный объем головного мозга:
• КОМ, включающий в себя весь головной мозг, в переднем направлении должен распространяться так, чтобы полностью включать лобные доли и область решетчатой пластинки. Так как нужно включить в КОМ решетчатую ямку и предусмотреть дополнительный подходящий отступ для планируемого объема мишени (ПОМ), край поля (то есть геометрический край экранирующего блока) во многих случаях включает хрусталики.
• Геометрический край экранировки должен распространяться по меньшей мере на 0,5 см вниз от решетчатой пластинки и по меньшей мере на 1 см ниже основания черепа во всех остальных местах. Интервал между экранировкой и передним краем верхних шейных позвонков должен составлять 0,5 см Нижняя граница краниальных полей должна точно соответствовать верхней границе спинального поля. В случае любого выпячивания мозговых оболочек через дефект от краниотомии оно должно включаться в КОМ.
Шейный спинальный объем:
• Спинальное поле должно распространяться вверх так, чтобы точно соответствовать границе с нижними краями краниальных полей.
Поясничный спинальный объем:
• Нижний край спинального КОМ должен определяться по результатам визуализации нижнего края текального мешка на МРТ позвоночника, проведенном в ходе стадирования. Край облучаемого поля должен быть установлен на 1 см ниже самой нижней точки текального мешка по данным МРТ-визуализации.
Ширина спинального объема:
• В объем необходимо включить все подпаутинное пространство, включая участки его распространения вдоль нервных корешков до межпозвонковых отверстий. Таким образом, спинальный КОМ должен распространяться в стороны так, чтобы включать в себя межпозвонковые отверстия. Для формирования ПОМ следует добавить дополнительный отступ, как правило 1 см с каждой стороны, с учетом этого выбирается нужная ширина поля. Использование поля «лопатообразной» формы для облучения пояснично-крестцовой области позвоночника не рекомендуется.
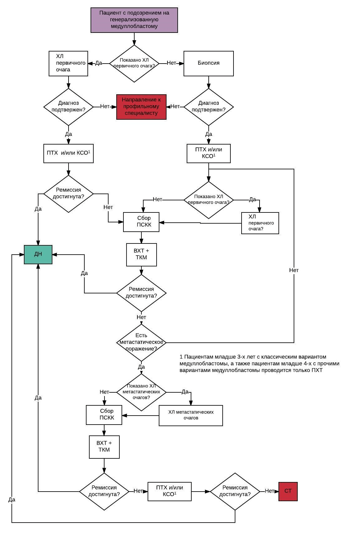
• Пациенты с МБ получают облучение ЗЧЯ. Пациенты с другими вариантами получают локальное облучение ложа опухоли.
• Макроскопический объем опухоли (МОО) включает в себя всю макроскопическую остаточную опухоль и/или стенки полости резекции на месте первичной локализации опухоли. Любые анатомические сдвиги или изменения после операции должны учитываться при определении МОО.
• КОМ включает в себя МОО плюс дополнительный отступ, который необходим для учета возможного субклинического микроскопического поражения, и является анатомически ограниченным (то есть там, где это применимо, КОМ ограничен пределами костного свода черепа и наметом мозжечка). КОМ определяется как макроскопический объем опухоли плюс отступ в 1 за исключением тех мест, где он ограничен костью или поверхностью намета мозжечка, где он остается в пределах ЗЧЯ.
• ПОМ определяется как КОМ плюс дополнительный отступ размером 0,3 - 0,5 см Величина требуемого отступа будет зависеть от качества выбранных иммобилизационных приспособлений и от клинических показателей воспроизводимости для рассматриваемого положения пациента и приспособления.
ЛТ на метастазы (МБ, ПБЛ, Э):
• Для интракраниальных метастазов: рекомендуется КОМ определять с использованием планировочной КТ, включая МР-визуализацию/совмещение изображений. Страховочный отступ вокруг участков КОМ равен 0,5 см с учетом анатомических границ. Определение КОМ основано на визуализации после ПХТ или после операции. Для ПОМ необходимо предусмотреть дополнительный отступ в зависимости от геометрической точности. Расположение полей выбирается так, чтобы обеспечить высокий индекс конформности и, по возможности, избегать облучения органов, подверженных риску.
• Для метастазов в спинном мозге страховочный отступ от видимой опухоли в краниокаудальном направлении должен быть равным длине тела одного позвонка. В случае хирургического удаления должна использоваться послеоперационная визуализация.
Определение дозы:
• Все дозы рассчитываются согласно International сomission on Radiation Units and Measurments (ICRU report 50 and 62).
• Облучение позвоночника: по возможности спинальный объем должен облучаться с единственного заднего поля. При необходимости спинальное поле может облучаться с увеличенным расстоянием «фокус-кожа»;
• Стыки: стыки между соседними полями должны регулярно сдвигаться либо в ходе фракции, либо ежедневно, либо в другие заранее заданные моменты времени (техника «подвижных стыков»);
• Объем, соответствующий ложу первичной опухоли: расположение полей выбирается так, чтобы обеспечить высокий индекс конформности и минимизировать дозу облучения органов, подвергающихся риску.
Лучевая терапия с модуляцией интенсивности (IMRT):
• IMRT используется для снижения дозы облучения, попадающей на улитку, а также для повышения однородности облучения позвоночника. При использовании IMRT важно соблюдать строгие критерии иммобилизации и обеспечения качества.
• Всегда должны использоваться облученные компоненты крови;
• Трансфузии рекомендуются при падении уровня гемоглобина ниже 10 г/л;
• Тромбоциты должны переливаться согласно клиническим показаниям при уровне ≤ 25х109;
• В случае низкого абсолютного числа нейтрофилов (≤ 0,5х109) вводить колоние-стимулирующие факторы (КСФ) предпочтительно в выходные;
• При любых перерывах в лечении необходима их компенсация согласно принятым правилам.
Непосредственные побочные эффекты ЛТ представлены эпидермитом (различной степени выраженности), в некоторых случаях лучевым эпителиитом, эзофагитом при краниоспинальном облучении. Неврологические осложнения, как результат общей лучевой реакции, наиболее часто представлены токсичностью I - II степени и требуют назначения стероидов.
Профилактика отека мозга:
• дексаметазон** 0,15 мг/кг/сут внутримышечно или 0,075 мг/кг/сут перорально в 2 приема в течение облучения с последующим постепенным снижением до полной отмены.
• ацетазоламид** по схеме «3+1» однократно в сутки в зависимости от возраста: до 1 года - 50 мг (1/4 табл. 3 - 5 лет - 125 мг (1/2 табл. 4 - 18 лет - 250 мг с параллельным приемом препаратов калия в течение всего периода облучения с последующей отменой.
Профилактика тошноты и рвоты - противорвотные препараты ежедневно утром.
Общими условиями выполнения ЛТ являются:
• медикаментозная профилактика пневмоцистной инфекции;
• система организационных и медикаментозных мер по профилактике инфекционных осложнений;
• уход за ротовой полостью: 4 раза в день полоскание полости рта дезинфицирующими растворами (водным раствором хлоргексидина 0,05%);
• тщательный щадящий уход за зубами и деснами (использование мягких зубных щеток, ротового душа, обработка рта раствором хлоргексидина и вяжущими средствами);
• гигиена кожи: ежедневное мытье под душем или обтирание водным раствором хлоргексидина, обработка повреждений раствором бриллиантовой зелени.
• Рекомендовано выполнить МРТ спинного мозга с контрастированием не более, чем за 14 дней до начала ЛТ [17].
Уровень убедительности рекомендаций В (уровень достоверности доказательств - 2а).
• После удаления опухоли и обследования с уточнением стадии заболевания и объема операции у пациентов с ДМБ старше 5 лет, КМБ старше 3 лет рекомендована 3Д конформная ЛТ [18].
Уровень убедительности рекомендаций В (уровень достоверности доказательств - 2а).
Комментарии: КСО в СОД 23,4 Гр, на ЗЧЯ - 30,6 Гр с параллельной химиотерапией (ХТ): винкристин** [1] 1,5 мг/м2 еженедельно. У пациентов с остаточной опухолью, М1 стадией и выявленной амплификацией myc и mycn, у пациентов с диссеминированной МБ старше 5 лет, М1 стадией старше 4 лет с КМБ, АМБ, ККМБ и старше 3 лет с КМБ, с остаточной опухолью рекомендована 3D конформная ЛТ с повышенной дозой КСО 35,2 Гр, на ЗЧЯ - 19,8 Гр с параллельной ХТ: винкристин** 1,5 мг/м2 еженедельно. Буст на метастазы: супратенториальные - 50 Гр, спинальные - 49,6 Гр.
• При лечении пациентов с эпендимомой рекомендовано выполнять локальную ЛТ после удаления опухоли [18].
Уровень убедительности рекомендаций В (уровень достоверности доказательств - 2а).
Комментарии: СОД 54 Гр. У пациентов старше 4 лет рекомендовано проводить гиперфракционированную локальную ЛТ в дозе 68 Гр с параллельной ХТ: винкристин** 1,5мг/м2 еженедельно.
• Рекомендовано проводить ЛТ пациентам со злокачественными глиомами.Уровень убедительности рекомендаций В (уровень достоверности доказательств - 2а).
Комментарии: ЛТ является основным методом лечения пациентов со злокачественными глиомами старше 3 лет. Стандартным режимом ЛТ является облучение ложа удаленной опухоли в СОД 55 - 60 Гр за 25 - 30 фракций, в течение 5 - 6 недель. ЛТ выполняется параллельно с ХТ у больных с анапластической астроцитомой и глиобластомой, используется темозоламид** в дозе 75 мг/м2 ежедневно утром натощак в дни облучения.
Уровень убедительности рекомендаций А (уровень достоверности доказательств - 1а).
Комментарии. При опухолях ЦНС ПХТ выполняется после операции, на фоне облучения и после ЛТ.
Используются химиопрепараты, проникающие через ГЭБ:
• алкилирующие химиопрепараты (циклофосфамид**, ифосфамид**, тиотепа**, темозоламид**).
• производные нитрозомочевины (кармустин**, ломустин**, гидроксимочевина**).
• препараты платины (цисплатин**, карбоплатин**).
• антиметаболиты (метотрексат**, цитарабин**).
• винкалкалоиды (винкристин**, винбластин**).
• эпиподофилотоксины (этопозид**).
• ингибиторы топоизомеразы I (топотекан**, иринотекан**).
• гормоны (дексаметазон**, преднизолон**, гидрокортизон**).
Схемы и режимы ПХТ зависят от гистологического варианта опухоли.
Интратекальное/интравентрикулярное введение ХП рекомендовано у пациентов с эмбриональными опухолями младше 3-х лет, а также при лептоменингеальном распространении опухоли. Интратекальное введение осуществляется с помощью люмбальной пункции, интравентрикулярное введение проводится с помощью резервуара Оммайя. Такое введение ХП позволяет добиться их высокой концентрации в ликворе при введении низких доз.
Интратекально и интравентрикулярно вводятся метотрексат**, тиотепа**, цитарабин**. Дозы препаратов зависят от возраста пациентов. Интравентрикулярное введение химиопрепаратов возможно при имплантированном программированном вентрикулоперитонеальном шунте с возможностью его «виртуального выключения» - верхний уровень открытия клапана 400 мм Н2О. При других видах шунтов эта опция исключена. В такой ситуации рекомендовано интратекальное введение химиопрепаратов с редукцией дозы до 50% от стандартной.
Интратекально и интравентрикулярно вводятся метотрексат**, тиотепа**, цитарабин**. Дозы препаратов зависят от возраста пациентов.
ВПХТ с поддержкой периферических стволовых клеток или костного мозга демонстрирует противоопухолевый эффект и рекомендована у пациентов младше 4 лет с первичными диссеминированными эмбриональными опухолями, а также с рецидивом эмбриональной опухоли, которые чувствительны к ПХТ.
Сопроводительная терапия при проведении ПХТ:
• Гипергидратация - инфузионная терапия 3000 мл/м2/сут.
• Следует использовать маннит в ходе терапии карбоплатином и цисплатином для регуляции диуреза.
• Противорвотные препараты.
• Профилактика инфекций.
При возникновении судорог, пареза кишечника после введения винкристина**, в проводимом курсе винкристин** отменить, при последующих - сократить дозу на 50%.
При возникновении парастезии, мышечной слабости или сильных болей в животе дозу винкристина** в следующее введение сократить до 50%, после купирования симптомов вводить в полном объеме.
Режимы высокодозной ПХТ:
• сTE:
Карбоплатин** 500 мг/м2 внутривенно (в/в) 1-3 дни.
Тиотепа** 300 мг/м2 в/в 4 - 6 дни.
Этопозид** 250 мг/м2 в/в 4 - 6 дни.
• TE:
Тиотепа** 300 мг/м2 в/в 1 - 3 дни.
Этопозид** 250 мг/м2 в/в 1 - 3 дни.
• TT:
Тиотепа** 200 мг/м2 в/в 3 дня; через 4 недели.
Тиотепа** 200 мг/м2 в/в 3 дня.
• сT:
Карбоплатин** 500 мг/м2 в/в 1 - 3 дни.
Тиотепа** 300 мг/м2 в/в 4 - 6 дни.
• Рекомендована установка центрального катетера, вводимого через периферическую вену или имплантация венозной порт-системы перед началом ПХТ [18].
Уровень убедительности рекомендаций А (уровень достоверности доказательств - 1а).
• Рекомендуется осмотр врачом - детским онкологом перед началом каждого курса ПХТ.
Уровень убедительности рекомендаций С (уровень достоверности доказательств - 4).
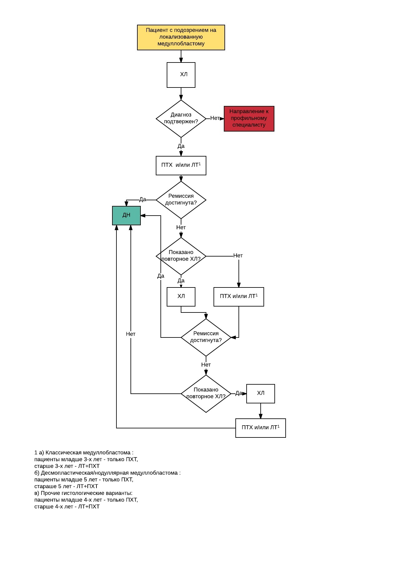
• Рекомендуется поддерживающая ХТ при лечении пациентов с медуллобластомой старше 3-х лет [18] .
Уровень убедительности рекомендаций А (уровень достоверности доказательств - 1а).
Комментарии: ХТ начинается не позднее 4 - 6 недель после окончания ЛТ. Режим ПХТ при лечении пациентов стандартной и высокой группы риска: ломустин** 75 мг/м2 внутрь в первый день курса, винкристин** 1,5 мг/м2 в/в стр. в 1, 7 и 14 дни курса, цисплатин** в дозе 70 мг/м2 вводится в 1-й день курса на фоне инфузионной терапии. Такие циклы повторяются каждые 6 недель, пациенты получают 8 курсов ПХТ при условии восстановления кроветворения и удовлетворительном общем состоянии больного. Первый день каждого последующего цикла равен 42 дню каждого предыдущего.
• Рекомендована ПХТ при лечении пациентов с эпендимомами и анапластическими эпендимомами при наличии остаточной опухоли [18].
Уровень убедительности рекомендаций А (уровень достоверности доказательств - 1а).
Комментарии: винкристин** 1,5 мг/м2 в/в стр. в 1 день курса, циклофосфамид** 800 мг/м2 в/в в 1 - 3 дни курса, карбоплатин** 200 мг/м2 в/в в 1 - 3 дни цикла на фоне инфузионной терапии, этопозид** 100 мг/м2 в/в в 1 - 3 дни. Такие циклы повторяются каждые 3 недели. Пациенты получают 10 циклов ПХТ, при условии восстановления кроветворения и удовлетворительном общем состоянии больного.
• Рекомендована ПХТ при лечении пациентов с астроцитомами низкой степени злокачественности [18].
Уровень убедительности рекомендаций А (уровень достоверности доказательств - 1а).
Комментарии: карбоплатин** 550 мг/м2 в/в 1 раз в 3 недели в течение 10 недель и винкристин** 1,5 мг/м2 1 раз в неделю. После 3-х недельного перерыва введение карбоплатина** повторяется каждые 4 недели, всего 3 введения. Винкристин** вводится параллельно с карбоплатином**. У пациентов с положительным ответом или стабилизацией болезни ПХТ продолжается до 79 недель каждые 6 недель, Винкристин**вводится в 1, 8 и 15 дни и карбоплатин**вводится в 1 день.
• Антибактериальная, противогрибковая и противовирусная профилактика не рекомендуется [3, 18].
Уровень убедительности рекомендаций А (уровень достоверности доказательств - 1а).
• Рекомендована профилактика пневмоцистной пневмонии [3].
Уровень убедительности рекомендаций А (уровень достоверности доказательств - 1а).
Комментарии. Триметоприм** 20 мг/кг 3 дня подряд в неделю в течение всего периода ЛТ и ПХТ, прием прекращается спустя 1 месяц после окончания лечения.
• Рекомендовано определение уровня креатинина в сыворотке крови [18].
Уровень убедительности рекомендаций А (уровень достоверности доказательств - 1а).
Комментарии. При уровне креатинина в сыворотке крови выше нормы или клиренсе по эндогенному креатинину <70мл/мин рекомендуется отложить начало курса ПХТ на одну неделю. При отсутствии восстановления в последующем и клиренсе по эндогенному креатинину 50 - 69 мл/мин цисплатин** заменить на карбоплатин**. При клиренсе по эндогенному креатинину <50мл/мин препараты платины исключить.
• Рекомендовано назначение антибактериальной терапии при развитии фебрильной нейтропении [18].
Уровень убедительности рекомендаций А (уровень достоверности доказательств - 1а).
Комментарии. При неосложненной лихорадке неясной этиологии возможна монотерапия препаратом цефепим**. При наличии ознобов, выраженной тахикардии, органной дисфункции или гипотензии назначается комбинированная антибактериальная терапия двумя (+амикацин**) или тремя препаратами (+амикацин**+ванкомицин**). Пиперациллин** 250 - 300 мг/кг/сут в 3-4 приема, цефалоспорин 3 поколения + амикацин** 15 - 20 мг/кг, ванкомицин** 30 - 40 мг/кг.
При развитии распространенного грибкового стоматита показана системная терапия амфотерицином В** в дозе 1 мг/кг в течение 5 - 7 дней и полоскание с обезболивающими растворами.
При наличии респираторной симптоматики и очаговых изменений в легких рекомендуется назначить вориконазол** в сочетании с антимикотиком другого ряда. При идентификации возбудителя - коррекция антимикробной терапии в зависимости от чувствительности. При сохранении лихорадки в течение 72 - 96 час. назначается эмпирическая терапия каспофунгином.
При наличии клинических проявлений Herpes simplex необходимо назначить ацикловир** внутрь 200 мг 4 раза в сутки (с 8-часовым ночным промежутком) в течение 5 дней; либо ацикловир** 30 мг/кг в день в 3 введения внутривенно капельно в течение 5 - 7 дней.
• Рекомендовано назначение гранулоцитарных колониестимулирующих факторов (Г-КСФ, например, ленограстим или филграстим) при уровне гранулоцитов ≤500 клеток и при наличии клинически или лабораторно доказанных инфекционных осложнениях.
Уровень убедительности рекомендаций А (уровень достоверности доказательств - 1а) [6, 18].
Комментарии: Разовая доза Г-КСФ составляет 3 - 5 мкг/кг. Препарат вводится подкожно ежедневно до достижения уровня гранулоцитов ≥5х109/л, отменяется одномоментно.
[1] Здесь и далее - разовая доза винкристина** не должна превышать 2 мг.
1. Мультидисциплинарный подход;
2. Комплексное лечение: операция, лучевая терапия и химиотерапия;
3. Программная терапия - унифицированные режимы лечения в зависимости от гистологического варианта опухоли, возраста пациента, М-стадии, молекулярных маркеров и ответа на лечение.
Лечение всех пациентов с опухолями головного мозга осуществляется мультидисциплинарной командой с момента установления диагноза. Опухоли ЦНС оперируются в специализированных нейрохирургических отделениях. Высокодозная химиотерапия (ВДХТ) с трансплантацией периферических стволовых клеток/костного мозга (ТКМ) выполняется только в специализированных отделениях, владеющих технологией проведения ВДХТ с ТКМ.
3,1 Хирургическое лечение.
• Рекомендуется планировать хирургическое лечение пациентов с установленным диагнозом опухоли ЦНС с учетом результатов МРТ или КТ [2, 17].Уровень убедительности рекомендаций В (уровень достоверности доказательств - 2а).
Комментарии. Цель хирургического лечения - максимальное удаление опухоли, определение гистологического варианта опухоли, уменьшение симптомов повышенного внутричерепного давления, а также очаговых неврологических симптомов.
При неоперабельных опухолях выполняется биопсия опухоли (стереотаксическая или открытая) с целью установления гистологического диагноза.
Вопрос о выполнении шунтирующей операции решается индивидуально в соответствии с клинической ситуацией. В случае гидроцефалии при выявлении опухоли предоперационно может использоваться вентрикулостомия III желудочка или наружный вентрикулярный дренаж, чтобы нормализовать отток церебро-спинальной жидкости ЦСЖ и дать возможность провести удаление опухоли при нормальном давлении ликвора.
По возможности следует избегать имплантации постоянного вентрикулоперитонеального шунта до удаления опухоли.
При сохранении симптомов повышенного внутричерепного давления после удаления опухоли вопрос о выполнении шунтирующей операции с целью восстановления ликворооттока решается индивидуально в соответствии с клинической ситуацией.
Биопсия при диффузных глиомах ствола мозга может выполняться с целью молекулярного исследования опухоли.
В случае послеоперационной остаточной опухоли или узловых метастазов необходимо в ходе лечения оценивать возможность повторного хирургического удаления опухоли. Следует рассматривать повторную операцию, если есть реальная возможность достичь значительного уменьшения опухолевой массы при адекватном риске. Следует стремиться к макроскопически полному удалению, но при больших опухолях может быть приемлемым субтотальное удаление.
Вторая операция, запланированная до начала послеоперационной адъювантной терапии (ЛТ или ПХТ), должна быть проведена вскоре после первой. В ходе лечения при наличии остаточной опухоли следует рассматривать возможность повторных операций. Операция возможна на любом этапе комплексного лечения.
Повторная операция является очень эффективным методом лечения для пациентов с эпендимомой и остаточной опухолью. Так как прогноз для пациентов с остаточной опухолью ухудшается, при эпендимоме рекомендована повторная операция.
Пациентам, которым показано интравентрикулярное введение химиопрепарата (ХП), необходимо установить резервуар Оммайя. Резервур должен быть имплантирован после операции, как только позволит состояние пациента (иногда перед ПХТ).
При наличии клинических или нейрорадиологических признаков ограничения тока ликвора (клинические признаки гидроцефалии) имплантацию резервуара производить не следует.
Наличие постоянного шунта не исключает интравентрикулярное введение метотрексата**. Однако интравентрикулярное (и/в) введение ХП в присутствии постоянного шунта рекомендуется только пациентам с метастазами, у которых не нарушен ток ликвора. Пациенты без метастазов, у которых установлен постоянный шунт, не должны получать и/в метотрексат**.
Оценка объема операции осуществляется с помощью нейрохирургического протокола операции (S) и послеоперационного радиологического обследования (R), выполненного в первые 24 - 48 часов после операции.
Объем операции оценивают по протоколу операции с помощью S критерия:
S1 - полное удаление.
S2 - резидуальная опухоль <1,5cм, возможна локальная инвазия.
S3 - резидуальная опухоль better 1,5см.
S4 - большая остаточная опухоль (объем операции - биопсия).
Объем операции оценивают с помощью КТ/МРТ, выполненных в первые 24 - 48 часов после операции:
R1 - нет признаков опухоли.
R2 - краевой захват контраста (только в месте операции).
R3 - видимая остаточная опухоль.
R4 - нет значительных изменений по сравнению с дооперационными КТ/МРТ.
Оценка объема операции осуществляется как по протоколу операции, так и КТ/МРТ: Тотальное удаление опухоли - S1 и R1.
Субтотальное удаление - S2 и R1-2.
Частичная резекция - S1-3 и R3.
Биопсия опухоли - S4 и R4.
Заключение о наличии или отсутствии резидуальной опухоли основывается, в первую очередь, на данных КТ/МРТ головного мозга в течение 24 - 72 часов после хирургического вмешательства, при этом учитывается заключение нейрохирурга, сделанное во время операции на основании визуальной оценки ложа опухоли. При заключении нейрохирурга о наличии остаточной опухоли, которая может не визулизироваться по данным постоперационной КТ/МРТ, делается вывод в пользу наличия остаточной опухоли.
Первое послеоперационное КТ/МРТ производится без контрастирования. Если в ложе опухоли не выявлена гематома, то вводится КВ и исследование повторяется на идентичных срезах. Участки в ложе опухоли, накапливающие КВ, считаются остатками опухоли. Проведение исследования без контрастирования необходимо только при первой послеоперационной КТ/МРТ.
Объем опухоли определяется на основании КТ/МРТ с контрастированием. Измерения проводятся в слое, выявляющем максимальный диаметр опухоли. В той же плоскости определяется перпендикулярный диаметр. Оба значения перемножаются, результат выражается в см2.
• В послеоперационном периоде рекомендовано КТ или МРТ головного мозга без контрастирования и с контрастированием [2, 17].
Уровень убедительности рекомендаций В (уровень достоверности доказательств - 2а).
Комментарии. Исследование рекомендуется выполнять в первые 24 - 72 часа после операции на идентичных срезах. При этом идентифицируются остатки опухоли и измеряется их объем. Если ЛТ начинается спустя 14 и более дней после операции, то в течение 5-7 дней до начала облучения проводится повторное обследование - МРТ головного мозга без контраста и с контрастированием.
• Рекомендовано выполнить цитологическое исследование люмбального ликвора (3 - 5 мл) не ранее, чем через 10 - 14 суток после операции (до начала ЛТ) [3].
Уровень убедительности рекомендаций В (уровень достоверности доказательств - 2а).
3,2 Лучевая терапия опухолей ЦНС,.
• Рекомендуется 3D конформная лучевая терапия (с использованием Intensity-modulated radiation therapy, IMRT) [18].Уровень убедительности рекомендаций А (уровень достоверности доказательств - 1a).
Комментарии: Все пациенты должны получать лечение на линейных ускорителях с минимальным расстоянием «источник-ось» 80 см Следует использовать мегавольтные фотоны с номинальной энергией ≥ 4 МВ. Лечение с использованием 60Co не рекомендовано.
Планирование ЛТ с помощью КТ и/или МРТ топометрии, выполнение физико-дозиметрических расчетов на специализированной планирующей системе является стандартом. Также рекомендована плоскостная или объемная визуализация мишени. Облучение проводится с применением индивидуальных фиксирующих устройств.
При проведении локальной ЛТ пациент должен находиться в положении лежа на спине. В особых случаях пациент может получать локальное облучение, находясь в положении лежа на животе, если возможна адекватная фиксация головы.
Объем и дозы облучения зависят от гистологического варианта опухоли, возраста пациента и распространения опухолевого процесса.
У пациентов в возрасте до 3-х лет и, по показаниям, до 5 лет, ЛТ проводится под наркозом с целью безопасности и контроля качества выполнения облучения. Для анестезии используются следующие анестетики: вводный наркоз - пропофол, поддержание анестезии - севоран или изофлюран.
Краниоспинальное облучение выполняется у пациентов старше 3-х лет:
1. при эмбриональных опухолях;
2. при других гистологических вариантах с метастазированием в головной и/или спинной мозг (ГКО, эпендимома, злокачественная глиома).
Локальное облучение ложа опухоли выполняется при глиомах, как низкой, так и высокой степени злокачественности, эпендимоме, ГКО.
Облучение головного мозга (whole-brain) выполняют при интракраниальной лимфоме ЦНС.
Дозы облучения зависят от локализации опухоли, гистологического варианта, возраста:
• опухоли спинного мозга облучаются локально в дозе не более 50 Гр;
• при облучении всего длинника спинного мозга, при размере поля облучения 15 см и более, суммарная очаговая доза (СОД) не должна превышать 35 - 40 Гр;
• при локальном облучении ОГМ - СОД 55 - 60 Гр, при облучении всего головного мозга СОД не должна превышать 40 Гр.
Объем и дозы облучения будут обсуждены при конкретных гистологических вариантах ( см ниже).
Время проведения лучевой терапии:
• Для всех пациентов с МБ старше 3 лет без метастазов лучевая терапия должна быть начата менее, чем через 4 недели после операции. В случае прогрессирования болезни на фоне ПХТ необходимо незамедлительное начало ЛТ.• Для всех пациентов с другими вариантами опухоли ЦНС старше 4 лет без метастазов ЛТ следует начинать менее, чем через 42 дня после операции.
Объем мишени:
• Объемы мишеней должны быть определены в соответствии с инструкциями ICRU 50/62. Определение границ всех объемов мишеней основано на КТ-планировании с в/в контрастированием и/или на совмещении данных КТ/МРТ и отмечается на каждом срезе при планировочном сканировании.Краниоспинальная ось:
• Клинический объем мишени (КОМ) для краниоспинального облучения включает в себя головной мозг целиком, а также спинной мозг и дуральный мешок.
Полный объем головного мозга:
• КОМ, включающий в себя весь головной мозг, в переднем направлении должен распространяться так, чтобы полностью включать лобные доли и область решетчатой пластинки. Так как нужно включить в КОМ решетчатую ямку и предусмотреть дополнительный подходящий отступ для планируемого объема мишени (ПОМ), край поля (то есть геометрический край экранирующего блока) во многих случаях включает хрусталики.
• Геометрический край экранировки должен распространяться по меньшей мере на 0,5 см вниз от решетчатой пластинки и по меньшей мере на 1 см ниже основания черепа во всех остальных местах. Интервал между экранировкой и передним краем верхних шейных позвонков должен составлять 0,5 см Нижняя граница краниальных полей должна точно соответствовать верхней границе спинального поля. В случае любого выпячивания мозговых оболочек через дефект от краниотомии оно должно включаться в КОМ.
Шейный спинальный объем:
• Спинальное поле должно распространяться вверх так, чтобы точно соответствовать границе с нижними краями краниальных полей.
Поясничный спинальный объем:
• Нижний край спинального КОМ должен определяться по результатам визуализации нижнего края текального мешка на МРТ позвоночника, проведенном в ходе стадирования. Край облучаемого поля должен быть установлен на 1 см ниже самой нижней точки текального мешка по данным МРТ-визуализации.
Ширина спинального объема:
• В объем необходимо включить все подпаутинное пространство, включая участки его распространения вдоль нервных корешков до межпозвонковых отверстий. Таким образом, спинальный КОМ должен распространяться в стороны так, чтобы включать в себя межпозвонковые отверстия. Для формирования ПОМ следует добавить дополнительный отступ, как правило 1 см с каждой стороны, с учетом этого выбирается нужная ширина поля. Использование поля «лопатообразной» формы для облучения пояснично-крестцовой области позвоночника не рекомендуется.
• Пациенты с МБ получают облучение ЗЧЯ. Пациенты с другими вариантами получают локальное облучение ложа опухоли.
• Макроскопический объем опухоли (МОО) включает в себя всю макроскопическую остаточную опухоль и/или стенки полости резекции на месте первичной локализации опухоли. Любые анатомические сдвиги или изменения после операции должны учитываться при определении МОО.
• КОМ включает в себя МОО плюс дополнительный отступ, который необходим для учета возможного субклинического микроскопического поражения, и является анатомически ограниченным (то есть там, где это применимо, КОМ ограничен пределами костного свода черепа и наметом мозжечка). КОМ определяется как макроскопический объем опухоли плюс отступ в 1 за исключением тех мест, где он ограничен костью или поверхностью намета мозжечка, где он остается в пределах ЗЧЯ.
• ПОМ определяется как КОМ плюс дополнительный отступ размером 0,3 - 0,5 см Величина требуемого отступа будет зависеть от качества выбранных иммобилизационных приспособлений и от клинических показателей воспроизводимости для рассматриваемого положения пациента и приспособления.
ЛТ на метастазы (МБ, ПБЛ, Э):
• Для интракраниальных метастазов: рекомендуется КОМ определять с использованием планировочной КТ, включая МР-визуализацию/совмещение изображений. Страховочный отступ вокруг участков КОМ равен 0,5 см с учетом анатомических границ. Определение КОМ основано на визуализации после ПХТ или после операции. Для ПОМ необходимо предусмотреть дополнительный отступ в зависимости от геометрической точности. Расположение полей выбирается так, чтобы обеспечить высокий индекс конформности и, по возможности, избегать облучения органов, подверженных риску.
• Для метастазов в спинном мозге страховочный отступ от видимой опухоли в краниокаудальном направлении должен быть равным длине тела одного позвонка. В случае хирургического удаления должна использоваться послеоперационная визуализация.
Определение дозы:
• Все дозы рассчитываются согласно International сomission on Radiation Units and Measurments (ICRU report 50 and 62).
Верификация терапии:
• Еженедельная портальная визуализация с регистрацией изменений.Перерывы:
• Запланированных перерывов не должно быть. По возможности следует избегать задержек, связанных с обслуживанием аппаратуры и выходными.Техника облучения:
• Краниальная ЛТ: краниальные поля должны облучаться с противолежащих боковых полей;• Облучение позвоночника: по возможности спинальный объем должен облучаться с единственного заднего поля. При необходимости спинальное поле может облучаться с увеличенным расстоянием «фокус-кожа»;
• Стыки: стыки между соседними полями должны регулярно сдвигаться либо в ходе фракции, либо ежедневно, либо в другие заранее заданные моменты времени (техника «подвижных стыков»);
• Объем, соответствующий ложу первичной опухоли: расположение полей выбирается так, чтобы обеспечить высокий индекс конформности и минимизировать дозу облучения органов, подвергающихся риску.
Лучевая терапия с модуляцией интенсивности (IMRT):
• IMRT используется для снижения дозы облучения, попадающей на улитку, а также для повышения однородности облучения позвоночника. При использовании IMRT важно соблюдать строгие критерии иммобилизации и обеспечения качества.
Модификация лечения в виду гематологической токсичности:
• лечение пациента не должно прерываться при анемии, лейкопении или тромбоцитопении, кроме жизнеугрожающих ситуаций;• Всегда должны использоваться облученные компоненты крови;
• Трансфузии рекомендуются при падении уровня гемоглобина ниже 10 г/л;
• Тромбоциты должны переливаться согласно клиническим показаниям при уровне ≤ 25х109;
• В случае низкого абсолютного числа нейтрофилов (≤ 0,5х109) вводить колоние-стимулирующие факторы (КСФ) предпочтительно в выходные;
• При любых перерывах в лечении необходима их компенсация согласно принятым правилам.
Непосредственные побочные эффекты ЛТ представлены эпидермитом (различной степени выраженности), в некоторых случаях лучевым эпителиитом, эзофагитом при краниоспинальном облучении. Неврологические осложнения, как результат общей лучевой реакции, наиболее часто представлены токсичностью I - II степени и требуют назначения стероидов.
Профилактика отека мозга:
• дексаметазон** 0,15 мг/кг/сут внутримышечно или 0,075 мг/кг/сут перорально в 2 приема в течение облучения с последующим постепенным снижением до полной отмены.
• ацетазоламид** по схеме «3+1» однократно в сутки в зависимости от возраста: до 1 года - 50 мг (1/4 табл. 3 - 5 лет - 125 мг (1/2 табл. 4 - 18 лет - 250 мг с параллельным приемом препаратов калия в течение всего периода облучения с последующей отменой.
Профилактика тошноты и рвоты - противорвотные препараты ежедневно утром.
Общими условиями выполнения ЛТ являются:
• медикаментозная профилактика пневмоцистной инфекции;
• система организационных и медикаментозных мер по профилактике инфекционных осложнений;
• уход за ротовой полостью: 4 раза в день полоскание полости рта дезинфицирующими растворами (водным раствором хлоргексидина 0,05%);
• тщательный щадящий уход за зубами и деснами (использование мягких зубных щеток, ротового душа, обработка рта раствором хлоргексидина и вяжущими средствами);
• гигиена кожи: ежедневное мытье под душем или обтирание водным раствором хлоргексидина, обработка повреждений раствором бриллиантовой зелени.
• Рекомендовано выполнить МРТ спинного мозга с контрастированием не более, чем за 14 дней до начала ЛТ [17].
Уровень убедительности рекомендаций В (уровень достоверности доказательств - 2а).
• После удаления опухоли и обследования с уточнением стадии заболевания и объема операции у пациентов с ДМБ старше 5 лет, КМБ старше 3 лет рекомендована 3Д конформная ЛТ [18].
Уровень убедительности рекомендаций В (уровень достоверности доказательств - 2а).
Комментарии: КСО в СОД 23,4 Гр, на ЗЧЯ - 30,6 Гр с параллельной химиотерапией (ХТ): винкристин** [1] 1,5 мг/м2 еженедельно. У пациентов с остаточной опухолью, М1 стадией и выявленной амплификацией myc и mycn, у пациентов с диссеминированной МБ старше 5 лет, М1 стадией старше 4 лет с КМБ, АМБ, ККМБ и старше 3 лет с КМБ, с остаточной опухолью рекомендована 3D конформная ЛТ с повышенной дозой КСО 35,2 Гр, на ЗЧЯ - 19,8 Гр с параллельной ХТ: винкристин** 1,5 мг/м2 еженедельно. Буст на метастазы: супратенториальные - 50 Гр, спинальные - 49,6 Гр.
• При лечении пациентов с эпендимомой рекомендовано выполнять локальную ЛТ после удаления опухоли [18].
Уровень убедительности рекомендаций В (уровень достоверности доказательств - 2а).
Комментарии: СОД 54 Гр. У пациентов старше 4 лет рекомендовано проводить гиперфракционированную локальную ЛТ в дозе 68 Гр с параллельной ХТ: винкристин** 1,5мг/м2 еженедельно.
• Рекомендовано проводить ЛТ пациентам со злокачественными глиомами.Уровень убедительности рекомендаций В (уровень достоверности доказательств - 2а).
Комментарии: ЛТ является основным методом лечения пациентов со злокачественными глиомами старше 3 лет. Стандартным режимом ЛТ является облучение ложа удаленной опухоли в СОД 55 - 60 Гр за 25 - 30 фракций, в течение 5 - 6 недель. ЛТ выполняется параллельно с ХТ у больных с анапластической астроцитомой и глиобластомой, используется темозоламид** в дозе 75 мг/м2 ежедневно утром натощак в дни облучения.
3,3 Полихимиотерапия.
• Рекомендуется полихимиотерапия (ПХТ) при злокачественных опухолях ЦНС [18].Уровень убедительности рекомендаций А (уровень достоверности доказательств - 1а).
Комментарии. При опухолях ЦНС ПХТ выполняется после операции, на фоне облучения и после ЛТ.
Используются химиопрепараты, проникающие через ГЭБ:
• алкилирующие химиопрепараты (циклофосфамид**, ифосфамид**, тиотепа**, темозоламид**).
• производные нитрозомочевины (кармустин**, ломустин**, гидроксимочевина**).
• препараты платины (цисплатин**, карбоплатин**).
• антиметаболиты (метотрексат**, цитарабин**).
• винкалкалоиды (винкристин**, винбластин**).
• эпиподофилотоксины (этопозид**).
• ингибиторы топоизомеразы I (топотекан**, иринотекан**).
• гормоны (дексаметазон**, преднизолон**, гидрокортизон**).
Схемы и режимы ПХТ зависят от гистологического варианта опухоли.
Интратекальное/интравентрикулярное введение ХП рекомендовано у пациентов с эмбриональными опухолями младше 3-х лет, а также при лептоменингеальном распространении опухоли. Интратекальное введение осуществляется с помощью люмбальной пункции, интравентрикулярное введение проводится с помощью резервуара Оммайя. Такое введение ХП позволяет добиться их высокой концентрации в ликворе при введении низких доз.
Интратекально и интравентрикулярно вводятся метотрексат**, тиотепа**, цитарабин**. Дозы препаратов зависят от возраста пациентов. Интравентрикулярное введение химиопрепаратов возможно при имплантированном программированном вентрикулоперитонеальном шунте с возможностью его «виртуального выключения» - верхний уровень открытия клапана 400 мм Н2О. При других видах шунтов эта опция исключена. В такой ситуации рекомендовано интратекальное введение химиопрепаратов с редукцией дозы до 50% от стандартной.
Интратекально и интравентрикулярно вводятся метотрексат**, тиотепа**, цитарабин**. Дозы препаратов зависят от возраста пациентов.
ВПХТ с поддержкой периферических стволовых клеток или костного мозга демонстрирует противоопухолевый эффект и рекомендована у пациентов младше 4 лет с первичными диссеминированными эмбриональными опухолями, а также с рецидивом эмбриональной опухоли, которые чувствительны к ПХТ.
Сопроводительная терапия при проведении ПХТ:
• Гипергидратация - инфузионная терапия 3000 мл/м2/сут.
• Следует использовать маннит в ходе терапии карбоплатином и цисплатином для регуляции диуреза.
• Противорвотные препараты.
• Профилактика инфекций.
При возникновении судорог, пареза кишечника после введения винкристина**, в проводимом курсе винкристин** отменить, при последующих - сократить дозу на 50%.
При возникновении парастезии, мышечной слабости или сильных болей в животе дозу винкристина** в следующее введение сократить до 50%, после купирования симптомов вводить в полном объеме.
Режимы высокодозной ПХТ:
• сTE:
Карбоплатин** 500 мг/м2 внутривенно (в/в) 1-3 дни.
Тиотепа** 300 мг/м2 в/в 4 - 6 дни.
Этопозид** 250 мг/м2 в/в 4 - 6 дни.
• TE:
Тиотепа** 300 мг/м2 в/в 1 - 3 дни.
Этопозид** 250 мг/м2 в/в 1 - 3 дни.
• TT:
Тиотепа** 200 мг/м2 в/в 3 дня; через 4 недели.
Тиотепа** 200 мг/м2 в/в 3 дня.
• сT:
Карбоплатин** 500 мг/м2 в/в 1 - 3 дни.
Тиотепа** 300 мг/м2 в/в 4 - 6 дни.
• Рекомендована установка центрального катетера, вводимого через периферическую вену или имплантация венозной порт-системы перед началом ПХТ [18].
Уровень убедительности рекомендаций А (уровень достоверности доказательств - 1а).
• Рекомендуется осмотр врачом - детским онкологом перед началом каждого курса ПХТ.
Уровень убедительности рекомендаций С (уровень достоверности доказательств - 4).
• Рекомендуется поддерживающая ХТ при лечении пациентов с медуллобластомой старше 3-х лет [18] .
Уровень убедительности рекомендаций А (уровень достоверности доказательств - 1а).
Комментарии: ХТ начинается не позднее 4 - 6 недель после окончания ЛТ. Режим ПХТ при лечении пациентов стандартной и высокой группы риска: ломустин** 75 мг/м2 внутрь в первый день курса, винкристин** 1,5 мг/м2 в/в стр. в 1, 7 и 14 дни курса, цисплатин** в дозе 70 мг/м2 вводится в 1-й день курса на фоне инфузионной терапии. Такие циклы повторяются каждые 6 недель, пациенты получают 8 курсов ПХТ при условии восстановления кроветворения и удовлетворительном общем состоянии больного. Первый день каждого последующего цикла равен 42 дню каждого предыдущего.
• Рекомендована ПХТ при лечении пациентов с эпендимомами и анапластическими эпендимомами при наличии остаточной опухоли [18].
Уровень убедительности рекомендаций А (уровень достоверности доказательств - 1а).
Комментарии: винкристин** 1,5 мг/м2 в/в стр. в 1 день курса, циклофосфамид** 800 мг/м2 в/в в 1 - 3 дни курса, карбоплатин** 200 мг/м2 в/в в 1 - 3 дни цикла на фоне инфузионной терапии, этопозид** 100 мг/м2 в/в в 1 - 3 дни. Такие циклы повторяются каждые 3 недели. Пациенты получают 10 циклов ПХТ, при условии восстановления кроветворения и удовлетворительном общем состоянии больного.
• Рекомендована ПХТ при лечении пациентов с астроцитомами низкой степени злокачественности [18].
Уровень убедительности рекомендаций А (уровень достоверности доказательств - 1а).
Комментарии: карбоплатин** 550 мг/м2 в/в 1 раз в 3 недели в течение 10 недель и винкристин** 1,5 мг/м2 1 раз в неделю. После 3-х недельного перерыва введение карбоплатина** повторяется каждые 4 недели, всего 3 введения. Винкристин** вводится параллельно с карбоплатином**. У пациентов с положительным ответом или стабилизацией болезни ПХТ продолжается до 79 недель каждые 6 недель, Винкристин**вводится в 1, 8 и 15 дни и карбоплатин**вводится в 1 день.
• Антибактериальная, противогрибковая и противовирусная профилактика не рекомендуется [3, 18].
Уровень убедительности рекомендаций А (уровень достоверности доказательств - 1а).
• Рекомендована профилактика пневмоцистной пневмонии [3].
Уровень убедительности рекомендаций А (уровень достоверности доказательств - 1а).
Комментарии. Триметоприм** 20 мг/кг 3 дня подряд в неделю в течение всего периода ЛТ и ПХТ, прием прекращается спустя 1 месяц после окончания лечения.
• Рекомендовано определение уровня креатинина в сыворотке крови [18].
Уровень убедительности рекомендаций А (уровень достоверности доказательств - 1а).
Комментарии. При уровне креатинина в сыворотке крови выше нормы или клиренсе по эндогенному креатинину <70мл/мин рекомендуется отложить начало курса ПХТ на одну неделю. При отсутствии восстановления в последующем и клиренсе по эндогенному креатинину 50 - 69 мл/мин цисплатин** заменить на карбоплатин**. При клиренсе по эндогенному креатинину <50мл/мин препараты платины исключить.
• Рекомендовано назначение антибактериальной терапии при развитии фебрильной нейтропении [18].
Уровень убедительности рекомендаций А (уровень достоверности доказательств - 1а).
Комментарии. При неосложненной лихорадке неясной этиологии возможна монотерапия препаратом цефепим**. При наличии ознобов, выраженной тахикардии, органной дисфункции или гипотензии назначается комбинированная антибактериальная терапия двумя (+амикацин**) или тремя препаратами (+амикацин**+ванкомицин**). Пиперациллин** 250 - 300 мг/кг/сут в 3-4 приема, цефалоспорин 3 поколения + амикацин** 15 - 20 мг/кг, ванкомицин** 30 - 40 мг/кг.
При развитии распространенного грибкового стоматита показана системная терапия амфотерицином В** в дозе 1 мг/кг в течение 5 - 7 дней и полоскание с обезболивающими растворами.
При наличии респираторной симптоматики и очаговых изменений в легких рекомендуется назначить вориконазол** в сочетании с антимикотиком другого ряда. При идентификации возбудителя - коррекция антимикробной терапии в зависимости от чувствительности. При сохранении лихорадки в течение 72 - 96 час. назначается эмпирическая терапия каспофунгином.
При наличии клинических проявлений Herpes simplex необходимо назначить ацикловир** внутрь 200 мг 4 раза в сутки (с 8-часовым ночным промежутком) в течение 5 дней; либо ацикловир** 30 мг/кг в день в 3 введения внутривенно капельно в течение 5 - 7 дней.
• Рекомендовано назначение гранулоцитарных колониестимулирующих факторов (Г-КСФ, например, ленограстим или филграстим) при уровне гранулоцитов ≤500 клеток и при наличии клинически или лабораторно доказанных инфекционных осложнениях.
Уровень убедительности рекомендаций А (уровень достоверности доказательств - 1а) [6, 18].
Комментарии: Разовая доза Г-КСФ составляет 3 - 5 мкг/кг. Препарат вводится подкожно ежедневно до достижения уровня гранулоцитов ≥5х109/л, отменяется одномоментно.
[1] Здесь и далее - разовая доза винкристина** не должна превышать 2 мг.
|
|
Реабилитация и амбулаторное лечение
Специфические реабилитационные мероприятия для данной группы заболеваний в настоящий момент отсутствуют.
Профилактика
План контрольных обследований после достижения ремиссии указан в приложении Г3.
Критерии оценки качества медицинской помощи
| № п/п | Критерии качества | Оценка выполнения |
| 1. | Выполнен осмотр врачом-детским онкологом и врачом-нейрохирургом (при установке диагноза) | Да/Нет |
| 2. | Выполнена консультация врачом-неврологом (при установке диагноза) | Да/Нет |
| 3. | Выполнена консультация врачом-офтальмологом (при установке диагноза) | Да/Нет |
| 4. | Выполнена консультация врачом-детским эндокринологом при опухолях пинеальной области и/или хиазмально-селлярной области и/или подкорковых структур (при установке диагноза) | Да/Нет |
| 5. | Выполнена магнитно-резонансная томография головного мозга и/или спинного мозга с контрастированием (при установке диагноза) | Да/Нет |
| 6. | Выполнена компьютерная томография головного мозга с внутривенным контрастированием (при установке диагноза) | Да/Нет |
| 7. | Выполнено исследование уровня альфа-фетопротеина в сыворотке крови при опухолях пинеальной области и/или хиазмально-селлярной области и/или подкорковых структур (при установке диагноза) | Да/Нет |
| 8. | Выполнено исследование уровня хорионического гонадотропина человека в крови при опухолях пинеальной области и/или хиазмально-селлярной области и/или подкорковых структур (при установке диагноза) | Да/Нет |
| 9. | Выполнено исследование альфа-фетопротеина в спинномозговой жидкости при опухолях пинеальной области и/или хиазмально-селлярной области и/или подкорковых структур (при отсутствии внутричерепной гипертензии при установке диагноза) | Да/Нет |
| Выполнено исследование уровня хорионического гонадотропина человека в спинномозговой жидкости при опухолях пинеальной области и/или хиазмально-селлярной области и/или подкорковых структур (при отсутствии внутричерепной гипертензии при установке диагноза) | Да/Нет | |
| Выполнен просмотр/пересмотр гистологических препаратов врачом-патологоанатомом в профильной медицинской организации (при установке диагноза) | Да/Нет | |
| Выполнено цитологическое исследование спинномозговой жидкости на наличие опухолевых клеток не ранее 10 дня и не позднее 21 дня от момента хирургического вмешательства (при хирургическом вмешательстве) | Да/Нет | |
| Выполнено морфологическое исследование препарата опухолевой ткани до момента завершения хирургического вмешательства (при хирургическом вмешательстве) | Да/Нет | |
| Выполнено морфологическое (гистологическое) и иммуногистохимическое исследование препарата удаленных тканей (при хирургическом вмешательстве) | Да/Нет | |
| Выполнено использование операционного микроскопа при удалении опухоли головного или спинного мозга | Да/Нет | |
| Выполнена повторная компьютерная томография головного мозга не позднее 24 часов от момента завершения хирургического вмешательства (при хирургическом вмешательстве) | Да/Нет | |
| Выполнена повторная магнитно-резонансная томография головного мозга и/или спинного мозга с контрастированием не позднее 72 часов от момента завершения хирургического вмешательства (при хирургическом вмешательстве) | Да/Нет | |
| Выполнена имплантация венозной порт-системы или установка центрального венозного катетера, введенного через периферическую вену (перед началом первого курса полихимиотерапии) | Да/Нет | |
| Выполнена рентгенография органов грудной клетки не позднее 2 часов от момента установки центрального венозного катетера, введенного через периферическую вену | Да/Нет | |
| Выполнено удаление центрального венозного катетера, введенного через периферическую вену не позднее 6 месяцев от момента установки | Да/Нет | |
| 1. | Выполнено введение химиотерапевтических препаратов на фоне инфузионной терапии из расчета 3 л/м2/сутки (при внутривенной полихимиотерапии и при отсутствии медицинских противопоказаний) | Да/Нет |
| 2. | Выполнен следующий курс полихимиотерапии не позднее 14 или 21 или 28 или 42 дней (в зависимости от схемы полихимиотерапии) от момента начала предыдущего курса полихимиотерапии (при наличии медицинских показаний и при отсутствии медицинских противопоказаний) | Да/Нет |
| 3. | Выполнен осмотр врачом-детским онкологом перед началом каждого курса полихимиотерапии | Да/Нет |
| 4. | Выполнена консультация врачом-неврологом перед началом каждого курса полихимиотерапии | Да/Нет |
| 5. | Выполнена консультация врачом-офтальмологом перед началом каждого курса полихимиотерапии | Да/Нет |
| 6. | Выполнен осмотр врачом-детским онкологом и врачом-неврологом и врачом-офтальмологом и врачом-радиологом перед началом лучевой терапии | Да/Нет |
| 7. | Выполнена консультация врачом-неврологом перед началом лучевой терапии | Да/Нет |
| 8. | Выполнена консультация врачом-офтальмологом перед началом лучевой терапии | Да/Нет |
| 9. | Выполнена лучевая терапия или лучевая терапия с химиотерапией не позднее 21 - 28 дней от момента хирургического вмешательства или начала предшествовавшего курса полихимиотерапии (при наличии медицинских показаний и при отсутствии медицинских противопоказаний) | Да/Нет |
| Выполнена аудиометрия после лучевой терапии и/или 4 курса полихимиотерапии | Да/Нет | |
| Выполнена магнитно-резонансная томография головного и/или спинного мозга с внутривенным контрастированием после 2 и 4 и 6 и 8 курсов полихимиотерапии и не ранее 4 недель и не позднее 6 недель после завершения лучевой терапии | Да/Нет | |
| Выполнена компьютерная томография головного мозга (при лучевой терапии) | Да/Нет | |
| Выполнено исследование уровня альфа-фетопротеина в сыворотке крови после каждого курса полихимиотерапии и через 1 месяц после завершения лучевой терапии (при повышенном уровне на этапе диагностики) | Да/Нет |
Список литературы
• Классификация опухолей ЦНС 2016.
• Gilsbach JM. Immediate postoperavite сT contrast enhancement following surgery of cerebral tumoral lesions. J сomput Assist Tomogr 1998; 22:120-5.
• Zeltzer PM, вoyett JM, Finlay JL, Albright AL, Rorke LB, Milstein JM, Allen JC, Stevens KR, Stanley P, Li H, Wisoff JH, Geyer JR, McGuire-Cullen P, Stehbens JA, Shurin SB, Packer RJ. Metastasis stage, adjuvant treatment, and residual tumor are prognostic factors for medulloblastoma in children: conclusions from the сhildren s сancer Group 921 randomized phase III study. J сlin Oncol. 1999 Mar;17(3):832-45.
• Massimino M, Antonelli M, Gandola L, Miceli R, Pollo в, вiassoni V, Schiavello E, вuttarelli FR, Spreafico F, сollini P, Giangaspero F. Histological variants of medulloblastoma are the most powerful clinical prognostic indicators. Pediatr вlood сancer. 2013 Feb;60(2):210-6.
• вyrd T, Grossman RG, Ahmed N. Medulloblastoma-biology and microenvironment: a review. Pediatr Hematol Oncol. 2012 Sep; 29(6):495-506.
• Lefkowitz IB, Packer RJ, Siegel KR, et al. Results of treatment of children with recurrent medulloblastoma/primitive neuroectodermal tumors with lomustine, cisplatin, and vincristine. сancer. 1990; 65:412-417.
• Kaplan AM, Albright AL, Zimmerman RA, et al. вrainstem gliomas in children. A сhildren’s сancer Group review of 119 cases. Pediatr Neurosurg. 1996; 24:185-192.
• Jakacki RI. Pineal and nonpineal supratentorial primitive neuroectodermal tumors. сhilds Nerv Syst. 1999; 15:586-591.
• сhiu JK, Woo SY, Ater J, et al. Intracranial ependymoma in children: analysis of prognostic factors.
• Paulus W, Kleihues P. Genetic profiling of сNS tumors extends histological classification. Acte Neuropathol 2010; 120 (2) 269-270.
• Korshunov, D. Sturm, M. Ryzhova, V. Hovestadt, M. Gessi, D. Jones, M. Remke, PA Northcott, A Perry, D Picard, M Rosenblum, M Antonelli, E Aronica, Schuller U, M. Hasselblat, A. Woehrer, O. Zheludkova, E. Kumirova, S. Puget, M. Taylor, F Giangaspero, VP сollins, A von Deimling, P Lichter, A Huang, T. Pietsch, Pfister S.M, M Kool. Embryonal tumor with abundant neuropil and true rosettes (ETNTR), ependymoblastoma and medulloepithelioma share molecular similarity and comprise a single clinicopathological entity. Acta Neuropatholog 2013.
• WHO classification of tumours of the central nervous system. Edited by David Louis, Hiroko Ohgaki, Otmar D. Wiestler, Webster K, сavenee. Revised 4th edition. 2016, 408 pp.
• Paulus W, Kleihues P. Genetic profiling of сNS tumors extends histological classification. Acte Neuropathol 2010; 120 (2) 269-270.
• Pediatric сentral Nervous System Germ сell Tumors: A Review. M. Echevaria, Jason Fancusaro, Stewart Goldman.
• Thiesse P, Jaspan T, сouanet D, вracard S, Neienschwander S, Griffiths Pd. Un protocol d’imagerie des tumeurs cerebraled de l’enfant. J Radiol 2001; 82:11 - 16.
• Gerard N, Wang Z, Erbetta A, et al. Prognostic value of proton MR spectroscopy of cerebral hemisphere tumors in children. Neuroradiology 1998; 40: 121-5.
• Griffits PD. A protocol for imaging paediatric brain tumors. сlin Radiol 1999; 54:558-62.
• вrain and spinal tumors in childhood. Edited by David A. Walker, Giorgio Perilongo,Jonathan A.G. Punt, Roger E. Taylor, 2004, 531 pp.
• Gilsbach JM. Immediate postoperavite сT contrast enhancement following surgery of cerebral tumoral lesions. J сomput Assist Tomogr 1998; 22:120-5.
• Zeltzer PM, вoyett JM, Finlay JL, Albright AL, Rorke LB, Milstein JM, Allen JC, Stevens KR, Stanley P, Li H, Wisoff JH, Geyer JR, McGuire-Cullen P, Stehbens JA, Shurin SB, Packer RJ. Metastasis stage, adjuvant treatment, and residual tumor are prognostic factors for medulloblastoma in children: conclusions from the сhildren s сancer Group 921 randomized phase III study. J сlin Oncol. 1999 Mar;17(3):832-45.
• Massimino M, Antonelli M, Gandola L, Miceli R, Pollo в, вiassoni V, Schiavello E, вuttarelli FR, Spreafico F, сollini P, Giangaspero F. Histological variants of medulloblastoma are the most powerful clinical prognostic indicators. Pediatr вlood сancer. 2013 Feb;60(2):210-6.
• вyrd T, Grossman RG, Ahmed N. Medulloblastoma-biology and microenvironment: a review. Pediatr Hematol Oncol. 2012 Sep; 29(6):495-506.
• Lefkowitz IB, Packer RJ, Siegel KR, et al. Results of treatment of children with recurrent medulloblastoma/primitive neuroectodermal tumors with lomustine, cisplatin, and vincristine. сancer. 1990; 65:412-417.
• Kaplan AM, Albright AL, Zimmerman RA, et al. вrainstem gliomas in children. A сhildren’s сancer Group review of 119 cases. Pediatr Neurosurg. 1996; 24:185-192.
• Jakacki RI. Pineal and nonpineal supratentorial primitive neuroectodermal tumors. сhilds Nerv Syst. 1999; 15:586-591.
• сhiu JK, Woo SY, Ater J, et al. Intracranial ependymoma in children: analysis of prognostic factors.
• Paulus W, Kleihues P. Genetic profiling of сNS tumors extends histological classification. Acte Neuropathol 2010; 120 (2) 269-270.
• Korshunov, D. Sturm, M. Ryzhova, V. Hovestadt, M. Gessi, D. Jones, M. Remke, PA Northcott, A Perry, D Picard, M Rosenblum, M Antonelli, E Aronica, Schuller U, M. Hasselblat, A. Woehrer, O. Zheludkova, E. Kumirova, S. Puget, M. Taylor, F Giangaspero, VP сollins, A von Deimling, P Lichter, A Huang, T. Pietsch, Pfister S.M, M Kool. Embryonal tumor with abundant neuropil and true rosettes (ETNTR), ependymoblastoma and medulloepithelioma share molecular similarity and comprise a single clinicopathological entity. Acta Neuropatholog 2013.
• WHO classification of tumours of the central nervous system. Edited by David Louis, Hiroko Ohgaki, Otmar D. Wiestler, Webster K, сavenee. Revised 4th edition. 2016, 408 pp.
• Paulus W, Kleihues P. Genetic profiling of сNS tumors extends histological classification. Acte Neuropathol 2010; 120 (2) 269-270.
• Pediatric сentral Nervous System Germ сell Tumors: A Review. M. Echevaria, Jason Fancusaro, Stewart Goldman.
• Thiesse P, Jaspan T, сouanet D, вracard S, Neienschwander S, Griffiths Pd. Un protocol d’imagerie des tumeurs cerebraled de l’enfant. J Radiol 2001; 82:11 - 16.
• Gerard N, Wang Z, Erbetta A, et al. Prognostic value of proton MR spectroscopy of cerebral hemisphere tumors in children. Neuroradiology 1998; 40: 121-5.
• Griffits PD. A protocol for imaging paediatric brain tumors. сlin Radiol 1999; 54:558-62.
• вrain and spinal tumors in childhood. Edited by David A. Walker, Giorgio Perilongo,Jonathan A.G. Punt, Roger E. Taylor, 2004, 531 pp.
|
|
Приложения
Приложение А1.
Состав рабочей группы.• Желудкова Ольга Григорьевна. Д.м.н., профессор, главный научный сотрудник ФГБУ «РНЦРР» Минздрава России, член РОДО, SIOP, EANO.
• Кушель Юрий Вадимович. Д.м.н., ведущий научный сотрудник, нейрохирург детского отделения ФГАУ «НИИ нейрохирургии им. Н.Н. Бурденко» Минздрава России, член Ассоциации нейрохирургов России, EANS, AANS.
• Озерова Валентина Ильинична. Д.м.н., ведущий научный сотрудник отделения рентгенохирургических методов диагностики и лечения ФГАУ «НИИ нейрохирургии им. Н.Н. Бурденко» Минздрава России, не является членом профессиональных сообществ.
• Рыжова Марина Владимировна. Д.м.н., заведующая патологоанатомическим отделением ФГАУ «НИИ нейрохирургии им. Н.Н. Бурденко» Минздрава России, не является членом профессиональных сообществ.
• Щербенко Олег Ильич. Д.м.н., профессор, заведующий научно-организационным отделением ФГБУ «РНЦРР» Минздрава России, член Российской ассоциации радиологов.
Конфликт интересов отсутствует.
Приложение А2.
Методология разработки клинических рекомендаций.Целевая аудитория клинических рекомендаций:
• Врачи - детские онкологи;
• Студенты медицинских ВУЗов, ординаторы, аспиранты.
В данных клинических рекомендациях все сведения ранжированы по уровню достоверности (доказательности) в зависимости от количества и качества исследований по данной проблеме.
Таблица П1. Уровни достоверности доказательности.
| Уровень достоверности | Тип данных |
| 1а | Мета анализ рандомизированных контролируемых исследований (РКИ) |
| 1b | Хотя бы одно РКИ |
| 2а | Хотя бы одно хорошо выполненное контролируемое исследование без рандомизации |
| 2b | Хотя бы одно хорошо выполненное квазиэкспериментальное исследование |
| 3 | Хорошо выполненные не экспериментальные исследования: сравнительные, корреляционные или «случай-контроль» |
| 4 | Экспертное консенсусное мнение либо клинический опыт признанного авторитета |
Таблица П1. Уровни убедительности рекомендаций.
| Уровень убедительности | Основание рекомендации |
| А | Основана на клинических исследованиях хорошего качества, по своей тематике непосредственно применимых к данной специфической рекомендации, включающих по меньшей мере одно РКИ |
| В | Основана на результатах клинических исследований хорошего дизайна, но без рандомизации |
| С | Составлена при отсутствии клинических исследований хорошего качества, непосредственно применимых к данной рекомендации |
Порядок обновления клинических рекомендаций. Каждые 3 года.
Приложение А3.
Связанные документы.Данные клинические рекомендации разработаны с учётом следующих нормативно-правовых документов:
• Приказ Минздрава России от 31,10,2012 № 560н «Об утверждении Порядка оказания медицинской помощи по профилю «детская онкология».
• Приказ Минздрава России от 7 июля 2015 г. N 422ан Об утверждении критериев.
• оценки качества медицинской помощи .
• Постановлением Правительства Российской Федерации «О порядке и условиях признания лица инвалидом» от 20 февраля 2006гю №95 (в ред. Постановлений Правительства РФ от 07,04,2008 № 247, от 30,12,2009 № 1121, от 06,02,2012 №89, от 16,04,2012 № 318, от 04,09,2012 № 882). Изменения, которые вносятся в Правила признания лица инвалидом, утвержденные Постановлением Правительства Российской Федерации от 7 апреля 2008г. 24.
• Приказ Министерства Здравоохранения и Социального развития Российской Федерации от 17 декабря 2015 г. 1024н «О классификации и критериях, используемых при осуществлении медико-социальной экспертизы граждан федеральными государственными учреждениями медико-социальной экспертизы».
• Федеральный закон от 9 декабря 2010г. 351-ФЗ «О внесении изменений в.
• Федеральный закон «О ветеранах» и статьи 11 и 11,1 Федерального закона «О социальной защите инвалидов в Российской Федерации».
• Порядок выплаты компенсации за самостоятельно приобретенное инвалидом техническое средство реабилитации и (или) оказанную услугу, включая порядок определения ее размера и порядок информирования граждан о размере указанной компенсации (Приказ Минздравсоцразвития России №57н от 31 января 2011г.
• Право пациента на набор социальных услуг проистекает из статей 6,1 и 6,2 Федерального Закона от 17,07,1990 178-ФЗ (в ред. Федеральных законов от 08,12,2010 №345 ФЗ, от 345-ФЗ, от 01,07,2011 № 169ФЗ, от 28,07,2012 № 133- ФЗ, от 25,12,2012 №258-ФЗ, от 07,05,2013 №99-ФЗ, от 07,05,2013 №104-ФЗ, от 02,07,2013 №185-ФЗ, от 25,11,2013 №317-ФЗ) «О государственной социальной помощи», в которых говорится, что право на получение государственной социальной помощи в виде набора социальных услуг имеют различные категории граждан, тч и дети-инвалиды (п.п.9) ст6,1.
КР337. Болевой синдром (БС) у детей, нуждающихся в паллиативной медицинской помощи.
Приложение В.
Информация для пациентов.Перед началом специального лечения рекомендуется информировать родителей и пациента о возможных рисках предстоящего лечения и путях их преодоления. Разъяснительную работу рекомендуется начинать с определения понятия Мукозит (стоматит) - поражение слизистой оболочки полости рта, приводящее к воспалению, а при тяжелых формах к болезненным язвам и инфекции. Эта тяжелая токсическая реакция, в которую могут быть вовлечены язык и десны. Наиболее часто стоматиты возникают, если в состав химиотерапии входят такие лекарства, как фторурацил**, метотрексат**, дактиномицин, доксорубицин**, блеомицин**. Важно выявить стоматит на начальной стадии. Если во рту начинает «пощипывать», сообщить лечащему врачу.
Меры профилактики стоматита, которые рекомендуется организовать родителям пациента:
• санация ротовой полости до начала проведения специального лечения.
• систематическая оценка состояния слизистой оболочки полости рта проводится лечащим врачом, родителями и пациентом.
Признаки стоматита, которые должны насторожить пациента и родителей. «пощипывание», покраснение слизистой оболочки полости рта, обильное выделение слюны, болезненность при пережевывании пищи. Могут появиться пузырьки, отечность языка, жжение, дискомфорт, сероватые налеты на слизистых. При возникновении стоматита назначается терапия.
Важно при развитии первых признаков стоматита соблюдать диетические и гигиенические рекомендации:
• диета с включением в рацион мягкой, теплой, не раздражающей, термически обработанной пищи,.
• очищающие средства: орошение растворами антисептиков;
• Строго соблюдать все предписанные врачом рекомендации относительно медикаментозных средств, строго следовать указаниям по кратности применения местных антисептиков, противовоспалительных, антибактериальных и противогрибковых препаратов.
Для санационной обработки полости рта рекомендуется:
• Полоскать рот по 3-5 мин каждые 2-3 часа не менее 8 раз в день (ротокан, мирамистин.
• Родителям пациента необходимо помнить, что несоблюдение гигиены полости рта может привести к развитию более серьезных осложнений.
Диетические рекомендации при стоматитах:
Рекомендуется использование гомогенных мясных, овощных, фруктовых пюре, каш, промышленного производства для питания детей до одного года в рационе детей старшего возраста. Такое питание содержит все необходимые питательные вещества, витамины и микроэлементы, а также является механически щадящей пищей и исключает инфицирование бактериями и вирусами, поскольку упаковано в асептических условиях. В период снижения аппетита и болей в полости рта у пациента детского возраста на фоне симптомов стоматита рекомендуется использовать специальные смеси с повышенным содержанием белка и калорий. Основной целью данных рекомендаций является сохранение полноценного естественного питания, профилактика потери массы тела и как следствие, профилактика инфекционных осложнений, обусловленных развитием кахексии.
Для разнообразия рациона пациентов детского возраста рекомендуется родителям готовить следующие блюда и напитки: овсяная каша, яйца всмятку, картофельное пюре, суп-пюре, творожный пудинг, омлет из яиц и молока и другую не раздражающую пищу. Готовить тушеные, вареные, мятые блюда (мясо на пару, салаты с провернутым мясом и птицей, запеканки, суфле, пудинги, супы и бульоны с минимальным количеством соли и, естественно, без перца). В тех случаях, когда появляется сухость или дискомфорт в полости рта или горле, когда пережевывание и глотание пищи затрудненно, рекомендуется пить больше жидкости (для детей старше года до 100 мл/кг).Не рекомендуется употреблять кислые фрукты и цитрусовые, так как они могут усилить раздражение слизистой оболочки полости рта.
Одним из угрожающих осложнений, которое может возникнуть на фоне химиотерапии у детей - это разжижение стула, которое может повторяться многократно в сутки. При обильном жидком стуле происходит быстрая потеря жидкости (обезвоживание), электролитов и веществ, необходимых для жизнедеятельности организма. В случае возникновения этих симптомов необходимо срочно сообщить об этом врачу. Помните, развитие диареи у детей младшего возраста очень быстро может стать угрожающим состоянием.
Диарея. (жидкий стул), вызванная ПХТ, в большинстве случаев обусловлена или прямым токсическим действием химиопрепаратов на эпителий тонкой и толстой кишки или развитием патогенной флоры в кишечнике. Кроме того, другими причинами диареи могут быть обострение сопутствующих заболеваний (хронический гастрит, энтероколит).
Лечение диареи заключается первоначально в возмещении жидкости и электролитов. С этой целью при легких нарушениях стула можно использовать Регидрон**. Необходимо сообщить врачу о развитии симптомов диареи и принять решение о способе купирования осложнения. При наличии болевого синдрома врач назначит спазмолитики. Самостоятельный прием лекарств до осмотра врача может «смазать» клиническую картину и «маскировать» серьезную хирургическую патологию. Не занимайтесь самолечением. При присоединении лихорадки врач назначает антибиотики и проводит инфузионную (внутривенно) терапию для компенсации электролитных нарушений, предотвращения гиповолемии и шока. Эти мероприятия, как правило, проводятся в стационаре под контролем лечащего доктора. Для восстановления функции кишечника после химио - и/или лучевого лечения используют пре- и эубиотики.
В восстановительном периоде рекомендуется подключить диетические мероприятия которые направлены на восстановление водно-минерального, витаминного и белкового равновесия. При этом пища должна максимально щадить слизистую оболочку кишечника. На первом этапе лечения кишечник нуждается в отдыхе, поэтому диета должна включать только мягкую и жидкую пищу (приготовленную на пару или вареную). Из диеты исключают жирные сорта мяса и рыбы, копчености, маринады, консервы, острые специи и раздражающие кишечный тракт овощи (редька, лук, редис, чеснок). Запрещаются бобовые, щавель, шпинат, кислые сорта ягод и фруктов, крепкие бульоны, жареные и тушеные вторые блюда, свежее цельное молоко, а также мягкий хлеб, кондитерские изделия, блины, пирожки. Рекомендуется принимать больше жидкости (до 100-120 мл/кг пациентам старше одного года). Питье должно быть теплым или комнатной температуры. Минеральную воду можно принимать только без газа. Разрешается приготовление отваров сушеной груши, шиповника, травы зверобоя, кожуры зеленых яблок. Если диарея продолжается длительное время, необходимо восполнить недостаток калия при внутривенном введении.
Дополнительные рекомендации и практические советы по питанию пациентов в период лечения и восстановления после диареи:
• Рекомендуется исключить из рациона:
• пищу, имеющую волокнистую структуру, - она обычно груба и трудно переваривается. Если кишечник воспален или раздражен, даже небольшое количество грубой пищи для него непосильная нагрузка.
• Не используйте в питании пациента детского возраста сырые овощи и фрукты в период лечения диареи.
• Исключите из рациона газообразующие продукты, такие как фасоль, горох, брюссельская капуста, огурцы, виноград, пряные блюда, орехи, сладости, спаржу, а также кофе.
• Запрещается принимать продукты, которые могут усилить диарею: жирная пища, сало, газированные напитки, молоко и молочные продукты. Не употребляйте фрукты и соки, способствующие бродильным процессам (виноград, цитрусовые, сливы).
• Рекомендуются следующие продукты:
• соки, компоты, отвары из черники, черемухи, груш, некрепкий сладкий чай. Жидкость должна быть комнатной температуры, недопустимы очень горячие и ледяные напитки. Рекомендуется использовать в питании: вареный бананы, тосты без масла и картофель.
• для восполнения электролитов теплые минеральные воды (10-15 мл/кг/сут у пациентов детского возраста), предварительно нужно выпустить газ, то есть оставить бутылку открытой в течение 1-2 часов.
• Практические советы по организации самого процесса питания:
• Старайтесь, кормить пациента детского возраста чаще, но маленькими порциями.
• Контролируйте процесс приема пищи, не торопите пациента, следите, чтобы он тщательно пережевывал пищу.
• Обязательно, не забывайте мыть руки перед едой сами и требуйте этого от пациента.
• Соблюдайте правила гигиены относительно посуды и столовых приборов.
• Тщательно проверяйте сроки годности на продуктах питания и их доброкачественность, прежде чем начнете готовить пищу для пациента детского возраста.
Запор. (задержка стула) - является также серьезным осложнением химиотерапии.
Профилактика и лечение запора, если он не обусловлен причинами, требующими оперативного вмешательства, рекомендуется начинать с назначения диеты, содержащей достаточное количество растительной клетчатки, растительного масла.
Рекомендуется пища с большим содержанием клетчатки и балластных веществ (содержатся в продуктах растительного происхождения, прежде всего в зерновых). Положительный эффект оказывают адекватный прием воды (не менее 1л), а также размоченный в воде чернослив, инжир, настой из них, сливовый сок, вареная свекла, пюре из сухофруктов. Из первых блюд полезны супы, борщи, щи на овощном отваре. Рекомендуется пудинги из моркови, чернослива, яблок с добавлением лимона, свекольное пюре, винегрет с растительным маслом. По утрам натощак рекомендуется выпить стакан минеральной воды без газа.
Не рекомендуется употреблять в пищу копчености, соления, маринады, какао, шоколад, частично ограничиваются жареные блюда, колбасные изделия, ржаной хлеб. Старайтесь, сократить в рационе пациента детского возраста хлеб и хлебобулочные изделия из пшеничной муки высшего сорта (особенно свежие, мягкие), макаронные изделия, блюда из манной крупы.
Лекарственная терапия запоров должна проводиться с большой осторожностью, кратковременными курсами, под строгим контролем врача.
Токсическое действие химиотерапии на кроветворение.
Большинство противоопухолевых препаратов поражает костный мозг, снижая его способность производить кровяные клетки. К ним относятся форменные элементы крови - эритроциты, лейкоциты, тромбоциты. Действие на кроветворение является основным побочным явлением химиотерапии.
Наиболее часто страдают лейкоциты. Противоопухолевые препараты наиболее активно действуют на быстро делящиеся опухолевые клетки. Так как лейкоциты имеют наиболее короткую продолжительность жизни, то поражаются они значительно чаще и в большей степени, чем другие элементы крови. Благодаря более медленному делению и длительному (по сравнению с лейкоцитами) сроку жизни эритроцитов, анемия из-за подавления эритроцитов встречается несколько реже. Предшествующие курсы химиотерапии или лучевой терапии могут приводить к более выраженной лейкопении. Важно также состояние питания больного: истощенные больные, с белковой или витаминной недостаточностью более уязвимы к действию противоопухолевых препаратов и обладают меньшей способностью к восстановлению после химиотерапии. Заболевания печени или почек могут изменить обмен веществ и замедлить выведение препарата, тем самым усилить токсичность, и привести к более тяжелой лейкопении. Обычно лейкопения, нередко сопровождаемая тромбоцитопенией, возникает на 7-14 день от начала лечения с последующим восстановлением числа лейкоцитов к 21-28 дню. Контроль за показателями крови целесообразно продолжать и после окончания введения препаратов. Планируемый очередной курс химиотерапии может быть отложен до тех пор, пока число лейкоцитов не восстановится. Принято считать, что для безопасного возобновления химиотерапии обычно требуется более 2000 лейкоцитов. При более низком числе лейкоцитов возможно проведение химиотерапии при условии, что абсолютное число нейтрофилов будет не менее 1500. Поэтому при выполнении клинического анализа крови необходимо считать не только общее число лейкоцитов, но и лейкоцитарную формулу.
Во время проведения курса химиотерапии врач контролирует показатели лейкоцитов в общем анализе крови. В зависимости от изменения уровня лейкоцитов врач применяет меры направленные на корректировку этого показателя. Главная опасность лейкопении - возможность развития инфекций. В этот период источником инфекционных заболеваний становятся микробы, которые находятся как внутри организма (например, ротовая полость, кишечник, верхние дыхательные пути), так и в окружающей среде. Низкое число лейкоцитов может привести к маскировке классических симптомов воспаления, в частности, к отсутствию высокой температуры, что затрудняет диагностику инфекции. Признаки инфекции, которые должны насторожить родителей ребенка, получающего химиотерапию:
• Температура выше 38.
• Явления простуды (кашель, насморк, боли в горле).
• Повышенная потливость, особенно по ночам.
• Жидкий стул.
• Чувство жжения при мочеиспускании.
Если появляется любой из этих симптомов, сообщите об этом лечащему врачу. Во время проведения химиотерапии прием каких-либо лекарств должен быть согласован с лечащим доктором, так как некоторые препараты способны уменьшать число лейкоцитов, и других клеток крови независимо от действия химиопрепаратов. При высокой температуре врач обычно назначает рентгенографию грудной клетки, анализ крови, а также посевы мокроты (если она есть), слюны, мочи и крови на микробную флору и чувствительность к антибиотикам. Если в вене установлен постоянный катетер для введения препаратов, берутся посевы крови из катетера.
Для предотвращения развития инфекций рекомендуется:
• Мытье рук в течение дня; особенно тщательно перед приемом пищи. Обязательно мытье рук после туалета.
• Рекомендуется избегать контакта с большим количеством людей, так как они потенциальный источник инфекции. Ограничивайте контакты с другими детьми, не посещайте людные места. Изолируйте пациента детского возраста от контакта и братьями и сестрами, больными детскими инфекциями (коклюш, ветряная оспа ).
• Крайне осторожно стригите ногти. Избегайте травмирования околоногтевой кутикулы.
• Отучайте пациентов детского возраста от вредных привычек, таких как контакт рук с полостью рта. Контроль процесса приобретения навыков гигиены должен осуществляться родителями или опекунами пациента.
• Чтобы предотвратить травмы на слизистой полости рта, не пользуйтесь зубными щетками с жесткой щетиной. Рекомендуется употреблять при полоскании рта растворы, содержащие дезинфицирующие вещества.
• Рекомендуется принимать ежедневно теплый душ и промокать (не тереть) кожу полотенцем.
• При появлении участков сухости кожи, раздражения, опрелостей рекомендуется пользоваться специальными кремами для детского возраста.
• Если пациент детского возраста порезался или поцарапался, промойте пораженный участок теплой водой с мылом и продезинфицируйте кожу.
• После каждой дефекации аккуратно и тщательно очистите и вымойте анальную область.
Тактика лечения лейкопений требует дифференцированного подхода. Грозную опасность представляют лейкопении 4 степени, когда бы она ни появилась - во время химиотерапии или после ее окончания. Если выраженная лейкопения все же наступает, то назначаются антибиотики, рекомендовано назначение гранулоцитарных колониестимулирующих факторов при уровне гранулоцитов ≤500 клеток и при наличии клинически или лабораторно доказанных инфекционных осложнениях.
Врач определит также продолжительность применения препаратов, которая зависит от дозы, режима химиотерапии и степени ожидаемой лейкопении.
В отношении диеты в период лейкопении - рекомендуется употреблять богатую белком пищу, подвергавшуюся тепловой обработке. Рекомендуются специальные смеси для питания пациентов педиатрического возраста с повышенным содержанием белка и калорий (нутризон, нутридринк, кольшейк, педиашур).
Тромбоциты играют важнейшую роль в остановке кровотечения: при повреждении сосудов тромбоциты скапливаются в месте травмы, как бы склеиваются, выделяя при этом вещества, суживающие сосуды и вызывающие процесс образования кровяного сгустка, который препятствует дальнейшему кровотечению.Снижение числа тромбоцитов называется тромбоцитопенией. Первые признаки проявляются в виде безболезненных кровоизлияний в кожу (синяков), затем присоединяются кровотечения из слизистых оболочек - десен, носа, желудочно-кишечного тракта. В анализах крови при этих явлениях наблюдается снижение числа тромбоцитов до 25000-50000. Обязательно сообщите своему врачу, если у вас появится синяк или пятна на коже. Любое «беспричинное» кровотечение из десен или носа служит поводом для обращения к врачу. Сообщите также о случаях появления крови в моче или стуле, равно как и о черном дегтеобразном (черном) стуле. Течение инфекционного процесса может усугубить тромбоцитопению и привести к развитию кровотечений. Соблюдение мер профилактики инфекционных осложнений, также положительно скажется и на профилактике развития кровотечений.
Кожные покровы необходимо осматривать ежедневно при дневном свете, обращать внимание на кожу лица, область вокруг глаз. В случае появление маленьких красных точек на коже лица необходимо сообщить об этом врачу.
Роль психологической поддержки при химиотерапии.
Химиотерапия решительно изменяет образ жизни и характер не только самого пациента, но и уклад жизни семьи в целом. Наибольшее значение имеют следующие факторы: общее влияние химиотерапии на организм, вызывающее многочисленные побочные явления и психические изменения, связанные с необходимостью принимать тяжелое лечение. Необходимость длительного пребывания в больнице, отрыв от других членов семьи и друзей приводят к развитию тревоги, напряжения, страха, возбуждения. В случае развития таких реакций необходимо привлекать детского психолога к работе с пациентом и его семьей. Не стесняйтесь задавать вопросы лечащему врачу, медицинскому персоналу и психологу по поводу того, что происходит. Помните, что эмоциональное благополучие пациента детского возраста и его родителей благотворно сказывается на процессе принятия лечебных мероприятий.
Самым простым способом преодолеть эмоциональное напряжение является отвлечение внимания. Для этих целей можно воспользоваться настольными играми, рукоделием, разглядыванием картинок, чтением книг для детей. Неразрывный процесс образования, если он может быть организован во время проведения химиолучевой терапии пациенту детского возраста, также благоприятно сказывается на эмоциональном состоянии ребенка.
В случаях нарушений психической сферы рекомендуется обращение за помощью к специалисту. Помните, что своевременное проведение комплекса психосоциальных мероприятий, может мотивировать как самого пациента, так и его родственников к излечению, так и значительно облегчить переносимость специального лечения.
Приложение Г.
| Показатель | 0 степень | 1 степень | 2 степень | 3 степень | 4 степень |
| Нефротоксичность | |||||
| Мочевина крови | 1,25 N* | 1,26-2,5 N | 2,6-5 N | 5,1-10 N | >10N |
| Креатинин крови | N | < 1,5 N | 1,5-3 N | 3,1-6 N | > 6N |
| Протеинурия | нет | <3 г/л | 3-10 г/л | > 10 г/л | нефротоксич. синдром |
| Гематурия | нет | кровь в моче микроскопически | кровь в моче макроскопически | сгустки крови | требуется переливание препаратов крови |
| Гепатотоксичность | |||||
| Билирубин | 1,25 N | 1,26-2,25 N | 2,6-5 N | 5,1-10 N | 10 N |
| Трансаминазы | 1,25 N | 1,26-2,5 N | 2,6-5 N | 5,1-10 N | 10 N |
| Щелочная фосфатаза | 1,25 N | 1,26-2,5 N | 2,6-5 N | 5,1-10 N | 10 N |
| Функция легких | |||||
| Жизненная емкость, снижение на | норма | 10-20% | 21-35% | 35-50% | >50% |
| pO2, артериальная | >90 | 80-89 | 65-79 | 50-64 | <49 |
| Функциональные признаки | норма | тахипное | одышка | Одышка при нормальной активности требуется О2 | ИВЛ |
| Гастроинтестинальная токсичность | |||||
| Стоматит (состояние слизистых обл. рта) | нет | Раздражение, гиперемия | гиперемия/воспаление, изъязвления, возможность принимать твердую пищу | язвы, возможность принимать только жидкую пищу | питание per os не представляется возможным |
| Тошнота и рвота | нет | тошнота | рвота 2-5 раз | Рвота 6-10 раз | неукротимая рвота более 10 раз |
| Задержка стула | нет | незначительная | задержка стула до 48 часов | признаки динамической непроходимости 96 часов, ответ на стимуляцию в течение 72 часов | динамическая непроходимость 96 часов |
| Боли в животе | нет | Не требуют лечения | Умеренные, терапия | Выраженные, терапия | Госпитализация, седация |
| Диарея | нет | преходящая, менее 2 раз/день | Более 2 раз/день | Нестерпимая требующая коррекции | геморрагическая обезвоживание |
| Нейротоксичность | |||||
| Изменение психики и поведения | возбуждение | преходящая вялость | сонливость (менее 50 % дневного времени) | сонливость (более 50% дневного времени) | кома |
| Периферические неврологические расстройства | нет | Парастезии и понижение сухожильных рефлексов | Тяжелые парестезии и легкая мышечная слабость | Парастезии и/или значительная утрата движения | паралич |
| Мозжечковые нарушения | нет | Легкая дискоординация | Интенционный тремор, дисметрия, скандированная речь, нистагм | двигательная атаксия | мозжечковый некроз |
| Общемозговые | нет | Ступор/возбуждение | сопор | Судороги, психоз (галлюцинации) | Кома, судороги |
| Боли (связанные только с введением цитостатиков) по шкале боли 0-10 | нет 0 | до 2 баллов | 3-5 баллов | 6-9 баллов | некупирующаяся 10 баллов |
| Сердечно-сосудистая токсичность | |||||
| Ритм | N | Асимптоматическое, транзиторное нарушение | возвратное, персистирующее нарушение | нарушение ритма, требующее коррекции | гипотензия, желудочковая тахикардия. фибрилляция |
| Перикардит | Асимптомат. выпот | перикардит | дренирование | тампонада | |
| Фракция укорочения (ЭХО-КГ) | 30 | 24-30 | 20-24 | 20 | - |
| АД систолическое | N | 10 | 20 | 30 | 40 |
| АД диастолическое | N | 5 | 10 | 15 | 20 |
| Кожная токсичность | |||||
| Реакции и поражение кожи | нет | эритема | сухое шелушение кожи | мокнущие сыпи | эксфолиативный дерматит, некрозы |
| Выпадение волос | нет | минимальное облысение | умеренное очаговое облысение | полное обратимое облысение | необратимая алопеция |
| Геморрагический синдром | |||||
| нет | петехии | умеренная кровопотеря, требующая 1-2 трансфузии за курс | большая кровопотеря, требующая 3-4 трансфузии | 4 и более трансфузии | |
| Температура тела | |||||
| N | 38 с | 38-40 С 24 часа | Выше 40С 24 часа | 40С более 24 часов | |
| Гематологическая токсичность | |||||
| Лейкоциты, х109/л Тромбоциты, х109/л Гемоглобин, гр/дл | >4,0 норма норма | 3,0-3,9 75,0-норма 10,0-норма | 2,0-2,9 50,0-74,9 8,0-10,0 | 1,0-1,9 25,0-49,9 6,5-7,9 | <1,0 <25,0 < 6,5 |
*N-нормальное значение показателя, принятое в лаборатории лечебного учреждения.
Приложение Г2.
Эметогенный потенциал используемых химиопрепаратов.| Уровень эметогенности | Препарат |
| Высокий (рвота у 90% больных и более) | Цисплатин |
| Умеренный (рвота у 30-90% больных) | Доксорубицин+циклофосфан <1500 мг/м2 Дактиномицин |
| Минимальный (рвота менее чем у 10% больных) | 5-Фторурацил Паклитаксел Блеомицин Винбластин Винкристин |
Приложение Г3.
Контрольные обследования после достижения ремиссии.| Методы обследования | Сроки после окончания лечения, мес. | |||||||||
| 3 | 6 | 9 | 12 | 16 | 18 | 20 | 24 | 30 | 36[2] | |
| МРТ головного мозга без и с контрастом | Х | Х | Х | Х | Х | Х | Х | Х | Х | |
| МРТ спинного мозга без и с контрастированием | Х | Х | Х | Х | Х | Х[3] | ||||
| АФП и ХГЧ в сыворотке крови | Х | Х | Х | Х | Х | Х | Х | Х | Х | |
| УЗИ щитовидной железы | Х | Х | Х | Х | Х | Х | ||||
| ТТГ, Т4, ИРФ-1, ЛГ, ФСГ, эстрадиол, тестостерон | Х | Х | Х | Х | Х | Х | ||||
| Денситометрия | Х | Х | Х | |||||||
| Аудиометрия | Х | Х | Х | |||||||
| Общий (клинический) анализ крови | Х | Х | Х | Х | Х | Х | Х | Х | Х | |
| Биохимический анализ крови | Х | Х | Х | Х | Х | Х | Х | Х | Х | |
| Общий анализ мочи | Х | Х | Х | Х | Х | Х | Х | Х | Х | |
| Консультация врача-детского онколога, врача-невролога, врача-офтальмолога | Х | Х | Х | Х | Х | Х | Х | Х | Х | |
| Консультация врача-эндокринолога | Х | Х | Х | Х | Х | Х | ||||
[1] Здесь и далее - разовая доза винкристина** не должна превышать 2 мг.
[2] Далее - каждые 6 мес. до 5 лет после завершения лечения (за исключением МРТ спинного мозга).
[3] Далее - каждые 12 мес. после завершения лечения.
|
|
Год актуализации информации
2017.
Связанные заболевания
Связанные клинические рекомендации
Связанные стандарты мед. помощи
- Стандарт медицинской помощи больным с гемангиомой, лимфангиомой, доброкачественным новообразованием соединительной и других мягких тканей головы, лица и шеи, доброкачественным новообразованием других уточненных эндокринных желез
- Стандарт специализированной медицинской помощи при новообразованиях головного мозга и мозговых оболочек
- Стандарт медицинской помощи больным с заболеваниями нервной и других систем, требующих дистанционной многоисточниковой прецизионной лучевой терапии со стереотаксическим наведением
- Стандарт специализированной медицинской помощи при новообразованиях гипофиза
- Стандарт медицинской помощи больным со злокачественным новообразованием лобной, височной, теменной, затылочной долей головного мозга
- Стандарт специализированной медицинской помощи детям при нарушениях формирования пола
- Стандарт медицинской помощи больным с доброкачественными новообразованиями шишковидной железы, злокачественными новообразованиями шишковидной железы
- Стандарт первичной медико-санитарной помощи детям при преждевременном половом созревании, в том числе вторичного генеза