МКБ-10 коды
- МКБ-10
- D21 Другие доброкачественные новообразования соединительной и других мягких тканей
- D21.0 Доброкачественное новообразование соединительной и других мягких тканей головы, лица и шеи
- L72 Фолликулярные кисты кожи и подкожной клетчатки
- K04.8 Корневая киста
- Q18.1 Преаурикулярная пазуха и киста
- Q18.8 Другие уточненные пороки развития лица и шеи
- K11 Болезнь слюнных желез
- Q18 Другие врожденные аномалии [пороки развития] лица и шеи
|
|
Вступление
Кодирование по Международной статистической классификации болезней и проблем, связанных со здоровьем: K04.8, K09, K09.0, K09.2, K09.8, K11.6, Q18.0, Q18.1, Q18.2, Q18.8, D21.0, L72.0.
Год утверждения (частота пересмотра): 2021.
Возрастная категория: Взрослые.
Пересмотр не позднее: 2023.
ID: 634.
Разработчик клинической рекомендации.
• ООО «Общество специалистов в области челюстно-лицевой хирургии».
Одобрено Научно-практическим Советом Минздрава РФ.
Год утверждения (частота пересмотра): 2021.
Возрастная категория: Взрослые.
Пересмотр не позднее: 2023.
ID: 634.
Разработчик клинической рекомендации.
• ООО «Общество специалистов в области челюстно-лицевой хирургии».
Одобрено Научно-практическим Советом Минздрава РФ.
|
|
Список сокращений
Д.м.н. - доктор медицинских наук.
М.н. -кандидат медицинских наук.
КТ - компьютерная томография.
ЛПУ - лечебно-профилактическое учреждение.
МРТ - магнитно-резонансная томография.
МП - медицинская помощь.
МКБ - международная классификация болезней.
МЗ РФ - Министерство здравоохранения Российской Федерации.
МСКТ - мультиспиральная компьютерная томография.
ОПТР - ортопантомограмма.
УЗИ - ультразвуковое исследование.
ЧЛХ - челюстно-лицевая хирургия.
ЭОД - электроодонтометрия.
НКР-направленная костная регенерация.
ЧЛО-челюстно-лицевая область.
М.н. -кандидат медицинских наук.
КТ - компьютерная томография.
ЛПУ - лечебно-профилактическое учреждение.
МРТ - магнитно-резонансная томография.
МП - медицинская помощь.
МКБ - международная классификация болезней.
МЗ РФ - Министерство здравоохранения Российской Федерации.
МСКТ - мультиспиральная компьютерная томография.
ОПТР - ортопантомограмма.
УЗИ - ультразвуковое исследование.
ЧЛХ - челюстно-лицевая хирургия.
ЭОД - электроодонтометрия.
НКР-направленная костная регенерация.
ЧЛО-челюстно-лицевая область.
Термины и определения
Цистотомия. Рассечение стенки кисты с целью эвакуации ее содержимого. Эту операцию производят по экстренным показаниям при остром гнойно-воспалительном процессе. После стихания острых воспалительных явлений края раны сближаются (срастаются), отток содержимого кисты прекращается, то есть вновь включаются механизмы роста кисты или образуется свищевой ход.
Цистэктомия. Удаление всей эпителиально-соединительнотканной выстилки (оболочки кисты) костной полости. Операцию завершают сближением краев раны слизистой оболочки альвеолярного отростка (закрытый способ ведения костной раны) либо костную полость заполняют тампоном (открытый способ).
Цистостомия. Удаление (иссечение) части стенки кисты и создание условий для длительного сообщения (с полостью рта, полостью носа, верхнечелюстной пазухой), устраняющего основной механизм роста кисты - повышение гидростатического давления.
Цисториносинусостомия. Полное удалении оболочки кисты и соединении верхнечелюстной пазухи с оставшейся костной полостью, далее создают сообщение образовавшейся единой полости с нижним носовым ходом. Если операция проводится с использованием эндоскопа, то дополнительное соустье не накладывают, расширяют естественное .
Марсупилизация. Двухэтапная операция сочетает цистотомию и цистэктомию. На I этапе производят декомпрессионную операцию - создают сообщение с полостью рта по типу цистотомии, но меньшего диаметра, однако достаточное для осуществления оттока содержимого из кистозной полости на продолжительный период. При значительном объёме кисты, её нагноении или интимной близости с важными анатомическими образованиями, или корнями интактных зубов на первом этапе проводят цистотомию. На II этапе производят цистэктомию через определенный промежуток времени (в среднем через 0,5-1,5 года), которую при необходимости можно дополнить костной пластикой.
Цистосиалоаденэктомия. Это радикальная операция, при которой проводят полное удаление оболочки кисты и слюнной железы.
Эндоскопически-ассистированное/робот-ассистированное оперативное вмешательство - это операция, при которой производится удаление оболочки кисты с применением эндоскопической визуализации, либо с применением роботической техники.
Цистэктомия. Удаление всей эпителиально-соединительнотканной выстилки (оболочки кисты) костной полости. Операцию завершают сближением краев раны слизистой оболочки альвеолярного отростка (закрытый способ ведения костной раны) либо костную полость заполняют тампоном (открытый способ).
Цистостомия. Удаление (иссечение) части стенки кисты и создание условий для длительного сообщения (с полостью рта, полостью носа, верхнечелюстной пазухой), устраняющего основной механизм роста кисты - повышение гидростатического давления.
Цисториносинусостомия. Полное удалении оболочки кисты и соединении верхнечелюстной пазухи с оставшейся костной полостью, далее создают сообщение образовавшейся единой полости с нижним носовым ходом. Если операция проводится с использованием эндоскопа, то дополнительное соустье не накладывают, расширяют естественное .
Марсупилизация. Двухэтапная операция сочетает цистотомию и цистэктомию. На I этапе производят декомпрессионную операцию - создают сообщение с полостью рта по типу цистотомии, но меньшего диаметра, однако достаточное для осуществления оттока содержимого из кистозной полости на продолжительный период. При значительном объёме кисты, её нагноении или интимной близости с важными анатомическими образованиями, или корнями интактных зубов на первом этапе проводят цистотомию. На II этапе производят цистэктомию через определенный промежуток времени (в среднем через 0,5-1,5 года), которую при необходимости можно дополнить костной пластикой.
Цистосиалоаденэктомия. Это радикальная операция, при которой проводят полное удаление оболочки кисты и слюнной железы.
Эндоскопически-ассистированное/робот-ассистированное оперативное вмешательство - это операция, при которой производится удаление оболочки кисты с применением эндоскопической визуализации, либо с применением роботической техники.
Описание
Киста. Это опухолевидное образование, которое представляет собой полость, оболочка которой состоит из наружного соединительнотканного слоя и внутреннего, выстланного преимущественно многослойным плоским эпителием. Полость кисты обычно заполнена жидким или полужидким содержимым (серозная жидкость, гной, продукты жизнедеятельности эпителиальной выстилки - коллоиды и кристаллоиды (кристаллы холестерина)). [1,2,3,4,5,6].
Накопление продуктов жизнедеятельности эпителиальной выстилки, воспалительные процессы приводят к увеличению гидростатического давления в полости кисты. Как следствие увеличивается давление на окружающую кость. Увеличение давления приводит к частичной деформации костных трабекул, а возникшая в следствии гипоксии от давления кислая среда активизирует работу остеокластов. Активность остеобластов снижается. Преимущество лизиса костной ткани над ее образованием приводит к увеличению объема костной полости (росту кисты) и деформации челюсти. [7].
Накопление продуктов жизнедеятельности эпителиальной выстилки, воспалительные процессы приводят к увеличению гидростатического давления в полости кисты. Как следствие увеличивается давление на окружающую кость. Увеличение давления приводит к частичной деформации костных трабекул, а возникшая в следствии гипоксии от давления кислая среда активизирует работу остеокластов. Активность остеобластов снижается. Преимущество лизиса костной ткани над ее образованием приводит к увеличению объема костной полости (росту кисты) и деформации челюсти. [7].
Причины
Корневая (радикулярная) киста возникает при наличии хронического воспалительного процесса в периапикальной ткани зуба. Клинически корневую кисту, как правило, обнаруживают в области разрушенного или леченого зуба, а иногда как бы здорового, но ранее подвергавшегося травме, реже в области удаленного зуба. Другие кисты являются пороком развития одонтогенного эпителия. Среди них выделяют первичную кисту (кератокисту), зубосодержащую (фолликулярную), кисту прорезывания и десневую. [1,2,3].
Околокорневые (радикулярные) кисты.
Кисту, в основе развития которой лежит воспалительный процесс в периапикальной ткани, называют корневой (радикулярной). Она может быть:
- апикальной (периодонтальной);
- периапикальной;
- остаточной корневой (резидуальной). Около 30% радикулярных кист являются резидуальными и остаются после удаления или выпадения зуба.
Околокоронковые (фолликулярные) кисты.
Являются пороком развития (кистовидного перерождения) зубообразовательного эпителия, развивается из эмалевого органа непрорезавшегося зуба. Клинические симптомы зубосодержащей кисты сходны с проявлениями других кист челюстей, однако при осмотре зубов характерно отсутствие одного из них в области локализации кисты, за исключением случая образования ее от сверхкомплектного зуба.
- содержащая зубы - развивается из эмалевого органа непрорезавшегося зуба;
- при прорезывании зубов - формируется из эпителия слизистой альвеолярного отростка челюсти при затрудненном прорезывании жевательной группы зубов у детей. При этом образуется шарообразное образование в месте прорезывания;
[4,5,6,7,14].
Ретромолярные кисты, кисты прорезывания, десневые кисты.
Ретромолярные кисты возникают в связи с хроническим воспалительным процессом в тканях пародонта, обусловленным затрудненным прорезыванием зубов.
Киста прорезывания и десневая киста встречаются редко. Киста прорезывания проявляется в виде ограниченной небольшой голубоватой припухлости в области, где должен прорезаться зуб, и располагается над его коронкой. [5,6,7,14].
Первичная киста (кератокиста).
Возникают из одонтогенного эпителия обычно в тех местах, где имеются зубы, но связи с последними не имеют.
Киста носонебного канала (резцового отверстия).
Является эпителиальной неодонтогенной, возникает из остатков эпителия носонебного протока.
Холестеотома.
Опухолеподобное кистообразное образование, оболочка которой выслана эпидермисом, а содержимое имеет вид кашицееобразной массы, включающей роговые массы и кристаллы холестерина. Холестеатомы в области челюстей встречаются в двух видах:
• в виде околозубной фолликулярной кисты, не содержащей зуба;
• кисты с особым содержимым, окружающей коронку непрорезавшегося зуба.
Травматическая киста.
Встречаются редко. Относятся к неэпителиальным кистам. Патогенез неизвестен. Гистологически стенки кисты покрыты тонкой фиброзной тканью, которая содержит многоядерные гигантские клетки и зёрна гемосидерина. Травматические кисты могут не иметь жидкого содержимого или наполнены геморрагической жидкостью.
Аневризмальная костная киста.
Относятся к неэпителиальным кистам. Этиопатогенез практически не изучен. Возникает обычно в области интактных зубов на нижней челюсти в предпубертатном и пубертатном возрасте. Представляет собой полость, иногда многополостное поражение, наполненную кровью, геморрагической жидкостью, или не имеет жидкостного содержимого. Костная полость обычно выстлана оболочкой из фиброзной ткани, лишённой эпителия, и содержит остеобласты и остеокласты.
Шаровидно-верхнечелюстные и носоальвеолярные кисты.
Возникают из эпителия на месте соединения межчелюстной кости с верхней челюстью. Содержат желтоватую жидкость без холестерина (В. В. Рогинский, 1987). Шаровидно-верхнечелюстная киста расположена в кости верхней челюсти между боковым резцом и клыком. Носогубная или носоальвеолярная киста расположена на передней поверхности верхней челюсти в проекции верхушки корня бокового резца и клыка.
[5,6,7,14].
Дермоидная киста полости рта.
Образуется в результате порока развития и формирования лица в местах сращения у эмбриона лобного, верхнечелюстных и нижнечелюстных бугров. Дермоидная киста представляет собой полостное образование с толстой оболочкой, заполненное кашицеобразной массой грязно-белого цвета с неприятным запахом. Содержимое кисты состоит из слущившегося эпидермиса, продуктов выделения сальных, потовых желез и волосяных фолликулов, иногда с наличием волос.
Эпидермоидная киста полости рта.
Встречается в двух видах: не содержащая зуба (подобно околокорневой кисте) и содержащая (окружающая) коронку непрорезавшегося зуба (подобно фолликулярной кисте). Стенки кисты выстланы эпидермисом, а содержимое состоит из кашицеобразной массы, состоящей из распада клеток эпителия, роговых масс, кристаллов холестерина. [5,6,7,14].
Лимфоэпителиальная киста полости рта.
Представляет собой инкапсулированную дермальную или подслизистую папулу, исходящую из остатков эпителия, попавших в лимфоидную ткань и подвергшихся кистозному перерождению. При образовании лимфоэпителиальной кисты из дегенерировавшей ткани второй жаберной дуги её называют шейной лимфоэпителиальной кистой, или кистой жаберной щели. При гистологическом исследовании лимфоэпителиальная киста выстлана многослойным плоским эпителием, редко - цилиндрическим или кубическим и окружена фиброзной соединительнотканной капсулой. В центральной части кисты отмечают лимфоидные скопления с выраженным зародышевым центром. Киста заполнена вязкой жёлтой жидкостью, что обусловлено содержащимся в ней сыровидным роговым веществом. [5,6,14].
Морфологически различают дермоидные и эпидермоидные кисты. Стенка дермоидных кист состоит из всех слоев кожи и ее производных (сальные, потовые железы, волосы). Оболочка эпидермоидных кист включает эпидермис и не содержит производных кожи. Клинически их дифференцировать очень сложно. Дермоидные кисты развиваются из эмбриональных щелей, образуемых складками эктодермы, дистопированными в период эмбрионального развития зародыша. Локализация дермоидной кисты может быть различной: на губах, веках, в носогубных складках, на переносице, рядом с ушами, на затылке, в верхних отделах шеи, в области дна рта. Оболочка дермоидной кисты плотная, с выраженным сосочковым слоем и находящимися в нем сальными железами и волосяными луковицами. Внутренняя поверхность оболочки выстлана многослойным плоским эпителием. Содержимое дермоидных кист - кашицеобразная масса серого цвета с неприятным запахом. Стенка эпидермоидной кисты состоит из плотной волокнистой соединительной ткани, не содержит кожных придатков. Внутренняя выстилка - многослойный плоский эпителий. Содержимое кист - роговые чешуйки, местами подвергающиеся дегенерации, особенно при присоединении вторичного воспаления. Секрет - опалесцирующая прозрачная жидкость желтого цвета, содержащая кристаллы холестерина. [5,6].
Срединные кисты шеи относятся к аномалиям развития жаберного аппарата и его производных, а также щитовидной и вилочковой желез. Некоторые авторы считают, что срединные кисты и свищи являются эмбриональной дисплазией, связанной с незаращением щитоязычного протока (Н. А. Груздев, 1965; Л. Р. Епишева, 1972; Бетманн, 1971, ). В пользу такого предположения свидетельствует связь срединных кист шеи с подъязычной костью и слепым отверстием корня языка, а также соответствие хода полного срединного свища топографии зачатка щитовидной железы (В. С. Дмитриева с соавт., 1968). Иногда при гистологическом исследовании срединных кист и свищей шеи в их стенке находятся включения тканей щитовидной железы. Это подтверждает их происхождение из тканей нередуцированного щитоязычного протока.
И. Черенова (1963), В. М. Безруков (1965) предлагают бранхиогенную теорию происхождения боковых кист и свищей шеи, согласно которой названные образования являют собой второй глоточный карман между наружной и внутренней сонными артериями и открываются внутренним устьем в область небной миндалины. Располагаются боковые кисты на сосудистонервном пучке шеи, чаще на уровне бифуркации общей сонной артерии. Название «бранхиогенные» означает, что эти образования развиваются из остатков глоточных карманов. [8].
В. М. Безруков (1965), В. С.Дмитриева (1968) считают кисты и свищи околоушной области пороком развития первой жаберной щели. Они имеют типичную топографию и расположены над мышцами, прикрепляющимися к шиловидному отростку, латеральнее ствола лицевого нерва. Связаны кисты с наружным слуховым проходом в области перехода его хрящевого отдела в костный. Микроскопически ( И. Черенова, 1963) стенка кисты состоит из плотной фиброзной и лимфоидной тканей, в толще которых имеются эпителиальные островки. Внутренняя выстилка представлена цилиндрическим и мерцательным эпителием эмбрионального типа.
Кисты корня языка являются аномалией развития щитоязычного протока. Однако чаще их выделяют в отдельную группу, поскольку они имеют особенности в локализации, клинической картине и способах лечения. Эти образования встречаются у новорожденных довольно редко. Большие кисты, расположенные впереди надгортанника, могут препятствовать приему пищи и вызывать нарушение дыхания. Кисты, расположенные между слепым отверстием корня языка и подъязычной костью, клинически трудно диагностируются, а нагноившаяся киста клинически напоминает абсцесс корня языка.
Киста подъязычной слюнной железы (ранула) чаще наблюдаются у лиц молодого возраста. С. Раух (1959) относит эти кисты к дизонтогенетическим и считает, что они развиваются из дивертикулов поднижнечелюстного (вартонова) протока, расположенных вблизи его устья. В период полового созревания, когда чаще всего активируются дизонтогенетические образования, выявляются врожденные ранулы. Так же может быть связана с травмами долек подъязычной слюнной железы или протоковой системы.
Киста сальной железы (атерома) Закупорка протока сальной железы приводит к образованию атеромы, на фоне внешних (травма) и внутренних факторах (эндокринные нарушения).
Ретенционная киста малой слюнной железы.
Этиология связана с травмой протока, ведущей к рубцеванию и задержке слюны. Накапливающийся секрет стесняет железистую паренхиму, в результате чего она истончается и формируется полость, заполненная слюной.
Киста больших слюнных желез (околоушной слюнной железы поднижнечелюстной слюнной железы).
Это редко встречающееся заболевание, локализуется в поверхностном и глубоком слоях железы. Киста увеличивается медленно. Обнаруживают ее часто случайно. Их формирование является следствием дисонтогенетических нарушений паренхимы и развиваются из дивертикулов протоков или аберрированных участков железистой ткани Содержимым кисты является жидкость желтоватого цвета, иногда мутная, с примесью слизи. Гистологически стенка кисты околоушной слюнной железы не отличаются от стенок кист других слюнных желез.[33,38].
Околокорневые (радикулярные) кисты.
Кисту, в основе развития которой лежит воспалительный процесс в периапикальной ткани, называют корневой (радикулярной). Она может быть:
- апикальной (периодонтальной);
- периапикальной;
- остаточной корневой (резидуальной). Около 30% радикулярных кист являются резидуальными и остаются после удаления или выпадения зуба.
Околокоронковые (фолликулярные) кисты.
Являются пороком развития (кистовидного перерождения) зубообразовательного эпителия, развивается из эмалевого органа непрорезавшегося зуба. Клинические симптомы зубосодержащей кисты сходны с проявлениями других кист челюстей, однако при осмотре зубов характерно отсутствие одного из них в области локализации кисты, за исключением случая образования ее от сверхкомплектного зуба.
- содержащая зубы - развивается из эмалевого органа непрорезавшегося зуба;
- при прорезывании зубов - формируется из эпителия слизистой альвеолярного отростка челюсти при затрудненном прорезывании жевательной группы зубов у детей. При этом образуется шарообразное образование в месте прорезывания;
[4,5,6,7,14].
Ретромолярные кисты, кисты прорезывания, десневые кисты.
Ретромолярные кисты возникают в связи с хроническим воспалительным процессом в тканях пародонта, обусловленным затрудненным прорезыванием зубов.
Киста прорезывания и десневая киста встречаются редко. Киста прорезывания проявляется в виде ограниченной небольшой голубоватой припухлости в области, где должен прорезаться зуб, и располагается над его коронкой. [5,6,7,14].
Первичная киста (кератокиста).
Возникают из одонтогенного эпителия обычно в тех местах, где имеются зубы, но связи с последними не имеют.
Киста носонебного канала (резцового отверстия).
Является эпителиальной неодонтогенной, возникает из остатков эпителия носонебного протока.
Холестеотома.
Опухолеподобное кистообразное образование, оболочка которой выслана эпидермисом, а содержимое имеет вид кашицееобразной массы, включающей роговые массы и кристаллы холестерина. Холестеатомы в области челюстей встречаются в двух видах:
• в виде околозубной фолликулярной кисты, не содержащей зуба;
• кисты с особым содержимым, окружающей коронку непрорезавшегося зуба.
Травматическая киста.
Встречаются редко. Относятся к неэпителиальным кистам. Патогенез неизвестен. Гистологически стенки кисты покрыты тонкой фиброзной тканью, которая содержит многоядерные гигантские клетки и зёрна гемосидерина. Травматические кисты могут не иметь жидкого содержимого или наполнены геморрагической жидкостью.
Аневризмальная костная киста.
Относятся к неэпителиальным кистам. Этиопатогенез практически не изучен. Возникает обычно в области интактных зубов на нижней челюсти в предпубертатном и пубертатном возрасте. Представляет собой полость, иногда многополостное поражение, наполненную кровью, геморрагической жидкостью, или не имеет жидкостного содержимого. Костная полость обычно выстлана оболочкой из фиброзной ткани, лишённой эпителия, и содержит остеобласты и остеокласты.
Шаровидно-верхнечелюстные и носоальвеолярные кисты.
Возникают из эпителия на месте соединения межчелюстной кости с верхней челюстью. Содержат желтоватую жидкость без холестерина (В. В. Рогинский, 1987). Шаровидно-верхнечелюстная киста расположена в кости верхней челюсти между боковым резцом и клыком. Носогубная или носоальвеолярная киста расположена на передней поверхности верхней челюсти в проекции верхушки корня бокового резца и клыка.
[5,6,7,14].
Дермоидная киста полости рта.
Образуется в результате порока развития и формирования лица в местах сращения у эмбриона лобного, верхнечелюстных и нижнечелюстных бугров. Дермоидная киста представляет собой полостное образование с толстой оболочкой, заполненное кашицеобразной массой грязно-белого цвета с неприятным запахом. Содержимое кисты состоит из слущившегося эпидермиса, продуктов выделения сальных, потовых желез и волосяных фолликулов, иногда с наличием волос.
Эпидермоидная киста полости рта.
Встречается в двух видах: не содержащая зуба (подобно околокорневой кисте) и содержащая (окружающая) коронку непрорезавшегося зуба (подобно фолликулярной кисте). Стенки кисты выстланы эпидермисом, а содержимое состоит из кашицеобразной массы, состоящей из распада клеток эпителия, роговых масс, кристаллов холестерина. [5,6,7,14].
Лимфоэпителиальная киста полости рта.
Представляет собой инкапсулированную дермальную или подслизистую папулу, исходящую из остатков эпителия, попавших в лимфоидную ткань и подвергшихся кистозному перерождению. При образовании лимфоэпителиальной кисты из дегенерировавшей ткани второй жаберной дуги её называют шейной лимфоэпителиальной кистой, или кистой жаберной щели. При гистологическом исследовании лимфоэпителиальная киста выстлана многослойным плоским эпителием, редко - цилиндрическим или кубическим и окружена фиброзной соединительнотканной капсулой. В центральной части кисты отмечают лимфоидные скопления с выраженным зародышевым центром. Киста заполнена вязкой жёлтой жидкостью, что обусловлено содержащимся в ней сыровидным роговым веществом. [5,6,14].
Морфологически различают дермоидные и эпидермоидные кисты. Стенка дермоидных кист состоит из всех слоев кожи и ее производных (сальные, потовые железы, волосы). Оболочка эпидермоидных кист включает эпидермис и не содержит производных кожи. Клинически их дифференцировать очень сложно. Дермоидные кисты развиваются из эмбриональных щелей, образуемых складками эктодермы, дистопированными в период эмбрионального развития зародыша. Локализация дермоидной кисты может быть различной: на губах, веках, в носогубных складках, на переносице, рядом с ушами, на затылке, в верхних отделах шеи, в области дна рта. Оболочка дермоидной кисты плотная, с выраженным сосочковым слоем и находящимися в нем сальными железами и волосяными луковицами. Внутренняя поверхность оболочки выстлана многослойным плоским эпителием. Содержимое дермоидных кист - кашицеобразная масса серого цвета с неприятным запахом. Стенка эпидермоидной кисты состоит из плотной волокнистой соединительной ткани, не содержит кожных придатков. Внутренняя выстилка - многослойный плоский эпителий. Содержимое кист - роговые чешуйки, местами подвергающиеся дегенерации, особенно при присоединении вторичного воспаления. Секрет - опалесцирующая прозрачная жидкость желтого цвета, содержащая кристаллы холестерина. [5,6].
Срединные кисты шеи относятся к аномалиям развития жаберного аппарата и его производных, а также щитовидной и вилочковой желез. Некоторые авторы считают, что срединные кисты и свищи являются эмбриональной дисплазией, связанной с незаращением щитоязычного протока (Н. А. Груздев, 1965; Л. Р. Епишева, 1972; Бетманн, 1971, ). В пользу такого предположения свидетельствует связь срединных кист шеи с подъязычной костью и слепым отверстием корня языка, а также соответствие хода полного срединного свища топографии зачатка щитовидной железы (В. С. Дмитриева с соавт., 1968). Иногда при гистологическом исследовании срединных кист и свищей шеи в их стенке находятся включения тканей щитовидной железы. Это подтверждает их происхождение из тканей нередуцированного щитоязычного протока.
И. Черенова (1963), В. М. Безруков (1965) предлагают бранхиогенную теорию происхождения боковых кист и свищей шеи, согласно которой названные образования являют собой второй глоточный карман между наружной и внутренней сонными артериями и открываются внутренним устьем в область небной миндалины. Располагаются боковые кисты на сосудистонервном пучке шеи, чаще на уровне бифуркации общей сонной артерии. Название «бранхиогенные» означает, что эти образования развиваются из остатков глоточных карманов. [8].
В. М. Безруков (1965), В. С.Дмитриева (1968) считают кисты и свищи околоушной области пороком развития первой жаберной щели. Они имеют типичную топографию и расположены над мышцами, прикрепляющимися к шиловидному отростку, латеральнее ствола лицевого нерва. Связаны кисты с наружным слуховым проходом в области перехода его хрящевого отдела в костный. Микроскопически ( И. Черенова, 1963) стенка кисты состоит из плотной фиброзной и лимфоидной тканей, в толще которых имеются эпителиальные островки. Внутренняя выстилка представлена цилиндрическим и мерцательным эпителием эмбрионального типа.
Кисты корня языка являются аномалией развития щитоязычного протока. Однако чаще их выделяют в отдельную группу, поскольку они имеют особенности в локализации, клинической картине и способах лечения. Эти образования встречаются у новорожденных довольно редко. Большие кисты, расположенные впереди надгортанника, могут препятствовать приему пищи и вызывать нарушение дыхания. Кисты, расположенные между слепым отверстием корня языка и подъязычной костью, клинически трудно диагностируются, а нагноившаяся киста клинически напоминает абсцесс корня языка.
Киста подъязычной слюнной железы (ранула) чаще наблюдаются у лиц молодого возраста. С. Раух (1959) относит эти кисты к дизонтогенетическим и считает, что они развиваются из дивертикулов поднижнечелюстного (вартонова) протока, расположенных вблизи его устья. В период полового созревания, когда чаще всего активируются дизонтогенетические образования, выявляются врожденные ранулы. Так же может быть связана с травмами долек подъязычной слюнной железы или протоковой системы.
Киста сальной железы (атерома) Закупорка протока сальной железы приводит к образованию атеромы, на фоне внешних (травма) и внутренних факторах (эндокринные нарушения).
Ретенционная киста малой слюнной железы.
Этиология связана с травмой протока, ведущей к рубцеванию и задержке слюны. Накапливающийся секрет стесняет железистую паренхиму, в результате чего она истончается и формируется полость, заполненная слюной.
Киста больших слюнных желез (околоушной слюнной железы поднижнечелюстной слюнной железы).
Это редко встречающееся заболевание, локализуется в поверхностном и глубоком слоях железы. Киста увеличивается медленно. Обнаруживают ее часто случайно. Их формирование является следствием дисонтогенетических нарушений паренхимы и развиваются из дивертикулов протоков или аберрированных участков железистой ткани Содержимым кисты является жидкость желтоватого цвета, иногда мутная, с примесью слизи. Гистологически стенка кисты околоушной слюнной железы не отличаются от стенок кист других слюнных желез.[33,38].
|
|
Эпидемиология
Кистообразные образования, включая опухоли и опухолеподобные образования челюстей, занимают значительное место в практике врачей хирургов-стоматологов и челюстно-лицевых хирургов. Одонтогенные кисты челюстей составляют 8-10% от всех заболеваний челюстно-лицевой области (Бакиев, 1986; Мирсаева, 1999). [9].
По мнению ряда ученых (J. Klammt, Г.А. Васильева, F.E. Hopper, V. Fassaner, в. Hoffineister, H-G. Rudelt, В.В. Паникаровский, А.М. Солнцев), среди опухолей и опухолеподобных новообразований челюстей одонтогенные кисты составляют 80-85%, а среди одонтогенных кист примерно 95% приходится на долю околокорневых (воспалительных). Кератокисты челюстей составляют от 5,4 до 17,4% из всех одонтогенных кист. [10,11].
У детей аномалии развития жаберного аппарата составляют от 17 до 20% всей патологии шеи. Наиболее часто встречаются (90-95%) аномалии развития второй жаберной щели. 75% всех аномалий второй жаберной щели являются кистами. Согласно классификации Г.В. Фалилеева (1978) и последним классификациям опухолей мягких тканей человека, опухоли дизэмбрионального генеза, в частности кисты, составляют 34,9%. По данным Краснова В. Г. (1991); Литвинова Л. Я.(1994), опухоли дизэмбрионального генеза встречаются значительно реже, составляя 7%. [8,12,13].
К09 Кисты области рта, не классифицированные в других рубриках.
К09,0 Кисты, образовавшиеся в процессе формирования зубов.
К09,2 Другие кисты челюстей.
К09,8 Другие уточненные кисты области рта, не классифицированные в других рубриках.
К11,6 Мукоцеле слюнной железы.
Q18,0 Пазуха, фистула и киста жаберной щели.
Q18,1 Преаурикулярная пазуха и киста.
Q18,2 Другие пороки развития жаберной щели.
Q18,8 Другие уточненные пороки развития лица и шеи.
D21,0 Доброкачественные новообразования соединительной и других мягких тканей головы, лица и шеи.
L72,0 Эпидермальная киста.
По мнению ряда ученых (J. Klammt, Г.А. Васильева, F.E. Hopper, V. Fassaner, в. Hoffineister, H-G. Rudelt, В.В. Паникаровский, А.М. Солнцев), среди опухолей и опухолеподобных новообразований челюстей одонтогенные кисты составляют 80-85%, а среди одонтогенных кист примерно 95% приходится на долю околокорневых (воспалительных). Кератокисты челюстей составляют от 5,4 до 17,4% из всех одонтогенных кист. [10,11].
У детей аномалии развития жаберного аппарата составляют от 17 до 20% всей патологии шеи. Наиболее часто встречаются (90-95%) аномалии развития второй жаберной щели. 75% всех аномалий второй жаберной щели являются кистами. Согласно классификации Г.В. Фалилеева (1978) и последним классификациям опухолей мягких тканей человека, опухоли дизэмбрионального генеза, в частности кисты, составляют 34,9%. По данным Краснова В. Г. (1991); Литвинова Л. Я.(1994), опухоли дизэмбрионального генеза встречаются значительно реже, составляя 7%. [8,12,13].
1,4 Особенности кодирования заболевания или состояния (группы заболеваний или состояний) по Международной статистической классификации болезней и проблем, связанных со здоровьем.
К04,8 Корневая киста.К09 Кисты области рта, не классифицированные в других рубриках.
К09,0 Кисты, образовавшиеся в процессе формирования зубов.
К09,2 Другие кисты челюстей.
К09,8 Другие уточненные кисты области рта, не классифицированные в других рубриках.
К11,6 Мукоцеле слюнной железы.
Q18,0 Пазуха, фистула и киста жаберной щели.
Q18,1 Преаурикулярная пазуха и киста.
Q18,2 Другие пороки развития жаберной щели.
Q18,8 Другие уточненные пороки развития лица и шеи.
D21,0 Доброкачественные новообразования соединительной и других мягких тканей головы, лица и шеи.
L72,0 Эпидермальная киста.
Классификация
1,5 Классификация заболевания или состояния (группы заболеваний или состояний).
Классификация кист челюстей.Наиболее детальной можно назвать клинико-морфологическую классификацию опухолей и опухолеподобных образований челюстей, в разработке которой принимала участие рабочая группа в составе И.И. Ермолаева, В.В. Паникаровского, А.И. Пачеса, Б.Д. Кабакова, В.М. Бенциановой и С.Я. Бальсевича (1975). [7] Кисты челюстей представлены в разделе «Б - Опухолеподобные образования» и разделены на:
I. Эпителиальные:
1. Одонтогенные кисты:
А) первичная киста (примордиальная кератокиста);
Б) киста прорезывания;
В) парадентальная (периодонтальная);
Г) десневая;
Д) зубосодержащая;
Е) фолликулярная;
Ж) корневая (радикулярная).
2. Недонтогенные кисты:
А) киста резцового канала (носонёбного протока);
Б) глубокомаксиллярная киста (фиссуральная);
В) киста носогубная (носоальвеолярная, преддверия полости рта);
Г) холестеатома;
II. Неэпителиальные:
Костные кисты (аневризматическая, травматическая, геморрагическая).
А. Иординашвили клиническая классификация кист челюстей (2000) :
• Околозубные кисты:
- околокорневые (околоверхушечные, апикальные, радикулярные);
- резидуальные;
- околокоронковые (фолликулярные, кисты прорезывания).
- ретромолярные (парадентальные).
• Первичная киста (кератокиста, примордиальная киста).
• Киста носонёбного канала (резцового отверстия).
• Холестеатомы челюстей.
• Травматичские (простые, геморрагические или однокамерные костные кисты).
• Аневризмальная костная киста.
• Шаровидно-верхнечелюстная киста.
• Носогубная (носоальвеолярная, внекостная киста).
[5,6,7].
Классификация доброкачественных кистозных образований мягких тканей челюстно-лицевой области и шеи.
Доброкачественные кистозные образования мягких тканей челюстно-лицевой области не представляют генетически однородную группу. Одни из них относятся к врожденным образованиям, возникающим вследствие нарушения эмбрионального развития, другие - к приобретенным (ретенционные кисты сальных желез (атеромы), травматические кисты, кисты слюнных желез).
Врожденные кисты мягких тканей делятся на две группы:
- возникающие в результате аномалии в эмбриогенезе (срединные, боковые кисты шеи, околоушной области и корня языка, кисты подъязычной слюнной железы);
- возникающие в результате порока развития эктодермы (дермоидные и эпидермоидные кисты).
Впервые кисты жаберной щели (боковые кисты шеи) классифицированы вailey H. в 1929 году, в 1955 году его классификацию модифицировал Proctor.
Тип I - располагается наиболее поверхностно вдоль передней поверхности грудино-ключично-сосцевидной мышцы под подкожной мышцей шеи, но не соприкасается с влагалищем сосудисто-нервного пучка шеи.
Тип II - наиболее распространенный «классический» тип, когда киста располагается кпереди от грудино-ключично-сосцевидной мышцы, и кзади от поднижнечелюстной слюнной железы, прилегая латерально к влагалищу сосудисто-нервного пучка шеи.
Тип III - располагается посередине между бифуркацией внутренней и наружной сонных артерий латерально от боковой стенки глотки.
Тип IV - располагается глубже влагалища сосудисто-нервного пучка шеи в окологлоточном пространстве и открывается в глотку, возможно распространение к основанию черепа. [21].
|
|
Клиническая картина
При обследовании больных с нагноившейся кистой может выявляться асимметрия лица вследствие отека околочелюстных мягких тканей, гиперемия кожных покровов. Открывание рта может сохраняться в полном объеме, однако при нагноении фолликулярной кисты в области ретенированного восьмого зуба на нижней челюсти может быть затрудненное открывание рта. Перкуссия «причинного» зуба, как правило, болезненна, причинный зуб под пломбой, коронкой или может быть разрушен. Сравнительная перкуссия соседних зубов безболезненная.
В стадии ремиссии воспалительных явлений клинических проявлений может не быть, иногда на кожных покровах лица и шеи или слизистой полости рта можно обнаружить свищевой ход. При достижении кисты значительных размеров возможна деформация челюсти, что визуально проявляется в виде асимметрии лица или выбухания в полости рта. При пальпации слизистой оболочки полости рта в области локализации кисты может наблюдаться симптом «пергаментного хруста» или флюктуации. Киста больших размеров может обусловливать смещение прорезывающихся зубов, перелом нижней челюсти.[1,6,7,12,15,19].
Срединная киста располагаются по средней линии шеи между слепым отверстием языка и перешейком щитовидной железы. Характерен медленный рост, имеет вид безболезненного округлого выпячивания, смещается при глотании только вверх, вслед за подъязычной костью, имеет гладкую поверхность, упруго эластическую консистенцию. Подвижность ее ограничена из-за связи с телом подъязычной кости. Кожа над ней не изменена, подвижна[37].
Боковая киста шеи располагается впереди кивательной мышцы на уровне угла нижней челюсти. Проявляются чаще всего в юношеском возрасте. Имеет форму округлого образования, эластическую консистенцию, смещаемое.
Дермоидная киста могут возникать под языком и в самом языке, под мышцами дна полости рта, в области корня носа, наружного и внутреннего углов орбиты и надбровной области. Они определяются по ограниченному выбуханию. Консистенция их мягкая, форма округлая или продолговатая. С кожей кисты не спаяны, подвижны; оболочка кисты может быть соединена с надкостницей.[23,37].
Киста больших слюнных желез представляет собой ограниченную безболезненную припухлость в околоушно-жевательной или поднижнечелсютной областях мягкоэластичной консистенции. Кожа над кистой обычного цвета, собирается свободно в складку. Из протока железы выделяется неизмененная слюна.[33].
Киста подъязычной слюнной железы (ранула) растет медленно, не причиняя пациенту беспокойств. Иногда киста самостоятельно опорожняется в полость рта и затем медленно заполняется содержимым вновь. Ранулы могут локализоваться в средних и задних отделах подъязычной области. Представляет собой округлое образование, синюшно-прозрачного цвета, эластичное, безболезненное при пальпации.
Ретенционная киста малой слюнной железы при осмотре обнаруживается округлое, полупрозрачное, иногда с голубоватым оттенком, образование, выступающее над поверхностью слизистой оболочки. Оно имеет эластическую консистенцию хорошо отграничено от окружающих тканей, подвижно, безболезненно[8].
При нагноении кист мягких тканей челюстно-лицевой области могут быть затруднены глотание, дыхание, движение языка, боли при повороте головы и пальпации образования. В результате разрушения стенки кисты гнойно-воспалительным процессом возможно образование свищевого хода с отделяемым.
В стадии ремиссии воспалительных явлений клинических проявлений может не быть, иногда на кожных покровах лица и шеи или слизистой полости рта можно обнаружить свищевой ход. При достижении кисты значительных размеров возможна деформация челюсти, что визуально проявляется в виде асимметрии лица или выбухания в полости рта. При пальпации слизистой оболочки полости рта в области локализации кисты может наблюдаться симптом «пергаментного хруста» или флюктуации. Киста больших размеров может обусловливать смещение прорезывающихся зубов, перелом нижней челюсти.[1,6,7,12,15,19].
Срединная киста располагаются по средней линии шеи между слепым отверстием языка и перешейком щитовидной железы. Характерен медленный рост, имеет вид безболезненного округлого выпячивания, смещается при глотании только вверх, вслед за подъязычной костью, имеет гладкую поверхность, упруго эластическую консистенцию. Подвижность ее ограничена из-за связи с телом подъязычной кости. Кожа над ней не изменена, подвижна[37].
Боковая киста шеи располагается впереди кивательной мышцы на уровне угла нижней челюсти. Проявляются чаще всего в юношеском возрасте. Имеет форму округлого образования, эластическую консистенцию, смещаемое.
Дермоидная киста могут возникать под языком и в самом языке, под мышцами дна полости рта, в области корня носа, наружного и внутреннего углов орбиты и надбровной области. Они определяются по ограниченному выбуханию. Консистенция их мягкая, форма округлая или продолговатая. С кожей кисты не спаяны, подвижны; оболочка кисты может быть соединена с надкостницей.[23,37].
Киста больших слюнных желез представляет собой ограниченную безболезненную припухлость в околоушно-жевательной или поднижнечелсютной областях мягкоэластичной консистенции. Кожа над кистой обычного цвета, собирается свободно в складку. Из протока железы выделяется неизмененная слюна.[33].
Киста подъязычной слюнной железы (ранула) растет медленно, не причиняя пациенту беспокойств. Иногда киста самостоятельно опорожняется в полость рта и затем медленно заполняется содержимым вновь. Ранулы могут локализоваться в средних и задних отделах подъязычной области. Представляет собой округлое образование, синюшно-прозрачного цвета, эластичное, безболезненное при пальпации.
Ретенционная киста малой слюнной железы при осмотре обнаруживается округлое, полупрозрачное, иногда с голубоватым оттенком, образование, выступающее над поверхностью слизистой оболочки. Оно имеет эластическую консистенцию хорошо отграничено от окружающих тканей, подвижно, безболезненно[8].
При нагноении кист мягких тканей челюстно-лицевой области могут быть затруднены глотание, дыхание, движение языка, боли при повороте головы и пальпации образования. В результате разрушения стенки кисты гнойно-воспалительным процессом возможно образование свищевого хода с отделяемым.
Диагностика
Критериями установки диагноза - киста - является выявление при помощи физикального и инструментального обследования, предпринятого в результате анализа жалоб пациента, кистозной полости в кости или мягких тканях и исключение другой патологии со схожей клинической картиной.
Уровень убедительности рекомендаций. С (уровень достоверности доказательств -5).
Комментарий. В начальной стадии развития, когда еще нет внешне заметных деформаций альвеолярного отростка или тела челюсти, киста протекает бессимптомно.
При сборе анамнеза при кистах челюстей выясняют: была ли травма зуба, степень разрушения зубов кариесом, качество проведенного эндодонтического лечения, наличие ретенированных зубов. При распространении кисты от центральных резцов верхней челюсти в нижний носовой ход пациенты отмечают постоянную заложенность носа. А сдавление носослёзного канала вызывает одностороннее спонтанное слёзотечение. [6,7,14,15].
• Рекомендуется у всех пациентов с предполагаемым диагнозом «нагноившаяся киста челюсти» выявление жалоб на вздутие альвеолярного отростка, асимметрию лица, боль в области альвеолярного отростка, отечность, припухлость окружающих тканей, затруднение носового дыхания, снижение чувствительности кожи нижней губы, повышение температуры тела, озноб для уточнения диагноза и определения тактики обследования и лечения. [6,14,15].
Уровень убедительности рекомендаций. С (уровень достоверности доказательств -5).
• Рекомендуется у всех пациентов с предполагаемым диагнозом «дермоидная киста мягких тканей» выявление жалоб на асимметрию лица и шеи, наличие образования, эстетический дефект, нарушения подвижности языка, акта глотания, речи для уточнения диагноза и определения тактики обследования и лечения.
Комментарий. В случае нагноения любых видов кист ко всем этим объективным симптомам присоединяются покраснение, отечность и инфильтрация окружающих тканей, а также жалобы больных на более или менее выраженную боль в области кисты и повышение температуры тела. Нагноение кист, врастающих в верхнечелюстную пазуху сопровождается болями в верхней челюсти и односторонним отделяемым из носа. [6,14,15].
Уровень убедительности рекомендаций. С (уровень достоверности доказательств -5).
• Рекомендуется у всех пациентов с предполагаемым диагнозом «срединная киста шеи» выявление жалоб на боль или болезненность при глотании, болезненность в области языка, ощущение инородного тела при глотании, припухлость в передней области шеи для уточнения диагноза и определения тактики обследования и лечения [3,6,8].
Уровень убедительности рекомендаций. С (уровень достоверности доказательств -5).
• Рекомендуется у всех пациентов с предполагаемым диагнозом «боковая киста шеи» выявление жалоб на асимметрию шеи, на наличие припухлости (иногда болезненной) в верхней трети боковой области шеи, односторонние боли или болезненность при глотании для уточнения диагноза и определения тактики обследования и лечения[3,6,8].
Уровень убедительности рекомендаций. С (уровень достоверности доказательств -5).
• Рекомендуется у всех пациентов с предполагаемым диагнозом «нагноившаяся киста мягких тканей челюстно-лицевой области и шеи» выявление жалоб на боли в области лица или шеи, асимметрию лица или шеи, отечность, припухлость окружающих тканей, затруднение дыхания, повышение температуры тела, озноб для уточнения диагноза и определения тактики обследования и лечения. [6].
Уровень убедительности рекомендаций. С (уровень достоверности доказательств - 5).
Комментарий. В случае нагноения ко всем этим объективным симптомам присоединяются покраснение, отечность и инфильтрация окружающих тканей, а также жалобы больных на более или менее выраженную боль в области кисты и повышение температуры тела. При воспалении срединных, боковых и дермоидных кист может развиваться дисфагия с расстройством речи. [6,12].
Уровень убедительности рекомендаций. С (уровень достоверности доказательств -5).
Комментарий. Общий осмотр подразумевает оценку общего физического состояния, роста и массы тела. При осмотре челюстно-лицевой области обращают внимание на внешний вид больного, конфигурацию лица и шеи, цвет кожи, наличие асимметрии и дефектов, состояние регионарных лимфатических узлов (размеры, консистенция, поверхность, подвижность, спаянность с кожей, наличие болезненных ощущений). После внешнего осмотра приступают к исследованию полости рта при этом выявляют сглаженность или выбухание переходной складки свода преддверия полости рта или выбухание на нёбе , округлой формы с довольно четкими границами.
Появляющееся вздутие альвеолярного отростка нередко обусловливает асимметрию лица. Со временем появляется симптом «пергаментного хруста» (симптом Рунге-Дюпюитрена), при пальпации истонченной костной стенки кисты ощущается пружинистость стенки. Постепенно прогрессирующая атрофия кости приводит к появлению в костной стенке кисты «окна», над которым остаются натянутыми лишь периост и слизистая оболочка. В результате этого появляется новый симптом - флюктуация (зыбление) содержимого кисты. [6,7,14,15].
При больших размерах дермоидной кисты дна полости рта заметны нарушения подвижности языка, акта глотания, речи. Консистенция образования эластичная или тестоватая, поверхность гладкая, границы четкие. При прикреплении кисты к подъязычной кости она проявляется в виде полушаровидного выпячивания в подподбородочной области. На шее врожденные дермоидные кисты локализуются между передним краем m. sternocleidomastoideus и задним брюшком m. digastricus. Дермоидные кисты околоушной области чаще залегают глубоко, под основным стволом n. facialis или его ветвями, прикрепляясь к окружающим костным образованиям, вызывая малозаметную снаружи деформацию мягких тканей. [6,12].
Уровень убедительности рекомендаций. С (уровень достоверности доказательств - 5).
Комментарий. Окончательный диагноз при кистах челюстно-лицевой области является морфологическим и устанавливается на основании гистологического анализа послеоперационного планового гистологического исследования.
• Рекомендуется при физикальном обследовании пациента с кистами челюстей проводить зондирование, перкуссию и оценку подвижности зубов для уточнения диагноза и определения тактики лечения пациента. [6,7,12,13].
Уровень убедительности рекомендаций. С (уровень достоверности доказательств -5).
Комментарий. С помощью стоматологического зонда определяют состояние твёрдых тканей зубов, состояние ранее наложенных пломб и зубных протезов, глубину зубодесневых карманов. Степень подвижности зубов определяют с использованием классификации Д. А. Энтина. С помощью инструментальной перкуссии (горизонтальной и вертикальной) оценивают состояние зуба и тканей, окружающих зуб. [7].
• Рекомендуется у пациентов с предполагаемым диагнозом «киста носо-нёбного канала», «киста верхней челюсти с распространением в полость носа» выполнение риноскопии при жалобах на нарушения или затруднения дыхания, для определения объема оперативного вмешательства и исключения патологии полости носа . [6,14,15].
Уровень убедительности рекомендаций. С (уровень достоверности доказательств - 5).
Комментарий. При распространении кисты в сторону нижней стенки грушевидного отверстия, при риноскопии на дне полости носа происходит выпячивание в виде валика («валик Гербера»). [6,14,15].
• Рекомендуется у всех пациентов с предполагаемым диагнозом «киста челюсти» выполнение рентгенологического исследования - прицельной (внутриротовой) рентгенограммы, ортопантомограммы (обзорная рентгенограмма), внеротовой рентгенограммы нижней челюсти, рентгенограммы придаточных пазух носа, прямая и боковая проекция нижней челюсти, для определения объема оперативного вмешательства. [7, 16].
Уровень убедительности рекомендаций - 5 (уровень достоверности доказательств - С).
Комментарий. Применение методики прицельной внутриротовой рентгенограммы бывает достаточным для диагностики околокорневых кист зубов диметром не более 7-10мм. При околокорневых кистах больших размеров (более 11мм. в диаметре, при обследовании премоляров и моляров нижней челюсти, при проекции некоторых анатомических образований (резцовое и подбородочное отверстия, верхнечелюстные пазухи, крупные костные ячейки) на верхушку корня зуба и периапикальный очаг следует прибегать к методам ортопантомографии, внеротовой рентгенографии в косой контактной проекции, рентгенограмме придаточных пазух носа. [7].
• Рекомендуется у всех пациентов с предполагаемым диагнозом «киста челюсти» при недостаточной информативности рентгенологического исследования (прицельной (внутриротовой) рентгенограммы, ортопантомограммы, внеротовой рентгенограммы) выполнение конусно-лучевой компьютерной томографии (КЛКТ), либо мультиспиральной компьютерной томографии (МСКТ) с целью уточнения размеров и топографии кисты, состояния слизистой оболочки и костных стенок верхнечелюстной пазухи, полости носа. [7,16,17,18].
Уровень убедительности рекомендаций - 5 (уровень достоверности доказательств - С).
• Рекомендуется у пациентов с предполагаемым диагнозом «киста челюсти», при больших размерах кисты, выполнение конусно-лучевой компьютерной томографии (КЛКТ), либо мультиспиральной компьютерной томографии (МСКТ) с целью уточнения размеров и топографии кисты, состояния слизистой оболочки и костных стенок верхнечелюстной пазухи, полости носа. [16,17,18].
Уровень убедительности рекомендаций. С (уровень достоверности доказательств - 5).
• Рекомендуется у всех пациентов с предполагаемым диагнозом «киста мягких тканей челюстно-лицевой области и шеи» выполнение ультразвукового исследования (УЗИ), а так же проведение цитологического исследования микропрепарата тонкоигольной аспирационной биопсией, с целью уточнения характера содержимого, размеров и топографии кисты. [6,16,17,18].
Уровень убедительности рекомендаций. С (уровень достоверности доказательств - 5).
• Рекомендуется при недостаточной информативности ультразвукового исследования (УЗИ) у пациентов с предполагаемым диагнозом «киста мягких тканей», выполнение магнито-резонансной томографии (МРТ), мультиспиральной компьютерной томографии (МСКТ), с целью уточнения рапсространения и топографии кисты. [6,16,17,18].
Уровень убедительности рекомендаций. С (уровень достоверности доказательств - 5).
Уровень убедительности рекомендаций - С (уровень достоверности доказательств - 5).
Дифференциальную диагностику кист челюстей проводят с амелобластомой, гемангиомой, миеломой, эозинофильной гранулёмой, центральной гигантоклеточной гранулёмой, гигантоклеточной опухолью, фиброзной дисплазией, мягкой одонтомой, хондромой, остеомой, кистой Стафне, саркомой, метастатической карциномой. Верифицировать диагноз помогает компьютерная томография, ангиография, трехфазная сцинтиграфия мягких тканей и костей, цитологическое исследование микропрепарата тонкоигольной аспирационной биопсии, трепанбиопсия опухолей наружных локализаций, лимфатических узлов под визуальным контролем, инцизионная биопсия с патолого-анатомическое исследование биопсийного материала. [7,18,22].
Дифференциальную диагностику кист околоушной области чаще проводят с кистами и опухолями околоушной слюнной железы и боковыми кистами шеи. Верифицировать диагноз помогает магнитно-резонансная томография, цитологическое исследование микропрепарата тонкоигольной аспирационной биопсии. [6,12,19].
Дифференциальная диагностика дермоидных и эпидермоидных кист проводится:
- с поражением лимфоузлов при туберкулезе. Имеются признаки клиники основного заболевания - поражения легких. Если в процесс вовлекаются регионарные лимфоузлы челюстно-лицевой области и шеи, то диагноз устанавливается путем цитологического исследования микропрепарата тонкоигольной аспирационной биопсии, а также удаленного путем эксцизионной биопсии лимфатического узла, с последующим патолого-анатомическое исследование биопсийного (операционного) материала;
Комментарии. При первичной форме туберкулеза поражение легких может отсутствовать.
- злокачественными опухолями ретикулоэндотелиальной системы (лимфо-, ретикулосаркомы). Характерен быстрый рост образований с множественным поражением лимфатических узлов, образованием отдаленных метастазов; [19].
- опухолевыми болезнями кроветворного аппарата при отсутствии симптоматики генерализованного поражения. Акцент делается на дифференцировку пунктата на основании данных цитологического исследования микропрепарата тонкоигольной аспирационной биопсии;
- аденолимфомами слюнных желез. Уточнить диагноз помогают сиалография, магнитно-резонансная и компьютерная томография. При проведении тонкоигольной аспирационной биопсии в цитологическом исследовании микропрепарата удается увидеть клетки опухоли, которые отсутствуют в кисте;
- боковыми и срединными кистами шеи. Пунктат дермоидных кист атеромоподобный с хлопьями. В цитологическом исследовании микропрепарата выявляются кристаллы холестерина и слущенные эпителиальные клетки;
- абсцедированными лимфоузлами. Макроскопически трудно отличить пунктат нагноившихся дермоидных и эпидермоидных кист от содержимого абсцедированного лимфоузла. Уточнить диагноз помогут анамнез заболевания, результат цитологического исследования микропрепарата тонкоигольной аспирационной биопсии.
-атеромами. Клинически дермоидные и эпидермоидные кисты весьма похожи на атеромы, но, в отличие от последних, не бывают спаянными с кожей.
Дифференциальная диагностика боковых и срединных кист проводится:
- с хроническими специфическими и неспецифическими лимфаденитами шеи. Уточнению диагноза поможет проведение объективного исследования, КТ, МРТ, проведение цитологического исследования микропрепарата тонкоигольной аспирационной биопсии.
- дермоидными кистами челюстно-лицевой области;
- опухолями слюнных желез. Важными диагностическими моментами являются показатели контрастной сиалографии, МРТ и КТ;
-каротидной хемодектомой. Уточнению диагноза поможет проведение КТ-ангиоргафии, МРТ, ангиографии.
-метастатическими опухолями шеи, бранхиогенным раком, лимфо- и ретикулосаркомами, гемангиомами и лимфангиомами.
-боковые свищи шеи также дифференцируют от свищей, возникших в результате нагноения лимфатических узлов шеи.
Магнитно-резонансная томография, цисто-, фистулография, цитологическое исследование микропрепарата тонкоигольной аспирационной биопсией, трепанбиопсия опухолей наружных локализаций, лимфатических узлов под визуальным контролем с последующим патолого-анатомическое исследование биопсийного (операционного) материала, инцизионная биопсия с последующим патолого-анатомическое исследование биопсийного (операционного) материала позволяют уточнить диагноз.
Дифференциальная диагностика атером.
Атерому следует дифференцировать с эпидермоидной кистой, липомой, мягкой фибромой, хроническим лимфаденитом, фурункулом, ретенционной кистой. Патогномоничным признаком атеромы, отличающим ее от всех перечисленных патологических процессов, является наличие точечной втянутости кожи (кратера) в области выводного протока железы и спаянности кожи с оболочкой кисты в этом же месте.
2,1 Жалобы и анамнез.
• Рекомендуется у всех пациентов с предполагаемым диагнозом «киста челюсти» выявление жалоб на вздутие альвеолярного отростка (части), асимметрию лица, боль в области альвеолярного отростка, отечность, припухлость окружающих тканей, затруднение носового дыхания, снижение чувствительности кожи нижней губы для уточнения диагноза и определения тактики обследования и лечения. [6,14,15].Уровень убедительности рекомендаций. С (уровень достоверности доказательств -5).
Комментарий. В начальной стадии развития, когда еще нет внешне заметных деформаций альвеолярного отростка или тела челюсти, киста протекает бессимптомно.
При сборе анамнеза при кистах челюстей выясняют: была ли травма зуба, степень разрушения зубов кариесом, качество проведенного эндодонтического лечения, наличие ретенированных зубов. При распространении кисты от центральных резцов верхней челюсти в нижний носовой ход пациенты отмечают постоянную заложенность носа. А сдавление носослёзного канала вызывает одностороннее спонтанное слёзотечение. [6,7,14,15].
• Рекомендуется у всех пациентов с предполагаемым диагнозом «нагноившаяся киста челюсти» выявление жалоб на вздутие альвеолярного отростка, асимметрию лица, боль в области альвеолярного отростка, отечность, припухлость окружающих тканей, затруднение носового дыхания, снижение чувствительности кожи нижней губы, повышение температуры тела, озноб для уточнения диагноза и определения тактики обследования и лечения. [6,14,15].
Уровень убедительности рекомендаций. С (уровень достоверности доказательств -5).
• Рекомендуется у всех пациентов с предполагаемым диагнозом «дермоидная киста мягких тканей» выявление жалоб на асимметрию лица и шеи, наличие образования, эстетический дефект, нарушения подвижности языка, акта глотания, речи для уточнения диагноза и определения тактики обследования и лечения.
Комментарий. В случае нагноения любых видов кист ко всем этим объективным симптомам присоединяются покраснение, отечность и инфильтрация окружающих тканей, а также жалобы больных на более или менее выраженную боль в области кисты и повышение температуры тела. Нагноение кист, врастающих в верхнечелюстную пазуху сопровождается болями в верхней челюсти и односторонним отделяемым из носа. [6,14,15].
Уровень убедительности рекомендаций. С (уровень достоверности доказательств -5).
• Рекомендуется у всех пациентов с предполагаемым диагнозом «срединная киста шеи» выявление жалоб на боль или болезненность при глотании, болезненность в области языка, ощущение инородного тела при глотании, припухлость в передней области шеи для уточнения диагноза и определения тактики обследования и лечения [3,6,8].
Уровень убедительности рекомендаций. С (уровень достоверности доказательств -5).
• Рекомендуется у всех пациентов с предполагаемым диагнозом «боковая киста шеи» выявление жалоб на асимметрию шеи, на наличие припухлости (иногда болезненной) в верхней трети боковой области шеи, односторонние боли или болезненность при глотании для уточнения диагноза и определения тактики обследования и лечения[3,6,8].
Уровень убедительности рекомендаций. С (уровень достоверности доказательств -5).
• Рекомендуется у всех пациентов с предполагаемым диагнозом «нагноившаяся киста мягких тканей челюстно-лицевой области и шеи» выявление жалоб на боли в области лица или шеи, асимметрию лица или шеи, отечность, припухлость окружающих тканей, затруднение дыхания, повышение температуры тела, озноб для уточнения диагноза и определения тактики обследования и лечения. [6].
Уровень убедительности рекомендаций. С (уровень достоверности доказательств - 5).
Комментарий. В случае нагноения ко всем этим объективным симптомам присоединяются покраснение, отечность и инфильтрация окружающих тканей, а также жалобы больных на более или менее выраженную боль в области кисты и повышение температуры тела. При воспалении срединных, боковых и дермоидных кист может развиваться дисфагия с расстройством речи. [6,12].
2,2 Физикальное обследование.
• Рекомендуется при физикальном обследовании пациента с кистами челюстей и мягких тканей челюстно-лицевой области и шеи помимо обязательного общеклинического осмотра (цвет кожных покровов, слизистых, роговиц; тургор кожи; частота сердечных сокращений; частота дыхательных движений; пальпация живота ) проводить наружный осмотр лица и шеи, полости рта, поверхностную и глубокую пальпацию регионарных лимфоузлов, для уточнения диагноза и определения тактики лечения пациента. [1,6,12].Уровень убедительности рекомендаций. С (уровень достоверности доказательств -5).
Комментарий. Общий осмотр подразумевает оценку общего физического состояния, роста и массы тела. При осмотре челюстно-лицевой области обращают внимание на внешний вид больного, конфигурацию лица и шеи, цвет кожи, наличие асимметрии и дефектов, состояние регионарных лимфатических узлов (размеры, консистенция, поверхность, подвижность, спаянность с кожей, наличие болезненных ощущений). После внешнего осмотра приступают к исследованию полости рта при этом выявляют сглаженность или выбухание переходной складки свода преддверия полости рта или выбухание на нёбе , округлой формы с довольно четкими границами.
Появляющееся вздутие альвеолярного отростка нередко обусловливает асимметрию лица. Со временем появляется симптом «пергаментного хруста» (симптом Рунге-Дюпюитрена), при пальпации истонченной костной стенки кисты ощущается пружинистость стенки. Постепенно прогрессирующая атрофия кости приводит к появлению в костной стенке кисты «окна», над которым остаются натянутыми лишь периост и слизистая оболочка. В результате этого появляется новый симптом - флюктуация (зыбление) содержимого кисты. [6,7,14,15].
При больших размерах дермоидной кисты дна полости рта заметны нарушения подвижности языка, акта глотания, речи. Консистенция образования эластичная или тестоватая, поверхность гладкая, границы четкие. При прикреплении кисты к подъязычной кости она проявляется в виде полушаровидного выпячивания в подподбородочной области. На шее врожденные дермоидные кисты локализуются между передним краем m. sternocleidomastoideus и задним брюшком m. digastricus. Дермоидные кисты околоушной области чаще залегают глубоко, под основным стволом n. facialis или его ветвями, прикрепляясь к окружающим костным образованиям, вызывая малозаметную снаружи деформацию мягких тканей. [6,12].
2,3 Лабораторные диагностические исследования.
• Рекомендуется проведение всем пациентам с диагнозом. «киста челюсти или мягких тканей челюстно-лицевой области и шеи» патолого-анатомическое исследование биопсийного (операционного) материала, для исключения злокачественного вида образования. [6,7,12,13].Уровень убедительности рекомендаций. С (уровень достоверности доказательств - 5).
Комментарий. Окончательный диагноз при кистах челюстно-лицевой области является морфологическим и устанавливается на основании гистологического анализа послеоперационного планового гистологического исследования.
2,4 Инструментальные диагностические исследования.
На этапе постановки диагноза.• Рекомендуется при физикальном обследовании пациента с кистами челюстей проводить зондирование, перкуссию и оценку подвижности зубов для уточнения диагноза и определения тактики лечения пациента. [6,7,12,13].
Уровень убедительности рекомендаций. С (уровень достоверности доказательств -5).
Комментарий. С помощью стоматологического зонда определяют состояние твёрдых тканей зубов, состояние ранее наложенных пломб и зубных протезов, глубину зубодесневых карманов. Степень подвижности зубов определяют с использованием классификации Д. А. Энтина. С помощью инструментальной перкуссии (горизонтальной и вертикальной) оценивают состояние зуба и тканей, окружающих зуб. [7].
• Рекомендуется у пациентов с предполагаемым диагнозом «киста носо-нёбного канала», «киста верхней челюсти с распространением в полость носа» выполнение риноскопии при жалобах на нарушения или затруднения дыхания, для определения объема оперативного вмешательства и исключения патологии полости носа . [6,14,15].
Уровень убедительности рекомендаций. С (уровень достоверности доказательств - 5).
Комментарий. При распространении кисты в сторону нижней стенки грушевидного отверстия, при риноскопии на дне полости носа происходит выпячивание в виде валика («валик Гербера»). [6,14,15].
• Рекомендуется у всех пациентов с предполагаемым диагнозом «киста челюсти» выполнение рентгенологического исследования - прицельной (внутриротовой) рентгенограммы, ортопантомограммы (обзорная рентгенограмма), внеротовой рентгенограммы нижней челюсти, рентгенограммы придаточных пазух носа, прямая и боковая проекция нижней челюсти, для определения объема оперативного вмешательства. [7, 16].
Уровень убедительности рекомендаций - 5 (уровень достоверности доказательств - С).
Комментарий. Применение методики прицельной внутриротовой рентгенограммы бывает достаточным для диагностики околокорневых кист зубов диметром не более 7-10мм. При околокорневых кистах больших размеров (более 11мм. в диаметре, при обследовании премоляров и моляров нижней челюсти, при проекции некоторых анатомических образований (резцовое и подбородочное отверстия, верхнечелюстные пазухи, крупные костные ячейки) на верхушку корня зуба и периапикальный очаг следует прибегать к методам ортопантомографии, внеротовой рентгенографии в косой контактной проекции, рентгенограмме придаточных пазух носа. [7].
• Рекомендуется у всех пациентов с предполагаемым диагнозом «киста челюсти» при недостаточной информативности рентгенологического исследования (прицельной (внутриротовой) рентгенограммы, ортопантомограммы, внеротовой рентгенограммы) выполнение конусно-лучевой компьютерной томографии (КЛКТ), либо мультиспиральной компьютерной томографии (МСКТ) с целью уточнения размеров и топографии кисты, состояния слизистой оболочки и костных стенок верхнечелюстной пазухи, полости носа. [7,16,17,18].
Уровень убедительности рекомендаций - 5 (уровень достоверности доказательств - С).
• Рекомендуется у пациентов с предполагаемым диагнозом «киста челюсти», при больших размерах кисты, выполнение конусно-лучевой компьютерной томографии (КЛКТ), либо мультиспиральной компьютерной томографии (МСКТ) с целью уточнения размеров и топографии кисты, состояния слизистой оболочки и костных стенок верхнечелюстной пазухи, полости носа. [16,17,18].
Уровень убедительности рекомендаций. С (уровень достоверности доказательств - 5).
• Рекомендуется у всех пациентов с предполагаемым диагнозом «киста мягких тканей челюстно-лицевой области и шеи» выполнение ультразвукового исследования (УЗИ), а так же проведение цитологического исследования микропрепарата тонкоигольной аспирационной биопсией, с целью уточнения характера содержимого, размеров и топографии кисты. [6,16,17,18].
Уровень убедительности рекомендаций. С (уровень достоверности доказательств - 5).
• Рекомендуется при недостаточной информативности ультразвукового исследования (УЗИ) у пациентов с предполагаемым диагнозом «киста мягких тканей», выполнение магнито-резонансной томографии (МРТ), мультиспиральной компьютерной томографии (МСКТ), с целью уточнения рапсространения и топографии кисты. [6,16,17,18].
Уровень убедительности рекомендаций. С (уровень достоверности доказательств - 5).
2,5 Иные диагностические исследования.
Рекомендуется у всех пациентов с предполагаемым диагнозом «киста мягких тканей челюстно-лицевой области и шеи» выполнение осмотра врача отоларинголога с целью исключения ларингоцелле [45,46].Уровень убедительности рекомендаций - С (уровень достоверности доказательств - 5).
Дифференциальную диагностику кист челюстей проводят с амелобластомой, гемангиомой, миеломой, эозинофильной гранулёмой, центральной гигантоклеточной гранулёмой, гигантоклеточной опухолью, фиброзной дисплазией, мягкой одонтомой, хондромой, остеомой, кистой Стафне, саркомой, метастатической карциномой. Верифицировать диагноз помогает компьютерная томография, ангиография, трехфазная сцинтиграфия мягких тканей и костей, цитологическое исследование микропрепарата тонкоигольной аспирационной биопсии, трепанбиопсия опухолей наружных локализаций, лимфатических узлов под визуальным контролем, инцизионная биопсия с патолого-анатомическое исследование биопсийного материала. [7,18,22].
Дифференциальную диагностику кист околоушной области чаще проводят с кистами и опухолями околоушной слюнной железы и боковыми кистами шеи. Верифицировать диагноз помогает магнитно-резонансная томография, цитологическое исследование микропрепарата тонкоигольной аспирационной биопсии. [6,12,19].
Дифференциальная диагностика дермоидных и эпидермоидных кист проводится:
- с поражением лимфоузлов при туберкулезе. Имеются признаки клиники основного заболевания - поражения легких. Если в процесс вовлекаются регионарные лимфоузлы челюстно-лицевой области и шеи, то диагноз устанавливается путем цитологического исследования микропрепарата тонкоигольной аспирационной биопсии, а также удаленного путем эксцизионной биопсии лимфатического узла, с последующим патолого-анатомическое исследование биопсийного (операционного) материала;
Комментарии. При первичной форме туберкулеза поражение легких может отсутствовать.
- злокачественными опухолями ретикулоэндотелиальной системы (лимфо-, ретикулосаркомы). Характерен быстрый рост образований с множественным поражением лимфатических узлов, образованием отдаленных метастазов; [19].
- опухолевыми болезнями кроветворного аппарата при отсутствии симптоматики генерализованного поражения. Акцент делается на дифференцировку пунктата на основании данных цитологического исследования микропрепарата тонкоигольной аспирационной биопсии;
- аденолимфомами слюнных желез. Уточнить диагноз помогают сиалография, магнитно-резонансная и компьютерная томография. При проведении тонкоигольной аспирационной биопсии в цитологическом исследовании микропрепарата удается увидеть клетки опухоли, которые отсутствуют в кисте;
- боковыми и срединными кистами шеи. Пунктат дермоидных кист атеромоподобный с хлопьями. В цитологическом исследовании микропрепарата выявляются кристаллы холестерина и слущенные эпителиальные клетки;
- абсцедированными лимфоузлами. Макроскопически трудно отличить пунктат нагноившихся дермоидных и эпидермоидных кист от содержимого абсцедированного лимфоузла. Уточнить диагноз помогут анамнез заболевания, результат цитологического исследования микропрепарата тонкоигольной аспирационной биопсии.
-атеромами. Клинически дермоидные и эпидермоидные кисты весьма похожи на атеромы, но, в отличие от последних, не бывают спаянными с кожей.
Дифференциальная диагностика боковых и срединных кист проводится:
- с хроническими специфическими и неспецифическими лимфаденитами шеи. Уточнению диагноза поможет проведение объективного исследования, КТ, МРТ, проведение цитологического исследования микропрепарата тонкоигольной аспирационной биопсии.
- дермоидными кистами челюстно-лицевой области;
- опухолями слюнных желез. Важными диагностическими моментами являются показатели контрастной сиалографии, МРТ и КТ;
-каротидной хемодектомой. Уточнению диагноза поможет проведение КТ-ангиоргафии, МРТ, ангиографии.
-метастатическими опухолями шеи, бранхиогенным раком, лимфо- и ретикулосаркомами, гемангиомами и лимфангиомами.
-боковые свищи шеи также дифференцируют от свищей, возникших в результате нагноения лимфатических узлов шеи.
Магнитно-резонансная томография, цисто-, фистулография, цитологическое исследование микропрепарата тонкоигольной аспирационной биопсией, трепанбиопсия опухолей наружных локализаций, лимфатических узлов под визуальным контролем с последующим патолого-анатомическое исследование биопсийного (операционного) материала, инцизионная биопсия с последующим патолого-анатомическое исследование биопсийного (операционного) материала позволяют уточнить диагноз.
Дифференциальная диагностика атером.
Атерому следует дифференцировать с эпидермоидной кистой, липомой, мягкой фибромой, хроническим лимфаденитом, фурункулом, ретенционной кистой. Патогномоничным признаком атеромы, отличающим ее от всех перечисленных патологических процессов, является наличие точечной втянутости кожи (кратера) в области выводного протока железы и спаянности кожи с оболочкой кисты в этом же месте.
|
|
Лечение
Основной метод лечения кист челюстно-лицевой области - хирургический. Оболочку кисты удаляются в пределах здоровых тканей, ориентируясь на их оболочку.
Комментарий:
Пломбирование корневого канала необходимо до уровня резекции верхушки корня, не менее чем на 2/3 его длины, проводится до хирургического вмешательства. При визуализации корня в кисте при оперативном вмешательстве проводить резекцию верхушки корня уже запломбированного зуба. [19].
Уровень убедительности рекомендаций. С (уровень достоверности доказательств - 5).
• Рекомендуется у зубов, прилежащих к кисте, при отсутствии реакции на ток при ЭОД, пломбирование корневых каналов. [6,19].
Комментарии[30]:
Значение показателей электроодонтометрии при различных патологиях зуба.
Уровень убедительности рекомендаций. С (уровень достоверности доказательств - 5).
• Подписанное согласие пациента на лечение.
• Отсутствие хронических заболеваний в стадии декомпенсации, тяжелых органных дисфункций.
• Рекомендуется всем пациентам с диагнозом «кисты челюстно-лицевой области и шеи» проведение предоперационного выбора метода и техники анестезии в соответствии с объемом оперативного лечения и учетом сопутствующей патологии, по показаниям проведение консультации врача анестезиолога-реаниматолога, для исключения возможных операционных осложнений .[36].
Уровень убедительности рекомендаций. с (уровень достоверности доказательств - 5).
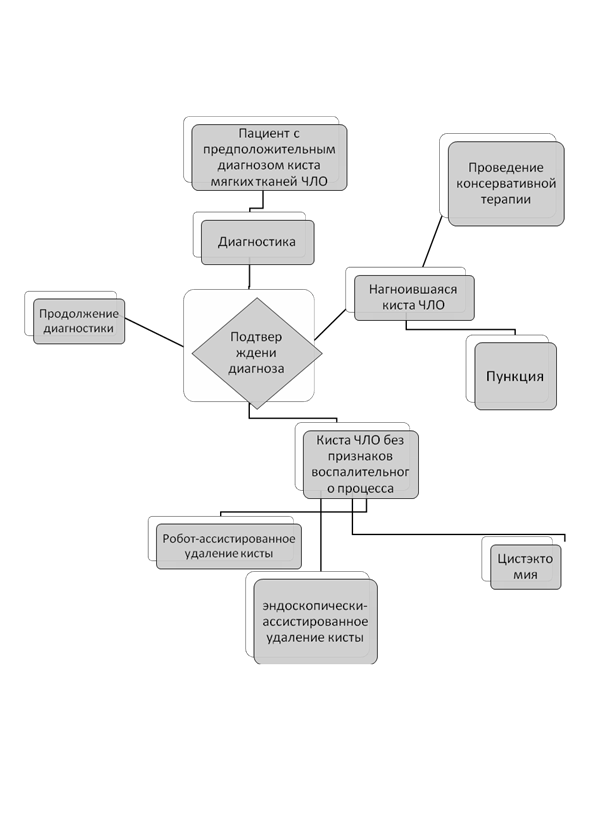
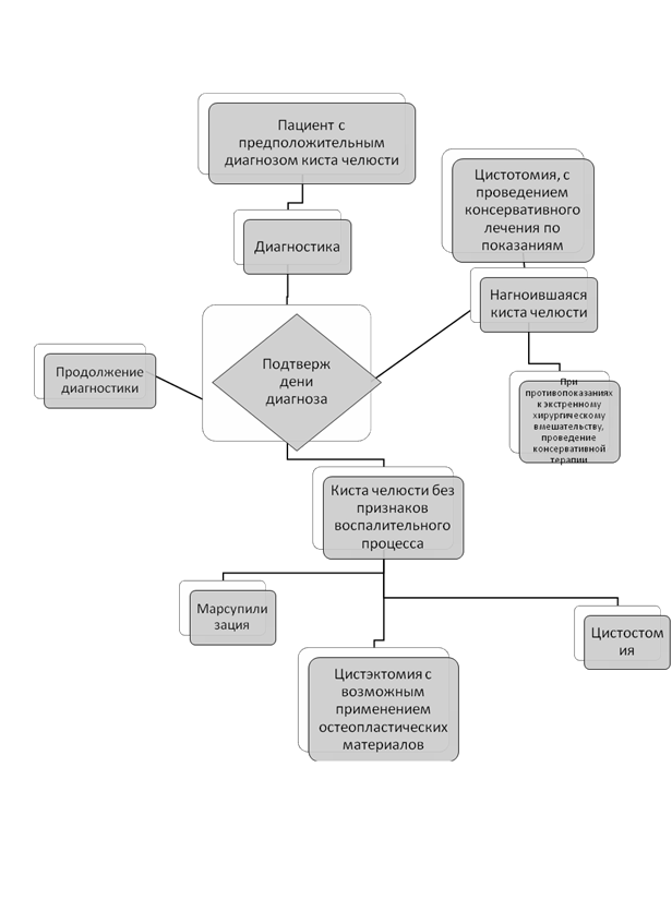
• Рекомендуется всем пациентам с диагнозом «нагноившаяся киста челюсти» проведение цистотомии для предупреждения распространения воспалительного процесса и осложнений [6,19].
Уровень убедительности рекомендаций. С (уровень достоверности доказательств - 5).
• Рекомендуется пациентам с диагнозом «киста челюсти» при соблюдении ряда условий выбор оперативного вмешательства «цистэктомии», как наиболее оптимального. [6,7,19,34].
Уровень убедительности рекомендаций. С (уровень достоверности доказательств - 5).
Комментарий. При цистэктомии полностью вылущивают оболочку кисты. После резекции передней костной стенки, в отличие от цистотомии, полностью вылущивают и удаляют всю кистозную оболочку вместе с ее содержимым. Цистэктомию выполняют при кистах, оболочку которых можно удалить без опасности повреждения ближайших анатомических образований: соседних зубов, сосудисто-нервных пучков (нервов), стенок верхнечелюстной пазухи и полости носа. [6,7,19].
При проведении цистэктомии возможно замещение дефекта при помощи остеопластических материалов [34].
При наличии дефекта нижней или верхней челюсти при цистэктомии возможно проведение костно-пластических операций:
Выбор методики реабилитации зависит от величины дефекта [34].
• Рекомендуется пациентам с диагнозом «киста челюсти» выбор оперативного вмешательства в объеме «цистостомии», как наиболее оптимального. [6,7,19,20,33].
Уровень убедительности рекомендаций. С (уровень достоверности доказательств - 5).
Комментарии: Цистостомия - оперативное вмешательство, целью которого является создание соустья между полостью кисты и ротовой полостью.
Основными показаниями к операции являются:
1) киста, в полость которой проецируется 3 интактных зуба и более; на рентгенограмме у корней последних не определяется периодонтальная щель; 2) большие кисты верхней челюсти с разрушением костного дна полости носа и небной (пластинки; 3) обширные кисты нижней челюсти с резким истончением (толщиной кости менее 0,5 см) основания челюсти, при этом частичное сохранение кистозной оболочки является одной из мер профилактики патологического перелома [33].
Эта операция рекомендуется при опасности повреждения нижнечелюстного сосудисто-нервного пучка, а также в случаях врастания кисты в верхнечелюстную пазуху, полость носа [6,7,19,20].
Уровень убедительности рекомендаций. В (уровень достоверности доказательств - 3).
• Рекомендуется пациентам с диагнозом «киста челюсти» проведение марсупиализации (двухэтапной операции), как метод выбора, для снижения травматичности вмешательства и снижения риска осложнений. [7,25].
Комментарий. Метод марсупиализации основан на эффекте аппозиционного роста костной ткани после декомпрессии замкнутой полости. Кистозную полость промывают через фиксированную эластичную трубку, введенную через свищевой ход или лунку удаленного зуба, затем удаляют остатки оболочки кисты и иссекают свищевой ход. Принято считать, что восстановление костной ткани челюстей после цистотомии происходит посредством аппозиционного роста. После операции происходят ретракция оболочки кисты и сморщивание фиброзной капсулы. Длительность этого процесса зависит от величины дефекта и состояния организма больного. Затем необходимо выполнить полное удаление оболочки кисты и иссечь свищевой ход. [25].
Уровень убедительности рекомендаций. С (уровень достоверности - 5).
• Рекомендуется пациентам с диагнозом киста челюсти проведение удаления зуба при невозможности его эндодонтического лечения /ретроградного пломбирования, а так же других условиях, для профилактики дальнейшего рецидивирования. [7,19,20].
Уровень убедительности рекомендаций. С (уровень достоверности доказательств - 5).
Комментарий. Подлежат удалению во время органосохраняющих операциях следующие «причинные» зубы:
- все временные зубы;
- постоянные зубы, которые явились причиной появления кисты, в том случае, когда не может быть проведена резекция верхушек корней ;
- постоянные зубы, корни которых более чем на ½ выступают в полость кисты. [19,20].
- подвижность зуба и атрофия альвеолярного отростка в области его корней превышает II-III степень,.
- коронковая часть зуба разрушена настолько, что её невозможно восстановить ортопедическими способами.
- значительное искривление корней зуба[7].
• Рекомендуется пациентам с диагнозом киста челюсти с проникновением в верхнечелюстную пазуху проведение операции цисториносинусостомии для улучшения результатов лечения и сокращения сроков реабилитации. [6,7,19].
Уровень убедительности рекомендаций. С (уровень достоверности доказательств - 5).
Комментарий. Проведение операции цисториносинусостомии показано:
- при интрасинусальных кистах, верхний полюс которых оттесняет дно верхнечелюстного синуса вверх на 1/3 его высоты и более, при кистах среднего и большого размера;
- при интрасинусальных кистах малого размера с резким истончением костной перемычки между кистой и синусам, из-за высокой вероятности возникновения перфорации дна синуса во время отслойки оболочки кисты.[32].
Критерии начала хирургического лечения:
• Подписанное согласие пациента на лечение.
• Отсутствие хронических заболеваний в стадии декомпенсации, тяжелых органных дисфункций.
• Рекомендуется пациентам с диагнозом «нагноившаяся киста мягких тканей челюстно-лицевой области и шеи» проведение операции цистотомии или проведение пункции для эвакуации гнойного содержимого для снижения риска гнойно-воспалительных осложнений . [8,12].
Уровень убедительности рекомендаций. С (уровень достоверности доказательств - 5).
• Рекомендуется пациентам с диагнозом « срединная киста шеи» проведение операции удаление кисты (цистэктомии) с резекцией тела подъязычной кости для повышения эффективности лечения и снижения риска осложнений. [8,12].
Уровень убедительности рекомендаций. С (уровень достоверности доказательств - 5).
Комментарий. Лечение срединных кист шеи только хирургическое. Операция выполняется под эндотрахеальным наркозом. Выделение кисты проводят тупым инструментом, стремясь не повредить в ходе операции оболочку кисты. Разрез кожи при срединных кистах и свищах шеи - горизонтальный по ходу естественных кожных складок на уровне подъязычной кости. При рубцовом изменении области наружного свищевого отверстия горизонтальный разрез целесообразно дополнить элипсовидным вокруг свищевого отверстия. После отслойки кожных покровов по обе стороны от кисты или свищевого хода, на расстоянии не менее 2-3 см проводится выделение патологического образования до тела подъязычной кости. Последнюю клиновидно резецируют на расстоянии 0,5 см по обе стороны от свищевого хода. В целях иссечения тела подъязычной кости используют ножницы тупоконечные вертикально изогнутые или бормашину. [6,22,23].
• Рекомендуется пациентам с диагнозом « боковая киста шеи» проведение операции удаление кисты (цистэктомии) для повышения эффективности лечения и снижения риска осложнений. [8,12].
Уровень убедительности рекомендаций. С (уровень достоверности доказательств - 5).
Комментарий. Лечение боковых кист шеи только хирургическое. Операция выполняется под эндотрахеальным наркозом. Разрез следует делать по переднему краю грудинно-ключично-сосцевидной мышцы или по верхней шейной складке. Первый разрез считается более безопасным, в этом направлении проходят крупные сосуды и вены, а второй разрез - более косметический. [34] Операция завершается послойным ушиванием раны. В рану вводят выпускник из перчаточной резины, который удаляют на 2-3-и сутки после операции. [6,22,23].
• Рекомендуется пациентам с диагнозом «киста подъязычной слюнной железы» проведение операции удаления кисты для повышения эффективности лечения и снижения риска осложнений. [22].
Уровень убедительности рекомендаций. с(уровень достоверности доказательств - 5).
• Рекомендуется пациентам с диагнозом «киста подъязычной слюнной железы» проведение операции марсупилизация или удаление кисты вместе с подъязычной слюнной железой (цистосиалоаденэктомии) для снижения риска рецидивов. [22].
Уровень убедительности рекомендаций. С (уровень достоверности доказательств - 5).
Комментарии. При значительном размере ранулы или при повреждении оболочки кисты во время оперативного вмешательства, удаление ее полностью не представляется возможным. Таким образом можно применить методику оперативного вмешательства -«марсупилизация». Производят иссечение «купола» кисты, сшивание стенки кисты и слизистой оболочки подъязычной области, фиксируют турунду в полость кисты. Так же возможно применение методики удаления кисты (цистэктомии) вместе с подъязычной слюнной железой.
Малоинвазивные хирургические методы.
Критерии начала малоинвазивного лечения.
• Подписанное согласие пациента на лечение.
• Отсутствие хронических заболеваний в стадии декомпенсации, тяжелых органных дисфункций.
• Рекомендуется пациентам с диагнозами «боковая киста шеи» при отсутствии свищевого хода, «дермоидная киста боковой области шеи» при наличии технического оборудования в стационаре проведение операции: эндоскопически ассистированное или робот - ассистированноое удаление кисты для улучшения результатов лечения, снижения травматичности, сокращения сроков стационарного лечения и послеоперационной реабилитации. [21,27,28,29,39,40].
Уровень убедительности рекомендаций. В (уровень достоверности доказательств - 3).
Комментарий. Операция выполняется под эндотрахеальным наркозом. Доступ через разрез в заушной и затылочной областях (ретроаурикулярный доступ «RAHI» - retroauricular hairline incision, доступ по типу «face-lift»). В заушной области производится отслойка кожного лоскута, в боковой области шеи - «субплатизмальная» отслойка. Визуализируется наружная поверхность грудино-ключично-сосцевидной мышцы. Диссекция, выделение и удаление оболочки кисты осуществляется под контролем эндоскопа (хирургического робота). [21,27,28] Возможно проведение операции по удалению боковой кисты шеи через линейный разрез в волосистой части затылочной области с формированием «тоннельного» доступа. Диссекция, выделение и удаление оболочки кисты осуществляется под контролем эндоскопа (хирургического робота). Операция завершается ушиванием раны. В рану вводят вакуумный дренаж, который удаляют на 1-2-е сутки после операции. [21,27,28].
• Рекомендуется пациентам с диагнозом «киста поднижнечелюстной слюнной железы» при наличии в стационаре технического оборудования проведение операции: эндоскопически- ассистированное или робот - ассистированноое удаление кисты (цистэктомия) или удаление кисты вместе с поднижнечелюстной слюнной железой (цистосиалоаденэктомия) для улучшения результатов лечения, снижения травматичности, сокращения сроков стационарного лечения и послеоперационной реабилитации. [21,27,28,29].
Уровень убедительности рекомендаций. С (уровень достоверности доказательств - 5).
Комментарий. Операция выполняется под эндотрахеальным наркозом. Объём операции (цистэктомия или цистосиалоаденэктомия) зависит от размеров и локализации кисты. Может быть использован доступ через разрез в заушной и затылочной областях (ретроаурикулярный доступ «RAHI» - retroauricular hairline incision, доступ по типу «face-lift»). Также может быть использован минимально инвазивный доступ через линейный разрез в волосистой части затылочной области с формированием «тоннельного» доступа. Диссекция, выделение и удаление оболочки кисты или слюнной железы осуществляется под контролем эндоскопа (хирургического робота). Операция завершается ушиванием раны. В рану вводят вакуумный дренаж, который удаляют на 1-2-е сутки после операции. [21,27,28,29].
Уровень убедительности рекомендаций. С (уровень достоверности доказательств - 5).
Комментарии:
- По показанием препараты снижающие болевой синдром Нимесулид (M01AX17), Парацетамол N02BE01 Кеторолак**M01AB15 ).
- Противоотечная терапия (по показаниям).
- Десенсибилизирующая терапия (по показаниям).
- Местно назначают стоматологические препараты Солкосерил дентальная адгезивная паста, Холина салицилат+Цеталкония хлорид),.
- Противомикробные и антисептические препараты для местного применения в стоматологии :
Бензилдиметил[3-(миристоиламино)пропил]аммоний хлорид моногидрат (D08AJ) раствор для местного применения 0,01% для профилактики нагноения ран при помощи орошения ее поверхности, фиксации марлевого тампона, смоченного препаратом. Лечебная процедура повторяется 2-3 раза в сутки в течение 3-5 дней, [47].
Хлоргексидин (Chlorhexidine D08AC02) раствор для наружного применения 0,05% Лечебно-профилактичесое средство при различных инфекциях 5-10 мл раствора наносят на слизистую оболочку ротовой полости на 1-3 мин 2-3 раза в сутки путем орошения [47].
Октенидина дигидрохлорид+Феноксиэтанол (D08AJ57) антисептический раствор, рекомендуется только пациентам,которые могут прополоскать рот самостоятельно. Для полоскания используют 20 мл препарата в течение 20 секунд (не более 1 минуты). Если пациент не в состоянии прополоскать рот самостоятельно можно протереть полость рта смоченным тампоном. В данном случае контактное время не должно превышать 2 минуты. Длительность применения не более 14 дней. [47].
Антибиотикопрофилактика.
Операционные раны классифицируются[43,48]:
1) чистые - операции удаления доброкачественных опухолей мягких тканей без рассечения слизистой оболочки полости рта железы, шейной лимфаденэктомии;
2) условно чистые - при операциях в полости рта, ротоглотке, гортаноглотке, гортани, а также реконструктивных операциях;
3) контаминированные - при операциях, которым предшествовало нарушение барьера слизистой оболочки верхних отделов аэродигестивного тракта (негнойное воспаление);
4) грязные - при наличии гнойного воспаления.
При чистых операциях антибиотикопрофилактика проводится в случаях, при наличии у больного факторов риска инфекций области хирургического вмешательства.
Факторы высокого риска послеоперационной инфекции.
[44,48].
Для операций в области головы и шеи оптимальными препаратами принято считать: Цефалоспорины I-II поколений : цефазолин (J01DB04Cefazolin) в/в, 1,0 г. за 0,5-1час. до операции, 0,5-1,0 г. - во время операции и по 0,5-1,0 г. каждые 8 часов в течение первых суток после операции.
Оксациллин (J01CF04 Oxacillin) в/в периоперационно 2 г, затем - каждые 4 ч в течение 24 ч [48].
Метронидазол (Metronidazole J01XD01) 15 мг/кг в виде разовой дозы внутривенно, инфузия должна быть завершена за 1 час до операции; в случае необходимости, через 6-8 и даже через 12-16 часов после операции можно ввести 7,5 мг/кг массы тела. [43,47,48].
• Рекомендуется пациентам с диагнозом «киста нижней челюсти» проведение диетотерапии включающей челюстную диету для снижения риска патологического перелома челюсти и снижения риска гнойно-воспалительных осложнений. [1,2,6].
Уровень убедительности рекомендаций. С (уровень достоверности доказательств - 5).
• Рекомендуется пациентам с диагнозом «киста подъязычной и поднижнечелюстной, околоушной слюнной железы» проведение диетотерапии с исключением приёма слюностимулирующей пищи с целью снижения риска гнойно-воспалительных осложнений. [1,2,6].
Уровень убедительности рекомендаций. С (уровень достоверности доказательств - 5).
3,1 Консервативное лечение, Терапевтическая подготовка к хирургическому лечению.
• Рекомендуется у зубов, вызвавших развитие корневой кисты пломбирование корневых каналов, а так же проведение резекции верхушек корней. [6,19].Комментарий:
Пломбирование корневого канала необходимо до уровня резекции верхушки корня, не менее чем на 2/3 его длины, проводится до хирургического вмешательства. При визуализации корня в кисте при оперативном вмешательстве проводить резекцию верхушки корня уже запломбированного зуба. [19].
Уровень убедительности рекомендаций. С (уровень достоверности доказательств - 5).
• Рекомендуется у зубов, прилежащих к кисте, при отсутствии реакции на ток при ЭОД, пломбирование корневых каналов. [6,19].
Комментарии[30]:
Значение показателей электроодонтометрии при различных патологиях зуба.
| Значение диагностического тока, мкА | Диагноз | Увеличение значений ЭОМ по отношению к физиологи- ческой норме |
| 2-8 | Интактный зуб | - |
| 9-14 | Кариес | в 2-3 раза |
| 15-24 | Глубокий кариес | в 3-4 раза |
| 25-44 | Пульпит | в 4-6 |
| 45-80/реакции нет | Периодонтит | более чем в 6 раз |
Уровень убедительности рекомендаций. С (уровень достоверности доказательств - 5).
3,2,1 Методы хирургического лечения кист челюстей.
Критерии начала хирургического лечения:• Подписанное согласие пациента на лечение.
• Отсутствие хронических заболеваний в стадии декомпенсации, тяжелых органных дисфункций.
• Рекомендуется всем пациентам с диагнозом «кисты челюстно-лицевой области и шеи» проведение предоперационного выбора метода и техники анестезии в соответствии с объемом оперативного лечения и учетом сопутствующей патологии, по показаниям проведение консультации врача анестезиолога-реаниматолога, для исключения возможных операционных осложнений .[36].
Уровень убедительности рекомендаций. с (уровень достоверности доказательств - 5).
• Рекомендуется всем пациентам с диагнозом «нагноившаяся киста челюсти» проведение цистотомии для предупреждения распространения воспалительного процесса и осложнений [6,19].
Уровень убедительности рекомендаций. С (уровень достоверности доказательств - 5).
• Рекомендуется пациентам с диагнозом «киста челюсти» при соблюдении ряда условий выбор оперативного вмешательства «цистэктомии», как наиболее оптимального. [6,7,19,34].
Уровень убедительности рекомендаций. С (уровень достоверности доказательств - 5).
Комментарий. При цистэктомии полностью вылущивают оболочку кисты. После резекции передней костной стенки, в отличие от цистотомии, полностью вылущивают и удаляют всю кистозную оболочку вместе с ее содержимым. Цистэктомию выполняют при кистах, оболочку которых можно удалить без опасности повреждения ближайших анатомических образований: соседних зубов, сосудисто-нервных пучков (нервов), стенок верхнечелюстной пазухи и полости носа. [6,7,19].
При проведении цистэктомии возможно замещение дефекта при помощи остеопластических материалов [34].
При наличии дефекта нижней или верхней челюсти при цистэктомии возможно проведение костно-пластических операций:
Выбор методики реабилитации зависит от величины дефекта [34].
| Тип дефекта | МЕТОДИКА |
| 1/4 | НКР с коллагеновой мембраной, одномоментная имплантация |
| 2/4 | НКР с коллагеновой мембраной, нерезорбируемой мембраной |
| 3/4 | НКР с нерезорбируемой мембраной, титановой сеткой |
| 4/4 | НКР с нерезорбируемой мембраной, титановой сеткой, костные блоки(инлэй,онлэй), дистанционный остеогенез Graftless solutions |
• Рекомендуется пациентам с диагнозом «киста челюсти» выбор оперативного вмешательства в объеме «цистостомии», как наиболее оптимального. [6,7,19,20,33].
Уровень убедительности рекомендаций. С (уровень достоверности доказательств - 5).
Комментарии: Цистостомия - оперативное вмешательство, целью которого является создание соустья между полостью кисты и ротовой полостью.
Основными показаниями к операции являются:
1) киста, в полость которой проецируется 3 интактных зуба и более; на рентгенограмме у корней последних не определяется периодонтальная щель; 2) большие кисты верхней челюсти с разрушением костного дна полости носа и небной (пластинки; 3) обширные кисты нижней челюсти с резким истончением (толщиной кости менее 0,5 см) основания челюсти, при этом частичное сохранение кистозной оболочки является одной из мер профилактики патологического перелома [33].
Эта операция рекомендуется при опасности повреждения нижнечелюстного сосудисто-нервного пучка, а также в случаях врастания кисты в верхнечелюстную пазуху, полость носа [6,7,19,20].
Уровень убедительности рекомендаций. В (уровень достоверности доказательств - 3).
• Рекомендуется пациентам с диагнозом «киста челюсти» проведение марсупиализации (двухэтапной операции), как метод выбора, для снижения травматичности вмешательства и снижения риска осложнений. [7,25].
Комментарий. Метод марсупиализации основан на эффекте аппозиционного роста костной ткани после декомпрессии замкнутой полости. Кистозную полость промывают через фиксированную эластичную трубку, введенную через свищевой ход или лунку удаленного зуба, затем удаляют остатки оболочки кисты и иссекают свищевой ход. Принято считать, что восстановление костной ткани челюстей после цистотомии происходит посредством аппозиционного роста. После операции происходят ретракция оболочки кисты и сморщивание фиброзной капсулы. Длительность этого процесса зависит от величины дефекта и состояния организма больного. Затем необходимо выполнить полное удаление оболочки кисты и иссечь свищевой ход. [25].
Уровень убедительности рекомендаций. С (уровень достоверности - 5).
• Рекомендуется пациентам с диагнозом киста челюсти проведение удаления зуба при невозможности его эндодонтического лечения /ретроградного пломбирования, а так же других условиях, для профилактики дальнейшего рецидивирования. [7,19,20].
Уровень убедительности рекомендаций. С (уровень достоверности доказательств - 5).
Комментарий. Подлежат удалению во время органосохраняющих операциях следующие «причинные» зубы:
- все временные зубы;
- постоянные зубы, которые явились причиной появления кисты, в том случае, когда не может быть проведена резекция верхушек корней ;
- постоянные зубы, корни которых более чем на ½ выступают в полость кисты. [19,20].
- подвижность зуба и атрофия альвеолярного отростка в области его корней превышает II-III степень,.
- коронковая часть зуба разрушена настолько, что её невозможно восстановить ортопедическими способами.
- значительное искривление корней зуба[7].
• Рекомендуется пациентам с диагнозом киста челюсти с проникновением в верхнечелюстную пазуху проведение операции цисториносинусостомии для улучшения результатов лечения и сокращения сроков реабилитации. [6,7,19].
Уровень убедительности рекомендаций. С (уровень достоверности доказательств - 5).
Комментарий. Проведение операции цисториносинусостомии показано:
- при интрасинусальных кистах, верхний полюс которых оттесняет дно верхнечелюстного синуса вверх на 1/3 его высоты и более, при кистах среднего и большого размера;
- при интрасинусальных кистах малого размера с резким истончением костной перемычки между кистой и синусам, из-за высокой вероятности возникновения перфорации дна синуса во время отслойки оболочки кисты.[32].
3,2,2 Методы хирургического лечения кист мягких тканей.
Общепринятые хирургические методы.Критерии начала хирургического лечения:
• Подписанное согласие пациента на лечение.
• Отсутствие хронических заболеваний в стадии декомпенсации, тяжелых органных дисфункций.
• Рекомендуется пациентам с диагнозом «нагноившаяся киста мягких тканей челюстно-лицевой области и шеи» проведение операции цистотомии или проведение пункции для эвакуации гнойного содержимого для снижения риска гнойно-воспалительных осложнений . [8,12].
Уровень убедительности рекомендаций. С (уровень достоверности доказательств - 5).
• Рекомендуется пациентам с диагнозом « срединная киста шеи» проведение операции удаление кисты (цистэктомии) с резекцией тела подъязычной кости для повышения эффективности лечения и снижения риска осложнений. [8,12].
Уровень убедительности рекомендаций. С (уровень достоверности доказательств - 5).
Комментарий. Лечение срединных кист шеи только хирургическое. Операция выполняется под эндотрахеальным наркозом. Выделение кисты проводят тупым инструментом, стремясь не повредить в ходе операции оболочку кисты. Разрез кожи при срединных кистах и свищах шеи - горизонтальный по ходу естественных кожных складок на уровне подъязычной кости. При рубцовом изменении области наружного свищевого отверстия горизонтальный разрез целесообразно дополнить элипсовидным вокруг свищевого отверстия. После отслойки кожных покровов по обе стороны от кисты или свищевого хода, на расстоянии не менее 2-3 см проводится выделение патологического образования до тела подъязычной кости. Последнюю клиновидно резецируют на расстоянии 0,5 см по обе стороны от свищевого хода. В целях иссечения тела подъязычной кости используют ножницы тупоконечные вертикально изогнутые или бормашину. [6,22,23].
• Рекомендуется пациентам с диагнозом « боковая киста шеи» проведение операции удаление кисты (цистэктомии) для повышения эффективности лечения и снижения риска осложнений. [8,12].
Уровень убедительности рекомендаций. С (уровень достоверности доказательств - 5).
Комментарий. Лечение боковых кист шеи только хирургическое. Операция выполняется под эндотрахеальным наркозом. Разрез следует делать по переднему краю грудинно-ключично-сосцевидной мышцы или по верхней шейной складке. Первый разрез считается более безопасным, в этом направлении проходят крупные сосуды и вены, а второй разрез - более косметический. [34] Операция завершается послойным ушиванием раны. В рану вводят выпускник из перчаточной резины, который удаляют на 2-3-и сутки после операции. [6,22,23].
• Рекомендуется пациентам с диагнозом «киста подъязычной слюнной железы» проведение операции удаления кисты для повышения эффективности лечения и снижения риска осложнений. [22].
Уровень убедительности рекомендаций. с(уровень достоверности доказательств - 5).
• Рекомендуется пациентам с диагнозом «киста подъязычной слюнной железы» проведение операции марсупилизация или удаление кисты вместе с подъязычной слюнной железой (цистосиалоаденэктомии) для снижения риска рецидивов. [22].
Уровень убедительности рекомендаций. С (уровень достоверности доказательств - 5).
Комментарии. При значительном размере ранулы или при повреждении оболочки кисты во время оперативного вмешательства, удаление ее полностью не представляется возможным. Таким образом можно применить методику оперативного вмешательства -«марсупилизация». Производят иссечение «купола» кисты, сшивание стенки кисты и слизистой оболочки подъязычной области, фиксируют турунду в полость кисты. Так же возможно применение методики удаления кисты (цистэктомии) вместе с подъязычной слюнной железой.
Малоинвазивные хирургические методы.
Критерии начала малоинвазивного лечения.
• Подписанное согласие пациента на лечение.
• Отсутствие хронических заболеваний в стадии декомпенсации, тяжелых органных дисфункций.
• Рекомендуется пациентам с диагнозами «боковая киста шеи» при отсутствии свищевого хода, «дермоидная киста боковой области шеи» при наличии технического оборудования в стационаре проведение операции: эндоскопически ассистированное или робот - ассистированноое удаление кисты для улучшения результатов лечения, снижения травматичности, сокращения сроков стационарного лечения и послеоперационной реабилитации. [21,27,28,29,39,40].
Уровень убедительности рекомендаций. В (уровень достоверности доказательств - 3).
Комментарий. Операция выполняется под эндотрахеальным наркозом. Доступ через разрез в заушной и затылочной областях (ретроаурикулярный доступ «RAHI» - retroauricular hairline incision, доступ по типу «face-lift»). В заушной области производится отслойка кожного лоскута, в боковой области шеи - «субплатизмальная» отслойка. Визуализируется наружная поверхность грудино-ключично-сосцевидной мышцы. Диссекция, выделение и удаление оболочки кисты осуществляется под контролем эндоскопа (хирургического робота). [21,27,28] Возможно проведение операции по удалению боковой кисты шеи через линейный разрез в волосистой части затылочной области с формированием «тоннельного» доступа. Диссекция, выделение и удаление оболочки кисты осуществляется под контролем эндоскопа (хирургического робота). Операция завершается ушиванием раны. В рану вводят вакуумный дренаж, который удаляют на 1-2-е сутки после операции. [21,27,28].
• Рекомендуется пациентам с диагнозом «киста поднижнечелюстной слюнной железы» при наличии в стационаре технического оборудования проведение операции: эндоскопически- ассистированное или робот - ассистированноое удаление кисты (цистэктомия) или удаление кисты вместе с поднижнечелюстной слюнной железой (цистосиалоаденэктомия) для улучшения результатов лечения, снижения травматичности, сокращения сроков стационарного лечения и послеоперационной реабилитации. [21,27,28,29].
Уровень убедительности рекомендаций. С (уровень достоверности доказательств - 5).
Комментарий. Операция выполняется под эндотрахеальным наркозом. Объём операции (цистэктомия или цистосиалоаденэктомия) зависит от размеров и локализации кисты. Может быть использован доступ через разрез в заушной и затылочной областях (ретроаурикулярный доступ «RAHI» - retroauricular hairline incision, доступ по типу «face-lift»). Также может быть использован минимально инвазивный доступ через линейный разрез в волосистой части затылочной области с формированием «тоннельного» доступа. Диссекция, выделение и удаление оболочки кисты или слюнной железы осуществляется под контролем эндоскопа (хирургического робота). Операция завершается ушиванием раны. В рану вводят вакуумный дренаж, который удаляют на 1-2-е сутки после операции. [21,27,28,29].
3,3 Профилактика инфекционных раневых осложнений после хирургического лечения:
• Рекомендуется пациентам с диагнозом «киста челюсти и мягких тканей челюстно-лицевой области и шеи» проведение периоперационной антибиотикопрофилактики для повышения эффективности лечения и снижения риска гнойно-воспалительных осложнений, а также обезболивающей и противоотечной терапии при наличии соотвестующих показаний. [1,2,6].Уровень убедительности рекомендаций. С (уровень достоверности доказательств - 5).
Комментарии:
- По показанием препараты снижающие болевой синдром Нимесулид (M01AX17), Парацетамол N02BE01 Кеторолак**M01AB15 ).
- Противоотечная терапия (по показаниям).
- Десенсибилизирующая терапия (по показаниям).
- Местно назначают стоматологические препараты Солкосерил дентальная адгезивная паста, Холина салицилат+Цеталкония хлорид),.
- Противомикробные и антисептические препараты для местного применения в стоматологии :
Бензилдиметил[3-(миристоиламино)пропил]аммоний хлорид моногидрат (D08AJ) раствор для местного применения 0,01% для профилактики нагноения ран при помощи орошения ее поверхности, фиксации марлевого тампона, смоченного препаратом. Лечебная процедура повторяется 2-3 раза в сутки в течение 3-5 дней, [47].
Хлоргексидин (Chlorhexidine D08AC02) раствор для наружного применения 0,05% Лечебно-профилактичесое средство при различных инфекциях 5-10 мл раствора наносят на слизистую оболочку ротовой полости на 1-3 мин 2-3 раза в сутки путем орошения [47].
Октенидина дигидрохлорид+Феноксиэтанол (D08AJ57) антисептический раствор, рекомендуется только пациентам,которые могут прополоскать рот самостоятельно. Для полоскания используют 20 мл препарата в течение 20 секунд (не более 1 минуты). Если пациент не в состоянии прополоскать рот самостоятельно можно протереть полость рта смоченным тампоном. В данном случае контактное время не должно превышать 2 минуты. Длительность применения не более 14 дней. [47].
Антибиотикопрофилактика.
Операционные раны классифицируются[43,48]:
1) чистые - операции удаления доброкачественных опухолей мягких тканей без рассечения слизистой оболочки полости рта железы, шейной лимфаденэктомии;
2) условно чистые - при операциях в полости рта, ротоглотке, гортаноглотке, гортани, а также реконструктивных операциях;
3) контаминированные - при операциях, которым предшествовало нарушение барьера слизистой оболочки верхних отделов аэродигестивного тракта (негнойное воспаление);
4) грязные - при наличии гнойного воспаления.
При чистых операциях антибиотикопрофилактика проводится в случаях, при наличии у больного факторов риска инфекций области хирургического вмешательства.
Факторы высокого риска послеоперационной инфекции.
| Факторы риска | ||
| Длительность операции >2 ч | Наличие протезов (ортопедических, зубных) | Опухолевые заболевания в анамнезе |
| Возраст старше 65 лет | Сахарный диабет | Ожирение |
| Кожа, пораженная себореей | 3 сопутствующих заболевания и более | Истощение |
| Алкоголизм | Иммунодепрессия | Курение |
| Болезни печени | Трансплантация в анамнезе | Наличие очагов хронической инфекции |
[44,48].
Для операций в области головы и шеи оптимальными препаратами принято считать: Цефалоспорины I-II поколений : цефазолин (J01DB04Cefazolin) в/в, 1,0 г. за 0,5-1час. до операции, 0,5-1,0 г. - во время операции и по 0,5-1,0 г. каждые 8 часов в течение первых суток после операции.
Оксациллин (J01CF04 Oxacillin) в/в периоперационно 2 г, затем - каждые 4 ч в течение 24 ч [48].
Метронидазол (Metronidazole J01XD01) 15 мг/кг в виде разовой дозы внутривенно, инфузия должна быть завершена за 1 час до операции; в случае необходимости, через 6-8 и даже через 12-16 часов после операции можно ввести 7,5 мг/кг массы тела. [43,47,48].
• Рекомендуется пациентам с диагнозом «киста нижней челюсти» проведение диетотерапии включающей челюстную диету для снижения риска патологического перелома челюсти и снижения риска гнойно-воспалительных осложнений. [1,2,6].
Уровень убедительности рекомендаций. С (уровень достоверности доказательств - 5).
• Рекомендуется пациентам с диагнозом «киста подъязычной и поднижнечелюстной, околоушной слюнной железы» проведение диетотерапии с исключением приёма слюностимулирующей пищи с целью снижения риска гнойно-воспалительных осложнений. [1,2,6].
Уровень убедительности рекомендаций. С (уровень достоверности доказательств - 5).
|
|
Реабилитация и амбулаторное лечение
• Всем пациентам, перенесшим хирургическое лечение по поводу кисты челюстно-лицевой области, рекомендуется проведение многоэтапных реабилитационных мероприятий, целью которых является полное социальное и физическое восстановление пациента [1,2,3,4,5,6, 15,20].
Уровень убедительности рекомендаций. С (уровень достоверности доказательств - 5).
Комментарий:
Этапы реабилитации пациентов после хирургического лечения:
Назначение антибактериальной терапии в послеоперационном периоде по показаниям. Осуществляют ежедневные осмотры и перевязки. Швы снимают на 7-10-й день после операции, и больного выписывают из клиники для последующего амбулаторного наблюдения на протяжении 3-4 дней.
Пребывание в стационаре:
- Койко-день до лечения - 0-2 дня (основной объем клинических исследований должен выполняться на догоспитальном этапе).
- Койко-день после операции - 4-10 дней.
Через 5-6 дней после операции цистотомии производят смену бинта йдоформенного марлевого . Такую смену осуществляют до 3, реже 4 раз. К концу 3 недели обычно края раны эпителизируются, и образуется добавочная полость, сообщающаяся с преддверием или полостью рта. Больной самостоятельно промывает ее антисептическими растворами. Постепенно в течение 1,5-2 лет, в зависимости от размера послеоперационной полости, последняя уменьшается и уплощается за счет аппозиционного роста кости.
При наличии большой полости рентгенографическое исследование в течение длительного времени (до 1-2 лет) выявляет участок просветления, имеющий тенденцию к уменьшению и, в последующем, к полному восстановлению кости. В случае инфицирования кровяного сгустка в послеоперационном периоде развивается воспалительный процесс. Необходимо создать отток экссудата между швами, при этом шприцом с тупой изогнутой иглой промыть костную полость растворами антисептиков. Ежедневные промывания в течение 3-4 дней нередко купируют воспаление. При продолжающемся гнойном процессе разводят края раны, промывают ее, вворачивают слизисто-надкостничный лоскут в костную полость, далее в нее вводят рыхло йодоформный тампон или турунду с антисептиком. По мере гранулирования раны (2-3 недели) тампон вытесняется, его несколько раз меняют и в дальнейшем удаляют.
Уровень убедительности рекомендаций. С (уровень достоверности доказательств - 5).
Комментарий:
Этапы реабилитации пациентов после хирургического лечения:
Назначение антибактериальной терапии в послеоперационном периоде по показаниям. Осуществляют ежедневные осмотры и перевязки. Швы снимают на 7-10-й день после операции, и больного выписывают из клиники для последующего амбулаторного наблюдения на протяжении 3-4 дней.
Пребывание в стационаре:
- Койко-день до лечения - 0-2 дня (основной объем клинических исследований должен выполняться на догоспитальном этапе).
- Койко-день после операции - 4-10 дней.
Через 5-6 дней после операции цистотомии производят смену бинта йдоформенного марлевого . Такую смену осуществляют до 3, реже 4 раз. К концу 3 недели обычно края раны эпителизируются, и образуется добавочная полость, сообщающаяся с преддверием или полостью рта. Больной самостоятельно промывает ее антисептическими растворами. Постепенно в течение 1,5-2 лет, в зависимости от размера послеоперационной полости, последняя уменьшается и уплощается за счет аппозиционного роста кости.
При наличии большой полости рентгенографическое исследование в течение длительного времени (до 1-2 лет) выявляет участок просветления, имеющий тенденцию к уменьшению и, в последующем, к полному восстановлению кости. В случае инфицирования кровяного сгустка в послеоперационном периоде развивается воспалительный процесс. Необходимо создать отток экссудата между швами, при этом шприцом с тупой изогнутой иглой промыть костную полость растворами антисептиков. Ежедневные промывания в течение 3-4 дней нередко купируют воспаление. При продолжающемся гнойном процессе разводят края раны, промывают ее, вворачивают слизисто-надкостничный лоскут в костную полость, далее в нее вводят рыхло йодоформный тампон или турунду с антисептиком. По мере гранулирования раны (2-3 недели) тампон вытесняется, его несколько раз меняют и в дальнейшем удаляют.
Профилактика
• Всем пациентам при появлении первых симптомов кисты челюсти и мягких тканей челюстно-лицевой области и шеи рекомендуется консультация врача-стоматолога-хирурга для определения тактики профилактических мероприятий, целью которых является предотвращение прогрессирования болезни и возникновения осложнений [1,2,3,4,5,6].
Уровень убедительности рекомендаций. С (уровень достоверности доказательств - 5).
Комментарий. Профилактика возникновения одонтогенных кист воспалительной природы заключается в своевременном и качественном лечении временных и постоянных зубов с осложненным кариесом и купировании перикоронитов.
Выявленные данные с одонтогенными кистами должны быть направлены на лечение к хирургу. Однако врач стоматолог-терапевт не должен забывать, что хирургическое лечение является, как правило, ведущим, но не единственным методом в комплексе лечения кисты. Участие терапевта состоит в активном выявлении заболевания, уточнении вовлеченности в процесс постоянных зубов, корни которых проецируются в зоне кисты и прилежат к ней на основе сопоставления рентгенологических и электроодонтометрических данных. Пломбирование постоянных зубов в зоне радикулярной кисты предшествует хирургическому лечению.
Оптимальным является вариант, когда пломбирование зубов проводится накануне или непосредственно перед операцией. Это помогает избежать возможного после пломбирования обострения процесса, обусловленного избыточным выведением в полость кисты пломбировочного материала, что трудно предотвратить при отсутствии кости в околоверхушечной области на значительном протяжении. Перед операцией осуществляют санацию полости рта. Последние удаляют по ходу операции.
После хирургического лечения зубосодержащих кист прорезывающиеся в этой зоне постоянные зубы могут иметь различные проявления местной гипоплазии, кисты временных зубов являются фактором риска для порочного созревания тканей постоянных зубов. Поэтому при проведении диспансеризации эти зубы должны быть под наблюдением участкового стоматолога.
В случае парадентальных, фолликулярных и первичных кист клинико-рентгенологический контроль до полного восстановления костных структур после цистэктомии лучше проводить через 6 месяцев после выполнения операции.
Пациенты с фолликулярными и парадентальными кистами требуют еще и дополнительного наблюдения и лечения у врача-ортодонта.
Наблюдение за пациентом продолжают до полной нормализации клинико- рентгенологической картины. [20].
• Всем пациентам при появлении первых симптомов кисты мягких тканей челюстно-лицевой области и шеи рекомендуется выполнение УЗИ мягких тканей шеи для определения тактики профилактических мероприятий, целью которых является предотвращение прогрессирования болезни и возникновения осложнений [ 41,42].
Уровень убедительности рекомендаций. С (уровень достоверности доказательств - 5).
• Всем пациентам при появлении первых симптомов кисты верхней челюсти с распространением в полость носа и (или) верхнечелюстную пазуху рекомендуется консультация врача-оториноларинголога для определения тактики профилактических мероприятий, целью которых является предотвращение прогрессирования болезни и возникновения осложнений [1,2,3,4,5,6,7].
Уровень убедительности рекомендаций. С (уровень достоверности доказательств - 5).
• Всем пациентам при появлении первых симптомов кисты мягких тканей шеи с наличием свищевого хода в области глотки или корня языка рекомендуется консультация врача-оториноларинголога для определения тактики профилактических мероприятий, целью которых является предотвращение прогрессирования болезни и возникновения осложнений [13,26].
Уровень убедительности рекомендаций. С (уровень достоверности доказательств - 5).
Уровень убедительности рекомендаций. С (уровень достоверности доказательств - 5).
Комментарий. Профилактика возникновения одонтогенных кист воспалительной природы заключается в своевременном и качественном лечении временных и постоянных зубов с осложненным кариесом и купировании перикоронитов.
Выявленные данные с одонтогенными кистами должны быть направлены на лечение к хирургу. Однако врач стоматолог-терапевт не должен забывать, что хирургическое лечение является, как правило, ведущим, но не единственным методом в комплексе лечения кисты. Участие терапевта состоит в активном выявлении заболевания, уточнении вовлеченности в процесс постоянных зубов, корни которых проецируются в зоне кисты и прилежат к ней на основе сопоставления рентгенологических и электроодонтометрических данных. Пломбирование постоянных зубов в зоне радикулярной кисты предшествует хирургическому лечению.
Оптимальным является вариант, когда пломбирование зубов проводится накануне или непосредственно перед операцией. Это помогает избежать возможного после пломбирования обострения процесса, обусловленного избыточным выведением в полость кисты пломбировочного материала, что трудно предотвратить при отсутствии кости в околоверхушечной области на значительном протяжении. Перед операцией осуществляют санацию полости рта. Последние удаляют по ходу операции.
После хирургического лечения зубосодержащих кист прорезывающиеся в этой зоне постоянные зубы могут иметь различные проявления местной гипоплазии, кисты временных зубов являются фактором риска для порочного созревания тканей постоянных зубов. Поэтому при проведении диспансеризации эти зубы должны быть под наблюдением участкового стоматолога.
В случае парадентальных, фолликулярных и первичных кист клинико-рентгенологический контроль до полного восстановления костных структур после цистэктомии лучше проводить через 6 месяцев после выполнения операции.
Пациенты с фолликулярными и парадентальными кистами требуют еще и дополнительного наблюдения и лечения у врача-ортодонта.
Наблюдение за пациентом продолжают до полной нормализации клинико- рентгенологической картины. [20].
• Всем пациентам при появлении первых симптомов кисты мягких тканей челюстно-лицевой области и шеи рекомендуется выполнение УЗИ мягких тканей шеи для определения тактики профилактических мероприятий, целью которых является предотвращение прогрессирования болезни и возникновения осложнений [ 41,42].
Уровень убедительности рекомендаций. С (уровень достоверности доказательств - 5).
• Всем пациентам при появлении первых симптомов кисты верхней челюсти с распространением в полость носа и (или) верхнечелюстную пазуху рекомендуется консультация врача-оториноларинголога для определения тактики профилактических мероприятий, целью которых является предотвращение прогрессирования болезни и возникновения осложнений [1,2,3,4,5,6,7].
Уровень убедительности рекомендаций. С (уровень достоверности доказательств - 5).
• Всем пациентам при появлении первых симптомов кисты мягких тканей шеи с наличием свищевого хода в области глотки или корня языка рекомендуется консультация врача-оториноларинголога для определения тактики профилактических мероприятий, целью которых является предотвращение прогрессирования болезни и возникновения осложнений [13,26].
Уровень убедительности рекомендаций. С (уровень достоверности доказательств - 5).
Организация оказания медицинской помощи
Вид медицинской помощи: специализированная медицинская помощь. Условия оказания медицинской помощи:
При кистах незначительного размера (менее и 3 зуба)- амбулаторная.
Показания для госпитализации в медицинскую организацию:
1) При кистах незначительного размера (менее и 3 зуба) у пациентов с тяжелой сопутствующей патологией;
2) При кистах значительного размера (более 3 зубов) и при нагноении;
Показания к выписке пациента из медицинской организации.
1) Купирование острого воспалительного процесса;
2) Отсутствие рисков послеоперационного кровотечения;
Форма оказания медицинской помощи:
При нагноении кист - экстренная.
В остальных случаях - плановая.
При кистах незначительного размера (менее и 3 зуба)- амбулаторная.
Показания для госпитализации в медицинскую организацию:
1) При кистах незначительного размера (менее и 3 зуба) у пациентов с тяжелой сопутствующей патологией;
2) При кистах значительного размера (более 3 зубов) и при нагноении;
Показания к выписке пациента из медицинской организации.
1) Купирование острого воспалительного процесса;
2) Отсутствие рисков послеоперационного кровотечения;
Форма оказания медицинской помощи:
При нагноении кист - экстренная.
В остальных случаях - плановая.
|
|
Дополнительно
Отрицательно влияют на исход лечения:
• Присоединение инфекционных осложнений;
• Несоблюдение пациентом ограничительного режима в раннем послеоперационном периоде;
• Несоблюдение пациентом диетических рекомендаций.
• Присоединение инфекционных осложнений;
• Несоблюдение пациентом ограничительного режима в раннем послеоперационном периоде;
• Несоблюдение пациентом диетических рекомендаций.
Критерии оценки качества медицинской помощи
| № | Критерии качества | Уровень достоверности доказательств | Уровень убедительности рекомендаций |
| 1 | Выполнен осмотр | 3 | с |
| 2 | Выполнено рентгенологическое исследование, которое включает в себя, в зависимости от локализации кисты, обзорную рентгенограмму, контактную (внутриротовую), прямая и боковая нижней челюсти, ОПТР, по показаниям КТ, МСКТ, МРТ, УЗИ | 3 | с |
| 3 | Выполнен общий анализ крови с подсчетом лейкоцитарной формулы, по показаниям биохимический анализ крови, общий анализ мочи . | 3 | с |
| 4 | Метод хирургического лечения соответствует клиническим рекомендациям | 3 | с |
| 5 | Выбран метод и техника анестезии в соответствии с объемом оперативного лечения и учетом сопутствующей патологии | 3 | с |
Список литературы
• Аснина С.А. Одонтогенные кисты челюстей: учебное пособие. М. Практическая медицина, 2012. 72 с.
• Безруков В.М., Григорьянц Л.А., Зуев В.П. Оперативное лечение кист челюстей с использованием гидроксилапатита ультравысокой дисперсности // Стоматология. 1998. 1. С. 33-35.
• Бернадский Ю.И. Основы челюстно-лицевой хирургии и хирургической стоматологии. 3-е изд. Витебск: Белмедицина, 1998. 416 с.
• Губайдуллина Е.Я., Цегельник Л.Н., Лузина В.В. Опыт лечения больных с обширными кистами челюстей // Стоматология. 2007. 3. С. 51-53.
• Лепилин А.В. Стоматология (хирургическая стоматология): учебное пособие / Под ред. В.В. Трофимова, Н.А. Молоканова, М.Н. Пузина. М. Медицина, 2003. 560 с.
• Хирургическая стоматология: Учебник / Под ред. Т.Г. Робустовой. 4-е издание. М. ОАО Медицина, 2010. 688 с.
• Иорданишвили, А. Хирургическое лечение периодонтитов и кист челюстей / А. Иорданишвили. СПб. Нордмед-Издат, 2000. 217 с.
• Черенова, И. Врожденные эпителиальные кисты лица, дна ротовой полости и шеи : автореф. дис. ... канд. мед. наук / И. Черенова. Пермь, 1963. 18 с.
• Мирсаева Ф.З. Хирургическое лечение одонтогенных кист с применением трансплантатов // Новое в стоматологии. 1999. 1. С. 11-12.
• Кац А.Г., Скородумова Д.А., Дорофеев Д.А. К вопросу о патогенезе кератокист челюстей // Российский стоматологический журнал. 2003. 1. С. 4-6.
• Рогинский В.В., Лапшин С.Д., Рабухина Н.А. Кератокисты челюстей у детей и подростков с синдромом Горлина // Стоматология. 1999. 3. С. 63-67.
• Солнцев, А. М. Кисты челюстно-лицевой области / А. М. Солнцев, В. С. Колесов. Киев : Здоровье, 1982. 144 с.
• Фалилеев, Г. В. Опухоли шеи / Г. В. Фалилеев. Ленинград : Медицина, 1978. 168 с.
• Карапетян И.С., Губайдуллина Е.Я., Цегельник Л.Н. Предраковые состояния, опухоли, опухолеподобные поражения и кисты лица, органов полости рта, челюстей и шеи. М. МИА, 1993. 202 с.
• Стоматология детей и подростков. Одонтогенные кисты / Пер. с англ. Под ред. Р.Е. Мак-Дональда, Д.Е. Эйвери. М. МИА, 2003. 448 с.
• Васильев А.Ю., Воробьев Ю.И., Трутень В.П. Лучевая диагностика одонтогенных и неодонтогенных кист // Лучевая диагностика в стоматологии / А.Ю. Васильев, Ю.И. Воробьев, В.П. Трутень. М. Медика, 2007. Гл. 9. 345-347 с.
• Воробьев Ю.И., Трутень В.П. Рентгенологическая картина кист и некоторых кистоподобных новообразований нижней челюсти // Стоматология. 1994. 1. С. 21-24.
• Камалов И.И., Ямашев И.Г., Шакирова А.Т. Современные аспекты клинико-рентгенологической и компьютерно-томографической диагностики одонтогенных кист и результатов их лечения // Казанский мед. журнал. 2001. 1. С. 64-66.
• Соловьев М.М., Семенов Г.М., Галецкий Д.В. Оперативное лечение одонтогенных кист. Изд-во СПб: Спецлит, 2004. 128 с.
• Хирургическая стоматология детского возраста : учеб. -метод. пособие / А. Корсак []. Минск : БГМУ, 2010. 115 с.
• Andrei I. Iaremenko, Tatiana E. Kolegova, and Olga L. Sharova, Endoscopically-Associated Hairline Approach to Excision of Second вranchial сleft сysts , Indian Journal of Otolaryngology and Head & Neck Surgery, 2018. doi: 10,1007/s12070-018-1439-8.
• Клиническая оперативная челюстно-лицевая хирургия: рук. для врачей/ Ред. В.Н. Балин, Ред. Н.М. Александров. 4-е изд., доп. и испр. СПб. СпецЛит, 2005. 574 с.: ил.
• Гаджимирзаев Г.А., Асиятилов А.Х., Джамалудинов Ю.А., Гаджимирзаева Р.Г., Чудинов А.Н., Аталаев М.М., Ордашев Х.А., Асиятилов Г.А., Магомедова Х.М., Шахбанов А. Врожденные кисты и свищи шеи. Вестник оториноларингологии. 2016;81(5):27-29.
• Слесарева О. А., Карпова И. Ю. Опыт лечения фолликулярных кист челюстей у детей. Российский вестник детской хирургии, анестезиологии и реаниматологии; 2019; 9(1): 57-61. https://doi. org/10,30946/2219-4061-2019-9-1-57-61.
• Щипский А.В., Годунова И.В. Причины рецидивов кистозных образований челюстей; Стоматология, 2016, 2: 84-88. doi: 10,17116/stomat201695284-88.
• Тимофеев А.А., Фесенко Е.И., Зарицкая В.И., Черняк О.С. Особенности диагностики, клинического течения и лечения боковых кист шеи, Современная стоматология, 2016 (3): 82-89.
• Han, Ping, MD; Liu, Xiang, MD; сai, Qian, MD; Liang, Faya, MD; Huang, Xiaoming, MD, PhD. Endoscope-assisted excision of second branchial cleft cysts using a hairline approach in the posterior occipital region. J Oral Maxillofac Surg. 2014 Dec;72(12):2547-55.
• Roh J.L. Retroauricular hairline incision for removal of upper neck masses. Laryngoscope. 2005 Dec;115(12):2161-6.
• Tsung-Lin Yang, Robotic surgery for submandibular gland resection through.
A trans-hairline approach: The first human series and comparison with applicable approaches, Head & Neck. 2018;40:793-800.
• Николаев А.И., Петров Е.В. Электроодонтодиагностика»: учебное пособие / Под ред. А.И. Николаева,Е.В. Петровой. М. МЕДпресс-информ, 2014 - С. 32.
• Иванова С.В. Клинико-морфологическая характеристика срединных, боковых кист и свищей шеи.» дис. ... канд. мед. наук / С.В. Иванова. Омск, 2003. С.-161.
• Аль-Акмар, Мохаммед Ахмед «Клинико-рентгенологическая оценка эффективности операции цисто-рино-синусостомии.» дис. ... канд. мед. наук / Аль-Акмар, Мохаммед Ахмед,Санкт-Петербург, 2011. С.-139.
• Хирургическая стоматология: Учебник / Под ред. Х50 Т. Г. Робустовой. 4-е изд., перераб. и доп. М. ОА О«Издательство «Медицина», 2010- С. 145-147.
• Milinkovic I.,Cordaro L., Are the specific indications for the different alveolar bone augmentation procedures for implant placement. Int J Oral Maxillofac Surg. 2014 May;43(5):606-25.
• Данилова Л.А. Справочник по лабораторным методам исследования» / Под ред. Л. А. Даниловой. Москва : Питер, 2003. 733 с.,.
• Агапов В.С., Емельянова Н.В., Шипкова «Анестезиология, реанимация и интенсивная терапия в стоматологии и челюстно-лицевой хирургии»: учебное пособие : для студентов медицинских вузов / сост. В. С. Агапов, Н. В. Емельянова, Шипкова. -М. Медицинское информационное агентство, 2005. С -240.
• Н. В. Пилипюк, Т. А. Гобжелянова,А. Н. Чумаков, Д. Н. Пилипюк Диагностика и лечение врожденных кист и свищей шеи,Вестник стоматологии, № 2, 2011. С-44-50.
• Афанасьев В.В. Слюнные железы: болезни и травмы» / В.В. Афанасьев//М. ГОЭТАР-Медиа. 2012. С.296.
• Hang-Hang Liu, Long-Jiang Li, вin Shi, сhun-Wei Xu, En Luo Robotic surgical systems in maxillofacial surgery: a review, Int J Oral Sci. 2017 Jun;9(2):63-73.
• Ionna F., Guida A., сalifano L., Motta G.,Salzano G., Pavone E., Aversa с., Longo F., Villano S., Ponzo L. M., Franco P., S. Losito, . вuonaguro F. M, Tornesello M. L, Maglione M. G. Transoral robotic surgery in head and neck district: a retrospective study on 67 patients treated in a single center, Infect Agent сancer. 2020 Jun 15;15:40.
• сhandak R., Degwekar S., вhowte R. R., Motwani M., вanode P., сhandak M., Rawlani S. An evaluation of efficacy of ultrasonography in the diagnosis of head and neck swellings Dentomaxillofac Radio 2011 May;40(4):213-221.
• Смысленова М.В. Ультразвуковое исследование в оценке мягких тканей челюстно-лицевой области (лекция)»,Радиология -практика ПРАКТИКА, № 5 (77), 2019. С. 74-86.
• Гузь А.О., Фаткуллин Д.М., Гарев А.В. Антибиотикопрофилактика при хирургическом лечении опухолей головы и шеи. Опухоли головы и шеи 2020;10(2):54-60.
• Программа СКАТ (Стратегия Контроля Антимикробной Терапии) при оказании стационарной медицинской помощи: Российские клинические рекомендации / Под ред. С. В. Яковлева, Н. И. Брико, С. В. Сидоренко, Д. Н. Проценко. М. Издательство «Перо», 2018. - с.156.
• S. Dhambri, M. Tebini, S. Turki, M. Dhaha, S. Jebali, S. Kedous, S. Touati, S. Gritli вilateral external laryngocele: a case report,Tunis Med. 2019,97(5):736-738.
• вooth R., Tilak A. M., Mukherjee S., Daniero J. Thyroglossal duct cyst masquerading as a laryngocele вMJ сase Reports, 2019 25;12(3):e228319.
• Регистр лекарственных средств России. РЛС, 2020-2021. Электронная энциклопедия лекарственных средств 2021 URL: https://www.rlsnet.ru/news_103124.htm.
• Иванов, С. Ю. Антибиотикотерапия и антибиотикопрофилактика гнойной инфекции в челюстно-лицевой хирургии : учеб. пособие / С. Ю. Иванов - Москва : ГЭОТАР-Медиа, 2017. 112 с.
• Безруков В.М., Григорьянц Л.А., Зуев В.П. Оперативное лечение кист челюстей с использованием гидроксилапатита ультравысокой дисперсности // Стоматология. 1998. 1. С. 33-35.
• Бернадский Ю.И. Основы челюстно-лицевой хирургии и хирургической стоматологии. 3-е изд. Витебск: Белмедицина, 1998. 416 с.
• Губайдуллина Е.Я., Цегельник Л.Н., Лузина В.В. Опыт лечения больных с обширными кистами челюстей // Стоматология. 2007. 3. С. 51-53.
• Лепилин А.В. Стоматология (хирургическая стоматология): учебное пособие / Под ред. В.В. Трофимова, Н.А. Молоканова, М.Н. Пузина. М. Медицина, 2003. 560 с.
• Хирургическая стоматология: Учебник / Под ред. Т.Г. Робустовой. 4-е издание. М. ОАО Медицина, 2010. 688 с.
• Иорданишвили, А. Хирургическое лечение периодонтитов и кист челюстей / А. Иорданишвили. СПб. Нордмед-Издат, 2000. 217 с.
• Черенова, И. Врожденные эпителиальные кисты лица, дна ротовой полости и шеи : автореф. дис. ... канд. мед. наук / И. Черенова. Пермь, 1963. 18 с.
• Мирсаева Ф.З. Хирургическое лечение одонтогенных кист с применением трансплантатов // Новое в стоматологии. 1999. 1. С. 11-12.
• Кац А.Г., Скородумова Д.А., Дорофеев Д.А. К вопросу о патогенезе кератокист челюстей // Российский стоматологический журнал. 2003. 1. С. 4-6.
• Рогинский В.В., Лапшин С.Д., Рабухина Н.А. Кератокисты челюстей у детей и подростков с синдромом Горлина // Стоматология. 1999. 3. С. 63-67.
• Солнцев, А. М. Кисты челюстно-лицевой области / А. М. Солнцев, В. С. Колесов. Киев : Здоровье, 1982. 144 с.
• Фалилеев, Г. В. Опухоли шеи / Г. В. Фалилеев. Ленинград : Медицина, 1978. 168 с.
• Карапетян И.С., Губайдуллина Е.Я., Цегельник Л.Н. Предраковые состояния, опухоли, опухолеподобные поражения и кисты лица, органов полости рта, челюстей и шеи. М. МИА, 1993. 202 с.
• Стоматология детей и подростков. Одонтогенные кисты / Пер. с англ. Под ред. Р.Е. Мак-Дональда, Д.Е. Эйвери. М. МИА, 2003. 448 с.
• Васильев А.Ю., Воробьев Ю.И., Трутень В.П. Лучевая диагностика одонтогенных и неодонтогенных кист // Лучевая диагностика в стоматологии / А.Ю. Васильев, Ю.И. Воробьев, В.П. Трутень. М. Медика, 2007. Гл. 9. 345-347 с.
• Воробьев Ю.И., Трутень В.П. Рентгенологическая картина кист и некоторых кистоподобных новообразований нижней челюсти // Стоматология. 1994. 1. С. 21-24.
• Камалов И.И., Ямашев И.Г., Шакирова А.Т. Современные аспекты клинико-рентгенологической и компьютерно-томографической диагностики одонтогенных кист и результатов их лечения // Казанский мед. журнал. 2001. 1. С. 64-66.
• Соловьев М.М., Семенов Г.М., Галецкий Д.В. Оперативное лечение одонтогенных кист. Изд-во СПб: Спецлит, 2004. 128 с.
• Хирургическая стоматология детского возраста : учеб. -метод. пособие / А. Корсак []. Минск : БГМУ, 2010. 115 с.
• Andrei I. Iaremenko, Tatiana E. Kolegova, and Olga L. Sharova, Endoscopically-Associated Hairline Approach to Excision of Second вranchial сleft сysts , Indian Journal of Otolaryngology and Head & Neck Surgery, 2018. doi: 10,1007/s12070-018-1439-8.
• Клиническая оперативная челюстно-лицевая хирургия: рук. для врачей/ Ред. В.Н. Балин, Ред. Н.М. Александров. 4-е изд., доп. и испр. СПб. СпецЛит, 2005. 574 с.: ил.
• Гаджимирзаев Г.А., Асиятилов А.Х., Джамалудинов Ю.А., Гаджимирзаева Р.Г., Чудинов А.Н., Аталаев М.М., Ордашев Х.А., Асиятилов Г.А., Магомедова Х.М., Шахбанов А. Врожденные кисты и свищи шеи. Вестник оториноларингологии. 2016;81(5):27-29.
• Слесарева О. А., Карпова И. Ю. Опыт лечения фолликулярных кист челюстей у детей. Российский вестник детской хирургии, анестезиологии и реаниматологии; 2019; 9(1): 57-61. https://doi. org/10,30946/2219-4061-2019-9-1-57-61.
• Щипский А.В., Годунова И.В. Причины рецидивов кистозных образований челюстей; Стоматология, 2016, 2: 84-88. doi: 10,17116/stomat201695284-88.
• Тимофеев А.А., Фесенко Е.И., Зарицкая В.И., Черняк О.С. Особенности диагностики, клинического течения и лечения боковых кист шеи, Современная стоматология, 2016 (3): 82-89.
• Han, Ping, MD; Liu, Xiang, MD; сai, Qian, MD; Liang, Faya, MD; Huang, Xiaoming, MD, PhD. Endoscope-assisted excision of second branchial cleft cysts using a hairline approach in the posterior occipital region. J Oral Maxillofac Surg. 2014 Dec;72(12):2547-55.
• Roh J.L. Retroauricular hairline incision for removal of upper neck masses. Laryngoscope. 2005 Dec;115(12):2161-6.
• Tsung-Lin Yang, Robotic surgery for submandibular gland resection through.
A trans-hairline approach: The first human series and comparison with applicable approaches, Head & Neck. 2018;40:793-800.
• Николаев А.И., Петров Е.В. Электроодонтодиагностика»: учебное пособие / Под ред. А.И. Николаева,Е.В. Петровой. М. МЕДпресс-информ, 2014 - С. 32.
• Иванова С.В. Клинико-морфологическая характеристика срединных, боковых кист и свищей шеи.» дис. ... канд. мед. наук / С.В. Иванова. Омск, 2003. С.-161.
• Аль-Акмар, Мохаммед Ахмед «Клинико-рентгенологическая оценка эффективности операции цисто-рино-синусостомии.» дис. ... канд. мед. наук / Аль-Акмар, Мохаммед Ахмед,Санкт-Петербург, 2011. С.-139.
• Хирургическая стоматология: Учебник / Под ред. Х50 Т. Г. Робустовой. 4-е изд., перераб. и доп. М. ОА О«Издательство «Медицина», 2010- С. 145-147.
• Milinkovic I.,Cordaro L., Are the specific indications for the different alveolar bone augmentation procedures for implant placement. Int J Oral Maxillofac Surg. 2014 May;43(5):606-25.
• Данилова Л.А. Справочник по лабораторным методам исследования» / Под ред. Л. А. Даниловой. Москва : Питер, 2003. 733 с.,.
• Агапов В.С., Емельянова Н.В., Шипкова «Анестезиология, реанимация и интенсивная терапия в стоматологии и челюстно-лицевой хирургии»: учебное пособие : для студентов медицинских вузов / сост. В. С. Агапов, Н. В. Емельянова, Шипкова. -М. Медицинское информационное агентство, 2005. С -240.
• Н. В. Пилипюк, Т. А. Гобжелянова,А. Н. Чумаков, Д. Н. Пилипюк Диагностика и лечение врожденных кист и свищей шеи,Вестник стоматологии, № 2, 2011. С-44-50.
• Афанасьев В.В. Слюнные железы: болезни и травмы» / В.В. Афанасьев//М. ГОЭТАР-Медиа. 2012. С.296.
• Hang-Hang Liu, Long-Jiang Li, вin Shi, сhun-Wei Xu, En Luo Robotic surgical systems in maxillofacial surgery: a review, Int J Oral Sci. 2017 Jun;9(2):63-73.
• Ionna F., Guida A., сalifano L., Motta G.,Salzano G., Pavone E., Aversa с., Longo F., Villano S., Ponzo L. M., Franco P., S. Losito, . вuonaguro F. M, Tornesello M. L, Maglione M. G. Transoral robotic surgery in head and neck district: a retrospective study on 67 patients treated in a single center, Infect Agent сancer. 2020 Jun 15;15:40.
• сhandak R., Degwekar S., вhowte R. R., Motwani M., вanode P., сhandak M., Rawlani S. An evaluation of efficacy of ultrasonography in the diagnosis of head and neck swellings Dentomaxillofac Radio 2011 May;40(4):213-221.
• Смысленова М.В. Ультразвуковое исследование в оценке мягких тканей челюстно-лицевой области (лекция)»,Радиология -практика ПРАКТИКА, № 5 (77), 2019. С. 74-86.
• Гузь А.О., Фаткуллин Д.М., Гарев А.В. Антибиотикопрофилактика при хирургическом лечении опухолей головы и шеи. Опухоли головы и шеи 2020;10(2):54-60.
• Программа СКАТ (Стратегия Контроля Антимикробной Терапии) при оказании стационарной медицинской помощи: Российские клинические рекомендации / Под ред. С. В. Яковлева, Н. И. Брико, С. В. Сидоренко, Д. Н. Проценко. М. Издательство «Перо», 2018. - с.156.
• S. Dhambri, M. Tebini, S. Turki, M. Dhaha, S. Jebali, S. Kedous, S. Touati, S. Gritli вilateral external laryngocele: a case report,Tunis Med. 2019,97(5):736-738.
• вooth R., Tilak A. M., Mukherjee S., Daniero J. Thyroglossal duct cyst masquerading as a laryngocele вMJ сase Reports, 2019 25;12(3):e228319.
• Регистр лекарственных средств России. РЛС, 2020-2021. Электронная энциклопедия лекарственных средств 2021 URL: https://www.rlsnet.ru/news_103124.htm.
• Иванов, С. Ю. Антибиотикотерапия и антибиотикопрофилактика гнойной инфекции в челюстно-лицевой хирургии : учеб. пособие / С. Ю. Иванов - Москва : ГЭОТАР-Медиа, 2017. 112 с.
|
|
Приложения
Приложение А1.
Состав рабочей группы по разработке и пересмотру клинических рекомендаций.• Кулаков А.А. - академик РАН, д.м.н., профессор, президент ООО «Общество специалистов в области челюстно-лицевой хирургии».
• Дробышев А. Ю. - д.м.н., профессор вице - президент ООО «Общество специалистов в области челюстно-лицевой хирургии».
• Яременко А. И. - д.м.н., профессор вице - президент ООО «Общество специалистов в области челюстно-лицевой хирургии».
• Багненко А.С. - м.н., доцент, член ООО «Общество специалистов в области челюстно-лицевой хирургии».
• Байриков И.М. - чл. -корр. РАН, д.м.н., профессор, член ООО «Общество специалистов в области челюстно-лицевой хирургии».
• Бельченко В. А. - д.м.н., профессор, член правления ООО «Общество специалистов в области челюстно-лицевой хирургии».
• Брайловская Т.В. - д.м.н., доцент, ответственный секретарь ООО «Общество специалистов в области челюстно-лицевой хирургии».
• Дурново Е. А. - д.м.н., профессор, член правления ООО «Общество специалистов в области челюстно-лицевой хирургии».
• Иванов С. Ю. - член-корреспондент РАН, д.м.н., профессор, член правления ООО «Общество специалистов в области челюстно-лицевой хирургии».
• Епифанов С.А. - д.м.н., доцент, член ООО «Общество специалистов в области челюстно-лицевой хирургии».
• Лепилин А. В. - д.м.н., профессор, член правления ООО «Общество специалистов в области челюстно-лицевой хирургии».
• Неробеев А. И. - д.м.н., профессор, почетный президент ООО «Общество специалистов в области челюстно-лицевой хирургии».
• Рогинский В. В. - д.м.н., профессор, член ООО «Общество специалистов в области челюстно-лицевой хирургии».
• Савельев А.Л. - м.н., ассистент кафедры челюстно-лицевой хирургии и стоматологии ФГБОУ ВО «Самарский государственный медицинский университет».
• Столяренко П.Ю. - м.н., доцент, член ООО «Общество специалистов в области челюстно-лицевой хирургии».
• Сысолятин П. Г. - д.м.н., профессор, член правления ООО «Общество специалистов в области челюстно-лицевой хирургии».
• Тарасенко С. В. - д.м.н., профессор, член ООО «Общество специалистов в области челюстно-лицевой хирургии».
• Топольницкий О. З. - д.м.н., профессор, член правления ООО «Общество специалистов в области челюстно-лицевой хирургии».
• Кутукова Светлана Игоревна, м.н., доцент, член ООО «Общество специалистов в области челюстно-лицевой хирургии».
• Разумова Александра Ярославовна, м.н., доцент, член ООО «Общество специалистов в области челюстно-лицевой хирургии».
Конфликт интересов отсутствует.
Приложение А2.
Методология разработки клинических рекомендаций.Целевая аудитория клинических рекомендаций:
• Врач - челюстно-лицевой хирург;
• Врач - стоматолог-хирург;
• Студенты медицинских ВУЗов, ординаторы, аспиранты.
В данных клинических рекомендациях все сведения ранжированы по уровню достоверности (доказательности) в зависимости от количества и качества исследований по данной проблеме.
Таблица 1. Шкала оценки уровней достоверности доказательств (УДД) для методов диагностики (диагностических вмешательств).
| УДД | Расшифровка |
| 1 | Систематические обзоры исследований с контролем референсным методом или систематический обзор рандомизированных клинических исследований с применением мета-анализа |
| 2 | Отдельные исследования с контролем референсным методом или отдельные рандомизированные клинические исследования и систематические обзоры исследований любого дизайна, за исключением рандомизированных клинических исследований, с применением мета-анализа |
| 3 | Исследования без последовательного контроля референсным методом или исследования с референсным методом, не являющимся независимым от исследуемого метода или нерандомизированные сравнительные исследования, в том числе когортные исследования |
| 4 | Несравнительные исследования, описание клинического случая |
| 5 | Имеется лишь обоснование механизма действия или мнение экспертов |
Таблица 2. Шкала оценки уровней достоверности доказательств (УДД) для методов профилактики, лечения и реабилитации (профилактических, лечебных, реабилитационных вмешательств).
| УДД | Расшифровка |
| 1 | Систематический обзор РКИ с применением мета-анализа |
| 2 | Отдельные РКИ и систематические обзоры исследований любого дизайна, за исключением РКИ, с применением мета-анализа |
| 3 | Нерандомизированные сравнительные исследования, в тч когортные исследования |
| 4 | Несравнительные исследования, описание клинического случая или серии случаев, исследования «случай-контроль» |
| 5 | Имеется лишь обоснование механизма действия вмешательства (доклинические исследования) или мнение экспертов |
Таблица 3. Шкала оценки уровней убедительности рекомендаций (УУР) для методов профилактики, диагностики, лечения и реабилитации (профилактических, диагностических, лечебных, реабилитационных вмешательств).
| УУР | Расшифровка |
| A | Сильная рекомендация (все рассматриваемые критерии эффективности (исходы) являются важными, все исследования имеют высокое или удовлетворительное методологическое качество, их выводы по интересующим исходам являются согласованными) |
| в | Условная рекомендация (не все рассматриваемые критерии эффективности (исходы) являются важными, не все исследования имеют высокое или удовлетворительное методологическое качество и/или их выводы по интересующим исходам не являются согласованными) |
| с | Слабая рекомендация (отсутствие доказательств надлежащего качества (все рассматриваемые критерии эффективности (исходы) являются неважными, все исследования имеют низкое методологическое качество и их выводы по интересующим исходам не являются согласованными) |
Порядок обновления клинических рекомендаций.
Механизм обновления клинических рекомендаций предусматривает их систематическую актуализацию - не реже чем один раз в три года, а также при появлении новых данных с позиции доказательной медицины по вопросам диагностики, лечения, профилактики и реабилитации конкретных заболеваний, наличии обоснованных дополнений/замечаний к ранее утверждённым КР, но не чаще 1 раза в 6 месяцев.
Приложение А3.
Справочные материалы, включая соответствие показаний к применению и противопоказаний, способов применения и доз лекарственных препаратов, инструкции по применению лекарственного препарата.Данные клинические рекомендации разработаны с учётом следующих нормативно-правовых документов:
• Постановление Правительства Российской Федерации от 05,11,97 № 1387 «О мерах по стабилизации и развитию здравоохранения и медицинской науки в Российской Федерации» (Собрание законодательства Российской Федерации, 1997, № 46, 5312).
• Приказ Минздравсоцразвития России №804н от 13 октября 2017г. Об утверждении номенклатуры медицинских услуг» (ред. От 16,04,2019г.
• Федеральный закон от 21 ноября 2011г. №323-ФЗ «Об основах охраны здоровья граждан в Российской Федерации» (ред. от 29,12,2015г. с изм. и доп. вступившими в силу с 01,01,2016г. Собрание законодательства Российской Федерации).
• Приказ Минздравсоцразвития России № 1496 н от 07 декабря 2011 г. Об утверждении порядка оказание медпомощи взрослому населению при стоматологических заболеваниях».
Приложение В.
Информация для пациента.Своевременная диагностика, использование современных методов лечения кист челюстей, адекватная послеоперационная реабилитация позволяют достичь оптимальных результатов восстановления анатомической целостности, формы, функции и эстетики органов и тканей челюстно-лицевой области, восстановить трудоспособность, исключить моральные психологические нарушения.
Клинико-рентгенологические проявления различных одонтогенных кист и методы их лечения имеют много общего. Однако каждому виду кисты присущи характерные особенности, позволяющие дифференцировать их друг от друга.
Диагностика корневой кисты на основании клинико-рентгенологической картины обычно не вызывает затруднений. В сомнительном случае проводят пункцию кисты и цитологическое исследование содержимого.
Хирургическое лечение больных с корневыми кистами челюстей является основополагающим, но только комплексная, своевременно и планомерно осуществляемая специализированная помощь пациентам позволяет обеспечить оптимальный анатомический и функциональный эффект лечения и полную реабилитацию.
Приложение Г1-ГN.
Шкалы оценки, вопросники и другие оценочные инструменты состояния пациента, приведенные в клинических рекомендациях.|
|
Год актуализации информации
2021.
Связанные заболевания
Связанные клинические рекомендации
Связанные стандарты мед. помощи
- Стандарт медицинской помощи больным с гемангиомой, лимфангиомой, доброкачественным новообразованием соединительной и других мягких тканей головы, лица и шеи, доброкачественным новообразованием других уточненных эндокринных желез
- Стандарт медицинской помощи больным с заболеваниями нервной и других систем, требующих дистанционной многоисточниковой прецизионной лучевой терапии со стереотаксическим наведением