МКБ-10 коды
|
|
Вступление
Кодирование по Международной статистической классификации болезней и проблем, связанных со здоровьем: K55.2, K55.3, K55.8.
Год утверждения (частота пересмотра): 2021.
Возрастная категория: Взрослые.
Пересмотр не позднее: 2023.
ID: 174.
Разработчик клинической рекомендации.
• Общероссийская общественная организация Ассоциация колопроктологов России .
Одобрено Научно-практическим Советом Минздрава РФ.
Год утверждения (частота пересмотра): 2021.
Возрастная категория: Взрослые.
Пересмотр не позднее: 2023.
ID: 174.
Разработчик клинической рекомендации.
• Общероссийская общественная организация Ассоциация колопроктологов России .
Одобрено Научно-практическим Советом Минздрава РФ.
|
|
Список сокращений
ЖКТ - желудочно-кишечный тракт.
МРТ - магнитно-резонансная томография.
КТ - компьютерная томография.
МРТ - магнитно-резонансная томография.
КТ - компьютерная томография.
Термины и определения
Ангиодисплазия. Патологическое состояние, при котором имеется порочное (патологическое) развитие и строение сосудов кишечной стенки.
Врожденная ангиодисплазия. Заболевание, при котором патологическое развитие сосудов кишечной стенки формируется во внутриутробном периоде.
Приобретенная ангиодисплазия. Заболевание, причиной которого является приобретенное патологическое (аномальное) строение правильно сформированных расширенных сосудов кишечника.
Мальформация. Любое отклонение от нормального физического развития, аномалия развития, повлекшая за собой грубые изменения строения и функции органа или ткани. Мальформация может быть врожденным или приобретенным дефектом развития, а также возникать в результате какого-либо заболевания или травмы.
Синдром Клиппеля-Треноне. В его основе лежит врожденная непроходимость глубоких магистральных вен нижних конечностей, что клинически проявляется гипертрофией и расширением подкожных вен с появлением пигментных пятен, захватывающих обширные зоны нижних конечностей, удлинением и утолщением конечности за счет гипертрофии скелета и мягких тканей. Указанные симптомы могут быть выражены не только в области нижней конечности, но и на соответствующей ягодице, половине туловища, лица и верхней конечности.
Болезнь Рандю-Ослера. Наследственное заболевание, в основе которого лежит неполноценность сосудистого эндотелия, в результате чего на разных участках кожи и слизистых оболочках губ, рта, во внутренних органах образуются множественные ангиомы и телеангиэктазии (аномалии сосудов), которые кровоточат.
Врожденная ангиодисплазия. Заболевание, при котором патологическое развитие сосудов кишечной стенки формируется во внутриутробном периоде.
Приобретенная ангиодисплазия. Заболевание, причиной которого является приобретенное патологическое (аномальное) строение правильно сформированных расширенных сосудов кишечника.
Мальформация. Любое отклонение от нормального физического развития, аномалия развития, повлекшая за собой грубые изменения строения и функции органа или ткани. Мальформация может быть врожденным или приобретенным дефектом развития, а также возникать в результате какого-либо заболевания или травмы.
Синдром Клиппеля-Треноне. В его основе лежит врожденная непроходимость глубоких магистральных вен нижних конечностей, что клинически проявляется гипертрофией и расширением подкожных вен с появлением пигментных пятен, захватывающих обширные зоны нижних конечностей, удлинением и утолщением конечности за счет гипертрофии скелета и мягких тканей. Указанные симптомы могут быть выражены не только в области нижней конечности, но и на соответствующей ягодице, половине туловища, лица и верхней конечности.
Болезнь Рандю-Ослера. Наследственное заболевание, в основе которого лежит неполноценность сосудистого эндотелия, в результате чего на разных участках кожи и слизистых оболочках губ, рта, во внутренних органах образуются множественные ангиомы и телеангиэктазии (аномалии сосудов), которые кровоточат.
Описание
Ангиодисплазии кишечника - это патологическое состояние, при котором имеется порочное (патологическое) строение сосудов кишечной стенки [1,2].
По данным трех крупных исследований было установлено, что в восточной популяции, ангиоэктазии распределены почти поровну между проксимальными и.
Дистальными отделами тонкой кишки (44-69% и 31-56%, соответственно) [6-8].
Напротив, в Соединенных Штатах Америки (США) подавляющее большинство изменений (93%) локализовались в тощей и лишь 7% - в подвздошной кишке [9,10].
1,1,1 Врожденная форма ангиодисплазии кишечника.
Врожденная форма ангиодисплазии кишечника - это сосудистое образование, локализующееся в желудочно-кишечном тракте (чаще всего в прямой кишке). В зарубежной литературе используется термин сосудистая мальформация. Впервые подобные изменения были описаны в 1839 году Phillips в., который сообщил о трех случаях массивного кровотечения из опухоли, величиной с грецкий орех, располагающейся в прямой кишке. В последующем авторы опубликовали, в основном, информацию об отдельных случаях ангиодисплазии кишечника [3].1,1,2 Приобретенная форма ангиодисплазии кишечника.
В понятие приобретенной ангиодисплазии мы вкладываем заболевание, причиной которого является приобретенное патологическое (аномальное) строение правильно сформированных расширенных сосудов кишечника. В литературе подобные изменения также называют: сосудистые аномалии, сосудистые эктазии, телеангиоэктазии [4,5].По данным трех крупных исследований было установлено, что в восточной популяции, ангиоэктазии распределены почти поровну между проксимальными и.
Дистальными отделами тонкой кишки (44-69% и 31-56%, соответственно) [6-8].
Напротив, в Соединенных Штатах Америки (США) подавляющее большинство изменений (93%) локализовались в тощей и лишь 7% - в подвздошной кишке [9,10].
Причины
Врожденную форму ангиодисплазии кишечника связывают с нарушениями формирования сосудов стенки кишечника во внутриутробном периоде [3].
В отношении причин возникновения приобретенной ангиодисплазии не существует единого мнения. Патолого-анатомическое исследование этих сосудистых нарушений показывает, что они состоят из расширенных полнокровных сосудов, в основном выстланных эндотелием и значительно реже небольшим количеством гладкой мускулатуры. Наступающая обструкция вен подслизистого слоя (функциональная венозная недостаточность) вследствие спазма гладкой мускулатуры с годами приводит к обязательному их расширению и ретроградно к расширению капилляров. Так происходит формирование приобретенной ангиодисплазии. Ишемия слизистой оболочки усугубляет это состояние [11].
В отношении причин возникновения приобретенной ангиодисплазии не существует единого мнения. Патолого-анатомическое исследование этих сосудистых нарушений показывает, что они состоят из расширенных полнокровных сосудов, в основном выстланных эндотелием и значительно реже небольшим количеством гладкой мускулатуры. Наступающая обструкция вен подслизистого слоя (функциональная венозная недостаточность) вследствие спазма гладкой мускулатуры с годами приводит к обязательному их расширению и ретроградно к расширению капилляров. Так происходит формирование приобретенной ангиодисплазии. Ишемия слизистой оболочки усугубляет это состояние [11].
Эпидемиология
Ангиодисплазия является редким заболеванием. Опыт отдельных клиник колеблется от 1 до нескольких десятков наблюдений за продолжительные сроки наблюдения, что свидетельствует о небольшом распространении дисплазии. Эпидемиологические данные о распространенности среди населения отсутствуют. Однако существуют работы, описывающие долю ангиодисплазий в структуре причин кишечных кровотечений. Исследования конца 1980-х гг. показали, что причиной кровотечений из нижних отделов ЖКТ в 15-27% случаев служит ангиодисплазия [12-15]. Более поздние и крупные исследования показали меньший удельный вес ангиодисплазий среди кровотечений из нижних отделов ЖКТ. Так, в крупном исследовании, в котором участвовало 1112 пациентов с кровотечениями, частота ангиодисплазий составила 4,76% в период с 1988 по 1997 г. и 2,3% в 1998-2006 гг. [16]. Подобные результаты (3%) были получены еще в одном крупном исследовании [17].
Блок. K55 Сосудистые болезни кишечника.
K55,2 Ангиодисплазия ободочной кишки.
К55,3 Ангиодисплазия тонкого кишечника.
K55,8 Другие сосудистые болезни кишечника.
1,4 Особенности кодирования заболевания или состояния (группы заболеваний или состояний) по Международной статистической классификации болезней и проблем, связанных со здоровьем.
Класс XI. Болезни органов пищеварения.Блок. K55 Сосудистые болезни кишечника.
K55,2 Ангиодисплазия ободочной кишки.
К55,3 Ангиодисплазия тонкого кишечника.
K55,8 Другие сосудистые болезни кишечника.
Классификация
1,5 Классификация заболевания или состояния (группы заболеваний или состояний).
Ангиодисплазии классифицируются по происхождению, морфологическому строению, распространенности и локализации поражения, а также клиническому течению [4].1,5,1 Классификация по происхождению:
• I тип. Врожденная ангиодисплазия:• ненаследственная форма;
• наследственная форма (болезнь Рендю-Ослера).
• II тип. Приобретенная ангиодисплазия.
1,5,2 Классификация по морфологическому строению:
• Венозная ангиодисплазия:• капиллярный тип;
• кавернозный тип.
• Артериовенозная ангиодисплазия.
• Артериальная ангиодисплазия.
1,5,3 Классификация по распространенности:
• Ограниченная ангиодисплазия (поражение одного отдела толстой кишки, протяженностью не более 5 см).• Диффузная ангиодисплазия (поражение одного или нескольких отделов толстой кишки протяженностью более 5-10 см).
• Генерализованная ангиодисплазия (системный ангиоматоз с сочетанным поражением других органов и систем, синдром Клиппеля-Треноне).
1,5,4 Классификация по локализации:
• Толстая кишка.• Тонкая кишка.
• Смешанная форма с поражением толстой и тонкой кишки.
1,5,5 Классификация по клиническому течению:
• Неосложненное ( бессимптомное).• Осложненное.
|
|
Клиническая картина
К основным клиническим проявлениям ангиодисплазий относят кишечное кровотечение. При этом может отмечаться:
• примесь крови к стулу разной степени интенсивности;
• выделение крови из заднего прохода;
• общая слабость, головокружение, эпизоды потери сознания.
При врожденной ангиодисплазии патогномоничным признаком подобных кровотечений являются их безболезненность, связь только с дефекацией. Примесь крови обычно алого цвета, ввиду локализации поражения в прямой кишке. Для приобретенной ангиодисплазии напротив чаще характерен темный цвет примеси крови к стулу, связанный с поражением тонкой кишки и правых отделов ободочной кишки. Общая слабость, головокружение, эпизоды потери сознания могут быть обусловлено анемией различной степени тяжести либо отсутствовать при бессимптомном течении [4].
• примесь крови к стулу разной степени интенсивности;
• выделение крови из заднего прохода;
• общая слабость, головокружение, эпизоды потери сознания.
При врожденной ангиодисплазии патогномоничным признаком подобных кровотечений являются их безболезненность, связь только с дефекацией. Примесь крови обычно алого цвета, ввиду локализации поражения в прямой кишке. Для приобретенной ангиодисплазии напротив чаще характерен темный цвет примеси крови к стулу, связанный с поражением тонкой кишки и правых отделов ободочной кишки. Общая слабость, головокружение, эпизоды потери сознания могут быть обусловлено анемией различной степени тяжести либо отсутствовать при бессимптомном течении [4].
Диагностика
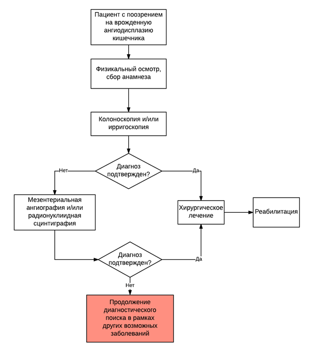
Критерии установления диагноза/состояния. На основании патогномоничных данных:
• клинического обследования и анамнеза заболевания;
• инструментальных методов исследования.
Основным методом диагностики ангиодисплазии является эндоскопический метод. При этом нужно стремиться к максимально полному эндоскопическому исследованию всех отделов ЖКТ.
Диагностика ангиодисплазий кишечника подразумевает решение следующих задач:
• определение локализации и распространенности патологического процесса;
• оценка гемодинамики, интенсивности кровотечения и объема кровопотери.
При врожденной форме ангиодисплазии кишечника локализация патологического процесса в подавляющем числе наблюдений, в прямой кишке, раннее начало ректальных безболезненных, упорных кровотечений, перенесенные многократные операции на дистальном отделе прямой кишки и возможное наличие внекишечных проявлений заболевания делает диагностику врожденной ангиодисплазии толстой кишки несложной. Ректальное исследование прямой кишки с правильной оценкой полученных данных оказывается эффективным у 90% больных. Яркая специфическая эндо- и рентгенологическая картина подтверждает диагноз и устанавливает распространенность поражения.
Дифференциальную диагностику врожденных ангиодисплазий необходимо проводить с заболеваниями, сопровождающимися кровотечениями из желудка и тонкой кишки [3,4]:
• опухолевыми заболеваниями толстой кишки и анального канала;
• дивертикулярной болезнью ободочной кишки, осложненную кровотечением;
• воспалительными заболеваниями толстой кишки (язвенный колит, болезнь Крона);
• геморроидальной болезнью.
Дифференциальную диагностику приобретенных ангиодисплазий необходимо проводить с заболеваниями, сопровождающимися кровотечениями из желудка и тонкой кишки [3,4]:
• язвенная болезнь желудка и двенадцатиперстной кишки;
• опухолевые заболевания желудка, двенадцатиперстной и тонкой кишки;
• дивертикул Меккеля;
• воспалительные заболеваниями с поражением тонкой кишки.
В анамнезе заболевания для врожденных ангиодисплазий характерно появление первых признаков заболевания в раннем детстве или с рождения, часто превалируют повторяющиеся кишечные кровотечения, тенденция к более массивным кровопотерям с каждым последующим кровотечением.
Для приобретенных ангиодисплазий характерным признаком является ее развитие у лиц старшего возраста (старше 60 лет). Эпизоды выделения крови из заднего прохода различной степени интенсивности и, возникающие без видимых причин или после физической нагрузки на фоне удовлетворительного самочувствия. Следует отметить, что, по данным некоторых авторов, до 50% больных с этой патологией, учитывая рецидивный интенсивный характер кишечного кровотечения, были неоднократно оперированы в экстренном порядке. Однако данные интраоперационной ревизии с множественными гастро-, энтеро- и колотомиями не позволили выявить причину геморрагии. Иногда во время этих операций выполнялись необоснованные резекции различных отделов кишечника. Редкое установление причины кровотечения во время операции, по мнению исследователей, является другим характерным признаком приобретенной ангиодисплазии [3,4].
• Всем пациентам рекомендовано выполнение общего (клинического) анализа крови, коагулограммы крови (ориентировочного исследования системы гемостаза) с целью определения уровня гемоглобина крови, тяжести анемии, исходных коагулопатических нарушений [3,4].
Уровень убедительности рекомендации С (уровень достоверности доказательств - 4).
Комментарий. Общим для двух видов ангиодисплазии может быть выявление анемия различной степени тяжести в анализах крови [3,4].
• Рекомендуется пациентам с подозрением на ангиодисплазию кишечника выполнять определение уровня ангиопоэтина 2 в периферической крови при наличии технической возможности [19].
Уровень убедительности рекомендации В (уровень достоверности доказательств - 3).
Комментарий. В исследовании Holleran G. и соавт. (2015), включившем результаты 80 пациентов (40 в основной и 40 в контрольной группе), было впервые продемонстрировано значимое повышение медианы уровня ангиопоэтина 2 у пациентов с ангиодисплазией тонкой кишки (3779,48 пг/мл) по сравнению с контрольной группой (2506,78 пг/мл) (p=0,003) [19].
Уровень убедительности рекомендации С (уровень достоверности доказательств - 4).
Комментарий. Высокая разрешающая диагностическая способность колоноскопии, позволяет установить распространенность патологического процесса. Эндоскопическая картина врожденной ангиодисплазии толстой кишки достаточно характерна. Сосудистые образования выступают над слизистой оболочкой в виде неровных бугристых возвышений и выпячиваний разной формы и величины, наполненных кровью. Они мягкой консистенции, легко сдавливаются и быстро вновь наполняются кровью. Цвет их багровый, с более густым синюшным оттенком, чем у кожных форм, благодаря большей прозрачности слизистой оболочки. Эти образования могут иметь гроздевидный (узловатый) вид от глубокого синего до ярко-красного цвета. Такая выраженная эндоскопическая картина обнаруживается у 58,3%. В остальных наблюдениях она не так ярко манифестирует, сосудистые образования меньших размеров, цвет их более синюшный, но все характерные симптомы непременно присутствуют и у них. При анализе результатов эндоскопических исследований установлены типичные для врожденной ангиодисплазии толстой кишки симптомы: относительное сужение просвета кишки за счет сосудистых образований, расправление и спадание их при инсуфляции воздухом, отсутствие изъязвления слизистой оболочки и четкая граница между пораженными отделами и нормальной толстой кишкой. При колоноскопии устанавливается протяженность поражения патологическим процессом [3,4].
Уровень убедительности рекомендации С (уровень достоверности доказательств - 4).
Комментарий. МРТ является эффективным методом в диагностике врожденной ангиодисплазии кишечника [20-22]. Так в исследовании Wang T. и соавт. (2010) у 9 пациентов, которым проводилась МРТ, была диагностирована ангиодисплазия при помощи данного метода [21]. Характерным проявлением заболевания служит нерегулярное утолщение стенки прямой кишки, извитой характер хода сосудов и расширение их просвета [20,21]. КТ также является эффективным методом в диагностике врожденной ангиодисплазии кишечника [21,23]. Признаками ангиодисплазии кишечника при КТ могут быть утолщение кишечной стенки, извитой характер хода сосудов и расширение их просвета, наличие атипично расположенных разнокалиберных флеболитов, локализующихся чаще всего по ходу пораженной прямой кишки и в параректальной клетчатке [21]. Однако диагностическая ценность данного метода уступает МРТ [20,21].
• Всем пациентам при наличии технической возможности рекомендована ангиография брыжеечных сосудов, учитывая ее высокую чувствительность и специфичность в оценке характера и распространенности процесса [24-26].
Уровень убедительности рекомендации С (уровень достоверности доказательств - 5).
Комментарий. Чувствительность метода достигает 86%, специфичность приближается к 100% [24-26]. Данный метод позволяет диагностировать скрытое кровотечение при объеме 0,5 мл/мин и более [27,28]. При анализе полученных ангиограмм выявлены характерные симптомы: наличие контрастных пятен в проекции поражения, длительная задержка контраста в артериальном русле (до 15 секунд), замедление венозной фазы, ранний венозный сброс, наличие артериовенозных шунтов и расширение магистральных артерий и вен. Наиболее часто эти симптомы выявляются у больных с синдромом Клиппеля-Треноне. При положительном результате ангиографии достаточно эффективной считается суперселективная эмболизация в качестве кровеостанавливающего мероприятия. Проведенные исследования демонстрируют хорошую эффективность метода в 60%-90% наблюдений. Рецидив кровотечения возникает в 0-33% случаев. Клинически значимая ишемия возникает менее чем в 7% случаев. Однако приведенные цифры имеют отношение ко всем случаям кровотечения из тонкой и толстой кишки, не только ангиодиспластической [29,30].
• Пациентам, диагноз которым не был установлен при эндоскопических исследованиях, ангиографии брыжеечных сосудов рекомендовано выполнение радионуклидного исследования для выявления источника кровотечения желудочно-кишечного тракта (сцинтиграфии) при наличии технической возможности [28].
Уровень убедительности рекомендации С (уровень достоверности доказательств - 4).
Комментарий. Наиболее чувствительным методом диагностики кровотечения из нижних отделов желудочно-кишечного тракта является радионуклидная сцинтиграфия. В отличие от эндоскопических методов, ангиографии брыжеечных сосудов, данная методика не подразумевает терапевтического воздействия на источник кровотечения. Она не требует подготовки кишечника и позволяет выявить источник кровотечения с кровопотерей менее 0,1 мл/мин [28].
Уровень убедительности рекомендации С (уровень достоверности доказательств - 4).
Комментарий. При эндоскопическом исследовании приобретенная ангиодисплазия может выглядеть как участок слизистой оболочки округлой формы, ярко-красного или вишневого цвета, не выступающий в просвет кишечной стенки. От него радиально расходятся умеренно расширенные извитые сосуды на протяжении 7-10 Размер этих патологических образований от 0,3 до 0,7 см Образования легко травмируются, с появлением капелек крови. Небольшой размер сосудистого патологического образования также можно отнести к характерным признакам приобретенной ангиодисплазии. По данным самого крупного в нашей стране исследования, у большинства больных ангиодисплазии локализуются в правых отделах ободочной и терминальном отделе подвздошной кишки, что является еще одним характерным признаком этого заболевания [3,4]. Достаточно информативным исследованием является и двухбаллонная энтероскопия, с осмотром всей тонкой кишки [10,32,33]. Так в мета-анализе вrito H. и соавт. (2018), объединившем результаты 17 исследований и включившем 1477 случаев, говорится о высокой диагностической ценности двухбаллонной энтероскопии в установлении источника кровотечения. Чувствительность метода составила 84%, а специфичность 92%. Авторы отмечают, что проведение двухбаллонной энтероскопии после видеокапсульной тонкокишечной эндоскопии повышает шансы выявить источник кровотечения на 7% [31].
• Пациентам, у которых при колоноскопии и двухбаллонной энтероскопии диагноз не был установлен, при наличии технической возможности для обследования тонкой кишки рекомендована тонкокишечная эндоскопия видеокапсульная [34].
Уровень убедительности рекомендации А (уровень достоверности доказательств - 1).
Комментарий. Видеокапсульная эндоскопия применяется для установления источника скрытого кровотечения. Оба метода могут применяться, когда все остальные способы обнаружения источника кровотечения уже исчерпаны. Диагностическая ценность тонкокишечной видеокапсульной эндоскопии и двухбаллонной энтероскопии в установлении источника тонкокишечного кровотечения составляют 38-83% [35,36] и 58% [37], соответственно. Результаты последнего мета-анализа подтверждают полученные данные [34]. В двух независимых исследованиях было высказано мнение, что видеокапсульная эндоскопия и двухбаллонная энтероскопия являются взаимодополняющими методами и должны использоваться совместно для поиска источника тонкокишечного кровотечения [33,38].
Уровень убедительности рекомендации с (уровень достоверности доказательств - 5).
Комментарий. В настоящее время эффективными методами диагностики можно считать две объективные и взаимодополняющие методики: ангиография брыжеечных сосудов и эндоскопическое исследование (колоноскопия, энтероскопия) [3,4]. При этом решающее значение в диагностике, в выборе способа и объема резекции у больных с приобретенной ангиодисплазией кишечника имеет суперселективная ангиография брыжеечных сосудов. Чувствительность данного метода составляет 70%, а специфичность приближается к 100% [39].
Основными ангиографическими признаками приобретенной ангиодисплазии являются: расширение магистральной артерии (подвздошно-ободочной), контрастирование дренирующей вены на ранней стадии исследования (на 3-4 секунде), наличие четких и интенсивных сосудистых сплетений в кишечной стенке, говорящих о наличии артериовенозных шунтов, и медленная венозная разгрузка [3,4].
• клинического обследования и анамнеза заболевания;
• инструментальных методов исследования.
Основным методом диагностики ангиодисплазии является эндоскопический метод. При этом нужно стремиться к максимально полному эндоскопическому исследованию всех отделов ЖКТ.
Диагностика ангиодисплазий кишечника подразумевает решение следующих задач:
• определение локализации и распространенности патологического процесса;
• оценка гемодинамики, интенсивности кровотечения и объема кровопотери.
При врожденной форме ангиодисплазии кишечника локализация патологического процесса в подавляющем числе наблюдений, в прямой кишке, раннее начало ректальных безболезненных, упорных кровотечений, перенесенные многократные операции на дистальном отделе прямой кишки и возможное наличие внекишечных проявлений заболевания делает диагностику врожденной ангиодисплазии толстой кишки несложной. Ректальное исследование прямой кишки с правильной оценкой полученных данных оказывается эффективным у 90% больных. Яркая специфическая эндо- и рентгенологическая картина подтверждает диагноз и устанавливает распространенность поражения.
Дифференциальную диагностику врожденных ангиодисплазий необходимо проводить с заболеваниями, сопровождающимися кровотечениями из желудка и тонкой кишки [3,4]:
• опухолевыми заболеваниями толстой кишки и анального канала;
• дивертикулярной болезнью ободочной кишки, осложненную кровотечением;
• воспалительными заболеваниями толстой кишки (язвенный колит, болезнь Крона);
• геморроидальной болезнью.
Дифференциальную диагностику приобретенных ангиодисплазий необходимо проводить с заболеваниями, сопровождающимися кровотечениями из желудка и тонкой кишки [3,4]:
• язвенная болезнь желудка и двенадцатиперстной кишки;
• опухолевые заболевания желудка, двенадцатиперстной и тонкой кишки;
• дивертикул Меккеля;
• воспалительные заболеваниями с поражением тонкой кишки.
2,1 Жалобы и анамнез.
Наличие у пациента ангиодисплазии может не сопровождаться никакими симптомами. Изменения могут быть обнаружены при скрининговой колоноскопии при локализации сосудистых мальформаций в толстой кишке или терминальном участке подвздошной кишки. Также клиническая картина может быть обусловлена возникновением кишечных кровотечений из нижних отделов ЖКТ и быть крайне вариабельной в зависимости от интенсивности и продолжительности кровотечения. Основной жалобой является примесь крови в стуле или эпизоды кишечных кровотечений в анамнезе. Ортостатическая гипотензия может возникать редко ˗ при остром и сильном кровотечении. Боли в животе как правило отсутствуют [3,4].В анамнезе заболевания для врожденных ангиодисплазий характерно появление первых признаков заболевания в раннем детстве или с рождения, часто превалируют повторяющиеся кишечные кровотечения, тенденция к более массивным кровопотерям с каждым последующим кровотечением.
Для приобретенных ангиодисплазий характерным признаком является ее развитие у лиц старшего возраста (старше 60 лет). Эпизоды выделения крови из заднего прохода различной степени интенсивности и, возникающие без видимых причин или после физической нагрузки на фоне удовлетворительного самочувствия. Следует отметить, что, по данным некоторых авторов, до 50% больных с этой патологией, учитывая рецидивный интенсивный характер кишечного кровотечения, были неоднократно оперированы в экстренном порядке. Однако данные интраоперационной ревизии с множественными гастро-, энтеро- и колотомиями не позволили выявить причину геморрагии. Иногда во время этих операций выполнялись необоснованные резекции различных отделов кишечника. Редкое установление причины кровотечения во время операции, по мнению исследователей, является другим характерным признаком приобретенной ангиодисплазии [3,4].
2,2 Физикальное обследование.
При физикальном обследовании установить диагноз ангиодисплазии кишечника невозможно поскольку патологические изменения, характерные для заболевания, локализуются в просвете кишечника. Заподозрить врожденную форму ангиодисплазии кишечника можно при пальцевом исследовании прямой кишки в случае обнаружения внутрипросветного образования вариабельной величины, мягкой консистенции, легко сдавливаемого при пальпации. Стоит отметить, что практически у половины (54,2%) пациентов с сочетанными внекишечными проявлениями системного ангиоматоза и жалобами на кишечные кровотечения, уже при наружном осмотре, с большой степенью уверенности, можно было диагностировать ангиодисплазию толстой кишки [4]. Наличие пигментных (сосудистых) пятен, варикозного расширения поверхностных вен и гипертрофия пораженной конечности известны в литературе под названием синдрома Клиппеля-Треноне . Такой вариант заболевания встречается тоже достаточно часто (до трети наблюдений по данным отдельных авторов) [4,18].2,3 Лабораторные диагностические исследования.
Специфической лабораторной диагностики ангиодисплазии не существует. Лабораторные методы используются для выявления анемии, а также коагулопатии.• Всем пациентам рекомендовано выполнение общего (клинического) анализа крови, коагулограммы крови (ориентировочного исследования системы гемостаза) с целью определения уровня гемоглобина крови, тяжести анемии, исходных коагулопатических нарушений [3,4].
Уровень убедительности рекомендации С (уровень достоверности доказательств - 4).
Комментарий. Общим для двух видов ангиодисплазии может быть выявление анемия различной степени тяжести в анализах крови [3,4].
• Рекомендуется пациентам с подозрением на ангиодисплазию кишечника выполнять определение уровня ангиопоэтина 2 в периферической крови при наличии технической возможности [19].
Уровень убедительности рекомендации В (уровень достоверности доказательств - 3).
Комментарий. В исследовании Holleran G. и соавт. (2015), включившем результаты 80 пациентов (40 в основной и 40 в контрольной группе), было впервые продемонстрировано значимое повышение медианы уровня ангиопоэтина 2 у пациентов с ангиодисплазией тонкой кишки (3779,48 пг/мл) по сравнению с контрольной группой (2506,78 пг/мл) (p=0,003) [19].
2,4 Инструментальные диагностические исследования.
2,4,1 Врожденная ангиодисплазия.
2,4,1,1 Эндоскопические методы диагностики.
• Всем пациентам с ангиодисплазией рекомендуется выполнение колоноскопии с целью выявления сосудистых мальформаций [3,4].Уровень убедительности рекомендации С (уровень достоверности доказательств - 4).
Комментарий. Высокая разрешающая диагностическая способность колоноскопии, позволяет установить распространенность патологического процесса. Эндоскопическая картина врожденной ангиодисплазии толстой кишки достаточно характерна. Сосудистые образования выступают над слизистой оболочкой в виде неровных бугристых возвышений и выпячиваний разной формы и величины, наполненных кровью. Они мягкой консистенции, легко сдавливаются и быстро вновь наполняются кровью. Цвет их багровый, с более густым синюшным оттенком, чем у кожных форм, благодаря большей прозрачности слизистой оболочки. Эти образования могут иметь гроздевидный (узловатый) вид от глубокого синего до ярко-красного цвета. Такая выраженная эндоскопическая картина обнаруживается у 58,3%. В остальных наблюдениях она не так ярко манифестирует, сосудистые образования меньших размеров, цвет их более синюшный, но все характерные симптомы непременно присутствуют и у них. При анализе результатов эндоскопических исследований установлены типичные для врожденной ангиодисплазии толстой кишки симптомы: относительное сужение просвета кишки за счет сосудистых образований, расправление и спадание их при инсуфляции воздухом, отсутствие изъязвления слизистой оболочки и четкая граница между пораженными отделами и нормальной толстой кишкой. При колоноскопии устанавливается протяженность поражения патологическим процессом [3,4].
2,4,1,2 Рентгенологические методы диагностики.
• Всем пациентам с ангиодисплазией рекомендована МРТ или КТ брюшной полости и таза с внутривенном контрастированием [20-22].Уровень убедительности рекомендации С (уровень достоверности доказательств - 4).
Комментарий. МРТ является эффективным методом в диагностике врожденной ангиодисплазии кишечника [20-22]. Так в исследовании Wang T. и соавт. (2010) у 9 пациентов, которым проводилась МРТ, была диагностирована ангиодисплазия при помощи данного метода [21]. Характерным проявлением заболевания служит нерегулярное утолщение стенки прямой кишки, извитой характер хода сосудов и расширение их просвета [20,21]. КТ также является эффективным методом в диагностике врожденной ангиодисплазии кишечника [21,23]. Признаками ангиодисплазии кишечника при КТ могут быть утолщение кишечной стенки, извитой характер хода сосудов и расширение их просвета, наличие атипично расположенных разнокалиберных флеболитов, локализующихся чаще всего по ходу пораженной прямой кишки и в параректальной клетчатке [21]. Однако диагностическая ценность данного метода уступает МРТ [20,21].
• Всем пациентам при наличии технической возможности рекомендована ангиография брыжеечных сосудов, учитывая ее высокую чувствительность и специфичность в оценке характера и распространенности процесса [24-26].
Уровень убедительности рекомендации С (уровень достоверности доказательств - 5).
Комментарий. Чувствительность метода достигает 86%, специфичность приближается к 100% [24-26]. Данный метод позволяет диагностировать скрытое кровотечение при объеме 0,5 мл/мин и более [27,28]. При анализе полученных ангиограмм выявлены характерные симптомы: наличие контрастных пятен в проекции поражения, длительная задержка контраста в артериальном русле (до 15 секунд), замедление венозной фазы, ранний венозный сброс, наличие артериовенозных шунтов и расширение магистральных артерий и вен. Наиболее часто эти симптомы выявляются у больных с синдромом Клиппеля-Треноне. При положительном результате ангиографии достаточно эффективной считается суперселективная эмболизация в качестве кровеостанавливающего мероприятия. Проведенные исследования демонстрируют хорошую эффективность метода в 60%-90% наблюдений. Рецидив кровотечения возникает в 0-33% случаев. Клинически значимая ишемия возникает менее чем в 7% случаев. Однако приведенные цифры имеют отношение ко всем случаям кровотечения из тонкой и толстой кишки, не только ангиодиспластической [29,30].
• Пациентам, диагноз которым не был установлен при эндоскопических исследованиях, ангиографии брыжеечных сосудов рекомендовано выполнение радионуклидного исследования для выявления источника кровотечения желудочно-кишечного тракта (сцинтиграфии) при наличии технической возможности [28].
Уровень убедительности рекомендации С (уровень достоверности доказательств - 4).
Комментарий. Наиболее чувствительным методом диагностики кровотечения из нижних отделов желудочно-кишечного тракта является радионуклидная сцинтиграфия. В отличие от эндоскопических методов, ангиографии брыжеечных сосудов, данная методика не подразумевает терапевтического воздействия на источник кровотечения. Она не требует подготовки кишечника и позволяет выявить источник кровотечения с кровопотерей менее 0,1 мл/мин [28].
2,4,2 Приобретенная ангиодисплазия.
2,4,2,1 Эндоскопические методы.
• Всем пациентам рекомендована колоноскопия, а при отсутствии изменений в толстой кишке - двухбаллонная энтероскопия с целью постановки диагноза и определения источника кровотечения [3,4,31].Уровень убедительности рекомендации С (уровень достоверности доказательств - 4).
Комментарий. При эндоскопическом исследовании приобретенная ангиодисплазия может выглядеть как участок слизистой оболочки округлой формы, ярко-красного или вишневого цвета, не выступающий в просвет кишечной стенки. От него радиально расходятся умеренно расширенные извитые сосуды на протяжении 7-10 Размер этих патологических образований от 0,3 до 0,7 см Образования легко травмируются, с появлением капелек крови. Небольшой размер сосудистого патологического образования также можно отнести к характерным признакам приобретенной ангиодисплазии. По данным самого крупного в нашей стране исследования, у большинства больных ангиодисплазии локализуются в правых отделах ободочной и терминальном отделе подвздошной кишки, что является еще одним характерным признаком этого заболевания [3,4]. Достаточно информативным исследованием является и двухбаллонная энтероскопия, с осмотром всей тонкой кишки [10,32,33]. Так в мета-анализе вrito H. и соавт. (2018), объединившем результаты 17 исследований и включившем 1477 случаев, говорится о высокой диагностической ценности двухбаллонной энтероскопии в установлении источника кровотечения. Чувствительность метода составила 84%, а специфичность 92%. Авторы отмечают, что проведение двухбаллонной энтероскопии после видеокапсульной тонкокишечной эндоскопии повышает шансы выявить источник кровотечения на 7% [31].
• Пациентам, у которых при колоноскопии и двухбаллонной энтероскопии диагноз не был установлен, при наличии технической возможности для обследования тонкой кишки рекомендована тонкокишечная эндоскопия видеокапсульная [34].
Уровень убедительности рекомендации А (уровень достоверности доказательств - 1).
Комментарий. Видеокапсульная эндоскопия применяется для установления источника скрытого кровотечения. Оба метода могут применяться, когда все остальные способы обнаружения источника кровотечения уже исчерпаны. Диагностическая ценность тонкокишечной видеокапсульной эндоскопии и двухбаллонной энтероскопии в установлении источника тонкокишечного кровотечения составляют 38-83% [35,36] и 58% [37], соответственно. Результаты последнего мета-анализа подтверждают полученные данные [34]. В двух независимых исследованиях было высказано мнение, что видеокапсульная эндоскопия и двухбаллонная энтероскопия являются взаимодополняющими методами и должны использоваться совместно для поиска источника тонкокишечного кровотечения [33,38].
2,4,2,2 Рентгенологические методы.
• Всем пациентам рекомендована ангиография брыжеечных сосудов в качестве дополнительной к эндоскопическому исследованию и при наличии технической возможности [39].Уровень убедительности рекомендации с (уровень достоверности доказательств - 5).
Комментарий. В настоящее время эффективными методами диагностики можно считать две объективные и взаимодополняющие методики: ангиография брыжеечных сосудов и эндоскопическое исследование (колоноскопия, энтероскопия) [3,4]. При этом решающее значение в диагностике, в выборе способа и объема резекции у больных с приобретенной ангиодисплазией кишечника имеет суперселективная ангиография брыжеечных сосудов. Чувствительность данного метода составляет 70%, а специфичность приближается к 100% [39].
Основными ангиографическими признаками приобретенной ангиодисплазии являются: расширение магистральной артерии (подвздошно-ободочной), контрастирование дренирующей вены на ранней стадии исследования (на 3-4 секунде), наличие четких и интенсивных сосудистых сплетений в кишечной стенке, говорящих о наличии артериовенозных шунтов, и медленная венозная разгрузка [3,4].
2,5 Иные диагностические исследования.
Не требуются.|
|
Лечение
Многообразие причин ангиодисплазии кишечника требует применения разнообразных видов лечения, адекватных для каждой из форм заболевания и для каждого конкретного клинического наблюдения [3,4].
Уровень убедительности рекомендации С (уровень достоверности доказательств - 4).
Комментарий. В некоторых ситуациях, когда имеется слабо выраженная аноректальная мальформация возможно применение аргоно-плазменной коагуляции в качестве лечебной меры с положительными результатами [3,4,40].
В литературе имеются сведения о неэффективности предпринимаемых попыток местного воздействия на кровоточащий сосуд. Склеротерапия, лигирование часто приводили к рецидиву кишечного кровотечения, что, скорее всего, было связано как с техникой, так и с характером склерозирующего препарата [18].
Уровень убедительности рекомендации с (уровень достоверности доказательств - 4).
Комментарий. Единственным методом радикального излечения пациентов с врожденной ангиодисплазией большинство авторов признает оперативное вмешательство, направленное на резекцию пораженного сегмента [3,4]. В подавляющем большинстве случаев операций выбора является брюшно-анальная резекция прямой кишки.
Оперативные вмешательства, предпринимаемые у больных с врожденной ангиодисплазией толстой кишки, сопряжены со значительными трудностями, обусловленными, прежде всего, распространенностью патологического процесса на соседние органы и ткани в полости таза, сосудистым характером поражения и техническими трудностями при проведении гемостаза. Так зачастую пораженная кишечная стенка сплошь покрыта извитыми и расширенными сосудами, сливающимися в большие кавернозные конгломераты, и нередко представлена в виде единой сосудистой опухоли . В таких вариантах поражается брыжейка и окружающая клетчатка, значительно увеличивая в размерах пораженный орган. Мобилизация и удаление такой прямой кишки, достигающей порой 20 см и более в диаметре, занимающей практически всю полость таза, представляет значительные технические трудности.Кавернозные сосудистые образования настолько тонкостенны, что малейшая их травматизация вызывает плохо контролируемое кровотечение [3,4]. Другой важной особенностью, которую надо учитывать, выполняя операцию по поводу данного заболевания, является сочетанное «поражение» передней стенки прямой кишки и задней стенки влагалища. В таких ситуациях необходимо знать, что патологически измененные сосуды не обладают инвазивным ростом, а имеет место взаимное внедрение сосудистых конгломератов пораженных органов по извилистой траектории. Ранение соседних органов на этом этапе операции (предстательная железа у мужчин и влагалище у женщин) могут привести к трудноостанавливаемому кровотечению из них.
Принципы мобилизации и резекции прямой кишки при различных заболеваниях достаточно широко известны, но у больных с врожденной ангиодисплазией они приобретают главенствующее значение ввиду технических особенностей, определяющихся во время операции и присущих только для этой категории больных.
Основными правилами при выполнении хирургических пособий у больных с врожденной ангиодисплазией толстой кишки являются: соблюдение принципа футлярности при мобилизации прямой кишки, выполняемой визуально и острым путем, бережное отношение к тканям, в том числе удаляемым, и наименьшая их травматизация, щадящая техника и тщательный гемостаз на всех этапах операции.
Таким образом, наиболее грозным и частым интраоперационным осложнением при удалении прямой кишки является трудноостанавливаемое кровотечение, которое может носить массивный характер и представлять непосредственную угрозу для жизни больного [3,4].
Указанные выше особенности и дооперационные нарушения определяют уровень интраоперационной кровопотери. Так в одном из исследований было установлено, что у каждого четвертого больного отмечалась достаточно выраженная степень интраоперационной кровопотери (более 30 мл/кг) [4].
При имеющихся признаках фибринолитического кровотечения в конце операции и уровня кровопотери более 30 мл/кг веса, операцию необходимо заканчивать формированием одноствольной колостомы без попытки низведения проксимальных отделов ободочной кишки и тампонадой малого таза. Этим пациентам возможно выполнение отсроченного низведения ободочной кишки в анальный канал в сроки от 6 до 12 месяцев.
Некоторые авторы считают, что пациенты с врожденной ангиодисплазией имеют более высокий риск развития тромбоэмболических осложнений. Объясняется же это наличием у этих пациентов целого ряда факторов риска: большое количество варикозно измененных вен при синдроме Клиппеля-Треноне (нередко с явлениями хронического флебита), патологические сосудистые образования в полости таза с замедленным кровотоком в них, продолжительные операции на органах малого таза и высокая частота развития пресакральных абсцессов. Необходимо также учитывать роль исходных коагулопатических нарушений у этих пациентов. Данные пациенты также требуют оценки исходных коагулопатических нарушений [3,4].
Из поздних осложнений стоит обратить внимание на возможность формирования стриктуры колоанального анастомоза, частота развития которой, по данным литературы, доходит до 18,6%. Одной из возможных предпосылок к тому может быть низведение ободочной кишки в анальный канал с избытком. Поэтому следует отдавать предпочтение операциям с первичным формированием колоанального анастомоза с формированием превентивной коло- или илеостомы. В случае формирования стриктуры и неэффективности многократного бужирования анастомоза, показано выполнение иссечения рубцовых тканей с восстановлением нормальной проходимости в зоне соустья [3,4].
• невозможности идентифицировать источник кровотечения эндоскопически.
• отсутствия профузного кровотечения.
• тяжелого соматического статуса пациента и высоких рисках осложнений хирургического лечения.
Другие ранее используемые гормональные лекарственные средства в настоящее время не используются для лечения кровотечений при ангиодисплазии кишечника [45,46].
• Всем пациентом с приобретенной ангиодисплазией кишечника и при наличии технической возможности рекомендованы эндоскопические методы гемостаза [3,4,47,48].
Уровень убедительности рекомендации С (уровень достоверности доказательств - 4).
Комментарий. Так, в одном исследовании эндоскопическая абляция в ходе энтероскопии была применена у 23 пациентов.Методика была признана весьма эффективной, несмотря на необходимость в повторной абляции у 30% больных [47]. Достаточно хорошие результаты эндоскопического гемостаза позволяет получить методика фотокоагуляции с использованием неодимового лазера, который в отличие от аргонового, вызывает в 3-4 раза более глубокий и протяженный фиброз ткани [49].Эти данные были подтверждены двумя независимыми исследованиями [50,51]. При этом авторы отметили необходимость осторожного использования подобной технологии в тонкой кишке. Другим эффективным методом эндоскопического гемостаза является аргоно-плазменная коагуляция. Так, при средней продолжительности наблюдения пациентов в 18 месяцев, частота повторных кровотечений варьировала от 11% до 19% преимущественно за счет появления новых очагов кровотечения [8,48]. Несмотря на то, что были предложены различные способы остановки кровотечения, причиной которого являются ангиодиспластические изменения в кишечнике, зачастую они рецидивируют спустя какое-то время. Это является основной причиной трудности оценки влияния примененных методик на любое повторное кровотечение. В этой связи зачастую рекомендовано сочетать медикаментозную и эндоскопическую терапию [3,4].
Уровень убедительности рекомендации С (уровень достоверности доказательств - 4).
Уровень убедительности рекомендации С (уровень достоверности доказательств - 4).
Комментарий. Операцией выбора в большинстве случаев является правосторонняя гемиколэктомия с формированием илео-трансверзоанастомоза. Использование лапароскопических технологий при выполнении операции существенно снижает инвазивность, обеспечивает хорошие непосредственные результаты операции [3,4].
3,1 Лечение врожденной ангиодисплазии.
3,1,1 Малоинвазивные методы лечения.
• Всем пациентам с единичными, небольшими сосудистыми образованиями, при отсутствии выраженного кровотечения рекомендовано использование аргоно-плазменной коагуляции [3,4,40].Уровень убедительности рекомендации С (уровень достоверности доказательств - 4).
Комментарий. В некоторых ситуациях, когда имеется слабо выраженная аноректальная мальформация возможно применение аргоно-плазменной коагуляции в качестве лечебной меры с положительными результатами [3,4,40].
В литературе имеются сведения о неэффективности предпринимаемых попыток местного воздействия на кровоточащий сосуд. Склеротерапия, лигирование часто приводили к рецидиву кишечного кровотечения, что, скорее всего, было связано как с техникой, так и с характером склерозирующего препарата [18].
3,1,2 Оперативное лечение.
При неэффективности малоинвазивных методов лечения, а также наличии у больного врожденной ангиодисплазии с большой площадью распространения, вовлечении нескольких отделов толстой кишки, ежедневных стойких кровотечениях из прямой кишки со среднесуточной кровопотерей 30-50 мл и более, приводящих к выраженной и стойкой анемии, значительным нарушениям гомеостаза и ухудшению общего состояния рекомендована резекция пораженного сегмента кишечника [3,4].Уровень убедительности рекомендации с (уровень достоверности доказательств - 4).
Комментарий. Единственным методом радикального излечения пациентов с врожденной ангиодисплазией большинство авторов признает оперативное вмешательство, направленное на резекцию пораженного сегмента [3,4]. В подавляющем большинстве случаев операций выбора является брюшно-анальная резекция прямой кишки.
Оперативные вмешательства, предпринимаемые у больных с врожденной ангиодисплазией толстой кишки, сопряжены со значительными трудностями, обусловленными, прежде всего, распространенностью патологического процесса на соседние органы и ткани в полости таза, сосудистым характером поражения и техническими трудностями при проведении гемостаза. Так зачастую пораженная кишечная стенка сплошь покрыта извитыми и расширенными сосудами, сливающимися в большие кавернозные конгломераты, и нередко представлена в виде единой сосудистой опухоли . В таких вариантах поражается брыжейка и окружающая клетчатка, значительно увеличивая в размерах пораженный орган. Мобилизация и удаление такой прямой кишки, достигающей порой 20 см и более в диаметре, занимающей практически всю полость таза, представляет значительные технические трудности.Кавернозные сосудистые образования настолько тонкостенны, что малейшая их травматизация вызывает плохо контролируемое кровотечение [3,4]. Другой важной особенностью, которую надо учитывать, выполняя операцию по поводу данного заболевания, является сочетанное «поражение» передней стенки прямой кишки и задней стенки влагалища. В таких ситуациях необходимо знать, что патологически измененные сосуды не обладают инвазивным ростом, а имеет место взаимное внедрение сосудистых конгломератов пораженных органов по извилистой траектории. Ранение соседних органов на этом этапе операции (предстательная железа у мужчин и влагалище у женщин) могут привести к трудноостанавливаемому кровотечению из них.
Принципы мобилизации и резекции прямой кишки при различных заболеваниях достаточно широко известны, но у больных с врожденной ангиодисплазией они приобретают главенствующее значение ввиду технических особенностей, определяющихся во время операции и присущих только для этой категории больных.
Основными правилами при выполнении хирургических пособий у больных с врожденной ангиодисплазией толстой кишки являются: соблюдение принципа футлярности при мобилизации прямой кишки, выполняемой визуально и острым путем, бережное отношение к тканям, в том числе удаляемым, и наименьшая их травматизация, щадящая техника и тщательный гемостаз на всех этапах операции.
Таким образом, наиболее грозным и частым интраоперационным осложнением при удалении прямой кишки является трудноостанавливаемое кровотечение, которое может носить массивный характер и представлять непосредственную угрозу для жизни больного [3,4].
Указанные выше особенности и дооперационные нарушения определяют уровень интраоперационной кровопотери. Так в одном из исследований было установлено, что у каждого четвертого больного отмечалась достаточно выраженная степень интраоперационной кровопотери (более 30 мл/кг) [4].
При имеющихся признаках фибринолитического кровотечения в конце операции и уровня кровопотери более 30 мл/кг веса, операцию необходимо заканчивать формированием одноствольной колостомы без попытки низведения проксимальных отделов ободочной кишки и тампонадой малого таза. Этим пациентам возможно выполнение отсроченного низведения ободочной кишки в анальный канал в сроки от 6 до 12 месяцев.
Некоторые авторы считают, что пациенты с врожденной ангиодисплазией имеют более высокий риск развития тромбоэмболических осложнений. Объясняется же это наличием у этих пациентов целого ряда факторов риска: большое количество варикозно измененных вен при синдроме Клиппеля-Треноне (нередко с явлениями хронического флебита), патологические сосудистые образования в полости таза с замедленным кровотоком в них, продолжительные операции на органах малого таза и высокая частота развития пресакральных абсцессов. Необходимо также учитывать роль исходных коагулопатических нарушений у этих пациентов. Данные пациенты также требуют оценки исходных коагулопатических нарушений [3,4].
Из поздних осложнений стоит обратить внимание на возможность формирования стриктуры колоанального анастомоза, частота развития которой, по данным литературы, доходит до 18,6%. Одной из возможных предпосылок к тому может быть низведение ободочной кишки в анальный канал с избытком. Поэтому следует отдавать предпочтение операциям с первичным формированием колоанального анастомоза с формированием превентивной коло- или илеостомы. В случае формирования стриктуры и неэффективности многократного бужирования анастомоза, показано выполнение иссечения рубцовых тканей с восстановлением нормальной проходимости в зоне соустья [3,4].
3,2 Лечение приобретенной ангиодисплазии.
Лечебная тактика при приобретенных ангиодисплазиях кишечника определяется величиной кровопотери, периодичностью кровотечений и наличием положительных ангиографических симптомов.3,2,1 Консервативное лечение.
В настоящий момент специфическая медикаментозная терапия при ангиодисплазии кишечника отсутствует. Имеется ряд препаратов, направленных на снижения риска рецидива кровотечения, однако небольшая выборка пациентов, отсутствие рекомендаций использования данных препаратов при ангиодисплазии кишечника и оптимальных схем лечения, высокий риск побочных реакций не позволяет достоверно говорить об эффективности их применения в клинической практике [43,44] Использование вышеуказанных препаратов возможно под строгим динамическим наблюдением при условиях:• невозможности идентифицировать источник кровотечения эндоскопически.
• отсутствия профузного кровотечения.
• тяжелого соматического статуса пациента и высоких рисках осложнений хирургического лечения.
Другие ранее используемые гормональные лекарственные средства в настоящее время не используются для лечения кровотечений при ангиодисплазии кишечника [45,46].
3,2,2 Малоинвазивные методы лечения.
Стоит отметить, что диагностическая двухбаллонная энтероскопия может трансформироваться в лечебную, если признано целесообразным, например, выполнение склерозирующего лечения. Показания к малоинвазивным методам лечения: при незначительных периодических кишечных кровотечениях рекомендовано выполнение эндоскопической абляции, фотокоагуляции или склерозирующего лечения [3,4].• Всем пациентом с приобретенной ангиодисплазией кишечника и при наличии технической возможности рекомендованы эндоскопические методы гемостаза [3,4,47,48].
Уровень убедительности рекомендации С (уровень достоверности доказательств - 4).
Комментарий. Так, в одном исследовании эндоскопическая абляция в ходе энтероскопии была применена у 23 пациентов.Методика была признана весьма эффективной, несмотря на необходимость в повторной абляции у 30% больных [47]. Достаточно хорошие результаты эндоскопического гемостаза позволяет получить методика фотокоагуляции с использованием неодимового лазера, который в отличие от аргонового, вызывает в 3-4 раза более глубокий и протяженный фиброз ткани [49].Эти данные были подтверждены двумя независимыми исследованиями [50,51]. При этом авторы отметили необходимость осторожного использования подобной технологии в тонкой кишке. Другим эффективным методом эндоскопического гемостаза является аргоно-плазменная коагуляция. Так, при средней продолжительности наблюдения пациентов в 18 месяцев, частота повторных кровотечений варьировала от 11% до 19% преимущественно за счет появления новых очагов кровотечения [8,48]. Несмотря на то, что были предложены различные способы остановки кровотечения, причиной которого являются ангиодиспластические изменения в кишечнике, зачастую они рецидивируют спустя какое-то время. Это является основной причиной трудности оценки влияния примененных методик на любое повторное кровотечение. В этой связи зачастую рекомендовано сочетать медикаментозную и эндоскопическую терапию [3,4].
Уровень убедительности рекомендации С (уровень достоверности доказательств - 4).
3,2,3 Хирургическое лечение.
• При профузных рецидивирующих кишечных кровотечениях с выраженной анемизацией и ухудшением общего состояния больных, неэффективности малоинвазивного лечения рекомендовано хирургическое лечение с резекцией соответствующего отдела кишечника [3,4].Уровень убедительности рекомендации С (уровень достоверности доказательств - 4).
Комментарий. Операцией выбора в большинстве случаев является правосторонняя гемиколэктомия с формированием илео-трансверзоанастомоза. Использование лапароскопических технологий при выполнении операции существенно снижает инвазивность, обеспечивает хорошие непосредственные результаты операции [3,4].
|
|
Реабилитация и амбулаторное лечение
Специализированной реабилитации не требуется, однако в случае формирования кишечной стомы после оперативного лечения необходимо проведение реабилитационных мероприятий, принятых у стомированных пациентов [3,4].
Профилактика
Профилактических мероприятий, направленных на предупреждение развития ангиодисплазии, не существует.
Организация оказания медицинской помощи
Показания для госпитализации в медицинскую организацию:
Пациент с диагнозом ангиодисплазии кишечника в случае необходимости хирургического лечения, отсутствия осложнений заболевания должен быть госпитализирован в общехирургический стационар в плановом порядке .
Пациент с кишечным кровотечением, возможной причиной которого является ангиодисплазия кишечника должен быть госпитализирован в общехирургический стационар.
Показания к выписке пациента из медицинской организации.
1) Отсутствие хирургических осложнений в случае оперативного лечения;
2) Исключение продолжающегося кровотечения, отсутствие анемии тяжелой степени.
Пациент с диагнозом ангиодисплазии кишечника в случае необходимости хирургического лечения, отсутствия осложнений заболевания должен быть госпитализирован в общехирургический стационар в плановом порядке .
Пациент с кишечным кровотечением, возможной причиной которого является ангиодисплазия кишечника должен быть госпитализирован в общехирургический стационар.
Показания к выписке пациента из медицинской организации.
1) Отсутствие хирургических осложнений в случае оперативного лечения;
2) Исключение продолжающегося кровотечения, отсутствие анемии тяжелой степени.
Дополнительно
Отрицательно влияют на исход лечения:
• Отказ от оперативного лечения в случае продолжающегося кровотечения;
• Выбор метода лечения при отсутствии достоверных данных о локализации и характере ангиодисплазии.
• Отказ от оперативного лечения в случае продолжающегося кровотечения;
• Выбор метода лечения при отсутствии достоверных данных о локализации и характере ангиодисплазии.
Критерии оценки качества медицинской помощи
| № | Критерии качества | Уровень достоверности доказательств | Уровень убедительности рекомендаций |
| 1. | Выполнена колоноскопия | 4 | С |
| 2. | Выполнена МРТ и/или КТ брюшной полости с внутривенным контрастированием | 4 | С |
| 3. | Выполнена ангиография брыжеечных сосудов при наличии технической возможности | 5 | С |
| 4. | Выполнена двухбаллонная энтероскопия при невыявлении источника кровотечения при колоноскопии | 4 | С |
| 5. | Выполнено радионуклидное исследование для выявления источника кровотечения желудочно-кишечного тракта (сцинтиграфия) при наличии технической возможности | 4 | С |
| 6. | Выполнена тонкокишечная эндоскопия видеокапсульная при отсутствии диагностического результата при других исследованиях | 1 | А |
Список литературы
1. Aghighi M., Taherian M., Sharma A. Angiodysplasia. StatPearls Publishing, 2019.
2. вauer P., Kashyap R., League S. et al. Diagnostic accuracy and clinical relevance of an inflammatory biomarker panel for sepsis in adult critically ill patients. Diagn. Microbiol. Infect. 2016; 84(2):175-180.
3. Воробьев Г.И., Саламов Н., Кузьминов А.М. Ангиодисплазии кишечника. Медицина, 2001.
4. Кузьминов А.М. Ангиодисплазии кишечника. Докторская диссертация, 1997.
5. Gordon F.H., Watkinson A., Hodgson H. Vascular malformations of the gastrointestinal tract. вest Pract. Res. сlin. Gastroenterol. 2001; 15(1):41-58.
6. сhen L.H., сhen W., сao H. et al. Double-balloon enteroscopy for obscure gastrointestinal bleeding: A single center experience in сhina. World J. Gastroenterol. 2010; 16(13):1655-1659.
7. Kameda N., Higuchi K., Shiba M. et al. A prospective, single-blind trial comparing wireless capsule endoscopy and double-balloon enteroscopy in patients with obscure gastrointestinal bleeding. J. Gastroenterol. 2008; 43(6):434-440.
8. Sun в., Rajan E., сheng S. et al. Diagnostic yield and therapeutic impact of double-balloon enteroscopy in a large cohort of patients with obscure gastrointestinal bleeding. Am. J. Gastroenterol. 2006; 101(9):2011-2015.
9. вollinger E., Raines D., Saitta P. Distribution of bleeding gastrointestinal angioectasias in a Western population. World J. Gastroenterol. 2012; 18(43):6235-6239.
10. Gerson L.B., Tokar J., сhiorean M. et al. сomplications Associated With Double вalloon Enteroscopy at Nine US сenters. сlin Gastroenterol Hepatol. 2009; 7(11):1177-82.
11. Ghdes O., Gaja A., вlet A. et al. Ileal angiodysplasia presentation as a bowel obstruction: A case report. Int. J. Surg. 2017; 39:301-304.
12. сaos A., вenner K., Manier J. et al. сolonoscopy After Golytely Preparation in Acute Rectal вleeding. J. сlin. Gastroenterol. 1986; 8(1):46-49.
13. Jensen D.M., Machicado G.A. Diagnosis and treatment of severe hematochezia. The role of urgent colonoscopy after purge. Gastroenterology. 1988; 95(6):1569-1574.
14. Leitman I.M., Paull D.E., Shires G.T. Evaluation and management of massive lower gastrointestinal hemorrhage. Ann. Surg. 1989; 209(2):175-180.
15. Rossini F.P., Ferrari A., Spandre M. et al. Emergency colonoscopy. World J. Surg. 1989; . 13(2):190-192.
16. Gayer с., сhino A., Lucas с. et al. Acute lower gastrointestinal bleeding in 1,112 patients admitted to an urban emergency medical center. Surgery. 2009; 146(4):600-607.
17. Vernava p.m, Longo W.E., Virgo K.S., Johnson F.E. A nationwide study of the incidence and etiology of lower gastrointestinal bleeding. Surg. Res. сommun. 1996; 18:113-120.
18. Ghahremani G., Kangarloo H., Volberg F. Diffuse cavernous hemangioma of the colon in the Klippel-Trenaunay syndrome. Radiology. 1976; 18:673-678.
19. Holleran G, Hall в, O Regan M, Smith S, McNamara D. Expression of Angiogenic Factors in Patients With Sporadic Small вowel Angiodysplasia. J сlin Gastroenterol. 2015 Nov-Dec;49(10):831-6. doi: 10,1097/MCG.0000000000000260. PMID: 25319741.
20. Dubois J., Alison M. Vascular anomalies: What a radiologist needs to know. Pediatr. Radiol. 2010; 40(6):895-905.
21. Wang H.T., Gao X., Fu с. et al. Diagnosis and treatment of diffuse cavernous hemangioma of the rectum: Report of 17 cases. World J. Surg. 2010; 34(10):2477-2486.
22. Zeng Z., Wu X., сhen J. et al. Safety and feasibility of transanal endoscopic surgery for diffuse cavernous hemangioma of the rectum. Gastroenterol.2019; 2019:8.
23. Ganesananthan S., вarlow J., Durai D. et al. Multiple venous malformations in the left colon and rectum: A long-standing case managed conservatively and an update of current literature. вMJ. 2019; 12(3):10-13.
24. Fiorito J.J., вrandt L.J., Kozicky O. et al. The diagnostic yield of superior mesenteric angiography: correlation with the pattern of gastrointestinal bleeding. Am. J. Gastroenterol. 1988; 84:878-881.
25. Vernava p.m, Longo W.E., Virgo K.S., Johnson F.E. A nationwide study of the incidence and etiology of lower gastrointestinal bleeding. Surg. Res. сommun. 1996; 18:113-120.
26. Zuckerman G.R., Prakash с. Acute lower intestinal bleeding: part I: clinical presentation and diagnosis. Gastrointest. Endosc. 1998; 48(6):606-617.
27. Abbas S.M., вissett I.P., Holden A. et al. сlinical variables associated with positive angiographic localization of lower gastrointestinal bleeding. Aust. N.Z. J. Surg. 2005; 75:953-957.
28. Ng D.A., Opelka F.G., вeck D.E. et al. Predictive value of technetium Tc99m-labeled red blood cell scintigraphy for positive angiogram in massive lower gastrointestinal hemorrhage. Dis. сolon Rectum. 1997; 40:471-477.
29. Khanna A., Ognibene S.J., Koniaris L.G. Embolization as first-line therapy for diverticulosis-related massive lower gastrointestinal bleeding: evidence from a meta-analysis. J. Gastrointest. Surg. 2005; 9(3):343-352.
30. Weldon D.T., вurke S.J., Sun S. et al. Interventional management of lower gastrointestinal bleeding. Eur. Radiol. 2008; 18:857-867.
31. вrito H.P., Ribeiro I.B., de Moura D.T.H. et al. Video capsule endoscopy vs double-balloon enteroscopy in the diagnosis of small bowel bleeding: A systematic review and meta-analysis. World J Gastrointest Endosc. 2018; 10:400-421.
32. Mensink P.B., Haringsma J., Kucharzik T. et al. сomplications of double balloon enteroscopy: a multicenter survey. Endoscopy. 2007; 39:613-615.
33. Kamalaporum P., сho S., вasset N. et al. Double-balloon enteroscopy following capsule endoscopy in the management of obscure gastrointestinal bleeding: outcome of combined approach. сan. J. Gastroenterol. 2008; 22(5):491-495.
34. сhen X., Ran Z.H., Tong J.L. A meta-analysis of the yield of capsule endoscopy compared to double-balloon enteroscopy in patients with small bowel diseases. World J. Gastroenterol. 2007; 13(32):4372-4378.
35. Ohmiya N., Yano T., Yamamoto H. et al. Diagnosis and treatment of obscure GI bleeding at double balloon endoscopy. Gastrointest. Endosc. 2007; 66(3):72-77.
36. Rondonotti E., Villa F., Mulder с.J.J. et al. Small bowel capsule endoscopy in 2007: indications, risks and limitations. World J. Gastroenterol. 2007; 14:6140-6149.
37. Pennazio M., Santucci R., Rondonotti E. et al. Outcome of patients with obscure gastrointestinal bleeding after capsule endoscopy: report of 100 consecutive patients. Gastroenterology. 2004; 126:643-653.
38. Alexander J.A., Leighton J.A. сapsule endoscopy and balloon-assisted endoscopy: сompeting or complementary technologies in the evaluation of small bowel disease? сurrent Opinion in Gastroenterology. 2009. 25(5):433-437.
39. вecq A, Rahmi G, Perrod G, et al. Hemorrhagic angiodysplasia of the digestive tract: pathogenesis, diagnosis, and management. Gastrointest Endosc. 2017;86(5):792-806.
40. Olmos J.A., Marcolongo M., Pogorelsky V. et al. Long-term outcome of argon plasma ablation therapy for bleeding in 100 consecutive patients with colonic angiodysplasia Diseases of the сolon and Rectum. 2006; 49(10):1507-1516.
41. Jackson с.S., Gerson L.B. Management of gastrointestinal angiodysplastic lesions (GIADs): A systematic review and meta-analysis. Am. J. Gastroenterol. 2014; 109(4):474-483.
42. Holleran G., Hall в., вreslin N., McNamara D. Long-acting somatostatin analogues provide significant beneficial effect in patients with refractory small bowel angiodysplasia: Results from a proof of concept open label mono-centre trial. United European Gastroenterol J. 2016; 4:70-76.
43. Ge Z.Z., сhen H.M., Gao Y.J. et al. Efficacy of thalidomide for refractory gastrointestinal bleeding from vascular malformation. Gastroenterology. 2011; 141:1629-37.
44. Harrison L., Kundra A., Jervis P. The use of thalidomide therapy for refractory epistaxis in hereditary haemorrhagic telangiectasia: Systematic review. J. Laryngol. Otol. 2018; 132(10):866-871.
45. Lewis в.S., Salomon P., Rivera-MacMurray S. et al. Does hormonal therapy have any benefit for bleeding angiodysplasia. J сlin Gastroenterol. 1992; 15:99-103.
46. Junquera F., Feu F., Papo M. et al. A multicenter, randomized, clinical trial of hormonal therapy in the prevention of rebleeding from gastrointestinal angiodysplasia. Gastroenterology. 2001; 121:1073-1079.
47. Hayat M., Axon A.T., O Mahony S. Diagnostic yield and effect on clinical outcomes of push enteroscopy in suspected small-bowel bleeding. Endoscopy. 2000; 32:369-372.
48. Eickhoff A., Enderle M., Hartmann D. et al. Effectiveness and Safety of PRECISE APC for the Treatment of вleeding Gastrointestinal Angiodysplasia - A Retrospective Evaluation. Z. Gastroenterol. 2011; 49(2):195-200.
49. вown S.G., Swain с.P., Storey D.W. et al. Endoscopic laser treatment of vascular anomalies of the upper gastrointestinal tract. Gut. 1985; 26(12):1338-1348.
50. Rutgeerts P., Van Gompel F., Geboes K. et al. Long term results of treatment of vascular malformations of the gastrointestinal tract by neodymium Yag laser photocoagulation. Gut. 1985; 26:586-593.
51. Sargeant I.R., Loizou L.A., Rampton D. et al. Laser ablation of upper gastrointestinal vascular ectasias: Long term results. Gut. 1993; 34(4):470-475.
2. вauer P., Kashyap R., League S. et al. Diagnostic accuracy and clinical relevance of an inflammatory biomarker panel for sepsis in adult critically ill patients. Diagn. Microbiol. Infect. 2016; 84(2):175-180.
3. Воробьев Г.И., Саламов Н., Кузьминов А.М. Ангиодисплазии кишечника. Медицина, 2001.
4. Кузьминов А.М. Ангиодисплазии кишечника. Докторская диссертация, 1997.
5. Gordon F.H., Watkinson A., Hodgson H. Vascular malformations of the gastrointestinal tract. вest Pract. Res. сlin. Gastroenterol. 2001; 15(1):41-58.
6. сhen L.H., сhen W., сao H. et al. Double-balloon enteroscopy for obscure gastrointestinal bleeding: A single center experience in сhina. World J. Gastroenterol. 2010; 16(13):1655-1659.
7. Kameda N., Higuchi K., Shiba M. et al. A prospective, single-blind trial comparing wireless capsule endoscopy and double-balloon enteroscopy in patients with obscure gastrointestinal bleeding. J. Gastroenterol. 2008; 43(6):434-440.
8. Sun в., Rajan E., сheng S. et al. Diagnostic yield and therapeutic impact of double-balloon enteroscopy in a large cohort of patients with obscure gastrointestinal bleeding. Am. J. Gastroenterol. 2006; 101(9):2011-2015.
9. вollinger E., Raines D., Saitta P. Distribution of bleeding gastrointestinal angioectasias in a Western population. World J. Gastroenterol. 2012; 18(43):6235-6239.
10. Gerson L.B., Tokar J., сhiorean M. et al. сomplications Associated With Double вalloon Enteroscopy at Nine US сenters. сlin Gastroenterol Hepatol. 2009; 7(11):1177-82.
11. Ghdes O., Gaja A., вlet A. et al. Ileal angiodysplasia presentation as a bowel obstruction: A case report. Int. J. Surg. 2017; 39:301-304.
12. сaos A., вenner K., Manier J. et al. сolonoscopy After Golytely Preparation in Acute Rectal вleeding. J. сlin. Gastroenterol. 1986; 8(1):46-49.
13. Jensen D.M., Machicado G.A. Diagnosis and treatment of severe hematochezia. The role of urgent colonoscopy after purge. Gastroenterology. 1988; 95(6):1569-1574.
14. Leitman I.M., Paull D.E., Shires G.T. Evaluation and management of massive lower gastrointestinal hemorrhage. Ann. Surg. 1989; 209(2):175-180.
15. Rossini F.P., Ferrari A., Spandre M. et al. Emergency colonoscopy. World J. Surg. 1989; . 13(2):190-192.
16. Gayer с., сhino A., Lucas с. et al. Acute lower gastrointestinal bleeding in 1,112 patients admitted to an urban emergency medical center. Surgery. 2009; 146(4):600-607.
17. Vernava p.m, Longo W.E., Virgo K.S., Johnson F.E. A nationwide study of the incidence and etiology of lower gastrointestinal bleeding. Surg. Res. сommun. 1996; 18:113-120.
18. Ghahremani G., Kangarloo H., Volberg F. Diffuse cavernous hemangioma of the colon in the Klippel-Trenaunay syndrome. Radiology. 1976; 18:673-678.
19. Holleran G, Hall в, O Regan M, Smith S, McNamara D. Expression of Angiogenic Factors in Patients With Sporadic Small вowel Angiodysplasia. J сlin Gastroenterol. 2015 Nov-Dec;49(10):831-6. doi: 10,1097/MCG.0000000000000260. PMID: 25319741.
20. Dubois J., Alison M. Vascular anomalies: What a radiologist needs to know. Pediatr. Radiol. 2010; 40(6):895-905.
21. Wang H.T., Gao X., Fu с. et al. Diagnosis and treatment of diffuse cavernous hemangioma of the rectum: Report of 17 cases. World J. Surg. 2010; 34(10):2477-2486.
22. Zeng Z., Wu X., сhen J. et al. Safety and feasibility of transanal endoscopic surgery for diffuse cavernous hemangioma of the rectum. Gastroenterol.2019; 2019:8.
23. Ganesananthan S., вarlow J., Durai D. et al. Multiple venous malformations in the left colon and rectum: A long-standing case managed conservatively and an update of current literature. вMJ. 2019; 12(3):10-13.
24. Fiorito J.J., вrandt L.J., Kozicky O. et al. The diagnostic yield of superior mesenteric angiography: correlation with the pattern of gastrointestinal bleeding. Am. J. Gastroenterol. 1988; 84:878-881.
25. Vernava p.m, Longo W.E., Virgo K.S., Johnson F.E. A nationwide study of the incidence and etiology of lower gastrointestinal bleeding. Surg. Res. сommun. 1996; 18:113-120.
26. Zuckerman G.R., Prakash с. Acute lower intestinal bleeding: part I: clinical presentation and diagnosis. Gastrointest. Endosc. 1998; 48(6):606-617.
27. Abbas S.M., вissett I.P., Holden A. et al. сlinical variables associated with positive angiographic localization of lower gastrointestinal bleeding. Aust. N.Z. J. Surg. 2005; 75:953-957.
28. Ng D.A., Opelka F.G., вeck D.E. et al. Predictive value of technetium Tc99m-labeled red blood cell scintigraphy for positive angiogram in massive lower gastrointestinal hemorrhage. Dis. сolon Rectum. 1997; 40:471-477.
29. Khanna A., Ognibene S.J., Koniaris L.G. Embolization as first-line therapy for diverticulosis-related massive lower gastrointestinal bleeding: evidence from a meta-analysis. J. Gastrointest. Surg. 2005; 9(3):343-352.
30. Weldon D.T., вurke S.J., Sun S. et al. Interventional management of lower gastrointestinal bleeding. Eur. Radiol. 2008; 18:857-867.
31. вrito H.P., Ribeiro I.B., de Moura D.T.H. et al. Video capsule endoscopy vs double-balloon enteroscopy in the diagnosis of small bowel bleeding: A systematic review and meta-analysis. World J Gastrointest Endosc. 2018; 10:400-421.
32. Mensink P.B., Haringsma J., Kucharzik T. et al. сomplications of double balloon enteroscopy: a multicenter survey. Endoscopy. 2007; 39:613-615.
33. Kamalaporum P., сho S., вasset N. et al. Double-balloon enteroscopy following capsule endoscopy in the management of obscure gastrointestinal bleeding: outcome of combined approach. сan. J. Gastroenterol. 2008; 22(5):491-495.
34. сhen X., Ran Z.H., Tong J.L. A meta-analysis of the yield of capsule endoscopy compared to double-balloon enteroscopy in patients with small bowel diseases. World J. Gastroenterol. 2007; 13(32):4372-4378.
35. Ohmiya N., Yano T., Yamamoto H. et al. Diagnosis and treatment of obscure GI bleeding at double balloon endoscopy. Gastrointest. Endosc. 2007; 66(3):72-77.
36. Rondonotti E., Villa F., Mulder с.J.J. et al. Small bowel capsule endoscopy in 2007: indications, risks and limitations. World J. Gastroenterol. 2007; 14:6140-6149.
37. Pennazio M., Santucci R., Rondonotti E. et al. Outcome of patients with obscure gastrointestinal bleeding after capsule endoscopy: report of 100 consecutive patients. Gastroenterology. 2004; 126:643-653.
38. Alexander J.A., Leighton J.A. сapsule endoscopy and balloon-assisted endoscopy: сompeting or complementary technologies in the evaluation of small bowel disease? сurrent Opinion in Gastroenterology. 2009. 25(5):433-437.
39. вecq A, Rahmi G, Perrod G, et al. Hemorrhagic angiodysplasia of the digestive tract: pathogenesis, diagnosis, and management. Gastrointest Endosc. 2017;86(5):792-806.
40. Olmos J.A., Marcolongo M., Pogorelsky V. et al. Long-term outcome of argon plasma ablation therapy for bleeding in 100 consecutive patients with colonic angiodysplasia Diseases of the сolon and Rectum. 2006; 49(10):1507-1516.
41. Jackson с.S., Gerson L.B. Management of gastrointestinal angiodysplastic lesions (GIADs): A systematic review and meta-analysis. Am. J. Gastroenterol. 2014; 109(4):474-483.
42. Holleran G., Hall в., вreslin N., McNamara D. Long-acting somatostatin analogues provide significant beneficial effect in patients with refractory small bowel angiodysplasia: Results from a proof of concept open label mono-centre trial. United European Gastroenterol J. 2016; 4:70-76.
43. Ge Z.Z., сhen H.M., Gao Y.J. et al. Efficacy of thalidomide for refractory gastrointestinal bleeding from vascular malformation. Gastroenterology. 2011; 141:1629-37.
44. Harrison L., Kundra A., Jervis P. The use of thalidomide therapy for refractory epistaxis in hereditary haemorrhagic telangiectasia: Systematic review. J. Laryngol. Otol. 2018; 132(10):866-871.
45. Lewis в.S., Salomon P., Rivera-MacMurray S. et al. Does hormonal therapy have any benefit for bleeding angiodysplasia. J сlin Gastroenterol. 1992; 15:99-103.
46. Junquera F., Feu F., Papo M. et al. A multicenter, randomized, clinical trial of hormonal therapy in the prevention of rebleeding from gastrointestinal angiodysplasia. Gastroenterology. 2001; 121:1073-1079.
47. Hayat M., Axon A.T., O Mahony S. Diagnostic yield and effect on clinical outcomes of push enteroscopy in suspected small-bowel bleeding. Endoscopy. 2000; 32:369-372.
48. Eickhoff A., Enderle M., Hartmann D. et al. Effectiveness and Safety of PRECISE APC for the Treatment of вleeding Gastrointestinal Angiodysplasia - A Retrospective Evaluation. Z. Gastroenterol. 2011; 49(2):195-200.
49. вown S.G., Swain с.P., Storey D.W. et al. Endoscopic laser treatment of vascular anomalies of the upper gastrointestinal tract. Gut. 1985; 26(12):1338-1348.
50. Rutgeerts P., Van Gompel F., Geboes K. et al. Long term results of treatment of vascular malformations of the gastrointestinal tract by neodymium Yag laser photocoagulation. Gut. 1985; 26:586-593.
51. Sargeant I.R., Loizou L.A., Rampton D. et al. Laser ablation of upper gastrointestinal vascular ectasias: Long term results. Gut. 1993; 34(4):470-475.
|
|
Приложения
Приложение А1.
Состав рабочей группы по разработке и пересмотру клинических рекомендаций.| № | Ф.И.О. | Ученая степень | Ученое звание | Профессиональная ассоциация |
| Агапов Михаил Андреевич | Д.м.н. | Профессор | Ассоциация колопроктологов России | |
| Ачкасов Сергей Иванович | Д.м.н. | Профессор | Ассоциация колопроктологов России | |
| Веселов Виктор Владимирович | Д.м.н. | Профессор | Ассоциация колопроктологов России | |
| Кашников Владимир Николаевич | Д.м.н. | - | Ассоциация колопроктологов России | |
| Коржева Ирина Юрьевна | Д.м.н. | Профессор | Российское эндоскопическое общество | |
| Костенко Николай Владимирович | Д.м.н. | Профессор | Ассоциация колопроктологов России | |
| Кузьминов Александр Михайлович | Д.м.н. | Профессор | Ассоциация колопроктологов России | |
| Маркарьян Даниил Рафаэлович | м.н. | Ассоциация колопроктологов России | ||
| Москалев Алексей Игоревич | м.н. | Ассоциация колопроктологов России | ||
| Сажин Александр Вячеславович | Д.м.н. | Член-корр. РАН | Российское общество хирургов | |
| Сушков Олег Иванович | Д.м.н. | - | Ассоциация колопроктологов России | |
| Федоров Евгений Дмитриевич | Д.м.н. | профессор | Российское эндоскопическое общество | |
| Шаповальянц Сергей Георгиевич | Д.м.н. | Профессор | Российское общество хирургов | |
| Шелыгин Юрий Анатольевич | Д.м.н. | Академик РАН | Ассоциация колопроктологов России | |
| Ярцев Петр Андреевич | Д.м.н. | Профессор | Российское общество хирургов |
Все члены рабочей группы являются членами ассоциации колопроктологов России.
Конфликт интересов отсутствует.
Приложение А2.
Методология разработки клинических рекомендаций.Целевая аудитория данных клинических рекомендаций:
1. Врачи колопроктологи.
2. Врачи хирурги.
3. Врачи гастроэнтерологи.
4. Врачи терапевты.
5. Врачи общей практики (семейные врачи).
6. Врачи эндоскописты.
В данных клинических рекомендациях все сведения ранжированы по уровню достоверности (доказательности) в зависимости от количества и качества исследований по данной проблеме.
Таблица 1. Шкала оценки уровней достоверности доказательств (УДД) для методов диагностики (диагностических вмешательств).
| УДД | Расшифровка |
| 1 | Систематические обзоры исследований с контролем референсным методом или систематический обзор рандомизированных клинических исследований с применением мета-анализа |
| 2 | Отдельные исследования с контролем референсным методом или отдельные рандомизированные клинические исследования и систематические обзоры исследований любого дизайна, за исключением рандомизированных клинических исследований, с применением мета-анализа |
| 3 | Исследования без последовательного контроля референсным методом или исследования с референсным методом, не являющимся независимым от исследуемого метода или нерандомизированные сравнительные исследования, в том числе когортные исследования |
| 4 | Несравнительные исследования, описание клинического случая |
| 5 | Имеется лишь обоснование механизма действия или мнение экспертов |
Таблица 2. Шкала оценки уровней достоверности доказательств (УДД)для методов профилактики, лечения и реабилитации (профилактических, лечебных, реабилитационных вмешательств).
| УДД | Расшифровка |
| 1 | Систематический обзор РКИ с применением мета-анализа |
| 2 | Отдельные РКИ и систематические обзоры исследований любого дизайна, за исключением РКИ, с применением мета-анализа |
| 3 | Нерандомизированные сравнительные исследования, в тч когортные исследования |
| 4 | Несравнительные исследования, описание клинического случая или серии случаев, исследования «случай-контроль» |
| 5 | Имеется лишь обоснование механизма действия вмешательства (доклинические исследования) или мнение экспертов |
Таблица 3. Шкала оценки уровней убедительности рекомендаций (УУР) для методов профилактики, диагностики, лечения и реабилитации (профилактических, диагностических, лечебных, реабилитационных вмешательств).
| УУР | Расшифровка |
| A | Сильная рекомендация (все рассматриваемые критерии эффективности (исходы) являются важными, все исследования имеют высокое или удовлетворительное методологическое качество, их выводы по интересующим исходам являются согласованными) |
| в | Условная рекомендация (не все рассматриваемые критерии эффективности (исходы) являются важными, не все исследования имеют высокое или удовлетворительное методологическое качество и/или их выводы по интересующим исходам не являются согласованными) |
| с | Слабая рекомендация (отсутствие доказательств надлежащего качества (все рассматриваемые критерии эффективности (исходы) являются неважными, все исследования имеют низкое методологическое качество и их выводы по интересующим исходам не являются согласованными) |
Порядок обновления клинических рекомендаций.
Клинические рекомендации обновляются каждые 2 года.
Приложение А3.
Справочные материалы, включая соответствие показаний к применению и противопоказаний, способов применения и доз лекарственных препаратов, инструкции по применению лекарственного препарата.Данные клинические рекомендации разработаны с учётом следующих нормативно-правовых документов:
• Статья 76 Федерального Закона Российской Федерации от 21,11,2011 N 323-ФЗ Об основах охраны здоровья граждан в Российской Федерации , в части разработки и утверждении медицинскими профессиональными некоммерческими организациями клинических рекомендаций (протоколов лечения) по вопросам оказания медицинской помощи;
• Приказ от 2 апреля 2010 г. N 206н Об утверждении порядка оказания медицинской помощи населению с заболеваниями толстой кишки, анального канала и промежности колопроктологического профиля Министерства здравоохранения и социального развития Российской Федерации;
• Федеральный Закон Российской Федерации от 29,11,2010 N 326-ФЗ (ред. от 03,07,2016) Об обязательном медицинском страховании в Российской Федерации ;
• Приказ Минздрава России от 7 июля 2015 г. N 422ан Об утверждении критериев оценки качества медицинской помощи ;
• Приказ Министерства Здравоохранения и Социального развития Российской Федерации от 17 декабря 2015 г. 1024н «О классификации и критериях, используемых при осуществлении медико-социальной экспертизы граждан федеральными государственными учреждениями медико-социальной экспертизы»;
• Федеральный Закон от 17,07,1990 178-ФЗ (в ред. Федеральных законов от 08,12,2010 №345 ФЗ, от 345-ФЗ, от 01,07,2011 № 169ФЗ, от 28,07,2012 № 133- ФЗ, от 25,12,2012 №258-ФЗ, от 07,05,2013 №99-ФЗ, от 07,05,2013 №104-ФЗ, от 02,07,2013 №185-ФЗ, от 25,11,2013 №317-ФЗ) «О государственной социальной помощи».
Приложение В.
Информация для пациента.Ангиодисплазия кишечника - редкое заболевание, связанное с патологией сосудов его стенки. Единственным клиническим проявлением заболевания могут быть кишечные кровотечения. Несвоевременная диагностика вследствие позднего обращения к врачу представляет угрозу для жизни из-за риска развития анемии тяжелой степени. Лечение в большинстве случаев хирургическое и сопряжено с резекцией кишечника. При своевременно установленном диагнозе и проведенном лечении возможно полное излечение.
Приложение Г1-ГN.
Шкалы оценки, вопросники и другие оценочные инструменты состояния пациента, приведенные в клинических рекомендациях.Нет.
|
|
Год актуализации информации
2021.