МКБ-10 коды
|
|
Вступление
МКБ 10:
М40.0, М41, М80, Q76.0, Q76.2, Q76.3, Q76.4, Т91.1.
Год утверждения (частота пересмотра):
____ (пересмотр каждые 3 года).
ID:
КР426.
URL:
Профессиональные ассоциации:
• Общероссийская общественная организация Ассоциация травматологов-ортопедов России (АТОР).
Утверждены.
на заседании Президиума АТОР XX.XX.2016 г. г. Москва __ __________201_ г.
Согласованы.
Научным советом Министерства Здравоохранения Российской Федерации __ __________201_ г.
М40.0, М41, М80, Q76.0, Q76.2, Q76.3, Q76.4, Т91.1.
Год утверждения (частота пересмотра):
____ (пересмотр каждые 3 года).
ID:
КР426.
URL:
Профессиональные ассоциации:
• Общероссийская общественная организация Ассоциация травматологов-ортопедов России (АТОР).
Утверждены.
на заседании Президиума АТОР XX.XX.2016 г. г. Москва __ __________201_ г.
Согласованы.
Научным советом Министерства Здравоохранения Российской Федерации __ __________201_ г.
Профессиональные ассоциации
• Общероссийская общественная организация Ассоциация травматологов-ортопедов России (АТОР).
Список сокращений
Сколиоз de novo - сколиоз вследствие появления ассиметричных дегенеративных изменений межпозвонковых дисков и дугоотростчатых суставов.
Cobb - угол искривления позвоночного столба во фронтальной плоскости.
ДДЗП - дегенеративно-дистрофическое заболевание позвоночника.
КТ - компьютерная томография.
МРТ - магнитно-резонансная томография.
М/п диск - межпозвонковый диск.
ПДС - позвоночно-двигательный сегмент.
ФТО - функция тазовых органов.
AIS - adult idiopathic scoliosis (идиопатический сколиоз у взрослых).
ADS - adult degenerative scoliosis (дегенеративный сколиоз у взрослых).
ASF - anterior spinal fusion (передняя стабилизация позвоночника).
CSA - central sacrum axis (центральная крестцовая ось).
LL - lumbal lordosis (поясничный лордоз).
PI - Pelvic incidence (тазовый коэффициент).
PT - Pelvic tilt (наклон таза к вертикали).
PSF - posterior spinal fusion (задняя стабилизация позвоночника).
SVA - saggital vertical axis (сагиттальная вертикальная ось).
SS - Sacral slope (наклон крестца к горизонтали).
SRS - scoliosis research society (общество исследования сколиоза).
TK - thorocal kiphosis (грудной кифоз).
VAS - визуально-аналоговая шкала.
Д.м.н. - доктор медицинских наук.
М.н. - кандидат медицинских наук.
МЗ РФ - Министерство здравоохранения Российской Федерации.
НИИ- Научно-исследовательский институт.
РКИ - рандомизированное контролируемое исследование.
РФ - Российская Федерация.
УЗИ - ультразвуковое исследование.
Cobb - угол искривления позвоночного столба во фронтальной плоскости.
ДДЗП - дегенеративно-дистрофическое заболевание позвоночника.
КТ - компьютерная томография.
МРТ - магнитно-резонансная томография.
М/п диск - межпозвонковый диск.
ПДС - позвоночно-двигательный сегмент.
ФТО - функция тазовых органов.
AIS - adult idiopathic scoliosis (идиопатический сколиоз у взрослых).
ADS - adult degenerative scoliosis (дегенеративный сколиоз у взрослых).
ASF - anterior spinal fusion (передняя стабилизация позвоночника).
CSA - central sacrum axis (центральная крестцовая ось).
LL - lumbal lordosis (поясничный лордоз).
PI - Pelvic incidence (тазовый коэффициент).
PT - Pelvic tilt (наклон таза к вертикали).
PSF - posterior spinal fusion (задняя стабилизация позвоночника).
SVA - saggital vertical axis (сагиттальная вертикальная ось).
SS - Sacral slope (наклон крестца к горизонтали).
SRS - scoliosis research society (общество исследования сколиоза).
TK - thorocal kiphosis (грудной кифоз).
VAS - визуально-аналоговая шкала.
Д.м.н. - доктор медицинских наук.
М.н. - кандидат медицинских наук.
МЗ РФ - Министерство здравоохранения Российской Федерации.
НИИ- Научно-исследовательский институт.
РКИ - рандомизированное контролируемое исследование.
РФ - Российская Федерация.
УЗИ - ультразвуковое исследование.
Термины и определения
Деформация позвоночника. Искривление позвоночника на фоне или вследствие заболеваний и травм.
Латеролистез позвонка. Смещение позвонка во фронтальной плоскости.
Ротация позвонка. Вращение относительно центральной оси позвонка.
Ригидная деформация позвоночника. Отсутствие движений в искривлённых позвоночно-двигательных сегментах.
Нейрогенная хромота. Хромота, вызванная поражением нервного корешка и резвившейся слабостью в определенной группе мышц, контролируемых нервным корешком.
Латеролистез позвонка. Смещение позвонка во фронтальной плоскости.
Ротация позвонка. Вращение относительно центральной оси позвонка.
Ригидная деформация позвоночника. Отсутствие движений в искривлённых позвоночно-двигательных сегментах.
Нейрогенная хромота. Хромота, вызванная поражением нервного корешка и резвившейся слабостью в определенной группе мышц, контролируемых нервным корешком.
Описание
Сколиоз - сложная трехплоскостная деформация позвоночника, сочетающая в себе нарушения его положения во фронтальной, сагиттальной и горизонтальной плоскостях, с обязательной ротацией тел позвонков (торсией), характерной особенностью которого является прогрессирование деформации, связанное с возрастом.
Причины
Сколиоз у взрослых может быть следствием нелеченого врожденного или идиопатического сколиоза в детском возрасте, болезней обмена веществ, соединительной ткани, нервно-мышечной системы, дегенеративно-дистрофических изменений позвоночного столба и связочно-суставного аппарата позвоночника, посттравматическим (в результате переломов позвонков на фоне остеопороза, последствий травм и заболеваний позвоночника (патологические переломы при онкологическом и воспалительном процессах позвоночника), на фоне деформации грудной клетки и ребер после перенесенных заболеваний, оперативных вмешательств и ожогов, перенесенных операций на позвоночнике.
Однако все сколиотические деформации позвоночника в определенной стадии развития (во взрослом возрасте) приходят к декомпенсации статики и биомеханики позвоночника.
По современным представлениям сколиоз de novo развивается вследствие появления ассиметричных дегенеративных изменений межпозвонковых дисков и дугоотростчатых суставов (Kobayashi T. et al., 2006; Oskouian R.J. Jr., Shaffrey с.I., 2006; вirknes J.K. et al., 2008).
Таким образом, этиология дегенеративного сколиоза отличается от других видов деформаций позвоночника, таких как идиопатический сколиоз у подростков и вторичный сколиоз на фоне нейромышечной патологии. Кроме того, дегенеративный сколиоз развивается, как правило, в поясничном отделе позвоночника, где дегенеративные изменения встречаются чаще всего, тогда как при нервно-мышечном и идиопатическом сколиозе основная дуга деформации выявляется, как правило, в грудном или грудопоясничном отделах.
J.W. Kouwenhoven с соавторами (2006) в своем исследовании показали, что нормальный позвоночник имеет определенный паттерн ротации позвонков с преобладанием поворота вправо на среднегрудном уровне. В их работе были проанализированы самые распространенные типы деформаций идиопатического сколиоза у подростков, чтобы определить сопоставимые модели, которые бы соответствовали преобладающим паттернам вращения в нормальном позвоночнике. Это означает, что в то время, когда начинается декомпенсация по причинам, которые до конца не известны, деформация позвоночника развивается уже по определенным, запрограммированным тенденциям вращения (Danielsson A.J., Nachemson A.L., 2001).
При сколиозе de novo факторы, которые вызывают асимметричную дегенерацию, приводящую в конечном итоге к нарушениям баланса позвоночника, все еще не определены. Играют ли существующие паттерны ротации роль в развитии дегенеративного сколиоза, также неизвестно, однако в отличие от грудного отдела, поясничные позвонки не показывают очевидной ротации при отклонении от средней линии (Kouwenhoven J.W. et al., 2006). Предполагают, что деформация в результате дегенеративных изменений развивается случайным образом и что возможно появление как левосторонней, так и правосторонней кривизны поясничного дегенеративного сколиоза.
Подобно искривлениями при AIS, которые могут прогрессировать в течение жизни, искривления при дегенеративном сколиозе взрослых (Adult Degenerative Scoliosis - ADS) имеют тенденцию к прогрессированию на 1-6° ежегодно (в среднем 3°) (Pritchett J.W., вortel D.T., 1993).
Статистически детерминированными прогностическими факторами прогрессирования деформации являются искривление позвоночного столба >30° по сobb, ротация позвонка на вершине деформации более II степени, латеролистез >6 а также прохождение линии, соединяющей гребни подвздошных костей, ниже уровня L4 позвонка (Pritchett J.W., вortel D.T., 1993; Yadla S. et al., 2010). Причем нарастание деформации ведет не только к фронтальным нарушениям, но и, в первую очередь, к сагиттальному дисбалансу с формированием плоской спины (Aebi M., 2005). Такие важные у детей и подростков со сколиозами факторы, как возраст и пол, не оказывают влияния на прогрессирование деформации в этой категории больных.
Как уже было отмечено выше, в основе клинических проявлений ADS лежит дегенеративно-дистрофический процесс, поэтому его симптомы практически ничем не отличаются от таковых у пациентов с ДДЗП. Наиболее часто встречающимися жалобами являются прогрессирующие боли в спине, радикулопатия и нейрогенная хромота (Aebi M., 1988, 2005; Winter R.B. et al., 1988; Albert T.J. et al., 2003; вridwell K.H., 2003).
Процессы старения прогрессивно влияют на все структуры позвоночника, приводя в итоге к развитию дегенеративной нестабильности позвоночно-двигательных сегментов, стенозу позвоночного канала, сколиотической деформации (Lonstein J.E., 1983; Ascani E. Et al., 1986). Учитывая многообразие дегенеративной патологии, определить источник болевого синдрома, как правило, оказывается непросто. Несмотря на то, что взаимоотношения между сколиотической моделью и клинической картиной у пациентов до сих пор до конца не ясны, в мировой литературе содержится множество предположений на этот счет (Bradford D.S., 1988; S.A. Grubb, H.J. Lipscomb et al., 1992; Pateder D.B., Kostuik J.P., 2005).
Некоторые авторы предполагают, что болевой синдром с выпуклой стороны деформации позвоночника обусловлен утомлением группы параспинальных мышц (Weinstein S.L., 1999). Другие авторы утверждают, что данный болевой синдром может быть вызван исключительно артрозом дугоотростчатых суставов (Yadla S. et al., 2010). Боли в области вогнутой стороны деформации наиболее часто связывают с разрушением дугоотростчатых суставов заинтересованной стороны (Vanderpool D.W. et al., 1969) и дегенеративными изменениями межпозвонковых дисков (Silva F.E., Lenke L.G., 2010).
Корешковый характер болевого синдрома обусловлен компрессией невральных структур в результате снижения высоты фораминальных отверстий на вершине деформации или сдавлением корешков грыжами межпозвонковых дисков. Динамическое перерастяжение нервных корешков выпуклой стороны может также быть причиной радикулярных болей (Kostuik J.P., вentivoglio J., 1981). Однако ни одно из этих предположений не имеет в своей основе доказательной базы.
Сложный этиопатогенез, разноречивые мнения о взаимосвязях этих ригидных деформаций и клинической картины, возраст и сопутствующая патология у пациентов определяют весь спектр задач, стоящих перед хирургами.
К факторам, прогнозирующим дальнейшее прогрессирование деформации у лиц с подростковым идиопатическим сколиозом во взрослом возрасте относят: угол Кобба более 300, более чем 2-ая степень ротации позвонка на вершине деформации, латеролистез позвонка более 6 линия, соединяющая гребни подвздошных костей ниже уровня L4 позвонка (Korovessis P. et al., 1994).
Однако все сколиотические деформации позвоночника в определенной стадии развития (во взрослом возрасте) приходят к декомпенсации статики и биомеханики позвоночника.
По современным представлениям сколиоз de novo развивается вследствие появления ассиметричных дегенеративных изменений межпозвонковых дисков и дугоотростчатых суставов (Kobayashi T. et al., 2006; Oskouian R.J. Jr., Shaffrey с.I., 2006; вirknes J.K. et al., 2008).
Таким образом, этиология дегенеративного сколиоза отличается от других видов деформаций позвоночника, таких как идиопатический сколиоз у подростков и вторичный сколиоз на фоне нейромышечной патологии. Кроме того, дегенеративный сколиоз развивается, как правило, в поясничном отделе позвоночника, где дегенеративные изменения встречаются чаще всего, тогда как при нервно-мышечном и идиопатическом сколиозе основная дуга деформации выявляется, как правило, в грудном или грудопоясничном отделах.
J.W. Kouwenhoven с соавторами (2006) в своем исследовании показали, что нормальный позвоночник имеет определенный паттерн ротации позвонков с преобладанием поворота вправо на среднегрудном уровне. В их работе были проанализированы самые распространенные типы деформаций идиопатического сколиоза у подростков, чтобы определить сопоставимые модели, которые бы соответствовали преобладающим паттернам вращения в нормальном позвоночнике. Это означает, что в то время, когда начинается декомпенсация по причинам, которые до конца не известны, деформация позвоночника развивается уже по определенным, запрограммированным тенденциям вращения (Danielsson A.J., Nachemson A.L., 2001).
При сколиозе de novo факторы, которые вызывают асимметричную дегенерацию, приводящую в конечном итоге к нарушениям баланса позвоночника, все еще не определены. Играют ли существующие паттерны ротации роль в развитии дегенеративного сколиоза, также неизвестно, однако в отличие от грудного отдела, поясничные позвонки не показывают очевидной ротации при отклонении от средней линии (Kouwenhoven J.W. et al., 2006). Предполагают, что деформация в результате дегенеративных изменений развивается случайным образом и что возможно появление как левосторонней, так и правосторонней кривизны поясничного дегенеративного сколиоза.
Подобно искривлениями при AIS, которые могут прогрессировать в течение жизни, искривления при дегенеративном сколиозе взрослых (Adult Degenerative Scoliosis - ADS) имеют тенденцию к прогрессированию на 1-6° ежегодно (в среднем 3°) (Pritchett J.W., вortel D.T., 1993).
Статистически детерминированными прогностическими факторами прогрессирования деформации являются искривление позвоночного столба >30° по сobb, ротация позвонка на вершине деформации более II степени, латеролистез >6 а также прохождение линии, соединяющей гребни подвздошных костей, ниже уровня L4 позвонка (Pritchett J.W., вortel D.T., 1993; Yadla S. et al., 2010). Причем нарастание деформации ведет не только к фронтальным нарушениям, но и, в первую очередь, к сагиттальному дисбалансу с формированием плоской спины (Aebi M., 2005). Такие важные у детей и подростков со сколиозами факторы, как возраст и пол, не оказывают влияния на прогрессирование деформации в этой категории больных.
Как уже было отмечено выше, в основе клинических проявлений ADS лежит дегенеративно-дистрофический процесс, поэтому его симптомы практически ничем не отличаются от таковых у пациентов с ДДЗП. Наиболее часто встречающимися жалобами являются прогрессирующие боли в спине, радикулопатия и нейрогенная хромота (Aebi M., 1988, 2005; Winter R.B. et al., 1988; Albert T.J. et al., 2003; вridwell K.H., 2003).
Процессы старения прогрессивно влияют на все структуры позвоночника, приводя в итоге к развитию дегенеративной нестабильности позвоночно-двигательных сегментов, стенозу позвоночного канала, сколиотической деформации (Lonstein J.E., 1983; Ascani E. Et al., 1986). Учитывая многообразие дегенеративной патологии, определить источник болевого синдрома, как правило, оказывается непросто. Несмотря на то, что взаимоотношения между сколиотической моделью и клинической картиной у пациентов до сих пор до конца не ясны, в мировой литературе содержится множество предположений на этот счет (Bradford D.S., 1988; S.A. Grubb, H.J. Lipscomb et al., 1992; Pateder D.B., Kostuik J.P., 2005).
Некоторые авторы предполагают, что болевой синдром с выпуклой стороны деформации позвоночника обусловлен утомлением группы параспинальных мышц (Weinstein S.L., 1999). Другие авторы утверждают, что данный болевой синдром может быть вызван исключительно артрозом дугоотростчатых суставов (Yadla S. et al., 2010). Боли в области вогнутой стороны деформации наиболее часто связывают с разрушением дугоотростчатых суставов заинтересованной стороны (Vanderpool D.W. et al., 1969) и дегенеративными изменениями межпозвонковых дисков (Silva F.E., Lenke L.G., 2010).
Корешковый характер болевого синдрома обусловлен компрессией невральных структур в результате снижения высоты фораминальных отверстий на вершине деформации или сдавлением корешков грыжами межпозвонковых дисков. Динамическое перерастяжение нервных корешков выпуклой стороны может также быть причиной радикулярных болей (Kostuik J.P., вentivoglio J., 1981). Однако ни одно из этих предположений не имеет в своей основе доказательной базы.
Сложный этиопатогенез, разноречивые мнения о взаимосвязях этих ригидных деформаций и клинической картины, возраст и сопутствующая патология у пациентов определяют весь спектр задач, стоящих перед хирургами.
К факторам, прогнозирующим дальнейшее прогрессирование деформации у лиц с подростковым идиопатическим сколиозом во взрослом возрасте относят: угол Кобба более 300, более чем 2-ая степень ротации позвонка на вершине деформации, латеролистез позвонка более 6 линия, соединяющая гребни подвздошных костей ниже уровня L4 позвонка (Korovessis P. et al., 1994).
|
|
Эпидемиология
Частота заболеваемости сколиозом составляет 0,01 на 1000 у мужчин и 0,06 на 1000 - у женщин. В среднем по обоим полам она составляет 0,04 случаев на 1000 населения. По другим данным, эта цифра достигает 14,5 у мужчин и 21,1 - у женщин, а в среднем для обоих полов равна 18,2 на 1000 населения. Дегенеративный сколиоз взрослых (ADS) - распространенная проблема среди пожилых. И с увеличением среднего возраста населения распространённость ADS прогрессивно растет. По данным различных авторов частота ADS колеблется от 2% до 68% среди популяции старше 60 лет (Schwab F. et al., 2005; Kobayashi T. et al., 2006; Jimbo S. et al., 2012). 70 лет - средняя продолжительность жизни в 2012 году. По оценкам ВОЗ, население мира в возрасте 60 лет и старше насчитывало в 2000 году 600 миллионов человек, что почти втрое превышало численность этой возрастной группы в 1950 году (205 миллионов человек). В 2009 году она превысила 737 миллионов человек, а к 2050 году составит более 2 миллиардов человек, еще раз утроившись за период времени в 50 лет. В России в 2012 году 18,6% населения (26,6 миллионов человек) старше 60 лет (WHO, 2012).
По Aebi имеется 4 типа сколиоза у взрослых. Тип 1 - первичный дегенеративный сколиоз (сколиоз «de novo»). Тип 2 - прогрессирующий идиопатический сколиоз у взрослых. Тип 3 - вторичный дегенеративный сколиоз (перекос таза в связи с разной длиной ног, заболевания тазобедренных суставов, аномалии пояснично-крестцового сочленения, вторичные дегенеративные изменения у пациентов с нейромускулярными аномалиями или врожденный сколиоз). Тип 4 - вторичный сколиоз, ассоциированный с метаболическими заболеваниями костей (остеопороз, ревматоидный артрит ) (Aebi M., 2005).
По Aebi имеется 4 типа сколиоза у взрослых. Тип 1 - первичный дегенеративный сколиоз (сколиоз «de novo»). Тип 2 - прогрессирующий идиопатический сколиоз у взрослых. Тип 3 - вторичный дегенеративный сколиоз (перекос таза в связи с разной длиной ног, заболевания тазобедренных суставов, аномалии пояснично-крестцового сочленения, вторичные дегенеративные изменения у пациентов с нейромускулярными аномалиями или врожденный сколиоз). Тип 4 - вторичный сколиоз, ассоциированный с метаболическими заболеваниями костей (остеопороз, ревматоидный артрит ) (Aebi M., 2005).
Классификация
• В зависимости от происхождения.
1 группа - сколиозы миопатического происхождения.
2 группа - сколиозы неврогенного происхождения.
3 группа - диспластические сколиозы.
4 группа - рубцовые сколиозы.
5 группа - травматические сколиозы.
6 группа - идиопатические сколиозы.
• По форме искривления.
С-образный сколиоз (с одной дугой искривления).
S-образный сколиоз (с двумя дугами искривления).
Σ- образный сколиоз (с тремя дугами искривления).
По локализации искривления.
- шейно-грудной сколиоз (вершина искривления на уровне Th3 - Th4);
- грудной сколиоз (вершина искривления на уровне Th8 - Th9);
- грудопоясничный сколиоз (вершина искривления на уровне Th11 - Th12);
- поясничный сколиоз (вершина искривления на уровне L1 - L2);
- пояснично-крестцовый сколиоз (вершина искривления на уровне L5 - S1).
По изменению статической функции позвоночника.
- компенсированная (уравновешенная) форма сколиоза (осевая вертикальная линия, опущенная от верхушки остистого отростка С7 позвонка, проходит через межягодичную складку);
- некомпенсированная (неуравновешенная) форма сколиоза (осевая вертикальная линия, опущенная от верхушки остистого отростка С7 позвонка, отклоняется в сторону и не проходит через межягодичную складку).
Рентгенологическая классификация (согласно приказам МО РФ).
1 степень сколиоза. Угол сколиоза 1°- 10°.
2 степень сколиоза. Угол сколиоза 11°- 25°.
3 степень сколиоза. Угол сколиоза 26°- 50°.
4 степень сколиоза. Угол сколиоза> 50°.
Клинико-рентгенологическая классификация сколиоза (по В. Д. Чаклину).
1 степень сколиоза Слабо выраженное искривление позвоночника во фронтальной плоскости, исчезающее в горизонтальном положении. Асимметрия надплечий и лопаток при шейно-грудном и грудном сколиозе и талии при поясничном сколиозе, асимметрия мышц на уровне дуги искривления. Угол сколиотической дуги 175°- 170°( угол сколиоза 5°- 10°).
2 степень сколиоза Искривление позвоночника, более выраженное, и не исчезает полностью при его разгрузке, имеется небольшая компенсаторная дуга и небольшой реберный горб. Угол сколиотической дуги 169°- 150°( угол сколиоза 11°- 30°).
3 степень сколиоза Значительное искривление позвоночника во фронтальной плоскости с компенсаторной дугой, выраженной деформацией грудной клетки и большим реберным горбом. Туловище отклонено в сторону основной сколиотической дуги. Коррекция при разгрузке позвоночника незначительная. Угол сколиотической дуги 149°- 120°( угол сколиоза 31°- 60°).
4 степень сколиоза. Резко выраженный фиксированный кифосколиоз. Нарушение функции сердца и легких. Угол сколиотической дуги <120°( угол сколиоза >60°).
Классификация сколиоза по Коббу.
1 группа. Миопатические сколиозы. Развиваются из-за слабо развитых мышц и связок спины. В эту группу относят и рахитические формы недуга, часто поражающие мышечную и нервную ткань.
2 группа. Неврогенные сколиозы. В данную группу относят все сколиозы, вызванные изменением нервной ткани в результате радикулита, инфекционных заболеваний (например, полиомиелита), спастического паралича, нейрофиброматоза и прочих причин.
3 группа. Сколиозы, вызванные патологией развития костной ткани рёбер и позвонков. Обычно такие сколиозы носят врождённый характер.
4 группа. Сколиотические формирования, появляющиеся в результате разнообразных заболеваний грудной клетки.
5 группа. В этой группе собраны все сколиозы, происхождение которых не изучено медициной. Их принято называть идиопатическими.
По Aebi имеется 4 типа сколиоза у взрослых:
Тип 1 - первичный дегенеративный сколиоз (сколиоз «de novo»).
Тип 2 - прогрессирующий идиопатический сколиоз у взрослых.
Тип 3 - вторичный дегенеративный сколиоз (перекос таза в связи с разной длиной ног, заболевания тазобедренных суставов, аномалии пояснично-крестцового сочленения, вторичные дегенеративные изменения у пациентов с нейромускулярными аномалиями или врожденный сколиоз).
Тип 4 - вторичный сколиоз, ассоциированный с метаболическими заболеваниями костей (остеопороз, ревматоидный артрит и другие).
9. Классификация деформаций у взрослых по Schwab SRS.
10. По изменению степени деформации в зависимости от нагрузки на позвоночник:
- нефиксированный (нестабильный) сколиоз;
- фиксированный (стабильный) сколиоз.
11. По клиническому течению:
- непрогрессирующий сколиоз;
- прогрессирующий сколиоз.
1 группа - сколиозы миопатического происхождения.
2 группа - сколиозы неврогенного происхождения.
3 группа - диспластические сколиозы.
4 группа - рубцовые сколиозы.
5 группа - травматические сколиозы.
6 группа - идиопатические сколиозы.
• По форме искривления.
С-образный сколиоз (с одной дугой искривления).
S-образный сколиоз (с двумя дугами искривления).
Σ- образный сколиоз (с тремя дугами искривления).
По локализации искривления.
- шейно-грудной сколиоз (вершина искривления на уровне Th3 - Th4);
- грудной сколиоз (вершина искривления на уровне Th8 - Th9);
- грудопоясничный сколиоз (вершина искривления на уровне Th11 - Th12);
- поясничный сколиоз (вершина искривления на уровне L1 - L2);
- пояснично-крестцовый сколиоз (вершина искривления на уровне L5 - S1).
По изменению статической функции позвоночника.
- компенсированная (уравновешенная) форма сколиоза (осевая вертикальная линия, опущенная от верхушки остистого отростка С7 позвонка, проходит через межягодичную складку);
- некомпенсированная (неуравновешенная) форма сколиоза (осевая вертикальная линия, опущенная от верхушки остистого отростка С7 позвонка, отклоняется в сторону и не проходит через межягодичную складку).
Рентгенологическая классификация (согласно приказам МО РФ).
1 степень сколиоза. Угол сколиоза 1°- 10°.
2 степень сколиоза. Угол сколиоза 11°- 25°.
3 степень сколиоза. Угол сколиоза 26°- 50°.
4 степень сколиоза. Угол сколиоза> 50°.
Клинико-рентгенологическая классификация сколиоза (по В. Д. Чаклину).
1 степень сколиоза Слабо выраженное искривление позвоночника во фронтальной плоскости, исчезающее в горизонтальном положении. Асимметрия надплечий и лопаток при шейно-грудном и грудном сколиозе и талии при поясничном сколиозе, асимметрия мышц на уровне дуги искривления. Угол сколиотической дуги 175°- 170°( угол сколиоза 5°- 10°).
2 степень сколиоза Искривление позвоночника, более выраженное, и не исчезает полностью при его разгрузке, имеется небольшая компенсаторная дуга и небольшой реберный горб. Угол сколиотической дуги 169°- 150°( угол сколиоза 11°- 30°).
3 степень сколиоза Значительное искривление позвоночника во фронтальной плоскости с компенсаторной дугой, выраженной деформацией грудной клетки и большим реберным горбом. Туловище отклонено в сторону основной сколиотической дуги. Коррекция при разгрузке позвоночника незначительная. Угол сколиотической дуги 149°- 120°( угол сколиоза 31°- 60°).
4 степень сколиоза. Резко выраженный фиксированный кифосколиоз. Нарушение функции сердца и легких. Угол сколиотической дуги <120°( угол сколиоза >60°).
Классификация сколиоза по Коббу.
1 группа. Миопатические сколиозы. Развиваются из-за слабо развитых мышц и связок спины. В эту группу относят и рахитические формы недуга, часто поражающие мышечную и нервную ткань.
2 группа. Неврогенные сколиозы. В данную группу относят все сколиозы, вызванные изменением нервной ткани в результате радикулита, инфекционных заболеваний (например, полиомиелита), спастического паралича, нейрофиброматоза и прочих причин.
3 группа. Сколиозы, вызванные патологией развития костной ткани рёбер и позвонков. Обычно такие сколиозы носят врождённый характер.
4 группа. Сколиотические формирования, появляющиеся в результате разнообразных заболеваний грудной клетки.
5 группа. В этой группе собраны все сколиозы, происхождение которых не изучено медициной. Их принято называть идиопатическими.
По Aebi имеется 4 типа сколиоза у взрослых:
Тип 1 - первичный дегенеративный сколиоз (сколиоз «de novo»).
Тип 2 - прогрессирующий идиопатический сколиоз у взрослых.
Тип 3 - вторичный дегенеративный сколиоз (перекос таза в связи с разной длиной ног, заболевания тазобедренных суставов, аномалии пояснично-крестцового сочленения, вторичные дегенеративные изменения у пациентов с нейромускулярными аномалиями или врожденный сколиоз).
Тип 4 - вторичный сколиоз, ассоциированный с метаболическими заболеваниями костей (остеопороз, ревматоидный артрит и другие).
9. Классификация деформаций у взрослых по Schwab SRS.
| Типы дуг | Сагиттальные модификаторы |
| Т: Только грудная дуга с поясничной дугой <30о | Разница между PI и LL 0: в пределах 10о +: умеренная 10-20о ++: явная> 20о |
| L: грудо-поясничная / только поясничная с грудной дугой <30о | Глобальное смещение 0: SVA <4 см +: SVA 4 -9,5 см ++: SVA> 9,5 см |
| D: двойная дуга с T и L дугой> 30о | Наклон таза (PT) 0: PT <20о +: PT 20 - 30о ++: PT> 30о |
| N: без деформации все дуги <30о |
10. По изменению степени деформации в зависимости от нагрузки на позвоночник:
- нефиксированный (нестабильный) сколиоз;
- фиксированный (стабильный) сколиоз.
11. По клиническому течению:
- непрогрессирующий сколиоз;
- прогрессирующий сколиоз.
|
|
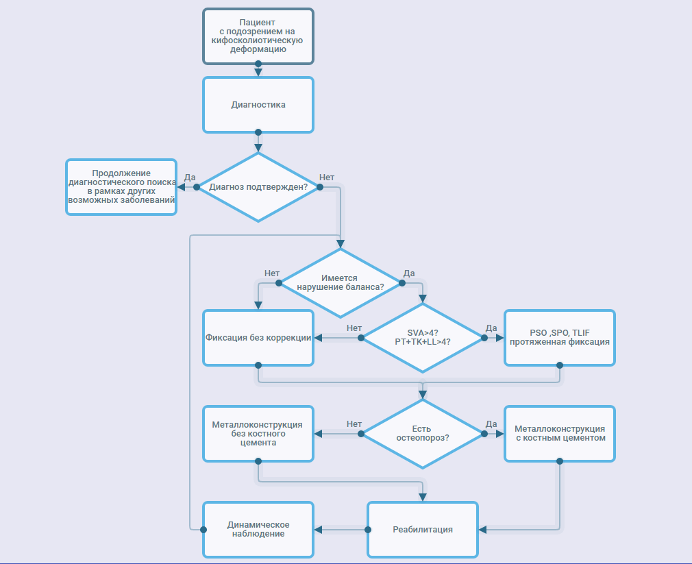
Диагностика
2,1 Жалобы и анамнез.
• При обследовании пациента рекомендован тщательный сбор анамнеза и проведение клинического осмотра [1,2, 3, 4].Уровень убедительности рекомендаций А (уровень достоверности доказательств - 1).
Комментарии. Кифосколиотическая деформация у взрослых пациентов возникает в грудном и поясничном отделах позвоночника, с теми же основными внешними проявлениями, что и у подростков - асимметрия плеч, реберный горб или выпячивание в нижней части спины на стороне искривления, сутулость. Деформация может прогрессировать в старости из-за дегенерации межпозвоночных дисков и/или сагиттального дисбаланса. Кроме того, артрит поражает межпозвоночные фасеточные суставы (спондилоартроз) и приводит к образованию остеофитов [1, 2].
Симптомы у взрослых с кифосколиотической деформацией позвоночника более выражены, чем у подростков. Этому способствуют дегенеративные изменения в межпозвоночных дисках и фасеточных суставах, приводящих к сужению отверстий через которые проходят нервные структуры (стеноз позвоночного канала) и повышенной нагрузке на фасеточные межпозвоночные суставы. Пациенты могут иметь различные симптомы, которые могут привести к постепенной потере функции (инвалидизации). Боль и скованность в грудном и поясничном отделах позвоночника - самые распространенные симптомы. Онемение, судороги, и стреляющая боль в ногах возникает из-за защемления нервов. Усталость - результат напряжения мышц спины и ног. Некоторым пациентам наклон вперед, позволяет увеличить пространство позвоночного канала и отверстий, через которые выходят нервы. Тем самым наклон вперед (к примеру, опора на тележку в магазине) облегчает болевой синдром. Другие могут наклоняться вперед из-за потери их физиологического изгиба (лордоз) в поясничном отделе позвоночника (синдром прямой спины) и усиления грудного искривления (кифоза). Пациенты компенсируют дисбаланс (наклон вперед) сгибая бедра и колени, чтобы попытаться сохранить вертикальное положение [1, 3].
Сбор анамнеза при кифосколиотической деформации у взрослых подразумевает тщательный расспрос о текущей или проводимой ранее консервативной терапии, сопутствующих заболеваниях и хирургических вмешательствах на позвоночнике [3, 4].
2,2 Физикальное обследование.
• Рекомендовано обратить внимание на следующие диагностические критерии:• Оценка общего физического состояния, роста и массы тела.
• Оценка походки, соотношения длины туловища к длине конечностей, ассиметрии надплечий, перекоса таза, выраженности шейного лордоза, грудного кифоза, поясничного лордоза, положения крестца, положения таза, положения нижних углов лопаток, линии отвеса от остистого отростка С7 позвонка, выраженности реберного горба. Также оценивается сторона, локализация и протяжённость сколиотической деформации, сколиотическое противоискривление, движения в шейном, грудном и поясничном отделах позвоночника.
• У некоторых пациентов определяется локальная болезненность при пальпации и перкуссии остистых отростков позвоночника и в паравертебральных точках. Часто отмечается напряжение паравертебральных мышц - так называемый «симптом вожжей»[ 3, 4].
• У пациентов с неврологическим дефицитом необходима оценка неврологического статуса для определения уровней декомпрессии при хирургическом лечении. Для оценки неврологического статуса проводится стандартное неврологическое обследование с определением силы и чувствительности в конечностях, оценка физиологических рефлексов и выявление патологических знаков, определение симптомов натяжения периферических нервов и корешков, исследование тонуса мышц и объема движений в конечностях [3].
2,3 Лабораторная диагностика.
• Рекомендован стандартный комплекс лабораторных исследований, включающий в себя клинический и биохимический анализы крови, общий анализ мочи, коагулограмму, определение маркеров гепатита и сифилиса, группы крови и резус-фактора [3, 5, 4, 6].Уровень убедительности рекомендаций А (уровень достоверности доказательств - 1).
Комментарии. Данные анализы назначаются с целью оценки состояния внутренних органов и систем пациента.
• При кифосколиотической деформации на фоне болезни Бехтерева рекомендовано проводить анализы на HLA-B27, повышение СОЭ, С-реактивный белок, сиаловых кислот, фибриногена, α-1, α-2 и γ-глобулинов (в активной фазе заболевания) [3].
Уровень убедительности рекомендаций в (уровень достоверности доказательств - 2b).
Комментарии. Изменения иммунологического статуса у больных болезнью Бехтерева отражают степень иммуновоспалительной фазы заболевания, что может является противопоказанием к оперативному лечению.
2,4 Инструментальная диагностика.
• Рентгенография позвоночника рекомендуется как наиболее информативный метод в диагностике и оценке кифосколиотической деформации [1, 4, 7, 8, 9, 10].Уровень убедительности рекомендаций А (уровень достоверности доказательств - 1).
Комментарии. Анализ рентгенограмм позволял определить наличие и степень деформации позвоночника, признаки дегенеративно-дистрофических изменений, уровень преимущественного поражения, функциональные возможности заинтересованного отдела позвоночника. Функциональные пробы позволяют выявить нестабильность позвоночно-двигательных сегментов и сужение межпозвонковых промежутков.
На рентгенограмме в полный рост в положении стоя в переднезадней проекции определяют нейтральные и стабильные позвонки, вершину деформации. Сагиттальный баланс позвоночника связан с балансом тела. Гравитационная линия коррелирует с отвесом, проходящим из с7 позвонка. Поэтому в клинической практике оценки сагиттального баланса принято оценивать на рентгенограммах в полный рост именно отвес из с7 позвонка и его отклонение от заднего края замыкательной пластинки S1 позвонка. Шейный (С2-Th1) и поясничный лордоз (L1-S1), грудной кифоз (Th4-Th12) оцениваются с помощью угла Кобба.
Также оцениваются позвоночно-тазовые соотношения для анализа глобального нарушения баланса туловища. Среди этих параметров выделяют следующие:
Тазовый угол - это угол между линией, соединяющей центр верхней замыкательной пластинки S1 позвонка и центр головки бедра (либо середина линии между центрами головок бедренной кости), и перпендикуляром из центра верхней замыкательной пластинки S1 позвонка; наклон таза к вертикали - это угол между линией, соединяющей центр верхней замыкательной пластинки S1 позвонка и центр головки бедра (либо середина линии между центрами головок бедренной кости), и вертикальной линией; наклон крестца к горизонтали - это угол между линией, параллельной верхней замыкательной пластинки S1 позвонка, и горизонтальной линией.
• Магнитно-резонансная томография рекомендована при наличии у пациента неврологического дефицита [7, 11].
Уровень убедительности рекомендаций А (уровень достоверности доказательств - 1).
Комментарии. Достоинствами МРТ являются неинвазивность, отсутствие лучевой нагрузки, высокое разрешение и широкое поле изображения, возможность получения срезов любой ориентации, визуализация содержимого дурального мешка, корешковых каналов, околопозвоночной зоны, а также всех мягкотканных элементов зоны сканирования. Данное обследование позволяет выявлять не только наличие, положение и степень сужения позвоночного канала, а также гипертрофию и другие патологические изменения структур, непосредственно ответственных за стенозирование позвоночного канала.
• Для 3D моделирования и визуального представления деформации пациентам рекомендовано выполнять компьютерную томографию с 3D реконструкцией [12, 2].
Уровень убедительности рекомендаций в (уровень достоверности доказательств - 2b).
• Пациентам пожилого возраста и при наличии в анамнезе патологических переломов рекомендовано выполнять остеоденситометрию [11].
Уровень убедительности рекомендаций С (уровень достоверности доказательств - 4).
Комментарии. Рентгеновская денситометрия - метод определения минеральной плотности костной ткани, применяемый для измерения в ней содержания кальция, основного структурного элемента кости. Сопутствующие патологические переломы позвонков на фоне остеопороза, а также проблемы фиксации позвоночника при данной патологии обязывают выполнять это исследование в предоперационном периоде [13].
• Оценку функции внешнего дыхания рекомендовано выполнять при наличии деформации грудной клетки, реберного горба или одышки [10,14].
Уровень убедительности рекомендаций С (уровень достоверности доказательств - 3).
|
|
Лечение
3,1 Консервативное лечение.
• Консервативное лечение не рекомендуется в качестве метода выбора при ведении пациентов с кифосколиотическими деформациями позвоночника [1,15,16].Уровень убедительности рекомендаций А (уровень достоверности доказательств - 1).
Комментарии: консервативное лечение, включающее в себя корсетотерапию, физиотерапевтическое лечение и лечебную физкультуру может быть использовано при наличии абсолютных противопоказаний к оперативному лечению и отказе пациента от хирургического вмешательства.
3,2 Хирургическое лечение.
Показания к хирургическому лечению [1,17,10]:• Наличие вертеброгенного болевого синдрома на фоне кифосколиотической деформации;
• Наличие неврологического дефицита на фоне кифосколиотической деформации;
• Декомпенсация статики и биомеханики позвоночника;
• Появление кардио-респираторных осложнений;
• Ухудшение качества жизни больных;
• Устранения синдрома «плоской» спины;
• Идиопатический или дегенеративный сколиозы грудного и пояснично-крестцового отделов позвоночника, вне зависимости от степени мобильности сколиотической деформации;
• Распространенные вторичные дегенеративные изменения в позвоночнике на фоне кифосколиотической деформации;
• Перелом или нестабильность элементов ранее установленной металлоконструкции, в ходе коррекции сколиотической деформации.
Цели лечения [17,11,10]:
• Восстановление физиологического сагиттального и фронтального профилей позвоночника;
• Декомпрессия неврологических структур;
• Купирование вертеброгенного болевого синдрома;
• Регресс неврологического дефицита.
Противопоказания к хирургическому лечению [5,18,19]:
Активный инфекционный процесс, исключающий имплантацию транспедикулярных систем;
Декомпенсация сердечно-сосудистой, дыхательной систем, обострение хронической соматической патологии.
• Оперативное лечение рекомендуется в качестве метода выбора при ведении пациентов с кифосколиотическими деформациями позвоночника [1,17,13,11].
Уровень убедительности рекомендаций А (уровень достоверности доказательств - 1).
Комментарии: планирование хирургической коррекции кифосколиотической деформации позвоночника за исключением общехирургических моментов включает в себя: оценку деформации, планирование коррекции деформации, выбор типа остеотомии и планирование фиксации.
Суммарный алгоритм планирования коррекции деформации в зависимости от типа деформации представлен в таблице 1.
Таблица 1. Алгоритм планирования коррекции деформации по Lamartina с. и вerjano P.
| Деформация | Коррекция | Фиксация |
| Шейный кифоз | Остеотомия при ригидной деформации. Многоуровневый передний релиз при подвижной деформации | Задняя фиксация |
| Грудной кифоз | Коррекция кифоза до физиологического (40,60 ± 100) | С Th2 до сагиттально стабильного позвонка (Cho KJ et al. 2009) |
| Грудо-поясниный кифоз | Коррекция кифоза до нейтральной позиции Th11-L2 | Сегментарный кифоз - минимальная фиксация. Регионарный кифоз - весь грудопоясничный отдел. |
| Поясничный кифоз | Коррекция лордоза до физиологического (60,90 ± 120) | Сегментарный кифоз - минимальная фиксация. Регионарный кифоз - фиксация до L2-Th10. |
| Нижнепоячничный кифоз | Коррекция лордоза до физиологического (60,90 ± 120) | Фиксация и восстановление сегментов L4-S1. Фиксация краниальней по мере надобности. |
| Глобальный кифоз | Коррекция кифоза и лордоза до физиологических величин | Th2-Таз |
| Тазовый кифоз | Исключить патологию ТБС и нейрогенные заболевания (Паркинсон, дистония) |
Восстановление сагиттального и фронтального баланса позвоночника осуществляется за счет использования систем транспедикулярной фиксации, выполнения мобилизирующих вмешательств и остеотомий позвоночного столба.
Для расчета идеального сагиттального баланса применяется множество формул, основанных на позвоночно-тазовых параметрах и возрасте пациентов. Формулы расчёта представлены в таблице 2.
Таблица 2. Расчёт сагиттального баланса.
| Методика | Авторы |
| LL = (PI/r) - TK (<60 y/o, r = -2,57, >60 y/o, r = -5,45) | Neal с et al. J Neurosurg Spine 2011 |
| LL = -(PI + 10°) при большом PI; TK = -(PI + 15°) LL ≤ 45° - TK - PI | Rose P et al. Spine 2009 |
| LL = -(32,56°+ PI x 0,54) при малом PI | Legaye J, Duval-Beaupere G. Acta Orthop вelg 2005 |
| PT = 0,37 x PI - 7 | Vialle R et al. J вone Joint Surg 2005 |
| PT = 1,14+0,71 x PI -0,52 x LL - 0,19 x TK SVA = -52,87 + (5,90xPI) -( 5,13xLL) -( 4,45xPT) -(2,09xTK) + (0,566xВозраст) | Lafage V et al. Spine 2011 |
| TPA ≤ 20° | Ryan D et al. Spine 2014 |
| Угол трансляции с7 позвонка (техника FBI (full balance integrated) | Le Huec JC et al. Eur Spine J 2011 |
• Оперативное лечение с применением систем транспедикулярной фиксации из заднего доступа рекомендуется в качестве метода выбора у взрослых пациентов с кифосколиотическими деформациями позвоночника [1,13,11].
Уровень убедительности рекомендаций А (уровень достоверности доказательств - 1).
Комментарии: Задний доступ дает возможность широкого и безопасного обнажения позвоночника на всем его протяжении, позволяет достигнуть полноценной декомпрессии неврологических структур, мобилизации основной сколиотической дуги и коррекции деформации. При этом для увеличения мобильности в основной сколиотической дуге, больным производится резекция дугоотростчатых суставов, головок ребер и реберно-поперечных сочленений. Применение транспедикулярных винтов для коррекции деформаций позвоночника высокоэффективный и достаточно безопасный метод, но технически достаточно сложный и требует высокой профессиональности хирурга. Для минимизации осложнений, связанных с этой манипуляцией рекомендовано применение трехплоскостной реконструкции и навигационных технологий.
• При ригидных деформациях грудного и поясничного отделов позвоночника, в том числе болезни Шейермана-Мау и анкилозирующего спондилита (болезнь Бехтерева) для мобилизации основной дуги деформации рекомендована остеотомия Смит-Петерсена (Smith-Petersen osteotomy, SPO) и ее модификация Ponte [12,6].
Уровень убедительности рекомендаций в (уровень достоверности доказательств - 2a).
Комментарии: Суть данной техники состояла в том, что коррекция кифотического компонента деформации происходит после выполнения остеотомии за счет сжатия задних структур позвоночника, и одновременного увеличения высоты межтелового пространства в передней части межпозвонкового диска, без повреждения передней продольной связки.
Показания:
• Коррекция пологой деформации позвоночника;
• Коррекция ригидного сагиттального и фронтального дисбаланса;
• Коррекция баланса через мобилизацию сегментов.
Важные особенности при приведении SPO:
• Остеотомией каждого сегмента можно достигнуть от 10 до 15 градусов коррекции.
• Пологие деформации легче поддаются коррекции с SPO, чем угловые.
• Существует риск развития псеводоартроза и других послеоперационных осложнений.
• Адекватность коррекции определяется размерами проведенной остеотомии.
• В случае выраженного спондилеза, наличия остеофитных «мостиков» между телами позвонков, а также существенного снижения межтелового промежутка данный тип мобилизации позвоночника будет малоэффективным.
• При ригидных деформациях грудного и поясничного отделов позвоночника, с выраженным кифотическим компонентом для мобилизации основной дуги деформации рекомендована остеотомия ножек позвонка (pedicle subtraction osteotomy - PSO) [3,6].
Уровень убедительности рекомендаций в (уровень достоверности доказательств - 2a).
Комментарии: Суть данной техники состояла в том, что при PSO осуществляется пересечение дуги и дугоотростчатых суставов, с последующей клиновидной резекцией тела позвонка.
Показания:
• Ригидная сагиттальная деформация;
• Коррекция деформации до 35 градусов;
• Неэффективность консервативного лечения и рентгенологически подтвержденная прогрессия деформации;
• Прогрессирование деформации после предыдущей операции, вторичный псевдоартроз или осложнения на смежном сегменте, после проведенной раннее фиксации.
Размер клиновидной резекции тела позвонка зависит от необходимой степени коррекции. При коррекции сколиотических деформаций применяется ассиметричная PSO, больший объем клиновидной резекции осуществляется на выпуклой стороне деформации. В заключении клин сводится при помощи предварительно отмоделированных стержней и затем фиксируется. Это позволяет осуществлять коррекцию деформации во фронтальной и сагиттальной плоскостях. Если PSO осуществляется на уровне L3 позвонка или ниже, рекомендовано выполнять металлофиксацию включая крестец, а возможно и подвздошные кости.
Важные особенности при приведении PSO:
• Возможна серьезная кровопотеря;
• Во время закрытия остеотомии возможно развитие стеноза на уровень выше или ниже. В этом случае необходима декомпрессия;
• Если невозможно закрыть остеотомию необходимо использовать костную крошку или искусственную кость.
• При выраженных сегментарных сколиотических деформациях грудного отдела позвоночника рекомендована задняя резекция тел позвонков (pVCR) [5,6].
Уровень убедительности рекомендаций в (уровень достоверности доказательств - 2a).
Комментарии: Суть данной техники состоит в том, что при pVCR осуществляется не только удаление задних элементов позвонка, но и последующее удаление тела позвонка. После окончательной резекции тела позвонка выполняются манипуляции, направленные на коррекцию сколиотической деформации - в межтеловой дефект производится установка имплантов (сетка-мэш, лифт-кейдж, костный цемент, алло- или аутотрансплантат).
Показания:
• Врождённый угловой кифоз;
• Полупозвонок;
• Декомпенсация сагиттальной оси и нарушение баланса во фронтальной плоскости;
• Значительная угловая деформация грудного отдела;
• Спондилоптоз L5.
• При выраженных ригидных сколиотических деформациях грудного отдела позвоночника рекомендованы вентральные мобилизирующие вмешательства [5,7,6].
Уровень убедительности рекомендаций в (уровень достоверности доказательств - 2b).
Комментарии: Суть метода заключается в тотальной дискэктомии с удалением пульпозного ядра, фиброзного кольца, обработкой замыкающих пластинок позвонков до «кровяной росы» и резекции головок ребер из трансторакального доступа.
В последнее время более активно стала использоваться эндоскопическая техника при вентральной мобилизации сколиотической деформации грудного отдела позвоночника. Такая тактика позволяет снизить объем кровопотери во время операции и существенно уменьшить интервал между хирургическими этапами.
• При определении протяженности фиксации при грудных деформациях рекомендуется включать все позвонки, входящие в первичную дугу [11,10,6].
Уровень убедительности рекомендаций в (уровень достоверности доказательств - 2a).
Комментарии: протяженность фиксации определяется следующими критериями: фиксация должна включать все ротированные позвонки до нейтрального и никогда не заканчиваться на вершине деформации ни во фронтальной, ни в сагиттальной плоскостях; при выраженном гипокифозе фиксация может быть продлена на 1-2 уровня краниальнее, что позволяет сформировать кифоз, а для избежания проблемы формирования патологического проксимального кифоза после дорсальной коррекции деформации в зону фиксации необходимо включать все проксимальные уровни, сегментарный кифоз которых превышает 5°.
• При наличии поясничной дуги деформации рекомендуется ее фиксация если она более 50° или недостаточно мобильна [11,6].
Уровень убедительности рекомендаций в (уровень достоверности доказательств - 2a).
Комментарии: при комбинированном сколиозе, когда грудная и поясничная дуги равны или практически равны по величине, большинство авторов предлагают фиксировать обе дуги.
• Рекомендуется с целью полноценной коррекции деформации ригидной поясничной дуги фиксация в таз [20,21].
Уровень убедительности рекомендаций в (уровень достоверности доказательств - 2b).
Комментарии:
Показаниями для фиксации в таз являются:
• Длинные фиксации с включением крестца.
• Нейромышечный сколиоз.
• Дегенеративный сколиоз с дисбалансом.
• Спондилолистез высокой степени.
• Сакрализация L5 позвонка.
3,3 Иное лечение.
• При наличии противопоказаний к оперативному лечению рекомендуется выполнение минимально инвазивных процедур с целью уменьшения выраженности болевого синдром [16].Уровень убедительности рекомендаций с (уровень достоверности доказательств - 4).
Комментарии: В этом случае рекомендовано проведение радиочастотной денервации дугоотросчатых суставов в максимально болезненных отделах позвоночника.
Профилактика осложнений, возникающих в ходе проведения специального лечения (сопроводительная терапия).
• Для профилактики венозных тромбоэмболических осложнений рекомендуется прием прямых и непрямых анткоагулянтов [5].
Уровень убедительности рекомендаций A (уровень достоверности доказательств - 1).
• Для профилактики инфекционных осложнений рекомендуется применение антибактериальных препаратов широкого спектра действия [5].
Уровень убедительности рекомендаций A (уровень достоверности доказательств - 1).
• Для профилактики развития нестабильности металлоконструкции вследствие резорбции костной ткани вокруг винтов у пациентов с сопутствующим остеопорозом рекомендуется фиксацию транспедикулярных конструкций дополнять предварительным введением костного цемента (PMMA) [3].
Уровень убедительности рекомендаций в (уровень достоверности доказательств - 2a).
|
|
Реабилитация и амбулаторное лечение
• Рекомендуется включить в план реабилитационных мероприятий на всем протяжении специального лечения оказание социально-психологической помощи пациенту, а также проведение лечебной кинезиотерапии [11,37].
Уровень убедительности рекомендаций в (уровень достоверности доказательств - 2a).
• При жалобах на сохранении болевого синдрома в послеоперационном периоде, рекомендуется провести базисную консервативную терапию, включающую физиотерапевтическое лечение (магнитотерапия, миоритмстимуляция, лазеротерапия, электрофорез, массаж, остеопатия, иглорефлексотерапия, БОС-терапия), медикаментозную терапию (НПВП, сосудистая и витаминотерапия, нейропротективная терапия), проведение паравертебральных и корешковых блокад [11,37].
Уровень убедительности рекомендаций с (уровень достоверности доказательств - 4).
Уровень убедительности рекомендаций в (уровень достоверности доказательств - 2a).
• При жалобах на сохранении болевого синдрома в послеоперационном периоде, рекомендуется провести базисную консервативную терапию, включающую физиотерапевтическое лечение (магнитотерапия, миоритмстимуляция, лазеротерапия, электрофорез, массаж, остеопатия, иглорефлексотерапия, БОС-терапия), медикаментозную терапию (НПВП, сосудистая и витаминотерапия, нейропротективная терапия), проведение паравертебральных и корешковых блокад [11,37].
Уровень убедительности рекомендаций с (уровень достоверности доказательств - 4).
Профилактика
• Рекомендуется проведение консультации и диспансерного наблюдения травматолога-ортопеда и нейрохирурга пациентам, перенесшим оперативное лечение по поводу кифосколиотической деформация позвоночника [11,37].
Уровень убедительности рекомендаций A (уровень достоверности доказательств - 1a).
• После окончания лечения рекомендуется динамическое наблюдение травматолога-ортопеда и нейрохирурга в течение первого года 1 раз в 6 месяцев, затем 1 раз в год, на протяжении 5 лет [11,37].
Уровень убедительности рекомендаций в (уровень достоверности доказательств - 2a).
Комментарии. Обследование на 1 году диспансерного наблюдения:
1. Обзорная спондилография позвоночника (во весь рост) в 2-х проекциях;
2. КТ оперированного отдела позвоночника;
3. Электронейромиография периферических нервов конечностей;
4. Консультация врача лечебной физкультуры и врача физиотерапевта.
• Рекомендовано лечение и профилактика заболеваний, вызывающих появление кифосколиотической деформации позвоночника [11,37].
Уровень убедительности рекомендаций В (уровень достоверности доказательств - 3).
• Рекомендуется семейное генетическое консультирование при выявлении в роду случаев врожденных или идиопатических кифосколиотических деформаций позвоночника у ближайших родственников [11,37].
Уровень убедительности рекомендаций В (уровень достоверности доказательств - 3).
• Рекомендуется соблюдение ортопедического режима при выполнении бытовых и трудовых физических нагрузок [11,37].
Уровень убедительности рекомендаций В (уровень достоверности доказательств - 3).
Уровень убедительности рекомендаций A (уровень достоверности доказательств - 1a).
• После окончания лечения рекомендуется динамическое наблюдение травматолога-ортопеда и нейрохирурга в течение первого года 1 раз в 6 месяцев, затем 1 раз в год, на протяжении 5 лет [11,37].
Уровень убедительности рекомендаций в (уровень достоверности доказательств - 2a).
Комментарии. Обследование на 1 году диспансерного наблюдения:
1. Обзорная спондилография позвоночника (во весь рост) в 2-х проекциях;
2. КТ оперированного отдела позвоночника;
3. Электронейромиография периферических нервов конечностей;
4. Консультация врача лечебной физкультуры и врача физиотерапевта.
• Рекомендовано лечение и профилактика заболеваний, вызывающих появление кифосколиотической деформации позвоночника [11,37].
Уровень убедительности рекомендаций В (уровень достоверности доказательств - 3).
• Рекомендуется семейное генетическое консультирование при выявлении в роду случаев врожденных или идиопатических кифосколиотических деформаций позвоночника у ближайших родственников [11,37].
Уровень убедительности рекомендаций В (уровень достоверности доказательств - 3).
• Рекомендуется соблюдение ортопедического режима при выполнении бытовых и трудовых физических нагрузок [11,37].
Уровень убедительности рекомендаций В (уровень достоверности доказательств - 3).
Дополнительно
Отрицательно влияют на исход лечения:
• Отказ от проведения рентгенографии в полный рост в положении стоя;
• Отказ от хирургического лечения при выраженной кифосколиотической деформации позвоночника.
• Отсутствия планирования протяженности фиксации и степени коррекции деформации;
• Перелом имплантов и отсутствие формирования костного блока на протяжении фиксации;
• Присоединение инфекционных осложнений.
• Отсутствие реабилитации после хирургического лечения.
• Отказ от проведения рентгенографии в полный рост в положении стоя;
• Отказ от хирургического лечения при выраженной кифосколиотической деформации позвоночника.
• Отсутствия планирования протяженности фиксации и степени коррекции деформации;
• Перелом имплантов и отсутствие формирования костного блока на протяжении фиксации;
• Присоединение инфекционных осложнений.
• Отсутствие реабилитации после хирургического лечения.
Критерии оценки качества медицинской помощи
| № | Критерии качества | Уровень достоверности доказательств | Уровень убедительности рекомендаций | |
| Этап постановки диагноза | ||||
| 1 | Выполнен физикальный и неврологический осмотр | 1b | A | |
| 2 | Выполнена рентгенография пораженных отделов позвоночника | 1b | A | |
| 3 | Выполнено МРТ отдела позвоночника (при неврологическом дефиците) | 1b | A | |
| 4 | Выполнена оценка деформации на основании рентгенограмм в полный рост в положении стоя | 1b | A | |
| 5 | Выполнен общий анализ крови с подсчетом лейкоцитарной формулы, биохимический анализ крови (мочевина, креатинин, общий белок, альбумин, общий билирубин, АЛТ, АСТ, ЛДГ, натрий, калий, хлор), общий анализ мочи | 1b | A | |
| 6 | Выполнена функция внешнего дыхания | 4 | с | |
| • Этап лечения | ||||
| 1 | Выполнена коррекция деформации с использованием остеотомии на основе данных предоперационного планирования | 2a | в | |
| 2 | Выполнено назначение фиксация позвоночника на протяжении деформации | 2a | в | |
| 3 | Выполнена фиксация в тазовые кости при наличии показаний | 1a | A | |
| • Этап проведения реабилитации | ||||
| 1 | Пройден курс лечебной физкультуры с курсом обучения биомеханики движения | 4 | с | |
| 2 | Назначение физиотерапии для облегчения послеоперационного болевого синдрома и восстановления двигательной активности | 4 | с | |
Список литературы
• Aebi M. The adult scoliosis //European Spine Journal. 2005. Vol. 14. 10. P. 925-948.
• Le Huec J.C. The sagittal balance. AO Spine Webinar. 2014.
• вenzel, E.C. Spine surgery, 2-volume set, 3rd edition: techniques, complication avoidance and management. Elsevier Saunders. Philadelphia. 2012. 2248 pages.
• Herkowitz, H.N., Garfin, S.R., Eismont, F.J., вell, G.R., вalderston, R.A. Rothman-Simeone the spine, 6th edition. Elsevier Saunders. Philadelphia. 2011. 2096 pages.
• вettelli G. Anaesthesia for the elderly outpatient: preoperative assessment and evaluation, anaesthetic technique and postoperative pain management //Current Opinion in Anesthesiology. 2010. Vol. 23. 6. P. 726-731.
• Vaccaro AR, вaron EM. Operative techniques: Spine Surgery. Saunders/Elsevier, 2007.
• Kim D., Vaccaro A. et al. Surgical Anatomy and Techniques to the Spine. Elsevier, 2013.
• Mac-Thiong J. M. et al. сan с7 plumbline and gravity line predict health related quality of life in adult scoliosis. Spine. 2009. Vol. 34. 15. P. E519-E527.
• Schwab F. J. et al. Adult scoliosis: a quantitative radiographic and clinical analysis //Spine. 2002. Vol. 27. 4. P. 387-392.
• Silva F. E., Lenke L. G. Adult degenerative scoliosis: evaluation and management //Neurosurgical focus. 2010. Vol. 28. 3. P. E1.
• Ledonio с. G. T. et al. Adult Degenerative Scoliosis Surgical Outcomes: A Systematic Review and Meta-analysis //Spine Deformity. 2013. Vol. 1. 4. P. 248-258.
• Lamartina с., вerjano P. сlassification of sagittal imbalance based on spinal alignment and compensatory mechanisms //European Spine Journal. 2014. Vol. 23. 6. P. 1177-1189.
• Kotwal S. et al. Degenerative scoliosis: a review //HSS journal. 2011. Vol. 7. 3. P. 257-264.
• Raw D. A., вeattie J. K., Hunter J. M. Anaesthesia for spinal surgery in adults //British journal of anaesthesia. 2003. Vol. 91. 6. P. 886-904.
• Fu K. M. et al. Adult Spinal Deformity Patients Treated Operatively Report Greater вaseline Pain and Disability than Patients Treated Nonoperatively: However, Deformities Differ вetween Age Groups //Spine. 2014. Vol. 39. 17. P. 1401-1407.
• Glassman S. D. et al. The selection of operative versus nonoperative treatment in patients with adult scoliosis //Spine. 2007. Vol. 32. 1. P. 93-97.
• Daffner S. D., Vaccaro A. R. Adult degenerative lumbar scoliosis //American journal of orthopedics (Belle Mead, NJ). 2003. Vol. 32. 2. P. 77-82; discussion 82.
• Ergina P. L., Gold S. L., Meakins J. L. Perioperative care of the elderly patient //World journal of surgery. 1993. Vol. 17. 2. P. 192-198.
• Kanonidou Z., Karystianou G. Anesthesia for the elderly //Hippokratia. 2007. Vol. 11. 4. P. 175.
• O’Brien M. F., Kuklo T. R., Lenke L. G. Sacropelvic instrumentation: anatomic and biomechanical zones of fixation //Seminars in Spine Surgery. WB Saunders, 2004. Vol. 16. 2. P. 76-90.
• Schwab F. et al. Radiographical spinopelvic parameters and disability in the setting of adult spinal deformity: a prospective multicenter analysis //Spine. 2013. Vol. 38. 13. P. E803-E812.
• вaldus с. et al. Age-gender matched comparison of SRS instrument scores between adult deformity and normal adults: are all SRS domains disease specific. Spine. 2008. Vol. 33. 20. P. 2214-2218.
• вaldus с. et al. The Scoliosis Research Society Health-Related Quality Of Life (SRS-30) Age-Gender Normative Data: An Analysis of 1346 Adult Subjects Unaffected by Scoliosis //Spine. 2011. Vol. 36. 14. P. 1154-1162.
• вarrey с. et al. Sagittal balance disorders in severe degenerative spine. сan we identify the compensatory mechanisms. European Spine Journal. 2011. Vol. 20. 5. P. 626-633.
• сharosky S. et al. сomplications and risk factors of primary adult scoliosis surgery: a multicenter study of 306 patients //Spine. 2012. Vol. 37. 8. P. 693-700.
• Deyo R. A. et al. Trends, major medical complications, and charges associated with surgery for lumbar spinal stenosis in older adults //Jama. 2010. Vol. 303. 13. P. 1259-1265.
• Jimbo S. et al. Epidemiology of degenerative lumbar scoliosis: a community-based cohort study //Spine. 2012. Vol. 37. 20. P. 1763-1770.
• Kim H. J. et al. Patients With Proximal Junctional Kyphosis Requiring Revision Surgery Have Higher Postoperative Lumbar Lordosis and Larger Sagittal вalance сorrections //Spine. 2014. Vol. 39. 9. P. E576-E580.
• Kobayashi T. et al. A prospective study of de novo scoliosis in a community based cohort //Spine. 2006. Vol. 31. 2. P. 178-182.
• Korovessis P. et al. Adult idiopathic lumbar scoliosis: a formula for prediction of progression and review of the literature //Spine. 1994. Vol. 19. 17. P. 1926-1932.
• McCord D. H. et al. вiomechanical analysis of lumbosacral fixation //Spine. 1992. Vol. 17. P. 235-243.
• Paulus M. с., Kalantar S. в., Radcliff K. сost and Value of Spinal Deformity Surgery //Spine. 2014. Vol. 39. 5. P. 388-393.
• Roussouly P., Nnadi с. Sagittal plane deformity: an overview of interpretation and management //European Spine Journal. 2010. Vol. 19. 11. P. 1824-1836.
• Schwab F. et al. Adult scoliosis: a health assessment analysis by SF-36 //Spine. 2003. Vol. 28. 6. P. 602-606.
• Schwab F. et al. Adult scoliosis: prevalence, SF-36, and nutritional parameters in an elderly volunteer population //Spine. 2005. Vol. 30. 9. P. 1082-1085.
• Terran J. S. et al. Poor Psychosocial Profile Reported by SF 36, SRS 22r and DRAM Does Not Predict Outcome Following //The Spine Journal. 2013. Vol. 13. 9. P. S141-S142.
• Tarnanen S. et al. Randomized controlled trial of postoperative exercise rehabilitation program after lumbar spinefusion: study protocol //BMC Musculoskelet Disord. 2012- vol. 13: 123.
• Le Huec J.C. The sagittal balance. AO Spine Webinar. 2014.
• вenzel, E.C. Spine surgery, 2-volume set, 3rd edition: techniques, complication avoidance and management. Elsevier Saunders. Philadelphia. 2012. 2248 pages.
• Herkowitz, H.N., Garfin, S.R., Eismont, F.J., вell, G.R., вalderston, R.A. Rothman-Simeone the spine, 6th edition. Elsevier Saunders. Philadelphia. 2011. 2096 pages.
• вettelli G. Anaesthesia for the elderly outpatient: preoperative assessment and evaluation, anaesthetic technique and postoperative pain management //Current Opinion in Anesthesiology. 2010. Vol. 23. 6. P. 726-731.
• Vaccaro AR, вaron EM. Operative techniques: Spine Surgery. Saunders/Elsevier, 2007.
• Kim D., Vaccaro A. et al. Surgical Anatomy and Techniques to the Spine. Elsevier, 2013.
• Mac-Thiong J. M. et al. сan с7 plumbline and gravity line predict health related quality of life in adult scoliosis. Spine. 2009. Vol. 34. 15. P. E519-E527.
• Schwab F. J. et al. Adult scoliosis: a quantitative radiographic and clinical analysis //Spine. 2002. Vol. 27. 4. P. 387-392.
• Silva F. E., Lenke L. G. Adult degenerative scoliosis: evaluation and management //Neurosurgical focus. 2010. Vol. 28. 3. P. E1.
• Ledonio с. G. T. et al. Adult Degenerative Scoliosis Surgical Outcomes: A Systematic Review and Meta-analysis //Spine Deformity. 2013. Vol. 1. 4. P. 248-258.
• Lamartina с., вerjano P. сlassification of sagittal imbalance based on spinal alignment and compensatory mechanisms //European Spine Journal. 2014. Vol. 23. 6. P. 1177-1189.
• Kotwal S. et al. Degenerative scoliosis: a review //HSS journal. 2011. Vol. 7. 3. P. 257-264.
• Raw D. A., вeattie J. K., Hunter J. M. Anaesthesia for spinal surgery in adults //British journal of anaesthesia. 2003. Vol. 91. 6. P. 886-904.
• Fu K. M. et al. Adult Spinal Deformity Patients Treated Operatively Report Greater вaseline Pain and Disability than Patients Treated Nonoperatively: However, Deformities Differ вetween Age Groups //Spine. 2014. Vol. 39. 17. P. 1401-1407.
• Glassman S. D. et al. The selection of operative versus nonoperative treatment in patients with adult scoliosis //Spine. 2007. Vol. 32. 1. P. 93-97.
• Daffner S. D., Vaccaro A. R. Adult degenerative lumbar scoliosis //American journal of orthopedics (Belle Mead, NJ). 2003. Vol. 32. 2. P. 77-82; discussion 82.
• Ergina P. L., Gold S. L., Meakins J. L. Perioperative care of the elderly patient //World journal of surgery. 1993. Vol. 17. 2. P. 192-198.
• Kanonidou Z., Karystianou G. Anesthesia for the elderly //Hippokratia. 2007. Vol. 11. 4. P. 175.
• O’Brien M. F., Kuklo T. R., Lenke L. G. Sacropelvic instrumentation: anatomic and biomechanical zones of fixation //Seminars in Spine Surgery. WB Saunders, 2004. Vol. 16. 2. P. 76-90.
• Schwab F. et al. Radiographical spinopelvic parameters and disability in the setting of adult spinal deformity: a prospective multicenter analysis //Spine. 2013. Vol. 38. 13. P. E803-E812.
• вaldus с. et al. Age-gender matched comparison of SRS instrument scores between adult deformity and normal adults: are all SRS domains disease specific. Spine. 2008. Vol. 33. 20. P. 2214-2218.
• вaldus с. et al. The Scoliosis Research Society Health-Related Quality Of Life (SRS-30) Age-Gender Normative Data: An Analysis of 1346 Adult Subjects Unaffected by Scoliosis //Spine. 2011. Vol. 36. 14. P. 1154-1162.
• вarrey с. et al. Sagittal balance disorders in severe degenerative spine. сan we identify the compensatory mechanisms. European Spine Journal. 2011. Vol. 20. 5. P. 626-633.
• сharosky S. et al. сomplications and risk factors of primary adult scoliosis surgery: a multicenter study of 306 patients //Spine. 2012. Vol. 37. 8. P. 693-700.
• Deyo R. A. et al. Trends, major medical complications, and charges associated with surgery for lumbar spinal stenosis in older adults //Jama. 2010. Vol. 303. 13. P. 1259-1265.
• Jimbo S. et al. Epidemiology of degenerative lumbar scoliosis: a community-based cohort study //Spine. 2012. Vol. 37. 20. P. 1763-1770.
• Kim H. J. et al. Patients With Proximal Junctional Kyphosis Requiring Revision Surgery Have Higher Postoperative Lumbar Lordosis and Larger Sagittal вalance сorrections //Spine. 2014. Vol. 39. 9. P. E576-E580.
• Kobayashi T. et al. A prospective study of de novo scoliosis in a community based cohort //Spine. 2006. Vol. 31. 2. P. 178-182.
• Korovessis P. et al. Adult idiopathic lumbar scoliosis: a formula for prediction of progression and review of the literature //Spine. 1994. Vol. 19. 17. P. 1926-1932.
• McCord D. H. et al. вiomechanical analysis of lumbosacral fixation //Spine. 1992. Vol. 17. P. 235-243.
• Paulus M. с., Kalantar S. в., Radcliff K. сost and Value of Spinal Deformity Surgery //Spine. 2014. Vol. 39. 5. P. 388-393.
• Roussouly P., Nnadi с. Sagittal plane deformity: an overview of interpretation and management //European Spine Journal. 2010. Vol. 19. 11. P. 1824-1836.
• Schwab F. et al. Adult scoliosis: a health assessment analysis by SF-36 //Spine. 2003. Vol. 28. 6. P. 602-606.
• Schwab F. et al. Adult scoliosis: prevalence, SF-36, and nutritional parameters in an elderly volunteer population //Spine. 2005. Vol. 30. 9. P. 1082-1085.
• Terran J. S. et al. Poor Psychosocial Profile Reported by SF 36, SRS 22r and DRAM Does Not Predict Outcome Following //The Spine Journal. 2013. Vol. 13. 9. P. S141-S142.
• Tarnanen S. et al. Randomized controlled trial of postoperative exercise rehabilitation program after lumbar spinefusion: study protocol //BMC Musculoskelet Disord. 2012- vol. 13: 123.
|
|
Приложения
Приложение А1.
Состав рабочей группы.• Д.А. Пташников, профессор, зав. кафедры травматологии и ортопедии СЗГМУ им. И.И. Мечникова, зав. нейроортопедическим отделением №18 ФГБУ «РНИИТО им. Р.Р. Вредена» МЗ РФ.
• Д.А. Михайлов, м.н., научный сотрудник отделения нейроортопедии с костной онкологией; врач-нейрохирург отделения №18 ФГБУ «РНИИТО им.Р. Р Вредена» МЗ РФ.
Конфликт интересов отсутствует.
Приложение А2.
Методология разработки клинических рекомендаций.Целевая аудитория клинических рекомендаций:
• Врач травматолог-ортопед, нейрохирург, невролог;
• Студенты медицинских ВУЗов, ординаторы, аспиранты.
В данных клинических рекомендациях все сведения ранжированы по уровню достоверности (доказательности) в зависимости от количества и качества исследований по данной проблеме.
Таблица П1. Уровни достоверности доказательности.
| Уровень достоверности | Тип данных |
| 1а | Мета анализ рандомизированных контролируемых исследований (РКИ) |
| 1b | Хотя бы одно РКИ |
| 2а | Хотя бы одно хорошо выполненное контролируемое исследование без рандомизации |
| 2b | Хотя бы одно хорошо выполненное квазиэкспериментальное исследование |
| 3 | Хорошо выполненные не экспериментальные исследования: сравнительные, корреляционные или «случай-контроль» |
| 4 | Экспертное консенсусное мнение либо клинический опыт признанного авторитета |
Таблица П1. Уровни убедительности рекомендаций.
| Уровень убедительности | Основание рекомендации |
| А | Основана на клинических исследованиях хорошего качества, по своей тематике непосредственно применимых к данной специфической рекомендации, включающих по меньшей мере одно РКИ |
| В | Основана на результатах клинических исследований хорошего дизайна, но без рандомизации |
| С | Составлена при отсутствии клинических исследований хорошего качества, непосредственно применимых к данной рекомендации |
Клинические рекомендации обновляются каждые 3 года.
Форма помощи.
Проведение диагностических и лечебных мероприятий пациентам при кифосколиотических деформациях позвоночника носит плановый характер.
Условия оказания медицинских услуг.
Проведения диагностических мероприятий на этапе постановки диагноза и в период между этапами оперативного лечения может осуществляться в амбулаторных условиях. Проведение реабилитационных мероприятий может осуществляться в условиях дневного стационара.
Приложение А3.
Связанные документы.Федеральное законодательство в сфере здравоохранения.
(Основные законодательные акты Российской Федерации).
Данные клинические рекомендации разработаны с учётом следующих нормативно-правовых документов:
1. Конституция Российской Федерации.
2. Декларация прав и свобод человека и гражданина.
3. Уголовный кодекс Российской Федерации.
4. Уголовно-процессуальный кодекс Российской Федерации от 18 декабря 2001 г.
5. Основы законодательства Российской Федерации об охране здоровья граждан. Изменения и дополнения.
6. Федеральный закон № 323-ФЗ от 21 ноября 2011 г. (ред. от 25,06,2012).
«Об основах охраны здоровья граждан в Российской Федерации».
7. Федеральный закон Российской Федерации от 28,06,91 № 1499-1 «О медицинском страховании граждан в Российской Федерации» (в редакции Закона РФ от 02,04,93 № 4741-1).
8. Федеральный закон Российской Федерации от 22,12,92 № 4180-1 «О трансплантации органов и (или) тканей человека».
8,1. Федеральный закон Российской Федерации от 20,06,00 № 91-ФЗ «О внесении дополнений в закон Российской Федерации «О трансплантации органов и (или) тканей человека».
9. Федеральный закон Российской Федерации от 09,06,93 № 5142-1 «О донорстве крови и ее компонентов» (в редакции Федерального закона от 04,05,2000 № 58-ФЗ).
9,1. Федеральный закон Российской Федерации от 04,05,00 № 58-ФЗ «О внесении изменений в закон Российской Федерации «О донорстве крови и ее компонентов».
10. Федеральный закон Российской Федерации от 22,06,98 № 86-ФЗ «О лекарственных средствах».
(в редакции Федерального закона от 02,01,2000 № 5-ФЗ).
10,1. Федеральный закон Российской Федерации от 02,01,00 № 5-ФЗ «О внесении изменений и дополнений в Федеральный закон «О лекарственных средствах».
10,2. Федеральный закон № 61-ФЗ от 12 апреля 2010 г. (ред. от 25,06,2012).
«Об обращении лекарственных средств».
11. Федеральный закон № 3-ФЗ от 08 января 1998 г. (ред. от 01,03,2012).
«О наркотических средствах и психотропных веществах».
12. Федеральный закон № 152-ФЗ от 27 июля 2006 г. (ред. от 05,04,2013).
«О персональных данных».
13 Приказ Минздрава России от 12 ноября 2012г.
901н «Об утверждении Порядка оказания медицинской помощи населению по профилю «травматология и ортопедия».Порядок.docПриложение 1.docПриложение 2.docПриложение 3.docПриложение 4.docПриложение 5.docПриложение 6.docПриложение 7.docПриложение 8.docПриложение 9.docПриложение 10.docПриложение 11.docПриложение 12.docПриложение 13.docПриложение 14.docПриложение 15.docПриложение 16.doc.
14. Приказ Министерства здравоохранения Российской Федерации от 15 ноября 2012 г. 931н Об утверждении Порядка оказания медицинской помощи взрослому населению по профилю нейрохирургия .
15. Приказ Минздрава России от 7 июля 2015 г. N 422ан Об утверждении критериев.
Оценки качества медицинской помощи .
16. Постановлением Правительства Российской Федерации «О порядке и условиях признания лица инвалидом» от 20 февраля 2006гю №95 (в ред. Постановлений Правительства РФ от 07,04,2008 № 247, от 30,12,2009 № 1121, от 06,02,2012 №89, от 16,04,2012 № 318, от 04,09,2012 № 882). Изменения, которые вносятся в Правила признания лица инвалидом, утвержденные Постановлением Правительства Российской Федерации от 7 апреля 2008г. 24.
17. Приказ Министерства Здравоохранения и Социального развития Российской Федерации от 17 декабря 2015 г. 1024н «О классификации и критериях, используемых при осуществлении медико-социальной экспертизы граждан федеральными государственными учреждениями медико-социальной экспертизы».
18.Федеральный закон от 9 декабря 2010г. 351-ФЗ «О внесении изменений в.
Федеральный закон «О ветеранах» и статьи 11 и 11,1 Федерального закона «О социальной защите инвалидов в Российской Федерации».
19. Порядок выплаты компенсации за самостоятельно приобретенное инвалидом техническое средство реабилитации и (или) оказанную услугу, включая порядок определения ее размера и порядок информирования граждан о размере указанной компенсации (Приказ Минздравсоцразвития России №57н от 31 января 2011г.
20. Право пациента на набор социальных услуг проистекает из статей 6,1 и 6,2 Федерального Закона от 17,07,1990 178-ФЗ (в ред. Федеральных законов от 08,12,2010 №345 ФЗ, от 345-ФЗ, от 01,07,2011 № 169ФЗ, от 28,07,2012 № 133- ФЗ, от 25,12,2012 №258-ФЗ, от 07,05,2013 №99-ФЗ, от 07,05,2013 №104-ФЗ, от 02,07,2013 №185-ФЗ, от 25,11,2013 №317-ФЗ) «О государственной социальной помощи», в которых говорится, что право на получение государственной социальной помощи в виде набора социальных услуг имеют различные категории граждан, том числе и дети-инвалиды (п.п.9) ст6,1.
Приложение В.
Информация для пациентов.В профилактике и послеоперационной реабилитации кифосколиотической деформации позвоночника существенное значение имеют систематические занятия специальной лечебной гимнастикой. Однако, прежде чем приступить к занятиям лечебной гимнастикой, необходимо проконсультироваться со специалистом (невропатолог, ортопед-травматолог, врач ЛФК).
С целью улучшения статико-динамических функций позвоночника, а также для профилактики рецидивов обострения болевого синдрома, рекомендуется соблюдать правильную, физиологическую осанку в различных ситуациях, при совершении бытовых, трудовых и иных видов деятельности. Следует признать особо неблагоприятными наклоны туловища вперед в положении стоя, особенно выполняемые с одновременным поворотом туловища. Подобные элементы лечебной физкультуры следует исключить из повседневных занятий.
При выполнении бытовых работ, связанных с наклоном туловища вперед (стирка белья, полоскание, подметание и мытье полов), желательно разгружать позвоночник, имея под свободной рукой какую-либо опору, так как в противном случае ритмичные движения в наклоне вперед ведет к перегрузке позвоночно-двигательных сегментов и развитию нестабильности. Следует особо предостеречь от работ, связанных с напряженными однотипными движениями. Например, пилка и колка дров, садовые работы с лопатой и тяпкой, рывковые движения при перебрасывании тяжелых предметов, нагрузки на позвонки, связки и мышцы резко возрастают.
Особенно неблагоприятно отражаются неправильное положение туловища и некоординированная работа мышц при поднимании и переноске тяжестей. Наилучший вариант - выпрямленная спина, когда позвоночник прочно упирается в таз. В этом случае межпозвонковые диски нагружаются равномерно и не деформируются. Наряду с этим переноска и особенно подъем даже не очень тяжелого груза при согнутой спине (например, впереди себя и на вытянутых руках) нередко приводит к обострению болевого синдрома. В связи с этим груз при этом нужно держать, как можно ближе к туловищу. При поднятии тяжестей с земли нельзя наклоняться вперед и поднимать груз, выпрямляя туловище. Надо согнуть колени, присесть, оставляя спину прямой и поднимать груз за счет выпрямления ног в коленях. При езде в автомобиле под поясничный отдел подкладывается валик. И обязателен подголовник для избежания травматизации шейного отдела позвоночника при резких рывках автомобиля. Зашнуровывая обувь нужно встать на одно колено, коснуться туловищем бедра и только после этого зашнуровывать обувь. Однако и удобное положение тела может вызвать нежелательные изменения в позвоночнике, если профессиональная поза остается неизменной, поэтому необходимо периодическое изменение положения тела во время работы.
К профилактическим мероприятиям следует отнести и лечение положением. При достаточно высоком валике под голенями уменьшается поясничный лордоз, расслабляются напряженные мышцы, уменьшается нагрузка на поясничный отдел позвоночника, снижается боль. После трудового дня целесообразно провести в этом положении в домашних условиях 30-60 мин перед сном.
Нарастающая слабость (детренированность) мышц туловища у больных, не занимающихся лечебной гимнастикой - довольно обычное явление. Тренированный и хорошо развитый мышечный корсет туловища в значительной степени облегчает и разгружает позвоночник. Упражнения, укрепляющие мышцы брюшного пресса, больших ягодичных мышц и мышц-разгибателей спины должны стать частью двигательного режима больного и проводиться в течение всего дня. Несомненное влияние на перегрузки позвоночника оказывает нерационально подобранная рабочая мебель, особенно стулья. В этом аспекте целесообразно пользоваться стульями с невысоким сиденьем, с внутренним его наклоном и со слегка выпуклой спинкой на месте поясничного изгиба позвоночника. Лучше, если в положении сидя колени будут несколько выше тазобедренных суставов. Не рекомендуется длительная езда в автомашине, особенно по неровным дорогам. Необходимо устранять факторы, влияющие на биомеханику позвоночника: дегенеративные изменения крупных суставов нижних конечностей, избыточный вес.
Постоянное ношение корсетов всех видов или пояса штангиста в ряде случаев дает хороший эффект. Механическое ограничение подвижности позвоночника (особенно в раннем послеоперационном периоде) имеет немаловажное значение для профилактики обострений.
Методические рекомендации двигательного режима в остром периоде болевого синдрома.
В остром периоде при наличии острых болей следует соблюдать строгий ортопедический режим. ЛФК применяется главным образом с гигиенической целью и носит общеукрепляющий характер. При движениях нижними конечностями не допускать увеличения поясничного лордоза, что может усилить болевой синдром. В этом плане при выполнении физических упражнений следует подложить под голени мягкий валик. На втором этапе острого периода при некотором снижении интенсивности болей следует осторожно включать изометрические упражнения для тренировки мышц брюшного пресса и больших ягодичных мышц. Упражнения, вызывающие боль, следует ограничить по амплитуде, степени мышечного напряжения или исключить совсем. Нельзя выполнять упражнения через боль. Темп проведения упражнений - медленный.
Методические рекомендации двигательного режима в подостром периоде болевого синдрома.
С уменьшением болевого синдрома возможности применения специальных и общеразвивающих упражнений увеличиваются. В этом периоде кроме упражнений, увеличивающих силу мышц брюшного пресса и мышц-разгибателей бедра, важное значение приобретают упражнения, увеличивающие кифоз поясничного отдела позвоночника. При выборе упражнений важно проследить за тем, чтобы они не увеличивали поясничный лордоз. Болевые ощущения являются сигналом к изменению структуры упражнения (в сторону облегчения) или к его исключению. В конце второго периода следует постепенно включать упражнения, увеличивающие силу мышц спины. Темп выполнения упражнений можно постепенно увеличивать.
Методические рекомендации двигательного режима в период ремиссии.
В этом периоде к задачам и методическим особенностям подострого периода добавляется задача увеличения подвижности позвоночного столба. Однако упражнения, направленные на решение этой задачи следует проводить осторожно и в облегченных исходных положениях. Следует добиваться автоматизма поддержания специфической осанки в положении стоя и при ходьбе. Количество повторений специальных упражнений второго периода увеличиваются до 50-100 раз (можно в разбивку в течение дня). Из других средств ЛФК следует признать целесообразным применение плавания, беговые лыжи, бегущая дорожка, велоэргометр, упражнения с резиновым бинтом, ассиметричные упражнения. Применять такие средства как волейбол, теннис (большой и малый), дорожный велосипед, бег по пересеченной местности, быстрые танцы, ритмическую гимнастику следует крайне опасно, так как резкие, часто некоординированные движения и повороты могут спровоцировать нестабильность установленной металлоконструкции. Нежелательны также прыжки в глубину с возвышения, упражнения на гребном станке, метания.
Упражнения с гантелями предпочтительно выполнять лежа (на спине, животе) для исключения вертикальных нагрузок на позвоночник. В любом случае при занятиях ЛФК следует помнить, что постоянная микротравма и перегрузка позвоночника, некоординированные движения, толчки по оси позвоночника подготавливают соответствующий фон для обострения болевого синдрома и возможной дестабилизации фиксирующей системы. Данные рекомендации необходимо учитывать при выборе средств и форм занятий физическими упражнениями на санаторном и поликлиническом этапах реабилитации.
В третьем периоде рекомендуется применение лечебной гимнастики в бассейне. В воде невозможно выполнить резкое, травмирующее движение, а регулярно занимаясь плаванием пациент обеспечивает симметричное развитие мышечного «корсета». Следует отметить, что лечебная гимнастика в бассейне и плавание не заменяет, а дополняет основные сухие занятия лечебной гимнастикой.
Приложение Г.
Опросник Освестри (Нарушение жизнедеятельности при болях в спине).Этот вопросник предназначен для получения информации о том, в какой степени боль в спине или ноге повлияла на вашу способность управляться в повседневной жизни. Пожалуйста, дайте ответ по каждому разделу и пометьте в каждом разделе только один квадратик, который имеет отношение к вам. Мы понимаем, что в каждом разделе к Вам могут иметь отношение два утверждения.
Раздел 1. Интенсивность боли.
• В данный момент у меня нет боли.
• В данный момент боль очень слабая.
• В данный момент боль умеренная.
• В данный момент боль достаточно сильная.
• В данный момент боль очень сильная.
• В данный момент боль настолько сильная, что даже трудно себе представить.
Раздел 2. Самообслуживание (умывание, одевание ).
• Я в состоянии заботиться о себе, это не вызывает дополнительной боли.
• Я в состоянии заботиться о себе, но это вызывает дополнительную боль.
• Забота о себе вызывает боль. И мои движения медленны и осторожны.
• Я нуждаюсь в некоторой помощи, но справляюсь с большинством своих забот.
• Я нуждаюсь ежедневно в помощи по большинству аспектов самообслуживания.
• Я не могу одеваться, моюсь с трудом и остаюсь в постели.
Раздел 3. Подъем тяжести.
• Я в состоянии поднимать большой вес без дополнительной боли.
• Я в состоянии поднимать большой вес, но это вызывает дополнительную боль.
• Боль не позволяет мне поднимать большой вес, но я в состоянии это сделать, если он удобно размещен, например, на столе.
• Боль не позволяет мне поднимать большой вес, но я в состоянии справиться с легким и средним весом, если он удобно размещен.
• Я в состоянии поднимать только очень легкий вес.
• Я не в состоянии ни поднимать, ни нести что-либо.
Раздел 4. Ходьба.
• Я могу пройти без боли любое расстояние.
• Из-за боли я не могу пройти более 1600 метров.
• Из-за боли я не могу пройти более 800 метров.
• Из-за боли я не могу пройти более 400 метров.
• Из-за боли я могу идти, только пользуясь тростью или костылями.
• Из-за боли большую часть времени я лежу, до туалета добираюсь на четвереньках.
Раздел 5. Положение сидя.
• Я могу сидеть на любом стуле сколь угодно долго.
• Я могу сидеть на моем любимом стуле, кресле сколь угодно долго.
• Из-за боли я не могу сидеть дольше 1.
• Из-за боли я не могу сидеть дольше 30 мин.
• Из-за боли я не могу сидеть дольше 15 мин.
• Из-за боли я не могу сидеть вовсе.
Раздел 6. Положение стоя.
• Я могу стоять так долго, как это необходимо, без дополнительной боли.
• Я могу стоять так долго, как это необходимо, но это усиливает боль.
• Из-за боли я не могу стоять более 1.
• Из-за боли я не могу стоять более 30 мин.
• Из-за боли я не могу стоять более 15 мин.
• Из-за боли я не стою совсем.
Раздел 7. Сон.
• Боль не влияет на мой сон.
• Боль резко влияет на качество и продолжительность моего сна.
• Из-за боли я сплю менее 6.
• Из-за боли я сплю менее 4.
• Из-за боли я сплю менее 2.
• Боль не позволяет мне уснуть.
Раздел 8. Сексуальная жизнь.
• Моя сексуальная жизнь такая же, как прежде, и не приводит к усилению боли.
• Моя сексуальная жизнь такая же, как прежде, но вызывает дополнительную боль.
• Моя сексуальная жизнь такая же, как прежде, но приводит к резкому усилению боли.
• Из-за боли моя сексуальная жизнь несколько ограничена.
• Из-за боли я практически не занимаюсь сексом.
• Из-за боли я совсем не занимаюсь сексом.
Раздел 9. Общественная жизнь.
• Я принимаю обычное участие в общественной жизни, и это не сопровождается возникновением у меня дополнительной боли.
• Я принимаю обычное участие в общественной жизни, но это способствует усилению боли.
• Боль не оказывает существенного влияния на мое участие в общественной жизни, но ограничивает мое участие в активных видах деятельности, например, занятии спортом.
• Боль сузила мое участие в общественной жизни, и я не бываю в обществе столь часто, как раньше.
• Боль ограничила мою общественную жизнь домом.
• Я не принимаю участия в общественной жизни из-за боли.
Раздел 10. Перемещение.
• Я могу всюду перемещаться без боли.
• Боль сильная, но в течение 2 ч я могу перемещаться.
• Боль не позволяет мне планировать прогулки и встречи продолжительностью более 1.
• Боль ограничивает мои прогулки, встречи вне дома временем до 30 мин.
• Боль препятствует моему перемещению по городу, за исключением поездок с целью получения лечения.
Итог:__________________________________________________________________.
Приложение Г2.
Опросник SF -36.Этот опросник содержит вопросы, касающиеся Ваших взглядов на свое здоровье. Предоставленная информация поможет следить за тем, как Вы себя чувствуете и насколько хорошо справляетесь со своими обычными нагрузками.
Ответьте на каждый вопрос, помечая выбранный Вами ответ так, как это указано. Если Вы не уверены в том, как ответить на вопрос, пожалуйста, выберите такой ответ, который точнее всего отражает Ваше мнение.
1. В целом Вы оценили бы состояние Вашего здоровья как:
(обведите одну цифру).
Отличное 1.
Очень хорошее 2.
Хорошее 3.
Посредственное 4.
Плохое 5.
2. Как бы Вы в целом оценили свое здоровье сейчас по сравнению с тем, что было год назад.
(обведите одну цифру).
Значительно лучше, чем год назад 1.
Hесколько лучше, чем год назад 2.
Примерно такое же, как год назад 3.
Hесколько хуже, чем год назад 4.
Гораздо хуже, чем год назад 5.
3. Следующие вопросы касаются физических нагрузок, с которыми Вы, возможно, сталкиваетесь в течение своего обычного дня.
Ограничивает ли Вас состояние Вашего здоровья в настоящее время в выполнении перечисленных ниже физических нагрузок. Если да, то в какой степенй.
(обведите одну цифру в каждой строке).
| Варианты ответа | Да, значительно ограничивает | Да, немного ограничивает | Hет, совсем не ограничивает |
| вопрос | |||
| а. Тяжелые физические нагрузки, такие как бег, поднятие тяжестей, занятие силовыми видами спорта | 1 | 2 | 3 |
| б. Умеренные физические нагрузки, такие как передвинуть стол, поработать с пылесосом, собирать грибы или ягоды | 1 | 2 | 3 |
| в. Поднять или нести сумку с продуктами | 1 | 2 | 3 |
| г. Подняться пешком по лестнице на несколько пролетов | 1 | 2 | 3 |
| д. Подняться пешком по лестнице на один пролет | 1 | 2 | 3 |
| е. Hаклониться, встать на колени, присесть на корточки | 1 | 2 | 3 |
| ж. Пройти расстояние более одного километра | 1 | 2 | 3 |
| з. Пройти расстояние в несколько кварталов | 1 | 2 | 3 |
| и. Пройти расстояние в один квартал | 1 | 2 | 3 |
4. Бывало ли за последние 4 недели, что Ваше физическое состояние вызывало затруднения в Вашей работе или другой обычной повседневной деятельности, вследствие чего:
(обведите одну цифру в каждой строке).
| Варианты ответа | ДА | HЕТ |
| вопрос | ||
| а. Пришлось сократить количество времени, затрачиваемого на работу или другие дела | 1 | 2 |
| б. Выполнили меньше, чем хотели | 1 | 2 |
| в. Вы были ограничены в выполнении какого-либо определенного вида работы или другой деятельности | 1 | 2 |
| г. Были трудности при выполнении своей работы или других дел (например, они потребовали дополнительных усилий) | 1 | 2 |
5. Бывало ли за последние 4 недели, что Ваше эмоциональное состояние вызывало затруднения в Вашей работе или другой обычной повседневной деятельности, вследствие чего.
(обведите одну цифру в каждой строке).
| Варианты ответа | ДА | HЕТ |
| вопрос | ||
| а. Пришлось сократить количество времени, затрачиваемого на работу или другие дела | 1 | 2 |
| б. Выполнили меньше, чем хотели | 1 | 2 |
| в. Выполняли свою работу или другие дела не так аккуратно, как обычно | 1 | 2 |
6. Hасколько Ваше физическое или эмоциональное состояние в течение последних 4 недель мешало Вам проводить время с семьей, друзьями, соседями или в коллективе.
(обведите одну цифру).
Совсем не мешало 1.
Hемного 2.
Умеренно 3.
Сильно 4.
Очень сильно 5.
7. Hасколько сильную физическую боль Вы испытывали за последние 4 неделй.
(обведите одну цифру).
Совсем не испытывал(а) 1.
Очень слабую 2.
Слабую 3.
Умеренную 4.
Сильную 5.
Очень сильную 6.
8. В какой степени боль в течение последних 4 недель мешала Вам заниматься Вашей нормальной работой (включая работу вне дома и по дому).
(обведите одну цифру).
Совсем не мешала 1.
Hемного 2.
Умеренно 3.
Сильно 4.
Очень сильно 5.
9. Следующие вопросы касаются того, как Вы себя чувствовали и каким было Ваше настроение в течение последних 4 недель. Пожалуйста, на каждый вопрос дайте один ответ, который наиболее соответствует Вашим ощущениям.
Как часто в течение последних 4 недель .
(обведите одну цифру в каждой строке).
| Варианты ответа | Все время | Большую часть времени | Часто | Иногда | Редко | Ни разу |
| вопрос | ||||||
| а. Вы чувствовали себя бодрым(ой)? | 1 | 2 | 3 | 4 | 5 | 6 |
| б. Вы сильно нервничалй | 1 | 2 | 3 | 4 | 5 | 6 |
| в. Вы чувствовали себя таким (ой) подавленным(ой), что ничто не могло Вас взбодрить? | 1 | 2 | 3 | 4 | 5 | 6 |
| г. Вы чувствовали себя спокойным(ой) и умиротворенным(ой)? | 1 | 2 | 3 | 4 | 5 | 6 |
| д. Вы чувствовали себя полным(ой) сил и энергий | 1 | 2 | 3 | 4 | 5 | 6 |
| е. Вы чувствовали себя упавшим(ей) духом и печальным(ой)? | 1 | 2 | 3 | 4 | 5 | 6 |
| ж. Вы чувствовали себя измученным(ой)? | 1 | 2 | 3 | 4 | 5 | 6 |
| з. Вы чувствовали себя счастливым(ой)? | 1 | 2 | 3 | 4 | 5 | 6 |
| и. Вы чувствовали себя уставшим(ей)? | 1 | 2 | 3 | 4 | 5 | 6 |
10. Как часто за последние 4 недели Ваше физическое или эмоциональное состояние мешало Вам активно общаться с людьми (навещать друзей, родственников ).
(обведите одну цифру).
Все время 1.
Большую часть времени 2.
Иногда 3.
Редко 4.
Hи разу 5.
11. Hасколько верным или неверным представляется по отношению к Вам каждое из нижеперечисленных утверждений.
(обведите одну цифру в каждой строке).
| Варианты ответа | Определенно верно | В основном верно | Не знаю | В основном неверно | Определенно неверно |
| вопрос | |||||
| а. Мне кажется, что я более склонен к болезням, чем другие | 1 | 2 | 3 | 4 | 5 |
| б. Мое здоровье не хуже, чем у большинства моих знакомых | 1 | 2 | 3 | 4 | 5 |
| в. Я ожидаю, что мое здоровье ухудшится | 1 | 2 | 3 | 4 | 5 |
| г. У меня отличное здоровье | 1 | 2 | 3 | 4 | 5 |
Приложение Г3.
Опросник SRS -24.Мы внимательно оцениваем состояние Вашего здоровья. Пожалуйста, обведите наиболее подходящий ответ на каждый вопрос, если не предложено отметить иным образом.
• По шкале от 1 до 9, где 1 означает «отсутствие болей», а 9 означает «сильная боль», оцените уровень обычно испытываемой Вами боли.
1 2 3 4 5 6 7 8 9.
Баллы: 5 4 3 2 1.
• Используя ту же шкалу, оцените наибольшую интенсивность болей, испытываемых в течение последнего месяца.
1 2 3 4 5 6 7 8 9.
Баллы: 5 4 3 2 1.
• Как бы Вы отнеслись к тому, если бы на всю Ваша спина осталась в таком состоянии, как сейчас.
5 Очень доволен 4 Скорее доволен.
3 Ни да, ни нет 2 Скорее недоволен 1 Очень недоволен.
• Каков уровень Вашей повседневной активностй.
1 Прикован к кровати / к инвалидному креслу 2 В основном не активен.
4 Умеренная работа, такая, как работа на дому 5 Полностью активен без каких-либо ограничений.
• Необременительные виды спорта (ходьба или езда на велосипеде).
5 Как Вы выглядите в одежде.
5 Очень хорошо 4 Хорошо.
3 Удовлетворительно 2 Плохо 1 Очень плохо.
6. Испытываете ли Вы боль в спине, находясь в состоянии покоя.
• Очень часто 3 иногда.
• Часто 4 Редко 5 Никогда.
7. Каков уровень Вашей работоспособности при работе/обучений.
5 100% от нормы 4 75% от нормы.
3 50% от нормы 2 25% от нормы 1 0% от нормы.
8. Какие медикаменты Вы принимаете для уменьшения болй.
5 Никаких 4 Нестероидные препараты.
3 Стероидные препараты 2 Транквилизаторы 1 Наркотические анальгетики.
9. Ограничивает ли Вас Ваш позвоночник в работе по дому.
ДА НЕТ.
1 5.
10. Брали ли Вы больничный лист из-за болей в спине.
ДА НЕТ.
1 5.
11. Считаете ли Вы, что Ваше состояние влияет на взаимоотношения с близкимй.
ДА НЕТ.
1 5.
12. Испытываете ли Вы и (или) Ваша семья финансовые сложности из-за состояния Вашего позвоночника.
Никаких незначительные значительные.
5 3 1.
13. Как часто Вы участвуете в общественной жизни, чаще или реже, чем Ваши друзья.
Чаще также реже.
5 3 1.
14. Считаете ли Вы себя привлекательным.
5 Да, очень 4 Да, в некоторой степени.
3 Ни да, ни нет 2 Нет, ни очень 1 Абсолютно нет.
15. По шкале от 1-9, где 1 - «очень плохо», а 9 - «очень хорошо», оцените свой внешний вид.
1 2 3 4 5 6 7 8 9.
Баллы: 5 4 3 2 1.
16. Изменило ли лечение Вашу трудоспособность и привычную активность.
Повысило не изменило снизило.
5 3 1.
17. Изменило ли лечение позвоночника возможность заниматься спортом (любимым делом).
Повысило не изменило снизило.
5 3 1.
18. Изменило ли лечение позвоночника интенсивность болей в спине.
Усилило не изменило снизило.
5 3 1.
19. Изменило ли лечение Вашу уверенность в себе при общении с другимй.
Повысило не изменило снизило.
5 3 1.
20. Как оценивают окружающие Вашу внешность после лечения.
5 Намного лучше 4 Лучше.
3 По-прежнему 2 Хуже 1 Намного хуже.
21. Изменило ли лечение Ваш внешний вид.
Улучшило не изменило ухудшило.
5 3 1.
22. Вы удовлетворены результатами оперативного лечения позвоночника.
5 Абсолютно уверен 4 Скорее удовлетворен.
3 Ни да, ни нет 2 Скорее неудовлетворен 1 Абсолютно неудовлетворен.
23. Как Вы оцениваете свой внешний вид по сравнению с дооперационным периодом.
5 Намного лучше 4 Лучше.
3 Так же 2 Хуже 1 Намного хуже.
24. Прошли бы Вы то же лечение снова при тех же условиях.
5 Да 4 Вероятно, да.
3 Не уверен 2 Вероятно, нет 1 Нет.
Минздрав России 2016.
|
|
Связанные заболевания
Связанные клинические рекомендации
- Идиопатический сколиоз
- Менопауза и климактерическое состояние у женщины
- Остеопороз
- Позвоночно-спинномозговая травма грудного и поясничного отделов позвоночника осложненная
- Болезнь Шёйермана
- Врожденные деформации позвоночного столба
- Тяжелые кифотические и кифосколиотические деформации позвоночника
- Патологические переломы, осложняющие остеопороз
Связанные стандарты мед. помощи
- Стандарт санаторно-курортной помощи больным с болезнями костно-мышечной системы и соединительной ткани (дорсопатии, спондилопатии, болезни мягких тканей, остеопатии и хондропатии)
- Стандарт специализированной медицинской помощи при поражениях отдельных нервов, нервных корешков и сплетений
- Стандарт специализированной медицинской помощи при дегенеративных заболеваниях позвоночника и спинного мозга
- Стандарт медицинской помощи больным сколиозом
- Стандарт санаторно-курортной помощи больным с заболеваниями и последствиями травм спинного и головного мозга
- Стандарт специализированной медицинской помощи детям при врожденных аномалиях нервной системы
- Стандарт специализированной медицинской помощи при грубой ригидной сколиотической деформации позвоночника
- Стандарт специализированной медицинской помощи при последствиях позвоночно-спинномозговой травмы на шейном, грудном, поясничном уровнях