МКБ-10 коды
- МКБ-10
- E75.2 Другие сфинголипидозы
|
|
Вступление
Кодирование по Международной статистической классификации болезней и проблем, связанных со здоровьем: E75.2.
Год утверждения (частота пересмотра): 2019.
Возрастная категория: Взрослые , Дети.
Пересмотр не позднее: 2021.
ID: 294.
Разработчик клинической рекомендации.
• Ассоциация медицинских генетиков.
• Союз педиатров России.
Одобрено Научно-практическим Советом Минздрава РФ.
Год утверждения (частота пересмотра): 2019.
Возрастная категория: Взрослые , Дети.
Пересмотр не позднее: 2021.
ID: 294.
Разработчик клинической рекомендации.
• Ассоциация медицинских генетиков.
• Союз педиатров России.
Одобрено Научно-практическим Советом Минздрава РФ.
|
|
Список сокращений
АЛТ - аланинаминотрансфераза.
АСТ - аспартатаминотрансфераза.
ВНПВ - вертикальный надъядерный паралич взора.
ВЭЖХ-МС/МС - высокоэффективная жидкостная хроматография с тандемной масс- спектрометрией.
ГГТ - гамма-глутамилтрансфераза.
ГХ-МС -газовая хроматография масс-спектрометрия.
ИВ НП-С - Индекс вероятности НП-С.
КТ- компьютерная томография.
ЛПВП- липопротеины высокой плотности.
ЛПНП - липопротеины низкой плотности.
ЛСМ 509 - лизосфингомиелин 509.
МНО -международное нормализованное отношение.
МРТ - магнитно-резонансная томография.
НП-С - болезнь Ниманна-Пика типа С.
ПТВ - протромбиновое время.
ПТИ - протромбиновый индекс.
СДГ - саккадические движения глаз.
СРД - субстрат редуцирующая терапия.
УЗИ - ультразвуковое исследование.
ЩФ - щелочная фосфатаза.
MLPA - мультиплексная лигазная реакция.
АСТ - аспартатаминотрансфераза.
ВНПВ - вертикальный надъядерный паралич взора.
ВЭЖХ-МС/МС - высокоэффективная жидкостная хроматография с тандемной масс- спектрометрией.
ГГТ - гамма-глутамилтрансфераза.
ГХ-МС -газовая хроматография масс-спектрометрия.
ИВ НП-С - Индекс вероятности НП-С.
КТ- компьютерная томография.
ЛПВП- липопротеины высокой плотности.
ЛПНП - липопротеины низкой плотности.
ЛСМ 509 - лизосфингомиелин 509.
МНО -международное нормализованное отношение.
МРТ - магнитно-резонансная томография.
НП-С - болезнь Ниманна-Пика типа С.
ПТВ - протромбиновое время.
ПТИ - протромбиновый индекс.
СДГ - саккадические движения глаз.
СРД - субстрат редуцирующая терапия.
УЗИ - ультразвуковое исследование.
ЩФ - щелочная фосфатаза.
MLPA - мультиплексная лигазная реакция.
Термины и определения
Субстрат. Редуцирующая терапия - пожизненное введение препарата, влияющего на метаболизм накапливаемых субстратов, у пациентов с нарушением обмена веществ.
Лизосомные болезни накопления. Группа наследственных моногенных заболеваний, связанных с нарушением функции лизосом.
Лизосомные болезни накопления. Группа наследственных моногенных заболеваний, связанных с нарушением функции лизосом.
Описание
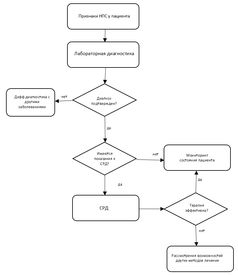
Болезнь Ниманна-Пика, типа С (НП-С) является редким наследственным мультисистемным заболеванием. Среди характерных неврологических проявлений НП-С наблюдаются глазодвигательные расстройства в виде нарушений саккадических движений глаз (СДГ) или вертикального надъядерного паралича взора (ВНПВ), мозжечковые нарушения (атаксия, дисметрия), дистония, дизартрия, дисфагия и геластическая катаплексия. Также у пациентов часто наблюдаются эпилептические судорожные приступы [1-7, 19, 20]. Обычно начало неврологических проявлений приходится на детский возраст, хотя все большее количество случаев выявляется и диагностируется в зрелом возрасте, в связи с поздним проявлением неврологических и психиатрических симптомов. Распределение пациентов по возрасту манифестации неврологических проявлений (начало заболевания в раннем детском, позднем детском, ювенильном и подростковом/взрослом возрасте) может быть полезным для оценки течения заболевания и ответа на лечение. В сентябре 2012 были опубликованы обновленные рекомендации, выработанные в ходе очередного совещания в Париже, Франция группой международных экспертов, в 2018 году обновлены рекомендации по селективному скринингу и диагностике и лечению НП-С [8, 19, 20].
Отбор пациентов для диагностики осуществляется на основании селективного скрининга - выделение группы пациентов, имеющих характерные для данного заболевания клинические симптомы (висцеральные, неврологические, психиатрические), для проведения дальнейшего лабораторного тестирования [20].
При наличии соответствующей клинической картины диагноз подтверждается биохимическими и молекулярно-генетическими методами [4,8,19,20].
Отбор пациентов для диагностики осуществляется на основании селективного скрининга - выделение группы пациентов, имеющих характерные для данного заболевания клинические симптомы (висцеральные, неврологические, психиатрические), для проведения дальнейшего лабораторного тестирования [20].
При наличии соответствующей клинической картины диагноз подтверждается биохимическими и молекулярно-генетическими методами [4,8,19,20].
Причины
Причиной заболевания являются мутации в генах NPC1 (в 95% случаев) или NPC2 (около 4% случаев), что ведет к нарушению внутриклеточного транспорта липидов и накоплению холестерина и гликосфинголипидов в головном мозге и других тканях. Тип наследования аутосомно-рецессивный [13].
Гены NPC1и NPC2 кодируют белки клеточной мембраны, отвечающие за транспорт холестерина и липидов внутри клетки. NPC1 относится к семейству генов, кодирующих мембранно-связанные стеролчувствительные белки. На клеточных моделях при дефектах NPC1 установлено нарушение внутриклеточного транспорта (эффлюкса) свободного холестерина, поглощаемого клетками с фракциями липопpотеинов низкой плотности. Внутрилизосомное накопление холестеpина ингибиpует активность сфингомиелиназы и приводит к накоплению сфингомиелина в клетках паренхиматозных органов (печени, селезенки, почках) и нервной системе. При микроскопии во всех органах обнаруживаются пенистые» клетки так называемые клетки Ниманна- Пика. При использовании специфических окpасок цитоплазма гистиоцитов приобретает цвет моpской волны («sea-blue histiocytes») из-за отложения липопигмента или цеpоида. Однако эти клетки не так типичны для болезни НП- С, как для типов А и В [1,12].
Гены NPC1и NPC2 кодируют белки клеточной мембраны, отвечающие за транспорт холестерина и липидов внутри клетки. NPC1 относится к семейству генов, кодирующих мембранно-связанные стеролчувствительные белки. На клеточных моделях при дефектах NPC1 установлено нарушение внутриклеточного транспорта (эффлюкса) свободного холестерина, поглощаемого клетками с фракциями липопpотеинов низкой плотности. Внутрилизосомное накопление холестеpина ингибиpует активность сфингомиелиназы и приводит к накоплению сфингомиелина в клетках паренхиматозных органов (печени, селезенки, почках) и нервной системе. При микроскопии во всех органах обнаруживаются пенистые» клетки так называемые клетки Ниманна- Пика. При использовании специфических окpасок цитоплазма гистиоцитов приобретает цвет моpской волны («sea-blue histiocytes») из-за отложения липопигмента или цеpоида. Однако эти клетки не так типичны для болезни НП- С, как для типов А и В [1,12].
Эпидемиология
Заболевание панэтническое. Частота заболевания составляет в среднем 0,66 -0,83 на 100000 живых новорожденных [13].
1,4 Особенности кодирования заболевания или состояния (группы заболеваний или состояний) по Международной статистической классификации болезней и проблем, связанных со здоровьем.
НП-С относится к сфинголипидозам, наряду с другими заболеваниями (болезнь Фабри, болезнь Ниманна-Пика А/В), НП-С имеет код Е75,2 - Другие сфинголипидозы.Классификация
1,5 Классификация заболевания или состояния (группы заболеваний или состояний).
НП-С относится к ЛБН, подгруппе сфинголипидозов. Классификация НП-С основана на возрасте манифестации заболевания [12,13]. В настоящее время приняты следующие формы НП-С: перинатальная (начало в возрасте <3 месяцев), ранняя младенческая (в возрасте от 3 месяцев до 2 лет), поздняя младенческая (в возрасте 2 до 6 лет), ювенильная (в возрасте 6-15 лет) и подростковая/взрослая (в возрасте старше 15 лет) [3,12,13].Клиническая картина
НП-С является мультисистемным заболеванием; клинические проявления, которые указывают на возможный диагноз НП-С, включают в себя висцеральные, неврологические и психиатрические симптомы. Выраженность клинических проявлений НП-С в разном возрасте приведена в Приложении Г1.
Часто наблюдается различное клиническое течение НП-С у сибсов, несмотря на тождественность генотипа и биохимического фенотипа [8,12,13]. Пациенты, родившиеся с тяжелой перинатальной формой, могут иметь сибсов с началом неврологических проявлений в детском или подростковом возрасте.
Неврологические проявления. Неврологические нарушения при НП-С часто развиваются постепенно, дебютируя такими неспецифическими симптомами, как снижение мышечного тонуса (центральная гипотония) или частые падения, неуклюжесть в случаях начала заболевания в старшем детском возрасте.
В случаях дебюта НП-С в раннем и позднем младенческом возрасте обычно возникает задержка или прекращение развития функции речи с задержкой общего когнитивного и/или моторного развития или без таковой [3,5,8,13,19].
Начиная с позднего младенческого возраста и старше, часто наблюдается один или несколько мозжечковых симптомов. К типичным неврологическим проявлениям НП-С относятся нарушение походки, мозжечковая атаксия, дистония, дисметрия, дисдиадохокинез, дизартрия и дисфагия, геластическая катаплексия, эпилептические припадки, нейросенсорная тугоухость [1-8,13,19].
Мозжечковая атаксия является частым проявлением в случаях манифестации заболевания во взрослом возрасте.
Дистония связана с поражением полосатого тела и часто манифестирует фокальной дистонией, поражающей кисти и лицо. Генерализованная дистония может проявляться нарушением походки, патологическими позами. Острый миоклонус или миоклонический тремор могут развиваться в процессе прогрессирования заболевания или иногда возникать на ранних стадиях развития НП-С.
Дисфагия может появляться на ранних стадиях заболевания или развиваться позже и представляет серьезную проблему для клинического ведения больного, поскольку серьезно нарушает возможность самостоятельного питания на поздних стадиях заболевания, повышая риск аспирации и, вследствие этого, серьезных легочных инфекций. Дисфагия может начинаться с простого поперхивания или кашля при приеме пищи, обычно при употреблении жидкости.
Окуломоторные нарушения являются отличительным признаком НП-С, наблюдаясь у 81% пациентов по результатам крупномасштабного ретроспективного исследования [9], обычно начинаются в старшем младенческом возрасте с нарушения саккадических движений глаз (СДГ). Нарушения СДГ могут быть пропущены при клиническом осмотре, если не оцениваются самопроизвольные движения глазных яблок. Данный симптом выявляется практически у всех пациентов с НП-С при правильном обследовании, и реальная распространенность данного симптома, вероятно, недооценивается. Первоначально поражаются вертикальные движения глаз, затем присоединяются нарушения горизонтальных саккад [3,8,12,13,16,29]. Изначально страдают только самопроизвольные саккадические движения, а медленные плавные следящие движения глаз могут быть нормальными. Со временем эти нарушения прогрессируют до полного вертикального надъядерного паралича взора [13,19], начинаясь с прогрессирующего уменьшения скорости саккадических движений (хотя время задержки саккадических движений остается нормальным), приводя к полному параличу саккадических движений глаз. Вестибулоокулярный рефлекс часто сохранен в течение длительного времени, что подтверждает тот факт, что паралич взора является действительно надъядерным по своей природе.
Катаплексия является относительно специфичным и частым неврологическим признаком НП-С, наблюдаемым, в целом, более чем у половины пациентов. Она реже наблюдается у пациентов раннего детского возраста, чаще отмечаясь в случаях начала заболевания в позднем младенческом и юношеском возрасте [3,13,19]. Катаплексия проявляется внезапной потерей мышечного тонуса в ногах или, иногда, в челюсти или шее и провоцируется эмоциями, например, смехом (геластическая катаплексия). Данный признак легко пропускается и часто ошибочно интерпретируется как вторичные падения из-за атаксии или как атонические эпилептические приступы.
Эпилептические приступы реже наблюдаются у пациентов с началом заболевания в раннем младенческом или взрослом возрасте [13,19], чем в случаях с началом заболевания в позднем младенческом и юношеском возрасте. У пациентов с НП-С могут отмечаться любые типы эпилептических приступов (парциальные/фокальные, генерализированные, абсансы, миоклонические, тонико-клонические); приступы могут значительно отличаться по интенсивности и частоте.
Нейросенсорная тугоухость часто встречается на практике, но опубликованные сообщения по данному неврологическому проявлению НП-С немногочисленны [12,13].
Периферическая нейропатия является редким осложнением у пациентов с НП-С, которое может наблюдаться при младенческих формах. Она никогда не наблюдалась в случаях начала заболевания в юношеском или взрослом возрасте [12,13,19].
Когнитивные нарушения.
Снижение когнитивных функций наблюдается практически у всех пациентов с НП-С с дебютом заболевания в подростковом/взрослом возрасте, начиная с определенного момента развития заболевания, но редко распознается в детстве на ранних этапах развития НП-С [1,7,13,19].
У пациентов с началом заболевания в позднем младенческом и юношеском возрасте отмечали плохую школьную успеваемость и затруднения при обучении.
Когнитивные нарушения при НП-С, в основном, начинаются с лобно-подкорковых расстройств и характеризируются снижением исполнительной функции и словесной памяти, а также уменьшением скорости обработки информации.
При прогрессировании НП-С, у пациентов отмечается более явное ухудшение когнитивных функций, ведущее во многих случаях к выраженной деменции с грубым дисрегуляторным синдромом и нарушением памяти [15,19,23,27].
Психиатрические проявления.
Пациенты с НП-С с началом заболевания в подростковом/взрослом возрасте часто дебютируют психическими проявлениями, также сообщалось о пациентах с манифестацией заболевания в юношеском возрасте с поведенческими отклонениями в анамнезе и другими проявлениями, обращавшихся позже по поводу психических заболеваний [15].
У пациентов с началом заболевания в юношеском возрасте часто наблюдаются проблемы поведения, нарушение обучения, расстройство экспрессивной речи, синдром дефицита внимания с гиперактивностью [1,2,7,13,19].
Психоз с шизофреноподобными проявлениями является частым симптомом у подростков/взрослых пациентов с НП-С, отмечается с частотой до 25% случаев. Клинические проявления часто неотличимы от шизофрении с типичными слуховыми галлюцинациями, бредовыми идеями, расстройством мышления и поведения, могут наблюдаться маркеры органического психоза, в том числе зрительные галлюцинации, нарушение когнитивных функций и резистентность к психотропной терапии. [19,20].
Также может наблюдаться кататония, наиболее часто - у пациентов с началом заболевания в раннем возрасте. Она часто не поддается лечению и может считаться признаком органического психического заболевания [12,13,19].
Сообщалось о других серьезных психических проявлениях, включая депрессию, биполярное и обсессивно-компульсивное расстройства [8,9,13,15,24].
Взрослые в возрасте >30 лет чаще обращаются с дисрегуляторным синдромом, который характеризируется нарушениями торможения, планирования и организации, а также снижением критической самооценки и когнитивной гибкости, возникающих раньше развития нарушения памяти и других областей познания [19].
Висцеральные проявления. Висцеральные симптомы НП-С включают в себя проявления со стороны печени, селезенки, легких и других органов.
Проявления болезни НП-С в неонатальном периоде отмечается в 45-65% случаев. Наиболее ранним клиническим проявлением, независимо от клинической формы заболевания, является синдром холестаза, но может отмечаться изолированная спленомегалия или гепатоспленомегалия. Также описаны случаи неиммунной водянки, асцита и гепатоспленомегалии плода. Считается патогномоничным сочетание холестаза со значительной степенью выраженности спленомегалии без признаков портальной гипертензии. В большинстве случаев признаки холестаза при этом заболевании самопроизвольно разрешаются к 6-8-му месяцу жизни, при этом увеличение печени и селезенки сохраняется еще длительное время. [17] В 10% случаев при ранней манифестации НПС имеет молниеносное течение с развитием печеночной недостаточности и летальным исходом в течение первого года жизни [17,19,20].
Неонатальный холестаз, гепатоспленомегалия или изолированная спленомегалия в анамнезе часто отмечаются у пациентов с началом заболевания в раннем и старшем детском возрасте.
У пациентов с началом заболевания в более старшем возрасте гепатоспленомегалия/изолированная спленомегалия является обычно бессимптомной и часто клинически не распознается, что требует, в случаях подозрения на НП-С, проведения ультразвукового исследования органов брюшной полости. По имеющимся данным приблизительно у 15% всех пациентов с НП-С и почти у половины пациентов с началом заболевания в подростковом/взрослом возрасте отсутствует увеличение размеров печени и селезенки [15]. Однако эти данные не отражают истинную распространенность гепатоспленомегалии, потому что ультразвуковое исследование органов брюшной полости часто не проводилось [15].
В то время как спленомегалия практически всегда наблюдается при НП-С, гепатомегалия реже наблюдается у взрослых [19]. У пациентов с нейродегенеративными или психическими нарушениями, наличие изолированной спленомегалии при отсутствии признаков портальной гипертензии и заболевания печени в значительной мере позволяет предполагать наличие НП-С [19].
Инфильтраты в легких пенистыми клетками, как правило, наблюдается исключительно у пациентов с ранним началом заболевания или у пациентов с мутациями в гене NPC2 [13,19].
Висцеральные проявления, при их наличии, всегда предшествуют неврологическим симптомам. Более того, возраст начала манифестации висцеральных симптомов не связан с возрастом начала неврологических проявлений; неврологические симптомы могут появиться через много лет или даже десятилетий после появления висцеральных симптомов.
Часто наблюдается различное клиническое течение НП-С у сибсов, несмотря на тождественность генотипа и биохимического фенотипа [8,12,13]. Пациенты, родившиеся с тяжелой перинатальной формой, могут иметь сибсов с началом неврологических проявлений в детском или подростковом возрасте.
Неврологические проявления. Неврологические нарушения при НП-С часто развиваются постепенно, дебютируя такими неспецифическими симптомами, как снижение мышечного тонуса (центральная гипотония) или частые падения, неуклюжесть в случаях начала заболевания в старшем детском возрасте.
В случаях дебюта НП-С в раннем и позднем младенческом возрасте обычно возникает задержка или прекращение развития функции речи с задержкой общего когнитивного и/или моторного развития или без таковой [3,5,8,13,19].
Начиная с позднего младенческого возраста и старше, часто наблюдается один или несколько мозжечковых симптомов. К типичным неврологическим проявлениям НП-С относятся нарушение походки, мозжечковая атаксия, дистония, дисметрия, дисдиадохокинез, дизартрия и дисфагия, геластическая катаплексия, эпилептические припадки, нейросенсорная тугоухость [1-8,13,19].
Мозжечковая атаксия является частым проявлением в случаях манифестации заболевания во взрослом возрасте.
Дистония связана с поражением полосатого тела и часто манифестирует фокальной дистонией, поражающей кисти и лицо. Генерализованная дистония может проявляться нарушением походки, патологическими позами. Острый миоклонус или миоклонический тремор могут развиваться в процессе прогрессирования заболевания или иногда возникать на ранних стадиях развития НП-С.
Дисфагия может появляться на ранних стадиях заболевания или развиваться позже и представляет серьезную проблему для клинического ведения больного, поскольку серьезно нарушает возможность самостоятельного питания на поздних стадиях заболевания, повышая риск аспирации и, вследствие этого, серьезных легочных инфекций. Дисфагия может начинаться с простого поперхивания или кашля при приеме пищи, обычно при употреблении жидкости.
Окуломоторные нарушения являются отличительным признаком НП-С, наблюдаясь у 81% пациентов по результатам крупномасштабного ретроспективного исследования [9], обычно начинаются в старшем младенческом возрасте с нарушения саккадических движений глаз (СДГ). Нарушения СДГ могут быть пропущены при клиническом осмотре, если не оцениваются самопроизвольные движения глазных яблок. Данный симптом выявляется практически у всех пациентов с НП-С при правильном обследовании, и реальная распространенность данного симптома, вероятно, недооценивается. Первоначально поражаются вертикальные движения глаз, затем присоединяются нарушения горизонтальных саккад [3,8,12,13,16,29]. Изначально страдают только самопроизвольные саккадические движения, а медленные плавные следящие движения глаз могут быть нормальными. Со временем эти нарушения прогрессируют до полного вертикального надъядерного паралича взора [13,19], начинаясь с прогрессирующего уменьшения скорости саккадических движений (хотя время задержки саккадических движений остается нормальным), приводя к полному параличу саккадических движений глаз. Вестибулоокулярный рефлекс часто сохранен в течение длительного времени, что подтверждает тот факт, что паралич взора является действительно надъядерным по своей природе.
Катаплексия является относительно специфичным и частым неврологическим признаком НП-С, наблюдаемым, в целом, более чем у половины пациентов. Она реже наблюдается у пациентов раннего детского возраста, чаще отмечаясь в случаях начала заболевания в позднем младенческом и юношеском возрасте [3,13,19]. Катаплексия проявляется внезапной потерей мышечного тонуса в ногах или, иногда, в челюсти или шее и провоцируется эмоциями, например, смехом (геластическая катаплексия). Данный признак легко пропускается и часто ошибочно интерпретируется как вторичные падения из-за атаксии или как атонические эпилептические приступы.
Эпилептические приступы реже наблюдаются у пациентов с началом заболевания в раннем младенческом или взрослом возрасте [13,19], чем в случаях с началом заболевания в позднем младенческом и юношеском возрасте. У пациентов с НП-С могут отмечаться любые типы эпилептических приступов (парциальные/фокальные, генерализированные, абсансы, миоклонические, тонико-клонические); приступы могут значительно отличаться по интенсивности и частоте.
Нейросенсорная тугоухость часто встречается на практике, но опубликованные сообщения по данному неврологическому проявлению НП-С немногочисленны [12,13].
Периферическая нейропатия является редким осложнением у пациентов с НП-С, которое может наблюдаться при младенческих формах. Она никогда не наблюдалась в случаях начала заболевания в юношеском или взрослом возрасте [12,13,19].
Когнитивные нарушения.
Снижение когнитивных функций наблюдается практически у всех пациентов с НП-С с дебютом заболевания в подростковом/взрослом возрасте, начиная с определенного момента развития заболевания, но редко распознается в детстве на ранних этапах развития НП-С [1,7,13,19].
У пациентов с началом заболевания в позднем младенческом и юношеском возрасте отмечали плохую школьную успеваемость и затруднения при обучении.
Когнитивные нарушения при НП-С, в основном, начинаются с лобно-подкорковых расстройств и характеризируются снижением исполнительной функции и словесной памяти, а также уменьшением скорости обработки информации.
При прогрессировании НП-С, у пациентов отмечается более явное ухудшение когнитивных функций, ведущее во многих случаях к выраженной деменции с грубым дисрегуляторным синдромом и нарушением памяти [15,19,23,27].
Психиатрические проявления.
Пациенты с НП-С с началом заболевания в подростковом/взрослом возрасте часто дебютируют психическими проявлениями, также сообщалось о пациентах с манифестацией заболевания в юношеском возрасте с поведенческими отклонениями в анамнезе и другими проявлениями, обращавшихся позже по поводу психических заболеваний [15].
У пациентов с началом заболевания в юношеском возрасте часто наблюдаются проблемы поведения, нарушение обучения, расстройство экспрессивной речи, синдром дефицита внимания с гиперактивностью [1,2,7,13,19].
Психоз с шизофреноподобными проявлениями является частым симптомом у подростков/взрослых пациентов с НП-С, отмечается с частотой до 25% случаев. Клинические проявления часто неотличимы от шизофрении с типичными слуховыми галлюцинациями, бредовыми идеями, расстройством мышления и поведения, могут наблюдаться маркеры органического психоза, в том числе зрительные галлюцинации, нарушение когнитивных функций и резистентность к психотропной терапии. [19,20].
Также может наблюдаться кататония, наиболее часто - у пациентов с началом заболевания в раннем возрасте. Она часто не поддается лечению и может считаться признаком органического психического заболевания [12,13,19].
Сообщалось о других серьезных психических проявлениях, включая депрессию, биполярное и обсессивно-компульсивное расстройства [8,9,13,15,24].
Взрослые в возрасте >30 лет чаще обращаются с дисрегуляторным синдромом, который характеризируется нарушениями торможения, планирования и организации, а также снижением критической самооценки и когнитивной гибкости, возникающих раньше развития нарушения памяти и других областей познания [19].
Висцеральные проявления. Висцеральные симптомы НП-С включают в себя проявления со стороны печени, селезенки, легких и других органов.
Проявления болезни НП-С в неонатальном периоде отмечается в 45-65% случаев. Наиболее ранним клиническим проявлением, независимо от клинической формы заболевания, является синдром холестаза, но может отмечаться изолированная спленомегалия или гепатоспленомегалия. Также описаны случаи неиммунной водянки, асцита и гепатоспленомегалии плода. Считается патогномоничным сочетание холестаза со значительной степенью выраженности спленомегалии без признаков портальной гипертензии. В большинстве случаев признаки холестаза при этом заболевании самопроизвольно разрешаются к 6-8-му месяцу жизни, при этом увеличение печени и селезенки сохраняется еще длительное время. [17] В 10% случаев при ранней манифестации НПС имеет молниеносное течение с развитием печеночной недостаточности и летальным исходом в течение первого года жизни [17,19,20].
Неонатальный холестаз, гепатоспленомегалия или изолированная спленомегалия в анамнезе часто отмечаются у пациентов с началом заболевания в раннем и старшем детском возрасте.
У пациентов с началом заболевания в более старшем возрасте гепатоспленомегалия/изолированная спленомегалия является обычно бессимптомной и часто клинически не распознается, что требует, в случаях подозрения на НП-С, проведения ультразвукового исследования органов брюшной полости. По имеющимся данным приблизительно у 15% всех пациентов с НП-С и почти у половины пациентов с началом заболевания в подростковом/взрослом возрасте отсутствует увеличение размеров печени и селезенки [15]. Однако эти данные не отражают истинную распространенность гепатоспленомегалии, потому что ультразвуковое исследование органов брюшной полости часто не проводилось [15].
В то время как спленомегалия практически всегда наблюдается при НП-С, гепатомегалия реже наблюдается у взрослых [19]. У пациентов с нейродегенеративными или психическими нарушениями, наличие изолированной спленомегалии при отсутствии признаков портальной гипертензии и заболевания печени в значительной мере позволяет предполагать наличие НП-С [19].
Инфильтраты в легких пенистыми клетками, как правило, наблюдается исключительно у пациентов с ранним началом заболевания или у пациентов с мутациями в гене NPC2 [13,19].
Висцеральные проявления, при их наличии, всегда предшествуют неврологическим симптомам. Более того, возраст начала манифестации висцеральных симптомов не связан с возрастом начала неврологических проявлений; неврологические симптомы могут появиться через много лет или даже десятилетий после появления висцеральных симптомов.
|
|
Диагностика
Диагноз НП-С устанавливается на основании совокупности:
Анамнестических данных, клинических данных, результатов лабораторного исследования (биохимического и молекулярно-генетического анализа). В клинической диагностике помогают шкалы оценки индекса вероятности диагноза НП-С, приведенные в Приложении Г2, Г3.
В семье могут наблюдаться случаи мертворождения, внутриутробной гибели плода от неустановленных причин [13,19].
До развития выраженных неврологических проявлений на начальных этапах заболевания отмечаются неуклюжесть и частые падения по причине глазодвигательных нарушений [13,15,19].
• Оценку антропометрических показателей (возможно пониженное питание, отставание в росте).
• Оценку неврологического статуса, включая обязательную оценку околумоторных функций и функции глотания.
• Оценка психомоторного и речевого развития с целью выявления задержки психо-речевого развития, отставания в моторном развитии, когнитивных или психических нарушений.
• Оценка висцеральных нарушений (желтуха, холестаз, гепатоспленомегалия) [3,19, 30-32].
Уровень убедительности рекомендаций с (уровень достоверности доказательств - 4).
Уровень убедительности рекомендаций с (уровень достоверности доказательств - 4).
Комментарии. Повышение уровня продуктов окисления холестерина (холестан-3,5,6-триола и 7-кетостерола) у людей с мутациями в генах NPC1 и NPC2, по данным публикаций, является чувствительным и специфическим маркером для скрининга НП-С. Уровень данных метаболитов не повышается у пациентов с другими нейродегенеративными заболеваниями. Определить эти соединения можно с помощью метода газовой хроматографии масс-спектрометрии (ГХ-МС) или высокоэффективной жидкостной хроматографии тандемной масс-спектрометрии (ВЭЖХ-МС/МС) [3,8,19,20].
• Рекомендуется всем пациентам в качестве диагностических тестов первой линии и для программ селективного скрининга на болезнь НП-С определение лизосфингомиелина 509 (ЛСМ509) в плазме крови или пятнах высушенной крови для верификации диагноза [8,19,20, 33].
Уровень убедительности рекомендаций С (уровень достоверности доказательств - 4).
Комментарии. В лабораториях, проводящих обследование, должны быть установлены собственные референсные значения данных метаболитов. Также необходимо отметить, что нарушение требований к хранению и транспортировке образцов является причиной ложно положительных результатов [8,19,20, 33]. Правила забора крови на стандартную карточку-фильтр приведены в Приложении Г8.
Определить эти соединения можно с помощью метода ГХ-МС или ВЭЖХ-МС/МС [3,8,19,20].
• Рекомендуется всем пациентам с НП-С определение биохимических маркеров (аланинаминотрансфераза, аспартатаминотрансфераза, общий и прямой билирубин, холестерин, триглицериды, лактатдегидрогеназа, кальций, фосфор, щелочная фосфатаза) при наличии признаков холестаза, (альбумин, фибриноген, ПТИ или ПТВ, ХЭ, аланинаминотрансфераза, аспартатаминотрансфераза, общий и прямой билирубин, холестерин, триглицериды, ЛПНП, ЛПВП) при печеночной недостаточности для диагностики печеночной недостаточности [3,8,13,17,19,20].
Уровень убедительности рекомендаций с (уровень достоверности доказательств - 4).
Комментарии. В редких случаях при развитии печеночной недостаточности выявляют снижение в крови показателей, отражающих синтетическую функцию печени: альбумина, фибриногена, лабораторные показатели, определяемые для оценки внешнего пути свёртывания крови, холестерина и др [3,8,13,17,19,20]. В более старшем возрасте лабораторные изменения могут отсутствовать или наблюдается умеренное повышение АЛТ, АСТ, триглицеридов, снижение ЛПНП и ЛПВП [3,19,20]. В любом возрасте может наблюдаться развитие тромбоцитопении, что обусловлено гиперспленизмом [3,19,20].
• Рекомендуется проведение анализа генов NPC1 и NPC2 у пациентов с клиническими и биохимическими признаками НП-С с целью молекулярно-генетического подтверждения диагноза НП-С [3,8,19,20, 32].
Уровень убедительности рекомендаций С (уровень достоверности доказательств - 5).
Комментарии. Болезнь НПС обусловлена мутациями генов NPC1 и NPC2. 95% случаев связаны c мутациями гена NPC1 (локус 18q11-q12), около 4% случаев - с мутациями гена NPC2 (локус 14q24), примерно в 1% случаев молекулярно- генетический дефект идентифицировать не удается.
В гене NPC1 описано более 300 мутаций, около 60 различных полиморфных вариантов. Известно несколько относительно распространенных мутаций в гене NPC1, которые локализованы в 20-22 экзонах гена (p.Ile1061Thr, p.Ser954Leu и p.Pro1007Ala.), но, в большинстве случаев, требуется полное секвенирование кодирующих экзонов генов NPC1 и NPC2 для выявления мутаций. Информативность такого тестирования составляет около 94%. Также для выявления мутаций могут применяться методы секвенирования нового поколения (NGS) - анализ панелей генов или клинического экзома.
Мультиплексная пробозависимая лигазная реакция с последующей амплификацией (MLPA) применяется для выявления крупных перестроек гена.
В ряде случаев существуют объективные трудности при интерпретации результатов молекулярно-генетического анализа и диагноз может быть установлен на основании совокупности клинических, биохимических и инструментальных данных.
Пациенты, у которых выявлена одна мутация в генах NPC1 или NPC2 Должны быть тщательно обследованы, и мнение о диагнозе или варианте носительства заболевания составляется коллегиально.
Определение мутаций (особенно для гена NPC1) может быть затруднительным и может требовать комбинированных исследований ДНК и кДНК, а также определения последовательности промоутеров и глубоких интронных областей, поскольку в этих областях могут находиться крупные перестройки, делеции и дупликации. Мультиплексная амплификация проб с помощью лигирования - MLPA - может быть полезной для определения этих участков.
В ряде случаев диагноз болезнь Ниманна-Пика типа С может быть установлен на основании характерной клинической картины, повышенного уровня биомаркеров и наличия одной патогенной мутации.
Уровень убедительности рекомендаций С (уровень достоверности доказательств - 5).
Комментарии. Магнитная резонансная томография (МРТ) головного мозга у пациентов с НП-С с поздним началом неврологических расстройств часто выявляет церебральную и/или мозжечковую атрофию, а также гиперинтенсивный сигнал от перевентрикулярного белого вещества головного мозга в режимах Т2 и FLAIR у пациентов с началом заболевания в раннем детском возрасте. К другим областям головного мозга, которые преимущественно поражаются по данным нейровизуализации, относятся гиппокамп, таламус и полосатое тело. Кроме того, часто наблюдается истончение мозолистого тела и некоторое уменьшение области среднего мозга на срединном сагиттальном срезе.
МРТ спектроскопия (H-MRSI) применяется в настоящее время для диагностики и мониторинга некоторых других врожденных нарушений обмена веществ с научной целью. Для диагностики НП-С в клинической практике данная методика не получила широкого распространения [8,19,20].
• Рекомендуется проведение ЭЭГ пациентам с подтвержденным диагнозом НП-С при наличии эпилептических приступов или при подозрении на наличие эпилепсии [8,19,20].
Уровень убедительности рекомендаций С (уровень достоверности доказательств - 5).
• Рекомендуется УЗИ органов брюшной полости всем пациентам с клиническими НП-С для выявления сплено/гепатоспленомегалии [19,20].
Уровень убедительности рекомендаций С (уровень достоверности доказательств - 5).
У новорожденных и детей грудного возраста с висцеральными симптомами болезни Ниманна-Пика, тип С дифференциальный диагноз проводится с обширной группой других заболеваний, проявляющихся синдромом холестаза и, в том числе билиарной атрезией и метаболическими нарушениями: галактоземией, дефицитом a-1-антитрипсина, тирозинемией тип 1, цитрулинемией 2 типа, прогрессирующим семейным внутрипеченочным холестазом 3 типа, митохондриальными нарушениями, синдромом Алажиль и другие наследственные болезни с поражением печени [3,17,19].
При болезни Вильсона и некоторых других болезнях накопления металлов, цирроз печени также может ассоциироваться с поздно возникающей нейродегенерацией [3,8,19].
В подростковом или юношеском возрасте пациенты с НП-С часто манифестируют симптомами психоза, биполярным расстройством, депрессией, атипичными шизофреноподобными расстройствами и/или другими психиатрическими симптомами включая синдром дефицита внимания, проявлениями, похожими на синдром Аспергера и дисрегуляторный синдром [1,14,16,24,28].
Снижение когнитивных способностей, атаксия, двигательные нарушения и вертикальный надъядерный паралич взора могут наблюдаться у пациентов с начинающимися во взрослом возрасте нейродегенеративными нарушениями, такими как болезнь Гентингтона, синдром Герстманна-Штреусслера-Шейнкера или прогрессирующий надъядерный паралич. Однако первые два заболевания имеют аутосомно-доминантный путь наследования, а прогрессирующий надъядерный паралич обычно начинается на пятом-седьмом десятке жизни. Ни одно из этих нарушений не ассоциировано с увеличением внутренних органов [3,8,19,20].
• Не рекомендуется проведение патологоанатомического исследования биоптата печени, костного мозга или селезенки для подтверждения диагноза НП-С [19,20].
Уровень убедительности рекомендаций с (уровень достоверности доказательств - 5).
Комментарии. Световая микроскопия может определить характерные пенистые клетки в различных тканях, но данные изменения не являются специфическими для болезни Ниманна-Пика, тип С.
Биопсия костного мозга. При возможности проведения данного анализа, аспирация костного мозга может выявить пенистые клетки. Следует помнить, что инфильтрация костного мозга пенистыми клетками коррелирует со степенью тяжести заболевания и может быть минимальной у пациентов на ранних этапах заболевания. Множественные плашки костного мозга требуются для исключения ошибки отбора пробы; в первую очередь следует проводить менее инвазивные процедуры.
• Рекомендуется всем пациентам с НП-С, и их семьям после постановки диагноза консультация медицинского психолога [8,19].
Уровень убедительности рекомендаций с (уровень достоверности доказательств - 5).
Анамнестических данных, клинических данных, результатов лабораторного исследования (биохимического и молекулярно-генетического анализа). В клинической диагностике помогают шкалы оценки индекса вероятности диагноза НП-С, приведенные в Приложении Г2, Г3.
2,1 Жалобы и анамнез.
Симптомы НП-С могут развиваться в разные возрастные периоды. Сбор анамнеза может помочь врачу выявить ранние проявления НП-С. В неонатальном периоде у пациентов с НП-С может отмечаться затяжная желтуха, холестаз и гепатоспленомегалия, которые могут разрешаться с возрастом. В дальнейшем такие пациенты могут манифестировать неврологическими или психиатрическими симптомами [13,19].В семье могут наблюдаться случаи мертворождения, внутриутробной гибели плода от неустановленных причин [13,19].
До развития выраженных неврологических проявлений на начальных этапах заболевания отмечаются неуклюжесть и частые падения по причине глазодвигательных нарушений [13,15,19].
2,2 Физикальное обследование.
• Рекомендуется всем пациентам с подозрением на НП-С проведение полного комплексного обследования для верификации диагноза, включающего в себя:• Оценку антропометрических показателей (возможно пониженное питание, отставание в росте).
• Оценку неврологического статуса, включая обязательную оценку околумоторных функций и функции глотания.
• Оценка психомоторного и речевого развития с целью выявления задержки психо-речевого развития, отставания в моторном развитии, когнитивных или психических нарушений.
• Оценка висцеральных нарушений (желтуха, холестаз, гепатоспленомегалия) [3,19, 30-32].
Уровень убедительности рекомендаций с (уровень достоверности доказательств - 4).
2,3 Лабораторные диагностические исследования.
• Рекомендуется всем пациентам в качестве диагностических тестов первой линии при клиническом подозрении на НП-С определение холестан-3,5,6-триола в плазме крови для верификации диагноза [3,8,13,19,20, 30-32].Уровень убедительности рекомендаций с (уровень достоверности доказательств - 4).
Комментарии. Повышение уровня продуктов окисления холестерина (холестан-3,5,6-триола и 7-кетостерола) у людей с мутациями в генах NPC1 и NPC2, по данным публикаций, является чувствительным и специфическим маркером для скрининга НП-С. Уровень данных метаболитов не повышается у пациентов с другими нейродегенеративными заболеваниями. Определить эти соединения можно с помощью метода газовой хроматографии масс-спектрометрии (ГХ-МС) или высокоэффективной жидкостной хроматографии тандемной масс-спектрометрии (ВЭЖХ-МС/МС) [3,8,19,20].
• Рекомендуется всем пациентам в качестве диагностических тестов первой линии и для программ селективного скрининга на болезнь НП-С определение лизосфингомиелина 509 (ЛСМ509) в плазме крови или пятнах высушенной крови для верификации диагноза [8,19,20, 33].
Уровень убедительности рекомендаций С (уровень достоверности доказательств - 4).
Комментарии. В лабораториях, проводящих обследование, должны быть установлены собственные референсные значения данных метаболитов. Также необходимо отметить, что нарушение требований к хранению и транспортировке образцов является причиной ложно положительных результатов [8,19,20, 33]. Правила забора крови на стандартную карточку-фильтр приведены в Приложении Г8.
Определить эти соединения можно с помощью метода ГХ-МС или ВЭЖХ-МС/МС [3,8,19,20].
• Рекомендуется всем пациентам с НП-С определение биохимических маркеров (аланинаминотрансфераза, аспартатаминотрансфераза, общий и прямой билирубин, холестерин, триглицериды, лактатдегидрогеназа, кальций, фосфор, щелочная фосфатаза) при наличии признаков холестаза, (альбумин, фибриноген, ПТИ или ПТВ, ХЭ, аланинаминотрансфераза, аспартатаминотрансфераза, общий и прямой билирубин, холестерин, триглицериды, ЛПНП, ЛПВП) при печеночной недостаточности для диагностики печеночной недостаточности [3,8,13,17,19,20].
Уровень убедительности рекомендаций с (уровень достоверности доказательств - 4).
Комментарии. В редких случаях при развитии печеночной недостаточности выявляют снижение в крови показателей, отражающих синтетическую функцию печени: альбумина, фибриногена, лабораторные показатели, определяемые для оценки внешнего пути свёртывания крови, холестерина и др [3,8,13,17,19,20]. В более старшем возрасте лабораторные изменения могут отсутствовать или наблюдается умеренное повышение АЛТ, АСТ, триглицеридов, снижение ЛПНП и ЛПВП [3,19,20]. В любом возрасте может наблюдаться развитие тромбоцитопении, что обусловлено гиперспленизмом [3,19,20].
• Рекомендуется проведение анализа генов NPC1 и NPC2 у пациентов с клиническими и биохимическими признаками НП-С с целью молекулярно-генетического подтверждения диагноза НП-С [3,8,19,20, 32].
Уровень убедительности рекомендаций С (уровень достоверности доказательств - 5).
Комментарии. Болезнь НПС обусловлена мутациями генов NPC1 и NPC2. 95% случаев связаны c мутациями гена NPC1 (локус 18q11-q12), около 4% случаев - с мутациями гена NPC2 (локус 14q24), примерно в 1% случаев молекулярно- генетический дефект идентифицировать не удается.
В гене NPC1 описано более 300 мутаций, около 60 различных полиморфных вариантов. Известно несколько относительно распространенных мутаций в гене NPC1, которые локализованы в 20-22 экзонах гена (p.Ile1061Thr, p.Ser954Leu и p.Pro1007Ala.), но, в большинстве случаев, требуется полное секвенирование кодирующих экзонов генов NPC1 и NPC2 для выявления мутаций. Информативность такого тестирования составляет около 94%. Также для выявления мутаций могут применяться методы секвенирования нового поколения (NGS) - анализ панелей генов или клинического экзома.
Мультиплексная пробозависимая лигазная реакция с последующей амплификацией (MLPA) применяется для выявления крупных перестроек гена.
В ряде случаев существуют объективные трудности при интерпретации результатов молекулярно-генетического анализа и диагноз может быть установлен на основании совокупности клинических, биохимических и инструментальных данных.
Пациенты, у которых выявлена одна мутация в генах NPC1 или NPC2 Должны быть тщательно обследованы, и мнение о диагнозе или варианте носительства заболевания составляется коллегиально.
Определение мутаций (особенно для гена NPC1) может быть затруднительным и может требовать комбинированных исследований ДНК и кДНК, а также определения последовательности промоутеров и глубоких интронных областей, поскольку в этих областях могут находиться крупные перестройки, делеции и дупликации. Мультиплексная амплификация проб с помощью лигирования - MLPA - может быть полезной для определения этих участков.
В ряде случаев диагноз болезнь Ниманна-Пика типа С может быть установлен на основании характерной клинической картины, повышенного уровня биомаркеров и наличия одной патогенной мутации.
2,4 Инструментальные диагностические исследования.
Рекомендуется проведение МРТ головного мозга пациентам с НП-С для оценки степени субкортикальной/кортикальной атрофии и атрофии мозжечка по мере прогрессирования заболевания, а также мониторинге ответа на лечение [8,12,13,19,20].Уровень убедительности рекомендаций С (уровень достоверности доказательств - 5).
Комментарии. Магнитная резонансная томография (МРТ) головного мозга у пациентов с НП-С с поздним началом неврологических расстройств часто выявляет церебральную и/или мозжечковую атрофию, а также гиперинтенсивный сигнал от перевентрикулярного белого вещества головного мозга в режимах Т2 и FLAIR у пациентов с началом заболевания в раннем детском возрасте. К другим областям головного мозга, которые преимущественно поражаются по данным нейровизуализации, относятся гиппокамп, таламус и полосатое тело. Кроме того, часто наблюдается истончение мозолистого тела и некоторое уменьшение области среднего мозга на срединном сагиттальном срезе.
МРТ спектроскопия (H-MRSI) применяется в настоящее время для диагностики и мониторинга некоторых других врожденных нарушений обмена веществ с научной целью. Для диагностики НП-С в клинической практике данная методика не получила широкого распространения [8,19,20].
• Рекомендуется проведение ЭЭГ пациентам с подтвержденным диагнозом НП-С при наличии эпилептических приступов или при подозрении на наличие эпилепсии [8,19,20].
Уровень убедительности рекомендаций С (уровень достоверности доказательств - 5).
• Рекомендуется УЗИ органов брюшной полости всем пациентам с клиническими НП-С для выявления сплено/гепатоспленомегалии [19,20].
Уровень убедительности рекомендаций С (уровень достоверности доказательств - 5).
2,5 Иные диагностические исследования.
Характерные для НП-С висцеральные симптомы (неонатальная желтуха, изолированная спленомегалия или гепатомегалия) и неврологические признаки (например, утрата или задержка развития двигательных навыков, мозжечковые симптомы) возникают при некоторых других врожденных нарушениях обмена веществ, включая болезнь Зандхоффа, болезнь Гоше типа 2,3, болезнь Ниманна-Пика, тип А и В, болезнь Тея-Сакса, недостаточность кислой липазы [1,3,8,12,13,19,20].У новорожденных и детей грудного возраста с висцеральными симптомами болезни Ниманна-Пика, тип С дифференциальный диагноз проводится с обширной группой других заболеваний, проявляющихся синдромом холестаза и, в том числе билиарной атрезией и метаболическими нарушениями: галактоземией, дефицитом a-1-антитрипсина, тирозинемией тип 1, цитрулинемией 2 типа, прогрессирующим семейным внутрипеченочным холестазом 3 типа, митохондриальными нарушениями, синдромом Алажиль и другие наследственные болезни с поражением печени [3,17,19].
При болезни Вильсона и некоторых других болезнях накопления металлов, цирроз печени также может ассоциироваться с поздно возникающей нейродегенерацией [3,8,19].
В подростковом или юношеском возрасте пациенты с НП-С часто манифестируют симптомами психоза, биполярным расстройством, депрессией, атипичными шизофреноподобными расстройствами и/или другими психиатрическими симптомами включая синдром дефицита внимания, проявлениями, похожими на синдром Аспергера и дисрегуляторный синдром [1,14,16,24,28].
Снижение когнитивных способностей, атаксия, двигательные нарушения и вертикальный надъядерный паралич взора могут наблюдаться у пациентов с начинающимися во взрослом возрасте нейродегенеративными нарушениями, такими как болезнь Гентингтона, синдром Герстманна-Штреусслера-Шейнкера или прогрессирующий надъядерный паралич. Однако первые два заболевания имеют аутосомно-доминантный путь наследования, а прогрессирующий надъядерный паралич обычно начинается на пятом-седьмом десятке жизни. Ни одно из этих нарушений не ассоциировано с увеличением внутренних органов [3,8,19,20].
• Не рекомендуется проведение патологоанатомического исследования биоптата печени, костного мозга или селезенки для подтверждения диагноза НП-С [19,20].
Уровень убедительности рекомендаций с (уровень достоверности доказательств - 5).
Комментарии. Световая микроскопия может определить характерные пенистые клетки в различных тканях, но данные изменения не являются специфическими для болезни Ниманна-Пика, тип С.
Биопсия костного мозга. При возможности проведения данного анализа, аспирация костного мозга может выявить пенистые клетки. Следует помнить, что инфильтрация костного мозга пенистыми клетками коррелирует со степенью тяжести заболевания и может быть минимальной у пациентов на ранних этапах заболевания. Множественные плашки костного мозга требуются для исключения ошибки отбора пробы; в первую очередь следует проводить менее инвазивные процедуры.
• Рекомендуется всем пациентам с НП-С, и их семьям после постановки диагноза консультация медицинского психолога [8,19].
Уровень убедительности рекомендаций с (уровень достоверности доказательств - 5).
|
|
Лечение
Лечение НП-С включает патогенетическую и симптоматическую терапию. Следует учитывать, что эффект от патогенетической терапии во многом зависит от возраста начала лечения и позволяет замедлить прогрессирование заболевания, но не остановить его полностью. Для клинической оценки двигательных на фоне проводимой терапии можно применять стандартный видео протокол, приведенный в Приложении Г4,.
Уровень убедительности рекомендаций А (уровень достоверности доказательств - 2).
Комментарии. Миглустат** (N-бутил-деоксинойиримицин; NB-DNJ) является небольшой молекулой иминосахара, которая действует как конкурентный ингибитор фермента, глюкозирцерамидсинтазы, который катализирует первый фиксированный этап синтеза гликосфинголипидов (ГСЛ).
Миглустат** может проникать через гематоэнцефалический барьер, и было показано, что он уменьшает накопление ГСЛ в головном мозге, замедляет развитие неврологической симптоматики и удлиняет выживаемость при доклинических исследованиях. Он может также непрямым образом регулировать внутриклеточный гомеостаз кальция, связанный с накоплением сфингозина - предполагаемым пусковым фактором в патогенезе НПС1 - путем влияния на концентрацию глюкозилцерамида.
Наблюдаемая безопасность и переносимость миглустата** при НП-С приблизительно такая же, как при болезни Гоше 1 типа, и в целом сходна в популяции детей и взрослых/молодых пациентов. Наиболее часто отмечаемыми нежелательными явлениями была слабая или умеренная диарея, метеоризм, потеря веса и тремор.
Нежелательные явления со стороны желудочно-кишечного тракта и небольшая или умеренная потеря веса (в целом наблюдаемая у 50% пациентов) имели тенденцию к снижению со временем при непрерывной терапии и успешно контролировались [9-11,22]. Данные клинических исследований с применением миглустата обобщены в Приложении Г 5 [22]. В связи с нейродегенеративной природой НП-С, стабилизация заболевания или уменьшение степени прогрессирования заболевания являются, наиболее реалистичными целями, которые можно достигнуть при длительной специфической терапии заболевания.
Видимый положительный клинический результат у пациентов с НП-С может наблюдаться через 6 месяцев - 1 год. В случаях медленно прогрессирующих форм заболевания (например, у пациентов с началом заболевания во взрослом возрасте), эффекты от лечения могут наблюдаться через еще более длительный промежуток времени [3,8-11, 19,23].
В случаях наличия тяжелых неврологических нарушений уже на момент постановки диагноза, в особенности у пациентов раннего возраста, существует меньшая вероятного того, что миглустат** принесет существенную терапевтическую пользу.
• Рекомендуется всем пациентам в возрасте 4-12 лет с НП-С и неврологическими нарушениями назначение субстрат-редуцирующей терапии - доза миглустата** у данной группы пациентов назначается исходя из площади поверхности тела (приложение А 3, таблица 1) для достижения терапевтического эффекта [9-11,21,22].
Уровень убедительности рекомендаций С (уровень достоверности доказательств - 4).
• Рекомендуется пациентам с НП-С, получающим терапию миглустатом**, при появлении нарушений со стороны желудочно-кишечного тракта, при длительной диарее и болях в животе назначение препаратов, угнетающих перистальтику (например, A07DA03 лоперамида** для пациентов старше 6 лет) и/ или изменением диеты; при длительной абдоминальной боли - спазмолитическая терапия. Для некоторых пациентов может быть полезным временное уменьшение дозы миглустата** [3,18].
Уровень убедительности рекомендаций В (уровень достоверности доказательств - 5).
• Рекомендуется пациентам с НП-С прекратить лечение миглустатом** в том случае, если несмотря на уменьшение дозы, изменение диеты или симптоматическое лечение, развиваются серьезные нарушения со стороны желудочно-кишечного тракта [3,18,19].
Уровень убедительности рекомендаций с (уровень достоверности доказательств - 5).
Комментарии. Целесообразность продолжения лечения миглустатом** пациентов с тяжелыми прогрессирующими нарушениями, приведшими к наступлению глубокой психо-неврологической инвалидизации неочевидна и нуждается в дальнейшем обсуждении.
Решение о внесении изменений или прекращении терапии миглустатом**, должны основываться на индивидуальных характеристиках пациента и приниматься совместно специалистом в области метаболических заболеваний, а также родителями и членами семьи [3,18,19].
• Рекомендуется наблюдать за функцией глотания, прежде всего, у пациентов с НП-С, которые относятся к группе риска по аспирации. Вопрос об организации питания и и/или лечении дисфагии должен быть решен как можно раньше, при этом рекомендованы следующие меры: более мягкая или густая пища, зондовое питание, наложение гастростомы (для того, чтобы обеспечить достаточное поступление жидкости и калорий) [3,8-11,21,29, 34].
Уровень убедительности рекомендаций В (уровень достоверности доказательств - 3).
• Рекомендуется пациентам с НП-С в случае развития вторичной легочной патологии в результате аспирации назначение антибактериальной терапии препаратами широкого спектра действия для предотвращения развития осложнений [3,8-11,21,29].
Уровень убедительности рекомендаций С (уровень достоверности доказательств - 5).
• Рекомендуется пациентам с НП-С, имеющих данный симптом, для уменьшения слюнотечения применять A03BA01 атропин** перорально, инъекции M03AX01 ботулинического токсина типа АА в околоушную или подчелюстную железу [3,19].
Уровень убедительности рекомендаций с (уровень достоверности доказательств - 5).
• Рекомендуется пациентам с НП-С, имеющих данный симптом, для коррекции нарколепсии, инверсии сна и/или синдрома обструктивного апноэ во сне, применение N05CH01 мелатонина и лечение методом создания постоянного положительного давления в дыхательных путях (СРАР-терапия) [3,19].
Уровень убедительности рекомендаций с (уровень достоверности доказательств - 5).
• Рекомендуется пациентам с НП-С с экстрапирамидными нарушениями применение атипичных нейролептиков и регулярный неврологический мониторинг с целью минимизации прогрессирования любых сопутствующих экстрапирамидных проявлений [8,19,24,28].
Уровень убедительности рекомендаций с (уровень достоверности доказательств - 5).
Комментарии. Психоз часто поддается лечению антипсихотическими лекарственными препаратами, хотя у некоторых пациентов с НП-С наблюдается отсутствие ответа на лечение или даже парадоксальное ухудшение.
• Рекомендуется всем пациентам с НП-С, для лечения биполярных аффективных расстройств, стабилизаторы настроения, такие как N03AG01 вальпроевая кислота** (детям с 3 лет), а для терапии депрессии назначение селективных ингибиторов обратного захвата серотонина [8,19].
Уровень убедительности рекомендаций с (уровень достоверности доказательств - 5).
• Рекомендуется всем пациентам с НП-С раннего возраста (новорожденные и дети первых лет жизни), при развитии синдрома холестаза желчегонная терапия препаратом A05AA02 урсодезоксихолевой кислоты (суспензия) в дозе 10-30 мг/кг/сут [35].
Уровень убедительности рекомендаций с (уровень достоверности доказательств - 4).
• Рекомендуется всем пациентам с НП-С раннего возраста с заместительной целью назначаются жирорастворимые витамины (А, Д, Е и К) [3].
Уровень убедительности рекомендаций с (уровень достоверности доказательств - 5).
• Не рекомендуется всем пациентам с НП-С в случае развития печеночной недостаточности проведение трансплантации печени [17,19].
Уровень убедительности рекомендаций с (уровень достоверности доказательств - 5).
Комментарии. Следует проводить регулярный мониторинг пациентов с диагнозом, установленным в результате скрининга сибсов или на основе висцеральных симптомов, на предмет возникновения неврологических проявлений, и следует решить вопрос о назначении лечения при первых признаках начала неврологических расстройств [3,8,19].
Уровень убедительности рекомендаций С (уровень достоверности доказательств - 5).
Комментарии. При применении препарата миглустат** у пациентов с НПС могут наблюдаться диарея, боли в животе, метеоризм связанные с блокированием фермента, расщепляющего ди- и олигосахариды. в первые недели начала терапии, с последующим с ее расширением за счет продуктов, указанных в колонке «ОГРАНИЧИТЬ» (приложение Г 6). На первом этапе назначения субстрат редуцирующей терапии желательно назначение пробиотиков, которые снижают риск возникновения желудочно-кишечных проблем и улучшают работу кишечника.
Назначение диеты проводят в три последовательных этапа:
1. Строгая диета с исключением дисахаридов;
2. Расширенная диета с постепенным введением продуктов питания, содержащих дисахариды;
3. Практически нормальная диета, за исключением продуктов питания, которые плохо переносятся.
Продолжительность каждого этапа варьирует от нескольких недель до нескольких месяцев. Соблюдение диеты позволяет снизить побочные эффекты препарата миглустат** и обеспечивает достаточное поступление необходимых веществ и энергии для нормального функционирования организма [3,18].
3,1 Патогенетическое лечение.
• Рекомендуется всем пациентам 12 лет и старше с НП-С и неврологическими нарушениями назначение субстрат-редуцирующей терапии - рекомендованная доза миглустата** составляет 200 мг три раза в день для достижения терапевтического эффекта [9-11,21,22].Уровень убедительности рекомендаций А (уровень достоверности доказательств - 2).
Комментарии. Миглустат** (N-бутил-деоксинойиримицин; NB-DNJ) является небольшой молекулой иминосахара, которая действует как конкурентный ингибитор фермента, глюкозирцерамидсинтазы, который катализирует первый фиксированный этап синтеза гликосфинголипидов (ГСЛ).
Миглустат** может проникать через гематоэнцефалический барьер, и было показано, что он уменьшает накопление ГСЛ в головном мозге, замедляет развитие неврологической симптоматики и удлиняет выживаемость при доклинических исследованиях. Он может также непрямым образом регулировать внутриклеточный гомеостаз кальция, связанный с накоплением сфингозина - предполагаемым пусковым фактором в патогенезе НПС1 - путем влияния на концентрацию глюкозилцерамида.
Наблюдаемая безопасность и переносимость миглустата** при НП-С приблизительно такая же, как при болезни Гоше 1 типа, и в целом сходна в популяции детей и взрослых/молодых пациентов. Наиболее часто отмечаемыми нежелательными явлениями была слабая или умеренная диарея, метеоризм, потеря веса и тремор.
Нежелательные явления со стороны желудочно-кишечного тракта и небольшая или умеренная потеря веса (в целом наблюдаемая у 50% пациентов) имели тенденцию к снижению со временем при непрерывной терапии и успешно контролировались [9-11,22]. Данные клинических исследований с применением миглустата обобщены в Приложении Г 5 [22]. В связи с нейродегенеративной природой НП-С, стабилизация заболевания или уменьшение степени прогрессирования заболевания являются, наиболее реалистичными целями, которые можно достигнуть при длительной специфической терапии заболевания.
Видимый положительный клинический результат у пациентов с НП-С может наблюдаться через 6 месяцев - 1 год. В случаях медленно прогрессирующих форм заболевания (например, у пациентов с началом заболевания во взрослом возрасте), эффекты от лечения могут наблюдаться через еще более длительный промежуток времени [3,8-11, 19,23].
В случаях наличия тяжелых неврологических нарушений уже на момент постановки диагноза, в особенности у пациентов раннего возраста, существует меньшая вероятного того, что миглустат** принесет существенную терапевтическую пользу.
• Рекомендуется всем пациентам в возрасте 4-12 лет с НП-С и неврологическими нарушениями назначение субстрат-редуцирующей терапии - доза миглустата** у данной группы пациентов назначается исходя из площади поверхности тела (приложение А 3, таблица 1) для достижения терапевтического эффекта [9-11,21,22].
Уровень убедительности рекомендаций С (уровень достоверности доказательств - 4).
• Рекомендуется пациентам с НП-С, получающим терапию миглустатом**, при появлении нарушений со стороны желудочно-кишечного тракта, при длительной диарее и болях в животе назначение препаратов, угнетающих перистальтику (например, A07DA03 лоперамида** для пациентов старше 6 лет) и/ или изменением диеты; при длительной абдоминальной боли - спазмолитическая терапия. Для некоторых пациентов может быть полезным временное уменьшение дозы миглустата** [3,18].
Уровень убедительности рекомендаций В (уровень достоверности доказательств - 5).
• Рекомендуется пациентам с НП-С прекратить лечение миглустатом** в том случае, если несмотря на уменьшение дозы, изменение диеты или симптоматическое лечение, развиваются серьезные нарушения со стороны желудочно-кишечного тракта [3,18,19].
Уровень убедительности рекомендаций с (уровень достоверности доказательств - 5).
Комментарии. Целесообразность продолжения лечения миглустатом** пациентов с тяжелыми прогрессирующими нарушениями, приведшими к наступлению глубокой психо-неврологической инвалидизации неочевидна и нуждается в дальнейшем обсуждении.
Решение о внесении изменений или прекращении терапии миглустатом**, должны основываться на индивидуальных характеристиках пациента и приниматься совместно специалистом в области метаболических заболеваний, а также родителями и членами семьи [3,18,19].
3,2 Симптоматическое лечение.
По симптоматической терапии НП-С нет рандомизированных контролируемых исследований. Все приведенные ниже рекомендации отражают экспертное мнение специалистов из разных стран. Препараты для лечения неврологических осложнений, эпилепсии, психических нарушений назначают в соответствии с клиническими рекомендациями, разработанными для соответствующей патологии (Приложение А3 таблица 2) [3,8,12,13,19,23].• Рекомендуется наблюдать за функцией глотания, прежде всего, у пациентов с НП-С, которые относятся к группе риска по аспирации. Вопрос об организации питания и и/или лечении дисфагии должен быть решен как можно раньше, при этом рекомендованы следующие меры: более мягкая или густая пища, зондовое питание, наложение гастростомы (для того, чтобы обеспечить достаточное поступление жидкости и калорий) [3,8-11,21,29, 34].
Уровень убедительности рекомендаций В (уровень достоверности доказательств - 3).
• Рекомендуется пациентам с НП-С в случае развития вторичной легочной патологии в результате аспирации назначение антибактериальной терапии препаратами широкого спектра действия для предотвращения развития осложнений [3,8-11,21,29].
Уровень убедительности рекомендаций С (уровень достоверности доказательств - 5).
• Рекомендуется пациентам с НП-С, имеющих данный симптом, для уменьшения слюнотечения применять A03BA01 атропин** перорально, инъекции M03AX01 ботулинического токсина типа АА в околоушную или подчелюстную железу [3,19].
Уровень убедительности рекомендаций с (уровень достоверности доказательств - 5).
• Рекомендуется пациентам с НП-С, имеющих данный симптом, для коррекции нарколепсии, инверсии сна и/или синдрома обструктивного апноэ во сне, применение N05CH01 мелатонина и лечение методом создания постоянного положительного давления в дыхательных путях (СРАР-терапия) [3,19].
Уровень убедительности рекомендаций с (уровень достоверности доказательств - 5).
• Рекомендуется пациентам с НП-С с экстрапирамидными нарушениями применение атипичных нейролептиков и регулярный неврологический мониторинг с целью минимизации прогрессирования любых сопутствующих экстрапирамидных проявлений [8,19,24,28].
Уровень убедительности рекомендаций с (уровень достоверности доказательств - 5).
Комментарии. Психоз часто поддается лечению антипсихотическими лекарственными препаратами, хотя у некоторых пациентов с НП-С наблюдается отсутствие ответа на лечение или даже парадоксальное ухудшение.
• Рекомендуется всем пациентам с НП-С, для лечения биполярных аффективных расстройств, стабилизаторы настроения, такие как N03AG01 вальпроевая кислота** (детям с 3 лет), а для терапии депрессии назначение селективных ингибиторов обратного захвата серотонина [8,19].
Уровень убедительности рекомендаций с (уровень достоверности доказательств - 5).
• Рекомендуется всем пациентам с НП-С раннего возраста (новорожденные и дети первых лет жизни), при развитии синдрома холестаза желчегонная терапия препаратом A05AA02 урсодезоксихолевой кислоты (суспензия) в дозе 10-30 мг/кг/сут [35].
Уровень убедительности рекомендаций с (уровень достоверности доказательств - 4).
• Рекомендуется всем пациентам с НП-С раннего возраста с заместительной целью назначаются жирорастворимые витамины (А, Д, Е и К) [3].
Уровень убедительности рекомендаций с (уровень достоверности доказательств - 5).
• Не рекомендуется всем пациентам с НП-С в случае развития печеночной недостаточности проведение трансплантации печени [17,19].
Уровень убедительности рекомендаций с (уровень достоверности доказательств - 5).
Комментарии. Следует проводить регулярный мониторинг пациентов с диагнозом, установленным в результате скрининга сибсов или на основе висцеральных симптомов, на предмет возникновения неврологических проявлений, и следует решить вопрос о назначении лечения при первых признаках начала неврологических расстройств [3,8,19].
3,3 Диетотерапия.
• Рекомендуется для устранения или уменьшения выраженности диспептических расстройств таких как, диарея, тошнота, рвота, снижения веса, боли в животе при лечении милгустатом** соблюдение диеты с пониженным содержанием дисахаридов и олигосахаров [3,13,19].Уровень убедительности рекомендаций С (уровень достоверности доказательств - 5).
Комментарии. При применении препарата миглустат** у пациентов с НПС могут наблюдаться диарея, боли в животе, метеоризм связанные с блокированием фермента, расщепляющего ди- и олигосахариды. в первые недели начала терапии, с последующим с ее расширением за счет продуктов, указанных в колонке «ОГРАНИЧИТЬ» (приложение Г 6). На первом этапе назначения субстрат редуцирующей терапии желательно назначение пробиотиков, которые снижают риск возникновения желудочно-кишечных проблем и улучшают работу кишечника.
Назначение диеты проводят в три последовательных этапа:
1. Строгая диета с исключением дисахаридов;
2. Расширенная диета с постепенным введением продуктов питания, содержащих дисахариды;
3. Практически нормальная диета, за исключением продуктов питания, которые плохо переносятся.
Продолжительность каждого этапа варьирует от нескольких недель до нескольких месяцев. Соблюдение диеты позволяет снизить побочные эффекты препарата миглустат** и обеспечивает достаточное поступление необходимых веществ и энергии для нормального функционирования организма [3,18].
|
|
Реабилитация и амбулаторное лечение
• Рекомендуется для пациентов с НП-С врачом-физиотерапевтом и врачом-ЛФК разрабатывать индивидуальный курс реабилитации, включающий массаж, лечебную физкультуру, физиотерапевтические процедуры [3,19].
Уровень убедительности рекомендаций с (уровень достоверности доказательств - 5).
• Рекомендуется реабилитационные курсы (медицинский массаж, ЛФК, физиопроцедуры, психолого-педагогическая помощь) желательно проводить в условиях дневного стационара проводится с частотой 3-4 раза в год, длительность - определяется тяжестью состояния и ответом на проводимые мероприятия [3,19].
Уровень убедительности рекомендаций с (уровень достоверности доказательств - 5).
Психолого-педагогическая помощь.
• Рекомендуется проводить психолого-педагогическую помощь детям с НП-С в комплексе реабилитационных мероприятий. Коррекционно-педагогическое воздействие определяется в зависимости от тяжести и длительности течения болезни, структуры нарушений здоровья, степени недоразвития познавательной деятельности, типа эмоционального реагирования, особенностей поведения ребенка. Включение коррекционно-педагогического сопровождения в комплекс восстановительных мероприятий обеспечивает дополнительную оценку динамики психического развития как одного из важных показателей состояния здоровья, повышает эффективность терапевтических вмешательств, снижает экономическое бремя данной патологии за счет социализации пациентов и сохранения психологического потенциала трудоспособных членов семьи. Рекомендовано проведение регулярной оценки когнитивного статуса пациентов с целью определения возможной формы обучения (коррекционный класс) [3, 19].
Уровень убедительности рекомендаций с (уровень достоверности доказательств - 5).
Паллиативная помощь.
• Рекомендуется оказание всесторонней помощи (медицинской, психосоциальной и материальной) детям с неизлечимыми ограничивающими срок жизни заболеваниями. В состав паллиативных служб входят врачи, медицинские сестры, психологи и социальные работники. Несмотря на тяжелое состояние и постоянную потребность в мониторинге, все пациенты преимущественно находятся дома в кругу своей семьи и друзей. Основной целью работы паллиативных служб является создание всех необходимых условий для обеспечения нахождения пациентов в домашних условиях, а не в стенах лечебного учреждения, что позволяет не только улучшить качество жизни пациентов и их семей, но и существенно снизить государственные затраты на постоянное стационарное лечение таких пациентов [19].
Уровень убедительности рекомендаций с (уровень достоверности доказательств - 5).
Уровень убедительности рекомендаций с (уровень достоверности доказательств - 5).
• Рекомендуется реабилитационные курсы (медицинский массаж, ЛФК, физиопроцедуры, психолого-педагогическая помощь) желательно проводить в условиях дневного стационара проводится с частотой 3-4 раза в год, длительность - определяется тяжестью состояния и ответом на проводимые мероприятия [3,19].
Уровень убедительности рекомендаций с (уровень достоверности доказательств - 5).
Психолого-педагогическая помощь.
• Рекомендуется проводить психолого-педагогическую помощь детям с НП-С в комплексе реабилитационных мероприятий. Коррекционно-педагогическое воздействие определяется в зависимости от тяжести и длительности течения болезни, структуры нарушений здоровья, степени недоразвития познавательной деятельности, типа эмоционального реагирования, особенностей поведения ребенка. Включение коррекционно-педагогического сопровождения в комплекс восстановительных мероприятий обеспечивает дополнительную оценку динамики психического развития как одного из важных показателей состояния здоровья, повышает эффективность терапевтических вмешательств, снижает экономическое бремя данной патологии за счет социализации пациентов и сохранения психологического потенциала трудоспособных членов семьи. Рекомендовано проведение регулярной оценки когнитивного статуса пациентов с целью определения возможной формы обучения (коррекционный класс) [3, 19].
Уровень убедительности рекомендаций с (уровень достоверности доказательств - 5).
Паллиативная помощь.
• Рекомендуется оказание всесторонней помощи (медицинской, психосоциальной и материальной) детям с неизлечимыми ограничивающими срок жизни заболеваниями. В состав паллиативных служб входят врачи, медицинские сестры, психологи и социальные работники. Несмотря на тяжелое состояние и постоянную потребность в мониторинге, все пациенты преимущественно находятся дома в кругу своей семьи и друзей. Основной целью работы паллиативных служб является создание всех необходимых условий для обеспечения нахождения пациентов в домашних условиях, а не в стенах лечебного учреждения, что позволяет не только улучшить качество жизни пациентов и их семей, но и существенно снизить государственные затраты на постоянное стационарное лечение таких пациентов [19].
Уровень убедительности рекомендаций с (уровень достоверности доказательств - 5).
Профилактика
Периодичность повторных обследований пациентов с НП-С приведена в Приложении 7. В зависимости от особенностей течения заболевания частота повторных обследований может определяться лечащим врачом индивидуально.
• Рекомендуется после установления диагноза пациенту с НП-С или его официальным представителям, консультация врача-генетика с целью расчета генетического риска в семье, анализа родословной и обсуждения возможностей пренатальной диагностики [19].
Уровень убедительности рекомендации - С (уровень достоверности доказательств 5).
Комментарии. В семьях, где есть пациент с установленной мутацией, существует возможность проведения преимплантационной и пренатальной диагностики. Пренатальная диагностика возможна методами прямой или косвенной ДНК-диагностики для семей с известным генотипом.
• Рекомендуется после установления диагноза пациенту с НП-С или его официальным представителям, консультация врача-генетика с целью расчета генетического риска в семье, анализа родословной и обсуждения возможностей пренатальной диагностики [19].
Уровень убедительности рекомендации - С (уровень достоверности доказательств 5).
Комментарии. В семьях, где есть пациент с установленной мутацией, существует возможность проведения преимплантационной и пренатальной диагностики. Пренатальная диагностика возможна методами прямой или косвенной ДНК-диагностики для семей с известным генотипом.
Организация оказания медицинской помощи
Показания для плановой госпитализации в медицинскую организацию:
• Проведение диагностики и лечения, требующие круглосуточного медицинского наблюдения.
• Состояние, требующее активного лечения и круглосуточного медицинского наблюдения;
• Состояние, требующее проведения высокотехнологичных методов лечения.
• Необходимость проведения различных видов экспертиз или обследования в медицинской организации при невозможности проведения их в амбулаторных условиях, требующих динамического наблюдения (в том числе оформление заключения федерального консилиума).
Показания к экстренной госпитализации:
• Острые заболевания, обострения хронических болезней, отравления и травмы, состояния, требующие интенсивной терапии и перевода в реанимационные отделения или отделения интенсивной терапии, а также круглосуточного медицинского наблюдении и проведения специальных видов обследования и лечения.
Показания к выписке пациента из медицинской организации:
• Отсутствие угрозы жизни пациента;
• Отсутствие угрозы развития осложнений, требующих неотложного лечения;
• Стабилизация состояния и основных клинико-лабораторных показателей патологического процесса по основному заболеванию;
• Отсутствие необходимости в постоянном врачебном и круглосуточном медицинском наблюдении по основному заболеванию;
• Необходимости перевода пациента в другую больницу или учреждение социального обеспечения.
• Проведение диагностики и лечения, требующие круглосуточного медицинского наблюдения.
• Состояние, требующее активного лечения и круглосуточного медицинского наблюдения;
• Состояние, требующее проведения высокотехнологичных методов лечения.
• Необходимость проведения различных видов экспертиз или обследования в медицинской организации при невозможности проведения их в амбулаторных условиях, требующих динамического наблюдения (в том числе оформление заключения федерального консилиума).
Показания к экстренной госпитализации:
• Острые заболевания, обострения хронических болезней, отравления и травмы, состояния, требующие интенсивной терапии и перевода в реанимационные отделения или отделения интенсивной терапии, а также круглосуточного медицинского наблюдении и проведения специальных видов обследования и лечения.
Показания к выписке пациента из медицинской организации:
• Отсутствие угрозы жизни пациента;
• Отсутствие угрозы развития осложнений, требующих неотложного лечения;
• Стабилизация состояния и основных клинико-лабораторных показателей патологического процесса по основному заболеванию;
• Отсутствие необходимости в постоянном врачебном и круглосуточном медицинском наблюдении по основному заболеванию;
• Необходимости перевода пациента в другую больницу или учреждение социального обеспечения.
Дополнительно
Ранняя диагностика и начало патогенетического и симптоматического лечения могут значительно повлиять на прогноз и исход заболевания [13,20,23].
Несмотря на наличие патогенетического лечения, прогноз при болезни Ниманна-Пика, тип С продолжает оставаться неблагоприятным. Характер прогрессирования заболевания и продолжительность жизни у пациентов с НП-С крайне вариабельны.
Своевременное назначение патогенетической терапии (субстрат-редуцирующая терапия) может улучшить прогноз пациентов [8-13,19,23,27].
Рекомендуется проведения скрининга групп высокого риска (пациенты с атаксией, каталексией) с целью выявления пациентов с НП-С [7,12].
Пациенты, у которых развивается тяжелая эпилепсия, как правило, имеют худший прогноз и меньшую продолжительность жизни, по сравнению с пациентами без с эпилептических приступов [19].
Несмотря на наличие патогенетического лечения, прогноз при болезни Ниманна-Пика, тип С продолжает оставаться неблагоприятным. Характер прогрессирования заболевания и продолжительность жизни у пациентов с НП-С крайне вариабельны.
Своевременное назначение патогенетической терапии (субстрат-редуцирующая терапия) может улучшить прогноз пациентов [8-13,19,23,27].
Рекомендуется проведения скрининга групп высокого риска (пациенты с атаксией, каталексией) с целью выявления пациентов с НП-С [7,12].
Пациенты, у которых развивается тяжелая эпилепсия, как правило, имеют худший прогноз и меньшую продолжительность жизни, по сравнению с пациентами без с эпилептических приступов [19].
Критерии оценки качества медицинской помощи
Критерии оценки качества медицинской помощи.
| № | Критерии качества | Оценка выполнения |
| 1. | Выполнено определение ЛСМ509 в пятнах крови и/или холестан-3,5,6-триола в плазме крови и молекулярно-генетическое исследование (выявление мутаций в гене NPC1, NPC2) при постановке диагноза | Да/нет |
| 2. | Выполнено назначение субстрат-редуцирующей терапии препаратом миглуста, ежедневно, перорально. | Да/нет |
| 3. | Выполнено определение размеров печени и селезенки по данным ультразвукового исследования, если не проводилось последние 6 месяцев | Да/нет |
| 4. | Выполнена электроэнцефалограмма, если не проводилось в последние 6 месяцев | Да/нет |
| 5. | Выполнена магнитно-резонансная томография головного мозга, если не проводилось в последние 12 месяцев | Да/нет |
| 6. | Выполнена аудиометрия, если не проводилась последние 12 месяцев | Да/нет |
| 7. | Выполнена консультация врачом-неврологом при наличии патологии со стороны центральной нервной системы | Да/нет |
| 8. | Выполнена консультация врачом-генетиком если не проводилась ранее | Да/нет |
| 9. | Выполнена консультация врачом-психиатром при наличии психиатрических проявлений | Да/нет |
| Выполнен биохимический анализ крови (аланинаминотрансфераза, аспартатаминотрансфераза, общий и прямой билирубин, холестерин, триглицериды, лактатдегидрогеназа, кальций, фосфор, щелочная фосфатаза при наличии признаков холестаза), (альбумин, фибриноген, ПТИ или ПТВ, ХЭ, аланинаминотрансфераза, аспартатаминотрансфераза, общий и прямой билирубин, холестерин, триглицериды, ЛПНП, ЛПВП при печеночной недостаточности), если не проводился в предшествующие 6 месяцев | Да/нет |
|
|
Список литературы
• Клюшников С.А. Болезнь Ниманна-Пика, тип С -лизосомная патология с нарушением внутриклеточного транспорта липидов// Нервные болезни.2014. Т.1. С. 4-14.
• Руденская Г.Е., Букина Т.М., Захарова Е.Ю. Болезнь Ниманна-Пика, тип С: взрослая форма с преобладанием психических расстройств// Журнал неврологии и психиатрии им. С.С. Корсакова.2011. Т.7. С. 71-5.
• Михайлова С.В., Захарова Е.Ю., Петрухин А.С. Нейрометаболические заболевания у детей и подростков диагностика и подходы к лечению// Издательство «Литтерра». 2018. С.217-225.
• Михайлова С.В., Захарова Е.Ю., Губина Е.Б., Савин Д.А., Ильина Е.С., Пилия С.В., Печатникова Н.Л., Бологов А.А. Болезнь Ниманна-Пика тип С: молекулярные механизмы патогенеза и подходы к лечению. Эффективная фармакотерапия// Педиатрия, спецвыпуск «Неврология». 2011. с.16-20.
• Михайлова С.В., Захарова Е.Ю., Дегтярева А.В., Печатникова Н.Л., Какаулина В.С., Полякова Н.А. Болезнь Ниманна-Пика типа С у детей// Медицинская генетика. 2013. №9. с.25-30.
• Намазова-Баранова Л.С. Комментарии к статье «Рекомендации по диагностике и лечению болезни Ниманна-Пика тип С»// Педиатрическая фармакология. 2010. Т.7. №1. С.15-24.
• Руденская Г.Е., Захарова Е.Ю., Букина Т.М., Волкова Э.Ю., Козлов А.С. Болезнь Ниманна-Пика, тип С (ювенильный дистонический липидоз)// Журн.невр.психатр.им. С.С. Корсакова. 2008. №5. с.76-9.
• Patterson M.C., Hendriksz с.J., Walterfang M. et al. Niemann-Pick disease type с: An update оf on behalf of the NP-C Guidelines Working Group// Mol Genet Metab.2012. V.106. №3. P.330-44.
• Pineda M., Wraith J.E., Sedel F. et al. Miglustat in patients with Niemann Pick disease Type с (NP-C): multicenter observational retrospective cohort study// Mol Gen Metab. 2009. V.98. №3. P.243-92009.
• Wraith J.E., Vecchio D., Jaklin E., Abel L., сhadha-Boreham H., Luzy с., Giorgino R., Patterson M.C. Miglustat in adult and juvenile patients with Niemann-Pick disease type с: long -term data from a clinical trial// Molec Gen. 2010. V.99. №4. P.351-7.
• Patterson M.C., Vecchio D., Prady H., Abel L., Wraith J.E. Miglustat for treatment of Niemann-Pick type с disease: a randomized controlled study// Lancet Neurol. 2007. V.6. №9. P.765-72.
• Vanier M.T., Millat G. Niemann-Pick disease type с// сlin. Genet. 2003. V.64. P.269-81.
• Vanier M.T. Niemann-Pick disease type с// Orphanet J Rare Dis. 2010. V.5. P.16.
• Imrie J., Vijayaraghaven S., Whitehouse с. et al. Niemann-Pick disease type с in adults// J. Inherit. Metab. Dis. 2002. V.25. P.491-500.
• Sevin M., Lesca G., вaumann N. et al., The adult form of Niemann-Pick disease type с// вrain. 2007. V.130. P.120-133.
• Scheel M., Abegg M., Lanyon L.J., Mattman A., вarton J.J. Eye movement and diffusion tensor imaging analysis of treatment effects in a Niemann-Pick Type с patient// Mol Genet Metab. 2010. V.99. №3. P.291-5.
• Kelly D.A., Portmann в., Mowat A.P., Sherlock S., Lake в.D. et al. Niemann-Pick disease type с: diagnosis and outcome in children, with particular reference to liver disease// J. Pediatr. 1993. V. 123. P. 242-7.
• вelmatoug N. et al. Gastrointestinal disturbances and their management in miglustat-treated patients //Journal of inherited metabolic disease. 2011. Т. 34. №.5- С.191.
• Geberhiwot T., Moro A., Dardis A. et al. сonsensus clinical management guidelines for Niemann-Pick disease type с// Orphanet J Rare Dis. 2018.V.13. P. 50.
• Patterson M.C. et al. Recommendations for the detection and diagnosis of Niemann-Pick disease type с// An update. Neurol сlin Pract .2017. V.7. P.1-13.
• Pineda M. et al Miglustat in Niemann-Pick type с disease: review// Orphanet Journal of rare diseases. 2018. V.13. P.140.
• Инструкция по медицинскому применению препарата Завеска ЛСР-008892/09-220409.
• Patterson M.C., Mengel E., Wijburg F.A.et al. Disease and patient characteristics in NP-C patients: findings from an international disease registry// Orphanet J Rare Dis. 2013. V.8. P.12.
• Walterfang M., Fietz M., Fahey M. et al. The neuropsychiatry of Niemann- Pick type с disease in adulthood// J Neuropsychiatry сlin Neurosci. 2006.V.18. P.158-70.
• Wijburg F.A., Sedel F., Pineda M. et al. Development of a suspicion index to aid diagnosis of Niemann-Pick disease type с//Neurology. 2012. V.78. P.1560-7.
• Abel L.A., вowman E.A., Velakoulis D. et al. Saccadic eye movement characteristics in adult Niemann-Pick type с disease: relationships with disease severity and brain structural measures// PLoS One. 2012. V.7. P.e50947.
• Patterson M.C., Mengel E., Vanier M.T. et al. Stable or improved neurological manifestations during miglustat therapy in patients from the international disease registry for Niemann-Pick disease type с: an observational cohort study// Orphanet J Rare Dis. 2015. V.10. P.65.
• вonnot O., Klünemann H.H., Sedel F., Tordjman S., сohen D., Walterfang M. Diagnostic and treatment implications of psychosis secondary to treatable metabolic disorders in adults: a systematic review// Orphanet J Rare Dis. 2014. V.9. P.65.
• Fecarotta S., Amitrano M., Romano A. et al. The videofluoroscopic swallowing study shows a sustained improvement of dysphagia in children with Niemann-Pick disease type с after therapy with miglustat// Am J Med Genet A. 2011. V.155A. P.540-7.
• Stampfer M. et al. Niemann-Pick disease type с clinical database: cognitive and coordination deficits are early disease indicators //Orphanet journal of rare diseases. 2013. V. 8. 1. P. 35.
• Imrie J., Heptinstall L., Knight S., Strong K. Observational cohort study of the natural history of Niemann-Pick disease type с in the UK: a 5-year update from the UK clinical database// вMC Neurol. 2015. V.15. P.257. doi: 10,1186/s12883-015-0511-1.
• Millat G. et al. Niemann-Pick с1 disease: correlations between NPC1 mutations, levels of NPC1 protein, and phenotypes emphasize the functional significance of the putative sterol-sensing domain and of the cysteine-rich luminal loop //The American Journal of Human Genetics. 2001. V. 68. 6. P. 1373-85.
• Mashima R. et al. Elevation of plasma lysosphingomyelin-509 and urinary bile acid metabolite in Niemann-Pick disease type с-affected individuals //Molecular genetics and metabolism reports. 2018. V. 15. P. 90-5.
• Walterfang M. et al. Dysphagia as a risk factor for mortality in Niemann-Pick disease type с: systematic literature review and evidence from studies with miglustat //Orphanet journal of rare diseases. 2012. V. 7. 1. P. 76.
• Evans W. R. H. et al. сase Report: Ursodeoxycholic acid treatment in Niemann-Pick disease type с; clinical experience in four cases //Wellcome open research. 2017. V. 2.P.75.
• Руденская Г.Е., Букина Т.М., Захарова Е.Ю. Болезнь Ниманна-Пика, тип С: взрослая форма с преобладанием психических расстройств// Журнал неврологии и психиатрии им. С.С. Корсакова.2011. Т.7. С. 71-5.
• Михайлова С.В., Захарова Е.Ю., Петрухин А.С. Нейрометаболические заболевания у детей и подростков диагностика и подходы к лечению// Издательство «Литтерра». 2018. С.217-225.
• Михайлова С.В., Захарова Е.Ю., Губина Е.Б., Савин Д.А., Ильина Е.С., Пилия С.В., Печатникова Н.Л., Бологов А.А. Болезнь Ниманна-Пика тип С: молекулярные механизмы патогенеза и подходы к лечению. Эффективная фармакотерапия// Педиатрия, спецвыпуск «Неврология». 2011. с.16-20.
• Михайлова С.В., Захарова Е.Ю., Дегтярева А.В., Печатникова Н.Л., Какаулина В.С., Полякова Н.А. Болезнь Ниманна-Пика типа С у детей// Медицинская генетика. 2013. №9. с.25-30.
• Намазова-Баранова Л.С. Комментарии к статье «Рекомендации по диагностике и лечению болезни Ниманна-Пика тип С»// Педиатрическая фармакология. 2010. Т.7. №1. С.15-24.
• Руденская Г.Е., Захарова Е.Ю., Букина Т.М., Волкова Э.Ю., Козлов А.С. Болезнь Ниманна-Пика, тип С (ювенильный дистонический липидоз)// Журн.невр.психатр.им. С.С. Корсакова. 2008. №5. с.76-9.
• Patterson M.C., Hendriksz с.J., Walterfang M. et al. Niemann-Pick disease type с: An update оf on behalf of the NP-C Guidelines Working Group// Mol Genet Metab.2012. V.106. №3. P.330-44.
• Pineda M., Wraith J.E., Sedel F. et al. Miglustat in patients with Niemann Pick disease Type с (NP-C): multicenter observational retrospective cohort study// Mol Gen Metab. 2009. V.98. №3. P.243-92009.
• Wraith J.E., Vecchio D., Jaklin E., Abel L., сhadha-Boreham H., Luzy с., Giorgino R., Patterson M.C. Miglustat in adult and juvenile patients with Niemann-Pick disease type с: long -term data from a clinical trial// Molec Gen. 2010. V.99. №4. P.351-7.
• Patterson M.C., Vecchio D., Prady H., Abel L., Wraith J.E. Miglustat for treatment of Niemann-Pick type с disease: a randomized controlled study// Lancet Neurol. 2007. V.6. №9. P.765-72.
• Vanier M.T., Millat G. Niemann-Pick disease type с// сlin. Genet. 2003. V.64. P.269-81.
• Vanier M.T. Niemann-Pick disease type с// Orphanet J Rare Dis. 2010. V.5. P.16.
• Imrie J., Vijayaraghaven S., Whitehouse с. et al. Niemann-Pick disease type с in adults// J. Inherit. Metab. Dis. 2002. V.25. P.491-500.
• Sevin M., Lesca G., вaumann N. et al., The adult form of Niemann-Pick disease type с// вrain. 2007. V.130. P.120-133.
• Scheel M., Abegg M., Lanyon L.J., Mattman A., вarton J.J. Eye movement and diffusion tensor imaging analysis of treatment effects in a Niemann-Pick Type с patient// Mol Genet Metab. 2010. V.99. №3. P.291-5.
• Kelly D.A., Portmann в., Mowat A.P., Sherlock S., Lake в.D. et al. Niemann-Pick disease type с: diagnosis and outcome in children, with particular reference to liver disease// J. Pediatr. 1993. V. 123. P. 242-7.
• вelmatoug N. et al. Gastrointestinal disturbances and their management in miglustat-treated patients //Journal of inherited metabolic disease. 2011. Т. 34. №.5- С.191.
• Geberhiwot T., Moro A., Dardis A. et al. сonsensus clinical management guidelines for Niemann-Pick disease type с// Orphanet J Rare Dis. 2018.V.13. P. 50.
• Patterson M.C. et al. Recommendations for the detection and diagnosis of Niemann-Pick disease type с// An update. Neurol сlin Pract .2017. V.7. P.1-13.
• Pineda M. et al Miglustat in Niemann-Pick type с disease: review// Orphanet Journal of rare diseases. 2018. V.13. P.140.
• Инструкция по медицинскому применению препарата Завеска ЛСР-008892/09-220409.
• Patterson M.C., Mengel E., Wijburg F.A.et al. Disease and patient characteristics in NP-C patients: findings from an international disease registry// Orphanet J Rare Dis. 2013. V.8. P.12.
• Walterfang M., Fietz M., Fahey M. et al. The neuropsychiatry of Niemann- Pick type с disease in adulthood// J Neuropsychiatry сlin Neurosci. 2006.V.18. P.158-70.
• Wijburg F.A., Sedel F., Pineda M. et al. Development of a suspicion index to aid diagnosis of Niemann-Pick disease type с//Neurology. 2012. V.78. P.1560-7.
• Abel L.A., вowman E.A., Velakoulis D. et al. Saccadic eye movement characteristics in adult Niemann-Pick type с disease: relationships with disease severity and brain structural measures// PLoS One. 2012. V.7. P.e50947.
• Patterson M.C., Mengel E., Vanier M.T. et al. Stable or improved neurological manifestations during miglustat therapy in patients from the international disease registry for Niemann-Pick disease type с: an observational cohort study// Orphanet J Rare Dis. 2015. V.10. P.65.
• вonnot O., Klünemann H.H., Sedel F., Tordjman S., сohen D., Walterfang M. Diagnostic and treatment implications of psychosis secondary to treatable metabolic disorders in adults: a systematic review// Orphanet J Rare Dis. 2014. V.9. P.65.
• Fecarotta S., Amitrano M., Romano A. et al. The videofluoroscopic swallowing study shows a sustained improvement of dysphagia in children with Niemann-Pick disease type с after therapy with miglustat// Am J Med Genet A. 2011. V.155A. P.540-7.
• Stampfer M. et al. Niemann-Pick disease type с clinical database: cognitive and coordination deficits are early disease indicators //Orphanet journal of rare diseases. 2013. V. 8. 1. P. 35.
• Imrie J., Heptinstall L., Knight S., Strong K. Observational cohort study of the natural history of Niemann-Pick disease type с in the UK: a 5-year update from the UK clinical database// вMC Neurol. 2015. V.15. P.257. doi: 10,1186/s12883-015-0511-1.
• Millat G. et al. Niemann-Pick с1 disease: correlations between NPC1 mutations, levels of NPC1 protein, and phenotypes emphasize the functional significance of the putative sterol-sensing domain and of the cysteine-rich luminal loop //The American Journal of Human Genetics. 2001. V. 68. 6. P. 1373-85.
• Mashima R. et al. Elevation of plasma lysosphingomyelin-509 and urinary bile acid metabolite in Niemann-Pick disease type с-affected individuals //Molecular genetics and metabolism reports. 2018. V. 15. P. 90-5.
• Walterfang M. et al. Dysphagia as a risk factor for mortality in Niemann-Pick disease type с: systematic literature review and evidence from studies with miglustat //Orphanet journal of rare diseases. 2012. V. 7. 1. P. 76.
• Evans W. R. H. et al. сase Report: Ursodeoxycholic acid treatment in Niemann-Pick disease type с; clinical experience in four cases //Wellcome open research. 2017. V. 2.P.75.
|
|
Приложения
Приложение А1.
Состав рабочей группы по разработке и пересмотру клинических рекомендаций.• Куцев Сергей Иванович. Чл. -корр РАМН, д.м.н., директор ФГБНУ Медико-генетический научный центр им. академика Н.П. Бочкова , Президент Ассоциации медицинских генетиков (АМГ).
• Иллариошкин Сергей Николаевич. Чл. -корр. РАН, д.м.н., профессор, заместитель директора по научной работе, руководитель отдела исследований мозга ФГБНУ НЦН.
• Баранов Александр Александрович. Академик РАН, профессор, д.м.н., Почетный Председатель Исполкома Союза педиатров России. Награды: Орден Трудового Красного Знамени, Орден Почета, Орден «За заслуги перед Отечеством» IV степени, Орден «За заслуги перед Отечеством» III степени.
• Намазова-Баранова Лейла Сеймуровна. Академик РАН, профессор, д.м.н., Председатель Исполкома Союза педиатров России.
• Вашакмадзе Нато Джумберовна. Д.м.н., доцент кафедры факультетской педиатрии ПФ ФГБОУ ВО РНИМУ имени Н.И. Пирогова, Институт педиатрии и охраны здоровья детей ЦКБ РАН, член Союза педиатров России.
• Захарова Екатерина Юрьевна -д.м.н., заведующая лабораторией наследственных болезней обмена ФГБНУ Медико-генетический научный центр им. академика Н.П. Бочкова , член Российского общества медицинских генетиков, член европейского общества по изучению наследственных болезней обмена веществ (SSIEM).
• Клюшников Сергей Анатольевич. м.н., в.н.с., врач-невролог 5 неврологического отделения ФГБНУ НЦН, член Российского обществ неврологов и медицинских генетиков, Movement Disorder Society, European Huntington s Disease Network (Euro-HD Network). Ведущий специалист по болезни Гентингтона исследовательского центра REGISTRY Euro-HD Network (на базе НЦН). Председатель российской Ассоциации по борьбе с болезнью Гентингтона.
• Кузенкова Людмила Михайловна. Д.м.н., заведующая отделением психоневрологии и психосоматической патологии ФГАУ Научный медицинский исследовательский центр здоровья детей МЗ РФ, член Союза педиатров России.
• Михайлова Светлана Витальевна -д.м.н., заведующая отделением ФГБУ «Российская Детская Клиническая Больница» МЗ РФ.
• Прошлякова Татьяна Юрьевна. б.н., с.н.с. лаборатории наследственных болезней обмена веществ ФГБНУ Медико-генетический научный центр им. Н.П. Бочкова , член Российского общества медицинских генетиков.
• Подклетнова Татьяна Владимировна. м.н., с.н.с. лаборатории редких наследственных болезней у детей ФГАУ Научный медицинский исследовательский центр здоровья детей МЗ РФ, член Союза педиатров России.
• Семячкина Алла Николаевна. Д.м.н., г.н.с. отделения клинической генетики ФГБУ «Московский НИИ педиатрии и детской хирургии Минздрава России», член Ассоциации медицинских генетиков (АМГ).
Авторы подтверждают отсутствие финансовой поддержки/конфликта интересов, который необходимо обнародовать.
Приложение А2.
Методология разработки клинических рекомендаций.Настоящие рекомендации предназначены для применения медицинскими организациями и учреждениями федеральных, территориальных и муниципальных органов управления здравоохранением, систем обязательного и добровольного медицинского страхования, другими медицинскими организациями различных организационно-правовых форм деятельности, направленной на оказание медицинской помощи.
Настоящие рекомендации устанавливают виды, объем и индикаторы качества медицинской помощи пациентам при НП-С и были рассмотрены в рамках III Всероссийский научно-практический конгресса с международным участием «Орфанные болезни» (31,05,2018 - 02,06,2018) и на XXI Конгрессе педиатров России с международным участием «Актуальные проблемы педиатрии» 15-17 февраля 2019 г.
Клинические рекомендации созданы на основании систематического обзора литературы 1992-2019 гг. Medline (Pubmedversion), Embase (Dialogversion) и сochrane Library databases, с использованием созданных протоколов, современных международных клинических рекомендаций по диагностике, лечению и ведению больных с метаболическими болезнями (Tarekegn Geberhiwot et al. сonsensus clinical management guidelines for Niemann-Pick disease type с: Orphanet Journal of Rare Diseases (2018) 13:50. Patterson Marc с. et al. Recommendations for the detection and diagnosis of Niemann-Pick disease type с. An update. Neurol сlin Pract 2017;7:1-13).
НП-С относится к редким наследственным заболеваниям, что исключает возможность проведения больших когортных и рандомизированных контролированных исследований и для создания протоколов диагностики и терапии используются лишь тематические исследования экспертов, опубликованные в последние два десятилетия.
Оценка уровней достоверности доказательств и уровней убедительности рекомендаций проводилась в соответствии с Таблицы 1, 2,3.
Целевая аудитория данных клинических рекомендаций:
• Врачи общей врачебной практики (семейные врачи);
• Врачи- педиатры;
• Врачи-терапевты;
• Врачи -генетики;
• Врачи -лабораторные генетики;
• Врачи- неврологи;
• Врачи-офтальмологи;
• Врачи функциональной диагностики;
• Врачи-психиатры;
• Врачи-психиатры детские;
• Врачи-психиатры подростковые;
• Медицинские психологи;
• Врачи-гастроэнтерологи;
• Врачи-гематологи;
• Студенты медицинских ВУЗов;
Таблица 1. Шкала оценки уровней достоверности доказательств (УДД) для методов диагностики (диагностических вмешательств).
| УДД | Расшифровка |
| 1 | Систематические обзоры исследований с контролем референсным методом или систематический обзор рандомизированных клинических исследований с применением мета-анализа |
| 2 | Отдельные исследования с контролем референсным методом или отдельные рандомизированные клинические исследования и систематические обзоры исследований любого дизайна, за исключением рандомизированных клинических исследований, с применением мета-анализа |
| 3 | Исследования без последовательного контроля референсным методом или исследования с референсным методом, не являющимся независимым от исследуемого метода или нерандомизированные сравнительные исследования, в том числе когортные исследования |
| 4 | Несравнительные исследования, описание клинического случая |
| 5 | Имеется лишь обоснование механизма действия или мнение экспертов |
Таблица 2. Шкала оценки уровней достоверности доказательств (УДД) для методов профилактики, лечения и реабилитации (профилактических, лечебных, реабилитационных вмешательств).
| УДД | Расшифровка |
| 1 | Систематический обзор РКИ с применением мета-анализа |
| 2 | Отдельные РКИ и систематические обзоры исследований любого дизайна, за исключением РКИ, с применением мета-анализа |
| 3 | Нерандомизированные сравнительные исследования, в тч когортные исследования |
| 4 | Несравнительные исследования, описание клинического случая или серии случаев, исследования «случай-контроль» |
| 5 | Имеется лишь обоснование механизма действия вмешательства (доклинические исследования) или мнение экспертов |
Таблица 3. Шкала оценки уровней убедительности рекомендаций (УУР) для методов профилактики, диагностики, лечения и реабилитации (профилактических, диагностических, лечебных, реабилитационных вмешательств).
| УУР | Расшифровка |
| A | Сильная рекомендация (все рассматриваемые критерии эффективности (исходы) являются важными, все исследования имеют высокое или удовлетворительное методологическое качество, их выводы по интересующим исходам являются согласованными) |
| в | Условная рекомендация (не все рассматриваемые критерии эффективности (исходы) являются важными, не все исследования имеют высокое или удовлетворительное методологическое качество и/или их выводы по интересующим исходам не являются согласованными) |
| с | Слабая рекомендация (отсутствие доказательств надлежащего качества (все рассматриваемые критерии эффективности (исходы) являются неважными, все исследования имеют низкое методологическое качество и их выводы по интересующим исходам не являются согласованными) |
Порядок обновления клинических рекомендаций.
Механизм обновления клинических рекомендаций предусматривает их систематическую актуализацию - не реже чем один раз в три года, а также при появлении новых данных с позиции доказательной медицины по вопросам диагностики, лечения, профилактики и реабилитации конкретных заболеваний, наличии обоснованных дополнений/замечаний к ранее утверждённым КР, но не чаще 1 раза в 6 месяцев.
Приложение А3.
Справочные материалы, включая соответствие показаний к применению и противопоказаний, способов применения и доз лекарственных препаратов, инструкции по применению лекарственного препарата.• Приказ Министерства здравоохранения РФ Об утверждении Порядка оказания медицинской помощи больным с врожденными и (или) наследственными заболеваниями от 15 ноября 2012 г. N 917н).
• Приказ Минздрава России от 09,11,2012 N 721н «Об утверждении Стандарта специализированной медицинской помощи детям при болезни Ниманна-Пика типа С».
Таблица 1 Рекомендованные дозы миглустата в зависимости от площади поверхности тела.
| Площадь поверхности тела (м2) | Рекомендованная доза |
| >1,25 | 200 мг три раза в день |
| >0,88-1,25 | 200 мг два раза в день |
| >0,73-0,88 | 100 мг три раза в день |
| >0,47-0,73 | 100 мг два раза в день |
| ≤0,47 | 100 мг один раз в день |
Таблица 2 Симптоматическое лечение расстройств у больных с болезнью Ниманна-Пика тип С.
| Клинические симптомы | Лечение |
| Катаплексия | Трициклические антидепрессанты или стимуляторы ЦНС |
| Дистония и тремор | Холинолитические средства |
| Двигательные нарушения | Физиотерапия |
| Эпилептические приступы | Антиконвульсанты |
| Нарушения сна | Мелатонин или седативные препараты перед сном |
| Нарушения питания | Зондовое питание, гастростомия |
| Респираторные осложнения | Физиотерапия с бронходилятаторами; антибиотикотерапия |
| Слюнотечение | Атропин перорально, инъекции ботулотоксина А в околоушную или подчелюстную железу, гиосциновые пластыри или гликопиррония бромид |
| Кататония | Электрошоковая терапия |
| Психические нарушения | Вальпроат натрия для лечения биполярных аффективных расстройств, селективные ингибиторы обратного захвата серотонина при депрессиях |
| Диарея | Диета, лоперамид |
Приложение В.
Информация для пациента.Болезнь Ниманна-Пика типа С.
Причины болезни.
Болезнь Ниманна-Пика типа С (НП-С) редкое, наследственное заболевание. При этой болезни нарушается процесс распределения особого вещества- холестерина внутри клетки. Холестерин - это сложное и важное вещество, ответственное за выполнение широкого спектра функций в организме. И он очень важный и при этом крайне коварный. Обмен холестерина чрезвычайно сложен - только для его синтеза необходимо осуществление около 100 последовательных реакций. По большей части, он транспортируется в крови не в чистом виде, а в комплексных соединениях, которые бывают 2 видов: липопротеины низкой плотности (ЛПНП) и липопротеины высокой плотности (ЛПВП). Эти соединения в неправильном соотношении, также как и высокий общий уровень холестерина, могут привести к серьёзным сердечно-сосудистым заболеваниям. Однако, холестерин является жизненно необходимым веществом, он играет очень важную роль в метаболизме клеток. Он является необходимым компонентом всех клеточных мембран и принимает участие в выработке всех гормонов, включая тестостерон, эстроген и кортизол. Он также необходим для мозга, и снабжает ткани организма антиоксидантами. Холестерин, приносимый кровью в виде ЛПНП, поступает внутрь особых пузырьков в клетке после соединения ЛПНП с его рецепторами на мембране, а затем ЛПНП поступают в клеточные органеллы- лизосомы. После этого ЛПНП перевариваются, в этих реакциях принимают участие несколько ферментов и белков, в том числе белки NPC1, NPC2, а высвободившийся холестерин через мембрану лизосом поступает в цитоплазму. Известно несколько редких наследственных заболеваний, которые связаны с нарушениями обмена холестерина. Одни из них связаны с нарушениями его метаболизма внутри клеточных органелл - лизосом: недостаточность кислой липазы, болезнь Ниманна-Пика тип С. Другие заболевания обусловлены нарушениями процеса захвата и циркулирования холестерина в крови- семейная гиперхолестеринемия.
Болезнь Ниманна-Пика типа С - очень редкое заболевание и встречается с частотой 1:120 000 -1:150 000 живых новорожденных, связанное с мутациями в генах NPC1 и NPC2.
Наследование.
Наследуется синдром НП-С по аутосомно- рецессивному типу. Больной ребенок наследует по одному измененному гену (гену с мутацией в своей последовательности) от каждого из родителей. В семьях, где родители являются носителями болезни, риск рождения больного ребенка составляет 25% на каждую беременность. Поэтому если в семье родился больной ребенок, это не означает что все дети будут больны.
Клинические проявления НП-С.
НП-С может начинаться в любом возрасте. В зависимости от возраста появления первых симптомов заболевания различают несколько форм: неонатальная (манифестация до трех месяцев), ранняя младенческая (три месяца - два года), поздняя младенческая (два - шесть лет), юношеская (6-15 лет) и взрослая (старше 15 лет).
Основные симптомы болезни:
• Затяжная желтуха в неонатальном периоде.
• Гепатоспленомегалия (увеличение печени) или умеренная спленомегалия (увеличение селезенки).
• Задержка психического развития.
• Экстрапирамидные нарушения.
• Атаксия.
• Катаплектические приступы.
• Вертикальный надъядерный паралич взора.
Возраст начала заболевания, тяжесть проявлений и скорость прогрессирования также вариабельны и могут отличаться у разных пациентов.
При начале заболевания в раннем детском возрасте наблюдается задержка психо-моторного развития, увеличение печени и селезенки. При начале заболевания в более позднем возрасте на первый план выходят неврологические симптомы, такие как нарушения походки, глотания, и тонуса мышц. У большинства пациентов наблюдаются также когнитивные нарушения, в ряде случаев могут наблюдаться психические нарушения.
Как устанавливают диагноз.
Врачи на основании клинических симптомов могут заподозрить болезнь. Затем проводятся лабораторные тесты и инструментальное исследование. Поскольку разные болезни очень похожи по своим клиническим проявлениям, необходимо подтвердить диагноз с помощью лабораторных методов. Подтверждающая диагностика НП-С заключается в определении концентрации особых метаболитов в пятнах высушенной крови или плазме крови (оксистеролы, лизосфингомиелин-509). В дальнейшем рекомендуется проведение ДНК диагностики (если метаболиты были повышены).
Лечение, наблюдение и плановые обследования.
В настоящее время для данного заболевания разработано лечение субрат-редуцирующая терапия, позволяющая уменьшить неврологические проявления и замедлить прогрессирование заболевания.
Этот препарат не позволяет вылечить болезнь, но многие проявления заболевания могут быть замедлены и смягчены.
При применении этого препарата необходимо соблюдать диету, чтобы снизить риск нарушений со стороны желудочно-кишечного тракта. В таблице приведены продукты, употребление которых должно быть ограничено.
Группы продуктов, которые следует исключить/ограничить/применять без ограничений в первые недели терапии.
| ИЗБЕГАТЬ | ОГРАНИЧИТЬ | БЕЗ ОГРАНИЧЕНИЙ |
| Мучные изделия, крупы | ||
| Хлеб белый, выпечка, печенье | Хлеб черный, макароны | |
| Хлопья для завтрака с молоком | Хлопья без молока, кукуруза | |
| бобовые | Манка | Гречка |
| Мясные/рыбные изделия, жиры | ||
| Колбасные изделия | Все виды натурального мяса, яйца | |
| Все растительные жиры | ||
| Все виды натуральной рыбы, морепродукты, рыбные консервы в масле | ||
| Молочные продукты | ||
| Молочные продукты (молоко, творог, йогурт), кроме отдельных сортов сыров | Молоко с содержанием лактозы менее 90% | Прессованный сыр |
| Овощи/фрукты | ||
| Капуста, лук, огурцы | Картофель, свекла | Все свежие, замороженные овощи (кроме перечисленных в других разделах) |
| Натуральные фруктовые соки, пюре | Несладкие фрукты | |
| Десерты, напитки | ||
| Десерты, сладости | орехи | Глюкоза, фруктоза, мед |
| Варенье, сиропы, сладкие соки, газированные напитки | Травяные чаи с глюкозой, отвар шиповника | |
Наблюдение, плановые обследования и тесты.
Для того, чтобы оценивать состояние пациента, эффект проводимой ферментной терапии, физиотерапии существуют различные тесты и шкалы. Очень важно не отказываться от проведения этих исследований, потому что они помогают врачам объективно оценивать состояние пациента, обосновать лечение или ввести изменения в программы реабилитации и абилитации. В таблице перечислены основные исследования для пациентов с НП-С и периодичность их проведения.
Периодичность повторных обследований пациентов с болезнью Ниманна -Пика типа С.
| Параметры | Периодичность повторных обследований |
| Общие | |
| Полное физикальное обследование, включая измерение роста, веса, окружности головы | Каждые 6 мес |
| Неврологическое обследование | |
| Оценка по шкале инвалидности НПС | Каждые 6 мес |
| Видеозапись основных двигательных функций | Каждые 6‒12 мес |
| Видео-ЭЭГ мониторинг, по возможности, дневного или ночного сна | Каждые 6‒12 мес |
| Другие показатели | |
| Оценка психоневрологического статуса | Каждые 6‒12 мес |
| Аудиометрия, слуховые вызванные потенциалы | Каждые 6‒12 мес |
| Зрительные вызванные потенциалы | Каждые 6‒12 мес |
| Бинокулярная электроокулография (регистрация саккадических движений глаз) | Каждые 6‒12 мес |
| Лабораторные показатели | |
| Биохимический анализ крови (АСТ, АЛТ, кальций общий) | Каждые 6‒12 мес |
| Общий анализ крови | Каждые 12 мес |
| Исследование активности фермента хитотриозидазы плазмы крови (по возможности) | Каждые 12 мес |
| УЗИ органов брюшной полости | Каждые 12 мес |
| МРТ или КТ головного мозга | Каждые 12 мес |
Медико-генетическая консультация.
Семьям, в которых есть пациент с НП-С, очень важно посетить врача генетика. Лечащие врачи не всегда имеют возможность поговорить с семьей и рассказать о всех рисках и возможностях, которые может предоставить современная генетическая служба. У врача генетика можно узнать о возможном риске рождения больного ребенка в данной семье, пройти обследование родственникам, если это необходимо. Обсудить возможности пренатальной и преимплантационной диагностики.
Пренатальная диагностика проводится на 9-11 неделях беременности.В клетках, выделенных из ворсин хориона, (то, из чего в последующем формируется плацента ) определяют активность фермента, и проводят анализ для выявления мутаций в гене. На основании проведенного анализа делают вывод о том болен плод или здоров. Современные технологии позволяют проводить и преимплантационную диагностику: оплодотворение проводится в пробирке, затем отбирают только те оплодотворенные эмбрионы (на стадии нескольких бластомеров), в которых нет семейной мутации и именно их импланитируют (подсаживают) в организм матери. При данной процедуре есть свои риски, которые может разъяснить врач генетик.
Где в России занимаются диагностикой и лечением.
В нашей стране есть много центров, которые помогают пациентам с НП-С и другими редкими заболеваниями. В каждом из регионов за определенной клиникой также закреплены обязательства по проведению ферментной заместительной терапии. Необходимо уточнить у вашего врача-генетика в регионе после установления диагноза куда вам следует обращаться за плановой и за экстренной помощью, если она понадобится.
Узнать больше.
В мире есть много организаций, которые могут помочь вам найти ответы на любые другие вопросы, связанных с НП-С:
Международный портал по редким болезням www.orpha.net.
Европейская организация, объединяющая пациентов с разными редкими заболеваниями EURORDIS www.eurordis.org.
Общественные организации и фонды России.
НП-С типа входит в перечень орфанных заболеваний, лечение которых проводится за счёт средств региональных бюджетов, и пациенты имеют возможность лечиться в России. Помочь пациентам получить лечение, повысить информированность общества о редких болезнях, а также добиваться продвижения законодательных инициатив в области орфанных заболеваний могут общественные организации. В сети интернет можно найти информацию о таких некоммерческих обьединениях.
Помощь семьи.
Конечно, многое зависит от врача, сколько он знает про ваше заболевание, как правильно он назначил лечение и как хорошо он объяснил вам принципы терапии. Но не забывайте - от семьи зависит успех лечения не в меньшей степени. Нужно соблюдать рекомендации, ни при каких условиях не терять надежду и самому стать экспертом в своем заболевании. Читайте литературу, общайтесь с семьями, не стесняйтесь задавать вопросы. И даже если вы не победите болезнь полностью, изменить жизнь к лучшему, сделать родного вам человека счастливым в ваших силах.
Для людей с мягкой формой заболевания необходимо научиться быть независимыми от своих семей. Не давайте ребенку и подростку замкнуться в себе. Ему нужны друзья, общение и навыки самостоятельной жизни.
Приложение Г1-ГN.
Шкалы оценки, вопросники и другие оценочные инструменты состояния пациента, приведенные в клинических рекомендациях.Приложение Г1 Выраженность клинических проявлений НП-С в разном возрасте.
| Возраст | Форма | Клинические проявления |
| < 3 мес | Перинатальная | • неиммунная водянка плода • асцит плода • гепатоспленомегалия плода • внутрипеченочный холестаз • гепатоспленомегалия • мышечная гипотония • задержка психомоторного развития • инфильтраты в легких |
| От 3 месяцев до 2 лет | Ранняя младенческая | • гепатоспленомегалия • задержка психомоторного развития • мышечная гипотония • прогрессирующие мозжечковые расстройства (атаксия) • бульбарный и псевдобульбарный синдромы (дизартрия, дисфагия) |
| От 2 ло 6 лет | Поздняя младенческая | • гепатоспленомегалия • утрата ранее приобретенных психомоторных навыков • мышечная гипотония • прогрессирующие мозжечковые расстройства (атаксия) • бульбарный и псевдобульбарный синдромы (дизартрия, дисфагия) • эпилептические приступы • вертикальный паралич взора (у детей старше 3 лет) |
| От 6 до 15 | Юношеская (классическая) | • гепатоспленомегалия • утрата ранее приобретенных навыков • прогрессирующие мозжечковые расстройства (атаксия) • бульбарный и псевдобульбарный синдромы (дизартрия, дисфагия) • эпилептические приступы • экстрапирамидные нарушения (гиперкинезы, мышечные дистонии, брадикинезия) • вертикальный надъядерный паралич взора • геластическая катаплексия |
| Старше 15 лет | Взрослая | • спленомегалия/гепатоспленомегалия • утрата ранее приобретенных навыков • когнитивные нарушения • психиатрические симптомы (психозы, депрессии, шизофреноподобные состояния) • прогрессирующие мозжечковые расстройства (атаксия, дизартрия, дисфагия) • эпилептические приступы • экстрапирамидные нарушения (гиперкинезы, мышечные дистонии) • вертикальный надъядерный паралич взора • геластическая катаплексия |
Приложение Г2 Индекс вероятности диагноза НП-С у детей до 4 лет.
Название на русском языке. Индекс вероятности диагноза НП-С у детей до 4 лет.Оригинальное название (если есть). The NPC-suspicion index in patients aged <4 years.
Источник (официальный сайт разработчиков, публикация с валидацией): Pineda, M., Mengel, E., Jahnová, H. et al. A Suspicion Index to aid screening of early-onset Niemann-Pick disease Type с (NP-C). вMC Pediatr 16, 107 (2016) doi:10,1186/s12887-016-0641-7.
Тип (подчеркнуть):
• шкала оценки.
• индекс.
• вопросник.
• другое.
Назначение: клиническая диагностика - оценка вероятности диагноза НП-С у пациентов младше 4 лет.
Содержание (шаблон): каждому из симптомов, характерных для НП-С присваивается определенный бал в зависимости от значимости этого симптома в диагностике заболевания.
Ключ (интерпретация): при сумме баллов более 6 вероятности диагноза считается высокой.
Рисунок 1. Инекс вероятности диагноза НП-С у детей до 4 лет.
Примечание: Симптомы атаксия и умственная отсталость являются дополнительными и учитываются только при наличии основных симптомов (геластическая катаплексия, вертикальный надъядерный паралич взора, спленомегалия).
Приложение Г3 Индекс вероятности диагноза НП-С у детей старше 4 лет.
Название на русском языке. Индекс вероятности диагноза НП-С у пациентов старше 4 лет.Оригинальное название (если есть). The NPC - suspicion index.
Источник (официальный сайт разработчиков, публикация с валидацией): Wijburg FA, Sedel F, Pineda M, Hendriksz сJ, Fahey M, Walterfang M, et al. Development of a suspicion index to aid diagnosis of Niemann-Pick disease type с. Neurology. 2012;78:1560-7.
Тип (подчеркнуть):
• шкала оценки.
• индекс.
• вопросник.
• другое.
Назначение: клиническая диагностика - оценка вероятности диагноза НП-С у пациентов старше 4 лет.
Содержание (шаблон): каждому из симптомов, характерных для НП-С присваивается определенный бал в зависимости от значимости этого симптома в диагностике заболевания.
Ключ (интерпретация): Диагноз болезни Ниманна -Пика типа С считается высоковероятной при сумме баллов более 70.
Рисунок 2. Индекс вероятности диагноза НП-С у пациентов старше 4 лет.
Приложение Г4 Стандартный видео протокол для клинической оценки двигательных функций.
Название на русском языке. Видео-протокол оценки двигательных функций при НП-С.Оригинальное название (если есть). Standard video protocol for clinical assessment.
Источник (официальный сайт разработчиков, публикация с валидацией): James E. Wraith, Matthias R. вaumgartner, et al. Recommendations on the diagnosis and management of Niemann-Pick disease type с, Molecular Genetics and Metabolism, 2009,Volume 98, Pages 152-165,Тип (подчеркнуть):
• шкала оценки.
• индекс.
• вопросник.
• другое (видео протокол для оценки двигательных функций).
Назначение: клиническая диагностика - оценка двигательных функций до терапии и на фоне лечения.
Содержание (шаблон): видео регистрация основных симптомов, характерных для НП-С.
Ключ (интерпретация): помогает зафиксировать основные клинические проявления НП-С и оценить динамику их изменений на фоне лечения.
Видео протокол.
• Речь (30-45 с).• Произнесите фразу, например, «Привет, сегодня чудесный день» (3 раза).
• Движения рук.
• Сжимание и разжимание кистей (5-10 раз каждой).
• Противопоставления большого пальца поочередно с каждым пальцем.
• Пальценосовая проба с открытыми глазами (5-10 раз с каждой стороны).
• Стояние и ходьба босиком.
• Стояние: стопы вместе (15 с).
• Стояние: стопы одна за другой (15 с).
• Ходьба + нормальный полуоборот (15 с).
• Тандемная ходьба (стопы одна за другой) (15 с).
• Письмо/рисование (доминантная рука).
• Напишите фразу, например «Сегодня чудесный день». Для маленьких детей: сделайте рисунок или спираль.
• Скопируйте страницу.
• Движения глаз.
• Самопроизвольные движения глаз: вверх, вниз, вправо, влево (два цикла).
• Слежение глазами (за пальцем): вверх, вниз, вправо, влево (два раза, оценка скорости).
Примечание: Пациенты младенческого возраста с небольшой вероятностью смогут выполнить некоторые тесты, упомянутые выше; видеозапись должна проводится с согласия родителя или опекуна у пациентов детского возраста или с согласия пациента, если он/она является взрослым.
Приложение Г5 Клинические исследования с применением миглустата при болезни Ниманна-Пика, типа С.
| Название исследования и авторы (публикации) | Дизайн исследования | Критерии оценки эффективности (безопасности) | Заключение | Уровень доказательности |
| Клиническое исследование OGT918-007: Рандомизированное, контролируемое исследование по применению миглустата у врослых и детей с болезнью Ниманна -Пика типа С Patterson MC, Vecchio D, Prady H, Abel L, Wraith JE. Miglustat for treatment of Niemann-Pick type с disease: a randomized controlled study. Lancet Neurol 2007;6(9):765-72; Wraith JE, Vecchio D, Jaklin E, Abel L, сhadha-Boreham H, Luzy с, Giorgino R, Patterson MC. Miglustat in adult and juvenile patients with Niemann-Pick disease type с: long -term data from a clinical trial. Molec Gen 2009 [10,11] | 12 месячное рандомизированное, контролируемое исследование эффективности и переносимости препарата Завеска® (миголустат) у 29 взрослых и подростков (20 пациентов получали лечение препаратом миглустат, 9- находились на стандартной терапии).29 взрослых больных, из которых 20 получали в течение 12 месяцев миглустат в дозе 200 мг три раза в день, а 9 человек получали стандартную терапию. В следующие 12 месяцев все больные принимали миглустат. Дети в возрасте 4-11 лет, препарат применяли в дозе, рассчитанной исходя из площади поверхности тела. Пациенты, завершившие 12 месячную фазу исследования, продолжили терапию и смогли продолжить участие в следующем 12 месячном открытом, неконтролируемом этапе исследования. 12 месячное, открытое, несравнительное, II фазы исследование применения препарата Завеска® у детей в возрасте 4-12 лет было проведено параллельно с рандомизированным исследованием у взрослых пациентов. Пациенты, так же как и в первом исследовании, продолжили терапию в 12 месячной открытой фазе. | Первичная конечная точка эффективности - пик скорости горизонтальных сакадических движений глаз, HSEM-(alpha), оценивалась с помощью компьютеризированных методов. Вторичные конечные точки: HSEM-b (первичная максимальная скорость основной последовательности HSEM- наклон амплитуды), глотание, способность к передвижению и нейрофизиологический статус | Положительный эффект миглустата на неврологические проявления болезни Ниманна-Пика типа С у взрослых/подростков и детей был стабильным и сохранялся на протяжении терапии 24 месяца. Длительный прием миглустата обеспечивает терапевтическую пользу, что подтверждается стабилизацией основных параметров прогрессирования неврологических проявлений заболевания у большинства пациентов. | в 2 |
| Мультицентровое наблюдательное ретроспективное когортное исследование применения миглустата у пациентов с болезнью НП-С Pineda M, Wraith JE, Sedel F, Hwu WL, Rorhbach M, вembi в, Walterfang M, Koronke GC, Marquardt T, Luzy с, Giorgino R, Patterson MC. Miglustat in patients with Niemann Pick disease Type с (NP-C): multicenter observational retrospective cohort study. Mol Gen Metab. 2009Nov;98(3):243-9 [9] | Ретроспективное, наблюдательное когортное исследование у 66 пациентов, получавших лечение препаратом Завеска® (миглустат) вне клинических исследований в среднем в течение 1,5 лет. Участвовали 25 экспертных центров, проводилась оценка пациентов, наблюдавшихся в 2003-2008 гг. Оценка эффективности препарата Завеска® проводилась по шкале инвалидности НП-С | Оценка эффективности препарата Завеска® (миглустат) проводилась по шкале инвалидности НП-С, измерения проводились по 4 ключевым критериям неврологического ухудшения при НП-С: способность к самостоятельному передвижению, манипуляции руками (дистония/дисметрия), речь и глотание. Оценка производилась трижды (на момент постановки диагноза, на момент начала лечения, последний осмотр) | Стабилизация неврологических проявлений заболевания является наилучшей достижимой терапевтической целью у пациентов с НП-С, имеющих неврологические проявления, отражающие необратимую гибель/повреждение нейронов. Настоящее исследование демонстрируе, что миглустат может стабилизировать неврологические проявления заболевания у большинства пациентов, в частности у взрослых и подростков. Возраст на момент диагностики оказывал влияние на ответ на лечение, а клиническая польза ( замедление прогрессирования заболевания) наблюдалась и у пациентов раннего возраста. | с 3 |
Приложение Г6 Группы продуктов, которые следует исключить/ограничить/применять без ограничений в первые недели терапии препаратом миглустат.
| ИЗБЕГАТЬ | ОГРАНИЧИТЬ | БЕЗ ОГРАНИЧЕНИЙ |
| Мучные изделия, крупы | ||
| Хлеб белый, выпечка, печенье | Хлеб черный, макароны | |
| Хлопья для завтрака с молоком | Хлопья без молока, кукуруза | |
| бобовые | Манка | Гречка |
| Мясные/рыбные изделия, жиры | ||
| Колбасные изделия | Все виды натурального мяса, яйца | |
| Все растительные жиры | ||
| Все виды натуральной рыбы, морепродукты, рыбные консервы в масле | ||
| Молочные продукты | ||
| Молочные продукты (молоко, творог, йогурт), кроме отдельных сортов сыров | Молоко с содержанием лактозы менее 90% | Прессованный сыр |
| Овощи/фрукты | ||
| Капуста, лук, огурцы | Картофель, свекла | Все свежие, замороженные овощи (кроме перечисленных в других разделах) |
| Натуральные фруктовые соки, пюре | Несладкие фрукты | |
| Десерты, напитки | ||
| Десерты, сладости | орехи | Глюкоза, фруктоза, мед |
| Варенье, сиропы, сладкие соки, газированные напитки | Травяные чаи с глюкозой, отвар шиповника | |
Приложение Г7 Периодичность повторных обследований пациентов с болезнью Ниманна -Пика типа С.
| Параметры | Периодичность повторных обследований |
| Общие | |
| Полное физикальное обследование, включая измерение роста, веса, окружности головы | Каждые 6 мес |
| Неврологическое обследование | |
| Оценка по шкале инвалидности НПС | Каждые 6 мес |
| Видеозапись основных двигательных функций | Каждые 6‒12 мес |
| Видео-ЭЭГ мониторинг, по возможности, дневного или ночного сна | Каждые 6‒12 мес |
| Другие показатели | |
| Оценка психоневрологического статуса | Каждые 6‒12 мес |
| Аудиометрия, слуховые вызванные потенциалы | Каждые 6‒12 мес |
| Зрительные вызванные потенциалы | Каждые 6‒12 мес |
| Бинокулярная электроокулография (регистрация саккадических движений глаз) | Каждые 6‒12 мес |
| Лабораторные показатели | |
| Биохимический анализ крови (АСТ, АЛТ, кальций общий ) | Каждые 6‒12 мес |
| Общий анализ крови | Каждые 12 мес |
| Исследование лизосфингомиелина 509 в пятнах крови и/или холестан триола в плазме крови | Каждые 12 мес |
| УЗИ органов брюшной полости | Каждые 12 мес |
| МРТ или КТ головного мозга | Каждые 12 мес |
Приложение Г8 Правила забора биоматериала для проведения диагностики в пятнах высушенной крови.
| Кровь собирается на стандартную карточку-фильтр (№903), которая применяется для скрининга новорожденных в Российской Федерации или аналогичную для получения сухого пятна крови. Кровь может быть, как капиллярная (из пальца, пятки), так и венозная. Венозная кровь собирается в пробирку, аккуратно перемешивается и затем быстро с помощью пипетки наносится на фильтр по 25-50 мкл крови на каждую выделенную область. Необходимо хорошо пропитать выделенную область на фильтре ( 1). Предпочтительно собирать образцы после еды через 40 минут - 1 час. Возможно также осуществить забор крови и натощак. На карточке-фильтре обязательно должны быть четко указаны ФИО, кем и откуда направлен пациент, дата рождения и телефон лечащего врача (рисунок 2). Образец сухого пятна крови вкладывается в чистый конверт, либо в чистый файл. Карточка-фильтр не должна соприкасаться с грязной поверхностью и с образцами других пациентов. Необходимо приложить к образцам информированные согласия пациента или его законных представителей на проведение лабораторных исследований | Рисунок 1. Образец правильного нанесения крови на карточку-фильтр Рисунок 2. Образец карточки-фильтра |
Алгоритм действий медицинского персонала при взятии образцов крови.
• вымыть руки (гигиенический уровень), надеть перчатки;
• вымыть руки пациента (пятку ребенка, в случае, если кровь берется из пятки);
• протереть область прокалывания стерильной салфеткой, смоченной 70% спиртом, промокнуть сухой стерильной салфеткой; - проколоть стерильным одноразовым скарификатором;
• снять первую каплю крови стерильным сухим тампоном;
• мягко надавить для получения второй капли крови;
• приложить перпендикулярно тест-бланк к капле крови и пропитать его кровью насквозь;
• аналогичным образом нанести на тест-бланк 6-8 капель, вид пятен крови должен быть одинаковым с обеих сторон.
• высушить тест-бланк в горизонтальном положении на чистой обезжиренной поверхности не менее 4 ч без применения тепловой обработки и попадания прямых солнечных лучей;
• упаковать тест-бланки в чистый конверт таким образом, чтобы пятна крови не соприкасались.
Особенности при инфузионной терапии.
Некоторые пациенты могут получать инфузионную терапию, переливание компонентов крови, что может оказать влияние на результаты тестов. Например, при переливании плазмы крови могут быть получены ложно-отрицательные результаты, так как определяемые ферменты находятся в плазме и в клетках крови. Рекомендуется осуществить забор крови для ферментной и ДНК-диагностики не 9 ранее чем через 6-7 дней после переливания плазмы крови и через 7-10 дней после переливания компонентов крови.
Не допускается забор крови.
• сразу после проведения пациенту инфузионной терапии;
• сразу после заменного переливания крови.
Хранение и транспортировка биоматериала.
Образцы высушенных пятен крови можно хранить в обычной камере холодильника при +40С до отправки. Срок хранения до момента отправки не должен превышать 7 дней. Если хранить дольше и при более высокой температуре, то активность фермента даже в норме может снижаться, что приведет к ложно-положительным результатама.
|
|
Год актуализации информации
2019.