МКБ-10 коды
- МКБ-10
- E75.2 Другие сфинголипидозы
|
|
Вступление
Кодирование по Международной статистической классификации болезней и проблем, связанных со здоровьем: E75.2.
Год утверждения (частота пересмотра): 2019.
Возрастная категория: Взрослые , Дети.
Пересмотр не позднее: 2021.
ID: 318.
Разработчик клинической рекомендации.
• Ассоциация медицинских генетиков.
• Союз педиатров России.
Одобрено Научно-практическим Советом Минздрава РФ.
Год утверждения (частота пересмотра): 2019.
Возрастная категория: Взрослые , Дети.
Пересмотр не позднее: 2021.
ID: 318.
Разработчик клинической рекомендации.
• Ассоциация медицинских генетиков.
• Союз педиатров России.
Одобрено Научно-практическим Советом Минздрава РФ.
|
|
Список сокращений
АГАЛ - альфа галактозидаза А.
АЛТ - аланинаминотрансфераза.
АСТ - аспартатаминотрансфераза.
БФ - болезнь Фабри.
КТ - компьютерная томография.
ЛБН - лизосомные болезни накопления.
МРТ - магнитно-резонансная томография.
НПВС - нестероидные противовоспалительные средства.
СКФ - скорость клубочковой фильтрации.
УЗИ - ультразвуковое исследование.
ФЗТ - ферментная заместительная терапия.
ХПН - хроническая почечная недостаточность.
ЭКГ - электрокардиография.
ЭНМГ - электронейромиография.
Эхо-КГ - эхокардиография.
ЭЭГ - электроэнцефалография.
Lyso-Gb3 - глоботриаозилсфингозин.
АЛТ - аланинаминотрансфераза.
АСТ - аспартатаминотрансфераза.
БФ - болезнь Фабри.
КТ - компьютерная томография.
ЛБН - лизосомные болезни накопления.
МРТ - магнитно-резонансная томография.
НПВС - нестероидные противовоспалительные средства.
СКФ - скорость клубочковой фильтрации.
УЗИ - ультразвуковое исследование.
ФЗТ - ферментная заместительная терапия.
ХПН - хроническая почечная недостаточность.
ЭКГ - электрокардиография.
ЭНМГ - электронейромиография.
Эхо-КГ - эхокардиография.
ЭЭГ - электроэнцефалография.
Lyso-Gb3 - глоботриаозилсфингозин.
Термины и определения
Ферментная заместительная терапия - лечение, заключающееся во введении препарата (рекомбинантного фермента) пациентам с наследственным нарушением метаболизма.
Лизосомные болезни накопления - группа наследственных моногенных заболеваний, связанных с нарушением функции лизосом.
Лизосомные болезни накопления - группа наследственных моногенных заболеваний, связанных с нарушением функции лизосом.
Описание
Болезнь Фабри (БФ) или болезнь Андерсона-Фабри - наследственное заболевание, относящееся к группе лизосомных болезней накопления (ЛБН), обусловленное снижением или отсутствием активности фермента α-галактозидазы А (АГАЛ). Дефицит фермента приводит к накоплению гликофосфолипидов в лизосомах клеток различных органов, включая сердце, почки, нервную систему и эндотелий сосудов. Заболевание носит прогрессирующий мультисистемный характер, характеризуется снижением качества и продолжительности жизни. Без соответствующего лечения смертельный исход, как правило, наступает на 4-5м десятилетии жизни от сердечно-сосудистых, цереброваскулярных осложнений или почечной недостаточности [1,4].
Причины
Причиной возникновения БФ являются мутации гена GLA, кодирующего фермент α-галактозидазу А (GLA; EC 3,2,1,22, АГАЛ). Ген GLA картирован на длинном плече хромосомы Хq22,1, имеет размер около 12 тысяч пар нуклеотидов и состоит из 7 экзонов.
К настоящему времени идентифицировано более 600 вариантов в гене GLA, в том числе около 500 патогенных мутаций, изменяющих свойства и стабильность АГАЛ [1,4]. Большинство мутаций являются уникальными для каждой семьи. БФ наследуется по X-сцепленному типу.
Первичным биохимическим дефектом при БФ является недостаточность фермента АГАЛ, который отщепляет терминальный остаток α-галактозы олигосахаридной цепи нейтральных гликосфинголипидов. Недостаточность фермента приводит к накоплению в лизосомах разных клеток (эндотелиальные и гладкомышечные клетки сосудов, эпителиальные клетки большинства органов, центральной нервной системы, сердца) гликосфинголипидов.
К настоящему времени идентифицировано более 600 вариантов в гене GLA, в том числе около 500 патогенных мутаций, изменяющих свойства и стабильность АГАЛ [1,4]. Большинство мутаций являются уникальными для каждой семьи. БФ наследуется по X-сцепленному типу.
Первичным биохимическим дефектом при БФ является недостаточность фермента АГАЛ, который отщепляет терминальный остаток α-галактозы олигосахаридной цепи нейтральных гликосфинголипидов. Недостаточность фермента приводит к накоплению в лизосомах разных клеток (эндотелиальные и гладкомышечные клетки сосудов, эпителиальные клетки большинства органов, центральной нервной системы, сердца) гликосфинголипидов.
Эпидемиология
БФ относится к редким заболеваниям. Частота болезни в различных странах варьирует в широких пределах (от 1 на 117 000 до 1 на 476 000 живых новорожденных) [1]. Частота новых случаев БФ, оцененная на выборках новорожденных мальчиков, составила в Италии 1:3100 [2], а на Тайване 1:2400 [3]. Вероятно, что более распространенным является легкое, атипичное течение БФ с признаками поражения одного органа.
При проведении скрининга групп высокого риска у мужчин и женщин с ранним инсультом доля БФ составила 4,2% и 2,15%, соответственно, с гипертрофией левого желудочка неясного происхождения - 0,9-3,9% и 1,1-11,8%, с терминальной почечной недостаточностью - 0,33% и 0,10% [1,18,36].
При проведении скрининга групп высокого риска у мужчин и женщин с ранним инсультом доля БФ составила 4,2% и 2,15%, соответственно, с гипертрофией левого желудочка неясного происхождения - 0,9-3,9% и 1,1-11,8%, с терминальной почечной недостаточностью - 0,33% и 0,10% [1,18,36].
1,4 Особенности кодирования заболевания или состояния (группы заболеваний или состояний) по Международной статистической классификации болезней и проблем, связанных со здоровьем.
E75,2 - Другие сфинголипидозы (болезнь Фабри).Классификация
1,5 Классификация заболевания или состояния (группы заболеваний или состояний).
БФ относится к ЛБН, подгруппе сфинголипидозов. С клинической точки зрения выделяют две формы БФ - классическую (дебют в любом возрасте, мультисистемное поражение) и неклассическую (позднее начало, изолированное поражение одной системы органов: головного мозга, сердца или почек) [1,4].Клиническая картина
Клинические проявления при БФ могут быть чрезвычайно разнообразными как у лиц мужского, так и женского пола даже у членов одной семьи. Выраженность клинических проявлений БФ в разном возрасте приведена в Приложении Г1 [1,4].
Внешние особенности. Гемизиготные мужчины часто имеют характерный внешний вид, напоминающий больных с акромегалией - выступающие супраорбитальные дуги и лобные бугры, выступающая нижняя челюсть, увеличенные губы, запавшая переносица.
Кожные проявления. Ангиокератомы представлены четко ограниченными папулами красного, темно-красного, бордового, лилового или сине-черного цвета размером 0,2 - 1,0 см образующиеся из скоплений отдельных кровеносных сосудов в верхних слоях дермы и утолщение эпидермиса в виде поверхностного гиперкератоза. Очаги на начальной стадии плоские, более светлого цвета и легче поддаются сжатию. С течением времени они темнеют, становятся тверже и слегка приподняты над поверхностью кожи. Обычно они расположены симметрично в паховой области, на ягодицах, бедрах и в области пупка, на ладонях. Единичные ангиокератомы могут приобретать вид единичной ангеокератомы, саркомы Капоши, пиогенной гранулемы, пигментированного базально-клеточного и плоскоклеточного рака в некоторых случаях меланому. Ангиокератомы проявляются в детстве и постепенно с годами увеличиваются в количестве и в размерах. Могут возникнуть также ангиоэктазии в слизистой рта и конъюнктиве. Известны случаи БФ без ангиокератом.
Периферическая нервная система. БФ относится к болезненным полиневропатиям. У пациентов с БФ в 60-80% случаев наблюдается хроническая выраженная, изнуряющая невропатическая боль в конечностях. Для этой боли типичны такие жалобы, как длительная жгучая боль, стреляющая пронзающая боль, боль, подобная электрическому разряду, акропарестезии - спонтанные неприятные неболевые ощущения по типу покалывания иголками, ползания мурашек в кистях и стопах, аллодиния - боль в ответ на неболевой стимул, гиперпатия - чрезмерная болевая реакция на болевой стимул, она может быть как механической, то есть боль на прикосновение кисточкой, ваткой, так и температурной - при термическом воздействии, при повышении температуры окружающей среды. Некоторые пациенты также отмечают леденящую боль в области ладоней на морозе.
Кроме постоянной невропатической боли и акропарестезий для БФ типичны болевые кризы, которые часто возникают при перемене погоды, лихорадке, физической нагрузке, стрессе и после приема алкоголя. Эти эпизоды могут возникнуть у лиц обоих полов и начаться уже с двух лет. При кризе Фабри боль приобретает более мучительный характер, может иррадиировать из дистальных отделов конечностей в проксимальные, длится от нескольких секунд до нескольких недель и не снимается наркотическими анальгетиками [35].
Точный механизм невропатической боли при БФ остается до конца не изученным. Предполагается, что боль является результатом структурных повреждений тонких нервных волокон в результате накопления глоботриаозилцерамида в аксонах нервов, ганглиях задних корешков и в vasa nervorum (лат. сосуды нервов). Это болевой вариант полиневропатии тонких волокон, периферическая невропатическая боль. Также известно о кальцификации таламуса при БФ (центральная невропатическая боль при повреждении таламуса).
Нарушение потоотделения. У пациентов с БФ часто встречается снижение или полное отсутствие потоотделения. Эти изменения связаны с накоплением глоботриаозилцерамида в потовых железах и в стенках кровоснабжающих их сосудов, а также с поражением вегетативных нервных волокон (вегетативный вариант полиневропатии тонких волокон). В редких случаях наблюдается гипергидроз.
Центральная нервная система. БФ можно отнести к болезни малых сосудов (малых артерий и артериол). У пациентов с БФ высок риск развития транзиторных ишемических атак и ишемических/геморрагических инсультов уже в молодом возрасте. Частота инсульта составляет 6,9% у мужчин и 4,3% у женщин. У большинства больных инсульт развивается в возрасте от 20 до 50 лет, в том числе у каждого пятого из этих больных - в возрасте до 30 лет. Геморрагический инсульт у мужчин встречается чаще, чем у женщин. У 2/3 больных инсульт является следствием атипичного течения болезни с изолированным поражением сосудов головного мозга. В 50% БФ дебютирует с мозгового инсульта. Вследствие этого БФ следует подозревать у всех больных с ранним развитием инсульта даже при отсутствии очевидных причин и факторов риска. Кроме того, вследствие хронической ишемии головного мозга может развиваться сосудистая деменция, для которой характерно снижение памяти и поведенческие нарушения [1,4,7,35].
Поражение почек. Первые симптомы - микроальбуминурия и протеинурия чаще появляются в подростковом и взрослом возрасте, но могут появиться и на первом десятилетии жизни. С возрастом протеинурия постепенно нарастает и может достигать нефротического уровня, хотя развернутый нефротический синдром обычно не развивается. Нередко отмечаются канальцевые нарушения. Протеинурия не сопровождается изменениями мочевого осадка. Позднее начинается постепенное снижение функции почек, которое приводит к развитию терминальной хронической почечной недостаточности (ХПН). Последняя остается одной из основных причин смерти пациентов с БФ, хотя заместительная почечная терапия или трансплантация почек позволяют продлить жизнь таким больным. У пациентов с неклассической БФ возможно изолированное поражение почек. В таких случаях диагноз может быть установлен на основании исследования почечного биоптата [1,4].
Поражение сердца. Поражение сердца относят к числу распространенных и прогностически неблагоприятных проявлений БФ. Именно заболевания сердца стоят на первом месте среди причин смерти у пациентов с БФ (34% среди мужчин и 57% среди женщин). Характерным признаком поражения сердца при БФ является гипертрофия левого желудочка, которая может быть выявлена с помощью ЭКГ, эхокардиографии и магнитно-резонансной томографии.
Утолщение стенок сердца нельзя объяснить только отложением гликосфинголипидов в миоцитах и проводящей ткани, так как их доля составляет менее 3% от общей массы миокарда. Соответственно, более важное значение имеют гипертрофия миоцитов и фиброз. Гипертрофия и фиброз миокарда часто сопровождаются диастолической дисфункцией левого желудочка. Для оценки функции сердца применяют тканевую допплерэхокардиографию (допплер-ЭхоКГ), результаты которой могут иметь важное значение в диагностике бессимптомного поражения сердца. Нарушения диастолической функции могут привести к развитию сердечной недостаточности. Признаки застойной сердечной недостаточности выявляются у 11% мужчин и 6% женщин с БФ. Часто развиваются предсердные и желудочковые аритмии и нарушения проводимости. Инфаркт миокарда был диагностирован только у 2% пациентов. Тем не менее, стенокардия наблюдалась у 13-20% пациентов с БФ и чаще при наличии гипертрофии левого желудочка. Изменения клапанов сердца при БФ встречаются часто, но обычно не имеют клинического значения. Возможно моносимптомное течение заболевания с поражением только сердца (неклассическая БФ) [1,4,13].
Поражение лимфатической системы. Развитие лимфедемы связано с накоплением гликолипидов в стенках лимфатических сосудов. У больных БФ лимфедема проявляется в подростковом или взрослом возрасте и при отсутствии необходимого лечения может приводить к выраженным трофическим изменениям с изъязвлениями кожного покрова нижних конечностей и осложняться рожистым воспалением и сепсисом.
Офтальмологические нарушения. Типичным симптомом БФ является помутнение роговицы в виде завитков (70-90% больных) [1,14,15]. Редко встречаются задняя субкапсулярная катаракта и поражение сосудов сетчатки.
Изменения со стороны органов слуха и вестибулярного аппарата. У пациентов с БФ может отмечаться снижение слуха, шум в ушах, головокружение.
Особенности клинической картины БФ у детей. Первые клинические проявления БФ у детей чаще всего возникают в подростковом и юношеском возрасте, хотя иногда признаки заболевания могут дебютировать и в 2-4 года [1,4,5]. Сначала симптомы заболевания имеют неспецифический характер, что значительно затрудняет и замедляет постановку диагноза. Это может быть боль, дискомфорт в животе, неоформленный стул, сухость кожных покровов, плохая переносимость жары, иногда приводящая к развитию липотимических, обморочных состояний, эпизодические боли в стопах или кистях. Если боли в руках дебютируют в возрасте менее 3 лет, то верифицировать их бывает крайне сложно, внешне эпизод боли выглядит как истерика, психомоторное возбуждение. Косвенным признаком является то, что ребенок успокаивается в прохладной воде (бассейн), испытывает облегчение, когда ложится на холодную поверхность (например, кафельный пол). В дальнейшем жалобы на боли в конечностях становятся более частыми и постепенно приобретают типичные для БФ проявления.
Гастроэнтерологические проявления болезни могут быть одним из первых симптомов заболевания в детском и юношеском возрасте и возникать на первом десятилетии жизни, однако, в силу своей малой специфичности являются косвенными маркерам БФ в сочетании с другими более типичными симптомами. Наиболее часто наблюдаются схваткообразные боли в животе, вздутие живота, неустойчивый стул, тошнота, рвота снижение аппетита и дефицит веса.
Специфическое «мутовчатое» помутнение роговицы (так называемая «воронкообразная» кератопатия или cornea verticillata) - частый симптом в детской и подростковой популяции пациентов с БФ. Его можно обнаружить в возрасте 4-5 лет. Такая специфичность делает возможным предположить наличие БФ на ранней стадии. Такие изменения, как помутнение хрусталика в виде радиальной задней субкапсулярной катаракты - «катаракты Фабри» и двусторонней передней капсулярной и подкапсулярной катаракты редко встречаются у детей и являются патогномоничными симптомами у взрослых больных.
Типичные кожные проявления БФ - ангиокератомы, также могут наблюдаться у пациентов уже в детском возрасте. Первые элементы часто появляются в подростковом возрасте, как правило, бывают единичными и могут иметь нетипичную локализацию (уши, грудная клетка), на слизистых полости рта, поэтому их обнаружение часто весьма затруднительно и возможно после тщательного осмотра.
Поражение почек также часто дебютирует в детском возрасте (в 3-5 лет), однако, клинически оно никак не проявляется. Выявить его возможно только лабораторными методами (суточная экскреция белка/альбумина с мочой). Первым признаком дисфункции почек, часто имеющем место у детей и подростков, страдающих БФ, является эпизодическая микропротеинурия и микроальбуминурия (экскреция альбумина с мочой от 30 до 300 мг/24 ч). В дальнейшем альбуминурия становится постоянной, ее уровень увеличивается. Как правило, более тяжелое поражение почек для детей и подростков не характерно, а клинические признаки появляются на третьем десятилетии жизни.
Симптомы поражения сердечно-сосудистой системы при БФ в подростковом возрасте весьма сложны для диагностики. Так у подростков бывают периодические подъемы или падения артериального давления, или, как правило, бессимптомные варианты аритмий, зарегистрированные на электрокардиограмме. Однако, четко дифференцировать ранние проявления БФ от возрастных вегетативных нарушений в большинстве случаев невозможно.
Другими крайне редкими неврологическими проявлениями БФ у детей, являются цереброваскулярные нарушения, сопровождающиеся повышенным риском инсульта. Имеются литературные данные о пациентах, имеющих преходящие нарушения мозгового кровообращения с 12 лет [5].
Нарушения слуха относятся к типичным проявлениям БФ. К более ранним симптомам, возникающим в детском и подростковом возрасте, относятся шум (звон) в ушах (одно- или двухсторонний) и головокружение к которым с возрастом присоединяется нейросенсорная тугоухость.
К менее специфичным симптомам заболевания, редко встречающимся у детей и подростков, также относятся особенности внешности (изменения по типу акромегалии), нарушения дыхания, анемия, скелетные аномалии (деформация дистальных отделов межфаланговых суставов пальцев рук с нарушением их подвижности, утолщение концевых фаланг пальцев по типу «барабанных палочек»), остеопения, остеопороз, трещины и эритематозные изменения грибовидных сосочков на дорзальной поверхности языка; глоссит, гранулематозный хейлит, гипотиреоз, задержка полового развития, приапизм,.
Внешние особенности. Гемизиготные мужчины часто имеют характерный внешний вид, напоминающий больных с акромегалией - выступающие супраорбитальные дуги и лобные бугры, выступающая нижняя челюсть, увеличенные губы, запавшая переносица.
Кожные проявления. Ангиокератомы представлены четко ограниченными папулами красного, темно-красного, бордового, лилового или сине-черного цвета размером 0,2 - 1,0 см образующиеся из скоплений отдельных кровеносных сосудов в верхних слоях дермы и утолщение эпидермиса в виде поверхностного гиперкератоза. Очаги на начальной стадии плоские, более светлого цвета и легче поддаются сжатию. С течением времени они темнеют, становятся тверже и слегка приподняты над поверхностью кожи. Обычно они расположены симметрично в паховой области, на ягодицах, бедрах и в области пупка, на ладонях. Единичные ангиокератомы могут приобретать вид единичной ангеокератомы, саркомы Капоши, пиогенной гранулемы, пигментированного базально-клеточного и плоскоклеточного рака в некоторых случаях меланому. Ангиокератомы проявляются в детстве и постепенно с годами увеличиваются в количестве и в размерах. Могут возникнуть также ангиоэктазии в слизистой рта и конъюнктиве. Известны случаи БФ без ангиокератом.
Периферическая нервная система. БФ относится к болезненным полиневропатиям. У пациентов с БФ в 60-80% случаев наблюдается хроническая выраженная, изнуряющая невропатическая боль в конечностях. Для этой боли типичны такие жалобы, как длительная жгучая боль, стреляющая пронзающая боль, боль, подобная электрическому разряду, акропарестезии - спонтанные неприятные неболевые ощущения по типу покалывания иголками, ползания мурашек в кистях и стопах, аллодиния - боль в ответ на неболевой стимул, гиперпатия - чрезмерная болевая реакция на болевой стимул, она может быть как механической, то есть боль на прикосновение кисточкой, ваткой, так и температурной - при термическом воздействии, при повышении температуры окружающей среды. Некоторые пациенты также отмечают леденящую боль в области ладоней на морозе.
Кроме постоянной невропатической боли и акропарестезий для БФ типичны болевые кризы, которые часто возникают при перемене погоды, лихорадке, физической нагрузке, стрессе и после приема алкоголя. Эти эпизоды могут возникнуть у лиц обоих полов и начаться уже с двух лет. При кризе Фабри боль приобретает более мучительный характер, может иррадиировать из дистальных отделов конечностей в проксимальные, длится от нескольких секунд до нескольких недель и не снимается наркотическими анальгетиками [35].
Точный механизм невропатической боли при БФ остается до конца не изученным. Предполагается, что боль является результатом структурных повреждений тонких нервных волокон в результате накопления глоботриаозилцерамида в аксонах нервов, ганглиях задних корешков и в vasa nervorum (лат. сосуды нервов). Это болевой вариант полиневропатии тонких волокон, периферическая невропатическая боль. Также известно о кальцификации таламуса при БФ (центральная невропатическая боль при повреждении таламуса).
Нарушение потоотделения. У пациентов с БФ часто встречается снижение или полное отсутствие потоотделения. Эти изменения связаны с накоплением глоботриаозилцерамида в потовых железах и в стенках кровоснабжающих их сосудов, а также с поражением вегетативных нервных волокон (вегетативный вариант полиневропатии тонких волокон). В редких случаях наблюдается гипергидроз.
Центральная нервная система. БФ можно отнести к болезни малых сосудов (малых артерий и артериол). У пациентов с БФ высок риск развития транзиторных ишемических атак и ишемических/геморрагических инсультов уже в молодом возрасте. Частота инсульта составляет 6,9% у мужчин и 4,3% у женщин. У большинства больных инсульт развивается в возрасте от 20 до 50 лет, в том числе у каждого пятого из этих больных - в возрасте до 30 лет. Геморрагический инсульт у мужчин встречается чаще, чем у женщин. У 2/3 больных инсульт является следствием атипичного течения болезни с изолированным поражением сосудов головного мозга. В 50% БФ дебютирует с мозгового инсульта. Вследствие этого БФ следует подозревать у всех больных с ранним развитием инсульта даже при отсутствии очевидных причин и факторов риска. Кроме того, вследствие хронической ишемии головного мозга может развиваться сосудистая деменция, для которой характерно снижение памяти и поведенческие нарушения [1,4,7,35].
Поражение почек. Первые симптомы - микроальбуминурия и протеинурия чаще появляются в подростковом и взрослом возрасте, но могут появиться и на первом десятилетии жизни. С возрастом протеинурия постепенно нарастает и может достигать нефротического уровня, хотя развернутый нефротический синдром обычно не развивается. Нередко отмечаются канальцевые нарушения. Протеинурия не сопровождается изменениями мочевого осадка. Позднее начинается постепенное снижение функции почек, которое приводит к развитию терминальной хронической почечной недостаточности (ХПН). Последняя остается одной из основных причин смерти пациентов с БФ, хотя заместительная почечная терапия или трансплантация почек позволяют продлить жизнь таким больным. У пациентов с неклассической БФ возможно изолированное поражение почек. В таких случаях диагноз может быть установлен на основании исследования почечного биоптата [1,4].
Поражение сердца. Поражение сердца относят к числу распространенных и прогностически неблагоприятных проявлений БФ. Именно заболевания сердца стоят на первом месте среди причин смерти у пациентов с БФ (34% среди мужчин и 57% среди женщин). Характерным признаком поражения сердца при БФ является гипертрофия левого желудочка, которая может быть выявлена с помощью ЭКГ, эхокардиографии и магнитно-резонансной томографии.
Утолщение стенок сердца нельзя объяснить только отложением гликосфинголипидов в миоцитах и проводящей ткани, так как их доля составляет менее 3% от общей массы миокарда. Соответственно, более важное значение имеют гипертрофия миоцитов и фиброз. Гипертрофия и фиброз миокарда часто сопровождаются диастолической дисфункцией левого желудочка. Для оценки функции сердца применяют тканевую допплерэхокардиографию (допплер-ЭхоКГ), результаты которой могут иметь важное значение в диагностике бессимптомного поражения сердца. Нарушения диастолической функции могут привести к развитию сердечной недостаточности. Признаки застойной сердечной недостаточности выявляются у 11% мужчин и 6% женщин с БФ. Часто развиваются предсердные и желудочковые аритмии и нарушения проводимости. Инфаркт миокарда был диагностирован только у 2% пациентов. Тем не менее, стенокардия наблюдалась у 13-20% пациентов с БФ и чаще при наличии гипертрофии левого желудочка. Изменения клапанов сердца при БФ встречаются часто, но обычно не имеют клинического значения. Возможно моносимптомное течение заболевания с поражением только сердца (неклассическая БФ) [1,4,13].
Поражение лимфатической системы. Развитие лимфедемы связано с накоплением гликолипидов в стенках лимфатических сосудов. У больных БФ лимфедема проявляется в подростковом или взрослом возрасте и при отсутствии необходимого лечения может приводить к выраженным трофическим изменениям с изъязвлениями кожного покрова нижних конечностей и осложняться рожистым воспалением и сепсисом.
Офтальмологические нарушения. Типичным симптомом БФ является помутнение роговицы в виде завитков (70-90% больных) [1,14,15]. Редко встречаются задняя субкапсулярная катаракта и поражение сосудов сетчатки.
Изменения со стороны органов слуха и вестибулярного аппарата. У пациентов с БФ может отмечаться снижение слуха, шум в ушах, головокружение.
Особенности клинической картины БФ у детей. Первые клинические проявления БФ у детей чаще всего возникают в подростковом и юношеском возрасте, хотя иногда признаки заболевания могут дебютировать и в 2-4 года [1,4,5]. Сначала симптомы заболевания имеют неспецифический характер, что значительно затрудняет и замедляет постановку диагноза. Это может быть боль, дискомфорт в животе, неоформленный стул, сухость кожных покровов, плохая переносимость жары, иногда приводящая к развитию липотимических, обморочных состояний, эпизодические боли в стопах или кистях. Если боли в руках дебютируют в возрасте менее 3 лет, то верифицировать их бывает крайне сложно, внешне эпизод боли выглядит как истерика, психомоторное возбуждение. Косвенным признаком является то, что ребенок успокаивается в прохладной воде (бассейн), испытывает облегчение, когда ложится на холодную поверхность (например, кафельный пол). В дальнейшем жалобы на боли в конечностях становятся более частыми и постепенно приобретают типичные для БФ проявления.
Гастроэнтерологические проявления болезни могут быть одним из первых симптомов заболевания в детском и юношеском возрасте и возникать на первом десятилетии жизни, однако, в силу своей малой специфичности являются косвенными маркерам БФ в сочетании с другими более типичными симптомами. Наиболее часто наблюдаются схваткообразные боли в животе, вздутие живота, неустойчивый стул, тошнота, рвота снижение аппетита и дефицит веса.
Специфическое «мутовчатое» помутнение роговицы (так называемая «воронкообразная» кератопатия или cornea verticillata) - частый симптом в детской и подростковой популяции пациентов с БФ. Его можно обнаружить в возрасте 4-5 лет. Такая специфичность делает возможным предположить наличие БФ на ранней стадии. Такие изменения, как помутнение хрусталика в виде радиальной задней субкапсулярной катаракты - «катаракты Фабри» и двусторонней передней капсулярной и подкапсулярной катаракты редко встречаются у детей и являются патогномоничными симптомами у взрослых больных.
Типичные кожные проявления БФ - ангиокератомы, также могут наблюдаться у пациентов уже в детском возрасте. Первые элементы часто появляются в подростковом возрасте, как правило, бывают единичными и могут иметь нетипичную локализацию (уши, грудная клетка), на слизистых полости рта, поэтому их обнаружение часто весьма затруднительно и возможно после тщательного осмотра.
Поражение почек также часто дебютирует в детском возрасте (в 3-5 лет), однако, клинически оно никак не проявляется. Выявить его возможно только лабораторными методами (суточная экскреция белка/альбумина с мочой). Первым признаком дисфункции почек, часто имеющем место у детей и подростков, страдающих БФ, является эпизодическая микропротеинурия и микроальбуминурия (экскреция альбумина с мочой от 30 до 300 мг/24 ч). В дальнейшем альбуминурия становится постоянной, ее уровень увеличивается. Как правило, более тяжелое поражение почек для детей и подростков не характерно, а клинические признаки появляются на третьем десятилетии жизни.
Симптомы поражения сердечно-сосудистой системы при БФ в подростковом возрасте весьма сложны для диагностики. Так у подростков бывают периодические подъемы или падения артериального давления, или, как правило, бессимптомные варианты аритмий, зарегистрированные на электрокардиограмме. Однако, четко дифференцировать ранние проявления БФ от возрастных вегетативных нарушений в большинстве случаев невозможно.
Другими крайне редкими неврологическими проявлениями БФ у детей, являются цереброваскулярные нарушения, сопровождающиеся повышенным риском инсульта. Имеются литературные данные о пациентах, имеющих преходящие нарушения мозгового кровообращения с 12 лет [5].
Нарушения слуха относятся к типичным проявлениям БФ. К более ранним симптомам, возникающим в детском и подростковом возрасте, относятся шум (звон) в ушах (одно- или двухсторонний) и головокружение к которым с возрастом присоединяется нейросенсорная тугоухость.
К менее специфичным симптомам заболевания, редко встречающимся у детей и подростков, также относятся особенности внешности (изменения по типу акромегалии), нарушения дыхания, анемия, скелетные аномалии (деформация дистальных отделов межфаланговых суставов пальцев рук с нарушением их подвижности, утолщение концевых фаланг пальцев по типу «барабанных палочек»), остеопения, остеопороз, трещины и эритематозные изменения грибовидных сосочков на дорзальной поверхности языка; глоссит, гранулематозный хейлит, гипотиреоз, задержка полового развития, приапизм,.
|
|
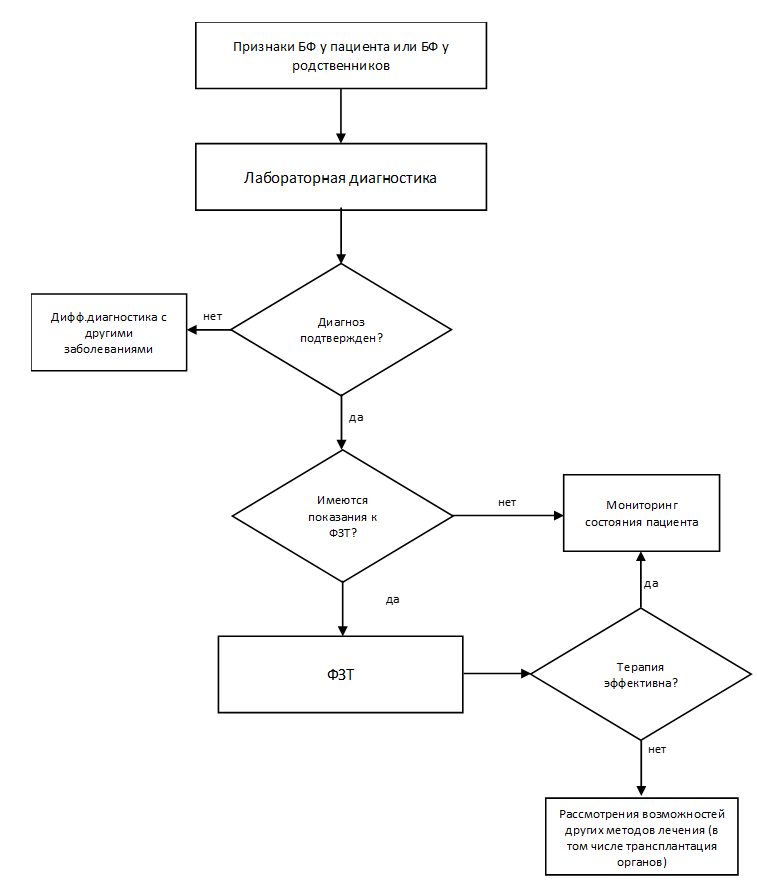
Диагностика
Диагноз БФ устанавливается на основании совокупности анамнестических и клинических данных, результатов лабораторного исследования (биохимического и молекулярно-генетических исследований).
Заподозрить БФ проще при наличии классического варианта - системного заболевания с поражением почек, сердца, кожи, нервной системы, желудочно-кишечного тракта, органа зрения. Однако, поражение сердца или почек может быть единственным проявлением БФ. У таких пациентов отсутствуют какие-либо симптомы заболевания в детском возрасте. Диагностировать атипичные варианты БФ можно только путем скрининга групп риска. Предполагать БФ следует у всех пациентов с гипертрофией миокарда левого желудочка неясного происхождения и инсультом, развившимся в молодом возрасте (до 40 лет).
Дифференциальная диагностика ангиокератом. Выявление ангиокератом является важным диагностическим «ключом» при БФ. Во время кризов, сопровождающихся лихорадкой и болями, ангиокератомы могут быть приняты за петехиальную сыпь, что приводит к установлению ошибочного диагноза менингита. Дифференциальный диагноз следует также проводить с наследственной геморрагической телангиэктазией Рендю-Ослера-Вебера, с ангиокератомой Фордайса, ангиокератомой Мибелли и ограниченной невиформной ангиокератомой туловища.
Ангиокератомы также встречаются и при других лизосомных болезнях накопления: болезни Шиндлера, фукозидозе, ганглиозидозе, аспартатглюкозаминурии и сиалидозе.
Болевой синдром. Болевой синдром при БФ часто сопровождается субфебрильной лихорадкой и повышенной СОЭ, что часто приводит к установлению «ложных» диагнозов: ревматоидного артрита, ревматической лихорадки, артритов, эритромелалгии, синдрома Рейно.
Почечная патология. При изолированном поражении почек мочевой синдром может ошибочно интерпретироваться как хронический латентный гломерулонефрит или интерстициальный нефрит.
Сердечно-сосудистая система. Симптомы сходны с кардиомегалией или аритмией неясного генеза.
Офтальмологические нарушения. С помощью щелевой лампы выявляют помутнение роговицы в виде завитков.
Желудочно-кишечный тракт. Желудочно-кишечные симптомы при БФ имеют сходство с синдромом раздражённого кишечника, болезнью Крона.
Дифференциальный диагноз БФ представлен в Приложении Г2.
Жалобы и анамнестические события:
• отягощенный семейный анамнез (боли в конечностях, ранние инсульты, инфаркты, хроническая почечная недостаточность (ХПН) в семье);
• утомляемость;
• депрессия;
• ангиокератома «ниже пояса»: на ягодицах, пояснице, половых органах, на нижних конечностях;
• снижение слуха, шум в ушах;
• головокружения;
• боли в кистях и стопах (мучительное чувство покалывания или ползания мурашек в конечностях, больше в кистях и стопах (акропарастезии);
• повышение чувствительности с локализацией в области стоп и кистей;
• боли в суставах конечностей, бедрах и голенях;
• болевые кризы (это характерное отличие от других болевых полиневропатий тонких волокон в пользу БФ);
• боли в животе;
• лихорадка неясного генеза;
• плохая переносимость холода и жары;
• гипо- или ангидроз;
• хроническая диарея;
• перенесенный инсульт/инсульты;
• признаки поражения почек (протеинурия, повышение сывороточного уровня креатинина);
• признаки поражение сердечно-сосудистой системы (боли в сердце, перебои, изменения на ЭКГ);
• катаракта;
• помутнение роговицы.
Жалобы и анамнез также описаны в разделе «клиническая картина».
• грубые черты лица;
• ангиокератома (внутренняя поверхность бедер, кисти, живот, слизистые ротовой полости);
• признаки увеличения сердца;
• признаки периферического болевого синдрома в рамках дистальной полиневропатии с преимущественным поражением тонких волокон.
• признаки перенесенного инсульта (парезы, нарушения речи).
Подробно данные физикального обследования описаны в разделе «клиническая картина».
Уровень убедительности рекомендации - А (уровень достоверности доказательств 3).
Комментарии. У мужчин сниженная активность АГАЛ является достаточно информативным признаком БФ. Однако у трети женщин с БФ активность этого фермента может быть в норме [17], поэтому при проведении ферментного теста женщинам это нужно учитывать. Правила забора биоматериала для проведения исследований в пятнах высушенной крови приведены в Приложении Г6.
• Рекомендовано проведение молекулярно-генетического исследования для всех пациентов со сниженной активностью фермента АГАЛ и для лиц женского пола при клиническом подозрении на БФ и при наличии родственников с БФ в родословной: выявление мутаций в гене GLA, кодирующем АГАЛ для подтверждения диагноза на молекулярно-генетическом уровне у мужчин со сниженной активностью фермента и для женщин с клиническими признаками БФ или родственников пробанда по материнской линии [1, 17, 26, 28, 29].
Уровень убедительности рекомендации - В (уровень достоверности доказательств 3).
Комментарии. При получении положительного или сомнительного результата ферментного теста у мужчин и у женщин проводится подтверждающий молекулярно-генетический анализ гена GLA. Широкое распространение аллелей псевдодефицита (например, p.D313Y), приводящих к сниженной активности АГАЛ в сухом пятне крови и, иногда пониженной, - в лейкоцитах и плазме крови, обуславливает обязательное включение молекулярно-генетического анализа в лабораторную диагностику БФ.
Выявление семейной мутации гена GLA делает возможным обследование родственников пробанда, выявление гетерозиготных носительниц БФ, а также проведение пренатальной и преимплантационной диагностики. Большинство мутаций у пациентов с БФ могут быть выявлены с помощью секвенирования всех экзонов и приэкзонных участков интронов по Сэнгеру, но в небольшом проценте случаев мутацию с применением стандартных методов обнаружить не удается.
• Рекомендовано всем пациентам с клинической картиной БФ. Определение концентрации глоботриаозилсфингозина (Lyso-GB3) в пятнах высушенной крови или плазме крови для биохимического подтверждения диагноза [10, 30, 38].
Уровень убедительности рекомендации - В (уровень достоверности доказательств 3).
• Рекомендовано определение концентрации Lyso-GB3 в пятнах высушенной крови или плазме крови всем пациентам с установленным диагнозом БФ перед началом терапии и на фоне ферментной заместительной терапии (ФЗТ) для биохимического контроля лечения [10, 30, 31, 38].
Уровень убедительности рекомендации - В (уровень достоверности доказательств 3).
Комментарии. Количественное определение этого биомаркера позволяет выявлять не только мужчин, но и женщин с БФ, что полезно для уточнения клинического статуса женщин - гетерозигот, а также для разрешения трудных диагностических случаев. Второе важное применение Lyso-GB3 - это мониторинг состояния и эффективности терапии пациентов с БФ. Показано, что при адекватной ФЗТ количество субстрата в плазме крови уменьшается. Поэтому целесообразно сделать количественное определение Lyso-GB3 частью мониторинга состояния пациентов с БФ, как находящихся на патогенетической терапии, так и живущих без ФЗТ. Однако, следует учитывать, что даже у пациентов, получающих ФЗТ уровень, этого метаболита практически никогда не достигает нормальных значений. Правила забора биоматериала для проведения исследований в пятнах высушенной крови приведены в Приложении Г6.
• Не рекомендуется проведение биопсии и патолого-анатомического исследования тканей почки и сердца для пациентов с клиническим подозрением на БФ для подтверждения диагноза [13, 26, 29].
Уровень убедительности рекомендации - С (уровень достоверности доказательств 5).
Комментарии. Несмотря на то, что данные методы исследования могут быть использованы для дифференциальной диагностики БФ, предпочтение должно отдаваться менее интервенционным методам исследования, таким как ферментная диагностика или молекулярно-генетическое обследование.
• Рекомендовано проведение лабораторных исследований согласно клиническим рекомендациям по ведению пациентов с ХПН при наличии у пациента с БФ признаков поражения почек с целью оценки состояния почек не реже 1 раза в 6 месяцев [26, 28, 29].
Уровень убедительности рекомендации - С (уровень достоверности доказательств 5).
• Рекомендовано проведение лабораторных исследований согласно клиническим рекомендациям по ведению пациентов гипертрофической кардиомиопатией (КР283) при наличии у пациента с БФ признаков поражения сердечной мышцы [13, 26,28,29].
Уровень убедительности рекомендации - С (уровень достоверности доказательств 4).
• Рекомендовано вне зависимости от клинических проявлений регулярное определение количества белка и альбумина в суточной моче (микроальбуминурии/ протеинурии), а также проведение оценки уровня расчетной скорости клубочковой фильтрации (СКФ) исходно и далее не реже 1 раза в 6 месяцев всем пациентам с установленным диагнозом БФ и бессимптомным пациентам, выявленным при семейном скрининге для выявления патологии почек [26,28,29, 39].
Уровень убедительности рекомендации - В (уровень достоверности доказательств 2).
Уровень убедительности рекомендации - В (уровень достоверности доказательств 3).
Комментарий. При МРТ головного мозга у пациентов могут обнаруживаться ишемический инсульт, микрокровоизлияния и внутримозговые гематомы, изменения белого вещества (лейкоареоз) и серого вещества (кальцификация заднего таламуса), а также сосудистые мальформации, преимущественно представленные долихоэктазиями вертебробазилярной артерии. Эти изменения не являются высокосцецифичными для БФ, могут встречаться у пациентов с другой патологией.
• Рекомендовано пациентам с БФ консультация врача-кардиолога не реже 1 раза в 6 месяцев и кардиологическое обследование, включающее эхокардиографию (при первичном обследовании и далее не реже 1 раза в 12 месяцев), 12-канальную ЭКГ (при первичном обследовании и далее не реже 1 раза в 12 месяцев), холтеровское мониторирование (при первичном обследовании и далее не реже 1 раза в 12 месяцев) для своевременного выявления и/или мониторинга кардиологических изменений [9, 11, 26 -29].
Уровень убедительности рекомендации - С (уровень достоверности доказательств 5).
Комментарии. Характерным признаком поражения сердца при БФ является гипертрофия левого желудочка, которая может быть выявлена с помощью ЭКГ, эхокардиографии и магнитно-резонансной томографии. Для оценки функции сердца применяют тканевую допплерэхокардиографию (допплер-ЭхоКГ), результаты которой могут иметь важное значение в диагностике бессимптомного поражения сердца.
• Рекомендовано пациентам с БФ в кардиологическое обследование также включать МРТ сердца (при первичном обследовании и далее не реже 1 раза в 12 месяцев) для своевременного выявления и/или мониторинга кардиологических изменений [9, 11, 26 -29, 41].
Уровень убедительности рекомендации - А (уровень достоверности доказательств 1).
• Рекомендовано всем пациентам с БФ осмотр врачом-офтальмологом (при первичном обследовании и далее не реже 1 раза в 3 года), включающий исследование переднего сегмента глаза методом бокового освещения, определение дефектов поверхности роговицы и обследование глазного дна (офтальмоскопии) с целью выявления помутнения роговицы и другой глазной патологии [1, 15, 26-29, 42].
Уровень убедительности рекомендации - В (уровень достоверности доказательств 3).
Комментарии. С помощью щелевой лампы выявляют помутнение роговицы в виде завитков. Сходные изменения роговицы наблюдаются при употреблении лекарств из группы хлорохинов или амиодарона. При обследовании глазного дна зачастую наблюдается задняя субкапсулярная катаракта и поражение сосудов сетчатки, что может привести к тяжелой потере зрения.
• Рекомендовано пациентам с БФ в возрасте старше 5 лет тональная аудиометрия обследование при первичном осмотре и далее не реже 1 раза в 3 года с целью раннего выявления нарушений слуха [26-29].
Уровень убедительности рекомендации - С (уровень достоверности доказательств 5).
Уровень убедительности рекомендации - С (уровень достоверности доказательств 5).
• Рекомендована консультация врача-терапевта для пациента старше 18 лет с установленным диагнозом БФ если они не проводилось в предшествующие 6 месяцев для оценки общего состояния здоровья и определения тактики дальнейшей терапии[26-29].
Уровень убедительности рекомендации - С (уровень достоверности доказательств 5).
Заподозрить БФ проще при наличии классического варианта - системного заболевания с поражением почек, сердца, кожи, нервной системы, желудочно-кишечного тракта, органа зрения. Однако, поражение сердца или почек может быть единственным проявлением БФ. У таких пациентов отсутствуют какие-либо симптомы заболевания в детском возрасте. Диагностировать атипичные варианты БФ можно только путем скрининга групп риска. Предполагать БФ следует у всех пациентов с гипертрофией миокарда левого желудочка неясного происхождения и инсультом, развившимся в молодом возрасте (до 40 лет).
Дифференциальная диагностика ангиокератом. Выявление ангиокератом является важным диагностическим «ключом» при БФ. Во время кризов, сопровождающихся лихорадкой и болями, ангиокератомы могут быть приняты за петехиальную сыпь, что приводит к установлению ошибочного диагноза менингита. Дифференциальный диагноз следует также проводить с наследственной геморрагической телангиэктазией Рендю-Ослера-Вебера, с ангиокератомой Фордайса, ангиокератомой Мибелли и ограниченной невиформной ангиокератомой туловища.
Ангиокератомы также встречаются и при других лизосомных болезнях накопления: болезни Шиндлера, фукозидозе, ганглиозидозе, аспартатглюкозаминурии и сиалидозе.
Болевой синдром. Болевой синдром при БФ часто сопровождается субфебрильной лихорадкой и повышенной СОЭ, что часто приводит к установлению «ложных» диагнозов: ревматоидного артрита, ревматической лихорадки, артритов, эритромелалгии, синдрома Рейно.
Почечная патология. При изолированном поражении почек мочевой синдром может ошибочно интерпретироваться как хронический латентный гломерулонефрит или интерстициальный нефрит.
Сердечно-сосудистая система. Симптомы сходны с кардиомегалией или аритмией неясного генеза.
Офтальмологические нарушения. С помощью щелевой лампы выявляют помутнение роговицы в виде завитков.
Желудочно-кишечный тракт. Желудочно-кишечные симптомы при БФ имеют сходство с синдромом раздражённого кишечника, болезнью Крона.
Дифференциальный диагноз БФ представлен в Приложении Г2.
2,1 Жалобы и анамнез.
Спектр возможных жалоб у пациентов с БФ может быть весьма широким и зависит от формы заболевания (классической или неклассической), пола пациента (у женщин заболевание обычно протекает в более легкой и стертой форме), возраста манифестации болезни и индивидуальных особенностей течения заболевания.Жалобы и анамнестические события:
• отягощенный семейный анамнез (боли в конечностях, ранние инсульты, инфаркты, хроническая почечная недостаточность (ХПН) в семье);
• утомляемость;
• депрессия;
• ангиокератома «ниже пояса»: на ягодицах, пояснице, половых органах, на нижних конечностях;
• снижение слуха, шум в ушах;
• головокружения;
• боли в кистях и стопах (мучительное чувство покалывания или ползания мурашек в конечностях, больше в кистях и стопах (акропарастезии);
• повышение чувствительности с локализацией в области стоп и кистей;
• боли в суставах конечностей, бедрах и голенях;
• болевые кризы (это характерное отличие от других болевых полиневропатий тонких волокон в пользу БФ);
• боли в животе;
• лихорадка неясного генеза;
• плохая переносимость холода и жары;
• гипо- или ангидроз;
• хроническая диарея;
• перенесенный инсульт/инсульты;
• признаки поражения почек (протеинурия, повышение сывороточного уровня креатинина);
• признаки поражение сердечно-сосудистой системы (боли в сердце, перебои, изменения на ЭКГ);
• катаракта;
• помутнение роговицы.
Жалобы и анамнез также описаны в разделе «клиническая картина».
2,2 Физикальное обследование.
Выраженность клинических проявлений БФ в разном возрасте может варьировать, при физикальном осмотре могут проявляться следующие признаки БФ:• грубые черты лица;
• ангиокератома (внутренняя поверхность бедер, кисти, живот, слизистые ротовой полости);
• признаки увеличения сердца;
• признаки периферического болевого синдрома в рамках дистальной полиневропатии с преимущественным поражением тонких волокон.
• признаки перенесенного инсульта (парезы, нарушения речи).
Подробно данные физикального обследования описаны в разделе «клиническая картина».
2,3 Лабораторные диагностические исследования.
• Рекомендовано определение активности АГАЛ в пятнах крови, высушенных на фильтровальной бумаге или в лейкоцитах крови всем пациентам мужского пола (в том числе и на доклинической стадии) для подтверждения диагноза [16, 26, 28, 29, 37].Уровень убедительности рекомендации - А (уровень достоверности доказательств 3).
Комментарии. У мужчин сниженная активность АГАЛ является достаточно информативным признаком БФ. Однако у трети женщин с БФ активность этого фермента может быть в норме [17], поэтому при проведении ферментного теста женщинам это нужно учитывать. Правила забора биоматериала для проведения исследований в пятнах высушенной крови приведены в Приложении Г6.
• Рекомендовано проведение молекулярно-генетического исследования для всех пациентов со сниженной активностью фермента АГАЛ и для лиц женского пола при клиническом подозрении на БФ и при наличии родственников с БФ в родословной: выявление мутаций в гене GLA, кодирующем АГАЛ для подтверждения диагноза на молекулярно-генетическом уровне у мужчин со сниженной активностью фермента и для женщин с клиническими признаками БФ или родственников пробанда по материнской линии [1, 17, 26, 28, 29].
Уровень убедительности рекомендации - В (уровень достоверности доказательств 3).
Комментарии. При получении положительного или сомнительного результата ферментного теста у мужчин и у женщин проводится подтверждающий молекулярно-генетический анализ гена GLA. Широкое распространение аллелей псевдодефицита (например, p.D313Y), приводящих к сниженной активности АГАЛ в сухом пятне крови и, иногда пониженной, - в лейкоцитах и плазме крови, обуславливает обязательное включение молекулярно-генетического анализа в лабораторную диагностику БФ.
Выявление семейной мутации гена GLA делает возможным обследование родственников пробанда, выявление гетерозиготных носительниц БФ, а также проведение пренатальной и преимплантационной диагностики. Большинство мутаций у пациентов с БФ могут быть выявлены с помощью секвенирования всех экзонов и приэкзонных участков интронов по Сэнгеру, но в небольшом проценте случаев мутацию с применением стандартных методов обнаружить не удается.
• Рекомендовано всем пациентам с клинической картиной БФ. Определение концентрации глоботриаозилсфингозина (Lyso-GB3) в пятнах высушенной крови или плазме крови для биохимического подтверждения диагноза [10, 30, 38].
Уровень убедительности рекомендации - В (уровень достоверности доказательств 3).
• Рекомендовано определение концентрации Lyso-GB3 в пятнах высушенной крови или плазме крови всем пациентам с установленным диагнозом БФ перед началом терапии и на фоне ферментной заместительной терапии (ФЗТ) для биохимического контроля лечения [10, 30, 31, 38].
Уровень убедительности рекомендации - В (уровень достоверности доказательств 3).
Комментарии. Количественное определение этого биомаркера позволяет выявлять не только мужчин, но и женщин с БФ, что полезно для уточнения клинического статуса женщин - гетерозигот, а также для разрешения трудных диагностических случаев. Второе важное применение Lyso-GB3 - это мониторинг состояния и эффективности терапии пациентов с БФ. Показано, что при адекватной ФЗТ количество субстрата в плазме крови уменьшается. Поэтому целесообразно сделать количественное определение Lyso-GB3 частью мониторинга состояния пациентов с БФ, как находящихся на патогенетической терапии, так и живущих без ФЗТ. Однако, следует учитывать, что даже у пациентов, получающих ФЗТ уровень, этого метаболита практически никогда не достигает нормальных значений. Правила забора биоматериала для проведения исследований в пятнах высушенной крови приведены в Приложении Г6.
• Не рекомендуется проведение биопсии и патолого-анатомического исследования тканей почки и сердца для пациентов с клиническим подозрением на БФ для подтверждения диагноза [13, 26, 29].
Уровень убедительности рекомендации - С (уровень достоверности доказательств 5).
Комментарии. Несмотря на то, что данные методы исследования могут быть использованы для дифференциальной диагностики БФ, предпочтение должно отдаваться менее интервенционным методам исследования, таким как ферментная диагностика или молекулярно-генетическое обследование.
• Рекомендовано проведение лабораторных исследований согласно клиническим рекомендациям по ведению пациентов с ХПН при наличии у пациента с БФ признаков поражения почек с целью оценки состояния почек не реже 1 раза в 6 месяцев [26, 28, 29].
Уровень убедительности рекомендации - С (уровень достоверности доказательств 5).
• Рекомендовано проведение лабораторных исследований согласно клиническим рекомендациям по ведению пациентов гипертрофической кардиомиопатией (КР283) при наличии у пациента с БФ признаков поражения сердечной мышцы [13, 26,28,29].
Уровень убедительности рекомендации - С (уровень достоверности доказательств 4).
• Рекомендовано вне зависимости от клинических проявлений регулярное определение количества белка и альбумина в суточной моче (микроальбуминурии/ протеинурии), а также проведение оценки уровня расчетной скорости клубочковой фильтрации (СКФ) исходно и далее не реже 1 раза в 6 месяцев всем пациентам с установленным диагнозом БФ и бессимптомным пациентам, выявленным при семейном скрининге для выявления патологии почек [26,28,29, 39].
Уровень убедительности рекомендации - В (уровень достоверности доказательств 2).
2,4 Инструментальные диагностические исследования.
• Рекомендовано для выявления поражения белого вещества головного мозга, ишемических очагов у пациентов с БФ проводить МРТ головного мозга при установлении диагноза и не реже 1 раза в год в случае, если изменения были выявлены до начала ФЗТ или 1 раз в 36 месяцев, если изменения были выявлены после начала ФЗТ [26-29, 40].Уровень убедительности рекомендации - В (уровень достоверности доказательств 3).
Комментарий. При МРТ головного мозга у пациентов могут обнаруживаться ишемический инсульт, микрокровоизлияния и внутримозговые гематомы, изменения белого вещества (лейкоареоз) и серого вещества (кальцификация заднего таламуса), а также сосудистые мальформации, преимущественно представленные долихоэктазиями вертебробазилярной артерии. Эти изменения не являются высокосцецифичными для БФ, могут встречаться у пациентов с другой патологией.
• Рекомендовано пациентам с БФ консультация врача-кардиолога не реже 1 раза в 6 месяцев и кардиологическое обследование, включающее эхокардиографию (при первичном обследовании и далее не реже 1 раза в 12 месяцев), 12-канальную ЭКГ (при первичном обследовании и далее не реже 1 раза в 12 месяцев), холтеровское мониторирование (при первичном обследовании и далее не реже 1 раза в 12 месяцев) для своевременного выявления и/или мониторинга кардиологических изменений [9, 11, 26 -29].
Уровень убедительности рекомендации - С (уровень достоверности доказательств 5).
Комментарии. Характерным признаком поражения сердца при БФ является гипертрофия левого желудочка, которая может быть выявлена с помощью ЭКГ, эхокардиографии и магнитно-резонансной томографии. Для оценки функции сердца применяют тканевую допплерэхокардиографию (допплер-ЭхоКГ), результаты которой могут иметь важное значение в диагностике бессимптомного поражения сердца.
• Рекомендовано пациентам с БФ в кардиологическое обследование также включать МРТ сердца (при первичном обследовании и далее не реже 1 раза в 12 месяцев) для своевременного выявления и/или мониторинга кардиологических изменений [9, 11, 26 -29, 41].
Уровень убедительности рекомендации - А (уровень достоверности доказательств 1).
• Рекомендовано всем пациентам с БФ осмотр врачом-офтальмологом (при первичном обследовании и далее не реже 1 раза в 3 года), включающий исследование переднего сегмента глаза методом бокового освещения, определение дефектов поверхности роговицы и обследование глазного дна (офтальмоскопии) с целью выявления помутнения роговицы и другой глазной патологии [1, 15, 26-29, 42].
Уровень убедительности рекомендации - В (уровень достоверности доказательств 3).
Комментарии. С помощью щелевой лампы выявляют помутнение роговицы в виде завитков. Сходные изменения роговицы наблюдаются при употреблении лекарств из группы хлорохинов или амиодарона. При обследовании глазного дна зачастую наблюдается задняя субкапсулярная катаракта и поражение сосудов сетчатки, что может привести к тяжелой потере зрения.
• Рекомендовано пациентам с БФ в возрасте старше 5 лет тональная аудиометрия обследование при первичном осмотре и далее не реже 1 раза в 3 года с целью раннего выявления нарушений слуха [26-29].
Уровень убедительности рекомендации - С (уровень достоверности доказательств 5).
2,5 Иные диагностические исследования.
• Рекомендована консультация врача-педиатра детям с установленным диагнозом БФ если они не проводилось в предшествующие 6 месяцев для оценки общего состояния здоровья и определения тактики дальнейшей терапии [26-29].Уровень убедительности рекомендации - С (уровень достоверности доказательств 5).
• Рекомендована консультация врача-терапевта для пациента старше 18 лет с установленным диагнозом БФ если они не проводилось в предшествующие 6 месяцев для оценки общего состояния здоровья и определения тактики дальнейшей терапии[26-29].
Уровень убедительности рекомендации - С (уровень достоверности доказательств 5).
|
|
Лечение
Для патогенетического лечения БФ разработана ферментная заместительная терапия, но всем пациентам одновременно проводится симптоматическое лечение основных осложнений заболевания.
Уровень убедительности рекомендации - А (уровень достоверности доказательств 1).
Комментарии. Критерии назначения ФЗТ приведены в приложении Г3. В Российской Федерации зарегистрировано 2 препарата для ФЗТ БФ - агалсидаза альфа** и агалсидаза бета**. Агалсидаза альфа** и агалсидаза бета** были зарегистрированы в мире на основании результатов рандомизированных, плацебо-контролируемых исследований, в которых заместительная терапия уменьшала выраженность невропатической боли, вызывала регресс гипертрофии левого желудочка и стабилизацию функции почек, задерживала развитие почечной и сердечно-сосудистой недостаточности по сравнению с плацебо. По данным систематизированного обзора литературы, эффективность заместительной терапии изучалась по крайней мере в 48 проспективных исследованиях (контролируемых или наблюдательных). В 22 из них применяли агалсидазу альфа**, в 22 - агалсидазу бета**, а в 4 исследованиях были обобщены результаты применения обоих препаратов [19-22]. В целом результаты этих исследований подтвердили благоприятный эффект ФЗТ на функцию сердца и почек, невропатическую боль и качество жизни пациентов, улучшение слуха и вестибулярной функции.
В настоящее время исследований, в которых в ходе прямых сравнений были бы получены убедительные доказательства преимущества (или отсутствия таковых) применения одного из ферментов, нет [50]. Агалсидазу альфа** вводят внутривенно в дозе 0,2 мг/кг один раз в две недели, агалсидазу бета** - внутривенно в дозе 1,0 мг/кг один раз в две недели. Подробно приготовление растворов для введения описано в инструкции к препаратам. Первые введения препаратов должны быть сделаны в условиях стационара. Оба препарата не содержат консервантов и подлежат немедленному введению после приготовления раствора для инфузии.
В случае непереносимости (развитии серьезных нежелательных побочных реакций), возможен переход с одного препарата на другой. Решение о замене лекарственного средства принимается консилиумом специалистов, а пациент или его законные представители должны быть проинформированы о причине замены препарата и дальнейшей тактике ведения.
Введение ФЗТ проводится регулярно при наличии показаний; в случае осложненного течения болезни - в условиях круглосуточного стационара, в стабильном состоянии - в стационаре дневного пребывания или амбулаторно 1 раз в 2 недели. Следует обращать внимание на соблюдение интервалов между инфузиями и недопустимость перерывов в терапии, нарушение режима лечения сопровождается потенциальным риском ухудшения состояния пациента и прогрессирования симптомов БФ. Все пациенты с БФ должны проходить контрольные обследования (мониторинг) с целью оценки эффективности лечения.
Побочные эффекты. Переносимость ФЗТ обычно хорошая. Основными нежелательными эффектами могут быть реакции на введение препарата (озноб, лихорадка, тошнота, тахикардия, зуд, миалгия, боли в конечностях, головная боль, боль в груди), в основном легкие или умеренно выраженные.
В случае развития тяжелых реакций повышенной чувствительности или анафилактических реакций необходимо немедленно прекратить инфузию и начать терапию с соблюдением современных стандартов оказания неотложной медицинской помощи.
• Рекомендовано у лиц мужского пола с классической формой БФ ФЗТ начинать с момента установления диагноза [26,45, 46, 48].
Уровень убедительности рекомендации - A (уровень достоверности доказательств 3).
• Рекомендовано женщинам с БФ начинать ФЗТ при наличии следующих клинических проявлений заболевания, снижающих качество жизни и/или, признаки прогрессирующего поражения органов-мишеней: кризы Фабри и/или резистентная к стандартной терапии рецидивирующая или хроническая невропатическая боль в кистях и стопах и/или персистирующая протеинурия и/или снижение скорости клубочковой фильтрации <80 мл/мин/1,73 м2 и/или поражение сердца и/или нарушения мозгового кровообращения и/или ишемические изменения головного мозга, выявленные при МРТ [47,48].
Уровень убедительности рекомендации - А (уровень достоверности доказательств 3).
• Не рекомендовано пациентам с БФ проведение ФЗТ в следующих случаях. Беременность и период кормления грудью; присутствие другого опасного для жизни заболевания, при котором прогноз вряд ли будет улучшен с помощью ФЗТ; у которых имеются очень серьезные осложнения (например, тяжелый инсульт, реанимационные пациенты)[48].
Уровень убедительности рекомендации - С (уровень достоверности доказательств 5).
Комментарии. Критерии отмены ФЗТ приведены в приложение Г4. Эксперты считают, что отменять лечение у пациентов с тяжелой почечной недостаточностью (СКФ <45 мл/мин/1,73 м2 с коррекцией по возрасту (> 40 лет: -1 мл/мин/1,73 м2/год)) не следует. Аналогично, не следует отменять лечение у пациентов на диализе, даже если они не подходят для трансплантации почки, и у пациентов со снижением когнитивных функций любой этиологии. Начало и продолжение ФЗТ у таких пациентов должно рассматриваться в индивидуальном порядке.
• Рекомендуется пациентам с БФ и с диспепсией назначение препаратов группы блокаторов H2-гистаминовых рецепторов или ингибиторов протонового насоса [26-29].
Уровень убедительности рекомендации - С (уровень достоверности доказательств 5).
• Рекомендуется у пациентов с БФ для уменьшения протеинурии и лечения артериальной гипертонии применять ингибиторы АПФ и блокаторы рецепторов ангиотензина II, обладающими нефропротективными свойствами [26-29].
Уровень убедительности рекомендации - С (уровень достоверности доказательств 5).
• Рекомендуется у пациентов с БФ при фибрилляции предсердий проводить антикоагулянтную терапию в01AA03 Варфарином** [26-29].
Уровень убедительности рекомендации - С (уровень достоверности доказательств 5).
Уровень убедительности рекомендации. С (уровень достоверности доказательств 4).
TEGb Комментарии: трансплантация почек пациентам с БФ при развитии терминальной почечной недостаточности проводится в соответствии с методическими рекомендациями «Трансплантация почки» ID: МР34 (http://cr.rosminzdrav.ru/).
• Рекомендуется пациентам с БФ с атрио-вентрикулярной блокадой имплантация водителя ритма, а при наличии угрожающих жизни аритмий - кардиовертера-дефибриллятора в соответствии с разработанными клиническими рекомендациями для лечения данной патологии [53].
Уровень убедительности рекомендации. С (уровень достоверности доказательств 4).
• Рекомендуется по желанию пациента с БФ удаление ангиокератом с помощью аргонового лазера [54].
Уровень убедительности рекомендации. С (уровень достоверности доказательств 4).
3,1 Патогенетическое лечение.
• Рекомендовано проведение ФЗТ всем пациентам мужского пола после верификации диагноза лабораторными методами. ФЗТ способствует снижению массы сердца и уменьшению накопления Gb3 в почках, тогда как влияние на поражение нервной системы установлено в меньшей степени [44, 46, 48].Уровень убедительности рекомендации - А (уровень достоверности доказательств 1).
Комментарии. Критерии назначения ФЗТ приведены в приложении Г3. В Российской Федерации зарегистрировано 2 препарата для ФЗТ БФ - агалсидаза альфа** и агалсидаза бета**. Агалсидаза альфа** и агалсидаза бета** были зарегистрированы в мире на основании результатов рандомизированных, плацебо-контролируемых исследований, в которых заместительная терапия уменьшала выраженность невропатической боли, вызывала регресс гипертрофии левого желудочка и стабилизацию функции почек, задерживала развитие почечной и сердечно-сосудистой недостаточности по сравнению с плацебо. По данным систематизированного обзора литературы, эффективность заместительной терапии изучалась по крайней мере в 48 проспективных исследованиях (контролируемых или наблюдательных). В 22 из них применяли агалсидазу альфа**, в 22 - агалсидазу бета**, а в 4 исследованиях были обобщены результаты применения обоих препаратов [19-22]. В целом результаты этих исследований подтвердили благоприятный эффект ФЗТ на функцию сердца и почек, невропатическую боль и качество жизни пациентов, улучшение слуха и вестибулярной функции.
В настоящее время исследований, в которых в ходе прямых сравнений были бы получены убедительные доказательства преимущества (или отсутствия таковых) применения одного из ферментов, нет [50]. Агалсидазу альфа** вводят внутривенно в дозе 0,2 мг/кг один раз в две недели, агалсидазу бета** - внутривенно в дозе 1,0 мг/кг один раз в две недели. Подробно приготовление растворов для введения описано в инструкции к препаратам. Первые введения препаратов должны быть сделаны в условиях стационара. Оба препарата не содержат консервантов и подлежат немедленному введению после приготовления раствора для инфузии.
В случае непереносимости (развитии серьезных нежелательных побочных реакций), возможен переход с одного препарата на другой. Решение о замене лекарственного средства принимается консилиумом специалистов, а пациент или его законные представители должны быть проинформированы о причине замены препарата и дальнейшей тактике ведения.
Введение ФЗТ проводится регулярно при наличии показаний; в случае осложненного течения болезни - в условиях круглосуточного стационара, в стабильном состоянии - в стационаре дневного пребывания или амбулаторно 1 раз в 2 недели. Следует обращать внимание на соблюдение интервалов между инфузиями и недопустимость перерывов в терапии, нарушение режима лечения сопровождается потенциальным риском ухудшения состояния пациента и прогрессирования симптомов БФ. Все пациенты с БФ должны проходить контрольные обследования (мониторинг) с целью оценки эффективности лечения.
Побочные эффекты. Переносимость ФЗТ обычно хорошая. Основными нежелательными эффектами могут быть реакции на введение препарата (озноб, лихорадка, тошнота, тахикардия, зуд, миалгия, боли в конечностях, головная боль, боль в груди), в основном легкие или умеренно выраженные.
В случае развития тяжелых реакций повышенной чувствительности или анафилактических реакций необходимо немедленно прекратить инфузию и начать терапию с соблюдением современных стандартов оказания неотложной медицинской помощи.
• Рекомендовано у лиц мужского пола с классической формой БФ ФЗТ начинать с момента установления диагноза [26,45, 46, 48].
Уровень убедительности рекомендации - A (уровень достоверности доказательств 3).
• Рекомендовано женщинам с БФ начинать ФЗТ при наличии следующих клинических проявлений заболевания, снижающих качество жизни и/или, признаки прогрессирующего поражения органов-мишеней: кризы Фабри и/или резистентная к стандартной терапии рецидивирующая или хроническая невропатическая боль в кистях и стопах и/или персистирующая протеинурия и/или снижение скорости клубочковой фильтрации <80 мл/мин/1,73 м2 и/или поражение сердца и/или нарушения мозгового кровообращения и/или ишемические изменения головного мозга, выявленные при МРТ [47,48].
Уровень убедительности рекомендации - А (уровень достоверности доказательств 3).
• Не рекомендовано пациентам с БФ проведение ФЗТ в следующих случаях. Беременность и период кормления грудью; присутствие другого опасного для жизни заболевания, при котором прогноз вряд ли будет улучшен с помощью ФЗТ; у которых имеются очень серьезные осложнения (например, тяжелый инсульт, реанимационные пациенты)[48].
Уровень убедительности рекомендации - С (уровень достоверности доказательств 5).
Комментарии. Критерии отмены ФЗТ приведены в приложение Г4. Эксперты считают, что отменять лечение у пациентов с тяжелой почечной недостаточностью (СКФ <45 мл/мин/1,73 м2 с коррекцией по возрасту (> 40 лет: -1 мл/мин/1,73 м2/год)) не следует. Аналогично, не следует отменять лечение у пациентов на диализе, даже если они не подходят для трансплантации почки, и у пациентов со снижением когнитивных функций любой этиологии. Начало и продолжение ФЗТ у таких пациентов должно рассматриваться в индивидуальном порядке.
3,2 Симптоматическая терапия.
По симптоматической терапии БФ нет рандомизированных контролируемых исследований. В публикациях приведены рекомендации, которые отражают экспертное мнение специалистов из разных стран и опыт лечения разных когорт пациентов в разных клиниках. Применение большинства препаратов для терапии невропатической боли для детей и взрослых, проводится «вне инструкции», поэтому не представлены в виде тезиса-рекомендации. Однако, препараты могут быть назначены пациентам по решению врачебной комиссии [35, 51]. У пациентов с хронической невропатической болью и акропарестезиями следует по возможности устранить факторы, провоцирующие появление боли, например, большие физические нагрузки, эмоциональный стресс, изменение температуры.• Рекомендуется пациентам с БФ и с диспепсией назначение препаратов группы блокаторов H2-гистаминовых рецепторов или ингибиторов протонового насоса [26-29].
Уровень убедительности рекомендации - С (уровень достоверности доказательств 5).
• Рекомендуется у пациентов с БФ для уменьшения протеинурии и лечения артериальной гипертонии применять ингибиторы АПФ и блокаторы рецепторов ангиотензина II, обладающими нефропротективными свойствами [26-29].
Уровень убедительности рекомендации - С (уровень достоверности доказательств 5).
• Рекомендуется у пациентов с БФ при фибрилляции предсердий проводить антикоагулянтную терапию в01AA03 Варфарином** [26-29].
Уровень убедительности рекомендации - С (уровень достоверности доказательств 5).
3,3 Хирургическое лечение.
• Рекомендуется в случае развития терминальной почечной недостаточности у пациентов с БФ лечение гемодиализом и/или трансплантацию почки [26-29, 52].Уровень убедительности рекомендации. С (уровень достоверности доказательств 4).
TEGb Комментарии: трансплантация почек пациентам с БФ при развитии терминальной почечной недостаточности проводится в соответствии с методическими рекомендациями «Трансплантация почки» ID: МР34 (http://cr.rosminzdrav.ru/).
• Рекомендуется пациентам с БФ с атрио-вентрикулярной блокадой имплантация водителя ритма, а при наличии угрожающих жизни аритмий - кардиовертера-дефибриллятора в соответствии с разработанными клиническими рекомендациями для лечения данной патологии [53].
Уровень убедительности рекомендации. С (уровень достоверности доказательств 4).
• Рекомендуется по желанию пациента с БФ удаление ангиокератом с помощью аргонового лазера [54].
Уровень убедительности рекомендации. С (уровень достоверности доказательств 4).
|
|
Реабилитация и амбулаторное лечение
• Рекомендуется для пациентов с БФ с выраженным болевым синдромом и склонности к психоэмоциональным расстройства оказание регулярной психологической помощи [1,27, 55].
Уровень убедительности рекомендации. В (уровень достоверности доказательств 3).
Уровень убедительности рекомендации. В (уровень достоверности доказательств 3).
Профилактика
Пациенты с БФ нуждаются в постоянном контроле состояния различных систем органов и наблюдении врачей разны специальностей. Примерный план обследования пациентов с БФ приведен в Приложении Г5, но в сроки и объём исследований лечащим врачом могут быть внесены коррективы с учетом особенностей течения заболевания у конкретного пациента.
• Рекомендуется после установления диагноза пациенту с БФ или его официальным представителям, консультация врача-генетика с целью расчета генетического риска в семье, анализа родословной и обсуждения возможностей пренатальной диагностики [28, 56].
Уровень убедительности рекомендации - С (уровень достоверности доказательств 4).
Комментарии. Гемизиготные мужчины имеют единственную мутантную Х-хромосому, что определяет классический фенотип болезни. Они передают мутантную хромосому только своим дочерям, но не сыновьям. Таким образом дочери больных БФ отцов имеют одну нормальную и одну мутантную хромосому, являются гетерозиготами. В отличии от других Х-сцепленных заболеваний было показано, что у части гетерозиготных женщины с мутацией гена GLA развиваются тяжелые проявления БФ, требующие медицинской помощи и вмешательства. Механизм, посредством которого у гетерозиготных женщин развиваются жизнеугрожающие симптомы, не до конца известен. У большинства из них имеется почти нормальный уровень циркулирующего фермента за счет того, что случайный процесс инактивации Х-хромосомы (лайонизация) приводит к образованию как дефицитных, так и нормальных клеток.
Учитывая тип наследования данного заболевания (Х-сцепленный) для каждой последующей беременности:
• у женщины-носительницы мутации риск рождения больного мальчика составляет 50%, риск рождения девочки-носительницы мутации - 50%;
• у мужчины-носителя мутации риск рождения девочки-носительницы мутации - 100%.
В семьях, где есть пациенты с установленной мутацией, существует возможность проведения преимплантационной и пренатальной диагностики. Пренатальная диагностика возможна путем измерения активности АГАЛ в клетках ворсин хориона, а также методами прямой или косвенной ДНК-диагностики для семей с известным генотипом.
• Рекомендуется у пациентов с БФ для профилактики инсульта длительная терапия ацетилсалициловой кислотой, прежде всего при наличии дополнительных факторов риска (пожилой возраст, транзиторная ишемическая атака в анамнезе, артериальная гипертония, аритмии) [36, 43, 57].
Уровень убедительности рекомендации - С (уровень достоверности доказательств 4).
• Рекомендуется после установления диагноза пациенту с БФ или его официальным представителям, консультация врача-генетика с целью расчета генетического риска в семье, анализа родословной и обсуждения возможностей пренатальной диагностики [28, 56].
Уровень убедительности рекомендации - С (уровень достоверности доказательств 4).
Комментарии. Гемизиготные мужчины имеют единственную мутантную Х-хромосому, что определяет классический фенотип болезни. Они передают мутантную хромосому только своим дочерям, но не сыновьям. Таким образом дочери больных БФ отцов имеют одну нормальную и одну мутантную хромосому, являются гетерозиготами. В отличии от других Х-сцепленных заболеваний было показано, что у части гетерозиготных женщины с мутацией гена GLA развиваются тяжелые проявления БФ, требующие медицинской помощи и вмешательства. Механизм, посредством которого у гетерозиготных женщин развиваются жизнеугрожающие симптомы, не до конца известен. У большинства из них имеется почти нормальный уровень циркулирующего фермента за счет того, что случайный процесс инактивации Х-хромосомы (лайонизация) приводит к образованию как дефицитных, так и нормальных клеток.
Учитывая тип наследования данного заболевания (Х-сцепленный) для каждой последующей беременности:
• у женщины-носительницы мутации риск рождения больного мальчика составляет 50%, риск рождения девочки-носительницы мутации - 50%;
• у мужчины-носителя мутации риск рождения девочки-носительницы мутации - 100%.
В семьях, где есть пациенты с установленной мутацией, существует возможность проведения преимплантационной и пренатальной диагностики. Пренатальная диагностика возможна путем измерения активности АГАЛ в клетках ворсин хориона, а также методами прямой или косвенной ДНК-диагностики для семей с известным генотипом.
• Рекомендуется у пациентов с БФ для профилактики инсульта длительная терапия ацетилсалициловой кислотой, прежде всего при наличии дополнительных факторов риска (пожилой возраст, транзиторная ишемическая атака в анамнезе, артериальная гипертония, аритмии) [36, 43, 57].
Уровень убедительности рекомендации - С (уровень достоверности доказательств 4).
Организация оказания медицинской помощи
Показания для плановой госпитализации в медицинскую организацию:
• Проведение диагностики и лечения, требующие круглосуточного медицинского наблюдения;
• Состояние, требующее активного лечения и круглосуточного медицинского наблюдения;
• Состояние, требующее проведения высокотехнологичных методов лечения (в том числе трансплантация органов, имплантация водителя ритма, кардиовертера-дефибриллятора);
• Отсутствие возможности обеспечения ФЗТ в амбулаторных и стационарозамещающих условиях;
• Необходимость проведения различных видов экспертиз или обследования в медицинской организации при невозможности проведения их в амбулаторных условиях, требующих динамического наблюдения (в том числе оформление заключения федерального консилиума).
Показания к экстренной госпитализации в медицинскую организацию:
• Острые заболевания, обострения хронических болезней, отравления и травмы, состояния, требующие интенсивной терапии и перевода в реанимационные отделения или отделения интенсивной терапии (в том числе побочные реакции, происходящее или во время инфузии или в течение дня проведения инфузии ФЗТ и другие угрожающие жизни острые состояния), а также круглосуточного медицинского наблюдении и проведения специальных видов обследования и лечения.
Показания к выписке пациента из медицинской организации:
• Отсутствие угрозы жизни пациента;
• Отсутствие угрозы развития осложнений, требующих неотложного лечения;
• Стабилизация состояния и основных клинико-лабораторных показателей патологического процесса по основному заболеванию;
• Отсутствие необходимости в постоянном врачебном и круглосуточном медицинском наблюдении по основному заболеванию;
• Необходимости перевода пациента в другую больницу или учреждение социального обеспечения.
• Проведение диагностики и лечения, требующие круглосуточного медицинского наблюдения;
• Состояние, требующее активного лечения и круглосуточного медицинского наблюдения;
• Состояние, требующее проведения высокотехнологичных методов лечения (в том числе трансплантация органов, имплантация водителя ритма, кардиовертера-дефибриллятора);
• Отсутствие возможности обеспечения ФЗТ в амбулаторных и стационарозамещающих условиях;
• Необходимость проведения различных видов экспертиз или обследования в медицинской организации при невозможности проведения их в амбулаторных условиях, требующих динамического наблюдения (в том числе оформление заключения федерального консилиума).
Показания к экстренной госпитализации в медицинскую организацию:
• Острые заболевания, обострения хронических болезней, отравления и травмы, состояния, требующие интенсивной терапии и перевода в реанимационные отделения или отделения интенсивной терапии (в том числе побочные реакции, происходящее или во время инфузии или в течение дня проведения инфузии ФЗТ и другие угрожающие жизни острые состояния), а также круглосуточного медицинского наблюдении и проведения специальных видов обследования и лечения.
Показания к выписке пациента из медицинской организации:
• Отсутствие угрозы жизни пациента;
• Отсутствие угрозы развития осложнений, требующих неотложного лечения;
• Стабилизация состояния и основных клинико-лабораторных показателей патологического процесса по основному заболеванию;
• Отсутствие необходимости в постоянном врачебном и круглосуточном медицинском наблюдении по основному заболеванию;
• Необходимости перевода пациента в другую больницу или учреждение социального обеспечения.
Дополнительно
• Рекомендуется проведение семейного скрининга для родственников пациентов с БФ (проведение генетических исследований) с целью диагностики БФ на ранней стадии болезни [28].
Уровень убедительности рекомендации. В (уровень достоверности доказательств 4).
• Рекомендуется проведения скрининга групп высокого риска (ранние инсульты, почечная недостаточность, гипертрофическая кардиомиопатия) с целью выявления пациентов с БФ [7,12,18].
Уровень убедительности рекомендации. В (уровень достоверности доказательств 4).
Уровень убедительности рекомендации. В (уровень достоверности доказательств 4).
• Рекомендуется проведения скрининга групп высокого риска (ранние инсульты, почечная недостаточность, гипертрофическая кардиомиопатия) с целью выявления пациентов с БФ [7,12,18].
Уровень убедительности рекомендации. В (уровень достоверности доказательств 4).
Критерии оценки качества медицинской помощи
| № | Критерии качества | Оценка выполнения |
| 1. | Проведено определение активности АГАЛ в пятнах крови, высушенных на фильтровальной бумаге или в лейкоцитах крови всем пациентам мужского пола (в том числе и на доклинической стадии) для подтверждения диагноза | Да/нет |
| 2. | Проведено всем пациентам с клинической картиной БФ- определение концентрации глоботриаозилсфингозина (Lyso-GB3) в пятнах высушенной крови или плазме крови для биохимического подтверждения диагноза и перед назначением ферментной заместительной терапии | Да/нет |
| 3. | Проведено молекулярно-генетического исследования для всех пациентов со сниженной активностью фермента АГАЛ и для лиц женского пола при клиническом подозрении на БФ и при наличии родственников с БФ в родословной: выявление мутаций в гене GLA, кодирующем АГАЛ для подтверждения диагноза на молекулярно-генетическом уровне у мужчин со сниженной активностью фермента и для женщин с клиническими признаками БФ или родственников пробанда по материнской линии | Да/нет |
| 4. | Назначена ферментная заместительная терапии с применением агалсидазы бета в дозе 1 мг/кг или агалсидазы альфа в дозе 0,2 мг/кг пациентам с установленным диагнозом БФ в виде в/в инфузии 1 раз в 2 недели (при наличии показаний) | Да/нет |
| 5. | Проведена консультация врача-генетика для семьи пациента с установленным диагнозом БФ | Да/нет |
| 6. | Проведена консультация-врача-педиатра с установленным диагнозом БФ если они не проводилось в предшествующие 6 месяцев | Да/нет |
| 7. | Проведена консультация врача-терапевта для пациента старше 18 лет с установленным диагнозом БФ если они не проводилось в предшествующие 6 месяцев | Да/нет |
| 8. | Проведена консультация-врача-кардиолога для пациента с установленным диагнозом БФ если они не проводилось в предшествующие 6 месяцев | Да/нет |
| 9. | Проведено эхокардиография при первичном обследовании и далее не реже 1 раза в 12 месяцев | Да/нет |
| Проведено ЭКГ (12-канальная) при первичном обследовании и далее не реже 1 раза в 12 месяцев | Да/нет | |
| Проведено холтеровское мониторирование при первичном обследовании и далее не реже 1 раза в 12 месяцев | Да/нет | |
| Проведено МРТ сердца (при первичном обследовании и далее не реже 1 раза в 12 месяцев) для своевременного выявления и/или мониторинга кардиологических изменений | Да/нет | |
| Проведено МРТ головного мозга при первичном обследовании и не реже 1 раза в год в случае, если изменения были выявлены до начала ФЗТ или не реже 1 раза в 36 месяцев, если изменения были выявлены после начала ФЗТ | Да/нет | |
| Проведено исследования уровня белка в моче и измерение расчетной формулы СКФ при первичном обследовании и далее не реже 1 раза в 6 месяцев | Да/нет | |
| Проведены лабораторные исследования согласно клиническим рекомендациям по ведению пациентов с ХПН при наличии у пациента с БФ признаков поражения почек, если не проводилось в последние 6 месяцев | Да/нет | |
| Проведен осмотр врача-офтальмолога с исследованием глазного дна при первичном обследовании и если не проводилось последние 3 года | Да/нет | |
| Проведена аудиометрия (для пациентов старше 5 лет) при первичном обследовании и если не проводилось последние 3 года | Да/нет |
|
|
Список литературы
• Germain D.P. Fabry disease//Orphanet J Rare Dis. 2010. V.22. P. 5-30.
• Spada M., Pagliardini S. et al. High incidence of later-onset Fabry disease revealed by newborn screening// Am J Hum Genet. 2006. V.79. P. 31-40.
• Hwu W.L., сhien Y.H. et al. Newborn screening for Fabry disease in Taiwan reveals a high incidence of the later-onset GLA mutation c.936+919G better A (IVS4+919G better A)// Hum Mutat. 2009. V.30. P.1397-1405.
• Elstein D., Altarescu Gh. et al. Fabry disease// Springer Science & вusiness Media. 2010.
• Hopkin R.J., вissler J. et al. сharacterization of Fabry Disease in 352 Pediatric Patients in the Fabry Registry// Pediatr Res. 2008. V. 64. P. 550-5.
• Hoffmann в., вeck M. et al. Nature and prevalence of pain in Fabry disease and its response to enzyme replacement therapy-a retrospective analysis from the Fabry Outcome Survey// сlin J Pain. 2007. V.23. P.535-42.
• Sims K., Politei J. et al. Stroke in Fabry disease frequently occurs before diagnosis and in the absence of other clinical events: natural history data from the Fabry Registry// Stroke. 2009. V.40. P.788-94.
• Mehta A., сlarke J.T. et al. Natural course of Fabry disease: changing pattern of causes of death in FOS - Fabry Outcome Survey//J Med Genet. 2009.V.46. P.548-52.
• Ryan P. Morrissey. сardiac abnormalities in Anderson-Fabry disease and Fabry’s cardiomyopathy// сardiovasc J Afr. 2011. V. 22. №1. P. 38-44.
• Sakuraba H., Togawa T., Tsukimura T. et al. Plasma lyso-Gb3: a biomarker for monitoring Fabry patients during enzyme replacement therapy// сlin Exp Nephrol. 2018. V.22. №4. P. 843-9.
• Schiffmann R., Warnock D.G. et al. Fabry disease: progression of nephropathy, and prevalence of cardiac and cerebrovascular events before enzyme replacement therapy// Nephrol Dial Transplant. 2009. V.24. №7. P. 2102-2111.
• Linhart A., Kampmann с., Zamorano J.L. et al. сardiac manifestations of Anderson-Fabry disease: results from the international Fabry outcome survey// Eur Heart J. 2007. V.28. P.1228-1235.
• Weidemann F., вreunig F., вeer M. et al. The variation of morphological and functional cardiac manifestation in Fabry disease: potential implications for the time course of the disease// Eur Heart J. 2005. V. 26. P.1221-7.
• Gupta S., Ries M. et al. The relationship of vascular glycolipid storage to clinical manifestations of Fabry disease: a cross-sectional study of a large cohort of clinically affected heterozygous women// Medicine (Baltimore). 2005. V.84. №5. P. 261-8.
• сordeiro с.A., Oréfice F. et al. сórnea verticilata - marcador clínico da doença de Fabry: relato de caso// Arq вras Oftalmol. 2007. V.70. №4. P.701-5.
• Mayes J.S., Scheerer J.B. et al. Differential assay for lysosomal alpha-galactosidases in human tissues and its application to Fabry’s disease// сlin сhim Acta. 1981.V. 112. P.247-251.
• Linthorst G.E., Vedder A.C., Aerts J.M., Hollak с.E. Screening for Fabry disease using whole blood spots fails to identify one-third of female carriers// сlin сhim Acta. 2005. V.353. P.201-3.
• Linthorst G.E., вouwman M.G., Wijburg F.A.et al. Screening for Fabry disease in high-risk populations: a systematic review//Journal of Medical Genetics. 2010. V.47. P.217-22.
• Keating G.M. Agalsidase alfa: a review of its use in the management of Fabry disease// вioDrugs. 2012. V.26. №5. P.335-54.
• Keating G.M., Simpson D. Agalsidase вeta: a review of its use in the management of Fabry disease// Drugs. 2007. V.67. №3. P.435-55.
• Schiffmann R. Agalsidase treatment for Fabry disease: uses and rivalries// Genet Med. 2010. V.12. №11. P.684-5.
• вanikazemi M., вultas J. Agalsidase-beta therapy for advanced Fabry disease: a randomized trial//Ann Intern Med. 2007. V.146. №2. P.77-86.
• Tøndel с., вostad L. et al. Agalsidase benefits renal histology in young patients with Fabry disease// J Am Soc Nephrol. 2013. V.24. №1. P.137-48.
• Warnock D.G., Ortiz A. et al. Renal outcomes of agalsidase beta treatment for Fabry disease: role of proteinuria and timing of treatment initiation// Nephrol Dial Transplant. 2012.V. 27. №3. P.1042-9.
• вénichou в., Goyal S. A retrospective analysis of the potential impact of IgG antibodies to agalsidase beta on efficacy during enzyme replacement therapy for Fabry disease// Mol Genet Metab. 2009. V.96. №1. P.4-12.
• Ortiz A., Germain D.P., Desnick R.J. et al. Fabry disease revisited: Management and treatment recommendations for adult patients// Molecular Genetics and Metabolism. 2018. V.123. №4. P. 416-27.
• Mehta A., West M.L. Therapeutic goals in the treatment of Fabry disease// Genet Med. 2010. V.12. №11. P.713-20.
• Laney D.A., вennett R.L., сlarke V. et al. Fabry disease practice guidelines: recommendations of the National Society of Genetic сounselors// J Genet сouns. 2013. V.22. №5. P.555-64.
• Desnick R.J., вrady R., вarranger J. et al. Fabry disease, an under-recognized multisystemic disorder: expert recommendations for diagnosis, management, and enzyme replacement therapy// Ann Intern Med. 2003. V.138. №4. P.338-46.
• Polo G., вurlina A., Ranieri E. et al. Plasma and dried blood spot lysosphingolipids for the diagnosis of different sphingolipidoses: a comparative study// сlinical сhemistry and Laboratory Medicine (CCLM). 2019. V.57. №12. P.1863-74.
• Mariëlle J. van вreemen et al. Reduction of elevated plasma globotriaosylsphingosine in patients with classic Fabry disease following enzyme replacement therapy// вiochimica et вiophysica Acta. 2011.V.1812. P. 70-76.
• Lenders M., сanaan-Kühl S. et al. Patients with Fabry Disease after Enzyme Replacement Therapy Dose Reduction and Switch-2-Year Follow-Up// J Am Soc Nephrol. 2016. V.27. P. 952-962.
• Goker-Alpan O., Gambello M. J. et al. Reduction of Plasma Globotriaosylsphingosine Levels After Switching from Agalsidase Alfa to Agalsidase вeta as Enzyme Replacement Therapy for Fabry Disease// JIMD Rep. 2015.V.25. P. 95-106.
• вeck M., Hughes D. et al. Long-term effectiveness of agalsidase alfa enzyme replacement in Fabry disease: A Fabry Outcome Survey analysis// Mol Genet Metab Rep. 2015. V.3. P.21-7.
• Politei J.M., вouhassira D., Germain D.P. et al. Pain in Fabry disease: practical recommendations for diagnosis and treatment// сNS Neuroscience and therapeutics. 2016. V.22. P. 568-576.
• Shi Q., сhen J., Pongmoragot J. et al. Prevalence of Fabry disease in stroke patients - a systematic review and meta-analysis// J. Stroke cerebrovasc. Dis. 2014.V. 23. №5. P.985-92.
• Fuller M. et al. Immunoquantification of α-galactosidase: evaluation for the diagnosis of Fabry disease //Clinical chemistry. 2004. V.50. №.11. P.1979-85.
• Kramer J., Weidemann F. вiomarkers for diagnosing and staging of Fabry disease //Current medicinal chemistry. 2018. V. 25. №13. P.1530-7.
• Rombach S. M. et al. The value of estimated GFR in comparison to measured GFR for the assessment of renal function in adult patients with Fabry disease //Nephrology Dialysis Transplantation. 2010. V. 25. 8. P. 2549-56.
• Körver S. et al. Development and clinical consequences of white matter lesions in Fabry disease: a systematic review //Molecular genetics and metabolism. 2018. V. 125. 3. P. 205-216.
• van den вoomen M. et al. Native T1 reference values for nonischemic cardiomyopathies and populations with increased cardiovascular risk: A systematic review and meta‐analysis //Journal of Magnetic Resonance Imaging. 2018. V. 47. 4. P. 891-912.
• Van der Tol L., Sminia M. L., Hollak с. E. M., вiegstraaten M. сornea verticillata supports a diagnosis of Fabry disease in non-classical phenotypes: results from the Dutch cohort and a systematic review// вritish Journal of Ophthalmology.2015. V.100. №1. P. 3-8. doi:10,1136/bjophthalmol-2014-306433.
• Mohr J.P. Stroke: pathophysiology, diagnosis and management// Elsevier, sixth edition, 2016.
• Alegra T., Vairo F., de Souza M.V. et al., Enzyme replacement therapy for Fabry disease: A systematic review and meta-analysis// Genet Mol вiol. 2012.V.35. P.947-54.
• Spada M., вaron R., Elliott et al. The effect of enzyme replacement therapy on clinical outcomes in paediatric patients with Fabry disease - A systematic literature review by a European panel of experts// Mol Genet Metab. 2019. V.126. №3.P.212-23.
• Germain D.P., Elliott , Falissard в. et al. The effect of enzyme replacement therapy on clinical outcomes in male patients with Fabry disease: A systematic literature review by a European panel of experts// Mol Genet Metab Rep. 2019. V.19. P.100454.
• Germain D.P., Arad M., вurlina A. et al. The effect of enzyme replacement therapy on clinical outcomes in female patients with Fabry disease - A systematic literature review by a European panel of experts// Mol Genet Metab. 2018. V.126. №3.P.224-35.
• вiegstraaten M. et al. Recommendations for initiation and cessation of enzyme replacement therapy in patients with Fabry disease: the European Fabry Working Group consensus document// Orphanet J Rare Dis. 2015. V.10. P.36.
• Ramaswami U., Whybra с., Parini R. et al. FOS European Investigators. сlinical manifestations of Fabry disease in children: data from the Fabry Outcome Survey//Acta Paediatr. 2006. V.95. №1. P.86-92.
• El Dib R., Gomaa H., Ortiz A. et.al. Enzyme replacement therapy for Anderson-Fabry disease: A complementary overview of a сochrane publication through a linear regression and a pooled analysis of proportions from cohort studies// PLoS ONE. 2017. V.12. №3. P. e0173358.
• Schuller Y. et al. Pain management strategies for neuropathic pain in Fabry disease-a systematic review //BMC neurology. 2016. V.16. №1. P. 25.
• Ersözlü S. et al. Long-Term Outcomes of Kidney Transplantation in Fabry Disease //Transplantation. 2018. V. 102. 11. P. 1924-33.
• Di L. Z. et al. Severe bradyarrhythmia linked to left atrial dysfunction in Fabry disease-A cross‐sectional study //Clinical cardiology. 2018. V. 41. 9. P. 1207-13.
• Morais P. et al. Angiokeratomas of Fabry successfully treated with intense pulsed light //Journal of сosmetic and Laser Therapy. 2008. V. 10. №4. P. 218-22.
• вolsover F. E. et al. сognitive dysfunction and depression in Fabry disease: a systematic review //Journal of inherited metabolic disease. 2014. V. 37. 2. P. 177-87.
• Favalli V. et al. Genetic screening of Anderson-Fabry disease in probands referred from multispecialty clinics //Journal of the American сollege of сardiology. 2016. V. 68. 10. P. 1037-50.
• Sirrs M. et al. Outcomes of patients treated through the сanadian Fabry disease initiative //Molecular genetics and metabolism. 2014. V. 111. 4. P. 499-506.
• Spada M., Pagliardini S. et al. High incidence of later-onset Fabry disease revealed by newborn screening// Am J Hum Genet. 2006. V.79. P. 31-40.
• Hwu W.L., сhien Y.H. et al. Newborn screening for Fabry disease in Taiwan reveals a high incidence of the later-onset GLA mutation c.936+919G better A (IVS4+919G better A)// Hum Mutat. 2009. V.30. P.1397-1405.
• Elstein D., Altarescu Gh. et al. Fabry disease// Springer Science & вusiness Media. 2010.
• Hopkin R.J., вissler J. et al. сharacterization of Fabry Disease in 352 Pediatric Patients in the Fabry Registry// Pediatr Res. 2008. V. 64. P. 550-5.
• Hoffmann в., вeck M. et al. Nature and prevalence of pain in Fabry disease and its response to enzyme replacement therapy-a retrospective analysis from the Fabry Outcome Survey// сlin J Pain. 2007. V.23. P.535-42.
• Sims K., Politei J. et al. Stroke in Fabry disease frequently occurs before diagnosis and in the absence of other clinical events: natural history data from the Fabry Registry// Stroke. 2009. V.40. P.788-94.
• Mehta A., сlarke J.T. et al. Natural course of Fabry disease: changing pattern of causes of death in FOS - Fabry Outcome Survey//J Med Genet. 2009.V.46. P.548-52.
• Ryan P. Morrissey. сardiac abnormalities in Anderson-Fabry disease and Fabry’s cardiomyopathy// сardiovasc J Afr. 2011. V. 22. №1. P. 38-44.
• Sakuraba H., Togawa T., Tsukimura T. et al. Plasma lyso-Gb3: a biomarker for monitoring Fabry patients during enzyme replacement therapy// сlin Exp Nephrol. 2018. V.22. №4. P. 843-9.
• Schiffmann R., Warnock D.G. et al. Fabry disease: progression of nephropathy, and prevalence of cardiac and cerebrovascular events before enzyme replacement therapy// Nephrol Dial Transplant. 2009. V.24. №7. P. 2102-2111.
• Linhart A., Kampmann с., Zamorano J.L. et al. сardiac manifestations of Anderson-Fabry disease: results from the international Fabry outcome survey// Eur Heart J. 2007. V.28. P.1228-1235.
• Weidemann F., вreunig F., вeer M. et al. The variation of morphological and functional cardiac manifestation in Fabry disease: potential implications for the time course of the disease// Eur Heart J. 2005. V. 26. P.1221-7.
• Gupta S., Ries M. et al. The relationship of vascular glycolipid storage to clinical manifestations of Fabry disease: a cross-sectional study of a large cohort of clinically affected heterozygous women// Medicine (Baltimore). 2005. V.84. №5. P. 261-8.
• сordeiro с.A., Oréfice F. et al. сórnea verticilata - marcador clínico da doença de Fabry: relato de caso// Arq вras Oftalmol. 2007. V.70. №4. P.701-5.
• Mayes J.S., Scheerer J.B. et al. Differential assay for lysosomal alpha-galactosidases in human tissues and its application to Fabry’s disease// сlin сhim Acta. 1981.V. 112. P.247-251.
• Linthorst G.E., Vedder A.C., Aerts J.M., Hollak с.E. Screening for Fabry disease using whole blood spots fails to identify one-third of female carriers// сlin сhim Acta. 2005. V.353. P.201-3.
• Linthorst G.E., вouwman M.G., Wijburg F.A.et al. Screening for Fabry disease in high-risk populations: a systematic review//Journal of Medical Genetics. 2010. V.47. P.217-22.
• Keating G.M. Agalsidase alfa: a review of its use in the management of Fabry disease// вioDrugs. 2012. V.26. №5. P.335-54.
• Keating G.M., Simpson D. Agalsidase вeta: a review of its use in the management of Fabry disease// Drugs. 2007. V.67. №3. P.435-55.
• Schiffmann R. Agalsidase treatment for Fabry disease: uses and rivalries// Genet Med. 2010. V.12. №11. P.684-5.
• вanikazemi M., вultas J. Agalsidase-beta therapy for advanced Fabry disease: a randomized trial//Ann Intern Med. 2007. V.146. №2. P.77-86.
• Tøndel с., вostad L. et al. Agalsidase benefits renal histology in young patients with Fabry disease// J Am Soc Nephrol. 2013. V.24. №1. P.137-48.
• Warnock D.G., Ortiz A. et al. Renal outcomes of agalsidase beta treatment for Fabry disease: role of proteinuria and timing of treatment initiation// Nephrol Dial Transplant. 2012.V. 27. №3. P.1042-9.
• вénichou в., Goyal S. A retrospective analysis of the potential impact of IgG antibodies to agalsidase beta on efficacy during enzyme replacement therapy for Fabry disease// Mol Genet Metab. 2009. V.96. №1. P.4-12.
• Ortiz A., Germain D.P., Desnick R.J. et al. Fabry disease revisited: Management and treatment recommendations for adult patients// Molecular Genetics and Metabolism. 2018. V.123. №4. P. 416-27.
• Mehta A., West M.L. Therapeutic goals in the treatment of Fabry disease// Genet Med. 2010. V.12. №11. P.713-20.
• Laney D.A., вennett R.L., сlarke V. et al. Fabry disease practice guidelines: recommendations of the National Society of Genetic сounselors// J Genet сouns. 2013. V.22. №5. P.555-64.
• Desnick R.J., вrady R., вarranger J. et al. Fabry disease, an under-recognized multisystemic disorder: expert recommendations for diagnosis, management, and enzyme replacement therapy// Ann Intern Med. 2003. V.138. №4. P.338-46.
• Polo G., вurlina A., Ranieri E. et al. Plasma and dried blood spot lysosphingolipids for the diagnosis of different sphingolipidoses: a comparative study// сlinical сhemistry and Laboratory Medicine (CCLM). 2019. V.57. №12. P.1863-74.
• Mariëlle J. van вreemen et al. Reduction of elevated plasma globotriaosylsphingosine in patients with classic Fabry disease following enzyme replacement therapy// вiochimica et вiophysica Acta. 2011.V.1812. P. 70-76.
• Lenders M., сanaan-Kühl S. et al. Patients with Fabry Disease after Enzyme Replacement Therapy Dose Reduction and Switch-2-Year Follow-Up// J Am Soc Nephrol. 2016. V.27. P. 952-962.
• Goker-Alpan O., Gambello M. J. et al. Reduction of Plasma Globotriaosylsphingosine Levels After Switching from Agalsidase Alfa to Agalsidase вeta as Enzyme Replacement Therapy for Fabry Disease// JIMD Rep. 2015.V.25. P. 95-106.
• вeck M., Hughes D. et al. Long-term effectiveness of agalsidase alfa enzyme replacement in Fabry disease: A Fabry Outcome Survey analysis// Mol Genet Metab Rep. 2015. V.3. P.21-7.
• Politei J.M., вouhassira D., Germain D.P. et al. Pain in Fabry disease: practical recommendations for diagnosis and treatment// сNS Neuroscience and therapeutics. 2016. V.22. P. 568-576.
• Shi Q., сhen J., Pongmoragot J. et al. Prevalence of Fabry disease in stroke patients - a systematic review and meta-analysis// J. Stroke cerebrovasc. Dis. 2014.V. 23. №5. P.985-92.
• Fuller M. et al. Immunoquantification of α-galactosidase: evaluation for the diagnosis of Fabry disease //Clinical chemistry. 2004. V.50. №.11. P.1979-85.
• Kramer J., Weidemann F. вiomarkers for diagnosing and staging of Fabry disease //Current medicinal chemistry. 2018. V. 25. №13. P.1530-7.
• Rombach S. M. et al. The value of estimated GFR in comparison to measured GFR for the assessment of renal function in adult patients with Fabry disease //Nephrology Dialysis Transplantation. 2010. V. 25. 8. P. 2549-56.
• Körver S. et al. Development and clinical consequences of white matter lesions in Fabry disease: a systematic review //Molecular genetics and metabolism. 2018. V. 125. 3. P. 205-216.
• van den вoomen M. et al. Native T1 reference values for nonischemic cardiomyopathies and populations with increased cardiovascular risk: A systematic review and meta‐analysis //Journal of Magnetic Resonance Imaging. 2018. V. 47. 4. P. 891-912.
• Van der Tol L., Sminia M. L., Hollak с. E. M., вiegstraaten M. сornea verticillata supports a diagnosis of Fabry disease in non-classical phenotypes: results from the Dutch cohort and a systematic review// вritish Journal of Ophthalmology.2015. V.100. №1. P. 3-8. doi:10,1136/bjophthalmol-2014-306433.
• Mohr J.P. Stroke: pathophysiology, diagnosis and management// Elsevier, sixth edition, 2016.
• Alegra T., Vairo F., de Souza M.V. et al., Enzyme replacement therapy for Fabry disease: A systematic review and meta-analysis// Genet Mol вiol. 2012.V.35. P.947-54.
• Spada M., вaron R., Elliott et al. The effect of enzyme replacement therapy on clinical outcomes in paediatric patients with Fabry disease - A systematic literature review by a European panel of experts// Mol Genet Metab. 2019. V.126. №3.P.212-23.
• Germain D.P., Elliott , Falissard в. et al. The effect of enzyme replacement therapy on clinical outcomes in male patients with Fabry disease: A systematic literature review by a European panel of experts// Mol Genet Metab Rep. 2019. V.19. P.100454.
• Germain D.P., Arad M., вurlina A. et al. The effect of enzyme replacement therapy on clinical outcomes in female patients with Fabry disease - A systematic literature review by a European panel of experts// Mol Genet Metab. 2018. V.126. №3.P.224-35.
• вiegstraaten M. et al. Recommendations for initiation and cessation of enzyme replacement therapy in patients with Fabry disease: the European Fabry Working Group consensus document// Orphanet J Rare Dis. 2015. V.10. P.36.
• Ramaswami U., Whybra с., Parini R. et al. FOS European Investigators. сlinical manifestations of Fabry disease in children: data from the Fabry Outcome Survey//Acta Paediatr. 2006. V.95. №1. P.86-92.
• El Dib R., Gomaa H., Ortiz A. et.al. Enzyme replacement therapy for Anderson-Fabry disease: A complementary overview of a сochrane publication through a linear regression and a pooled analysis of proportions from cohort studies// PLoS ONE. 2017. V.12. №3. P. e0173358.
• Schuller Y. et al. Pain management strategies for neuropathic pain in Fabry disease-a systematic review //BMC neurology. 2016. V.16. №1. P. 25.
• Ersözlü S. et al. Long-Term Outcomes of Kidney Transplantation in Fabry Disease //Transplantation. 2018. V. 102. 11. P. 1924-33.
• Di L. Z. et al. Severe bradyarrhythmia linked to left atrial dysfunction in Fabry disease-A cross‐sectional study //Clinical cardiology. 2018. V. 41. 9. P. 1207-13.
• Morais P. et al. Angiokeratomas of Fabry successfully treated with intense pulsed light //Journal of сosmetic and Laser Therapy. 2008. V. 10. №4. P. 218-22.
• вolsover F. E. et al. сognitive dysfunction and depression in Fabry disease: a systematic review //Journal of inherited metabolic disease. 2014. V. 37. 2. P. 177-87.
• Favalli V. et al. Genetic screening of Anderson-Fabry disease in probands referred from multispecialty clinics //Journal of the American сollege of сardiology. 2016. V. 68. 10. P. 1037-50.
• Sirrs M. et al. Outcomes of patients treated through the сanadian Fabry disease initiative //Molecular genetics and metabolism. 2014. V. 111. 4. P. 499-506.
|
|
Приложения
Приложение А1.
Состав рабочей группы по разработке и пересмотру клинических рекомендаций.• Куцев Сергей Иванович. Чл. -корр РАМН, д.м.н., директор ФГБНУ Медико-генетический научный центр им. академика Н.П. Бочкова , Президент Ассоциации медицинских генетиков (АМГ).
• Баранов Александр Александрович. Академик РАН, профессор, д.м.н., почетный председатель Исполкома Союза педиатров России.
• Намазова-Баранова Лейла Сеймуровна. Академик РАН, профессор, д.м.н., Председатель Исполкома Союза педиатров России.
• Антипенко Елена Андреевна. Доцент, д.м.н., доцент кафедры неврологии, психиатрии и наркологи ФГБОУ ВО «Приволжский исследовательский медицинский университет» Минздрава России, член Всероссийского общества неврологов.
• Вашакмадзе Нато Джумберовна. Д.м.н., доцент кафедры факультетской педиатрии ПФ ФГБОУ ВО РНИМУ имени Н.И. Пирогова, Институт педиатрии и охраны здоровья детей ЦКБ РАН, член Союза педиатров России.
• Волгина Светлана Яковлевна. Д.м.н., профессор кафедры ФГБОУ ВО «Казанский государственный медицинский университет» Минздрава России.
• Захарова Екатерина Юрьевна. Д.м.н., заведующая лабораторией наследственных болезней обмена ФГБНУ Медико-генетический научный центр им. академика Н.П. Бочкова , член Российского общества медицинских генетиков, член европейского общества по изучению наследственных болезней обмена веществ (SSIEM).
• Копишинская Светлана Васильевна. м.н., доцент кафедры неврологии, психиатрии и наркологии ФДПО ФГБОУ ВО «Приволжский исследовательский медицинский университет» Минздрава России, член Европейской академии неврологии, член Рабочей группы по боли Европейской академии неврологии, член Европейской Сети по болезни Гентингтона, член Президиума Национального Совета экспертов по орфанным заболеваниям, член Российского общества по нервно-мышечным заболеваниям.
• Костик Михаил Михайлович. Д.м.н., доцент кафедры госпитальной педиатрии ФГБОУ ВО Санкт-Петербургский государственный педиатрический медицинский университет Минздравсоцразвития России, Санкт-Петербург.
• Кузенкова Людмила Михайловна. Д.м.н., заведующая отделением психоневрологии и психосоматической патологии ФГАУ Научный медицинский исследовательский центр здоровья детей МЗ РФ, член Союза педиатров России.
• Ларионова Валентина Ильинична. Д.м.н., ФГБНУ Институт экспериментальной медицины , член Российского общества медицинских генетиков.
• Максимова Юлия Владимировна. Д.м.н., профессор, зав. кафедрой медицинской генетики и биологии ФГБОУ ВО «Новосибирский государственный медицинский университет» Минздрава России, зав. медико-генетическим отделом ГБУЗ НСО ГКБ № 1 , член Ассоциации медицинских генетиков (АМГ).
• Михайлова Светлана Витальевна. Д.м.н., заведующая отделением ФГБУ «Российская Детская Клиническая Больница» МЗ РФ.
• Моисеев Сергей Валентинович. Д.м.н., заведующий кафедрой внутренних, профессиональных болезней и ревматологии ФГАОУ ВО Первый МГМУ им. И.М. Сеченова (Сеченовский университет) МЗ РФ.
• Пушков Александр Алексеевич-к.б.н., в.н.с. лаборатории молекулярной генетики и клеточной биологии ФГАУ Научный медицинский исследовательский центр здоровья детей МЗ РФ, член Союза педиатров России.
• Подклетнова Татьяна Владимировна. м.н., с.н.с. лаборатории редких наследственных болезней у детей ФГАУ Научный медицинский исследовательский центр здоровья детей МЗ РФ, член Союза педиатров России.
• Савостьянов Кирилл Викторович. б.н., заведующий лабораторией молекулярной генетики и клеточной биологии ФГАУ Научный медицинский исследовательский центр здоровья детей МЗ РФ, член Союза педиатров России.
• Салогуб Галина Николаевна. м.н., доцент, заведующая кафедрой внутренних болезней ФГБУ «СЗФМИЦ имени В. А. Алмазова» МЗ РФ.
• Семячкина Алла Николаевна. Д.м.н., г.н.с. отделения клинической генетики ФГБУ «Московский НИИ педиатрии и детской хирургии Минздрава России», член Ассоциации медицинских генетиков (АМГ).
• Соколов Алексей Альбертович. Д.м.н., профессор кафедры внутренних болезней и нефрологии ГБОУ ВПО «Северо-Западный государственный медицинский университет им. И.И. Мечникова», с.н.с., начальник отделения Клинического Центра экстракорпоральной детоксикации Военно-медицинской академии, ведущий научный сотрудник, руководитель группы по изучению редких болезней Научно-исследовательского института экспериментальной медицины СЗО РАМН, член Санкт-Петербургского общества медицинской генетики, Председатель Совета экспертов Национальной ассоциации организаций больных редкими заболеваниями «Генетика», член Медицинского Совета Экспертов сEE GN (Центральной и Восточно-Европейской Генетической Сети).
• Томилина Наталья Аркадьевна. Д.м.н., профессор, ФГБУ НИМЦ трансплантологии и искусственных органов им академика В. И. Шумакова.
• Фомин Виктор Викторович. Чл. -корр РАМН, д.м.н., проректор по клинической работе и дополнительному профессиональному образованию, заведующий кафедрой факультетской терапии №1ФГАОУ ВО Первый МГМУ им. И.М. Сеченова (Сеченовский университет) МЗ РФ.
• Удалова Ольга Васильевна. м.н., ООО «Медико-генетический центр «Геном»», председатель Нижегородского отделения РОМГ, руководитель Центра медицинской генетики ФГБОУ ВО «ПИМУ» Минздрава России, г. Нижний Новгород.
Авторы подтверждают отсутствие финансовой поддержки/конфликта интересов, который необходимо обнародовать.
Приложение А2.
Методология разработки клинических рекомендаций.Настоящие рекомендации предназначены для применения медицинскими организациями и учреждениями федеральных, территориальных и муниципальных органов управления здравоохранением, систем обязательного и добровольного медицинского страхования, другими медицинскими организациями различных организационно-правовых форм деятельности, направленной на оказание медицинской помощи. Клинические рекомендации созданы на основании систематического обзора литературы 1992-2019 гг. Medline (Pubmed version), Embase (Dialog version) и сochrane Library databases, с использованием созданных протоколов по лечению БФ:
Biegstraaten M. et al., Recommendations for initiation and cessation of enzyme replacement therapy in patients with Fabry disease: the European Fabry Working Group consensus document. Orphanet J Rare Dis. 2015; 10:36;
Ramaswami U, Whybra с, Parini R, et al., FOS European Investigators. сlinical manifestations of Fabry disease in children: data from the Fabry Outcome Survey. Acta Paediatr 2006; 95(1): 86-92;
El Dib R, Gomaa H, Ortiz A, Politei J, Kapoor A, вarreto F Enzyme replacement therapy for Anderson-Fabry disease: A complementary overview of a сochrane publication through a linear regression and a pooled analysis of proportions from cohort studies. PLoS ONE 2017;12 (3): e0173358;
Alegra T, Vairo F, de Souza MV, Krug вC, Schwartz IV. Enzyme replacement therapy for Fabry disease: A systematic review and meta-analysis. Genet Mol вiol. 2012;35:947-54;
Spada M, вaron R, Elliott PM, et al. The effect of enzyme replacement therapy on clinical outcomes in paediatric patients with Fabry disease - A systematic literature review by a European panel of experts. Mol Genet Metab. 2019;126(3):212-223;
Germain DP, Elliott PM, Falissard в, et al. The effect of enzyme replacement therapy on clinical outcomes in male patients with Fabry disease: A systematic literature review by a European panel of experts. Mol Genet Metab Rep. 2019 Feb 6;19:100454;
Germain DP, Arad M, вurlina A,, et al. The effect of enzyme replacement therapy on clinical outcomes in female patients with Fabry disease - A systematic literature review by a European panel of experts. Mol Genet Metab. 2018; 126(3):224-235 .
Шкалы оценки уровней достоверности доказательств (УДД) и оценки уровней убедительности рекомендаций (УУР) приведены в таблицах 1-3.
Целевая аудитория данных клинических рекомендаций:
• Врачи общей врачебной практики (семейные врачи);
• Врачи-педиатры;
• Врачи-терапевты;
• Врачи-генетики;
• Врачи-лабораторные генетики;
• Врачи-нефрологи;
• Врачи-кардиологи;
• Врачи детские-кардиологи;
• Врачи-неврологи;
• Врачи-гастроэнтерологи;
• Врачи-эндоскописты;
• Врачи-рентгенологи;
• Врачи-дерматовенерологи;
• Врачи-офтальмологи;
• Врачи функциональной диагностики;
• Врачи-психиатры;
• Медицинские психологи;
• Студенты медицинских ВУЗов;
• Обучающиеся в ординатуре и интернатуре.
Приложение 1. Шкала оценки уровней достоверности доказательств (УДД) для методов диагностики (диагностических вмешательств).
| УДД | Расшифровка |
| 1 | Систематические обзоры исследований с контролем референсным методом или систематический обзор рандомизированных клинических исследований с применением мета-анализа |
| 2 | Отдельные исследования с контролем референсным методом или отдельные рандомизированные клинические исследования и систематические обзоры исследований любого дизайна, за исключением рандомизированных клинических исследований, с применением мета-анализа |
| 3 | Исследования без последовательного контроля референсным методом или исследования с референсным методом, не являющимся независимым от исследуемого метода или нерандомизированные сравнительные исследования, в том числе когортные исследования |
| 4 | Несравнительные исследования, описание клинического случая |
| 5 | Имеется лишь обоснование механизма действия или мнение экспертов |
Приложение 2. Шкала оценки уровней достоверности доказательств (УДД) для методов профилактики, лечения и реабилитации (профилактических, лечебных, реабилитационных вмешательств).
| УДД | Расшифровка |
| 1 | Систематический обзор РКИ с применением мета-анализа |
| 2 | Отдельные РКИ и систематические обзоры исследований любого дизайна, за исключением РКИ, с применением мета-анализа |
| 3 | Нерандомизированные сравнительные исследования, в тч когортные исследования |
| 4 | Несравнительные исследования, описание клинического случая или серии случаев, исследования «случай-контроль» |
| 5 | Имеется лишь обоснование механизма действия вмешательства (доклинические исследования) или мнение экспертов |
Приложение 3. Шкала оценки уровней убедительности рекомендаций (УУР) для методов профилактики, диагностики, лечения и реабилитации (профилактических, диагностических, лечебных, реабилитационных вмешательств).
| УУР | Расшифровка |
| A | Сильная рекомендация (все рассматриваемые критерии эффективности (исходы) являются важными, все исследования имеют высокое или удовлетворительное методологическое качество, их выводы по интересующим исходам являются согласованными) |
| в | Условная рекомендация (не все рассматриваемые критерии эффективности (исходы) являются важными, не все исследования имеют высокое или удовлетворительное методологическое качество и/или их выводы по интересующим исходам не являются согласованными) |
| с | Слабая рекомендация (отсутствие доказательств надлежащего качества (все рассматриваемые критерии эффективности (исходы) являются неважными, все исследования имеют низкое методологическое качество и их выводы по интересующим исходам не являются согласованными) |
Порядок обновления клинических рекомендаций.
Механизм обновления клинических рекомендаций предусматривает их систематическую актуализацию - не реже чем один раз в три года, а также при появлении новых данных с позиции доказательной медицины по вопросам диагностики, лечения, профилактики и реабилитации конкретных заболеваний, наличии обоснованных дополнений/замечаний к ранее утверждённым КР, но не чаще 1 раза в 6 месяцев.
Приложение А3.
Справочные материалы, включая соответствие показаний к применению и противопоказаний, способов применения и доз лекарственных препаратов, инструкции по применению лекарственного препарата.• Приказ Министерства здравоохранения РФ Об утверждении Порядка оказания медицинской помощи больным с врожденными и (или) наследственными заболеваниями от 15 ноября 2012 г. N 917н).
• Клинические рекомендации «Гипертрофическая кардиомиопатия» ID: КР283, (http://cr.rosminzdrav.ru/).
• Методическое руководство «Трансплантация почки» ID: МР34 (http://cr.rosminzdrav.ru/).
Приложение В.
Информация для пациента.Болезнь Фабри (БФ) или болезнь Андерсона-Фабри - редкое наследственное заболевание, которое относится к лизосомным болезням накопления.
Клинические проявления.
При болезни Фабри страдают практические все системы органов. У многих наблюдаются нейропатическая боль (жгучие боли в кистях и стопах, усиливающиеся в жаркую погоду, при физической нагрузке), кожные проявления (ангиокератомы), нарушение потоотделения (гипо-, ангидроз), поражение периферической и центральной нервной системы (инсульт), почек, сердца, органа зрения (вихревидная кератопатия), желудочно-кишечного тракта.
При классической форме заболевание начинается в 4-12 лет и характеризуется периодическими болями преимущественно в кистях и стопах, иногда боль локализуется в животе и приступы напоминают аппендицит. Боли усиливаются при повышении температуры тела, физических нагрузках, в жаркую и холодную погоду. Боли могут протекать по типу кризов. С возрастом болевые кризы обычно уменьшаются.
Одним из ярких симптомов являются ангиокератомы, которые есть практически у всех пациентов. По размеру это небольшие, с булавочную головку, образования - красного или багрового цвета, плоские или приподнятые над поверхностью кожи. Чаще всего появляются ангиокератомы в нижней части живота, распространяясь на другие участки тела. Они не причиняют особого беспокойства - только если не затрагивают всю поверхность тела.
Поражение почек при БФ наблюдается практически у всех мужчин и у многих женщин после 40 лет, что приводит к почечной недостаточности и требует проведение гемодиализа.
У многих пациентов с возрастом развивается гипертрофия миокарда, катаракта и нарушение слуха.
Сходные случаи заболеваний в семье, почечная недостаточность, ранние инсульты, лихорадка неясного генеза, боли в животе, кистях и стопах,.
Причины болезни Фабри.
Болезнь обусловлена мутациями в гене GLA, который кодирует фермент α-галактозидазу А (А-ГАЛ А). Этот фермент участвует в реакциях расщепления особых жиров- гликосфинголипидов. В результате недостаточности фермента происходит накопление - гликосфинголипидов в различных органах и тканях.
Ген GLA расположен на Х-хромосоме и заболевание имеет Х-сцепленный тип наследования. Но в отличии от многих других Х-сцепленных рецессивных заболеваний, 60-70% женщин - гетерозиготных носительниц имеют клинические проявления, причем иногда такие же тяжелые, как и у больных мужчин.
Долгое время считалось, что БФ очень редкое заболевание, но скрининговое исследование в Италии показало удивительно высокую частоту этой болезни: 1:3100 новорожденных мальчиков имели низкую активность А-ГАЛ А и мутации в гене GLA. Поэтому возможно, что многие случаи заболевания так и остаются не диагностированными.
Чтобы выявить БФ, во многих странах, в том числе в России, обследуют пациентов из отделений гемодиализа, неврологических и кардиологических стационаров.
Как устанавливают диагноз.
Врачи на основании клинических симптомов могут заподозрить болезнь. Затем проводятся лабораторные тесты и инструментальное исследование.
Точный диагноз можно установить, измерив активность фермента, или определив концентрацию лизосфинголипида -lysoGb3 в крови. Для этого достаточно собрать кровь на карточку-фильтр из пальца или из вены. Такие карточки есть в любой медико-генетической консультации и в поликлинике.
Точный диагноз важен для медико-генетического консультирования, пренатальной диагностики заболевания, установления носительства.
Лечение.
Для БФ разработан эффективный метод лечения - ферментная-заместительная терапия (ФЗТ), поэтому ранняя диагностика заболевания имеет большое практическое значение. К сожалению, часть случаев диагностируется на поздних стадиях болезни, что не дает возможность получить значительный эффект ФЗТ. Однако, на любой стадии болезни начало ФЗТ позволяет замедлить прогрессирование и смягчить клинические симптомы.
Роль семьи и пациента.
На примере БФ можно показать важность составления родословной и обследования родственников. Считается, что, установив диагноз у одного пациента, при обследовании родственников можно найти еще 5 больных на разных стадиях болезни - от практически бессимптомной до тяжелой.
Пациенты с БФ могут помочь своим родным, просто сообщив им о необходимости пройти диагностику. Если диагноз будет установлен рано - до начала необратимых изменений внутренних органов, лечение будет гораздо эффективнее. Лечащий врач или врач-генетик не имеет права разглашать медицинскую информацию, поэтому судьба родных - целиком в руках самих пациентов.
Родные братья и сестры, все родственники по материнской линии - дяди, тети и двоюродные братья и сестры должны быть проинформированы о необходимости тестирования. В семьях болезнь может проявляться по-разному. У мужчин частым осложнением после 40 лет является почечная недостаточность. Но в раннем возрасте основная жалоба - это акропарастезии, ангиокератомы. Женщин могут беспокоить боли, а почечная недостаточность встречается реже и может развиваться в позднем возрасте. Проведение молекулярно-генетического анализа, направленного на выявление семейной мутации гена GLA показано следующим родственникам пациента:
Для пробанда мужского пола:
• мать.
• дочери.
• братья и сестры.
• сводные братья и сестры по матери.
• дед по материнской линии.
• бабушка по материнской линии.
• дети дочерей.
• братья и сестры матери.
• дочери братьев.
• дети сестер.
• дочери племянников.
• дети племянниц.
• двоюродные братья и сестры по материнской линии.
• дочери внуков (правнучки) по линии дочерей.
• дети внучек (правнуки и правнучки) по линии дочерей.
Для пробанда женского пола:
• мать.
• отец.
• дети.
• бабушка по материнской линии.
• дедушка по материнской линии.
• бабушка по отцовской линии.
• дедушка по отцовской линии.
• братья и сестры.
• сводные братья и сестры по материнской линии.
• сводные сестры по отцовской линии.
• внуки и внучки.
• братья и сестры матери.
• братья и сестры отца.
• дочери братьев.
• дети сестер.
• дочери внуков (правнучки).
• дети внучек (правнуки и правнучки).
• двоюродные братья и сестры по линии матери.
• двоюродные братья и сестры по линии отца.
• дочери племянников.
• дети племянниц.
Приложение Г1-ГN.
Шкалы оценки, вопросники и другие оценочные инструменты состояния пациента, приведенные в клинических рекомендациях.Приложение Г1 Выраженность клинических проявлений БФ в разном возрасте.
| Дети | Подростки | Взрослые |
| Акропарестезии | Акропарестезии | Акропарестезии |
| Боль в конечностях | Боль в конечностях | Боль в конечностях |
| Поражения хрусталика и роговицы | Поражения хрусталика и роговицы | Поражения хрусталика и роговицы |
| Лихорадка | Лихорадка | Лихорадка |
| Тепловая и холодовая непереносимость | Тепловая и холодовая непереносимость | Тепловая и холодовая непереносимость |
| Психосоциальные изменения | Психосоциальные изменения | Психосоциальные изменения |
| Снижение слуха | Протеинурия | Протеинурия |
| Желудочно-кишечные симптомы | Желудочно-кишечные симптомы | |
| Ангиокератомы | Ангиокератомы | |
| Утомляемость | Утомляемость | |
| Снижение слуха | Почечная недостаточность | |
| Сердечная недостаточность | ||
| Инсульт | ||
| Снижение слуха и шум в ушах | ||
| Лимфедема |
Примечание. У женщин с БФ симптомы проявляются позже и выраженность их различна.
Приложение Г2 Дифференциальная диагностика болезни Фабри.
| Тип нарушения | Диагноз |
| Ангиокератиомы | Петехиальная сыпь, наследственная геморрагическая телангиэктазия Рендю-Ослера-Вебера, ангиокератома Фордайса, ангиокератома Мибелли, ограниченная невиформная ангиокератома туловища, болезнь Шиндлера, фукозидоз, ганглиозидоз, аспартатглюкозаминурия и сиалидоз. |
| Болевой синдром | Диабетическая и алкогольная болевая полиневропатия, порфирийная полиневропатия. ревматоидный артрит, ревматическая лихорадка, эритромелалгия, синдрома Рейно |
| Почечная патология | Хронический латентный гломерулонефрит, интерстициальный нефрит |
| Сердечно-сосудистая система | Кардиомегалия, аритмия неясного генеза |
| Офтальмологические нарушения | Лекарственные офтальмопатии (при применении хлорохинов, амиодарона) |
| Желудочно-кишечный тракт. | Синдром раздраженного кишечника, болезнь Крона |
Приложение Г3 Критерии назначения ФЗТ.
| Без признаков и симптомов | Почечные* | Сердечные* | ЦНС* | Боль* | ЖКТ* | |
| Классическая БФ, мужчины | Дебют в возрасте 16 лет и старше (Класс 2B) | микроальбуминурия протеинурия почечная недостаточность (СКФ 60-90) - почечная недостаточность (СКФ 45-60) | - гипертрофия миокарда (МТС >12 мм) без (или с минимальными проявлениями) фиброза - признаки нарушения сердечного ритма | - ПБВ - ТИА / инсульт - потеря слуха с коррекцией по возрасту | невропатическая боль - невропатическая боль, даже при условии полного контроля ее болеутоляющими (не влияет на ежедневную активность) | - ЖК симптомы |
| Неклассическая БФ, мужчины | - микроальбуминурия -протеинурия - почечная недостаточность (СКФ 60-90) - почечная недостаточность (СКФ 45-60) | - гипертрофия миокарда (МТС >12 мм) без (или с минимальными проявлениями) фиброза - признаки нарушения сердечного ритма | - ПБВ - ТИА / инсульт - потеря слуха с коррекцией по возрасту | - невропатическая боль - невропатическая боль, даже при условии полного контроля ее болеутоляющими (не влияет на ежедневную активность) | - ЖК симптомы | |
| Классическая БФ, женщины | - микроальбуминурия (Класс 2В) -протеинурия (Класс 2В) - почечная недостаточность (СКФ 60-90) (Класс 2А - почечная недостаточность (СКФ 45-60) (Класс 2В) | - гипертрофия миокарда (МТС >12 мм) без (или с минимальными проявлениями) фиброза (Класс I) - признаки нарушения сердечного ритма (Класс I) | - ПБВ (Класс 2В) - ТИА / инсульт (Класс 2А) - потеря слуха с коррекцией по возрасту (Класс 2В) | - невропатическая боль (Класс 2А) - невропатическая боль, даже при условии полного контроля ее болеутоляющими (не влияет на ежедневную активность) (Класс 2В) | - ЖК симптомы | |
| Неклассическая БФ, женщины | - микроальбуминурия -протеинурия - почечная недостаточность (СКФ 60-90) - почечная недостаточность (СКФ 45-60) | - гипертрофия миокарда (МТС >12 мм) без (или с минимальными проявлениями) фиброза - признаки нарушения сердечного ритма | - ПБВ - ТИА / инсульт - потеря слуха с коррекцией по возрасту | - невропатическая боль - невропатическая боль, даже при условии полного контроля ее болеутоляющими (не влияет на ежедневную активность) | - ЖК симптомы |
| Без признаков и симптомов | Почечные* | Сердечные* | ЦНС* | Боль* | ЖКТ* | |
| Классическая БФ, мужчины | Дебют в возрасте 16 лет и старше | -Микроальбуминурия -протеинурия - почечная недостаточность (СКФ 60-90) - почечная недостаточность (СКФ 45-60) | - гипертрофия миокарда (МТС >12 мм) без (или с минимальными проявлениями) фиброза - признаки нарушения сердечного ритма | - ПБВ - ТИА / инсульт - потеря слуха с коррекцией по возрасту | -невропатическая боль - невропатическая боль, даже при условии полного контроля ее болеутоляющими (не влияет на ежедневную активность) | - ЖК симптомы |
| Неклассическая БФ, мужчины | - микроаль буминурия -протеин урия - почечная недостаточность (СКФ 60-90) - почечная недостаточность (СКФ 45-60) | - гипертро фия миокарда (МТС >12 мм) без (или с минимальными проявлениями) фиброза - признаки нарушения сердечного ритма | - ПБВ - ТИА / инсульт - потеря слуха с коррекцией по возрасту | - невропатическая боль - невропатическая боль, даже при условии полного контроля ее болеутоляющими (не влияет на ежедневную активность) | - ЖК симптомы | |
| Классическая БФ, женщины | - микроальбуминурия -протеинурия - почечная недостаточность (СКФ 60-90) - почечная недостаточность (СКФ 45-60) | - гипертрофия миокарда (МТС >12 мм) без (или с минимальными проявлениями) фиброза - признаки нарушения сердечного ритма | - ПБВ - ТИА / инсульт - потеря слуха с коррекцией по возрасту | - невропатическая боль - невропатическая боль, даже при условии полного контроля ее болеутоляющими (не влияет на ежедневную активность) | - ЖК симптомы | |
| Неклассическая БФ, женщины | - микроальбуминурия -протеинурия - почечная недостаточность (СКФ 60-90) - почечная недостаточность (СКФ 45-60) | - гипертрофия миокарда (МТС >12 мм) без (или с минимальными проявлениями) фиброза - признаки нарушения сердечного ритма | - ПБВ - ТИА / инсульт - потеря слуха с коррекцией по возрасту | - невропатическая боль - невропатическая боль, даже при условии полного контроля ее болеутоляющими (не влияет на ежедневную активность) | - ЖК симптомы |
Приложение Г4 Критерии отмены ФЗТ.
| Критерии отмены |
| Пропуск пациентом better 50% инфузий |
| Постоянные жизнеугрожающие или тяжелые связанные с инфузией реакции, не реагирующие на профилактику, например анафилаксия |
| Желание пациента |
| Терминальная стадия болезни почек, без возможности пересадки почки, в сочетании с тяжелой сердечной недостаточностью (IV класс по NYHA) |
| Терминальная БФ или иные сопутствующие заболевания при ожидаемой продолжительности жизни менее 1 года |
| Тяжелый когнитивный дефицит любой этиологии |
| Отсутствие ответа в течение 1 года, если единственным показанием к ФЗТ является нейропатическая боль, при условии максимального объема поддерживающей терапии* |
| Критерии противопоказаний к началу ФЗТ |
| Тяжелое заболевание сердца с распространенным фиброзом, если поражение сердца является единственным показанием к ФЗТ |
| Терминальная стадия болезни почек, без возможности пересадки почки, в сочетании с тяжелой сердечной недостаточностью (IV класс по NYHA) |
| Терминальная БФ или иные сопутствующие заболевания при ожидаемой продолжительности жизни менее 1 года |
| Тяжелый когнитивный дефицит любой этиологии |
Приложение Г5 Мониторирование пациентов с болезнью Фабри.
| Исследуемый показатель | Исходно (и до начала ФЗТ) | Каждые 6 мес | Каждые 12 мес | Каждые 36 мес |
| Анамнез, клинический cтатус | + | + ** | ||
| Оценка боли (визуально-аналоговая шкала оценки боли) | + | + | ||
| Определение активности фермента и ДНК-диагностика | + | |||
| Микроальбуминурия/ протеинурия | + | + | ||
| Расчетная СКФ | + | + | ||
| ЭКГ | + | + * | ||
| Эхокардиография | + | + * | ||
| Холтеровское мониторирование | + | + * | ||
| МР-томография головного мозга | + | + * | ||
| МРТ сердца | + | + | ||
| Электронейромиография | + | |||
| Осмотр окулиста | + | + * | ||
| Аудиограмма | + | + * | ||
| Общий и б/х анализ крови | + | + |
Примечание:
* чаще по показаниям.
**- каждый визит.
Приложение Г6 Забор биоматериала для проведения диагностики в пятнах высушенной крови.
| Кровь собирается на стандартную карточку-фильтр (№903), которая применяется для скрининга новорожденных в Российской Федерации или аналогичную для получения сухого пятна крови. Кровь может быть, как капиллярная (из пальца, пятки), так и венозная. Венозная кровь собирается в пробирку, аккуратно перемешивается и затем быстро с помощью пипетки наносится на фильтр по 25-50 мкл крови на каждую выделенную область. Необходимо хорошо пропитать выделенную область на фильтре ( 1). Предпочтительно собирать образцы после еды через 40 минут - 1 час. Возможно также осуществить забор крови и натощак. На карточке-фильтре обязательно должны быть четко указаны ФИО, кем и откуда направлен пациент, дата рождения и телефон лечащего врача (рисунок 2). Образец сухого пятна крови вкладывается в чистый конверт, либо в чистый файл. Карточка-фильтр не должна соприкасаться с грязной поверхностью и с образцами других пациентов. Необходимо приложить к образцам информированные согласия пациента или его законных представителей на проведение лабораторных исследований | Рисунок 1. Образец правильного нанесения крови на карточку-фильтр Рисунок 2. Образец карточки-фильтра |
Алгоритм действий медицинского персонала при взятии образцов крови.
• вымыть руки (гигиенический уровень), надеть перчатки;
• вымыть руки пациента (пятку ребенка, в случае, если кровь берется из пятки);
• протереть область прокалывания стерильной салфеткой, смоченной 70% спиртом, промокнуть сухой стерильной салфеткой; - проколоть стерильным одноразовым скарификатором;
• снять первую каплю крови стерильным сухим тампоном;
• мягко надавить для получения второй капли крови;
• приложить перпендикулярно тест-бланк к капле крови и пропитать его кровью насквозь;
• аналогичным образом нанести на тест-бланк 6-8 капель, вид пятен крови должен быть одинаковым с обеих сторон.
• высушить тест-бланк в горизонтальном положении на чистой обезжиренной поверхности не менее 4 ч без применения тепловой обработки и попадания прямых солнечных лучей;
• упаковать тест-бланки в чистый конверт таким образом, чтобы пятна крови не соприкасались.
Особенности при инфузионной терапии.
Некоторые пациенты могут получать инфузионную терапию, переливание компонентов крови, что может оказать влияние на результаты тестов. Например, при переливании плазмы крови могут быть получены ложно-отрицательные результаты, так как определяемые ферменты находятся в плазме и в клетках крови. Рекомендуется осуществить забор крови для ферментной и ДНК-диагностики не 9 ранее чем через 6-7 дней после переливания плазмы крови и через 7-10 дней после переливания компонентов крови.
Не допускается забор крови.
• сразу после проведения пациенту инфузионной терапии;
• сразу после заменного переливания крови.
Хранение и транспортировка биоматериала.
Образцы высушенных пятен крови можно хранить в обычной камере холодильника при +40С до отправки. Срок хранения до момента отправки не должен превышать 7 дней. Если хранить дольше и при более высокой температуре, то активность фермента даже в норме может снижаться, что приведет к ложно-положительным результатам.
|
|
Год актуализации информации
2019.